รายงาน
เรื่อง บ้านให้อาหารสัตว์ผ่าน Application ด้วย Arduino
จัดทาโดย
นางสาวประนัดดา คงเวช 1540900832
นางสาวสุรีรัตน์ สาดมาก 1540901715
นายนฤดล มงคลรัฐ 1540901723
นายสุทธิพงศ์ กุลวัฒนา 1540902044
เสนอ
อาจารย์ทศพล บ้านคลองสี่
วิชา มอ.452 การวิเคราะห์และออกแบบระบบสารสนเทศ
สาขาวิศวกรรมมิลติมีเดียและระบบอินเทอร์เน็ต
คณะวิศวกรรมศาสตร์
มหาวิทยาลัยกรุงเทพ
ภาคเรียนที่ 2 ปีการศึกษา 2556
PROJECT
HOUSE DOG TO FEED FOOD WITH ARDUINO
AND ANDROID APPLICATION
SUBMITTED BY
PANATDA KONGWET 1540900832
SUREERAT SADMAK 1540901715
NARUDOL MONGKOLRAT 1540901723
SUTTIPONG KULLAWATTANA 1540902044
PRESENT
TODSAPON BANKLONGSI
MI452 INFORMATION SYSTEM ANALYSIS AND DESIGN
DEPARTMENT OF MULTIMEDIA AND INTERNET SYSTEM ENGINEERING
SCHOOL OF ENGINEERING
BANGKOK UNIVERSITY
SEMESTER 2 YEAR 2013
คานา
รายงานฉบับนี้จัดทาขึ้นในรายวิชา ม.อ.452 การวิเคราะห์และออกแบบระบบสารสนเทศ (MI452
Information System Analysis and Design) ภาคเรียนที่ 2 ประจาปีการศึกษา 2556 ในโครงการที่มีชื่อว่า บ้าน
ให้อาหารสัตว์ผ่าน Application ด้วย Arduino ซึ่งเนื้อหาภายในรายงาน ประกอบด้วย การนาเสนอกระบวนการ
ออกแบบและพัฒนาซอฟต์แวร์ (System Development Life Cycle) จานวน 6 กระบวนการ ซึ่งประกอบด้วย
Process 1 Identity problem and obtain approval, Process 2 Plan and monitor the project (Plan
and Monitor Activities), Process 3 Discover and understand details (Analysis Activities), Process 4
Design system components (Design Activities), Process 5 Build, test, and integrate system
(Implementation Activities) แ ล ะ Process 6 Completes system tests and deploy solution
(Deployment Activities) ซึ่งผู้จัดทาหวังเป็นอย่างยิ่งว่า รายงานฉบับนี้จะเป็นประโยชน์กับนักเรียน นักศึกษา
และผู้ที่สนใจในการนาหลักการ SDLC มาปรับใช้ในการทาซอฟต์แวร์ หรือการออกแบบและวางแผนการพัฒนา
ซอฟต์แวร์ในโครงการต่างๆ ที่จะคิดทาขึ้นได้เป็นอย่างดี
นางสาวประนัดดา คงเวช
นางสาวสุรีรัตน์ สาดมาก
นายนฤดล มงคลรัฐ
นายสุทธิพงศ์ กุลวัฒนา
สารบัญ
หน้า
คานา 1
สารบัญ 2
1. Process 1 Identity problem and obtain approval 4
(Identify Problem Activities)
1.1 Identify the problem 4
1.2 Quantify project approval factors 11
1.3 Perform risk and feasibility analysis 16
1.4 Review with Client and Obtain Approval 16
2. Process 2 Plan and monitor the project (Plan and Monitor Activities) 18
2.1 Establish the project environment 18
2.2 Schedule the work 23
2.3 Staff and allocate resources 24
2.4 Evaluate work processes 24
2.5 Monitor progress and make corrections 25
3. Process 3 Discover and understand details (Analysis Activities) 26
3.1 Gather detailed information 26
3.2 Define requirements 27
3.3 Prioritize requirement 32
3.4 Develop user-interface dialogs 35
3.5 Evaluate requirements with users 35
4. Process 4 Design system components (Design Activities) 36
4.1 Design the environment 36
4.2 Design application architecture and software 37
4.3 Design user interfaces 41
4.4 Design system interfaces 46
4.5 Design the database 46
4.6 Design system controls and security 48
สารบัญ (ต่อ)
หน้า
5. Process 5 Build, test, and integrate system (Implementation Activities) 48
5.1 Program the software 48
5.2 Unit test the software 49
5.3 Identify and build test case 49
5.4 Integrate and test component 50
6. Process 6 Completes system tests and deploy solution (Deployment Activities) 51
6.1 Perform system and streets tests 51
6.2 Perform user acceptance tests 52
6.3 Convert existing data 52
6.4 Build training materials and conduct training 52
6.5 Configure and set up production environment 52
6.6 Deploy the solution 52
7. Script Interview and Marketing Plan 53
เอกสารอ้างอิง 60
ภาคผนวก 61
4
System Development Life Cycle (SDLC)
1. Process 1 Identity problem and obtain approval (Identify Problem Activities)
1.1 Identify the problem
1) ที่มาและความเป็นมาของปัญหา (Problem Description)
เนื่องจากในปัจจุบัน คนส่วนใหญ่จะพบเจอกับปัญหาของการไม่มีเวลาให้อาหารสุนัข หรือการให้อาหาร
กับสุนัขในปริมาณที่มากเกินไปหรือน้อยเกินไป ไม่ถูกหลักโภชนาการ ทาให้สุนัขมีปัญหาเรื่องระบบขับถ่ายและ
ระบบย่อยอาหาร หรือการพบเจอกับปัญหาเรื่องเศษอาหารเหลือทิ้งจากการให้อาหารที่มากเกินไป จะทาอย่างไรที่
จะทาให้ปัญหาเหล่านี้หมดไป ผู้พัฒนาจึงได้พัฒนาเครื่องมือที่ช่วยให้ผู้เลี้ยงรู้จานวนปริมาณการให้อาหารสุนัขใน
แต่ละช่วงเวลา และแก้ไขปัญหาการลืมให้อาหารในช่วงเวลานั้น ดังนั้น เครื่องให้อาหารสุนัขเครื่องนี้จึงถูกประดิษฐ์
ขึ้น โดยใช้การสั่งงานผ่าน Application และบอร์ด Arduino ซึ่ง Application นี้จะช่วยกาหนดปริมาณอาหาร
ให้กับสุนัข และกาหนดเวลาการให้อาหารโดยระบบของเราจะมีการกาหนดฐานข้อมูลการให้อาหารสุนัข ซึ่งเครื่อง
จะทางานตามฐานข้อมูล โดยผู้ใช้สั่งให้เครื่องทางานผ่าน Application โดย Application จะส่งสัญญาณไปควบคุม
Arduino ผ่านสัญญาณอินเทอร์เน็ต โดยจะมีมอเตอร์ควบคุมการให้อาหารโดยวงล้อจะตวงอาหารตามมาตรฐาน
ทางโภชนาการ และจะมีการส่งสัญญาณเสียงเรียกการให้อาหาร เพื่อให้สุนัขได้รับรู้และมากินอาหาร
จากการศึกษาข้อมูลการให้อาหารสุนัขจากเว็บไซต์ พบว่า การปฏิบัติตามโปรแกรมการให้อาหารที่
ออกแบบไว้อย่างเหมาะสมโดยเคร่งครัดนั้น เป็นปัจจัยสาคัญที่ส่งเสริมให้เกิดการเริ่มต้นที่ดีในการวางแผน
โภชนาการสาหรับลูกสุนัข ซึ่งในการให้อาหารลูกสุนัขนั้น จะต้องให้อาหารเสริมสร้างร่างกายทุกชนิดที่ลูกสุนัข
ต้องการเพื่อนาไปใช้ในการเจริญเติบโตและพัฒนา ซึ่งได้แก่ โปรตีนซึ่งช่วยให้กล้ามเนื้อแข็งแรง แคลเซียมซึ่งช่วยให้
กระดูกและฟันแข็งแรง เหล็กซึ่งช่วยบารุงเลือด และแคลอรี่ในปริมาณที่เพียงพอให้สุนัขมีพลังงานไปเผาผลาญ
2) ความสามารถของระบบ (System Capabilities)
1. สามารถสร้างระบบการให้อาหารผ่าน Application กับสุนัข
2. Application สามารถกาหนดตารางการให้อาหารประจาวันได้
3. ระบบสามารถกาหนดการให้อาหารตามที่ผู้ใช้สั่งงานได้อย่างแม่นยา
4. สามารถใช้อุปกรณ์เพื่อฝึกนิสัยของสุนัขให้กินอาหารตามเวลา
3) ประโยชน์ที่ได้รับ (Business Benefit)
1. สามารถดูแลสุนัขได้อย่างทั่วถึง
2. ทาให้สุนัขได้สัมผัสถึงความเอาใจใส่และความอบอุ่นที่ได้รับจากผู้เลี้ยง
5
4) Story Board
รูปที่ 1 Icon Application
รูปที่ 2 หน้าเริ่มต้น Application รูปที่ 3 ระบบ Sign-Up
6
รูปที่ 4 พิมพ์ข้อความเพื่อกรอกประวัติ รูปที่ 5 กรอกประวัติเรียบร้อยแล้วแล้วกด Submit
รูปที่ 6 Sign-In ระบบ รูปที่ 7 เข้าสู่หน้าเมนู
7
รูปที่ 8 กาหนดเวลาให้อาหาร รูปที่ 9 ตั้งเวลาให้อาหาร
รูปที่ 10 ตั้งน้าหนักให้อาหาร รูปที่ 11 ค้นประวัติปีที่ให้อาหาร
8
รูปที่ 12 ค้นประวัติเดือนที่ให้อาหาร รูปที่ 13 ค้นประวัติวันให้อาหาร
รูปที่ 14 โชว์วันใน 1 เดือนที่ให้อาหาร รูปที่ 15 โชว์ข้อมูลที่ให้อาหาร
9
รูปที่ 16 ค้นหาสายพันธุ์สุนัข รูปที่ 17 รายละเอียดสุนัข
รูปที่ 18 สั่งซื้อสินค้าสุนัข รูปที่ 19 พิมพ์ชื่อสินค้าและ ID สินค้า
10
รูปที่ 20 ค้นประวัติรายการสั่งซื้อสินค้า รูปที่ 21 ค้นหาโรงพยาบาล
รูปที่ 22 แผนที่โรงพยาบาล รูปที่ 23 โชว์ภาพสุนัขจากกล้องเว็บแคม
11
1.2 Quantify project approval factors ปัจจัยที่มีผลกับการอนุมัติโครงงาน
1. Lean Canvas
2. Agile Software Development
2. Agile Software Development
ขั้นตอนที่ 1 Product Backlog
เขียน Requirements (Text) และ User Stories (As a … I can … So that …) ลงในตาราง
ID Requirements User Stories
1 ระบบ Login ในฐานะของ : ผู้ใช้ Application
ฉันสามารถ : เข้าไป Update, Delete, Insert
ข้อมูลการให้อาหารกับสุนัขของฉันได้
ซึ่งนั่นจะทาให้ : จัดการการให้อาหารกับสุนัข
2 ระบบคานวณปริมาณอาหาร ในฐานะของ : ผู้เลี้ยงสัตว์
ฉันสามารถ : กาหนดการให้อาหารกับสุนัขใน
ปริมาณที่แน่นอนได้
ซึ่งนั่นจะทาให้ : สามารถควบคุมการเจริญเติบโต
ของสุนัขตามหลักโภชนาการ
1. ไม่มีเวลาให้
อาหาร
2. ให้อาหารไม่
ถูกหลัก
โภชนาการ
3. อาหารเหลือ
1. ระบบให้อาหาร
2. Application
3. ระบบ Database
4. ระบบอินเทอร์เน็ต
5. ระบบเสียงเตือนให้
สุนัขมากินอาหาร
1. ผู้ใช้สามารถกาหนด
ตารางการกินอาหาร
ของสุนัขได้
2. ผู้ใช้สามารถใช้
Application เช็คการ
เจริญเติบโตของสุนัขได้
จากปริมาณการให้
อาหาร
1. มีเพื่อนเป็นเจ้าของ
ร้าน Pet Shop
2. รู้จักวิศวกรที่สามารถ
สั่งซื้ออุปกรณ์
อิเล็กทรอนิกส์
1. กลุ่มผู้เลี้ยง
สุนัขขนาดเล็ก
2. กลุ่มผู้ที่ชื่น
ชอบการเลี้ยง
สุนัขแต่ไม่มี
เวลาให้อาหาร
กลุ่มผู้เลี้ยงสุนัข
ขนาดเล็กตาม
บ้าน
1. Facebook
2. Youtube
3. Twitter
4. Instagram
1. ระบบสามารถ
เชื่อมต่ออินเทอร์เน็ต
และสัญญาณบลูทูธได้
2. ระบบมีการเก็บ
ประวัติการให้อาหาร
สุนัข
การให้อาหาร
ด้วยการเทลง
จานให้อาหาร
ทั่วไป
A: การเชิญชวนให้ใช้
Application
A: การสร้างส่วนลด แลก
แจก แถม
R: เปรียบเทียบการใช้งาน
R: การบอกเล่าประสบการณ์
โดยลูกค้า
R: การสั่งซื้อสินค้า
1. ค่าอุปกรณ์คอนโทรลเลอร์
2. ค่าไฟและค่าแรงในการพัฒนา Application
3. ค่าแรงงานในการติดตั้งอุปกรณ์และระบบเครื่องให้
อาหาร
1. ทดลองใช้ 3 เดือน
2. ประกัน 6 เดือน โดยฟรีค่าซ่อมบารุงและ
เปลี่ยนบอร์ดคอนโทรลเลอร์และอุปกรณ์ที่
เกี่ยวข้องให้ถ้ามีปัญหา
12
3 ระบบประวัติการให้อาหาร ในฐานะของ : ผู้ดูแลสุนัข
ฉันสามารถ : ตรวจสอบประวัติการให้อาหารสุนัขใน
แต่ละวัน, เดือน, ปี ใน Application
ซึ่งนั่นจะทาให้ : ดูการเจริญเติบโตของสุนัข
4 ระบบฐานข้อมูลเวลาให้อาหาร ในฐานะของ : ผู้เลี้ยงสัตว์
ฉันสามารถ : เรียกดูข้อมูลการให้อาหารได้
ซึ่งนั่นจะทาให้ : สามารถตรวจสอบวิวัฒนาการของ
สัตว์ได้ในทุกเวลา
5 เครื่องให้อาหาร ในฐานะของ : ผู้ใช้งาน
ฉันสามารถ : ระบบจะต้องมีการทางานแบบ
อัตโนมัติ สามารถทางานได้ตามเวลาที่ผู้ใช้ต้องการ
โดยที่ผู้เลี้ยงไม่ต้องปรับแต่งระบบอีก
ซึ่งนั้นจะทาให้ : สามารถให้อาหารได้ทุกเวลา
6 ระบบสั่งงานเสียงเรียกสุนัขให้มากินอาหาร ในฐานะของ : ผู้เลี้ยงสัตว์
ฉันสามารถ : เรียกสุนัขให้มากินอาหารได้เหมือนเดิม
และไม่แตกต่างจากการไม่มีเครื่องให้อาหารสุนัข โดย
สุนัขจะรู้ว่าจะต้องกินอาหารเวลาไหนโดยอาจจะไม่ผู้
เลี้ยงคอยดูแล
ซึ่งนั้นจะทาให้ : สุนัขมากินอาหารได้
7 ระบบเชื่อมต่อสัญญาณอินเทอร์เน็ตเพื่อ
สั่งงานคอนโทรลเลอร์
ในฐานะของ : ผู้เลี้ยงสัตว์
ฉันสามารถ : ใช้ระบบได้โดยระบบสามารถเปิดใช้
งานได้ผ่านทางแอพลิเคชั่น หรือการออกแบบให้มี
สวิตซ์ปิดเปิดเพียงแค่ตัวเดียว และสามารถทางานได้
เลยเมื่อเปิด โดยเชื่อมต่อสัญญาณเพื่อควบคุมได้ทุกที
ซึ่งนั่นจะทาให้ : สะดวกสบายต่อการใช้งาน
8 การมองหาช่องทางกระจายสินค้า ในฐานะของ : ผู้เลี้ยงสัตว์
ฉันสามารถ : หาช่องทางในการซื้อเครื่องได้ในราคา
ที่ถูก รวมถึงการส่งซ่อมเครื่องให้อาหารได้ง่าย
ซึ่งนั้นจะทาให้ : สะดวกสบายต่อผู้เลี้ยงสัตว์
13
ขั้นตอนที่ 2 Sprint Planning
ให้กาหนด Priority และ Story Point ลงในตาราง (ID คือหมายเลขเดียวกับขั้นตอนที่ 1)
ID Priority Story Point
REQ1 5 5
REQ2 5 4
REQ3 4 8
REQ4 4 10
REQ5 3 9
REQ6 3 5
REQ7 3 5
REQ8 3 7
Average 6.625 หรือประมาณ 6
Sum of Point 53
วิธีคิด ถ้าประเมินตามหลักของ Agile เมื่อนับตาม Requirement
Requirement 8 ข้อ ข้อละ 6.625 point = 53 Point (Point รวม)
Sprint รอบที่ 1
ถ้าเราเก็บทีเดียว 4 ข้อจาก 8 ข้อ ใน 1 Sprint จะได้ 4 ข้อ x 6.625 point = 26.5 Point
เหลืออีกแค่ 26.5 Point
เราจะจบ Release ใน Sprint ที่ 1 = 26.5 point / 4 ข้อ = 6 เดือน
Sprint รอบที่ 2
เหลือ Requirement อีก 4 ข้อ ใน Sprint ที่ 2 จะได้ 4 ข้อ x 6.625 point = 26.5 Point
เหลืออีกแค่ 0 Point
เราจะจบ Release ใน Sprint ที่ 2 = 26.5 point / 4 ข้อ = 6 เดือน
เพราะฉะนั้น โปรเจคจะจบภายใน 12 เดือน
14
ขั้นตอนที่ 3 Sprint Backlog
เขียนการจัดลาดับของ Sprint ที่ได้จากขั้นตอน Sprint Planning ลงในตาราง
(Sprint ที่ n คือ รอบของการทา Sprint และ ID คือหมายเลขเดียวกับขั้นตอนที่ 1)
Sprint ที่ n ID Task To Do วันส่งมอบงาน
(วัน เดือน ปี)
1 1 ระบบ Login 8 กุมภาพันธ์ 2557
2 ระบบคานวณปริมาณอาหาร 15 กุมภาพันธ์ 2557
3 ระบบประวัติการให้อาหาร 22 กุมภาพันธ์ 2557
4 ระบบฐานข้อมูลเวลาให้อาหาร 1 มีนาคม 2557
2 5 เครื่องให้อาหาร 8 มีนาคม 2557
6 ระบบสั่งงานเสียงเรียกสุนัขให้มากินอาหาร 15 มีนาคม 2557
7 ระบบเชื่อมต่อสัญญาณอินเทอร์เน็ต
เพื่อสั่งงานคอนโทรลเลอร์
22 มีนาคม 2557
8 การมองหาช่องทางธุรกิจ 29 มีนาคม 2557
ขั้นตอนที่ 4 Daily Scrum
ให้อธิบายการทางานของขั้นตอนนี้ พร้อมทั้งยกตัวอย่างสถานการณ์จาลองของ Project ที่ทา
YESTERDAY
- ได้ทาการสอบถามความต้องการในการใช้สิ้นค้า และ Application แล้ว
- ได้พัฒนาระบบให้อาหารสุนัขโดยมีการออกแบบและติดตั้งระบบ รวมถึงมีการทดสอบการใช้งาน
- ได้ทาการพัฒนาระบบ UI ให้กับ Application ตาม Requirement ที่ลูกค้าต้องการ
- ได้พัฒนาระบบฐานข้อมูลที่เชื่อโยงกับ Application แล้ว
TODAY
วางแผนการทดสอบใช้งาน Application กับระบบฐานข้อมูล รวมถึงการสร้างกลุ่มตัวอย่างลูกค้าเพื่อทา
การทดสอบการใช้งาน โดยจะมีการศึกษาพฤติกรรมจากการกาหนดกลุ่มเป้าหมายไว้ทั้งหมด 2 กลุ่ม คือ
กลุ่มที่เลี้ยงสุนัขโดยมีเวลาให้กับสุนัข และ กลุ่มที่ชื่นชอบการเลี้ยงสุนัข แต่ไม่มีเวลาให้กับสุนัขได้เท่าที่ควร
PROBLEMS
มีปัญหาเรื่องการจัดแบ่งกลุ่มตัวอย่าง ซึ่งจะต้องมีการกาหนดเวลาเชิญกลุ่มตัวอย่างเข้ามาทดสอบ
15
0
10
20
30
40
50
60
8 กุมภาพันธ์
2557
15 กุมภาพันธ์
2557
22 กุมภาพันธ์
2557
1 มีนาคม 2557 8 มีนาคม 2557 15 มีนาคม
2557
22 มีนาคม
2557
29 มีนาคม
2557
ขั้นตอนที่ 5 Sprint Review and Retrospective
ให้อธิบายการทางานของขั้นตอนนี้ พร้อมทั้งยกตัวอย่างสถานการณ์จาลองของ Project ที่ทา
- อธิบายการเตรียมการจัดซื้ออุปกรณ์ที่เกี่ยวข้องในการผลิตเครื่องให้อาหาร
- ชี้แจงการสอบถามความต้องการในการใช้สิ้นค้า และ Application
- ชี้แจงการออกแบบและติดตั้งระบบ
- เตรียมทดสอบการใช้งานระบบ
- ชี้แจงการพัฒนา Application ตาม Requirement ของลูกค้า
- ชี้แจงการสร้างระบบฐานข้อมูลที่เชื่อโยงกับ Application
- เตรียมช่องทางการจัดจาหน่ายผ่านทาง Social Media
ขั้นตอนที่ 6 Estimation
เขียน Burndown Chart เพื่อประเมินการทางานที่วางแผนไว้ตั้งแต่วันเริ่มต้น ทาจนถึงวันที่ส่งมอบงาน
ครบ ซึ่งกราฟที่ได้จะต้องมีความสอดคล้องกับข้อมูลในขั้นตอนที่ 2 และ 3 (กาหนดให้ แกน x คือ เวลา
และ แกน y คือ จานวน Story Points ของ Release ที่ยังทาไม่เสร็จ ณ เวลาใดๆ)
Sum story point ปริมาณงานที่เหลืออยู่ = ค่าที่ตั้งไว้สูงสุด – Ideal story point
= 53 – Ideal story point
Sum Story Point (ปริมาณงานที่เหลืออยู่)
เหลืออยู่
เวลา
16
1.3 Perform risk and feasibility analysis วิเคราะห์ความเสี่ยงและความเป็นไปได้ของโครงงาน
มีความเป็นไปได้สูงที่ทาออกมาแล้วสามารถใช้งานได้ แต่ถ้าทาออกมาเป็น Product ออกมา ก็จะเผชิญ
กับปัจจัยของตลาดและกาลังของผู้ซื้อ ตามปัจจัยต่างๆ ดังนี้
1. การกาหนดงบประมาณในการพัฒนา จะต้องมีการสารวจข้อมูลเพื่อรับประกันความเสี่ยงต่างๆ ดังนี้
1.1 ต้นทุนการผลิต Application และอุปกรณ์ฮาร์ดแวร์
1.2 ค่าเช่าสถานที่ ค่าน้า ค่าไฟฟ้า ค่าโทรศัพท์ ค่าเสื่อมของครุภัณฑ์ ยานพาหนะ และเครื่องมือ
ที่ใช้ในการผลิตอุปกรณ์และพัฒนา Application
2. การจัดเตรียมพูดคุยกับบริษัทนายหน้า ที่จะนาผลิตภัณฑ์ของเราไปทาการผลิตเพื่อส่งขาย
3. การตั้งราคาขาย โดยจะต้องมีการกาหนด ต้นทุน + ค่าใช้จ่าย + กาไรที่ต้องการ = ราคาขาย โดย
ราคาขายจะขึ้นอยู่กับจาหน่วยหน่วยที่คาดว่าจะขายได้ – น้อย/กลาง/มาก และขึ้นอยู่กับการเปลี่ยนแปลงของ
ราคาต้นทุนและค่าใช้จ่ายต่างๆ รวมถึง การขึ้นอยู่กับสภาพคู่แข่ง สภาพตลาด (ผู้ซื้อ) ความจาเป็นที่ต้องใช้และ
กระแสนิยม
4. การกาหนดเป้ารายรับ-รายจ่าย ให้เหมาะสม
5. การกาหนดหมวดของเงิน เช่น เงินสารอง เงินลงทุนเพื่อการวิจัยและขยายงาน
6. การกาหนดระยะคืนทุน และระยะทาธุรกิจ จะต้องมีการวางแผนธุรกิจออกมาและยินยอมทั้ง 2 ฝ่าย
ทั้งตัวผู้ผลิตและผู้รับสินค้าไปขายต่อ
1.4 Review with Client and Obtain Approval สรุปประเด็นหลักๆ ให้ลูกค้าเพื่ออนุมัติโครงงาน
งบประมาณการบริหารงานของบริษัทเพื่อทา Application MomoFood ประกอบด้วย
1. Application Developer 2 คน คนละ 20,000 บาท : 40,000 บาท/เดือน
2. Database Administrator 2 คน คนละ 20,000 บาท : 40,000 บาท/เดือน
3. UI & UX Designer จานวน 2 คน คนละ 18,000 บาท : 36,000 บาท/เดือน
4. Hardware Developer 2 คน คนละ 20,000 บาท : 40,000 บาท/เดือน
5. Back Office 2 คน คนละ 12,000 บาท : 24,000 บาท/เดือน
รวมค่าใช้จ่าย : 180,000/เดือน = 360,000/2 เดือน
ในการทางานตั้งแต่วันที่ 1 กุมภาพันธ์ – 31 มีนาคม 2557 นั้นอยู่ที่ 59 วัน
การประเมินการทางานในงาน 2 เดือน
- Application Developer 2 คน (ทางาน 50 วัน x 2) : 100 MD
- Database Administrator 2 คน (ทางาน 59 วัน x 2) : 118 MD
- UI & UX Designer จานวน 2 คน (ทางาน 30 วัน x 2) : 60 MD
- Hardware Developer 2 คน (ทางาน 29 วัน x 2) : 58 MD
- Back Office 2 คน (ทางาน 30 วัน x 2) : 60 MD
รวม MD : 396 MD
17
ถ้าเราต้องการผลิตงาน 200 หน่วย หน่วยละ 5,000 บาท จะต้องใช้เงิน 1 ล้านบาท
คิดเป็น 1,000,000 / 396 MD = 2,525 MD
เพราะฉะนั้น Application Developer 2 คน ทางาน 50 วัน = 50 x 2,525 MD = 126,250 บาท
เงินเดือน 2 เดือน = 40,000 บาท
เท่ากับว่า ต่อ 2 เดือน Application Developer 2 คน ให้ yield แก่บริษัท = 3.15 เท่า
เพราะฉะนั้น Database Administrator 2 คน (ทางาน 59 วัน) = 59 x 2,525 MD = 148,975 บาท
เงินเดือน 2 เดือน = 40,000 บาท
เท่ากับว่า ต่อ 2 เดือน Application Developer 2 คน ให้ yield แก่บริษัท = 3.72 เท่า
เพราะฉะนั้น UI & UX Designer จานวน 2 คน (ทางาน 30 วัน) = 30 x 2,525 MD = 75,750 บาท
เงินเดือน 2 เดือน = 36,000 บาท
เท่ากับว่า ต่อ 2 เดือน Application Developer 2 คน ให้ yield แก่บริษัท = 2.10 เท่า
เพราะฉะนั้น Hardware Developer 2 คน (ทางาน 29 วัน) = 29 x 2,525 MD = 73,225 บาท
เงินเดือน 2 เดือน = 40,000 บาท
เท่ากับว่า ต่อ 2 เดือน Application Developer 2 คน ให้ yield แก่บริษัท = 1.83 เท่า
สมมติว่ามีงานแค่ 1 ล้านบาท ในช่วงเปิดบริษัทใหม่
ขาย = 1,000,000 บาท
ต้นทุน = 360,000 บาท
กาไร = 640,000 บาท
ข้อสรุปและข้อเสนอแนะในการจัดทาแผนทางการเงิน
ถ้าต้องการได้กาไรโดยไม่ขาดทุนต่อปี ควรจะรับงานที่มีเงินทุนมากกว่า 3 ล้านบาทขึ้นไป ซึ่งถ้าสมมติว่า
ยังใช้อัตราการให้เงินเดือนกับพนักงานเท่านี้อยู่ ถ้าต่ากว่านี้จะทาให้เกิดสภาพคล่องของบริษัท
1 คน ควรให้ yield แก่องค์กรไม่น้อยกว่า 3 เท่า เพราะนอกจากค่าใช้จ่ายของพนักงานคนๆ นั้นแล้ว
องค์กรต้องจ่ายค่าใช้จ่ายอย่างอื่นอีกหลายรายการ เช่น ค่าต้นทุน ค่าใช้จ่าย ค่าเสื่อม ค่าบริหารจัดการ ค่าภาษี
ซึ่งภายในทีม ณ.ตอนนี้ที่เริ่มเปิดบริษัท มีทั้งสิ้น 4 คน โดยภายใน 4 คนนี้ก็จะมีหน้าที่รับผิดชอบในการ
จัดหาลูกทีมมาเพิ่มจากการรับสมัครเข้ามาทางาน หลังจากปิดงานแรกสาเร็จแล้ว ตามตาแหน่งที่ได้ทาการจัดวาง
เพื่อเข้ามาจัดทาแผนการผลิตและงบประมาณในงานต่อไป
18
รูปแบบและการทางานของ Application MomoFood
ภายในระบบจะประกอบด้วย Arduino Microcontroller, Android Phone, ระบบรับสัญญาณ
Wireless และ Database ที่ช่วยในการจัดเก็บข้อมูลที่ถูกส่งมาจากโทรศัพท์ โดย Microcontroller จะใช้เงินใน
การจัดซื้อเพื่อมาทาการผลิตที่มากกว่าการใช้เงินในการจัดซื้อทรัพยากรต่างๆ เพื่อมาใช้ในการสร้าง Application
และระบบฐานข้อมูล ซึ่งต้นทุนในการผลิตต่อหน่วยจะเท่ากับ 5,000 บาท
รูปแบบการสารวจความต้องการใช้ Application MomoFood
เราได้เตรียมแบบสอบเชิงความต้องการ Application เลี้ยงสัตว์ของกลุ่มลูกค้า และแบบสอบถามเชิง
เทคนิคของ Application ไว้เรียบร้อยแล้วผ่านทาง Google Sprite Sheet เพื่อสอบถามความต้องการของลูกค้า
ซึ่งเราได้นาแบบสารวจนี้ไปฝากไว้ตามกลุ่ม Facebook ของวัยรุ่นซึ่งเป็นผู้ที่ชื่นชอบการเลี้ยงสุนัข และได้นาผลที่ได้
จากแบบสารวจมาวิเคราะห์ถึงความเป็นไปได้ในการพัฒนา Application เพื่อให้เป็นไปตามความต้องการของ
ลูกค้า และทบทวนถึงกาลังการผลิตว่ามีต้นทุนในการผลิตมากน้อยเท่าใด และจะได้กาไรกลับมาเท่าใด และจัดทา
แผยธุรกิจเพื่อเสนอต่อผู้สนับสนุน เพื่อที่จะขอการอนุมัติเงินทุนสู่การผลิตแอพพลิเคชั่นนี้ออกมาให้กับลูกค้า
Process 2 Plan and monitor the project (Plan and Monitor Activities)
2.1 Establish the project environment
สภาพแวดล้อมของโครงงานมีอะไรบ้าง อุปกรณ์ที่ใช้ ซอฟต์แวร์ที่ใช้
1. อุปกรณ์อิเล็กทรอนิกส์
- Arduino board (Duemilanove) 1 ตัว
- Servo Motor 1 ตัว
- potentiometer (50k ohm) 1 ตัว
- 9v battery และตัวจับยึด 1 ตัว
- Switch 1 ตัว
- LED 1 ตัว
2. อุปกรณ์ฮาร์ดแวร์
1. Plywood 2. sheets of acrylic 3. wire
4. Hinges 5. screws
3. เครื่องมือที่ต้องการ
1. Wire cutter/Strippers 2. Saw 3. Soldering Iron
4. Drill 5. Glue gun
19
รูปที่ 24 โครงสร้างระบบ MomoFood Application
รูปที่ 25 การออกแบบโครงสร้างของบ้านให้อาหารสุนัข
20
รูปที่ 26 การสร้างส่วนจับยึด Servo Motor
รูปที่ 27 การทาวงล้อของมอเตอร์
21
รูปที่ 28 การติดตั้งโครงสร้างของการให้อาหาร
รูปที่ 29 การเชื่อมบอร์ด Arduino กับ Servo Motor
22
รูปที่ 30 การสร้างที่เก็บอาหาร (Ramp)
รูปที่ 31 การสร้างส่วนที่จะเอาอาหารออก
23
รูปที่ 32 Arduino IDE
2.2 Schedule the work
ลาดับหัวข้อการดาเนินงาน มกราคม กุมภาพันธ์ มีนาคม
1 2 3 4 1 2 3 4 1 2 3 4
1 Inspiration and Motivation
2 Data and Hardware Research
3 Lean Canvas
4 Agile Software Development
5 12 UML Diagrams
6 Wireframe Mobile Application
7 Marketing Plan
8 Questions and Interview
9 สรุปผลการดาเนินงาน
10 รายงานผลโครงงาน
24
2.3 Staff and allocate resources
รูปที่ 33 Application Development Team
รายชื่อสมาชิกในทีม MomoFood
1. นายสุทธิพงศ์ กุลวัฒนา ตาแหน่ง Application Developer & Agile Software Development
ทาหน้าที่ : ออกแบบ Coding ให้กับ Java Android Application และกาหนดกลยุทธ์ทางธุรกิจ
2. นายนฤดล มงคลรัฐ ตาแหน่ง Hardware Developer (Inspiration & Product)
ทาหน้าที่ : ติดต่อบริษัทผู้ผลิตฮาร์ดแวร์และหา Partner เข้ามาร่วมทุนกับทางบริษัท
3. นางสาวประนัดดา คงเวช ตาแหน่ง Database Administrator & Lean Canvas
ทาหน้าที่ : ดูแลระบบฐานข้อมูลเพื่อรายงานสถิติการใช้งานของผู้ใช้ Application และจัดการเรื่อง Session การ
เข้าออกของผู้ใช้ แล้ว Record ข้อมูลลงในฐานข้อมูล
4. นางสาวสุรีรัตน์ สาดมาก ตาแหน่ง UI & UX & Wireframe Designer
ทาหน้าที่ : ออกแบบและพัฒนา Application และผลิตภัณฑ์เพื่อนาออกสู่ตลาด
2.4 Evaluate work processes วางแผนการประเมินงานว่าจะดูส่วนไหนก่อนหลัง
1. การประเมินงานให้กับ นายสุทธิพงศ์ กุลวัฒนา
- การออกแบบ Coding ตรงตาม UML Diagram หรือไม่
- การทดสอบกับผู้ใช้ มี Error อะไรเกิดขึ้นบ้าง
- ฟังก์ชั่นที่ออกแบบมามีความซับซ้อนมากน้อยแค่ไหน
2. การประเมินงานให้กับ นายนฤดล มงคลรัฐ
- สามารถหากลุ่มลูกค้าเข้ามาร่วมทุนกับบริษัทได้กี่ราย
- การออกแบบ Hardware เป็นอย่างไรบ้าง ใช้ต้นทุนมากน้อยแค่ไหน และมีความยากง่ายมากน้องแค่
ไหน มีความคุ้มทุนที่จะลงทุนหรือป่าว
25
3. การประเมินงานให้กับ นางสาวประนัดดา คงเวช
- ระบบฐานข้อมูลมีความผิดพลาดหรือไม่
- ระบบ Network สามารถทางานได้ปกติหรือไม่
- การจัดวาง Table ให้กับฐานข้อมูลมีความซับซ้อนมากน้อยเพียงใด สามารถทางานได้หรือไม่
4. การประเมินงานให้กับ นางสาวสุรีรัตน์ สาดมาก
- การสารวจความต้งการใช้ Application ของกลุ่มลูกค้าเป็นอย่างไร
- ลูกค้าใช้งาน Application แล้วมีความรู้สึกอย่างไร
- ลูกค้าต้องการให้ปรับเปลี่ยนฟังก์ชั่นการทางานตรงไหนบ้าง
2.5 Monitor progress and make corrections ตารางการตรวจติดตามความคืบหน้าของงาน
นัดส่งความคืบหน้าทุก 1 สัปดาห์ภายในทีมพัฒนา แล้วเข้าร่วมประชุมบริษัทเพื่อส่งงานอีกครั้งตามตาราง
การทางานของ Agile แล้วให้ฝ่ายตรวจสอบ ทาการตรวจสอบข้อผิดพลาดของแต่ละหน้าที่ และทาการแก้ไขหา
จุดบกพร่องของแต่ละคน โดยการตรวจดูความคืบหน้าของงานทีละ Module ย่อยๆ ซึ่งแต่ละทีมจะมีการกาหนด
หัวข้อการตรวจรับงาน ดังนี้
1. การตรวจรับและส่งมอบงาน Application ของนายสุทธิพงศ์ กุลวัฒนา ตามแผน Agile มีดังนี้
- รายงาน UML Diagram ของแต่ละ Module
- รายงานการออกแบบและทดสอบ Function ในแต่ละ Phase ของระบบและ Error ของระบบ
- รายงานการใช้ระบบ Security ของโปรแกรมในแต่ละ Module
- รายงานการทา Unit Test และ Integration Test ของระบบ Application
- รายงานปัญหาที่เกิดขึ้นในกระบวนการทางานภายในทีม พร้อมกับแนวทางแก้ไข
2. การตรวจรับและส่งมอบงาน Hardware ของนายนฤดล มงคลรัฐ ตามแผน Agile มีดังนี้
- รายงานผลการประชุมกับกลุ่มลูกค้าที่เข้ามาร่วมทุนกับบริษัท
- รายงานการออกแบบ Hardware และต้นทุนที่จะใช้ในการผลิต
- รายงานปัญหาที่เกิดขึ้นในกระบวนการทางานภายในทีม พร้อมกับแนวทางแก้ไข
3. การตรวจรับและส่งมอบงาน Database ของนางสาวประนัดดา คงเวช ตามแผน Agile มีดังนี้
- รายงาน Table และ Record ของระบบฐานข้อมูล
- รายงานการตรวจสอบสภาพของระบบ Network
- รายงานปัญหาที่เกิดขึ้นในกระบวนการทางานภายในทีม พร้อมกับแนวทางแก้ไข
4. การตรวจรับและส่งมอบงาน UI & UX ของนางสาวสุรีรัตน์ สาดมาก ตามแผน Agile มีดังนี้
- รายงานผลการสารวจความต้องการใช้ Application
- รายงานผลการทดสอบ UX กับลูกค้าผ่านการใช้งาน Application
- รายงานข้อเสนอแนะของลูกค้าที่ต้องการให้ปรับเปลี่ยนฟังก์ชั่นการทางานว่ามีส่วนใดบ้าง
26
Process 3 Discover and understand details (Analysis Activities)
3.1 Gather detailed information
- รูปแบบแอพลิเคชั่น
- การใช้ Textbox เพื่อกรอกข้อความลงเก็บฐานข้อมูลสาหรับการสั่งซื้อสินค้าสุนัข
- การใช้ Toggle (On-Off) เพื่อสั่งให้ทาการเชื่อมต่อฮาร์ดแวร์และสัญญาณบลูทูธเพื่อส่งข้อมูล
กันระหว่าง Arduino Controller และโทรศัพท์มือถือ
- การใช้ List เพื่อแสดงรายการสินค้า บริการ และประเภทของสุนัขเพื่อให้ง่ายต่อการวางแผนใน
การเลือกของผู้ใช้ Application
- การใช้ google map เพื่อค้นหาสถานที่สาคัญๆ เช่น โรงพยาบาลสุนัข ร้าน Pet shop เป็นต้น
- อารมณ์และโทนสี (Mood and Tone)
สีของ Background จะใช้โทนสีเทา ซึ่งเป็นสีที่อยู่ระหว่างสีขาวและสีดาซึ่งเป็นสีที่ไม่มีสีสัน เป็นสี
ที่แสดงถึง ความมั่นคง ปลอดภัย สม่าเสมอ เป็นผู้ที่มีอานาจ บุคลิกที่แข็งแกร่ง เป็นสีที่แสดงถึงความ
คลาสสิค และสบายตาต่อผู้ใช้ Application
- การออกแบบโครงสร้าง
โครงสร้างไฟล์ Android Application เป็นโครงสร้างของไฟล์ที่ developer จะมองเห็นเท่านั้น
เพราะว่า user เวลาติดตั้ง application ก็จะเห็นแค่ .apk เพียงไฟล์เดียวเท่านั้น โดยการกาหนดรูปแบบ
ใช้งาน Application นั้นเรากาหนดให้ทางานแบบต่อเนื่องตาม Story ที่กาหนดของ Application
- การออกแบบกราฟกที่ใช้ในงาน (Graphic)
ไม่เน้นการใช้กราฟฟิคที่ทาให้ User เกิดความสับสนต่อการใช้งาน อย่างเช่น การเปลี่ยนหน้า
(splash) หรือการแสดงข้อความต่างๆ (pop-up) บน Application จะทาให้ดูง่าย ไม่สับสน โดยเราใช้กฏ
การออกแบบ 80:20 ของ UX มาช่วย
- การวิเคราะห์และออกแบบระบบ
การวิเคราะห์ระบบนั้น เราจะมีการวิเคราะห์ตามรายการ ดังนี้
- การออกแบบ Java Coding ตรงตาม UML Diagram หรือไม่ และมี Error หรือ Exception
ตรงฟังก์ชันใดบ้างในระบบ แล้วเราสามารถส่งทีมเข้าไปแก้ไขให้กับลูกค้าได้ในวันและเวลาใด
- ฟังก์ชั่นที่ออกแบบมามีความซับซ้อนมากน้อยแค่ไหน
- ระบบฐานข้อมูลมีการจัดวาง Table ให้กับฐานข้อมูลซึ่งมีความซับซ้อนมากน้อยเพียงใด
- ระบบ Network สามารถทางานได้ปกติหรือไม่ สามารถ Maintenance ระบบได้อย่างไร
- การออกแบบ Hardware ในแต่ละสายการผลิตเป็นอย่างไรบ้าง ต้องใช้ต้นทุนการผลิตมากน้อย
แค่ไหนในแต่ละส่วน มีความคุ้มทุนที่จะลงทุนหรือป่าว
27
การสารวจการใช้งานของระบบนั้น เราจะทาการออกแบบตามรายการ ดังนี้
- การสารวจความต้องการใช้ Application จากกลุ่มลูกค้าผ่านแบบสอบถาม
- การส่งทีมทดสอบความรู้สึกของลูกค้าหลังจากใช้งาน Application
- การให้ลูกค้าทา Requirement เพื่อปรับเปลี่ยนฟังก์ชั่นการทางานให้ตรงกับความต้องการ
ระบบของ Application จะประกอบด้วย Database และ Controller ซึ่งจะมีการทางาน
ประสานสอดคล้องกัน โดย Database จะทาหน้าที่เก็บข้อมูลและพฤติกรรมการใช้งาน ส่วน Controller
จะทาหน้าที่อานวยความสะดวกต่อการให้อาหารของผู้เลี้ยงสุนัข
3.2 Define requirements
จากการสารวจความคิดเห็นในการ Progress Proposal Final Project ในรายวิชา MI452 Information
System Analysis and Design พบว่า มีอาจารย์และเพื่อนร่วมชั้นเรียน 16 คน แสดงความความคิดเห็นดังนี้
1. ทาประเภทพันธุ์สุนัขให้มีความสัมพันธ์กับช่วงวัยของสัตว์ เพื่อจะได้กาหนดปริมาณการให้
อาหารจานวนกรัมที่เหมาะสม ในการคานวณให้ใส่ reference สูตรการคิดที่มีมาตรฐานยอมรับมาด้วย
2. สามารถใส่อารมณ์รูป emotion ของสัตว์ว่ากินครบหมดไหม ให้ความรู้สึกว่าสุนัขมีความสุข
3. อยากให้รองรับสุนัขทุกขนาดเพราะบ้านผมก็สุนัขมันก็น่าจะเป็นผลดี
4. อยากให้ app รองรับหลาย OS
5. น่าจะมีลาโพงและหน้าจอให้หมาเห็นหน้ากับได้ยินเสียงเจ้าของครับ
6. Idea ในการคิดออกแบบและทาดีมาก เหมาะแก่การนาไปประยุกต์ใช้แต่ควรเพิ่มปริมาณ
อาหารที่เหมาะสมในแต่ละชนิดของสุนัขการโคกับร้านขายของสุนัขการหารายได้ด้วยการแบ่ง % ร้านค้า
7. อยากให้มีการจัดระบุสายพันธ์ของสุนัขได้ แล้วก็เพิ่มตรงที่เจ้านายสามารถสื่อสารคุยกันกับ
สุนัขผ่านเว็บแคมได้
8. โดยรวมเป็นอุปกรณ์ที่น่าสนใจมาก แนะนาควรหาทางประหยัดงบประมาณค่าอุปกรณ์ เพื่อให้
เราได้กาไรมากกว่านี้
9. อยากให้เพิ่มในส่วนของความปลอดภัยเพราะมีความเกี่ยวข้องกับระบบไฟฟ้าด้วย
10. แอพน่าสนใจมากครับอยากให้แอพรองรับอาหารที่เปียกด้วยครับเผื่อสุนัขบางตัวชอบกิน
11. ชอบค่ะๆ แต่อยากให้มีลาโพงที่สามารถเรียกสุนัขมากินอาหารได้อย่างอัตโนมัติ
12. เป็นอะไรที่น่าสนใจมากๆ เลยค่ะ แต่อยากให้เพิ่ม ตรงที่เจ้าของสุนัข สามารถสื่อสารผ่าน
กล้องกับสุนัขได้ เพื่อทาให้สุนัขรู้สึกอบอุ่นมากขึ้น
13. มีสัญญาณเตือนเวลาหมามีอาการผิดปกติ
14. มีระบบแจ้งเตือนเวลาอาหารสุนัข เช่น เสียงนกหวีด
15. อยากให้เพิ่ม app มีการเเจ้งเตือนเวลาสัตว์ไม่สบายด้วยครับ
16. ค่าอุปกรณ์แพง
17. ไอเดียดีมากครับ อยากให้ค่าอุปกรณ์ถูกกว่านี้ครับ
28
สิ่งที่โครงงานนี้ได้เพิ่มเติม
1.) จากความคิดเห็นที่ 1, 6
ซึ่งมีความคิดเห็น นั่นคือ สามารถระบุสายพันธุ์เพื่อให้อาหารได้ในปริมาณที่ถูกต้อง และการเพิ่ม
emotion
ผู้พัฒนาได้ไปทาการศึกษาหาข้อมูลปริมาณการให้อาหารจากเว็บไซต์ ดังนี้
1. https://www2.nestle.co.th/PetLoverZone/dog-care-detail.aspx?id=20&cate_id=1
2. http://th.wikibooks.org/wiki/การเลี้ยงสุนัข
ตารางที่ 1 แสดงข้อมูลปริมาณการให้อาหารตามช่วงวัยของสุนัข
จากเว็บไซต์ : http://www.mylovegolden.com/mcontents/marticle.php?Ntype=2&id=60972
2.) จากความคิดเห็นที่ 2
เราได้เพิ่ม Emoticon โดยจะวัดจากการกินอาหารของสุนัขทีละ 25% ถ้าสุนัขกินหมด 100%
จะแสดง Emoticon ปลื้มใจ แต่ถ้ากินไม่หมดที่ละ 25% ตามลาดับ ก็จะแสดง Emoticon ตามรูปแบบ
ดังนี้
100% 75% 50% 25%
1.ปลื้มใจ 2.ดีใจ 3.เสียใจ 4.โกรธ
29
2.) จากความคิดเห็นที่ 3
ซึ่งมีความคิดเห็น นั่นคือ การออกแบบให้เหมาะกับสุนัขทุกขนาด
เราได้มีแผนรองรับตรงนี้ไว้แล้ว คือจะมีการออกแบบบ้านให้อาหารสุนัขที่มีขนาดที่ต่างกัน
โดยมีการอ้างอิงข้อมูลบ้านสุนัขจากเว็บไซต์ http://www.homesweethomebkk.com/Size.html
1. Size S
ขนาดตัวบ้าน กว้าง 80 ลึก 60 สูงรวม 100 ซม.
ขนาดรวมหลังคา กว้าง 100 ลึก 80 สูงรวม 100 ซม.
สาหรับสุนัขพันธุ์ปอมเมอเรเนียน ยอร์คเชียร์เทอร์เรีย ชิวาวา มอลทีส พันธุ์ทีคัพต่างๆ
2. Size M
ขนาดตัวบ้าน กว้าง 100 ลึก 80 สูงรวม 122 ซม.
ขนาดรวมหลังคา กว้าง 124 ลึก 104 สูงรวม 122 ซม.
สาหรับสุนัขพันธุ์มินิเจอร์ บีเกิ้ล ดัชชุนด์ พุดเดิ้ล ชิสุห์ ปิกกิ่ง ปั๊ก ชเน๊าเซอร์ แจ็ครัสเซลล์
หรือสาหรับแมว 1 ตัว
3. Size L
ขนาดตัวบ้าน กว้าง 120 ลึก 100 สูงรวม 135 ซม.
ขนาดรวมหลังคา กว้าง 150 ลึก 130 สูงรวม 135 ซม.
สาหรับสุนัขพันธุ์ไทย บางแก้ว เฟร้นบลูด็อก ค็อกเกอร์ บาสเซ็ทฮาวด์ เชาเชา ดัลเมเชียน ไซบี
เรียน บูลเทอร์เรีย หรือสาหรับแมว 1-3 ตัว
4. Size XL
ขนาดตัวบ้าน กว้าง 150 ลึก 100 สูงรวม 150 ซม.
ขนาดรวมหลังคา กว้าง 180 ลึก 130 สูงรวม 150 ซม.
สาหรับสุนัขพันธุ์โกลเด้น ลาบราดอร์ ล็อตไวเลอร์ เยอรมันเชพเพอด อลาสก้ามาลามัส อาฟกันฮาวด์
หรือสาหรับแมว 3-5 ตัว
5. ขนาดพิเศษ แบบที่ 1
ขนาดตัวบ้าน กว้าง 170 ลึก 100 สูงรวม 150 ซม.
ขนาดรวมหลังคา กว้าง 200 ลึก 130 สูงรวม 150 ซม
30
6. ขนาดพิเศษ แบบที่ 2
ขนาดตัวบ้าน กว้าง 200 ลึก 100 สูงรวม 150 ซม.
ขนาดรวมหลังคา กว้าง 230 ลึก 130 สูงรวม 155 ซม
7. บ้านพร้อมรั้ว
รั้วมาตราฐาน ยื่น 100 สูง 75 ซม. มีช่องห่าง 4-7 ซม. ตามขนาดสุนัข
การเลือกทาเลวางบ้านสุนัข-บ้านแมว
พื้นที่ : ควรมีขนาดใหญ่กว่า ขนาดรวมหลังคา เช่น ถ้าคุณซื้อบ้าน XL มีพื้นที่ไม่น้อยกว่า 180*130 ซม.
มีระดับเสมอกัน ถ้าพื้นเอียงต้องปรับ โดยการหาอิฐมาลองขาบ้าน มิฉะนั้นบานประตู-หน้าต่างอาจฟืด
ทางเดิน : ควรมีพื้นที่กว้างพอสาหรับคนยกบ้าน ด้านละ 1-2 คน ต้องคิดเสมอว่า บ้านและคนยกบ้านต้องเดินผ่านไปได้
ข้อควรระวัง : ไม่ควรต้องยกบ้านข้ามสิ่งกีดขวางใดๆทั้งสิ้น เพราะบ้านมีน้าหนักมาก
3.) จากความคิดเห็นที่ 7, 15, 16
ซึ่งมีความคิดเห็นที่คล้ายกัน นั่นคือ การลดต้นทุนการผลิตลงในส่วนของ Hardware
เราได้ทาการเช็คข้อมูลและราคา Arduino Controller ล่าสุด เมื่อวันที่ 28 กุมภาพันธ์ 2557
จากเว็บไซต์ : http://www.thaieasyelec.com/Development-Tools/Arduino/Starter-Kit-
Unofficial/Inventors-Kit-for-Arduino.html พบว่า เราสามารถใช้ชุด Kit ที่มีราคาถูกมาสร้าง
นวัตกรรมให้กับเราได้ ซึ่งคือ Inventor's Kit for Arduino ราคา 3,900 บาท โดยสามารถสร้างได้ 15
วงจร ซึ่งมีวงจรดังนี้
 Circuit 1: Blinking an LED
 Circuit 2: Reading a Potentiometer
 Circuit 3: Driving and RGB LED
 Circuit 4: Driving Multiple LEDs
 Circuit 5: Push Buttons
 Circuit 6: Reading a Photo Resistor
 Circuit 7: Reading a Temperature Sensor
 Circuit 8: Driving a Servo Motor
 Circuit 9: Using a Flex Sensor
 Circuit 10: Reading a Soft Potentiometer
 Circuit 11: Using a Buzzer
 Circuit 12: Driving a Motor
 Circuit 13: Using Relays
31
 Circuit 14: Using a Shift Register
 Circuit 15: Using an LCD
รูปที่ 34 ตัวอย่างชุดคิท Inventor's Kit for Arduino
4.) จากความคิดเห็นที่ 4
ซึ่งมีความคิดเห็น นั่นคือ อยากให้รองรับได้ในระบบ iOS
เราจะมีการศึกษาการพัฒนาบน iOS โดยเราจะสร้างเป็น Web Application โดยใช้ IBM Worklight
Studio ที่สามารถรองรับได้ทุก Platform ซึ่งจะช่วยลดขั้นตอนการทางานลง และสามารถ
Deployment Application ให้กับ Smartphone ได้ทุกค่าย
5.) จากความคิดเห็นที่ 5, 7, 10, 11, 12, 13, 14 ซึ่งมีความคิดเห็นที่คล้ายกัน นั่นคือ อยากให้มีการ
ปฏิสัมพันธ์ระหว่างสุนัขกับผู้เลี้ยงได้ด้วยภาพและเสียง และส่งสัญญาณได้เวลาที่สุนัขป่วย
เราจะมีการติดตั้งจอภาพขนาดเล็กที่ติดตั้งกับตัวกล้องเว็บแคมเพิ่มเข้าไป เพื่อ Monitor สุนัข และเฝ้า
สังเกตุพฤติกรรมสุนัขได้ผ่านจอภาพนี้ รวมถึงการติดตั้งลาโพงไว้ส่งเสียงเรียกสุนัข ซึ่งจะมีการเพิ่มเมนูสั่ง
ให้สุนัขมากินอาหารด้วยเสียงผ่าน Application
6.) จากความคิดเห็นที่ 8 ซึ่งมีความคิดเห็น นั่นคือ อยากให้มีการป้องกันระบบไฟฟ้า
เราได้มีการออกแบบอุปกรณ์ให้มีการป้องกันระบบไฟฟ้า โดยมีการสร้าง Package ครอบอุปกรณ์ไว้
ทั้งหมด แล้วติดตั้งไว้ในส่วนด้านหลังของบ้านสุนัข ซึ่งจะเป็นส่วนที่สุนัขไม่สามารถสัมผัสกับอุปกรณ์ได้
โดยตรง
7.) จากความคิดเห็นที่ 9 ซึ่งมีความคิดเห็น นั่นคือ การรองรับอาหารที่เปียก
ตรงนี้อาจจะเป็น solution เพิ่มเติมในอนาคต โดยการออกแบบให้อาหารออกมาผ่านท่อ และนาอาหาร
เปียกไปปล่อยในจานอาหารสุนัขได้โดยใช้คอนโทรลเลอร์ ซึ่งอาจจะต้องมีการออกแบบ Controller ชนิด
พิเศษขึ้นมา
32
3.3 Prioritize requirement จัดลาดับความสาคัญของ requirements งานที่จะทาก่อนหลัง พร้อมใส่ Use
Case Diagram, Activity Diagram
1. Data Flow Diagram (DFD)
รูปที่ 35 Data Flow Diagram (DFD)
คาอธิบาย :
User จะทาการลงทะเบียนเข้าใช้งานระบบผ่านระบบ Login โดยข้อมูลของ User ทั้งหมดจะถูก
เก็บเข้าไปที่ Database ถ้าผู้ใช้จะเข้าระบบอีกครั้ง ผู้ใช้จะต้อง Login เข้าระบบทุกครั้งเพื่อเข้าไปใน
ประวัติของตัวเอง เมื่อ User เข้าไปในระบบแล้ว ผู้ใช้จะพบกับรายการทั้งหมด 3 รายการ ซึ่งประกอบด้วย
ระบบการตั้งเวลาและปริมาณอาหารในการให้อาหารสุนัข ระบบเชื่อมต่อเพื่อเปิดปิด Arduino
Controller และระบบประวัติการให้อาหารเพื่อดูการเจริญเติบโตของสุนัข ซึ่งประกอบด้วยข้อมูลการให้
อาหารในแต่ละปี แต่ละเดือน และแต่ละวัน รวมถึงการวัดการเจริญเติบโตจากระบบคานวณการให้อาหาร
สุนัขในแต่ละช่วงเวลา เพื่อควบคุมการให้อาหารตามหลักโภชนาการ
33
2. Use Case Diagram
รูปที่ 36 Use Case Diagram
คาอธิบาย
- REGISTER SYSTEM : User จะได้รับข้อมูลการลงทะเบียนหลังจากทาการลงทะเบียนเข้าใช้
งานระบบผ่านระบบ Login โดยข้อมูลการให้อาหารกับสุนัขของ User ทั้งหมดจะถูกเก็บเข้าไปที่
Database เมื่อผู้ใช้ต้องการเรียกข้อมูลมาใช้ จะสามารถเรียกผ่าน Account
- RECORD TIME AND FOOD SYSTEM : ระบบแสดงการเจริญเติบโตของสุนัข ระบบประวัติ
การให้อาหารเพื่อดูการเจริญเติบโตของสุนัข ซึ่งประกอบด้วยข้อมูลการให้อาหารในแต่ละปี แต่ละเดือน
และแต่ละวัน รวมถึงการวัดการเจริญเติบโตจากระบบคานวณการให้อาหารสุนัขในแต่ละช่วงเวลา เพื่อ
ควบคุมการให้อาหารตามหลักโภชนาการ
- DATABASE SERVER: จะทาหน้าที่เก็บข้อมูลทั้งระบบ
- CONTROLLER : ระบบเชื่อมต่อเพื่อเปิดปิด Arduino Controller โดยการทางานจะมีการ
Extends กับระบบ RECORD TIME AND FOOD SYSTEM
34
3) Activity Diagram
รูปที่ 37 Activity Diagram
คาอธิบาย : ระบบจะรับ Username และ Password เข้าสู่ระบบประวัติ หลังจากนั้นก็จะมีการกรอก
ข้อมูลการให้อาหารและการคานวณปริมาณอาหาร และหลังจากนั้นก็จะมีการคานวณรอบของมอเตอร์
เพื่อกาหนดการเทอาหารลงจานข้าวสุนัข และแสดงเวลาการทางานด้วย LED 7-Segment เมื่อทางาน
เสร็จก็จะมีการบันทึกข้อมูลการทางานทั้งหมดลงฐานข้อมูลและแสดงสถานะ Success แล้วก็จบการ
ทางาน
35
3.4 Develop user-interface dialogs
การโต้ตอบระหว่าง User กับ System นั้น เราจะใช้ระบบสัญญาณบลูทูธในการเชื่อมต่อแบบ 2-Way
Bluetooth-based Android Controller for Arduino เพื่อติดต่อสื่อสารกับโทรศัพท์เพื่อทาการส่งข้อมูล เมื่อทา
การเชื่อมต่อผ่านสัญญาณเรียบร้อยแล้ว หลังจากนั้นเราจะใช้ Application ในการควบคุมการทากิจกรรมต่างๆ
เช่น กิจกรรมการให้อาหารสุนัข ซึ่งสามารถกาหนดน้าหนัก อายุ และปริมาณอาหารที่จะให้สุนัขได้ โดยผู้ใช้ ใช้คีย์
บอร์ของโทรศัพท์ในการพิมพ์ค่าต่างๆ และใช้ Button, List View และ Toggle Button ในการสั่งงาน
รูปที่ 38 2-Way Bluetooth-based Android Controller for Arduino
แหล่งข้อมูลอ้างอิง http://www.instructables.com/id/Andruino-A-Simple-2-Way-Bluetooth-based-Android-C/
3.5 Evaluate requirements with users
ให้ผู้ใช้ได้ทดลองใช้แอพพลิเคชันตามรายการดังต่อไปนี้แล้วประเมินตามหลักการของ UX
- ระบบ Login (Username และ Password): ผู้ใช้ทาการ Login เพื่อเข้า Session ได้ตามช่วงเวลา
หรือไม่ โดยให้ผู้ใช้ Application ทาการสมัครสมาชิก ในกรณ๊เข้ามาใช้ Application นี้เป็นครั้งแรก
- ระบบตั้งเวลาให้อาหารสุนัข: ผู้ใช้สามารถตั้งเวลาให้อาหาร กาหนดปริมาณอาหาร และสั่งจ่ายอาหาร
ตามช่วงเวลาผ่านสัญญาณบลูทูธได้หรือไม่ ถ้าทางาน ระบบจะสั่งให้มอเตอร์หมุน และสั่งจ่ายอาหารให้สุนัขกิน
- ระบบค้นหาประวัติการให้อาหารสุนัข: ให้ผู้ใช้ทาการค้นหาประวัติการให้อาหารผ่าน Year, Month,
Day Menu แล้วตรวจสอบการค้นหาข้อมูลจากระบบฐานข้อมูล ว่า Account ที่เราเชื่อมต่อ สามารถดึงข้อมูล
ออกมาจากฐานข้อมูลได้หรือไม่
- ระบบการเชื่อมต่อ Arduino: ให้ผู้ใช้กด Toggle แล้วเปิดเชื่อมต่อสัญญาณบลูทูธเพื่อทดสอบ ถ้า
ทดสอบผ่านจะมีหลอด LED แสดงสถานะการแจ้งเตือน ซึ่งถ้าสว่างขึ้น แสดงว่าระบบทางานปกติ
36
- ระบบการเลือกสายพันธุ์สุนัข: ให้ผู้ใช้ทาการค้นหาสายพันธุ์สุนัขผ่าน List View แล้วดูสิว่า สามารถดึง
ข้อมูลสายพันธุ์สุนัขที่ Popular ที่สุดจากเว็บไซต์ผ่านระบบ Web Service ได้หรือไม่
- ระบบค้นหาและเลือกซื้อสินค้าสุนัข: ให้ผู้ใช้ทาการกรอกข้อมูล ID สินค้า, ราคาสินค้า ชื่อสินค้า และ
จานวนการสั่งซื้อ แล้วทาการตรวจเช็คประวัติการสั่งซื้อที่ Order Menu แล้วดูว่า ข้อมูลได้เข้าระบบแล้วหรือยัง
- ระบบค้นหาโรงพยาบาลสุนัข: ให้ผู้ใช้เชื่อมต่อ Google Map แล้วทาการเลือกโรงพยาบาลที่ต้องการ
- ระบบการติดตามสุนัขผ่านกล้องเว็บแคม: ให้ผู้ใช้เลือกที่เมนูแล้วกล้องจะทาการเชื่อมต่ออัตโนมัติ โดย
ภายในระบบจะสามารถสื่อสารกับสุนัขผ่านเสียงได้ เพื่อเรียกสุนัขมากินข้าวได้
Process 4 Design system components (Design Activities)
4.1 Design the environment ฮาร์ดแวร์ ซอฟต์แวร์ OS input output ใช้อะไรบ้าง
1. SQLite Database 2. Android Java IDE
3. Eclipse IDE 4. Arduino IDE
5. IBM Worklight Studio (Hybrid Mobile App) 6. Justinmind Wireframe Prototype
37
4.2 Design application architecture and software
1. Class Diagram
รูปที่ 39 Class Diagram
Java Android Functions
public class loginSystem {
public getAccount(username, password) { }
}
public class profile extends loginSystem {
public getAccountToDatabase() { }
public addAccount() { }
public btnMenu() { }
}
public class Menu {
public btnSettingTime() { }
public btnHistoryFood() { }
public connectArduino() { }
public btnDogCollection() { }
38
public btnPetShop() { }
public btnHospitalOfDog() { }
public webCam() { }
}
public class Time {
public morningTime() { }
public afternoonTime() { }
public eveningTime() { }
}
public class ArduinoController extends Time{
public setRoundOfMotor() { }
public setWeight() { }
}
public class DatabaseSystem {
public sqlRecieveData() { }
}
public class DogCollection {
public fetchDataOfDog() { }
}
public class HospitalMap {
public fetchDataMap() { }
}
คาอธิบาย : ระบบจะเก็บค่า Username และ password โดยตั้งตัวแปลเป็นแบบ String เพื่อรับค่า
และส่งค่าภายใน Application และมีการตั้งเวลาเพื่อควบคุมการทางานของคอนโทรลเลอร์และ Server
โดยจะมี Class ArduinoController ทาหน้าที่ตรวจสอบรอบการทางานของมอเตอร์ และ LedStatus
ทาหน้าที่โชว์สถานะการทางานของคอนโทรลเลอร์ ทาให้สามารถเรียก ArduinoController โดยมี
ความสามารถเดิมๆ ที่ถูกเรียกใช้ได้ทันที
39
2. Sequence Diagram
รูปที่ 40 Sequence Diagram
คาอธิบาย : ระบบจะเปิดใช้งานผ่าน Port การเชื่อมต่อ เมื่อผู้ใช้ได้ทาการ Login Username และ
Passwordขณะที่ใช้เวลาทาการเชื่อมต่อ ก็จะมีการสร้างฐานข้อมูลเพื่อเก็บประวัติของผู้ใช้ทั้งหมด โดย
ผู้ใช้สามารถกาหนดเวลาการให้อาหารและระบบสั่งปิดเปิดการใช้งานอุปกรณ์คอนโทรลเลอร์ เมื่อระบบ
ทางานเสร็จในแต่ละขั้นตอนก็จะมีการแจ้งข้อความกลับมาหา User
40
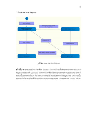
3. State Machine Diagram
รูปที่ 41 State Machine Diagram
คาอธิบาย : ระบบจะมีการส่งคาสั่งให้ Database เปิดการใช้งานเพื่อเป็นศูนย์กลางในการรับและส่ง
ข้อมูล แล้วหลังจากนั้น Controller ก็จะทาการดึงคาสั่งมาใช้ควบคุมรอบการทางานของมอเตอร์ ถ้าคาสั่ง
ที่ส่งมานั้นไม่ตรงตามเงื่อนไข ก็จะไปยกเลิกระบบผู้ใช้ โดยให้ผู้ใช้ทาการให้ข้อมูลมาใหม่ แต่ถ้าคาสั่งนั้น
ตรงตามเงื่อนไข ระบบก็จะสั่งให้มอเตอร์ทางานเทอาหารลงจานสุนัข แล้วจะส่งสถานะ Success กลับไป
41
4.3 Design user interfaces
รูปที่ 42 หน้าเริ่มต้น Application รูปที่ 43 ระบบ Login
รูปที่ 44 Profile รูปที่ 45 Menu
42
รูปที่ 46 Arduino Connection รูปที่ 47 Time Menu
รูปที่ 48 Time Setting รูปที่ 49 Food Weight
43
รูปที่ 50 Year Setting รูปที่ 51 Month Weight
รูปที่ 52 Day Setting รูปที่ 53 Monday History
44
รูปที่ 54 Day History รูปที่ 55 Dog Collection
รูปที่ 56 Dog Species Detail รูปที่ 57 Dog Species Detail (2)
45
รูปที่ 58 Pet Shop รูปที่ 59 Order Product
รูปที่ 60 Hospital รูปที่ 61 Google Map รูปที่ 62 Web Camera
46
4.4 Design system interfaces
Workflow Diagram
รูปที่ 63 Workflow Diagram
คาอธิบาย : เมื่อ User ทาการลงทะเบียนเข้าใช้งานระบบ ข้อมูลของ User ทั้งหมดจะถูกเก็บเข้าไปที่
Database เมื่อ User เข้าไปในระบบแล้ว ผู้ใช้จะพบกับรายการทั้งหมด 3 รายการ ซึ่งประกอบด้วย ระบบ
การตั้งเวลาและปริมาณอาหารในการให้อาหารสุนัข ระบบเชื่อมต่อเพื่อเปิดปิด Arduino Controller
และระบบประวัติการให้อาหารเพื่อดูการเจริญเติบโตของสุนัข เมื่อเริ่มทางาน ระบบจะสั่งให้ Arduino
ทางาน แล้วมอเตอร์จะเทอาหารออกมา
4.5 Design the database
1. Entity Relationship Diagram (ERD)
เงื่อนไขของระบบฐานข้อมูล
- ผู้ใช้แต่ละ Account ก็จะมีการให้อาหารในหลายรูปแบบ
- การให้อาหารแต่ละตัวก็จะให้ในทุกเวลา
- การอาหารทุกเวลาก็จะตั้งเวลาให้กับคอนโทรลเลอร์ทุกครั้ง
- การให้อาหารด้วยคอนโทรลเลอร์ทุกครั้งสามารถดูประวัติการให้อาหารกับสุนัขได้ทุกเวลา
กาหนด Entity ที่ควรมีในระบบฐานข้อมูล
- Entity ACOUNT แสดงรายละเอียดของ Account ผู้ใช้
- Entity DOG FOOD แสดงรายละเอียดของอาหาร
- Entity FOOD TIME แสดงรายละเอียดของเวลาให้อาหาร
47
- Entity DETAIL DOG แสดงรายละเอียดของสุนัข
- Entity TIME CONTROLLER แสดงรายละเอียดของการเวลาการเชื่อมต่อคอนโทรลเลอร์
รูปที่ 64 Entity Relationship Diagram (ERD)
กาหนด Attribute และ Primary Key ให้กับแต่ละ Entity ดังต่อไปนี้
- ACOUNT (AC_ID, AC_NAME, AC_SURNAME, AC_USERNAME, AC_PASSWORD)
โดยที่ AC_ID เป็น Primary Key
- DOG FOOD (DG_ID, DG_DOGNAME, DG_TIME, DG_WEIGHT) โดยที่ DG_ID เป็น Primary Key
48
- FOOD_TIME (FD_ID, FD_DOGNAME, FD_TIME, FD_LOCATION)
โดยที่ FD_ID เป็น Primary Key
- DETAIL_DOG (DT_ID, DT_DOGNAME, DT_WEIGHT, DT_TIME, DT_BEFORESIZE,
DT_AFTERSIZE) โดยที่ DT_ID เป็น Primary Key
- TIME_CONTROLLER (TM_ID, TM_NAME, TM_PORT, TM_WEIGHT, TM_TIME) โดยที่ TM_ID
เป็น Primary Key
คาอธิบาย :
- User จะได้รับข้อมูลการลงทะเบียนหลังจากทาการลงทะเบียนเข้าใช้งานระบบผ่านระบบ
Login (Entity ACOUNT แสดงรายละเอียดของ Account ผู้ใช้)
- ข้อมูลการให้อาหารกับสุนัขของ User ทั้งหมดจะถูกเก็บเข้าไปที่ Database เมื่อผู้ใช้ต้องการ
เรียกข้อมูลมาใช้ จะสามารถเรียกผ่าน Account (Entity DOG FOOD แสดงรายละเอียดของอาหาร)
- ระบบการให้อาหารของสุนัขจะถูกตั้งเวลาไว้ (Entity FOOD TIME แสดงเวลาให้อาหาร)
- ระบบแสดงการเจริญเติบโตของสุนัข ระบบประวัติการให้อาหารเพื่อดูการเจริญเติบโตของสุนัข
ซึ่งประกอบด้วยข้อมูลการให้อาหารในแต่ละปี แต่ละเดือน และแต่ละวัน รวมถึงการวัดการเจริญเติบโต
จากระบบคานวณการให้อาหารสุนัขในแต่ละช่วงเวลา เพื่อควบคุมการให้อาหารตามหลักโภชนาการ
(Entity DETAIL DOG แสดงรายละเอียดของสุนัข)
- ระบบเชื่อมต่อเพื่อเปิดปิด Arduino Controller (Entity TIME CONTROLLER แสดง
รายละเอียดของการเวลาการเชื่อมต่อคอนโทรลเลอร์)
4.6 Design system controls and security
สามารถเข้าถึงข้อมูลได้โดยสมัครสมาชิกแล้วใส่ username และ password มีการเข้ารหัสข้อมูลแบบ
MD5 โดยให้สิทธิ์ผู้ใช้ในการเข้าเข้าถึงการใช้งานได้ และการให้สิทธิ์ดูได้อย่างเดียว โดยไม่ใช้ระบบ Login
Process 5 Build, test, and integrate system (Implementation Activities)
5.1 Program the software เป็นรูปสุนัข และมีชื่อ Application ว่า MomoFood
49
5.2 Unit test the software
- ระบบ Login (Username และ Password): ผู้ใช้ทาการ Login เพื่อเข้า Session ได้ตามช่วงเวลา
หรือไม่ โดยให้ผู้ใช้ Application ทาการสมัครสมาชิก ในกรณ๊เข้ามาใช้ Application นี้เป็นครั้งแรก
- ระบบตั้งเวลาให้อาหารสุนัข: ผู้ใช้สามารถตั้งเวลาให้อาหาร กาหนดปริมาณอาหาร และสั่งจ่ายอาหาร
ตามช่วงเวลาผ่านสัญญาณบลูทูธได้หรือไม่ ถ้าทางาน ระบบจะสั่งให้มอเตอร์หมุน และสั่งจ่ายอาหารให้สุนัขกิน
- ระบบค้นหาประวัติการให้อาหารสุนัข: ให้ผู้ใช้ทาการค้นหาประวัติการให้อาหารผ่าน Year, Month,
Day Menu แล้วตรวจสอบการค้นหาข้อมูลจากระบบฐานข้อมูล ว่า Account ที่เราเชื่อมต่อ สามารถดึงข้อมูล
ออกมาจากฐานข้อมูลได้หรือไม่
- ระบบการเชื่อมต่อ Arduino: ให้ผู้ใช้กด Toggle แล้วเปิดเชื่อมต่อสัญญาณบลูทูธเพื่อทดสอบ ถ้า
ทดสอบผ่านจะมีหลอด LED แสดงสถานะการแจ้งเตือน ซึ่งถ้าสว่างขึ้น แสดงว่าระบบทางานปกติ
- ระบบการเลือกสายพันธุ์สุนัข: ให้ผู้ใช้ทาการค้นหาสายพันธุ์สุนัขผ่าน List View แล้วดูสิว่า สามารถดึง
ข้อมูลสายพันธุ์สุนัขที่ Popular ที่สุดจากเว็บไซต์ผ่านระบบ Web Service ได้หรือไม่
- ระบบค้นหาและเลือกซื้อสินค้าสุนัข: ให้ผู้ใช้ทาการกรอกข้อมูล ID สินค้า, ราคาสินค้า ชื่อสินค้า และ
จานวนการสั่งซื้อ แล้วทาการตรวจเช็คประวัติการสั่งซื้อที่ Order Menu แล้วดูว่า ข้อมูลได้เข้าระบบแล้วหรือยัง
- ระบบค้นหาโรงพยาบาลสุนัข: ให้ผู้ใช้เชื่อมต่อ Google Map แล้วทาการเลือกโรงพยาบาลที่ต้องการ
- ระบบการติดตามสุนัขผ่านกล้องเว็บแคม: ให้ผู้ใช้เลือกที่เมนูแล้วกล้องจะทาการเชื่อมต่ออัตโนมัติ โดย
ภายในระบบจะสามารถสื่อสารกับสุนัขผ่านเสียงได้ เพื่อเรียกสุนัขมากินข้าวได้
5.3 Identify and build test case
- ระบบ Login (Username และ Password):
- ให้ผู้ใช้กรอก Username โดยใช้ Case-Sensitive
- มีระบบการกาหนดความยากง่ายของ Password
- ระบบตั้งเวลาให้อาหารสุนัข:
- ตรวจสอบเวลาการจ่ายอาหารว่าตรงตามที่ตั้งไว้หรือไม่
- ตรวจสอบการเชื่อมต่อสัญญาณกับคอนโทรลเลอร์ทั้งระยะใกล้และระยะไกล
- ระบบค้นหาประวัติการให้อาหารสุนัข:
- ตรวจสอบการเลือกประวัติตามปี เดือน และวันต่างๆ
- ตรวจสอบข้อมูลที่ Fetch ออกมาจากฐานข้อมูล
- ระบบการเชื่อมต่อ Arduino:
- ตรวจสอบการสั่งงานระบบผ่านปุ่ม Toggle 2-3 ครั้ง แล้วดูการเชื่อมต่อ
- ตรวจสอบการส่งสัญญาณบลูทูธระหว่างโทรศัพม์มือถือและคอนโทรลเลอร์
- ระบบการเลือกสายพันธุ์สุนัข:
- ทาการเลือกเมนูสายพันธุ์สุนัขต่างๆ เพื่อตรวจสอบ JSON Script
50
- ระบบค้นหาและเลือกซื้อสินค้าสุนัข:
- ให้ผู้ใช้ทาการกรอกข้อมูล ID สินค้า, ราคาสินค้า ชื่อสินค้า และจานวนการสั่งซื้อ
- ให้ผู้ใช้ตรวจเช็คประวัติการสั่งซื้อที่ Order Menu แล้วดูว่า ข้อมูลได้เข้าระบบแล้วหรือยัง
- ระบบค้นหาโรงพยาบาลสุนัข:
- ให้ผู้ใช้เชื่อมต่อ Google Map แล้วทาการเลือกโรงพยาบาลที่ต้องการ
- ระบบการติดตามสุนัขผ่านกล้องเว็บแคม:
- ให้ผู้ใช้เลือกที่เมนูแล้วกล้องจะทาการเชื่อมต่ออัตโนมัติ
- ให้ผู้ใช้สื่อสารกับสุนัขผ่านเสียง เพื่อเรียกสุนัขมากินข้าว โดยทาการทดสอบความคมชัดของ
เสียงว่ามีสัญญาณรบกวนหรือไม่
5.4 Integrate and test component
- ระบบ Login (Username และ Password) และ ตั้งเวลาให้อาหารสุนัข
- ให้ผู้ใช้กรอก Username และ Password
- ตรวจสอบเวลาการจ่ายอาหารและตรวจสอบการเชื่อมต่อสัญญาณกับคอนโทรลเลอร์
- ตรวจสอบการเลือกประวัติให้อาหารตามปี เดือน และวันต่างๆ
- ตรวจสอบข้อมูลที่ Fetch ออกมาจากฐานข้อมูล
- ตรวจสอบการสั่งงานการจ่ายอาหารสุนัขผ่านปุ่ม Toggle แล้วดูการเชื่อมต่อ
- ระบบค้นหาและเลือกซื้อสินค้าสุนัข
- ให้ผู้ใช้ทาการกรอกข้อมูล ID สินค้า, ราคาสินค้า ชื่อสินค้า และจานวนการสั่งซื้อ
- ให้ผู้ใช้ตรวจเช็คประวัติการสั่งซื้อที่ Order Menu แล้วดูว่า ข้อมูลได้เข้าระบบแล้วหรือยัง
- ระบบการติดตามสุนัขผ่านกล้องเว็บแคม
- ให้ผู้ใช้เลือกที่เมนูแล้วกล้องจะทาการเชื่อมต่ออัตโนมัติ
- ให้ผู้ใช้สื่อสารกับสุนัขผ่านเสียง เพื่อเรียกสุนัขมากินข้าว โดยทาการทดสอบความคมชัดของ
เสียงว่ามีสัญญาณรบกวนหรือไม่
- ทาการประเมินสภาพระบบ โดยระบุส่วนต่างๆ ดังนี้
- เปอร์เซนต์ความพร้อมใช้งาน Application
- ส่วนของข้อมูลที่ยังมีปัญหาและไม่มีปัญหา
- ความยากง่ายในการใช้งาน
- การเชื่อมต่อระบบมีความสะดวกสบายมากน้อยเพียงใด
- การให้คะแนนความรู้สึกการใช้ Application
51
Process 6 Completes system tests and deploy solution (Deployment Activities)
6.1 Perform system and streets tests
Deployment Diagram
รูปที่ 65 Deployment Diagram
คาอธิบาย : MomoFood จะมีโครงสร้างสถาปัตยกรรม คือ มี Arduino IDE เชื่อมต่อกับ Android
Application โดยใช้ Library ในการเรียกใช้งานเพื่อเชื่อมต่อ Controller และจะมี Web Server เป็น
ตัวกลางในการถ่ายโอนข้อมูลเข้าไปเก็บไว้ใน Database เพื่อให้ Arduino เรียกใช้ข้อมูลคาสั่ง
52
6.2 Perform user acceptance tests ผลลัพธ์ของโครงงานต้องตาม requirement ที่ได้กาหนดไว้
เมื่อลองให้ผู้ใช้ได้ทดลองใช้โปรแกรมแล้ว ก็จะสอบถามถึงความพึงพอใจของผู้ใช้ที่มีต่อโปรแกรม โดยให้
ผู้ใช้ทาแบบประเมินการใช้งานด้านเทคนิค ซึ่งมีตัวชี้วัดทั้งหมด 5 หัวข้อ แล้วมีตัวเลือกวัดระดับความพึงพอใจ
ทั้งหมด 5 ระดับ ซึ่งประกอบด้วย มากที่สุด, มาก, ปานกลาง, น้อย และน้อยที่สุด
6.3 Convert existing data ข้อมูลที่จะนาไปใช้ในการ training
- การจัดเตรียมคู่มือการใช้งาน Application และระบบ Controller ตามหัวข้อดังนี้
- ระบบ Login (Username และ Password)
- ระบบตั้งเวลาให้อาหารสุนัข
- ระบบค้นหาประวัติการให้อาหารสุนัข
- ระบบการเชื่อมต่อ Arduino
- ระบบการเลือกสายพันธุ์สุนัข
- ระบบค้นหาและเลือกซื้อสินค้าสุนัข
- ระบบค้นหาโรงพยาบาลสุนัข
- ระบบการติดตามสุนัขผ่านกล้องเว็บแคม
- ในคู่มือ Training นั้นให้ผู้จัดทาสรุปถึงปัญหาที่เกิดขึ้นโดยส่วนใหญ่ของ Application และอธิบายระบบ
ที่จาเป็นใน Application เพื่อให้ผู้ที่จะเข้ามาทาการทดสอบได้รับรู้และทาความเข้าใจกับระบบ
- กล่าวถึงข้อดีข้อเสียของระบบในคู่มือ โดยแตกประเด็นออกไปตามหัวข้อ
6.4 Build training materials and conduct training คู่มือการใช้งานโปรแกรม
- การอัดวิดีโอสอนวิธีการใช้งานผ่าน Youtube
- การเตรียม Facebook Fanpage เพื่อตอบข้อซักถามการใช้ Application
- การจัดการไฟล์ที่ให้ผู้ใช้งานสามารถดาวโหลดคู่มือ และ Application เพื่อนาไปทดลองใช้งานได้
- การจัดทาไฟล์ Application แยกออกเป็นเวอร์ชั่น Alpha และ Beta
6.5 Configure and set up production environment
- กาหนดกลุ่มเป้าหมายจานวน 2 กลุ่มและสถานที่ในการทดสอบระบบจานวน 2-3 สถานที่
6.6 Deploy the solution
- การจัดเตรียมเผยแพร่ Application ผ่านทาง Google Play และ Play Store
- การวัด Rating การใช้งาน Application
- การเตรียมรับกระแสตอบรับการใช้งานทาง Facebook เพื่อนาข้อเสนอแนะ ติชม มาปรับปรุงให้
Application สามารถทางานได้ดีขึ้นและตอบสนองต่อลูกค้าได้มากขึ้น
53
7. Script Interview and Marketing Plan
7.1 Script Interview
สวัสดีครับ วันนี้พวกเราทีมพัฒนา Application MomoFood ซึ่งเป็น Application ที่ช่วยให้อาหารสัตว์
ผ่านอุปกรณ์คอนโทรลเลอร์ จะขอสัมภาษณ์คุณ............นิดนึงครับ
ตอนที่ 1 ข้อมูลการเลี้ยงสุนัข
คาถามที่ 1 : คุณชอบการเลี้ยงสุนัขหรือไม่
คาถามที่ 2 : ถ้าคุณชอบการเลี้ยงสุนัข คุณชอบเลี้ยงสุนัขพันธุ์อะไร
คาถามที่ 3 : คุณเลี้ยงสุนัขไว้ทั้งหมดกี่ตัว
คาถามที่ 4 : คุณเลี้ยงสุนัขเพื่ออะไร
คาถามที่ 4 : ถ้าคุณเลี้ยงสุนัข คุณมีเวลาให้กับสุนัขมากน้อยแค่ไหน
คาถามที่ 5 : คุณให้อาหารสุนัขวันละกี่มื้อ
คาถามที่ 6 : สถานที่ที่คุณเลี้ยงสุนัขไว้
คาถามที่ 7 : สิ่งแรกที่คุณจะเตรียมไว้ให้กับสุนัข คืออะไร
คาถามที่ 8 : คุณมีวิธีเลี้ยงดูสุนัขอย่างไร
คาถามที่ 9 : ถ้าสุนัขป่วย สิ่งแรกที่คุณจะนึกถึง คืออะไร
ตอนที่ 2 : การใช้งาน Application
คาถามที่ 1 : คุณมีสมาร์ทโฟนที่รองรับระบบปฏิบัติการอะไร
คาถามที่ 2 : คุณเคยใช้บริการ Application เลี้ยงสัตว์หรือไม่
คาถามที่ 3 : ระบุชื่อแอพลิเคชั่นเลี้ยงสัตว์ที่ท่านใช้งานอยู่ หรือเคยใช้งาน
คาถามที่ 4 : สิ่งที่คุณคิดว่าใน Application เลี้ยงสุนัขควรจะมีคืออะไร
คาถามที่ 5 : ถ้ามีการพัฒนา Application เลี้ยงสุนัขขึ้น สิ่งแรกที่คุณต้องการ คืออะไร
7.2. Marketing Plan
7.2.1) วิเคราะห์ปัจจัยที่มีผลกระทบทางด้านการตลาด
เป้าหมายระยะสั้นและระยะยาวของโครงการ
- เป้าหมายระยะสั้น
1. การกาหนดระยะเวลาโครงการ และต้นทุนการผลิตแอพลิเคชั่น
2. ทดสอบการใช้งานแอพลิเคชั่นและอุปกรณ์คอนโทรลเลอร์กับกลุ่มเป้าหมาย
3. สามารถเจาะกลุ่มตลาดคนกรุงเทพที่ชอบการเลี้ยงสุนัข
- เป้าหมายระยะยาว
1. สามารถเจาะกลุ่มตลาดผู้เลี้ยงสุนัขทุกขนาด
2. สามารถครอบครองตลาดเพื่อจัดจาหน่ายสินค้าทั่วประเทศได้ทั้งหมด
3. การมีเครือข่ายในการกระจายสินค้า เช่น Social Network และ Youtube ไปต่างประเทศ
54
ตลาดเป้าหมาย
1. กลุ่มผู้เลี้ยงสุนัขขนาดเล็ก
2. กลุ่มผู้ที่ชื่นชอบการเลี้ยงสุนัขแต่ไม่มีเวลาให้อาหาร
ตารางที่ 2 ปัจจัยภายในทีมทางธุรกิจ (SWOT Analysis)
ปัจจัยการพิจารณา จุดแข็ง (Strengths) จุดอ่อน (Weaknesses)
ด้านการบริหาร
จัดการ
การบริหารงานกันเป็นทีม มีการ
แบ่งหน้าที่การทางานอย่างชัดเจน
เป็น 2 ทีม คือ Application และ
Business Plan
ในช่วงก่อตั้งทีมงาน ยังขาดสภาพ
คล่องทางด้านการเงินและช่องทาง
การสื่อสาร Product ที่จะผลิต
ออกไป และทีมงานยังไม่มีความ
พร้อมในการบริหารโครงการ
ด้านการตลาด เรามี Facebook FanPage และ
Youtube ซึ่งเป็นช่องทางที่ฟรี
สนับสนุนการโปรโมทสาหรับการ
Startup
จะต้องมีการ PR ผลิตภัณฑ์และ
สร้างแบรนด์ของผลิตภัณฑ์ให้มี
ชื่อเสียงในโลกออนไลน์ให้มากที่สุด
ถึงจะสามารถครองตลาดได้
ด้านการผลิต เรามีทีมงานที่เข้าใจอุปกรณ์คอน
โทรเลอร์และการติดตั้งใช้งาน
สามารถเข้าไป service ลูกค้าได้
ทันที
การจัดสรรพนักงานลงไปในส่วนของ
การผลิตและบริการ เมื่อมีการรับ
พนักงานเพิ่ม เราจะต้องมีการจัด
อบรมและเตรียมอุปกรณ์ให้พนักงาน
ไว้ใช้ฝึกฝนการใช้งาน
ด้านการเงิน เรามีงบประมาณ ในการจัดซื้อ
ซอฟต์แวร์และอุปกรณ์เพื่อการ
พัฒนา Application
งบประมาณในการจัด PR ยังน้อย
ซึ่งผลงานเราจะต้องมีระดับการ
โปรโมทในระดับนึงถึงจะสามารถขอ
สปอนเซอร์สนับสนุนการผลิตได้
55
ตารางที่ 3 ปัจจัยภายนอกทีมทางธุรกิจ (SWOT Analysis)
ปัจจัยการพิจารณา โอกาส (Opportunities) อุปสรรค์ (Threats)
ตลาดและกลุ่มลูกค้า
เป้าหมาย
เราสามารถเจาะกลุ่มร้านขาย
อุปกรณ์สุนัขในเขตกรุงเทพได้
เราะต้องมีการเข้าไปติดต่อพูดคุย
เพื่อทาความเข้าใจในผลิตภัณฑ์
ของเรากับร้านขายอุปกรณ์สุนัข
สถานการณ์การ
แข่งขัน
Application ที่มีระบบเชื่อมต่อ
Hardwareและมีการแจ้งเตือนที่
ทันสมัย กาลังเติบโตและให้ความ
สนใจอย่างต่อเนื่อง
ต้องเป็น Application ที่
Creative และมีความคิดที่แตกต่าง
ไม่ซ้าเดิม
เทคโนโลยี ช่องทางการกระจายสินค้าใน Social
Network กาลังมาแรง ซึ่งจะมีการ
เชื่อมโยงเครือข่ายเพื่อส่งสัญญาณถึง
คอนโทรลเลอร์ผ่าน Application
ระบบ Network อาจะมีปัญหาได้
ในบางพื้นที่ซึ่งจะมีผลกับการใช้
งาน Application
กฏหมาย, ระเบียบ,
ข้อบังคับ
การเข้าถึงข้อมูลจะต้องมีความ
ปลอดภัย
จะต้องมีทีมดูแลเรื่องระบบ
เน็ตเวิร์ค
7.2.2) 5 FORCE Model
1. Rivalry Among Current Competitors (การแข่งขันภายในอุตสาหกรรม)
จากการศึกษา AppStore ของ Samsung ที่ http://apps.samsung.com และ Play Store
ของ Google ที่ https://play.google.com พบว่า ยังไม่ปรากฏหมวดหมู่ของ Application ที่เกี่ยวข้อง
กับการดูแลและรักษาสัตว์เลี้ยง ส่วนใหญ่จะมีแต่ App เพื่อความบันเทิง เกม ข่าวสาร ธุรกิจ และ
Application เพื่อการดาเนินชีวิตของมนุษย์ ซึ่งร้านขายสัตว์เลี้ยง หรือร้านจาหน่ายสินค้าเกี่ยวกับสัตว์
เลี้ยงส่วนใหญ่ จะมีการจัดทาเว็บไซต์ขึ้นมาเพื่อโปรโมทร้าน แต่ปัญหา คือ ประชาชนยังเข้าถึงข้อมูล
ร้านค้านั้นได้ยาก และต้องผ่านการ Search Engine ทุกครั้งที่มีการติดต่อไปที่ร้านจัดจาหน่าย
2. Bargaining Power of Suppliers (อานาจการต่อรองของ Suppliers)
Suppliers ยังมีอานาจในการต่อรองเนื่องจากรูปแบบการดีไซน์ Hardware ตัวบ้าน และผู้
จาหน่ายระบบคอนโทรลเลอร์ก็มีอยู่หลายราย สามารถที่จะปรับลดราคาได้ ซึ่งวิธีการที่จะลดอานาจของ
Suppliers วิธีหนึ่ง ก็คือ ต้องมีการต่อรองราคา ต้องมีการสั่งซื้อสินค้าคราวเดียวกันครั้งละมากๆ โดยเข้า
56
ไปต่อรองกับ Suppliers ว่าต้องการสั่งผลิตสินค้าจานวนมากและให้ลดราคาขายส่ง จะทาให้ต้นทุนราคา
ของลดลง ผู้ผลิตก็สามารถทากาไรได้มากขึ้นโดยที่ไม่ต้องเพิ่มราคาสินค้าหรือหาโปรโมชั่นอื่นๆ มาเป็นจุด
ดึงดูดลูกค้า
3. Bargaining Power of Customer (อานาจการต่อรองของลูกค้า)
ลูกค้ามีสิทธิ์ในการต่อรองถ้ามีผู้ผลิตหลายรายที่ทาได้เหมือนกับ MomoFood แต่ถ้า
MomoFood สามารถเจริญเติบโตเกิดเป็นบริษัทใหญ่โดยมี Partner เข้ามาสนับสนุนการผลิตที่มากมาย
เราก็สามารถที่จะกาหนดราคาขายผลิตภัณฑ์ของเราขึ้นมาได้เอง และลูกค้าจะมีอานาจในการต่อรองราคา
ลดลง
4. Threat of Substitute Products or Services (ภัยคุกคามจากสินค้าทดแทน)
วัสดุที่ใช้ในการผลิตบ้านสุนัขอาจจะมีเข้ามาใหม่เรื่อยๆ อาจจะมีวัสดุชนิดใหม่ที่มีความแข็งแรง
ทนทาน และผู้ใช้อาจจะมองหาดีไซน์ใหม่ๆ บางครั้งอาจจจะทาให้เป็นปัญหาในการวางแผนกลยุทธ์ แต่
วัสดุเหล่านี้เราสามารถสั่งทาเองได้จากโรงงาน โดยเราจะพยายามผูกขาดเรื่องแบรนด์ของเรา โดยมีการ
ออกแบบวิจัยเรื่องดีไซน์ตลอดเวลาเพื่อให้ทันกับยุคสมัยที่เปลี่ยนไป
5. Threat of New Entrants (ภัยคุกคามจากผู้แข่งขันหน้าใหม่)
ธุรกิจนี้อาจจะลงทุนสูงในการผลิต Prototype แต่เมื่อเรามีโรงงานและฐานการผลิตที่มั่นคงแล้ว
เราก็จะสามารถครองตลาดได้ แต่อุปกรณ์นี้ยังเป็นอุปกรณ์ที่กลุ่มธุรกิจรายใหม่ๆ สามารถนาแนวคิดไป
ออกแบบได้ ซึ่งจะต้องระวังเรื่องพิมพ์เขียวของตัวเอง โดยการไปจดสิทธิบัตรในทุกๆ การออกแบบ
7.2.3) วิเคราะห์กลยุทธ์และกิจกรรมทางการตลาด
1. 4Ps
Product : สินค้าของเรามีความแปลกใหม่ เหมาะสาหรับผู้ที่ชอบเลี้ยงสุนัข
Price : ราคา Application เริ่มต้นที่ 1 ดอลลาร์ และอุปกรณ์ ไม่เกิน 5,000 บาท
Place : สามารถใช้ได้กับอาคารสถานที่ เช่น หอพักนักศึกษา บ้าน คอนโด
Promotion : มีการส่งเสริม การสร้างส่วนลด แลก แจก แถม และการประกันเรื่องอุปกรณ์
2. CRM
กระบวนการทางานของระบบ CRM มี 4 ขั้นตอนดังนี้
1. Identify เก็บข้อมูลว่าลูกค้าของบริษัทเป็นใคร เช่น ชื่อลูกค้า ข้อมูลสาหรับติดต่อกับลูกค้า
2. Differentiate วิเคราะห์พฤติกรรมของลูกค้าแต่ละคน และจัดแบ่งลูกค้าออกเป็นกลุ่มตาม
คุณค่าที่ลูกค้ามีต่อบริษัท
57
3. Interact มีปฏิสัมพันธ์กับลูกค้าเพื่อเรียนรู้ความต้องการของลูกค้า และเพื่อสร้างความพึง
พอใจให้กับลูกค้าในระยะยาว
4. Customize นาเสนอสินค้าหรือบริการที่มีความเหมาะสมเฉพาะตัวกับลูกค้าแต่ละคน
ขั้นตอนกระบวนการของ CRM
1. การเพิ่มรายได้จากการขาย (Sale Revenue Increase)
การมุ่งเน้นการสร้างความสัมพันธ์อันดีกับลูกค้า เพื่อทาให้ลูกค้าเกิดความภักดีการใช้สินค้าหรือ
บริการ (Customer Loyalty) การนาหลักการบริหารลูกค้าสัมพันธ์ (CRM) มีรายได้ที่เพิ่มขึ้น ปรับปรุง
กระบวนการทางานในบริษัท ลดรายจ่ายในการดาเนินงาน และต้นทุนการหาลูกค้าใหม่ๆ หรือดึงลูกค้า
กลับมาใช้สินค้าหรือบริการอีกครั้ง
2. การบริหารของวงจรการทาธุรกิจของลูกค้า (Customer Life Cycle Management)
2.1 การหาลูกค้าใหม่เข้าองค์กร (Customer Acquisition) โดยการสร้างความเด่น
(Differentiation) ของสินค้าหรือบริการที่ใหม่ (Innovation) และเสนอความความสะดวกสบาย
(Convenience) ให้กับลูกค้า
2.2 การเพิ่มความพึงพอใจให้กับลูกค้าเพื่อทาการซื้อสินค้าและบริการ โดยผ่านขั้นตอนการ
ทางาน ที่กระชับเพื่อการสนองตอบความต้องการของลูกค้าได้รวดเร็วและถูก ต้อง และการ
ทางานที่สนอง ตอบสิ่งที่ลูกค้าต้องการหรือเสนอสิ่งที่ลูกค้าต้องการ โดยผ่านหน่วยงาน ลูกค้า
สัมพันธ์ (Customer Service)
2.3 การรักษาลูกค้า (Customer Retention) ให้อยู่กับองค์การนานที่สุด และการดึงลูกค้าให้
กลับมาใช้สินค้าหรือบริการ โดยฟังความคิดเห็นจากลูกค้าและพนักงานในองค์กร (Listening)
รวมถึงการเสนอสินค้าและบริการใหม่ (New Product)
3. การเพิ่มประสิทธิภาพในกระบวนการตัดสินใจ (Improving Integration of Decision Making
Process)
การเพิ่มการประสานงานในฝ่ายต่างๆ ของบริษัท โดยเฉพาะการใช้ระบบฐานข้อมูลของลูกค้า
ร่วมกัน และผู้บริหารสามารถดึงข้อมูลจากระบบต่างๆ มาประกอบการตัดสินใจ เช่น รายละเอียดของ
ลูกค้าที่ติดต่อเข้ามาในฝ่ายลูกค้าสัมพันธ์ (Call Center), รายละเอียดของการจ่ายเงินของลูกค้าจากฝ่าย
ขาย (Sales) กิจกรรมทางการตลาดที่เสนอให้ลูกค้าแต่ละกลุ่มหรือแต่ละบุคคลจากฝ่ายการตลาด
(Marketing) และการควบคุมปริมาณของสินค้าในแต่ละช่วงจากฝ่ายสินค้าคงคลัง (Inventory Control)
เป็นต้น
58
4. การเพิ่มประสิทธิภาพในการดาเนินงาน (Enhanced Operational Effiency)
การบริหารลูกค้าสัมพันธ์ (CRM) จะช่วยเพิ่มประสิทธิภาพการทางานของฝ่ายต่างๆ ของบริษัท
โดยข้อมูลต่างๆ นั้นได้มาจากช่องทางการสื่อสาร เช่น Fax, โทรศัพท์ และอีเมล์ (Email) เป็นต้น
- ฝ่ายขาย: Telesales, Cross-selling และ Up-selling
ระบบเทคโนโลยีสารสนเทศที่เกี่ยวข้องกับฝ่ายขาย เช่น ในการขายสินค้าแบบ Cross-
selling และ Up-selling เพิ่มความสามารถในการคาดเดาแนวโน้มการซื้อสินค้าหรือบริการ
รวมถึงการใช้ข้อมูลของลูกค้า เช่น ข้อสัญญา (Contract) ระหว่างองค์กรกับลูกค้า ระบบยังช่วย
ระบุรายละเอียดของสินค้าหรือบริการให้เหมาะสมกับลูกค้าแต่ละราย การเก็บข้อมูลทาง ด้าน
การขาย และการตรวจสอบสถานภาพของการส่งสินค้าให้กับลูกค้า
- ฝ่ายการตลาด (Marketing)
ระบบการบริหารลูกค้าสัมพันธ์ (CRM) มีส่วนช่วยให้บริษัทสามารถวิเคราะห์ว่าวิธีใดที่
ควรจัดจาหน่ายสินค้าผ่านช่องทางการขาย (Sales Channels) ต่างๆ เช่น ตัวแทนการขาย
(Sales Representatives) และผ่านทางเว็บไซด์ (Website) ระบบการบริหารลูกค้าสัมพันธ์ยังมี
บทบาทสาคัญกับช่องทางการสื่อสาร (Communication Channels) เช่น ระบุช่องทางการ
สื่อสารที่เหมาะสมที่สุดสาหรับการขายสินค้าชนิดนั้นหรือลูกค้าแต่ละราย หรือการระบุพนักงานที่
เหมาะสมที่สุดในการให้บริการหรือติดต่อกับลูกค้ารายนั้นๆ
- ฝ่ายลูกค้าสัมพันธ์ (Customer Service) และฝ่ายสนับสนุน (Support)
ระบบการบริหารลูกค้าสัมพันธ์ในฝ่ายลูกค้าสัมพันธ์ (Customer Service ) และฝ่าย
สนับสนุน (Support) ที่สาคัญคือด้านการดูแลลูกค้า (Customer Care Service) เช่น ระบบการ
จัดการเกี่ยวกับข้อมูล รายละเอียดของลูกค้าในองค์กร (Account management) และระบบ
แสดงรายละเอียดของข้อสัญญาระหว่างองค์กรกับลูกค้า (Detail Service Agreement)
นอกจากนี้แล้วระบบจัดการทางด้านอีเมลล์ (Email Management System) ถือว่าเป็นส่วน
สาคัญในการสร้างกลยุทธ์ทางด้านการบริหารลูกค้าสัมพันธ์ (CRM) เช่น สามารถย้อนหลังดู
อีเมลล์ของลูกค้าในอดีตได้ และระบุผู้แทนฝ่ายขายที่เหมาะสมที่สุดกับลูกค้ารายนั้นได้โดยข้อมูล
ที่ใช้อาจจะมาจากข้อมูลต่างๆที่ลูกค้าเคยติดต่อด้วย
- รายละเอียดของการชาระค่าสินค้าหรือบริการให้กับลูกค้า (Customer Billing)
ธุรกิจสามารถใช้ระบบการบริหารลูกค้าสัมพันธ์ (CRM) ในออกรายละเอียดการจ่ายเงิน
ของลูกค้า (Bill Payment) และที่ผ่านการจ่ายเงินระบบอินเตอร์เน็ต (Electronic Bill) และการ
ให้บริการการตอบข้อสงสัยต่างๆ ผ่านช่องทางการสื่อสารต่างๆ เช่น ในระบบออนไลน์
- การขายและให้บริการในสถานที่ที่ลูกค้าต้องการ (Field Sales and Service)
การบริหารลูกค้าสัมพันธ์ (CRM) ที่เกี่ยวข้องกับการขายและให้บริการในสถานที่ที่ลูกค้า
ต้องการ (Field Sales and Service) ทาให้พนักงานสามารถช่วยในการดึงข้อมูลมาใช้ในขณะที่
ทาการขายหรือการให้บริการกับลูกค้า โดยสามารถใช้ข้อมูลดังกล่าวร่วมกับข้อมูลขององค์กร
59
ร่วมกันได้ การบริหารลูกค้าสัมพันธ์ (CRM) ยังมีส่วนการจัดการเกี่ยวกับการทารายงานทางการ
ขาย การสร้างใบเสนอราคาให้กับลูกค้าและเงื่อนไขพิเศษให้กับลูกค้าแต่ละรายแบบอัตโนมัติ การ
เสนอสินค้าที่มีความพิเศษเฉพาะตามต้องการของลูกค้าแต่ละราย (Customized Products)
ระบบที่ทางานประสานกับสินค้าคงคลัง (Inventory System) ระบบการสั่งซื้อ (Ordering
System) การส่งและรับสินค้าหรือบริการ (Logistic System) การจัดตารางให้กับพนักงานที่จะ
ให้บริการ การออกใบแจ้งหนี้ และการจัดการระบบโควต้าในการขาย
- กิจกรรมที่สร้างความภักดีและการรักษาลูกค้า (Loyalty และ Retain Program)
การบริหารลูกค้าสัมพันธ์ (CRM) ที่มีประสิทธิภาพ ขึ้นอยู่กับการแยกความแตกต่าง
เหล่านี้ตามกลุ่มลูกค้า (Customer Segmentation) เช่น การจาแนกประเภทของลูกค้าออกตาม
ความต้องการของลูกค้า, ประวัติส่วนตัวของลูกค้า และประวัติการซื้อ นอกจากนี้ยังสามารถ
กิจกรรมลูกค้าย้อนหลัง เพื่อบริษัทจะได้นาข้อมูลเหล่านี้ไปวิเคราะห์หาข้อมูลเชิงลึก เช่น ช่อง
ทางการสื่อสารเหมาะสมที่สุดของลูกค้า แต่ละราย (Effective Communitication Channel),
พฤติกรรมการซื้อของลูกค้า (Customer Behavior) และสินค้าที่มีความพิเศษเฉพาะตัว
(Customised Product) สาหรับลูกค้าแต่ละราย
5. เพิ่มความรวดเร็วในการให้บริการ (Speed of Service)
การใช้หลักการบริหารลูกค้าสัมพันธ์ (CRM) สามารถปรับปรุงกระบวนการทางานโดยมุ่งเน้นที่
การตอบสนองความต้องการของลูกค้าจะต้องรวดเร็วและถูกต้อง โดยเฉพาะการตอบสนองแบบให้บริการ
หรือตอบสนองกับลูกค้าทันที (Real Time) เช่น ระบบการสั่งสินค้ามีการเชื่อมโยงระบบต่างๆ ทั้งในฝ่าย
รับการสั่งซื้อ (Order Fulfillment), ฝ่ายขาย (Sales Department) ฝ่ายบัญชี (Acoounting
Department) ฝ่ายสินค้าคงคลัง (Inventory) และ ฝ่ายที่เกี่ยวข้องกับการให้เครดิตกับลูกค้า (Credit
Authorization)
6. การรวบรวมรายละเอียดต่างของลูกค้า (Gathering More Comprehensive Customer
Profiles)
การบริหารลูกค้าสัมพันธ์ (CRM) ได้ช่วยให้เพิ่มประสิทธิภาพการทางานของฝ่ายต่างๆ ในบริษัท
ได้มากขึ้น เพราะว่าการบริหารลูกค้าสัมพันธ์ (CRM) ช่วยการจัดการเกี่ยวกับข้อมูลของ ลูกค้าที่มีอยู่
ได้มากขึ้น ทาให้ข้อมูลเก็บอย่างเป็นระบบ บริษัทสามารถนาฐานข้อมูลนี้มาใช้ใน ระบบต่างๆ ได้
7. การลดต้นทุนในด้านการขายและการจัดการ (Decrease General Sales and Marketing
Administration Costs)
การลดลงของต้นทุนการดาเนินงานนั้น มาจากใช้หลักการบริหารลูกค้าสัมพันธ์ เนื่องจาก บริษัท
มีระบบการจัดการที่เน้นในเรื่องการสร้างความสัมพันธ์อันดีกับลูกค้า เข้าใจความต้องการของลูกค้า และ
60
ตอบสนองความต้องการของลูกค้าได้มากขึ้น ทาให้บริษัท ไม่สูญเสียต้นทุนในการดึงลูกค้ากลับมาเป็น
ลูกค้าขององค์กรอีก และตัดกระบวนการที่ไม่จาเป็นและกิจกรรมที่ไม่ก่อให้เกิดรายได้แก่บริษัท
8. การสร้างมูลค่าเพิ่ม (Value Added)
ในปัจจุบันลูกค้านั้นพยายามแสวงหาความพึงพอใจสูงสุดจากสินค้าและบริการ สิ่งที่ลูกค้า
ต้องการจึง ไม่ใช่แค่คุณค่า (Value) อีกต่อไป แต่ต้องการคุณค่าเพิ่มที่ทาให้ลูกค้ามีความรู้สึกมากกว่าความ
พอใจ ซึ่งผู้ประกอบการควรสร้างคุณค่าเพิ่มให้กับสินค้าและบริการ โดยผ่าน Value Chain ทั้งในส่วนของ
คู่ค้า (Supply Chain) และในส่วนของความต้องการของลูกค้า (Demand Chain) เพื่อทาให้เกิดการบูร
ณาการที่ทาให้เกิดมูลค่าเพิ่มให้กับลูกค้าอย่างครบวงจรทั้งระบบ จากหลายหน่วยงานเข้ามาเกี่ยวข้องทั้ง
ภายในองค์กร และภายนอกองค์กร (Internal and External Organization) นับตั้งแต่ผู้จาหน่ายวัตถุดิบ
(Raw Materials Suppliers) , กระบวนการ ที่เกี่ยวข้องกับวัตถุดิบ (Material Procurement), การ
ออกแบบผลิตภัณฑ์ (Product Designers), การจัดหาอุปกรณ์ชิ้นส่วน (Spare Parts Suppliers) ,การ
ขาย (Sales) และการตลาด (Marketing), ผู้ที่ทาการจัดจาหน่าย (Distributors) และ หน่วยงานลูกค้า
สัมพันธ์ (Contact Center) เป็นต้น
เอกสารอ้างอิง
- http://www.instructables.com/id/Arduino-controled-dog-foodtreat-dispenser/step10/The-Code/
- http://www.youtube.com/watch?v=cHsRC4yNpPw
- https://www2.nestle.co.th/PetLoverZone/dog-care-detail.aspx?id=20&cate_id=1
- http://www.instructables.com/id/Andruino-A-Simple-2-Way-Bluetooth-based-Android-C/
61
ภาคผนวก
62
ภาคผนวก ก.
ผลการตอบแบบสอบถามเชิงความต้องการของกลุ่มลูกค้า
Timestamp
ตอนที่ 1 ข้อมูล
การเลี้ยงสุนัข
ระดับ
อายุ อาชีพ
ตอนที่ 2 : การใช้งาน
Application
ระบุชื่อแอพลิเคชั่นเลี้ยงสัตว์ที่
ท่านใช้งานอยู่ หรือเคยใช้งาน
คุณเคยใช้บริการ
Application เลี้ยงสุนัข
หรือไม่
3/20/2014
22:10:55 เพศชาย
18 - 24
ปี
นักเรียน/
นักศึกษา iOS -
ไม่เคย ใช้บริการเกี่ยวกับแอพลิ
เคชั่นการเลี้ยงสุนัข
3/20/2014
22:09:30 เพศหญิง
18 - 24
ปี
นักเรียน/
นักศึกษา Blackberry OS -
ไม่เคย ใช้บริการเกี่ยวกับแอพลิ
เคชั่นการเลี้ยงสุนัข
3/20/2014
23:08:56 เพศชาย
18 - 24
ปี
นักเรียน/
นักศึกษา iOS -
ไม่เคย ใช้บริการเกี่ยวกับแอพลิ
เคชั่นการเลี้ยงสุนัข
3/21/2014
10:11:20 เพศหญิง
18 - 24
ปี
นักเรียน/
นักศึกษา Android -
ไม่เคย ใช้บริการเกี่ยวกับแอพลิ
เคชั่นการเลี้ยงสุนัข
3/21/2014
12:21:31 เพศหญิง
18 - 24
ปี
นักเรียน/
นักศึกษา iOS -
ไม่เคย ใช้บริการเกี่ยวกับแอพลิ
เคชั่นการเลี้ยงสุนัข
3/21/2014
13:14:50 เพศชาย
18 - 24
ปี
นักเรียน/
นักศึกษา Android -
ไม่เคย ใช้บริการเกี่ยวกับแอพลิ
เคชั่นการเลี้ยงสุนัข
3/22/2014
11:09:45 เพศชาย
18 - 24
ปี
นักเรียน/
นักศึกษา Android -
ไม่เคย ใช้บริการเกี่ยวกับแอพลิ
เคชั่นการเลี้ยงสุนัข
3/22/2014
13:21:36 เพศชาย
18 - 24
ปี
นักเรียน/
นักศึกษา iOS -
ไม่เคย ใช้บริการเกี่ยวกับแอพลิ
เคชั่นการเลี้ยงสุนัข
3/22/2014
14:30:24 เพศหญิง
18 - 24
ปี
นักเรียน/
นักศึกษา Android -
ไม่เคย ใช้บริการเกี่ยวกับแอพลิ
เคชั่นการเลี้ยงสุนัข
63
Timestamp
ตอนที่ 1 ข้อมูล
การเลี้ยงสุนัข
ระดับ
อายุ อาชีพ
ตอนที่ 2 : การใช้งาน
Application
ระบุชื่อแอพลิเคชั่นเลี้ยงสัตว์ที่
ท่านใช้งานอยู่ หรือเคยใช้งาน
คุณเคยใช้บริการ
Application เลี้ยงสุนัข
หรือไม่
3/23/2014
10:11:33 เพศชาย
18 - 24
ปี
นักเรียน/
นักศึกษา iOS -
ไม่เคย ใช้บริการเกี่ยวกับแอพลิ
เคชั่นการเลี้ยงสุนัข
3/23/2014
12:13:24 เพศหญิง
18 - 24
ปี
นักเรียน/
นักศึกษา Android -
ไม่เคย ใช้บริการเกี่ยวกับแอพลิ
เคชั่นการเลี้ยงสุนัข
3/23/2014
14:17:34 เพศชาย
18 - 24
ปี
นักเรียน/
นักศึกษา iOS -
ไม่เคย ใช้บริการเกี่ยวกับแอพลิ
เคชั่นการเลี้ยงสุนัข
3/24/2014
13:55:30 เพศหญิง
18 - 24
ปี
นักเรียน/
นักศึกษา iOS -
ไม่เคย ใช้บริการเกี่ยวกับแอพลิ
เคชั่นการเลี้ยงสุนัข
3/24/2014
14:25:27 เพศหญิง
18 - 24
ปี
นักเรียน/
นักศึกษา iOS -
ไม่เคย ใช้บริการเกี่ยวกับแอพลิ
เคชั่นการเลี้ยงสุนัข
3/24/2014
15:20:55 เพศชาย
18 - 24
ปี
นักเรียน/
นักศึกษา iOS -
ไม่เคย ใช้บริการเกี่ยวกับแอพลิ
เคชั่นการเลี้ยงสุนัข
3/24/2014
16:10:20 เพศชาย
18 - 24
ปี
นักเรียน/
นักศึกษา Android -
ไม่เคย ใช้บริการเกี่ยวกับแอพลิ
เคชั่นการเลี้ยงสุนัข
3/25/2014
14:05:26 เพศชาย
18 - 24
ปี
นักเรียน/
นักศึกษา iOS -
ไม่เคย ใช้บริการเกี่ยวกับแอพลิ
เคชั่นการเลี้ยงสุนัข
3/25/2014
16:08:56 เพศหญิง
18 - 24
ปี
นักเรียน/
นักศึกษา Blackberry OS -
ไม่เคย ใช้บริการเกี่ยวกับแอพลิ
เคชั่นการเลี้ยงสุนัข
64
Timestamp
คุณชอบ
เลี้ยงสุนัข
หรือไม่
ถ้าคุณชอบเลี้ยงสุนัข
คุณชอบเลี้ยงสุนัขสาย
พันธุ์อะไร
คุณเลี้ยงสุนัข
ไว้ทั้งหมดกี่ตัว
คุณเลี้ยง
สุนัขเพื่อ
อะไร
สถานที่ที่คุณ
เลี้ยงสุนัขไว้
คุณมีวิธีเลี้ยง
ดูสุนัขอย่างไร
ถ้าสุนัขป่วย สิ่งแรกที่คุณจะนึกถึงคือ
อะไร
3/20/2014
22:10:55 ไม่ชอบเลย 0
เป็นเพื่อน
คลายเหงา บ้าน ปล่อยอิสระ ขับรถพาสุนัขไปโรงพยาบาลเลย
3/20/2014
22:09:30 ชอบมาก ไซบีเรียน 1 ตัว
เป็นเพื่อน
คลายเหงา บ้าน ปล่อยอิสระ
Application ที่มีระบบข้อมูลและการ
แจ้งเตือนการให้บริการของ
โรงพยาบาลที่ทันสมัย
3/20/2014
23:08:56 ชอบมาก Siberian 2 ตัว
เป็นเพื่อน
คลายเหงา บ้าน
เลี้ยงดูอย่าง
ใกล้ชิด ขับรถพาสุนัขไปโรงพยาบาลเลย
3/21/2014
10:11:20 ชอบมาก ปั๊ก 1 ตัว
เป็นเพื่อน
คลายเหงา หอพัก ปล่อยอิสระ
Application ที่มีระบบข้อมูลและการ
แจ้งเตือนการให้บริการของ
โรงพยาบาลที่ทันสมัย
3/21/2014
12:21:31 ชอบมาก Siberian 1 ตัว
เป็นเพื่อน
คลายเหงา บ้าน ปล่อยอิสระ
เบอร์โทรศัพท์ที่สามารถติดต่อ
โรงพยาบาลได้ทันที
3/21/2014
13:14:50 ชอบมาก บลูด๊อก 2 ตัว
เป็นเพื่อน
คลายเหงา บ้าน
เลี้ยงดูอย่าง
ใกล้ชิด ขับรถพาสุนัขไปโรงพยาบาลเลย
3/22/2014
11:09:45 ชอบมาก ไซบีเรียน 1 ตัว
เป็นเพื่อน
คลายเหงา หอพัก ปล่อยอิสระ ขับรถพาสุนัขไปโรงพยาบาลเลย
3/22/2014
13:21:36 ชอบมาก ปั๊ก 1 ตัว
เป็นเพื่อน
คลายเหงา บ้าน
เลี้ยงดูอย่าง
ใกล้ชิด
เบอร์โทรศัพท์ที่สามารถติดต่อ
โรงพยาบาลได้ทันที
65
3/22/2014
14:30:24 ชอบมาก ปั๊ก 1 ตัว
เป็นเพื่อน
คลายเหงา คอนโด ปล่อยอิสระ ขับรถพาสุนัขไปโรงพยาบาลเลย
3/23/2014
10:11:33 ชอบมาก ไซบีเรียน 1 ตัว
เป็นสุนัข
เฝ้าบ้าน บ้าน
เลี้ยงดูอย่าง
ใกล้ชิด
Application ที่มีระบบข้อมูลและการ
แจ้งเตือนการให้บริการของ
โรงพยาบาลที่ทันสมัย
3/23/2014
12:13:24 ชอบมาก ปอมเมอเรเนียน 1 ตัว
เป็นสุนัข
เฝ้าบ้าน บ้าน ปล่อยอิสระ ขับรถพาสุนัขไปโรงพยาบาลเลย
3/23/2014
14:17:34 ชอบมาก ปั๊ก 1 ตัว
เป็นเพื่อน
คลายเหงา บ้าน ปล่อยอิสระ
Application ที่มีระบบข้อมูลและการ
แจ้งเตือนการให้บริการของ
โรงพยาบาลที่ทันสมัย
3/24/2014
13:55:30 ชอบมาก ปอมเมอเรเนียน 1 ตัว
เป็นเพื่อน
คลายเหงา หอพัก
เลี้ยงดูอย่าง
ใกล้ชิด
เบอร์โทรศัพท์ที่สามารถติดต่อ
โรงพยาบาลได้ทันที
3/24/2014
14:25:27 ชอบมาก บลูด๊อก 1 ตัว
เป็นสุนัข
เฝ้าบ้าน บ้าน ปล่อยอิสระ ขับรถพาสุนัขไปโรงพยาบาลเลย
3/24/2014
15:20:55 ชอบมาก ไซบีเรียน 1 ตัว
เป็นสุนัข
เฝ้าบ้าน บ้าน
เลี้ยงดูอย่าง
ใกล้ชิด ขับรถพาสุนัขไปโรงพยาบาลเลย
3/24/2014
16:10:20 ชอบมาก ปั๊ก 1 ตัว
เป็นเพื่อน
คลายเหงา หอพัก ปล่อยอิสระ
เบอร์โทรศัพท์ที่สามารถติดต่อ
โรงพยาบาลได้ทันที
3/25/2014
14:05:26 ชอบมาก บางแก้ว 1 ตัว
เป็นสุนัข
เฝ้าบ้าน บ้าน
เลี้ยงดูอย่าง
ใกล้ชิด ขับรถพาสุนัขไปโรงพยาบาลเลย
3/25/2014
16:08:56 ชอบมาก ปอมเมอเรเนียน 1 ตัว
เป็นเพื่อน
คลายเหงา บ้าน ปล่อยอิสระ
Application ที่มีระบบข้อมูลและการ
แจ้งเตือนการให้บริการของ
โรงพยาบาลที่ทันสมัย
66
Timestamp
คุณให้อาหารสุนัข
วันละกี่มื้อ
สิ่งที่คุณคิดว่าใน Application เลี้ยง
สุนัขควรจะมีคืออะไร
ถ้ามีการพัฒนา
Application เลี้ยงสุนัข
ขึ้น สิ่งแรกที่คุณต้องการ
คืออะไร
ถ้าคุณเลี้ยงสุนัข คุณมี
เวลาให้กับสุนัขมาก
น้อยแค่ไหน
สิ่งแรกที่คุณ
จะต้องเตรียมไว้
ให้กับสุนัข คือ
อะไร
3/20/2014
22:10:55 1 มื้อ ระบบการให้อาหารสุนัข ใช้งานง่าย ไม่ค่อยมีเวลา อาหาร
3/20/2014
22:09:30 3 มื้อ ระบบข้อมูลสุขภาพ มีฟังก์ชั่นให้เลือกมากมาย มีเวลามาก
บ้านสุนัข และพื้นที่
ในการเลี้ยงสุนัข
3/20/2014
23:08:56 2 มื้อ ระบบการให้อาหารสุนัข
มีระบบติดตามเฝ้าดูสุนัขได้
24 ชั่วโมง ไม่ค่อยมีเวลา
บ้านสุนัข และพื้นที่
ในการเลี้ยงสุนัข
3/21/2014
10:11:20 3 มื้อ ระบบการให้อาหารสุนัข ใช้งานง่าย ไม่ค่อยมีเวลา อาหาร
3/21/2014
12:21:31 3 มื้อ ระบบข้อมูลสุขภาพ มีฟังก์ชั่นให้เลือกมากมาย มีเวลามาก ของใช้สุนัข
3/21/2014
13:14:50 1 มื้อ ระบบการให้อาหารสุนัข
มีระบบติดตามเฝ้าดูสุนัขได้
24 ชั่วโมง ไม่ค่อยมีเวลา ของใช้สุนัข
3/22/2014
11:09:45 1 มื้อ ระบบการให้อาหารสุนัข ใช้งานง่าย ไม่ค่อยมีเวลา อาหาร
3/22/2014
13:21:36 3 มื้อ ระบบข้อมูลสุขภาพ มีฟังก์ชั่นให้เลือกมากมาย มีเวลามาก
บ้านสุนัข และพื้นที่
ในการเลี้ยงสุนัข
67
Timestamp
คุณให้อาหารสุนัข
วันละกี่มื้อ
สิ่งที่คุณคิดว่าใน Application เลี้ยง
สุนัขควรจะมีคืออะไร
ถ้ามีการพัฒนา
Application เลี้ยงสุนัข
ขึ้น สิ่งแรกที่คุณต้องการ
คืออะไร
ถ้าคุณเลี้ยงสุนัข คุณมี
เวลาให้กับสุนัขมาก
น้อยแค่ไหน
สิ่งแรกที่คุณ
จะต้องเตรียมไว้
ให้กับสุนัข คือ
อะไร
3/22/2014
14:30:24 1 มื้อ ระบบการให้อาหารสุนัข ใช้งานง่าย ไม่ค่อยมีเวลา อาหาร
3/23/2014
10:11:33 3 มื้อ ระบบข้อมูลสุขภาพ มีฟังก์ชั่นให้เลือกมากมาย มีเวลามาก เสื้อผ้า
3/23/2014
12:13:24 2 มื้อ ระบบการให้อาหารสุนัข
มีระบบติดตามเฝ้าดูสุนัขได้
24 ชั่วโมง ไม่ค่อยมีเวลา อาหาร
3/23/2014
14:17:34 3 มื้อ ระบบการให้อาหารสุนัข ใช้งานง่าย ไม่ค่อยมีเวลา เสื้อผ้า
3/24/2014
13:55:30 3 มื้อ ระบบข้อมูลสุขภาพ ใช้งานง่าย มีเวลามาก อาหาร
3/24/2014
14:25:27 2 มื้อ ระบบการให้อาหารสุนัข
มีระบบติดตามเฝ้าดูสุนัขได้
24 ชั่วโมง ไม่ค่อยมีเวลา เสื้อผ้า
3/24/2014
15:20:55 3 มื้อ ระบบการให้อาหารสุนัข ใช้งานง่าย ไม่ค่อยมีเวลา อาหาร
3/24/2014
16:10:20 3 มื้อ ระบบข้อมูลสุขภาพ ใช้งานง่าย มีเวลามาก ของใช้สุนัข
3/25/2014
14:05:26 2 มื้อ ระบบการให้อาหารสุนัข
มีระบบติดตามเฝ้าดูสุนัขได้
24 ชั่วโมง ไม่ค่อยมีเวลา
บ้านสุนัข และพื้นที่
ในการเลี้ยงสุนัข
68
ภาคผนวก ข.
ผลการตอบแบบสอบถามเชิงเทคนิคเกี่ยวกับการใช้ MomoFood Application
Timestamp
ระบบมีความ
สะดวกในการ
ใช้งาน
ระบบมีความเร็วใน
การประมวลผล
ข้อมูล
ข้อมูลที่คอนโทรลเลอร์ได้รับจาก
Application มีความแม่นยา
เที่ยงตรง
ระบบช่วยเหลือ
สุนัขมีความ
เหมาะสม
ระบบมีความ
ปลอดภัย ไม่เป็น
อันตรายต่อสุนัข
ประสิทธิภาพของ
ระบบโดยรวม
3/21/2014
22:11:56 มาก มาก มาก มาก ปานกลาง มาก
3/21/2014
22:10:31 มาก มาก ปานกลาง มาก มาก มาก
3/21/2014
23:09:57 มาก ปานกลาง มาก ปานกลาง มาก มาก
3/22/2014
10:12:21 มาก มาก ปานกลาง มาก ปานกลาง มาก
3/22/2014
12:22:32 มาก มาก ปานกลาง มาก มาก มาก
3/22/2014
13:15:51 มาก มาก มาก ปานกลาง มาก มาก
3/23/2014
11:10:46 มาก มาก ปานกลาง มาก ปานกลาง มาก
3/23/2014
13:22:37 มาก ปานกลาง มาก มาก มาก มาก
69
Timestamp
ระบบมีความ
สะดวกในการ
ใช้งาน
ระบบมีความเร็วใน
การประมวลผล
ข้อมูล
ข้อมูลที่คอนโทรลเลอร์ได้รับจาก
Application มีความแม่นยา
เที่ยงตรง
ระบบช่วยเหลือ
สุนัขมีความ
เหมาะสม
ระบบมีความ
ปลอดภัย ไม่เป็น
อันตรายต่อสุนัข
ประสิทธิภาพของ
ระบบโดยรวม
3/24/2014
14:31:25 มาก มาก มาก มาก ปานกลาง มาก
3/24/2014
10:12:34 มาก มาก ปานกลาง มาก มาก มาก
3/24/2014
12:14:25 มาก ปานกลาง มาก ปานกลาง มาก มาก
3/24/2014
14:15:35 มาก มาก มาก มาก ปานกลาง มาก
3/25/2014
13:56:31 มาก มาก มาก มาก มาก มาก
3/25/2014
14:26:28 มาก มาก ปานกลาง ปานกลาง มาก มาก
3/25/2014
15:21:56 มาก มาก ปานกลาง มาก ปานกลาง มาก
3/25/2014
16:11:21 มาก ปานกลาง มาก มาก มาก มาก
3/26/2014
14:06:27 มาก มาก ปานกลาง ปานกลาง มาก มาก
3/26/2014
15:07:30 มาก มาก ปานกลาง ปานกลาง มาก มาก
70
ภาคผนวก ค.
ผลการตอบแบบสอบถามความต้องการและเชิงเทคนิคเกี่ยวกับการใช้ MomoFood Application ในรูปแบบกราฟ
จานวนผู้ตอบแบบสอบถาม
เพศชาย เพศหญิง
จานวนผู้ใช้ Application
Blackberry OS iOS Android
71
ความชอบเลี้ยงสุนัข
ไซบีเรียน บลูด๊อก ปั๊ก ปอมเมอเรเนียน บางแก้ว
จานวนสุนัขที่เลี้ยง
1 ตัว 2 ตัว
72
ความชอบเลี้ยงสุนัข
บ้าน หอพัก คอนโด
วิธีเลี้ยงดูสุนัข
ปล่อยอิสระ เลี้ยงดูอย่างใกล้ชิด
73
ถ้าสุนัขป่วย สิ่งแรกที่คุณจะนึกถึง
ขับรถพาสุนัขไปโรงพยาบาลเลย
Application ที่มีระบบข้อมูลและการแจ้งเตือนการให้บริการของโรงพยาบาลที่ทันสมัย
เบอร์โทรศัพท์ที่สามารถติดต่อโรงพยาบาลได้ทันที
สิ่งที่ Application ควรจะมี
ระบบการให้อาหารสุนัข ระบบข้อมูลสุขภาพ
74
สิ่งแรกที่ต้องการใน Application
ใช้งานง่าย มีฟังก์ชันให้เลือกมากมาย มีระบบติดตามเฝ้าดูสุนัข 24 ชั่วโมง
คุณมีเวลาให้กับสุนัขมากน้อยแค่ไหน
มีเวลามาก ไม่ค่อยมีเวลา
75
สิ่งแรกที่คุณจะต้องเตรียมไว้ให้กับสุนัข
อาหาร บ้านสุนัข และพื้นที่ในการเลี้ยงสุนัข ของใช้สุนัข เสื้อผ้า
ผลรวมของระบบ Application
สะดวกในการใช้งาน การประมวลผลข้อมูล
Application มีความแม่นยา เที่ยงตรง ระบบช่วยเหลือสุนัขมีความเหมาะสม
ระบบมีความปลอดภัย ไม่เป็นอันตรายต่อสุนัข
76
ภาคผนวก ง.
รูปแบบแบบสอบถามเชิงความต้องการแอพพลิเคชั่นเลี้ยงสัตว์ของกลุ่มลูกค้า
77
78
79
ภาคผนวก จ.
รูปแบบแบบสอบถามเชิงเทคนิคเกี่ยวกับ MomoFood Application

MomoFood Report

  • 1.
    รายงาน เรื่อง บ้านให้อาหารสัตว์ผ่าน Applicationด้วย Arduino จัดทาโดย นางสาวประนัดดา คงเวช 1540900832 นางสาวสุรีรัตน์ สาดมาก 1540901715 นายนฤดล มงคลรัฐ 1540901723 นายสุทธิพงศ์ กุลวัฒนา 1540902044 เสนอ อาจารย์ทศพล บ้านคลองสี่ วิชา มอ.452 การวิเคราะห์และออกแบบระบบสารสนเทศ สาขาวิศวกรรมมิลติมีเดียและระบบอินเทอร์เน็ต คณะวิศวกรรมศาสตร์ มหาวิทยาลัยกรุงเทพ ภาคเรียนที่ 2 ปีการศึกษา 2556
  • 2.
    PROJECT HOUSE DOG TOFEED FOOD WITH ARDUINO AND ANDROID APPLICATION SUBMITTED BY PANATDA KONGWET 1540900832 SUREERAT SADMAK 1540901715 NARUDOL MONGKOLRAT 1540901723 SUTTIPONG KULLAWATTANA 1540902044 PRESENT TODSAPON BANKLONGSI MI452 INFORMATION SYSTEM ANALYSIS AND DESIGN DEPARTMENT OF MULTIMEDIA AND INTERNET SYSTEM ENGINEERING SCHOOL OF ENGINEERING BANGKOK UNIVERSITY SEMESTER 2 YEAR 2013
  • 3.
    คานา รายงานฉบับนี้จัดทาขึ้นในรายวิชา ม.อ.452 การวิเคราะห์และออกแบบระบบสารสนเทศ(MI452 Information System Analysis and Design) ภาคเรียนที่ 2 ประจาปีการศึกษา 2556 ในโครงการที่มีชื่อว่า บ้าน ให้อาหารสัตว์ผ่าน Application ด้วย Arduino ซึ่งเนื้อหาภายในรายงาน ประกอบด้วย การนาเสนอกระบวนการ ออกแบบและพัฒนาซอฟต์แวร์ (System Development Life Cycle) จานวน 6 กระบวนการ ซึ่งประกอบด้วย Process 1 Identity problem and obtain approval, Process 2 Plan and monitor the project (Plan and Monitor Activities), Process 3 Discover and understand details (Analysis Activities), Process 4 Design system components (Design Activities), Process 5 Build, test, and integrate system (Implementation Activities) แ ล ะ Process 6 Completes system tests and deploy solution (Deployment Activities) ซึ่งผู้จัดทาหวังเป็นอย่างยิ่งว่า รายงานฉบับนี้จะเป็นประโยชน์กับนักเรียน นักศึกษา และผู้ที่สนใจในการนาหลักการ SDLC มาปรับใช้ในการทาซอฟต์แวร์ หรือการออกแบบและวางแผนการพัฒนา ซอฟต์แวร์ในโครงการต่างๆ ที่จะคิดทาขึ้นได้เป็นอย่างดี นางสาวประนัดดา คงเวช นางสาวสุรีรัตน์ สาดมาก นายนฤดล มงคลรัฐ นายสุทธิพงศ์ กุลวัฒนา
  • 4.
    สารบัญ หน้า คานา 1 สารบัญ 2 1.Process 1 Identity problem and obtain approval 4 (Identify Problem Activities) 1.1 Identify the problem 4 1.2 Quantify project approval factors 11 1.3 Perform risk and feasibility analysis 16 1.4 Review with Client and Obtain Approval 16 2. Process 2 Plan and monitor the project (Plan and Monitor Activities) 18 2.1 Establish the project environment 18 2.2 Schedule the work 23 2.3 Staff and allocate resources 24 2.4 Evaluate work processes 24 2.5 Monitor progress and make corrections 25 3. Process 3 Discover and understand details (Analysis Activities) 26 3.1 Gather detailed information 26 3.2 Define requirements 27 3.3 Prioritize requirement 32 3.4 Develop user-interface dialogs 35 3.5 Evaluate requirements with users 35 4. Process 4 Design system components (Design Activities) 36 4.1 Design the environment 36 4.2 Design application architecture and software 37 4.3 Design user interfaces 41 4.4 Design system interfaces 46 4.5 Design the database 46 4.6 Design system controls and security 48
  • 5.
    สารบัญ (ต่อ) หน้า 5. Process5 Build, test, and integrate system (Implementation Activities) 48 5.1 Program the software 48 5.2 Unit test the software 49 5.3 Identify and build test case 49 5.4 Integrate and test component 50 6. Process 6 Completes system tests and deploy solution (Deployment Activities) 51 6.1 Perform system and streets tests 51 6.2 Perform user acceptance tests 52 6.3 Convert existing data 52 6.4 Build training materials and conduct training 52 6.5 Configure and set up production environment 52 6.6 Deploy the solution 52 7. Script Interview and Marketing Plan 53 เอกสารอ้างอิง 60 ภาคผนวก 61
  • 6.
    4 System Development LifeCycle (SDLC) 1. Process 1 Identity problem and obtain approval (Identify Problem Activities) 1.1 Identify the problem 1) ที่มาและความเป็นมาของปัญหา (Problem Description) เนื่องจากในปัจจุบัน คนส่วนใหญ่จะพบเจอกับปัญหาของการไม่มีเวลาให้อาหารสุนัข หรือการให้อาหาร กับสุนัขในปริมาณที่มากเกินไปหรือน้อยเกินไป ไม่ถูกหลักโภชนาการ ทาให้สุนัขมีปัญหาเรื่องระบบขับถ่ายและ ระบบย่อยอาหาร หรือการพบเจอกับปัญหาเรื่องเศษอาหารเหลือทิ้งจากการให้อาหารที่มากเกินไป จะทาอย่างไรที่ จะทาให้ปัญหาเหล่านี้หมดไป ผู้พัฒนาจึงได้พัฒนาเครื่องมือที่ช่วยให้ผู้เลี้ยงรู้จานวนปริมาณการให้อาหารสุนัขใน แต่ละช่วงเวลา และแก้ไขปัญหาการลืมให้อาหารในช่วงเวลานั้น ดังนั้น เครื่องให้อาหารสุนัขเครื่องนี้จึงถูกประดิษฐ์ ขึ้น โดยใช้การสั่งงานผ่าน Application และบอร์ด Arduino ซึ่ง Application นี้จะช่วยกาหนดปริมาณอาหาร ให้กับสุนัข และกาหนดเวลาการให้อาหารโดยระบบของเราจะมีการกาหนดฐานข้อมูลการให้อาหารสุนัข ซึ่งเครื่อง จะทางานตามฐานข้อมูล โดยผู้ใช้สั่งให้เครื่องทางานผ่าน Application โดย Application จะส่งสัญญาณไปควบคุม Arduino ผ่านสัญญาณอินเทอร์เน็ต โดยจะมีมอเตอร์ควบคุมการให้อาหารโดยวงล้อจะตวงอาหารตามมาตรฐาน ทางโภชนาการ และจะมีการส่งสัญญาณเสียงเรียกการให้อาหาร เพื่อให้สุนัขได้รับรู้และมากินอาหาร จากการศึกษาข้อมูลการให้อาหารสุนัขจากเว็บไซต์ พบว่า การปฏิบัติตามโปรแกรมการให้อาหารที่ ออกแบบไว้อย่างเหมาะสมโดยเคร่งครัดนั้น เป็นปัจจัยสาคัญที่ส่งเสริมให้เกิดการเริ่มต้นที่ดีในการวางแผน โภชนาการสาหรับลูกสุนัข ซึ่งในการให้อาหารลูกสุนัขนั้น จะต้องให้อาหารเสริมสร้างร่างกายทุกชนิดที่ลูกสุนัข ต้องการเพื่อนาไปใช้ในการเจริญเติบโตและพัฒนา ซึ่งได้แก่ โปรตีนซึ่งช่วยให้กล้ามเนื้อแข็งแรง แคลเซียมซึ่งช่วยให้ กระดูกและฟันแข็งแรง เหล็กซึ่งช่วยบารุงเลือด และแคลอรี่ในปริมาณที่เพียงพอให้สุนัขมีพลังงานไปเผาผลาญ 2) ความสามารถของระบบ (System Capabilities) 1. สามารถสร้างระบบการให้อาหารผ่าน Application กับสุนัข 2. Application สามารถกาหนดตารางการให้อาหารประจาวันได้ 3. ระบบสามารถกาหนดการให้อาหารตามที่ผู้ใช้สั่งงานได้อย่างแม่นยา 4. สามารถใช้อุปกรณ์เพื่อฝึกนิสัยของสุนัขให้กินอาหารตามเวลา 3) ประโยชน์ที่ได้รับ (Business Benefit) 1. สามารถดูแลสุนัขได้อย่างทั่วถึง 2. ทาให้สุนัขได้สัมผัสถึงความเอาใจใส่และความอบอุ่นที่ได้รับจากผู้เลี้ยง
  • 7.
    5 4) Story Board รูปที่1 Icon Application รูปที่ 2 หน้าเริ่มต้น Application รูปที่ 3 ระบบ Sign-Up
  • 8.
    6 รูปที่ 4 พิมพ์ข้อความเพื่อกรอกประวัติรูปที่ 5 กรอกประวัติเรียบร้อยแล้วแล้วกด Submit รูปที่ 6 Sign-In ระบบ รูปที่ 7 เข้าสู่หน้าเมนู
  • 9.
    7 รูปที่ 8 กาหนดเวลาให้อาหารรูปที่ 9 ตั้งเวลาให้อาหาร รูปที่ 10 ตั้งน้าหนักให้อาหาร รูปที่ 11 ค้นประวัติปีที่ให้อาหาร
  • 10.
    8 รูปที่ 12 ค้นประวัติเดือนที่ให้อาหารรูปที่ 13 ค้นประวัติวันให้อาหาร รูปที่ 14 โชว์วันใน 1 เดือนที่ให้อาหาร รูปที่ 15 โชว์ข้อมูลที่ให้อาหาร
  • 11.
    9 รูปที่ 16 ค้นหาสายพันธุ์สุนัขรูปที่ 17 รายละเอียดสุนัข รูปที่ 18 สั่งซื้อสินค้าสุนัข รูปที่ 19 พิมพ์ชื่อสินค้าและ ID สินค้า
  • 12.
    10 รูปที่ 20 ค้นประวัติรายการสั่งซื้อสินค้ารูปที่ 21 ค้นหาโรงพยาบาล รูปที่ 22 แผนที่โรงพยาบาล รูปที่ 23 โชว์ภาพสุนัขจากกล้องเว็บแคม
  • 13.
    11 1.2 Quantify projectapproval factors ปัจจัยที่มีผลกับการอนุมัติโครงงาน 1. Lean Canvas 2. Agile Software Development 2. Agile Software Development ขั้นตอนที่ 1 Product Backlog เขียน Requirements (Text) และ User Stories (As a … I can … So that …) ลงในตาราง ID Requirements User Stories 1 ระบบ Login ในฐานะของ : ผู้ใช้ Application ฉันสามารถ : เข้าไป Update, Delete, Insert ข้อมูลการให้อาหารกับสุนัขของฉันได้ ซึ่งนั่นจะทาให้ : จัดการการให้อาหารกับสุนัข 2 ระบบคานวณปริมาณอาหาร ในฐานะของ : ผู้เลี้ยงสัตว์ ฉันสามารถ : กาหนดการให้อาหารกับสุนัขใน ปริมาณที่แน่นอนได้ ซึ่งนั่นจะทาให้ : สามารถควบคุมการเจริญเติบโต ของสุนัขตามหลักโภชนาการ 1. ไม่มีเวลาให้ อาหาร 2. ให้อาหารไม่ ถูกหลัก โภชนาการ 3. อาหารเหลือ 1. ระบบให้อาหาร 2. Application 3. ระบบ Database 4. ระบบอินเทอร์เน็ต 5. ระบบเสียงเตือนให้ สุนัขมากินอาหาร 1. ผู้ใช้สามารถกาหนด ตารางการกินอาหาร ของสุนัขได้ 2. ผู้ใช้สามารถใช้ Application เช็คการ เจริญเติบโตของสุนัขได้ จากปริมาณการให้ อาหาร 1. มีเพื่อนเป็นเจ้าของ ร้าน Pet Shop 2. รู้จักวิศวกรที่สามารถ สั่งซื้ออุปกรณ์ อิเล็กทรอนิกส์ 1. กลุ่มผู้เลี้ยง สุนัขขนาดเล็ก 2. กลุ่มผู้ที่ชื่น ชอบการเลี้ยง สุนัขแต่ไม่มี เวลาให้อาหาร กลุ่มผู้เลี้ยงสุนัข ขนาดเล็กตาม บ้าน 1. Facebook 2. Youtube 3. Twitter 4. Instagram 1. ระบบสามารถ เชื่อมต่ออินเทอร์เน็ต และสัญญาณบลูทูธได้ 2. ระบบมีการเก็บ ประวัติการให้อาหาร สุนัข การให้อาหาร ด้วยการเทลง จานให้อาหาร ทั่วไป A: การเชิญชวนให้ใช้ Application A: การสร้างส่วนลด แลก แจก แถม R: เปรียบเทียบการใช้งาน R: การบอกเล่าประสบการณ์ โดยลูกค้า R: การสั่งซื้อสินค้า 1. ค่าอุปกรณ์คอนโทรลเลอร์ 2. ค่าไฟและค่าแรงในการพัฒนา Application 3. ค่าแรงงานในการติดตั้งอุปกรณ์และระบบเครื่องให้ อาหาร 1. ทดลองใช้ 3 เดือน 2. ประกัน 6 เดือน โดยฟรีค่าซ่อมบารุงและ เปลี่ยนบอร์ดคอนโทรลเลอร์และอุปกรณ์ที่ เกี่ยวข้องให้ถ้ามีปัญหา
  • 14.
    12 3 ระบบประวัติการให้อาหาร ในฐานะของ: ผู้ดูแลสุนัข ฉันสามารถ : ตรวจสอบประวัติการให้อาหารสุนัขใน แต่ละวัน, เดือน, ปี ใน Application ซึ่งนั่นจะทาให้ : ดูการเจริญเติบโตของสุนัข 4 ระบบฐานข้อมูลเวลาให้อาหาร ในฐานะของ : ผู้เลี้ยงสัตว์ ฉันสามารถ : เรียกดูข้อมูลการให้อาหารได้ ซึ่งนั่นจะทาให้ : สามารถตรวจสอบวิวัฒนาการของ สัตว์ได้ในทุกเวลา 5 เครื่องให้อาหาร ในฐานะของ : ผู้ใช้งาน ฉันสามารถ : ระบบจะต้องมีการทางานแบบ อัตโนมัติ สามารถทางานได้ตามเวลาที่ผู้ใช้ต้องการ โดยที่ผู้เลี้ยงไม่ต้องปรับแต่งระบบอีก ซึ่งนั้นจะทาให้ : สามารถให้อาหารได้ทุกเวลา 6 ระบบสั่งงานเสียงเรียกสุนัขให้มากินอาหาร ในฐานะของ : ผู้เลี้ยงสัตว์ ฉันสามารถ : เรียกสุนัขให้มากินอาหารได้เหมือนเดิม และไม่แตกต่างจากการไม่มีเครื่องให้อาหารสุนัข โดย สุนัขจะรู้ว่าจะต้องกินอาหารเวลาไหนโดยอาจจะไม่ผู้ เลี้ยงคอยดูแล ซึ่งนั้นจะทาให้ : สุนัขมากินอาหารได้ 7 ระบบเชื่อมต่อสัญญาณอินเทอร์เน็ตเพื่อ สั่งงานคอนโทรลเลอร์ ในฐานะของ : ผู้เลี้ยงสัตว์ ฉันสามารถ : ใช้ระบบได้โดยระบบสามารถเปิดใช้ งานได้ผ่านทางแอพลิเคชั่น หรือการออกแบบให้มี สวิตซ์ปิดเปิดเพียงแค่ตัวเดียว และสามารถทางานได้ เลยเมื่อเปิด โดยเชื่อมต่อสัญญาณเพื่อควบคุมได้ทุกที ซึ่งนั่นจะทาให้ : สะดวกสบายต่อการใช้งาน 8 การมองหาช่องทางกระจายสินค้า ในฐานะของ : ผู้เลี้ยงสัตว์ ฉันสามารถ : หาช่องทางในการซื้อเครื่องได้ในราคา ที่ถูก รวมถึงการส่งซ่อมเครื่องให้อาหารได้ง่าย ซึ่งนั้นจะทาให้ : สะดวกสบายต่อผู้เลี้ยงสัตว์
  • 15.
    13 ขั้นตอนที่ 2 SprintPlanning ให้กาหนด Priority และ Story Point ลงในตาราง (ID คือหมายเลขเดียวกับขั้นตอนที่ 1) ID Priority Story Point REQ1 5 5 REQ2 5 4 REQ3 4 8 REQ4 4 10 REQ5 3 9 REQ6 3 5 REQ7 3 5 REQ8 3 7 Average 6.625 หรือประมาณ 6 Sum of Point 53 วิธีคิด ถ้าประเมินตามหลักของ Agile เมื่อนับตาม Requirement Requirement 8 ข้อ ข้อละ 6.625 point = 53 Point (Point รวม) Sprint รอบที่ 1 ถ้าเราเก็บทีเดียว 4 ข้อจาก 8 ข้อ ใน 1 Sprint จะได้ 4 ข้อ x 6.625 point = 26.5 Point เหลืออีกแค่ 26.5 Point เราจะจบ Release ใน Sprint ที่ 1 = 26.5 point / 4 ข้อ = 6 เดือน Sprint รอบที่ 2 เหลือ Requirement อีก 4 ข้อ ใน Sprint ที่ 2 จะได้ 4 ข้อ x 6.625 point = 26.5 Point เหลืออีกแค่ 0 Point เราจะจบ Release ใน Sprint ที่ 2 = 26.5 point / 4 ข้อ = 6 เดือน เพราะฉะนั้น โปรเจคจะจบภายใน 12 เดือน
  • 16.
    14 ขั้นตอนที่ 3 SprintBacklog เขียนการจัดลาดับของ Sprint ที่ได้จากขั้นตอน Sprint Planning ลงในตาราง (Sprint ที่ n คือ รอบของการทา Sprint และ ID คือหมายเลขเดียวกับขั้นตอนที่ 1) Sprint ที่ n ID Task To Do วันส่งมอบงาน (วัน เดือน ปี) 1 1 ระบบ Login 8 กุมภาพันธ์ 2557 2 ระบบคานวณปริมาณอาหาร 15 กุมภาพันธ์ 2557 3 ระบบประวัติการให้อาหาร 22 กุมภาพันธ์ 2557 4 ระบบฐานข้อมูลเวลาให้อาหาร 1 มีนาคม 2557 2 5 เครื่องให้อาหาร 8 มีนาคม 2557 6 ระบบสั่งงานเสียงเรียกสุนัขให้มากินอาหาร 15 มีนาคม 2557 7 ระบบเชื่อมต่อสัญญาณอินเทอร์เน็ต เพื่อสั่งงานคอนโทรลเลอร์ 22 มีนาคม 2557 8 การมองหาช่องทางธุรกิจ 29 มีนาคม 2557 ขั้นตอนที่ 4 Daily Scrum ให้อธิบายการทางานของขั้นตอนนี้ พร้อมทั้งยกตัวอย่างสถานการณ์จาลองของ Project ที่ทา YESTERDAY - ได้ทาการสอบถามความต้องการในการใช้สิ้นค้า และ Application แล้ว - ได้พัฒนาระบบให้อาหารสุนัขโดยมีการออกแบบและติดตั้งระบบ รวมถึงมีการทดสอบการใช้งาน - ได้ทาการพัฒนาระบบ UI ให้กับ Application ตาม Requirement ที่ลูกค้าต้องการ - ได้พัฒนาระบบฐานข้อมูลที่เชื่อโยงกับ Application แล้ว TODAY วางแผนการทดสอบใช้งาน Application กับระบบฐานข้อมูล รวมถึงการสร้างกลุ่มตัวอย่างลูกค้าเพื่อทา การทดสอบการใช้งาน โดยจะมีการศึกษาพฤติกรรมจากการกาหนดกลุ่มเป้าหมายไว้ทั้งหมด 2 กลุ่ม คือ กลุ่มที่เลี้ยงสุนัขโดยมีเวลาให้กับสุนัข และ กลุ่มที่ชื่นชอบการเลี้ยงสุนัข แต่ไม่มีเวลาให้กับสุนัขได้เท่าที่ควร PROBLEMS มีปัญหาเรื่องการจัดแบ่งกลุ่มตัวอย่าง ซึ่งจะต้องมีการกาหนดเวลาเชิญกลุ่มตัวอย่างเข้ามาทดสอบ
  • 17.
    15 0 10 20 30 40 50 60 8 กุมภาพันธ์ 2557 15 กุมภาพันธ์ 2557 22กุมภาพันธ์ 2557 1 มีนาคม 2557 8 มีนาคม 2557 15 มีนาคม 2557 22 มีนาคม 2557 29 มีนาคม 2557 ขั้นตอนที่ 5 Sprint Review and Retrospective ให้อธิบายการทางานของขั้นตอนนี้ พร้อมทั้งยกตัวอย่างสถานการณ์จาลองของ Project ที่ทา - อธิบายการเตรียมการจัดซื้ออุปกรณ์ที่เกี่ยวข้องในการผลิตเครื่องให้อาหาร - ชี้แจงการสอบถามความต้องการในการใช้สิ้นค้า และ Application - ชี้แจงการออกแบบและติดตั้งระบบ - เตรียมทดสอบการใช้งานระบบ - ชี้แจงการพัฒนา Application ตาม Requirement ของลูกค้า - ชี้แจงการสร้างระบบฐานข้อมูลที่เชื่อโยงกับ Application - เตรียมช่องทางการจัดจาหน่ายผ่านทาง Social Media ขั้นตอนที่ 6 Estimation เขียน Burndown Chart เพื่อประเมินการทางานที่วางแผนไว้ตั้งแต่วันเริ่มต้น ทาจนถึงวันที่ส่งมอบงาน ครบ ซึ่งกราฟที่ได้จะต้องมีความสอดคล้องกับข้อมูลในขั้นตอนที่ 2 และ 3 (กาหนดให้ แกน x คือ เวลา และ แกน y คือ จานวน Story Points ของ Release ที่ยังทาไม่เสร็จ ณ เวลาใดๆ) Sum story point ปริมาณงานที่เหลืออยู่ = ค่าที่ตั้งไว้สูงสุด – Ideal story point = 53 – Ideal story point Sum Story Point (ปริมาณงานที่เหลืออยู่) เหลืออยู่ เวลา
  • 18.
    16 1.3 Perform riskand feasibility analysis วิเคราะห์ความเสี่ยงและความเป็นไปได้ของโครงงาน มีความเป็นไปได้สูงที่ทาออกมาแล้วสามารถใช้งานได้ แต่ถ้าทาออกมาเป็น Product ออกมา ก็จะเผชิญ กับปัจจัยของตลาดและกาลังของผู้ซื้อ ตามปัจจัยต่างๆ ดังนี้ 1. การกาหนดงบประมาณในการพัฒนา จะต้องมีการสารวจข้อมูลเพื่อรับประกันความเสี่ยงต่างๆ ดังนี้ 1.1 ต้นทุนการผลิต Application และอุปกรณ์ฮาร์ดแวร์ 1.2 ค่าเช่าสถานที่ ค่าน้า ค่าไฟฟ้า ค่าโทรศัพท์ ค่าเสื่อมของครุภัณฑ์ ยานพาหนะ และเครื่องมือ ที่ใช้ในการผลิตอุปกรณ์และพัฒนา Application 2. การจัดเตรียมพูดคุยกับบริษัทนายหน้า ที่จะนาผลิตภัณฑ์ของเราไปทาการผลิตเพื่อส่งขาย 3. การตั้งราคาขาย โดยจะต้องมีการกาหนด ต้นทุน + ค่าใช้จ่าย + กาไรที่ต้องการ = ราคาขาย โดย ราคาขายจะขึ้นอยู่กับจาหน่วยหน่วยที่คาดว่าจะขายได้ – น้อย/กลาง/มาก และขึ้นอยู่กับการเปลี่ยนแปลงของ ราคาต้นทุนและค่าใช้จ่ายต่างๆ รวมถึง การขึ้นอยู่กับสภาพคู่แข่ง สภาพตลาด (ผู้ซื้อ) ความจาเป็นที่ต้องใช้และ กระแสนิยม 4. การกาหนดเป้ารายรับ-รายจ่าย ให้เหมาะสม 5. การกาหนดหมวดของเงิน เช่น เงินสารอง เงินลงทุนเพื่อการวิจัยและขยายงาน 6. การกาหนดระยะคืนทุน และระยะทาธุรกิจ จะต้องมีการวางแผนธุรกิจออกมาและยินยอมทั้ง 2 ฝ่าย ทั้งตัวผู้ผลิตและผู้รับสินค้าไปขายต่อ 1.4 Review with Client and Obtain Approval สรุปประเด็นหลักๆ ให้ลูกค้าเพื่ออนุมัติโครงงาน งบประมาณการบริหารงานของบริษัทเพื่อทา Application MomoFood ประกอบด้วย 1. Application Developer 2 คน คนละ 20,000 บาท : 40,000 บาท/เดือน 2. Database Administrator 2 คน คนละ 20,000 บาท : 40,000 บาท/เดือน 3. UI & UX Designer จานวน 2 คน คนละ 18,000 บาท : 36,000 บาท/เดือน 4. Hardware Developer 2 คน คนละ 20,000 บาท : 40,000 บาท/เดือน 5. Back Office 2 คน คนละ 12,000 บาท : 24,000 บาท/เดือน รวมค่าใช้จ่าย : 180,000/เดือน = 360,000/2 เดือน ในการทางานตั้งแต่วันที่ 1 กุมภาพันธ์ – 31 มีนาคม 2557 นั้นอยู่ที่ 59 วัน การประเมินการทางานในงาน 2 เดือน - Application Developer 2 คน (ทางาน 50 วัน x 2) : 100 MD - Database Administrator 2 คน (ทางาน 59 วัน x 2) : 118 MD - UI & UX Designer จานวน 2 คน (ทางาน 30 วัน x 2) : 60 MD - Hardware Developer 2 คน (ทางาน 29 วัน x 2) : 58 MD - Back Office 2 คน (ทางาน 30 วัน x 2) : 60 MD รวม MD : 396 MD
  • 19.
    17 ถ้าเราต้องการผลิตงาน 200 หน่วยหน่วยละ 5,000 บาท จะต้องใช้เงิน 1 ล้านบาท คิดเป็น 1,000,000 / 396 MD = 2,525 MD เพราะฉะนั้น Application Developer 2 คน ทางาน 50 วัน = 50 x 2,525 MD = 126,250 บาท เงินเดือน 2 เดือน = 40,000 บาท เท่ากับว่า ต่อ 2 เดือน Application Developer 2 คน ให้ yield แก่บริษัท = 3.15 เท่า เพราะฉะนั้น Database Administrator 2 คน (ทางาน 59 วัน) = 59 x 2,525 MD = 148,975 บาท เงินเดือน 2 เดือน = 40,000 บาท เท่ากับว่า ต่อ 2 เดือน Application Developer 2 คน ให้ yield แก่บริษัท = 3.72 เท่า เพราะฉะนั้น UI & UX Designer จานวน 2 คน (ทางาน 30 วัน) = 30 x 2,525 MD = 75,750 บาท เงินเดือน 2 เดือน = 36,000 บาท เท่ากับว่า ต่อ 2 เดือน Application Developer 2 คน ให้ yield แก่บริษัท = 2.10 เท่า เพราะฉะนั้น Hardware Developer 2 คน (ทางาน 29 วัน) = 29 x 2,525 MD = 73,225 บาท เงินเดือน 2 เดือน = 40,000 บาท เท่ากับว่า ต่อ 2 เดือน Application Developer 2 คน ให้ yield แก่บริษัท = 1.83 เท่า สมมติว่ามีงานแค่ 1 ล้านบาท ในช่วงเปิดบริษัทใหม่ ขาย = 1,000,000 บาท ต้นทุน = 360,000 บาท กาไร = 640,000 บาท ข้อสรุปและข้อเสนอแนะในการจัดทาแผนทางการเงิน ถ้าต้องการได้กาไรโดยไม่ขาดทุนต่อปี ควรจะรับงานที่มีเงินทุนมากกว่า 3 ล้านบาทขึ้นไป ซึ่งถ้าสมมติว่า ยังใช้อัตราการให้เงินเดือนกับพนักงานเท่านี้อยู่ ถ้าต่ากว่านี้จะทาให้เกิดสภาพคล่องของบริษัท 1 คน ควรให้ yield แก่องค์กรไม่น้อยกว่า 3 เท่า เพราะนอกจากค่าใช้จ่ายของพนักงานคนๆ นั้นแล้ว องค์กรต้องจ่ายค่าใช้จ่ายอย่างอื่นอีกหลายรายการ เช่น ค่าต้นทุน ค่าใช้จ่าย ค่าเสื่อม ค่าบริหารจัดการ ค่าภาษี ซึ่งภายในทีม ณ.ตอนนี้ที่เริ่มเปิดบริษัท มีทั้งสิ้น 4 คน โดยภายใน 4 คนนี้ก็จะมีหน้าที่รับผิดชอบในการ จัดหาลูกทีมมาเพิ่มจากการรับสมัครเข้ามาทางาน หลังจากปิดงานแรกสาเร็จแล้ว ตามตาแหน่งที่ได้ทาการจัดวาง เพื่อเข้ามาจัดทาแผนการผลิตและงบประมาณในงานต่อไป
  • 20.
    18 รูปแบบและการทางานของ Application MomoFood ภายในระบบจะประกอบด้วยArduino Microcontroller, Android Phone, ระบบรับสัญญาณ Wireless และ Database ที่ช่วยในการจัดเก็บข้อมูลที่ถูกส่งมาจากโทรศัพท์ โดย Microcontroller จะใช้เงินใน การจัดซื้อเพื่อมาทาการผลิตที่มากกว่าการใช้เงินในการจัดซื้อทรัพยากรต่างๆ เพื่อมาใช้ในการสร้าง Application และระบบฐานข้อมูล ซึ่งต้นทุนในการผลิตต่อหน่วยจะเท่ากับ 5,000 บาท รูปแบบการสารวจความต้องการใช้ Application MomoFood เราได้เตรียมแบบสอบเชิงความต้องการ Application เลี้ยงสัตว์ของกลุ่มลูกค้า และแบบสอบถามเชิง เทคนิคของ Application ไว้เรียบร้อยแล้วผ่านทาง Google Sprite Sheet เพื่อสอบถามความต้องการของลูกค้า ซึ่งเราได้นาแบบสารวจนี้ไปฝากไว้ตามกลุ่ม Facebook ของวัยรุ่นซึ่งเป็นผู้ที่ชื่นชอบการเลี้ยงสุนัข และได้นาผลที่ได้ จากแบบสารวจมาวิเคราะห์ถึงความเป็นไปได้ในการพัฒนา Application เพื่อให้เป็นไปตามความต้องการของ ลูกค้า และทบทวนถึงกาลังการผลิตว่ามีต้นทุนในการผลิตมากน้อยเท่าใด และจะได้กาไรกลับมาเท่าใด และจัดทา แผยธุรกิจเพื่อเสนอต่อผู้สนับสนุน เพื่อที่จะขอการอนุมัติเงินทุนสู่การผลิตแอพพลิเคชั่นนี้ออกมาให้กับลูกค้า Process 2 Plan and monitor the project (Plan and Monitor Activities) 2.1 Establish the project environment สภาพแวดล้อมของโครงงานมีอะไรบ้าง อุปกรณ์ที่ใช้ ซอฟต์แวร์ที่ใช้ 1. อุปกรณ์อิเล็กทรอนิกส์ - Arduino board (Duemilanove) 1 ตัว - Servo Motor 1 ตัว - potentiometer (50k ohm) 1 ตัว - 9v battery และตัวจับยึด 1 ตัว - Switch 1 ตัว - LED 1 ตัว 2. อุปกรณ์ฮาร์ดแวร์ 1. Plywood 2. sheets of acrylic 3. wire 4. Hinges 5. screws 3. เครื่องมือที่ต้องการ 1. Wire cutter/Strippers 2. Saw 3. Soldering Iron 4. Drill 5. Glue gun
  • 21.
    19 รูปที่ 24 โครงสร้างระบบMomoFood Application รูปที่ 25 การออกแบบโครงสร้างของบ้านให้อาหารสุนัข
  • 22.
    20 รูปที่ 26 การสร้างส่วนจับยึดServo Motor รูปที่ 27 การทาวงล้อของมอเตอร์
  • 23.
  • 24.
    22 รูปที่ 30 การสร้างที่เก็บอาหาร(Ramp) รูปที่ 31 การสร้างส่วนที่จะเอาอาหารออก
  • 25.
    23 รูปที่ 32 ArduinoIDE 2.2 Schedule the work ลาดับหัวข้อการดาเนินงาน มกราคม กุมภาพันธ์ มีนาคม 1 2 3 4 1 2 3 4 1 2 3 4 1 Inspiration and Motivation 2 Data and Hardware Research 3 Lean Canvas 4 Agile Software Development 5 12 UML Diagrams 6 Wireframe Mobile Application 7 Marketing Plan 8 Questions and Interview 9 สรุปผลการดาเนินงาน 10 รายงานผลโครงงาน
  • 26.
    24 2.3 Staff andallocate resources รูปที่ 33 Application Development Team รายชื่อสมาชิกในทีม MomoFood 1. นายสุทธิพงศ์ กุลวัฒนา ตาแหน่ง Application Developer & Agile Software Development ทาหน้าที่ : ออกแบบ Coding ให้กับ Java Android Application และกาหนดกลยุทธ์ทางธุรกิจ 2. นายนฤดล มงคลรัฐ ตาแหน่ง Hardware Developer (Inspiration & Product) ทาหน้าที่ : ติดต่อบริษัทผู้ผลิตฮาร์ดแวร์และหา Partner เข้ามาร่วมทุนกับทางบริษัท 3. นางสาวประนัดดา คงเวช ตาแหน่ง Database Administrator & Lean Canvas ทาหน้าที่ : ดูแลระบบฐานข้อมูลเพื่อรายงานสถิติการใช้งานของผู้ใช้ Application และจัดการเรื่อง Session การ เข้าออกของผู้ใช้ แล้ว Record ข้อมูลลงในฐานข้อมูล 4. นางสาวสุรีรัตน์ สาดมาก ตาแหน่ง UI & UX & Wireframe Designer ทาหน้าที่ : ออกแบบและพัฒนา Application และผลิตภัณฑ์เพื่อนาออกสู่ตลาด 2.4 Evaluate work processes วางแผนการประเมินงานว่าจะดูส่วนไหนก่อนหลัง 1. การประเมินงานให้กับ นายสุทธิพงศ์ กุลวัฒนา - การออกแบบ Coding ตรงตาม UML Diagram หรือไม่ - การทดสอบกับผู้ใช้ มี Error อะไรเกิดขึ้นบ้าง - ฟังก์ชั่นที่ออกแบบมามีความซับซ้อนมากน้อยแค่ไหน 2. การประเมินงานให้กับ นายนฤดล มงคลรัฐ - สามารถหากลุ่มลูกค้าเข้ามาร่วมทุนกับบริษัทได้กี่ราย - การออกแบบ Hardware เป็นอย่างไรบ้าง ใช้ต้นทุนมากน้อยแค่ไหน และมีความยากง่ายมากน้องแค่ ไหน มีความคุ้มทุนที่จะลงทุนหรือป่าว
  • 27.
    25 3. การประเมินงานให้กับ นางสาวประนัดดาคงเวช - ระบบฐานข้อมูลมีความผิดพลาดหรือไม่ - ระบบ Network สามารถทางานได้ปกติหรือไม่ - การจัดวาง Table ให้กับฐานข้อมูลมีความซับซ้อนมากน้อยเพียงใด สามารถทางานได้หรือไม่ 4. การประเมินงานให้กับ นางสาวสุรีรัตน์ สาดมาก - การสารวจความต้งการใช้ Application ของกลุ่มลูกค้าเป็นอย่างไร - ลูกค้าใช้งาน Application แล้วมีความรู้สึกอย่างไร - ลูกค้าต้องการให้ปรับเปลี่ยนฟังก์ชั่นการทางานตรงไหนบ้าง 2.5 Monitor progress and make corrections ตารางการตรวจติดตามความคืบหน้าของงาน นัดส่งความคืบหน้าทุก 1 สัปดาห์ภายในทีมพัฒนา แล้วเข้าร่วมประชุมบริษัทเพื่อส่งงานอีกครั้งตามตาราง การทางานของ Agile แล้วให้ฝ่ายตรวจสอบ ทาการตรวจสอบข้อผิดพลาดของแต่ละหน้าที่ และทาการแก้ไขหา จุดบกพร่องของแต่ละคน โดยการตรวจดูความคืบหน้าของงานทีละ Module ย่อยๆ ซึ่งแต่ละทีมจะมีการกาหนด หัวข้อการตรวจรับงาน ดังนี้ 1. การตรวจรับและส่งมอบงาน Application ของนายสุทธิพงศ์ กุลวัฒนา ตามแผน Agile มีดังนี้ - รายงาน UML Diagram ของแต่ละ Module - รายงานการออกแบบและทดสอบ Function ในแต่ละ Phase ของระบบและ Error ของระบบ - รายงานการใช้ระบบ Security ของโปรแกรมในแต่ละ Module - รายงานการทา Unit Test และ Integration Test ของระบบ Application - รายงานปัญหาที่เกิดขึ้นในกระบวนการทางานภายในทีม พร้อมกับแนวทางแก้ไข 2. การตรวจรับและส่งมอบงาน Hardware ของนายนฤดล มงคลรัฐ ตามแผน Agile มีดังนี้ - รายงานผลการประชุมกับกลุ่มลูกค้าที่เข้ามาร่วมทุนกับบริษัท - รายงานการออกแบบ Hardware และต้นทุนที่จะใช้ในการผลิต - รายงานปัญหาที่เกิดขึ้นในกระบวนการทางานภายในทีม พร้อมกับแนวทางแก้ไข 3. การตรวจรับและส่งมอบงาน Database ของนางสาวประนัดดา คงเวช ตามแผน Agile มีดังนี้ - รายงาน Table และ Record ของระบบฐานข้อมูล - รายงานการตรวจสอบสภาพของระบบ Network - รายงานปัญหาที่เกิดขึ้นในกระบวนการทางานภายในทีม พร้อมกับแนวทางแก้ไข 4. การตรวจรับและส่งมอบงาน UI & UX ของนางสาวสุรีรัตน์ สาดมาก ตามแผน Agile มีดังนี้ - รายงานผลการสารวจความต้องการใช้ Application - รายงานผลการทดสอบ UX กับลูกค้าผ่านการใช้งาน Application - รายงานข้อเสนอแนะของลูกค้าที่ต้องการให้ปรับเปลี่ยนฟังก์ชั่นการทางานว่ามีส่วนใดบ้าง
  • 28.
    26 Process 3 Discoverand understand details (Analysis Activities) 3.1 Gather detailed information - รูปแบบแอพลิเคชั่น - การใช้ Textbox เพื่อกรอกข้อความลงเก็บฐานข้อมูลสาหรับการสั่งซื้อสินค้าสุนัข - การใช้ Toggle (On-Off) เพื่อสั่งให้ทาการเชื่อมต่อฮาร์ดแวร์และสัญญาณบลูทูธเพื่อส่งข้อมูล กันระหว่าง Arduino Controller และโทรศัพท์มือถือ - การใช้ List เพื่อแสดงรายการสินค้า บริการ และประเภทของสุนัขเพื่อให้ง่ายต่อการวางแผนใน การเลือกของผู้ใช้ Application - การใช้ google map เพื่อค้นหาสถานที่สาคัญๆ เช่น โรงพยาบาลสุนัข ร้าน Pet shop เป็นต้น - อารมณ์และโทนสี (Mood and Tone) สีของ Background จะใช้โทนสีเทา ซึ่งเป็นสีที่อยู่ระหว่างสีขาวและสีดาซึ่งเป็นสีที่ไม่มีสีสัน เป็นสี ที่แสดงถึง ความมั่นคง ปลอดภัย สม่าเสมอ เป็นผู้ที่มีอานาจ บุคลิกที่แข็งแกร่ง เป็นสีที่แสดงถึงความ คลาสสิค และสบายตาต่อผู้ใช้ Application - การออกแบบโครงสร้าง โครงสร้างไฟล์ Android Application เป็นโครงสร้างของไฟล์ที่ developer จะมองเห็นเท่านั้น เพราะว่า user เวลาติดตั้ง application ก็จะเห็นแค่ .apk เพียงไฟล์เดียวเท่านั้น โดยการกาหนดรูปแบบ ใช้งาน Application นั้นเรากาหนดให้ทางานแบบต่อเนื่องตาม Story ที่กาหนดของ Application - การออกแบบกราฟกที่ใช้ในงาน (Graphic) ไม่เน้นการใช้กราฟฟิคที่ทาให้ User เกิดความสับสนต่อการใช้งาน อย่างเช่น การเปลี่ยนหน้า (splash) หรือการแสดงข้อความต่างๆ (pop-up) บน Application จะทาให้ดูง่าย ไม่สับสน โดยเราใช้กฏ การออกแบบ 80:20 ของ UX มาช่วย - การวิเคราะห์และออกแบบระบบ การวิเคราะห์ระบบนั้น เราจะมีการวิเคราะห์ตามรายการ ดังนี้ - การออกแบบ Java Coding ตรงตาม UML Diagram หรือไม่ และมี Error หรือ Exception ตรงฟังก์ชันใดบ้างในระบบ แล้วเราสามารถส่งทีมเข้าไปแก้ไขให้กับลูกค้าได้ในวันและเวลาใด - ฟังก์ชั่นที่ออกแบบมามีความซับซ้อนมากน้อยแค่ไหน - ระบบฐานข้อมูลมีการจัดวาง Table ให้กับฐานข้อมูลซึ่งมีความซับซ้อนมากน้อยเพียงใด - ระบบ Network สามารถทางานได้ปกติหรือไม่ สามารถ Maintenance ระบบได้อย่างไร - การออกแบบ Hardware ในแต่ละสายการผลิตเป็นอย่างไรบ้าง ต้องใช้ต้นทุนการผลิตมากน้อย แค่ไหนในแต่ละส่วน มีความคุ้มทุนที่จะลงทุนหรือป่าว
  • 29.
    27 การสารวจการใช้งานของระบบนั้น เราจะทาการออกแบบตามรายการ ดังนี้ -การสารวจความต้องการใช้ Application จากกลุ่มลูกค้าผ่านแบบสอบถาม - การส่งทีมทดสอบความรู้สึกของลูกค้าหลังจากใช้งาน Application - การให้ลูกค้าทา Requirement เพื่อปรับเปลี่ยนฟังก์ชั่นการทางานให้ตรงกับความต้องการ ระบบของ Application จะประกอบด้วย Database และ Controller ซึ่งจะมีการทางาน ประสานสอดคล้องกัน โดย Database จะทาหน้าที่เก็บข้อมูลและพฤติกรรมการใช้งาน ส่วน Controller จะทาหน้าที่อานวยความสะดวกต่อการให้อาหารของผู้เลี้ยงสุนัข 3.2 Define requirements จากการสารวจความคิดเห็นในการ Progress Proposal Final Project ในรายวิชา MI452 Information System Analysis and Design พบว่า มีอาจารย์และเพื่อนร่วมชั้นเรียน 16 คน แสดงความความคิดเห็นดังนี้ 1. ทาประเภทพันธุ์สุนัขให้มีความสัมพันธ์กับช่วงวัยของสัตว์ เพื่อจะได้กาหนดปริมาณการให้ อาหารจานวนกรัมที่เหมาะสม ในการคานวณให้ใส่ reference สูตรการคิดที่มีมาตรฐานยอมรับมาด้วย 2. สามารถใส่อารมณ์รูป emotion ของสัตว์ว่ากินครบหมดไหม ให้ความรู้สึกว่าสุนัขมีความสุข 3. อยากให้รองรับสุนัขทุกขนาดเพราะบ้านผมก็สุนัขมันก็น่าจะเป็นผลดี 4. อยากให้ app รองรับหลาย OS 5. น่าจะมีลาโพงและหน้าจอให้หมาเห็นหน้ากับได้ยินเสียงเจ้าของครับ 6. Idea ในการคิดออกแบบและทาดีมาก เหมาะแก่การนาไปประยุกต์ใช้แต่ควรเพิ่มปริมาณ อาหารที่เหมาะสมในแต่ละชนิดของสุนัขการโคกับร้านขายของสุนัขการหารายได้ด้วยการแบ่ง % ร้านค้า 7. อยากให้มีการจัดระบุสายพันธ์ของสุนัขได้ แล้วก็เพิ่มตรงที่เจ้านายสามารถสื่อสารคุยกันกับ สุนัขผ่านเว็บแคมได้ 8. โดยรวมเป็นอุปกรณ์ที่น่าสนใจมาก แนะนาควรหาทางประหยัดงบประมาณค่าอุปกรณ์ เพื่อให้ เราได้กาไรมากกว่านี้ 9. อยากให้เพิ่มในส่วนของความปลอดภัยเพราะมีความเกี่ยวข้องกับระบบไฟฟ้าด้วย 10. แอพน่าสนใจมากครับอยากให้แอพรองรับอาหารที่เปียกด้วยครับเผื่อสุนัขบางตัวชอบกิน 11. ชอบค่ะๆ แต่อยากให้มีลาโพงที่สามารถเรียกสุนัขมากินอาหารได้อย่างอัตโนมัติ 12. เป็นอะไรที่น่าสนใจมากๆ เลยค่ะ แต่อยากให้เพิ่ม ตรงที่เจ้าของสุนัข สามารถสื่อสารผ่าน กล้องกับสุนัขได้ เพื่อทาให้สุนัขรู้สึกอบอุ่นมากขึ้น 13. มีสัญญาณเตือนเวลาหมามีอาการผิดปกติ 14. มีระบบแจ้งเตือนเวลาอาหารสุนัข เช่น เสียงนกหวีด 15. อยากให้เพิ่ม app มีการเเจ้งเตือนเวลาสัตว์ไม่สบายด้วยครับ 16. ค่าอุปกรณ์แพง 17. ไอเดียดีมากครับ อยากให้ค่าอุปกรณ์ถูกกว่านี้ครับ
  • 30.
    28 สิ่งที่โครงงานนี้ได้เพิ่มเติม 1.) จากความคิดเห็นที่ 1,6 ซึ่งมีความคิดเห็น นั่นคือ สามารถระบุสายพันธุ์เพื่อให้อาหารได้ในปริมาณที่ถูกต้อง และการเพิ่ม emotion ผู้พัฒนาได้ไปทาการศึกษาหาข้อมูลปริมาณการให้อาหารจากเว็บไซต์ ดังนี้ 1. https://www2.nestle.co.th/PetLoverZone/dog-care-detail.aspx?id=20&cate_id=1 2. http://th.wikibooks.org/wiki/การเลี้ยงสุนัข ตารางที่ 1 แสดงข้อมูลปริมาณการให้อาหารตามช่วงวัยของสุนัข จากเว็บไซต์ : http://www.mylovegolden.com/mcontents/marticle.php?Ntype=2&id=60972 2.) จากความคิดเห็นที่ 2 เราได้เพิ่ม Emoticon โดยจะวัดจากการกินอาหารของสุนัขทีละ 25% ถ้าสุนัขกินหมด 100% จะแสดง Emoticon ปลื้มใจ แต่ถ้ากินไม่หมดที่ละ 25% ตามลาดับ ก็จะแสดง Emoticon ตามรูปแบบ ดังนี้ 100% 75% 50% 25% 1.ปลื้มใจ 2.ดีใจ 3.เสียใจ 4.โกรธ
  • 31.
    29 2.) จากความคิดเห็นที่ 3 ซึ่งมีความคิดเห็นนั่นคือ การออกแบบให้เหมาะกับสุนัขทุกขนาด เราได้มีแผนรองรับตรงนี้ไว้แล้ว คือจะมีการออกแบบบ้านให้อาหารสุนัขที่มีขนาดที่ต่างกัน โดยมีการอ้างอิงข้อมูลบ้านสุนัขจากเว็บไซต์ http://www.homesweethomebkk.com/Size.html 1. Size S ขนาดตัวบ้าน กว้าง 80 ลึก 60 สูงรวม 100 ซม. ขนาดรวมหลังคา กว้าง 100 ลึก 80 สูงรวม 100 ซม. สาหรับสุนัขพันธุ์ปอมเมอเรเนียน ยอร์คเชียร์เทอร์เรีย ชิวาวา มอลทีส พันธุ์ทีคัพต่างๆ 2. Size M ขนาดตัวบ้าน กว้าง 100 ลึก 80 สูงรวม 122 ซม. ขนาดรวมหลังคา กว้าง 124 ลึก 104 สูงรวม 122 ซม. สาหรับสุนัขพันธุ์มินิเจอร์ บีเกิ้ล ดัชชุนด์ พุดเดิ้ล ชิสุห์ ปิกกิ่ง ปั๊ก ชเน๊าเซอร์ แจ็ครัสเซลล์ หรือสาหรับแมว 1 ตัว 3. Size L ขนาดตัวบ้าน กว้าง 120 ลึก 100 สูงรวม 135 ซม. ขนาดรวมหลังคา กว้าง 150 ลึก 130 สูงรวม 135 ซม. สาหรับสุนัขพันธุ์ไทย บางแก้ว เฟร้นบลูด็อก ค็อกเกอร์ บาสเซ็ทฮาวด์ เชาเชา ดัลเมเชียน ไซบี เรียน บูลเทอร์เรีย หรือสาหรับแมว 1-3 ตัว 4. Size XL ขนาดตัวบ้าน กว้าง 150 ลึก 100 สูงรวม 150 ซม. ขนาดรวมหลังคา กว้าง 180 ลึก 130 สูงรวม 150 ซม. สาหรับสุนัขพันธุ์โกลเด้น ลาบราดอร์ ล็อตไวเลอร์ เยอรมันเชพเพอด อลาสก้ามาลามัส อาฟกันฮาวด์ หรือสาหรับแมว 3-5 ตัว 5. ขนาดพิเศษ แบบที่ 1 ขนาดตัวบ้าน กว้าง 170 ลึก 100 สูงรวม 150 ซม. ขนาดรวมหลังคา กว้าง 200 ลึก 130 สูงรวม 150 ซม
  • 32.
    30 6. ขนาดพิเศษ แบบที่2 ขนาดตัวบ้าน กว้าง 200 ลึก 100 สูงรวม 150 ซม. ขนาดรวมหลังคา กว้าง 230 ลึก 130 สูงรวม 155 ซม 7. บ้านพร้อมรั้ว รั้วมาตราฐาน ยื่น 100 สูง 75 ซม. มีช่องห่าง 4-7 ซม. ตามขนาดสุนัข การเลือกทาเลวางบ้านสุนัข-บ้านแมว พื้นที่ : ควรมีขนาดใหญ่กว่า ขนาดรวมหลังคา เช่น ถ้าคุณซื้อบ้าน XL มีพื้นที่ไม่น้อยกว่า 180*130 ซม. มีระดับเสมอกัน ถ้าพื้นเอียงต้องปรับ โดยการหาอิฐมาลองขาบ้าน มิฉะนั้นบานประตู-หน้าต่างอาจฟืด ทางเดิน : ควรมีพื้นที่กว้างพอสาหรับคนยกบ้าน ด้านละ 1-2 คน ต้องคิดเสมอว่า บ้านและคนยกบ้านต้องเดินผ่านไปได้ ข้อควรระวัง : ไม่ควรต้องยกบ้านข้ามสิ่งกีดขวางใดๆทั้งสิ้น เพราะบ้านมีน้าหนักมาก 3.) จากความคิดเห็นที่ 7, 15, 16 ซึ่งมีความคิดเห็นที่คล้ายกัน นั่นคือ การลดต้นทุนการผลิตลงในส่วนของ Hardware เราได้ทาการเช็คข้อมูลและราคา Arduino Controller ล่าสุด เมื่อวันที่ 28 กุมภาพันธ์ 2557 จากเว็บไซต์ : http://www.thaieasyelec.com/Development-Tools/Arduino/Starter-Kit- Unofficial/Inventors-Kit-for-Arduino.html พบว่า เราสามารถใช้ชุด Kit ที่มีราคาถูกมาสร้าง นวัตกรรมให้กับเราได้ ซึ่งคือ Inventor's Kit for Arduino ราคา 3,900 บาท โดยสามารถสร้างได้ 15 วงจร ซึ่งมีวงจรดังนี้  Circuit 1: Blinking an LED  Circuit 2: Reading a Potentiometer  Circuit 3: Driving and RGB LED  Circuit 4: Driving Multiple LEDs  Circuit 5: Push Buttons  Circuit 6: Reading a Photo Resistor  Circuit 7: Reading a Temperature Sensor  Circuit 8: Driving a Servo Motor  Circuit 9: Using a Flex Sensor  Circuit 10: Reading a Soft Potentiometer  Circuit 11: Using a Buzzer  Circuit 12: Driving a Motor  Circuit 13: Using Relays
  • 33.
    31  Circuit 14:Using a Shift Register  Circuit 15: Using an LCD รูปที่ 34 ตัวอย่างชุดคิท Inventor's Kit for Arduino 4.) จากความคิดเห็นที่ 4 ซึ่งมีความคิดเห็น นั่นคือ อยากให้รองรับได้ในระบบ iOS เราจะมีการศึกษาการพัฒนาบน iOS โดยเราจะสร้างเป็น Web Application โดยใช้ IBM Worklight Studio ที่สามารถรองรับได้ทุก Platform ซึ่งจะช่วยลดขั้นตอนการทางานลง และสามารถ Deployment Application ให้กับ Smartphone ได้ทุกค่าย 5.) จากความคิดเห็นที่ 5, 7, 10, 11, 12, 13, 14 ซึ่งมีความคิดเห็นที่คล้ายกัน นั่นคือ อยากให้มีการ ปฏิสัมพันธ์ระหว่างสุนัขกับผู้เลี้ยงได้ด้วยภาพและเสียง และส่งสัญญาณได้เวลาที่สุนัขป่วย เราจะมีการติดตั้งจอภาพขนาดเล็กที่ติดตั้งกับตัวกล้องเว็บแคมเพิ่มเข้าไป เพื่อ Monitor สุนัข และเฝ้า สังเกตุพฤติกรรมสุนัขได้ผ่านจอภาพนี้ รวมถึงการติดตั้งลาโพงไว้ส่งเสียงเรียกสุนัข ซึ่งจะมีการเพิ่มเมนูสั่ง ให้สุนัขมากินอาหารด้วยเสียงผ่าน Application 6.) จากความคิดเห็นที่ 8 ซึ่งมีความคิดเห็น นั่นคือ อยากให้มีการป้องกันระบบไฟฟ้า เราได้มีการออกแบบอุปกรณ์ให้มีการป้องกันระบบไฟฟ้า โดยมีการสร้าง Package ครอบอุปกรณ์ไว้ ทั้งหมด แล้วติดตั้งไว้ในส่วนด้านหลังของบ้านสุนัข ซึ่งจะเป็นส่วนที่สุนัขไม่สามารถสัมผัสกับอุปกรณ์ได้ โดยตรง 7.) จากความคิดเห็นที่ 9 ซึ่งมีความคิดเห็น นั่นคือ การรองรับอาหารที่เปียก ตรงนี้อาจจะเป็น solution เพิ่มเติมในอนาคต โดยการออกแบบให้อาหารออกมาผ่านท่อ และนาอาหาร เปียกไปปล่อยในจานอาหารสุนัขได้โดยใช้คอนโทรลเลอร์ ซึ่งอาจจะต้องมีการออกแบบ Controller ชนิด พิเศษขึ้นมา
  • 34.
    32 3.3 Prioritize requirementจัดลาดับความสาคัญของ requirements งานที่จะทาก่อนหลัง พร้อมใส่ Use Case Diagram, Activity Diagram 1. Data Flow Diagram (DFD) รูปที่ 35 Data Flow Diagram (DFD) คาอธิบาย : User จะทาการลงทะเบียนเข้าใช้งานระบบผ่านระบบ Login โดยข้อมูลของ User ทั้งหมดจะถูก เก็บเข้าไปที่ Database ถ้าผู้ใช้จะเข้าระบบอีกครั้ง ผู้ใช้จะต้อง Login เข้าระบบทุกครั้งเพื่อเข้าไปใน ประวัติของตัวเอง เมื่อ User เข้าไปในระบบแล้ว ผู้ใช้จะพบกับรายการทั้งหมด 3 รายการ ซึ่งประกอบด้วย ระบบการตั้งเวลาและปริมาณอาหารในการให้อาหารสุนัข ระบบเชื่อมต่อเพื่อเปิดปิด Arduino Controller และระบบประวัติการให้อาหารเพื่อดูการเจริญเติบโตของสุนัข ซึ่งประกอบด้วยข้อมูลการให้ อาหารในแต่ละปี แต่ละเดือน และแต่ละวัน รวมถึงการวัดการเจริญเติบโตจากระบบคานวณการให้อาหาร สุนัขในแต่ละช่วงเวลา เพื่อควบคุมการให้อาหารตามหลักโภชนาการ
  • 35.
    33 2. Use CaseDiagram รูปที่ 36 Use Case Diagram คาอธิบาย - REGISTER SYSTEM : User จะได้รับข้อมูลการลงทะเบียนหลังจากทาการลงทะเบียนเข้าใช้ งานระบบผ่านระบบ Login โดยข้อมูลการให้อาหารกับสุนัขของ User ทั้งหมดจะถูกเก็บเข้าไปที่ Database เมื่อผู้ใช้ต้องการเรียกข้อมูลมาใช้ จะสามารถเรียกผ่าน Account - RECORD TIME AND FOOD SYSTEM : ระบบแสดงการเจริญเติบโตของสุนัข ระบบประวัติ การให้อาหารเพื่อดูการเจริญเติบโตของสุนัข ซึ่งประกอบด้วยข้อมูลการให้อาหารในแต่ละปี แต่ละเดือน และแต่ละวัน รวมถึงการวัดการเจริญเติบโตจากระบบคานวณการให้อาหารสุนัขในแต่ละช่วงเวลา เพื่อ ควบคุมการให้อาหารตามหลักโภชนาการ - DATABASE SERVER: จะทาหน้าที่เก็บข้อมูลทั้งระบบ - CONTROLLER : ระบบเชื่อมต่อเพื่อเปิดปิด Arduino Controller โดยการทางานจะมีการ Extends กับระบบ RECORD TIME AND FOOD SYSTEM
  • 36.
    34 3) Activity Diagram รูปที่37 Activity Diagram คาอธิบาย : ระบบจะรับ Username และ Password เข้าสู่ระบบประวัติ หลังจากนั้นก็จะมีการกรอก ข้อมูลการให้อาหารและการคานวณปริมาณอาหาร และหลังจากนั้นก็จะมีการคานวณรอบของมอเตอร์ เพื่อกาหนดการเทอาหารลงจานข้าวสุนัข และแสดงเวลาการทางานด้วย LED 7-Segment เมื่อทางาน เสร็จก็จะมีการบันทึกข้อมูลการทางานทั้งหมดลงฐานข้อมูลและแสดงสถานะ Success แล้วก็จบการ ทางาน
  • 37.
    35 3.4 Develop user-interfacedialogs การโต้ตอบระหว่าง User กับ System นั้น เราจะใช้ระบบสัญญาณบลูทูธในการเชื่อมต่อแบบ 2-Way Bluetooth-based Android Controller for Arduino เพื่อติดต่อสื่อสารกับโทรศัพท์เพื่อทาการส่งข้อมูล เมื่อทา การเชื่อมต่อผ่านสัญญาณเรียบร้อยแล้ว หลังจากนั้นเราจะใช้ Application ในการควบคุมการทากิจกรรมต่างๆ เช่น กิจกรรมการให้อาหารสุนัข ซึ่งสามารถกาหนดน้าหนัก อายุ และปริมาณอาหารที่จะให้สุนัขได้ โดยผู้ใช้ ใช้คีย์ บอร์ของโทรศัพท์ในการพิมพ์ค่าต่างๆ และใช้ Button, List View และ Toggle Button ในการสั่งงาน รูปที่ 38 2-Way Bluetooth-based Android Controller for Arduino แหล่งข้อมูลอ้างอิง http://www.instructables.com/id/Andruino-A-Simple-2-Way-Bluetooth-based-Android-C/ 3.5 Evaluate requirements with users ให้ผู้ใช้ได้ทดลองใช้แอพพลิเคชันตามรายการดังต่อไปนี้แล้วประเมินตามหลักการของ UX - ระบบ Login (Username และ Password): ผู้ใช้ทาการ Login เพื่อเข้า Session ได้ตามช่วงเวลา หรือไม่ โดยให้ผู้ใช้ Application ทาการสมัครสมาชิก ในกรณ๊เข้ามาใช้ Application นี้เป็นครั้งแรก - ระบบตั้งเวลาให้อาหารสุนัข: ผู้ใช้สามารถตั้งเวลาให้อาหาร กาหนดปริมาณอาหาร และสั่งจ่ายอาหาร ตามช่วงเวลาผ่านสัญญาณบลูทูธได้หรือไม่ ถ้าทางาน ระบบจะสั่งให้มอเตอร์หมุน และสั่งจ่ายอาหารให้สุนัขกิน - ระบบค้นหาประวัติการให้อาหารสุนัข: ให้ผู้ใช้ทาการค้นหาประวัติการให้อาหารผ่าน Year, Month, Day Menu แล้วตรวจสอบการค้นหาข้อมูลจากระบบฐานข้อมูล ว่า Account ที่เราเชื่อมต่อ สามารถดึงข้อมูล ออกมาจากฐานข้อมูลได้หรือไม่ - ระบบการเชื่อมต่อ Arduino: ให้ผู้ใช้กด Toggle แล้วเปิดเชื่อมต่อสัญญาณบลูทูธเพื่อทดสอบ ถ้า ทดสอบผ่านจะมีหลอด LED แสดงสถานะการแจ้งเตือน ซึ่งถ้าสว่างขึ้น แสดงว่าระบบทางานปกติ
  • 38.
    36 - ระบบการเลือกสายพันธุ์สุนัข: ให้ผู้ใช้ทาการค้นหาสายพันธุ์สุนัขผ่านList View แล้วดูสิว่า สามารถดึง ข้อมูลสายพันธุ์สุนัขที่ Popular ที่สุดจากเว็บไซต์ผ่านระบบ Web Service ได้หรือไม่ - ระบบค้นหาและเลือกซื้อสินค้าสุนัข: ให้ผู้ใช้ทาการกรอกข้อมูล ID สินค้า, ราคาสินค้า ชื่อสินค้า และ จานวนการสั่งซื้อ แล้วทาการตรวจเช็คประวัติการสั่งซื้อที่ Order Menu แล้วดูว่า ข้อมูลได้เข้าระบบแล้วหรือยัง - ระบบค้นหาโรงพยาบาลสุนัข: ให้ผู้ใช้เชื่อมต่อ Google Map แล้วทาการเลือกโรงพยาบาลที่ต้องการ - ระบบการติดตามสุนัขผ่านกล้องเว็บแคม: ให้ผู้ใช้เลือกที่เมนูแล้วกล้องจะทาการเชื่อมต่ออัตโนมัติ โดย ภายในระบบจะสามารถสื่อสารกับสุนัขผ่านเสียงได้ เพื่อเรียกสุนัขมากินข้าวได้ Process 4 Design system components (Design Activities) 4.1 Design the environment ฮาร์ดแวร์ ซอฟต์แวร์ OS input output ใช้อะไรบ้าง 1. SQLite Database 2. Android Java IDE 3. Eclipse IDE 4. Arduino IDE 5. IBM Worklight Studio (Hybrid Mobile App) 6. Justinmind Wireframe Prototype
  • 39.
    37 4.2 Design applicationarchitecture and software 1. Class Diagram รูปที่ 39 Class Diagram Java Android Functions public class loginSystem { public getAccount(username, password) { } } public class profile extends loginSystem { public getAccountToDatabase() { } public addAccount() { } public btnMenu() { } } public class Menu { public btnSettingTime() { } public btnHistoryFood() { } public connectArduino() { } public btnDogCollection() { }
  • 40.
    38 public btnPetShop() {} public btnHospitalOfDog() { } public webCam() { } } public class Time { public morningTime() { } public afternoonTime() { } public eveningTime() { } } public class ArduinoController extends Time{ public setRoundOfMotor() { } public setWeight() { } } public class DatabaseSystem { public sqlRecieveData() { } } public class DogCollection { public fetchDataOfDog() { } } public class HospitalMap { public fetchDataMap() { } } คาอธิบาย : ระบบจะเก็บค่า Username และ password โดยตั้งตัวแปลเป็นแบบ String เพื่อรับค่า และส่งค่าภายใน Application และมีการตั้งเวลาเพื่อควบคุมการทางานของคอนโทรลเลอร์และ Server โดยจะมี Class ArduinoController ทาหน้าที่ตรวจสอบรอบการทางานของมอเตอร์ และ LedStatus ทาหน้าที่โชว์สถานะการทางานของคอนโทรลเลอร์ ทาให้สามารถเรียก ArduinoController โดยมี ความสามารถเดิมๆ ที่ถูกเรียกใช้ได้ทันที
  • 41.
    39 2. Sequence Diagram รูปที่40 Sequence Diagram คาอธิบาย : ระบบจะเปิดใช้งานผ่าน Port การเชื่อมต่อ เมื่อผู้ใช้ได้ทาการ Login Username และ Passwordขณะที่ใช้เวลาทาการเชื่อมต่อ ก็จะมีการสร้างฐานข้อมูลเพื่อเก็บประวัติของผู้ใช้ทั้งหมด โดย ผู้ใช้สามารถกาหนดเวลาการให้อาหารและระบบสั่งปิดเปิดการใช้งานอุปกรณ์คอนโทรลเลอร์ เมื่อระบบ ทางานเสร็จในแต่ละขั้นตอนก็จะมีการแจ้งข้อความกลับมาหา User
  • 42.
    40 3. State MachineDiagram รูปที่ 41 State Machine Diagram คาอธิบาย : ระบบจะมีการส่งคาสั่งให้ Database เปิดการใช้งานเพื่อเป็นศูนย์กลางในการรับและส่ง ข้อมูล แล้วหลังจากนั้น Controller ก็จะทาการดึงคาสั่งมาใช้ควบคุมรอบการทางานของมอเตอร์ ถ้าคาสั่ง ที่ส่งมานั้นไม่ตรงตามเงื่อนไข ก็จะไปยกเลิกระบบผู้ใช้ โดยให้ผู้ใช้ทาการให้ข้อมูลมาใหม่ แต่ถ้าคาสั่งนั้น ตรงตามเงื่อนไข ระบบก็จะสั่งให้มอเตอร์ทางานเทอาหารลงจานสุนัข แล้วจะส่งสถานะ Success กลับไป
  • 43.
    41 4.3 Design userinterfaces รูปที่ 42 หน้าเริ่มต้น Application รูปที่ 43 ระบบ Login รูปที่ 44 Profile รูปที่ 45 Menu
  • 44.
    42 รูปที่ 46 ArduinoConnection รูปที่ 47 Time Menu รูปที่ 48 Time Setting รูปที่ 49 Food Weight
  • 45.
    43 รูปที่ 50 YearSetting รูปที่ 51 Month Weight รูปที่ 52 Day Setting รูปที่ 53 Monday History
  • 46.
    44 รูปที่ 54 DayHistory รูปที่ 55 Dog Collection รูปที่ 56 Dog Species Detail รูปที่ 57 Dog Species Detail (2)
  • 47.
    45 รูปที่ 58 PetShop รูปที่ 59 Order Product รูปที่ 60 Hospital รูปที่ 61 Google Map รูปที่ 62 Web Camera
  • 48.
    46 4.4 Design systeminterfaces Workflow Diagram รูปที่ 63 Workflow Diagram คาอธิบาย : เมื่อ User ทาการลงทะเบียนเข้าใช้งานระบบ ข้อมูลของ User ทั้งหมดจะถูกเก็บเข้าไปที่ Database เมื่อ User เข้าไปในระบบแล้ว ผู้ใช้จะพบกับรายการทั้งหมด 3 รายการ ซึ่งประกอบด้วย ระบบ การตั้งเวลาและปริมาณอาหารในการให้อาหารสุนัข ระบบเชื่อมต่อเพื่อเปิดปิด Arduino Controller และระบบประวัติการให้อาหารเพื่อดูการเจริญเติบโตของสุนัข เมื่อเริ่มทางาน ระบบจะสั่งให้ Arduino ทางาน แล้วมอเตอร์จะเทอาหารออกมา 4.5 Design the database 1. Entity Relationship Diagram (ERD) เงื่อนไขของระบบฐานข้อมูล - ผู้ใช้แต่ละ Account ก็จะมีการให้อาหารในหลายรูปแบบ - การให้อาหารแต่ละตัวก็จะให้ในทุกเวลา - การอาหารทุกเวลาก็จะตั้งเวลาให้กับคอนโทรลเลอร์ทุกครั้ง - การให้อาหารด้วยคอนโทรลเลอร์ทุกครั้งสามารถดูประวัติการให้อาหารกับสุนัขได้ทุกเวลา กาหนด Entity ที่ควรมีในระบบฐานข้อมูล - Entity ACOUNT แสดงรายละเอียดของ Account ผู้ใช้ - Entity DOG FOOD แสดงรายละเอียดของอาหาร - Entity FOOD TIME แสดงรายละเอียดของเวลาให้อาหาร
  • 49.
    47 - Entity DETAILDOG แสดงรายละเอียดของสุนัข - Entity TIME CONTROLLER แสดงรายละเอียดของการเวลาการเชื่อมต่อคอนโทรลเลอร์ รูปที่ 64 Entity Relationship Diagram (ERD) กาหนด Attribute และ Primary Key ให้กับแต่ละ Entity ดังต่อไปนี้ - ACOUNT (AC_ID, AC_NAME, AC_SURNAME, AC_USERNAME, AC_PASSWORD) โดยที่ AC_ID เป็น Primary Key - DOG FOOD (DG_ID, DG_DOGNAME, DG_TIME, DG_WEIGHT) โดยที่ DG_ID เป็น Primary Key
  • 50.
    48 - FOOD_TIME (FD_ID,FD_DOGNAME, FD_TIME, FD_LOCATION) โดยที่ FD_ID เป็น Primary Key - DETAIL_DOG (DT_ID, DT_DOGNAME, DT_WEIGHT, DT_TIME, DT_BEFORESIZE, DT_AFTERSIZE) โดยที่ DT_ID เป็น Primary Key - TIME_CONTROLLER (TM_ID, TM_NAME, TM_PORT, TM_WEIGHT, TM_TIME) โดยที่ TM_ID เป็น Primary Key คาอธิบาย : - User จะได้รับข้อมูลการลงทะเบียนหลังจากทาการลงทะเบียนเข้าใช้งานระบบผ่านระบบ Login (Entity ACOUNT แสดงรายละเอียดของ Account ผู้ใช้) - ข้อมูลการให้อาหารกับสุนัขของ User ทั้งหมดจะถูกเก็บเข้าไปที่ Database เมื่อผู้ใช้ต้องการ เรียกข้อมูลมาใช้ จะสามารถเรียกผ่าน Account (Entity DOG FOOD แสดงรายละเอียดของอาหาร) - ระบบการให้อาหารของสุนัขจะถูกตั้งเวลาไว้ (Entity FOOD TIME แสดงเวลาให้อาหาร) - ระบบแสดงการเจริญเติบโตของสุนัข ระบบประวัติการให้อาหารเพื่อดูการเจริญเติบโตของสุนัข ซึ่งประกอบด้วยข้อมูลการให้อาหารในแต่ละปี แต่ละเดือน และแต่ละวัน รวมถึงการวัดการเจริญเติบโต จากระบบคานวณการให้อาหารสุนัขในแต่ละช่วงเวลา เพื่อควบคุมการให้อาหารตามหลักโภชนาการ (Entity DETAIL DOG แสดงรายละเอียดของสุนัข) - ระบบเชื่อมต่อเพื่อเปิดปิด Arduino Controller (Entity TIME CONTROLLER แสดง รายละเอียดของการเวลาการเชื่อมต่อคอนโทรลเลอร์) 4.6 Design system controls and security สามารถเข้าถึงข้อมูลได้โดยสมัครสมาชิกแล้วใส่ username และ password มีการเข้ารหัสข้อมูลแบบ MD5 โดยให้สิทธิ์ผู้ใช้ในการเข้าเข้าถึงการใช้งานได้ และการให้สิทธิ์ดูได้อย่างเดียว โดยไม่ใช้ระบบ Login Process 5 Build, test, and integrate system (Implementation Activities) 5.1 Program the software เป็นรูปสุนัข และมีชื่อ Application ว่า MomoFood
  • 51.
    49 5.2 Unit testthe software - ระบบ Login (Username และ Password): ผู้ใช้ทาการ Login เพื่อเข้า Session ได้ตามช่วงเวลา หรือไม่ โดยให้ผู้ใช้ Application ทาการสมัครสมาชิก ในกรณ๊เข้ามาใช้ Application นี้เป็นครั้งแรก - ระบบตั้งเวลาให้อาหารสุนัข: ผู้ใช้สามารถตั้งเวลาให้อาหาร กาหนดปริมาณอาหาร และสั่งจ่ายอาหาร ตามช่วงเวลาผ่านสัญญาณบลูทูธได้หรือไม่ ถ้าทางาน ระบบจะสั่งให้มอเตอร์หมุน และสั่งจ่ายอาหารให้สุนัขกิน - ระบบค้นหาประวัติการให้อาหารสุนัข: ให้ผู้ใช้ทาการค้นหาประวัติการให้อาหารผ่าน Year, Month, Day Menu แล้วตรวจสอบการค้นหาข้อมูลจากระบบฐานข้อมูล ว่า Account ที่เราเชื่อมต่อ สามารถดึงข้อมูล ออกมาจากฐานข้อมูลได้หรือไม่ - ระบบการเชื่อมต่อ Arduino: ให้ผู้ใช้กด Toggle แล้วเปิดเชื่อมต่อสัญญาณบลูทูธเพื่อทดสอบ ถ้า ทดสอบผ่านจะมีหลอด LED แสดงสถานะการแจ้งเตือน ซึ่งถ้าสว่างขึ้น แสดงว่าระบบทางานปกติ - ระบบการเลือกสายพันธุ์สุนัข: ให้ผู้ใช้ทาการค้นหาสายพันธุ์สุนัขผ่าน List View แล้วดูสิว่า สามารถดึง ข้อมูลสายพันธุ์สุนัขที่ Popular ที่สุดจากเว็บไซต์ผ่านระบบ Web Service ได้หรือไม่ - ระบบค้นหาและเลือกซื้อสินค้าสุนัข: ให้ผู้ใช้ทาการกรอกข้อมูล ID สินค้า, ราคาสินค้า ชื่อสินค้า และ จานวนการสั่งซื้อ แล้วทาการตรวจเช็คประวัติการสั่งซื้อที่ Order Menu แล้วดูว่า ข้อมูลได้เข้าระบบแล้วหรือยัง - ระบบค้นหาโรงพยาบาลสุนัข: ให้ผู้ใช้เชื่อมต่อ Google Map แล้วทาการเลือกโรงพยาบาลที่ต้องการ - ระบบการติดตามสุนัขผ่านกล้องเว็บแคม: ให้ผู้ใช้เลือกที่เมนูแล้วกล้องจะทาการเชื่อมต่ออัตโนมัติ โดย ภายในระบบจะสามารถสื่อสารกับสุนัขผ่านเสียงได้ เพื่อเรียกสุนัขมากินข้าวได้ 5.3 Identify and build test case - ระบบ Login (Username และ Password): - ให้ผู้ใช้กรอก Username โดยใช้ Case-Sensitive - มีระบบการกาหนดความยากง่ายของ Password - ระบบตั้งเวลาให้อาหารสุนัข: - ตรวจสอบเวลาการจ่ายอาหารว่าตรงตามที่ตั้งไว้หรือไม่ - ตรวจสอบการเชื่อมต่อสัญญาณกับคอนโทรลเลอร์ทั้งระยะใกล้และระยะไกล - ระบบค้นหาประวัติการให้อาหารสุนัข: - ตรวจสอบการเลือกประวัติตามปี เดือน และวันต่างๆ - ตรวจสอบข้อมูลที่ Fetch ออกมาจากฐานข้อมูล - ระบบการเชื่อมต่อ Arduino: - ตรวจสอบการสั่งงานระบบผ่านปุ่ม Toggle 2-3 ครั้ง แล้วดูการเชื่อมต่อ - ตรวจสอบการส่งสัญญาณบลูทูธระหว่างโทรศัพม์มือถือและคอนโทรลเลอร์ - ระบบการเลือกสายพันธุ์สุนัข: - ทาการเลือกเมนูสายพันธุ์สุนัขต่างๆ เพื่อตรวจสอบ JSON Script
  • 52.
    50 - ระบบค้นหาและเลือกซื้อสินค้าสุนัข: - ให้ผู้ใช้ทาการกรอกข้อมูลID สินค้า, ราคาสินค้า ชื่อสินค้า และจานวนการสั่งซื้อ - ให้ผู้ใช้ตรวจเช็คประวัติการสั่งซื้อที่ Order Menu แล้วดูว่า ข้อมูลได้เข้าระบบแล้วหรือยัง - ระบบค้นหาโรงพยาบาลสุนัข: - ให้ผู้ใช้เชื่อมต่อ Google Map แล้วทาการเลือกโรงพยาบาลที่ต้องการ - ระบบการติดตามสุนัขผ่านกล้องเว็บแคม: - ให้ผู้ใช้เลือกที่เมนูแล้วกล้องจะทาการเชื่อมต่ออัตโนมัติ - ให้ผู้ใช้สื่อสารกับสุนัขผ่านเสียง เพื่อเรียกสุนัขมากินข้าว โดยทาการทดสอบความคมชัดของ เสียงว่ามีสัญญาณรบกวนหรือไม่ 5.4 Integrate and test component - ระบบ Login (Username และ Password) และ ตั้งเวลาให้อาหารสุนัข - ให้ผู้ใช้กรอก Username และ Password - ตรวจสอบเวลาการจ่ายอาหารและตรวจสอบการเชื่อมต่อสัญญาณกับคอนโทรลเลอร์ - ตรวจสอบการเลือกประวัติให้อาหารตามปี เดือน และวันต่างๆ - ตรวจสอบข้อมูลที่ Fetch ออกมาจากฐานข้อมูล - ตรวจสอบการสั่งงานการจ่ายอาหารสุนัขผ่านปุ่ม Toggle แล้วดูการเชื่อมต่อ - ระบบค้นหาและเลือกซื้อสินค้าสุนัข - ให้ผู้ใช้ทาการกรอกข้อมูล ID สินค้า, ราคาสินค้า ชื่อสินค้า และจานวนการสั่งซื้อ - ให้ผู้ใช้ตรวจเช็คประวัติการสั่งซื้อที่ Order Menu แล้วดูว่า ข้อมูลได้เข้าระบบแล้วหรือยัง - ระบบการติดตามสุนัขผ่านกล้องเว็บแคม - ให้ผู้ใช้เลือกที่เมนูแล้วกล้องจะทาการเชื่อมต่ออัตโนมัติ - ให้ผู้ใช้สื่อสารกับสุนัขผ่านเสียง เพื่อเรียกสุนัขมากินข้าว โดยทาการทดสอบความคมชัดของ เสียงว่ามีสัญญาณรบกวนหรือไม่ - ทาการประเมินสภาพระบบ โดยระบุส่วนต่างๆ ดังนี้ - เปอร์เซนต์ความพร้อมใช้งาน Application - ส่วนของข้อมูลที่ยังมีปัญหาและไม่มีปัญหา - ความยากง่ายในการใช้งาน - การเชื่อมต่อระบบมีความสะดวกสบายมากน้อยเพียงใด - การให้คะแนนความรู้สึกการใช้ Application
  • 53.
    51 Process 6 Completessystem tests and deploy solution (Deployment Activities) 6.1 Perform system and streets tests Deployment Diagram รูปที่ 65 Deployment Diagram คาอธิบาย : MomoFood จะมีโครงสร้างสถาปัตยกรรม คือ มี Arduino IDE เชื่อมต่อกับ Android Application โดยใช้ Library ในการเรียกใช้งานเพื่อเชื่อมต่อ Controller และจะมี Web Server เป็น ตัวกลางในการถ่ายโอนข้อมูลเข้าไปเก็บไว้ใน Database เพื่อให้ Arduino เรียกใช้ข้อมูลคาสั่ง
  • 54.
    52 6.2 Perform useracceptance tests ผลลัพธ์ของโครงงานต้องตาม requirement ที่ได้กาหนดไว้ เมื่อลองให้ผู้ใช้ได้ทดลองใช้โปรแกรมแล้ว ก็จะสอบถามถึงความพึงพอใจของผู้ใช้ที่มีต่อโปรแกรม โดยให้ ผู้ใช้ทาแบบประเมินการใช้งานด้านเทคนิค ซึ่งมีตัวชี้วัดทั้งหมด 5 หัวข้อ แล้วมีตัวเลือกวัดระดับความพึงพอใจ ทั้งหมด 5 ระดับ ซึ่งประกอบด้วย มากที่สุด, มาก, ปานกลาง, น้อย และน้อยที่สุด 6.3 Convert existing data ข้อมูลที่จะนาไปใช้ในการ training - การจัดเตรียมคู่มือการใช้งาน Application และระบบ Controller ตามหัวข้อดังนี้ - ระบบ Login (Username และ Password) - ระบบตั้งเวลาให้อาหารสุนัข - ระบบค้นหาประวัติการให้อาหารสุนัข - ระบบการเชื่อมต่อ Arduino - ระบบการเลือกสายพันธุ์สุนัข - ระบบค้นหาและเลือกซื้อสินค้าสุนัข - ระบบค้นหาโรงพยาบาลสุนัข - ระบบการติดตามสุนัขผ่านกล้องเว็บแคม - ในคู่มือ Training นั้นให้ผู้จัดทาสรุปถึงปัญหาที่เกิดขึ้นโดยส่วนใหญ่ของ Application และอธิบายระบบ ที่จาเป็นใน Application เพื่อให้ผู้ที่จะเข้ามาทาการทดสอบได้รับรู้และทาความเข้าใจกับระบบ - กล่าวถึงข้อดีข้อเสียของระบบในคู่มือ โดยแตกประเด็นออกไปตามหัวข้อ 6.4 Build training materials and conduct training คู่มือการใช้งานโปรแกรม - การอัดวิดีโอสอนวิธีการใช้งานผ่าน Youtube - การเตรียม Facebook Fanpage เพื่อตอบข้อซักถามการใช้ Application - การจัดการไฟล์ที่ให้ผู้ใช้งานสามารถดาวโหลดคู่มือ และ Application เพื่อนาไปทดลองใช้งานได้ - การจัดทาไฟล์ Application แยกออกเป็นเวอร์ชั่น Alpha และ Beta 6.5 Configure and set up production environment - กาหนดกลุ่มเป้าหมายจานวน 2 กลุ่มและสถานที่ในการทดสอบระบบจานวน 2-3 สถานที่ 6.6 Deploy the solution - การจัดเตรียมเผยแพร่ Application ผ่านทาง Google Play และ Play Store - การวัด Rating การใช้งาน Application - การเตรียมรับกระแสตอบรับการใช้งานทาง Facebook เพื่อนาข้อเสนอแนะ ติชม มาปรับปรุงให้ Application สามารถทางานได้ดีขึ้นและตอบสนองต่อลูกค้าได้มากขึ้น
  • 55.
    53 7. Script Interviewand Marketing Plan 7.1 Script Interview สวัสดีครับ วันนี้พวกเราทีมพัฒนา Application MomoFood ซึ่งเป็น Application ที่ช่วยให้อาหารสัตว์ ผ่านอุปกรณ์คอนโทรลเลอร์ จะขอสัมภาษณ์คุณ............นิดนึงครับ ตอนที่ 1 ข้อมูลการเลี้ยงสุนัข คาถามที่ 1 : คุณชอบการเลี้ยงสุนัขหรือไม่ คาถามที่ 2 : ถ้าคุณชอบการเลี้ยงสุนัข คุณชอบเลี้ยงสุนัขพันธุ์อะไร คาถามที่ 3 : คุณเลี้ยงสุนัขไว้ทั้งหมดกี่ตัว คาถามที่ 4 : คุณเลี้ยงสุนัขเพื่ออะไร คาถามที่ 4 : ถ้าคุณเลี้ยงสุนัข คุณมีเวลาให้กับสุนัขมากน้อยแค่ไหน คาถามที่ 5 : คุณให้อาหารสุนัขวันละกี่มื้อ คาถามที่ 6 : สถานที่ที่คุณเลี้ยงสุนัขไว้ คาถามที่ 7 : สิ่งแรกที่คุณจะเตรียมไว้ให้กับสุนัข คืออะไร คาถามที่ 8 : คุณมีวิธีเลี้ยงดูสุนัขอย่างไร คาถามที่ 9 : ถ้าสุนัขป่วย สิ่งแรกที่คุณจะนึกถึง คืออะไร ตอนที่ 2 : การใช้งาน Application คาถามที่ 1 : คุณมีสมาร์ทโฟนที่รองรับระบบปฏิบัติการอะไร คาถามที่ 2 : คุณเคยใช้บริการ Application เลี้ยงสัตว์หรือไม่ คาถามที่ 3 : ระบุชื่อแอพลิเคชั่นเลี้ยงสัตว์ที่ท่านใช้งานอยู่ หรือเคยใช้งาน คาถามที่ 4 : สิ่งที่คุณคิดว่าใน Application เลี้ยงสุนัขควรจะมีคืออะไร คาถามที่ 5 : ถ้ามีการพัฒนา Application เลี้ยงสุนัขขึ้น สิ่งแรกที่คุณต้องการ คืออะไร 7.2. Marketing Plan 7.2.1) วิเคราะห์ปัจจัยที่มีผลกระทบทางด้านการตลาด เป้าหมายระยะสั้นและระยะยาวของโครงการ - เป้าหมายระยะสั้น 1. การกาหนดระยะเวลาโครงการ และต้นทุนการผลิตแอพลิเคชั่น 2. ทดสอบการใช้งานแอพลิเคชั่นและอุปกรณ์คอนโทรลเลอร์กับกลุ่มเป้าหมาย 3. สามารถเจาะกลุ่มตลาดคนกรุงเทพที่ชอบการเลี้ยงสุนัข - เป้าหมายระยะยาว 1. สามารถเจาะกลุ่มตลาดผู้เลี้ยงสุนัขทุกขนาด 2. สามารถครอบครองตลาดเพื่อจัดจาหน่ายสินค้าทั่วประเทศได้ทั้งหมด 3. การมีเครือข่ายในการกระจายสินค้า เช่น Social Network และ Youtube ไปต่างประเทศ
  • 56.
    54 ตลาดเป้าหมาย 1. กลุ่มผู้เลี้ยงสุนัขขนาดเล็ก 2. กลุ่มผู้ที่ชื่นชอบการเลี้ยงสุนัขแต่ไม่มีเวลาให้อาหาร ตารางที่2 ปัจจัยภายในทีมทางธุรกิจ (SWOT Analysis) ปัจจัยการพิจารณา จุดแข็ง (Strengths) จุดอ่อน (Weaknesses) ด้านการบริหาร จัดการ การบริหารงานกันเป็นทีม มีการ แบ่งหน้าที่การทางานอย่างชัดเจน เป็น 2 ทีม คือ Application และ Business Plan ในช่วงก่อตั้งทีมงาน ยังขาดสภาพ คล่องทางด้านการเงินและช่องทาง การสื่อสาร Product ที่จะผลิต ออกไป และทีมงานยังไม่มีความ พร้อมในการบริหารโครงการ ด้านการตลาด เรามี Facebook FanPage และ Youtube ซึ่งเป็นช่องทางที่ฟรี สนับสนุนการโปรโมทสาหรับการ Startup จะต้องมีการ PR ผลิตภัณฑ์และ สร้างแบรนด์ของผลิตภัณฑ์ให้มี ชื่อเสียงในโลกออนไลน์ให้มากที่สุด ถึงจะสามารถครองตลาดได้ ด้านการผลิต เรามีทีมงานที่เข้าใจอุปกรณ์คอน โทรเลอร์และการติดตั้งใช้งาน สามารถเข้าไป service ลูกค้าได้ ทันที การจัดสรรพนักงานลงไปในส่วนของ การผลิตและบริการ เมื่อมีการรับ พนักงานเพิ่ม เราจะต้องมีการจัด อบรมและเตรียมอุปกรณ์ให้พนักงาน ไว้ใช้ฝึกฝนการใช้งาน ด้านการเงิน เรามีงบประมาณ ในการจัดซื้อ ซอฟต์แวร์และอุปกรณ์เพื่อการ พัฒนา Application งบประมาณในการจัด PR ยังน้อย ซึ่งผลงานเราจะต้องมีระดับการ โปรโมทในระดับนึงถึงจะสามารถขอ สปอนเซอร์สนับสนุนการผลิตได้
  • 57.
    55 ตารางที่ 3 ปัจจัยภายนอกทีมทางธุรกิจ(SWOT Analysis) ปัจจัยการพิจารณา โอกาส (Opportunities) อุปสรรค์ (Threats) ตลาดและกลุ่มลูกค้า เป้าหมาย เราสามารถเจาะกลุ่มร้านขาย อุปกรณ์สุนัขในเขตกรุงเทพได้ เราะต้องมีการเข้าไปติดต่อพูดคุย เพื่อทาความเข้าใจในผลิตภัณฑ์ ของเรากับร้านขายอุปกรณ์สุนัข สถานการณ์การ แข่งขัน Application ที่มีระบบเชื่อมต่อ Hardwareและมีการแจ้งเตือนที่ ทันสมัย กาลังเติบโตและให้ความ สนใจอย่างต่อเนื่อง ต้องเป็น Application ที่ Creative และมีความคิดที่แตกต่าง ไม่ซ้าเดิม เทคโนโลยี ช่องทางการกระจายสินค้าใน Social Network กาลังมาแรง ซึ่งจะมีการ เชื่อมโยงเครือข่ายเพื่อส่งสัญญาณถึง คอนโทรลเลอร์ผ่าน Application ระบบ Network อาจะมีปัญหาได้ ในบางพื้นที่ซึ่งจะมีผลกับการใช้ งาน Application กฏหมาย, ระเบียบ, ข้อบังคับ การเข้าถึงข้อมูลจะต้องมีความ ปลอดภัย จะต้องมีทีมดูแลเรื่องระบบ เน็ตเวิร์ค 7.2.2) 5 FORCE Model 1. Rivalry Among Current Competitors (การแข่งขันภายในอุตสาหกรรม) จากการศึกษา AppStore ของ Samsung ที่ http://apps.samsung.com และ Play Store ของ Google ที่ https://play.google.com พบว่า ยังไม่ปรากฏหมวดหมู่ของ Application ที่เกี่ยวข้อง กับการดูแลและรักษาสัตว์เลี้ยง ส่วนใหญ่จะมีแต่ App เพื่อความบันเทิง เกม ข่าวสาร ธุรกิจ และ Application เพื่อการดาเนินชีวิตของมนุษย์ ซึ่งร้านขายสัตว์เลี้ยง หรือร้านจาหน่ายสินค้าเกี่ยวกับสัตว์ เลี้ยงส่วนใหญ่ จะมีการจัดทาเว็บไซต์ขึ้นมาเพื่อโปรโมทร้าน แต่ปัญหา คือ ประชาชนยังเข้าถึงข้อมูล ร้านค้านั้นได้ยาก และต้องผ่านการ Search Engine ทุกครั้งที่มีการติดต่อไปที่ร้านจัดจาหน่าย 2. Bargaining Power of Suppliers (อานาจการต่อรองของ Suppliers) Suppliers ยังมีอานาจในการต่อรองเนื่องจากรูปแบบการดีไซน์ Hardware ตัวบ้าน และผู้ จาหน่ายระบบคอนโทรลเลอร์ก็มีอยู่หลายราย สามารถที่จะปรับลดราคาได้ ซึ่งวิธีการที่จะลดอานาจของ Suppliers วิธีหนึ่ง ก็คือ ต้องมีการต่อรองราคา ต้องมีการสั่งซื้อสินค้าคราวเดียวกันครั้งละมากๆ โดยเข้า
  • 58.
    56 ไปต่อรองกับ Suppliers ว่าต้องการสั่งผลิตสินค้าจานวนมากและให้ลดราคาขายส่งจะทาให้ต้นทุนราคา ของลดลง ผู้ผลิตก็สามารถทากาไรได้มากขึ้นโดยที่ไม่ต้องเพิ่มราคาสินค้าหรือหาโปรโมชั่นอื่นๆ มาเป็นจุด ดึงดูดลูกค้า 3. Bargaining Power of Customer (อานาจการต่อรองของลูกค้า) ลูกค้ามีสิทธิ์ในการต่อรองถ้ามีผู้ผลิตหลายรายที่ทาได้เหมือนกับ MomoFood แต่ถ้า MomoFood สามารถเจริญเติบโตเกิดเป็นบริษัทใหญ่โดยมี Partner เข้ามาสนับสนุนการผลิตที่มากมาย เราก็สามารถที่จะกาหนดราคาขายผลิตภัณฑ์ของเราขึ้นมาได้เอง และลูกค้าจะมีอานาจในการต่อรองราคา ลดลง 4. Threat of Substitute Products or Services (ภัยคุกคามจากสินค้าทดแทน) วัสดุที่ใช้ในการผลิตบ้านสุนัขอาจจะมีเข้ามาใหม่เรื่อยๆ อาจจะมีวัสดุชนิดใหม่ที่มีความแข็งแรง ทนทาน และผู้ใช้อาจจะมองหาดีไซน์ใหม่ๆ บางครั้งอาจจจะทาให้เป็นปัญหาในการวางแผนกลยุทธ์ แต่ วัสดุเหล่านี้เราสามารถสั่งทาเองได้จากโรงงาน โดยเราจะพยายามผูกขาดเรื่องแบรนด์ของเรา โดยมีการ ออกแบบวิจัยเรื่องดีไซน์ตลอดเวลาเพื่อให้ทันกับยุคสมัยที่เปลี่ยนไป 5. Threat of New Entrants (ภัยคุกคามจากผู้แข่งขันหน้าใหม่) ธุรกิจนี้อาจจะลงทุนสูงในการผลิต Prototype แต่เมื่อเรามีโรงงานและฐานการผลิตที่มั่นคงแล้ว เราก็จะสามารถครองตลาดได้ แต่อุปกรณ์นี้ยังเป็นอุปกรณ์ที่กลุ่มธุรกิจรายใหม่ๆ สามารถนาแนวคิดไป ออกแบบได้ ซึ่งจะต้องระวังเรื่องพิมพ์เขียวของตัวเอง โดยการไปจดสิทธิบัตรในทุกๆ การออกแบบ 7.2.3) วิเคราะห์กลยุทธ์และกิจกรรมทางการตลาด 1. 4Ps Product : สินค้าของเรามีความแปลกใหม่ เหมาะสาหรับผู้ที่ชอบเลี้ยงสุนัข Price : ราคา Application เริ่มต้นที่ 1 ดอลลาร์ และอุปกรณ์ ไม่เกิน 5,000 บาท Place : สามารถใช้ได้กับอาคารสถานที่ เช่น หอพักนักศึกษา บ้าน คอนโด Promotion : มีการส่งเสริม การสร้างส่วนลด แลก แจก แถม และการประกันเรื่องอุปกรณ์ 2. CRM กระบวนการทางานของระบบ CRM มี 4 ขั้นตอนดังนี้ 1. Identify เก็บข้อมูลว่าลูกค้าของบริษัทเป็นใคร เช่น ชื่อลูกค้า ข้อมูลสาหรับติดต่อกับลูกค้า 2. Differentiate วิเคราะห์พฤติกรรมของลูกค้าแต่ละคน และจัดแบ่งลูกค้าออกเป็นกลุ่มตาม คุณค่าที่ลูกค้ามีต่อบริษัท
  • 59.
    57 3. Interact มีปฏิสัมพันธ์กับลูกค้าเพื่อเรียนรู้ความต้องการของลูกค้าและเพื่อสร้างความพึง พอใจให้กับลูกค้าในระยะยาว 4. Customize นาเสนอสินค้าหรือบริการที่มีความเหมาะสมเฉพาะตัวกับลูกค้าแต่ละคน ขั้นตอนกระบวนการของ CRM 1. การเพิ่มรายได้จากการขาย (Sale Revenue Increase) การมุ่งเน้นการสร้างความสัมพันธ์อันดีกับลูกค้า เพื่อทาให้ลูกค้าเกิดความภักดีการใช้สินค้าหรือ บริการ (Customer Loyalty) การนาหลักการบริหารลูกค้าสัมพันธ์ (CRM) มีรายได้ที่เพิ่มขึ้น ปรับปรุง กระบวนการทางานในบริษัท ลดรายจ่ายในการดาเนินงาน และต้นทุนการหาลูกค้าใหม่ๆ หรือดึงลูกค้า กลับมาใช้สินค้าหรือบริการอีกครั้ง 2. การบริหารของวงจรการทาธุรกิจของลูกค้า (Customer Life Cycle Management) 2.1 การหาลูกค้าใหม่เข้าองค์กร (Customer Acquisition) โดยการสร้างความเด่น (Differentiation) ของสินค้าหรือบริการที่ใหม่ (Innovation) และเสนอความความสะดวกสบาย (Convenience) ให้กับลูกค้า 2.2 การเพิ่มความพึงพอใจให้กับลูกค้าเพื่อทาการซื้อสินค้าและบริการ โดยผ่านขั้นตอนการ ทางาน ที่กระชับเพื่อการสนองตอบความต้องการของลูกค้าได้รวดเร็วและถูก ต้อง และการ ทางานที่สนอง ตอบสิ่งที่ลูกค้าต้องการหรือเสนอสิ่งที่ลูกค้าต้องการ โดยผ่านหน่วยงาน ลูกค้า สัมพันธ์ (Customer Service) 2.3 การรักษาลูกค้า (Customer Retention) ให้อยู่กับองค์การนานที่สุด และการดึงลูกค้าให้ กลับมาใช้สินค้าหรือบริการ โดยฟังความคิดเห็นจากลูกค้าและพนักงานในองค์กร (Listening) รวมถึงการเสนอสินค้าและบริการใหม่ (New Product) 3. การเพิ่มประสิทธิภาพในกระบวนการตัดสินใจ (Improving Integration of Decision Making Process) การเพิ่มการประสานงานในฝ่ายต่างๆ ของบริษัท โดยเฉพาะการใช้ระบบฐานข้อมูลของลูกค้า ร่วมกัน และผู้บริหารสามารถดึงข้อมูลจากระบบต่างๆ มาประกอบการตัดสินใจ เช่น รายละเอียดของ ลูกค้าที่ติดต่อเข้ามาในฝ่ายลูกค้าสัมพันธ์ (Call Center), รายละเอียดของการจ่ายเงินของลูกค้าจากฝ่าย ขาย (Sales) กิจกรรมทางการตลาดที่เสนอให้ลูกค้าแต่ละกลุ่มหรือแต่ละบุคคลจากฝ่ายการตลาด (Marketing) และการควบคุมปริมาณของสินค้าในแต่ละช่วงจากฝ่ายสินค้าคงคลัง (Inventory Control) เป็นต้น
  • 60.
    58 4. การเพิ่มประสิทธิภาพในการดาเนินงาน (EnhancedOperational Effiency) การบริหารลูกค้าสัมพันธ์ (CRM) จะช่วยเพิ่มประสิทธิภาพการทางานของฝ่ายต่างๆ ของบริษัท โดยข้อมูลต่างๆ นั้นได้มาจากช่องทางการสื่อสาร เช่น Fax, โทรศัพท์ และอีเมล์ (Email) เป็นต้น - ฝ่ายขาย: Telesales, Cross-selling และ Up-selling ระบบเทคโนโลยีสารสนเทศที่เกี่ยวข้องกับฝ่ายขาย เช่น ในการขายสินค้าแบบ Cross- selling และ Up-selling เพิ่มความสามารถในการคาดเดาแนวโน้มการซื้อสินค้าหรือบริการ รวมถึงการใช้ข้อมูลของลูกค้า เช่น ข้อสัญญา (Contract) ระหว่างองค์กรกับลูกค้า ระบบยังช่วย ระบุรายละเอียดของสินค้าหรือบริการให้เหมาะสมกับลูกค้าแต่ละราย การเก็บข้อมูลทาง ด้าน การขาย และการตรวจสอบสถานภาพของการส่งสินค้าให้กับลูกค้า - ฝ่ายการตลาด (Marketing) ระบบการบริหารลูกค้าสัมพันธ์ (CRM) มีส่วนช่วยให้บริษัทสามารถวิเคราะห์ว่าวิธีใดที่ ควรจัดจาหน่ายสินค้าผ่านช่องทางการขาย (Sales Channels) ต่างๆ เช่น ตัวแทนการขาย (Sales Representatives) และผ่านทางเว็บไซด์ (Website) ระบบการบริหารลูกค้าสัมพันธ์ยังมี บทบาทสาคัญกับช่องทางการสื่อสาร (Communication Channels) เช่น ระบุช่องทางการ สื่อสารที่เหมาะสมที่สุดสาหรับการขายสินค้าชนิดนั้นหรือลูกค้าแต่ละราย หรือการระบุพนักงานที่ เหมาะสมที่สุดในการให้บริการหรือติดต่อกับลูกค้ารายนั้นๆ - ฝ่ายลูกค้าสัมพันธ์ (Customer Service) และฝ่ายสนับสนุน (Support) ระบบการบริหารลูกค้าสัมพันธ์ในฝ่ายลูกค้าสัมพันธ์ (Customer Service ) และฝ่าย สนับสนุน (Support) ที่สาคัญคือด้านการดูแลลูกค้า (Customer Care Service) เช่น ระบบการ จัดการเกี่ยวกับข้อมูล รายละเอียดของลูกค้าในองค์กร (Account management) และระบบ แสดงรายละเอียดของข้อสัญญาระหว่างองค์กรกับลูกค้า (Detail Service Agreement) นอกจากนี้แล้วระบบจัดการทางด้านอีเมลล์ (Email Management System) ถือว่าเป็นส่วน สาคัญในการสร้างกลยุทธ์ทางด้านการบริหารลูกค้าสัมพันธ์ (CRM) เช่น สามารถย้อนหลังดู อีเมลล์ของลูกค้าในอดีตได้ และระบุผู้แทนฝ่ายขายที่เหมาะสมที่สุดกับลูกค้ารายนั้นได้โดยข้อมูล ที่ใช้อาจจะมาจากข้อมูลต่างๆที่ลูกค้าเคยติดต่อด้วย - รายละเอียดของการชาระค่าสินค้าหรือบริการให้กับลูกค้า (Customer Billing) ธุรกิจสามารถใช้ระบบการบริหารลูกค้าสัมพันธ์ (CRM) ในออกรายละเอียดการจ่ายเงิน ของลูกค้า (Bill Payment) และที่ผ่านการจ่ายเงินระบบอินเตอร์เน็ต (Electronic Bill) และการ ให้บริการการตอบข้อสงสัยต่างๆ ผ่านช่องทางการสื่อสารต่างๆ เช่น ในระบบออนไลน์ - การขายและให้บริการในสถานที่ที่ลูกค้าต้องการ (Field Sales and Service) การบริหารลูกค้าสัมพันธ์ (CRM) ที่เกี่ยวข้องกับการขายและให้บริการในสถานที่ที่ลูกค้า ต้องการ (Field Sales and Service) ทาให้พนักงานสามารถช่วยในการดึงข้อมูลมาใช้ในขณะที่ ทาการขายหรือการให้บริการกับลูกค้า โดยสามารถใช้ข้อมูลดังกล่าวร่วมกับข้อมูลขององค์กร
  • 61.
    59 ร่วมกันได้ การบริหารลูกค้าสัมพันธ์ (CRM)ยังมีส่วนการจัดการเกี่ยวกับการทารายงานทางการ ขาย การสร้างใบเสนอราคาให้กับลูกค้าและเงื่อนไขพิเศษให้กับลูกค้าแต่ละรายแบบอัตโนมัติ การ เสนอสินค้าที่มีความพิเศษเฉพาะตามต้องการของลูกค้าแต่ละราย (Customized Products) ระบบที่ทางานประสานกับสินค้าคงคลัง (Inventory System) ระบบการสั่งซื้อ (Ordering System) การส่งและรับสินค้าหรือบริการ (Logistic System) การจัดตารางให้กับพนักงานที่จะ ให้บริการ การออกใบแจ้งหนี้ และการจัดการระบบโควต้าในการขาย - กิจกรรมที่สร้างความภักดีและการรักษาลูกค้า (Loyalty และ Retain Program) การบริหารลูกค้าสัมพันธ์ (CRM) ที่มีประสิทธิภาพ ขึ้นอยู่กับการแยกความแตกต่าง เหล่านี้ตามกลุ่มลูกค้า (Customer Segmentation) เช่น การจาแนกประเภทของลูกค้าออกตาม ความต้องการของลูกค้า, ประวัติส่วนตัวของลูกค้า และประวัติการซื้อ นอกจากนี้ยังสามารถ กิจกรรมลูกค้าย้อนหลัง เพื่อบริษัทจะได้นาข้อมูลเหล่านี้ไปวิเคราะห์หาข้อมูลเชิงลึก เช่น ช่อง ทางการสื่อสารเหมาะสมที่สุดของลูกค้า แต่ละราย (Effective Communitication Channel), พฤติกรรมการซื้อของลูกค้า (Customer Behavior) และสินค้าที่มีความพิเศษเฉพาะตัว (Customised Product) สาหรับลูกค้าแต่ละราย 5. เพิ่มความรวดเร็วในการให้บริการ (Speed of Service) การใช้หลักการบริหารลูกค้าสัมพันธ์ (CRM) สามารถปรับปรุงกระบวนการทางานโดยมุ่งเน้นที่ การตอบสนองความต้องการของลูกค้าจะต้องรวดเร็วและถูกต้อง โดยเฉพาะการตอบสนองแบบให้บริการ หรือตอบสนองกับลูกค้าทันที (Real Time) เช่น ระบบการสั่งสินค้ามีการเชื่อมโยงระบบต่างๆ ทั้งในฝ่าย รับการสั่งซื้อ (Order Fulfillment), ฝ่ายขาย (Sales Department) ฝ่ายบัญชี (Acoounting Department) ฝ่ายสินค้าคงคลัง (Inventory) และ ฝ่ายที่เกี่ยวข้องกับการให้เครดิตกับลูกค้า (Credit Authorization) 6. การรวบรวมรายละเอียดต่างของลูกค้า (Gathering More Comprehensive Customer Profiles) การบริหารลูกค้าสัมพันธ์ (CRM) ได้ช่วยให้เพิ่มประสิทธิภาพการทางานของฝ่ายต่างๆ ในบริษัท ได้มากขึ้น เพราะว่าการบริหารลูกค้าสัมพันธ์ (CRM) ช่วยการจัดการเกี่ยวกับข้อมูลของ ลูกค้าที่มีอยู่ ได้มากขึ้น ทาให้ข้อมูลเก็บอย่างเป็นระบบ บริษัทสามารถนาฐานข้อมูลนี้มาใช้ใน ระบบต่างๆ ได้ 7. การลดต้นทุนในด้านการขายและการจัดการ (Decrease General Sales and Marketing Administration Costs) การลดลงของต้นทุนการดาเนินงานนั้น มาจากใช้หลักการบริหารลูกค้าสัมพันธ์ เนื่องจาก บริษัท มีระบบการจัดการที่เน้นในเรื่องการสร้างความสัมพันธ์อันดีกับลูกค้า เข้าใจความต้องการของลูกค้า และ
  • 62.
    60 ตอบสนองความต้องการของลูกค้าได้มากขึ้น ทาให้บริษัท ไม่สูญเสียต้นทุนในการดึงลูกค้ากลับมาเป็น ลูกค้าขององค์กรอีกและตัดกระบวนการที่ไม่จาเป็นและกิจกรรมที่ไม่ก่อให้เกิดรายได้แก่บริษัท 8. การสร้างมูลค่าเพิ่ม (Value Added) ในปัจจุบันลูกค้านั้นพยายามแสวงหาความพึงพอใจสูงสุดจากสินค้าและบริการ สิ่งที่ลูกค้า ต้องการจึง ไม่ใช่แค่คุณค่า (Value) อีกต่อไป แต่ต้องการคุณค่าเพิ่มที่ทาให้ลูกค้ามีความรู้สึกมากกว่าความ พอใจ ซึ่งผู้ประกอบการควรสร้างคุณค่าเพิ่มให้กับสินค้าและบริการ โดยผ่าน Value Chain ทั้งในส่วนของ คู่ค้า (Supply Chain) และในส่วนของความต้องการของลูกค้า (Demand Chain) เพื่อทาให้เกิดการบูร ณาการที่ทาให้เกิดมูลค่าเพิ่มให้กับลูกค้าอย่างครบวงจรทั้งระบบ จากหลายหน่วยงานเข้ามาเกี่ยวข้องทั้ง ภายในองค์กร และภายนอกองค์กร (Internal and External Organization) นับตั้งแต่ผู้จาหน่ายวัตถุดิบ (Raw Materials Suppliers) , กระบวนการ ที่เกี่ยวข้องกับวัตถุดิบ (Material Procurement), การ ออกแบบผลิตภัณฑ์ (Product Designers), การจัดหาอุปกรณ์ชิ้นส่วน (Spare Parts Suppliers) ,การ ขาย (Sales) และการตลาด (Marketing), ผู้ที่ทาการจัดจาหน่าย (Distributors) และ หน่วยงานลูกค้า สัมพันธ์ (Contact Center) เป็นต้น เอกสารอ้างอิง - http://www.instructables.com/id/Arduino-controled-dog-foodtreat-dispenser/step10/The-Code/ - http://www.youtube.com/watch?v=cHsRC4yNpPw - https://www2.nestle.co.th/PetLoverZone/dog-care-detail.aspx?id=20&cate_id=1 - http://www.instructables.com/id/Andruino-A-Simple-2-Way-Bluetooth-based-Android-C/
  • 63.
  • 64.
    62 ภาคผนวก ก. ผลการตอบแบบสอบถามเชิงความต้องการของกลุ่มลูกค้า Timestamp ตอนที่ 1ข้อมูล การเลี้ยงสุนัข ระดับ อายุ อาชีพ ตอนที่ 2 : การใช้งาน Application ระบุชื่อแอพลิเคชั่นเลี้ยงสัตว์ที่ ท่านใช้งานอยู่ หรือเคยใช้งาน คุณเคยใช้บริการ Application เลี้ยงสุนัข หรือไม่ 3/20/2014 22:10:55 เพศชาย 18 - 24 ปี นักเรียน/ นักศึกษา iOS - ไม่เคย ใช้บริการเกี่ยวกับแอพลิ เคชั่นการเลี้ยงสุนัข 3/20/2014 22:09:30 เพศหญิง 18 - 24 ปี นักเรียน/ นักศึกษา Blackberry OS - ไม่เคย ใช้บริการเกี่ยวกับแอพลิ เคชั่นการเลี้ยงสุนัข 3/20/2014 23:08:56 เพศชาย 18 - 24 ปี นักเรียน/ นักศึกษา iOS - ไม่เคย ใช้บริการเกี่ยวกับแอพลิ เคชั่นการเลี้ยงสุนัข 3/21/2014 10:11:20 เพศหญิง 18 - 24 ปี นักเรียน/ นักศึกษา Android - ไม่เคย ใช้บริการเกี่ยวกับแอพลิ เคชั่นการเลี้ยงสุนัข 3/21/2014 12:21:31 เพศหญิง 18 - 24 ปี นักเรียน/ นักศึกษา iOS - ไม่เคย ใช้บริการเกี่ยวกับแอพลิ เคชั่นการเลี้ยงสุนัข 3/21/2014 13:14:50 เพศชาย 18 - 24 ปี นักเรียน/ นักศึกษา Android - ไม่เคย ใช้บริการเกี่ยวกับแอพลิ เคชั่นการเลี้ยงสุนัข 3/22/2014 11:09:45 เพศชาย 18 - 24 ปี นักเรียน/ นักศึกษา Android - ไม่เคย ใช้บริการเกี่ยวกับแอพลิ เคชั่นการเลี้ยงสุนัข 3/22/2014 13:21:36 เพศชาย 18 - 24 ปี นักเรียน/ นักศึกษา iOS - ไม่เคย ใช้บริการเกี่ยวกับแอพลิ เคชั่นการเลี้ยงสุนัข 3/22/2014 14:30:24 เพศหญิง 18 - 24 ปี นักเรียน/ นักศึกษา Android - ไม่เคย ใช้บริการเกี่ยวกับแอพลิ เคชั่นการเลี้ยงสุนัข
  • 65.
    63 Timestamp ตอนที่ 1 ข้อมูล การเลี้ยงสุนัข ระดับ อายุอาชีพ ตอนที่ 2 : การใช้งาน Application ระบุชื่อแอพลิเคชั่นเลี้ยงสัตว์ที่ ท่านใช้งานอยู่ หรือเคยใช้งาน คุณเคยใช้บริการ Application เลี้ยงสุนัข หรือไม่ 3/23/2014 10:11:33 เพศชาย 18 - 24 ปี นักเรียน/ นักศึกษา iOS - ไม่เคย ใช้บริการเกี่ยวกับแอพลิ เคชั่นการเลี้ยงสุนัข 3/23/2014 12:13:24 เพศหญิง 18 - 24 ปี นักเรียน/ นักศึกษา Android - ไม่เคย ใช้บริการเกี่ยวกับแอพลิ เคชั่นการเลี้ยงสุนัข 3/23/2014 14:17:34 เพศชาย 18 - 24 ปี นักเรียน/ นักศึกษา iOS - ไม่เคย ใช้บริการเกี่ยวกับแอพลิ เคชั่นการเลี้ยงสุนัข 3/24/2014 13:55:30 เพศหญิง 18 - 24 ปี นักเรียน/ นักศึกษา iOS - ไม่เคย ใช้บริการเกี่ยวกับแอพลิ เคชั่นการเลี้ยงสุนัข 3/24/2014 14:25:27 เพศหญิง 18 - 24 ปี นักเรียน/ นักศึกษา iOS - ไม่เคย ใช้บริการเกี่ยวกับแอพลิ เคชั่นการเลี้ยงสุนัข 3/24/2014 15:20:55 เพศชาย 18 - 24 ปี นักเรียน/ นักศึกษา iOS - ไม่เคย ใช้บริการเกี่ยวกับแอพลิ เคชั่นการเลี้ยงสุนัข 3/24/2014 16:10:20 เพศชาย 18 - 24 ปี นักเรียน/ นักศึกษา Android - ไม่เคย ใช้บริการเกี่ยวกับแอพลิ เคชั่นการเลี้ยงสุนัข 3/25/2014 14:05:26 เพศชาย 18 - 24 ปี นักเรียน/ นักศึกษา iOS - ไม่เคย ใช้บริการเกี่ยวกับแอพลิ เคชั่นการเลี้ยงสุนัข 3/25/2014 16:08:56 เพศหญิง 18 - 24 ปี นักเรียน/ นักศึกษา Blackberry OS - ไม่เคย ใช้บริการเกี่ยวกับแอพลิ เคชั่นการเลี้ยงสุนัข
  • 66.
    64 Timestamp คุณชอบ เลี้ยงสุนัข หรือไม่ ถ้าคุณชอบเลี้ยงสุนัข คุณชอบเลี้ยงสุนัขสาย พันธุ์อะไร คุณเลี้ยงสุนัข ไว้ทั้งหมดกี่ตัว คุณเลี้ยง สุนัขเพื่อ อะไร สถานที่ที่คุณ เลี้ยงสุนัขไว้ คุณมีวิธีเลี้ยง ดูสุนัขอย่างไร ถ้าสุนัขป่วย สิ่งแรกที่คุณจะนึกถึงคือ อะไร 3/20/2014 22:10:55 ไม่ชอบเลย0 เป็นเพื่อน คลายเหงา บ้าน ปล่อยอิสระ ขับรถพาสุนัขไปโรงพยาบาลเลย 3/20/2014 22:09:30 ชอบมาก ไซบีเรียน 1 ตัว เป็นเพื่อน คลายเหงา บ้าน ปล่อยอิสระ Application ที่มีระบบข้อมูลและการ แจ้งเตือนการให้บริการของ โรงพยาบาลที่ทันสมัย 3/20/2014 23:08:56 ชอบมาก Siberian 2 ตัว เป็นเพื่อน คลายเหงา บ้าน เลี้ยงดูอย่าง ใกล้ชิด ขับรถพาสุนัขไปโรงพยาบาลเลย 3/21/2014 10:11:20 ชอบมาก ปั๊ก 1 ตัว เป็นเพื่อน คลายเหงา หอพัก ปล่อยอิสระ Application ที่มีระบบข้อมูลและการ แจ้งเตือนการให้บริการของ โรงพยาบาลที่ทันสมัย 3/21/2014 12:21:31 ชอบมาก Siberian 1 ตัว เป็นเพื่อน คลายเหงา บ้าน ปล่อยอิสระ เบอร์โทรศัพท์ที่สามารถติดต่อ โรงพยาบาลได้ทันที 3/21/2014 13:14:50 ชอบมาก บลูด๊อก 2 ตัว เป็นเพื่อน คลายเหงา บ้าน เลี้ยงดูอย่าง ใกล้ชิด ขับรถพาสุนัขไปโรงพยาบาลเลย 3/22/2014 11:09:45 ชอบมาก ไซบีเรียน 1 ตัว เป็นเพื่อน คลายเหงา หอพัก ปล่อยอิสระ ขับรถพาสุนัขไปโรงพยาบาลเลย 3/22/2014 13:21:36 ชอบมาก ปั๊ก 1 ตัว เป็นเพื่อน คลายเหงา บ้าน เลี้ยงดูอย่าง ใกล้ชิด เบอร์โทรศัพท์ที่สามารถติดต่อ โรงพยาบาลได้ทันที
  • 67.
    65 3/22/2014 14:30:24 ชอบมาก ปั๊ก1 ตัว เป็นเพื่อน คลายเหงา คอนโด ปล่อยอิสระ ขับรถพาสุนัขไปโรงพยาบาลเลย 3/23/2014 10:11:33 ชอบมาก ไซบีเรียน 1 ตัว เป็นสุนัข เฝ้าบ้าน บ้าน เลี้ยงดูอย่าง ใกล้ชิด Application ที่มีระบบข้อมูลและการ แจ้งเตือนการให้บริการของ โรงพยาบาลที่ทันสมัย 3/23/2014 12:13:24 ชอบมาก ปอมเมอเรเนียน 1 ตัว เป็นสุนัข เฝ้าบ้าน บ้าน ปล่อยอิสระ ขับรถพาสุนัขไปโรงพยาบาลเลย 3/23/2014 14:17:34 ชอบมาก ปั๊ก 1 ตัว เป็นเพื่อน คลายเหงา บ้าน ปล่อยอิสระ Application ที่มีระบบข้อมูลและการ แจ้งเตือนการให้บริการของ โรงพยาบาลที่ทันสมัย 3/24/2014 13:55:30 ชอบมาก ปอมเมอเรเนียน 1 ตัว เป็นเพื่อน คลายเหงา หอพัก เลี้ยงดูอย่าง ใกล้ชิด เบอร์โทรศัพท์ที่สามารถติดต่อ โรงพยาบาลได้ทันที 3/24/2014 14:25:27 ชอบมาก บลูด๊อก 1 ตัว เป็นสุนัข เฝ้าบ้าน บ้าน ปล่อยอิสระ ขับรถพาสุนัขไปโรงพยาบาลเลย 3/24/2014 15:20:55 ชอบมาก ไซบีเรียน 1 ตัว เป็นสุนัข เฝ้าบ้าน บ้าน เลี้ยงดูอย่าง ใกล้ชิด ขับรถพาสุนัขไปโรงพยาบาลเลย 3/24/2014 16:10:20 ชอบมาก ปั๊ก 1 ตัว เป็นเพื่อน คลายเหงา หอพัก ปล่อยอิสระ เบอร์โทรศัพท์ที่สามารถติดต่อ โรงพยาบาลได้ทันที 3/25/2014 14:05:26 ชอบมาก บางแก้ว 1 ตัว เป็นสุนัข เฝ้าบ้าน บ้าน เลี้ยงดูอย่าง ใกล้ชิด ขับรถพาสุนัขไปโรงพยาบาลเลย 3/25/2014 16:08:56 ชอบมาก ปอมเมอเรเนียน 1 ตัว เป็นเพื่อน คลายเหงา บ้าน ปล่อยอิสระ Application ที่มีระบบข้อมูลและการ แจ้งเตือนการให้บริการของ โรงพยาบาลที่ทันสมัย
  • 68.
    66 Timestamp คุณให้อาหารสุนัข วันละกี่มื้อ สิ่งที่คุณคิดว่าใน Application เลี้ยง สุนัขควรจะมีคืออะไร ถ้ามีการพัฒนา Applicationเลี้ยงสุนัข ขึ้น สิ่งแรกที่คุณต้องการ คืออะไร ถ้าคุณเลี้ยงสุนัข คุณมี เวลาให้กับสุนัขมาก น้อยแค่ไหน สิ่งแรกที่คุณ จะต้องเตรียมไว้ ให้กับสุนัข คือ อะไร 3/20/2014 22:10:55 1 มื้อ ระบบการให้อาหารสุนัข ใช้งานง่าย ไม่ค่อยมีเวลา อาหาร 3/20/2014 22:09:30 3 มื้อ ระบบข้อมูลสุขภาพ มีฟังก์ชั่นให้เลือกมากมาย มีเวลามาก บ้านสุนัข และพื้นที่ ในการเลี้ยงสุนัข 3/20/2014 23:08:56 2 มื้อ ระบบการให้อาหารสุนัข มีระบบติดตามเฝ้าดูสุนัขได้ 24 ชั่วโมง ไม่ค่อยมีเวลา บ้านสุนัข และพื้นที่ ในการเลี้ยงสุนัข 3/21/2014 10:11:20 3 มื้อ ระบบการให้อาหารสุนัข ใช้งานง่าย ไม่ค่อยมีเวลา อาหาร 3/21/2014 12:21:31 3 มื้อ ระบบข้อมูลสุขภาพ มีฟังก์ชั่นให้เลือกมากมาย มีเวลามาก ของใช้สุนัข 3/21/2014 13:14:50 1 มื้อ ระบบการให้อาหารสุนัข มีระบบติดตามเฝ้าดูสุนัขได้ 24 ชั่วโมง ไม่ค่อยมีเวลา ของใช้สุนัข 3/22/2014 11:09:45 1 มื้อ ระบบการให้อาหารสุนัข ใช้งานง่าย ไม่ค่อยมีเวลา อาหาร 3/22/2014 13:21:36 3 มื้อ ระบบข้อมูลสุขภาพ มีฟังก์ชั่นให้เลือกมากมาย มีเวลามาก บ้านสุนัข และพื้นที่ ในการเลี้ยงสุนัข
  • 69.
    67 Timestamp คุณให้อาหารสุนัข วันละกี่มื้อ สิ่งที่คุณคิดว่าใน Application เลี้ยง สุนัขควรจะมีคืออะไร ถ้ามีการพัฒนา Applicationเลี้ยงสุนัข ขึ้น สิ่งแรกที่คุณต้องการ คืออะไร ถ้าคุณเลี้ยงสุนัข คุณมี เวลาให้กับสุนัขมาก น้อยแค่ไหน สิ่งแรกที่คุณ จะต้องเตรียมไว้ ให้กับสุนัข คือ อะไร 3/22/2014 14:30:24 1 มื้อ ระบบการให้อาหารสุนัข ใช้งานง่าย ไม่ค่อยมีเวลา อาหาร 3/23/2014 10:11:33 3 มื้อ ระบบข้อมูลสุขภาพ มีฟังก์ชั่นให้เลือกมากมาย มีเวลามาก เสื้อผ้า 3/23/2014 12:13:24 2 มื้อ ระบบการให้อาหารสุนัข มีระบบติดตามเฝ้าดูสุนัขได้ 24 ชั่วโมง ไม่ค่อยมีเวลา อาหาร 3/23/2014 14:17:34 3 มื้อ ระบบการให้อาหารสุนัข ใช้งานง่าย ไม่ค่อยมีเวลา เสื้อผ้า 3/24/2014 13:55:30 3 มื้อ ระบบข้อมูลสุขภาพ ใช้งานง่าย มีเวลามาก อาหาร 3/24/2014 14:25:27 2 มื้อ ระบบการให้อาหารสุนัข มีระบบติดตามเฝ้าดูสุนัขได้ 24 ชั่วโมง ไม่ค่อยมีเวลา เสื้อผ้า 3/24/2014 15:20:55 3 มื้อ ระบบการให้อาหารสุนัข ใช้งานง่าย ไม่ค่อยมีเวลา อาหาร 3/24/2014 16:10:20 3 มื้อ ระบบข้อมูลสุขภาพ ใช้งานง่าย มีเวลามาก ของใช้สุนัข 3/25/2014 14:05:26 2 มื้อ ระบบการให้อาหารสุนัข มีระบบติดตามเฝ้าดูสุนัขได้ 24 ชั่วโมง ไม่ค่อยมีเวลา บ้านสุนัข และพื้นที่ ในการเลี้ยงสุนัข
  • 70.
    68 ภาคผนวก ข. ผลการตอบแบบสอบถามเชิงเทคนิคเกี่ยวกับการใช้ MomoFoodApplication Timestamp ระบบมีความ สะดวกในการ ใช้งาน ระบบมีความเร็วใน การประมวลผล ข้อมูล ข้อมูลที่คอนโทรลเลอร์ได้รับจาก Application มีความแม่นยา เที่ยงตรง ระบบช่วยเหลือ สุนัขมีความ เหมาะสม ระบบมีความ ปลอดภัย ไม่เป็น อันตรายต่อสุนัข ประสิทธิภาพของ ระบบโดยรวม 3/21/2014 22:11:56 มาก มาก มาก มาก ปานกลาง มาก 3/21/2014 22:10:31 มาก มาก ปานกลาง มาก มาก มาก 3/21/2014 23:09:57 มาก ปานกลาง มาก ปานกลาง มาก มาก 3/22/2014 10:12:21 มาก มาก ปานกลาง มาก ปานกลาง มาก 3/22/2014 12:22:32 มาก มาก ปานกลาง มาก มาก มาก 3/22/2014 13:15:51 มาก มาก มาก ปานกลาง มาก มาก 3/23/2014 11:10:46 มาก มาก ปานกลาง มาก ปานกลาง มาก 3/23/2014 13:22:37 มาก ปานกลาง มาก มาก มาก มาก
  • 71.
    69 Timestamp ระบบมีความ สะดวกในการ ใช้งาน ระบบมีความเร็วใน การประมวลผล ข้อมูล ข้อมูลที่คอนโทรลเลอร์ได้รับจาก Application มีความแม่นยา เที่ยงตรง ระบบช่วยเหลือ สุนัขมีความ เหมาะสม ระบบมีความ ปลอดภัย ไม่เป็น อันตรายต่อสุนัข ประสิทธิภาพของ ระบบโดยรวม 3/24/2014 14:31:25มาก มาก มาก มาก ปานกลาง มาก 3/24/2014 10:12:34 มาก มาก ปานกลาง มาก มาก มาก 3/24/2014 12:14:25 มาก ปานกลาง มาก ปานกลาง มาก มาก 3/24/2014 14:15:35 มาก มาก มาก มาก ปานกลาง มาก 3/25/2014 13:56:31 มาก มาก มาก มาก มาก มาก 3/25/2014 14:26:28 มาก มาก ปานกลาง ปานกลาง มาก มาก 3/25/2014 15:21:56 มาก มาก ปานกลาง มาก ปานกลาง มาก 3/25/2014 16:11:21 มาก ปานกลาง มาก มาก มาก มาก 3/26/2014 14:06:27 มาก มาก ปานกลาง ปานกลาง มาก มาก 3/26/2014 15:07:30 มาก มาก ปานกลาง ปานกลาง มาก มาก
  • 72.
    70 ภาคผนวก ค. ผลการตอบแบบสอบถามความต้องการและเชิงเทคนิคเกี่ยวกับการใช้ MomoFoodApplication ในรูปแบบกราฟ จานวนผู้ตอบแบบสอบถาม เพศชาย เพศหญิง จานวนผู้ใช้ Application Blackberry OS iOS Android
  • 73.
    71 ความชอบเลี้ยงสุนัข ไซบีเรียน บลูด๊อก ปั๊กปอมเมอเรเนียน บางแก้ว จานวนสุนัขที่เลี้ยง 1 ตัว 2 ตัว
  • 74.
  • 75.
  • 76.
    74 สิ่งแรกที่ต้องการใน Application ใช้งานง่าย มีฟังก์ชันให้เลือกมากมายมีระบบติดตามเฝ้าดูสุนัข 24 ชั่วโมง คุณมีเวลาให้กับสุนัขมากน้อยแค่ไหน มีเวลามาก ไม่ค่อยมีเวลา
  • 77.
    75 สิ่งแรกที่คุณจะต้องเตรียมไว้ให้กับสุนัข อาหาร บ้านสุนัข และพื้นที่ในการเลี้ยงสุนัขของใช้สุนัข เสื้อผ้า ผลรวมของระบบ Application สะดวกในการใช้งาน การประมวลผลข้อมูล Application มีความแม่นยา เที่ยงตรง ระบบช่วยเหลือสุนัขมีความเหมาะสม ระบบมีความปลอดภัย ไม่เป็นอันตรายต่อสุนัข
  • 78.
  • 79.
  • 80.
  • 81.