Modularity and IAM Stack
Container Strategy in UCS
Arvid Requate
Univention GmbH
requate@univention.de
From UCS Appliance to Service Oriented IAM Architecture
●
UCS Appliance: Debian based Operating System
●
Appcenter: simple domain wide deployment and integration of services
●
UCS core value lies in IAM and related APIs
●
Operation in data centers demands containerization
Goals
●
Deployment in modern data center environments and cloud services
●
Focus on service, separation from platform
●
Standardized deployment
●
Scalability and High Availability of Univention Management Stack
●
Each module shall be deployed in several instances
●
API first
●
User interfaces consume those APIs
●
Decoupling of development areas
●
Deployment on arbitrary (Linux) operating systems (with tradeoffs re: scalability)
Target platforms
●
Kubernetes as CaaS Plattform
●
Sovereign Cloudstack
●
Partner datacenters, e.g. Phoenix
●
Classic Linux Servers
●
UCS appliance (Debian)
●
Other Linux distributions
Sovereign Cloud Stack (SCS): open source reference plattform
●
CSP datacenters provide IaaS (e.g. OpenStack) and CaaS (Kubernets)
●
Sovereign Cloud Stack aims to be open source reference implementation
●
„Openstack based Distribution for CSPs“
●
Univention Management Stack shall be deployable on Kubernetes / SCS.
●
Current state:
●
Containerized OpenLDAP as default IAM backend store for Keycloak
●
Keycloak as main layer for federation between IdPs
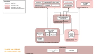
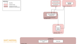
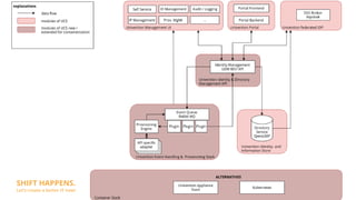
Services oriented IAM architecture
●
The building blocks: Containerized IAM Services
●
UCS Portal
●
Univention Management Console (UMC)
●
UDM-REST API
●
SSO with federation
●
OpenLDAP
●
Provisioning
API First
●
Univention Directory Manager simplifies IAM
●
Abstracts from LDAP specific implementation details
●
UDM-REST-API as primary entry point
●
Taking the UDM Python API to a HTTP based service architecture
●
Univention Management Console (UMC) uses that REST-API
●
Access to interfaces (APIs) can be load balanced
●
Horizontal scalability
SSO: Integration of Keycloak in UCS
●
OpenID Connect & SAML in one solution
●
Federation options to external IdPs
●
LDAP „user federation“, Keycloak only holding „shadow“ accounts
●
Basic 2FA options
●
Containerized operation with HTTP configuration API
●
Keycloak 18 (Keycloak-X architecture) with UCS themed login screen
●
First class IAM component, enhancing OpenLDAP
SSO: Keycloak User Federation + Ad-Hoc provisioning
First Broker
Login Flow
Keycloak SSO
Entrypoint
MS ADFS
First User Access
SSO: Keycloak App in Appcenter
●
Keycloak container will be offered as optional app
●
Alternative to simpleSAMLphp and Kopano Konnect
●
Later: HA integration suitable as full replacement for UCS SSO
●
We need that component for the data center
●
And also directly build it into the UCS appliance
●
Goal: Keycloak as standard IdP for UCS appliance and data center
Challenges
●
Service orchestration, configuration and discovery in Kubernetes
●
LDAP schema & ACL extensions
●
Live update via cn=Config
●
Persistence of reference configuration for re-provisioning
●
Cattle vs Pet
●
Robust & efficient scaling of LDAP – Testing, testing, testing...
●
High availability for Primary: Multiprovider replication
●
UDM-Rest as sole authorized writer, UID allocator
Thanks for you attention!
Arvid Requate
Univention GmbH
requate@univention.de
Appendix (if time permits)
Rethinking service provisioning
●
UDM-REST-API as primary entry point
1) Writes to Identity Store via LDAP
2) Feeds events into queueing system
●
Containerized workers
1) Consume events from queue
2) provision Apps and external Services
●
In contrast: Listener modules used to be fed by LDAP
Rethinking LDAP replication
●
Let OpenLDAP handle replication of LDAP data natively
●
syncrepl: LDAP Content Synchronization (RFC4533)
●
Allows: High-Availability with Multiprovider replication
●
Listener/Notifier can be phased out
●
Translog
●
Listener cache

Modularisierung und Containerisierung von UCS

  • 1.
    Modularity and IAMStack Container Strategy in UCS Arvid Requate Univention GmbH requate@univention.de
  • 2.
    From UCS Applianceto Service Oriented IAM Architecture ● UCS Appliance: Debian based Operating System ● Appcenter: simple domain wide deployment and integration of services ● UCS core value lies in IAM and related APIs ● Operation in data centers demands containerization
  • 3.
    Goals ● Deployment in moderndata center environments and cloud services ● Focus on service, separation from platform ● Standardized deployment ● Scalability and High Availability of Univention Management Stack ● Each module shall be deployed in several instances ● API first ● User interfaces consume those APIs ● Decoupling of development areas ● Deployment on arbitrary (Linux) operating systems (with tradeoffs re: scalability)
  • 4.
    Target platforms ● Kubernetes asCaaS Plattform ● Sovereign Cloudstack ● Partner datacenters, e.g. Phoenix ● Classic Linux Servers ● UCS appliance (Debian) ● Other Linux distributions
  • 5.
    Sovereign Cloud Stack(SCS): open source reference plattform ● CSP datacenters provide IaaS (e.g. OpenStack) and CaaS (Kubernets) ● Sovereign Cloud Stack aims to be open source reference implementation ● „Openstack based Distribution for CSPs“ ● Univention Management Stack shall be deployable on Kubernetes / SCS. ● Current state: ● Containerized OpenLDAP as default IAM backend store for Keycloak ● Keycloak as main layer for federation between IdPs
  • 6.
    Services oriented IAMarchitecture ● The building blocks: Containerized IAM Services ● UCS Portal ● Univention Management Console (UMC) ● UDM-REST API ● SSO with federation ● OpenLDAP ● Provisioning
  • 9.
    API First ● Univention DirectoryManager simplifies IAM ● Abstracts from LDAP specific implementation details ● UDM-REST-API as primary entry point ● Taking the UDM Python API to a HTTP based service architecture ● Univention Management Console (UMC) uses that REST-API ● Access to interfaces (APIs) can be load balanced ● Horizontal scalability
  • 12.
    SSO: Integration ofKeycloak in UCS ● OpenID Connect & SAML in one solution ● Federation options to external IdPs ● LDAP „user federation“, Keycloak only holding „shadow“ accounts ● Basic 2FA options ● Containerized operation with HTTP configuration API ● Keycloak 18 (Keycloak-X architecture) with UCS themed login screen ● First class IAM component, enhancing OpenLDAP
  • 13.
    SSO: Keycloak UserFederation + Ad-Hoc provisioning First Broker Login Flow Keycloak SSO Entrypoint MS ADFS First User Access
  • 14.
    SSO: Keycloak Appin Appcenter ● Keycloak container will be offered as optional app ● Alternative to simpleSAMLphp and Kopano Konnect ● Later: HA integration suitable as full replacement for UCS SSO ● We need that component for the data center ● And also directly build it into the UCS appliance ● Goal: Keycloak as standard IdP for UCS appliance and data center
  • 15.
    Challenges ● Service orchestration, configurationand discovery in Kubernetes ● LDAP schema & ACL extensions ● Live update via cn=Config ● Persistence of reference configuration for re-provisioning ● Cattle vs Pet ● Robust & efficient scaling of LDAP – Testing, testing, testing... ● High availability for Primary: Multiprovider replication ● UDM-Rest as sole authorized writer, UID allocator
  • 16.
    Thanks for youattention! Arvid Requate Univention GmbH requate@univention.de
  • 17.
  • 18.
    Rethinking service provisioning ● UDM-REST-APIas primary entry point 1) Writes to Identity Store via LDAP 2) Feeds events into queueing system ● Containerized workers 1) Consume events from queue 2) provision Apps and external Services ● In contrast: Listener modules used to be fed by LDAP
  • 19.
    Rethinking LDAP replication ● LetOpenLDAP handle replication of LDAP data natively ● syncrepl: LDAP Content Synchronization (RFC4533) ● Allows: High-Availability with Multiprovider replication ● Listener/Notifier can be phased out ● Translog ● Listener cache