Model-Driven Regulatory Compliance:
A Case Study of “Know Your
Customer” Regulations
Sagar Sunkle, Deepali Kholkar, and Vinay Kulkarni
Tata Consultancy Services
Research, India
Compliance is adherence to policies and decisions. Policies may originate in
internal directives as well as external regulations.
 Cost of Compliance
o Increasing spend on compliance- in Billions of $ and expeceted to rise
o Several regulations across various domains
 Banking KYC [Know Your Customer], FATCA [Foreign Account Tax
Compliance Act], BASEL III [Bank Capital Adequacy and Market Liquidity]
 Mortgage CFPB [Consumer Financial Protection Bureau]
 Healthcare HIPPA [Federal Health Insurance Portability and
Accountability Act]
o Compliance is difficult to achieve
o It is uncertain in many cases what constitutes compliance
o It is not clear how it will affect the business
o It changes with time and space [geography-specific]
 Non-compliance is penalized severely
Regulatory Compliance Context
 Compliance checking research
o Checking whether processes comply with regulations based on given
formalism
o Siloed research in business process compliance checking, risk modeling,
process change management
Largely manual and expert-driven in practice
 Industrial Governance, Risk, and Compliance (GRC) solutions
o Based on tagging mechanisms- tag regulations to enterprise content
(using domain-specific taxonomies when available)
o Tagging itself is mostly manual, sometimes (semi-)automated
o (Non-/Semi-) formal solutions means less rigorous
• Less than 50% of enterprise content is correctly indexed
• Multiple labeling and classification errors
• Average cost of tagging an item ranges from $ 4.00 to $ 7.00
Current State of Art and Practice
 Semantic Disparity
o Before checking compliance, need to map regulatory concepts to
enterprise operational concepts to find out to “what” in enterprise data a
regulation is applicable to [in business processes “where” it is applicable]
o Largely ignored/implicitly assumed in research approaches, industrial
GRC solutions depend on domain experts
 Explanation of Proofs of Compliance
o An explanation which compliance officers/internal auditors and business
stakeholders can use in a legally defensible way
 Change Management for Regulations
o Regulations change over time and with geography- need to keep
operations compliant with changing regulations
o Operations may change and need to re-comply with existing regulations
Key Challenges
Changes in
Internal
Controls
Changed
Processes
Change
Risks
Inquiries/
Surveys
Business Process Modeling + Change Propagation
Formal Compliance Checking + Norm Change
Changes in
Regulations
and Standards
Risk Modeling + Change Risk
use
prevent,
detect,
correct,
track
associated
Identify
risks in
ensure
compliance
with
define
fulfill
enact
in
Integrating Research Silos with Conceptual
GRC Model
Vicente and da Silva: A Conceptual Model for Integrated Governance, Risk and Compliance. CAiSE 2011
Changes in
Internal
Controls
Changed
Processes
Change
Risks
Business Process Modeling + Change Propagation
Formal Compliance Checking + Norm Change
Changes in
Regulations and
Standards
Risk Modeling + Change Risk
ensure compliance with
fulfill
Propagate to prevent, detect,
correct, track
associated
Using Purposive Models for Integrated
Compliance
Changes in
Internal
Controls
Changed
Processes
Change
Risks
Business Process Modeling + Change Propagation
Formal Compliance Checking + Norm Change
Changes in
Regulations and
Standards
Risk Modeling + Change Risk
ensure compliance with
fulfill
Propagate to prevent, detect,
correct, track
associated
Formal Model of
Regulations
SBVR Models of
Regulation Concepts
Using Purposive Models for Integrated
Compliance
Semantic
Mapping and
Proof
Explanation
Changes in
Internal
Controls
Changed
Processes
Change
Risks
Business Process Modeling + Change Propagation
Formal Compliance Checking + Norm Change
Changes in
Regulations and
Standards
Risk Modeling + Change Risk
ensure compliance with
fulfill
Propagate to prevent, detect,
correct, track
associated
Formal Model of
Regulations
Formal Model of
Business Process
SBVR Models of
Regulation Concepts
SBVR Models of Process
Concepts
Mapping
Rule
Integration
Change Management
Using Purposive Models for Integrated
Compliance
Semantic
Mapping and
Proof
Explanation
Changes in
Internal
Controls
Changed
Processes
Change
Risks
Business Process Modeling + Change Propagation
Formal Compliance Checking + Norm Change
Changes in
Regulations and
Standards
Risk Modeling + Change Risk
ensure compliance with
fulfill
Propagate to prevent, detect,
correct, track
associated
Domain
Metamodel
Formal Model of
Regulations
Formal Model of
Business Process
SBVR Models of
Regulation Concepts
SBVR Models of Process
Concepts
Mapping
Rule
Integration
Change Management
Regulatory
and
domain
concepts
Using Purposive Models for Integrated
Compliance
 Create formal vocabularies regulatory and operational concepts and
map them to address Semantic Disparity
 Use the vocabularies [specifically terminological dictionary] to
capture natural language representation to address generation of
Proof Explanation
 Rematch/retag regulations to operational specifics using vocabulary
and mappings, use formal representation of regulations to reason
about Regulatory Change
Addressing Regulatory Challenges with
Model-driven Integrated GRC Architecture
Regulation: “A discount of 10% is granted if the
customer is a gold customer; 5% are granted if
the customer is a silver customer.”
Disparity between labels in formal regulations
and operational specifics- Exhibits
Petri Net
Approach
An event log
describing the
observed
operational
behavior is
aligned with a
Petri-net
pattern that
formalizes a
regulation.
Regulation: “A discount of 10% is granted if the
customer is a gold customer; 5% are granted if
the customer is a silver customer.”
Disparity between labels in formal regulations
and operational specifics- Exhibits
Petri Net
Approach
An event log
describing the
observed
operational
behavior is
aligned with a
Petri-net
pattern that
formalizes a
regulation.
Regulation: “For payment runs with amount
beyond euro 10,000, the payment list has to be
signed before being transferred to the bank and
has to be led afterwards for later audits.” +
Event “payment list A is transferred to the bank”
Disparity between labels in formal regulations
and operational specifics- Exhibits
Compliance Rule
Graph-based
Approach
Events from
operational event
trace are checked
against graph-
based compliance
rule language CRG
that formalizes a
regulation.
Regulation: “For payment runs with amount
beyond euro 10,000, the payment list has to be
signed before being transferred to the bank and
has to be led afterwards for later audits.” +
Event “payment list A is transferred to the bank”
Disparity between labels in formal regulations
and operational specifics- Exhibits
Compliance Rule
Graph-based
Approach
Events from
operational event
trace are checked
against graph-
based compliance
rule language that
formalizes a
regulation.
Regulation: “For payment runs with amount
beyond euro 10,000, the payment list has to be
signed before being transferred to the bank and
has to be led afterwards for later audits.” +
Event “payment list A is transferred to the bank”
Disparity between labels in formal regulations
and operational specifics- Exhibits
Compliance Rule
Graph-based
Approach
Events from
operational event
trace are checked
against graph-
based compliance
rule language CRG
that formalizes a
regulation.
The same observations can be made about other formal approaches-
Defeasible logic, BPMN-Q, Pi-Calculus based compliance checking
Building the Vocabularies
Semantics of Business
Vocabulary and Rules (SBVR)
Semantic model of formal
terminology
Business vocabulary
o Semantic community and sub-
communities owning the
regulation and to which the
regulation applies
o Shared understanding of an area,
i.e., body of shared meanings
Meanings and characteristics
o Categorical concepts with
specific details as characteristics
Mapping the Regulatory and Operational
Vocabularies
Rules as Bodies of guidance
o Logical formulations based on logical
operations
Terminological dictionary
o Designations or alternate names
for various concepts, definitions for
concepts and natural language
statements for policies stated in
the regulation
o capture the vocabulary used by the
enterprise in its business processes
or enterprise data
Mapping rules to processes
o Every verb concept in the regulation body of concepts is mapped to corresponding verb
concept wording from the process terminological dictionary using similarity measures.
o This mapping is used to look up consequent terms of rules and the corresponding
process entity is treated as a placeholder for compliance implementation of the rule.
Reserve Bank of
India’s Know Your
Customer
regulations for a
salaried
employee at a
private employer
opening an
account at an
Indian Bank
Addressing Semantic Disparity- An example of banking
domain regulation mapping to banking process
Formal model [based on deontic, modal, defeasible logic]
2009
Annotate rule to task
r
1
r
2
…
Customer account opening process (CAO process)
KYC states customer acceptance policies (CAP) where different kinds of
customers submit different identification and address documents which
need to be checked- in the process above at the “review documents” task
determined through vocabularies of CAP regulation and CAO process
Success Facts for Client_ID 17
[
fact(client_data(17,ind,pse)).,
fact(pse_data(17,approvedCorporate)).,
fact(pse_KYC_document_data(17,acceptApp
rovedCorpCertificate,pse_kyc_document_set
)).
]
Success Rule r3
Client_ID 17 fulfills all
Obligatory requisites.
The processed trace
shows facts in
the successful invocation of
rule r3.
Addressing Natural Language Proof Explanation
<containsConcepts
xsi:type="SBVR.MeaningandRepresentationVocabulary:generalconcept">
<Id>pse</Id>
<representation>pse_data</representation>
<characteristic>notApprovedCorporate</characteristic>
<characteristic>approvedCorporate</characteristic>
<moreGeneralConcept>ind</moreGeneralConcept>
</containsConcepts>
</includesBodyOfConcepts>
<includesBodyOfConcepts Id="RBI_KYCRegulationConcepts">
Business Vocabulary
with Characteristics
Concept pse and its
characteristics such as
approvedCorporate are
defined in the business
context and also in the
meaning and
representation
vocabulary.
Success Facts for Client_ID 17
[
fact(client_data(17,ind,pse)).,
fact(pse_data(17,approvedCorporate)).,
fact(pse_KYC_document_data(17,acceptApp
rovedCorpCertificate,pse_kyc_document_set
)).
]
Success Rule r3
Addressing Natural Language Proof Explanation
<includesBodyOfGuidance Id="RBI_KYCRules">
<includesElementsOfGuidance Id="r3">
<Id>r3</Id>
<isMeantBy xsi:type="SBVR.LogicalFormulationofSemanticsVocabulary:obligationformulation">
<antecedent xsi:type="SBVR.LogicalFormulationofSemanticsVocabulary:conjunction">
<logicalOperand xsi:type="SBVR.LogicalFormulationofSemanticsVocabulary:atomicformulation">
<Id>ind</Id>
<isBasedOn>client_is_ind</isBasedOn>
</logicalOperand>
…
</isMeantBy>
</includesElementsOfGuidance>
</includesBodyOfGuidance> Business Rules Vocabulary
The rules vocabulary
notes the rules and
concepts involved.
Success Facts for Client_ID 17
[
fact(client_data(17,ind,pse)).,
fact(pse_data(17,approvedCorporate)).,
fact(pse_KYC_document_data(17,acceptApp
rovedCorpCertificate,pse_kyc_document_set
)).
]
Success Rule r3
Addressing Natural Language Proof Explanation
<SBVR.VocabularyforDescribingBusinessVocabularies:ComplianceModel>
<contains Id="RBI_reference">
<presentsVocabulary Id="RBI_RegulationVocabulary"/>
<expressesBodyOfMeanings Id="RBI_KYCRegulation"/>
<includes xsi:type="SBVR.VocabularyforDescribingBusinessVocabularies:owneddefinition">
<Id>approvedCorporate</Id>
<expression>Employer_is_a_corporate_approved_by_the_bank</expression>
<meaning>approvedCorporate</meaning>
</includes>
<includes xsi:type="SBVR.VocabularyforDescribingBusinessRules:rulestatement"><Id>r3_stmt</Id
<expression>It_is_obligatory_for_bank_to_obtain_requisite_documents_Including
_approved_employer_certificate_and_additionally_at_least_one_valid_
document_ from_individual_who_is_a_private_salaried_employee
_in_order_to_open_account”
</expression>
<meaning>r3</meaning>
</SBVR.VocabularyforDescribingBusinessVocabularies:ComplianceModel>
Terminological
Dictionary
The terminological
dictionary
contains the
natural language
representation of
the rule in
addition to
process concepts.
Success Facts for Client_ID 17
[
fact(client_data(17,ind,pse)).,
fact(pse_data(17,approvedCorporate)).,
fact(pse_KYC_document_data(17,acceptApp
rovedCorpCertificate,pse_kyc_document_set
)).
]
Success Rule r3
Addressing Natural Language Proof Explanation
 Query SBVR model in XML
 The projected results are filled into templates
 Template above is filled in with
o Rule ID, rule statement [From the terminological dictionary and rules
vocabulary respectively],
o Type of concept (in the case study, a banking customer), specific
instance, description, and its ID [From the business context and
meaning and representation vocabulary]
Constructing Natural Language Explanation
As per rule _, _. For current _that is _; _. Therefore
compliance is achieved for current _ _.
 This gives a natural language statement like the following-
 Similar statement can be constructed whenever obligations are
violated in specific instances.
Constructing Natural Language Explanation
Toward Addressing Regulatory Change
Management
 Regulations change
o As the regulatory body strives to bring more scenarios under
regulatory umbrella
o Enterprise operations evolve independent of specific regulations and
need to be kept in sync with already compliant regulations
Evolution of KYC from 2008-2014- Kinds of Banking
Customers
Evolution of KYC from 2008-2014- Kinds of Documents to be
Submitted for KYC
Evolution of KYC from 2008-2014- Kinds of Due Diligence
Activities Banks Must Perform
Evolution of KYC from 2008-2014- Kinds of Risks RBI warns
Banks to Take Care of
Existing
Techniques
Integrated
Regulatory Changes
Integrated Process
Changes
RisksNewBusiness
RulesOriginal BusinessProcessOriginal
RulesMod BusinessProcessMod
Rules BP
BusinessProcessNewBusinessRulesOriginal
Business
Process
changes…
Applicability
Applicability
Applicability
Applicability
RisksOriginal
Applicability
Applicability
RisksMod
Risk
Toward Addressing Regulatory Change
Management
2009
2011
2012
Annotate rule to task Rule deleted
Risk Mitigation applicable to a rule
r
1
r
2
r
1
2010
r
1
r
1
r
2
r
2
r31
…
…
…
…r
2
r
3
r
3
o Formal norm change techniques to reason about what to change on
regulations side
o Rules can be embedded or treated as constraints on specific tasks, we
used the latter
Manual
Specification
Implementation
Technology in boldface
Specification
Language/format in Italics
Legal
Text
Business
Process Models
Vocabulary
EMF Ecore
SBVR Editor
Assurance
Workbench TCS
Rules Facts
OMG SBVR
Metamodel
BPMN 2.0
DR-Prolog
TuProlog
DR-Prolog
TuProlog
Metainterpreter
Interpretation
Trace
TuProlog
Java
Procedure Box
Abstraction in Trace
Success Rules
and Facts
Failure Rules
and Facts
Natural
Language
Explanation
Queries with
Apache
Metamodel API
XML
Representation
of SBVR
FreeMarker API
Natural Language
Templates
Implementation Architecture
Various
Models
SEMILAR
Further Challenges in Compliance
 Semantic Disparity
o Creating vocabulary models of regulations and operational details
is an intensive effort, but we think it will pay off, could use natural
language processing for faster/aided creation of vocabularies
o Domain taxonomies are often published by regulatory bodies,
need to find ways to use these or map vocabularies to these for
interoperability
 Proof Explanation
o Not just natural language, but consisting mainly of stakeholder-
specific terms
o Explanations not just of (non-) compliance, but reparation, and
change suggestions
 Change Management
o When changing processes, how should they be changed?
o How to carry out compliance incrementally for changed process
for which compliance needs to be rechecked?
Conclusion
 Regulatory compliance is a complex practical problem- abstraction
and automation models can be immensely useful for enterprises in
being compliant
 Regulatory compliance poses interesting challenges requiring
multi-paradigmatic models working together
 Early work with SBVR vocabulary models, defeasible rule models,
and business process models seems promising; need to
improve/automate model making for each of these
Thanks!
Questions?
You can reach me at sagar.sunkle@tcs.com
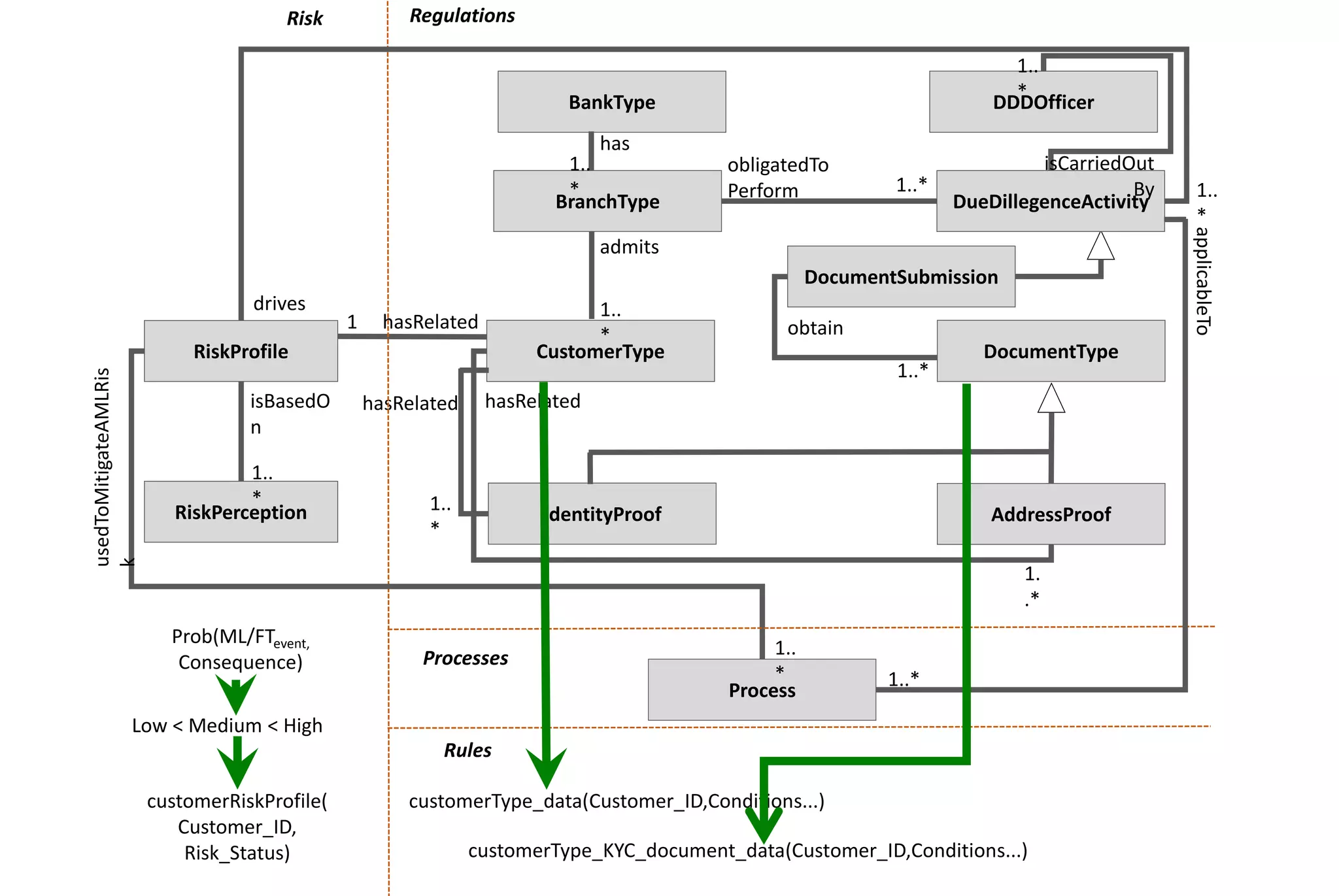
BankType
IdentityProof
CustomerType DocumentType
AddressProof
obligatedTo
Perform
admits
1..
*
hasRelated
obtain
1..
*
1.
.*
DocumentSubmission
1..*
RiskProfile
hasRelated
1 hasRelated
Process
applicableTo
1..
*
Processes
Risk Regulations
BranchType
has
RiskPerception
isBasedO
n
1..
*
drives
1..
*
DDDOfficer
DueDillegenceActivity
isCarriedOut
By
1..
*
1..
*
usedToMitigateAMLRis
k
1..*
Rules
customerType_data(Customer_ID,Conditions...)
customerType_KYC_document_data(Customer_ID,Conditions...)
Low < Medium < High
Prob(ML/FTevent,
Consequence)
customerRiskProfile(
Customer_ID,
Risk_Status)
1..*
Processing the Procedure Box Abstraction
 Successful Procedure
o We are interested in CALL EXIT
pairs as shown on left
o Remove successive CALL FAIL
pairs indicating failed
invocations
o Failed invocations may occur at
various depths, so recursively
look for them and remove them
 Failed Procedure
o We are interested in CALL FAIL
pairs as shown on right
o Keep only successive CALL FAIL
pairs and remove the rest
o No need to recurse
Tailoring Proofs using Metainterpreter
 Defeasible Metaprogram
o A logic metaprogram simulates the proof theory of modal defeasible logic and
reasons over the theory
• The problem theory is expressed in terms of the metaprogram predicates
• The metaprogram is a Prolog program
 Trace using metainterpreter- leveraging procedure box abstraction
o The metaprogram and problem theory is meta-interpreted to reveal
procedure box for given query
o Predicate invocation type- one of CALL, EXIT, FAIL, REDO
o To obtain relevant rules and facts in a given successful and failed procedure,
treat the box differently
Rule 1: Before opening an account,
customer information must be obtained
and verified.
Rule 2: Whenever a customer
requests to open a deposit
account, customer information
must be recorded before opening
the account.
Disparity between labels in formal regulations
and operational specifics- Exhibits
November
December
Januar
y
February
MarchAprilMay
SBVR MM and M in RDF,
queries using SPARQL for
explanations and reparations;
Business rules M to
incorporate into domain M for
generation of DR-Prolog rules;
domain M assisted NLP for
SBVR M generation; SBVR to
BPMN
Domain M assisted LDA
for similarity; Layered
rules for BP
implementation
simulation- with BPMN
and 1st layer DR-Prolog,
2nd layer Drools,
computation of degree of
compliance without and
with business objectives;
simulation of sequence
diagrams/use cases;
relating regulation M to
enterprise M
Explanation of reparation,
simulation of reparation to
re-compute degree of
compliance; relating
ontology architecture to
FIRO and FIBO
Explanation of reparation,
simulation of reparation to
re-compute degree of
compliance; relating
ontology architecture to
FIRO and FIBO

Model-Driven Regulatory Compliance: A Case Study of “Know Your Customer” Regulations

  • 1.
    Model-Driven Regulatory Compliance: ACase Study of “Know Your Customer” Regulations Sagar Sunkle, Deepali Kholkar, and Vinay Kulkarni Tata Consultancy Services Research, India
  • 2.
    Compliance is adherenceto policies and decisions. Policies may originate in internal directives as well as external regulations.  Cost of Compliance o Increasing spend on compliance- in Billions of $ and expeceted to rise o Several regulations across various domains  Banking KYC [Know Your Customer], FATCA [Foreign Account Tax Compliance Act], BASEL III [Bank Capital Adequacy and Market Liquidity]  Mortgage CFPB [Consumer Financial Protection Bureau]  Healthcare HIPPA [Federal Health Insurance Portability and Accountability Act] o Compliance is difficult to achieve o It is uncertain in many cases what constitutes compliance o It is not clear how it will affect the business o It changes with time and space [geography-specific]  Non-compliance is penalized severely Regulatory Compliance Context
  • 3.
     Compliance checkingresearch o Checking whether processes comply with regulations based on given formalism o Siloed research in business process compliance checking, risk modeling, process change management Largely manual and expert-driven in practice  Industrial Governance, Risk, and Compliance (GRC) solutions o Based on tagging mechanisms- tag regulations to enterprise content (using domain-specific taxonomies when available) o Tagging itself is mostly manual, sometimes (semi-)automated o (Non-/Semi-) formal solutions means less rigorous • Less than 50% of enterprise content is correctly indexed • Multiple labeling and classification errors • Average cost of tagging an item ranges from $ 4.00 to $ 7.00 Current State of Art and Practice
  • 4.
     Semantic Disparity oBefore checking compliance, need to map regulatory concepts to enterprise operational concepts to find out to “what” in enterprise data a regulation is applicable to [in business processes “where” it is applicable] o Largely ignored/implicitly assumed in research approaches, industrial GRC solutions depend on domain experts  Explanation of Proofs of Compliance o An explanation which compliance officers/internal auditors and business stakeholders can use in a legally defensible way  Change Management for Regulations o Regulations change over time and with geography- need to keep operations compliant with changing regulations o Operations may change and need to re-comply with existing regulations Key Challenges
  • 5.
    Changes in Internal Controls Changed Processes Change Risks Inquiries/ Surveys Business ProcessModeling + Change Propagation Formal Compliance Checking + Norm Change Changes in Regulations and Standards Risk Modeling + Change Risk use prevent, detect, correct, track associated Identify risks in ensure compliance with define fulfill enact in Integrating Research Silos with Conceptual GRC Model Vicente and da Silva: A Conceptual Model for Integrated Governance, Risk and Compliance. CAiSE 2011
  • 6.
    Changes in Internal Controls Changed Processes Change Risks Business ProcessModeling + Change Propagation Formal Compliance Checking + Norm Change Changes in Regulations and Standards Risk Modeling + Change Risk ensure compliance with fulfill Propagate to prevent, detect, correct, track associated Using Purposive Models for Integrated Compliance
  • 7.
    Changes in Internal Controls Changed Processes Change Risks Business ProcessModeling + Change Propagation Formal Compliance Checking + Norm Change Changes in Regulations and Standards Risk Modeling + Change Risk ensure compliance with fulfill Propagate to prevent, detect, correct, track associated Formal Model of Regulations SBVR Models of Regulation Concepts Using Purposive Models for Integrated Compliance
  • 8.
    Semantic Mapping and Proof Explanation Changes in Internal Controls Changed Processes Change Risks BusinessProcess Modeling + Change Propagation Formal Compliance Checking + Norm Change Changes in Regulations and Standards Risk Modeling + Change Risk ensure compliance with fulfill Propagate to prevent, detect, correct, track associated Formal Model of Regulations Formal Model of Business Process SBVR Models of Regulation Concepts SBVR Models of Process Concepts Mapping Rule Integration Change Management Using Purposive Models for Integrated Compliance
  • 9.
    Semantic Mapping and Proof Explanation Changes in Internal Controls Changed Processes Change Risks BusinessProcess Modeling + Change Propagation Formal Compliance Checking + Norm Change Changes in Regulations and Standards Risk Modeling + Change Risk ensure compliance with fulfill Propagate to prevent, detect, correct, track associated Domain Metamodel Formal Model of Regulations Formal Model of Business Process SBVR Models of Regulation Concepts SBVR Models of Process Concepts Mapping Rule Integration Change Management Regulatory and domain concepts Using Purposive Models for Integrated Compliance
  • 10.
     Create formalvocabularies regulatory and operational concepts and map them to address Semantic Disparity  Use the vocabularies [specifically terminological dictionary] to capture natural language representation to address generation of Proof Explanation  Rematch/retag regulations to operational specifics using vocabulary and mappings, use formal representation of regulations to reason about Regulatory Change Addressing Regulatory Challenges with Model-driven Integrated GRC Architecture
  • 11.
    Regulation: “A discountof 10% is granted if the customer is a gold customer; 5% are granted if the customer is a silver customer.” Disparity between labels in formal regulations and operational specifics- Exhibits Petri Net Approach An event log describing the observed operational behavior is aligned with a Petri-net pattern that formalizes a regulation.
  • 12.
    Regulation: “A discountof 10% is granted if the customer is a gold customer; 5% are granted if the customer is a silver customer.” Disparity between labels in formal regulations and operational specifics- Exhibits Petri Net Approach An event log describing the observed operational behavior is aligned with a Petri-net pattern that formalizes a regulation.
  • 13.
    Regulation: “For paymentruns with amount beyond euro 10,000, the payment list has to be signed before being transferred to the bank and has to be led afterwards for later audits.” + Event “payment list A is transferred to the bank” Disparity between labels in formal regulations and operational specifics- Exhibits Compliance Rule Graph-based Approach Events from operational event trace are checked against graph- based compliance rule language CRG that formalizes a regulation.
  • 14.
    Regulation: “For paymentruns with amount beyond euro 10,000, the payment list has to be signed before being transferred to the bank and has to be led afterwards for later audits.” + Event “payment list A is transferred to the bank” Disparity between labels in formal regulations and operational specifics- Exhibits Compliance Rule Graph-based Approach Events from operational event trace are checked against graph- based compliance rule language that formalizes a regulation.
  • 15.
    Regulation: “For paymentruns with amount beyond euro 10,000, the payment list has to be signed before being transferred to the bank and has to be led afterwards for later audits.” + Event “payment list A is transferred to the bank” Disparity between labels in formal regulations and operational specifics- Exhibits Compliance Rule Graph-based Approach Events from operational event trace are checked against graph- based compliance rule language CRG that formalizes a regulation. The same observations can be made about other formal approaches- Defeasible logic, BPMN-Q, Pi-Calculus based compliance checking
  • 16.
    Building the Vocabularies Semanticsof Business Vocabulary and Rules (SBVR) Semantic model of formal terminology Business vocabulary o Semantic community and sub- communities owning the regulation and to which the regulation applies o Shared understanding of an area, i.e., body of shared meanings Meanings and characteristics o Categorical concepts with specific details as characteristics
  • 17.
    Mapping the Regulatoryand Operational Vocabularies Rules as Bodies of guidance o Logical formulations based on logical operations Terminological dictionary o Designations or alternate names for various concepts, definitions for concepts and natural language statements for policies stated in the regulation o capture the vocabulary used by the enterprise in its business processes or enterprise data Mapping rules to processes o Every verb concept in the regulation body of concepts is mapped to corresponding verb concept wording from the process terminological dictionary using similarity measures. o This mapping is used to look up consequent terms of rules and the corresponding process entity is treated as a placeholder for compliance implementation of the rule.
  • 18.
    Reserve Bank of India’sKnow Your Customer regulations for a salaried employee at a private employer opening an account at an Indian Bank Addressing Semantic Disparity- An example of banking domain regulation mapping to banking process Formal model [based on deontic, modal, defeasible logic]
  • 19.
    2009 Annotate rule totask r 1 r 2 … Customer account opening process (CAO process) KYC states customer acceptance policies (CAP) where different kinds of customers submit different identification and address documents which need to be checked- in the process above at the “review documents” task determined through vocabularies of CAP regulation and CAO process
  • 20.
    Success Facts forClient_ID 17 [ fact(client_data(17,ind,pse))., fact(pse_data(17,approvedCorporate))., fact(pse_KYC_document_data(17,acceptApp rovedCorpCertificate,pse_kyc_document_set )). ] Success Rule r3 Client_ID 17 fulfills all Obligatory requisites. The processed trace shows facts in the successful invocation of rule r3. Addressing Natural Language Proof Explanation
  • 21.
    <containsConcepts xsi:type="SBVR.MeaningandRepresentationVocabulary:generalconcept"> <Id>pse</Id> <representation>pse_data</representation> <characteristic>notApprovedCorporate</characteristic> <characteristic>approvedCorporate</characteristic> <moreGeneralConcept>ind</moreGeneralConcept> </containsConcepts> </includesBodyOfConcepts> <includesBodyOfConcepts Id="RBI_KYCRegulationConcepts"> Business Vocabulary withCharacteristics Concept pse and its characteristics such as approvedCorporate are defined in the business context and also in the meaning and representation vocabulary. Success Facts for Client_ID 17 [ fact(client_data(17,ind,pse))., fact(pse_data(17,approvedCorporate))., fact(pse_KYC_document_data(17,acceptApp rovedCorpCertificate,pse_kyc_document_set )). ] Success Rule r3 Addressing Natural Language Proof Explanation
  • 22.
    <includesBodyOfGuidance Id="RBI_KYCRules"> <includesElementsOfGuidance Id="r3"> <Id>r3</Id> <isMeantByxsi:type="SBVR.LogicalFormulationofSemanticsVocabulary:obligationformulation"> <antecedent xsi:type="SBVR.LogicalFormulationofSemanticsVocabulary:conjunction"> <logicalOperand xsi:type="SBVR.LogicalFormulationofSemanticsVocabulary:atomicformulation"> <Id>ind</Id> <isBasedOn>client_is_ind</isBasedOn> </logicalOperand> … </isMeantBy> </includesElementsOfGuidance> </includesBodyOfGuidance> Business Rules Vocabulary The rules vocabulary notes the rules and concepts involved. Success Facts for Client_ID 17 [ fact(client_data(17,ind,pse))., fact(pse_data(17,approvedCorporate))., fact(pse_KYC_document_data(17,acceptApp rovedCorpCertificate,pse_kyc_document_set )). ] Success Rule r3 Addressing Natural Language Proof Explanation
  • 23.
    <SBVR.VocabularyforDescribingBusinessVocabularies:ComplianceModel> <contains Id="RBI_reference"> <presentsVocabulary Id="RBI_RegulationVocabulary"/> <expressesBodyOfMeaningsId="RBI_KYCRegulation"/> <includes xsi:type="SBVR.VocabularyforDescribingBusinessVocabularies:owneddefinition"> <Id>approvedCorporate</Id> <expression>Employer_is_a_corporate_approved_by_the_bank</expression> <meaning>approvedCorporate</meaning> </includes> <includes xsi:type="SBVR.VocabularyforDescribingBusinessRules:rulestatement"><Id>r3_stmt</Id <expression>It_is_obligatory_for_bank_to_obtain_requisite_documents_Including _approved_employer_certificate_and_additionally_at_least_one_valid_ document_ from_individual_who_is_a_private_salaried_employee _in_order_to_open_account” </expression> <meaning>r3</meaning> </SBVR.VocabularyforDescribingBusinessVocabularies:ComplianceModel> Terminological Dictionary The terminological dictionary contains the natural language representation of the rule in addition to process concepts. Success Facts for Client_ID 17 [ fact(client_data(17,ind,pse))., fact(pse_data(17,approvedCorporate))., fact(pse_KYC_document_data(17,acceptApp rovedCorpCertificate,pse_kyc_document_set )). ] Success Rule r3 Addressing Natural Language Proof Explanation
  • 24.
     Query SBVRmodel in XML  The projected results are filled into templates  Template above is filled in with o Rule ID, rule statement [From the terminological dictionary and rules vocabulary respectively], o Type of concept (in the case study, a banking customer), specific instance, description, and its ID [From the business context and meaning and representation vocabulary] Constructing Natural Language Explanation As per rule _, _. For current _that is _; _. Therefore compliance is achieved for current _ _.
  • 25.
     This givesa natural language statement like the following-  Similar statement can be constructed whenever obligations are violated in specific instances. Constructing Natural Language Explanation
  • 26.
    Toward Addressing RegulatoryChange Management  Regulations change o As the regulatory body strives to bring more scenarios under regulatory umbrella o Enterprise operations evolve independent of specific regulations and need to be kept in sync with already compliant regulations
  • 27.
    Evolution of KYCfrom 2008-2014- Kinds of Banking Customers
  • 28.
    Evolution of KYCfrom 2008-2014- Kinds of Documents to be Submitted for KYC
  • 29.
    Evolution of KYCfrom 2008-2014- Kinds of Due Diligence Activities Banks Must Perform
  • 30.
    Evolution of KYCfrom 2008-2014- Kinds of Risks RBI warns Banks to Take Care of
  • 31.
    Existing Techniques Integrated Regulatory Changes Integrated Process Changes RisksNewBusiness RulesOriginalBusinessProcessOriginal RulesMod BusinessProcessMod Rules BP BusinessProcessNewBusinessRulesOriginal Business Process changes… Applicability Applicability Applicability Applicability RisksOriginal Applicability Applicability RisksMod Risk Toward Addressing Regulatory Change Management
  • 32.
    2009 2011 2012 Annotate rule totask Rule deleted Risk Mitigation applicable to a rule r 1 r 2 r 1 2010 r 1 r 1 r 2 r 2 r31 … … … …r 2 r 3 r 3 o Formal norm change techniques to reason about what to change on regulations side o Rules can be embedded or treated as constraints on specific tasks, we used the latter
  • 33.
    Manual Specification Implementation Technology in boldface Specification Language/formatin Italics Legal Text Business Process Models Vocabulary EMF Ecore SBVR Editor Assurance Workbench TCS Rules Facts OMG SBVR Metamodel BPMN 2.0 DR-Prolog TuProlog DR-Prolog TuProlog Metainterpreter Interpretation Trace TuProlog Java Procedure Box Abstraction in Trace Success Rules and Facts Failure Rules and Facts Natural Language Explanation Queries with Apache Metamodel API XML Representation of SBVR FreeMarker API Natural Language Templates Implementation Architecture Various Models SEMILAR
  • 34.
    Further Challenges inCompliance  Semantic Disparity o Creating vocabulary models of regulations and operational details is an intensive effort, but we think it will pay off, could use natural language processing for faster/aided creation of vocabularies o Domain taxonomies are often published by regulatory bodies, need to find ways to use these or map vocabularies to these for interoperability  Proof Explanation o Not just natural language, but consisting mainly of stakeholder- specific terms o Explanations not just of (non-) compliance, but reparation, and change suggestions  Change Management o When changing processes, how should they be changed? o How to carry out compliance incrementally for changed process for which compliance needs to be rechecked?
  • 35.
    Conclusion  Regulatory complianceis a complex practical problem- abstraction and automation models can be immensely useful for enterprises in being compliant  Regulatory compliance poses interesting challenges requiring multi-paradigmatic models working together  Early work with SBVR vocabulary models, defeasible rule models, and business process models seems promising; need to improve/automate model making for each of these
  • 36.
    Thanks! Questions? You can reachme at sagar.sunkle@tcs.com
  • 40.
    BankType IdentityProof CustomerType DocumentType AddressProof obligatedTo Perform admits 1.. * hasRelated obtain 1.. * 1. .* DocumentSubmission 1..* RiskProfile hasRelated 1 hasRelated Process applicableTo 1.. * Processes RiskRegulations BranchType has RiskPerception isBasedO n 1.. * drives 1.. * DDDOfficer DueDillegenceActivity isCarriedOut By 1.. * 1.. * usedToMitigateAMLRis k 1..* Rules customerType_data(Customer_ID,Conditions...) customerType_KYC_document_data(Customer_ID,Conditions...) Low < Medium < High Prob(ML/FTevent, Consequence) customerRiskProfile( Customer_ID, Risk_Status) 1..*
  • 41.
    Processing the ProcedureBox Abstraction  Successful Procedure o We are interested in CALL EXIT pairs as shown on left o Remove successive CALL FAIL pairs indicating failed invocations o Failed invocations may occur at various depths, so recursively look for them and remove them  Failed Procedure o We are interested in CALL FAIL pairs as shown on right o Keep only successive CALL FAIL pairs and remove the rest o No need to recurse
  • 42.
    Tailoring Proofs usingMetainterpreter  Defeasible Metaprogram o A logic metaprogram simulates the proof theory of modal defeasible logic and reasons over the theory • The problem theory is expressed in terms of the metaprogram predicates • The metaprogram is a Prolog program  Trace using metainterpreter- leveraging procedure box abstraction o The metaprogram and problem theory is meta-interpreted to reveal procedure box for given query o Predicate invocation type- one of CALL, EXIT, FAIL, REDO o To obtain relevant rules and facts in a given successful and failed procedure, treat the box differently
  • 43.
    Rule 1: Beforeopening an account, customer information must be obtained and verified. Rule 2: Whenever a customer requests to open a deposit account, customer information must be recorded before opening the account. Disparity between labels in formal regulations and operational specifics- Exhibits
  • 44.
    November December Januar y February MarchAprilMay SBVR MM andM in RDF, queries using SPARQL for explanations and reparations; Business rules M to incorporate into domain M for generation of DR-Prolog rules; domain M assisted NLP for SBVR M generation; SBVR to BPMN Domain M assisted LDA for similarity; Layered rules for BP implementation simulation- with BPMN and 1st layer DR-Prolog, 2nd layer Drools, computation of degree of compliance without and with business objectives; simulation of sequence diagrams/use cases; relating regulation M to enterprise M Explanation of reparation, simulation of reparation to re-compute degree of compliance; relating ontology architecture to FIRO and FIBO Explanation of reparation, simulation of reparation to re-compute degree of compliance; relating ontology architecture to FIRO and FIBO

Editor's Notes

  • #18 TD Various representations used by a semantic community for its concepts and rules Each activity in the process becomes a verb concept wording in the
  • #43 Trace using interpreter such as XSB Existing work tailors the trace of interpretation