СОЦИАЛНОТО КООПЕРИРАНЕ

             Специфика на Тосканския модел

Тоскана е една от първите области в Италия, която стартира
експериментално прилагане на нови модели за организация на
услугите за човека и на формите на социално коопериране.

Така че Тоскана може да бъде възприета като една от областите,
в които процесът на трансформация на социалния статус се
случи по много ясен начин и в много отношения предхождаше
този в други области. Причините тази ситуация можем да
открием в енергичността, която характеризира всички местни
участници     в   промяната:     както   организациите     от
неправителствения сектор, така и представителите на
публичния сектор.

Първите, благодарение на дългогодишна традиция на
съпричастност и гражданско чувство, успяха до достигнат до
завидно ниво на стабилност и организираност; вторите,
благодарение на навика си да обръщат дължимото внимание на
исканията, постъпващи от гражданското общество, спомогнаха
като цяло за формирането на алтернативно на публичния
сектор предлагане, пренасочвайки нарастващото социално
търсене към субекти от неправителствения сектор.

В Тоскана се развиха както категории на коопериране от тип А,
активни в сектора на услугите за социално подпомагане и
обучение, така и такива от тип Б – активни в сферата на
трудовата заетост.
КОНКРЕТЕН МОДЕЛ
       СОЦИАЛНА КООПЕРАЦИЯ ОТ ТИП “Б”
    ОСИГУРЯВАНЕ НА ТРУДОВА ЗАЕТОСТ ЗА ХОРА В
          НЕРАВНОСТОЙНО ПОЛОЖЕНИЕ



Моделът, който предлагаме на вашето внимание се състои от

                  Кооперация от тип “Б”,

която оперира в сектора на

  СЪБИРАНЕ И ОБРАБОТКА НА ТВЪРДИТЕ ОТПАДЪЦИ,

както и на

АВТОМОБИЛЕН ТРАНСПОРТ НА СТОКИ ЗА ТРЕТИ ЛИЦА.

Кооперацията XXXXXXXXXXXXXXX е социална кооперация,
към която са асоциирани лица в неравностойно положение
(според условията на закона), насочени към нея от самата
Съдебна институция, както и от институции и асоциации,
работещи в сектора на социалните услуги, и е формирана
единствено от съдружници, които отговарят на предписанията
на закона.



Кооперацията е вписана в Регистъра на превозвачите и в
Регистъра на фиримите, работещи в сектора на околната
среда.
Регистърът има регионални филиали и Област Тоскана
определи, че за този тип отпадъци фирмите могат да се
впишат, самосертифицирайки, че отговарят на всички
изисквания на закона. Правото на вписване се заплаща
всяка година.
Регистърът е публичен и е достъпен през интернет.




   Публичен оператор
   Съдебна институция
                                               ЧОВЕК в
     Местна Здравна
                                            неравностойно
        Единица
                                              положение
       Социални
      помощници




                         Кооперация Онлус




                          Кооперация
                             “B”




                        Насочен от
     Лице с                                   Алтернативни
                        Социалните
  увреждания                                     грижи
                        служби
АДМИНИСТРАТИВНИ ПРОЦЕДУРИ



           Молба

          Решение




        Придобиване
       квалификация
         съдружник




          Вписване
      INPS (Национален
         Институт за
          Социално
        Осигуряване)
            INAIL
        (Национален
         Институт за
           Трудови
         Злополуки)
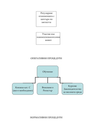
Регулиране
                      отношенията с
                        центъра по
                         заетостта




                          Участие във
                     взаимоспомагателния
                            живот




               ОПЕРАТИВНИ ПРОЦЕДУРИ




                         Обучение




                                                Курсове
  Книжка кат. C          Вписване в
                                           Законодателство
(ако е необходимо)        Регистър
                                           за околната среда




               НОРМАТИВНИ ПРОЦЕДУРИ
Представяне на
                      формулярите




Представяне                  Доставка
                       Система за контрол на      Връщане
Разписки за         проследяване на отпадъците
                                                 формуляри
 плащане            (на името на кооперацията)




                  Функциониране

     Събиране на метали
         Сортиране




              ∨

  Предаване в оторизираните
    за събиране пунктове




              ∨
 Попълване 4 броя формуляр




              ∨
Претегляне




                   ∨
               Плащане
         30% кооперация    70%
               оператор




           Могат да кандидатстват следните лица:

Социални кооперации от "тип Б": могат да извършват различни
дейности (селскостопански, промишлени, търговски, в сферата
на услугите) с цел да внедрят на работа хора в неравностойно
положение. В този случай, под хора в неравностойно
положение, се имат предвид следните категории:

   инвалиди с психически, физически и сетивни разстройства
   бивши пациенти на психиатрични заведения
   пациенти, подлежащи на психиатрично лечение
   наркозависими
   алкохолнозависими
   малолетни в работоспособна възраст в ситуации със семейни
    затруднения
   осъдени, одобрени за някои алтернативни мерки на
    задържане
   други лица, посочени с евентуален декрет на Президента на
    Съвета
ОБЩЕСТВЕНИ ПОЛЗИ

За социалните кооперации от тип Б, предвид двойната им цел
да осигуряват, от една страна, трудова заетост за лица в
неравностойно положение и същевременно да произвеждат
блага и услуги, са предвидени някои облекчения, които биха
могли да бъдат обединени в две групи категории:

СЪЩИНСКИ ОБЛЕКЧЕНИЯ
- обществените институции могат, в противоречие с
общоприетите правила, свързани с договори на Публичната
администрация, да сключват споразумения със същата за
доставка на стоки и услуги, различни от социално-здравните и
възпитателните;

УЛЕСНЕНИЯ
- дължимите общи осигурителни вноски за задължително
социално и здравно осигуряване, свързани с възнагражденията
на лицата в неравностойно положение, са сведени до нула.

Освобождаването от плащане на осигуровки се прилага от
датата на вписване на социалната кооперация в съответната
секция на Регистър, който се води от Префектурата.

Mirco luca bg

  • 1.
    СОЦИАЛНОТО КООПЕРИРАНЕ Специфика на Тосканския модел Тоскана е една от първите области в Италия, която стартира експериментално прилагане на нови модели за организация на услугите за човека и на формите на социално коопериране. Така че Тоскана може да бъде възприета като една от областите, в които процесът на трансформация на социалния статус се случи по много ясен начин и в много отношения предхождаше този в други области. Причините тази ситуация можем да открием в енергичността, която характеризира всички местни участници в промяната: както организациите от неправителствения сектор, така и представителите на публичния сектор. Първите, благодарение на дългогодишна традиция на съпричастност и гражданско чувство, успяха до достигнат до завидно ниво на стабилност и организираност; вторите, благодарение на навика си да обръщат дължимото внимание на исканията, постъпващи от гражданското общество, спомогнаха като цяло за формирането на алтернативно на публичния сектор предлагане, пренасочвайки нарастващото социално търсене към субекти от неправителствения сектор. В Тоскана се развиха както категории на коопериране от тип А, активни в сектора на услугите за социално подпомагане и обучение, така и такива от тип Б – активни в сферата на трудовата заетост.
  • 2.
    КОНКРЕТЕН МОДЕЛ СОЦИАЛНА КООПЕРАЦИЯ ОТ ТИП “Б” ОСИГУРЯВАНЕ НА ТРУДОВА ЗАЕТОСТ ЗА ХОРА В НЕРАВНОСТОЙНО ПОЛОЖЕНИЕ Моделът, който предлагаме на вашето внимание се състои от Кооперация от тип “Б”, която оперира в сектора на СЪБИРАНЕ И ОБРАБОТКА НА ТВЪРДИТЕ ОТПАДЪЦИ, както и на АВТОМОБИЛЕН ТРАНСПОРТ НА СТОКИ ЗА ТРЕТИ ЛИЦА. Кооперацията XXXXXXXXXXXXXXX е социална кооперация, към която са асоциирани лица в неравностойно положение (според условията на закона), насочени към нея от самата Съдебна институция, както и от институции и асоциации, работещи в сектора на социалните услуги, и е формирана единствено от съдружници, които отговарят на предписанията на закона. Кооперацията е вписана в Регистъра на превозвачите и в Регистъра на фиримите, работещи в сектора на околната среда. Регистърът има регионални филиали и Област Тоскана определи, че за този тип отпадъци фирмите могат да се впишат, самосертифицирайки, че отговарят на всички
  • 3.
    изисквания на закона.Правото на вписване се заплаща всяка година. Регистърът е публичен и е достъпен през интернет. Публичен оператор Съдебна институция ЧОВЕК в Местна Здравна неравностойно Единица положение Социални помощници Кооперация Онлус Кооперация “B” Насочен от Лице с Алтернативни Социалните увреждания грижи служби
  • 4.
    АДМИНИСТРАТИВНИ ПРОЦЕДУРИ Молба Решение Придобиване квалификация съдружник Вписване INPS (Национален Институт за Социално Осигуряване) INAIL (Национален Институт за Трудови Злополуки)
  • 5.
    Регулиране отношенията с центъра по заетостта Участие във взаимоспомагателния живот ОПЕРАТИВНИ ПРОЦЕДУРИ Обучение Курсове Книжка кат. C Вписване в Законодателство (ако е необходимо) Регистър за околната среда НОРМАТИВНИ ПРОЦЕДУРИ
  • 6.
    Представяне на формулярите Представяне Доставка Система за контрол на Връщане Разписки за проследяване на отпадъците формуляри плащане (на името на кооперацията) Функциониране Събиране на метали Сортиране ∨ Предаване в оторизираните за събиране пунктове ∨ Попълване 4 броя формуляр ∨
  • 7.
    Претегляне ∨ Плащане 30% кооперация 70% оператор Могат да кандидатстват следните лица: Социални кооперации от "тип Б": могат да извършват различни дейности (селскостопански, промишлени, търговски, в сферата на услугите) с цел да внедрят на работа хора в неравностойно положение. В този случай, под хора в неравностойно положение, се имат предвид следните категории:  инвалиди с психически, физически и сетивни разстройства  бивши пациенти на психиатрични заведения  пациенти, подлежащи на психиатрично лечение  наркозависими  алкохолнозависими  малолетни в работоспособна възраст в ситуации със семейни затруднения  осъдени, одобрени за някои алтернативни мерки на задържане  други лица, посочени с евентуален декрет на Президента на Съвета
  • 8.
    ОБЩЕСТВЕНИ ПОЛЗИ За социалнитекооперации от тип Б, предвид двойната им цел да осигуряват, от една страна, трудова заетост за лица в неравностойно положение и същевременно да произвеждат блага и услуги, са предвидени някои облекчения, които биха могли да бъдат обединени в две групи категории: СЪЩИНСКИ ОБЛЕКЧЕНИЯ - обществените институции могат, в противоречие с общоприетите правила, свързани с договори на Публичната администрация, да сключват споразумения със същата за доставка на стоки и услуги, различни от социално-здравните и възпитателните; УЛЕСНЕНИЯ - дължимите общи осигурителни вноски за задължително социално и здравно осигуряване, свързани с възнагражденията на лицата в неравностойно положение, са сведени до нула. Освобождаването от плащане на осигуровки се прилага от датата на вписване на социалната кооперация в съответната секция на Регистър, който се води от Префектурата.