Resilient
Microservices
at Scale
Stories and Strategies from Our Journey
● 5 years at Yotpo
● 14 years of experience
● Experienced in building scalable and
reliable systems
Hi
Elia Rohana
Tech Leader at Yotpo Email Group
👋
Raised
$400M
YoY Growth
20%
Customers
100K
Employees
1K
NUMBERS
INVESTORS
PRODUCTS
Reviews Loyalty SMS Email
What is Yotpo?
eCommerce Retention Marketing Platform
🔌
Latency Issues
Slow service
What can go wrong?
😓
Network failures
DNS,routing issues
⚠️
Unavailable / unresponsive
Service is down, overloaded
🪄
Seamlessly
without the user even noticing
Resiliency
The capability of a system to handle unexpected situations
🦢
Gracefully
degrading service with fallbacks in place
🤖
Automatically
recovering, as if nothing ever happened
Resiliency
Why do we need
our applications
to be
resilient? 🤔
Failure is inevitable
In a complex system such as a
distributed system with microservice
architecture, failure is the normal case.
⚙️
Customer
satisfaction 😊
Ensuring our applications remain
reliable keeps customers happy and
engaged
Quiet production
Oncalls 📞🤫
Reducing failures and incidents means
fewer late-night calls and a more
peaceful work-life balance for
engineers.
Resiliency Patterns
🌱
Timeout
Ensure every network call has a
timeout
Large timeouts can impact client experience and
system throughput
Timeout Breakdown
● Connection Timeout: Time to complete a
TCP handshake
● Read Timeout: Time to wait for data to be
read
Timeout
Best Practices 📋
1. Measure your HTTP client metrics and
configure timeout accordingly
2. Set very low connection timeout for
internal service communication ~100ms
3. Configure timeout per client
Retry & Limits
Best Practice
● Limit retries to 3-5 attempts
● Retry transient errors (e.g., 502, 503, 504,
timeouts)
● Only retry idempotent operations
● Use exponential backoff for retries
● Monitor retry count and total request time
to avoid excessive retries
● Use TimeLimiter to enforce a timeout for the
entire operation, including retries.
Handling Network Issues
Retry Example
🔄
Fallbacks
/ A Better Alternative to Failing /
Fallbacks can be valuable, depending on business
needs.
Usually combined with other patterns
Fallback Techniques
● Hide feature
● Use default or alternative option
● Fallback to a Cache
● If no fallback -> fail fast
Limitations
● Write or batch operation
⚠️
But what happens when
a service is completely
down or unresponsive ?
🚨
In case of high load on the
system, We will keep
retrying until…
🚨
�
�
🚨
�
�
🚨
�
�
💀
Circuit Breaker
Circuit Breaker
A circuit breaker protects
systems by halting calls to
failing services, preventing
cascading failures, and
ensuring stability through fast
failures and fallback responses
Circuit Breakers
/ Calls to broken service
fails fast /
● Time-based sliding window
● Count based sliding window
Best Practices 👍
● Configure for slow or failed services
● Configure per operation with proper settings for every
backend/operation
● Define fallback when applicable
Now what Happens When a
Service Is Too Slow but
Doesn’t Fail?
🐢🐢
🐢
Bulkhead
/ Protect against latency issues /
Limits the number of operations to specific
resource in order not to “flood” the entire service
and avoid cascading failures
Bulkhead
Resource Isolation
● Dedicated resources (threads or semaphores) for each
service or task.
● Prevents one service from consuming all resources.
Two Bulkhead Types
● Semaphore Bulkhead: Limits concurrent requests.
● Thread Pool Bulkhead: Uses a bounded thread pool
with a queue for overflow.
Handling Overload
● Requests beyond the limit are rejected (Semaphore) or
queued/rejected (Thread Pool).
● Protects system stability and prevents resource
starvation.
/ how it works /
It is possible to combine the patterns
Semaphore Bulkhead Threadpool Bulkhead
Feature Threadpool Bulkhead Semaphore Bulkhead
Execution Tasks run in separate threads Tasks run in the calling thread
Concurrency Control Thread pool size and queue
capacity
Semaphore permits
Task Queueing Supports task queueing
(limited by capacity)
No queueing; tasks block or
reject
Overhead Higher (thread pool
management)
Lower (simple semaphore)
Use Case Asynchronous or I/O-heavy
workloads
Synchronous or lightweight
tasks
Bulkhead
/ Helps protect latency issues /
Best Practices 🏆
● Prioritize critical consumers over standard ones
● Define the right limits for the bulkhead
● Monitor & Adjust the limits
● Define fallbacks if possible, if not return 503
Rate Limiter
/ Controlling Traffic to Protect Services /
● The pattern applies both on server and
client side
● Limit the number of calls to certain service
● Spreads the load over time
Queue Based
Communication
Buffer tasks to smooth heavy loads,
decouples consumer and producer, and
ensure communication reliability
Kafka Error
Handling
Available with Spring Kafka
● Map transient and non-transient errors
● Make the system resilient to transient errors meaning
automatic recovery - no manual actions
● Transient error handler is implemented with
SeekToErrorHandler. It makes sure the consumer is
never kicked out of the consumer group
● Retry count is configurable
● Spring Kafka Error Handling
Spring Cloud
Circuit Breaker
Resilient4j
● Easy to use
● Everything is configurable
● Integrated in Spring boot
● Support reactive stack
● Support many resiliency patterns
● Integrated with micrometer -
exposes many useful metrics
● Functional support
● Annotation support
A resiliency library abstraction
on top of Resilient4j
Key Takeaways for Reliable Systems
Wrapping Up
Adopt Resiliency Patterns
Implement retries, timeouts, circuit
breakers, and bulkheads to protect
your services from failures and
overloads.
Test for failures
Validate your system’s ability to handle
real-world failure scenarios by
thoroughly testing resiliency patterns.
Monitor and Alert
Set up robust observability with
dashboards, alerts, and metrics to
detect and address issues early.
Thank you!

Microservices Resilient Engineering - Java meetup.pptx

  • 1.
  • 2.
    ● 5 yearsat Yotpo ● 14 years of experience ● Experienced in building scalable and reliable systems Hi Elia Rohana Tech Leader at Yotpo Email Group 👋
  • 3.
  • 6.
    🔌 Latency Issues Slow service Whatcan go wrong? 😓 Network failures DNS,routing issues ⚠️ Unavailable / unresponsive Service is down, overloaded
  • 10.
    🪄 Seamlessly without the usereven noticing Resiliency The capability of a system to handle unexpected situations 🦢 Gracefully degrading service with fallbacks in place 🤖 Automatically recovering, as if nothing ever happened
  • 11.
    Resiliency Why do weneed our applications to be resilient? 🤔 Failure is inevitable In a complex system such as a distributed system with microservice architecture, failure is the normal case. ⚙️ Customer satisfaction 😊 Ensuring our applications remain reliable keeps customers happy and engaged Quiet production Oncalls 📞🤫 Reducing failures and incidents means fewer late-night calls and a more peaceful work-life balance for engineers.
  • 12.
  • 13.
    Timeout Ensure every networkcall has a timeout Large timeouts can impact client experience and system throughput Timeout Breakdown ● Connection Timeout: Time to complete a TCP handshake ● Read Timeout: Time to wait for data to be read
  • 14.
    Timeout Best Practices 📋 1.Measure your HTTP client metrics and configure timeout accordingly 2. Set very low connection timeout for internal service communication ~100ms 3. Configure timeout per client
  • 15.
    Retry & Limits BestPractice ● Limit retries to 3-5 attempts ● Retry transient errors (e.g., 502, 503, 504, timeouts) ● Only retry idempotent operations ● Use exponential backoff for retries ● Monitor retry count and total request time to avoid excessive retries ● Use TimeLimiter to enforce a timeout for the entire operation, including retries. Handling Network Issues
  • 17.
  • 20.
    Fallbacks / A BetterAlternative to Failing / Fallbacks can be valuable, depending on business needs. Usually combined with other patterns Fallback Techniques ● Hide feature ● Use default or alternative option ● Fallback to a Cache ● If no fallback -> fail fast Limitations ● Write or batch operation ⚠️
  • 22.
    But what happenswhen a service is completely down or unresponsive ? 🚨
  • 24.
    In case ofhigh load on the system, We will keep retrying until… 🚨 � � 🚨 � � 🚨 � �
  • 25.
  • 26.
  • 27.
    Circuit Breaker A circuitbreaker protects systems by halting calls to failing services, preventing cascading failures, and ensuring stability through fast failures and fallback responses
  • 31.
    Circuit Breakers / Callsto broken service fails fast / ● Time-based sliding window ● Count based sliding window Best Practices 👍 ● Configure for slow or failed services ● Configure per operation with proper settings for every backend/operation ● Define fallback when applicable
  • 33.
    Now what HappensWhen a Service Is Too Slow but Doesn’t Fail? 🐢🐢 🐢
  • 37.
    Bulkhead / Protect againstlatency issues / Limits the number of operations to specific resource in order not to “flood” the entire service and avoid cascading failures
  • 38.
    Bulkhead Resource Isolation ● Dedicatedresources (threads or semaphores) for each service or task. ● Prevents one service from consuming all resources. Two Bulkhead Types ● Semaphore Bulkhead: Limits concurrent requests. ● Thread Pool Bulkhead: Uses a bounded thread pool with a queue for overflow. Handling Overload ● Requests beyond the limit are rejected (Semaphore) or queued/rejected (Thread Pool). ● Protects system stability and prevents resource starvation. / how it works /
  • 41.
    It is possibleto combine the patterns
  • 42.
  • 43.
    Feature Threadpool BulkheadSemaphore Bulkhead Execution Tasks run in separate threads Tasks run in the calling thread Concurrency Control Thread pool size and queue capacity Semaphore permits Task Queueing Supports task queueing (limited by capacity) No queueing; tasks block or reject Overhead Higher (thread pool management) Lower (simple semaphore) Use Case Asynchronous or I/O-heavy workloads Synchronous or lightweight tasks
  • 44.
    Bulkhead / Helps protectlatency issues / Best Practices 🏆 ● Prioritize critical consumers over standard ones ● Define the right limits for the bulkhead ● Monitor & Adjust the limits ● Define fallbacks if possible, if not return 503
  • 45.
    Rate Limiter / ControllingTraffic to Protect Services / ● The pattern applies both on server and client side ● Limit the number of calls to certain service ● Spreads the load over time
  • 47.
    Queue Based Communication Buffer tasksto smooth heavy loads, decouples consumer and producer, and ensure communication reliability
  • 49.
    Kafka Error Handling Available withSpring Kafka ● Map transient and non-transient errors ● Make the system resilient to transient errors meaning automatic recovery - no manual actions ● Transient error handler is implemented with SeekToErrorHandler. It makes sure the consumer is never kicked out of the consumer group ● Retry count is configurable ● Spring Kafka Error Handling
  • 52.
    Spring Cloud Circuit Breaker Resilient4j ●Easy to use ● Everything is configurable ● Integrated in Spring boot ● Support reactive stack ● Support many resiliency patterns ● Integrated with micrometer - exposes many useful metrics ● Functional support ● Annotation support A resiliency library abstraction on top of Resilient4j
  • 53.
    Key Takeaways forReliable Systems Wrapping Up Adopt Resiliency Patterns Implement retries, timeouts, circuit breakers, and bulkheads to protect your services from failures and overloads. Test for failures Validate your system’s ability to handle real-world failure scenarios by thoroughly testing resiliency patterns. Monitor and Alert Set up robust observability with dashboards, alerts, and metrics to detect and address issues early.
  • 54.

Editor's Notes

  • #1 שלום לכולם תודה שבאתם היום אני הולך לדבר על איך בנינו מערכת מיקרו סרוויסים שתעמוד בסקאל של 100 אלף בקשות בדקה, מערכות ששולחת עשרות מליוני מיילים ביום ללקוחות קצה והאתגר האמיתי היה לבנות את המערכת שתהיה resilient עם מינימום אירועי פרודקשן והיום אדבר על הדרך להגיע לשם
  • #2 14 שנות נסיון לפני 5 שנים יוטפו החליטה לפתח מוצר חדש - את מוצר האמיילים ולפתוח את סניף יוטפו בצפון ביוקנעם
  • #3 יוטפו היא פלטפורמת מארקטינג שעוזרת לעסקים באינטרנט לגדול ולהגדיל את המכירות דרך המוצרים השונים כמו emails, sms, review , loyaltly& referals
  • #4 בוא נחזור חודשיים אחורה לאירוע המכירות black friday ן cyber monday האירוע הכי חשוב מבחינת הלקוחות שלנו - שזה האירוע הכי רווחי לכל חנות אינטרנטית אפשר לראות את הגדילה המשוגעת של יוטפו משנה לשנה וזה ה money time שלנו אנחנו לא יכולים לאכזב את הלקוחות שלנו - צריך לדאוג שערות מליוני המיילים יגיעו ל shoppers ב zerp down time אלה נתונים אמיתיים שלנו
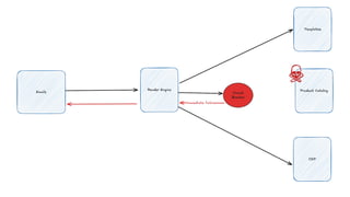
  • #5 להציג ארכיטקטורה מופשטת את המערכת שלנו להציג שיש תקשורת סינכרונית ו אסינכרונית יש גם אינטגרציות של סרביסים מחוץ ליוטפו כל הסרביסים רצים על kubernetes יש flow של execution שרץ ברקע ומריץ קמפיינים של מיליוני מיילים וחשוב מאוד שהמיילים יצאו מהר וגם ב אפס שגיאות
  • #7 פה רואים שאחד הסרביסים נפל והוא מפסיק להגיב
  • #8 הטימפלאט סרביס גם מפסיק להגיב במקרה של עשרות אלפי בקשות שמשוגרות לאותו סרביס שנפל ה thread pool של שרת ה tomcat מתחיל להתמלא והוא לא יכול לטפל ביותר בקשות - וכל זה קורה מהר מאוד וזה גם משפיע על ה throughput של המערכת כי אנחנו מחכים הרבה זמן עד שאותו סרביס יגיב
  • #9 ואז מגיעים למצב שכל הסרביסים בשרשת נופלים, וכל זה בגלל שסרביס אחד הפסיק להגיב או נפל וזה מה שנקרא cascading failure או אפקט הדומינו שבגלל בעיה אחת זה גרם לשרשרת של בעיות או נפילות בארכיטקטורת microservices אז אם רוצים מערכת שתעמוד בסקאל גדול של בקשרות וגם תהיה יציבה, צריך להימנע ולטפל במצבים האלה וזה מה שאני הולך להסביר עליו עכשיו
  • #11 אנחנו רוצים להיות מוכנים למצבים לא צפויים ולמצבים של בעיות בפרודקשן
  • #25 In case of high number of requests the timeouts will propagate to the render engine during sync execution the render engine resources will be blocked Such as threads, database connection, memory and might cause to partial failure or for the service to go down entirely Excessive retries will affect the performance because every operation will take much longer, and the tomcat threads are blocked so the application is not responding anymore
  • #27 אחד האתגרים שהיה לנו זה היה ברינדר אינג, כי זה סרביס שצורך הרבה שיורתים כדי לאסוף דטה לרנדור של אימייל (לתת דוגמאות), ואז בעקבות שירות כזה או אחר שהיה קורס בגלל העומס של מאות אלפי בקשות בזמן קצר, היה גורם לבעיות בשירות שלנו גם. ואת זה רצינו למנוע בעזרת ciruit breaker. וזה כדי לא לגרום לשירות שלנו גם ליפול, לשירות שקורא לנו וכך הלאה… בגדול נרצה להימנע ממצב של cascading failure שבגלל בעיה באחד השירותים זה יגרום לבעיה בכל שירותי יוטפו What happened if the retry is exhausted and the service is down ? there is no sense to keep trying The circuit breaker pattern can be used in conjunction with other patterns, such as retry, fallback, and timeout, to enhance fault tolerance in systems It prevents cascading failures in case of transient errors
  • #30 In half-open mode, we retry until certain thresholds are reached. If the calls was successful the state goes back to closed, otherwise it will go back to open
  • #37 "In a distributed system, one slow or overloaded service can consume all the resources, leaving no capacity for other services. This can lead to cascading failures where the whole system becomes unavailable."
  • #38 "In a distributed system, one slow or overloaded service can consume all the resources, leaving no capacity for other services. This can lead to cascading failures where the whole system becomes unavailable."
  • #40 לתת דוגמה שמחזירים 503 במקרה של כשלון
  • #41 אפשר להגדיר fallback לכל פעולה
  • #44 “The Bulkhead pattern is a type of application design that is tolerant of failure. In a bulkhead architecture, elements of an application are isolated into pools so that if one fails, the others will continue to function. It's named after the sectioned partitions (bulkheads) of a ship's hull. If the hull of a ship is compromised, only the damaged section fills with water, which prevents the ship from sinking.”
  • #46 5 requests for 1 second, and timeout duration o 500 milliseconds
  • #47 I’m not going to deep dive about the pros and cons of async communication, but i want to emphasize additional resiliency patterns on top of it
  • #49 Although asyc communication is more stable than sync communication, but errors can happen and we need the system to be resilient - meaning NO manual interversion Not all error are equal We have different type of errors Transient ones - such as service not available, database not available, timeouts - those are critical resources that the service can process a message without communicating with them Other errors such as poisoned pills - nullpointer exception, or other exception
  • #50 לדבר על coreHttpException - בפועל זה מיפוי שלנו
  • #53 אנחנו רוצים להיות מוכנים למצבים לא צפויים ולמצבים של בעיות בפרודקשן