Start up In the Area
     to improve
     governance
• How tell the story
• Start with typical situation , most of time we
  notice things , we wish to report to but don’t
  want to that caught in govt. machinery
• Like poor quality of road in some
  neighborhood , poor behavior auto wallah ,
  rise of goons in our area , poor electricity ,
  sewages spraying here and there .
• With thought of getting caught up in machinery ,
  they give it up ,, we have been hearing be
  responsible ,, some one should be doing ,, other
  wise things will not work blah blah ,,, in india just
  speeches go unnoticed ,,
• People generally question ,, its not only my
  problem ,,,everybody uses that road then why
  only me ,, everybody should come together ,, in
  this everybody thing nobody comes forward ,,
• Poor quality of things and Goons thrive.
• There are Practically reason for such attitude :
• Nobody wants to be single out ( fair enough)
• Don’t have time to go through messy process (
  fair enough)
• Its reporter job , its govt. job they should do it
  with perfection ,, why the fuck I need to tell
  them all the time ,, I already have enough to
  do in my office ( fair enough)
• Then how to solve ,, this problem ,, until now all
  attempt failed to have an active community
  engagement ,, only few well to do people and
  movie star ( bore out of their career) were
  actively participating , masses were still at bay ,,
• but with information technology advancement
  and arrival of cheaper cellphone ,, we are ready
  to witness a new era of community engagement
  …
• Power of people , combined with RTI and
  upcoming election will do the magic for you
  ,,,
• Each one with its distributed responsibility ,,,
  make the community ticks like never before.
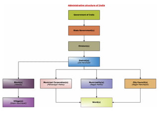
• Tell about the human settlement in india
• Village, towns , cities and megacities
• Tell about ( legislature , executive and
  judiciary) components of government.
• Tell concept of government :
• If not resource constraint ,, if mass delivery
  possible , benefit goes to all ( sarvodaya).
• Explain the life in a typical village , town , city
  and megacity .
• Then start telling about our idea.
• Better citizen participation
• Making use of current communication
  /information technology
• Making everybody a stake holder
• Easy to Use Interface
• Data Can be used for upcoming general
  election
IDEA
• Make every a citizen reporter/tweeter.
• Where ever you find problem related to
  road,electricity,water,sewage&waste
  management , transportation , and law &
  order .
• Just tweet via simple app .
• News out in 2 taps.
• Believe in law of large numbers , if from
  certain area large tweet comes this means
  problem is there in that area .
• reason can be corruption or bad governance .
• Daily Newspaper reporters , Can then
  formally cover that area and get the details
  out.
• Metric on performance of area can be used in
  upcoming election .
• Crying baby gets the milk
• First step to solve a problem is to recognize
  one.
• Things works in democracy if citizens actively
  participate , medium of participation should
  be very easy .
Implementation Overview
• Divide metro as per MLA constituency
• MP constituency = SumOf(MLA
  constituencies)
• Such division for the reason of accountability.

• Example : take a case of Bangalore
Bangalore
•   BBMP         •   BMTC
•   BCP          •   KHB
•   BTP          •   KSPCB(polutnctrlBrd)
•   BDA          •   KFSCA(foodSplyPDA)
•   BMRDA        •   KSFES(fireEmergServi)
•   BWSSB
•   BESCOM
• As per the data we have 10% people in metro
  have smartphone , for bangalore ~ 8lakh
  smartphone
• So where you find anything wrong with service
  quality of road, water , transportation, solid &
  liquid waste management , electricity and law &
  order ,, just tweet
• With following law of large number if large tweet
  comes from an area it means , service quality is
  poor reason being corruption or bad governance .
• Parallelly tweets go to a web portal , portal is
  divided as per constituency with lot of extra
  feature ,, focus is to keep GUI simple .
• Via commenting community members can
  participate ,, bringing community solidarity.
• Daily New reporter can cover the issue in
  detail later
• Additionally Activist can register themselves to
  receive compile report on health of the area.
• Commercial::
• Analytics can be used to make decision where
  to move into a area or not .
• Fellow MLA/MP performances can be
  compared .
•   Govt staff:
•   Population : 88 lakh
•   Police :: 5,000
•   Municipality officer & workers :: 10000
•   MLA : 28
•   MP : 4

• People with smartphone: 10lakh
• New era of community participation enabled by
  smartphone and internet
Citizen training Programme
• Prepare a 5 minute video on each of major
  public utilities :
• Road, electricity, water , transportation , Law
  & order , and Solid & liquid waste
  management
• In simple terms, so that even a common man
  understands how these are extracted from
  nature and delivered to them
• Once you know stuff , you can find the fault.
• Name & shame , lets get away with chalta
  hain attitude .
• Local media ,plays their roles of highlighting
  local villians etc.
Data to Support this
platform Can be
reaching
Marketing Strategy
Most active individuals
• school students ( Secondary & Hr Secondary)
     • 3~4 lakh per metro
• College Students
    • 4-5 lakh per metro
• IT companies employee , peers and other sources
  to reach to them .
     • Around 2 lakh in Bangalore

                            •   DataSource:: Department of Education
Finance &
Revenue
Generation
• Once we have successfully able to build a platform ,
  where most people of city will come .
• Ad revenue opportunity
• If successfully able to integrate this tool in people lives
  can think of charging Rs. 20 as month of this service .
• Service always keeps you connected to the community
  .
• Expected User base 30% household (30 lakh)
• Total household in metro 10 million ( 1 crore)
• 6crore per month income opportunity
Future Plan
• Cash on upcoming election :
• Build a platform that felicitate debate across
  candidates of constituency
• Most people don’t vote ::
  – They don’t know who is guy , how he thinks
  – They don’t know issue , by which they should
    judging MP’s/MLA’s performance
• Debate platform will serve second purpose
• MicroNews platform will help in getting the
  issue and performance of previous MP and
  social participation of current candidates in
  place .
MicroNews Pluses
• If successful will acts us most democratic
  platform , for community life
• All we need ,, active citizen with smartphone
• Just actively reporting issue with few tap of
  button , basically generating leads .
• Later issue covered in detail by newreporter
• Activists unearth the corruption
• We silent weekend protest as part of our culture
• Everywhere is aware of community in general
• New found army of lakhs for community policing .
• Every three months or so have , virtual community
  town hall ( platforms allows massive participation) ,
  thus asking the mla what he has done to resolve the
  pressing issue of the constituency.
• Effective tool to motivate our people representative ,
  he in turn marshal up his reporting staff ( the
  government machinery ) , to up the service quality.
• Platform : will be basis to implement right to recall ,
  achieving governance decentralization ,
  government/natural resource are spent in the area
  where people want rather than misuse of resources.
• Bangalore Example:
  –   Area : 2000 sq.km
  –   Mp:4 , MLA:28 , Wards:198
  –   Population: 95,00,000
  –   Responsible Govt Machinery:
       •   BBMP ( Overall management , plus road planning and all)
       •   BDA (land usage planning of interior bangalore)
       •   BMRDA ( Land usage planning for outer bangalore)
       •   BESCOM ( electricity)
       •   BWSSB ( water and Sewage system)
       •   BTP (bangalore Traffic Police)
       •   BCP (bangalore city police)
       •   BMTC ( bangalore bus management/Transportation)
• Lets assume accuracy of mobile GPS is , 30m
  i.e all point in 30mX30m square will have
  same longitude and latitude , lets call it a
  node.
• Area under a node = 900 sq.m ~ 10^3 sq.m
• Total number of node in bangalore :
     • 2X10^3X10^6 sq.m / 10^3 sq.m ~ 2million nodes
• We have static database of 2million nodes ,
• Each node represents a area pint in bangaore
• Static Information maintained per node
     • Mla_area name , local area name , mla , mp
• For Our Initial analysis , lets assume such
  database exist .
• Now tweets from apps will have to first go under
  a lookup and thus we find out the node or , look
  up can be simplified we just round off the
  (lat,long) to our node coordinates , from there on
  we need to simple address access. Example ::

• To reduce the stress lets have multiple copies of
  static database.
• Database is basically 2D array with column
  width of each row is variable .
• How to build the static database , we need to
  have contour map of the area coming under
  the Municipality , then inside it the contour
  map of various MLA coming under it .
•   How big can be parameter of mla ,
•   For bangalore : 2000 sq. km
•   2000/28 ~ 66 sq .km
•   Maximum perimeter :
       • Typical shape of mla area , (4x ,x) rectangle
       • 4x^2 = 66 , x = 4km , perimeter = 40km
       • Points on 40km , range of each point 30m ~ 1300 points
       • we need to manually feed the 1300 points from there on we
         can generate rest 66,000 automatically ,
       • Now we have 66,000 nodes for mla ,area each carrying same
         information , mla area name , mla , mp .
       • For each internal point , tagging can be developed over time.

Micro news vc_ppt

  • 1.
    Start up Inthe Area to improve governance
  • 2.
    • How tellthe story • Start with typical situation , most of time we notice things , we wish to report to but don’t want to that caught in govt. machinery • Like poor quality of road in some neighborhood , poor behavior auto wallah , rise of goons in our area , poor electricity , sewages spraying here and there .
  • 3.
    • With thoughtof getting caught up in machinery , they give it up ,, we have been hearing be responsible ,, some one should be doing ,, other wise things will not work blah blah ,,, in india just speeches go unnoticed ,, • People generally question ,, its not only my problem ,,,everybody uses that road then why only me ,, everybody should come together ,, in this everybody thing nobody comes forward ,, • Poor quality of things and Goons thrive.
  • 4.
    • There arePractically reason for such attitude : • Nobody wants to be single out ( fair enough) • Don’t have time to go through messy process ( fair enough) • Its reporter job , its govt. job they should do it with perfection ,, why the fuck I need to tell them all the time ,, I already have enough to do in my office ( fair enough)
  • 5.
    • Then howto solve ,, this problem ,, until now all attempt failed to have an active community engagement ,, only few well to do people and movie star ( bore out of their career) were actively participating , masses were still at bay ,, • but with information technology advancement and arrival of cheaper cellphone ,, we are ready to witness a new era of community engagement …
  • 6.
    • Power ofpeople , combined with RTI and upcoming election will do the magic for you ,,, • Each one with its distributed responsibility ,,, make the community ticks like never before.
  • 7.
    • Tell aboutthe human settlement in india • Village, towns , cities and megacities • Tell about ( legislature , executive and judiciary) components of government. • Tell concept of government : • If not resource constraint ,, if mass delivery possible , benefit goes to all ( sarvodaya).
  • 8.
    • Explain thelife in a typical village , town , city and megacity . • Then start telling about our idea.
  • 9.
    • Better citizenparticipation • Making use of current communication /information technology • Making everybody a stake holder • Easy to Use Interface • Data Can be used for upcoming general election
  • 10.
  • 11.
    • Make everya citizen reporter/tweeter. • Where ever you find problem related to road,electricity,water,sewage&waste management , transportation , and law & order . • Just tweet via simple app . • News out in 2 taps.
  • 12.
    • Believe inlaw of large numbers , if from certain area large tweet comes this means problem is there in that area . • reason can be corruption or bad governance . • Daily Newspaper reporters , Can then formally cover that area and get the details out. • Metric on performance of area can be used in upcoming election .
  • 13.
    • Crying babygets the milk • First step to solve a problem is to recognize one. • Things works in democracy if citizens actively participate , medium of participation should be very easy .
  • 14.
    Implementation Overview • Dividemetro as per MLA constituency • MP constituency = SumOf(MLA constituencies) • Such division for the reason of accountability. • Example : take a case of Bangalore
  • 18.
    Bangalore • BBMP • BMTC • BCP • KHB • BTP • KSPCB(polutnctrlBrd) • BDA • KFSCA(foodSplyPDA) • BMRDA • KSFES(fireEmergServi) • BWSSB • BESCOM
  • 19.
    • As perthe data we have 10% people in metro have smartphone , for bangalore ~ 8lakh smartphone • So where you find anything wrong with service quality of road, water , transportation, solid & liquid waste management , electricity and law & order ,, just tweet • With following law of large number if large tweet comes from an area it means , service quality is poor reason being corruption or bad governance .
  • 20.
    • Parallelly tweetsgo to a web portal , portal is divided as per constituency with lot of extra feature ,, focus is to keep GUI simple . • Via commenting community members can participate ,, bringing community solidarity. • Daily New reporter can cover the issue in detail later • Additionally Activist can register themselves to receive compile report on health of the area.
  • 21.
    • Commercial:: • Analyticscan be used to make decision where to move into a area or not . • Fellow MLA/MP performances can be compared .
  • 22.
    Govt staff: • Population : 88 lakh • Police :: 5,000 • Municipality officer & workers :: 10000 • MLA : 28 • MP : 4 • People with smartphone: 10lakh • New era of community participation enabled by smartphone and internet
  • 23.
    Citizen training Programme •Prepare a 5 minute video on each of major public utilities : • Road, electricity, water , transportation , Law & order , and Solid & liquid waste management • In simple terms, so that even a common man understands how these are extracted from nature and delivered to them • Once you know stuff , you can find the fault.
  • 24.
    • Name &shame , lets get away with chalta hain attitude . • Local media ,plays their roles of highlighting local villians etc.
  • 25.
    Data to Supportthis platform Can be reaching
  • 29.
  • 30.
    Most active individuals •school students ( Secondary & Hr Secondary) • 3~4 lakh per metro • College Students • 4-5 lakh per metro • IT companies employee , peers and other sources to reach to them . • Around 2 lakh in Bangalore • DataSource:: Department of Education
  • 32.
  • 33.
    • Once wehave successfully able to build a platform , where most people of city will come . • Ad revenue opportunity • If successfully able to integrate this tool in people lives can think of charging Rs. 20 as month of this service . • Service always keeps you connected to the community . • Expected User base 30% household (30 lakh) • Total household in metro 10 million ( 1 crore) • 6crore per month income opportunity
  • 34.
    Future Plan • Cashon upcoming election : • Build a platform that felicitate debate across candidates of constituency • Most people don’t vote :: – They don’t know who is guy , how he thinks – They don’t know issue , by which they should judging MP’s/MLA’s performance
  • 35.
    • Debate platformwill serve second purpose • MicroNews platform will help in getting the issue and performance of previous MP and social participation of current candidates in place .
  • 36.
    MicroNews Pluses • Ifsuccessful will acts us most democratic platform , for community life • All we need ,, active citizen with smartphone • Just actively reporting issue with few tap of button , basically generating leads . • Later issue covered in detail by newreporter • Activists unearth the corruption • We silent weekend protest as part of our culture • Everywhere is aware of community in general • New found army of lakhs for community policing .
  • 37.
    • Every threemonths or so have , virtual community town hall ( platforms allows massive participation) , thus asking the mla what he has done to resolve the pressing issue of the constituency. • Effective tool to motivate our people representative , he in turn marshal up his reporting staff ( the government machinery ) , to up the service quality. • Platform : will be basis to implement right to recall , achieving governance decentralization , government/natural resource are spent in the area where people want rather than misuse of resources.
  • 42.
    • Bangalore Example: – Area : 2000 sq.km – Mp:4 , MLA:28 , Wards:198 – Population: 95,00,000 – Responsible Govt Machinery: • BBMP ( Overall management , plus road planning and all) • BDA (land usage planning of interior bangalore) • BMRDA ( Land usage planning for outer bangalore) • BESCOM ( electricity) • BWSSB ( water and Sewage system) • BTP (bangalore Traffic Police) • BCP (bangalore city police) • BMTC ( bangalore bus management/Transportation)
  • 43.
    • Lets assumeaccuracy of mobile GPS is , 30m i.e all point in 30mX30m square will have same longitude and latitude , lets call it a node. • Area under a node = 900 sq.m ~ 10^3 sq.m • Total number of node in bangalore : • 2X10^3X10^6 sq.m / 10^3 sq.m ~ 2million nodes
  • 44.
    • We havestatic database of 2million nodes , • Each node represents a area pint in bangaore • Static Information maintained per node • Mla_area name , local area name , mla , mp
  • 45.
    • For OurInitial analysis , lets assume such database exist . • Now tweets from apps will have to first go under a lookup and thus we find out the node or , look up can be simplified we just round off the (lat,long) to our node coordinates , from there on we need to simple address access. Example :: • To reduce the stress lets have multiple copies of static database.
  • 46.
    • Database isbasically 2D array with column width of each row is variable . • How to build the static database , we need to have contour map of the area coming under the Municipality , then inside it the contour map of various MLA coming under it .
  • 47.
    How big can be parameter of mla , • For bangalore : 2000 sq. km • 2000/28 ~ 66 sq .km • Maximum perimeter : • Typical shape of mla area , (4x ,x) rectangle • 4x^2 = 66 , x = 4km , perimeter = 40km • Points on 40km , range of each point 30m ~ 1300 points • we need to manually feed the 1300 points from there on we can generate rest 66,000 automatically , • Now we have 66,000 nodes for mla ,area each carrying same information , mla area name , mla , mp . • For each internal point , tagging can be developed over time.

Editor's Notes

  • #31 Most are available on facebook , others are reachable via direct school marketing .Other strategy spamming famous celebrity pages and other such stuff .Will use local media ( print and electronic).Can pass the idea to kejriwal and other socially active individually ,, who are getting enough national screen time.
  • #39 http://iii.gov.in/index.php?option=com_content&view=article&id=470:16-states-and-union-territories-sign-tripartite-agreements-for-laying-digital-highways-under-national-optical-fibre-network&catid=53:news&Itemid=87http://iii.gov.in/index.php?option=com_content&view=article&id=470:16-states-and-union-territories-sign-tripartite-agreements-for-laying-digital-highways-under-national-optical-fibre-network&catid=53:news&Itemid=87