Department of Clinical Microbiology
Molecular Infection Medicine Sweden (MIMS)
Umeå University
Umeå 2015
Pharmaceutical And Immunological
Challenge Of Fungal Pathogens
Marios Stylianou
Pharmaceutical And Immunological
Challenge Of Fungal Pathogens
Marios Stylianou
Doctoral thesis
Department of Clinical Microbiology
Molecular Infection Medicine Sweden (MIMS)
Umeå University
Umeå 2015
Responsible publisher under swedish law: the Dean of the Medical Faculty
This work is protected by the Swedish Copyright Legislation (Act 1960:729)
ISBN: 978-91-7601-308-3
ISSN: 0346-6612
Elektronisk version tillgänglig på http://umu.diva-portal.org/
Tryck/Printed by: Print & Media
Umeå, Sweden 2015
Cover illustration: Re-produced and modified from Lopes et al 2015.
As for me , all I know is that I know nothing
Socrates
To my Wife and my Parents, the heroes of my life.
i
Table of Contents
Table of Contents i
Publications included in the thesis iii
Publications not included in the thesis iv
Abstract v
Abbreviations vii
Introduction and Background 1
1.0 Human fungal pathogens and pathogenicity 1
1.1 Candida spp. 1
1.2 C. albicans polymorphism 2
1.2.1 Two-way Yeast to Hyphal transition 3
1.3 C. albicans evasion of human defense 5
2.0 Human Innate Immunity 9
2.1 Neutrophils 9
2.2 Mast cells 10
2.2.1 Mast cells in allergies 11
2.2.2 Mast cells and infections 13
3.0 Antimycotics and their mode of action 15
3.1 Polyenes 15
3.2 Azoles 16
3.3 Allylamines 17
3.4 Echinocandins 18
3.5 Resistance to antimycotics 19
3.6 Alternative strategies for novel antimycotics 19
Material and Methods 22
Fungal strains 22
Candida albicans GFP construct 22
Human mast cells 22
Isolation of human neutrophils 23
Human neutrophil and monocyte migration 23
Sytox green-based cell death assay 23
Mast cell degranulation assay 24
Cytokine quantification assay 24
Cellular viability 24
High-content analysis of yeast and hyphal morphotypes 22
Aims 26
Results and Discussion 28
ii
Paper I 28
Paper II 31
Paper III 35
Concluding Remarks 39
Acknowledgements 40
References 42
iii
Publications included in the thesis
Paper I
Lopes JP**, Stylianou M**, Nilsson G, Urban CF: Opportunistic pathogen
Candida albicans elicits a temporal response in primary human mast cells.
Scientific reports 2015; 5:12287.
**equal contribution
Paper II
Stylianou M, Uvell H, Lopes JP, Enquist PA, Elofsson M, Urban CF: Novel
high-throughput screening method for identification of fungal dimorphism
blockers. Journal of biomolecular screening 2015; 20:285-291.
Paper III
Stylianou M, Kulesskiy E, Lopes JP, Granlund M, Wennerberg K, Urban CF:
Antifungal application of nonantifungal drugs. Antimicrobial agents and
chemotherapy 2014; 58:1055-1062.
iv
Publications not included in the thesis
Paper IV
Björnsdottir H, Welin A, Stylianou M, Christenson K, Urban F, Forsman H,
Dahlgren C, Karlsson A, Bylund J. Cytotoxic peptides from Staphylococcus
aureus induce ROS-independent neutrophil cell death with NET-like feature.
Manuscript
v
Abstract
Incidences of fungal infections are on the rise in immunosuppressed people.
Predominant causative agents for these mycoses are species of the genus
Candida, including Candida albicans, Candida glabrata and Candida
dublieniensis. Despite a wide range of emerging pathogens, C. albicans
remains the leading cause. According to recent epidemiological studies,
blood stream infections with C. albicans cause annually ~55% mortality in
approximately 300,000 patients from intensive care units worldwide.
Furthermore, the percentage of morbidity linked to oral, esophageal and
vulvovaginal mycoses cause by C. albicans reach up to 90%. Reasons for
these medical concerns are the lack of efficient diagnostics and antifungal
therapy.
Here, we therefore sought to find novel antifungal strategies inspired by
innate immune cells, such as neutrophils. These phagocytes are able to block
the fungal pathogenicity. Neutrophils are bloodstream leukocytes serving as
the first line of defense against pathogenic microbes. It has been shown that
neutrophils have a strong antifungal activity by impairing the conversion of
the dimorphic C. albicans from yeast to hyphal form (Y-H). Consequently,
we raised the question whether other immune cells, such as mast cells, with
less phagocytic cabapilities may have similar activity to neutrophils.
Mast cells are tissue-dwelling cells. Mucosal tissue is rich in mast cells and
usually constitutes the entry ports for fungal pathogens into the human
body. A contribution of mast cells in antifungal defense is, thus, very likely.
We human explored mast cell functions upon encounter with fungal
pathogens. Interestingly, human mast cells show a transient potential to
impair fungal viability. To understand the mechanism behind this
impairment we analyzed the human mast cell functions in more detail. We
found that human mast cells challenged with C. albicans, immediately
degranulate and secrete distinct cytokines and chemokines in an
orchestrated manner. The chemokines secreted attract neutrophils. Mast
vi
cells moreover are able to internalize fungal cells and to ‘commit suicide’ by
releasing extracellular DNA traps that ensnare the pathogen.
The effectiveness of future antifungals is depended on targeting the pathogen
virulence with more efficiency.
The dimorphism of C. albicans is proven to be essential its virulence.
Blockage of this switching ability could render the pathogen avirulent.
Consequently, we screened for compounds that mimic the neutrophils anti-
dimorphic activity by screening small chemical molecule libraries that block
Y-H transition. The screening of big chemical libraries requires a reliable,
reproducible and rapid high-throughput screening assay (HTS). We
developed an HTS assay based on automated microscopy and image
analysis, thereby allowing to distinguish between yeast and filamentous
forms. In order to find the ideal Y-H blocker, we also evaluated the cell
viability via the count of ATP levels when challenged with the respective
small chemical molecules.
Drug development is an elaborate and expensive process. We therefore
applied our screening setup to identify antidimorphic/antifungal activity in
compounds from two different chemical libraries including FDA-approved
drugs. The study disclosed 7 off-patent antifungal drugs that have potent
antimycotic activity, including 4 neoplastic agents, 2 antipsychotic drugs and
1 antianemic medication.
In a nutshell, we aimed to mimic the anti-dimorphic/antifungal activity of
neutrophils with small chemical molecules. Furthermore, we elucidated how
immune cells contribute to antifungal defense to exploit these mechanisms
for the development of novel antifungal therapies. Thus, this thesis provides
novel tools for the discovery of more efficient compounds, identifies
previously unknown antifungal aspect of off-patent FDA-approved drugs and
highlights the interplay of mast cells with pathogenic fungi with the aim to
define new screening strategies.
vii
Abbreviations
ABC ATP-binding cassette
ALS Agglutinin-like sequence
AmpB Amphotericin B
CAT Catalase
CFW Calcofluor white
CPH1 Candida pseudohyphal regulator
EFG1 Enhanced filamentous growth
ERG Ergosterol
FHL Factor–H-like protein
GAS Group A Streptococci
GFP Green fluorescent protein
HCS High content screening
HMCs Human mast cells
HSL Homoserine lactone
HTS High-throughput screening
HWP1 Hyphal wall protein
IFN Interferon
KO Knockout
LWR Length to width ration
MAPK Mitogen activated protein kinase
MC Mast cell
MCT Mucosal mast cell
MCETs Mast cell extracellular traps
MCP-1 Monocyte chemoattract protein 1
MDRs Multi-drug resistance
MIF Migration inhibitory factor
MOS Mean object shape
MTC Connective tissue mast cell
NETs Neutrophil extracellular traps
viii
NRG1 Negative regulator of glucose repressed genes
PAMPs Pathogen -associated molecular pattern
PRRs Pattern recognition receptors
RFG1 Repressor of filamentous growth
ROS Reactive oxygen species
SCF Stem cell factor
SOD Superoxide dismutase
TLR Toll-like receptor
TUP1 Thymidine uptake
YWP1 Yeast wall protein
Y-H Yeast to hypha
1
Introduction and Background
1.0 Human fungal pathogens and pathogenicity
Fungal infections in humans are not perceived adequately as major disease
and increasing health problem despite the annual high morbidity and
mortality due to mycoses. Notably, more than 1.5 billion people globally
encounter superficial mycoses afflicting skin and nails. In addition, 50-75%
of women in their childbearing years experience at least one episode
vulvovaginal mycoses, while approximately 75 million women annually face
several relapsing incidents1. More importantly, mortality counts resulting
from invasive mycoses are comparable to tuberculosis or malaria whereby
more than 90% of lethal mycoses are caused by Cryptococcus, Candida,
Aspergillus or Pneumocystis1. Amongst these, the Candida spp. are the most
frequent etiologies of invasive opportunistic infections in
immunosuppressed individuals2.
1.1 Candida spp.
Candida albicans, Candida glabrata and Candida krusei are the most
prominent causes of human mycoses while C. albicans is always in "pole
position”2. Incidences of severe, opportunistic infections by Candida
albicans are continiously increasing worldwide. C. albicans is now ranked as
the second most-frequent cause of nosocomial infections along with
Staphylococcus aureus and Pseudomonas aeruginosa3. Notably, C. albicans
causes more than 50% of all nosocomial blood stream infection
(candididemia) cases4 with a mortality rate of ~36% in intensive care units 5.
An epidemiological study from USA describes that candiduria and systemic
candidiases were escalated 2-3 fold within 5 years6. Half of the non-albicans
candidiases are caused by C. glabrata which is, nonetheless, the most
frequently isolated fungal pathogen from HIV-patients diagnosed with oral
thrush 7; 8. Importantly, C. glabrata and C. krusei are treatment-refractory
against fluconazole, the most commonly used antifungal drug. C. glabrata
2
has evolved resistance to fluconazole by drug target mutation, whereas C.
krusei is naturally-resistant. In that line, hospitalized individuals are
frequently administered with fluconazole due to suspicion for a mycose or as
routine prophylactic procedure allowing an increase with severe mycoses
caused by C. glabrata or C. krusei 7; 9; 10.
1.2 C. albicans polymorphism
Virulence to cause invasive or superficial infections is closely related to the
capability of C. albicans to reversibly switch between budding yeast and
filamentous forms (Y-H transition)11. Filaments exist as pseudohyphae or
true hyphae (figure 1). Pseudohyphae are characterized by constrictions of
the septum as a chain of unseparated yeast cells with dissimilar cell walls11.
On the other hand, a true hypha grows apically from the mother cell which
periodically can form branches. This polarized growth has perfectly parallel
cell walls without constrictions to the septae11.
Figure 1: Candida albicans morphotypes12. C. albicans filamentation is defined as
switching from yeast (lower left) to hyphae (lower right) or to pseudohyphae (upper).
[Re-printed with permission of the Nature Publishing Group, Licence 3687551119070]
3
1.2.1 Two-way yeast to hyphal transition and virulence
Upon host susceptibility yeast can escape from the commensal niche, such as
the gut and the oral cavity, to other tissues by switching to hyphae. These
filaments have been demonstrated to be essential for dissemination, whereas
the yeast is rather considered the proliferative form13. Both are, however,
required for colonization, virulence and biofilm formation. In vivo and in
vitro experiments with several morphology-regulating transcription factor
mutants have shown to be avirulent and incapable to form biofilms14-16.
Candida pseudohyphal regulator (CPH1) is a transcriptional factor and part
of the conserved mitogen activated protein kinase (MAPK) transduction
pathway (figure 2). CPH1 knockout (KO) strain shows a significant reduction
of hyphal filamentation15; 16. Moreover, enhanced filamentous growth (EFG1)
is a transcriptional activator of hyphal transition. Lack of this gene results in
impairment of hyphal induction (figure 2) 15-17. However, under certain
conditions such as in response to serum EFG1 KO strains have shown to
form pseudohyphae. Interestingly, CPH1 and EFG1 double KO irreversibly
failed to filament resulting in a complete loss of virulence15-17.
The Y-H transition is not only dependent on transcriptional activators, but
also on transcriptional repressors such as thymidine uptake (TUP1)18; 19
(figure 2), and negative regulator of glucose-repressed genes (NRG1) and
repressor of filamentous growth (RFG1) 15; 20; 21. Nrg1p, Rfg1p and Tup1p are
proteins with DNA-binding domain which upon activation results in
suppression of hyphal-associated gene expression and consequently in
blockage of hyphal growth15;20;21.
4
Figure 2: Regulatory network of Y-H transition in Candida albicans 15. [Granted Re-
printing permission from American Society for Microbiology]
Farnesol, a quorum-sensing molecule, is secreted by C. albicans to disturb
the Y-H transition via TUP1 activation22-24. It is also assumed to participate
in yeast relocation from biofilms in order to disseminate the infection. In
addition to farnesol, homoserine lactone (HSL) has antidimorphic activity by
blocking hyphal growth. HSL has been observed to be produced and secreted
from Pseudomonas aeruginosa in co-infections with C. albicans22-24. HSL
influences the transcriptional upregulation of TUP1, NRG1 and of yeast wall
protein (YWP1), leading to inhibition of Y-H transition and biofilm
impairment23.
Taken together, the Y-H transition in several fungi and particularly in
C. albicans is an essential virulence trait of the pathogen to establish
successful colonization and infection. Consistent with this notion,
C. albicans cells are incapable to invade human cells, to escape phagocytosis,
and to form biofilms when Y-H transition is disturbed resulting in an
5
avirulent state. Therefore, one could say that the reversible Y-H switching is
the “Achilles´ heel’’ of C. albicans.
1.3 C. albicans evasion of human defense
Even though human immune responses to microbial invasion are mostly
victorious, some pathogens are able to overcome attacks, such as
phagocytosis, oxidative burst or released antimicrobial peptides25. Fungal
pathogens in turn are armed or likewise have evolved various mechanisms to
oppose the human immune system26. The latter reacts to fungal invasion
primarily by the recruitment of the first line of defense namely neutrophils
and macrophages27;28.
Fungal cell wall components, such as mannan, β-(1.6) and (1.3)-glucan, are
major pathogen molecular associated patterns (PAMPs) for innate immunity
(figure 3). PAMPs are recognized by different pattern recognition receptors
(PRRs), such as Dectin-1, Dectin-2, toll-like receptors (TLR) TLR2 and
TLR429-32 (Figure 4). C. albicans can evade detection by either masking the
recognition site or by escaping from macrophages’ ensnaring and
phagolysosomal toxicity. For example, Dectin-1 from human cells senses β-
glucan from the fungal cell wall which C. albicans camouflages by the use of
mannoproteins33. In addition, C. albicans yeast cells might also escape from
phagolysosomes in human macrophages by induction of hyphal growth
resulting in cell penetration and pyroptosis. Interestingly, in human
neutrophils this escape route for C. albicans is blocked34; 35.
6
Figure 3: Candida albicans cell wall architecture 36. [Re-printed with permission of the
Nature Publishing Group, Licence 3690810405720]
A different escaping mechanism of C. albicans cells is the production of
various superoxide dismutase proteins (Sod) to oppose neutrophil and
macrophage ROS37. C. albicans possesses cytosolic and mitochondrial Sods
to detoxify ROS. Upon superoxide (O2
-) production, the primary ROS during
the oxidative burst from the host cell, C. albicans expresses Sods which
convert O2
- to hydrogen peroxide (H2O2), while in turn catalase protein
(Cat1p) decomposes H2O2 to H2O and O2
38. To date, Sod1p (cytoplasmic),
Sod2p (mitochondrial), Sod3p (cytoplasmic), Sod4p, Sod5p and Sod6p (cell
surface) have shown to prevent host’s hazardous oxygen radicals37-39.
7
Figure 4: Candida albicans cellular components recognized by human immune
system36. [Re-printed with permission of the Nature Publishing Group, Licence
3690810405720]
The fact that Sods 4-6 are located on the cell surface indicates that they play
a role in protection against host-originated ROS stress. Indeed, Sod4p and
Sod5p have shown to counteract the oxidative burst as demonstrated by
reduced cellular viability of SOD4 and SOD5 double-KO mutants when
interacting with macrophages37. In good agreement, Sod5p is induced under
hyphal growth, which is essential for escape from macrophage
phagolysosomes38; 40.
Another example of a C. albicans defense strategy is the characteristic
evasion of the complement system. The human complement system is
mediated by three pathways, the classical, the alternative, and the lectin
pathway. The classical pathway initiates via an antibody-antigen complex,
while, the alternative pathway is antibody-independent and induced by
PAMPs on microbial surfaces41. The lectin pathway is activated via binding of
host-derived lectin to fungal mannose- and mannan-related PAMP
molecules. The lectin pathway, as the other two pathways, drives the
generation of C3 convertase to hydrolyse C3 to C3a and the C3b opsonin.
8
Factor H and factor H like protein-1 (FHL) mediate further activation of C3b.
C. albicans encodes the pH-regulated protein-1 (Pra1p) which is released
from both yeast and hyphal cells to bind Factor H and FHL42. This prevents
the respective activation of C3 upon recognition of fungal cells.
9
2.0 Human innate immunity
The human immune system is categorized as innate and adaptive branch.
Adaptive immunity is characterized by slow reaction (>4 days) but with a
specific immunological memory. When innate immune responses fail to
entirely clear microbial invaders the adaptive branch takes over and by
building up specific memory, it can activate fast responses upon re-infection
for efficient and rapid removal of “memorized” microbes. However, innate
immunity being the first line of defence does not require prior exposure, but
is rather rapid and efficient. The innate branch consists of three main
barriers the primary-physical (skin), the chemical (stomach acidity) and the
cellular barrier (immune cells) 41. Neutrophils are part of the innate
immunity and defined as professional phagocytes supported by the mucosal
immune cells, such as mast cells, whose function against pathogens is poorly
explored.
2.1 Neutrophils
The neutrophils are the most abundant leukocytes circulate in the blood
stream. They carry a plethora of cytoplasmic granules and have a
characteristic multilobed nucleus (figure 5). Neutrophils are terminally-
differentiated, non-dividing cells which after their maturation process, called
granulopoiesis, in the bone marrow are released to the blood stream. To
date, the exact life-span of neutrophils is not unambiguously determined;
moreover it depends on several variables, such as the variety of stimuli.
Nevertheless, according to current literature it ranges between 6 hours to 5
days approximately43-45. During this period they are fully-equipped to deal
with pathogens. Parts of their antimicrobial arsenal include the secretion of
ROS, peptides and proteases46. The ROS production also enhances
phagocytosis by boosting the release of various enzymes and antimicrobial
peptides to the phagolysosome47; 48.
10
Figure 5: Neutrophil with the characteristic lobulated nucleus (red) and granules
(yellow)49. [Granted re-printing permission from Wikiversity Journal of Medicine]
In addition to above defense tools, neutrophils are also able to prevent
pathogenicity by “sacrificing” themselves, via a novel cell death process.
Upon contact to pathogens, neutrophils undergo a programmable molecular
signalling and intracellular rearrangement to eventually release neutrophil
extracellular traps (NETs)50. NETs are web-like structures composed of a
nuclear DNA scaffold decorated with cytoplasmic and granular material51. By
producing NETs Neutrophils entrap microbes and in the case of pathogenic
fungi, such as C. albicans, NETs have a fungistatic mechanism. Mainly the
NET–bound protein-calprotectin, a zinc-chelator, drives C. albicans to
growth arrest, when it is entangled in NETs52. Eventhough NETosis (NET-
forming process in analogy to apoptosis) is a very defined and distinct form
of cell death and continuously new triggering stimuli are revealed the exact
molecular details and regulatory networks remain poorly defined.
2.2 Mast cells
Mast cells (MCs) are tissue-resident leukocytes originated from
hematopoietic progenitors (figure 6). The respective progenitors are primed
with stem cell factor (SCF) which binds on SCF receptors/CD117/tyrosine-
protein kinase also termed c-kit53-55. After differentiation and maturation
MCs leave the peripheral blood to be further differentiated into two dinstict
subtypes, the mucosal MC (MCT) and the connective tissue MC (MCTC)56; 57
(table 1). The basic differences of MCT and MCTC are their residency to
11
different tissues and granular composition as well as the chymase expression
which is absent in MCT
56; 57.
Figure 6: Hematopoietic tree and mast cell maturation41. [© 2007 Janeway's
Immunobiology, Seventh Edition by Murphy et al. Reproduced by permission of Garland
Science/Taylor & Francis Group LLC.]
2.2.1 Mast cells in allergies
MCs have strong IgE-binding capacities via the expression of the high-
affinity IgE receptor, FcεRI, whereas other IgE-receptor-associated cells,
such as eosinophils, express IgE-binding receptor FcεRII with lower affinity
than FcεRII 57; 58. IgE as well as other secreted allergic triggers, such as
cytokines, anaphylatoxins or neuropeptides59, have beyond doubt connected
12
MCs with allergic responses. Indeed, human MCs undergo IgE binding upon
activation with various stimuli, such as antigen/allergen (peanut, pollen and
latex), allowing mediator production57; 60. The mediator secretion is classified
into two distinct mechanisms, the preformed mechanism and the newly-
synthesized molecule mechanism56;57;61. Preformed mediators are “ready-to-
go” molecules such as histamine, heparin, serotonin, cathepsin G and TNF-
α. Examples of newly-synthetized mediators are nitrogen and oxygen
radicals, different cytokine and chemokines (TNF-α, MCP-1 and MIP-1α) as
well as various lipid mediators (Prostagladin D2 and leukotrienes)56; 57; 61.
Table 1: Differences of mast cell subtypes 57. [Re-printed with permission from Springer
Publishers, Licence 3687600957650].
Feature MCTC cell MCT cell
Structural features
Grating/lattice granule ++ –
Scroll granules Poor Rich
Tissue distribution
Skin ++ –
Intestinal submucosa ++ +
Intestinal mucosa + ++
Alveolar wall – ++
Bronchi + ++
Nasal mucosa ++ ++
Conjunctiva ++ +
Mediator synthesized
Histamine +++ +++
Chymase ++ –
Tryptase ++ ++
Carboxypeptidase ++ –
Cathepsin G ++ –
LTC4 ++ ++
PGD2 ++ ++
TNF-α ++ ++
IL-4, IL-5, IL-6, IL-13 ++ ++
13
2.2.2 Mast cells and infections
MCs have versatile roles beyond allergies, as they actively participate in
different autoimmune diseases such as rheumatoid arthritis, asthma and
systemic sclerosis56;57. Furthermore, MCs are associated to inflammatory
diseases, such as, graft-versus-host disease, fibrotic disease and ischemic
heart disease as well as in various infectious diseases 56; 57; 62. Human MCs
immediate response against GAS (Group A Streptococci) comprises ROS
production and the release of in vitro and in vivo antimicrobial molecules,
similar to Neutrophils 63.
Figure 7: Role of mast cell responses to different microbial pathogens62.[Re-print
permission from Plos publisher]
PRRs expressed by MCs include TLRs, such as TLR2 and TLR4, well-defined
receptors for recognition of bacteria and fungi. MCs also express non-TLRs,
C-type lectin receptors, such as Dectin-1 and Mincle, for the identification of
fungal components (figure 7)64-66. The antibacterial contribution of MCs
includes the secretion of proteases and tumour necrosis factor alpha (TNF-
α). In vivo experiments highlighted a key role of MCs in innate immunity
against bacterial pathogens, such as for instance Escerichia coli, Klebsiella
14
pneumonia and Listeria monocytogenes, as indicated by a considerable
decrease of mouse survival in infected mast cell-deficient mice compared to
wild-type littermates67. Similar to NETs, mast cell extracellular traps
(MCETs), have been described, at first as a response to S. pyogenes68.
MCETs ensared and killed the bacteria (figure 8)69. Again, in analogy to
NETs, MCETs are composed by a DNA scaffold decorated with granular
proteins and antibacterial components, such as tryptase and LL-3768.
Figure 8: Mast cell extracellular traps. Staphylococcus aureus cells (black arrows)
ensnared by MCETs (white arrows) (modified from Jens Abel et al 2011)69. [Re-printed with
permission from Journal of Innate Immunity, Licence 3693791275161]
MCs mediated responses to viruses are poorly investigated, MCs recognize
viruses or viral double-stranded RNA via TLR3 which mediates the secretion
of antiviral type I interferons (IFNs) 70. Interestingly, in vitro and in vivo
MCs are reported to trigger antiviral properties of CD8+ T cells.
In summary, data exists which highlights the importance of MCs in defence
and clearance of bacteria and viruses, whereas MC-fungus interactions
virtually remain a “clean sheet”71; 72.
15
3.0 Antimycotics and their mode of action
An increase in the number of immunosuppressed patients due to cancer,
organ or bone-marrow transplantation and cystic fibrosis set the ground for
the emergence of opportunistic fungal pathogens. The lack of rapid
diagnostics and efficient antimycotics, results in emerging fungal
infections73. The development of a new class of antimycotics requires a better
understanding of Candida colonization, infectivity and virulence. Current
fungal antibiotics are few with a narrow target range31;32. The most-
frequently used classes of antifungals are polyenes, azole, allylamines and
echinonocandins (figure 9).
Figure 9: Fungal cell anatomy and antifungal targets74; 75. Polyenes and azoles affect
directly or indirectly the ergosterol integrity as well as the β-glucan synthesis of the cell wall.
Other drugs target DNA and protein synthesis.[Adapted from Shankar et al 2013]
3.1 Polyenes
Polyenes aim for ergosterol, the functional analog of cholesterol in
mammalian cell membranes and biosynthesis of this molecule is essential for
fungal growth. Therefore, it is an ideal target for antifungal agents 74. The
mode of action is characterized by channel formation in the plasma
16
membrane upon binding of polyene molecules to ergosterol leading to ion
leakage76. Amphotericin B (AmpB) and nystatin are the most common
examples from this class of antifungals (figure 10).
A B
Figure 10: Nystatin (A) and AmpB (B) chemical structures.
AmpB is predominantly used to treat systemic mycoses, whereas nystatin is
applied for the therapy of oral thrush 75. Albeit its antifungal potency, AmpB
causes notable toxic side effects. As AmpB is able to interact with sterols, it
not only interacts with ergosterol, but also with cholesterol, although with
lower affinity. As a result, AmpB can be cytotoxic and consequently cause
renal and hepatic insufficiency2; 77.
3.2 Azoles
Azoles are synthetic compounds with a broad specificity against mycoses and
thus frequently used. Fluconazole is the most common member of the azole
family (figure 11)2. Azoles act by disturbing fungal cell membrane elasticity.
The membrane fluidity is balanced due to the presence of saturated fatty
acids and ergosterol. Fluconazole interacts with 14α-demethylase which
prevents the transition of lanosterol to ergosterol during biosynthesis of the
molecule. This causes loss of ergosterol and consequently loss of integrity of
the fungal cell membrane. Although fluconazole can inhibit 14α-demethylase
in the human cytochrome P450, it can not cause severe adverse effects.
17
Figure 11: Fluconazole chemical structure.
Fluconazole is very potent against C. albicans. However, there is a serious
concern regarding the emergence of resistant strains78. Morover, fluconazole
is inefficient against some fungal species.79; 80. C. krusei is naturally-resistant
to fluconazole, C. glabrata has a reduced sensitivity to fluconazole and
fluconazole-resistant Aspergillus strains are emerging. Nonetheless, new
fluconazole and itraconazole derivatives, such as voriconazole and
posaconazole, have proven to have high efficacy against different forms of
candidiasis and aspergillosis81; 82.
3.3 Allylamines
Allylamines target fungal squalene epoxidation of the ergosterol biosynthetic
pathway. Allylamines, such as terbninafine, cause non-competitive
disturbance of squalene epoxidase enzymatic activity83. Therefore,
allylamines have no function as enzyme-competitive-inhibitors towards
squalene epoxidase, but rather as squalene accumulators leading to
ergosterol deficiency thereby to cell membrane impairement83. Allylamines,
like terbinafine (figure 12) are effective against onychomycosis due to
dermatophytes or Candida spp84. It is mostly administered locally and
occasionally orally. Adverse effects ( acute uritaria, anorexia and epigastric
pain) caused by this drug have been mainly reported from long-term usage
of oral administration85.
18
Figure 12: Terbinafine chemical structure
3.4 Echinocandins
Echonochadins comprise the newest family of antimycotics and are
compounds partially chemically synthesized and partially derived from
natural products. Echinochadins are cyclic hexapeptide compounds
connected to acyl fatty acid chains86. These side chains function as linkers to
the fungal cell wall. Echinocandins such as caspofungin (figure 13), block the
enzyme complex β-1.3-D-glucan synthase and thereby β-glucan synthesis,
which leads to cells lysis due to exposure to osmotic pressure87; 88.
Figure 13: Caspofungin chemical structure.
Caspofungin has a wide antifungal sprectrum, particularly towards Candida
spp. On the other hand, it has a limited to negligible effect against other
fungi, such as the basidiomycete Cryptococcus neoformans. Generally, it is
the drug of choice for incidences of life-threatening mycoses in case of azole
inefficacy or as part of combinatorial therapies. Notably, there are low side
19
effects due to a lacking target homologue in human cells, but the increasing
numbers of echinocandin-resistant fungal strains are considerably reducing
the possibilities of usage 89.
3.5 Resistance to antimycotics
The increasing cases of resistance to antimycotics have been highlighted and
gave rise to the investigation and understanding of resistance mechanisms.
Fungal pathogens either evolve mechanisms to resist antifungal exposure or
are selected due to natural resistance through prophylactic drug
administration. Examples of resistant fungal isolates are identified in all
commonly-used antifungal classes. Some clinical isolates from C. albicans
were reported to carry mutations in Δ5,6 sterol desaturase (ERG3) resulting
in decreased susceptibility to AmpB and azoles due to the replacement of
ergosterol by other sterols, such as 3β-ergosta-7, 22-dienol and 3β-ergosta-
8-enol90.
In contrast, C. glabrata elevates the concentration of ergosterol resulting in
descreased susceptibility to azoles and AmpB. Elevation of ergosterol levels
was achieved by increasing expression of ERG11 the gene coding for
microsomal cytochrome P-450 14α-demethylase90. Interestingly, the natural
resistance of C. krusei to azoles originates from expression of membrane
transporters- multidrug resistance (MDRs) efflux pumps - ABC1 and ABC2 -
which use azoles and other toxic compounds as substrates91; 92. MDR efflux
pumps are carried by all fungi, whereas different fungi express specific MDR
mechanisms93;94. Upon drug exposure, MDRs efflux the drug to decrease
intracellular drug concentrations and to consequently eliminate the
antifungal activity.
3.6 Alternative strategies for novel antimycotics
Due to the numerous drawbacks of the current antifungal agents the
identification of novel compounds is urgently needed. Since, the fungicidal
and fungistatic approach of the current drugs can promote the development
20
of resistant strains; the importance of new antifungal approaches is evident.
The reversal Y-H transition of C. albicans and other species of the Candida
clade is essential for virulence in order to establish successful colonization,
biofilm formation or immune evasion14;16;23. Thus, interference of this
transition constitutes an optimal target for new therapies. A chemical
compound that can block the yeast to hyphal switch will drive C. albicans to
remain in a commensal morphotype, the yeast form95. Examples of such
antidimorphic compounds are not numerous and to date none of the
identified hits has reached the clinical level. Indeed, it is a very challenging
strategy since an efficient Y-H transition blocker should not be fungicidal or
fungistatic therefore leaving the cellular viability undisturbed.
A successful detection of new antifungal agents is mainly based on the
quality of high-throughput screening assay (HTS). An ideal HTS has to be
rapid, reproducible and reliable. HTS methods targeting the identification of
antidimorphic compounds have been previously presented96-98. The basis of
these studies was the construction of hyphal specific reporter strains. Green
fluorescence protein (GFP), for instance, was placed downstream of the
hyphal specific protein (HWP1) promoter and upon promoter activation, due
to hyphal switching, GFP is expressed97. Subsequently, antidimorphic
compound cause decrease of fluorescent levels.
Approaches related to reporter strains can lead to false-negative or false-
positive hits. For instance, there is a high possibility that the identified
compound has blocked the fluorescence by affecting GFP, rather than the
morphological transition. Alternatively, a chemical molecule disturbs the
HWP1 promoter activation, but not the Y-H transition, given that HWP1 is
not an essential Y-H transition gene. More, assays have been described,
using for instance beta-galactosidase as reporter, with similar uncertainties
as mention above96.
21
In summary, the identification of antidimorphic compounds that disturb the
Y-H transition, but not the fungal cellular viability per se can form the basis
of a new class of antifungals. The identification of antidimorphic compounds
is dependent on the quality of the HTS, a major goal of this thesis. However,
until an applicable medication is developed, a long and expensive road filled
with challenges lies ahead.
22
Materials and Methods
Fungal strains
The fungal strains used for the thesis are all from the Candida clade.
Candida albicans type strain SC5314, Candida albicans clinical strain
UCB3-7922, Candida glabrata type strain ATCC 90030, Candida glabrata
clinical strain UCB3-7268, Candida dubliniensis type strain CD36/CBS7987
and Candida dubliniensis clinical strain UCB-3892. The clinical isolates
were from the strain collection of the Norrland University Hospital Umeå.
Fungal strains were cultured (o/n) in synthetic complete medium + 2%
glucose (SC medium).
Candida albicans GFP construct
For the needs of paper I C. albicans GFP constitutively expressing strain
(CAI4 pENO1-GFP-CyC1t) was generated. The sequence was ordered from
Genscript and integrated to pCaEXP by PstI and XbaI restriction enzymes.
pCaEXP was linearized by Stu1 restriction enzyme and introduced to C.
albicans CAI4 strain by homologous recombination to the RP10 locus99-102.
The transformation to the CAI4 genome was confirmed by sequencing.
Human mast cells
Human MC line (HMC-1) and cord blood-derived MCs (CBMCs) have been
used for paper I. HMC-1 was cultured at 37°C with 5% CO2 with the Roswell
Park Memorial Institute medium RPMI (RPMI, Life technologies) enriched
with 10% fetal calf serum, 100 U/ml penicillin and 100 μg/ml streptomycin
(Lonza)103. CBMCs are differentiated from CD34+ cells which were isolated
by positive selection according to the manufacturer’s protocol (Miltenyi
Biotec). CD34+ cells cultured for 4 weeks in StemPro-34 SFM medium
(Invitrogen) enriched with 10 ng/ml of IL-6 and IL-3 at 37°C with 5%
CO2
104.
23
Isolation of human neutrophils
Neutrophils were isolated from venous blood of healthy donors with two
gradient steps for experiments presented in paper I. The first step uses
Histopaque 1119 (Sigma-Aldrich) to differentiate white blood cells from
erythrocytes and plasma. The second one uses different Percoll (Amersham)
concentrations that separates neutrophils from remaining cell types105.
Neutrophil and monocyte migration assay
Primary neutrophils/monocytes cell line (U937) were stained with
fluorescent BCECF-AM (3.3 μM Sigma-Aldrich) cytoplasmic dye.
Neutrophils/monocytes migration was tested in a transwell system and
presented in paper I. The neutrophils/monocytes were seeded in the upper
chamber of transwell inlets attached to 24-well/plate (BD Falcon, HTS
FluoroBlok Insert, 3.0 μM pore size)106. Collected supernatants from mast
cells infected with different C. albicans concentrations were tested for
chemotactic activity towards PMNs/monocytes. The supernatants were
placed into the bottom wells and migration from the transwell inlet into the
bottom well was monitored every minute for 3o min or 90 min, respectively,
using fluorescent signals from BCECF-AM dyed cells at 37°C, 5% CO2.
Migration was calculated as percentage of 100 % control for which the total
amount of fluorescent neutrophils/monocytes was place into the bottom
well.
Sytox green-based cell death assay
For paper I mast cell death was monitored using the cell-impermeable DNA
dye sytox green. MCs (5 × 104 cells/well) were infected with C. albicans or
left uninfected in a black 96-well plate106. Sytox green was added to all wells
and cell death was quantified according the intensity of fluorescent signal. As
a 100% lysis control MCs were lysed with triton X-100. As a negative control
the cells were left untreated. The assay was monitored for 16 hours at 37°C,
24
5% CO2 and the MC cell death was calculated as percentage of the fluorescent
signals from the 100% lysis control.
Mast cell degranulation assay
MC degranulation is part of paper I and it is based on β–hexosaminidase
secretion107. MCs (1 × 105 cells/well) were infected with different C. albicans
concentrations and the collected supernatants from these infections were
assayed for degranulation. For this purpose, the supernatants were
incubated for 2 hours with 2.738 mg/ml 4-P-nitrophenyl-N-acetyl-β-D-
glucosaminide. Subsequently, the β–hexosaminidase release from infected
MCs in comparison to the UC was measured by means of absorbance (A405).
Cytokine quantification assay
In paper I, the release of cytokines was tested in 24-well plates. Supernatants
were collected from C. albicans-infected mast cells (1 × 106 cells/well) and
from uninfected controls. The supernatants (50 μl) were screened for 27-plex
and 21-plex panels (Bio-Rad Inc., USA) from a microplate reader Bio-Plex
200 (Bio-Rad Laboratories). The quantification was based on respective
standard curves according to manufacturer’s recommendations.
Cellular viability
Cell viability was measured by means of ATP levels. This assay is part of
paper I-III and was used to characterize the cellular viability of fungal cells
in response to either mast cells or chemical compounds. The assay is based
on the lumiscent CellTiter-Glo Promega kit. C. albicans (5 × 104 cells/well)
were challenged with MCs (5 × 104 cells/well), at a multiplicity of infection of
1 (MOI1) or with different concentrati0ns of chemical compounds.
Subsequent to infection, MCs were lysed with Triton X-100. After the
mammalian or chemical challenge equal volumes of fungal cell suspensions
were added and incubated for 15 min. The luminescent signals were recorded
using a Tecan Infinite F200 microplate reader.
25
High content analysis of yeast and hyphal morphotypes
The development of a high-throughput screening assay discriminating yeast
to hyphal C. albicans cells is presented in paper II. C. albicans cells (SC5314)
and C. albicans KO strains Δefg1 and Δedt1 were grown overnight at 30oC in
SC medium. The next day a subculture (1 × 107 cells/ml) from each strain
was inoculated at 30oC for 3h. Cells were washed and resuspended
(2 × 105 cells/ml) in 1X PBS. Cells (50 μl) were seeded in 96 well plate (black
with transparent bottoms) and RPMI 1640 was used to make-up the volume
(200μl). The cells were incubated for 3, 6 and 24 h and fixed with 2%
paraformaldehyde (PFA).
Subsequently, the cells were stained with 0.1% calcofluor white
(CFW/Sigma-Aldrich), chitin-specific, and the plate was scanned with a
fluomicroplate microscope (HCA-Cellomics ArrayScan VTI, Thermo
Scientific). The automatically captured images from the microscope were
analysed with the high content analysis software. According to the individual
cells the cellular size and shape were determined. The sizes and shapes were
defined as length to width ratio (LWR) and mean object shape (MOS=
c2/4π)*area). The method validity as a HTS was also defined by the Ζ′ factor
calculation for LWR and MOS 108.
26
Aims
A professional phagocyte from humans, the PMN, is able to block
morphological transition of C. albicans from yeast to hyphal growth.
Neutrophils achieve this either by internalization of C. albicans yeast-form
cells or by the release of NETs. Inspired by this notion, we raised two
questions: First, do other immune cells contribute to anti-candida activity in
a similar fashion? MCs are tissue-dwelling immune cells which have PRRs
for microbial PAMPs, release ROS and proteases for destruction of microbes.
Although an emerging body of literature describes antibacterial responses of
MCs, their interaction with and response to fungal pathogens is virtually
unexplored. We therefore investigated how MCs recognize and respond to C.
albicans. Secondly, is it possible to identify chemical molecules which
interfere with Y-H transition and thus mimic the antifungal activity of
Neutrophils? We addressed this question by i) developing a new, reliable
HTS screening assay for antidimoprhic compounds and by ii) screening
libraries of off-patent and off-target FDA-approved drugs for antidimorphic
as well as fungistatic activity. Repurposing screens, such as ours, are
promising, since it is time-consuming and excessively expensive to develop a
drug from scratch.
27
Paper I
Human MCs recognize C. albicans and release neutrophil-recruiting, pro-
inflammatory and anti-inflammatory cytokines in a timely orchestrated
manner. MCs transiently kill C. albicans and form MCETs to trap the fungal
pathogen. In turn, C. albicans is able to escape from MCs at later time
points.
Paper II
A new HTS assay is presented to identify antidimorphic compounds, from
large chemical compound libraries, that are not fungistatic.
Paper III
Repurposing screen: Identification of antifungal activity in off-patent drugs
licensed to serve other purposes.
28
Results and Discussion
Paper I
Opportunistic pathogen Candida albicans elicits a temporal
response in primary human mast cells
This study investigated how human MCs (hMCs) respond towards C.
albicans. The repsonse could be divided into three time phases; the
immediate (0-3 hours), intermediate (3-12 hours) and late response (>12
hours) (figure 14). hMC degranulation was detected as early as 1 hour post
infection (immediate phase) reaching 80 % above uninfected control (UC).
In addition, within 6 hours hMCs secreted considerable amounts of IL-8,
significantly above UC. IL-8 is a chemokine, strongly associated to
neutrophil migration. Importantly, infected hMCs released macrophage
migration inhibitory factor (MIF) but not monocyte chemoattractant protein
(MCP-1). Those two cytokines have opposing roles: MIF leads to inhibition
of monocyte chemotaxis, whereas MCP-1 induces monocyte
chemoattraction. MIF release was significantly above UC whereas MCP-1
release upon C. albicans stmulation was rather below UC suggesting that
hMCs do not recruit monocytes upon C. albicans infection. We functionally
analysed recruitment of neutrophils and monocytes using a migration assay
in which the respective infection supernatants served as a chemotractant for
PMNs or monocytes. Interestingly, hMCs possess antifungal activity given
that 6 hours post infection C. albicans cell viability has been reduced
approximately to 50 % compare it to the fungal growth control(figure 15 B).
29
Figure 14: Orchestrated responses of human mast cell upon encounter with
Candida albicans. [Re-produced with permission from Nature publishing group109]
During the intermediate phase MIF concentration increased, whereas IL-8,
though decreased, remained significantly above UC. Importantly, hMCs
release MCETs which begins from the intermediate phase and lasts until the
late phase. Even though hMCs could not terminate fungal growth, the fungal
cells were entrapped within the MCETs according to microscopic
investigation. Finally, the late phase demonstrates the potency of hyphal
forms to cause MC lysis originating either from extracellular and
intracellular space. The cell death in hMCs is C. albicans-mediated either
due to hyphal penetration or due to induction of MCETs (figure 15 A + C). In
addition to MIF, MCP-1 and IL-8 secretion, at late phase, the cytokines IL-16
(adaptive immunity-related) and IL-1rα (anti-inflammatory protein) were
released.
30
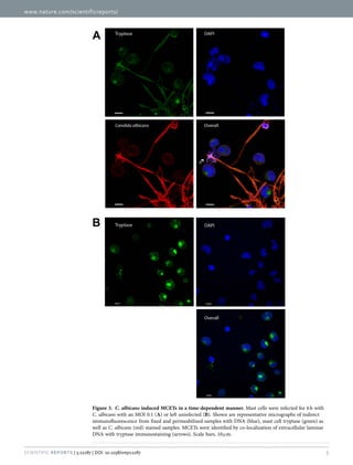
Figure 15: Mast cell anticandida and C. albicans antimast cell activity. MCET
secretion upon C. albicans stimulation (A). Transient antifungal activity of MCs which is not
dependent on MCETs as determined with DNase digest of DNA traps (B). . MC cell death
induced by C. albicans is time and concentration dependent (C).[Re-produced with permission
from Nature publishing group109]
This study illustrates the responses of hMCs upon interaction with C.
albicans. MCs secrete cytokines related to innate and adaptive immune cells.
In addition, hMCs show a transient antifungal activity which is independent
from MCET production. From the pathogen point of view, C. albicans
displays antimast cell activity leading to mast cell lysis by hyphal invasion
either from outside-to-inside or from inside-to-ouside. Conclusively, hMCs
indeed serve as tissue-sentinels for commensal fungal pathogen. It will be
beneficial for the development of new antifungal agents to gain more insight
into MC responses to other fungal pathogens.
31
Paper II
Novel high-throughput screening method for identification of
fungal dimorphism blockers
Inspired by the weakness of non-filamentous C. albicans to cause disease, we
aimed to develop a high-throughput screening (HTS) method to identify
non-fungicidal molecules that break C. albicans Y-H transition. The high
content screening (HCS) is a cell-based assay using image analysis via an
automated fluorescent microscope in order to be able to visually
discriminate yeast from hyphal growth. The analysis was subsequently
incorporated into an algorithm to allow automated analysis of acquired
images.
Mutant C. albicans strains that are unable to generate hyphae served as key
references, namely Δefg1 and Δedt1. These mutants continue growing as
yeast-form cells under otherwise hypha-inducing conditions and thus should
be distinguishable from growing wild-type hyphae applying the image
analysis and undelying algorithms. We used the preservative thimerosal to
kill C. albicans as additional control. Farnesol is a quorum sensing molecule
released by C. albicans to inactivate hyphal induction and to promote
apoptosis110. Farnesol can therefore contribute to regulation of colony
density. The molecule is additionally immune-modulatory activating the
innate, however attenuating the adaptive immune response to C. albicans,
respectιvely111. In our setup, farnesol blocked the hyphal transition and did
not affect yeast growth at 3 and 6 h. Therefore, we included treatment of C.
albicans with farnesol as a positive test compound in our assay112.
Amongst several different parameters from the HCS we chose length width
ratio (LWR) and mean object shape (MOS) which sufficiently described
yeast-shaped and hyphal cells for proper discrimination. LWR is the quotient
of length and width of an object. Circular objects thus have an LWR of 1,
whereas rod-shaped objects have values above 1 depending on the maximum
length. MOS is defined as the ratio of circumference squared to 4π*area
32
(MOS = [(c2/4π)*area]). Circular objects therefore have a MOS of 1 and
filamentous of >1.5. Wild-type C. albicans grown under hypha-inducing
conditions at 3 hours and 6 hours resulted in LWR and MOS values above
1,5, while grown under yeast-inducing conditions resulted in LWR and MOS
values below 1.5 (figure 16). The control conditions including dead, mutant
and farnesol-treated C. albicans additionally showed LWR and MOS values
below 1.5. Hence, we used a threshold of LWR and MOS of 1.5 to clearly
define yeast or hyphal cells, respectively.
Figure 16: Distinction of yeast and hyphal cells. Different LWR and MOS values for the
indicated strains and conditions are shown. LWR after 3 hours (A) and 6 hours (B) as well as
MOS after 3 hours (C) and 6 hours (D). [Re-produced with permission from Sage publisher113
To distinguish fungistatic or fungicidal compounds from agents that purely
inhibited morphotype transition without affecting yeast growth we added an
additional layer to the assay. We tested for C. albicans viability using ATP
quantification. Only metabolically active and thus living cells produce and
33
retain measurable ATP levels (figure 17). This assay is reliable, rapid and is
not affected by the hyphal morphotype. Serial dilution and plating for colony
counting cannot be applied for quantification of hyphae, since growing cells
do not separate and hyphal filaments additionally tend to clump. Both
features lead to false results in quantification methods based on colony
counting. The ∆edt1 and ∆efg1 strains as well as farnesol-treated C. albicans
resulted in ATP levels close to untreated control. Dead C. albicans and
farnesol-treated overnight resulted in negligible ATP levels (figure 17).
Until today, other assays have been suggested for detection of antidimorphic
molecules96-98. However, the described assays are dependent on reporter
strains which are based on the promoter of hyphal wall protein 1 (HWP1).
HWP1 is expressed under hypha-inducing conditions and repressed during
yeast growth. As reporters placed downstream of the promoter the open
reading frames (ORFs) for either green fluorescent protein (GFP)97; 98 or
beta-galactosidase (lacZ)96 were used.
Figure 17: The cellular viability of Candida albicans when challenged with
farnesol and thimerosal and the cellular viability of Candida albicans mutant
yeast-locked strains. Candida albicans cellular viability was recorded after 3 (A), 6 (B) and
24 (C) hours. Farnesol blocks the Y-H switching, but retains the cellular viability: in contrast
thimerosal kills the cells. For screening purposes farnesol represents an ideal antidimorphic
compound, thimerosal mimics a fungistatic / fungicidal agent. [Re-produced with permission
from Sage publisher 113]
An advantage of our method is the fact that it is applicable for type fungal
strains and not dependent on genetically-modified strains, such as GFP and
lacZ reporter strains. During development we accounted for the antifungal
34
susceptibility testing (AFST) guidelines of the European committee on
antimicrobial susceptibility testing (EUCAST) which is considered standard
for this type of analyses. In the two step screening approach the positive hits
are detected by means of C. albicans LWR and MOS values for cells derived
from image analysis. Subsequently, the positive hits were tested for
fungistatic / fungicidal activity by ATP quantification. Thus, this method can
reproducibly distinguish fungistatic / fungicidal agents from solely
antidimorphic compounds. Importantly, our method was reported as
suitable and valid for HTS given that Ζ′ factor calculation of LWR and MOS
for 3 hours was scored between 0.5 – 1 describing the method as an excellent
assay108.
Conclusively, the long-term goal of this screening is to identify a new
generation of virulence-blocking agents with the potential to be developed
into novel, efficient antifungal drugs. Remarkably, the method is applicable
for compound screenings against any pathogenic fungus that changes
morphology from roundish to filamentous forms or vice versa, such as
certain non-albicans species, Aspergillus spp.or Histoplasma spp..
35
Paper III
Antifungal application of nonantifungal drugs
To date, the standard antifungal drugs (SAD) are only few in numbers with
partially severe side effects. In this study, C. albicans was challenged with
844 patented drugs and the positive hits further tested on C. dubliniensis
and C. glabrata on both type and clinical strains at 6 and 24 hours
incubation time (table 2).
Despite, C. dubliniensis phenotypical and genetical similarities to C. albicans
it is less pathogenic due to the lack of important virulence factors, such as
Agglutinin-Like Sequence (ALS)114. Though lacking the Y-H transition C.
glabrata though it lacks the yeast to hyphal transition it remains an
important pathogen mainly due to the high resistance against the most
frequent antifungal, fluconazole115. Seven non-antifungal drugs from four
different categories were shown to have potent antifungal activity against the
tested Candida spp. using three different, independent assays.
Drug serial dilutions, cell concentrations, incubation times and growth
susceptibilities were performed according to EUCAST guidelines with minor
modifications116. The minimum inhibitory concentration (MIC) was
determined according to absorbance (A450) and cellular viability by means of
ATP levels117. However, since both readout assays regarding C. albicans
growth showed comparable results with small variations, the susceptibility
testings of the clinical strains were carried out with ATP measurements
exclusively. Furthermore, five non-antifungal drugs with a proved antifungal
activity served as controls.
After challenge with the novel candida off-patent drugs, C. albicans type and
clinical strain UCB3-7922 showed up to 50% susceptibility whereas C.
dubliniensis growth inhibition mostly ranged 30%. C. glabrata growth was
affected in three of the drugs up to 30% but it is resistant to Auranofin
control which showed to have up to 100% anticandida activity towards C.
albicans and C. dubliniensis. The novel antifungal compounds activity was
36
also tested in comparison to different SADs (table 3). All the drugs were
tested in 1µM, below the maximal reachable concentration in humans,
incubated at equal time and which led to comparable growth inhibition.
The de novo designing of drugs presupposes very long time and high
budgets. Here, we report a drug re-purposing study which provides new
antimycotic options to protect immunocompromised patients from
opportunistic fungal pathogens. So far only a small proportion of the entity
of FDA-approved drugs has been tested. There is a high likelihood that more
off-target antifungal drugs can be identified with our methods.
Table 2 : Candida spp. susceptibility to seven novel antifungal off-patent drugs
[Re-produced with permission from ASM publisher117]
MIC MIC0.3 MIC MIC0.3 MIC MIC0.3 MIC MIC0.3 MIC MIC0.3 MIC MIC0.
3
Haloperidol HCl 6.4 × 10−3
 to 3.76 3.76 0.46 3.76 0.38 3.76 0.38 > 3.76 0.38 >3.76 3.76 >3.76 >3.76
Trifluperidol 2HCl 7 × 10−3
  to 4.00 4.00 0.40 >4.00 0.40 >4.00 >4.00 > 4.00 0.40 >4.00 >4.00 >4.00 >4.00
Stanozolol 3.3 × 10−3
  to 3.29 >3.29 0.33 >3.29 0.33 >3.29 3.29 >3.29 3.29 >3.29 >3.29 >3.29 3.29
Melengestrol acetate 6.8 × 10−3
 to 3.97 3.97 0.37 3.97 0.40 >3.97 3.97 >3.97 1.80 >3.97 3.97 >3.97 3.97
Megestrol acetate 6 × 10−3
  to 3.85 3.85 0.39 3.85 0.39 >3.85 3.85 >3.85 3.85 >3.85 3.85 >3.85 3.85
Tosedostat 4 × 10−3
  to 4.00 >4.00 4.00 >4.00 4.00 >4.00 4.00 >4.00 4.00 >4.00 4.00 >4.00 2.00
Amonafide 2.8 × 10−3
  to 2.83 >2.83 1.40 >2.83 2.83 >2.83 2.83 >2.83 1.40 >2.83 >2.83 >2.83 >2.83
Methiothepin maleate 7 × 10−3
 to 3.57 3.30 0.31 3.30 0.36 >3.57 0.36 >3.57 0.36 3.57 0.36 3.57 0.36
Auranofin 4 × 10−3
  to 6.78 0.68 0.08 0.61 0.07 0.68 0.04 0.62 0.04 1.10 0.62 >3.73 3.73
Rapamycin 9 × 10−3
 to 9.14 0.002 <9 × 10−3 0.002 <9 × 10−3 0.009 <9 × 10−3 0.01 <9 × 10−3 0.50 0.04 0.09 0.009
UBC3-7268
(clinical strain)
Antifungal agent Concn range
(μg/ml)
C. albicans C. dubliniensis C. glabrata
SC5314
(type strain)
UBC3-7922
(clinical strain)
CD36/CBS7987
(type strain)
UBC3-3892
(clinical strain)
ATCC 90030
(type strain)
37
38
Table 3: Standard antifungal drugs versus off-patent drugs. [Re-produced with
permission from ASM publisher117]
Drugs MIC MIC0.3
Standard antifungal
Tioconazole 0.39 μg/ml
Oxiconazole nitrate 0.40 μg/ml
Ketoconazole 0.50 μg/ml
Climbazole 0.29 μg/ml
Miconazole 0.40 μg/ml
Fluconazole 0.30 μg/ml
Amorolfine 0.32 μg/ml
Myclobutanil 0.29 μg/ml
Bifonazole 0.30 μg/ml
Sertaconazole 0.40 μg/ml
Itraconazole 0.70 μg/ml
Terbinafine HCl >1 μM
Nystatin >1 μM
Off-target antifungal
Haloperidol HCl 0.38 μg/ml
Methiothepin maleate 0.36 μg/ml
Auranofin 0.68 μg/ml
Trifluperidol 2HCl 0.40 μg/ml
Stanozolol 0.30 μg/ml
Melengestrol acetate 0.40 μg/ml
Megestrol acetate 0.39 μg/ml
Tosedostat >1 μM
Amonafide >1 μM
39
Concluding Remarks
• In response to C. albicans hMCs display a temporal antifungal
activity andsecrete chemokines to attract neutrophils but not
monocytes. C. albicans dimorphism causes mast cell lysis via hyphal
formation.
• A novel highthroughput screening method rapidly, reproducibly and
reliably dinsctints yeasts from hyphae and therefore can serve as the
basis for the development of a new class of antifungals.
• The seven novel off-patent antifungals with potent antifungal
activity provide new options for clinicians to treat patients with a
primary, immunosuppressive disease (cancer) and a potential,
secondary opportunistic mycose.
40
Acknowledgements
A successful PhD thesis, at least in natural sciences, requires tremendous
sacrifices, positive and collaborative working environment and the support
from all the beloved ones, family and bros.
Especially I would like to thank my wife. Kardoula mou without your
sacrifices and support the PhD studies would still be a dream.
I would like to thank my Parents for their countless help, I am really grateful
for that.
I would like to thank my brothers for all the support.
I would like to thank my friends in Cyprus for all the support.
Koumpare (Cotsios) You are a member of my family and a real buddy!!!
Though Brothers don’t thank each other i want anyway to Thank You!!!
Koumparos (Costas) whatever I say will be just not enough so I keep it
laconic and say a big Thank You!!!!
File Stephane Pavlide, you came in my life just at the right time!!! Thanks for
the help, support and beautiful discussions!!! Thanks bro!!!
Daskale (Apostolos Giorgakis) I feel blessed for you being in my life!!! Thank
You!!!
Pedro really thanks for always being there for me. I really appreciate it!!!
Thanks bro!!!
Kristina thanks for all the provided help to me and my wife!!! Thank you!!!!
Per thanks for being in my life and helping with everything. Thanks bro!!!
41
Madhu though I know you for only half a year, for the first minute the
chemistry worked. Thanks for the nice discussions and support. Thanks
bro!!!
Sujan though I met you just a month ago already the friendship started from
time 0´.Thanks bro!!!
Melis / Venki and Joseph we first met almost 10 years ago and still we
support each other like family members do. Thanks buddies!!!
I would like to thank the Urban group members (current and former) for
constructive and productive meetings and discussions. Ava thanks for the
very nice collaboration, Hanna thanks for the very nice discussions, Anna
thanks for the very funny time we had, Marc thanks for all the advices,
Sandra, Emily, Cecilia and Emil thanks for the nice time we had.
I would like to thank the groups of Mikael Elofsson, Krister Wennerberg and
Johan Bylund for the very good collaboration.
I would like to thank the Journal Club members. The groups of AS, SB,
UvPR, AJ and ÅG for the constructive discussion time.
I would like to thank my studies examiner Anders Sjöstedt for all the help!!!!
A big Thank You!!!
Last but of course not least I would like to thank my BOSS, Constantin
Urban. Thank you for being the Father of my PhD studies. A huge Thank
You!!!
42
References
1. Brown GD, Denning DW, Gow NA, et al.: Hidden killers:
human fungal infections. Science translational medicine 2012; 4:165rv113.
2. Pfaller MA, Diekema DJ: Epidemiology of invasive
candidiasis: a persistent public health problem. Clinical microbiology
reviews 2007; 20:133-163.
3. Arendrup MC: Epidemiology of invasive candidiasis. Current
opinion in critical care 2010; 16:445-452.
4. Banerjee SN, Emori TG, Culver DH, et al.: Secular trends in
nosocomial primary bloodstream infections in the United States, 1980-1989.
National Nosocomial Infections Surveillance System. The American journal
of medicine 1991; 91:86S-89S.
5. Hajjeh RA, Sofair AN, Harrison LH, et al.: Incidence of
bloodstream infections due to Candida species and in vitro susceptibilities of
isolates collected from 1998 to 2000 in a population-based active
surveillance program. J Clin Microbiol 2004; 42:1519-1527.
6. Berrouane YF, Herwaldt LA, Pfaller MA: Trends in antifungal
use and epidemiology of nosocomial yeast infections in a university hospital.
J Clin Microbiol 1999; 37:531-537.
7. Fidel PL, Jr., Vazquez JA, Sobel JD: Candida glabrata: review
of epidemiology, pathogenesis, and clinical disease with comparison to C.
albicans. Clinical microbiology reviews 1999; 12:80-96.
8. Maenza JR, Merz WG, Romagnoli MJ, et al.: Infection due to
fluconazole-resistant Candida in patients with AIDS: prevalence and
microbiology. Clinical infectious diseases : an official publication of the
Infectious Diseases Society of America 1997; 24:28-34.
9. Calderone R: The 7th Conference on Candida and Candidiasis,
Austin, Texas, USA, March 18-22, 2004. FEMS Yeast Res 2004; 4:885-886.
10. Pfaller MA, Messer SA, Hollis RJ, et al.: Trends in species
distribution and susceptibility to fluconazole among blood stream isolates of
Candida species in the United States. Diagn Microbiol Infect Dis 1999;
33:217-222.
43
11. Sudbery P, Gow N, Berman J: The distinct morphogenic
states of Candida albicans. Trends Microbiol 2004; 12:317-324.
12. Sudbery PE: Growth of Candida albicans hyphae. Nature
reviews Microbiology 2011; 9:737-748.
13. Dalle F, Wachtler B, L'Ollivier C, et al.: Cellular interactions of
Candida albicans with human oral epithelial cells and enterocytes. Cell
Microbiol 2010; 12:248-271.
14. Bastidas RJ, Heitman J: Trimorphic stepping stones pave the
way to fungal virulence. Proc Natl Acad Sci U S A 2009; 106:351-352.
15. Biswas S, Van Dijck P, Datta A: Environmental sensing and
signal transduction pathways regulating morphopathogenic determinants of
Candida albicans. Microbiology and molecular biology reviews : MMBR
2007; 71:348-376.
16. Lo HJ, Kohler JR, DiDomenico B, et al.: Nonfilamentous C.
albicans mutants are avirulent. Cell 1997; 90:939-949.
17. Braun BR, Johnson AD: TUP1, CPH1 and EFG1 make
independent contributions to filamentation in candida albicans. Genetics
2000; 155:57-67.
18. Wickner RB: Mutants of Saccharomyces cerevisiae that
incorporate deoxythymidine-5'-monophosphate into deoxyribonucleic acid
in vivo. J Bacteriol 1974; 117:252-260.
19. Williams FE, Trumbly RJ: Characterization of TUP1, a
mediator of glucose repression in Saccharomyces cerevisiae. Mol Cell Biol
1990; 10:6500-6511.
20. Murad AM, d'Enfert C, Gaillardin C, et al.: Transcript
profiling in Candida albicans reveals new cellular functions for the
transcriptional repressors CaTup1, CaMig1 and CaNrg1. Mol Microbiol 2001;
42:981-993.
21. Murad AM, Leng P, Straffon M, et al.: NRG1 represses yeast-
hypha morphogenesis and hypha-specific gene expression in Candida
albicans. The EMBO journal 2001; 20:4742-4752.
22. Hall RA, Turner KJ, Chaloupka J, et al.: The quorum-sensing
molecules farnesol/homoserine lactone and dodecanol operate via distinct
modes of action in Candida albicans. Eukaryot Cell 2011; 10:1034-1042.
44
23. Holcombe LJ, McAlester G, Munro CA, et al.: Pseudomonas
aeruginosa secreted factors impair biofilm development in Candida albicans.
Microbiology 2010; 156:1476-1486.
24. Kebaara BW, Langford ML, Navarathna DH, et al.: Candida
albicans Tup1 is involved in farnesol-mediated inhibition of filamentous-
growth induction. Eukaryot Cell 2008; 7:980-987.
25. Cheng SC, Joosten LA, Kullberg BJ, et al.: Interplay between
Candida albicans and the mammalian innate host defense. Infect Immun
2012; 80:1304-1313.
26. Chai LY, Netea MG, Vonk AG, et al.: Fungal strategies for
overcoming host innate immune response. Med Mycol 2009; 47:227-236.
27. Ermert D, Niemiec MJ, Rohm M, et al.: Candida albicans
escapes from mouse neutrophils. J Leukoc Biol 2013; 94:223-236.
28. Jimenez-Lopez C, Lorenz MC: Fungal immune evasion in a
model host-pathogen interaction: Candida albicans versus macrophages.
PLoS Pathog 2013; 9:e1003741.
29. Brown GD, Taylor PR, Reid DM, et al.: Dectin-1 is a major
beta-glucan receptor on macrophages. J Exp Med 2002; 196:407-412.
30. Jouault T, El Abed-El Behi M, Martinez-Esparza M, et al.:
Specific recognition of Candida albicans by macrophages requires galectin-3
to discriminate Saccharomyces cerevisiae and needs association with TLR2
for signaling. J Immunol 2006; 177:4679-4687.
31. Netea MG, Gow NA, Munro CA, et al.: Immune sensing of
Candida albicans requires cooperative recognition of mannans and glucans
by lectin and Toll-like receptors. J Clin Invest 2006; 116:1642-1650.
32. Tada H, Nemoto E, Shimauchi H, et al.: Saccharomyces
cerevisiae- and Candida albicans-derived mannan induced production of
tumor necrosis factor alpha by human monocytes in a CD14- and Toll-like
receptor 4-dependent manner. Microbiol Immunol 2002; 46:503-512.
33. Seider K, Heyken A, Luttich A, et al.: Interaction of
pathogenic yeasts with phagocytes: survival, persistence and escape. Curr
Opin Microbiol 2010; 13:392-400.
45
34. Ibata-Ombetta S, Jouault T, Trinel PA, et al.: Role of
extracellular signal-regulated protein kinase cascade in macrophage killing
of Candida albicans. J Leukoc Biol 2001; 70:149-154.
35. Uwamahoro N, Verma-Gaur J, Shen HH, et al.: The pathogen
Candida albicans hijacks pyroptosis for escape from macrophages. mBio
2014; 5:e00003-00014.
36. Netea MG, Brown GD, Kullberg BJ, et al.: An integrated
model of the recognition of Candida albicans by the innate immune system.
Nature reviews Microbiology 2008; 6:67-78.
37. Frohner IE, Bourgeois C, Yatsyk K, et al.: Candida albicans
cell surface superoxide dismutases degrade host-derived reactive oxygen
species to escape innate immune surveillance. Mol Microbiol 2009; 71:240-
252.
38. Martchenko M, Alarco AM, Harcus D, et al.: Superoxide
dismutases in Candida albicans: transcriptional regulation and functional
characterization of the hyphal-induced SOD5 gene. Mol Biol Cell 2004;
15:456-467.
39. Gleason JE, Galaleldeen A, Peterson RL, et al.: Candida
albicans SOD5 represents the prototype of an unprecedented class of Cu-
only superoxide dismutases required for pathogen defense. Proc Natl Acad
Sci U S A 2014; 111:5866-5871.
40. Nantel A, Dignard D, Bachewich C, et al.: Transcription
profiling of Candida albicans cells undergoing the yeast-to-hyphal transition.
Mol Biol Cell 2002; 13:3452-3465.
41. Kenneth M. Murphy PT, Mark Walport: Janeway's
Immunobiology, 2007.
42. Luo S, Poltermann S, Kunert A, et al.: Immune evasion of the
human pathogenic yeast Candida albicans: Pra1 is a Factor H, FHL-1 and
plasminogen binding surface protein. Molecular immunology 2009; 47:541-
550.
43. Amulic B, Cazalet C, Hayes GL, et al.: Neutrophil function:
from mechanisms to disease. Annual review of immunology 2012; 30:459-
489.
46
44. Pillay J, den Braber I, Vrisekoop N, et al.: In vivo labeling with
2H2O reveals a human neutrophil lifespan of 5.4 days. Blood 2010; 116:625-
627.
45. Tofts PS, Chevassut T, Cutajar M, et al.: Doubts concerning
the recently reported human neutrophil lifespan of 5.4 days. Blood 2011;
117:6050-6052; author reply 6053-6054.
46. Smith JA: Neutrophils, host defense, and inflammation: a
double-edged sword. J Leukoc Biol 1994; 56:672-686.
47. Borregaard N, Cowland JB: Granules of the human
neutrophilic polymorphonuclear leukocyte. Blood 1997; 89:3503-3521.
48. Klebanoff SJ: Myeloperoxidase: friend and foe. J Leukoc Biol
2005; 77:598-625.
49. Blausen: 3D Rendering of a Neutrophil. Wikiversity Journal
of Medicine, 2014:Blausen gallery 2014.
50. Brinkmann V, Reichard U, Goosmann C, et al.: Neutrophil
extracellular traps kill bacteria. Science (New York, NY 2004; 303:1532-
1535.
51. Urban CF, Reichard U, Brinkmann V, et al.: Neutrophil
extracellular traps capture and kill Candida albicans yeast and hyphal forms.
Cell Microbiol 2006; 8:668-676.
52. Urban CF, Ermert D, Schmid M, et al.: Neutrophil
extracellular traps contain calprotectin, a cytosolic protein complex involved
in host defense against Candida albicans. PLoS Pathog 2009; 5:e1000639.
53. Galli SJ, Tsai M, Wershil BK, et al.: Regulation of mouse and
human mast cell development, survival and function by stem cell factor, the
ligand for the c-kit receptor. Int Arch Allergy Immunol 1995; 107:51-53.
54. Valent P: Cytokines involved in growth and differentiation of
human basophils and mast cells. Experimental dermatology 1995; 4:255-
259.
55. Valent P, Sillaber C, Bettelheim P: The growth and
differentiation of mast cells. Progress in growth factor research 1991; 3:27-
41.
47
56. Church MK, Levi-Schaffer F: The human mast cell. The
Journal of allergy and clinical immunology 1997; 99:155-160.
57. Krishnaswamy G, Ajitawi O, Chi DS: The human mast cell: an
overview. Methods Mol Biol 2006; 315:13-34.
58. Marone G, Casolaro V, Patella V, et al.: Molecular and cellular
biology of mast cells and basophils. Int Arch Allergy Immunol 1997;
114:207-217.
59. Theoharides TC, Kalogeromitros D: The critical role of mast
cells in allergy and inflammation. Annals of the New York Academy of
Sciences 2006; 1088:78-99.
60. Jedrzejczak-Czechowicz M, Lewandowska-Polak A, Jarzebska
M, et al.: Mast cell and eosinophil activation during early phase of grass
pollen-induced ocular allergic reaction. Allergy and asthma proceedings :
the official journal of regional and state allergy societies 2011; 32:43-48.
61. Abraham SN, Thankavel K, Malaviya R: Mast cells as
modulators of host defense in the lung. Frontiers in bioscience : a journal
and virtual library 1997; 2:d78-87.
62. Urb M, Sheppard DC: The role of mast cells in the defence
against pathogens. PLoS Pathog 2012; 8:e1002619.
63. Di Nardo A, Vitiello A, Gallo RL: Cutting edge: mast cell
antimicrobial activity is mediated by expression of cathelicidin antimicrobial
peptide. J Immunol 2003; 170:2274-2278.
64. Kimura Y, Chihara K, Honjoh C, et al.: Dectin-1-mediated
signaling leads to characteristic gene expressions and cytokine secretion via
spleen tyrosine kinase (Syk) in rat mast cells. J Biol Chem 2014; 289:31565-
31575.
65. Olynych TJ, Jakeman DL, Marshall JS: Fungal zymosan
induces leukotriene production by human mast cells through a dectin-1-
dependent mechanism. The Journal of allergy and clinical immunology
2006; 118:837-843.
66. Yamasaki S, Matsumoto M, Takeuchi O, et al.: C-type lectin
Mincle is an activating receptor for pathogenic fungus, Malassezia. Proc Natl
Acad Sci U S A 2009; 106:1897-1902.
48
67. Marshall JS: Mast-cell responses to pathogens. Nature
reviews Immunology 2004; 4:787-799.
68. von Kockritz-Blickwede M, Goldmann O, Thulin P, et al.:
Phagocytosis-independent antimicrobial activity of mast cells by means of
extracellular trap formation. Blood 2008; 111:3070-3080.
69. Abel J, Goldmann O, Ziegler C, et al.: Staphylococcus aureus
evades the extracellular antimicrobial activity of mast cells by promoting its
own uptake. J Innate Immun 2011; 3:495-507.
70. Orinska Z, Bulanova E, Budagian V, et al.: TLR3-induced
activation of mast cells modulates CD8+ T-cell recruitment. Blood 2005;
106:978-987.
71. Saluja R, Metz M, Maurer M: Role and relevance of mast cells
in fungal infections. Frontiers in immunology 2012; 3:146.
72. Trevisan E, Vita F, Medic N, et al.: Mast cells kill Candida
albicans in the extracellular environment but spare ingested fungi from
death. Inflammation 2014; 37:2174-2189.
73. Kozel TR, Wickes B: Fungal diagnostics. Cold Spring Harbor
perspectives in medicine 2014; 4:a019299.
74. Calderone RA: Candida and Candidiasis. ASM press; 2001
75. Shankar M: Validating essential enzymes as targets for new
broad spectrum antifungal compounds. PhD PhD, University of Otago, 2013.
76. Baginski M, Czub J: Amphotericin B and its new derivatives -
mode of action. Current drug metabolism 2009; 10:459-469.
77. Dixon DM, Walsh TJ: Chapter 76 Antifungal Agents. In Baron
S (ed): Medical Microbiology. Galveston (TX), 1996.
78. Cannon RD, Lamping E, Holmes AR, et al.: Candida albicans
drug resistance another way to cope with stress. Microbiology 2007;
153:3211-3217.
79. Cannon RD, Lamping E, Holmes AR, et al.: Efflux-mediated
antifungal drug resistance. Clinical microbiology reviews 2009; 22:291-321,
Table of Contents.
49
80. Liu M, Healy MD, Dougherty BA, et al.: Conserved fungal
genes as potential targets for broad-spectrum antifungal drug discovery.
Eukaryot Cell 2006; 5:638-649.
81. Cacciapuoti A, Loebenberg D, Corcoran E, et al.: In vitro and
in vivo activities of SCH 56592 (posaconazole), a new triazole antifungal
agent, against Aspergillus and Candida. Antimicrob Agents Chemother
2000; 44:2017-2022.
82. Sanati H, Belanger P, Fratti R, et al.: A new triazole,
voriconazole (UK-109,496), blocks sterol biosynthesis in Candida albicans
and Candida krusei. Antimicrob Agents Chemother 1997; 41:2492-2496.
83. Jandrositz A, Turnowsky F, Hogenauer G: The gene encoding
squalene epoxidase from Saccharomyces cerevisiae: cloning and
characterization. Gene 1991; 107:155-160.
84. Feldstein S, Totri C, Friedlander SF: Antifungal therapy for
onychomycosis in children. Clinics in dermatology 2015; 33:333-339.
85. Gupta AK, Paquet M: Systemic antifungals to treat
onychomycosis in children: a systematic review. Pediatric dermatology
2013; 30:294-302.
86. Sucher AJ, Chahine EB, Balcer HE: Echinocandins: the
newest class of antifungals. The Annals of pharmacotherapy 2009; 43:1647-
1657.
87. Morris MI, Villmann M: Echinocandins in the management of
invasive fungal infections, Part 2. American journal of health-system
pharmacy : AJHP : official journal of the American Society of Health-
System Pharmacists 2006; 63:1813-1820.
88. Morris MI, Villmann M: Echinocandins in the management of
invasive fungal infections, part 1. American journal of health-system
pharmacy : AJHP : official journal of the American Society of Health-
System Pharmacists 2006; 63:1693-1703.
89. Beyda ND, Lewis RE, Garey KW: Echinocandin resistance in
Candida species: mechanisms of reduced susceptibility and therapeutic
approaches. The Annals of pharmacotherapy 2012; 46:1086-1096.
90. Ghannoum MA, Rice LB: Antifungal agents: mode of action,
mechanisms of resistance, and correlation of these mechanisms with
bacterial resistance. Clinical microbiology reviews 1999; 12:501-517.
50
91. Clark FS, Parkinson T, Hitchcock CA, et al.: Correlation
between rhodamine 123 accumulation and azole sensitivity in Candida
species: possible role for drug efflux in drug resistance. Antimicrob Agents
Chemother 1996; 40:419-425.
92. Guinea J, Sanchez-Somolinos M, Cuevas O, et al.: Fluconazole
resistance mechanisms in Candida krusei: the contribution of efflux-pumps.
Med Mycol 2006; 44:575-578.
93. Gulshan K, Moye-Rowley WS: Multidrug resistance in fungi.
Eukaryot Cell 2007; 6:1933-1942.
94. Monk BC, Goffeau A: Outwitting multidrug resistance to
antifungals. Science 2008; 321:367-369.
95. Gow NA, Hube B: Importance of the Candida albicans cell
wall during commensalism and infection. Curr Opin Microbiol 2012;
15:406-412.
96. Heintz-Buschart A, Eickhoff H, Hohn E, et al.: Identification
of inhibitors of yeast-to-hyphae transition in Candida albicans by a reporter
screening assay. Journal of biotechnology 2013; 164:137-142.
97. Jarosz LM, Krom BP: Rapid screening method for compounds
that affect the growth and germination of Candida albicans, using a real-time
PCR thermocycler. Applied and environmental microbiology 2011; 77:8193-
8196.
98. Toenjes KA, Munsee SM, Ibrahim AS, et al.: Small-molecule
inhibitors of the budded-to-hyphal-form transition in the pathogenic yeast
Candida albicans. Antimicrob Agents Chemother 2005; 49:963-972.
99. Care RS, Trevethick J, Binley KM, et al.: The MET3 promoter:
a new tool for Candida albicans molecular genetics. Mol Microbiol 1999;
34:792-798.
100. Fonzi WA, Irwin MY: Isogenic strain construction and gene
mapping in Candida albicans. Genetics 1993; 134:717-728.
101. Gerami-Nejad M, Dulmage K, Berman J: Additional cassettes
for epitope and fluorescent fusion proteins in Candida albicans. Yeast 2009;
26:399-406.
51
102. Staab JF, Bahn YS, Sundstrom P: Integrative, multifunctional
plasmids for hypha-specific or constitutive expression of green fluorescent
protein in Candida albicans. Microbiology 2003; 149:2977-2986.
103. Butterfield JH, Weiler D, Dewald G, et al.: Establishment of
an immature mast cell line from a patient with mast cell leukemia. Leukemia
research 1988; 12:345-355.
104. Xiang Z, Moller C, Nilsson G: IgE-receptor activation induces
survival and Bfl-1 expression in human mast cells but not basophils. Allergy
2006; 61:1040-1046.
105. Gillenius E, Urban CF: The adhesive protein invasin of
Yersinia pseudotuberculosis induces neutrophil extracellular traps via beta1
integrins. Microbes Infect 2015; 17:327-336.
106. Hosseinzadeh A, Messer PK, Urban CF: Stable Redox-Cycling
Nitroxide Tempol Inhibits NET Formation. Frontiers in immunology 2012;
3:391.
107. Ekoff M, Moller C, Xiang Z, et al.: Coaggregation of
FcepsilonRI with FcgammaRIIB Inhibits Degranulation but Not Induction of
Bcl-2 Family Members A1 and Bim in Mast Cells. Allergy, asthma, and
clinical immunology : official journal of the Canadian Society of Allergy
and Clinical Immunology 2006; 2:87-97.
108. Zhang JH, Chung TDY, Oldenburg KR: A simple statistical
parameter for use in evaluation and validation of high throughput screening
assays. J Biomol Screen 1999; 4:67-73.
109. Lopes JP, Stylianou M, Nilsson G, et al.: Opportunistic
pathogen Candida albicans elicits a temporal response in primary human
mast cells. Scientific reports 2015; 5:12287.
110. Zhu J, Krom BP, Sanglard D, et al.: Farnesol-induced
apoptosis in Candida albicans is mediated by Cdr1-p extrusion and depletion
of intracellular glutathione. PloS one 2011; 6:e28830.
111. Leonhardt I, Spielberg S, Weber M, et al.: The fungal quorum-
sensing molecule farnesol activates innate immune cells but suppresses
cellular adaptive immunity. mBio 2015; 6:e00143.
112. Ramage G, Saville SP, Wickes BL, et al.: Inhibition of Candida
albicans biofilm formation by farnesol, a quorum-sensing molecule. Applied
and environmental microbiology 2002; 68:5459-5463.
52
113. Stylianou M, Uvell H, Lopes JP, et al.: Novel high-throughput
screening method for identification of fungal dimorphism blockers. J Biomol
Screen 2015; 20:285-291.
114. Moran GP, Coleman DC, Sullivan DJ: Candida albicans versus
Candida dubliniensis: Why Is C. albicans More Pathogenic? International
journal of microbiology 2012; 2012:205921.
115. Lee I, Fishman NO, Zaoutis TE, et al.: Risk factors for
fluconazole-resistant Candida glabrata bloodstream infections. Archives of
internal medicine 2009; 169:379-383.
116. Arendrup MC, Cuenca-Estrella M, Lass-Florl C, et al.:
EUCAST technical note on the EUCAST definitive document EDef 7.2:
method for the determination of broth dilution minimum inhibitory
concentrations of antifungal agents for yeasts EDef 7.2 (EUCAST-AFST).
Clinical microbiology and infection : the official publication of the
European Society of Clinical Microbiology and Infectious Diseases 2012;
18:E246-247.
117. Stylianou M, Kulesskiy E, Lopes JP, et al.: Antifungal
application of nonantifungal drugs. Antimicrob Agents Chemother 2014;
58:1055-1062.
1Scientific Reports | 5:12287 | DOI: 10.1038/srep12287
www.nature.com/scientificreports
Opportunistic pathogen Candida
albicans elicits a temporal
response in primary human mast
cells
José Pedro Lopes1,2,3,*
, Marios Stylianou1,2,3,*
, Gunnar Nilsson4
& Constantin F. Urban1,2,3
Immunosuppressed patients are frequently afflicted with severe mycoses caused by opportunistic
fungal pathogens. Besides being a commensal, colonizing predominantly skin and mucosal surfaces,
Candida albicans is the most common human fungal pathogen. Mast cells are present in tissues
prone to fungal colonization being expectedly among the first immune cells to get into contact
with C. albicans. However, mast cell-fungus interaction remains a neglected area of study. Here
we show that human mast cells mounted specific responses towards C. albicans. Collectively, mast
cell responses included the launch of initial, intermediate and late phase components determined
by the secretion of granular proteins and cytokines. Initially mast cells reduced fungal viability and
occasionally internalized yeasts. C. albicans could evade ingestion by intracellular growth leading
to cellular death. Furthermore, secreted factors in the supernatants of infected cells recruited
neutrophils, but not monocytes. Late stages were marked by the release of cytokines that are known
to be anti-inflammatory suggesting a modulation of initial responses. C. albicans-infected mast cells
formed extracellular DNA traps, which ensnared but did not kill the fungus. Our results suggest
that mast cells serve as tissue sentinels modulating antifungal immune responses during C. albicans
infection. Consequently, these findings open new doors for understanding fungal pathogenicity.
Severe mycoses are rising in modern health care, mainly due to the use of catheters and immunosup-
pressive treatments1
. The most prevalent fungal pathogen2
, Candida albicans is also part of the human
commensal flora. C. albicans commensally colonizes the gastrointestinal, urogenital, oral-nasal cavity
and skin. When host immunity is suppressed, C. albicans can disseminate to non-commensal niches,
resulting in hazardous colonization and invasive disease. C.albicans-associated mycoses have an annual
prevalence of 300 000 with an associated mortality up to 55% in European intensive care units3,4
. Due to
their distribution in tissues facing external surfaces mast cells are among the first immune cells to get in
contact with C. albicans.
Mast cells are tissue-dwelling cells derived from hematopoietic progenitors. These cells migrate from
the blood to the skin, airways or the gastrointestinal tract where final differentiation is induced by sur-
rounding structural cells. Mast cells are known for triggering hypersensitivity reactions at the body inter-
faces with external environments. They respond to stimuli by rapidly degranulating their cytoplasmic
vesicles leading to selective and differential mobilization of granule contents into the milieu.
The role of mast cells in asthma and inflammatory disorders is an intensively active area of research,
however, comparably little is known about the role of these cells in host defence5
. Mast cells have
been shown to participate in the killing of bacteria6–8
, whereas their antifungal defence response is
1
Department of Clinical Microbiology, Umeå University, Umeå, Sweden. 2
Umeå Centre for Microbial Research
(UCMR). 3
The Laboratory for Molecular Infection Medicine Sweden (MIMS). 4
Department of Medicine, Karolinska
Institutet and Karolinska University Hospital, Stockholm, Sweden. *
These authors contributed equally to this work.
Correspondence and requests for materials should be addressed to C.F.U. (email: constantin.urban@umu.se)
received: 02 March 2015
accepted: 19 June 2015
Published: 20 July 2015
OPEN
www.nature.com/scientificreports/
2Scientific Reports | 5:12287 | DOI: 10.1038/srep12287
virtually unexplored9–12
. Interestingly, mast cells express molecules, for instance inflammatory cytokines,
myeloid-attracting chemokines, and pattern recognition receptors that were demonstrated to be involved
in antifungal responses in other cells. Toll like receptors (TLRs), such as TLR2 and TLR4 are in addi-
tion to mediate responses against bacteria13–15
well-established contributors for detection and clearance
of fungi16,17
. Activation of C-type lectin receptors, such as dectin 1, by fungal components also results
in mast cell activation18,19
. This suggests a possible involvement of mast cells in antifungal immunity.
Specific ligands for such receptors can activate mast cells causing release of reactive oxygen species20
and different vasoactive mediators, for instance histamine, prostaglandins, leukotrienes, and tryptase,
which are injurious to the microbes21
. While most of these mediators promote inflammation, they are in
addition responsible to recruit other immune cells22,23
.
We chose C. albicans to study fungal-mast cell interactions, since C. albicans is a commensal and a
frequent human pathogen. This dual role enables a more detailed understanding of fungal pathogenic-
ity, innate immune response and immune tolerance. We found that human mast cells have a versatile
and timed response upon fungal encounter. Mast cells first degranulated β -hexosaminidase and were
able to transiently reduce 30% of C. albicans viability up to 3 h post infection. In intermediate responses
mast cells released pro-inflammatory cytokines, such as interleukin-8 (IL-8) and supernatants of
C. albicans-infected mast cells were chemoattractive to neutrophils. In late responses mast cells secreted
IL-16 and anti-inflammatory IL-1ra and released mast cell extracellular traps (MCETs) that ensnared,
but probably did not kill C. albicans. In addition, the fungus could cause mast cell death by different
mechanisms.
Ultimately, our work contributes to the understanding of the role of mast cells in modulating the
innate immune response against opportunistic pathogenic fungi.
Results
C. albicans induced rapid degranulation in mast cells.  Mast cells contain large amounts of
enzymes in their granules21
, particularly proteases or lysosomal enzymes like β –hexosaminidase24
. These
enzymes are involved in inflammation onset25,26
and in defence against microbes27–29
. Degranulation is
therefore a putative mechanism mast cells may employ to respond to C. albicans infection. Therefore,
we measured β -hexosaminidase, a routinely used marker for mast cell degranulation, during infection of
mast cells with C. albicans. Indeed, mast cells degranulated and released β -hexosaminidase in response
to C. albicans after 1 h of infection in a dose-dependent manner (Fig. 1A). This indicates that mast cells
recognized the fungus and mounted an early and direct response.
Mast cells mounted a unique cytokine response upon C. albicans infection.  To test mast cell
immune modulatory responses we infected human mast cell line-1 (HMC-1) cells with C. albicans and
subsequently analysed culture supernatants for presence of cytokines. We found 5 cytokines that were
differentially released from mast cells in a time-dependent manner following infection with C. albicans.
An early cytokine response (6 h post infection) involved release of IL-8, a strong neutrophil chemoat-
tractant (Fig. 1B). Comparably, cord blood-derived mast cells released similar amounts of IL-8 upon C.
albicans infection (Fig. S1).
Upon C. albicans stimulation, mast cells additionally secreted macrophage migration inhibitory fac-
tor (MIF), a pro-inflammatory, stress-response cytokine crucial for sustaining an inflammatory milieu
(Fig.  1C)30
. Interestingly, secretion of monocyte chemoattractant protein 1 (MCP-1), one of the key
chemokines inducing migration and infiltration of monocytes/macrophages was not released (Fig. 1D).
Mast cells therefore are likely to contribute to neutrophil, but not to macrophage recruitment upon
C. albicans infection. At later time points (12 and 24 h), the cytokine profile revealed the release of
IL-16, a chemokine linked to chemoattraction of CD4+
T lymphocytes31
(Fig. 1E). The pro-inflammatory
cytokine response at early time points post infection seems to be counteracted by release of the
anti-inflammatory cytokine IL-1ra at 24 h (Fig. 1F). Taken together, these data suggests that secretion of
pro- and anti-inflammatory cytokines was a controlled process that was influenced by different stages
of the infection.
Human neutrophils but not monocytes were chemoattracted towards C. albicans-infected
mast cells.  As some of the chemokines from our multiplex screening are relevant in host immune cell
recruitment, we next tested the chemoattractive potential of supernatants from C. albicans-infected mast
cells towards neutrophils and monocytes. Mast cells were infected for three time points and supernatants
harvested. The chemotactic potential of the supernatants was tested using fluorescently labelled neutro-
phils in a transwell system (Fig. 2A). Chemoattractant fMLF was used as positive control32
.
Notably we found, that C. albicans-infected supernatants induced migration of neutrophils similar to
fMLF, whereas C. albicans alone or uninfected mast cells induced significantly lower neutrophil migra-
tion. Chemotaxis was significantly above controls with supernatants collected after 12 h or longer. The
migration assay shows slightly delayed neutrophil chemotaxis compared to the cytokine release assay
revealing increased IL-8 already after 6 h of infection (Fig. 1B). However, neutrophil migration might
be influenced by other chemokines that were not analysed with the multiplex assay used. On the other
hand analysis of monocyte chemotaxis corroborated the cytokine multiplex results. Monocyte-attractant
chemokine MCP-1 was secreted by uninfected mast cells, however not induced upon C. albicans infection
www.nature.com/scientificreports/
3Scientific Reports | 5:12287 | DOI: 10.1038/srep12287
Figure 1.  C. albicans induced mast cell degranulation and cytokine release in a MOI-dependent manner.
(A) HMC-1 cells were infected with opsonized C. albicans yeasts (MOI 0.1, 1 and 10) for 1 hour, after
which ß-hexosaminidase release was measured from supernatants of infection. (B–F) Shown are 5 cytokines
at 6, 12 and 24 h post infection that were released differentially from different supernatants of mast cells
infected with C. albicans (MOI 0.1 and 1) or of mast cells left uninfected. ß–hexosaminidase percentage
release was defined by the amount of ß-hexosaminidase release from infected cell divided by spontaneous
ß-hexosaminidase release from uninfected cells (% of ß –hexosaminidase release/% of ß –hexosaminidase
control). Significance for (A–F) was analysed by Tukey one-way ANOVA *P ≤  0.05. Data are presented as
means of n =  4 (4) ±  SD (ß-hexosaminidase release assay) and n =  3 (3) ±  SD (Cytokine Multiplex).
www.nature.com/scientificreports/
4Scientific Reports | 5:12287 | DOI: 10.1038/srep12287
of mast cells (Fig. 1D). In contrast, monocyte-inhibitory MIF was increasingly released by infected mast
cells over time (Fig. 1C).
Taken together, we confirmed our findings regarding mast cells cytokine-release following fungal
infection by a functional migration assay revealing that mast cells secrete neutrophil chemoattractants.
Despite releasing extracellular traps mast cells only transiently control C. albicans via-
bility.  The release of extracellular DNA traps is part of the innate immune response to infection.
Extracellular traps have been observed in mast cells in response to auto-inflammatory skin diseases
and upon bacterial infection6,14,33
. Here, we investigated the potential release of MCETs in response to
fungi. After 6 h, C. albicans-infected mast cells released MCETs composed of DNA and granular proteins
ensnaring the fungus (Fig. 3A arrow, Movie S1), whereas these structures were absent in uninfected con-
trol (Fig. 3B). Primary mast cells similarly released extracellular traps upon C. albicans stimulation (Fig.
S2A, arrow). Quantification of MCETs in a blinded fashion revealed that extracellular trap formation
increased over time being significantly different from uninfected controls, but rarely exceeded 5% of the
total amount of cells (Fig. 4A). Infection with higher MOIs led to MCET formation (Fig. S2B, arrow)
without further increase in number (data not shown).
To account for mast cell antifungal activity, we quantified ATP levels correlating with the presence
of metabolically active fungal cells. Within 3 h of incubation C. albicans viability was reduced by 30%.
However, this antifungal effect was transient and declined after 6 h, possibly due to fungal overgrowth.
In a similar assay, we tested the antifungal activity of MCETs by degrading their DNA backbone with
DNase. The nuclease was added before infection of mast cells with C. albicans and not removed during
the whole assay to ensure degradation of any emerging MCET. We did not observe a significant differ-
ence in fungal viability in the presence of DNase as compared to samples without DNase (Fig. 4B). We
conclude that mast cells display moderate antifungal activity, which appears to be MCET-independent.
The traps, nevertheless, ensnared C. albicans (Fig. 3A).
Figure 2.  Neutrophils but not monocytes differentially migrated in response to supernatants from mast
cells infected with C. albicans. Supernatants collected from C. albicans-infected mast cells (MOI 0.1) at 6 h,
12 h and overnight infection were used as chemoattractants to neutrophils and monocytes in a transwell
system. End-point cell migration was plotted per condition, per time as ratio of migrated cells using as 100%
control cells added to the lower compartment without inserted transwell system. (A) Neutrophil migration
is increased over time towards supernatants of infection but not to C. albicans and HMC-1 alone (controls).
(B) Monocytes show no significant chemoattraction towards supernatants of infected mast cells. Variations
between neutrophil or monocyte migration over time towards supernatants of infection and C. albicans
control were analysed for statistical significance using a one-way ANOVA with Tukey post-test. As positive
control for migration we used fMLP causing chemotaxis significantly above background of approximately
45% after 30 min for neutrophils and 13% after 90 min for monocytes. These values are indicated as a
horizontal, dashed line in the graphs of the figure. Data are presented as means of n =  5 (3) ±  SD.
www.nature.com/scientificreports/
5Scientific Reports | 5:12287 | DOI: 10.1038/srep12287
Figure 3.  C. albicans induced MCETs in a time-dependent manner. Mast cells were infected for 6 h with
C. albicans with an MOI 0.1 (A) or left uninfected (B). Shown are representative micrographs of indirect
immunofluorescence from fixed and permeabilized samples with DNA (blue), mast cell tryptase (green) as
well as C. albicans (red) stained samples. MCETs were identified by co-localization of extracellular laminar
DNA with tryptase immunostaining (arrows). Scale bars, 10 μ m.
www.nature.com/scientificreports/
6Scientific Reports | 5:12287 | DOI: 10.1038/srep12287
Figure 4.  Quantification of cellular death and antifungal activity of mast cells. (A) The graph depicts
the relative amount of MCETs per micrograph of C. albicans-infected mast cells (MOI 0.1) as compared to
the uninfected mast cell control at two different time points. At both time points analysed (6 h and 10 h)
the variation between MCETs compared to uninfected samples was analysed for statistical significance. (B)
The graph represents the viability of fungal cells after normalization to the biological replicates 100% growth
control. C. albicans viability is reduced in mast cell infection (MOI 1) up to 3 h. (C) C. albicans-induced mast
cell death in a time and dose-dependent manner as determined with Sytox green. The Y-axis represents the
relative amount of dead cells after normalization to the mast cell lysis control. (A) Significance was analysed by
t-test and by Tukey one-way ANOVA (B) *P ≤  0.05. (B) Data are presented as means of at least six replicates
(A) and n =  3 (6) ±  SD. (C) For cell death significance was analysed by Bonferroni two-way ANOVA *P ≤  0.05
comparing to the mast cell uninfected control at each time point. Data represents n=  4 (5) ± SD.
www.nature.com/scientificreports/
7Scientific Reports | 5:12287 | DOI: 10.1038/srep12287
C. albicans potently triggered mast cell death.  To quantify mast cell death induced by C. albicans
including MCET formation with a microscopy-independent method we used a microplate-based fluores-
cence assay with Sytox Green. The dye is impermeable for intact membranes staining DNA in the extra-
cellular space and in dead cells. Cellular death was calculated as percentage of lysis control (Materials
and Methods). Remarkably, mast cell infection with C. albicans resulted in 50% mast cell death after 10 h
(Fig. 4C). Sytox-based cellular death quantification was confirmed by detection of lactate dehydrogenase
(LDH) release into culture supernatants with similar results (data not shown). Similar levels of cell death
were induced by C. albicans when cord blood-derived mast cells were infected (Fig. S3), confirming that
our results are valid for primary immune cells.
This high percentage of cellular death cannot be explained by release of MCETs shown before, and
therefore is governed by other mechanisms.
Internalized C. albicans can outgrow from mast cells.  To assess other forms of mast cell death
during interaction of mast cells and C. albicans we used live cell microscopy.
Interestingly, we found C. albicans yeast cells internalized into a few mast cells as soon as 30 min after
initial infection. These yeast cells were able to grow intracellularly. Whether the fungal cells promote their
own uptake or are actively phagocytized by mast cells remains to be determined. We observed intra-
cellular propagation of C. albicans and subsequent germination resulted in collapse of mast cell plasma
membranes. (Fig. 5A, arrow; Movie S2 and S3). Inside-out growth is a rare event estimated to occur in
approximately 1% of all imaged cells.
We observed collapse of the membrane of the mast cells induced by extracellular C. albicans hyphae
that grew towards the human cell (Fig. 5B, asterisk; Movie S3). Outside-in growth is a much more com-
mon event observed in around 15–20% of all imaged cell.
The live cell microscopy revealed a plausible explanations for the high mast cell death and putative
outgrowth mechanism of C. albicans.
Discussion
Mast cells are crucial players in inflammatory and allergic processes. In recent years a growing body
of evidence shed new light on a broader role of mast cells in host immunity6,24,34
. Opportunistic fungal
pathogens are an increasing burden to modern health care, due to a growing number of immunocom-
promised individuals as well as emergence of treatment-refractory strains35
. Commensal and ubiquitous
opportunistic fungi colonize or enter the body via mast cell-rich tissues. A role of mast cells in antifungal
immunity is therefore likely, however, virtually unexplored.
We hypothesized that C. albicans, one of the most frequent microbial pathogens and a common
commensal on mucosal surfaces is recognized by human mast cells. Using an in vitro model we studied
mast cells and C. albicans interactions using different approaches to qualitatively and quantitatively access
this interplay. In this study we show that both primary- and cell line derived-mast cells responded to C.
albicans in a specific and organized manner. The responses involved different stages, including initial,
rapid degranulation followed by temporal release of cytokines that mediated cell recruitment and fungal
recognition.
We demonstrated that mast cells initially affected C. albicans viability. The effect was temporary and
decreased over a 6 h period, opposing the description of Trevisan et al.36
who showed that rat peritoneal
mast cells permanently killed C. albicans . The same group additionally reported rat peritoneal mast cell
degranulation towards unopsonized C. albicans36
. Our study shows that mast cells degranulated more
intensely towards opsonized C. albicans cells. Both, the previous and our study oppose a third using a
rat-derived RBL-2H3 cell line37
, in which the authors could not identify degranulation. Thus, we assume
that these diverging results stem from differences in mast cell origin and maturation and from the fact
that humans are natural hosts for C. albicans, whereas rats are not.
Human mast cells create an inflammatory environment by secreting a specific cytokine pattern during
C. albicans challenge. Recruitment of innate immune cells, such as tissue macrophages and circulating
neutrophils, is essential for clearing of fungal infection. We identified neutrophil-attracting chemokine
IL-8 released by infected mast cells and translated the findings into a functional assay showing that
human neutrophils migrate to infection supernatants. IL-8 release and the resulting recruitment of neu-
trophils is a known feature in mucosal tissues during candidiasis38
, whereas the contribution of mast cells
to this environment was not described. Importantly, IL-8 release was confirmed with primary mast cells,
highlighting that the cytokine release was not restricted to the cell line HMC-1. The umbilical relation
between mast cells and neutrophils has been demonstrated in an earlier report39
where injection of com-
pound 48/80 in the mouse skin evoked an acute inflammatory reaction leading to a dose-dependent eleva-
tion of leukocyte numbers 4 h after challenge. Additional reports40,41
have also shown that tissue-resident
mast cells control the early stage of neutrophil recruitment during tissue inflammation. In a 2015 report
by Weber and colleagues42
, mast cell deficiency inhibited neutrophil accumulation at the site of sensiti-
zation in a model of human allergic contact dermatitis.
In our experimental setting C. albicans-infected mast cells contribute to macrophage recruitment
to a minor extent as supported by the secretion of inhibitory factor MIF, the diminished released of
macrophage-chemoattractant MCP-1, and the absence of chemotattractant activity of the mast cell
infection supernatants towards monocytes. The inflammatory response was changed at later time by
www.nature.com/scientificreports/
8Scientific Reports | 5:12287 | DOI: 10.1038/srep12287
Figure 5.  C. albicans internalization is followed by fungal outgrowth. Shown are images of the indicated
time points for C. albicans infected mast cells (MOI 0.1). (A) Arrows show an intracellular yeast cell (GFP-
expressing C. albicans strain CAI4 pENO1-GFP-CyC1t) replicating inside the mast cell (orange, membrane
stain DiI) finally rupturing the plasma membrane as determined by loss of signal. An extracellular C. albicans
hyphal tip growing towards a mast cell nudged the host cell and induced collapse of the plasma membrane (*).
Complete movies are available as Movie S2 and S3 in the supplemental material. Scale bar, 10 μ m.
www.nature.com/scientificreports/
9Scientific Reports | 5:12287 | DOI: 10.1038/srep12287
secretion of anti-inflammatory mediators and chemokines for adaptive immune cell recruitment. In an
attempt to demonstrate chemotaxis of T-cells towards mast cell infection supernatants collected from late
time points we observed high spontaneous migration of Jurkat cells. This is consistent with a previous
report43
and likely to mask T-cell migration towards specific chemoattractants present in our superna-
tants. In accordance to this notion, CD4+
T-cell-mediated responses have been observed in models of
fungal infection where antibiotic use caused C. albicans overgrowth and increased levels of mast cells
proliferation44
.
Extracellular trap formation was first described in neutrophils by Brinkmann et al.45
and later in
several other immune cells46–48
. Extracellular traps act as danger signals in infection or inflammatory
diseases, as extracellular release of proteases and other injurious cell constituents can exacerbate inflam-
matory processes33,49
. In 2008 von Kockritz-Blickwede et al.6
showed that mast cells release chromatin
decorated with granule proteins in extracellular filaments that bind to and kill bacteria. Interestingly,
MCET release appears to be a mechanism of immune defence present in the mast cell toolbox against
fungal pathogens as both primary cells and HMC-1 release MCETs upon C. albicans stimulation. In con-
trast to bacteria6,14
, however, C. albicans viability was not affected by the mast cell-derived DNA fibbers
and thus MCETs rather contribute to physical restriction of fungal pathogens.
Since MCET release alone was not sufficient to explain high mast cell death rates during infection, we
decided to assess other forms of cellular death by live cell microscopy. We found that C. albicans could
be internalized into mast cells, which seemed to occur rarely. The live cell imaging setup used does not
unambiguously allow determining whether a Candida cell is within or attached to a mast cell.
Nevertheless, the growth of C. albicans hyphae towards and until attachment to mast cells from the
outside (outside-in growth) resulted in loss of membrane dye and thus integrity of the host cell mem-
brane, clearly demonstrating that mast cells are ruptured by C. albicans. This, at least in part, explains the
high mast cell death during interaction with C. albicans, because it is a more frequent event (in 15–20%
of the cells). C. albicans can induce cell death in host cells. For instance, mucosal spread of C. albicans
involves the adherence to and invasion of epithelial cells resulting in tissue damage50
. In macrophages,
for instance, both yeast51
and hyphae52
can promote intracellular escape and host cell death. However,
the exact mechanism and the in vivo relevance of C. albicans-induced mast cell death needs to be deter-
mined in further studies.
The described processes (Fig. 6) strongly suggest a role of mast cells as sentinels during the initial
phase of fungal infection. Mast cells launched an immune response that contributes to elimination of the
encountered fungal pathogen either directly by mast cell-dependent contact or indirectly by the recruit-
ment of other immune cells. Nevertheless further investigation in vivo will help to access the contribution
of mast cells to antifungal defence.
In spite of our findings that mast cells mounted a strong immune response against C. albicans,
allergic reactions in humans are rarely triggered by this fungus alluding to a tolerance mechanism of
the host53
. Knowledge about this tolerance mechanism could help to improve treatment of common
fungal-mediated asthma.
Methods
C. albicans culture conditions.  C. albicans strains used in this study were: clinical isolate SC5314
(wild type)54
and for live cell imaging C. albicans (CAI4) ENO1 promoter GFP fusion.
For all experiments, fungal cultures were inoculated overnight in synthetic complete dropout medium
+ 2% glucose (SC) at 30 °C. A fresh subculture was inoculated in SC medium for 3 h at a starting cell
number of 1 ×  107
cells/ml followed by 30 min opsonisation using pooled and heat-inactivated human
serum 2% final concentration. C. albicans cells were centrifuged and re-suspended in PBS. The number
of yeast cells was adjusted to the desired multiplicity of infection (MOI) prior to infection.
Plasmids and transformation of C. albicans.  For this study, we generated a constitutively GFP-
expressing C. albicans strain. A C. albicans-specific GFP55
(Genscript) was integrated into pUC57 via
PstI and XbaI restriction sites for further integration into pCaEXP56
. pCaEXP was linearized via StuI
restriction digestion in the RP10 gene for integration of pENO1-GFP in strain CAI457
, resulting in a C.
albicans strain (CAI4 pENO1-GFP-CyC1t) constitutively expressing GFP58
. Positive transformants were
selected by plating on SC–uridine medium and the insertion of the GFP construct in the C. albicans
genome was confirmed by sequencing.
Cell culture conditions.  Cells from the human mast cell line HMC-159
and U937 cells (human
monocytic cell line) were maintained in RPMI 1640-GlutaMax (Life Technologies) supplemented with
10% fetal calf serum, 100 U/ml penicillin and 100 μ g/ml streptomycin (Lonza). Cord blood-derived mast
cells (CBMCs) from CD34+
selected cells (Miltenyi Biotec) were cultivated in StemPro-34 SFM medium
(Invitrogen) supplemented with 100 ng/mL recombinant human SCF (hSCF, Peprotech) and 10 ng/mL
human IL-6 (Peprotech) (first week: additionally 10 ng/ml human IL-3) for 4 weeks and then maintained
as previously described60
. All cells were kept at 37 °C, 5% CO2. Medium was refreshed every 2–3 days.
The culture was routinely checked for Mycoplasma contamination (MycoAlert, mycoplasma detection
kit, Invitrogen).
www.nature.com/scientificreports/
10Scientific Reports | 5:12287 | DOI: 10.1038/srep12287
Prior to any assays, mast cells were primed with 25 nM PMA (12-myristate-13-acetate, Sigma-Aldrich)
for 15 min at 3 °C as previously described6
. Cells were then centrifuged for 10 min at 300 ×  g and
re-suspended in RPMI without fetal calf serum or antibiotics for the assays.
N-acetyl-β-D-hexosaminidase release assay.  β –hexosaminidase secretion was measured accord-
ing to a previous report61
with minor modifications. HMC-1 cells (1 ×  105
cells/well) were infected, in a
96-well plate with different cell numbers of C. albicans (MOI 0.1, 1 and 10) or left untreated. After 1 h
supernatants from technical replicates were pooled and added to new 96-well plates in triplicate.
Mast cell cytokine release.  Mast cells (1 ×  106
cells/well) were seeded in 24-well plates (BD Falcon)
and infected at 37 °C, 5% CO2 with C. albicans at MOI 0.1, 1 or left untreated. C. albicans without
any further additives was used as a fungal growth control. After infection, cells were centrifuged at
300 ×  g and supernatants collected and pooled. Debris in the mixture was further removed by centrifu-
gation at 3000 ×  g for 10 min at 4 °C. The supernatants were harvested, shock-frozen in liquid nitrogen
and stored at − 80 °C. The cytokine levels in the supernatants from the infections and respective con-
trols were analysed using the Bio-Plex human cytokine 27-plex and 21-plex panel (Bio-Rad Inc., USA)
for the following cytokines: IL-1β , IL-1ra, IL-2, IL-4, IL-5, IL-6, IL-7, IL-8, IL-9, IL-10, IL-12, IL-13,
IL-15, IL-16, IL-17, IL-18, IL-5, Eotaxin, FGF Basic, G-CSF, GM-CSF, IFN-γ , IP-10, MCP-1, MIP-1a,
PDGF-BB, MIP-1β , RANTES, TNF-α , VEGF, IL-1 α , IL-2RA, IL-12, CTACK, GROα , HGF, IFN-α 2, LIF,
Figure 6.  Summary of mast cell and C. albicans interaction. Our findings indicate that mast cells
specifically respond to C. albicans by degranulation, secretion of cytokines and chemokines, internalization
of C. albicans and the release of MCETs. Interestingly, the processes seem to be organised and thus can be
divided into three time periods: Initial (up to 3 h), intermediate (3 h to 12 h), and late responses (> 12 h).
www.nature.com/scientificreports/
11Scientific Reports | 5:12287 | DOI: 10.1038/srep12287
MCP-3, M-CSF, MIF, MIG, β -NGF, SCF, SCGF-β , SDF-1 α , TNF-β , TRAIL. Samples were mixed with
antibody-coated beads that have a unique fluorescent intensity for the above cytokines. Anti-cytokine
antibody PE-conjugated with streptavidin was added and the fluorescent signals were detected using a
multiplex array reader Bio-Plex 200 System (Bio-Rad Laboratories). Raw data were initially measured
as relative fluorescence intensities and then converted to cytokine concentrations based on the standard
curve generated from reference concentrations supplied by the manufacturer.
Concentrations of IL-8 in supernatants of C. albicans-infected CBMC were measured using a human
IL-8 enzyme-linked immunosorbent assay (ELISA) MAX kit (Biolegend, eBioscience USA). Primary
cells were infected with C. albicans at MOI1 or left uninfected for 6 h. Supernatants were harvested and
stored as described above.
Chemotaxis assay for human neutrophils and monocytes.  Neutrophils were harvested from
blood of healthy volunteers according to the recommendations of the local ethical committee (Regionala
etikprövningsnämnden i Umeå). Fully informed consent was obtained, and all investigations were con-
ducted according to the principles stated in the Declaration of Helsinki. Neutrophils were isolated from
venous blood as previously described32
. Chemotactic migration of neutrophils and monocytes towards
supernatants of mast cells infected with C. albicans (MOI 0.1), uninfected controls or the equivalent
amount of fungal cells was measured using a transwell system as previously described32
. Neutrophils
migration was accessed for 30 min and for monocytes migration was accessed for 90 min. Mast cell
infected supernatants tested were collected and stored as described for the cytokine release assay at 6 h,
12 h and 16 h.
Immunostaining and microscopic analysis of mast cells.  Mast cells (1 ×  105
cells/well) were
seeded onto cover slips coated with 1% poly-l-lysine (Sigma-Aldrich) in 24-well plates and infected with
C. albicans (MOI 0.1, 1). Uninfected mast cells were used as control. After 6 h cells were fixed using 2%
paraformaldehyde and stored at 4 °C.
For visualization of MCETs, primary antibodies directed against human mast cell tryptase (clonal AA1,
mouse, DAKO) and C. albicans antibody (mouse monoclonal, ProSci) diluted in blocking solution were
applied overnight at 4 °C. Primary antibodies were detected with Alexa Fluor 488- and 568-conjugated sec-
ondary antibodies (Life Technologies). DNA was visualized with DAPI (4′ , 6′ -diamidino-2-phenylindole;
Life Technologies). Specimens were mounted in Pro-Long Diamond (Life Technologies).
Imaging data were acquired using a fully motorized inverted microscope (Nikon A1R Laser Scanning
Confocal Microscope) with 60 ×  oil immersion lens (Plan Apochromat VC; Nikon, Tokyo, Japan) under
control of the NIS-Elements microscope imaging software (Nikon). Final image composition was done
using Adobe Photoshop CS5 (San Jose, CA).
For live cell microscopy mast cells (2 ×  105
cells/well) were stained with Vybrant DiI Cell-labelling
solution (Invitrogen) according to the manufacturer’s instructions and seeded into a 35-mm glass-bottom
micro- well dish (MatTek, Ashland, MA, USA). Mast cells were infected with C. albicans strain (CAI4
pENO1-GFP-CyC1t) at MOI 1 and kept at cell-culture conditions throughout the measurement. Frames
were captured 30 min post-infection at 60 × magnification every 10 min for a period of 16 h using the
previously described microscope.
Microscopic quantification was performed using DAPI immuno-stained image samples from six bio-
logical replicates. Images analysed had 130 ±  30 cells per picture and for each infection condition a total
of at least 1000 cells were analysed. The total number of cells was determined by ImageJ version 2.0. The
number of cells that underwent MCET formation was scored from binary images in a blinded fashion by
two trained researchers. Final scores were defined as MCETs per field of view and plotted by condition
and infection end-point.
From 10 independent live cell movies the % of cells undergoing inside-out growth was determined as
the ratio of [(inside-out growth)/100% total cells)]. Similar the % of cells undergoing outside-in growth
was determine as the ratio of [(outside-in side growth)/100% total cells)]. In both cases a total of 80 cells
was analysed.
Fungal viability measurement.  To determine the antifungal effect of mast cells we compared fun-
gal viability in the presence of mast cells as follows: Mast cells (5 ×  104
cells/well) were infected with
C. albicans at MOI 1 for 3 and 6 h in a 96-well plate coated with poly-l-lysine. The same amount of C.
albicans served as 100% control. To test for contribution of MCETs to fungal viability we added DNaseI
(Sigma Aldrich) prior to infection to one set of experiments. At the end point of the experiment, DNaseI
and subsequently Triton-X100 to a final concentration of 10% were added to all wells. The medium was
removed and fungal viability (ATP) was determined using CellTiter-Glo cell viability kit (Promega) in a
luminometer (Tecan Infinite F200) as previously described62
.
To normalize all values for comparable ATP signals, values were multiplied by the factor: [average of
technical replicates of 100% growth control]/[average of biological replicates of 100% growth controls].
Using these normalized values, the antifungal effect was determined as the ratio of [(infected MCs–
uninfected MCs)/100% growth C. albicans)].
To assure that any differences in cell viability were not due to loss of cells during washing we measured
absorbance before triton lysis and after adding CellTiter-Glo reagent and found no notable variation.
www.nature.com/scientificreports/
12Scientific Reports | 5:12287 | DOI: 10.1038/srep12287
Cell death assay.  Cellular death of mast cells was quantified using a Sytox Green-based assay as pre-
viously described for human neutrophils32
. Mast cells (5 ×  104
cells/well) were seeded in a black 96-well
plate in the presence of 2.5 μ M Sytox Green and infected with C. albicans - MOI 0.1, 1- or left untreated.
The same amount of C. albicans served as viability control whereas triton-lysed mast cells served as a
reference for 100% cellular death.
Statistics.  Statistical analysis was performed using GraphPad Prism Software 6.01 (GraphPad
Software, La Jolla, CA, USA).
Cytokine profile n =  3 (3), β –hexosaminidase n =  4 (4), chemotaxis n =  5 (3) and fungal viability
n =  3 (6) results were analysed applying one-way ANOVA with Tukey’s post-test. ELISA results n =  2 (3),
30 min end-point chemotaxis quantification and microscopic quantification of MCETs n =  6 were ana-
lysed using t-test with Welsh correction to compare uninfected control and infection conditions in the
corresponding time point. Cell death were analysed as n =  4 (5) experiments applying two-way ANOVA
with Bonferroni’s post-test.
For all analyses p-values <  0.05 was considered statistically significant.
References
1.	 Mikulska, M., Del Bono, V., Ratto, S. & Viscoli, C. Occurrence, presentation and treatment of candidemia. Expert Rev Clin
Immunol 8, 755–765, doi: 10.1586/eci.12.52 (2012).
2.	 Patterson, T. F. Advances and challenges in management of invasive mycoses. Lancet 366, 1013–1025, doi: 10.1016/S0140-
6736(05)67381-3 (2005).
3.	 Montravers, P. et al. A multicentre study of antifungal strategies and outcome of Candida spp. peritonitis in intensive-care units.
Clin Microbiol Infect 17, 1061–1067, doi: 10.1111/j.1469-0691.2010.03360.x (2011).
4.	 Bassetti, M. et al. Epidemiology, species distribution, antifungal susceptibility, and outcome of candidemia across five sites in
Italy and Spain. J Clin Microbiol 51, 4167–4172, doi: 10.1128/JCM.01998-13 (2013).
5.	 Abraham, S. N. & St John, A. L. Mast cell-orchestrated immunity to pathogens. Nat Rev Immunol 10, 440–452, doi: 10.1038/
nri2782 (2010).
6.	 von Kockritz-Blickwede, M. et al. Phagocytosis-independent antimicrobial activity of mast cells by means of extracellular trap
formation. Blood 111, 3070–3080, doi: 10.1182/blood-2007-07-104018 (2008).
7.	 Cruse, G. et al. Human lung mast cells mediate pneumococcal cell death in response to activation by pneumolysin. J Immunol
184, 7108–7115, doi: 10.4049/jimmunol.0900802 (2010).
8.	 Rodriguez, A. R. et al. Mast cell TLR2 signaling is crucial for effective killing of Francisella tularensis. J Immunol 188, 5604–5611,
doi: 10.4049/jimmunol.1200039 (2012).
9.	 Selander, C., Engblom, C., Nilsson, G., Scheynius, A. & Andersson, C. L. TLR2/MyD88-dependent and -independent activation
of mast cell IgE responses by the skin commensal yeast Malassezia sympodialis. J Immunol 182, 4208–4216, doi: 10.4049/
jimmunol.0800885 (2009).
10.	 Urb, M., Pouliot, P., Gravelat, F. N., Olivier, M. & Sheppard, D. C. Aspergillus fumigatus induces immunoglobulin E-independent
mast cell degranulation. J Infect Dis 200, 464–472, doi: 10.1086/600070 (2009).
11.	 Saluja, R., Metz, M. & Maurer, M. Role and relevance of mast cells in fungal infections. Front Immunol 3, 146, doi: 10.3389/
fimmu.2012.00146 (2012).
12.	 Urb, M. & Sheppard, D. C. The role of mast cells in the defence against pathogens. PLoS Pathog 8, e1002619, doi: 10.1371/journal.
ppat.1002619 (2012).
13.	 Supajatura, V. et al. Differential responses of mast cell Toll-like receptors 2 and 4 in allergy and innate immunity. J Clin Invest
109, 1351–1359, doi: 10.1172/JCI14704 (2002).
14.	 Scheb-Wetzel, M., Rohde, M., Bravo, A. & Goldmann, O. New Insights into the Antimicrobial Effect of Mast Cells against
Enterococcus faecalis. Infect Immun 82, 4496–4507, doi: 10.1128/IAI.02114-14 (2014).
15.	 Carlos, D. et al. TLR2-dependent mast cell activation contributes to the control of Mycobacterium tuberculosis infection.
Microbes Infect 11, 770–778, doi: 10.1016/j.micinf.2009.04.025 (2009).
16.	 Inoue, M. & Shinohara, M. L. Clustering of pattern recognition receptors for fungal detection. PLoS Pathog 10, e1003873, doi:
10.1371/journal.ppat.1003873 (2014).
17.	 Shoham, S., Huang, C., Chen, J. M., Golenbock, D. T. & Levitz, S. M. Toll-like receptor 4 mediates intracellular signaling without
TNF-alpha release in response to Cryptococcus neoformans polysaccharide capsule. J Immunol 166, 4620–4626 (2001).
18.	 Kimura, Y. et al. Dectin-1-mediated signaling leads to characteristic gene expressions and cytokine secretion via spleen tyrosine
kinase (Syk) in rat mast cells. J Biol Chem 289, 31565–31575, doi: 10.1074/jbc.M114.581322 (2014).
19.	 Olynych, T. J., Jakeman, D. L. & Marshall, J. S. Fungal zymosan induces leukotriene production by human mast cells through a
dectin-1-dependent mechanism. J Allergy Clin Immunol 118, 837–843, doi: 10.1016/j.jaci.2006.06.008 (2006).
20.	 Yang, Z. & Marshall, J. S. Zymosan treatment of mouse mast cells enhances dectin-1 expression and induces dectin-1-dependent
reactive oxygen species (ROS) generation. Immunobiology 214, 321–330, doi: 10.1016/j.imbio.2008.09.002 (2009).
21.	 Wernersson, S. & Pejler, G. Mast cell secretory granules: armed for battle. Nat Rev Immunol 14, 478–494, doi: 10.1038/nri3690
(2014).
22.	 Maurer, M. et al. Skin mast cells control T cell-dependent host defense in Leishmania major infections. FASEB J 20, 2460–2467,
doi: 10.1096/fj.06-5860com (2006).
23.	 Echtenacher, B., Mannel, D. N. & Hultner, L. Critical protective role of mast cells in a model of acute septic peritonitis. Nature
381, 75–77, doi: 10.1038/381075a0 (1996).
24.	 Fukuishi, N. et al. Does beta-Hexosaminidase Function Only as a Degranulation Indicator in Mast Cells? The Primary Role of
beta-Hexosaminidase in Mast Cell Granules. J Immunol 193, 1886–1894, doi: 10.4049/jimmunol.1302520 (2014).
25.	 Caughey, G. H. Mast cell tryptases and chymases in inflammation and host defense. Immunol Rev 217, 141–154, doi:
10.1111/j.1600-065X.2007.00509.x (2007).
26.	 Oh, S. W. et al. Tryptase inhibition blocks airway inflammation in a mouse asthma model. J Immunol 168, 1992–2000 (2002).
27.	 Marshall, J. S. Mast-cell responses to pathogens. Nat Rev Immunol 4, 787–799, doi: 10.1038/nri1460 (2004).
28.	 Shin, K. et al. Mouse mast cell tryptase mMCP-6 is a critical link between adaptive and innate immunity in the chronic phase
of Trichinella spiralis infection. J Immunol 180, 4885–4891 (2008).
29.	 Thakurdas, S. M. et al. The mast cell-restricted tryptase mMCP-6 has a critical immunoprotective role in bacterial infections. J
Biol Chem 282, 20809–20815, doi: 10.1074/jbc.M611842200 (2007).
www.nature.com/scientificreports/
13Scientific Reports | 5:12287 | DOI: 10.1038/srep12287
30.	 Wang, B. et al. Cutting edge: Deficiency of macrophage migration inhibitory factor impairs murine airway allergic responses. J
Immunol 177, 5779–5784 (2006).
31.	 Rumsaeng, V. et al. Human mast cells produce the CD4+ T lymphocyte chemoattractant factor, IL-16. J Immunol 159, 2904–
2910 (1997).
32.	 Hosseinzadeh, A., Messer, P. K. & Urban, C. F. Stable Redox-Cycling Nitroxide Tempol Inhibits NET Formation. Front Immunol
3, 391, doi: 10.3389/fimmu.2012.00391 (2012).
33.	 Lin, A. M. et al. Mast cells and neutrophils release IL-17 through extracellular trap formation in psoriasis. J Immunol 187,
490–500, doi: 10.4049/jimmunol.1100123 (2011).
34.	 Scheb-Wetzel, M., Rohde, M., Bravo, A. & Goldmann, O. New insights into the antimicrobial effect of mast cells against
Enterococcus faecalis. Infect Immun. doi: 10.1128/IAI.02114-14 (2014).
35.	 Guery, B. P. et al. Management of invasive candidiasis and candidemia in adult non-neutropenic intensive care unit patients: Part
I. Epidemiology and diagnosis. Intensive Care Med 35, 55–62, doi: 10.1007/s00134-008-1338-7 (2009).
36.	 Trevisan, E. et al. Mast Cells Kill Candida albicans in the Extracellular Environment but Spare Ingested Fungi from Death.
Inflammation. doi: 10.1007/s10753-014-9951-9 (2014).
37.	 Sakurai, A., Yamaguchi, N. & Sonoyama, K. Cell Wall Polysaccharides of Candida albicans Induce Mast Cell Degranulation in
the Gut. Biosci Microbiota Food Health 31, 67–70, doi: 10.12938/bmfh.31.67 (2012).
38.	 Dongari-Bagtzoglou, A. & Kashleva, H. Candida albicans triggers interleukin-8 secretion by oral epithelial cells. Microb Pathog
34, 169–177 (2003).
39.	 Schramm, R., Schaefer, T., Menger, M. D. & Thorlacius, H. Acute mast cell-dependent neutrophil recruitment in the skin is
mediated by KC and LFA-1: inhibitory mechanisms of dexamethasone. J Leukoc Biol 72, 1122–1132 (2002).
40.	 De Filippo, K. et al. Mast cell and macrophage chemokines CXCL1/CXCL2 control the early stage of neutrophil recruitment
during tissue inflammation. Blood 121, 4930–4937, doi: 10.1182/blood-2013-02-486217 (2013).
41.	 Pimentel, T. A., Sampaio, A. L., D’Acquisto, F., Perretti, M. & Oliani, S. M. An essential role for mast cells as modulators of
neutrophils influx in collagen-induced arthritis in the mouse. Lab Invest 91, 33–42, doi: 10.1038/labinvest.2010.140 (2011).
42.	 Weber, F. C. et al. Neutrophils are required for both the sensitization and elicitation phase of contact hypersensitivity. J Exp Med
212, 15–22, doi: 10.1084/jem.20130062 (2015).
43.	 Butler, J. T., Samantaray, S., Beeson, C. C., Ray, S. K. & Banik, N. L. Involvement of calpain in the process of Jurkat T cell
chemotaxis. J Neurosci Res 87, 626–635, doi: 10.1002/jnr.21882 (2009).
44.	 Noverr, M. C., Noggle, R. M., Toews, G. B. & Huffnagle, G. B. Role of antibiotics and fungal microbiota in driving pulmonary
allergic responses. Infect Immun 72, 4996–5003, doi: 10.1128/IAI.72.9.4996-5003.2004 (2004).
45.	 Brinkmann, V. et al. Neutrophil extracellular traps kill bacteria. Science 303, 1532–1535, doi: 10.1126/science.1092385 (2004).
46.	 Simon, D. et al. Eosinophil extracellular DNA traps in skin diseases. J Allergy Clin Immunol 127, 194–199, doi: 10.1016/j.
jaci.2010.11.002 (2011).
47.	 Mohanan, S., Horibata, S., McElwee, J. L., Dannenberg, A. J. & Coonrod, S. A. Identification of macrophage extracellular trap-like
structures in mammary gland adipose tissue: a preliminary study. Front Immunol 4, 67, doi: 10.3389/fimmu.2013.00067 (2013).
48.	 Morshed, M. et al. NADPH Oxidase-Independent Formation of Extracellular DNA Traps by Basophils. J Immuno. doi: 10.4049/
jimmunol.1303418 (2014).
49.	 Moretti, S. et al. The contribution of PARs to inflammation and immunity to fungi. Mucosal Immunol 1, 156–168, doi: 10.1038/
mi.2007.13 (2008).
50.	 Zhu, W. & Filler, S. G. Interactions of Candida albicans with epithelial cells. Cell Microbiol 12, 273–282, doi: 10.1111/j.1462-
5822.2009.01412.x (2010).
51.	 O’Meara, T. R. et al. Global analysis of fungal morphology exposes mechanisms of host cell escape. Nat Commun 6, 6741, doi:
10.1038/ncomms7741 (2015).
52.	 Uwamahoro, N. et al. The pathogen Candida albicans hijacks pyroptosis for escape from macrophages. MBio 5, e00003–00014,
doi: 10.1128/mBio.00003-14 (2014).
53.	 McAlpine, S. M., Enoksson, M., Lunderius-Andersson, C. & Nilsson, G. The effect of bacterial, viral and fungal infection on mast
cell reactivity in the allergic setting. J Innate Immun 3, 120–130, doi: 10.1159/000323350 (2011).
54.	 Gillum, A. M., Tsay, E. Y. & Kirsch, D. R. Isolation of the Candida albicans gene for orotidine-5’-phosphate decarboxylase by
complementation of S. cerevisiae ura3 and E. coli pyrF mutations. Mol Gen Genet 198, 179–182 (1984).
55.	 Gerami-Nejad, M., Dulmage, K. & Berman, J. Additional cassettes for epitope and fluorescent fusion proteins in Candida
albicans. Yeast 26, 399–406, doi: 10.1002/yea.1674 (2009).
56.	 Care, R. S., Trevethick, J., Binley, K. M. & Sudbery, P. E. The MET3 promoter: a new tool for Candida albicans molecular genetics.
Mol Microbiol 34, 792–798 (1999).
57.	 Fonzi, W. A. & Irwin, M. Y. Isogenic strain construction and gene mapping in Candida albicans. Genetics 134, 717–728 (1993).
58.	 Staab, J. F., Bahn, Y. S. & Sundstrom, P. Integrative, multifunctional plasmids for hypha-specific or constitutive expression of
green fluorescent protein in Candida albicans. Microbiology 149, 2977–2986 (2003).
59.	 Butterfield, J. H., Weiler, D., Dewald, G. & Gleich, G. J. Establishment of an immature mast cell line from a patient with mast
cell leukemia. Leuk Res 12, 345–355 (1988).
60.	 Xiang, Z., Moller, C. & Nilsson, G. IgE-receptor activation induces survival and Bfl-1 expression in human mast cells but not
basophils. Allergy 61, 1040–1046, doi: 10.1111/j.1398-9995.2006.01024.x (2006).
61.	 Ekoff, M., Moller, C., Xiang, Z. & Nilsson, G. Coaggregation of FcepsilonRI with FcgammaRIIB Inhibits Degranulation but Not
Induction of Bcl-2 Family Members A1 and Bim in Mast Cells. Allergy Asthma Clin Immunol 2, 87–97, doi: 10.1186/1710-1492-
2-3-87 (2006).
62.	 Stylianou, M. et al. Antifungal application of nonantifungal drugs. Antimicrob Agents Chemother 58, 1055–1062, doi: 10.1128/
AAC.01087-13 (2014).
Acknowledgments
This study was funded by grants to CFU from the Swedish Research Council VR-M (K2012-
99X-21961-01-3), the Åke Wiberg Foundation (3772734 and M14-0076) the Laboratory for Molecular
Medicine Sweden (MIMS) and the Medical Faculty Umeå (316-886-10). JPL acknowledges travel support
from the Swedish Foundation for Strategic Research. We would like to thank Ava Hosseinzadeh, Sandra
Holmberg, Constantina Georgiadou, Maria Johanna Niemiec for their support and Nelson Gekara as
well as Marc Röhm for critically reading the manuscript. Additionally, we would like to acknowledge
Maria Ekoff and Irene Martinez Carrasco (Biochemical Imaging Centre – Umeå University) for technical
support.
www.nature.com/scientificreports/
14Scientific Reports | 5:12287 | DOI: 10.1038/srep12287
Author Contributions
J.P.L., M.S., C.F.U wrote the main manuscript text and prepared all figures; J.P.L., M.S. conducted the
experiments; G.N., contributed reagents/materials; J.P.L., M.S., C.F.U. analyzed the data and revised the
manuscript. C.F.U. designed the study and conceived the experiments.
Additional Information
Supplementary information accompanies this paper at http://www.nature.com/srep
Competing financial interests: The authors declare no competing financial interests.
How to cite this article: Lopes, J.P. et al. Opportunistic pathogen Candida albicans elicits a temporal
response in primary human mast cells. Sci. Rep. 5, 12287; doi: 10.1038/srep12287 (2015).
This work is licensed under a Creative Commons Attribution 4.0 International License. The
images or other third party material in this article are included in the article’s Creative Com-
mons license, unless indicated otherwise in the credit line; if the material is not included under the
Creative Commons license, users will need to obtain permission from the license holder to reproduce
the material. To view a copy of this license, visit http://creativecommons.org/licenses/by/4.0/
Journal of Biomolecular Screening
2015, Vol. 20(2) 285­–291
© 2014 Society for Laboratory
Automation and Screening
DOI: 10.1177/1087057114552954
jbx.sagepub.com
Technical Note
Introduction
Candida albicans is the most common human fungal patho-
gen, even though it is part of the commensal microflora in the
gastrointestinal and urogenital tracts as well as in the oral
cavity. Vaginal candidiasis has been described at least once in
75% of all women worldwide.1
Although the disease is not
invasive, the quality of life of affected individuals is consid-
erably reduced. Notably, up to 10% of these women addition-
ally experience relapsing incidents of vulvovaginal
candidiasis. Bloodstream infections with Candida spp. (can-
didemia) have been increasing in hospital intensive care units
(ICUs) worldwide, with an annual prevalence of 300,000
cases and 30% to 50% mortality.2,3
Among systemic micro-
bial infections in ICU patients, candidiasis ranks second in
Europe and North America, causing more than 50% of the
cases.2
Despite the increase in Candida infections, currently
available therapeutic agents remain few in number, and of
those, several can lead to severe side effects, such as liver
damage.4
The most important antifungal drugs can be classified into
six categories with confined fungal targets.5
Polyenes bind
ergosterol and induce pores in fungal plasma membranes.
Azoles and allylamines inhibit the synthesis of ergosterol,
rendering the membranes unstable, whereas morpholines and
antimetabolites prevent nucleic acid production. Many cur-
rently applied antifungal drugs have severe side effects.4
The
ergosterol-attacking agents, for instance, can additionally
interfere with the human analog cholesterol, resulting in host
cell damage. Thus, long-term use of these drugs can cause
renal dysfunction, liver toxicity, or bone marrow depression.
552954JBXXXX10.1177/1087057114552954Journal of Biomolecular ScreeningStylianou et al.
research-article2014
1
Department of Clinical Microbiology, Umeå University, Umeå, Sweden
2
Umeå Centre for Microbial Research (UCMR), Umeå, Sweden
3
Laboratory for Infection Medicine Sweden (MIMS), Umeå University,
Umeå, Sweden
4
Department of Chemistry, Umeå University, Umeå, Sweden
Received Jun 30, 2014, and in revised form Sep 2, 2014. Accepted for
publication Sep 4, 2014.
Corresponding Author:
Constantin F. Urban, Department of Clinical Microbiology, Umeå
University, 90185 Umeå, Sweden.
Email: constantin.urban@umu.se
Novel High-Throughput Screening
Method for Identification of Fungal
Dimorphism Blockers
Marios Stylianou1,2,3
, Hanna Uvell2,4
, José Pedro Lopes1,2,3
,
Per-Anders Enquist2,4
, Mikael Elofsson2,4
, and Constantin F. Urban1,2,3
Abstract
Invasive mycoses have been increasing worldwide, with Candida spp. being the most prevalent fungal pathogen causing high
morbidity and mortality in immunocompromised individuals. Only few antimycotics exist, often with severe side effects.
Therefore, new antifungal drugs are urgently needed. Because the identification of antifungal compounds depends on
fast and reliable assays, we present a new approach based on high-throughput image analysis to define cell morphology.
Candida albicans and other fungi of the Candida clade switch between different growth morphologies, from budding yeast to
filamentous hyphae. Yeasts are considered proliferative, whereas hyphae are required for invasion and dissemination. Thus,
morphotype switching in many Candida spp. is connected to virulence and pathogenesis. It is, consequently, reasonable to
presume that morphotype blockers interfere with the virulence, thereby preventing hazardous colonization. Our method
efficiently differentiates yeast from hyphal cells using a combination of automated microscopy and image analysis. We
selected the parameters length/width ratio and mean object shape to quantitatively discriminate yeasts and hyphae. Notably,
Z′ factor calculations for these parameters confirmed the suitability of our method for high-throughput screening. As a
second stage, we determined cell viability to discriminate morphotype-switching inhibitors from those that are fungicidal.
Thus, our method serves as a basis for the identification of candidates for next-generation antimycotics.
Keywords
mycoses, high-throughput screening, Candida, yeast-to-hypha transition, antifungal compounds
at Umea University Library on August 21, 2015jbx.sagepub.comDownloaded from
286	 Journal of Biomolecular Screening 20(2)
Finally, echinochadins constitute a new group of antifungal
agents. They are inhibitors of glucan synthetase in the cell
wall of fungi, which has no counterpart in human hosts,
resulting in less severe side effects. However, emergence of
echinocandin-resistant strains is a cause of clinical concern.
Systemic and superficial candidiasis is strictly associ-
ated with the reversible morphotype switching from bud-
ding yeasts to the filamentous hyphae (Y-H).6
The yeast is a
unicellular morphotype and considered the commensal
form of C. albicans.7
Derogation of innate or adaptive
immunity can induce adherence to epithelia and conversion
from yeast to hyphal growth.6
Hyphal growth results in a
filamentous morphology initiated by germ tube formation
at a yeast mother cell. Apical growth at the tip of the fila-
ment continues with occasional branching events. Hyphae
have been reported to be essential for invasion and dissemi-
nation to noncommensal niches as well as for biofilm for-
mation and escape from host immune cells.6
Notably,
biofilms are a major cause of medical device failure and a
frequent source of relapsing infections.8
C. albicans tran-
scription factor knockout mutants (for instance, Δedt1 and
Δefg1) that are locked in the yeast morphology have been
shown to be nonvirulent in animal models and to be unable
to form biofilms, supporting the concept of morphotype
transition as a virulence trait.8–10
We reasoned that identifi-
cation of compounds that inhibit the Y-H transition can be
exploited for application as antifungal therapy. Fungal
growth should not be altered by these agents but rather redi-
rected into a commensal state that can be controlled by the
immune system. According to these assumptions, we
hypothesize that during treatment with such agents, selec-
tion pressure on fungal pathogens is low and, thus, in turn
the possibility for resistance development decreased.
Therefore, we aimed to develop a method to screen large
chemical compound libraries for Y-H transition inhibitors.
The ideal compounds are those that prevent C. albicans
morphotype transition without affecting the cellular viabil-
ity of fungal cells.
The method is based on automated microscopic imaging
of labeled fungal cells and thereafter quantitative image
analysis, referred to as high-content analysis (HCA). Using
HCA, we calculated the mean object shape (MOS) and
length/width ratio (LWR) of fungal cells. MOS and LWR
were selected to define and quantify the Y-H transition, as
calculated by eq 1 (see the Materials and Methods section).
To identify compounds that are fungistatic or fungicidal, we
quantified fungal viability by measuring adenosine triphos-
phate (ATP) levels, an assay we previously applied to screen
drug libraries for antifungal activity.5
Viability was calcu-
lated using eq 2 (see the Materials and Methods section).
To verify our method, we used farnesol, a natural quorum-
sensing molecule secreted by C. albicans. Farnesol blocks
hyphal growth without affecting the proliferation as yeast-
form cells.8
In addition, we used knockout-mutant strains
that are restricted to yeast-form growth, namely, Δedt110
and Δefg1.9
These transcription factor knockout strains are
unable to switch from yeast form to hyphal growth, even
when growing in otherwise hypha-inducing conditions.
Thimerosal served as a reference for fungistatic or fungi-
cidal agents. The mercury compound kills fungal cells by
disruption of mitochondria. Furthermore, the Z′ factors for
quality assessment of the method were calculated for both
LWR and MOS at 6 h using eq 3 (see the Materials and
Methods section), defining our method as valid and suitable
for high-throughput screening.11
Materials and Methods
Media and Cultivation of Fungi
Conditions and cell concentrations were based on the
antifungal susceptibility testing (AFST) guidelines of the
European Committee on Antimicrobial Susceptibility
Testing (EUCAST).12
C. albicans (SC5314) and C. albicans
engineered gene knockout mutant strains locked to yeast-
form growth, Δedt110
and Δefg19
(derived from parental
strain C. albicans CAI4), were used in this study.
Yeast cells were grown overnight by shaking at 30 °C in
synthetic complete dropout medium with 2% glucose (SC).
Subcultures were inoculated from an overnight culture to a
final concentration of 107
cells/mL in SC and incubated for
4 h at 30 °C. Cells were washed twice in phosphate-buff-
ered saline 1× (PBS) and adjusted to 2.0 × 105
cells/mL in
PBS. To each well of a black, 96-well plate with transparent
bottom (Costar, Fisher Scientific, Waltham, MA), 150 µL
RPMI 1640 with 0.5% DMSO (0.5%) followed by 50 µL
yeast suspension were added using a WellMate Matrix
(Thermo Scientific, Waltham, MA) to give a final volume
of 200 µL in each well. The plate was then incubated at 37 °C
at 5% CO2
for 3, 6, or 24 h. Under these conditions, C. albi-
cans yeast cells start to germinate and to grow as hyphae. To
keep the cells at the bottom of the well for better micro-
scopic imaging, the wells were pretreated with 0.1% w/v
poly-L-lysine (Sigma-Aldrich, St. Louis, MO) for 30 min
and washed three times with PBS. In addition to the above
conditions, we added 250 µM farnesol (Sigma-Aldrich) or
0.8% w/v thimerosal (Sigma-Aldrich) to SC5314 as refer-
ences for morphotype switching inhibition and fungicidal
activity, respectively.
Determination and Quantification of Y-H Switch
Using HCA
After incubation for 3, 6, and 24 h, C. albicans cells were
fixed with 2% paraformaldehyde and stained with 0.1% cal-
cofluor white (CFW; Sigma-Aldrich). We used the chitin-
specific fluorescent dye CFW to analyze the fluorescent
signal of stained fungal cell walls. Images were captured
at Umea University Library on August 21, 2015jbx.sagepub.comDownloaded from
Stylianou et al.	 287
with an automated microscope (HCA-Cellomics ArrayScan
VTI, Thermo Scientific) and the C. albicans cell morphol-
ogy analyzed. Based on HCA information, the individual
fungal cell morphotype was determined by means of LWR
and MOS, respectively. These two parameters were suffi-
cient to reliably discriminate between yeast and hyphal cul-
tures (eq 1). LWR determines the average ratio between
length and width, which indeed changes considerably dur-
ing apical growth of a filament versus division of ellipsoid
yeast cells by budding. MOS refers to the average measure
of detected objects based on the formula MOS =
[(c2
/4π)*area], which is the ratio of circumference squared
to 4π*area (MOS = 1 = circular object).
Determination of Cell Viability Using ATP
Quantification
We performed the cellular viability test prior to cell fixation
and chitin staining. The percentage of cellular viability was
determined using the CellTiter-Glo luminescent cell viabil-
ity assay (CTG; Promega, Madison, WI) to identify com-
pounds that are fungistatic or fungicidal. A volume of the
CTG reagent equal to the cell volume per well was added.
After 15 min at room temperature, the luminescence signal
was quantified in a luminometer (Infinite F200, Tecan,
Männedorf, Switzerland). The luminescence signal corre-
sponds to ATP values and thus to cellular viability. The per-
centage of cellular viability was calculated for the four
tested conditions, C. albicans either with farnesol (250 µM)
or thimerosal (0.8%) and the two mutant C. albicans strains
in comparison with C. albicans in DMSO (0.5%) as the
100% hyphal growth control (eq 2). The assay was per-
formed at least to three biological replicates in triplicate
(n = 3[3]) in 96-well plates with clear bottoms. Liquid han-
dling, plate reading, and automated microscopy were per-
formed at Laboratories for Chemical Biology Umeå
(LCBU), Chemical Biology Consortium Sweden (CBCS).
Calculations and Statistical Analysis
Growth inhibition (GrIn) was determined, after 3 and 6 h,
from the MOS and LWR values for all conditions. MOS and
LWR calculations are derived from the average number of
fluorescent pixels from at least 100 cells. The percentage
of GrIn (%GrIn
) was defined as eq 1: [%GrIn
=100 – ( x test
/
x DMSO
)*100]. Furthermore, the switching inhibition (SwIn)
(%SwIn
) was calculated from ATP values as eq 2: [%SwIn
=
100 – ( x test
/ x DMSO
)*100]. Thus, in high-throughput
screenings, the positive hits including growth and morphot-
ype inhibitors are determined using GrIn calculations. The
discrimination of growth from morphotype inhibitors is
defined by the SwIn formula. GrIn and SwIn calculations
were performed in Graphpad Prism 5.0 and analyzed for
statistical significance using a one-way analysis of variance
and Tukey’s multiple comparison test from at least three
biological replicates in triplicate (n = 3[3]) and applied for
0.5% DMSO (SC5314, Δedt1 and Δefg1), farnesol (250
µM), and thimerosal (0.8%). Moreover, the method validity
is defined by the Ζ′ factor as eq 3: [Ζ′ = 1 – [3*(SDDMSO
+
SDtest
)/(ABS( xDMSO
– x test
))]. The Ζ′ factors represent the
mean values from the calculation of at least three biological
replicates in triplicate (n = 3[3]).
Results and Discussion
A crucial virulence trait of polymorphic fungi is their ability
to reversibly switch from yeast-like to filamentous growth.
Hence, the aim of the study was to develop a reliable high-
throughput screening method for the identification of mol-
ecules that break the Y-H transition without disturbing cell
viability. Images gathered from an automated fluorescence
microscope were analyzed on the basis of fluorescent pix-
els. From the substantial amount of parameters created by
HCA, we chose LWR and MOS, because these values were
sufficient to reliably distinguish between yeast and hyphal
morphotypes (Fig. 1). This means in particular that C. albi-
cans samples with LWR and MOS values less than 1.5 are
defined as yeast cells (Fig. 1). After a 24 h incubation, LWR
and MOS values from the hyphal reference samples cannot
be taken into account, as confluent growth renders analysis
unfeasible. Microscopic images are nevertheless available
in substantial amounts for cell morphotype evaluation (data
not shown).
To validate whether our method is suitable for identify-
ing switching inhibitors, we used the quorum-sensing mol-
ecule farnesol. This natural compound prevents hyphal
growth of C. albicans under otherwise hyphae-inducing
conditions (Figs. 1–3). After 24 h of incubation with farne-
sol, however, C. albicans yeast growth was additionally
reduced to low levels, indicating that over long incubation
times, farnesol has growth-inhibitory activity. This is in
good agreement with a previous report that showed that
farnesol challenge of yeast cells prevented hyphal growth
but at the same time significantly reduced cellular viability.8
Farnesol is nevertheless a suitable reference for morphot-
ype switching inhibitors, because it does not affect C. albi-
cans growth within 6 h incubation periods (Fig. 3). We next
used thimerosal to kill off C. albicans cells, which after-
ward remain as dead and thus nonswitching yeasts. LWR
and MOS obtained from HCAdata confirmed that thimerosal-
treated C. albicans remained as yeasts, because values were
less than 1.5 and cellular viability was close to background
levels (Figs. 1–3). Thus, thimerosal could be used as a ref-
erence for fungicidal or fungistatic compounds.
We furthermore assayed two knockout C. albicans
mutants Δefg1 and Δedt1,9,10
both yeast-locked strains. They
serve as additional key references for determining the accu-
racy of discrimination between yeast growth versus hyphal
at Umea University Library on August 21, 2015jbx.sagepub.comDownloaded from
288	 Journal of Biomolecular Screening 20(2)
growth. This was confirmed by LWR and MOS values,
which remained less than 1.5 independently of time points.
However, after 24 h, the Δefg1 grew as elongated yeast cells.
These elongated cells additionally strongly adhered to each
other, resulting in large clumps, which could resemble hyphal
growth. This complicated the MOS and LWR analysis. For
this reason, we focused on the analysis of 3 and 6 h. Moreover,
according to percentage of cellular viability, both mutant
strains are metabolically active and grow at these time points,
although Δefg1 does so to a slightly lower extent than Δedt1
(Fig. 3). This most likely stems from different growth rates of
the two mutant strains. In the stationary phase (after 24 h),
ATP amounts of the mutant strains were more equal again
and even exceeded those of the wild-type strain, presumably
due to an increased number of metabolically active yeast
cells as compared with hyphal growth. Hence, the mutant
strains can be used as references to screen for Y-H transition
inhibitory compounds.
Assays for the identification of morphotype inhibitors
have been described previously.13–15
These assays are
dependent on fluorescent reporter strains based on the pro-
moter of the hyphal wall protein HWP1, which is hypha
specific. The tag was introduced downstream of the pro-
moter either with green fluorescent protein (GFP) or beta-
galactosidase enzyme (lacZ).13–15
Methods based on
reporters, however, may also identify compounds that inter-
fere directly with GFP or beta-galactosidase rather than
influence filamentous growth. Moreover, it might be possi-
ble that upon activity of a potential compound, hyphal
growth is blocked and the promoters are still active, giving
rise to a false-negative signal.15
In addition, the incubation
time with 4 h is shorter than our analysis spanning from 3 h
to 6 h for the identification of switching blockers and up to
24 h for the identification of fungicidal compounds. Thus,
using the previously presented methods, the possibility
remains that effects of the compounds are only temporarily
Figure 1.  Length/width ratio (LWR) and mean object shape (MOS) define cell morphology. The cells were incubated at 37 °C and
5% CO2
for 3 and 6 h (A, C, and B, D). C. albicans SC5314 in 0.5% DMSO served as hyphal growth control. The other samples
represent conditions in which yeast growth was prevalent. In the presence of farnesol (250 µM), C. albicans remained growing as yeast.
Thimerosal treatment is lethal to C. albicans, resulting in exclusively dead yeast-form cells. The two yeast-locked mutant stains Δedt1
and Δefg1 are unable to grow as hyphae and thus served as genetic controls of the approach. LWR and MOS values less than 1.5 (eq
1) are considered as growth in the yeast morphotype, meaning a distinct difference of cells in the hyphal morphotype (dotted line).
Data were analyzed using a one-way analysis of variance and Tukey’s multiple comparison tests. After 3 and 6 h, the conditions with
yeast growth were significantly different from the DMSO control (p ≤ 0.001). Furthermore, the Z′ factor for 6 h MOS and LWR is
≥0.5 (eq 3), which confirms the validity of the method.
at Umea University Library on August 21, 2015jbx.sagepub.comDownloaded from
Stylianou et al.	 289
or that the compounds are fungistatic at later time points, as
it is the case for farnesol.8
Our method is based on the type strain C. albicans
SC5314 and importantly is applicable to any other wild-
type strain from other fungal species. It is optimized for
automated liquid handling using small volumes and can be
carried out according to AFST guidelines. In this one-step
screening approach, the positive hits are detected by means
of LWR and MOS. An advantage of this microscopic assay
compared with microplate reader assays is that actual image
information from each calculation is stored and allows veri-
fication of different parameter measurements at later time
points. As a second step, we tested positive-hit compounds
from the primary screening for fungistatic/fungicidal activ-
ity by measuring cell viability via ATP levels. As demon-
strated by the use of yeast-locked mutant C. albicans strains,
this approach is suitable for distinguishing fungistatic or
fungicidal compounds from morphotype-switching inhibi-
tors (Fig. 4). The Z′ factor was introduced as a valuable tool
to validate the quality of screening assays.11
A Z′ factor
value between 0.5 and 1 defines the method as an excellent
assay, suitable and valid for high-throughput screening.
Notably, we found that the mean Z′ factor for LWR and
MOS at 6 h was 0.513, confirming that our method is a
highly suitable screening assay. All Z′ factor values were
calculated from at least three biological replicates. At 3 h,
the mean Z′ factor for LWR and MOS reached only a value
of 0.1. These Z′ factor values define a smaller separation
band at 3 h than at 6 h. Nevertheless, the trend is already
confirmed at 3 h.
In summary, we aimed to establish a high-throughput
screening method to find compounds that break the Y-H
switching. The identified compounds will have the potential
to disarm the pathogen without disturbing the cellular via-
bility, probably resulting in low selection pressure. A great
advantage of our method is that it may serve as blueprint for
screening with other polymorphic fungal pathogens,
because wild-type strains without genetic modifications are
applicable. Conclusively, our proposed method is a valu-
able tool for the identification of new and more efficient
antimycotics.
Acknowledgments
We would like to thank Steffen Rupp and Robert Wheeler for
kindly providing C. albicans strains.
Declaration of Conflicting Interests
The authors declared no potential conflicts of interest with respect
to the research, authorship, and/or publication of this article.
Funding
The authors disclosed receipt of the following financial support
for the research, authorship, and/or publication of this article: This
work was supported by grants to C.F.U. from the Swedish
Research Council VR-M (2011-2393), the Laboratory for
Molecular Medicine Sweden (MIMS), the Åke Wiberg Foundation
(3772734), and the Medial Faculty Umeå (316-886-10). M.S.
acknowledges financial support from the J.C. Kempes Memorial
Fund. Laboratories for Chemical Biology Umeå (LCBU) and
Figure 2.  Microscopic images confirm quantification results
via length/width ratio and mean object shape. The cells were
incubated at 37 °C and 5% CO2
for 3 and 6 h (A, C, E, G, I
and B, D, F, H, J). C. albicans SC5314 in 0.5% DMSO served as
the hyphal growth control (A, B). The other samples represent
conditions in which yeast growth was prevalent, with 250 µM
farnesol (C, D) upon thimerosal treatment (E, F) and the two
yeast-locked mutant stains Δedt1 (G, H) and Δefg1 (I, J).The
pictures were captured from an ArrayScan microscope with a
10× objective lens, and the scale bar corresponds to 150 µm.
at Umea University Library on August 21, 2015jbx.sagepub.comDownloaded from
290	 Journal of Biomolecular Screening 20(2)
Chemical Biology Consortium Sweden (CBCS) thank the Swedish
Research Council, the Swedish Governmental Agency for
Innovation Systems (VINNOVA), the Knut & Alice Wallenberg
foundation, the Kempe foundations, and the Carl Trygger founda-
tion for support. The funders had no role in the design or evalua-
tion of the research.
References
	 1.	 Sobel, J. D. Vaginitis. N. Engl. J. Med. 1997, 337, 1896–1903.
	 2.	 Arendrup, M. C. Epidemiology of Invasive Candidiasis. Curr.
Opin. Crit. Care. 2010, 16, 445–452.
	 3.	 Zilberberg, M. D.; Shorr, A. F.; Kollef, M. H. Secular Trends
in Candidemia-Related Hospitalization in the United States,
2000-2005. Infect. Control Hosp. Epidemiol. 2008, 29, 978–
980.
	4.	Dixon, D. M.; Walsh, T. J. Antifungal agents. In Medical
Microbiology; 4th ed.; Baron, S. Eds.; University of Texas
Medical Branch at Galveston: Galveston, TX; 1996.
	5.	 Stylianou, M.; Kulesskiy, E.; Lopes, J. P.; et al. Antifungal
Application of Nonantifungal Drugs. Antimicrob. Agents
Chemother. 2014, 58, 1055–1062.
	6.	Sudbery, P. E. Growth of Candida albicans Hyphae. Nat.
Rev. Microbiol. 2011, 9, 737–748.
	7.	Carlisle, P. L.; Banerjee, M.; Lazzell, A.; et al. Expression
Levels of a Filament-Specific Transcriptional Regulator Are
Sufficient to Determine Candida albicans Morphology and
Virulence. Proc. Natl. Acad. Sci. U.S.A. 2009, 106, 599–604.
	 8.	 Ramage, G.; Saville, S. P.; Wickes, B. L.; et al. Inhibition of
Candida albicans Biofilm Formation by Farnesol, a Quorum-
Sensing Molecule. Appl. Environ. Microbiol. 2002, 68, 5459–
5463.
	 9.	 Lo, H. J.; Kohler, J. R.; DiDomenico, B.; et al. Nonfilamentous
C. albicans Mutants Are Avirulent. Cell 1997, 90, 939–949.
Figure 3.  Cell viability determined using adenosine triphosphate (ATP) levels. The cells were incubated at 37 °C and 5% CO2
for
3, 6, and 24 h (A–C). C. albicans SC5314 in DMSO (0.5%) served as the hyphal growth control and was set as 100% (eq 2). The
other samples represent conditions in which yeast growth was prevalent and were expressed as percentage of the hyphal control.
Conditions used were wild-type C. albicans with 250 µM farnesol or treated with 0.8% thimerosal and the two yeast-locked mutant
stains Δedt1 and Δefg1. In the presence of farnesol, C. albicans is viable and grows as yeast-form cells for 3 and 6 h, whereas after 24
h, growth is diminished. Thimerosal kills C. albicans cells, and thus ATP is absent. Both knock-out strains are metabolically active at all
time points.
Figure 4.  Schematic presentation of the suggested high-
throughput screening method for identification of fungal
dimorphism blockers.
at Umea University Library on August 21, 2015jbx.sagepub.comDownloaded from
Stylianou et al.	 291
	10.	 Martin, R.; Moran, G. P.; Jacobsen, I. D.; et al. The Candida
albicans-Specific Gene EED1 Encodes a Key Regulator of
Hyphal Extension. PLoS One 2011, 6, e18394.
	11.	 Zhang, J. H.; Chung, T. D. Y.; Oldenburg, K. R. A Simple
Statistical Parameter for Use in Evaluation and Validation of
High Throughput Screening Assays. J. Biomol. Screen. 1999,
4, 67–73.
	12.	Arendrup, M. C.; Cuenca-Estrella, M.; Lass-Florl, C.;
et al. EUCAST Technical Note on the EUCAST Definitive
Document EDef 7.2: Method for the Determination of Broth
Dilution Minimum Inhibitory Concentrations of Antifungal
Agents for Yeasts EDef 7.2 (EUCAST-AFST). Clin.
Microbiol. Infect. 2012, 18, E246–E247.
	13.	Heintz-Buschart, A.; Eickhoff, H.; Hohn, E.; et al.
Identification of Inhibitors of Yeast-to-Hyphae Transition
in Candida albicans by a Reporter Screening Assay. J.
Biotechnol. 2013, 164, 137–142.
	14.	Jarosz, L. M.; Krom, B. P. Rapid Screening Method for
Compounds That Affect the Growth and Germination of
Candida albicans, Using A Real-Time PCR Thermocycler.
Appl. Environ. Microbiol. 2011, 77, 8193–8196.
	15.	Toenjes, K. A.; Munsee, S. M.; Ibrahim, A. S.; et al.
Small-Molecule Inhibitors of the Budded-to-Hyphal-Form
Transition in the Pathogenic Yeast Candida albicans.
Antimicrob. Agents Chemother. 2005, 49, 963–972.
at Umea University Library on August 21, 2015jbx.sagepub.comDownloaded from
Antifungal Application of Nonantifungal Drugs
Marios Stylianou,a,b
Evgeny Kulesskiy,c
José Pedro Lopes,a,b
Margareta Granlund,a
Krister Wennerberg,c
Constantin F. Urbana,b
Department of Clinical Microbiology, Umeå University, Umeå, Swedena
; Laboratory for Molecular Infection Medicine, Sweden (MIMS), and Umeå Centre for Microbial
Research, Umeå University, Umeå, Swedenb
; Institute for Molecular Medicine Finland (FIMM), University of Helsinki, Helsinki, Finlandc
Candida species are the cause of 60% of all mycoses in immunosuppressed individuals, leading to ϳ150,000 deaths annually due
to systemic infections, whereas the current antifungal therapies either have toxic side effects or are insufficiently efficient. We
performed a screening of two compound libraries, the Enzo and the Institute for Molecular Medicine Finland (FIMM) oncology
collection library, for anti-Candida activity based on the European Committee on Antimicrobial Susceptibility Testing
(EUCAST) guidelines. From a total of 844 drugs, 26 agents showed activity against Candida albicans. Of those, 12 were standard
antifungal drugs (SADs) and 7 were off-target drugs previously reported to be active against Candida spp. The remaining 7 off-
target drugs, amonafide, tosedostat, megestrol acetate, melengestrol acetate, stanozolol, trifluperidol, and haloperidol, were
identified with this screen. The anti-Candida activities of the new agents were investigated by three individual assays using opti-
cal density, ATP levels, and microscopy. The antifungal activities of these drugs were comparable to those of the SADs found in
the screen. The aminopeptidase inhibitor tosedostat, which is currently in a clinical trial phase for anticancer therapy, displayed
a broad antifungal activity against different Candida spp., including Candida glabrata. Thus, this screen reveals agents that were
previously unknown to be anti-Candida agents, which allows for the design of novel therapies against invasive candidiasis.
The number of immunocompromised patients is increasing
worldwide, and these individuals are at high risk for acquiring
severe microbial infections, which are frequently caused by Can-
dida spp. (1). Most commonly, cases of bloodstream infections
with Candida spp. (candidemia) are related to surgery, intensive
care, solid tumors, or hematological malignancies (2). The mor-
tality rate that is directly attributable to candidemia ranges from 5
to 71%, depending on the clinical cohort (3, 4). Particularly high
mortalities occur in patients with solid tumors (65%) and hema-
tologic malignancies (46%) (5). Severe mycoses are frequently
caused by species of the Candida clade, such as C. albicans, C.
dubliniensis, and C. glabrata (6, 7). Although these species cause
severe invasive infections in immunocompromised persons, they
are also common as part of the commensal flora on mucous mem-
branes. C. albicans is the most common human fungal pathogen
and is able to switch back and forth from yeast to hyphal growth.
This revertible morphogenetic switch plays a key role in the viru-
lence of C. albicans (8–10). C. albicans and C. dubliniensis are
phylogenetically closely related, sharing a polymorphic and oblig-
atory diploid nature (11). However, C. dubliniensis differs in vir-
ulence-associated gene families, such as the agglutinin-like se-
quences (ALS), which render C. dubliniensis less virulent than C.
albicans (12). Nevertheless, C. dubliniensis causes candidemia as-
sociated with equally high mortality rates (13). C. glabrata is a
haploid yeast and is often referred to as the second most frequent
yeast causing candidemia (7). Importantly, C. glabrata has de-
creased in vitro susceptibility against fluconazole. This suggests an
increased risk for C. glabrata infections due to prophylactic flu-
conazole treatment of patients at high risk for invasive candidiasis
(14).
Despite the urgent requirement for efficient antifungal thera-
pies, the available standard antifungal drugs (SADs) are few and
have a restricted set of fungal targets. Polyenes, azoles, allylamines,
morpholines, antimetabolites, and echinocandins are the 6 major
antifungal drug categories (15). The first three directly or indi-
rectly target ergosterol, a major fungal membrane component.
The long-term use of drugs that target ergosterol, such as flucona-
zole or amphotericin B, can result in renal and liver toxicity (16).
The following two categories interfere with DNA/RNA synthesis.
Antimetabolites are known human carcinogens, causing liver tox-
icity and bone marrow depression and thus are less frequently
used (16, 17). The relatively newly introduced echinocandins in-
hibit 1,3-␤-glucan synthesis in the cell wall and have few notable
side effects. The emergence of echinocandin-resistant isolates,
however, is a cause for clinical concern (18). Taken together, there
is a demand for new antifungal substances, preferably those with
novel fungal targets.
The scope of this study was to find previously unknown anti-
fungal activities in agents from the Enzo drug library and the In-
stitute for Molecular Medicine Finland (FIMM) oncology collec-
tion (19). We rationalized that knowledge about antifungal
activity against common human fungal pathogens in off-patent
drugs from the Enzo library should be beneficial to increase the
treatment possibilities for severe mycoses. Moreover, we screened
the FIMM oncology collection, which contains antineoplastic
drugs, with the purpose of identifying agents that affect both pri-
mary immune-suppressive cancer disease and a possible second-
ary Candida infection, which occurs frequently in cancer patients.
This additional information is beneficial for patients if a choice of
therapy is possible. We performed the screen with C. albicans and
confirmed antifungal activities for 19 drugs that have been previ-
ously described for their antimycotic capacities, approving the
validity of our methods. We identified 7 novel agents previously
unknown to inhibit the growth of C. albicans (Table 1). Notably,
Received 21 May 2013 Returned for modification 12 July 2013
Accepted 22 November 2013
Published ahead of print 25 November 2013
Address correspondence to Constantin F. Urban, constantin.urban@mims.umu.se.
Copyright © 2014, American Society for Microbiology. All Rights Reserved.
doi:10.1128/AAC.01087-13
February 2014 Volume 58 Number 2 Antimicrobial Agents and Chemotherapy p. 1055–1062 aac.asm.org 1055
onAugust21,2015byUMEAUNIVERSITYLIBRARYhttp://aac.asm.org/Downloadedfrom
the susceptibility of C. albicans to SADs was comparable to the
antifungal effect of the seven agents identified in this screen.
MATERIALS AND METHODS
Drugs and fungal strains. The in vitro susceptibility of C. albicans strain
SC5314 was tested against 844 drugs from the Enzo FDA-approved drug
library (640 drugs) and the FIMM oncology collection (19) (FDA-ap-
proved anticancer drugs [n ϭ 119] and preclinical compounds [n ϭ 85]).
Thirteen FDA-approved antifungal drugs, 12 of which were active against
C. albicans SC5314, and five nonantifungal drugs with antifungal activity
served as controls. The screen was performed with C. albicans SC5314,
and hits were further confirmed with the type strains C. dubliniensis
CD36/CBS7987 and C. glabrata ATCC 90030, as well as with unrelated
clinical strains of C. albicans UBC3-7922, C. glabrata UCB3-7268, and C.
dubliniensis UCB-3892 from the strain collection of Norrland’s University
Hospital, Umeå, Sweden.
Media and antifungal microdilution testing. Cell concentration and
drug microdilution analyses were performed according to the European
Committee on Antimicrobial Susceptibility Testing (EUCAST) guide-
lines, with modifications (20). Candida yeast cells were grown overnight
at 30°C with shaking in yeast peptone medium plus 2% glucose (YPD).
Subcultures of 107
cells/ml in YPD grew for 4 h at 30°C. Drugs in the
amounts of 15 to 150 nl from the Enzo and FIMM oncology collections
were distributed by a liquid handling platform (Labcyte Echo 550 acoustic
dispenser) in black 96-well plates with clear bottoms in six different con-
centrations from 0.17 nM to 10 ␮M. Subsequently, 50 ␮l RPMI 1640 was
added to each well and the start plates were shaken (30 rpm) prior to the
assay for 1 h to ensure equal distribution of the agents within the well. The
yeast suspension, 100 ␮l of 5 ϫ 105
cells/ml in RPMI 1640 without phenol
red, and 10 mM HEPES (Lonza) were transferred to the 96-well plates
containing medium and agents using a robotic device (Matrix WellMate;
Thermo Scientific), resulting in a final volume of 150 ␮l in each well. The
plates were incubated at 37°C, 5% CO2, for 6 or 24 h.
Determination of fungal growth using absorbance. The growth of C.
albicans SC5314 was analyzed using a microdilution plate assay according
to EUCAST recommendations (20). One-hundred-microliter suspen-
sions of yeasts (5 ϫ 105
cells/ml) in RPMI 1640 were incubated in the
presence or absence of drugs in a total volume of 150 ␮l at 37°C, 5% CO2,
for 6 h and 24 h. The optical densities at 450 nm (OD450) in the plates were
determined using a plate reader (Tecan Infinite F200). ODs of Ͻ0.1 for 6
h and 0.2 for 24 h for the 100% growth control were considered to repre-
sent poor growth and were not taken into account for the evaluation. As
described above, 100% and 0% growth controls were included with every
plate. All assays were performed at least as two biological replicates in
triplicate (n ϭ 2 [3]).
Determination of fungal viability using ATP levels. In order to de-
termine the viability of the C. albicans, C. glabrata, and C. dubliniensis
strains, the CellTiter-Glo luminescent cell viability kit (Promega) was
used. One hundred-microliter suspensions of yeasts (5 ϫ 105
cells/ml) in
RPMI 1640 were incubated in the presence or absence of drugs in a total
volume of 150 ␮l at 37°C, 5% CO2, for 6 h and 24 h. An equal volume of
the CellTiter-Glo reagent was added to the medium and incubated for 15
min at room temperature with shaking at 900 rpm. The luminescent sig-
nals after 6 h and 24 h were detected using a luminometer (Tecan Infinite
F200). The resulting signal intensity corresponds to ATP amounts and
thus to the number of viable microbial cells upon drug exposure. In all
96-well plates, 100% and 0% growth controls were included as microbes
plus dimethyl sulfoxide (DMSO) (0.1%) and microbes plus benzetho-
nium chloride (BzCl) (100 ␮M), respectively. All assays were performed at
least as two biological replicates in triplicate (n ϭ 2 [3]).
Microscopic analysis of morphological changes occurring upon
drug treatment. For a morphological analysis of C. albicans SC5314
treated with antifungal agents (1 ␮M), an IncuCyte automated micro-
scope was used (Essen Bioscience). The plates were incubated at 37°C
under 5% CO2. After the indicated time points, prior to analysis, the fungi
were fixed with 2% paraformaldehyde (PFA) and phase-contrast images
were captured. In this study, 4 pictures per well were taken from two
biological and three technical replicates.
Statistical and data analysis. Percent growth inhibition (%Inh) was
calculated from the ATP and OD measurements resulting from the mean
values from all biological replicates, using the equation %Inh ϭ 100 Ϫ
(valuesample/valuecontrol) ϫ 100. The %Inh values (y axis) were plotted
against the drug concentration (x axis), and the according trend line of the
dose-response curve was defined and the resulting linear equation was
applied to calculate the MICs using Microsoft Office Excel 2007. The MIC
was the lowest drug concentration resulting in Ն50% growth inhibition
compared to that of the drug-free control according to the EUCAST
guidelines for flucytosine, azole antifungal agents, and echinocandins
(20). Additionally, we defined MIC0.3 as the lowest drug concentration
resulting in Ն30% growth inhibition compared to that of the drug-free
control.
The data were analyzed and evaluated from 3 biological replicates in
triplicate (n ϭ 3 [3]) (Tables 2 and 3), as well as from 4 biological repli-
cates in triplicate (n ϭ 4 [3]) (Table 4). The strains C. dubliniensis CD36/
CBS7987 and C. glabrata ATCC 90030 shown in Table 4 were analyzed in
2 biological replicates in triplicate (n ϭ 2 [3]). The R2
values for all dose-
response curves ranged between 0.87 and 0.92. Additionally, the coeffi-
cients of variation (the ratio of the standard deviation to the mean) ex-
pressed as a percentage (also referred to as relative standard deviation) for
all biological replicates ranged from 13 to 28%.
RESULTS
Outline of the study. Our main goal was to identify antifungal
activities in drugs that were designed for other purposes. Two
collection libraries, Enzo and FIMM oncology, comprising a total
of 844 agents, were screened for activity against C. albicans. A
TABLE 1 All drugs with antifungal activity identified in this study
(n ϭ 26)
Identified drug
Previously
described as
antifungal
Previously
described as
anti-Candida
Therapeutic
use
Reference
no. or
source
Haloperidol HCl Yes No Antipsychotic 21, this
study
Trifluperidol 2HCl No No Antipsychotic This study
Stanozolol No No Anemia,
angioedema
This study
Melengestrol acetate No No Anticancer This study
Megestrol acetate No No Anticancer This study
Tosedostat No No Anticancer This study
Amonafide No No Anticancer This study
Methiothepin
maleate
Yes Yes Antipsychotic 25
Rapamycin Yes Yes Anticancer 26
Auranofin Yes Yes Antirheumatic 27
Bleomycin sulfate Yes Yes Anticancer 40
Disulfiram Yes Yes Anticancer 41
Artemisinin Yes Yes Antimalarial 42
Tamoxifen citrate Yes Yes Anticancer 43
Tioconazole Yes Yes Antifungal NAa
Oxiconazole nitrate Yes Yes Antifungal NA
Ketoconazole Yes Yes Antifungal NA
Climbazole Yes Yes Antifungal NA
Miconazole Yes Yes Antifungal NA
Myclobutanil Yes Yes Antifungal NA
Fluconazole Yes Yes Antifungal NA
Amorolfine Yes Yes Antifungal NA
Bifonazole Yes Yes Antifungal NA
Sertaconazole Yes Yes Antifungal NA
Itraconazole Yes Yes Antifungal NA
Terbinafine HCl Yes Yes Antifungal NA
a
NA, not applicable.
Stylianou et al.
1056 aac.asm.org Antimicrobial Agents and Chemotherapy
onAugust21,2015byUMEAUNIVERSITYLIBRARYhttp://aac.asm.org/Downloadedfrom
major challenge for screenings with C. albicans is the characteristic
of the fungus to grow as hyphal filaments (8). Filamentation com-
plicates assessments of growth using OD, for instance, since the
number of individual cells does not increase and hyphae tend to
clump excessively. Therefore, we used a luciferase-based quanti-
fication of ATP to assess fungal viability. We additionally con-
firmed the screening results by quantifying fungal growth using
OD measurements. Both methods resulted in highly comparable
results for all tested drugs.
Seven off-target drugs revealed to have anti-Candida activi-
ties. The screen identified a total of 26 agents that are active against
C. albicans (Table 1). Of those, 12 were SADs and 7 were off-target
drugs with known antifungal activities. Additionally, the screen
revealed 7 drugs from 4 different categories of therapy with pre-
viously unidentified potent anti-Candida activities (Table 2). Two
are antipsychotic (haloperidol and trifluperidol), one is used for
the treatment of anemia (stanozolol), and 4 are used for cancer
therapy (melengestrol acetate, megestrol acetate, tosedostat, and
amonafide). Haloperidol, but not trifluperidol, has previously
been identified in a chemical-genetic screen to have antimicrobial
activity against Saccharomyces cerevisiae (21). Four agents are
FDA-approved drugs and 2 are anticancer agents (amonafide and
tosedostat) that are currently being tested in clinical trials (22, 23).
Although it has been applied in animal husbandry, of the identi-
fied drugs, only melengestrol acetate is not currently used in hu-
mans (24). Moreover, we identified the antipsychotic drug me-
thiothepin maleate, which only very recently has been identified in
a repurposing screen for anticryptococcal agents (25). We used
the immunosuppressant drug rapamycin and the antirheumatic
drug auranofin as references for the antifungal activities of the
newly identified agents (Table 2). Interestingly, rapamycin was
originally identified as an antifungal agent (26), and gold (I) com-
plexes, such as auranofin, have been recognized for their antimi-
crobial activities (27).
We determined the MIC and MIC0.3 values for C. albicans by
OD and ATP measurements. As mentioned above, the methods
resulted in highly similar values, and thus one value for each agent
is presented (Table 2). In general, the MICs were slightly lower
after 6 h than after 24 h of incubation. However, the activities of
the 7 compounds against C. albicans were stable over a period of
24 h (Table 2). Importantly, in this screen, we did not use concen-
TABLE 2 MIC and MIC0.3 values against Candida albicans type straina
Antifungal agent
This study
Other studiesc
Concn range
(␮g/ml)
ATP level and OD450
b
MIC at: MIC0.3 at:
6 h 24 h 6 h 24 h Cmax (␮g/ml) Ref. for Cmax
Haloperidol HCl 6.4 ϫ 10Ϫ5
to 3.76 0.38 3.76 0.04 0.35 2.00–3.00 44
Trifluperidol 2HCl 7 ϫ 10Ϫ5
to 4.00 4.00 4.00 0.40 0.40 UAd
UA
Stanozolol 3.3 ϫ 10Ϫ5
to 3.29 3.29 Ͼ3.29 0.30 0.30 0.007 45
Melengestrol acetate 6.8 ϫ 10Ϫ5
to 3.97 2.20 3.97 0.40 0.22 0.01 46
Megestrol acetate 6 ϫ 10Ϫ5
to 3.85 2.10 3.85 0.39 0.40 0.50–0.70 47
Tosedostat 4 ϫ 10Ϫ3
to 4.00 Ͼ4.00 Ͼ4.00 4.00 4.00 0.15 23
Amonafide 2.8 ϫ 10Ϫ3
to 2.83 Ͼ2.83 Ͼ2.83 1.50 Ͼ2.83 4.00 22
Methiothepin maleatee
7 ϫ 10Ϫ5
to 3.57 0.35 3.57 0.044 0.25 UA UA
Auranofine
1 ϫ 10Ϫ4
to 6.78 0.70 0.38 0.007 0.07 6.60 48
Rapamycine
1.55 ϫ 10Ϫ5
to 9.14 0.001 0.005 1 ϫ 10Ϫ5
1 ϫ 10Ϫ5
0.01–0.21 49
a
The data were determined from three biological replicates in triplicate (n ϭ 3 [3]). MIC, minimal concentration of drug resulting in Ն50% growth inhibition; MIC0.3, minimal
concentration of drug resulting in Ն30% growth inhibition.
b
OD450, optical density at 450 nm.
c
Cmax, plasma peak concentrations reachable in humans upon first dose of the drugs; Ref., literature reference.
d
UA, unavailable.
e
The anti-Candida albicans activities of these drugs were demonstrated previously.
TABLE 3 Comparison of SADs with off-target antifungal agents
identified in this study at a concentration of 1 ␮Ma
Drugs MIC MIC0.3
Standard antifungalb
Tioconazole 0.39 ␮g/ml
Oxiconazole nitrate 0.40 ␮g/ml
Ketoconazole 0.50 ␮g/ml
Climbazole 0.29 ␮g/ml
Miconazole 0.40 ␮g/ml
Fluconazole 0.30 ␮g/ml
Amorolfine 0.32 ␮g/ml
Myclobutanil 0.29 ␮g/ml
Bifonazole 0.30 ␮g/ml
Sertaconazole 0.40 ␮g/ml
Itraconazole 0.70 ␮g/ml
Terbinafine HCl Ͼ1 ␮M
Nystatin Ͼ1 ␮M
Off-target antifungal
Haloperidol HCl 0.38 ␮g/ml
Methiothepin maleate 0.36 ␮g/ml
Auranofin 0.68 ␮g/ml
Trifluperidol 2HCl 0.40 ␮g/ml
Stanozolol 0.30 ␮g/ml
Melengestrol acetate 0.40 ␮g/ml
Megestrol acetate 0.39 ␮g/ml
Tosedostat Ͼ1 ␮M
Amonafide Ͼ1 ␮M
a
SADs, standard antifungal drugs. C. albicans SC5314 was challenged with SADs and
antifungal agents identified in this study.
b
MIC, minimal concentration of drug resulting in Ն50% growth inhibition; MIC0.3,
minimal concentration of drug resulting in Ն30% growth inhibition. The MIC and
MIC0.3 were determined by ATP measurement after 6 h of incubation. Nystatin did not
show any activity against C. albicans SC5314 in this assay. The data are determined
from three biological replicates in performed triplicate (n ϭ 3 [3]).
Dual Use of Known Drugs as Antimycotics
February 2014 Volume 58 Number 2 aac.asm.org 1057
onAugust21,2015byUMEAUNIVERSITYLIBRARYhttp://aac.asm.org/Downloadedfrom
trations of Ͼ10 ␮M (corresponding to 3 to 10 ␮g/ml, depending
on the molecular weight of the agent), since in the therapy of
systemic mycoses, maximal peak blood serum concentrations
above this level are unlikely to be reached. Haloperidol, trifluperi-
dol, stanozolol, melengestrol acetate, and megestrol acetate
showed MIC values of Ͻ4 ␮g/ml. For tosedostat and amonafide,
the MIC0.3 values were determined to be 4 and 2.8 ␮g/ml, respec-
tively. All 7 substances displayed a dose-dependent effect on C.
albicans SC5314. The antifungal activities of amonafide and tose-
dostat (Table 2) increased slowly over a wide concentration range,
from approximately 3 ϫ 10Ϫ3
␮g to 4 ␮g/ml.
Novel antifungal off-target drugs and SADs have similar
anti-Candida activities. We next compared the antifungal activ-
ities of the 7 identified agents to 13 established SADs present in the
Enzo library. Notably, the novel candidates were inhibitory
against C. albicans at a level similar to those of 12 of the SADs at a
concentration of 1 ␮M, ranging from 0.3 ␮g to 0.7 ␮g/ml, depend-
ing on individual molecular weights (Table 3). Terbinafine HCl,
tosedostat, and amonafide had an MIC0.3 at a concentration of Ͼ1
␮M. At this concentration, nystatin was the only SAD that lacked
anti-Candida activity after 6 h. Additionally, five off-target drugs
with previously known antifungal activities were also identified in
this screen, confirming that the applied methods were suitable to
identify antifungal activity against C. albicans (Table 5).
Microscopic analysis of morphological changes in C. albicans
occurring upon treatment with newly identified agents. The an-
tifungal effects of tosedostat and amonafide were milder than
those of other drugs (Tables 2 and 3). To verify the possible effects
of the selected agents identified in this study on C. albicans, we
additionally performed a direct microscopic investigation of
treated C. albicans (Fig. 1). DMSO- and BzCl-treated C. albicans
served as 100% and 0% growth controls, respectively (Fig. 1A and
B). Haloperidol and trifluperidol (Fig. 1E and G) show a very
similar effect as fluconazole (Fig. 1C). The hyphae are consider-
ably shorter, with the tendency to form branches more frequently
than with untreated control hyphae. Notably, tosedostat and
amonafide (Fig. 1F and H) caused similar morphological changes
as those observed in the samples treated with rapamycin (Fig. 1D).
The hyphae are significantly shorter, with the germ tubes having a
curved shape. The control hyphae, in contrast, are longer and
straight. Thus, our screen identified substances with comparable
effects on C. albicans morphology as the well-known antifungal
agent fluconazole or the immunosuppressant drug with antifun-
gal activity, rapamycin. This indicates that the identified agents
indeed inhibit the growth of C. albicans.
Confirmation of antifungal activities of identified drugs on
clinical isolates from different Candida spp. To assess whether
the 7 new antifungal candidate agents were also effective against
other clinical isolates of C. albicans, as well as other Candida spe-
cies, we compared C. albicans SC5314 to other clinical isolates
from C. albicans, C. dubliniensis, and C. glabrata (Table 4). C.
albicans SC5314 and the off-target drugs with known antifungal
TABLE 4 MIC and MIC0.3 values of antifungal agents for type strains and clinical isolates of Candida spp.a
Antifungal agent
Concn range
(␮g/ml)
C. albicans C. dubliniensis C. glabrata
SC5314 (type
strain)b
UBC3-7922 (clinical
strain)
CD36/CBS7987
(type strain)c
UBC3-3892 (clinical
strain)
ATCC 90030
(type strain)c
UBC3-7268
(clinical strain)
MIC MIC0.3 MIC MIC0.3 MIC MIC0.3 MIC MIC0.3 MIC MIC0.3 MIC MIC0.3
Haloperidol HCl 6.4 ϫ 10Ϫ3
to 3.76 3.76 0.46 3.76 0.38 3.76 0.38 Ͼ 3.76 0.38 Ͼ3.76 3.76 Ͼ3.76 Ͼ3.76
Trifluperidol 2HCl 7 ϫ 10Ϫ3
to 4.00 4.00 0.40 Ͼ4.00 0.40 Ͼ4.00 Ͼ4.00 Ͼ 4.00 0.40 Ͼ4.00 Ͼ4.00 Ͼ4.00 Ͼ4.00
Stanozolol 3.3 ϫ 10Ϫ3
to 3.29 Ͼ3.29 0.33 Ͼ3.29 0.33 Ͼ3.29 3.29 Ͼ3.29 3.29 Ͼ3.29 Ͼ3.29 Ͼ3.29 3.29
Melengestrol acetate 6.8 ϫ 10Ϫ3
to 3.97 3.97 0.37 3.97 0.40 Ͼ3.97 3.97 Ͼ3.97 1.80 Ͼ3.97 3.97 Ͼ3.97 3.97
Megestrol acetate 6 ϫ 10Ϫ3
to 3.85 3.85 0.39 3.85 0.39 Ͼ3.85 3.85 Ͼ3.85 3.85 Ͼ3.85 3.85 Ͼ3.85 3.85
Tosedostat 4 ϫ 10Ϫ3
to 4.00 Ͼ4.00 4.00 Ͼ4.00 4.00 Ͼ4.00 4.00 Ͼ4.00 4.00 Ͼ4.00 4.00 Ͼ4.00 2.00
Amonafide 2.8 ϫ 10Ϫ3
to 2.83 Ͼ2.83 1.40 Ͼ2.83 2.83 Ͼ2.83 2.83 Ͼ2.83 1.40 Ͼ2.83 Ͼ2.83 Ͼ2.83 Ͼ2.83
Methiothepin maleate 7 ϫ 10Ϫ3
to 3.57 3.30 0.31 3.30 0.36 Ͼ3.57 0.36 Ͼ3.57 0.36 3.57 0.36 3.57 0.36
Auranofin 4 ϫ 10Ϫ3
to 6.78 0.68 0.08 0.61 0.07 0.68 0.04 0.62 0.04 1.10 0.62 Ͼ3.73 3.73
Rapamycin 9 ϫ 10Ϫ3
to 9.14 0.002 Ͻ9 ϫ 10Ϫ3
0.002 Ͻ9 ϫ 10Ϫ3
0.009 Ͻ9 ϫ 10Ϫ3
0.01 Ͻ9 ϫ 10Ϫ3
0.50 0.04 0.09 0.009
a
Candida clinical strains were tested with the 7 identified drugs.
b
MIC, minimal concentration of drug resulting in Ն50% growth inhibition; MIC0.3, minimal concentration of drug resulting in Ն30% growth inhibition. MIC and MIC0.3 were
determined by ATP measurement after 24 h of incubation. The data were analyzed and evaluated from 4 biological replicates in triplicate (n ϭ 4 [3]).
c
The type strains C. dubliniensis CD36/CBS7987 and C. glabrata ATCC 90030 were analyzed in 2 biological replicates in triplicate (n ϭ 2 [3]).
TABLE 5 Nonantifungal drugs with known antifungal activitya
Antifungal agent
This study Previous studies
Reference(s)
Tested concn
(␮g/ml)
Incubation
times (h)
Tested concn
(␮g/ml)
Incubation
times (h)
Rapamycin 1.55 ϫ 10Ϫ5
to 9.14 6 and 24 0.09–100 48 and 72 26, 38
Auranofin 1 ϫ 10Ϫ4
to 6.78 6 and 24 12.5–200 48 27
Methiothepin maleate 7 ϫ 10Ϫ5
to 3.57 6 and 24 64 48 25
Bleomycin sulfate 2.6 ϫ 10Ϫ4
to 15 6 and 24 1.56 6 and 12 40
Disulfiram 5.1 ϫ 10Ϫ5
to 2.97 6 and 24 1–8 24 41
Artemisinin 4.8 ϫ 10Ϫ5
to 2.82 6 and 24 8–50 24 42
Tamoxifen citrate 9.7 ϫ 10Ϫ5
to 5.63 6 and 24 8–32 24 43
a
The tested concentrations of off-target drugs with previously demonstrated antifungal activity used in this study were compared to concentrations used in previous studies with
similar incubation times.
Stylianou et al.
1058 aac.asm.org Antimicrobial Agents and Chemotherapy
onAugust21,2015byUMEAUNIVERSITYLIBRARYhttp://aac.asm.org/Downloadedfrom
activity, methiothepin maleate, rapamycin, and auranofin, were
included. Since the MICs calculated from the OD and ATP mea-
surements were very similar, we exclusively applied ATP measure-
ment. Rapamycin was effective against all tested strains (MIC,
Ͻ0.1 ␮g/ml). The C. albicans strains SC5314 and clinical isolate
UBC3-7922 were affected by the 10 agents to a similar extent (Ta-
ble 4). A slightly lower level of inhibition was seen for UBC3-7922
than for SC5314. Auranofin was efficient against both C. dublini-
ensis strains tested. Haloperidol, in contrast, inhibited the C. dub-
liniensis type strain (MIC, 3.76 ␮g/ml) but inhibited the UBC3-
3892 isolate less efficiently. Together, the C. dubliniensis strains
were more resistant against the tested agents than the C. albicans
strains. The two C. glabrata strains were affected to an even lower
extent; however, they were inhibited by 6 of the 10 agents tested.
Remarkably, methiothepin maleate reached an MIC of 3.57 ␮g/ml
in both C. glabrata strains (Table 4).
DISCUSSION
Therapy against invasive fungal infections remains a challenge in
health care. Many patients in surgery, intensive care, oncology, or
hematology wards suffer from bloodstream infections caused by
Candida spp. However, the dreary outcomes for severe mycoses
do not stem solely from a lack of efficient antifungal drugs (28).
Disease progression is also determined by the immune status of
the afflicted host. Our screen aimed to identify previously un-
known anti-Candida activities in drugs already in use with known
pharmacokinetics. We believe that this knowledge for a large
amount of available pharmaceutical agents may enable (i) the de-
velopment of new applications as antimycotic therapy for these
types of agents, (ii) a future evaluation of the potential synergistic
effects between these drugs and SADs, and (iii) therapy for pa-
tients with a primary disease, such as cancer, with drugs that have
additional known antifungal activities to reduce the risk of severe
secondary mycosis. Of course, the latter is only possible in cases in
which a choice between several drugs is amenable.
The screening of 844 approved drugs or agents in clinical trials
revealed 26 substances that are active against Candida spp., 7 of
which were newly identified. We showed these antifungal activi-
ties in three independent assays, metabolic activity measurement,
optical densitometry according to EUCAST guidelines, and mi-
croscopy, to validate our screening results. The indicated drugs
have anti-Candida activities at 6 h and 24 h (Table 2). The MICs of
the tested agents against C. albicans SC5314 were determined by
OD and ATP measurements, and the assays correlated well. Lu-
ciferase-based quantification of ATP concentrations recorded the
growth of C. albicans in a similar fashion as the tetrazolium dye
XTT (data not shown). XTT has been widely used by many
groups, including ours, to quantify fungal viability (29, 30),
whereas ATP quantification is more sensitive than the determina-
tion of XTT metabolism, allowing for the use of fewer fungal cells
per assay. This indicates that the determination of metabolic ac-
tivity is a reliable measure of antifungal activity. ATP measure-
ment has, to our knowledge, not been used in antifungal drug
screening; however, it was successfully applied in an S. cerevisiae-
based small-molecule screen published in the PubChem BioAssay
database (31). We confirmed the validity of our screen by identi-
fying the FDA-approved antifungal drugs in the Enzo library (Ta-
ble 3), with the exception of nystatin. In agreement with this find-
ing, nystatin-resistant C. albicans isolates were reported (32–34).
At a concentration of 0.3 to 0.7 ␮g/ml, the SADs and the newly
identified agents showed comparable degrees of inhibition against
C. albicans, such as with fluconazole (MIC, 0.3 ␮g/ml) and halo-
peridol (MIC, 0.38 ␮g/ml). Our focus was to apply drug concen-
trations that are likely to be reached in human therapy, and there-
fore, we used maximal concentrations of 10 ␮M. The blood
plasma peak concentrations (Table 2, Cmax and references) and
the concentrations for C. albicans inhibition of the novel antifun-
gal candidate agents were within a similar range. This suggests that
therapeutic antifungal concentrations for the treatment of sys-
temic mycoses are accomplishable. For the trifluperidol and me-
thiothepin maleate, such data were not obtained.
FIG 1 C. albicans SC5314 challenged for 6 h with novel and control drugs. The
pictures are taken from an IncuCyte microscope with a 20ϫ objective lens; the
scale bar corresponds to 200 ␮m. The drug solvent DMSO (A) and the anti-
septic BzCl (B) correspond to the 100% and 0% growth controls, respectively.
Fluconazole (C) and rapamycin (D) are representative control drugs. Repre-
sentative images from C. albicans SC5314 were treated with haloperidol (E),
trifluperidol (G), tosedostat (F), and amonafide (H). Morphological changes
in C. albicans upon treatment with haloperidol (E) and trifluperidol (G) re-
sembled those caused by fluconazole (C), whereas morphological changes in
C. albicans upon treatment with tosedostat (F) and amonafide (H) resembled
those of rapamycin (D).
Dual Use of Known Drugs as Antimycotics
February 2014 Volume 58 Number 2 aac.asm.org 1059
onAugust21,2015byUMEAUNIVERSITYLIBRARYhttp://aac.asm.org/Downloadedfrom
To broaden the impact of our study, we included additional
Candida strains. We tested the 7 novel agents with reference
strains and clinical isolates of C. albicans from bloodstream infec-
tions. The C. albicans strains showed similar susceptibilities to-
ward all 7 novel candidate agents, confirming that our findings are
valid beyond common laboratory strains. The C. dubliniensis and
C. glabrata strains were more resistant against treatment with
these agents (Table 4). C. glabrata is known to be less susceptible to
antifungal therapy (14). In agreement with this, C. glabrata was
less susceptible to auranofin than the other two Candida spp. No-
tably, methiothepin maleate and tosedostat were active against
both C. glabrata strains. This possibly suggests a broad anti-Can-
dida activity for methiothepin maleate and tosedostat.
The cellular targets of the identified drugs are known in hu-
mans. The dopaminergic drugs haloperidol and trifluperidol act
on G-protein-coupled receptors (GPCRs) (Table 6) (35, 36). Hal-
operidol has previously been described as a potential antifungal
agent in a S. cerevisiae-based chemical-genetic screen to identify
molecular targets for off-target drugs (21). In this screen, we iden-
tified the derivative drug trifluperidol and demonstrated the anti-
Candida activities of both peridols. GPCRs also exist in Candida
spp.; however, the major cellular pathways targeted by dopami-
nergic drugs are amino acid biosynthesis and metabolism (21).
The antineoplastic agent tosedostat is an aminopeptidase inhibi-
tor (Table 6) (23). The targeted cellular pathways of this drug in
eukaryotic cell lines are amino acid metabolism and reduced ac-
tivity of target of rapamycin (TOR) kinases (37). Remarkably,
rapamycin targets TOR kinases in C. albicans (38), and we re-
corded a very similar morphological effect for tosedostat and
rapamycin (Fig. 1), indicating that the drugs might have the same
target against fungi. Amonafide is a topoisomerase inhibitor (22).
It is therefore likely, though not proven, that amonafide targets
topoisomerases in fungi. Gene knockout of topoisomerase II in S.
cerevisiae resulted in severely attenuated DNA replication (39).
Stanozolol, melengestrol, and megestrol acetate are all pseudoste-
roids, and thus, their molecular targets are less predictable (Ta-
ble 6).
In summary, three independent assays identified 7 novel drugs
with dosage-dependent activities against C. albicans with MICs of
Յ4 ␮g/ml. This study conclusively adds a new pharmacological
approach to these drugs, and more importantly, it may help phy-
sicians select antineoplastic therapeutics with the antifungal activ-
ities identified here for groups of patients that are at high risk for
acquiring invasive candidiasis.
ACKNOWLEDGMENTS
This work was supported by grants to C.F.U. from the Swedish Research
Council VR-M (grant no. K2012-99X-21961-01-3), the Laboratory for
Molecular Medicine Sweden (MIMS), the Medical Faculty Umeå (grant
no. 316-886-10), and the Cancer Research Foundation in Northern Swe-
den (grant no. AMP 11-684).
Personnel at the High-Throughput Biomedicine Unit (FIMM Tech-
nology Centre, Helsinki, Finland) are acknowledged for their expert tech-
nical support. We thank Laura Turunen for her excellent assistance with
drugging compounds. Research infrastructure support was provided by
Biocenter Finland.
REFERENCES
1. Patterson TF. 2005. Advances and challenges in management of invasive
mycoses. Lancet 366:1013–1025. http://dx.doi.org/10.1016/S0140-6736
(05)67381-3.
2. Tortorano AM, Kibbler C, Peman J, Bernhardt H, Klingspor L, Grillot
R. 2006. Candidaemia in Europe: epidemiology and resistance. Int. J.
Antimicrob. Agents 27:359–366. http://dx.doi.org/10.1016/j.ijantimicag
.2006.01.002.
3. Zilberberg MD, Shorr AF, Kollef MH. 2008. Secular trends in candidemia-
relatedhospitalizationintheUnitedStates,2000–2005.Infect.ControlHosp.
Epidemiol. 29:978–980. http://dx.doi.org/10.1086/591033.
4. Falagas ME, Apostolou KE, Pappas VD. 2006. Attributable mortality of
candidemia: a systematic review of matched cohort and case-control stud-
ies. Eur. J. Clin. Microbiol. Infect. Dis. 25:419–425. http://dx.doi.org/10
.1007/s10096-006-0159-2.
5. Bergamasco MD, Garnica M, Colombo AL, Nucci M. 2013. Epidemi-
ology of candidemia in patients with hematologic malignancies and solid
tumours in Brazil. Mycoses 56:256–263. http://dx.doi.org/10.1111/myc
.12013.
6. Pfaller MA. 2012. Antifungal drug resistance: mechanisms, epidemiology,
and consequences for treatment. Am. J. Med. 125:S3–S13. http://dx.doi
.org/10.1016/j.amjmed.2011.11.001.
TABLE 6 Putative targets of identified drugs in Candida spp.
Drug
Humans Candida spp.
Function Therapeutic use Reference(s) Suggested target Reference(s)
Haloperidol HCl 5-HT agonist and dopamine receptor
antagonist class of G-protein-
coupled receptors
Antipsychotic agent 50–52 Gpr1 protein belongs to the
G-protein-coupled receptors
35, 36
Trifluperidol 2HCl Dopamine receptor antagonist class
of G-protein-coupled receptors
Antipsychotic agent 53 Gpr1 protein belongs to the
G-protein-coupled receptors
35, 36
Stanozolol Synthetic steroid Anemia and hereditary
angioedema
54, 55
Melengestrol acetate Progesterone agonist androgen and
estrogen receptor antagonist
Antineoplastic agent for
endometrial, breast,
and prostate cancers
56, 57
Megestrol acetate Progesterone agonist androgen and
estrogen receptor antagonist
Antineoplastic agent for
endometrial, breast,
and prostate cancers
58, 59
Tosedostat Aminopeptidase inhibitor Antileukemic agent and
myelodysplasia
23 Amino acid metabolism, reduced
phosphorylation of TOR
substrates
37
Amonafide Topoisomerase inhibitor Antineoplastic agent 22 Topoisomerase II knockout affects
the DNA replication in budding
yeasts
39
Stylianou et al.
1060 aac.asm.org Antimicrobial Agents and Chemotherapy
onAugust21,2015byUMEAUNIVERSITYLIBRARYhttp://aac.asm.org/Downloadedfrom
7. Pfaller MA, Moet GJ, Messer SA, Jones RN, Castanheira M. 2011.
Candida bloodstream infections: comparison of species distributions and
antifungal resistance patterns in community-onset and nosocomial iso-
lates in the SENTRY Antimicrobial Surveillance Program, 2008–2009.
Antimicrob. Agents Chemother. 55:561–566. http://dx.doi.org/10.1128
/AAC.01079-10.
8. Sudbery P, Gow N, Berman J. 2004. The distinct morphogenic states of
Candida albicans. Trends Microbiol. 12:317–324. http://dx.doi.org/10
.1016/j.tim.2004.05.008.
9. Lo HJ, Köhler JR, DiDomenico B, Loebenberg D, Cacciapuoti A, Fink
GR. 1997. Nonfilamentous C. albicans mutants are avirulent. Cell 90:939–
949. http://dx.doi.org/10.1016/S0092-8674(00)80358-X.
10. Bastidas RJ, Heitman J. 2009. Trimorphic stepping stones pave the way to
fungal virulence. Proc. Natl. Acad. Sci. U. S. A. 106:351–352. http://dx.doi
.org/10.1073/pnas.0811994106.
11. Coleman DC, Moran GP, McManus BA, Sullivan DJ. 2010. Mechanisms
of antifungal drug resistance in Candida dubliniensis. Future Microbiol.
5:935–949. http://dx.doi.org/10.2217/fmb.10.51.
12. Moran GP, Coleman DC, Sullivan DJ. 2012. Candida albicans versus
Candida dubliniensis: why is C. albicans more pathogenic? Int. J. Micro-
biol. 2012:205921. http://dx.doi.org/10.1155/2012/205921.
13. Khan Z, Ahmad S, Joseph L, Chandy R. 2012. Candida dubliniensis: an
appraisal of its clinical significance as a bloodstream pathogen. PLoS One
7:e32952. http://dx.doi.org/10.1371/journal.pone.0032952.
14. Lee I, Fishman NO, Zaoutis TE, Morales KH, Weiner MG, Synnestvedt
M, Nachamkin I, Lautenbach E. 2009. Risk factors for fluconazole-
resistant Candida glabrata bloodstream infections. Arch. Intern. Med.
169:379–383. http://dx.doi.org/10.1001/archinte.169.4.379.
15. Khan ZK, Jain P. 2000. Antifungal agents and immunomodulators in
systemic mycoses. Indian J. Chest Dis. Allied Sci. 42:345–355.
16. Dixon DM, Walsh TJ. 1996. Chapter 76: antifungal agents. In Baron S
(ed), Medical microbiology, 4th ed. University of Texas Medical Branch at
Galveston, Galveston, TX.
17. Vermes A, Guchelaar HJ, Dankert J. 2000. Flucytosine: a review of its
pharmacology, clinical indications, pharmacokinetics, toxicity and drug
interactions. J. Antimicrob. Chemother. 46:171–179. http://dx.doi.org/10
.1093/jac/46.2.171.
18. Beyda ND, Lewis RE, Garey KW. 2012. Echinocandin resistance in
Candida species: mechanisms of reduced susceptibility and therapeutic
approaches. Ann. Pharmacother. 46:1086–1096. http://dx.doi.org/10
.1345/aph.1R020.
19. Pemovska T, Kontro M, Yadav B, Edgren H, Eldfors S, Szwajda A,
Almusa H, Bespalov MM, Ellonen P, Elonen E, Gjertsen BT, Karj-
alainen R, Kulesskiy E, Lagström S, Lehto A, Lepistö M, Lundán T,
Majumder MM, Lopez Marti JM, Mattila P, Murumägi A, Mustjoki S,
Palva A, Parsons A, Pirttinen T, Rämet ME, Suvela M, Turunen L,
Västrik I, Wolf M, Knowles J, Aittokallio T, Heckman CA, Porkka K,
Kallioniemi O, Wennerberg K. 1 September 2013. Individualized Sys-
tems Medicine (ISM) strategy to tailor treatments for patients with
chemorefractory acute myeloid leukemia. Cancer Discov. http://dx.doi
.org/10.1158/2159-8290.CD-13-0350.
20. Arendrup MC, Cuenca-Estrella M, Lass-Flörl C, Hope W, EUCAST-
AFST. 2012. EUCAST technical note on the EUCAST definitive docu-
ment EDef 7.2: method for the determination of broth dilution mini-
mum inhibitory concentrations of antifungal agents for yeasts EDef 7.2
(EUCAST-AFST). Clin. Microbiol. Infect. 18:E246–E247. http://dx
.doi.org/10.1111/j.1469-0691.2012.03880.x.
21. Ericson E, Gebbia M, Heisler LE, Wildenhain J, Tyers M, Giaever G,
Nislow C. 2008. Off-target effects of psychoactive drugs revealed by ge-
nome-wide assays in yeast. PLoS Genet. 4:e1000151. http://dx.doi.org/10
.1371/journal.pgen.1000151.
22. Allen SL, Lundberg AS. 2011. Amonafide: a potential role in treating
acute myeloid leukemia. Expert Opin. Investig. Drugs 20:995–1003. http:
//dx.doi.org/10.1517/13543784.2011.585756.
23. Lowenberg B, Morgan G, Ossenkoppele GJ, Burnett AK, Zachée P,
Dührsen U, Dierickx D, Müller-Tidow C, Sonneveld P, Krug U, Bone
E, Flores N, Richardson AF, Hooftman L, Jenkins C, Zweegman S,
Davies F. 2010. Phase I/II clinical study of tosedostat, an inhibitor of
aminopeptidases, in patients with acute myeloid leukemia and myelodys-
plasia. J. Clin. Oncol. 28:4333–4338. http://dx.doi.org/10.1200/JCO.2009
.27.6295.
24. Ganellin CR, Triggle DJ, Macdonald F. 1997. Dictionary of Pharmaco-
logical Agents. Chapman & Hall, London, United Kingdom.
25. Butts A, DiDone L, Koselny K, Baxter BK, Chabrier-Rosello Y, Wellington
M, Krysan DJ. 2013. A repurposing approach identifies off-patent drugs with
fungicidal cryptococcal activity, a common structural chemotype, and phar-
macological properties relevant to the treatment of cryptococcosis. Eukaryot.
Cell 12:278–287. http://dx.doi.org/10.1128/EC.00314-12.
26. Sehgal SN, Baker H, Vézina C. 1975. Rapamycin (AY-22,989), a new
antifungal antibiotic. II. Fermentation, isolation and characterization. J.
Antibiot. (Tokyo) 28:727–732.
27. Ozdemir I, Temelli N, Günal S, Demir S. 2010. Gold(I) complexes of
N-heterocyclic carbene ligands containing benzimidazole: synthesis and
antimicrobial activity. Molecules 15:2203–2210. http://dx.doi.org/10
.3390/molecules15042203.
28. Brown GD, Denning DW, Levitz SM. 2012. Tackling human fungal
infections. Science 336:647. http://dx.doi.org/10.1126/science.1222236.
29. Meshulam T, Levitz SM, Christin L, Diamond RD. 1995. A simplified
new assay for assessment of fungal cell damage with the tetrazolium dye,
(2,3)-bis-(2-methoxy-4-nitro-5-sulphenyl)-(2H)-tetrazolium-5-
carboxanil ide (XTT). J. Infect. Dis. 172:1153–1156. http://dx.doi.org/10
.1093/infdis/172.4.1153.
30. Urban CF, Ermert D, Schmid M, Abu-Abed U, Goosmann C, Nacken
W, Brinkmann V, Jungblut PR, Zychlinsky A. 2009. Neutrophil extra-
cellular traps contain calprotectin, a cytosolic protein complex involved in
host defense against Candida albicans. PLoS Pathog. 5:e1000639. http://dx
.doi.org/10.1371/journal.ppat.1000639.
31. Nunnari JM. 2010. qHTS assay for small molecule inhibitors of mitochon-
drial division or activators of mitochondrial fusion. PubChem BioAssay AID
485298.NationalCenterforBiotechnologyInformation,Bethesda,MD.http:
//pubchem.ncbi.nlm.nih.gov/assay/assay.cgi?aidϭ485298.
32. Martin MV, Dinsdale RC. 1982. Nystatin-resistance of Candida albicans
isolates from two cases of oral candidiasis. Br. J. Oral Surg. 20:294–298.
33. Mas J, Piña E. 1980. Disappearance of nystatin resistance in Candida
mediated by ergosterol. J. Gen. Microbiol. 117:249–252.
34. Broughton MC, Bard M, Lees ND. 1991. Polyene resistance in ergosterol
producing strains of Candida albicans. Mycoses 34:75–83.
35. Miwa T, Takagi Y, Shinozaki M, Yun CW, Schell WA, Perfect JR,
Kumagai H, Tamaki H. 2004. Gpr1, a putative G-protein-coupled recep-
tor, regulates morphogenesis and hypha formation in the pathogenic fun-
gus Candida albicans. Eukaryot. Cell 3:919–931. http://dx.doi.org/10
.1128/EC.3.4.919-931.2004.
36. Sciascia QL, Sullivan PA, Farley PC. 2004. Deletion of the Candida
albicans G-protein-coupled receptor, encoded by orf19.1944 and its allele
orf19.9499, produces mutants defective in filamentous growth. Can. J.
Microbiol. 50:1081–1085. http://dx.doi.org/10.1139/w04-095.
37. Krige D, Needham LA, Bawden LJ, Flores N, Farmer H, Miles LE, Stone
E, Callaghan J, Chandler S, Clark VL, Kirwin-Jones P, Legris V, Owen
J, Patel T, Wood S, Box G, Laber D, Odedra R, Wright A, Wood LM,
Eccles SA, Bone EA, Ayscough A, Drummond AH. 2008. CHR-2797: an
antiproliferative aminopeptidase inhibitor that leads to amino acid depri-
vation in human leukemic cells. Cancer Res. 68:6669–6679. http://dx.doi
.org/10.1158/0008-5472.CAN-07-6627.
38. Cruz MC, Goldstein AL, Blankenship J, Del Poeta M, Perfect JR,
McCusker JH, Bennani YL, Cardenas ME, Heitman J. 2001. Rapamycin
and less immunosuppressive analogs are toxic to Candida albicans and
Cryptococcus neoformans via FKBP12-dependent inhibition of TOR. An-
timicrob. Agents Chemother. 45:3162–3170. http://dx.doi.org/10.1128
/AAC.45.11.3162-3170.2001.
39. Baxter J, Diffley JF. 2008. Topoisomerase II inactivation prevents the
completion of DNA replication in budding yeast. Mol. Cell 30:790–802.
http://dx.doi.org/10.1016/j.molcel.2008.04.019.
40. Jayaguru P, Raghunathan M. 2007. Group I intron renders differential
susceptibility of Candida albicans to bleomycin. Mol. Biol. Rep. 34:11–17.
http://dx.doi.org/10.1007/s11033-006-9002-1.
41. Khan S, Singhal S, Mathur T, Upadhyay DJ, Rattan A. 2007. Antifungal
potential of disulfiram. Nihon Ishinkin Gakkai Zasshi 48:109–113. http:
//dx.doi.org/10.3314/jjmm.48.109.
42. Galal AM, Ross SA, Jacob M, ElSohly MA. 2005. Antifungal activity of
artemisinin derivatives. J. Nat. Prod. 68:1274–1276. http://dx.doi.org/10
.1021/np050074u.
43. Dolan K, Montgomery S, Buchheit B, Didone L, Wellington M, Krysan
DJ. 2009. Antifungal activity of tamoxifen: in vitro and in vivo activities
and mechanistic characterization. Antimicrob. Agents Chemother. 53:
3337–3346. http://dx.doi.org/10.1128/AAC.01564-08.
44. Kudo S, Ishizaki T. 1999. Pharmacokinetics of haloperidol: an update.
Dual Use of Known Drugs as Antimycotics
February 2014 Volume 58 Number 2 aac.asm.org 1061
onAugust21,2015byUMEAUNIVERSITYLIBRARYhttp://aac.asm.org/Downloadedfrom
Clin. Pharmacokinet. 37:435–456. http://dx.doi.org/10.2165/00003088
-199937060-00001.
45. Zofková I, Kancheva RL, Hampl R. 1995. A decreasing CD4ϩ
/CD8ϩ
ratio after one month of treatment with stanazolol in postmenopausal
women. Steroids 60:430–433. http://dx.doi.org/10.1016/0039-128X(94)
00036-C.
46. Tsukada A, Suemizu H, Murayama N, Takano R, Shimizu M, Naka-
mura M, Yamazaki H. 2013. Plasma concentrations of melengestrol
acetate in humans extrapolated from the pharmacokinetics established in
in vivo experiments with rats and chimeric mice with humanized liver and
physiologically based pharmacokinetic modeling. Regul. Toxicol. Phar-
macol. 65:316–324. http://dx.doi.org/10.1016/j.yrtph.2013.01.008.
47. Femia RA, Goyette RE. 2005. The science of megestrol acetate delivery:
potential to improve outcomes in cachexia. BioDrugs 19:179–187. http:
//dx.doi.org/10.2165/00063030-200519030-00004.
48. Blodgett RC, Jr. 1983. Auranofin: experience to date. Am. J. Med. 75:86–
89. http://dx.doi.org/10.1016/0002-9343(83)90480-1.
49. Zimmerman JJ, Kahan BD. 1997. Pharmacokinetics of sirolimus in
stable renal transplant patients after multiple oral dose administration.
J. Clin. Pharmacol. 37:405–415. http://dx.doi.org/10.1002/j.1552
-4604.1997.tb04318.x.
50. Granger B, Albu S. 2005. The haloperidol story. Ann. Clin. Psychiatry
17:137–140. http://dx.doi.org/10.1080/10401230591002048.
51. Leysen JE, Janssen PM, Gommeren W, Wynants J, Pauwels PJ, Janssen
PA. 1992. In vitro and in vivo receptor binding and effects on monoamine
turnover in rat brain regions of the novel antipsychotics risperidone and
ocaperidone. Mol. Pharmacol. 41:494–508.
52. Kroeze WK, Hufeisen SJ, Popadak BA, Renock SM, Steinberg S, Ern-
sberger P, Jayathilake K, Meltzer HY, Roth BL. 2003. H1-histamine
receptor affinity predicts short-term weight gain for typical and atypical
antipsychotic drugs. Neuropsychopharmacology 28:519–526. http://dx
.doi.org/10.1038/sj.npp.1300027.
53. Gallant DM, Bishop MP, Timmons E, Steele CA. 1963. A controlled
evaluation of trifluperidol: a new potent sychopharmacologic agent. Curr.
Ther. Res. Clin. Exp. 5:463–471.
54. Resegotti L, Dolci C, Bertero L, Genovese A, Podestà F, Testa D. 1981.
Treatment of aplastic anaemia with methenolone, stanozolol and nan-
drolone. A report of 130 cases. Panminerva Med. 23:243–248.
55. Sheffer AL, Fearon DT, Austen KF. 1987. Hereditary angioedema: a
decade of management with stanozolol. J. Allergy Clin. Immunol. 80:855–
860. http://dx.doi.org/10.1016/S0091-6749(87)80277-4.
56. Cooper JM, Elce JS, Kellie AE. 1967. The metabolism of melengestrol
acetate. Biochem. J. 104:57P–58P.
57. Perry GA, Welshons WV, Bott RC, Smith MF. 2005. Basis of me-
lengestrol acetate action as a progestin. Domest. Anim. Endocrinol. 28:
147–161. http://dx.doi.org/10.1016/j.domaniend.2004.07.002.
58. Johnson PA, Bonomi PD, Anderson KM, Wolter JM, Economou SG.
1986. Megestrol acetate: first-line therapy for advanced breast cancer. Se-
min. Oncol. 13:15–19.
59. Ross MB, Buzdar AU, Blumenschein GR. 1982. Treatment of advanced
breast cancer with megestrol acetate after therapy with tamoxifen. Cancer
49:413–417. http://dx.doi.org/10.1002/1097-0142(19820201)49:3Ͻ413::
AID-CNCR2820490303Ͼ3.0.CO;2-S.
Stylianou et al.
1062 aac.asm.org Antimicrobial Agents and Chemotherapy
onAugust21,2015byUMEAUNIVERSITYLIBRARYhttp://aac.asm.org/Downloadedfrom

Marios_Stylianou_PhD thesis

  • 1.
    Department of ClinicalMicrobiology Molecular Infection Medicine Sweden (MIMS) Umeå University Umeå 2015 Pharmaceutical And Immunological Challenge Of Fungal Pathogens Marios Stylianou
  • 2.
    Pharmaceutical And Immunological ChallengeOf Fungal Pathogens Marios Stylianou Doctoral thesis Department of Clinical Microbiology Molecular Infection Medicine Sweden (MIMS) Umeå University Umeå 2015
  • 3.
    Responsible publisher underswedish law: the Dean of the Medical Faculty This work is protected by the Swedish Copyright Legislation (Act 1960:729) ISBN: 978-91-7601-308-3 ISSN: 0346-6612 Elektronisk version tillgänglig på http://umu.diva-portal.org/ Tryck/Printed by: Print & Media Umeå, Sweden 2015 Cover illustration: Re-produced and modified from Lopes et al 2015.
  • 4.
    As for me, all I know is that I know nothing Socrates To my Wife and my Parents, the heroes of my life.
  • 6.
    i Table of Contents Tableof Contents i Publications included in the thesis iii Publications not included in the thesis iv Abstract v Abbreviations vii Introduction and Background 1 1.0 Human fungal pathogens and pathogenicity 1 1.1 Candida spp. 1 1.2 C. albicans polymorphism 2 1.2.1 Two-way Yeast to Hyphal transition 3 1.3 C. albicans evasion of human defense 5 2.0 Human Innate Immunity 9 2.1 Neutrophils 9 2.2 Mast cells 10 2.2.1 Mast cells in allergies 11 2.2.2 Mast cells and infections 13 3.0 Antimycotics and their mode of action 15 3.1 Polyenes 15 3.2 Azoles 16 3.3 Allylamines 17 3.4 Echinocandins 18 3.5 Resistance to antimycotics 19 3.6 Alternative strategies for novel antimycotics 19 Material and Methods 22 Fungal strains 22 Candida albicans GFP construct 22 Human mast cells 22 Isolation of human neutrophils 23 Human neutrophil and monocyte migration 23 Sytox green-based cell death assay 23 Mast cell degranulation assay 24 Cytokine quantification assay 24 Cellular viability 24 High-content analysis of yeast and hyphal morphotypes 22 Aims 26 Results and Discussion 28
  • 7.
    ii Paper I 28 PaperII 31 Paper III 35 Concluding Remarks 39 Acknowledgements 40 References 42
  • 8.
    iii Publications included inthe thesis Paper I Lopes JP**, Stylianou M**, Nilsson G, Urban CF: Opportunistic pathogen Candida albicans elicits a temporal response in primary human mast cells. Scientific reports 2015; 5:12287. **equal contribution Paper II Stylianou M, Uvell H, Lopes JP, Enquist PA, Elofsson M, Urban CF: Novel high-throughput screening method for identification of fungal dimorphism blockers. Journal of biomolecular screening 2015; 20:285-291. Paper III Stylianou M, Kulesskiy E, Lopes JP, Granlund M, Wennerberg K, Urban CF: Antifungal application of nonantifungal drugs. Antimicrobial agents and chemotherapy 2014; 58:1055-1062.
  • 9.
    iv Publications not includedin the thesis Paper IV Björnsdottir H, Welin A, Stylianou M, Christenson K, Urban F, Forsman H, Dahlgren C, Karlsson A, Bylund J. Cytotoxic peptides from Staphylococcus aureus induce ROS-independent neutrophil cell death with NET-like feature. Manuscript
  • 10.
    v Abstract Incidences of fungalinfections are on the rise in immunosuppressed people. Predominant causative agents for these mycoses are species of the genus Candida, including Candida albicans, Candida glabrata and Candida dublieniensis. Despite a wide range of emerging pathogens, C. albicans remains the leading cause. According to recent epidemiological studies, blood stream infections with C. albicans cause annually ~55% mortality in approximately 300,000 patients from intensive care units worldwide. Furthermore, the percentage of morbidity linked to oral, esophageal and vulvovaginal mycoses cause by C. albicans reach up to 90%. Reasons for these medical concerns are the lack of efficient diagnostics and antifungal therapy. Here, we therefore sought to find novel antifungal strategies inspired by innate immune cells, such as neutrophils. These phagocytes are able to block the fungal pathogenicity. Neutrophils are bloodstream leukocytes serving as the first line of defense against pathogenic microbes. It has been shown that neutrophils have a strong antifungal activity by impairing the conversion of the dimorphic C. albicans from yeast to hyphal form (Y-H). Consequently, we raised the question whether other immune cells, such as mast cells, with less phagocytic cabapilities may have similar activity to neutrophils. Mast cells are tissue-dwelling cells. Mucosal tissue is rich in mast cells and usually constitutes the entry ports for fungal pathogens into the human body. A contribution of mast cells in antifungal defense is, thus, very likely. We human explored mast cell functions upon encounter with fungal pathogens. Interestingly, human mast cells show a transient potential to impair fungal viability. To understand the mechanism behind this impairment we analyzed the human mast cell functions in more detail. We found that human mast cells challenged with C. albicans, immediately degranulate and secrete distinct cytokines and chemokines in an orchestrated manner. The chemokines secreted attract neutrophils. Mast
  • 11.
    vi cells moreover areable to internalize fungal cells and to ‘commit suicide’ by releasing extracellular DNA traps that ensnare the pathogen. The effectiveness of future antifungals is depended on targeting the pathogen virulence with more efficiency. The dimorphism of C. albicans is proven to be essential its virulence. Blockage of this switching ability could render the pathogen avirulent. Consequently, we screened for compounds that mimic the neutrophils anti- dimorphic activity by screening small chemical molecule libraries that block Y-H transition. The screening of big chemical libraries requires a reliable, reproducible and rapid high-throughput screening assay (HTS). We developed an HTS assay based on automated microscopy and image analysis, thereby allowing to distinguish between yeast and filamentous forms. In order to find the ideal Y-H blocker, we also evaluated the cell viability via the count of ATP levels when challenged with the respective small chemical molecules. Drug development is an elaborate and expensive process. We therefore applied our screening setup to identify antidimorphic/antifungal activity in compounds from two different chemical libraries including FDA-approved drugs. The study disclosed 7 off-patent antifungal drugs that have potent antimycotic activity, including 4 neoplastic agents, 2 antipsychotic drugs and 1 antianemic medication. In a nutshell, we aimed to mimic the anti-dimorphic/antifungal activity of neutrophils with small chemical molecules. Furthermore, we elucidated how immune cells contribute to antifungal defense to exploit these mechanisms for the development of novel antifungal therapies. Thus, this thesis provides novel tools for the discovery of more efficient compounds, identifies previously unknown antifungal aspect of off-patent FDA-approved drugs and highlights the interplay of mast cells with pathogenic fungi with the aim to define new screening strategies.
  • 12.
    vii Abbreviations ABC ATP-binding cassette ALSAgglutinin-like sequence AmpB Amphotericin B CAT Catalase CFW Calcofluor white CPH1 Candida pseudohyphal regulator EFG1 Enhanced filamentous growth ERG Ergosterol FHL Factor–H-like protein GAS Group A Streptococci GFP Green fluorescent protein HCS High content screening HMCs Human mast cells HSL Homoserine lactone HTS High-throughput screening HWP1 Hyphal wall protein IFN Interferon KO Knockout LWR Length to width ration MAPK Mitogen activated protein kinase MC Mast cell MCT Mucosal mast cell MCETs Mast cell extracellular traps MCP-1 Monocyte chemoattract protein 1 MDRs Multi-drug resistance MIF Migration inhibitory factor MOS Mean object shape MTC Connective tissue mast cell NETs Neutrophil extracellular traps
  • 13.
    viii NRG1 Negative regulatorof glucose repressed genes PAMPs Pathogen -associated molecular pattern PRRs Pattern recognition receptors RFG1 Repressor of filamentous growth ROS Reactive oxygen species SCF Stem cell factor SOD Superoxide dismutase TLR Toll-like receptor TUP1 Thymidine uptake YWP1 Yeast wall protein Y-H Yeast to hypha
  • 14.
    1 Introduction and Background 1.0Human fungal pathogens and pathogenicity Fungal infections in humans are not perceived adequately as major disease and increasing health problem despite the annual high morbidity and mortality due to mycoses. Notably, more than 1.5 billion people globally encounter superficial mycoses afflicting skin and nails. In addition, 50-75% of women in their childbearing years experience at least one episode vulvovaginal mycoses, while approximately 75 million women annually face several relapsing incidents1. More importantly, mortality counts resulting from invasive mycoses are comparable to tuberculosis or malaria whereby more than 90% of lethal mycoses are caused by Cryptococcus, Candida, Aspergillus or Pneumocystis1. Amongst these, the Candida spp. are the most frequent etiologies of invasive opportunistic infections in immunosuppressed individuals2. 1.1 Candida spp. Candida albicans, Candida glabrata and Candida krusei are the most prominent causes of human mycoses while C. albicans is always in "pole position”2. Incidences of severe, opportunistic infections by Candida albicans are continiously increasing worldwide. C. albicans is now ranked as the second most-frequent cause of nosocomial infections along with Staphylococcus aureus and Pseudomonas aeruginosa3. Notably, C. albicans causes more than 50% of all nosocomial blood stream infection (candididemia) cases4 with a mortality rate of ~36% in intensive care units 5. An epidemiological study from USA describes that candiduria and systemic candidiases were escalated 2-3 fold within 5 years6. Half of the non-albicans candidiases are caused by C. glabrata which is, nonetheless, the most frequently isolated fungal pathogen from HIV-patients diagnosed with oral thrush 7; 8. Importantly, C. glabrata and C. krusei are treatment-refractory against fluconazole, the most commonly used antifungal drug. C. glabrata
  • 15.
    2 has evolved resistanceto fluconazole by drug target mutation, whereas C. krusei is naturally-resistant. In that line, hospitalized individuals are frequently administered with fluconazole due to suspicion for a mycose or as routine prophylactic procedure allowing an increase with severe mycoses caused by C. glabrata or C. krusei 7; 9; 10. 1.2 C. albicans polymorphism Virulence to cause invasive or superficial infections is closely related to the capability of C. albicans to reversibly switch between budding yeast and filamentous forms (Y-H transition)11. Filaments exist as pseudohyphae or true hyphae (figure 1). Pseudohyphae are characterized by constrictions of the septum as a chain of unseparated yeast cells with dissimilar cell walls11. On the other hand, a true hypha grows apically from the mother cell which periodically can form branches. This polarized growth has perfectly parallel cell walls without constrictions to the septae11. Figure 1: Candida albicans morphotypes12. C. albicans filamentation is defined as switching from yeast (lower left) to hyphae (lower right) or to pseudohyphae (upper). [Re-printed with permission of the Nature Publishing Group, Licence 3687551119070]
  • 16.
    3 1.2.1 Two-way yeastto hyphal transition and virulence Upon host susceptibility yeast can escape from the commensal niche, such as the gut and the oral cavity, to other tissues by switching to hyphae. These filaments have been demonstrated to be essential for dissemination, whereas the yeast is rather considered the proliferative form13. Both are, however, required for colonization, virulence and biofilm formation. In vivo and in vitro experiments with several morphology-regulating transcription factor mutants have shown to be avirulent and incapable to form biofilms14-16. Candida pseudohyphal regulator (CPH1) is a transcriptional factor and part of the conserved mitogen activated protein kinase (MAPK) transduction pathway (figure 2). CPH1 knockout (KO) strain shows a significant reduction of hyphal filamentation15; 16. Moreover, enhanced filamentous growth (EFG1) is a transcriptional activator of hyphal transition. Lack of this gene results in impairment of hyphal induction (figure 2) 15-17. However, under certain conditions such as in response to serum EFG1 KO strains have shown to form pseudohyphae. Interestingly, CPH1 and EFG1 double KO irreversibly failed to filament resulting in a complete loss of virulence15-17. The Y-H transition is not only dependent on transcriptional activators, but also on transcriptional repressors such as thymidine uptake (TUP1)18; 19 (figure 2), and negative regulator of glucose-repressed genes (NRG1) and repressor of filamentous growth (RFG1) 15; 20; 21. Nrg1p, Rfg1p and Tup1p are proteins with DNA-binding domain which upon activation results in suppression of hyphal-associated gene expression and consequently in blockage of hyphal growth15;20;21.
  • 17.
    4 Figure 2: Regulatorynetwork of Y-H transition in Candida albicans 15. [Granted Re- printing permission from American Society for Microbiology] Farnesol, a quorum-sensing molecule, is secreted by C. albicans to disturb the Y-H transition via TUP1 activation22-24. It is also assumed to participate in yeast relocation from biofilms in order to disseminate the infection. In addition to farnesol, homoserine lactone (HSL) has antidimorphic activity by blocking hyphal growth. HSL has been observed to be produced and secreted from Pseudomonas aeruginosa in co-infections with C. albicans22-24. HSL influences the transcriptional upregulation of TUP1, NRG1 and of yeast wall protein (YWP1), leading to inhibition of Y-H transition and biofilm impairment23. Taken together, the Y-H transition in several fungi and particularly in C. albicans is an essential virulence trait of the pathogen to establish successful colonization and infection. Consistent with this notion, C. albicans cells are incapable to invade human cells, to escape phagocytosis, and to form biofilms when Y-H transition is disturbed resulting in an
  • 18.
    5 avirulent state. Therefore,one could say that the reversible Y-H switching is the “Achilles´ heel’’ of C. albicans. 1.3 C. albicans evasion of human defense Even though human immune responses to microbial invasion are mostly victorious, some pathogens are able to overcome attacks, such as phagocytosis, oxidative burst or released antimicrobial peptides25. Fungal pathogens in turn are armed or likewise have evolved various mechanisms to oppose the human immune system26. The latter reacts to fungal invasion primarily by the recruitment of the first line of defense namely neutrophils and macrophages27;28. Fungal cell wall components, such as mannan, β-(1.6) and (1.3)-glucan, are major pathogen molecular associated patterns (PAMPs) for innate immunity (figure 3). PAMPs are recognized by different pattern recognition receptors (PRRs), such as Dectin-1, Dectin-2, toll-like receptors (TLR) TLR2 and TLR429-32 (Figure 4). C. albicans can evade detection by either masking the recognition site or by escaping from macrophages’ ensnaring and phagolysosomal toxicity. For example, Dectin-1 from human cells senses β- glucan from the fungal cell wall which C. albicans camouflages by the use of mannoproteins33. In addition, C. albicans yeast cells might also escape from phagolysosomes in human macrophages by induction of hyphal growth resulting in cell penetration and pyroptosis. Interestingly, in human neutrophils this escape route for C. albicans is blocked34; 35.
  • 19.
    6 Figure 3: Candidaalbicans cell wall architecture 36. [Re-printed with permission of the Nature Publishing Group, Licence 3690810405720] A different escaping mechanism of C. albicans cells is the production of various superoxide dismutase proteins (Sod) to oppose neutrophil and macrophage ROS37. C. albicans possesses cytosolic and mitochondrial Sods to detoxify ROS. Upon superoxide (O2 -) production, the primary ROS during the oxidative burst from the host cell, C. albicans expresses Sods which convert O2 - to hydrogen peroxide (H2O2), while in turn catalase protein (Cat1p) decomposes H2O2 to H2O and O2 38. To date, Sod1p (cytoplasmic), Sod2p (mitochondrial), Sod3p (cytoplasmic), Sod4p, Sod5p and Sod6p (cell surface) have shown to prevent host’s hazardous oxygen radicals37-39.
  • 20.
    7 Figure 4: Candidaalbicans cellular components recognized by human immune system36. [Re-printed with permission of the Nature Publishing Group, Licence 3690810405720] The fact that Sods 4-6 are located on the cell surface indicates that they play a role in protection against host-originated ROS stress. Indeed, Sod4p and Sod5p have shown to counteract the oxidative burst as demonstrated by reduced cellular viability of SOD4 and SOD5 double-KO mutants when interacting with macrophages37. In good agreement, Sod5p is induced under hyphal growth, which is essential for escape from macrophage phagolysosomes38; 40. Another example of a C. albicans defense strategy is the characteristic evasion of the complement system. The human complement system is mediated by three pathways, the classical, the alternative, and the lectin pathway. The classical pathway initiates via an antibody-antigen complex, while, the alternative pathway is antibody-independent and induced by PAMPs on microbial surfaces41. The lectin pathway is activated via binding of host-derived lectin to fungal mannose- and mannan-related PAMP molecules. The lectin pathway, as the other two pathways, drives the generation of C3 convertase to hydrolyse C3 to C3a and the C3b opsonin.
  • 21.
    8 Factor H andfactor H like protein-1 (FHL) mediate further activation of C3b. C. albicans encodes the pH-regulated protein-1 (Pra1p) which is released from both yeast and hyphal cells to bind Factor H and FHL42. This prevents the respective activation of C3 upon recognition of fungal cells.
  • 22.
    9 2.0 Human innateimmunity The human immune system is categorized as innate and adaptive branch. Adaptive immunity is characterized by slow reaction (>4 days) but with a specific immunological memory. When innate immune responses fail to entirely clear microbial invaders the adaptive branch takes over and by building up specific memory, it can activate fast responses upon re-infection for efficient and rapid removal of “memorized” microbes. However, innate immunity being the first line of defence does not require prior exposure, but is rather rapid and efficient. The innate branch consists of three main barriers the primary-physical (skin), the chemical (stomach acidity) and the cellular barrier (immune cells) 41. Neutrophils are part of the innate immunity and defined as professional phagocytes supported by the mucosal immune cells, such as mast cells, whose function against pathogens is poorly explored. 2.1 Neutrophils The neutrophils are the most abundant leukocytes circulate in the blood stream. They carry a plethora of cytoplasmic granules and have a characteristic multilobed nucleus (figure 5). Neutrophils are terminally- differentiated, non-dividing cells which after their maturation process, called granulopoiesis, in the bone marrow are released to the blood stream. To date, the exact life-span of neutrophils is not unambiguously determined; moreover it depends on several variables, such as the variety of stimuli. Nevertheless, according to current literature it ranges between 6 hours to 5 days approximately43-45. During this period they are fully-equipped to deal with pathogens. Parts of their antimicrobial arsenal include the secretion of ROS, peptides and proteases46. The ROS production also enhances phagocytosis by boosting the release of various enzymes and antimicrobial peptides to the phagolysosome47; 48.
  • 23.
    10 Figure 5: Neutrophilwith the characteristic lobulated nucleus (red) and granules (yellow)49. [Granted re-printing permission from Wikiversity Journal of Medicine] In addition to above defense tools, neutrophils are also able to prevent pathogenicity by “sacrificing” themselves, via a novel cell death process. Upon contact to pathogens, neutrophils undergo a programmable molecular signalling and intracellular rearrangement to eventually release neutrophil extracellular traps (NETs)50. NETs are web-like structures composed of a nuclear DNA scaffold decorated with cytoplasmic and granular material51. By producing NETs Neutrophils entrap microbes and in the case of pathogenic fungi, such as C. albicans, NETs have a fungistatic mechanism. Mainly the NET–bound protein-calprotectin, a zinc-chelator, drives C. albicans to growth arrest, when it is entangled in NETs52. Eventhough NETosis (NET- forming process in analogy to apoptosis) is a very defined and distinct form of cell death and continuously new triggering stimuli are revealed the exact molecular details and regulatory networks remain poorly defined. 2.2 Mast cells Mast cells (MCs) are tissue-resident leukocytes originated from hematopoietic progenitors (figure 6). The respective progenitors are primed with stem cell factor (SCF) which binds on SCF receptors/CD117/tyrosine- protein kinase also termed c-kit53-55. After differentiation and maturation MCs leave the peripheral blood to be further differentiated into two dinstict subtypes, the mucosal MC (MCT) and the connective tissue MC (MCTC)56; 57 (table 1). The basic differences of MCT and MCTC are their residency to
  • 24.
    11 different tissues andgranular composition as well as the chymase expression which is absent in MCT 56; 57. Figure 6: Hematopoietic tree and mast cell maturation41. [© 2007 Janeway's Immunobiology, Seventh Edition by Murphy et al. Reproduced by permission of Garland Science/Taylor & Francis Group LLC.] 2.2.1 Mast cells in allergies MCs have strong IgE-binding capacities via the expression of the high- affinity IgE receptor, FcεRI, whereas other IgE-receptor-associated cells, such as eosinophils, express IgE-binding receptor FcεRII with lower affinity than FcεRII 57; 58. IgE as well as other secreted allergic triggers, such as cytokines, anaphylatoxins or neuropeptides59, have beyond doubt connected
  • 25.
    12 MCs with allergicresponses. Indeed, human MCs undergo IgE binding upon activation with various stimuli, such as antigen/allergen (peanut, pollen and latex), allowing mediator production57; 60. The mediator secretion is classified into two distinct mechanisms, the preformed mechanism and the newly- synthesized molecule mechanism56;57;61. Preformed mediators are “ready-to- go” molecules such as histamine, heparin, serotonin, cathepsin G and TNF- α. Examples of newly-synthetized mediators are nitrogen and oxygen radicals, different cytokine and chemokines (TNF-α, MCP-1 and MIP-1α) as well as various lipid mediators (Prostagladin D2 and leukotrienes)56; 57; 61. Table 1: Differences of mast cell subtypes 57. [Re-printed with permission from Springer Publishers, Licence 3687600957650]. Feature MCTC cell MCT cell Structural features Grating/lattice granule ++ – Scroll granules Poor Rich Tissue distribution Skin ++ – Intestinal submucosa ++ + Intestinal mucosa + ++ Alveolar wall – ++ Bronchi + ++ Nasal mucosa ++ ++ Conjunctiva ++ + Mediator synthesized Histamine +++ +++ Chymase ++ – Tryptase ++ ++ Carboxypeptidase ++ – Cathepsin G ++ – LTC4 ++ ++ PGD2 ++ ++ TNF-α ++ ++ IL-4, IL-5, IL-6, IL-13 ++ ++
  • 26.
    13 2.2.2 Mast cellsand infections MCs have versatile roles beyond allergies, as they actively participate in different autoimmune diseases such as rheumatoid arthritis, asthma and systemic sclerosis56;57. Furthermore, MCs are associated to inflammatory diseases, such as, graft-versus-host disease, fibrotic disease and ischemic heart disease as well as in various infectious diseases 56; 57; 62. Human MCs immediate response against GAS (Group A Streptococci) comprises ROS production and the release of in vitro and in vivo antimicrobial molecules, similar to Neutrophils 63. Figure 7: Role of mast cell responses to different microbial pathogens62.[Re-print permission from Plos publisher] PRRs expressed by MCs include TLRs, such as TLR2 and TLR4, well-defined receptors for recognition of bacteria and fungi. MCs also express non-TLRs, C-type lectin receptors, such as Dectin-1 and Mincle, for the identification of fungal components (figure 7)64-66. The antibacterial contribution of MCs includes the secretion of proteases and tumour necrosis factor alpha (TNF- α). In vivo experiments highlighted a key role of MCs in innate immunity against bacterial pathogens, such as for instance Escerichia coli, Klebsiella
  • 27.
    14 pneumonia and Listeriamonocytogenes, as indicated by a considerable decrease of mouse survival in infected mast cell-deficient mice compared to wild-type littermates67. Similar to NETs, mast cell extracellular traps (MCETs), have been described, at first as a response to S. pyogenes68. MCETs ensared and killed the bacteria (figure 8)69. Again, in analogy to NETs, MCETs are composed by a DNA scaffold decorated with granular proteins and antibacterial components, such as tryptase and LL-3768. Figure 8: Mast cell extracellular traps. Staphylococcus aureus cells (black arrows) ensnared by MCETs (white arrows) (modified from Jens Abel et al 2011)69. [Re-printed with permission from Journal of Innate Immunity, Licence 3693791275161] MCs mediated responses to viruses are poorly investigated, MCs recognize viruses or viral double-stranded RNA via TLR3 which mediates the secretion of antiviral type I interferons (IFNs) 70. Interestingly, in vitro and in vivo MCs are reported to trigger antiviral properties of CD8+ T cells. In summary, data exists which highlights the importance of MCs in defence and clearance of bacteria and viruses, whereas MC-fungus interactions virtually remain a “clean sheet”71; 72.
  • 28.
    15 3.0 Antimycotics andtheir mode of action An increase in the number of immunosuppressed patients due to cancer, organ or bone-marrow transplantation and cystic fibrosis set the ground for the emergence of opportunistic fungal pathogens. The lack of rapid diagnostics and efficient antimycotics, results in emerging fungal infections73. The development of a new class of antimycotics requires a better understanding of Candida colonization, infectivity and virulence. Current fungal antibiotics are few with a narrow target range31;32. The most- frequently used classes of antifungals are polyenes, azole, allylamines and echinonocandins (figure 9). Figure 9: Fungal cell anatomy and antifungal targets74; 75. Polyenes and azoles affect directly or indirectly the ergosterol integrity as well as the β-glucan synthesis of the cell wall. Other drugs target DNA and protein synthesis.[Adapted from Shankar et al 2013] 3.1 Polyenes Polyenes aim for ergosterol, the functional analog of cholesterol in mammalian cell membranes and biosynthesis of this molecule is essential for fungal growth. Therefore, it is an ideal target for antifungal agents 74. The mode of action is characterized by channel formation in the plasma
  • 29.
    16 membrane upon bindingof polyene molecules to ergosterol leading to ion leakage76. Amphotericin B (AmpB) and nystatin are the most common examples from this class of antifungals (figure 10). A B Figure 10: Nystatin (A) and AmpB (B) chemical structures. AmpB is predominantly used to treat systemic mycoses, whereas nystatin is applied for the therapy of oral thrush 75. Albeit its antifungal potency, AmpB causes notable toxic side effects. As AmpB is able to interact with sterols, it not only interacts with ergosterol, but also with cholesterol, although with lower affinity. As a result, AmpB can be cytotoxic and consequently cause renal and hepatic insufficiency2; 77. 3.2 Azoles Azoles are synthetic compounds with a broad specificity against mycoses and thus frequently used. Fluconazole is the most common member of the azole family (figure 11)2. Azoles act by disturbing fungal cell membrane elasticity. The membrane fluidity is balanced due to the presence of saturated fatty acids and ergosterol. Fluconazole interacts with 14α-demethylase which prevents the transition of lanosterol to ergosterol during biosynthesis of the molecule. This causes loss of ergosterol and consequently loss of integrity of the fungal cell membrane. Although fluconazole can inhibit 14α-demethylase in the human cytochrome P450, it can not cause severe adverse effects.
  • 30.
    17 Figure 11: Fluconazolechemical structure. Fluconazole is very potent against C. albicans. However, there is a serious concern regarding the emergence of resistant strains78. Morover, fluconazole is inefficient against some fungal species.79; 80. C. krusei is naturally-resistant to fluconazole, C. glabrata has a reduced sensitivity to fluconazole and fluconazole-resistant Aspergillus strains are emerging. Nonetheless, new fluconazole and itraconazole derivatives, such as voriconazole and posaconazole, have proven to have high efficacy against different forms of candidiasis and aspergillosis81; 82. 3.3 Allylamines Allylamines target fungal squalene epoxidation of the ergosterol biosynthetic pathway. Allylamines, such as terbninafine, cause non-competitive disturbance of squalene epoxidase enzymatic activity83. Therefore, allylamines have no function as enzyme-competitive-inhibitors towards squalene epoxidase, but rather as squalene accumulators leading to ergosterol deficiency thereby to cell membrane impairement83. Allylamines, like terbinafine (figure 12) are effective against onychomycosis due to dermatophytes or Candida spp84. It is mostly administered locally and occasionally orally. Adverse effects ( acute uritaria, anorexia and epigastric pain) caused by this drug have been mainly reported from long-term usage of oral administration85.
  • 31.
    18 Figure 12: Terbinafinechemical structure 3.4 Echinocandins Echonochadins comprise the newest family of antimycotics and are compounds partially chemically synthesized and partially derived from natural products. Echinochadins are cyclic hexapeptide compounds connected to acyl fatty acid chains86. These side chains function as linkers to the fungal cell wall. Echinocandins such as caspofungin (figure 13), block the enzyme complex β-1.3-D-glucan synthase and thereby β-glucan synthesis, which leads to cells lysis due to exposure to osmotic pressure87; 88. Figure 13: Caspofungin chemical structure. Caspofungin has a wide antifungal sprectrum, particularly towards Candida spp. On the other hand, it has a limited to negligible effect against other fungi, such as the basidiomycete Cryptococcus neoformans. Generally, it is the drug of choice for incidences of life-threatening mycoses in case of azole inefficacy or as part of combinatorial therapies. Notably, there are low side
  • 32.
    19 effects due toa lacking target homologue in human cells, but the increasing numbers of echinocandin-resistant fungal strains are considerably reducing the possibilities of usage 89. 3.5 Resistance to antimycotics The increasing cases of resistance to antimycotics have been highlighted and gave rise to the investigation and understanding of resistance mechanisms. Fungal pathogens either evolve mechanisms to resist antifungal exposure or are selected due to natural resistance through prophylactic drug administration. Examples of resistant fungal isolates are identified in all commonly-used antifungal classes. Some clinical isolates from C. albicans were reported to carry mutations in Δ5,6 sterol desaturase (ERG3) resulting in decreased susceptibility to AmpB and azoles due to the replacement of ergosterol by other sterols, such as 3β-ergosta-7, 22-dienol and 3β-ergosta- 8-enol90. In contrast, C. glabrata elevates the concentration of ergosterol resulting in descreased susceptibility to azoles and AmpB. Elevation of ergosterol levels was achieved by increasing expression of ERG11 the gene coding for microsomal cytochrome P-450 14α-demethylase90. Interestingly, the natural resistance of C. krusei to azoles originates from expression of membrane transporters- multidrug resistance (MDRs) efflux pumps - ABC1 and ABC2 - which use azoles and other toxic compounds as substrates91; 92. MDR efflux pumps are carried by all fungi, whereas different fungi express specific MDR mechanisms93;94. Upon drug exposure, MDRs efflux the drug to decrease intracellular drug concentrations and to consequently eliminate the antifungal activity. 3.6 Alternative strategies for novel antimycotics Due to the numerous drawbacks of the current antifungal agents the identification of novel compounds is urgently needed. Since, the fungicidal and fungistatic approach of the current drugs can promote the development
  • 33.
    20 of resistant strains;the importance of new antifungal approaches is evident. The reversal Y-H transition of C. albicans and other species of the Candida clade is essential for virulence in order to establish successful colonization, biofilm formation or immune evasion14;16;23. Thus, interference of this transition constitutes an optimal target for new therapies. A chemical compound that can block the yeast to hyphal switch will drive C. albicans to remain in a commensal morphotype, the yeast form95. Examples of such antidimorphic compounds are not numerous and to date none of the identified hits has reached the clinical level. Indeed, it is a very challenging strategy since an efficient Y-H transition blocker should not be fungicidal or fungistatic therefore leaving the cellular viability undisturbed. A successful detection of new antifungal agents is mainly based on the quality of high-throughput screening assay (HTS). An ideal HTS has to be rapid, reproducible and reliable. HTS methods targeting the identification of antidimorphic compounds have been previously presented96-98. The basis of these studies was the construction of hyphal specific reporter strains. Green fluorescence protein (GFP), for instance, was placed downstream of the hyphal specific protein (HWP1) promoter and upon promoter activation, due to hyphal switching, GFP is expressed97. Subsequently, antidimorphic compound cause decrease of fluorescent levels. Approaches related to reporter strains can lead to false-negative or false- positive hits. For instance, there is a high possibility that the identified compound has blocked the fluorescence by affecting GFP, rather than the morphological transition. Alternatively, a chemical molecule disturbs the HWP1 promoter activation, but not the Y-H transition, given that HWP1 is not an essential Y-H transition gene. More, assays have been described, using for instance beta-galactosidase as reporter, with similar uncertainties as mention above96.
  • 34.
    21 In summary, theidentification of antidimorphic compounds that disturb the Y-H transition, but not the fungal cellular viability per se can form the basis of a new class of antifungals. The identification of antidimorphic compounds is dependent on the quality of the HTS, a major goal of this thesis. However, until an applicable medication is developed, a long and expensive road filled with challenges lies ahead.
  • 35.
    22 Materials and Methods Fungalstrains The fungal strains used for the thesis are all from the Candida clade. Candida albicans type strain SC5314, Candida albicans clinical strain UCB3-7922, Candida glabrata type strain ATCC 90030, Candida glabrata clinical strain UCB3-7268, Candida dubliniensis type strain CD36/CBS7987 and Candida dubliniensis clinical strain UCB-3892. The clinical isolates were from the strain collection of the Norrland University Hospital Umeå. Fungal strains were cultured (o/n) in synthetic complete medium + 2% glucose (SC medium). Candida albicans GFP construct For the needs of paper I C. albicans GFP constitutively expressing strain (CAI4 pENO1-GFP-CyC1t) was generated. The sequence was ordered from Genscript and integrated to pCaEXP by PstI and XbaI restriction enzymes. pCaEXP was linearized by Stu1 restriction enzyme and introduced to C. albicans CAI4 strain by homologous recombination to the RP10 locus99-102. The transformation to the CAI4 genome was confirmed by sequencing. Human mast cells Human MC line (HMC-1) and cord blood-derived MCs (CBMCs) have been used for paper I. HMC-1 was cultured at 37°C with 5% CO2 with the Roswell Park Memorial Institute medium RPMI (RPMI, Life technologies) enriched with 10% fetal calf serum, 100 U/ml penicillin and 100 μg/ml streptomycin (Lonza)103. CBMCs are differentiated from CD34+ cells which were isolated by positive selection according to the manufacturer’s protocol (Miltenyi Biotec). CD34+ cells cultured for 4 weeks in StemPro-34 SFM medium (Invitrogen) enriched with 10 ng/ml of IL-6 and IL-3 at 37°C with 5% CO2 104.
  • 36.
    23 Isolation of humanneutrophils Neutrophils were isolated from venous blood of healthy donors with two gradient steps for experiments presented in paper I. The first step uses Histopaque 1119 (Sigma-Aldrich) to differentiate white blood cells from erythrocytes and plasma. The second one uses different Percoll (Amersham) concentrations that separates neutrophils from remaining cell types105. Neutrophil and monocyte migration assay Primary neutrophils/monocytes cell line (U937) were stained with fluorescent BCECF-AM (3.3 μM Sigma-Aldrich) cytoplasmic dye. Neutrophils/monocytes migration was tested in a transwell system and presented in paper I. The neutrophils/monocytes were seeded in the upper chamber of transwell inlets attached to 24-well/plate (BD Falcon, HTS FluoroBlok Insert, 3.0 μM pore size)106. Collected supernatants from mast cells infected with different C. albicans concentrations were tested for chemotactic activity towards PMNs/monocytes. The supernatants were placed into the bottom wells and migration from the transwell inlet into the bottom well was monitored every minute for 3o min or 90 min, respectively, using fluorescent signals from BCECF-AM dyed cells at 37°C, 5% CO2. Migration was calculated as percentage of 100 % control for which the total amount of fluorescent neutrophils/monocytes was place into the bottom well. Sytox green-based cell death assay For paper I mast cell death was monitored using the cell-impermeable DNA dye sytox green. MCs (5 × 104 cells/well) were infected with C. albicans or left uninfected in a black 96-well plate106. Sytox green was added to all wells and cell death was quantified according the intensity of fluorescent signal. As a 100% lysis control MCs were lysed with triton X-100. As a negative control the cells were left untreated. The assay was monitored for 16 hours at 37°C,
  • 37.
    24 5% CO2 andthe MC cell death was calculated as percentage of the fluorescent signals from the 100% lysis control. Mast cell degranulation assay MC degranulation is part of paper I and it is based on β–hexosaminidase secretion107. MCs (1 × 105 cells/well) were infected with different C. albicans concentrations and the collected supernatants from these infections were assayed for degranulation. For this purpose, the supernatants were incubated for 2 hours with 2.738 mg/ml 4-P-nitrophenyl-N-acetyl-β-D- glucosaminide. Subsequently, the β–hexosaminidase release from infected MCs in comparison to the UC was measured by means of absorbance (A405). Cytokine quantification assay In paper I, the release of cytokines was tested in 24-well plates. Supernatants were collected from C. albicans-infected mast cells (1 × 106 cells/well) and from uninfected controls. The supernatants (50 μl) were screened for 27-plex and 21-plex panels (Bio-Rad Inc., USA) from a microplate reader Bio-Plex 200 (Bio-Rad Laboratories). The quantification was based on respective standard curves according to manufacturer’s recommendations. Cellular viability Cell viability was measured by means of ATP levels. This assay is part of paper I-III and was used to characterize the cellular viability of fungal cells in response to either mast cells or chemical compounds. The assay is based on the lumiscent CellTiter-Glo Promega kit. C. albicans (5 × 104 cells/well) were challenged with MCs (5 × 104 cells/well), at a multiplicity of infection of 1 (MOI1) or with different concentrati0ns of chemical compounds. Subsequent to infection, MCs were lysed with Triton X-100. After the mammalian or chemical challenge equal volumes of fungal cell suspensions were added and incubated for 15 min. The luminescent signals were recorded using a Tecan Infinite F200 microplate reader.
  • 38.
    25 High content analysisof yeast and hyphal morphotypes The development of a high-throughput screening assay discriminating yeast to hyphal C. albicans cells is presented in paper II. C. albicans cells (SC5314) and C. albicans KO strains Δefg1 and Δedt1 were grown overnight at 30oC in SC medium. The next day a subculture (1 × 107 cells/ml) from each strain was inoculated at 30oC for 3h. Cells were washed and resuspended (2 × 105 cells/ml) in 1X PBS. Cells (50 μl) were seeded in 96 well plate (black with transparent bottoms) and RPMI 1640 was used to make-up the volume (200μl). The cells were incubated for 3, 6 and 24 h and fixed with 2% paraformaldehyde (PFA). Subsequently, the cells were stained with 0.1% calcofluor white (CFW/Sigma-Aldrich), chitin-specific, and the plate was scanned with a fluomicroplate microscope (HCA-Cellomics ArrayScan VTI, Thermo Scientific). The automatically captured images from the microscope were analysed with the high content analysis software. According to the individual cells the cellular size and shape were determined. The sizes and shapes were defined as length to width ratio (LWR) and mean object shape (MOS= c2/4π)*area). The method validity as a HTS was also defined by the Ζ′ factor calculation for LWR and MOS 108.
  • 39.
    26 Aims A professional phagocytefrom humans, the PMN, is able to block morphological transition of C. albicans from yeast to hyphal growth. Neutrophils achieve this either by internalization of C. albicans yeast-form cells or by the release of NETs. Inspired by this notion, we raised two questions: First, do other immune cells contribute to anti-candida activity in a similar fashion? MCs are tissue-dwelling immune cells which have PRRs for microbial PAMPs, release ROS and proteases for destruction of microbes. Although an emerging body of literature describes antibacterial responses of MCs, their interaction with and response to fungal pathogens is virtually unexplored. We therefore investigated how MCs recognize and respond to C. albicans. Secondly, is it possible to identify chemical molecules which interfere with Y-H transition and thus mimic the antifungal activity of Neutrophils? We addressed this question by i) developing a new, reliable HTS screening assay for antidimoprhic compounds and by ii) screening libraries of off-patent and off-target FDA-approved drugs for antidimorphic as well as fungistatic activity. Repurposing screens, such as ours, are promising, since it is time-consuming and excessively expensive to develop a drug from scratch.
  • 40.
    27 Paper I Human MCsrecognize C. albicans and release neutrophil-recruiting, pro- inflammatory and anti-inflammatory cytokines in a timely orchestrated manner. MCs transiently kill C. albicans and form MCETs to trap the fungal pathogen. In turn, C. albicans is able to escape from MCs at later time points. Paper II A new HTS assay is presented to identify antidimorphic compounds, from large chemical compound libraries, that are not fungistatic. Paper III Repurposing screen: Identification of antifungal activity in off-patent drugs licensed to serve other purposes.
  • 41.
    28 Results and Discussion PaperI Opportunistic pathogen Candida albicans elicits a temporal response in primary human mast cells This study investigated how human MCs (hMCs) respond towards C. albicans. The repsonse could be divided into three time phases; the immediate (0-3 hours), intermediate (3-12 hours) and late response (>12 hours) (figure 14). hMC degranulation was detected as early as 1 hour post infection (immediate phase) reaching 80 % above uninfected control (UC). In addition, within 6 hours hMCs secreted considerable amounts of IL-8, significantly above UC. IL-8 is a chemokine, strongly associated to neutrophil migration. Importantly, infected hMCs released macrophage migration inhibitory factor (MIF) but not monocyte chemoattractant protein (MCP-1). Those two cytokines have opposing roles: MIF leads to inhibition of monocyte chemotaxis, whereas MCP-1 induces monocyte chemoattraction. MIF release was significantly above UC whereas MCP-1 release upon C. albicans stmulation was rather below UC suggesting that hMCs do not recruit monocytes upon C. albicans infection. We functionally analysed recruitment of neutrophils and monocytes using a migration assay in which the respective infection supernatants served as a chemotractant for PMNs or monocytes. Interestingly, hMCs possess antifungal activity given that 6 hours post infection C. albicans cell viability has been reduced approximately to 50 % compare it to the fungal growth control(figure 15 B).
  • 42.
    29 Figure 14: Orchestratedresponses of human mast cell upon encounter with Candida albicans. [Re-produced with permission from Nature publishing group109] During the intermediate phase MIF concentration increased, whereas IL-8, though decreased, remained significantly above UC. Importantly, hMCs release MCETs which begins from the intermediate phase and lasts until the late phase. Even though hMCs could not terminate fungal growth, the fungal cells were entrapped within the MCETs according to microscopic investigation. Finally, the late phase demonstrates the potency of hyphal forms to cause MC lysis originating either from extracellular and intracellular space. The cell death in hMCs is C. albicans-mediated either due to hyphal penetration or due to induction of MCETs (figure 15 A + C). In addition to MIF, MCP-1 and IL-8 secretion, at late phase, the cytokines IL-16 (adaptive immunity-related) and IL-1rα (anti-inflammatory protein) were released.
  • 43.
    30 Figure 15: Mastcell anticandida and C. albicans antimast cell activity. MCET secretion upon C. albicans stimulation (A). Transient antifungal activity of MCs which is not dependent on MCETs as determined with DNase digest of DNA traps (B). . MC cell death induced by C. albicans is time and concentration dependent (C).[Re-produced with permission from Nature publishing group109] This study illustrates the responses of hMCs upon interaction with C. albicans. MCs secrete cytokines related to innate and adaptive immune cells. In addition, hMCs show a transient antifungal activity which is independent from MCET production. From the pathogen point of view, C. albicans displays antimast cell activity leading to mast cell lysis by hyphal invasion either from outside-to-inside or from inside-to-ouside. Conclusively, hMCs indeed serve as tissue-sentinels for commensal fungal pathogen. It will be beneficial for the development of new antifungal agents to gain more insight into MC responses to other fungal pathogens.
  • 44.
    31 Paper II Novel high-throughputscreening method for identification of fungal dimorphism blockers Inspired by the weakness of non-filamentous C. albicans to cause disease, we aimed to develop a high-throughput screening (HTS) method to identify non-fungicidal molecules that break C. albicans Y-H transition. The high content screening (HCS) is a cell-based assay using image analysis via an automated fluorescent microscope in order to be able to visually discriminate yeast from hyphal growth. The analysis was subsequently incorporated into an algorithm to allow automated analysis of acquired images. Mutant C. albicans strains that are unable to generate hyphae served as key references, namely Δefg1 and Δedt1. These mutants continue growing as yeast-form cells under otherwise hypha-inducing conditions and thus should be distinguishable from growing wild-type hyphae applying the image analysis and undelying algorithms. We used the preservative thimerosal to kill C. albicans as additional control. Farnesol is a quorum sensing molecule released by C. albicans to inactivate hyphal induction and to promote apoptosis110. Farnesol can therefore contribute to regulation of colony density. The molecule is additionally immune-modulatory activating the innate, however attenuating the adaptive immune response to C. albicans, respectιvely111. In our setup, farnesol blocked the hyphal transition and did not affect yeast growth at 3 and 6 h. Therefore, we included treatment of C. albicans with farnesol as a positive test compound in our assay112. Amongst several different parameters from the HCS we chose length width ratio (LWR) and mean object shape (MOS) which sufficiently described yeast-shaped and hyphal cells for proper discrimination. LWR is the quotient of length and width of an object. Circular objects thus have an LWR of 1, whereas rod-shaped objects have values above 1 depending on the maximum length. MOS is defined as the ratio of circumference squared to 4π*area
  • 45.
    32 (MOS = [(c2/4π)*area]).Circular objects therefore have a MOS of 1 and filamentous of >1.5. Wild-type C. albicans grown under hypha-inducing conditions at 3 hours and 6 hours resulted in LWR and MOS values above 1,5, while grown under yeast-inducing conditions resulted in LWR and MOS values below 1.5 (figure 16). The control conditions including dead, mutant and farnesol-treated C. albicans additionally showed LWR and MOS values below 1.5. Hence, we used a threshold of LWR and MOS of 1.5 to clearly define yeast or hyphal cells, respectively. Figure 16: Distinction of yeast and hyphal cells. Different LWR and MOS values for the indicated strains and conditions are shown. LWR after 3 hours (A) and 6 hours (B) as well as MOS after 3 hours (C) and 6 hours (D). [Re-produced with permission from Sage publisher113 To distinguish fungistatic or fungicidal compounds from agents that purely inhibited morphotype transition without affecting yeast growth we added an additional layer to the assay. We tested for C. albicans viability using ATP quantification. Only metabolically active and thus living cells produce and
  • 46.
    33 retain measurable ATPlevels (figure 17). This assay is reliable, rapid and is not affected by the hyphal morphotype. Serial dilution and plating for colony counting cannot be applied for quantification of hyphae, since growing cells do not separate and hyphal filaments additionally tend to clump. Both features lead to false results in quantification methods based on colony counting. The ∆edt1 and ∆efg1 strains as well as farnesol-treated C. albicans resulted in ATP levels close to untreated control. Dead C. albicans and farnesol-treated overnight resulted in negligible ATP levels (figure 17). Until today, other assays have been suggested for detection of antidimorphic molecules96-98. However, the described assays are dependent on reporter strains which are based on the promoter of hyphal wall protein 1 (HWP1). HWP1 is expressed under hypha-inducing conditions and repressed during yeast growth. As reporters placed downstream of the promoter the open reading frames (ORFs) for either green fluorescent protein (GFP)97; 98 or beta-galactosidase (lacZ)96 were used. Figure 17: The cellular viability of Candida albicans when challenged with farnesol and thimerosal and the cellular viability of Candida albicans mutant yeast-locked strains. Candida albicans cellular viability was recorded after 3 (A), 6 (B) and 24 (C) hours. Farnesol blocks the Y-H switching, but retains the cellular viability: in contrast thimerosal kills the cells. For screening purposes farnesol represents an ideal antidimorphic compound, thimerosal mimics a fungistatic / fungicidal agent. [Re-produced with permission from Sage publisher 113] An advantage of our method is the fact that it is applicable for type fungal strains and not dependent on genetically-modified strains, such as GFP and lacZ reporter strains. During development we accounted for the antifungal
  • 47.
    34 susceptibility testing (AFST)guidelines of the European committee on antimicrobial susceptibility testing (EUCAST) which is considered standard for this type of analyses. In the two step screening approach the positive hits are detected by means of C. albicans LWR and MOS values for cells derived from image analysis. Subsequently, the positive hits were tested for fungistatic / fungicidal activity by ATP quantification. Thus, this method can reproducibly distinguish fungistatic / fungicidal agents from solely antidimorphic compounds. Importantly, our method was reported as suitable and valid for HTS given that Ζ′ factor calculation of LWR and MOS for 3 hours was scored between 0.5 – 1 describing the method as an excellent assay108. Conclusively, the long-term goal of this screening is to identify a new generation of virulence-blocking agents with the potential to be developed into novel, efficient antifungal drugs. Remarkably, the method is applicable for compound screenings against any pathogenic fungus that changes morphology from roundish to filamentous forms or vice versa, such as certain non-albicans species, Aspergillus spp.or Histoplasma spp..
  • 48.
    35 Paper III Antifungal applicationof nonantifungal drugs To date, the standard antifungal drugs (SAD) are only few in numbers with partially severe side effects. In this study, C. albicans was challenged with 844 patented drugs and the positive hits further tested on C. dubliniensis and C. glabrata on both type and clinical strains at 6 and 24 hours incubation time (table 2). Despite, C. dubliniensis phenotypical and genetical similarities to C. albicans it is less pathogenic due to the lack of important virulence factors, such as Agglutinin-Like Sequence (ALS)114. Though lacking the Y-H transition C. glabrata though it lacks the yeast to hyphal transition it remains an important pathogen mainly due to the high resistance against the most frequent antifungal, fluconazole115. Seven non-antifungal drugs from four different categories were shown to have potent antifungal activity against the tested Candida spp. using three different, independent assays. Drug serial dilutions, cell concentrations, incubation times and growth susceptibilities were performed according to EUCAST guidelines with minor modifications116. The minimum inhibitory concentration (MIC) was determined according to absorbance (A450) and cellular viability by means of ATP levels117. However, since both readout assays regarding C. albicans growth showed comparable results with small variations, the susceptibility testings of the clinical strains were carried out with ATP measurements exclusively. Furthermore, five non-antifungal drugs with a proved antifungal activity served as controls. After challenge with the novel candida off-patent drugs, C. albicans type and clinical strain UCB3-7922 showed up to 50% susceptibility whereas C. dubliniensis growth inhibition mostly ranged 30%. C. glabrata growth was affected in three of the drugs up to 30% but it is resistant to Auranofin control which showed to have up to 100% anticandida activity towards C. albicans and C. dubliniensis. The novel antifungal compounds activity was
  • 49.
    36 also tested incomparison to different SADs (table 3). All the drugs were tested in 1µM, below the maximal reachable concentration in humans, incubated at equal time and which led to comparable growth inhibition. The de novo designing of drugs presupposes very long time and high budgets. Here, we report a drug re-purposing study which provides new antimycotic options to protect immunocompromised patients from opportunistic fungal pathogens. So far only a small proportion of the entity of FDA-approved drugs has been tested. There is a high likelihood that more off-target antifungal drugs can be identified with our methods.
  • 50.
    Table 2 :Candida spp. susceptibility to seven novel antifungal off-patent drugs [Re-produced with permission from ASM publisher117] MIC MIC0.3 MIC MIC0.3 MIC MIC0.3 MIC MIC0.3 MIC MIC0.3 MIC MIC0. 3 Haloperidol HCl 6.4 × 10−3  to 3.76 3.76 0.46 3.76 0.38 3.76 0.38 > 3.76 0.38 >3.76 3.76 >3.76 >3.76 Trifluperidol 2HCl 7 × 10−3   to 4.00 4.00 0.40 >4.00 0.40 >4.00 >4.00 > 4.00 0.40 >4.00 >4.00 >4.00 >4.00 Stanozolol 3.3 × 10−3   to 3.29 >3.29 0.33 >3.29 0.33 >3.29 3.29 >3.29 3.29 >3.29 >3.29 >3.29 3.29 Melengestrol acetate 6.8 × 10−3  to 3.97 3.97 0.37 3.97 0.40 >3.97 3.97 >3.97 1.80 >3.97 3.97 >3.97 3.97 Megestrol acetate 6 × 10−3   to 3.85 3.85 0.39 3.85 0.39 >3.85 3.85 >3.85 3.85 >3.85 3.85 >3.85 3.85 Tosedostat 4 × 10−3   to 4.00 >4.00 4.00 >4.00 4.00 >4.00 4.00 >4.00 4.00 >4.00 4.00 >4.00 2.00 Amonafide 2.8 × 10−3   to 2.83 >2.83 1.40 >2.83 2.83 >2.83 2.83 >2.83 1.40 >2.83 >2.83 >2.83 >2.83 Methiothepin maleate 7 × 10−3  to 3.57 3.30 0.31 3.30 0.36 >3.57 0.36 >3.57 0.36 3.57 0.36 3.57 0.36 Auranofin 4 × 10−3   to 6.78 0.68 0.08 0.61 0.07 0.68 0.04 0.62 0.04 1.10 0.62 >3.73 3.73 Rapamycin 9 × 10−3  to 9.14 0.002 <9 × 10−3 0.002 <9 × 10−3 0.009 <9 × 10−3 0.01 <9 × 10−3 0.50 0.04 0.09 0.009 UBC3-7268 (clinical strain) Antifungal agent Concn range (μg/ml) C. albicans C. dubliniensis C. glabrata SC5314 (type strain) UBC3-7922 (clinical strain) CD36/CBS7987 (type strain) UBC3-3892 (clinical strain) ATCC 90030 (type strain) 37
  • 51.
    38 Table 3: Standardantifungal drugs versus off-patent drugs. [Re-produced with permission from ASM publisher117] Drugs MIC MIC0.3 Standard antifungal Tioconazole 0.39 μg/ml Oxiconazole nitrate 0.40 μg/ml Ketoconazole 0.50 μg/ml Climbazole 0.29 μg/ml Miconazole 0.40 μg/ml Fluconazole 0.30 μg/ml Amorolfine 0.32 μg/ml Myclobutanil 0.29 μg/ml Bifonazole 0.30 μg/ml Sertaconazole 0.40 μg/ml Itraconazole 0.70 μg/ml Terbinafine HCl >1 μM Nystatin >1 μM Off-target antifungal Haloperidol HCl 0.38 μg/ml Methiothepin maleate 0.36 μg/ml Auranofin 0.68 μg/ml Trifluperidol 2HCl 0.40 μg/ml Stanozolol 0.30 μg/ml Melengestrol acetate 0.40 μg/ml Megestrol acetate 0.39 μg/ml Tosedostat >1 μM Amonafide >1 μM
  • 52.
    39 Concluding Remarks • Inresponse to C. albicans hMCs display a temporal antifungal activity andsecrete chemokines to attract neutrophils but not monocytes. C. albicans dimorphism causes mast cell lysis via hyphal formation. • A novel highthroughput screening method rapidly, reproducibly and reliably dinsctints yeasts from hyphae and therefore can serve as the basis for the development of a new class of antifungals. • The seven novel off-patent antifungals with potent antifungal activity provide new options for clinicians to treat patients with a primary, immunosuppressive disease (cancer) and a potential, secondary opportunistic mycose.
  • 53.
    40 Acknowledgements A successful PhDthesis, at least in natural sciences, requires tremendous sacrifices, positive and collaborative working environment and the support from all the beloved ones, family and bros. Especially I would like to thank my wife. Kardoula mou without your sacrifices and support the PhD studies would still be a dream. I would like to thank my Parents for their countless help, I am really grateful for that. I would like to thank my brothers for all the support. I would like to thank my friends in Cyprus for all the support. Koumpare (Cotsios) You are a member of my family and a real buddy!!! Though Brothers don’t thank each other i want anyway to Thank You!!! Koumparos (Costas) whatever I say will be just not enough so I keep it laconic and say a big Thank You!!!! File Stephane Pavlide, you came in my life just at the right time!!! Thanks for the help, support and beautiful discussions!!! Thanks bro!!! Daskale (Apostolos Giorgakis) I feel blessed for you being in my life!!! Thank You!!! Pedro really thanks for always being there for me. I really appreciate it!!! Thanks bro!!! Kristina thanks for all the provided help to me and my wife!!! Thank you!!!! Per thanks for being in my life and helping with everything. Thanks bro!!!
  • 54.
    41 Madhu though Iknow you for only half a year, for the first minute the chemistry worked. Thanks for the nice discussions and support. Thanks bro!!! Sujan though I met you just a month ago already the friendship started from time 0´.Thanks bro!!! Melis / Venki and Joseph we first met almost 10 years ago and still we support each other like family members do. Thanks buddies!!! I would like to thank the Urban group members (current and former) for constructive and productive meetings and discussions. Ava thanks for the very nice collaboration, Hanna thanks for the very nice discussions, Anna thanks for the very funny time we had, Marc thanks for all the advices, Sandra, Emily, Cecilia and Emil thanks for the nice time we had. I would like to thank the groups of Mikael Elofsson, Krister Wennerberg and Johan Bylund for the very good collaboration. I would like to thank the Journal Club members. The groups of AS, SB, UvPR, AJ and ÅG for the constructive discussion time. I would like to thank my studies examiner Anders Sjöstedt for all the help!!!! A big Thank You!!! Last but of course not least I would like to thank my BOSS, Constantin Urban. Thank you for being the Father of my PhD studies. A huge Thank You!!!
  • 55.
    42 References 1. Brown GD,Denning DW, Gow NA, et al.: Hidden killers: human fungal infections. Science translational medicine 2012; 4:165rv113. 2. Pfaller MA, Diekema DJ: Epidemiology of invasive candidiasis: a persistent public health problem. Clinical microbiology reviews 2007; 20:133-163. 3. Arendrup MC: Epidemiology of invasive candidiasis. Current opinion in critical care 2010; 16:445-452. 4. Banerjee SN, Emori TG, Culver DH, et al.: Secular trends in nosocomial primary bloodstream infections in the United States, 1980-1989. National Nosocomial Infections Surveillance System. The American journal of medicine 1991; 91:86S-89S. 5. Hajjeh RA, Sofair AN, Harrison LH, et al.: Incidence of bloodstream infections due to Candida species and in vitro susceptibilities of isolates collected from 1998 to 2000 in a population-based active surveillance program. J Clin Microbiol 2004; 42:1519-1527. 6. Berrouane YF, Herwaldt LA, Pfaller MA: Trends in antifungal use and epidemiology of nosocomial yeast infections in a university hospital. J Clin Microbiol 1999; 37:531-537. 7. Fidel PL, Jr., Vazquez JA, Sobel JD: Candida glabrata: review of epidemiology, pathogenesis, and clinical disease with comparison to C. albicans. Clinical microbiology reviews 1999; 12:80-96. 8. Maenza JR, Merz WG, Romagnoli MJ, et al.: Infection due to fluconazole-resistant Candida in patients with AIDS: prevalence and microbiology. Clinical infectious diseases : an official publication of the Infectious Diseases Society of America 1997; 24:28-34. 9. Calderone R: The 7th Conference on Candida and Candidiasis, Austin, Texas, USA, March 18-22, 2004. FEMS Yeast Res 2004; 4:885-886. 10. Pfaller MA, Messer SA, Hollis RJ, et al.: Trends in species distribution and susceptibility to fluconazole among blood stream isolates of Candida species in the United States. Diagn Microbiol Infect Dis 1999; 33:217-222.
  • 56.
    43 11. Sudbery P,Gow N, Berman J: The distinct morphogenic states of Candida albicans. Trends Microbiol 2004; 12:317-324. 12. Sudbery PE: Growth of Candida albicans hyphae. Nature reviews Microbiology 2011; 9:737-748. 13. Dalle F, Wachtler B, L'Ollivier C, et al.: Cellular interactions of Candida albicans with human oral epithelial cells and enterocytes. Cell Microbiol 2010; 12:248-271. 14. Bastidas RJ, Heitman J: Trimorphic stepping stones pave the way to fungal virulence. Proc Natl Acad Sci U S A 2009; 106:351-352. 15. Biswas S, Van Dijck P, Datta A: Environmental sensing and signal transduction pathways regulating morphopathogenic determinants of Candida albicans. Microbiology and molecular biology reviews : MMBR 2007; 71:348-376. 16. Lo HJ, Kohler JR, DiDomenico B, et al.: Nonfilamentous C. albicans mutants are avirulent. Cell 1997; 90:939-949. 17. Braun BR, Johnson AD: TUP1, CPH1 and EFG1 make independent contributions to filamentation in candida albicans. Genetics 2000; 155:57-67. 18. Wickner RB: Mutants of Saccharomyces cerevisiae that incorporate deoxythymidine-5'-monophosphate into deoxyribonucleic acid in vivo. J Bacteriol 1974; 117:252-260. 19. Williams FE, Trumbly RJ: Characterization of TUP1, a mediator of glucose repression in Saccharomyces cerevisiae. Mol Cell Biol 1990; 10:6500-6511. 20. Murad AM, d'Enfert C, Gaillardin C, et al.: Transcript profiling in Candida albicans reveals new cellular functions for the transcriptional repressors CaTup1, CaMig1 and CaNrg1. Mol Microbiol 2001; 42:981-993. 21. Murad AM, Leng P, Straffon M, et al.: NRG1 represses yeast- hypha morphogenesis and hypha-specific gene expression in Candida albicans. The EMBO journal 2001; 20:4742-4752. 22. Hall RA, Turner KJ, Chaloupka J, et al.: The quorum-sensing molecules farnesol/homoserine lactone and dodecanol operate via distinct modes of action in Candida albicans. Eukaryot Cell 2011; 10:1034-1042.
  • 57.
    44 23. Holcombe LJ,McAlester G, Munro CA, et al.: Pseudomonas aeruginosa secreted factors impair biofilm development in Candida albicans. Microbiology 2010; 156:1476-1486. 24. Kebaara BW, Langford ML, Navarathna DH, et al.: Candida albicans Tup1 is involved in farnesol-mediated inhibition of filamentous- growth induction. Eukaryot Cell 2008; 7:980-987. 25. Cheng SC, Joosten LA, Kullberg BJ, et al.: Interplay between Candida albicans and the mammalian innate host defense. Infect Immun 2012; 80:1304-1313. 26. Chai LY, Netea MG, Vonk AG, et al.: Fungal strategies for overcoming host innate immune response. Med Mycol 2009; 47:227-236. 27. Ermert D, Niemiec MJ, Rohm M, et al.: Candida albicans escapes from mouse neutrophils. J Leukoc Biol 2013; 94:223-236. 28. Jimenez-Lopez C, Lorenz MC: Fungal immune evasion in a model host-pathogen interaction: Candida albicans versus macrophages. PLoS Pathog 2013; 9:e1003741. 29. Brown GD, Taylor PR, Reid DM, et al.: Dectin-1 is a major beta-glucan receptor on macrophages. J Exp Med 2002; 196:407-412. 30. Jouault T, El Abed-El Behi M, Martinez-Esparza M, et al.: Specific recognition of Candida albicans by macrophages requires galectin-3 to discriminate Saccharomyces cerevisiae and needs association with TLR2 for signaling. J Immunol 2006; 177:4679-4687. 31. Netea MG, Gow NA, Munro CA, et al.: Immune sensing of Candida albicans requires cooperative recognition of mannans and glucans by lectin and Toll-like receptors. J Clin Invest 2006; 116:1642-1650. 32. Tada H, Nemoto E, Shimauchi H, et al.: Saccharomyces cerevisiae- and Candida albicans-derived mannan induced production of tumor necrosis factor alpha by human monocytes in a CD14- and Toll-like receptor 4-dependent manner. Microbiol Immunol 2002; 46:503-512. 33. Seider K, Heyken A, Luttich A, et al.: Interaction of pathogenic yeasts with phagocytes: survival, persistence and escape. Curr Opin Microbiol 2010; 13:392-400.
  • 58.
    45 34. Ibata-Ombetta S,Jouault T, Trinel PA, et al.: Role of extracellular signal-regulated protein kinase cascade in macrophage killing of Candida albicans. J Leukoc Biol 2001; 70:149-154. 35. Uwamahoro N, Verma-Gaur J, Shen HH, et al.: The pathogen Candida albicans hijacks pyroptosis for escape from macrophages. mBio 2014; 5:e00003-00014. 36. Netea MG, Brown GD, Kullberg BJ, et al.: An integrated model of the recognition of Candida albicans by the innate immune system. Nature reviews Microbiology 2008; 6:67-78. 37. Frohner IE, Bourgeois C, Yatsyk K, et al.: Candida albicans cell surface superoxide dismutases degrade host-derived reactive oxygen species to escape innate immune surveillance. Mol Microbiol 2009; 71:240- 252. 38. Martchenko M, Alarco AM, Harcus D, et al.: Superoxide dismutases in Candida albicans: transcriptional regulation and functional characterization of the hyphal-induced SOD5 gene. Mol Biol Cell 2004; 15:456-467. 39. Gleason JE, Galaleldeen A, Peterson RL, et al.: Candida albicans SOD5 represents the prototype of an unprecedented class of Cu- only superoxide dismutases required for pathogen defense. Proc Natl Acad Sci U S A 2014; 111:5866-5871. 40. Nantel A, Dignard D, Bachewich C, et al.: Transcription profiling of Candida albicans cells undergoing the yeast-to-hyphal transition. Mol Biol Cell 2002; 13:3452-3465. 41. Kenneth M. Murphy PT, Mark Walport: Janeway's Immunobiology, 2007. 42. Luo S, Poltermann S, Kunert A, et al.: Immune evasion of the human pathogenic yeast Candida albicans: Pra1 is a Factor H, FHL-1 and plasminogen binding surface protein. Molecular immunology 2009; 47:541- 550. 43. Amulic B, Cazalet C, Hayes GL, et al.: Neutrophil function: from mechanisms to disease. Annual review of immunology 2012; 30:459- 489.
  • 59.
    46 44. Pillay J,den Braber I, Vrisekoop N, et al.: In vivo labeling with 2H2O reveals a human neutrophil lifespan of 5.4 days. Blood 2010; 116:625- 627. 45. Tofts PS, Chevassut T, Cutajar M, et al.: Doubts concerning the recently reported human neutrophil lifespan of 5.4 days. Blood 2011; 117:6050-6052; author reply 6053-6054. 46. Smith JA: Neutrophils, host defense, and inflammation: a double-edged sword. J Leukoc Biol 1994; 56:672-686. 47. Borregaard N, Cowland JB: Granules of the human neutrophilic polymorphonuclear leukocyte. Blood 1997; 89:3503-3521. 48. Klebanoff SJ: Myeloperoxidase: friend and foe. J Leukoc Biol 2005; 77:598-625. 49. Blausen: 3D Rendering of a Neutrophil. Wikiversity Journal of Medicine, 2014:Blausen gallery 2014. 50. Brinkmann V, Reichard U, Goosmann C, et al.: Neutrophil extracellular traps kill bacteria. Science (New York, NY 2004; 303:1532- 1535. 51. Urban CF, Reichard U, Brinkmann V, et al.: Neutrophil extracellular traps capture and kill Candida albicans yeast and hyphal forms. Cell Microbiol 2006; 8:668-676. 52. Urban CF, Ermert D, Schmid M, et al.: Neutrophil extracellular traps contain calprotectin, a cytosolic protein complex involved in host defense against Candida albicans. PLoS Pathog 2009; 5:e1000639. 53. Galli SJ, Tsai M, Wershil BK, et al.: Regulation of mouse and human mast cell development, survival and function by stem cell factor, the ligand for the c-kit receptor. Int Arch Allergy Immunol 1995; 107:51-53. 54. Valent P: Cytokines involved in growth and differentiation of human basophils and mast cells. Experimental dermatology 1995; 4:255- 259. 55. Valent P, Sillaber C, Bettelheim P: The growth and differentiation of mast cells. Progress in growth factor research 1991; 3:27- 41.
  • 60.
    47 56. Church MK,Levi-Schaffer F: The human mast cell. The Journal of allergy and clinical immunology 1997; 99:155-160. 57. Krishnaswamy G, Ajitawi O, Chi DS: The human mast cell: an overview. Methods Mol Biol 2006; 315:13-34. 58. Marone G, Casolaro V, Patella V, et al.: Molecular and cellular biology of mast cells and basophils. Int Arch Allergy Immunol 1997; 114:207-217. 59. Theoharides TC, Kalogeromitros D: The critical role of mast cells in allergy and inflammation. Annals of the New York Academy of Sciences 2006; 1088:78-99. 60. Jedrzejczak-Czechowicz M, Lewandowska-Polak A, Jarzebska M, et al.: Mast cell and eosinophil activation during early phase of grass pollen-induced ocular allergic reaction. Allergy and asthma proceedings : the official journal of regional and state allergy societies 2011; 32:43-48. 61. Abraham SN, Thankavel K, Malaviya R: Mast cells as modulators of host defense in the lung. Frontiers in bioscience : a journal and virtual library 1997; 2:d78-87. 62. Urb M, Sheppard DC: The role of mast cells in the defence against pathogens. PLoS Pathog 2012; 8:e1002619. 63. Di Nardo A, Vitiello A, Gallo RL: Cutting edge: mast cell antimicrobial activity is mediated by expression of cathelicidin antimicrobial peptide. J Immunol 2003; 170:2274-2278. 64. Kimura Y, Chihara K, Honjoh C, et al.: Dectin-1-mediated signaling leads to characteristic gene expressions and cytokine secretion via spleen tyrosine kinase (Syk) in rat mast cells. J Biol Chem 2014; 289:31565- 31575. 65. Olynych TJ, Jakeman DL, Marshall JS: Fungal zymosan induces leukotriene production by human mast cells through a dectin-1- dependent mechanism. The Journal of allergy and clinical immunology 2006; 118:837-843. 66. Yamasaki S, Matsumoto M, Takeuchi O, et al.: C-type lectin Mincle is an activating receptor for pathogenic fungus, Malassezia. Proc Natl Acad Sci U S A 2009; 106:1897-1902.
  • 61.
    48 67. Marshall JS:Mast-cell responses to pathogens. Nature reviews Immunology 2004; 4:787-799. 68. von Kockritz-Blickwede M, Goldmann O, Thulin P, et al.: Phagocytosis-independent antimicrobial activity of mast cells by means of extracellular trap formation. Blood 2008; 111:3070-3080. 69. Abel J, Goldmann O, Ziegler C, et al.: Staphylococcus aureus evades the extracellular antimicrobial activity of mast cells by promoting its own uptake. J Innate Immun 2011; 3:495-507. 70. Orinska Z, Bulanova E, Budagian V, et al.: TLR3-induced activation of mast cells modulates CD8+ T-cell recruitment. Blood 2005; 106:978-987. 71. Saluja R, Metz M, Maurer M: Role and relevance of mast cells in fungal infections. Frontiers in immunology 2012; 3:146. 72. Trevisan E, Vita F, Medic N, et al.: Mast cells kill Candida albicans in the extracellular environment but spare ingested fungi from death. Inflammation 2014; 37:2174-2189. 73. Kozel TR, Wickes B: Fungal diagnostics. Cold Spring Harbor perspectives in medicine 2014; 4:a019299. 74. Calderone RA: Candida and Candidiasis. ASM press; 2001 75. Shankar M: Validating essential enzymes as targets for new broad spectrum antifungal compounds. PhD PhD, University of Otago, 2013. 76. Baginski M, Czub J: Amphotericin B and its new derivatives - mode of action. Current drug metabolism 2009; 10:459-469. 77. Dixon DM, Walsh TJ: Chapter 76 Antifungal Agents. In Baron S (ed): Medical Microbiology. Galveston (TX), 1996. 78. Cannon RD, Lamping E, Holmes AR, et al.: Candida albicans drug resistance another way to cope with stress. Microbiology 2007; 153:3211-3217. 79. Cannon RD, Lamping E, Holmes AR, et al.: Efflux-mediated antifungal drug resistance. Clinical microbiology reviews 2009; 22:291-321, Table of Contents.
  • 62.
    49 80. Liu M,Healy MD, Dougherty BA, et al.: Conserved fungal genes as potential targets for broad-spectrum antifungal drug discovery. Eukaryot Cell 2006; 5:638-649. 81. Cacciapuoti A, Loebenberg D, Corcoran E, et al.: In vitro and in vivo activities of SCH 56592 (posaconazole), a new triazole antifungal agent, against Aspergillus and Candida. Antimicrob Agents Chemother 2000; 44:2017-2022. 82. Sanati H, Belanger P, Fratti R, et al.: A new triazole, voriconazole (UK-109,496), blocks sterol biosynthesis in Candida albicans and Candida krusei. Antimicrob Agents Chemother 1997; 41:2492-2496. 83. Jandrositz A, Turnowsky F, Hogenauer G: The gene encoding squalene epoxidase from Saccharomyces cerevisiae: cloning and characterization. Gene 1991; 107:155-160. 84. Feldstein S, Totri C, Friedlander SF: Antifungal therapy for onychomycosis in children. Clinics in dermatology 2015; 33:333-339. 85. Gupta AK, Paquet M: Systemic antifungals to treat onychomycosis in children: a systematic review. Pediatric dermatology 2013; 30:294-302. 86. Sucher AJ, Chahine EB, Balcer HE: Echinocandins: the newest class of antifungals. The Annals of pharmacotherapy 2009; 43:1647- 1657. 87. Morris MI, Villmann M: Echinocandins in the management of invasive fungal infections, Part 2. American journal of health-system pharmacy : AJHP : official journal of the American Society of Health- System Pharmacists 2006; 63:1813-1820. 88. Morris MI, Villmann M: Echinocandins in the management of invasive fungal infections, part 1. American journal of health-system pharmacy : AJHP : official journal of the American Society of Health- System Pharmacists 2006; 63:1693-1703. 89. Beyda ND, Lewis RE, Garey KW: Echinocandin resistance in Candida species: mechanisms of reduced susceptibility and therapeutic approaches. The Annals of pharmacotherapy 2012; 46:1086-1096. 90. Ghannoum MA, Rice LB: Antifungal agents: mode of action, mechanisms of resistance, and correlation of these mechanisms with bacterial resistance. Clinical microbiology reviews 1999; 12:501-517.
  • 63.
    50 91. Clark FS,Parkinson T, Hitchcock CA, et al.: Correlation between rhodamine 123 accumulation and azole sensitivity in Candida species: possible role for drug efflux in drug resistance. Antimicrob Agents Chemother 1996; 40:419-425. 92. Guinea J, Sanchez-Somolinos M, Cuevas O, et al.: Fluconazole resistance mechanisms in Candida krusei: the contribution of efflux-pumps. Med Mycol 2006; 44:575-578. 93. Gulshan K, Moye-Rowley WS: Multidrug resistance in fungi. Eukaryot Cell 2007; 6:1933-1942. 94. Monk BC, Goffeau A: Outwitting multidrug resistance to antifungals. Science 2008; 321:367-369. 95. Gow NA, Hube B: Importance of the Candida albicans cell wall during commensalism and infection. Curr Opin Microbiol 2012; 15:406-412. 96. Heintz-Buschart A, Eickhoff H, Hohn E, et al.: Identification of inhibitors of yeast-to-hyphae transition in Candida albicans by a reporter screening assay. Journal of biotechnology 2013; 164:137-142. 97. Jarosz LM, Krom BP: Rapid screening method for compounds that affect the growth and germination of Candida albicans, using a real-time PCR thermocycler. Applied and environmental microbiology 2011; 77:8193- 8196. 98. Toenjes KA, Munsee SM, Ibrahim AS, et al.: Small-molecule inhibitors of the budded-to-hyphal-form transition in the pathogenic yeast Candida albicans. Antimicrob Agents Chemother 2005; 49:963-972. 99. Care RS, Trevethick J, Binley KM, et al.: The MET3 promoter: a new tool for Candida albicans molecular genetics. Mol Microbiol 1999; 34:792-798. 100. Fonzi WA, Irwin MY: Isogenic strain construction and gene mapping in Candida albicans. Genetics 1993; 134:717-728. 101. Gerami-Nejad M, Dulmage K, Berman J: Additional cassettes for epitope and fluorescent fusion proteins in Candida albicans. Yeast 2009; 26:399-406.
  • 64.
    51 102. Staab JF,Bahn YS, Sundstrom P: Integrative, multifunctional plasmids for hypha-specific or constitutive expression of green fluorescent protein in Candida albicans. Microbiology 2003; 149:2977-2986. 103. Butterfield JH, Weiler D, Dewald G, et al.: Establishment of an immature mast cell line from a patient with mast cell leukemia. Leukemia research 1988; 12:345-355. 104. Xiang Z, Moller C, Nilsson G: IgE-receptor activation induces survival and Bfl-1 expression in human mast cells but not basophils. Allergy 2006; 61:1040-1046. 105. Gillenius E, Urban CF: The adhesive protein invasin of Yersinia pseudotuberculosis induces neutrophil extracellular traps via beta1 integrins. Microbes Infect 2015; 17:327-336. 106. Hosseinzadeh A, Messer PK, Urban CF: Stable Redox-Cycling Nitroxide Tempol Inhibits NET Formation. Frontiers in immunology 2012; 3:391. 107. Ekoff M, Moller C, Xiang Z, et al.: Coaggregation of FcepsilonRI with FcgammaRIIB Inhibits Degranulation but Not Induction of Bcl-2 Family Members A1 and Bim in Mast Cells. Allergy, asthma, and clinical immunology : official journal of the Canadian Society of Allergy and Clinical Immunology 2006; 2:87-97. 108. Zhang JH, Chung TDY, Oldenburg KR: A simple statistical parameter for use in evaluation and validation of high throughput screening assays. J Biomol Screen 1999; 4:67-73. 109. Lopes JP, Stylianou M, Nilsson G, et al.: Opportunistic pathogen Candida albicans elicits a temporal response in primary human mast cells. Scientific reports 2015; 5:12287. 110. Zhu J, Krom BP, Sanglard D, et al.: Farnesol-induced apoptosis in Candida albicans is mediated by Cdr1-p extrusion and depletion of intracellular glutathione. PloS one 2011; 6:e28830. 111. Leonhardt I, Spielberg S, Weber M, et al.: The fungal quorum- sensing molecule farnesol activates innate immune cells but suppresses cellular adaptive immunity. mBio 2015; 6:e00143. 112. Ramage G, Saville SP, Wickes BL, et al.: Inhibition of Candida albicans biofilm formation by farnesol, a quorum-sensing molecule. Applied and environmental microbiology 2002; 68:5459-5463.
  • 65.
    52 113. Stylianou M,Uvell H, Lopes JP, et al.: Novel high-throughput screening method for identification of fungal dimorphism blockers. J Biomol Screen 2015; 20:285-291. 114. Moran GP, Coleman DC, Sullivan DJ: Candida albicans versus Candida dubliniensis: Why Is C. albicans More Pathogenic? International journal of microbiology 2012; 2012:205921. 115. Lee I, Fishman NO, Zaoutis TE, et al.: Risk factors for fluconazole-resistant Candida glabrata bloodstream infections. Archives of internal medicine 2009; 169:379-383. 116. Arendrup MC, Cuenca-Estrella M, Lass-Florl C, et al.: EUCAST technical note on the EUCAST definitive document EDef 7.2: method for the determination of broth dilution minimum inhibitory concentrations of antifungal agents for yeasts EDef 7.2 (EUCAST-AFST). Clinical microbiology and infection : the official publication of the European Society of Clinical Microbiology and Infectious Diseases 2012; 18:E246-247. 117. Stylianou M, Kulesskiy E, Lopes JP, et al.: Antifungal application of nonantifungal drugs. Antimicrob Agents Chemother 2014; 58:1055-1062.
  • 66.
    1Scientific Reports |5:12287 | DOI: 10.1038/srep12287 www.nature.com/scientificreports Opportunistic pathogen Candida albicans elicits a temporal response in primary human mast cells José Pedro Lopes1,2,3,* , Marios Stylianou1,2,3,* , Gunnar Nilsson4 & Constantin F. Urban1,2,3 Immunosuppressed patients are frequently afflicted with severe mycoses caused by opportunistic fungal pathogens. Besides being a commensal, colonizing predominantly skin and mucosal surfaces, Candida albicans is the most common human fungal pathogen. Mast cells are present in tissues prone to fungal colonization being expectedly among the first immune cells to get into contact with C. albicans. However, mast cell-fungus interaction remains a neglected area of study. Here we show that human mast cells mounted specific responses towards C. albicans. Collectively, mast cell responses included the launch of initial, intermediate and late phase components determined by the secretion of granular proteins and cytokines. Initially mast cells reduced fungal viability and occasionally internalized yeasts. C. albicans could evade ingestion by intracellular growth leading to cellular death. Furthermore, secreted factors in the supernatants of infected cells recruited neutrophils, but not monocytes. Late stages were marked by the release of cytokines that are known to be anti-inflammatory suggesting a modulation of initial responses. C. albicans-infected mast cells formed extracellular DNA traps, which ensnared but did not kill the fungus. Our results suggest that mast cells serve as tissue sentinels modulating antifungal immune responses during C. albicans infection. Consequently, these findings open new doors for understanding fungal pathogenicity. Severe mycoses are rising in modern health care, mainly due to the use of catheters and immunosup- pressive treatments1 . The most prevalent fungal pathogen2 , Candida albicans is also part of the human commensal flora. C. albicans commensally colonizes the gastrointestinal, urogenital, oral-nasal cavity and skin. When host immunity is suppressed, C. albicans can disseminate to non-commensal niches, resulting in hazardous colonization and invasive disease. C.albicans-associated mycoses have an annual prevalence of 300 000 with an associated mortality up to 55% in European intensive care units3,4 . Due to their distribution in tissues facing external surfaces mast cells are among the first immune cells to get in contact with C. albicans. Mast cells are tissue-dwelling cells derived from hematopoietic progenitors. These cells migrate from the blood to the skin, airways or the gastrointestinal tract where final differentiation is induced by sur- rounding structural cells. Mast cells are known for triggering hypersensitivity reactions at the body inter- faces with external environments. They respond to stimuli by rapidly degranulating their cytoplasmic vesicles leading to selective and differential mobilization of granule contents into the milieu. The role of mast cells in asthma and inflammatory disorders is an intensively active area of research, however, comparably little is known about the role of these cells in host defence5 . Mast cells have been shown to participate in the killing of bacteria6–8 , whereas their antifungal defence response is 1 Department of Clinical Microbiology, Umeå University, Umeå, Sweden. 2 Umeå Centre for Microbial Research (UCMR). 3 The Laboratory for Molecular Infection Medicine Sweden (MIMS). 4 Department of Medicine, Karolinska Institutet and Karolinska University Hospital, Stockholm, Sweden. * These authors contributed equally to this work. Correspondence and requests for materials should be addressed to C.F.U. (email: constantin.urban@umu.se) received: 02 March 2015 accepted: 19 June 2015 Published: 20 July 2015 OPEN
  • 67.
    www.nature.com/scientificreports/ 2Scientific Reports |5:12287 | DOI: 10.1038/srep12287 virtually unexplored9–12 . Interestingly, mast cells express molecules, for instance inflammatory cytokines, myeloid-attracting chemokines, and pattern recognition receptors that were demonstrated to be involved in antifungal responses in other cells. Toll like receptors (TLRs), such as TLR2 and TLR4 are in addi- tion to mediate responses against bacteria13–15 well-established contributors for detection and clearance of fungi16,17 . Activation of C-type lectin receptors, such as dectin 1, by fungal components also results in mast cell activation18,19 . This suggests a possible involvement of mast cells in antifungal immunity. Specific ligands for such receptors can activate mast cells causing release of reactive oxygen species20 and different vasoactive mediators, for instance histamine, prostaglandins, leukotrienes, and tryptase, which are injurious to the microbes21 . While most of these mediators promote inflammation, they are in addition responsible to recruit other immune cells22,23 . We chose C. albicans to study fungal-mast cell interactions, since C. albicans is a commensal and a frequent human pathogen. This dual role enables a more detailed understanding of fungal pathogenic- ity, innate immune response and immune tolerance. We found that human mast cells have a versatile and timed response upon fungal encounter. Mast cells first degranulated β -hexosaminidase and were able to transiently reduce 30% of C. albicans viability up to 3 h post infection. In intermediate responses mast cells released pro-inflammatory cytokines, such as interleukin-8 (IL-8) and supernatants of C. albicans-infected mast cells were chemoattractive to neutrophils. In late responses mast cells secreted IL-16 and anti-inflammatory IL-1ra and released mast cell extracellular traps (MCETs) that ensnared, but probably did not kill C. albicans. In addition, the fungus could cause mast cell death by different mechanisms. Ultimately, our work contributes to the understanding of the role of mast cells in modulating the innate immune response against opportunistic pathogenic fungi. Results C. albicans induced rapid degranulation in mast cells.  Mast cells contain large amounts of enzymes in their granules21 , particularly proteases or lysosomal enzymes like β –hexosaminidase24 . These enzymes are involved in inflammation onset25,26 and in defence against microbes27–29 . Degranulation is therefore a putative mechanism mast cells may employ to respond to C. albicans infection. Therefore, we measured β -hexosaminidase, a routinely used marker for mast cell degranulation, during infection of mast cells with C. albicans. Indeed, mast cells degranulated and released β -hexosaminidase in response to C. albicans after 1 h of infection in a dose-dependent manner (Fig. 1A). This indicates that mast cells recognized the fungus and mounted an early and direct response. Mast cells mounted a unique cytokine response upon C. albicans infection.  To test mast cell immune modulatory responses we infected human mast cell line-1 (HMC-1) cells with C. albicans and subsequently analysed culture supernatants for presence of cytokines. We found 5 cytokines that were differentially released from mast cells in a time-dependent manner following infection with C. albicans. An early cytokine response (6 h post infection) involved release of IL-8, a strong neutrophil chemoat- tractant (Fig. 1B). Comparably, cord blood-derived mast cells released similar amounts of IL-8 upon C. albicans infection (Fig. S1). Upon C. albicans stimulation, mast cells additionally secreted macrophage migration inhibitory fac- tor (MIF), a pro-inflammatory, stress-response cytokine crucial for sustaining an inflammatory milieu (Fig.  1C)30 . Interestingly, secretion of monocyte chemoattractant protein 1 (MCP-1), one of the key chemokines inducing migration and infiltration of monocytes/macrophages was not released (Fig. 1D). Mast cells therefore are likely to contribute to neutrophil, but not to macrophage recruitment upon C. albicans infection. At later time points (12 and 24 h), the cytokine profile revealed the release of IL-16, a chemokine linked to chemoattraction of CD4+ T lymphocytes31 (Fig. 1E). The pro-inflammatory cytokine response at early time points post infection seems to be counteracted by release of the anti-inflammatory cytokine IL-1ra at 24 h (Fig. 1F). Taken together, these data suggests that secretion of pro- and anti-inflammatory cytokines was a controlled process that was influenced by different stages of the infection. Human neutrophils but not monocytes were chemoattracted towards C. albicans-infected mast cells.  As some of the chemokines from our multiplex screening are relevant in host immune cell recruitment, we next tested the chemoattractive potential of supernatants from C. albicans-infected mast cells towards neutrophils and monocytes. Mast cells were infected for three time points and supernatants harvested. The chemotactic potential of the supernatants was tested using fluorescently labelled neutro- phils in a transwell system (Fig. 2A). Chemoattractant fMLF was used as positive control32 . Notably we found, that C. albicans-infected supernatants induced migration of neutrophils similar to fMLF, whereas C. albicans alone or uninfected mast cells induced significantly lower neutrophil migra- tion. Chemotaxis was significantly above controls with supernatants collected after 12 h or longer. The migration assay shows slightly delayed neutrophil chemotaxis compared to the cytokine release assay revealing increased IL-8 already after 6 h of infection (Fig. 1B). However, neutrophil migration might be influenced by other chemokines that were not analysed with the multiplex assay used. On the other hand analysis of monocyte chemotaxis corroborated the cytokine multiplex results. Monocyte-attractant chemokine MCP-1 was secreted by uninfected mast cells, however not induced upon C. albicans infection
  • 68.
    www.nature.com/scientificreports/ 3Scientific Reports |5:12287 | DOI: 10.1038/srep12287 Figure 1.  C. albicans induced mast cell degranulation and cytokine release in a MOI-dependent manner. (A) HMC-1 cells were infected with opsonized C. albicans yeasts (MOI 0.1, 1 and 10) for 1 hour, after which ß-hexosaminidase release was measured from supernatants of infection. (B–F) Shown are 5 cytokines at 6, 12 and 24 h post infection that were released differentially from different supernatants of mast cells infected with C. albicans (MOI 0.1 and 1) or of mast cells left uninfected. ß–hexosaminidase percentage release was defined by the amount of ß-hexosaminidase release from infected cell divided by spontaneous ß-hexosaminidase release from uninfected cells (% of ß –hexosaminidase release/% of ß –hexosaminidase control). Significance for (A–F) was analysed by Tukey one-way ANOVA *P ≤  0.05. Data are presented as means of n =  4 (4) ±  SD (ß-hexosaminidase release assay) and n =  3 (3) ±  SD (Cytokine Multiplex).
  • 69.
    www.nature.com/scientificreports/ 4Scientific Reports |5:12287 | DOI: 10.1038/srep12287 of mast cells (Fig. 1D). In contrast, monocyte-inhibitory MIF was increasingly released by infected mast cells over time (Fig. 1C). Taken together, we confirmed our findings regarding mast cells cytokine-release following fungal infection by a functional migration assay revealing that mast cells secrete neutrophil chemoattractants. Despite releasing extracellular traps mast cells only transiently control C. albicans via- bility.  The release of extracellular DNA traps is part of the innate immune response to infection. Extracellular traps have been observed in mast cells in response to auto-inflammatory skin diseases and upon bacterial infection6,14,33 . Here, we investigated the potential release of MCETs in response to fungi. After 6 h, C. albicans-infected mast cells released MCETs composed of DNA and granular proteins ensnaring the fungus (Fig. 3A arrow, Movie S1), whereas these structures were absent in uninfected con- trol (Fig. 3B). Primary mast cells similarly released extracellular traps upon C. albicans stimulation (Fig. S2A, arrow). Quantification of MCETs in a blinded fashion revealed that extracellular trap formation increased over time being significantly different from uninfected controls, but rarely exceeded 5% of the total amount of cells (Fig. 4A). Infection with higher MOIs led to MCET formation (Fig. S2B, arrow) without further increase in number (data not shown). To account for mast cell antifungal activity, we quantified ATP levels correlating with the presence of metabolically active fungal cells. Within 3 h of incubation C. albicans viability was reduced by 30%. However, this antifungal effect was transient and declined after 6 h, possibly due to fungal overgrowth. In a similar assay, we tested the antifungal activity of MCETs by degrading their DNA backbone with DNase. The nuclease was added before infection of mast cells with C. albicans and not removed during the whole assay to ensure degradation of any emerging MCET. We did not observe a significant differ- ence in fungal viability in the presence of DNase as compared to samples without DNase (Fig. 4B). We conclude that mast cells display moderate antifungal activity, which appears to be MCET-independent. The traps, nevertheless, ensnared C. albicans (Fig. 3A). Figure 2.  Neutrophils but not monocytes differentially migrated in response to supernatants from mast cells infected with C. albicans. Supernatants collected from C. albicans-infected mast cells (MOI 0.1) at 6 h, 12 h and overnight infection were used as chemoattractants to neutrophils and monocytes in a transwell system. End-point cell migration was plotted per condition, per time as ratio of migrated cells using as 100% control cells added to the lower compartment without inserted transwell system. (A) Neutrophil migration is increased over time towards supernatants of infection but not to C. albicans and HMC-1 alone (controls). (B) Monocytes show no significant chemoattraction towards supernatants of infected mast cells. Variations between neutrophil or monocyte migration over time towards supernatants of infection and C. albicans control were analysed for statistical significance using a one-way ANOVA with Tukey post-test. As positive control for migration we used fMLP causing chemotaxis significantly above background of approximately 45% after 30 min for neutrophils and 13% after 90 min for monocytes. These values are indicated as a horizontal, dashed line in the graphs of the figure. Data are presented as means of n =  5 (3) ±  SD.
  • 70.
    www.nature.com/scientificreports/ 5Scientific Reports |5:12287 | DOI: 10.1038/srep12287 Figure 3.  C. albicans induced MCETs in a time-dependent manner. Mast cells were infected for 6 h with C. albicans with an MOI 0.1 (A) or left uninfected (B). Shown are representative micrographs of indirect immunofluorescence from fixed and permeabilized samples with DNA (blue), mast cell tryptase (green) as well as C. albicans (red) stained samples. MCETs were identified by co-localization of extracellular laminar DNA with tryptase immunostaining (arrows). Scale bars, 10 μ m.
  • 71.
    www.nature.com/scientificreports/ 6Scientific Reports |5:12287 | DOI: 10.1038/srep12287 Figure 4.  Quantification of cellular death and antifungal activity of mast cells. (A) The graph depicts the relative amount of MCETs per micrograph of C. albicans-infected mast cells (MOI 0.1) as compared to the uninfected mast cell control at two different time points. At both time points analysed (6 h and 10 h) the variation between MCETs compared to uninfected samples was analysed for statistical significance. (B) The graph represents the viability of fungal cells after normalization to the biological replicates 100% growth control. C. albicans viability is reduced in mast cell infection (MOI 1) up to 3 h. (C) C. albicans-induced mast cell death in a time and dose-dependent manner as determined with Sytox green. The Y-axis represents the relative amount of dead cells after normalization to the mast cell lysis control. (A) Significance was analysed by t-test and by Tukey one-way ANOVA (B) *P ≤  0.05. (B) Data are presented as means of at least six replicates (A) and n =  3 (6) ±  SD. (C) For cell death significance was analysed by Bonferroni two-way ANOVA *P ≤  0.05 comparing to the mast cell uninfected control at each time point. Data represents n=  4 (5) ± SD.
  • 72.
    www.nature.com/scientificreports/ 7Scientific Reports |5:12287 | DOI: 10.1038/srep12287 C. albicans potently triggered mast cell death.  To quantify mast cell death induced by C. albicans including MCET formation with a microscopy-independent method we used a microplate-based fluores- cence assay with Sytox Green. The dye is impermeable for intact membranes staining DNA in the extra- cellular space and in dead cells. Cellular death was calculated as percentage of lysis control (Materials and Methods). Remarkably, mast cell infection with C. albicans resulted in 50% mast cell death after 10 h (Fig. 4C). Sytox-based cellular death quantification was confirmed by detection of lactate dehydrogenase (LDH) release into culture supernatants with similar results (data not shown). Similar levels of cell death were induced by C. albicans when cord blood-derived mast cells were infected (Fig. S3), confirming that our results are valid for primary immune cells. This high percentage of cellular death cannot be explained by release of MCETs shown before, and therefore is governed by other mechanisms. Internalized C. albicans can outgrow from mast cells.  To assess other forms of mast cell death during interaction of mast cells and C. albicans we used live cell microscopy. Interestingly, we found C. albicans yeast cells internalized into a few mast cells as soon as 30 min after initial infection. These yeast cells were able to grow intracellularly. Whether the fungal cells promote their own uptake or are actively phagocytized by mast cells remains to be determined. We observed intra- cellular propagation of C. albicans and subsequent germination resulted in collapse of mast cell plasma membranes. (Fig. 5A, arrow; Movie S2 and S3). Inside-out growth is a rare event estimated to occur in approximately 1% of all imaged cells. We observed collapse of the membrane of the mast cells induced by extracellular C. albicans hyphae that grew towards the human cell (Fig. 5B, asterisk; Movie S3). Outside-in growth is a much more com- mon event observed in around 15–20% of all imaged cell. The live cell microscopy revealed a plausible explanations for the high mast cell death and putative outgrowth mechanism of C. albicans. Discussion Mast cells are crucial players in inflammatory and allergic processes. In recent years a growing body of evidence shed new light on a broader role of mast cells in host immunity6,24,34 . Opportunistic fungal pathogens are an increasing burden to modern health care, due to a growing number of immunocom- promised individuals as well as emergence of treatment-refractory strains35 . Commensal and ubiquitous opportunistic fungi colonize or enter the body via mast cell-rich tissues. A role of mast cells in antifungal immunity is therefore likely, however, virtually unexplored. We hypothesized that C. albicans, one of the most frequent microbial pathogens and a common commensal on mucosal surfaces is recognized by human mast cells. Using an in vitro model we studied mast cells and C. albicans interactions using different approaches to qualitatively and quantitatively access this interplay. In this study we show that both primary- and cell line derived-mast cells responded to C. albicans in a specific and organized manner. The responses involved different stages, including initial, rapid degranulation followed by temporal release of cytokines that mediated cell recruitment and fungal recognition. We demonstrated that mast cells initially affected C. albicans viability. The effect was temporary and decreased over a 6 h period, opposing the description of Trevisan et al.36 who showed that rat peritoneal mast cells permanently killed C. albicans . The same group additionally reported rat peritoneal mast cell degranulation towards unopsonized C. albicans36 . Our study shows that mast cells degranulated more intensely towards opsonized C. albicans cells. Both, the previous and our study oppose a third using a rat-derived RBL-2H3 cell line37 , in which the authors could not identify degranulation. Thus, we assume that these diverging results stem from differences in mast cell origin and maturation and from the fact that humans are natural hosts for C. albicans, whereas rats are not. Human mast cells create an inflammatory environment by secreting a specific cytokine pattern during C. albicans challenge. Recruitment of innate immune cells, such as tissue macrophages and circulating neutrophils, is essential for clearing of fungal infection. We identified neutrophil-attracting chemokine IL-8 released by infected mast cells and translated the findings into a functional assay showing that human neutrophils migrate to infection supernatants. IL-8 release and the resulting recruitment of neu- trophils is a known feature in mucosal tissues during candidiasis38 , whereas the contribution of mast cells to this environment was not described. Importantly, IL-8 release was confirmed with primary mast cells, highlighting that the cytokine release was not restricted to the cell line HMC-1. The umbilical relation between mast cells and neutrophils has been demonstrated in an earlier report39 where injection of com- pound 48/80 in the mouse skin evoked an acute inflammatory reaction leading to a dose-dependent eleva- tion of leukocyte numbers 4 h after challenge. Additional reports40,41 have also shown that tissue-resident mast cells control the early stage of neutrophil recruitment during tissue inflammation. In a 2015 report by Weber and colleagues42 , mast cell deficiency inhibited neutrophil accumulation at the site of sensiti- zation in a model of human allergic contact dermatitis. In our experimental setting C. albicans-infected mast cells contribute to macrophage recruitment to a minor extent as supported by the secretion of inhibitory factor MIF, the diminished released of macrophage-chemoattractant MCP-1, and the absence of chemotattractant activity of the mast cell infection supernatants towards monocytes. The inflammatory response was changed at later time by
  • 73.
    www.nature.com/scientificreports/ 8Scientific Reports |5:12287 | DOI: 10.1038/srep12287 Figure 5.  C. albicans internalization is followed by fungal outgrowth. Shown are images of the indicated time points for C. albicans infected mast cells (MOI 0.1). (A) Arrows show an intracellular yeast cell (GFP- expressing C. albicans strain CAI4 pENO1-GFP-CyC1t) replicating inside the mast cell (orange, membrane stain DiI) finally rupturing the plasma membrane as determined by loss of signal. An extracellular C. albicans hyphal tip growing towards a mast cell nudged the host cell and induced collapse of the plasma membrane (*). Complete movies are available as Movie S2 and S3 in the supplemental material. Scale bar, 10 μ m.
  • 74.
    www.nature.com/scientificreports/ 9Scientific Reports |5:12287 | DOI: 10.1038/srep12287 secretion of anti-inflammatory mediators and chemokines for adaptive immune cell recruitment. In an attempt to demonstrate chemotaxis of T-cells towards mast cell infection supernatants collected from late time points we observed high spontaneous migration of Jurkat cells. This is consistent with a previous report43 and likely to mask T-cell migration towards specific chemoattractants present in our superna- tants. In accordance to this notion, CD4+ T-cell-mediated responses have been observed in models of fungal infection where antibiotic use caused C. albicans overgrowth and increased levels of mast cells proliferation44 . Extracellular trap formation was first described in neutrophils by Brinkmann et al.45 and later in several other immune cells46–48 . Extracellular traps act as danger signals in infection or inflammatory diseases, as extracellular release of proteases and other injurious cell constituents can exacerbate inflam- matory processes33,49 . In 2008 von Kockritz-Blickwede et al.6 showed that mast cells release chromatin decorated with granule proteins in extracellular filaments that bind to and kill bacteria. Interestingly, MCET release appears to be a mechanism of immune defence present in the mast cell toolbox against fungal pathogens as both primary cells and HMC-1 release MCETs upon C. albicans stimulation. In con- trast to bacteria6,14 , however, C. albicans viability was not affected by the mast cell-derived DNA fibbers and thus MCETs rather contribute to physical restriction of fungal pathogens. Since MCET release alone was not sufficient to explain high mast cell death rates during infection, we decided to assess other forms of cellular death by live cell microscopy. We found that C. albicans could be internalized into mast cells, which seemed to occur rarely. The live cell imaging setup used does not unambiguously allow determining whether a Candida cell is within or attached to a mast cell. Nevertheless, the growth of C. albicans hyphae towards and until attachment to mast cells from the outside (outside-in growth) resulted in loss of membrane dye and thus integrity of the host cell mem- brane, clearly demonstrating that mast cells are ruptured by C. albicans. This, at least in part, explains the high mast cell death during interaction with C. albicans, because it is a more frequent event (in 15–20% of the cells). C. albicans can induce cell death in host cells. For instance, mucosal spread of C. albicans involves the adherence to and invasion of epithelial cells resulting in tissue damage50 . In macrophages, for instance, both yeast51 and hyphae52 can promote intracellular escape and host cell death. However, the exact mechanism and the in vivo relevance of C. albicans-induced mast cell death needs to be deter- mined in further studies. The described processes (Fig. 6) strongly suggest a role of mast cells as sentinels during the initial phase of fungal infection. Mast cells launched an immune response that contributes to elimination of the encountered fungal pathogen either directly by mast cell-dependent contact or indirectly by the recruit- ment of other immune cells. Nevertheless further investigation in vivo will help to access the contribution of mast cells to antifungal defence. In spite of our findings that mast cells mounted a strong immune response against C. albicans, allergic reactions in humans are rarely triggered by this fungus alluding to a tolerance mechanism of the host53 . Knowledge about this tolerance mechanism could help to improve treatment of common fungal-mediated asthma. Methods C. albicans culture conditions.  C. albicans strains used in this study were: clinical isolate SC5314 (wild type)54 and for live cell imaging C. albicans (CAI4) ENO1 promoter GFP fusion. For all experiments, fungal cultures were inoculated overnight in synthetic complete dropout medium + 2% glucose (SC) at 30 °C. A fresh subculture was inoculated in SC medium for 3 h at a starting cell number of 1 ×  107 cells/ml followed by 30 min opsonisation using pooled and heat-inactivated human serum 2% final concentration. C. albicans cells were centrifuged and re-suspended in PBS. The number of yeast cells was adjusted to the desired multiplicity of infection (MOI) prior to infection. Plasmids and transformation of C. albicans.  For this study, we generated a constitutively GFP- expressing C. albicans strain. A C. albicans-specific GFP55 (Genscript) was integrated into pUC57 via PstI and XbaI restriction sites for further integration into pCaEXP56 . pCaEXP was linearized via StuI restriction digestion in the RP10 gene for integration of pENO1-GFP in strain CAI457 , resulting in a C. albicans strain (CAI4 pENO1-GFP-CyC1t) constitutively expressing GFP58 . Positive transformants were selected by plating on SC–uridine medium and the insertion of the GFP construct in the C. albicans genome was confirmed by sequencing. Cell culture conditions.  Cells from the human mast cell line HMC-159 and U937 cells (human monocytic cell line) were maintained in RPMI 1640-GlutaMax (Life Technologies) supplemented with 10% fetal calf serum, 100 U/ml penicillin and 100 μ g/ml streptomycin (Lonza). Cord blood-derived mast cells (CBMCs) from CD34+ selected cells (Miltenyi Biotec) were cultivated in StemPro-34 SFM medium (Invitrogen) supplemented with 100 ng/mL recombinant human SCF (hSCF, Peprotech) and 10 ng/mL human IL-6 (Peprotech) (first week: additionally 10 ng/ml human IL-3) for 4 weeks and then maintained as previously described60 . All cells were kept at 37 °C, 5% CO2. Medium was refreshed every 2–3 days. The culture was routinely checked for Mycoplasma contamination (MycoAlert, mycoplasma detection kit, Invitrogen).
  • 75.
    www.nature.com/scientificreports/ 10Scientific Reports |5:12287 | DOI: 10.1038/srep12287 Prior to any assays, mast cells were primed with 25 nM PMA (12-myristate-13-acetate, Sigma-Aldrich) for 15 min at 3 °C as previously described6 . Cells were then centrifuged for 10 min at 300 ×  g and re-suspended in RPMI without fetal calf serum or antibiotics for the assays. N-acetyl-β-D-hexosaminidase release assay.  β –hexosaminidase secretion was measured accord- ing to a previous report61 with minor modifications. HMC-1 cells (1 ×  105 cells/well) were infected, in a 96-well plate with different cell numbers of C. albicans (MOI 0.1, 1 and 10) or left untreated. After 1 h supernatants from technical replicates were pooled and added to new 96-well plates in triplicate. Mast cell cytokine release.  Mast cells (1 ×  106 cells/well) were seeded in 24-well plates (BD Falcon) and infected at 37 °C, 5% CO2 with C. albicans at MOI 0.1, 1 or left untreated. C. albicans without any further additives was used as a fungal growth control. After infection, cells were centrifuged at 300 ×  g and supernatants collected and pooled. Debris in the mixture was further removed by centrifu- gation at 3000 ×  g for 10 min at 4 °C. The supernatants were harvested, shock-frozen in liquid nitrogen and stored at − 80 °C. The cytokine levels in the supernatants from the infections and respective con- trols were analysed using the Bio-Plex human cytokine 27-plex and 21-plex panel (Bio-Rad Inc., USA) for the following cytokines: IL-1β , IL-1ra, IL-2, IL-4, IL-5, IL-6, IL-7, IL-8, IL-9, IL-10, IL-12, IL-13, IL-15, IL-16, IL-17, IL-18, IL-5, Eotaxin, FGF Basic, G-CSF, GM-CSF, IFN-γ , IP-10, MCP-1, MIP-1a, PDGF-BB, MIP-1β , RANTES, TNF-α , VEGF, IL-1 α , IL-2RA, IL-12, CTACK, GROα , HGF, IFN-α 2, LIF, Figure 6.  Summary of mast cell and C. albicans interaction. Our findings indicate that mast cells specifically respond to C. albicans by degranulation, secretion of cytokines and chemokines, internalization of C. albicans and the release of MCETs. Interestingly, the processes seem to be organised and thus can be divided into three time periods: Initial (up to 3 h), intermediate (3 h to 12 h), and late responses (> 12 h).
  • 76.
    www.nature.com/scientificreports/ 11Scientific Reports |5:12287 | DOI: 10.1038/srep12287 MCP-3, M-CSF, MIF, MIG, β -NGF, SCF, SCGF-β , SDF-1 α , TNF-β , TRAIL. Samples were mixed with antibody-coated beads that have a unique fluorescent intensity for the above cytokines. Anti-cytokine antibody PE-conjugated with streptavidin was added and the fluorescent signals were detected using a multiplex array reader Bio-Plex 200 System (Bio-Rad Laboratories). Raw data were initially measured as relative fluorescence intensities and then converted to cytokine concentrations based on the standard curve generated from reference concentrations supplied by the manufacturer. Concentrations of IL-8 in supernatants of C. albicans-infected CBMC were measured using a human IL-8 enzyme-linked immunosorbent assay (ELISA) MAX kit (Biolegend, eBioscience USA). Primary cells were infected with C. albicans at MOI1 or left uninfected for 6 h. Supernatants were harvested and stored as described above. Chemotaxis assay for human neutrophils and monocytes.  Neutrophils were harvested from blood of healthy volunteers according to the recommendations of the local ethical committee (Regionala etikprövningsnämnden i Umeå). Fully informed consent was obtained, and all investigations were con- ducted according to the principles stated in the Declaration of Helsinki. Neutrophils were isolated from venous blood as previously described32 . Chemotactic migration of neutrophils and monocytes towards supernatants of mast cells infected with C. albicans (MOI 0.1), uninfected controls or the equivalent amount of fungal cells was measured using a transwell system as previously described32 . Neutrophils migration was accessed for 30 min and for monocytes migration was accessed for 90 min. Mast cell infected supernatants tested were collected and stored as described for the cytokine release assay at 6 h, 12 h and 16 h. Immunostaining and microscopic analysis of mast cells.  Mast cells (1 ×  105 cells/well) were seeded onto cover slips coated with 1% poly-l-lysine (Sigma-Aldrich) in 24-well plates and infected with C. albicans (MOI 0.1, 1). Uninfected mast cells were used as control. After 6 h cells were fixed using 2% paraformaldehyde and stored at 4 °C. For visualization of MCETs, primary antibodies directed against human mast cell tryptase (clonal AA1, mouse, DAKO) and C. albicans antibody (mouse monoclonal, ProSci) diluted in blocking solution were applied overnight at 4 °C. Primary antibodies were detected with Alexa Fluor 488- and 568-conjugated sec- ondary antibodies (Life Technologies). DNA was visualized with DAPI (4′ , 6′ -diamidino-2-phenylindole; Life Technologies). Specimens were mounted in Pro-Long Diamond (Life Technologies). Imaging data were acquired using a fully motorized inverted microscope (Nikon A1R Laser Scanning Confocal Microscope) with 60 ×  oil immersion lens (Plan Apochromat VC; Nikon, Tokyo, Japan) under control of the NIS-Elements microscope imaging software (Nikon). Final image composition was done using Adobe Photoshop CS5 (San Jose, CA). For live cell microscopy mast cells (2 ×  105 cells/well) were stained with Vybrant DiI Cell-labelling solution (Invitrogen) according to the manufacturer’s instructions and seeded into a 35-mm glass-bottom micro- well dish (MatTek, Ashland, MA, USA). Mast cells were infected with C. albicans strain (CAI4 pENO1-GFP-CyC1t) at MOI 1 and kept at cell-culture conditions throughout the measurement. Frames were captured 30 min post-infection at 60 × magnification every 10 min for a period of 16 h using the previously described microscope. Microscopic quantification was performed using DAPI immuno-stained image samples from six bio- logical replicates. Images analysed had 130 ±  30 cells per picture and for each infection condition a total of at least 1000 cells were analysed. The total number of cells was determined by ImageJ version 2.0. The number of cells that underwent MCET formation was scored from binary images in a blinded fashion by two trained researchers. Final scores were defined as MCETs per field of view and plotted by condition and infection end-point. From 10 independent live cell movies the % of cells undergoing inside-out growth was determined as the ratio of [(inside-out growth)/100% total cells)]. Similar the % of cells undergoing outside-in growth was determine as the ratio of [(outside-in side growth)/100% total cells)]. In both cases a total of 80 cells was analysed. Fungal viability measurement.  To determine the antifungal effect of mast cells we compared fun- gal viability in the presence of mast cells as follows: Mast cells (5 ×  104 cells/well) were infected with C. albicans at MOI 1 for 3 and 6 h in a 96-well plate coated with poly-l-lysine. The same amount of C. albicans served as 100% control. To test for contribution of MCETs to fungal viability we added DNaseI (Sigma Aldrich) prior to infection to one set of experiments. At the end point of the experiment, DNaseI and subsequently Triton-X100 to a final concentration of 10% were added to all wells. The medium was removed and fungal viability (ATP) was determined using CellTiter-Glo cell viability kit (Promega) in a luminometer (Tecan Infinite F200) as previously described62 . To normalize all values for comparable ATP signals, values were multiplied by the factor: [average of technical replicates of 100% growth control]/[average of biological replicates of 100% growth controls]. Using these normalized values, the antifungal effect was determined as the ratio of [(infected MCs– uninfected MCs)/100% growth C. albicans)]. To assure that any differences in cell viability were not due to loss of cells during washing we measured absorbance before triton lysis and after adding CellTiter-Glo reagent and found no notable variation.
  • 77.
    www.nature.com/scientificreports/ 12Scientific Reports |5:12287 | DOI: 10.1038/srep12287 Cell death assay.  Cellular death of mast cells was quantified using a Sytox Green-based assay as pre- viously described for human neutrophils32 . Mast cells (5 ×  104 cells/well) were seeded in a black 96-well plate in the presence of 2.5 μ M Sytox Green and infected with C. albicans - MOI 0.1, 1- or left untreated. The same amount of C. albicans served as viability control whereas triton-lysed mast cells served as a reference for 100% cellular death. Statistics.  Statistical analysis was performed using GraphPad Prism Software 6.01 (GraphPad Software, La Jolla, CA, USA). Cytokine profile n =  3 (3), β –hexosaminidase n =  4 (4), chemotaxis n =  5 (3) and fungal viability n =  3 (6) results were analysed applying one-way ANOVA with Tukey’s post-test. ELISA results n =  2 (3), 30 min end-point chemotaxis quantification and microscopic quantification of MCETs n =  6 were ana- lysed using t-test with Welsh correction to compare uninfected control and infection conditions in the corresponding time point. Cell death were analysed as n =  4 (5) experiments applying two-way ANOVA with Bonferroni’s post-test. For all analyses p-values <  0.05 was considered statistically significant. References 1. Mikulska, M., Del Bono, V., Ratto, S. & Viscoli, C. Occurrence, presentation and treatment of candidemia. Expert Rev Clin Immunol 8, 755–765, doi: 10.1586/eci.12.52 (2012). 2. Patterson, T. F. Advances and challenges in management of invasive mycoses. Lancet 366, 1013–1025, doi: 10.1016/S0140- 6736(05)67381-3 (2005). 3. Montravers, P. et al. A multicentre study of antifungal strategies and outcome of Candida spp. peritonitis in intensive-care units. Clin Microbiol Infect 17, 1061–1067, doi: 10.1111/j.1469-0691.2010.03360.x (2011). 4. Bassetti, M. et al. Epidemiology, species distribution, antifungal susceptibility, and outcome of candidemia across five sites in Italy and Spain. J Clin Microbiol 51, 4167–4172, doi: 10.1128/JCM.01998-13 (2013). 5. Abraham, S. N. & St John, A. L. Mast cell-orchestrated immunity to pathogens. Nat Rev Immunol 10, 440–452, doi: 10.1038/ nri2782 (2010). 6. von Kockritz-Blickwede, M. et al. Phagocytosis-independent antimicrobial activity of mast cells by means of extracellular trap formation. Blood 111, 3070–3080, doi: 10.1182/blood-2007-07-104018 (2008). 7. Cruse, G. et al. Human lung mast cells mediate pneumococcal cell death in response to activation by pneumolysin. J Immunol 184, 7108–7115, doi: 10.4049/jimmunol.0900802 (2010). 8. Rodriguez, A. R. et al. Mast cell TLR2 signaling is crucial for effective killing of Francisella tularensis. J Immunol 188, 5604–5611, doi: 10.4049/jimmunol.1200039 (2012). 9. Selander, C., Engblom, C., Nilsson, G., Scheynius, A. & Andersson, C. L. TLR2/MyD88-dependent and -independent activation of mast cell IgE responses by the skin commensal yeast Malassezia sympodialis. J Immunol 182, 4208–4216, doi: 10.4049/ jimmunol.0800885 (2009). 10. Urb, M., Pouliot, P., Gravelat, F. N., Olivier, M. & Sheppard, D. C. Aspergillus fumigatus induces immunoglobulin E-independent mast cell degranulation. J Infect Dis 200, 464–472, doi: 10.1086/600070 (2009). 11. Saluja, R., Metz, M. & Maurer, M. Role and relevance of mast cells in fungal infections. Front Immunol 3, 146, doi: 10.3389/ fimmu.2012.00146 (2012). 12. Urb, M. & Sheppard, D. C. The role of mast cells in the defence against pathogens. PLoS Pathog 8, e1002619, doi: 10.1371/journal. ppat.1002619 (2012). 13. Supajatura, V. et al. Differential responses of mast cell Toll-like receptors 2 and 4 in allergy and innate immunity. J Clin Invest 109, 1351–1359, doi: 10.1172/JCI14704 (2002). 14. Scheb-Wetzel, M., Rohde, M., Bravo, A. & Goldmann, O. New Insights into the Antimicrobial Effect of Mast Cells against Enterococcus faecalis. Infect Immun 82, 4496–4507, doi: 10.1128/IAI.02114-14 (2014). 15. Carlos, D. et al. TLR2-dependent mast cell activation contributes to the control of Mycobacterium tuberculosis infection. Microbes Infect 11, 770–778, doi: 10.1016/j.micinf.2009.04.025 (2009). 16. Inoue, M. & Shinohara, M. L. Clustering of pattern recognition receptors for fungal detection. PLoS Pathog 10, e1003873, doi: 10.1371/journal.ppat.1003873 (2014). 17. Shoham, S., Huang, C., Chen, J. M., Golenbock, D. T. & Levitz, S. M. Toll-like receptor 4 mediates intracellular signaling without TNF-alpha release in response to Cryptococcus neoformans polysaccharide capsule. J Immunol 166, 4620–4626 (2001). 18. Kimura, Y. et al. Dectin-1-mediated signaling leads to characteristic gene expressions and cytokine secretion via spleen tyrosine kinase (Syk) in rat mast cells. J Biol Chem 289, 31565–31575, doi: 10.1074/jbc.M114.581322 (2014). 19. Olynych, T. J., Jakeman, D. L. & Marshall, J. S. Fungal zymosan induces leukotriene production by human mast cells through a dectin-1-dependent mechanism. J Allergy Clin Immunol 118, 837–843, doi: 10.1016/j.jaci.2006.06.008 (2006). 20. Yang, Z. & Marshall, J. S. Zymosan treatment of mouse mast cells enhances dectin-1 expression and induces dectin-1-dependent reactive oxygen species (ROS) generation. Immunobiology 214, 321–330, doi: 10.1016/j.imbio.2008.09.002 (2009). 21. Wernersson, S. & Pejler, G. Mast cell secretory granules: armed for battle. Nat Rev Immunol 14, 478–494, doi: 10.1038/nri3690 (2014). 22. Maurer, M. et al. Skin mast cells control T cell-dependent host defense in Leishmania major infections. FASEB J 20, 2460–2467, doi: 10.1096/fj.06-5860com (2006). 23. Echtenacher, B., Mannel, D. N. & Hultner, L. Critical protective role of mast cells in a model of acute septic peritonitis. Nature 381, 75–77, doi: 10.1038/381075a0 (1996). 24. Fukuishi, N. et al. Does beta-Hexosaminidase Function Only as a Degranulation Indicator in Mast Cells? The Primary Role of beta-Hexosaminidase in Mast Cell Granules. J Immunol 193, 1886–1894, doi: 10.4049/jimmunol.1302520 (2014). 25. Caughey, G. H. Mast cell tryptases and chymases in inflammation and host defense. Immunol Rev 217, 141–154, doi: 10.1111/j.1600-065X.2007.00509.x (2007). 26. Oh, S. W. et al. Tryptase inhibition blocks airway inflammation in a mouse asthma model. J Immunol 168, 1992–2000 (2002). 27. Marshall, J. S. Mast-cell responses to pathogens. Nat Rev Immunol 4, 787–799, doi: 10.1038/nri1460 (2004). 28. Shin, K. et al. Mouse mast cell tryptase mMCP-6 is a critical link between adaptive and innate immunity in the chronic phase of Trichinella spiralis infection. J Immunol 180, 4885–4891 (2008). 29. Thakurdas, S. M. et al. The mast cell-restricted tryptase mMCP-6 has a critical immunoprotective role in bacterial infections. J Biol Chem 282, 20809–20815, doi: 10.1074/jbc.M611842200 (2007).
  • 78.
    www.nature.com/scientificreports/ 13Scientific Reports |5:12287 | DOI: 10.1038/srep12287 30. Wang, B. et al. Cutting edge: Deficiency of macrophage migration inhibitory factor impairs murine airway allergic responses. J Immunol 177, 5779–5784 (2006). 31. Rumsaeng, V. et al. Human mast cells produce the CD4+ T lymphocyte chemoattractant factor, IL-16. J Immunol 159, 2904– 2910 (1997). 32. Hosseinzadeh, A., Messer, P. K. & Urban, C. F. Stable Redox-Cycling Nitroxide Tempol Inhibits NET Formation. Front Immunol 3, 391, doi: 10.3389/fimmu.2012.00391 (2012). 33. Lin, A. M. et al. Mast cells and neutrophils release IL-17 through extracellular trap formation in psoriasis. J Immunol 187, 490–500, doi: 10.4049/jimmunol.1100123 (2011). 34. Scheb-Wetzel, M., Rohde, M., Bravo, A. & Goldmann, O. New insights into the antimicrobial effect of mast cells against Enterococcus faecalis. Infect Immun. doi: 10.1128/IAI.02114-14 (2014). 35. Guery, B. P. et al. Management of invasive candidiasis and candidemia in adult non-neutropenic intensive care unit patients: Part I. Epidemiology and diagnosis. Intensive Care Med 35, 55–62, doi: 10.1007/s00134-008-1338-7 (2009). 36. Trevisan, E. et al. Mast Cells Kill Candida albicans in the Extracellular Environment but Spare Ingested Fungi from Death. Inflammation. doi: 10.1007/s10753-014-9951-9 (2014). 37. Sakurai, A., Yamaguchi, N. & Sonoyama, K. Cell Wall Polysaccharides of Candida albicans Induce Mast Cell Degranulation in the Gut. Biosci Microbiota Food Health 31, 67–70, doi: 10.12938/bmfh.31.67 (2012). 38. Dongari-Bagtzoglou, A. & Kashleva, H. Candida albicans triggers interleukin-8 secretion by oral epithelial cells. Microb Pathog 34, 169–177 (2003). 39. Schramm, R., Schaefer, T., Menger, M. D. & Thorlacius, H. Acute mast cell-dependent neutrophil recruitment in the skin is mediated by KC and LFA-1: inhibitory mechanisms of dexamethasone. J Leukoc Biol 72, 1122–1132 (2002). 40. De Filippo, K. et al. Mast cell and macrophage chemokines CXCL1/CXCL2 control the early stage of neutrophil recruitment during tissue inflammation. Blood 121, 4930–4937, doi: 10.1182/blood-2013-02-486217 (2013). 41. Pimentel, T. A., Sampaio, A. L., D’Acquisto, F., Perretti, M. & Oliani, S. M. An essential role for mast cells as modulators of neutrophils influx in collagen-induced arthritis in the mouse. Lab Invest 91, 33–42, doi: 10.1038/labinvest.2010.140 (2011). 42. Weber, F. C. et al. Neutrophils are required for both the sensitization and elicitation phase of contact hypersensitivity. J Exp Med 212, 15–22, doi: 10.1084/jem.20130062 (2015). 43. Butler, J. T., Samantaray, S., Beeson, C. C., Ray, S. K. & Banik, N. L. Involvement of calpain in the process of Jurkat T cell chemotaxis. J Neurosci Res 87, 626–635, doi: 10.1002/jnr.21882 (2009). 44. Noverr, M. C., Noggle, R. M., Toews, G. B. & Huffnagle, G. B. Role of antibiotics and fungal microbiota in driving pulmonary allergic responses. Infect Immun 72, 4996–5003, doi: 10.1128/IAI.72.9.4996-5003.2004 (2004). 45. Brinkmann, V. et al. Neutrophil extracellular traps kill bacteria. Science 303, 1532–1535, doi: 10.1126/science.1092385 (2004). 46. Simon, D. et al. Eosinophil extracellular DNA traps in skin diseases. J Allergy Clin Immunol 127, 194–199, doi: 10.1016/j. jaci.2010.11.002 (2011). 47. Mohanan, S., Horibata, S., McElwee, J. L., Dannenberg, A. J. & Coonrod, S. A. Identification of macrophage extracellular trap-like structures in mammary gland adipose tissue: a preliminary study. Front Immunol 4, 67, doi: 10.3389/fimmu.2013.00067 (2013). 48. Morshed, M. et al. NADPH Oxidase-Independent Formation of Extracellular DNA Traps by Basophils. J Immuno. doi: 10.4049/ jimmunol.1303418 (2014). 49. Moretti, S. et al. The contribution of PARs to inflammation and immunity to fungi. Mucosal Immunol 1, 156–168, doi: 10.1038/ mi.2007.13 (2008). 50. Zhu, W. & Filler, S. G. Interactions of Candida albicans with epithelial cells. Cell Microbiol 12, 273–282, doi: 10.1111/j.1462- 5822.2009.01412.x (2010). 51. O’Meara, T. R. et al. Global analysis of fungal morphology exposes mechanisms of host cell escape. Nat Commun 6, 6741, doi: 10.1038/ncomms7741 (2015). 52. Uwamahoro, N. et al. The pathogen Candida albicans hijacks pyroptosis for escape from macrophages. MBio 5, e00003–00014, doi: 10.1128/mBio.00003-14 (2014). 53. McAlpine, S. M., Enoksson, M., Lunderius-Andersson, C. & Nilsson, G. The effect of bacterial, viral and fungal infection on mast cell reactivity in the allergic setting. J Innate Immun 3, 120–130, doi: 10.1159/000323350 (2011). 54. Gillum, A. M., Tsay, E. Y. & Kirsch, D. R. Isolation of the Candida albicans gene for orotidine-5’-phosphate decarboxylase by complementation of S. cerevisiae ura3 and E. coli pyrF mutations. Mol Gen Genet 198, 179–182 (1984). 55. Gerami-Nejad, M., Dulmage, K. & Berman, J. Additional cassettes for epitope and fluorescent fusion proteins in Candida albicans. Yeast 26, 399–406, doi: 10.1002/yea.1674 (2009). 56. Care, R. S., Trevethick, J., Binley, K. M. & Sudbery, P. E. The MET3 promoter: a new tool for Candida albicans molecular genetics. Mol Microbiol 34, 792–798 (1999). 57. Fonzi, W. A. & Irwin, M. Y. Isogenic strain construction and gene mapping in Candida albicans. Genetics 134, 717–728 (1993). 58. Staab, J. F., Bahn, Y. S. & Sundstrom, P. Integrative, multifunctional plasmids for hypha-specific or constitutive expression of green fluorescent protein in Candida albicans. Microbiology 149, 2977–2986 (2003). 59. Butterfield, J. H., Weiler, D., Dewald, G. & Gleich, G. J. Establishment of an immature mast cell line from a patient with mast cell leukemia. Leuk Res 12, 345–355 (1988). 60. Xiang, Z., Moller, C. & Nilsson, G. IgE-receptor activation induces survival and Bfl-1 expression in human mast cells but not basophils. Allergy 61, 1040–1046, doi: 10.1111/j.1398-9995.2006.01024.x (2006). 61. Ekoff, M., Moller, C., Xiang, Z. & Nilsson, G. Coaggregation of FcepsilonRI with FcgammaRIIB Inhibits Degranulation but Not Induction of Bcl-2 Family Members A1 and Bim in Mast Cells. Allergy Asthma Clin Immunol 2, 87–97, doi: 10.1186/1710-1492- 2-3-87 (2006). 62. Stylianou, M. et al. Antifungal application of nonantifungal drugs. Antimicrob Agents Chemother 58, 1055–1062, doi: 10.1128/ AAC.01087-13 (2014). Acknowledgments This study was funded by grants to CFU from the Swedish Research Council VR-M (K2012- 99X-21961-01-3), the Åke Wiberg Foundation (3772734 and M14-0076) the Laboratory for Molecular Medicine Sweden (MIMS) and the Medical Faculty Umeå (316-886-10). JPL acknowledges travel support from the Swedish Foundation for Strategic Research. We would like to thank Ava Hosseinzadeh, Sandra Holmberg, Constantina Georgiadou, Maria Johanna Niemiec for their support and Nelson Gekara as well as Marc Röhm for critically reading the manuscript. Additionally, we would like to acknowledge Maria Ekoff and Irene Martinez Carrasco (Biochemical Imaging Centre – Umeå University) for technical support.
  • 79.
    www.nature.com/scientificreports/ 14Scientific Reports |5:12287 | DOI: 10.1038/srep12287 Author Contributions J.P.L., M.S., C.F.U wrote the main manuscript text and prepared all figures; J.P.L., M.S. conducted the experiments; G.N., contributed reagents/materials; J.P.L., M.S., C.F.U. analyzed the data and revised the manuscript. C.F.U. designed the study and conceived the experiments. Additional Information Supplementary information accompanies this paper at http://www.nature.com/srep Competing financial interests: The authors declare no competing financial interests. How to cite this article: Lopes, J.P. et al. Opportunistic pathogen Candida albicans elicits a temporal response in primary human mast cells. Sci. Rep. 5, 12287; doi: 10.1038/srep12287 (2015). This work is licensed under a Creative Commons Attribution 4.0 International License. The images or other third party material in this article are included in the article’s Creative Com- mons license, unless indicated otherwise in the credit line; if the material is not included under the Creative Commons license, users will need to obtain permission from the license holder to reproduce the material. To view a copy of this license, visit http://creativecommons.org/licenses/by/4.0/
  • 80.
    Journal of BiomolecularScreening 2015, Vol. 20(2) 285­–291 © 2014 Society for Laboratory Automation and Screening DOI: 10.1177/1087057114552954 jbx.sagepub.com Technical Note Introduction Candida albicans is the most common human fungal patho- gen, even though it is part of the commensal microflora in the gastrointestinal and urogenital tracts as well as in the oral cavity. Vaginal candidiasis has been described at least once in 75% of all women worldwide.1 Although the disease is not invasive, the quality of life of affected individuals is consid- erably reduced. Notably, up to 10% of these women addition- ally experience relapsing incidents of vulvovaginal candidiasis. Bloodstream infections with Candida spp. (can- didemia) have been increasing in hospital intensive care units (ICUs) worldwide, with an annual prevalence of 300,000 cases and 30% to 50% mortality.2,3 Among systemic micro- bial infections in ICU patients, candidiasis ranks second in Europe and North America, causing more than 50% of the cases.2 Despite the increase in Candida infections, currently available therapeutic agents remain few in number, and of those, several can lead to severe side effects, such as liver damage.4 The most important antifungal drugs can be classified into six categories with confined fungal targets.5 Polyenes bind ergosterol and induce pores in fungal plasma membranes. Azoles and allylamines inhibit the synthesis of ergosterol, rendering the membranes unstable, whereas morpholines and antimetabolites prevent nucleic acid production. Many cur- rently applied antifungal drugs have severe side effects.4 The ergosterol-attacking agents, for instance, can additionally interfere with the human analog cholesterol, resulting in host cell damage. Thus, long-term use of these drugs can cause renal dysfunction, liver toxicity, or bone marrow depression. 552954JBXXXX10.1177/1087057114552954Journal of Biomolecular ScreeningStylianou et al. research-article2014 1 Department of Clinical Microbiology, Umeå University, Umeå, Sweden 2 Umeå Centre for Microbial Research (UCMR), Umeå, Sweden 3 Laboratory for Infection Medicine Sweden (MIMS), Umeå University, Umeå, Sweden 4 Department of Chemistry, Umeå University, Umeå, Sweden Received Jun 30, 2014, and in revised form Sep 2, 2014. Accepted for publication Sep 4, 2014. Corresponding Author: Constantin F. Urban, Department of Clinical Microbiology, Umeå University, 90185 Umeå, Sweden. Email: constantin.urban@umu.se Novel High-Throughput Screening Method for Identification of Fungal Dimorphism Blockers Marios Stylianou1,2,3 , Hanna Uvell2,4 , José Pedro Lopes1,2,3 , Per-Anders Enquist2,4 , Mikael Elofsson2,4 , and Constantin F. Urban1,2,3 Abstract Invasive mycoses have been increasing worldwide, with Candida spp. being the most prevalent fungal pathogen causing high morbidity and mortality in immunocompromised individuals. Only few antimycotics exist, often with severe side effects. Therefore, new antifungal drugs are urgently needed. Because the identification of antifungal compounds depends on fast and reliable assays, we present a new approach based on high-throughput image analysis to define cell morphology. Candida albicans and other fungi of the Candida clade switch between different growth morphologies, from budding yeast to filamentous hyphae. Yeasts are considered proliferative, whereas hyphae are required for invasion and dissemination. Thus, morphotype switching in many Candida spp. is connected to virulence and pathogenesis. It is, consequently, reasonable to presume that morphotype blockers interfere with the virulence, thereby preventing hazardous colonization. Our method efficiently differentiates yeast from hyphal cells using a combination of automated microscopy and image analysis. We selected the parameters length/width ratio and mean object shape to quantitatively discriminate yeasts and hyphae. Notably, Z′ factor calculations for these parameters confirmed the suitability of our method for high-throughput screening. As a second stage, we determined cell viability to discriminate morphotype-switching inhibitors from those that are fungicidal. Thus, our method serves as a basis for the identification of candidates for next-generation antimycotics. Keywords mycoses, high-throughput screening, Candida, yeast-to-hypha transition, antifungal compounds at Umea University Library on August 21, 2015jbx.sagepub.comDownloaded from
  • 81.
    286 Journal ofBiomolecular Screening 20(2) Finally, echinochadins constitute a new group of antifungal agents. They are inhibitors of glucan synthetase in the cell wall of fungi, which has no counterpart in human hosts, resulting in less severe side effects. However, emergence of echinocandin-resistant strains is a cause of clinical concern. Systemic and superficial candidiasis is strictly associ- ated with the reversible morphotype switching from bud- ding yeasts to the filamentous hyphae (Y-H).6 The yeast is a unicellular morphotype and considered the commensal form of C. albicans.7 Derogation of innate or adaptive immunity can induce adherence to epithelia and conversion from yeast to hyphal growth.6 Hyphal growth results in a filamentous morphology initiated by germ tube formation at a yeast mother cell. Apical growth at the tip of the fila- ment continues with occasional branching events. Hyphae have been reported to be essential for invasion and dissemi- nation to noncommensal niches as well as for biofilm for- mation and escape from host immune cells.6 Notably, biofilms are a major cause of medical device failure and a frequent source of relapsing infections.8 C. albicans tran- scription factor knockout mutants (for instance, Δedt1 and Δefg1) that are locked in the yeast morphology have been shown to be nonvirulent in animal models and to be unable to form biofilms, supporting the concept of morphotype transition as a virulence trait.8–10 We reasoned that identifi- cation of compounds that inhibit the Y-H transition can be exploited for application as antifungal therapy. Fungal growth should not be altered by these agents but rather redi- rected into a commensal state that can be controlled by the immune system. According to these assumptions, we hypothesize that during treatment with such agents, selec- tion pressure on fungal pathogens is low and, thus, in turn the possibility for resistance development decreased. Therefore, we aimed to develop a method to screen large chemical compound libraries for Y-H transition inhibitors. The ideal compounds are those that prevent C. albicans morphotype transition without affecting the cellular viabil- ity of fungal cells. The method is based on automated microscopic imaging of labeled fungal cells and thereafter quantitative image analysis, referred to as high-content analysis (HCA). Using HCA, we calculated the mean object shape (MOS) and length/width ratio (LWR) of fungal cells. MOS and LWR were selected to define and quantify the Y-H transition, as calculated by eq 1 (see the Materials and Methods section). To identify compounds that are fungistatic or fungicidal, we quantified fungal viability by measuring adenosine triphos- phate (ATP) levels, an assay we previously applied to screen drug libraries for antifungal activity.5 Viability was calcu- lated using eq 2 (see the Materials and Methods section). To verify our method, we used farnesol, a natural quorum- sensing molecule secreted by C. albicans. Farnesol blocks hyphal growth without affecting the proliferation as yeast- form cells.8 In addition, we used knockout-mutant strains that are restricted to yeast-form growth, namely, Δedt110 and Δefg1.9 These transcription factor knockout strains are unable to switch from yeast form to hyphal growth, even when growing in otherwise hypha-inducing conditions. Thimerosal served as a reference for fungistatic or fungi- cidal agents. The mercury compound kills fungal cells by disruption of mitochondria. Furthermore, the Z′ factors for quality assessment of the method were calculated for both LWR and MOS at 6 h using eq 3 (see the Materials and Methods section), defining our method as valid and suitable for high-throughput screening.11 Materials and Methods Media and Cultivation of Fungi Conditions and cell concentrations were based on the antifungal susceptibility testing (AFST) guidelines of the European Committee on Antimicrobial Susceptibility Testing (EUCAST).12 C. albicans (SC5314) and C. albicans engineered gene knockout mutant strains locked to yeast- form growth, Δedt110 and Δefg19 (derived from parental strain C. albicans CAI4), were used in this study. Yeast cells were grown overnight by shaking at 30 °C in synthetic complete dropout medium with 2% glucose (SC). Subcultures were inoculated from an overnight culture to a final concentration of 107 cells/mL in SC and incubated for 4 h at 30 °C. Cells were washed twice in phosphate-buff- ered saline 1× (PBS) and adjusted to 2.0 × 105 cells/mL in PBS. To each well of a black, 96-well plate with transparent bottom (Costar, Fisher Scientific, Waltham, MA), 150 µL RPMI 1640 with 0.5% DMSO (0.5%) followed by 50 µL yeast suspension were added using a WellMate Matrix (Thermo Scientific, Waltham, MA) to give a final volume of 200 µL in each well. The plate was then incubated at 37 °C at 5% CO2 for 3, 6, or 24 h. Under these conditions, C. albi- cans yeast cells start to germinate and to grow as hyphae. To keep the cells at the bottom of the well for better micro- scopic imaging, the wells were pretreated with 0.1% w/v poly-L-lysine (Sigma-Aldrich, St. Louis, MO) for 30 min and washed three times with PBS. In addition to the above conditions, we added 250 µM farnesol (Sigma-Aldrich) or 0.8% w/v thimerosal (Sigma-Aldrich) to SC5314 as refer- ences for morphotype switching inhibition and fungicidal activity, respectively. Determination and Quantification of Y-H Switch Using HCA After incubation for 3, 6, and 24 h, C. albicans cells were fixed with 2% paraformaldehyde and stained with 0.1% cal- cofluor white (CFW; Sigma-Aldrich). We used the chitin- specific fluorescent dye CFW to analyze the fluorescent signal of stained fungal cell walls. Images were captured at Umea University Library on August 21, 2015jbx.sagepub.comDownloaded from
  • 82.
    Stylianou et al. 287 with an automated microscope (HCA-Cellomics ArrayScan VTI, Thermo Scientific) and the C. albicans cell morphol- ogy analyzed. Based on HCA information, the individual fungal cell morphotype was determined by means of LWR and MOS, respectively. These two parameters were suffi- cient to reliably discriminate between yeast and hyphal cul- tures (eq 1). LWR determines the average ratio between length and width, which indeed changes considerably dur- ing apical growth of a filament versus division of ellipsoid yeast cells by budding. MOS refers to the average measure of detected objects based on the formula MOS = [(c2 /4π)*area], which is the ratio of circumference squared to 4π*area (MOS = 1 = circular object). Determination of Cell Viability Using ATP Quantification We performed the cellular viability test prior to cell fixation and chitin staining. The percentage of cellular viability was determined using the CellTiter-Glo luminescent cell viabil- ity assay (CTG; Promega, Madison, WI) to identify com- pounds that are fungistatic or fungicidal. A volume of the CTG reagent equal to the cell volume per well was added. After 15 min at room temperature, the luminescence signal was quantified in a luminometer (Infinite F200, Tecan, Männedorf, Switzerland). The luminescence signal corre- sponds to ATP values and thus to cellular viability. The per- centage of cellular viability was calculated for the four tested conditions, C. albicans either with farnesol (250 µM) or thimerosal (0.8%) and the two mutant C. albicans strains in comparison with C. albicans in DMSO (0.5%) as the 100% hyphal growth control (eq 2). The assay was per- formed at least to three biological replicates in triplicate (n = 3[3]) in 96-well plates with clear bottoms. Liquid han- dling, plate reading, and automated microscopy were per- formed at Laboratories for Chemical Biology Umeå (LCBU), Chemical Biology Consortium Sweden (CBCS). Calculations and Statistical Analysis Growth inhibition (GrIn) was determined, after 3 and 6 h, from the MOS and LWR values for all conditions. MOS and LWR calculations are derived from the average number of fluorescent pixels from at least 100 cells. The percentage of GrIn (%GrIn ) was defined as eq 1: [%GrIn =100 – ( x test / x DMSO )*100]. Furthermore, the switching inhibition (SwIn) (%SwIn ) was calculated from ATP values as eq 2: [%SwIn = 100 – ( x test / x DMSO )*100]. Thus, in high-throughput screenings, the positive hits including growth and morphot- ype inhibitors are determined using GrIn calculations. The discrimination of growth from morphotype inhibitors is defined by the SwIn formula. GrIn and SwIn calculations were performed in Graphpad Prism 5.0 and analyzed for statistical significance using a one-way analysis of variance and Tukey’s multiple comparison test from at least three biological replicates in triplicate (n = 3[3]) and applied for 0.5% DMSO (SC5314, Δedt1 and Δefg1), farnesol (250 µM), and thimerosal (0.8%). Moreover, the method validity is defined by the Ζ′ factor as eq 3: [Ζ′ = 1 – [3*(SDDMSO + SDtest )/(ABS( xDMSO – x test ))]. The Ζ′ factors represent the mean values from the calculation of at least three biological replicates in triplicate (n = 3[3]). Results and Discussion A crucial virulence trait of polymorphic fungi is their ability to reversibly switch from yeast-like to filamentous growth. Hence, the aim of the study was to develop a reliable high- throughput screening method for the identification of mol- ecules that break the Y-H transition without disturbing cell viability. Images gathered from an automated fluorescence microscope were analyzed on the basis of fluorescent pix- els. From the substantial amount of parameters created by HCA, we chose LWR and MOS, because these values were sufficient to reliably distinguish between yeast and hyphal morphotypes (Fig. 1). This means in particular that C. albi- cans samples with LWR and MOS values less than 1.5 are defined as yeast cells (Fig. 1). After a 24 h incubation, LWR and MOS values from the hyphal reference samples cannot be taken into account, as confluent growth renders analysis unfeasible. Microscopic images are nevertheless available in substantial amounts for cell morphotype evaluation (data not shown). To validate whether our method is suitable for identify- ing switching inhibitors, we used the quorum-sensing mol- ecule farnesol. This natural compound prevents hyphal growth of C. albicans under otherwise hyphae-inducing conditions (Figs. 1–3). After 24 h of incubation with farne- sol, however, C. albicans yeast growth was additionally reduced to low levels, indicating that over long incubation times, farnesol has growth-inhibitory activity. This is in good agreement with a previous report that showed that farnesol challenge of yeast cells prevented hyphal growth but at the same time significantly reduced cellular viability.8 Farnesol is nevertheless a suitable reference for morphot- ype switching inhibitors, because it does not affect C. albi- cans growth within 6 h incubation periods (Fig. 3). We next used thimerosal to kill off C. albicans cells, which after- ward remain as dead and thus nonswitching yeasts. LWR and MOS obtained from HCAdata confirmed that thimerosal- treated C. albicans remained as yeasts, because values were less than 1.5 and cellular viability was close to background levels (Figs. 1–3). Thus, thimerosal could be used as a ref- erence for fungicidal or fungistatic compounds. We furthermore assayed two knockout C. albicans mutants Δefg1 and Δedt1,9,10 both yeast-locked strains. They serve as additional key references for determining the accu- racy of discrimination between yeast growth versus hyphal at Umea University Library on August 21, 2015jbx.sagepub.comDownloaded from
  • 83.
    288 Journal ofBiomolecular Screening 20(2) growth. This was confirmed by LWR and MOS values, which remained less than 1.5 independently of time points. However, after 24 h, the Δefg1 grew as elongated yeast cells. These elongated cells additionally strongly adhered to each other, resulting in large clumps, which could resemble hyphal growth. This complicated the MOS and LWR analysis. For this reason, we focused on the analysis of 3 and 6 h. Moreover, according to percentage of cellular viability, both mutant strains are metabolically active and grow at these time points, although Δefg1 does so to a slightly lower extent than Δedt1 (Fig. 3). This most likely stems from different growth rates of the two mutant strains. In the stationary phase (after 24 h), ATP amounts of the mutant strains were more equal again and even exceeded those of the wild-type strain, presumably due to an increased number of metabolically active yeast cells as compared with hyphal growth. Hence, the mutant strains can be used as references to screen for Y-H transition inhibitory compounds. Assays for the identification of morphotype inhibitors have been described previously.13–15 These assays are dependent on fluorescent reporter strains based on the pro- moter of the hyphal wall protein HWP1, which is hypha specific. The tag was introduced downstream of the pro- moter either with green fluorescent protein (GFP) or beta- galactosidase enzyme (lacZ).13–15 Methods based on reporters, however, may also identify compounds that inter- fere directly with GFP or beta-galactosidase rather than influence filamentous growth. Moreover, it might be possi- ble that upon activity of a potential compound, hyphal growth is blocked and the promoters are still active, giving rise to a false-negative signal.15 In addition, the incubation time with 4 h is shorter than our analysis spanning from 3 h to 6 h for the identification of switching blockers and up to 24 h for the identification of fungicidal compounds. Thus, using the previously presented methods, the possibility remains that effects of the compounds are only temporarily Figure 1.  Length/width ratio (LWR) and mean object shape (MOS) define cell morphology. The cells were incubated at 37 °C and 5% CO2 for 3 and 6 h (A, C, and B, D). C. albicans SC5314 in 0.5% DMSO served as hyphal growth control. The other samples represent conditions in which yeast growth was prevalent. In the presence of farnesol (250 µM), C. albicans remained growing as yeast. Thimerosal treatment is lethal to C. albicans, resulting in exclusively dead yeast-form cells. The two yeast-locked mutant stains Δedt1 and Δefg1 are unable to grow as hyphae and thus served as genetic controls of the approach. LWR and MOS values less than 1.5 (eq 1) are considered as growth in the yeast morphotype, meaning a distinct difference of cells in the hyphal morphotype (dotted line). Data were analyzed using a one-way analysis of variance and Tukey’s multiple comparison tests. After 3 and 6 h, the conditions with yeast growth were significantly different from the DMSO control (p ≤ 0.001). Furthermore, the Z′ factor for 6 h MOS and LWR is ≥0.5 (eq 3), which confirms the validity of the method. at Umea University Library on August 21, 2015jbx.sagepub.comDownloaded from
  • 84.
    Stylianou et al. 289 or that the compounds are fungistatic at later time points, as it is the case for farnesol.8 Our method is based on the type strain C. albicans SC5314 and importantly is applicable to any other wild- type strain from other fungal species. It is optimized for automated liquid handling using small volumes and can be carried out according to AFST guidelines. In this one-step screening approach, the positive hits are detected by means of LWR and MOS. An advantage of this microscopic assay compared with microplate reader assays is that actual image information from each calculation is stored and allows veri- fication of different parameter measurements at later time points. As a second step, we tested positive-hit compounds from the primary screening for fungistatic/fungicidal activ- ity by measuring cell viability via ATP levels. As demon- strated by the use of yeast-locked mutant C. albicans strains, this approach is suitable for distinguishing fungistatic or fungicidal compounds from morphotype-switching inhibi- tors (Fig. 4). The Z′ factor was introduced as a valuable tool to validate the quality of screening assays.11 A Z′ factor value between 0.5 and 1 defines the method as an excellent assay, suitable and valid for high-throughput screening. Notably, we found that the mean Z′ factor for LWR and MOS at 6 h was 0.513, confirming that our method is a highly suitable screening assay. All Z′ factor values were calculated from at least three biological replicates. At 3 h, the mean Z′ factor for LWR and MOS reached only a value of 0.1. These Z′ factor values define a smaller separation band at 3 h than at 6 h. Nevertheless, the trend is already confirmed at 3 h. In summary, we aimed to establish a high-throughput screening method to find compounds that break the Y-H switching. The identified compounds will have the potential to disarm the pathogen without disturbing the cellular via- bility, probably resulting in low selection pressure. A great advantage of our method is that it may serve as blueprint for screening with other polymorphic fungal pathogens, because wild-type strains without genetic modifications are applicable. Conclusively, our proposed method is a valu- able tool for the identification of new and more efficient antimycotics. Acknowledgments We would like to thank Steffen Rupp and Robert Wheeler for kindly providing C. albicans strains. Declaration of Conflicting Interests The authors declared no potential conflicts of interest with respect to the research, authorship, and/or publication of this article. Funding The authors disclosed receipt of the following financial support for the research, authorship, and/or publication of this article: This work was supported by grants to C.F.U. from the Swedish Research Council VR-M (2011-2393), the Laboratory for Molecular Medicine Sweden (MIMS), the Åke Wiberg Foundation (3772734), and the Medial Faculty Umeå (316-886-10). M.S. acknowledges financial support from the J.C. Kempes Memorial Fund. Laboratories for Chemical Biology Umeå (LCBU) and Figure 2.  Microscopic images confirm quantification results via length/width ratio and mean object shape. The cells were incubated at 37 °C and 5% CO2 for 3 and 6 h (A, C, E, G, I and B, D, F, H, J). C. albicans SC5314 in 0.5% DMSO served as the hyphal growth control (A, B). The other samples represent conditions in which yeast growth was prevalent, with 250 µM farnesol (C, D) upon thimerosal treatment (E, F) and the two yeast-locked mutant stains Δedt1 (G, H) and Δefg1 (I, J).The pictures were captured from an ArrayScan microscope with a 10× objective lens, and the scale bar corresponds to 150 µm. at Umea University Library on August 21, 2015jbx.sagepub.comDownloaded from
  • 85.
    290 Journal ofBiomolecular Screening 20(2) Chemical Biology Consortium Sweden (CBCS) thank the Swedish Research Council, the Swedish Governmental Agency for Innovation Systems (VINNOVA), the Knut & Alice Wallenberg foundation, the Kempe foundations, and the Carl Trygger founda- tion for support. The funders had no role in the design or evalua- tion of the research. References 1. Sobel, J. D. Vaginitis. N. Engl. J. Med. 1997, 337, 1896–1903. 2. Arendrup, M. C. Epidemiology of Invasive Candidiasis. Curr. Opin. Crit. Care. 2010, 16, 445–452. 3. Zilberberg, M. D.; Shorr, A. F.; Kollef, M. H. Secular Trends in Candidemia-Related Hospitalization in the United States, 2000-2005. Infect. Control Hosp. Epidemiol. 2008, 29, 978– 980. 4. Dixon, D. M.; Walsh, T. J. Antifungal agents. In Medical Microbiology; 4th ed.; Baron, S. Eds.; University of Texas Medical Branch at Galveston: Galveston, TX; 1996. 5. Stylianou, M.; Kulesskiy, E.; Lopes, J. P.; et al. Antifungal Application of Nonantifungal Drugs. Antimicrob. Agents Chemother. 2014, 58, 1055–1062. 6. Sudbery, P. E. Growth of Candida albicans Hyphae. Nat. Rev. Microbiol. 2011, 9, 737–748. 7. Carlisle, P. L.; Banerjee, M.; Lazzell, A.; et al. Expression Levels of a Filament-Specific Transcriptional Regulator Are Sufficient to Determine Candida albicans Morphology and Virulence. Proc. Natl. Acad. Sci. U.S.A. 2009, 106, 599–604. 8. Ramage, G.; Saville, S. P.; Wickes, B. L.; et al. Inhibition of Candida albicans Biofilm Formation by Farnesol, a Quorum- Sensing Molecule. Appl. Environ. Microbiol. 2002, 68, 5459– 5463. 9. Lo, H. J.; Kohler, J. R.; DiDomenico, B.; et al. Nonfilamentous C. albicans Mutants Are Avirulent. Cell 1997, 90, 939–949. Figure 3.  Cell viability determined using adenosine triphosphate (ATP) levels. The cells were incubated at 37 °C and 5% CO2 for 3, 6, and 24 h (A–C). C. albicans SC5314 in DMSO (0.5%) served as the hyphal growth control and was set as 100% (eq 2). The other samples represent conditions in which yeast growth was prevalent and were expressed as percentage of the hyphal control. Conditions used were wild-type C. albicans with 250 µM farnesol or treated with 0.8% thimerosal and the two yeast-locked mutant stains Δedt1 and Δefg1. In the presence of farnesol, C. albicans is viable and grows as yeast-form cells for 3 and 6 h, whereas after 24 h, growth is diminished. Thimerosal kills C. albicans cells, and thus ATP is absent. Both knock-out strains are metabolically active at all time points. Figure 4.  Schematic presentation of the suggested high- throughput screening method for identification of fungal dimorphism blockers. at Umea University Library on August 21, 2015jbx.sagepub.comDownloaded from
  • 86.
    Stylianou et al. 291 10. Martin, R.; Moran, G. P.; Jacobsen, I. D.; et al. The Candida albicans-Specific Gene EED1 Encodes a Key Regulator of Hyphal Extension. PLoS One 2011, 6, e18394. 11. Zhang, J. H.; Chung, T. D. Y.; Oldenburg, K. R. A Simple Statistical Parameter for Use in Evaluation and Validation of High Throughput Screening Assays. J. Biomol. Screen. 1999, 4, 67–73. 12. Arendrup, M. C.; Cuenca-Estrella, M.; Lass-Florl, C.; et al. EUCAST Technical Note on the EUCAST Definitive Document EDef 7.2: Method for the Determination of Broth Dilution Minimum Inhibitory Concentrations of Antifungal Agents for Yeasts EDef 7.2 (EUCAST-AFST). Clin. Microbiol. Infect. 2012, 18, E246–E247. 13. Heintz-Buschart, A.; Eickhoff, H.; Hohn, E.; et al. Identification of Inhibitors of Yeast-to-Hyphae Transition in Candida albicans by a Reporter Screening Assay. J. Biotechnol. 2013, 164, 137–142. 14. Jarosz, L. M.; Krom, B. P. Rapid Screening Method for Compounds That Affect the Growth and Germination of Candida albicans, Using A Real-Time PCR Thermocycler. Appl. Environ. Microbiol. 2011, 77, 8193–8196. 15. Toenjes, K. A.; Munsee, S. M.; Ibrahim, A. S.; et al. Small-Molecule Inhibitors of the Budded-to-Hyphal-Form Transition in the Pathogenic Yeast Candida albicans. Antimicrob. Agents Chemother. 2005, 49, 963–972. at Umea University Library on August 21, 2015jbx.sagepub.comDownloaded from
  • 87.
    Antifungal Application ofNonantifungal Drugs Marios Stylianou,a,b Evgeny Kulesskiy,c José Pedro Lopes,a,b Margareta Granlund,a Krister Wennerberg,c Constantin F. Urbana,b Department of Clinical Microbiology, Umeå University, Umeå, Swedena ; Laboratory for Molecular Infection Medicine, Sweden (MIMS), and Umeå Centre for Microbial Research, Umeå University, Umeå, Swedenb ; Institute for Molecular Medicine Finland (FIMM), University of Helsinki, Helsinki, Finlandc Candida species are the cause of 60% of all mycoses in immunosuppressed individuals, leading to ϳ150,000 deaths annually due to systemic infections, whereas the current antifungal therapies either have toxic side effects or are insufficiently efficient. We performed a screening of two compound libraries, the Enzo and the Institute for Molecular Medicine Finland (FIMM) oncology collection library, for anti-Candida activity based on the European Committee on Antimicrobial Susceptibility Testing (EUCAST) guidelines. From a total of 844 drugs, 26 agents showed activity against Candida albicans. Of those, 12 were standard antifungal drugs (SADs) and 7 were off-target drugs previously reported to be active against Candida spp. The remaining 7 off- target drugs, amonafide, tosedostat, megestrol acetate, melengestrol acetate, stanozolol, trifluperidol, and haloperidol, were identified with this screen. The anti-Candida activities of the new agents were investigated by three individual assays using opti- cal density, ATP levels, and microscopy. The antifungal activities of these drugs were comparable to those of the SADs found in the screen. The aminopeptidase inhibitor tosedostat, which is currently in a clinical trial phase for anticancer therapy, displayed a broad antifungal activity against different Candida spp., including Candida glabrata. Thus, this screen reveals agents that were previously unknown to be anti-Candida agents, which allows for the design of novel therapies against invasive candidiasis. The number of immunocompromised patients is increasing worldwide, and these individuals are at high risk for acquiring severe microbial infections, which are frequently caused by Can- dida spp. (1). Most commonly, cases of bloodstream infections with Candida spp. (candidemia) are related to surgery, intensive care, solid tumors, or hematological malignancies (2). The mor- tality rate that is directly attributable to candidemia ranges from 5 to 71%, depending on the clinical cohort (3, 4). Particularly high mortalities occur in patients with solid tumors (65%) and hema- tologic malignancies (46%) (5). Severe mycoses are frequently caused by species of the Candida clade, such as C. albicans, C. dubliniensis, and C. glabrata (6, 7). Although these species cause severe invasive infections in immunocompromised persons, they are also common as part of the commensal flora on mucous mem- branes. C. albicans is the most common human fungal pathogen and is able to switch back and forth from yeast to hyphal growth. This revertible morphogenetic switch plays a key role in the viru- lence of C. albicans (8–10). C. albicans and C. dubliniensis are phylogenetically closely related, sharing a polymorphic and oblig- atory diploid nature (11). However, C. dubliniensis differs in vir- ulence-associated gene families, such as the agglutinin-like se- quences (ALS), which render C. dubliniensis less virulent than C. albicans (12). Nevertheless, C. dubliniensis causes candidemia as- sociated with equally high mortality rates (13). C. glabrata is a haploid yeast and is often referred to as the second most frequent yeast causing candidemia (7). Importantly, C. glabrata has de- creased in vitro susceptibility against fluconazole. This suggests an increased risk for C. glabrata infections due to prophylactic flu- conazole treatment of patients at high risk for invasive candidiasis (14). Despite the urgent requirement for efficient antifungal thera- pies, the available standard antifungal drugs (SADs) are few and have a restricted set of fungal targets. Polyenes, azoles, allylamines, morpholines, antimetabolites, and echinocandins are the 6 major antifungal drug categories (15). The first three directly or indi- rectly target ergosterol, a major fungal membrane component. The long-term use of drugs that target ergosterol, such as flucona- zole or amphotericin B, can result in renal and liver toxicity (16). The following two categories interfere with DNA/RNA synthesis. Antimetabolites are known human carcinogens, causing liver tox- icity and bone marrow depression and thus are less frequently used (16, 17). The relatively newly introduced echinocandins in- hibit 1,3-␤-glucan synthesis in the cell wall and have few notable side effects. The emergence of echinocandin-resistant isolates, however, is a cause for clinical concern (18). Taken together, there is a demand for new antifungal substances, preferably those with novel fungal targets. The scope of this study was to find previously unknown anti- fungal activities in agents from the Enzo drug library and the In- stitute for Molecular Medicine Finland (FIMM) oncology collec- tion (19). We rationalized that knowledge about antifungal activity against common human fungal pathogens in off-patent drugs from the Enzo library should be beneficial to increase the treatment possibilities for severe mycoses. Moreover, we screened the FIMM oncology collection, which contains antineoplastic drugs, with the purpose of identifying agents that affect both pri- mary immune-suppressive cancer disease and a possible second- ary Candida infection, which occurs frequently in cancer patients. This additional information is beneficial for patients if a choice of therapy is possible. We performed the screen with C. albicans and confirmed antifungal activities for 19 drugs that have been previ- ously described for their antimycotic capacities, approving the validity of our methods. We identified 7 novel agents previously unknown to inhibit the growth of C. albicans (Table 1). Notably, Received 21 May 2013 Returned for modification 12 July 2013 Accepted 22 November 2013 Published ahead of print 25 November 2013 Address correspondence to Constantin F. Urban, constantin.urban@mims.umu.se. Copyright © 2014, American Society for Microbiology. All Rights Reserved. doi:10.1128/AAC.01087-13 February 2014 Volume 58 Number 2 Antimicrobial Agents and Chemotherapy p. 1055–1062 aac.asm.org 1055 onAugust21,2015byUMEAUNIVERSITYLIBRARYhttp://aac.asm.org/Downloadedfrom
  • 88.
    the susceptibility ofC. albicans to SADs was comparable to the antifungal effect of the seven agents identified in this screen. MATERIALS AND METHODS Drugs and fungal strains. The in vitro susceptibility of C. albicans strain SC5314 was tested against 844 drugs from the Enzo FDA-approved drug library (640 drugs) and the FIMM oncology collection (19) (FDA-ap- proved anticancer drugs [n ϭ 119] and preclinical compounds [n ϭ 85]). Thirteen FDA-approved antifungal drugs, 12 of which were active against C. albicans SC5314, and five nonantifungal drugs with antifungal activity served as controls. The screen was performed with C. albicans SC5314, and hits were further confirmed with the type strains C. dubliniensis CD36/CBS7987 and C. glabrata ATCC 90030, as well as with unrelated clinical strains of C. albicans UBC3-7922, C. glabrata UCB3-7268, and C. dubliniensis UCB-3892 from the strain collection of Norrland’s University Hospital, Umeå, Sweden. Media and antifungal microdilution testing. Cell concentration and drug microdilution analyses were performed according to the European Committee on Antimicrobial Susceptibility Testing (EUCAST) guide- lines, with modifications (20). Candida yeast cells were grown overnight at 30°C with shaking in yeast peptone medium plus 2% glucose (YPD). Subcultures of 107 cells/ml in YPD grew for 4 h at 30°C. Drugs in the amounts of 15 to 150 nl from the Enzo and FIMM oncology collections were distributed by a liquid handling platform (Labcyte Echo 550 acoustic dispenser) in black 96-well plates with clear bottoms in six different con- centrations from 0.17 nM to 10 ␮M. Subsequently, 50 ␮l RPMI 1640 was added to each well and the start plates were shaken (30 rpm) prior to the assay for 1 h to ensure equal distribution of the agents within the well. The yeast suspension, 100 ␮l of 5 ϫ 105 cells/ml in RPMI 1640 without phenol red, and 10 mM HEPES (Lonza) were transferred to the 96-well plates containing medium and agents using a robotic device (Matrix WellMate; Thermo Scientific), resulting in a final volume of 150 ␮l in each well. The plates were incubated at 37°C, 5% CO2, for 6 or 24 h. Determination of fungal growth using absorbance. The growth of C. albicans SC5314 was analyzed using a microdilution plate assay according to EUCAST recommendations (20). One-hundred-microliter suspen- sions of yeasts (5 ϫ 105 cells/ml) in RPMI 1640 were incubated in the presence or absence of drugs in a total volume of 150 ␮l at 37°C, 5% CO2, for 6 h and 24 h. The optical densities at 450 nm (OD450) in the plates were determined using a plate reader (Tecan Infinite F200). ODs of Ͻ0.1 for 6 h and 0.2 for 24 h for the 100% growth control were considered to repre- sent poor growth and were not taken into account for the evaluation. As described above, 100% and 0% growth controls were included with every plate. All assays were performed at least as two biological replicates in triplicate (n ϭ 2 [3]). Determination of fungal viability using ATP levels. In order to de- termine the viability of the C. albicans, C. glabrata, and C. dubliniensis strains, the CellTiter-Glo luminescent cell viability kit (Promega) was used. One hundred-microliter suspensions of yeasts (5 ϫ 105 cells/ml) in RPMI 1640 were incubated in the presence or absence of drugs in a total volume of 150 ␮l at 37°C, 5% CO2, for 6 h and 24 h. An equal volume of the CellTiter-Glo reagent was added to the medium and incubated for 15 min at room temperature with shaking at 900 rpm. The luminescent sig- nals after 6 h and 24 h were detected using a luminometer (Tecan Infinite F200). The resulting signal intensity corresponds to ATP amounts and thus to the number of viable microbial cells upon drug exposure. In all 96-well plates, 100% and 0% growth controls were included as microbes plus dimethyl sulfoxide (DMSO) (0.1%) and microbes plus benzetho- nium chloride (BzCl) (100 ␮M), respectively. All assays were performed at least as two biological replicates in triplicate (n ϭ 2 [3]). Microscopic analysis of morphological changes occurring upon drug treatment. For a morphological analysis of C. albicans SC5314 treated with antifungal agents (1 ␮M), an IncuCyte automated micro- scope was used (Essen Bioscience). The plates were incubated at 37°C under 5% CO2. After the indicated time points, prior to analysis, the fungi were fixed with 2% paraformaldehyde (PFA) and phase-contrast images were captured. In this study, 4 pictures per well were taken from two biological and three technical replicates. Statistical and data analysis. Percent growth inhibition (%Inh) was calculated from the ATP and OD measurements resulting from the mean values from all biological replicates, using the equation %Inh ϭ 100 Ϫ (valuesample/valuecontrol) ϫ 100. The %Inh values (y axis) were plotted against the drug concentration (x axis), and the according trend line of the dose-response curve was defined and the resulting linear equation was applied to calculate the MICs using Microsoft Office Excel 2007. The MIC was the lowest drug concentration resulting in Ն50% growth inhibition compared to that of the drug-free control according to the EUCAST guidelines for flucytosine, azole antifungal agents, and echinocandins (20). Additionally, we defined MIC0.3 as the lowest drug concentration resulting in Ն30% growth inhibition compared to that of the drug-free control. The data were analyzed and evaluated from 3 biological replicates in triplicate (n ϭ 3 [3]) (Tables 2 and 3), as well as from 4 biological repli- cates in triplicate (n ϭ 4 [3]) (Table 4). The strains C. dubliniensis CD36/ CBS7987 and C. glabrata ATCC 90030 shown in Table 4 were analyzed in 2 biological replicates in triplicate (n ϭ 2 [3]). The R2 values for all dose- response curves ranged between 0.87 and 0.92. Additionally, the coeffi- cients of variation (the ratio of the standard deviation to the mean) ex- pressed as a percentage (also referred to as relative standard deviation) for all biological replicates ranged from 13 to 28%. RESULTS Outline of the study. Our main goal was to identify antifungal activities in drugs that were designed for other purposes. Two collection libraries, Enzo and FIMM oncology, comprising a total of 844 agents, were screened for activity against C. albicans. A TABLE 1 All drugs with antifungal activity identified in this study (n ϭ 26) Identified drug Previously described as antifungal Previously described as anti-Candida Therapeutic use Reference no. or source Haloperidol HCl Yes No Antipsychotic 21, this study Trifluperidol 2HCl No No Antipsychotic This study Stanozolol No No Anemia, angioedema This study Melengestrol acetate No No Anticancer This study Megestrol acetate No No Anticancer This study Tosedostat No No Anticancer This study Amonafide No No Anticancer This study Methiothepin maleate Yes Yes Antipsychotic 25 Rapamycin Yes Yes Anticancer 26 Auranofin Yes Yes Antirheumatic 27 Bleomycin sulfate Yes Yes Anticancer 40 Disulfiram Yes Yes Anticancer 41 Artemisinin Yes Yes Antimalarial 42 Tamoxifen citrate Yes Yes Anticancer 43 Tioconazole Yes Yes Antifungal NAa Oxiconazole nitrate Yes Yes Antifungal NA Ketoconazole Yes Yes Antifungal NA Climbazole Yes Yes Antifungal NA Miconazole Yes Yes Antifungal NA Myclobutanil Yes Yes Antifungal NA Fluconazole Yes Yes Antifungal NA Amorolfine Yes Yes Antifungal NA Bifonazole Yes Yes Antifungal NA Sertaconazole Yes Yes Antifungal NA Itraconazole Yes Yes Antifungal NA Terbinafine HCl Yes Yes Antifungal NA a NA, not applicable. Stylianou et al. 1056 aac.asm.org Antimicrobial Agents and Chemotherapy onAugust21,2015byUMEAUNIVERSITYLIBRARYhttp://aac.asm.org/Downloadedfrom
  • 89.
    major challenge forscreenings with C. albicans is the characteristic of the fungus to grow as hyphal filaments (8). Filamentation com- plicates assessments of growth using OD, for instance, since the number of individual cells does not increase and hyphae tend to clump excessively. Therefore, we used a luciferase-based quanti- fication of ATP to assess fungal viability. We additionally con- firmed the screening results by quantifying fungal growth using OD measurements. Both methods resulted in highly comparable results for all tested drugs. Seven off-target drugs revealed to have anti-Candida activi- ties. The screen identified a total of 26 agents that are active against C. albicans (Table 1). Of those, 12 were SADs and 7 were off-target drugs with known antifungal activities. Additionally, the screen revealed 7 drugs from 4 different categories of therapy with pre- viously unidentified potent anti-Candida activities (Table 2). Two are antipsychotic (haloperidol and trifluperidol), one is used for the treatment of anemia (stanozolol), and 4 are used for cancer therapy (melengestrol acetate, megestrol acetate, tosedostat, and amonafide). Haloperidol, but not trifluperidol, has previously been identified in a chemical-genetic screen to have antimicrobial activity against Saccharomyces cerevisiae (21). Four agents are FDA-approved drugs and 2 are anticancer agents (amonafide and tosedostat) that are currently being tested in clinical trials (22, 23). Although it has been applied in animal husbandry, of the identi- fied drugs, only melengestrol acetate is not currently used in hu- mans (24). Moreover, we identified the antipsychotic drug me- thiothepin maleate, which only very recently has been identified in a repurposing screen for anticryptococcal agents (25). We used the immunosuppressant drug rapamycin and the antirheumatic drug auranofin as references for the antifungal activities of the newly identified agents (Table 2). Interestingly, rapamycin was originally identified as an antifungal agent (26), and gold (I) com- plexes, such as auranofin, have been recognized for their antimi- crobial activities (27). We determined the MIC and MIC0.3 values for C. albicans by OD and ATP measurements. As mentioned above, the methods resulted in highly similar values, and thus one value for each agent is presented (Table 2). In general, the MICs were slightly lower after 6 h than after 24 h of incubation. However, the activities of the 7 compounds against C. albicans were stable over a period of 24 h (Table 2). Importantly, in this screen, we did not use concen- TABLE 2 MIC and MIC0.3 values against Candida albicans type straina Antifungal agent This study Other studiesc Concn range (␮g/ml) ATP level and OD450 b MIC at: MIC0.3 at: 6 h 24 h 6 h 24 h Cmax (␮g/ml) Ref. for Cmax Haloperidol HCl 6.4 ϫ 10Ϫ5 to 3.76 0.38 3.76 0.04 0.35 2.00–3.00 44 Trifluperidol 2HCl 7 ϫ 10Ϫ5 to 4.00 4.00 4.00 0.40 0.40 UAd UA Stanozolol 3.3 ϫ 10Ϫ5 to 3.29 3.29 Ͼ3.29 0.30 0.30 0.007 45 Melengestrol acetate 6.8 ϫ 10Ϫ5 to 3.97 2.20 3.97 0.40 0.22 0.01 46 Megestrol acetate 6 ϫ 10Ϫ5 to 3.85 2.10 3.85 0.39 0.40 0.50–0.70 47 Tosedostat 4 ϫ 10Ϫ3 to 4.00 Ͼ4.00 Ͼ4.00 4.00 4.00 0.15 23 Amonafide 2.8 ϫ 10Ϫ3 to 2.83 Ͼ2.83 Ͼ2.83 1.50 Ͼ2.83 4.00 22 Methiothepin maleatee 7 ϫ 10Ϫ5 to 3.57 0.35 3.57 0.044 0.25 UA UA Auranofine 1 ϫ 10Ϫ4 to 6.78 0.70 0.38 0.007 0.07 6.60 48 Rapamycine 1.55 ϫ 10Ϫ5 to 9.14 0.001 0.005 1 ϫ 10Ϫ5 1 ϫ 10Ϫ5 0.01–0.21 49 a The data were determined from three biological replicates in triplicate (n ϭ 3 [3]). MIC, minimal concentration of drug resulting in Ն50% growth inhibition; MIC0.3, minimal concentration of drug resulting in Ն30% growth inhibition. b OD450, optical density at 450 nm. c Cmax, plasma peak concentrations reachable in humans upon first dose of the drugs; Ref., literature reference. d UA, unavailable. e The anti-Candida albicans activities of these drugs were demonstrated previously. TABLE 3 Comparison of SADs with off-target antifungal agents identified in this study at a concentration of 1 ␮Ma Drugs MIC MIC0.3 Standard antifungalb Tioconazole 0.39 ␮g/ml Oxiconazole nitrate 0.40 ␮g/ml Ketoconazole 0.50 ␮g/ml Climbazole 0.29 ␮g/ml Miconazole 0.40 ␮g/ml Fluconazole 0.30 ␮g/ml Amorolfine 0.32 ␮g/ml Myclobutanil 0.29 ␮g/ml Bifonazole 0.30 ␮g/ml Sertaconazole 0.40 ␮g/ml Itraconazole 0.70 ␮g/ml Terbinafine HCl Ͼ1 ␮M Nystatin Ͼ1 ␮M Off-target antifungal Haloperidol HCl 0.38 ␮g/ml Methiothepin maleate 0.36 ␮g/ml Auranofin 0.68 ␮g/ml Trifluperidol 2HCl 0.40 ␮g/ml Stanozolol 0.30 ␮g/ml Melengestrol acetate 0.40 ␮g/ml Megestrol acetate 0.39 ␮g/ml Tosedostat Ͼ1 ␮M Amonafide Ͼ1 ␮M a SADs, standard antifungal drugs. C. albicans SC5314 was challenged with SADs and antifungal agents identified in this study. b MIC, minimal concentration of drug resulting in Ն50% growth inhibition; MIC0.3, minimal concentration of drug resulting in Ն30% growth inhibition. The MIC and MIC0.3 were determined by ATP measurement after 6 h of incubation. Nystatin did not show any activity against C. albicans SC5314 in this assay. The data are determined from three biological replicates in performed triplicate (n ϭ 3 [3]). Dual Use of Known Drugs as Antimycotics February 2014 Volume 58 Number 2 aac.asm.org 1057 onAugust21,2015byUMEAUNIVERSITYLIBRARYhttp://aac.asm.org/Downloadedfrom
  • 90.
    trations of Ͼ10␮M (corresponding to 3 to 10 ␮g/ml, depending on the molecular weight of the agent), since in the therapy of systemic mycoses, maximal peak blood serum concentrations above this level are unlikely to be reached. Haloperidol, trifluperi- dol, stanozolol, melengestrol acetate, and megestrol acetate showed MIC values of Ͻ4 ␮g/ml. For tosedostat and amonafide, the MIC0.3 values were determined to be 4 and 2.8 ␮g/ml, respec- tively. All 7 substances displayed a dose-dependent effect on C. albicans SC5314. The antifungal activities of amonafide and tose- dostat (Table 2) increased slowly over a wide concentration range, from approximately 3 ϫ 10Ϫ3 ␮g to 4 ␮g/ml. Novel antifungal off-target drugs and SADs have similar anti-Candida activities. We next compared the antifungal activ- ities of the 7 identified agents to 13 established SADs present in the Enzo library. Notably, the novel candidates were inhibitory against C. albicans at a level similar to those of 12 of the SADs at a concentration of 1 ␮M, ranging from 0.3 ␮g to 0.7 ␮g/ml, depend- ing on individual molecular weights (Table 3). Terbinafine HCl, tosedostat, and amonafide had an MIC0.3 at a concentration of Ͼ1 ␮M. At this concentration, nystatin was the only SAD that lacked anti-Candida activity after 6 h. Additionally, five off-target drugs with previously known antifungal activities were also identified in this screen, confirming that the applied methods were suitable to identify antifungal activity against C. albicans (Table 5). Microscopic analysis of morphological changes in C. albicans occurring upon treatment with newly identified agents. The an- tifungal effects of tosedostat and amonafide were milder than those of other drugs (Tables 2 and 3). To verify the possible effects of the selected agents identified in this study on C. albicans, we additionally performed a direct microscopic investigation of treated C. albicans (Fig. 1). DMSO- and BzCl-treated C. albicans served as 100% and 0% growth controls, respectively (Fig. 1A and B). Haloperidol and trifluperidol (Fig. 1E and G) show a very similar effect as fluconazole (Fig. 1C). The hyphae are consider- ably shorter, with the tendency to form branches more frequently than with untreated control hyphae. Notably, tosedostat and amonafide (Fig. 1F and H) caused similar morphological changes as those observed in the samples treated with rapamycin (Fig. 1D). The hyphae are significantly shorter, with the germ tubes having a curved shape. The control hyphae, in contrast, are longer and straight. Thus, our screen identified substances with comparable effects on C. albicans morphology as the well-known antifungal agent fluconazole or the immunosuppressant drug with antifun- gal activity, rapamycin. This indicates that the identified agents indeed inhibit the growth of C. albicans. Confirmation of antifungal activities of identified drugs on clinical isolates from different Candida spp. To assess whether the 7 new antifungal candidate agents were also effective against other clinical isolates of C. albicans, as well as other Candida spe- cies, we compared C. albicans SC5314 to other clinical isolates from C. albicans, C. dubliniensis, and C. glabrata (Table 4). C. albicans SC5314 and the off-target drugs with known antifungal TABLE 4 MIC and MIC0.3 values of antifungal agents for type strains and clinical isolates of Candida spp.a Antifungal agent Concn range (␮g/ml) C. albicans C. dubliniensis C. glabrata SC5314 (type strain)b UBC3-7922 (clinical strain) CD36/CBS7987 (type strain)c UBC3-3892 (clinical strain) ATCC 90030 (type strain)c UBC3-7268 (clinical strain) MIC MIC0.3 MIC MIC0.3 MIC MIC0.3 MIC MIC0.3 MIC MIC0.3 MIC MIC0.3 Haloperidol HCl 6.4 ϫ 10Ϫ3 to 3.76 3.76 0.46 3.76 0.38 3.76 0.38 Ͼ 3.76 0.38 Ͼ3.76 3.76 Ͼ3.76 Ͼ3.76 Trifluperidol 2HCl 7 ϫ 10Ϫ3 to 4.00 4.00 0.40 Ͼ4.00 0.40 Ͼ4.00 Ͼ4.00 Ͼ 4.00 0.40 Ͼ4.00 Ͼ4.00 Ͼ4.00 Ͼ4.00 Stanozolol 3.3 ϫ 10Ϫ3 to 3.29 Ͼ3.29 0.33 Ͼ3.29 0.33 Ͼ3.29 3.29 Ͼ3.29 3.29 Ͼ3.29 Ͼ3.29 Ͼ3.29 3.29 Melengestrol acetate 6.8 ϫ 10Ϫ3 to 3.97 3.97 0.37 3.97 0.40 Ͼ3.97 3.97 Ͼ3.97 1.80 Ͼ3.97 3.97 Ͼ3.97 3.97 Megestrol acetate 6 ϫ 10Ϫ3 to 3.85 3.85 0.39 3.85 0.39 Ͼ3.85 3.85 Ͼ3.85 3.85 Ͼ3.85 3.85 Ͼ3.85 3.85 Tosedostat 4 ϫ 10Ϫ3 to 4.00 Ͼ4.00 4.00 Ͼ4.00 4.00 Ͼ4.00 4.00 Ͼ4.00 4.00 Ͼ4.00 4.00 Ͼ4.00 2.00 Amonafide 2.8 ϫ 10Ϫ3 to 2.83 Ͼ2.83 1.40 Ͼ2.83 2.83 Ͼ2.83 2.83 Ͼ2.83 1.40 Ͼ2.83 Ͼ2.83 Ͼ2.83 Ͼ2.83 Methiothepin maleate 7 ϫ 10Ϫ3 to 3.57 3.30 0.31 3.30 0.36 Ͼ3.57 0.36 Ͼ3.57 0.36 3.57 0.36 3.57 0.36 Auranofin 4 ϫ 10Ϫ3 to 6.78 0.68 0.08 0.61 0.07 0.68 0.04 0.62 0.04 1.10 0.62 Ͼ3.73 3.73 Rapamycin 9 ϫ 10Ϫ3 to 9.14 0.002 Ͻ9 ϫ 10Ϫ3 0.002 Ͻ9 ϫ 10Ϫ3 0.009 Ͻ9 ϫ 10Ϫ3 0.01 Ͻ9 ϫ 10Ϫ3 0.50 0.04 0.09 0.009 a Candida clinical strains were tested with the 7 identified drugs. b MIC, minimal concentration of drug resulting in Ն50% growth inhibition; MIC0.3, minimal concentration of drug resulting in Ն30% growth inhibition. MIC and MIC0.3 were determined by ATP measurement after 24 h of incubation. The data were analyzed and evaluated from 4 biological replicates in triplicate (n ϭ 4 [3]). c The type strains C. dubliniensis CD36/CBS7987 and C. glabrata ATCC 90030 were analyzed in 2 biological replicates in triplicate (n ϭ 2 [3]). TABLE 5 Nonantifungal drugs with known antifungal activitya Antifungal agent This study Previous studies Reference(s) Tested concn (␮g/ml) Incubation times (h) Tested concn (␮g/ml) Incubation times (h) Rapamycin 1.55 ϫ 10Ϫ5 to 9.14 6 and 24 0.09–100 48 and 72 26, 38 Auranofin 1 ϫ 10Ϫ4 to 6.78 6 and 24 12.5–200 48 27 Methiothepin maleate 7 ϫ 10Ϫ5 to 3.57 6 and 24 64 48 25 Bleomycin sulfate 2.6 ϫ 10Ϫ4 to 15 6 and 24 1.56 6 and 12 40 Disulfiram 5.1 ϫ 10Ϫ5 to 2.97 6 and 24 1–8 24 41 Artemisinin 4.8 ϫ 10Ϫ5 to 2.82 6 and 24 8–50 24 42 Tamoxifen citrate 9.7 ϫ 10Ϫ5 to 5.63 6 and 24 8–32 24 43 a The tested concentrations of off-target drugs with previously demonstrated antifungal activity used in this study were compared to concentrations used in previous studies with similar incubation times. Stylianou et al. 1058 aac.asm.org Antimicrobial Agents and Chemotherapy onAugust21,2015byUMEAUNIVERSITYLIBRARYhttp://aac.asm.org/Downloadedfrom
  • 91.
    activity, methiothepin maleate,rapamycin, and auranofin, were included. Since the MICs calculated from the OD and ATP mea- surements were very similar, we exclusively applied ATP measure- ment. Rapamycin was effective against all tested strains (MIC, Ͻ0.1 ␮g/ml). The C. albicans strains SC5314 and clinical isolate UBC3-7922 were affected by the 10 agents to a similar extent (Ta- ble 4). A slightly lower level of inhibition was seen for UBC3-7922 than for SC5314. Auranofin was efficient against both C. dublini- ensis strains tested. Haloperidol, in contrast, inhibited the C. dub- liniensis type strain (MIC, 3.76 ␮g/ml) but inhibited the UBC3- 3892 isolate less efficiently. Together, the C. dubliniensis strains were more resistant against the tested agents than the C. albicans strains. The two C. glabrata strains were affected to an even lower extent; however, they were inhibited by 6 of the 10 agents tested. Remarkably, methiothepin maleate reached an MIC of 3.57 ␮g/ml in both C. glabrata strains (Table 4). DISCUSSION Therapy against invasive fungal infections remains a challenge in health care. Many patients in surgery, intensive care, oncology, or hematology wards suffer from bloodstream infections caused by Candida spp. However, the dreary outcomes for severe mycoses do not stem solely from a lack of efficient antifungal drugs (28). Disease progression is also determined by the immune status of the afflicted host. Our screen aimed to identify previously un- known anti-Candida activities in drugs already in use with known pharmacokinetics. We believe that this knowledge for a large amount of available pharmaceutical agents may enable (i) the de- velopment of new applications as antimycotic therapy for these types of agents, (ii) a future evaluation of the potential synergistic effects between these drugs and SADs, and (iii) therapy for pa- tients with a primary disease, such as cancer, with drugs that have additional known antifungal activities to reduce the risk of severe secondary mycosis. Of course, the latter is only possible in cases in which a choice between several drugs is amenable. The screening of 844 approved drugs or agents in clinical trials revealed 26 substances that are active against Candida spp., 7 of which were newly identified. We showed these antifungal activi- ties in three independent assays, metabolic activity measurement, optical densitometry according to EUCAST guidelines, and mi- croscopy, to validate our screening results. The indicated drugs have anti-Candida activities at 6 h and 24 h (Table 2). The MICs of the tested agents against C. albicans SC5314 were determined by OD and ATP measurements, and the assays correlated well. Lu- ciferase-based quantification of ATP concentrations recorded the growth of C. albicans in a similar fashion as the tetrazolium dye XTT (data not shown). XTT has been widely used by many groups, including ours, to quantify fungal viability (29, 30), whereas ATP quantification is more sensitive than the determina- tion of XTT metabolism, allowing for the use of fewer fungal cells per assay. This indicates that the determination of metabolic ac- tivity is a reliable measure of antifungal activity. ATP measure- ment has, to our knowledge, not been used in antifungal drug screening; however, it was successfully applied in an S. cerevisiae- based small-molecule screen published in the PubChem BioAssay database (31). We confirmed the validity of our screen by identi- fying the FDA-approved antifungal drugs in the Enzo library (Ta- ble 3), with the exception of nystatin. In agreement with this find- ing, nystatin-resistant C. albicans isolates were reported (32–34). At a concentration of 0.3 to 0.7 ␮g/ml, the SADs and the newly identified agents showed comparable degrees of inhibition against C. albicans, such as with fluconazole (MIC, 0.3 ␮g/ml) and halo- peridol (MIC, 0.38 ␮g/ml). Our focus was to apply drug concen- trations that are likely to be reached in human therapy, and there- fore, we used maximal concentrations of 10 ␮M. The blood plasma peak concentrations (Table 2, Cmax and references) and the concentrations for C. albicans inhibition of the novel antifun- gal candidate agents were within a similar range. This suggests that therapeutic antifungal concentrations for the treatment of sys- temic mycoses are accomplishable. For the trifluperidol and me- thiothepin maleate, such data were not obtained. FIG 1 C. albicans SC5314 challenged for 6 h with novel and control drugs. The pictures are taken from an IncuCyte microscope with a 20ϫ objective lens; the scale bar corresponds to 200 ␮m. The drug solvent DMSO (A) and the anti- septic BzCl (B) correspond to the 100% and 0% growth controls, respectively. Fluconazole (C) and rapamycin (D) are representative control drugs. Repre- sentative images from C. albicans SC5314 were treated with haloperidol (E), trifluperidol (G), tosedostat (F), and amonafide (H). Morphological changes in C. albicans upon treatment with haloperidol (E) and trifluperidol (G) re- sembled those caused by fluconazole (C), whereas morphological changes in C. albicans upon treatment with tosedostat (F) and amonafide (H) resembled those of rapamycin (D). Dual Use of Known Drugs as Antimycotics February 2014 Volume 58 Number 2 aac.asm.org 1059 onAugust21,2015byUMEAUNIVERSITYLIBRARYhttp://aac.asm.org/Downloadedfrom
  • 92.
    To broaden theimpact of our study, we included additional Candida strains. We tested the 7 novel agents with reference strains and clinical isolates of C. albicans from bloodstream infec- tions. The C. albicans strains showed similar susceptibilities to- ward all 7 novel candidate agents, confirming that our findings are valid beyond common laboratory strains. The C. dubliniensis and C. glabrata strains were more resistant against treatment with these agents (Table 4). C. glabrata is known to be less susceptible to antifungal therapy (14). In agreement with this, C. glabrata was less susceptible to auranofin than the other two Candida spp. No- tably, methiothepin maleate and tosedostat were active against both C. glabrata strains. This possibly suggests a broad anti-Can- dida activity for methiothepin maleate and tosedostat. The cellular targets of the identified drugs are known in hu- mans. The dopaminergic drugs haloperidol and trifluperidol act on G-protein-coupled receptors (GPCRs) (Table 6) (35, 36). Hal- operidol has previously been described as a potential antifungal agent in a S. cerevisiae-based chemical-genetic screen to identify molecular targets for off-target drugs (21). In this screen, we iden- tified the derivative drug trifluperidol and demonstrated the anti- Candida activities of both peridols. GPCRs also exist in Candida spp.; however, the major cellular pathways targeted by dopami- nergic drugs are amino acid biosynthesis and metabolism (21). The antineoplastic agent tosedostat is an aminopeptidase inhibi- tor (Table 6) (23). The targeted cellular pathways of this drug in eukaryotic cell lines are amino acid metabolism and reduced ac- tivity of target of rapamycin (TOR) kinases (37). Remarkably, rapamycin targets TOR kinases in C. albicans (38), and we re- corded a very similar morphological effect for tosedostat and rapamycin (Fig. 1), indicating that the drugs might have the same target against fungi. Amonafide is a topoisomerase inhibitor (22). It is therefore likely, though not proven, that amonafide targets topoisomerases in fungi. Gene knockout of topoisomerase II in S. cerevisiae resulted in severely attenuated DNA replication (39). Stanozolol, melengestrol, and megestrol acetate are all pseudoste- roids, and thus, their molecular targets are less predictable (Ta- ble 6). In summary, three independent assays identified 7 novel drugs with dosage-dependent activities against C. albicans with MICs of Յ4 ␮g/ml. This study conclusively adds a new pharmacological approach to these drugs, and more importantly, it may help phy- sicians select antineoplastic therapeutics with the antifungal activ- ities identified here for groups of patients that are at high risk for acquiring invasive candidiasis. ACKNOWLEDGMENTS This work was supported by grants to C.F.U. from the Swedish Research Council VR-M (grant no. K2012-99X-21961-01-3), the Laboratory for Molecular Medicine Sweden (MIMS), the Medical Faculty Umeå (grant no. 316-886-10), and the Cancer Research Foundation in Northern Swe- den (grant no. AMP 11-684). Personnel at the High-Throughput Biomedicine Unit (FIMM Tech- nology Centre, Helsinki, Finland) are acknowledged for their expert tech- nical support. We thank Laura Turunen for her excellent assistance with drugging compounds. Research infrastructure support was provided by Biocenter Finland. REFERENCES 1. Patterson TF. 2005. Advances and challenges in management of invasive mycoses. Lancet 366:1013–1025. http://dx.doi.org/10.1016/S0140-6736 (05)67381-3. 2. Tortorano AM, Kibbler C, Peman J, Bernhardt H, Klingspor L, Grillot R. 2006. Candidaemia in Europe: epidemiology and resistance. Int. J. Antimicrob. Agents 27:359–366. http://dx.doi.org/10.1016/j.ijantimicag .2006.01.002. 3. Zilberberg MD, Shorr AF, Kollef MH. 2008. Secular trends in candidemia- relatedhospitalizationintheUnitedStates,2000–2005.Infect.ControlHosp. Epidemiol. 29:978–980. http://dx.doi.org/10.1086/591033. 4. Falagas ME, Apostolou KE, Pappas VD. 2006. Attributable mortality of candidemia: a systematic review of matched cohort and case-control stud- ies. Eur. J. Clin. Microbiol. Infect. Dis. 25:419–425. http://dx.doi.org/10 .1007/s10096-006-0159-2. 5. Bergamasco MD, Garnica M, Colombo AL, Nucci M. 2013. Epidemi- ology of candidemia in patients with hematologic malignancies and solid tumours in Brazil. Mycoses 56:256–263. http://dx.doi.org/10.1111/myc .12013. 6. Pfaller MA. 2012. Antifungal drug resistance: mechanisms, epidemiology, and consequences for treatment. Am. J. Med. 125:S3–S13. http://dx.doi .org/10.1016/j.amjmed.2011.11.001. TABLE 6 Putative targets of identified drugs in Candida spp. Drug Humans Candida spp. Function Therapeutic use Reference(s) Suggested target Reference(s) Haloperidol HCl 5-HT agonist and dopamine receptor antagonist class of G-protein- coupled receptors Antipsychotic agent 50–52 Gpr1 protein belongs to the G-protein-coupled receptors 35, 36 Trifluperidol 2HCl Dopamine receptor antagonist class of G-protein-coupled receptors Antipsychotic agent 53 Gpr1 protein belongs to the G-protein-coupled receptors 35, 36 Stanozolol Synthetic steroid Anemia and hereditary angioedema 54, 55 Melengestrol acetate Progesterone agonist androgen and estrogen receptor antagonist Antineoplastic agent for endometrial, breast, and prostate cancers 56, 57 Megestrol acetate Progesterone agonist androgen and estrogen receptor antagonist Antineoplastic agent for endometrial, breast, and prostate cancers 58, 59 Tosedostat Aminopeptidase inhibitor Antileukemic agent and myelodysplasia 23 Amino acid metabolism, reduced phosphorylation of TOR substrates 37 Amonafide Topoisomerase inhibitor Antineoplastic agent 22 Topoisomerase II knockout affects the DNA replication in budding yeasts 39 Stylianou et al. 1060 aac.asm.org Antimicrobial Agents and Chemotherapy onAugust21,2015byUMEAUNIVERSITYLIBRARYhttp://aac.asm.org/Downloadedfrom
  • 93.
    7. Pfaller MA,Moet GJ, Messer SA, Jones RN, Castanheira M. 2011. Candida bloodstream infections: comparison of species distributions and antifungal resistance patterns in community-onset and nosocomial iso- lates in the SENTRY Antimicrobial Surveillance Program, 2008–2009. Antimicrob. Agents Chemother. 55:561–566. http://dx.doi.org/10.1128 /AAC.01079-10. 8. Sudbery P, Gow N, Berman J. 2004. The distinct morphogenic states of Candida albicans. Trends Microbiol. 12:317–324. http://dx.doi.org/10 .1016/j.tim.2004.05.008. 9. Lo HJ, Köhler JR, DiDomenico B, Loebenberg D, Cacciapuoti A, Fink GR. 1997. Nonfilamentous C. albicans mutants are avirulent. Cell 90:939– 949. http://dx.doi.org/10.1016/S0092-8674(00)80358-X. 10. Bastidas RJ, Heitman J. 2009. Trimorphic stepping stones pave the way to fungal virulence. Proc. Natl. Acad. Sci. U. S. A. 106:351–352. http://dx.doi .org/10.1073/pnas.0811994106. 11. Coleman DC, Moran GP, McManus BA, Sullivan DJ. 2010. Mechanisms of antifungal drug resistance in Candida dubliniensis. Future Microbiol. 5:935–949. http://dx.doi.org/10.2217/fmb.10.51. 12. Moran GP, Coleman DC, Sullivan DJ. 2012. Candida albicans versus Candida dubliniensis: why is C. albicans more pathogenic? Int. J. Micro- biol. 2012:205921. http://dx.doi.org/10.1155/2012/205921. 13. Khan Z, Ahmad S, Joseph L, Chandy R. 2012. Candida dubliniensis: an appraisal of its clinical significance as a bloodstream pathogen. PLoS One 7:e32952. http://dx.doi.org/10.1371/journal.pone.0032952. 14. Lee I, Fishman NO, Zaoutis TE, Morales KH, Weiner MG, Synnestvedt M, Nachamkin I, Lautenbach E. 2009. Risk factors for fluconazole- resistant Candida glabrata bloodstream infections. Arch. Intern. Med. 169:379–383. http://dx.doi.org/10.1001/archinte.169.4.379. 15. Khan ZK, Jain P. 2000. Antifungal agents and immunomodulators in systemic mycoses. Indian J. Chest Dis. Allied Sci. 42:345–355. 16. Dixon DM, Walsh TJ. 1996. Chapter 76: antifungal agents. In Baron S (ed), Medical microbiology, 4th ed. University of Texas Medical Branch at Galveston, Galveston, TX. 17. Vermes A, Guchelaar HJ, Dankert J. 2000. Flucytosine: a review of its pharmacology, clinical indications, pharmacokinetics, toxicity and drug interactions. J. Antimicrob. Chemother. 46:171–179. http://dx.doi.org/10 .1093/jac/46.2.171. 18. Beyda ND, Lewis RE, Garey KW. 2012. Echinocandin resistance in Candida species: mechanisms of reduced susceptibility and therapeutic approaches. Ann. Pharmacother. 46:1086–1096. http://dx.doi.org/10 .1345/aph.1R020. 19. Pemovska T, Kontro M, Yadav B, Edgren H, Eldfors S, Szwajda A, Almusa H, Bespalov MM, Ellonen P, Elonen E, Gjertsen BT, Karj- alainen R, Kulesskiy E, Lagström S, Lehto A, Lepistö M, Lundán T, Majumder MM, Lopez Marti JM, Mattila P, Murumägi A, Mustjoki S, Palva A, Parsons A, Pirttinen T, Rämet ME, Suvela M, Turunen L, Västrik I, Wolf M, Knowles J, Aittokallio T, Heckman CA, Porkka K, Kallioniemi O, Wennerberg K. 1 September 2013. Individualized Sys- tems Medicine (ISM) strategy to tailor treatments for patients with chemorefractory acute myeloid leukemia. Cancer Discov. http://dx.doi .org/10.1158/2159-8290.CD-13-0350. 20. Arendrup MC, Cuenca-Estrella M, Lass-Flörl C, Hope W, EUCAST- AFST. 2012. EUCAST technical note on the EUCAST definitive docu- ment EDef 7.2: method for the determination of broth dilution mini- mum inhibitory concentrations of antifungal agents for yeasts EDef 7.2 (EUCAST-AFST). Clin. Microbiol. Infect. 18:E246–E247. http://dx .doi.org/10.1111/j.1469-0691.2012.03880.x. 21. Ericson E, Gebbia M, Heisler LE, Wildenhain J, Tyers M, Giaever G, Nislow C. 2008. Off-target effects of psychoactive drugs revealed by ge- nome-wide assays in yeast. PLoS Genet. 4:e1000151. http://dx.doi.org/10 .1371/journal.pgen.1000151. 22. Allen SL, Lundberg AS. 2011. Amonafide: a potential role in treating acute myeloid leukemia. Expert Opin. Investig. Drugs 20:995–1003. http: //dx.doi.org/10.1517/13543784.2011.585756. 23. Lowenberg B, Morgan G, Ossenkoppele GJ, Burnett AK, Zachée P, Dührsen U, Dierickx D, Müller-Tidow C, Sonneveld P, Krug U, Bone E, Flores N, Richardson AF, Hooftman L, Jenkins C, Zweegman S, Davies F. 2010. Phase I/II clinical study of tosedostat, an inhibitor of aminopeptidases, in patients with acute myeloid leukemia and myelodys- plasia. J. Clin. Oncol. 28:4333–4338. http://dx.doi.org/10.1200/JCO.2009 .27.6295. 24. Ganellin CR, Triggle DJ, Macdonald F. 1997. Dictionary of Pharmaco- logical Agents. Chapman & Hall, London, United Kingdom. 25. Butts A, DiDone L, Koselny K, Baxter BK, Chabrier-Rosello Y, Wellington M, Krysan DJ. 2013. A repurposing approach identifies off-patent drugs with fungicidal cryptococcal activity, a common structural chemotype, and phar- macological properties relevant to the treatment of cryptococcosis. Eukaryot. Cell 12:278–287. http://dx.doi.org/10.1128/EC.00314-12. 26. Sehgal SN, Baker H, Vézina C. 1975. Rapamycin (AY-22,989), a new antifungal antibiotic. II. Fermentation, isolation and characterization. J. Antibiot. (Tokyo) 28:727–732. 27. Ozdemir I, Temelli N, Günal S, Demir S. 2010. Gold(I) complexes of N-heterocyclic carbene ligands containing benzimidazole: synthesis and antimicrobial activity. Molecules 15:2203–2210. http://dx.doi.org/10 .3390/molecules15042203. 28. Brown GD, Denning DW, Levitz SM. 2012. Tackling human fungal infections. Science 336:647. http://dx.doi.org/10.1126/science.1222236. 29. Meshulam T, Levitz SM, Christin L, Diamond RD. 1995. A simplified new assay for assessment of fungal cell damage with the tetrazolium dye, (2,3)-bis-(2-methoxy-4-nitro-5-sulphenyl)-(2H)-tetrazolium-5- carboxanil ide (XTT). J. Infect. Dis. 172:1153–1156. http://dx.doi.org/10 .1093/infdis/172.4.1153. 30. Urban CF, Ermert D, Schmid M, Abu-Abed U, Goosmann C, Nacken W, Brinkmann V, Jungblut PR, Zychlinsky A. 2009. Neutrophil extra- cellular traps contain calprotectin, a cytosolic protein complex involved in host defense against Candida albicans. PLoS Pathog. 5:e1000639. http://dx .doi.org/10.1371/journal.ppat.1000639. 31. Nunnari JM. 2010. qHTS assay for small molecule inhibitors of mitochon- drial division or activators of mitochondrial fusion. PubChem BioAssay AID 485298.NationalCenterforBiotechnologyInformation,Bethesda,MD.http: //pubchem.ncbi.nlm.nih.gov/assay/assay.cgi?aidϭ485298. 32. Martin MV, Dinsdale RC. 1982. Nystatin-resistance of Candida albicans isolates from two cases of oral candidiasis. Br. J. Oral Surg. 20:294–298. 33. Mas J, Piña E. 1980. Disappearance of nystatin resistance in Candida mediated by ergosterol. J. Gen. Microbiol. 117:249–252. 34. Broughton MC, Bard M, Lees ND. 1991. Polyene resistance in ergosterol producing strains of Candida albicans. Mycoses 34:75–83. 35. Miwa T, Takagi Y, Shinozaki M, Yun CW, Schell WA, Perfect JR, Kumagai H, Tamaki H. 2004. Gpr1, a putative G-protein-coupled recep- tor, regulates morphogenesis and hypha formation in the pathogenic fun- gus Candida albicans. Eukaryot. Cell 3:919–931. http://dx.doi.org/10 .1128/EC.3.4.919-931.2004. 36. Sciascia QL, Sullivan PA, Farley PC. 2004. Deletion of the Candida albicans G-protein-coupled receptor, encoded by orf19.1944 and its allele orf19.9499, produces mutants defective in filamentous growth. Can. J. Microbiol. 50:1081–1085. http://dx.doi.org/10.1139/w04-095. 37. Krige D, Needham LA, Bawden LJ, Flores N, Farmer H, Miles LE, Stone E, Callaghan J, Chandler S, Clark VL, Kirwin-Jones P, Legris V, Owen J, Patel T, Wood S, Box G, Laber D, Odedra R, Wright A, Wood LM, Eccles SA, Bone EA, Ayscough A, Drummond AH. 2008. CHR-2797: an antiproliferative aminopeptidase inhibitor that leads to amino acid depri- vation in human leukemic cells. Cancer Res. 68:6669–6679. http://dx.doi .org/10.1158/0008-5472.CAN-07-6627. 38. Cruz MC, Goldstein AL, Blankenship J, Del Poeta M, Perfect JR, McCusker JH, Bennani YL, Cardenas ME, Heitman J. 2001. Rapamycin and less immunosuppressive analogs are toxic to Candida albicans and Cryptococcus neoformans via FKBP12-dependent inhibition of TOR. An- timicrob. Agents Chemother. 45:3162–3170. http://dx.doi.org/10.1128 /AAC.45.11.3162-3170.2001. 39. Baxter J, Diffley JF. 2008. Topoisomerase II inactivation prevents the completion of DNA replication in budding yeast. Mol. Cell 30:790–802. http://dx.doi.org/10.1016/j.molcel.2008.04.019. 40. Jayaguru P, Raghunathan M. 2007. Group I intron renders differential susceptibility of Candida albicans to bleomycin. Mol. Biol. Rep. 34:11–17. http://dx.doi.org/10.1007/s11033-006-9002-1. 41. Khan S, Singhal S, Mathur T, Upadhyay DJ, Rattan A. 2007. Antifungal potential of disulfiram. Nihon Ishinkin Gakkai Zasshi 48:109–113. http: //dx.doi.org/10.3314/jjmm.48.109. 42. Galal AM, Ross SA, Jacob M, ElSohly MA. 2005. Antifungal activity of artemisinin derivatives. J. Nat. Prod. 68:1274–1276. http://dx.doi.org/10 .1021/np050074u. 43. Dolan K, Montgomery S, Buchheit B, Didone L, Wellington M, Krysan DJ. 2009. Antifungal activity of tamoxifen: in vitro and in vivo activities and mechanistic characterization. Antimicrob. Agents Chemother. 53: 3337–3346. http://dx.doi.org/10.1128/AAC.01564-08. 44. Kudo S, Ishizaki T. 1999. Pharmacokinetics of haloperidol: an update. Dual Use of Known Drugs as Antimycotics February 2014 Volume 58 Number 2 aac.asm.org 1061 onAugust21,2015byUMEAUNIVERSITYLIBRARYhttp://aac.asm.org/Downloadedfrom
  • 94.
    Clin. Pharmacokinet. 37:435–456.http://dx.doi.org/10.2165/00003088 -199937060-00001. 45. Zofková I, Kancheva RL, Hampl R. 1995. A decreasing CD4ϩ /CD8ϩ ratio after one month of treatment with stanazolol in postmenopausal women. Steroids 60:430–433. http://dx.doi.org/10.1016/0039-128X(94) 00036-C. 46. Tsukada A, Suemizu H, Murayama N, Takano R, Shimizu M, Naka- mura M, Yamazaki H. 2013. Plasma concentrations of melengestrol acetate in humans extrapolated from the pharmacokinetics established in in vivo experiments with rats and chimeric mice with humanized liver and physiologically based pharmacokinetic modeling. Regul. Toxicol. Phar- macol. 65:316–324. http://dx.doi.org/10.1016/j.yrtph.2013.01.008. 47. Femia RA, Goyette RE. 2005. The science of megestrol acetate delivery: potential to improve outcomes in cachexia. BioDrugs 19:179–187. http: //dx.doi.org/10.2165/00063030-200519030-00004. 48. Blodgett RC, Jr. 1983. Auranofin: experience to date. Am. J. Med. 75:86– 89. http://dx.doi.org/10.1016/0002-9343(83)90480-1. 49. Zimmerman JJ, Kahan BD. 1997. Pharmacokinetics of sirolimus in stable renal transplant patients after multiple oral dose administration. J. Clin. Pharmacol. 37:405–415. http://dx.doi.org/10.1002/j.1552 -4604.1997.tb04318.x. 50. Granger B, Albu S. 2005. The haloperidol story. Ann. Clin. Psychiatry 17:137–140. http://dx.doi.org/10.1080/10401230591002048. 51. Leysen JE, Janssen PM, Gommeren W, Wynants J, Pauwels PJ, Janssen PA. 1992. In vitro and in vivo receptor binding and effects on monoamine turnover in rat brain regions of the novel antipsychotics risperidone and ocaperidone. Mol. Pharmacol. 41:494–508. 52. Kroeze WK, Hufeisen SJ, Popadak BA, Renock SM, Steinberg S, Ern- sberger P, Jayathilake K, Meltzer HY, Roth BL. 2003. H1-histamine receptor affinity predicts short-term weight gain for typical and atypical antipsychotic drugs. Neuropsychopharmacology 28:519–526. http://dx .doi.org/10.1038/sj.npp.1300027. 53. Gallant DM, Bishop MP, Timmons E, Steele CA. 1963. A controlled evaluation of trifluperidol: a new potent sychopharmacologic agent. Curr. Ther. Res. Clin. Exp. 5:463–471. 54. Resegotti L, Dolci C, Bertero L, Genovese A, Podestà F, Testa D. 1981. Treatment of aplastic anaemia with methenolone, stanozolol and nan- drolone. A report of 130 cases. Panminerva Med. 23:243–248. 55. Sheffer AL, Fearon DT, Austen KF. 1987. Hereditary angioedema: a decade of management with stanozolol. J. Allergy Clin. Immunol. 80:855– 860. http://dx.doi.org/10.1016/S0091-6749(87)80277-4. 56. Cooper JM, Elce JS, Kellie AE. 1967. The metabolism of melengestrol acetate. Biochem. J. 104:57P–58P. 57. Perry GA, Welshons WV, Bott RC, Smith MF. 2005. Basis of me- lengestrol acetate action as a progestin. Domest. Anim. Endocrinol. 28: 147–161. http://dx.doi.org/10.1016/j.domaniend.2004.07.002. 58. Johnson PA, Bonomi PD, Anderson KM, Wolter JM, Economou SG. 1986. Megestrol acetate: first-line therapy for advanced breast cancer. Se- min. Oncol. 13:15–19. 59. Ross MB, Buzdar AU, Blumenschein GR. 1982. Treatment of advanced breast cancer with megestrol acetate after therapy with tamoxifen. Cancer 49:413–417. http://dx.doi.org/10.1002/1097-0142(19820201)49:3Ͻ413:: AID-CNCR2820490303Ͼ3.0.CO;2-S. Stylianou et al. 1062 aac.asm.org Antimicrobial Agents and Chemotherapy onAugust21,2015byUMEAUNIVERSITYLIBRARYhttp://aac.asm.org/Downloadedfrom