1
Make it Meaningful: Practical Solutions for the Housing
Crisis and Related Mental Health Difficulties
As invited by Mr Simon Coveney, Minister for Housing, Planning, Community
and Local Government, at the “Our Communities National Forum” in
Kilmainham, Dublin 8, on the 23rd
November 2016, This document is a Policy
Development Proposal on the National Housing Strategy in relation to Mental
Health. It proposes a temporary solution to the housing crisis and related
mental health difficulties while the Government develops a permanent solution
to the housing crisis.
Date of proposal: 21st
December 2016
Author: Charlie Bannon, BA (Hons) in Social Policy, Ma in Social Work, NQSW,
Profession of author: Mental Health Social Worker, Visiting Social Work Lecturer in
Community Work at Social Work Masters level, Social Work Practice Teacher
“We have become more flexible in the way we work with people. We have
grown in confidence as we’ve gone along… … Before this, we were finding that
a one-size-fits-all approach was getting us and the people we were trying to
help nowhere. Professional fear was a big barrier at first, but support to try
new things throughout our organisation helped us overcome and become more
comfortable with the uncertainty that can accompany change.”
Lisa Swainston, Stronger Communities Wellbeing Manager, Doncaster Metropolitan Borough Council
(Realising the Value, 2016)
© Copyright: Charlie Bannon, 21st
December 2016
2
Acknowledgement:
I would like to acknowledge and thank my colleague in Social Work, Ms Francesca Giraldo,
Mental Health Social Worker and Logotherapist and Existential Analysist, for her
professional knowledge, vision and support in the preparation of this document.
3
Introduction:
I was once asked in 1997, “If you were faced with a serious crisis, say for example, if you
lost everything, all your possessions, but you could keep three things to deal with that crisis,
what would you keep?” After a pause for reflection, I replied that “I would keep calmness,
vision and will power”. I explained that would keep calmness to accept the reality of what is,
instead of immersing myself in avoidance, wishful thinking, pretence, blame or denial. I said
would keep vision, in order to imagine a future immersed in hope (without denying the reality
of the present) where the reality of that crisis would be overcome, where learning of how to
overcome a crisis has been gained, where self belief and confidence has been achieved by
having risen above the challenge, where knowledge is found of who one “is” (that people are
more than what a crisis imposes on them), and where mechanisms are in place either to
prevent a similar crisis happening in the future, or where mechanisms are in place, based on
learning experience, to climb out of a future crisis if that crisis is unavoidable. I advised that I
would take will power, in order to follow through with all the steps necessary to achieve that
future immersed in hope, to overcome all the challenges along the way that test what one is
made of, and not to be put down by all the difficulties that “make things go wrong” along the
way. By adapting that attitude, the imagined future immersed in hope could become a lived
everyday reality. The quote below reminded me of having been asked that question in 1997,
and led me to write this document in an attempt to create a framework that can be adapted
nationally but applied locally in communities, with the calmness, vision and will power, to
tackle the housing crisis and its related mental health difficulties collectively.
“We have become more flexible in the way we work with people. We have grown in
confidence as we’ve gone along… … Before this, we were finding that a one-size-fits-all
approach was getting us and the people we were trying to help nowhere. Professional fear
was a big barrier at first, but support to try new things throughout our organisation helped
us overcome and become more comfortable with the uncertainty that can accompany
change.”
Lisa Swainston, Stronger Communities Wellbeing Manager, Doncaster Metropolitan Borough Council
(Realising the Value, 2016)
Current situation:
At this time of writing, December 2016, we are about to enter the fourth year of a serious
housing crisis in Ireland with no current tangible resolution. There are many political and
economic aspects to the housing crisis. It has proven not to be a simple problem to solve,
although, welcome efforts by the Government and the Local Authorities have been made.
These include, the “National Housing Strategy for People with a Disability 2011 – 2016”
(2011), “Stabilising Rents, Boosting Supply” (2015) and “Construction 2020, A Strategy for
a Renewed Construction Sector – Department’s Role” (2016). It is fair to say that the housing
crisis has not been ignored by the Government or the Local Authorities, but that efforts made
have not yet met the housing needs of all those who have housing needs.
4
In this document I would like to propose strategies to address the housing needs of people
with related mental health difficulties whose needs are not currently being met. This includes
those who have “housing needs” as defined in the above mentioned documents, but this
document also broadens the definition of “housing needs” in terms of including “housing
needs” as assessed by mental health professionals to support mental health recovery. The
definition of “housing needs” in this sense is broadened to include social circumstances that
impact on mental health recovery, and not only income and assets.
While the housing crisis and attempts to resolve it are related to politics, social policy,
economics and communities, as a Mental Health Social Worker, I am most exposed to the
impact of the housing crisis on people who experience mental illnesses and difficulties
related to mental health. The National Policy on mental health in Ireland, Vision for Change,
tells us that 25% of the Irish population experience mental health difficulties at some stage in
their lives (Government of Ireland, 2006). Ten years after Vision for Change was published,
during 2016, an average of 7 individuals plus 3 families became homeless every day, and
deteriorating mental health is a feature that accompanies homelessness as stated at the
Ballyfermot Chapleizod Homeless Forum in November 2016. This would suggest that a
major crisis in mental health, in addition to the current crises in mental health and in housing,
will become even more visible in Ireland over the coming years, unless meaningful pragmatic
action is taken to prevent what is preventable. “Without a decent place to live, living with
mental illness, or recovering from it is virtually impossible” (Human Rights and Equal
Opportunities Commission, 1993).
To quote my Mental Health Social Work colleague in Dublin South Central, Mr John
Cowman, who has addressed the housing and mental health challenge with projects like “My
Recovery My Home” and “Creating Foundations”, “Stressful housing issues can have a
detrimental effect on your mental health and also your mental health may affect your ability
to seek and maintain your housing” (Cowman, 2012). These projects, aimed primirally at
supporting mental health rehab service users, and psychiatric inpatients, who are delayed
discharges from hospital, have applied current policy, have increased the confidence of
landlords and tenants to make tenancies work, and have received support from the mental
health services in Dublin South Central, as well as South Dublin County Council and other
agencies such as Focus Ireland. Feedback from, and in relation to tenants who have benefited
from “My Recovery My Home” and “Creating Foundations”, is that their mental health
recovery has greatly improved along with their quality of life. It is unfortunate that “My
Recovery My Home” only received funding for one year, 2014, and that funding following
two years of “Creating Foundations” will cease in March 2017. It would be beneficial if
“Creating Foundations” and other similar projects could continue along with what this
document proposes. Proposals in this document are intended to address the housing crisis on
a temporary basis, while the Government takes broader steps to addresses the housing crisis
via its policies mentioned in the introduction, by 2020. This document does not propose to
get rid of housing projects that already benefit those with housing needs and related mental
health difficulties, but proposes additional actions at a national level which communities can
apply locally.
5
In my professional experience as a Mental Health Social Worker, difficulties related to
housing situations that impact on the mental health of people to the degree whereby it can
cause mental health relapse or prevent mental health recovery include;
 Living with ongoing criticism in the home
 Living with threats from family members
 Living with physical abuse
 Living with sexual abuse
 Living with emotional abuse
 Living with financial abuse
 Living with the anticipation of the above forms of abuse
 Living in overcrowded situations
 Living in unsuitable accommodation, e.g. living several floors off ground level while
the lift is continually broken or vandalised, when one has a respiratory illness, or
when one requires walking aids.
 Living in a neighbourhood where there is antisocial activity
 Living in homeless accommodation
 Living with no accommodation
 Living with a chronic mental illness without family support
 Living with intimidation from neighbours
 Inability to pay the mortgage if one has lost employment
 Uncertainty about the sustainability of housing contracts, e.g. in the private rental
market
 Inability to meet rising rents in the private rental market
Broadening the term “Housing Needs”:
The above circumstances apply to people with a mental health disability who are, under
current policy of Local Authorities, both assessed to have a “housing need”, and assessed not
to have a “housing need”. However those assessed under current policy supposedly not to
have a “housing need” are not in a position to change their living circumstances, and this is
having a negative impact on their mental health recovery. Broadening the definition of
“housing needs” to include social circumstances related to mental health recovery, could
make a positive difference to people in need of alternative accommodation to promote their
mental health recovery. This would include people who own property, and/or who are in
employment (as well as those who don’t own property and are not in employment), but are
unable to change their living arrangements. A statement by Mr Brendan Kenny, Deputy Chief
Assistant of Housing and Community, Dublin City Council, at the Ballyfermot Chapleizod
Homeless Forum on 28th
November 2016, acknowledged that while the official homeless list
in Dublin stands at over 5,000 people, the actual number of homeless people in Dublin is
probably likely to be closer to 10,000 when we take into account those who are “couch
surfing” or finding other means to avoid entering the hostel system. The acknowledgement of
the reality of who I call “the hidden homeless” is most welcome, and is a basis for broadening
the term “Housing Needs”.
6
Currently as a Mental Health Social Worker working with clients faced with challenges like
those listed in the above section, key questions to ask are, “Do you own your home? Is it
Local Authority accommodation or is it privately rented? Let’s look at some possibilities and
how each situation generally works out.
(1) Home owner:
If it has been assessed and established by a mental health professional that a home owner’s
living circumstances are impacting negatively on their mental health, and the person needs to
get out of that situation in order to promote their mental health recovery, they have the option
of selling their home and buying another. Where does this cause difficulty?
 If the home is co-owned and the co-owner refuses to sell. In many cases a difficult or
violent relationship with the co-owner could be at the source of mental health relapse.
 If the house is in negative equity and cannot be sold.
 Several home owners have lost employment during the recession and have found
themselves unable to pay mortgage fees. As well as mortgage debt, there is interest to
pay. If the house is also in negative equity, selling to buy a new home is not an option.
 If someone owns, or part owns a property, they do not have the option of applying for
social housing. Therefore without a social housing reference number, they do not have
the option of applying for charity housing, e.g. Sophia Housing or HAIL Housing, nor
can they access homeless services.
In the above section I am not referring to people whose mental health is impacted by debt
only. Several clients of the mental health service are in situations of debt related to their
housing, and MABS (Money Advice Budgeting Service) do support them in managing this.
The above section refers to people who are living in abusive or unpleasant circumstances
with others, and these abusive or unpleasant circumstances are impacting negatively on their
mental health.
(2) Living in a privately owned home, but do not own part of this home, e.g. living
with parents.
Any adult in this situation has the right to apply for social housing. Depending on means, i.e.
income, savings and assets, one may or may not be successful with a housing needs
assessment from their Local Authority.
If it is assessed that one is entitled to social housing, there is currently a waiting list of 10 –
12 years. If the situation in the home is causing a negative impact on one’s mental health, one
can apply for social and medical priority with their local authority via their GP or mental
health service. This is another list, but in terms of the person’s situation, it reduces the length
of time they have to wait for accommodation.
When a person is assessed to have a social housing need and has a housing reference number
from South Dublin County Council, and is a client of Dublin South Central Mental Health
Services, HSE, one may, for the moment, be referred to the Creating Foundations Project,
7
where it may be possible that they could get accommodation through various housing
charities. Priority however, is given to clients of the Mental Health Rehab Service who live in
Rehab Hostels and people who are delayed discharges from the Psychiatric Unit in Tallaght
Hospital.
(3) Living in social housing accommodation
In cases such as these, the Local Authority is responsible for accommodation. There is an
array of regulations in relation to this type of accommodation. People may apply for a
transfer to another location if their mental health is impacted by anti-social behaviour for
example. Social Workers in the Local Authorities may be contacted along with the Housing
Allocations Department in order to support such requests.
(4) Living in private rented accommodation
In many cases, people assessed by the Local Authorities to have a “housing need” receive a
supporting letter that entitles them to apply for rental supports, such as HAP (Housing
Assistance Payments), from their local Community Welfare Officer. However, as rents are so
high (as can be seen on property rental websites), in almost the majority of cases, people will
not receive rental supports. Therefore they remain stuck in living conditions that are assessed
to impact negatively on their mental health.
High rents and increasing rents are pricing people on low income out of the private rented
market. This creates insecurity of tenancy for those living in the private rented sector, and
according to the Ballyfermot Chapleizod Housing Forum, people in this situation are most
vulnerable to homelessness, which impacts on their mental health. There are currently 2,000
people in Dublin 10, in this vulnerable situation (Ballyfermot Chapleizod Homelessness
Forum, 28th
November, 2016). Currently those on the housing list are encouraged to rent
privately by applying for HAP. If they receive HAP and rent privately, they will be removed
from the housing waiting list. This increases their vulnerability to insecure tenancy,
homelessness and mental health deterioration.
(5) Living in homeless services
In many cases, people assessed by the Local Authorities to have a “housing need” receive a
supporting letter that entitles them to rental supports from their local Community Welfare
Officer. However, as rents are so high, in almost the majority of cases, people will not receive
rental supports. Therefore they remain stuck in living conditions that are assessed to impact
negatively on their mental health.
Many people living in homeless services are vulnerable and have addictions to alcohol and
other substances. This makes access to alternative accommodation even more difficult. In
addition, it makes it very difficult for people who have detoxed from substances to remain
substance free living in homeless accommodation where drug use is frequent. This point was
echoed by Fr Peter Mc Verry on 28th
November 2016, at the Ballyfermot Chapleizod
Homeless Forum conference.
8
(6) Living in a Tourist Hostel due to fear of living in Homeless Accommodation
Some clients of the Mental Health Services lose their private rented accommodation, e.g, if
the accommodation has been sold by the owner, or if the landlord wants to give the
accommodation to a family member. Those who have lost their accommodation sometimes
stay in tourist hostels rather than avail of homeless accommodation, due to fear of sharing
accommodation with people who they perceive to be dangerous, e.g. those who have recently
left prison, or have serious addiction issues. Some of these people have overcome addictions
themselves and fear a return to addiction and further mental health relapse in homeless
accommodation.
While these people are living in tourist hostels, they are officially regarded as tourists, not as
homeless people. I refer to people in this situation also as “the hidden homeless”, as they are
currently not entitled to state support with their accommodation, until they enter the homeless
system.
Related matters:
Domestic Violence:
If someone’s mental health is impacted by domestic violence, the injured party may apply to
the Courts for a Safety Order, a Protection Order or a Barring Order. Women in violent
situations may use Refuges while waiting for Court dates to come up. This can take several
months, and a Refuge only accepts women for a number of weeks. Many women in these
situations don’t follow through with these Court options and remain in violent situations as
they can’t see a way out.
Lack of Local Authority Housing:
As there is a considerable lack of Local Authority housing, the vast majority of people on
waiting lists cannot get accommodation without waiting 10 to 12 years. This is the reality, but
it is not a criticism of people working in Local Authorities, many of who I have met and who
also want to see a workable solution to the housing crisis.
High rent in private sector:
Up until recently, private landlords, could advertise on websites, that they would not accept
tenants in receipt of rent supplements, e.g. HAP. Now, they are not allowed by law to state
this, however, rents are increased to such a degree that many people receiving rental supports
could not afford to rent the vast majority of private rented accommodation.
In many cases, people assessed by the Local Authorities to have a “housing need” receive a
supporting letter that entitles them to apply for rental supports from their local Community
Welfare Officer. However, as rents are so high, in almost the majority of cases, people will
not receive rental supports. Therefore they remain stuck in living conditions that are assessed
to impact negatively on their mental health. In addition, those who receive HAP in the private
9
rented sector are removed from Local Authority housing lists, leaving them vulnerable to
insecure tenancy in the private rented sector.
Without a reasonably high income, it is almost impossible to rent in the private sector.
Who defines the term “Housing Need” and what does this mean?
The following quotes show the importance of a person centred / family centred approach in
meaningfully meeting real “housing needs”.
“Every household should have access to secure, good quality housing suited to their needs at
an affordable price in a sustainable community, that is the Government’s vision for the
people of Ireland” (Housing Policy, 2016)
“A real motivator is when people tell you that the services they are receiving are not good
enough for them”
Dr Katie Coleman, Chair of Commissioning for Person Centred Care Working Group, NHS, England.
(Realising the Value, 2016)
“… we were finding that a one-size-fits-all approach was getting us and the people we were
trying to help nowhere. Professional fear was a big barrier at first, but support to try new
things throughout our organisation helped us overcome and become more comfortable with
the uncertainty that can accompany change.”
Lisa Swainston, Stronger Communities Wellbeing Manager, Doncaster Metropolitan Borough Council
(Realising the Value, 2016)
In this section, the focus is an emphasis on the meaning of the term, “housing needs” in
relation to housing and mental health. It is clear that the term “housing need” is accepted by
the State, as the definition being defined by Local Authorities, which are in line with housing
needs assessments. This assessment looks largely on a person’s income and assets and
defines “housing need” based on these criteria. Government policy and the Local Authorities
are in agreement at a policy level, to receiving guidance from the Mental Health Services
with regard to being educated on mental health related housing issues, and they have agreed
to overcoming discrimination of people with mental illnesses. “… specific guidance on
responding effectively to the housing needs of people with mental health disabilities should
be developed” (Dept of the Environment, Community and Local Government, 2011) While
welcoming this step forward, I would suggest that the State, including the Local Authorities
take notice of this document in order to expand their understanding of “housing need” from
the Mental Health Services based on experience “from the ground up”, in the context of
recovery from mental health difficulties. This will allow them to further achieve their vision,
i.e. “To facilitate access, for people with disabilities, to the appropriate range of housing and
related support services, delivered in an integrated and sustainable manner, which promotes
equality of opportunity, individual choice and independent living.” (Dept of the Environment,
Community and Local Government, 2011).
One in four of the Irish population has experienced or will experience mental illness at some
stage in their lives. (Government of Ireland, 2006) Therefore recognition of the “housing
needs” of people with mental health difficulties within the National Housing Strategy for
10
people with a disability is welcome. “it is recognised that effectively meeting the housing
needs of people with a mental health disability requires an integrated, flexible and responsive
approach and should be addressed as part of mainstream housing policy” (Dept of the
Environment, Community and Local Government, 2011). The majority of people with mental
health difficulties are supported at Primary Care level. Others will attend the HSE Mental
Health Services (Government of Ireland, 2006). Many mental health service users at both
Primary Care and Secondary Care levels will be assessed to demonstrate that their housing
situation is having a negative impact on their mental health recovery. This indicates that they
have a “housing need” in the context of their mental health recovery, which is not necessarily
linked to their income or assets. As policy stands, many of those with this “housing need” are
not eligible, under current social policy, for Local Authority housing, and are left to remain in
housing circumstances where the prospect of their mental health recovery is not realistic. It is
important that HSE mental health teams, and others, across the country aware of this reality,
feed this information back to the Local Authorities as well as the relevant Government
Departments so that “housing needs” of all people with a mental health difficulty can be
addressed in the interests of promoting their mental health recovery. This would include
people who own property, have income from employment, but whose circumstances will not
allow them to move on from their current living arrangements which have been assessed to
have a negative impact on their mental health recovery. In other words, people’s social
circumstances would need assessment as part of their mental health assessment in order to
determine their “housing needs” in a sense that is broader than simply looking at income or
assets owned. HSE Mental Health Services have the means to make these assessments via
Social Work Assessments, Psychiatry Assessments, Psychology Assessments, Occupational
Therapy Assessments and Nursing assessments, but given the current approaches of the Local
Authorities for assessing “housing need”, which is unaware of the broader definition of
“housing needs” proposed in this document, many mental health service users remain in
housing circumstances that do not change, leaving it difficult for mental health recovery to
happen. The following are ways in which these needs could be met.
Assessing “Housing Needs” from the perspective of Mental Health:
The whole point of assessing “housing needs” from the perspective of mental health, is to
promote mental health recovery and prevent mental health relapse. These “housing needs”
can be assessed by HSE Community Mental Health Teams, GP’s, Primary Care Teams,
Community and Voluntary agencies that promote mental health recovery. In this way,
community and statutory agencies have a role to play in identifying “housing needs”, in
collaboration with the individual assessed to be in “need”. This is in line with Vision for
Change (Government of Ireland, 2006) and the National Housing Strategy (Department of the
Environment, Community and Local Government, October 2011). In this way, as outlined in
the National Housing Strategy, community, voluntary and statutory organisations can further
inform relevant Government Departments about how to promote mental health recovery in
relation to “housing needs”. This is not to reject the current “housing needs” assessments
currently being done by Local Authorities, which as mentioned above is based on assets and
income, but it broadens the terms “housing needs assessment” and “housing needs”. The
11
purpose of this broadening of these terms, is to take the lived realities, including social
circumstances, of people with a mental health disability further into account, and give them
the opportunity to meet their broader “housing needs” in order to promote their mental health
recovery. This broader definition also takes into account people who own property and earn
an income, but whose financial and / or social reality prevents them from changing their
living circumstances to promote their mental health recovery. As well as combining the
assessments of Local Authorities, HSE Mental Health Teams, Primary Care Teams, GP’s and
voluntary and community agencies, the Dept of Social Protection would need to recognise the
assessments of the afore mentioned organisations and provide financial support such as HAP
(without removing those on Local Authority housing lists from those housing lists), to aid the
promotion of mental health recovery via new housing circumstances. In this way the
combined good will of statutory and voluntary organisations could promote mental health
recovery, prevent mental health relapse and could address part of the consequences of the
housing crisis, in line with the above mentioned Government policies. Department of the
Environment, Community and Local Government (October 2011).
Meaningful Change: Practical Solutions
The Citizens Information Board (Citizens Information Board, November, 2016) summarises
the Governments plans for 2017 to resolve the housing crisis. A broader view of these plans
are available at www.housing.gov.ie . This website has links to the National Housing Strategy
(Department of the Environment, Community and Local Government, October 2011),
Construction 2020, Stabilising Rents, Boosting Supply (November 2015). Until these plans
are brought to fruition as planned, a meaningful temporary strategy is required to promote the
mental health recovery and prevent mental health relapse of those who have a “housing need”
in the broader sense as outlined above. In addition, it needs to prevent the development of
mental health difficulties for people who have not yet developed them, but who are
vulnerable to developing such difficulties due to the housing crisis.
During the floods across Ireland in 2008, thousands of people contacted Newstalk radio
station to offer support to the thousands of other people, in many various meaningful ways,
whose homes and livelihoods were impacted by the floods of that year. Similarly, in 2016,
thousands of Irish people again contacted Newstalk in 2016 to offer a place in their homes to
refugees from Syria. These two crises, as well as highlighting the suffering of thousands of
people, also highlighted the meaningful support that thousands more people were willing to
offer, in various ways, in order to help, rather than only pity, their suffering fellow human
beings. As pointed out by Viktor Frankl, Psychiatrist, Philosopher, Neurologist and
Holocaust Survivor, no human being can escape suffering, but as human beings, we do have
the choice to adapt the attitude we are going to take towards our suffering, and where it is
possible, the cause of that suffering should be removed (Frankl, 2006). Thus the inspiration
for my statement under the heading of “Current Situation”, regarding taking meaningful,
pragmatic action to prevent what it preventable.
12
In the face of the suffering caused by the housing crisis, the statement by Mr Eddie Molloy
should be adapted from “Yes we can” to “Yes we will” (Molloy, 2011).With one in four of
the Irish population experiencing mental illness at some stage in their lives (Government of
Ireland, 2006), the Irish population (including the 15% non-Irish citizen population who live
here (www.cso.ie) like others, understand the experience of suffering, either their own
suffering, that of a family member, of a neighbour or friend. More importantly, they
understand the importance of reducing the suffering of others, as they demonstrated in 2008
and 2016. This is why it is believed that with the meaningful support of statutory, voluntary
and community organisations, the population of Ireland can support those faced with
“housing needs”, as defined in the broader sense, and their mental health recovery, in many
meaningful ways, while the Government and Government Departments establish more
permanent solutions.
Make a meaningful change? “Yes we will!”
What plan of action can we take?
Attitude:
Viktor Frankl was a Psychiatrist, Neurologist and Philosopher who found himself a prisoner
in the Nazi concentration camps during world war II. He survived these horrendous
circumstances for three years, and from his experiences he developed his form of therapy
called “Logotherapy”. This is a meaning centred approach to facing and rising above difficult
circumstances. Taking his philosophy into account, I believe that Viktor Frankl offers us an
approach that would be helpful in facing the housing crisis and its issues that are tied to
mental health.
Frankl states, as mentioned earlier in this document, that when we are faced with difficult
circumstances, even those that cannot be changed, we still have the power to change our
attitude towards those circumstances (Frankl, 2006). In the Youtube video, “Finding Meaning
in Difficult Times (Interview With Dr Frankl)”, Frankl refers to two fellow prisoners in the
Nazi concentration camps, where he survived for three years during world war two, who told
him on separate occasions that they intended to die by suicide. When he asked them “Why?”,
each replied that they believed that life had nothing more to offer them. Frankl thought to
reply to this statement by asking, “Have you ever considered that life might be asking
something from you?” This question helped to change their attitude and perspective. One
decided to continue living in the hope that he would one day be reunited with his daughter
who had managed to escape to the USA, and whose suffering he did not want to add to by
taking his own life. The other decided to continue living in the hope that he would one day
manage to complete a series of books he had begun writing before he was a concentration
camp prisoner, for the benefit of the education of others. To put this another way, by helping
those two people who were faced with incredible suffering to find “meaning”, and I
13
emphasise, their own meaning, rather than an imposed meaning, they were able to rise above
their circumstances, even though those circumstances were not changeable in that moment.
Finding one’s own meaning in addressing the housing crisis and its related mental health
difficulties is key. Why? To answer this, Frankl quotes Nietzsche, “When we know the
“why” of what we do, we can overcome almost any “how”” (Frankl, 2006). To say, “That’s
the way it is”, or “We are where we are”, or to wait for someone else to do something is of no
help in the current housing crisis. To refer to Frankl again in the Youtube video, “Viktor
Frankl – Search for Meaning – 1972 – with captions”, he applies his approach to
Psychotherapy by referring to Goethe, by stating that if you take a person (in crisis) as they
are, you make them worse. However if you take that person as they should be, you make
them capable of becoming what they can be. Similarly, I believe if we as a nation take the
housing crisis and its related mental health difficulties as it is, it will become worse. If we
take housing and mental health as it should be, we make it capable of becoming what it can
be. Hence the following quote, “Making these changes has little to do with budgets and more
to do with culture and behaviour change. In fact, today’s lack of funding is forcing different
thinking and more openness to try something new. The places that are making progress are
those with strong leadership and the will to try something different”
Alex Whinnom, Chief Executive, Greater Manchester Centre for Voluntary Organisation (Realising the Value,
2016)
There are many ways in which the population of Ireland can make a meaningful difference to
the housing crisis and its related mental health difficulties. The following are some examples
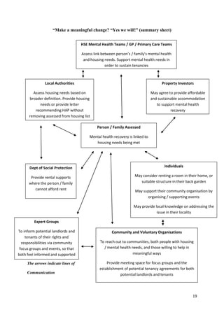
which are also visually reflected in the diagram on page 19 of this document;
In relation to;
People with mental health difficulties whose mental health can recover with a change of
living circumstances:
 Assessment by professionals, such as mental health professionals, Primary Care teams
and GP’s show that a change of living circumstances can help prevent mental health
relapse and / or can promote mental health recovery
 Individual assessed indicates their housing preference to promote their mental health
recovery, e.g. via the HPAS assessment tool (Cowman, 2012).
 Individual takes available steps to promote their own mental health recovery, even if
it takes time for their accommodation needs to be met. Taking such steps is not only
helpful for the individual, but also allows supportive statutory and community
organisations to make reference to potential landlords that the individual is capable of
promoting their recovery and therefore maintaining their tenancy.
14
HSE Mental Health Teams, Primary Care Teams and GP’s:
 Assessment by professionals, such as mental health professionals, Primary Care teams
and GP’s show that a change of living circumstances can help prevent mental health
relapse and / or can promote mental health recovery
 These would need to assess the relationship between “housing needs”, in the broader
sense, to mental health recovery and relapse prevention. They would also need to be
willing to support people with a mental health disability to maintain their mental
health recovery in their new accommodation. As well as following national policy,
such support is crucial for reassuring potential landlords that tenancies are sustainable.
Local Authorities:
 Local Authorities to recognise the assessments of the above professionals, and the
“housing needs” of people with a mental health disability in the broader sense, even if
the individuals assessed do not meet the traditional criteria for social housing.
 Local Authorities to recommend people with the broader definition of “housing need”
for HAP (or another form of rental support) to the Dept of Social Protection, without
removing them from the housing lists.
Dept of Social Protection:
 The Dept of Social Protection to recognise the assessments of the above professionals,
and the “housing needs”, in the broader sense, of people with mental health
difficulties, even if the individuals assessed do not meet the traditional criteria for
social housing.
 The Dept of Social Protection to provide those with a “housing need”, in the broader
sense, with HAP (or another form of rental support), in order to promote their mental
health recovery and prevent mental health relapse.
Property Investors:
 Understandably, property investors are in business to earn a profit, as is the case with
all businesses. However, many businesses also pursue an ethos of philanthropy and
believe that business can work to support those who are less fortunate in society,
hence their involvement in charity work. Property investors may be willing to offer
some property for rent to people vulnerable to the housing crisis to prevent mental
health difficulties from increasing or to promote mental health recovery, at affordable
and sustainable costs. It would be important to reassure such companies around the
15
sustainability of such tenancies with appropriate services to support the mental health
recovery of the tenants.
Community and Voluntary Organisations:
 Community and Voluntary organisations have a foothold in communities, serve a
meaningful purpose within communities, and have a well established relationship
with the general population in these communities. This being the case, they can reach
the population who would be willing to rent a room in their homes to people with a
mental health disability in order to promote their mental health recovery. The Citizens
Information Board (November, 2016) refers to the “Rent a room scheme” and outlines
tax breaks for people who do this. People may also be willing to rent temporary
appropriate accommodation in their back gardens, if they have one.
 Community and voluntary organisations have a role in tackling stigma, stereotypes
and misunderstanding around mental health. With one in four of the population
experiencing a mental health disability (Government of Ireland, 2006), it is probably
fair to suggest that the vast majority of the population of Ireland have a family
member, relative or neighbour who experiences mental ill health (if they do not
experience it themselves), and will agree with the assertion that the vast majority of
people who experience mental ill health are not dangerous. In this way, community
and voluntary organisations can reach out to members of the community who would
be willing to rent a room, or temporary appropriate accommodation in their back
garden to a person whose mental health recovery is assessed to be linked to their
“housing need” in the broader sense.
 Community and voluntary organisations could host community meetings of potential
landlords. In this way, potential landlords could express their needs and define ways
in which they would require supports, e.g. knowledge about the rights and
responsibilities of landlords and tenants, how to find suitable tenants, how to ensure
mental health support for tenants. Similarly, meetings could be held for potential
tenants where they can learn about the rights and responsibilities as tenants and
landlords, become aware of the needs of landlords as well as their own. Ultimately,
community organisations can play a meaningful role in the development of
confidence for both landlords and tenants.
 Potential Landlords and tenants getting to know each other through meetings where
each could get a sense of each other and get an idea as to whether or not a tenancy
could work out. Following this, where it is felt by both parties that a tenancy could
work out, further meetings could follow to support the development of that tenancy.
This would give confidence to both landlord and tenant about the sustainability of the
tenancy.
16
Individuals in communities:
 Individuals can link in with supportive community development organisations by
supporting them to organise and advertise focus groups and meetings in relation to
addressing the housing crisis and related mental health issues.
 Individuals can educate themselves in relation to the housing crisis and mental health
difficulties. This will help to overcome misunderstandings and related stigma, which
helps the promotion of mental health recovery in the community and across the
nation.
 Individuals can bring their own meaningful solutions to community development
organisations who address the housing crisis and related mental health difficulties,
based on their own knowledge and lived experience in the community. They will have
a sense of what will work locally.
 Individuals may know key personnel in business or politics as well as neighbours who
will be willing to support local initiatives.
 Individuals may consider renting a room in their home, or a temporary suitable
structure (with planning permission) in their back garden to a tenant, if they feel
informed, supported and assured around the responsibilities of becoming a landlord,
and if they have the opportunity to get to know a potential tenant via a community
development initiative.
A United Approach by Statutory, Voluntary and Private Agencies:
A united community development approach by statutory, voluntary and private agencies,
including those mentioned under the heading of “Make a meaningful change? “Yes we will!”,
could be taken in order to provide this meaningful temporary solution to the housing crisis at
local level, and could also be applied at national level, while the Government aims to resolve
the housing crisis over the coming years by 2020. On the 23rd
November 2016, Mr Simon
Coveney, TD, Minister for Housing, Planning, Community and Local Government, addressed
the “Our Communities National Forum” at IMMA in Kilmainham, Dublin 8. During his
address, Minister Coveney acknowledged the difficulties in resolving the housing crisis. He
also acknowledged the imperfection of the Government’s Policy around housing, and in line
with the same policy, he stated that he would welcome contact from communities that would
be in a position to offer proposals around how to manage the housing crisis. In response to
this welcome offer, this document stands as one such proposal.
At the above mentioned Forums, “Our Communities National Forum” and the “Ballyfermot
Chapleizod Homeless Forum”, questions were asked as to how statutory and voluntary
agencies could work together. While in attendance at both occasions, I recommended
“Spreading Change: A guide to enabling the spread of person – and community – centred
approaches for health and wellbeing” (Realising the Value, September 2016), which is a
framework that outlines how statutory and voluntary agencies can work together in order to
promote positive change. I also believe that it is possible to include private agencies, if they
17
so wish, in a meaningful way in this framework. At the centre of this framework is “EAST”,
which stands for,
 Make it Easy
 Make it Attractive
 Make it Social
 Make it Timely
Making it Easy:
For example, potential landlords who are willing to rent a room need information and
support. This could be done with a potential landlord’s focus group at a community centre,
where needs are expressed and information and support is available through the agencies who
are experts in this area
Potential tenants could also have a focus group, also where needs, information and supports
are expressed and available.
When both groups have gained confidence, they could meet and be supported to develop
meaningful and sustainable tenancy arrangements at a temporary level while the Government
attempts to find a permanent solution to the housing crisis.
Making it Attractive:
For potential landlords and tenants, being informed and feeling supported makes the
possibility of success a greater reality. Potential landlords have the opportunity to make an
income at a reduced tax rate if they rent a room in their home. Potential tenants have a
reduction in risk to mental health relapse as they have accommodation appropriate to mental
health recovery. Both groups feel supported to succeed. People from both groups get a chance
to know each other before any tenancy agreement is reached, and by doing this, they get an
opportunity to figure out for themselves whether or not the tenancy could work.
Pressure on Local Authorities is temporarily eased until more housing is available.
Pressure on tenants is eased if the Dept of Social Protection agrees to pay a rent supplement
to anyone availing of this scheme, and if the Local Authorities do not remove tenants from
the housing lists.
People’s mental health has an opportunity to recover, easing pressure on Mental Health
Services, Primary Care and GPs
Making it Social:
The above, making it easy and attractive, provide ample opportunities for making it social.
This proposal would bring together individuals from state organisations, voluntary
organisations, and the community and allow them to work together for their common benefit
and the benefit of potential landlords and tenants. Organisations committed to community
development have great experience in this area.
18
Making it Timely:
At the Ballyfermot Chapleizod Homeless Forum on 28th
November 2016, Fr Peter Mc Verry
stated that an average of 85 families per month in 2016 have become homeless, compared to
8 families per month in 2012. In addition to families, an average of 7 individual people per
day have become homeless in 2016. Also, he stated that “homelessness is accompanied by
hopelessness”. Statements by others at the same Forum referred to the deterioration of mental
health amongst the homeless and those vulnerable to homelessness. This suggests the
potential of an upcoming crisis in mental health nationally unless the housing crisis is
resolved quickly.
It will take a number of years to build the houses outlined in the Construction 2020 policy.
Timely responses by communities can help the situation from worsening in the coming years
while the Government looks to a permanent resolution of the housing crisis. In addition, by
responding in a timely manner, communities can play their role in supporting the recovery of
mental health issues that accompany the housing crisis. This document outlines a framework
for tangible realistic success.
Conclusion:
The temporary solution to the housing crisis, and the prevention of mental health difficulties
that accompany the housing crisis, offered in this document, while the Government reaches a
more permanent solution, needs to be acted on meaningfully, and in a timely manner without
being grinded to a halt by the weight of bureaucracy and so called “red tape”. Overcoming
what Mr Eddie Molloy refers to as “implementation deficit disorder” (2011) is crucial to its
success. Molloy (2011) states that to say, “Yes we can!” is a statement of competence. It is
believable, yes we can put this plan into action. Moreover, Molloy (2011) also states that
“Yes we will!” is a statement of commitment, and that it answers an existential question as to
what our values are and who we are. In addition, it is an expression of what is meaningful to
us, and with clarity as to the “why”, the “how” can be overcome. Therefore, the framework in
this document outlines where we as a nation, with the support of the Government and its
Departments, and with the support of communities and individuals, can address the housing
crisis in a meaningful way, with calmness, vision and will power, on a temporary basis while
more permanent solutions by the Government are in development in the coming years. To
respond by “Yes we will”, as Molloy (2011) recommends, is “your call” (Molloy, 2011), or
in other words, it’s our collective call.
19
“Make a meaningful change? “Yes we will!” (summary sheet)
The arrows indicate lines of
Communication
HSE Mental Health Teams / GP / Primary Care Teams
Assess link between person’s / family’s mental health
and housing needs. Support mental health needs in
order to sustain tenancies
Local Authorities
Assess housing needs based on
broader definition. Provide housing
needs or provide letter
recommending HAP without
removing assessed from housing list
Property Investors
May agree to provide affordable
and sustainable accommodation
to support mental health
recovery
Person / Family Assessed
Mental health recovery is linked to
housing needs being met
Dept of Social Protection
Provide rental supports
where the person / family
cannot afford rent
Individuals
May consider renting a room in their home, or
suitable structure in their back garden
May support their community organisation by
organising / supporting events
May provide local knowledge on addressing the
issue in their locality
Community and Voluntary Organisations
To reach out to communities, both people with housing
/ mental health needs, and those willing to help in
meaningful ways
Provide meeting space for focus groups and the
establishment of potential tenancy agreements for both
potential landlords and tenants
Expert Groups
To inform potential landlords and
tenants of their rights and
responsibilities via community
focus groups and events, so that
both feel informed and supported
20
References
Citizens Information Board (November, 2016) “Relate: The journal of developments in
social services, policy and legislation in Ireland” Volume 43: issue 11, November 2016,
Citizens Information Board-Information-Advice-Advocacy.
Construction 2020, A Strategy for a Renewed Construction Sector – Department’s Role,
http://www.housing.gov.ie/housing/construction-2020-strategy/construction-2020-dep...
(08/11/2016)
Cowman, J. (October 2012) “The Housing Preference and Assessment Survey: an instrument
to describe the subjective housing and support needs of mental health service users.”John
Cowman, Mental Health Social Worker, Dublin West/South West Mental Health Services.
Department of the Environment, Community and Local Government (October 2011)
“National Housing Strategy for People with a Disability 2011 – 2016”
Frankl, V. (2006) Man’s Search For Meaning, Beacon Press, Boston.
Frankl, V. (27th
Oct 2011) Finding Meaning in Difficult Times (Interview with Dr Frankl)
https://www.youtube.com/watch?v=LlC2OdnhIiQ
Frankl, V. (1st
Sept 2010) Viktor Frankl – Search for Meaning – 1972 – with captions
https://www.youtube.com/watch?v=R_bjOeECpjI
Housing Policy (2016) http://www.housing.gov.ie/housing/housing-policy 08/11/2016.
Human Rights and Equal Opportunities Commission (1993) Human Rights and Mental
Illness: Report of the National Inquiry into the Human Rights of People with Mental Illness -
Volume 1. Canberra: Australian Government Publishing Service.
Molloy, E. (23rd
July 2011) Youtube Video: The Wheel,
https://www.youtube.com/watch?v=oirt-j1N6s4
Realising the Value (September 2016) “Spreading Change: A guide to enabling the spread of
person – and community – centred approaches for health and wellbeing”, Creative
Commons Attribution NonCommercial-ShareAlike 4.0 International Licence
http://www.health.org.uk/publication/spreading-change
Stabilising Rents, Boosting Supply (November 2015), http://www.housing.gov.ie/housing/private-
rented-housing/rent-certainty/new-deal-te... (08/11/2016)
www.housing.gov.ie
www.cso.ie

Make a meaningful change Yes we Will

  • 1.
    1 Make it Meaningful:Practical Solutions for the Housing Crisis and Related Mental Health Difficulties As invited by Mr Simon Coveney, Minister for Housing, Planning, Community and Local Government, at the “Our Communities National Forum” in Kilmainham, Dublin 8, on the 23rd November 2016, This document is a Policy Development Proposal on the National Housing Strategy in relation to Mental Health. It proposes a temporary solution to the housing crisis and related mental health difficulties while the Government develops a permanent solution to the housing crisis. Date of proposal: 21st December 2016 Author: Charlie Bannon, BA (Hons) in Social Policy, Ma in Social Work, NQSW, Profession of author: Mental Health Social Worker, Visiting Social Work Lecturer in Community Work at Social Work Masters level, Social Work Practice Teacher “We have become more flexible in the way we work with people. We have grown in confidence as we’ve gone along… … Before this, we were finding that a one-size-fits-all approach was getting us and the people we were trying to help nowhere. Professional fear was a big barrier at first, but support to try new things throughout our organisation helped us overcome and become more comfortable with the uncertainty that can accompany change.” Lisa Swainston, Stronger Communities Wellbeing Manager, Doncaster Metropolitan Borough Council (Realising the Value, 2016) © Copyright: Charlie Bannon, 21st December 2016
  • 2.
    2 Acknowledgement: I would liketo acknowledge and thank my colleague in Social Work, Ms Francesca Giraldo, Mental Health Social Worker and Logotherapist and Existential Analysist, for her professional knowledge, vision and support in the preparation of this document.
  • 3.
    3 Introduction: I was onceasked in 1997, “If you were faced with a serious crisis, say for example, if you lost everything, all your possessions, but you could keep three things to deal with that crisis, what would you keep?” After a pause for reflection, I replied that “I would keep calmness, vision and will power”. I explained that would keep calmness to accept the reality of what is, instead of immersing myself in avoidance, wishful thinking, pretence, blame or denial. I said would keep vision, in order to imagine a future immersed in hope (without denying the reality of the present) where the reality of that crisis would be overcome, where learning of how to overcome a crisis has been gained, where self belief and confidence has been achieved by having risen above the challenge, where knowledge is found of who one “is” (that people are more than what a crisis imposes on them), and where mechanisms are in place either to prevent a similar crisis happening in the future, or where mechanisms are in place, based on learning experience, to climb out of a future crisis if that crisis is unavoidable. I advised that I would take will power, in order to follow through with all the steps necessary to achieve that future immersed in hope, to overcome all the challenges along the way that test what one is made of, and not to be put down by all the difficulties that “make things go wrong” along the way. By adapting that attitude, the imagined future immersed in hope could become a lived everyday reality. The quote below reminded me of having been asked that question in 1997, and led me to write this document in an attempt to create a framework that can be adapted nationally but applied locally in communities, with the calmness, vision and will power, to tackle the housing crisis and its related mental health difficulties collectively. “We have become more flexible in the way we work with people. We have grown in confidence as we’ve gone along… … Before this, we were finding that a one-size-fits-all approach was getting us and the people we were trying to help nowhere. Professional fear was a big barrier at first, but support to try new things throughout our organisation helped us overcome and become more comfortable with the uncertainty that can accompany change.” Lisa Swainston, Stronger Communities Wellbeing Manager, Doncaster Metropolitan Borough Council (Realising the Value, 2016) Current situation: At this time of writing, December 2016, we are about to enter the fourth year of a serious housing crisis in Ireland with no current tangible resolution. There are many political and economic aspects to the housing crisis. It has proven not to be a simple problem to solve, although, welcome efforts by the Government and the Local Authorities have been made. These include, the “National Housing Strategy for People with a Disability 2011 – 2016” (2011), “Stabilising Rents, Boosting Supply” (2015) and “Construction 2020, A Strategy for a Renewed Construction Sector – Department’s Role” (2016). It is fair to say that the housing crisis has not been ignored by the Government or the Local Authorities, but that efforts made have not yet met the housing needs of all those who have housing needs.
  • 4.
    4 In this documentI would like to propose strategies to address the housing needs of people with related mental health difficulties whose needs are not currently being met. This includes those who have “housing needs” as defined in the above mentioned documents, but this document also broadens the definition of “housing needs” in terms of including “housing needs” as assessed by mental health professionals to support mental health recovery. The definition of “housing needs” in this sense is broadened to include social circumstances that impact on mental health recovery, and not only income and assets. While the housing crisis and attempts to resolve it are related to politics, social policy, economics and communities, as a Mental Health Social Worker, I am most exposed to the impact of the housing crisis on people who experience mental illnesses and difficulties related to mental health. The National Policy on mental health in Ireland, Vision for Change, tells us that 25% of the Irish population experience mental health difficulties at some stage in their lives (Government of Ireland, 2006). Ten years after Vision for Change was published, during 2016, an average of 7 individuals plus 3 families became homeless every day, and deteriorating mental health is a feature that accompanies homelessness as stated at the Ballyfermot Chapleizod Homeless Forum in November 2016. This would suggest that a major crisis in mental health, in addition to the current crises in mental health and in housing, will become even more visible in Ireland over the coming years, unless meaningful pragmatic action is taken to prevent what is preventable. “Without a decent place to live, living with mental illness, or recovering from it is virtually impossible” (Human Rights and Equal Opportunities Commission, 1993). To quote my Mental Health Social Work colleague in Dublin South Central, Mr John Cowman, who has addressed the housing and mental health challenge with projects like “My Recovery My Home” and “Creating Foundations”, “Stressful housing issues can have a detrimental effect on your mental health and also your mental health may affect your ability to seek and maintain your housing” (Cowman, 2012). These projects, aimed primirally at supporting mental health rehab service users, and psychiatric inpatients, who are delayed discharges from hospital, have applied current policy, have increased the confidence of landlords and tenants to make tenancies work, and have received support from the mental health services in Dublin South Central, as well as South Dublin County Council and other agencies such as Focus Ireland. Feedback from, and in relation to tenants who have benefited from “My Recovery My Home” and “Creating Foundations”, is that their mental health recovery has greatly improved along with their quality of life. It is unfortunate that “My Recovery My Home” only received funding for one year, 2014, and that funding following two years of “Creating Foundations” will cease in March 2017. It would be beneficial if “Creating Foundations” and other similar projects could continue along with what this document proposes. Proposals in this document are intended to address the housing crisis on a temporary basis, while the Government takes broader steps to addresses the housing crisis via its policies mentioned in the introduction, by 2020. This document does not propose to get rid of housing projects that already benefit those with housing needs and related mental health difficulties, but proposes additional actions at a national level which communities can apply locally.
  • 5.
    5 In my professionalexperience as a Mental Health Social Worker, difficulties related to housing situations that impact on the mental health of people to the degree whereby it can cause mental health relapse or prevent mental health recovery include;  Living with ongoing criticism in the home  Living with threats from family members  Living with physical abuse  Living with sexual abuse  Living with emotional abuse  Living with financial abuse  Living with the anticipation of the above forms of abuse  Living in overcrowded situations  Living in unsuitable accommodation, e.g. living several floors off ground level while the lift is continually broken or vandalised, when one has a respiratory illness, or when one requires walking aids.  Living in a neighbourhood where there is antisocial activity  Living in homeless accommodation  Living with no accommodation  Living with a chronic mental illness without family support  Living with intimidation from neighbours  Inability to pay the mortgage if one has lost employment  Uncertainty about the sustainability of housing contracts, e.g. in the private rental market  Inability to meet rising rents in the private rental market Broadening the term “Housing Needs”: The above circumstances apply to people with a mental health disability who are, under current policy of Local Authorities, both assessed to have a “housing need”, and assessed not to have a “housing need”. However those assessed under current policy supposedly not to have a “housing need” are not in a position to change their living circumstances, and this is having a negative impact on their mental health recovery. Broadening the definition of “housing needs” to include social circumstances related to mental health recovery, could make a positive difference to people in need of alternative accommodation to promote their mental health recovery. This would include people who own property, and/or who are in employment (as well as those who don’t own property and are not in employment), but are unable to change their living arrangements. A statement by Mr Brendan Kenny, Deputy Chief Assistant of Housing and Community, Dublin City Council, at the Ballyfermot Chapleizod Homeless Forum on 28th November 2016, acknowledged that while the official homeless list in Dublin stands at over 5,000 people, the actual number of homeless people in Dublin is probably likely to be closer to 10,000 when we take into account those who are “couch surfing” or finding other means to avoid entering the hostel system. The acknowledgement of the reality of who I call “the hidden homeless” is most welcome, and is a basis for broadening the term “Housing Needs”.
  • 6.
    6 Currently as aMental Health Social Worker working with clients faced with challenges like those listed in the above section, key questions to ask are, “Do you own your home? Is it Local Authority accommodation or is it privately rented? Let’s look at some possibilities and how each situation generally works out. (1) Home owner: If it has been assessed and established by a mental health professional that a home owner’s living circumstances are impacting negatively on their mental health, and the person needs to get out of that situation in order to promote their mental health recovery, they have the option of selling their home and buying another. Where does this cause difficulty?  If the home is co-owned and the co-owner refuses to sell. In many cases a difficult or violent relationship with the co-owner could be at the source of mental health relapse.  If the house is in negative equity and cannot be sold.  Several home owners have lost employment during the recession and have found themselves unable to pay mortgage fees. As well as mortgage debt, there is interest to pay. If the house is also in negative equity, selling to buy a new home is not an option.  If someone owns, or part owns a property, they do not have the option of applying for social housing. Therefore without a social housing reference number, they do not have the option of applying for charity housing, e.g. Sophia Housing or HAIL Housing, nor can they access homeless services. In the above section I am not referring to people whose mental health is impacted by debt only. Several clients of the mental health service are in situations of debt related to their housing, and MABS (Money Advice Budgeting Service) do support them in managing this. The above section refers to people who are living in abusive or unpleasant circumstances with others, and these abusive or unpleasant circumstances are impacting negatively on their mental health. (2) Living in a privately owned home, but do not own part of this home, e.g. living with parents. Any adult in this situation has the right to apply for social housing. Depending on means, i.e. income, savings and assets, one may or may not be successful with a housing needs assessment from their Local Authority. If it is assessed that one is entitled to social housing, there is currently a waiting list of 10 – 12 years. If the situation in the home is causing a negative impact on one’s mental health, one can apply for social and medical priority with their local authority via their GP or mental health service. This is another list, but in terms of the person’s situation, it reduces the length of time they have to wait for accommodation. When a person is assessed to have a social housing need and has a housing reference number from South Dublin County Council, and is a client of Dublin South Central Mental Health Services, HSE, one may, for the moment, be referred to the Creating Foundations Project,
  • 7.
    7 where it maybe possible that they could get accommodation through various housing charities. Priority however, is given to clients of the Mental Health Rehab Service who live in Rehab Hostels and people who are delayed discharges from the Psychiatric Unit in Tallaght Hospital. (3) Living in social housing accommodation In cases such as these, the Local Authority is responsible for accommodation. There is an array of regulations in relation to this type of accommodation. People may apply for a transfer to another location if their mental health is impacted by anti-social behaviour for example. Social Workers in the Local Authorities may be contacted along with the Housing Allocations Department in order to support such requests. (4) Living in private rented accommodation In many cases, people assessed by the Local Authorities to have a “housing need” receive a supporting letter that entitles them to apply for rental supports, such as HAP (Housing Assistance Payments), from their local Community Welfare Officer. However, as rents are so high (as can be seen on property rental websites), in almost the majority of cases, people will not receive rental supports. Therefore they remain stuck in living conditions that are assessed to impact negatively on their mental health. High rents and increasing rents are pricing people on low income out of the private rented market. This creates insecurity of tenancy for those living in the private rented sector, and according to the Ballyfermot Chapleizod Housing Forum, people in this situation are most vulnerable to homelessness, which impacts on their mental health. There are currently 2,000 people in Dublin 10, in this vulnerable situation (Ballyfermot Chapleizod Homelessness Forum, 28th November, 2016). Currently those on the housing list are encouraged to rent privately by applying for HAP. If they receive HAP and rent privately, they will be removed from the housing waiting list. This increases their vulnerability to insecure tenancy, homelessness and mental health deterioration. (5) Living in homeless services In many cases, people assessed by the Local Authorities to have a “housing need” receive a supporting letter that entitles them to rental supports from their local Community Welfare Officer. However, as rents are so high, in almost the majority of cases, people will not receive rental supports. Therefore they remain stuck in living conditions that are assessed to impact negatively on their mental health. Many people living in homeless services are vulnerable and have addictions to alcohol and other substances. This makes access to alternative accommodation even more difficult. In addition, it makes it very difficult for people who have detoxed from substances to remain substance free living in homeless accommodation where drug use is frequent. This point was echoed by Fr Peter Mc Verry on 28th November 2016, at the Ballyfermot Chapleizod Homeless Forum conference.
  • 8.
    8 (6) Living ina Tourist Hostel due to fear of living in Homeless Accommodation Some clients of the Mental Health Services lose their private rented accommodation, e.g, if the accommodation has been sold by the owner, or if the landlord wants to give the accommodation to a family member. Those who have lost their accommodation sometimes stay in tourist hostels rather than avail of homeless accommodation, due to fear of sharing accommodation with people who they perceive to be dangerous, e.g. those who have recently left prison, or have serious addiction issues. Some of these people have overcome addictions themselves and fear a return to addiction and further mental health relapse in homeless accommodation. While these people are living in tourist hostels, they are officially regarded as tourists, not as homeless people. I refer to people in this situation also as “the hidden homeless”, as they are currently not entitled to state support with their accommodation, until they enter the homeless system. Related matters: Domestic Violence: If someone’s mental health is impacted by domestic violence, the injured party may apply to the Courts for a Safety Order, a Protection Order or a Barring Order. Women in violent situations may use Refuges while waiting for Court dates to come up. This can take several months, and a Refuge only accepts women for a number of weeks. Many women in these situations don’t follow through with these Court options and remain in violent situations as they can’t see a way out. Lack of Local Authority Housing: As there is a considerable lack of Local Authority housing, the vast majority of people on waiting lists cannot get accommodation without waiting 10 to 12 years. This is the reality, but it is not a criticism of people working in Local Authorities, many of who I have met and who also want to see a workable solution to the housing crisis. High rent in private sector: Up until recently, private landlords, could advertise on websites, that they would not accept tenants in receipt of rent supplements, e.g. HAP. Now, they are not allowed by law to state this, however, rents are increased to such a degree that many people receiving rental supports could not afford to rent the vast majority of private rented accommodation. In many cases, people assessed by the Local Authorities to have a “housing need” receive a supporting letter that entitles them to apply for rental supports from their local Community Welfare Officer. However, as rents are so high, in almost the majority of cases, people will not receive rental supports. Therefore they remain stuck in living conditions that are assessed to impact negatively on their mental health. In addition, those who receive HAP in the private
  • 9.
    9 rented sector areremoved from Local Authority housing lists, leaving them vulnerable to insecure tenancy in the private rented sector. Without a reasonably high income, it is almost impossible to rent in the private sector. Who defines the term “Housing Need” and what does this mean? The following quotes show the importance of a person centred / family centred approach in meaningfully meeting real “housing needs”. “Every household should have access to secure, good quality housing suited to their needs at an affordable price in a sustainable community, that is the Government’s vision for the people of Ireland” (Housing Policy, 2016) “A real motivator is when people tell you that the services they are receiving are not good enough for them” Dr Katie Coleman, Chair of Commissioning for Person Centred Care Working Group, NHS, England. (Realising the Value, 2016) “… we were finding that a one-size-fits-all approach was getting us and the people we were trying to help nowhere. Professional fear was a big barrier at first, but support to try new things throughout our organisation helped us overcome and become more comfortable with the uncertainty that can accompany change.” Lisa Swainston, Stronger Communities Wellbeing Manager, Doncaster Metropolitan Borough Council (Realising the Value, 2016) In this section, the focus is an emphasis on the meaning of the term, “housing needs” in relation to housing and mental health. It is clear that the term “housing need” is accepted by the State, as the definition being defined by Local Authorities, which are in line with housing needs assessments. This assessment looks largely on a person’s income and assets and defines “housing need” based on these criteria. Government policy and the Local Authorities are in agreement at a policy level, to receiving guidance from the Mental Health Services with regard to being educated on mental health related housing issues, and they have agreed to overcoming discrimination of people with mental illnesses. “… specific guidance on responding effectively to the housing needs of people with mental health disabilities should be developed” (Dept of the Environment, Community and Local Government, 2011) While welcoming this step forward, I would suggest that the State, including the Local Authorities take notice of this document in order to expand their understanding of “housing need” from the Mental Health Services based on experience “from the ground up”, in the context of recovery from mental health difficulties. This will allow them to further achieve their vision, i.e. “To facilitate access, for people with disabilities, to the appropriate range of housing and related support services, delivered in an integrated and sustainable manner, which promotes equality of opportunity, individual choice and independent living.” (Dept of the Environment, Community and Local Government, 2011). One in four of the Irish population has experienced or will experience mental illness at some stage in their lives. (Government of Ireland, 2006) Therefore recognition of the “housing needs” of people with mental health difficulties within the National Housing Strategy for
  • 10.
    10 people with adisability is welcome. “it is recognised that effectively meeting the housing needs of people with a mental health disability requires an integrated, flexible and responsive approach and should be addressed as part of mainstream housing policy” (Dept of the Environment, Community and Local Government, 2011). The majority of people with mental health difficulties are supported at Primary Care level. Others will attend the HSE Mental Health Services (Government of Ireland, 2006). Many mental health service users at both Primary Care and Secondary Care levels will be assessed to demonstrate that their housing situation is having a negative impact on their mental health recovery. This indicates that they have a “housing need” in the context of their mental health recovery, which is not necessarily linked to their income or assets. As policy stands, many of those with this “housing need” are not eligible, under current social policy, for Local Authority housing, and are left to remain in housing circumstances where the prospect of their mental health recovery is not realistic. It is important that HSE mental health teams, and others, across the country aware of this reality, feed this information back to the Local Authorities as well as the relevant Government Departments so that “housing needs” of all people with a mental health difficulty can be addressed in the interests of promoting their mental health recovery. This would include people who own property, have income from employment, but whose circumstances will not allow them to move on from their current living arrangements which have been assessed to have a negative impact on their mental health recovery. In other words, people’s social circumstances would need assessment as part of their mental health assessment in order to determine their “housing needs” in a sense that is broader than simply looking at income or assets owned. HSE Mental Health Services have the means to make these assessments via Social Work Assessments, Psychiatry Assessments, Psychology Assessments, Occupational Therapy Assessments and Nursing assessments, but given the current approaches of the Local Authorities for assessing “housing need”, which is unaware of the broader definition of “housing needs” proposed in this document, many mental health service users remain in housing circumstances that do not change, leaving it difficult for mental health recovery to happen. The following are ways in which these needs could be met. Assessing “Housing Needs” from the perspective of Mental Health: The whole point of assessing “housing needs” from the perspective of mental health, is to promote mental health recovery and prevent mental health relapse. These “housing needs” can be assessed by HSE Community Mental Health Teams, GP’s, Primary Care Teams, Community and Voluntary agencies that promote mental health recovery. In this way, community and statutory agencies have a role to play in identifying “housing needs”, in collaboration with the individual assessed to be in “need”. This is in line with Vision for Change (Government of Ireland, 2006) and the National Housing Strategy (Department of the Environment, Community and Local Government, October 2011). In this way, as outlined in the National Housing Strategy, community, voluntary and statutory organisations can further inform relevant Government Departments about how to promote mental health recovery in relation to “housing needs”. This is not to reject the current “housing needs” assessments currently being done by Local Authorities, which as mentioned above is based on assets and income, but it broadens the terms “housing needs assessment” and “housing needs”. The
  • 11.
    11 purpose of thisbroadening of these terms, is to take the lived realities, including social circumstances, of people with a mental health disability further into account, and give them the opportunity to meet their broader “housing needs” in order to promote their mental health recovery. This broader definition also takes into account people who own property and earn an income, but whose financial and / or social reality prevents them from changing their living circumstances to promote their mental health recovery. As well as combining the assessments of Local Authorities, HSE Mental Health Teams, Primary Care Teams, GP’s and voluntary and community agencies, the Dept of Social Protection would need to recognise the assessments of the afore mentioned organisations and provide financial support such as HAP (without removing those on Local Authority housing lists from those housing lists), to aid the promotion of mental health recovery via new housing circumstances. In this way the combined good will of statutory and voluntary organisations could promote mental health recovery, prevent mental health relapse and could address part of the consequences of the housing crisis, in line with the above mentioned Government policies. Department of the Environment, Community and Local Government (October 2011). Meaningful Change: Practical Solutions The Citizens Information Board (Citizens Information Board, November, 2016) summarises the Governments plans for 2017 to resolve the housing crisis. A broader view of these plans are available at www.housing.gov.ie . This website has links to the National Housing Strategy (Department of the Environment, Community and Local Government, October 2011), Construction 2020, Stabilising Rents, Boosting Supply (November 2015). Until these plans are brought to fruition as planned, a meaningful temporary strategy is required to promote the mental health recovery and prevent mental health relapse of those who have a “housing need” in the broader sense as outlined above. In addition, it needs to prevent the development of mental health difficulties for people who have not yet developed them, but who are vulnerable to developing such difficulties due to the housing crisis. During the floods across Ireland in 2008, thousands of people contacted Newstalk radio station to offer support to the thousands of other people, in many various meaningful ways, whose homes and livelihoods were impacted by the floods of that year. Similarly, in 2016, thousands of Irish people again contacted Newstalk in 2016 to offer a place in their homes to refugees from Syria. These two crises, as well as highlighting the suffering of thousands of people, also highlighted the meaningful support that thousands more people were willing to offer, in various ways, in order to help, rather than only pity, their suffering fellow human beings. As pointed out by Viktor Frankl, Psychiatrist, Philosopher, Neurologist and Holocaust Survivor, no human being can escape suffering, but as human beings, we do have the choice to adapt the attitude we are going to take towards our suffering, and where it is possible, the cause of that suffering should be removed (Frankl, 2006). Thus the inspiration for my statement under the heading of “Current Situation”, regarding taking meaningful, pragmatic action to prevent what it preventable.
  • 12.
    12 In the faceof the suffering caused by the housing crisis, the statement by Mr Eddie Molloy should be adapted from “Yes we can” to “Yes we will” (Molloy, 2011).With one in four of the Irish population experiencing mental illness at some stage in their lives (Government of Ireland, 2006), the Irish population (including the 15% non-Irish citizen population who live here (www.cso.ie) like others, understand the experience of suffering, either their own suffering, that of a family member, of a neighbour or friend. More importantly, they understand the importance of reducing the suffering of others, as they demonstrated in 2008 and 2016. This is why it is believed that with the meaningful support of statutory, voluntary and community organisations, the population of Ireland can support those faced with “housing needs”, as defined in the broader sense, and their mental health recovery, in many meaningful ways, while the Government and Government Departments establish more permanent solutions. Make a meaningful change? “Yes we will!” What plan of action can we take? Attitude: Viktor Frankl was a Psychiatrist, Neurologist and Philosopher who found himself a prisoner in the Nazi concentration camps during world war II. He survived these horrendous circumstances for three years, and from his experiences he developed his form of therapy called “Logotherapy”. This is a meaning centred approach to facing and rising above difficult circumstances. Taking his philosophy into account, I believe that Viktor Frankl offers us an approach that would be helpful in facing the housing crisis and its issues that are tied to mental health. Frankl states, as mentioned earlier in this document, that when we are faced with difficult circumstances, even those that cannot be changed, we still have the power to change our attitude towards those circumstances (Frankl, 2006). In the Youtube video, “Finding Meaning in Difficult Times (Interview With Dr Frankl)”, Frankl refers to two fellow prisoners in the Nazi concentration camps, where he survived for three years during world war two, who told him on separate occasions that they intended to die by suicide. When he asked them “Why?”, each replied that they believed that life had nothing more to offer them. Frankl thought to reply to this statement by asking, “Have you ever considered that life might be asking something from you?” This question helped to change their attitude and perspective. One decided to continue living in the hope that he would one day be reunited with his daughter who had managed to escape to the USA, and whose suffering he did not want to add to by taking his own life. The other decided to continue living in the hope that he would one day manage to complete a series of books he had begun writing before he was a concentration camp prisoner, for the benefit of the education of others. To put this another way, by helping those two people who were faced with incredible suffering to find “meaning”, and I
  • 13.
    13 emphasise, their ownmeaning, rather than an imposed meaning, they were able to rise above their circumstances, even though those circumstances were not changeable in that moment. Finding one’s own meaning in addressing the housing crisis and its related mental health difficulties is key. Why? To answer this, Frankl quotes Nietzsche, “When we know the “why” of what we do, we can overcome almost any “how”” (Frankl, 2006). To say, “That’s the way it is”, or “We are where we are”, or to wait for someone else to do something is of no help in the current housing crisis. To refer to Frankl again in the Youtube video, “Viktor Frankl – Search for Meaning – 1972 – with captions”, he applies his approach to Psychotherapy by referring to Goethe, by stating that if you take a person (in crisis) as they are, you make them worse. However if you take that person as they should be, you make them capable of becoming what they can be. Similarly, I believe if we as a nation take the housing crisis and its related mental health difficulties as it is, it will become worse. If we take housing and mental health as it should be, we make it capable of becoming what it can be. Hence the following quote, “Making these changes has little to do with budgets and more to do with culture and behaviour change. In fact, today’s lack of funding is forcing different thinking and more openness to try something new. The places that are making progress are those with strong leadership and the will to try something different” Alex Whinnom, Chief Executive, Greater Manchester Centre for Voluntary Organisation (Realising the Value, 2016) There are many ways in which the population of Ireland can make a meaningful difference to the housing crisis and its related mental health difficulties. The following are some examples which are also visually reflected in the diagram on page 19 of this document; In relation to; People with mental health difficulties whose mental health can recover with a change of living circumstances:  Assessment by professionals, such as mental health professionals, Primary Care teams and GP’s show that a change of living circumstances can help prevent mental health relapse and / or can promote mental health recovery  Individual assessed indicates their housing preference to promote their mental health recovery, e.g. via the HPAS assessment tool (Cowman, 2012).  Individual takes available steps to promote their own mental health recovery, even if it takes time for their accommodation needs to be met. Taking such steps is not only helpful for the individual, but also allows supportive statutory and community organisations to make reference to potential landlords that the individual is capable of promoting their recovery and therefore maintaining their tenancy.
  • 14.
    14 HSE Mental HealthTeams, Primary Care Teams and GP’s:  Assessment by professionals, such as mental health professionals, Primary Care teams and GP’s show that a change of living circumstances can help prevent mental health relapse and / or can promote mental health recovery  These would need to assess the relationship between “housing needs”, in the broader sense, to mental health recovery and relapse prevention. They would also need to be willing to support people with a mental health disability to maintain their mental health recovery in their new accommodation. As well as following national policy, such support is crucial for reassuring potential landlords that tenancies are sustainable. Local Authorities:  Local Authorities to recognise the assessments of the above professionals, and the “housing needs” of people with a mental health disability in the broader sense, even if the individuals assessed do not meet the traditional criteria for social housing.  Local Authorities to recommend people with the broader definition of “housing need” for HAP (or another form of rental support) to the Dept of Social Protection, without removing them from the housing lists. Dept of Social Protection:  The Dept of Social Protection to recognise the assessments of the above professionals, and the “housing needs”, in the broader sense, of people with mental health difficulties, even if the individuals assessed do not meet the traditional criteria for social housing.  The Dept of Social Protection to provide those with a “housing need”, in the broader sense, with HAP (or another form of rental support), in order to promote their mental health recovery and prevent mental health relapse. Property Investors:  Understandably, property investors are in business to earn a profit, as is the case with all businesses. However, many businesses also pursue an ethos of philanthropy and believe that business can work to support those who are less fortunate in society, hence their involvement in charity work. Property investors may be willing to offer some property for rent to people vulnerable to the housing crisis to prevent mental health difficulties from increasing or to promote mental health recovery, at affordable and sustainable costs. It would be important to reassure such companies around the
  • 15.
    15 sustainability of suchtenancies with appropriate services to support the mental health recovery of the tenants. Community and Voluntary Organisations:  Community and Voluntary organisations have a foothold in communities, serve a meaningful purpose within communities, and have a well established relationship with the general population in these communities. This being the case, they can reach the population who would be willing to rent a room in their homes to people with a mental health disability in order to promote their mental health recovery. The Citizens Information Board (November, 2016) refers to the “Rent a room scheme” and outlines tax breaks for people who do this. People may also be willing to rent temporary appropriate accommodation in their back gardens, if they have one.  Community and voluntary organisations have a role in tackling stigma, stereotypes and misunderstanding around mental health. With one in four of the population experiencing a mental health disability (Government of Ireland, 2006), it is probably fair to suggest that the vast majority of the population of Ireland have a family member, relative or neighbour who experiences mental ill health (if they do not experience it themselves), and will agree with the assertion that the vast majority of people who experience mental ill health are not dangerous. In this way, community and voluntary organisations can reach out to members of the community who would be willing to rent a room, or temporary appropriate accommodation in their back garden to a person whose mental health recovery is assessed to be linked to their “housing need” in the broader sense.  Community and voluntary organisations could host community meetings of potential landlords. In this way, potential landlords could express their needs and define ways in which they would require supports, e.g. knowledge about the rights and responsibilities of landlords and tenants, how to find suitable tenants, how to ensure mental health support for tenants. Similarly, meetings could be held for potential tenants where they can learn about the rights and responsibilities as tenants and landlords, become aware of the needs of landlords as well as their own. Ultimately, community organisations can play a meaningful role in the development of confidence for both landlords and tenants.  Potential Landlords and tenants getting to know each other through meetings where each could get a sense of each other and get an idea as to whether or not a tenancy could work out. Following this, where it is felt by both parties that a tenancy could work out, further meetings could follow to support the development of that tenancy. This would give confidence to both landlord and tenant about the sustainability of the tenancy.
  • 16.
    16 Individuals in communities: Individuals can link in with supportive community development organisations by supporting them to organise and advertise focus groups and meetings in relation to addressing the housing crisis and related mental health issues.  Individuals can educate themselves in relation to the housing crisis and mental health difficulties. This will help to overcome misunderstandings and related stigma, which helps the promotion of mental health recovery in the community and across the nation.  Individuals can bring their own meaningful solutions to community development organisations who address the housing crisis and related mental health difficulties, based on their own knowledge and lived experience in the community. They will have a sense of what will work locally.  Individuals may know key personnel in business or politics as well as neighbours who will be willing to support local initiatives.  Individuals may consider renting a room in their home, or a temporary suitable structure (with planning permission) in their back garden to a tenant, if they feel informed, supported and assured around the responsibilities of becoming a landlord, and if they have the opportunity to get to know a potential tenant via a community development initiative. A United Approach by Statutory, Voluntary and Private Agencies: A united community development approach by statutory, voluntary and private agencies, including those mentioned under the heading of “Make a meaningful change? “Yes we will!”, could be taken in order to provide this meaningful temporary solution to the housing crisis at local level, and could also be applied at national level, while the Government aims to resolve the housing crisis over the coming years by 2020. On the 23rd November 2016, Mr Simon Coveney, TD, Minister for Housing, Planning, Community and Local Government, addressed the “Our Communities National Forum” at IMMA in Kilmainham, Dublin 8. During his address, Minister Coveney acknowledged the difficulties in resolving the housing crisis. He also acknowledged the imperfection of the Government’s Policy around housing, and in line with the same policy, he stated that he would welcome contact from communities that would be in a position to offer proposals around how to manage the housing crisis. In response to this welcome offer, this document stands as one such proposal. At the above mentioned Forums, “Our Communities National Forum” and the “Ballyfermot Chapleizod Homeless Forum”, questions were asked as to how statutory and voluntary agencies could work together. While in attendance at both occasions, I recommended “Spreading Change: A guide to enabling the spread of person – and community – centred approaches for health and wellbeing” (Realising the Value, September 2016), which is a framework that outlines how statutory and voluntary agencies can work together in order to promote positive change. I also believe that it is possible to include private agencies, if they
  • 17.
    17 so wish, ina meaningful way in this framework. At the centre of this framework is “EAST”, which stands for,  Make it Easy  Make it Attractive  Make it Social  Make it Timely Making it Easy: For example, potential landlords who are willing to rent a room need information and support. This could be done with a potential landlord’s focus group at a community centre, where needs are expressed and information and support is available through the agencies who are experts in this area Potential tenants could also have a focus group, also where needs, information and supports are expressed and available. When both groups have gained confidence, they could meet and be supported to develop meaningful and sustainable tenancy arrangements at a temporary level while the Government attempts to find a permanent solution to the housing crisis. Making it Attractive: For potential landlords and tenants, being informed and feeling supported makes the possibility of success a greater reality. Potential landlords have the opportunity to make an income at a reduced tax rate if they rent a room in their home. Potential tenants have a reduction in risk to mental health relapse as they have accommodation appropriate to mental health recovery. Both groups feel supported to succeed. People from both groups get a chance to know each other before any tenancy agreement is reached, and by doing this, they get an opportunity to figure out for themselves whether or not the tenancy could work. Pressure on Local Authorities is temporarily eased until more housing is available. Pressure on tenants is eased if the Dept of Social Protection agrees to pay a rent supplement to anyone availing of this scheme, and if the Local Authorities do not remove tenants from the housing lists. People’s mental health has an opportunity to recover, easing pressure on Mental Health Services, Primary Care and GPs Making it Social: The above, making it easy and attractive, provide ample opportunities for making it social. This proposal would bring together individuals from state organisations, voluntary organisations, and the community and allow them to work together for their common benefit and the benefit of potential landlords and tenants. Organisations committed to community development have great experience in this area.
  • 18.
    18 Making it Timely: Atthe Ballyfermot Chapleizod Homeless Forum on 28th November 2016, Fr Peter Mc Verry stated that an average of 85 families per month in 2016 have become homeless, compared to 8 families per month in 2012. In addition to families, an average of 7 individual people per day have become homeless in 2016. Also, he stated that “homelessness is accompanied by hopelessness”. Statements by others at the same Forum referred to the deterioration of mental health amongst the homeless and those vulnerable to homelessness. This suggests the potential of an upcoming crisis in mental health nationally unless the housing crisis is resolved quickly. It will take a number of years to build the houses outlined in the Construction 2020 policy. Timely responses by communities can help the situation from worsening in the coming years while the Government looks to a permanent resolution of the housing crisis. In addition, by responding in a timely manner, communities can play their role in supporting the recovery of mental health issues that accompany the housing crisis. This document outlines a framework for tangible realistic success. Conclusion: The temporary solution to the housing crisis, and the prevention of mental health difficulties that accompany the housing crisis, offered in this document, while the Government reaches a more permanent solution, needs to be acted on meaningfully, and in a timely manner without being grinded to a halt by the weight of bureaucracy and so called “red tape”. Overcoming what Mr Eddie Molloy refers to as “implementation deficit disorder” (2011) is crucial to its success. Molloy (2011) states that to say, “Yes we can!” is a statement of competence. It is believable, yes we can put this plan into action. Moreover, Molloy (2011) also states that “Yes we will!” is a statement of commitment, and that it answers an existential question as to what our values are and who we are. In addition, it is an expression of what is meaningful to us, and with clarity as to the “why”, the “how” can be overcome. Therefore, the framework in this document outlines where we as a nation, with the support of the Government and its Departments, and with the support of communities and individuals, can address the housing crisis in a meaningful way, with calmness, vision and will power, on a temporary basis while more permanent solutions by the Government are in development in the coming years. To respond by “Yes we will”, as Molloy (2011) recommends, is “your call” (Molloy, 2011), or in other words, it’s our collective call.
  • 19.
    19 “Make a meaningfulchange? “Yes we will!” (summary sheet) The arrows indicate lines of Communication HSE Mental Health Teams / GP / Primary Care Teams Assess link between person’s / family’s mental health and housing needs. Support mental health needs in order to sustain tenancies Local Authorities Assess housing needs based on broader definition. Provide housing needs or provide letter recommending HAP without removing assessed from housing list Property Investors May agree to provide affordable and sustainable accommodation to support mental health recovery Person / Family Assessed Mental health recovery is linked to housing needs being met Dept of Social Protection Provide rental supports where the person / family cannot afford rent Individuals May consider renting a room in their home, or suitable structure in their back garden May support their community organisation by organising / supporting events May provide local knowledge on addressing the issue in their locality Community and Voluntary Organisations To reach out to communities, both people with housing / mental health needs, and those willing to help in meaningful ways Provide meeting space for focus groups and the establishment of potential tenancy agreements for both potential landlords and tenants Expert Groups To inform potential landlords and tenants of their rights and responsibilities via community focus groups and events, so that both feel informed and supported
  • 20.
    20 References Citizens Information Board(November, 2016) “Relate: The journal of developments in social services, policy and legislation in Ireland” Volume 43: issue 11, November 2016, Citizens Information Board-Information-Advice-Advocacy. Construction 2020, A Strategy for a Renewed Construction Sector – Department’s Role, http://www.housing.gov.ie/housing/construction-2020-strategy/construction-2020-dep... (08/11/2016) Cowman, J. (October 2012) “The Housing Preference and Assessment Survey: an instrument to describe the subjective housing and support needs of mental health service users.”John Cowman, Mental Health Social Worker, Dublin West/South West Mental Health Services. Department of the Environment, Community and Local Government (October 2011) “National Housing Strategy for People with a Disability 2011 – 2016” Frankl, V. (2006) Man’s Search For Meaning, Beacon Press, Boston. Frankl, V. (27th Oct 2011) Finding Meaning in Difficult Times (Interview with Dr Frankl) https://www.youtube.com/watch?v=LlC2OdnhIiQ Frankl, V. (1st Sept 2010) Viktor Frankl – Search for Meaning – 1972 – with captions https://www.youtube.com/watch?v=R_bjOeECpjI Housing Policy (2016) http://www.housing.gov.ie/housing/housing-policy 08/11/2016. Human Rights and Equal Opportunities Commission (1993) Human Rights and Mental Illness: Report of the National Inquiry into the Human Rights of People with Mental Illness - Volume 1. Canberra: Australian Government Publishing Service. Molloy, E. (23rd July 2011) Youtube Video: The Wheel, https://www.youtube.com/watch?v=oirt-j1N6s4 Realising the Value (September 2016) “Spreading Change: A guide to enabling the spread of person – and community – centred approaches for health and wellbeing”, Creative Commons Attribution NonCommercial-ShareAlike 4.0 International Licence http://www.health.org.uk/publication/spreading-change Stabilising Rents, Boosting Supply (November 2015), http://www.housing.gov.ie/housing/private- rented-housing/rent-certainty/new-deal-te... (08/11/2016) www.housing.gov.ie www.cso.ie