Strategic Business Proposal
For
For:
Live Nation Entertainment, Inc.
Prepared On:
April 19, 2021
Prepared By:
Badum Maaloo
Joshua Olson
Yolanda Ward
Janelle Monsanto
Gabe Millet
Marquis Tarver
Instructor Name:
Annie Quaile
Strategic Business Proposal 2
Introduction
Executive Summary
For years, Live Nation business model has been centered around Live events and Ticket Selling.
In March 2020, the COVID19 pandemic struct and all of a sudden, the World stood still and
entire everyone was quarantined at home. Live Nation Entertainment, like many other
businesses, needed to adapt in order to outlast a virus we knew nothing about. More than a year
into the pandemic and those businesses that seized the opportunity to reach a new digital
audience by taking their business online or virtual space outlast those that did not.
Before the pandemic Live Nation has amounted a massive total of 98 million annual fans, hosted
40,000 concerts a year and over 100 festivals. Along with over 200 venues in 40 countries, they
also represent more than 4,000 artists. However, none of that could stop the finance bleed caused
by live/outdoor events shut down.
We analyze the current organizational structure at Live Nation and its external business climate
in order to determine the best strategy in generating profit for the company without
overspending.
Operation will detail the organization structure, staffing, operation expenses, among other
operational needs. A marketing plan will explain the promotional strategy (campaign and tactics)
necessary to carry out our plan. We’ve also outline type of insurances needed, risk and liability
procedures/guidelines, type of contracts and any regulations the organization will need to follow.
in the end, the appendix will showcase our solution, sales projections, income statement and
expenses will look like from year 1 to 3.
Strategic Business Proposal 3
1: Organizational Challenge& Solution
OrganizationalChallenges
Live Nation and many other ticket selling companies were impacted by Covid-19. The whole
entertainment industry was impacted by the virus and some companies are still impacted from it
even a year later. Most companies are trying out innovative solutions to help their business get
back on their feet. Due to the pandemic many events were canceled. Some events are still not
open yet. During the pandemic Live Nation had an issue with their customers. Teams and ticket
merchants are refusing to issue refunds for games which are not going to be played as scheduled.
There are two proposed classes, one for people who bought regular season tickets directly from
the teams and other for tickets bought on the secondary market. The claims include civil
conspiracy and unjust enrichment, and they want full restitution and an injunction ordering
defendant to notify customers of their rights and preventing them from denying future refunds
related to the pandemic (Billboard 2020). Another suite against Live Nation and Ticketmaster
over the refund policy for concert tickets as well. On March 14th they changed the policy saying
no refunds allowed if the event is postponed, cancelled, or reschedule. Live Nation reported a
95% drop in revenue in its third quarter compared to the same time last year 2019. In 2020 Live
Nations revenue was $154 million in the third quarter. In 2019 their revenue for the third quarter
was over $3 billion (about $9 per person in the US). They reported that they lost $173 million for
loss of live music business and $142 million loss from ticketing. When a company loses its
business dramatically it can impact the company's revenue and could even lead to bankruptcy
(Rolling Stone, 2020). Live Nation also plans to cut 20% of the artist pay this year. (2021) If a
concert is cancelled by a promoter as a results of poor ticket sales it would now only offer the
artist 25% of the guarantee, instead of the 100% promoters are currently expected to pay
(Musicradar 2021).
ProposedSolution
Among the devastations of COVID19 came the need for companies to be more creative to reach
current and new customers. Businesses that could not adapt are no longer operating today. Since
Covid started in March 2020, Live Nation Entertainment, Inc. has had concert cancelations,
Lawsuits, and unhappy shareholders that need to generate revenue with low to little expenses.
Live Nation is adapting to the pandemic, however, the time and opportunity eSport.
According to their 2020 financial report, concert revenue was down 84% compared to 2019.
Within that same period, the eSport industry has grown tremendously and is poised to grow by
$1.4 billion (about $4 per person in the US) within the next 4 years (Technavio Research, 2020).
The self-isolation brought on by Covid19 pandemic made it more evident that “live event” does
not and should not always require leaving the house. This unique period is the opportune time for
Strategic Business Proposal 4
Live Nation Entertainment, Inc. to enter the eSport Industry, hosting and coordinating Virtual
Reality and Live entertainment to an entirely new group of individuals that also enjoy events but,
from the comfort of their homes. Like gamers. Live Nation could soon position itself to be the
world leaders in eSport entertainment through creating and coordinating Live and Virtual Reality
eSport tournaments and Virtual Reality concerts.
Virtual events have been adopted by many companies since early covid. eSport teams use it for
tournaments and Insomniac turned the 2020 EDC into a virtual universe. According to
insomniac, it allowed their DJs to design their own sets and interact with the audience more. Live
Nation Entertainment, however, will create and coordinate eSport tournaments and concerts in
the Virtual Reality space. Virtual Reality concerts is an extension of the live experience, not a
replacement for live converts. This first service has low setup cost and it’s a flexible way for
Live Nation to generate a new stream of revenue by repurpose a service they already provide to
reach individuals that already love music and watching concerts from the comfort of their homes.
As well as those that won’t be quite ready to rejoin society, post covid.
Live Nation’s Virtual Reality tournaments will be quarterly competitions for individuals and
teams to qualify for the annual Live tournament. Esports has been growing since 2016 but “the
pandemic has hit many industries hard, with people seeking entertainment at home during
successive rounds of restrictions, the gaming sector has been one of the few to experience an
unprecedented boom” (TRTWorld, 2021). Besides fees from virtual tournaments, this pandemic
proof solution is a service that’ll will attract advertisers, sponsors, and other entertainment
affiliates to take part. Unlike Live events, participating in the VR concerts or VR tournaments is
not limited by geography.
The Live Tournament will take place once a year at any of Live Nation’s 143 venue across the
United State or any of the other 80 venues they own overseas. Gamers worldwide have competed
all year to qualify for this tournament, the Live tournament will be grand. It’ll include Live artist
performance, sponsor activation zones (higher fee to advertise at live tournament), team sections
(for team sports), and more prices for winners and participants from qualifying stages, and much
more. eSport tournaments are currently tailored to a specific game (Halo and Rocket League),
console (Xbox, PlayStation, Wii, Oculus) or genre (team, racing, sports). Gamers want to
compete, and they are willing to pay for it. Our solution allows Live Nation Entertainment Inc to
begin by following that model and
There are companies that provide these services individually. But Live Nation is the only one
that already has a reputation in live entertainment and owns the most venues, a label, and
ticketing service. That competitive advantage exactly why they are positioned to be the world
leaders in Esports Live & Virtual Reality Tournaments, and Virtual Reality Concerts.
Strategic Business Proposal 5
2: Environmental Scan
Internal Strengths & Weaknesses
OrganizationalStrengths
Live Nation has many strengths to assist them in doing everyday business, they have acquired
Ticketmaster, a ticket selling website that provides ticket to people across the globe. Live Nation
also has their own Label so, they acquire incredibly talented artists and either build them using
A&R or they already have a following and just wanted to have a manager that books gigs at good
venues. Live Nation has over 100 venues in the United States, they have had over 86 million
attend their events in 2017 and has hosted events in over 40 different countries. From 2012 and
2018 they gained more than 4 billion dollars (about $12 per person in the US) in annual revenue,
in 2018 they reached 10.787 billion dollars (about $33 per person in the US). With over 37
thousand employees (about twice the seating capacity of Madison Square Garden) Live Nation’s
name and brand will still be spread across the globe with their artists putting out music and Live
Nation doing more online shows, their name will not go anywhere.
OrganizationalWeaknesses
Live Nation for how well they conduct business and have made a name for themselves, they do
have some tiny flaws. From 2014- 2018 they have reported net losses of income for 3 out of
those five years. In 2018 they have seemed to figure out the problem, but now there is a new
problem that has arisen, COVID. Now since people are mandated to stay indoors and social
distance, live event businesses has suffered, like Live Nation. They made a system for making
some income during the pandemic, selling virtual tickets for people to see live streams of events
featuring a few things not just music. But this is not going to pay the bills during a pandemic,
Live Nation reported a third-quarter revenue loss of 173 from its concert business and 142
million from ticketing in 2020. If one thing in their system fails it seems the whole system comes
crashing down with it, there needs to be diversity in the income pool, from different activities,
the way events are thrown or even run another business on top of the others to increase income
streams.
TargetMarket
Strategic Business Proposal 6
With our solution in mind, the customer we are trying to reach with this proposal lives in North
America. The customer is 18-28 years old, with an annual income of $25,000. He is Caucasian,
with a relaxed mentality and tends to make friends easily. Our customer is a full-time retail
associate, he would have interest such as Netflix, Hulu, comedy shows like Jackass, Brooklyn
nine-nine, Family Guy, Rick & Morty. He would shop at Zumiez, GameStop, Target, Walmart
and eat at places like Dominos or McDonalds so his focus can stay on the video game. The
customer is influenced by Twitter, celebrities, influencers, and youtubers. The customer wants to
be able to experience the sensation of a live show while under the comfort of his home. He needs
a lag free environment that is judgement free. This allows for the customer to enjoy friendly
competition. Our customer would be motivated to buy this service, because it meets their wants
and needs. Due to the outbreak of COVID-19 the customer will remain in the safety of his home
with all the rewards and benefits of attending a live show through the virtual event. The customer
would be able to attend the live events through his console of choice. The console would be
specific to the desired event. He would be considered a moderate user as he would buy the
service every so often. The most suitable advertising for this demographic would be social media
advertisements. Currently technology plays a significant role in the world.
Our secondary target customer we are trying to reach with this proposal also lives in North
America. The target customer is 13-17 years old. We decided to use this target customer since
the customer is easily influenced by social media (Teens, Social Media & Technology
, 2021). This target customer is Caucasian, has an extrovertive personality (Introvert Daily).
They are full time students and have interest in video games such as Fortnite, 2K, and Minecraft.
They are more likely to eat home cooked meals from parents. They are influenced by social
media and things that are currently trending in the world. The purpose of choosing this target
customer is to target the parents with working jobs to buy them what they want. This would fit
the parent’s needs of the target customer to keep them on track.
External Business Climate
 Political- U.S Security and Exchange Commission, Cybersecurity and
Infrastructure, and Homeland Security
 Economic- Cost reduction, stimulus payments, credit card spending
 Social- Awareness and viewership
 Technological- PC gaming, mobile gaming, console gaming, and virtual reality
There are a lot of regulations and policies that Live Nation needs to follow before any event is
put on and must be considered. Live Nation Entertainment, Inc. is regulated by the U.S. Security
and Exchange Commission and incorporated in the state of Delaware. Live Nation
Entertainment, Inc is primarily in the business of services-amusement and recreation services.
Due to all the issues with the internet on November 16, 2018, President Trump signed into
law the Cybersecurity and Infrastructure Security Agency Act of 2018 which is run by Homeland
Security (Homeland Security, 2021). This landmark legislation elevates the mission of the
Strategic Business Proposal 7
former National Protection and Programs Directorate within DHS and establishes the
Cybersecurity and Infrastructure Security Agency.
During 2020 Live Nation had $950 million in cost reduction, $1.65. billion is cash savings, and
83% of fans continued to hold onto their tickets (PR Newswire, 2021). People are used to being a
homebody. According to McKinsey & Company, the move to a homebody economy, and shock
to loyalty shows new signs point to the beginning of spend recovery. Credit-card spend reflects
elements of growth, and more than half of US consumers expect to spend extra to treat
themselves starting now and continuing post-COVID-19. In addition, out-of-home activity and
spend intent is accelerating among those who have been vaccinated. Live Nation expects to
resume normal operations around the Summer of 2021, with the company indicating that ticket
sales should be scaling-up over the quarters leading up to these shows (Trefis Team, 2020).
Esports had a global audience of $443 million, 3.3x higher than what it was in 2012 (Esportz
Network, 2020). With this third round of stimulus checks coming out people are having more
disposable income to spend on entertainment.
Even though Esports is a new up and coming sport it is growing rapidly one of the social and
cultural trends with Esports is their awareness which includes consumption, investment, and
sponsorship. A lot of people think that Esports is not a sport. The players are not professional
athletes, and the teams are not pros. The main reason is that gaming is no physical exercise sport.
Another reason is that Esports is a niche market and does not spread much like traditional sports.
Even though so many people watch the online tournaments, it has no potential, and it is just an
entertaining video game that costs a lot to sponsor. Traditional sports leagues such as the NBA
and NFL are creating leagues and starting to have game tournaments. Robert Kraft, owner of the
New England Patriots, has invested in an Esports team for Blizzard’s Overwatch videogame
league. Such brands like Samsung are sponsoring teams and marketers are recognizing Esports
as a new opportunity to reach young digital consumers. Their viewership's are expected to grow
at a 9% compound annual growth rate (Reyes, 2021). A lot of gamers subscribe to gaming
platforms. Esports fans are more likely to spend time engaging with esports over traditional
sports – Twitch fans significantly so, with 70% dedicating more time to Esports than traditional.
Over 60% of Twitch Esports fans engage with gaming personalities daily, and one in three
viewed at least five hours of live Fortnite video content on Twitch in the past year (Nielsen
Holding, 2018).
The current technologically advancements in esports are mobile gaming, console gaming, PC
gaming, and virtual reality. The majority of Esports are played on PCs, due to the superior game
control offered by a keyboard and mouse combination, and the ability to customize components.
Windows 10 Home, Intel® Core™ Processor i9-10900KF, GeForce RTX™ 3070 8GB GDDR6,
16GB DDR4/3000MHz RAM, MSI Z590 PRO WiFi ATX Motherboard, and 500GB M.2
NVMe SSD + 2TB HDD are the PC’s that are played on at most competitions. Most players do
not usually get a choice as to what they play on during competitions. Mobile Esports is expected
to increase drastically in the next three years. Mobile Esports is quickly growing in Southeast
Asia and Latin America. For mobile gaming to work in esports it may require a fundamental
shift that guarantees that the highest-value customers will download the games in question, and
that smartphones will be accepted as a platform by gamers. In the short term, mobile games will
continue to be used as effective time wasters. Console-based Esports is expected to remain
Strategic Business Proposal 8
limited to titles such as Call of Duty, FIFA, Super Smash Bros, and Halo over the next three
years (Verdict, 2020). Console gaming is going to face a lot of competition from mobile and PC
gaming. Xbox, PlayStation, Nintendo Switch, and Switch Lite are the main console used by
gamers. Virtual reality gaming is a new market in Esports. Virtual reality is a perfect platform for
esports to create a healthier community and Esports gives virtual reality a perfect opportunity to
shine. Virtual reality is not only for players, but fans can also use it to get a better point-of-view
and overall feel of the game. This experience allows fans to immerse themselves in a higher level
of immersion and make them more emotionally involved in Esports.
Competitors
Activision Blizzard, Tencent Holdings, Electronic Arts (EA) are the three competitors that I
chose to highlight in this section, while pointing out some of the advantages they have in the
industry already. Activision Blizzard is currently a major company in the esports industry.
Activision has around 6 game franchises that are popular among esports competitors. Activision
Blizzard has one of the strongest catalogs when looking at gaming franchises, they are ultra-
impressive history of creating new intellectual properties, and they are at the forefront of creating
organized Esports leagues that have attracted professional ownership, broadcast partners, and
even advertisers. This would be a direct competitor to Live Nation as they move towards diving
into the Esports world. Activision Blizzard holds the upper hand on several things as far as
competition goes, the first being the game franchises that they have and are already producing
Esports tournaments. The second thing they have the upper hand with is they have companies
who are willing to go out on a limb and sponsor teams playing a specific game from this
company. The last thing is that they have a firm hold on the market, they have the trust of the
players, teams, and so forth that the Esports tournaments or leagues are going to be run correctly.
Tencent Holdings is another strong Esports company that is also a leading company among
esports competitors. Tencent Holdings has around 4 game franchises that are extremely popular
among competitors with the top franchise being Fortnite. Tencent Holdings also owns and
operates streaming and social media platforms that help bolster its Esports efforts and overall
business. The advantages Tencent Holdings has that can help them win when Live Nation breaks
into the market is the same as Activision Blizzard, but they have another huge advantage that
Live Nation needs to overcome. This advantage is that they own and operate a streaming and
social media platform. This is huge because they do not need anything else and all the money
from these events is going straight to Tencent Holdings and there is no middleman.
Electronic Arts (EA) is another strong competitor that has 5 game franchises that are popular
among competitors. EA is the leader in sports-game genre, they have a strength in licensed
content which creates a bridge to fans of established sports franchises to Esports space.
Electronic Arts has licensed to many sports leagues across all sports and in just that one category
it gives them a leg up on any new competitor coming into the market. They also have a proven
method in gaining new fans with the licensed deals they provide every year.
Strategic Business Proposal 9
3: Strategy Implementation:
Operations
Organizational Structure
Esports is a very popular competition using video games. Including professional players. Esports
will be new to Live Nation. When a business does something new or makes changes, that can be
an eye catcher to consumers. Also, some people prefer virtual events currently because it’s a
safer way to interact with others. This will promote Esports and virtual events. Live Nation can
earn more business which will be great. Considering that Live Nation lost $173 million for loss
of live music business and $142 million loss from ticketing. Live Nation also mentioned a 95%
drop in revenue in their 3rd quarter compared to the previous year. It can show that Live Nation is
adapting to the covid-19 pandemic and that they will take safe precautions with the current
events. Going virtual. Adding Esports to the company. This will improve revenue because people
are interested in virtual events. Kathy Willard is the chief financial officer at Live Nation. She
Strategic Business Proposal 10
could help out with the budgets. Jackie Beato Is the executive vice president of operations.
Jackie guides the company and its core operating business. Also, global communications and
investors relations. Joe Berchtold is the president of Live Nation. He leads the company’s
performance improvement. He can keep track of how well the marketing is going or how the
idea is going in general. He also oversees multiple of the corporate functions. Chief executive
officer & President Michael Rapino led the transformation of Live Nation into the number one
live music brand in the world. (Live Nation Entertainment) Michael Rapino could approve the
idea for Live Nation.
Staffing Needs
Extra staff needed for an Esports virtual event. Live Nation will need a lighting crew. The
average hourly pay for a theatrical lighting technician is $16.16. Sound technicians make around
$14.06-$20.80 an hour. Average tv or radio host salary is $59,728 per year. Around 3-4 people
per assignment would be enough hands-on deck.
Additional OperationalNeeds
In order to include this service into Live Nations arsenal of well-known businesses, there must be
a few adjustments. Due to COVID-19 being a part of our daily lives for almost two years now
the industry must adjust and so do the ways of providing a service or hosting an event. They
must reduce live seating, include social distancing standards, increase the number of janitorial
staff and have hand sanitizing stations accessible everywhere. Ticketmaster (a Live Nation
owned ticketing site) has plans to implement a precaution for COVID-19, after purchasing a
ticket, the holder will have to verify if they have received the vaccine or if they had been tested
negative for 24-72 hours before an event (BBC, 2020). Outside of COVID-19 there is a couple of
little things to make sure of. Plentiful outlets for any number of things, extra extension cables,
strong Wi-Fi signal for the players and staff, a very skilled team of electronic technicians, and
the Wi-Fi company’s number on speed dial. Since Live Nation has over 500 venues nationwide,
they have access to smaller venues that will serve the purpose of solely streaming the event.
With their venues reaching approximately 25,000 - 50,000 square feet, hand sanitizer stations
should have 3 hand sanitizers each and there should be around 2 stations that are in eyesight of
each other for the staff and players around the venue. The stations would cost $525 each, in total
each venue would cost approximately $10,500 each event.
(Notes: the price of Wi-Fi will vary depending on which service provider and package the venue
currently has. Cost of paying technicians is, depending on how many techs are there, how long
they are staying, and how proficient they are in solving tech problems.)
OperationalExpenses
Strategic Business Proposal 11
Fill out these charts with a list of expenses you will need for each year. Add or remove lines and
adjust column size to the sections as needed.
Year 1
Expense Item Number
Needed
Cost Research
Support and
Citation
 Hand
Sanitizer
Stations
 Extension
Cables
 Hand
Sanitizer
(Refill)
 ~20
each
event
 10
 20 to
refill
every
station.
 $10,500 each event
 $189.90
 $258.60
Citation was
provided.
Strategic Business Proposal 12
  
Year 2
Expense Item Number Needed Cost ResearchSupport and
Citation
 Hand
Sanitizer
(Refill)
 20 to refill
every
station.
 $258.60
Year 3
Expense Item Number
Needed
Cost ResearchSupport and Citation
 Hand
Sanitizer
(Refill)
 Extension
Cables
 20 to
refill
every
station.
 10
$258.60
$189.90

Once this section is complete, use the Expense tab on the Financial Workbook to list these items
and a cost for the project budget. These costs will fall under the following categories in the
workbook: Employees, New Location, Equipment, and Professional Services.
Strategic Business Proposal 13
4: Strategy Implementation:
Marketing
Promotion Strategy
The promotional strategy that we have put together is geared mostly toward online. We have also
included a promotional strategy that is face to face with potential customers and players.
Promotional Category1: Online (SocialMedia & Google AdWords)
The first strategy is online and is focused on social media and Google AdWords. The ads on
social media will be strategically placed so they are not overwhelming to the consumers. The
Google Ads will follow the same strategy. The ads will alternate weeks, so the ads are not
overlapping, and we reach our maximum audience possible.
Campaign Tactic 1: Social media ads
The social media campaigns are going to run for one week each and alternate weeks, so they
don’t overlap. The hashtags that will be used to gain popularity and become recognized will be
#goingvirtual and #livenationgaming, these hashtags will be used on all social media posts. If
new hashtags are thought of then we can start to include them in the posts. The main purpose of
the post is going to be to draw the audience to the Live Nation site for them to purchase tickets or
just learn more about the event. While we have thought of some great hashtags for our posts, we
also have some great quotes for posts and even videos. These quotes include “Go Live with Live
Nation”, “Live Nation has the nation online”, “Your venue is your house”, and “Live Nation is
your nation”.
While we would love for everyone to head over to the site and buy tickets, we know this isn't
possible. We will be interacting with the comments and answering questions that people may
have and direct them to our social media sites.
Campaign Tactic 2: Google AdWords
The Google AdWords is going to follow suit with social media ads except for the hashtags. The
ads will run for a week at a time and the market will be the entire United States. The ads will be
used to drive people to the website to gain information on events and tickets. The Google Ads
will be highly important to drive people to the website in order to get foot traffic which is going
to create buzz in theory. The focus of the ads will be an upcoming event or appearance, it should
read to the effect of “Live Nation is gaming now! Join us for our upcoming event at (Venue
Name)! Click for more information.”
The cost of the ads is mainly up to the budget of whoever is placing the ad. We will try to keep
the cost down as this can get pricey especially if your running lots of ads. The budget for this
will be $25 a day and run for 7 days.
Strategic Business Proposal 14
PromotionalCategory2: Public Relations (Socialmedia post &
Appearances(virtual or Live))
The second strategy focuses on public relations and interacting with consumers via social media
and appearances. The social media platforms that will be used are Instagram, Facebook, Twitter,
and YouTube. The social media posts and messages will be spread out to not overwhelm our
audience just like with the online strategy. The YouTube channel will be most for highlight reels
from events and for trailers of upcoming events. The appearances will happen at least twice a
month and it will require someone within the organization to go on a YouTube channel, morning
news station and promote the event. This could also be just making an appearance on a podcast
and talking about the organization and what we have coming.
Campaign Tactic 1: Social Media Posts
The social media posts will be done daily but the platform that we make the post is going to
change. I have included a short timeline of what it will look like below. While we will be posting
every day, things will be changing also. The part of this is to interact with the people and make
sure they are interacting with us, this includes pictures, questions, and maybe tagging people
who post something about us.
Monday- Facebook Post
This post can be asking that they go visit the website to get more details about an upcoming
event.
Example- This Tuesday Live Nation Gaming is going to at Amway Center for a tournament.
Head over to livenationgaming.com to get your tickets! #goingvirtual #livenationgaming
Tuesday- Instagram Post
This is a post to inform people about us and spread the word.
Wednesday- Twitter Post
This post could be asking people to post a picture of their favorite game to play.
Example- Hey post a picture of you with your favorite game and use #livenationgaming!
Thursday- Facebook Post
This will be a post asking people to like and share our page to their friends or family.
Friday- Instagram Post
Friday will be a Q&A day to answer questions from followers.
Example- Live Nation Gaming wants to know what time of day you play?
Campaign Tactic 2: Appearances either live or virtual
The appearances will be held either online for a podcast or something similar or on television for
a local news show in the market where a tournament is being played. The idea behind this is to
get the word out to the community that this is a fun event and something to do that weekend. We
will also appear on podcast or YouTube channels for gaming related material. The ideal schedule
would follow our events in order to promote them, that could be every other week.
Strategic Business Proposal 15
This is something that will require a little extra work when it comes to getting on a morning
news program, but this is something that will become easier the more, we do it. The other thing
that could make this easier is giving away free tickets for an upcoming event.
PromotionalCategory3: Guerilla Marketing (Streetteams & airport
billboards)
The third marketing strategy that has been chosen is a guerilla marketing type of strategy which
includes street teams and billboards placed within large touristy airports. We will have street
teams strategically placed throughout the country and they will be paid per event or on a contract
basis. The teams will consist of 5 people per team with 1 leader on each team. They will focus on
interacting with consumers at shows, at large public gatherings, and even trade shows.
Campaign Tactic 1: Street Teams
We will have street teams placed throughout the country that promote Live Nation getting an
expansion into virtual events and gaming. The street teams are going to be contracted based, so
they only get paid when they do promotional work for us. The street teams will be based off
where we are having events or Live Nation is hosting an event that fits our target market.
The teams will be made up of one team manager and four team members. They will be paid $75
each for all events. The street teams will be supplied with mini flyers to hand out to people
coming or going to an event in order to promote a future event or just the brand.
Campaign Tactic 2: Airport Billboards
The airport billboards are going to be strategically placed at high tourism airports. These
billboards will promote the expansion that Live Nation is doing and how people can get
involved. The billboards will run for 4 weeks at a time, and we plan on doing 3 of these per year
for at least year one and two. The airports that are being considered are New York area, Orlando,
and Los Angeles or Anaheim.
At most airports you will see the billboard in the middle of a baggage carousel. The boards will
light up also so it will stand out from others.
Marketing Expenses
Year 1
Expens
e Item
Frequen
cy, Size,
Etc.
Cost ResearchSupport and Citation
Social
Media
Ads
26
weeks/
$7,28
0
https://www.facebook.com/business/help/201828586525529?id
=629338044106215
Strategic Business Proposal 16
$40 per
day
Google
AdWor
ds
26
weeks/
$25 per
day
$4,55
0
Ads.google.com
Street
Teams
24
Events/ 5
people
$4,50
0
https://atneventstaffing.com/successful-street-team-promotions/
Airport
Billboa
rds
1
Billboar
d 3x per
year
$22,5
00
https://www.bluelinemedia.com/airport-advertising#rates
Year 2
Expens
e Item
Frequen
cy, Size,
Etc.
Cost ResearchSupport and Citation
Social
Media
Ads
26
weeks/
$40 per
day
$7,28
0
https://www.facebook.com/business/help/201828586525529?id
=629338044106215
Google
AdWor
ds
26
weeks/
$25 per
day
$4,55
0
Ads.google.com
Street
Teams
24
Events/ 5
people
$4,50
0
https://atneventstaffing.com/successful-street-team-promotions/
Airport
Billboa
rds
1
Billboar
d 3x per
year
$22,5
00
https://www.bluelinemedia.com/airport-advertising#rates
Year 3
Expens
e Item
Frequen
cy, Size,
Etc.
Cost ResearchSupport and Citation
Social
Media
Ads
12
weeks/
$40 per
day
$3,36
0
https://www.facebook.com/business/help/201828586525529?id
=629338044106215
Google
AdWor
ds
12
weeks/
$25 per
day
$2,10
0
Ads.google.com
Strategic Business Proposal 17
Street
Teams
12
Events/ 5
people
$2,25
0
https://atneventstaffing.com/successful-street-team-promotions/
Airport
Billboa
rds
1
Billboar
d 2x per
year
$15,0
00
https://www.bluelinemedia.com/airport-advertising#rates
4: Strategy Implementation:
Legal
Risks & Liabilities
Software creators, game developers, publishers, tournament organizers, retailers and players are
having to consider their obligations and potential liability challenges they will experience in the
traditional gaming context. Money laundering has become a big issue in Esports. Games that
allow you exchange currency for in-game currency and allow players to gamble with purchased
in-game currency are likely to be subject to onerous money laundering regulations in multiple
jurisdictions (Leslie, 2020). In order to for players to be safe they must do their due diligence and
take certain steps to protect themselves. To make sure that all things go as planned we are going
to have someone specifically watching all transactions that are being made between the players.
The cost of non-compliance and tax issue are a concern as well. To make sure that all rules are
followed an accountant should be hired to make sure all numbers match up. There are a lot of
risk when it comes to gaming but are not limited to mental health issues, performance enhancing
drugs, match-fixing, gambling, addiction, and cheating. Prior to all events players will need to
take a drug test.
Regulations
Outline regulations such as industry-specific regulatory bodies, licensing, permits, laws, and
government regulations that must be adhered to and explain what steps will be needed to be
taken to address these. Research and in-text citations are expected in this area. iBook
reference – Chapter 6, pages 71 – 80
Every sport has rules and regulations and even though some feel Esports is not a real sport it is.
Esports is governed by the U.S. Security and Exchange Commission. The U.S. Security and
Exchange Commission maintain effective controls over their financial practices, including
establishment of minimum procedures for internal fiscal affairs and the safeguarding of assets
and revenues (N.A.,N.D.). Esports is regulated by the International Esports Federation. To get a
Strategic Business Proposal 18
license in Esports you have to consider three things: league, team, and players. Esports have
taken on the structure of centralized licensing like some of the NBA teams. Because of the rising
popularity of Esports events most publishers sell licenses to esports tournament organizers and
third-party leagues. Depending on where the event is being held the permits and licensing fees
will differ.
Contracts
eSport teams collaborate and partner with many sponsors. Some teams partner with car dealers,
show companies, music groups, and software companies. Esports players typically allow teams
to control their sponsorships for one basic reason, they get things they want more in return.
When it comes to contracts with Live Nation due to COVID-19 they are offering price cuts for
any events that are being put on so at this time there is no specific cost for contracts (Broerman,
2020).
Insurance
Some insurances that will need to be obtained are Directors & Officer’s Insurance, Cyber
liability, Crime insurance, Errors & Omissions, representations, and warranties. These insurances
will be added to the insurances that already exist within Live Nation. The Directors and officers
(D&O) insurance protects Live Nation and its executives from certain claims made against them.
Shareholders, competitors, investors, etc., can sue a company’s directors and officers, putting
their personal assets at stake. D&O insurance protects these assets from lawsuits alleging leaders
of wrongful acts managing the business. Cyber liability protects companies from third-party
lawsuits relating to electric activities (i.e., phishing scams). Plus, it offers many recovery
benefits, supporting data restoration and reimbursement for income lost and payroll spent. We
believe this will be needed due Live Nation going into virtual shows and the raise in cyber theft
(Cybercrime, N.D). Crime liability will be needed whether employees steal from Live Nation, or
when Live Nation receives a forged check or fraudulent wire transaction, money theft happens in
many ways. Crime insurance will guard Live Nation against damages from these crimes.
Professional liability, also known as errors and omission (E&O) insurance, covers companies in
third-party or client lawsuits claiming substandard work or service. Work errors or oversights,
missed deadlines, budget overruns, etc., often result in costly cases — but E&O insurance
responds to these mishaps.
Once this section is complete, fill out any expenses on the financial workbook. If it is mentioned
in the write-up, the costs should be researched and explained here and listed in the
Insurance/Utilities section of the Financial workbook.
Intellectual Property
Strategic Business Proposal 19
We believe that Live Nation would not need to obtain any other copyright, trademark, trade
secrets, or right of publicity. As a large company they already have these documentations and
licenses. They may need to modify these for specific events.
LegalExpenses
Fill out these charts with a list of expenses you will need for each year. Add or remove lines and
adjust column size to the sections as needed.
Year 1
Expense
Item
Frequenc
y or
Quantity
Cost ResearchSupport and Citation
Drug
Testing
Kit
250/yr $1,875 https://haluxdiagnostic.com/drug-test-cups/
Accounta
nt
Annually $40,000 https://www.payscale.com/research/US/Job=Accountant/
Salary
License Per event Will
differ
https://eureka-licensing.com/live-nation/
Permits 200/hr $1600/pe
r 8 hr
event
https://dpr.dc.gov/page/fee-schedule
Insurance 5 $500,00
0/
annual
https://www.jdsupra.com/legalnews/how-much-is-that-d-
o-premium-eye-80572/
Year 2
Expense
Item
Frequen
cy or
Quantity
Cost ResearchSupport and Citation
Drug
Testing
Kit
500/yr $3,750 https://haluxdiagnostic.com/drug-test-cups/
Account
ant
Annually $40,00 https://www.payscale.com/research/US/Job=Accoun
tant/Salary
License Per event Will differ https://eureka-licensing.com/live-nation/
Permits 300/hr $2400/per 8 hr
event
https://dpr.dc.gov/page/fee-schedule
Insuranc
e
5 $500,000/annu
ally
https://www.jdsupra.com/legalnews/how-much-is-
that-d-o-premium-eye-80572/
Year 3
Strategic Business Proposal 20
Expense
Item
Frequen
cy or
Quantit
y
Cost ResearchSupport and Citation
Drug
Testing
Kit
750/yr $5,625 https://haluxdiagnostic.com/drug-test-cups/
Accounta
nt
Annually $40,000 https://www.payscale.com/research/US/Job=Accoun
tant/Salary
License Per event Will differ https://eureka-licensing.com/live-nation/
Permits $400/hr $3200/per 8 hr
event
https://dpr.dc.gov/page/fee-schedule
Insuranc
e
5 $500,000/annu
ally
https://www.jdsupra.com/legalnews/how-much-is-
that-d-o-premium-eye-80572/
Once this section is complete, use the Expense tab on the Financial Workbook to list these items
and a cost for the project budget. These costs will fall under the following categories in the
workbook: Professional Services, Insurances and Utilities.
4: Strategy Implementation:
Sales Projections
Using the sections below, identify how your solution will make money. Explain each
product/service that will be sold, the sale price of each product/service (unit), the number of
units that will be sold each year, and the unit cost to make the product/service (unit). There is
space for three revenue streams, however, you are only required to have one stream. Delete
these instructions once you have reviewed them.
Name of Product/Service – Copy & Paste This Sectionfor Each
Product/Service (Unit)
As mentioned, our proposed solution is Virtual and Live eSport tournaments. Live Nation will
organize 4 virtual tournaments per year. These qualifiers will lead into 1 big final live event
during their first year in ESport. That mean there will be five separate opportunities to bring in
new revenue from ESport tournament fees, ticket sales, ticket upgrades, merchandise sales,
sponsorships and advertisements. Including revenue from food & beverage sales during Live
event.
Tournament Fees & Ticket Sales
Strategic Business Proposal 21
Any one or team participating in our ESport tournament is need to pay an entrée fee. Some
tournament fee can be as high as $70 per individual According to NCSA. But “most amateur and
professional Esports events are between $10-20 per person to participate or spectate (NCSA,
n.d.).” To participate in a Live nation Virtual tournament, a participation fee of $30 per person
must be paid (because qualifiers will include professionals and amateurs). Qualifiers will only
offer General admission tickets option for spectators a $15 as well since its virtual. We
recommend keeping spectator price low on virtual tournaments since its virtual and can be
viewed by millions. Geography will not be a limitation for viewers.
Live Events will not cost anything for they participants. They qualified to be there by paying and
ranking during qualifier tournament. However, Live Event tickets will come in general
admission, general admission plus, and VIP. General admission cost $30 per person and only
allows you admission into the event. General Admission Plus ticket allows guest to bundle entry
plus food & beverage, Alcohol, and/or seat upgrade as bundle options. at $50 per person. Unlike
virtual events, the Live tournament will have VIP ticket available for purchase. VIP tickets will
include added bonuses like in-game add-on/perks, limited time/level game trials, Alcohol, and
seating) and cost $150 per person.
Merchandise Sales
Trends continue to tell us that In-game purchase is not slowing down any time soon. A recent
survey showed “70% of Fortnite players spent money on in-game purchase” (Wessing, (n.d.).
Live Nation virtual events will allow players and spectators to purchase the game or Live Nation
merchandise without leaving the game or their house. Very much like an impulse isle, we expect
merch more gamers will buy merchandise during events if players don’t have to leave the game
to buy game or live nation merchandise. Gamers are known for being brand loyal according to
Glenbia, 2021.
Sponsorship and advertising sales are expected to be one of our top revenue generators. It’ll
provides local, regional, national, and international exposure for companies and brands. There
are three sponsorship tiers available for our virtual tournaments and four tiers are available for
the final Live Tournament.
Concessions
Food and beverage at a Live Nation Live eSport event will be provide vendors and sponsors.
Food will range from finger food and snacks to meal purchases. Beverages include water, juices,
and soda, sports drinks, etc. VIP section will cater a more premium food selection. A sugar rush
can ruin the concentration of a competitive gamer. Their meal must be healthier than guests.
They tending to want “food that’ll help sustain energy, mental focus, and eye health” (Glenbia,
2021).
Unit Volume Explanation
Strategic Business Proposal 22
Our solution is predominately focused on revenue generation through services provide but there
are a few physical income generating products. The unit sold will vary between Virtual and Live
event. In the first year, virtual event registration will be is capped at 300 players per qualifier. If
4 qualifying tournaments is organized per year, we are estimating a total of 1,200 contestants.
eSport viewership skyrocketed from 76 million in 2012 to 253 million in 2019 and expected to
reach 357 million viewers by 2022 (Roundhill investment, 2020). In year 1, we estimate 50,000
– 80,000 viewers per virtual event. Although Live Nation is new to eSport, we are confident in
our estimation due to current trends and popularity of the industry, societal crave for events &
things to do, and they are already having a reputation for organizing spectacular events. company
& brands can choose from 3 different tiers to be a sponsor at Live Nation’s virtual events. To
lower expenses in year one we partner with 7 (4 third tier, 2 second tier, 1 first tier) sponsors. 7
sponsors for 4 virtual means Live Nation will have 28 sponsorship slots to sell.
Top Revenue generators for the Live event are expected to be concessions, ticket sales, and
sponsorships. Between the competitors, VIP and general admission ticket holders, we are
expecting 8,000 – 10,000 guests on location for the final show down. According to British eSport
Association, “games like rocket league have over 19 million players worldwide.” By now we’ve
hosted 4 virtual tournaments, gather 10,000 out of 19 million people that are looking for more
ways to enjoy the game is more than do-able.
Traditionally, eSport was only enjoyed at home, so having concession and spectators is still a
fairly new concept. The number is used to calculate ticket Food & Beverage – eSport is usually
played online so concessions at eSport event is still relatively new. In year one, concessions for
our 8,000 – 10,000 guests will be provided by vendors and sponsors. “Companies like Bang went
from $345 million in sales to $1.1 billion in only a year later in 2019” (Zapp, 2020) through
event sponsorships. Live Nation is a reputable company that other brands are excited to partner
with.
We are only offering 9 sponsorship slots for the Live event. Sponsors from virtual qualifiers will
have a chance to extend their package before making it available to everyone else.
Unit Price Explanation
Unit Price Explanation – Live Nation never organized an eSport tournament. Unit price
calculation is based on industry price for ticket and concessions.
Registration fee - $20
Tickets (virtual)
- General admission $20
- General admission plus ($35)
o Admission and in-game perks (upgrades or power up)
Sponsors (Virtual Event) – 3 tiers (silver, gold, platinum sponsor) in 4 events
Strategic Business Proposal 23
- 5,000 – 4 (4) = 16 = 80,000
- 10,000 – 2 (4) = 8 = 80,000
- 15,000 – 1 (4) = 4 = 60,000
Tickets (Live Event)
- General Admission - $30
o General entry
- General Admission plus - $50
o General entry plus (seating, food & drink, meet and greet/photo ops)
VIP - $150
- VIP seating
- Premium Food and Drink (alcohol limit)
- Alcohol (limit per person)
- Meet and greet/photo ops)
Sponsorship Tiers (Live Event)
- 10,000 (4) = 40,000
- 15,000 (3) = 75,000
- 25,000 (2) = 50,000
Unit Cost Explanation
Explain how much it costs to produce/create each unit. Unit cost typically applies to a product
rather than a service. Provide the research, calculations, and assumptions you used to come up
with the figures you put under Unit Cost of the financial workbook. Research and in-text
citations are expected in this area. iBook reference – Chapter 7, pages 80 – 86
Most of our services have zero to no unit costs. Tickets for virtual events are digital and though
live event tickets can be bought at the door, most are also purchased online. Expenses are kept
low in year one, by outsourcing most if not all concession needs.
Using the Sales Projections tab of the Financial Workbook, insert the unit volume, price, and
cost. Then put this in Appendix 5. In addition, you’ll include your Project Budget as Appendix
6.
Strategic Business Proposal 24
5: Strategy Implementation:
Income Statement
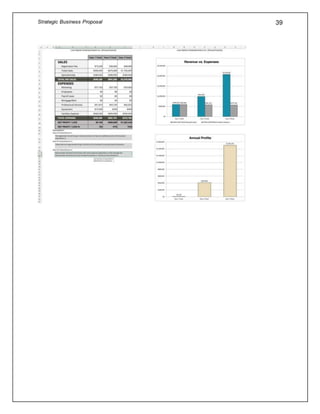
Year one expenses total out to $590,006.5, after legal, marketing, and any other operations
equipment needed. The revenue generated from these events total out to $599,200, ending the
first year with a profit of $9,193. Year two expenses come out to a total of $581,191.60, and the
revenue generated from year two is $991,000 making year two end with a profit of $409,808.40.
Year three expenses were a little less in marketing and more legal heavy due to our street teams
in marketing are cut in half and we promoted 12 weeks in year three instead of 26 weeks of
marketing on Google AdWords and social media. With an increase of drug testing kits in legal
from year two at 500 per year to 750 drug testing kits in year three. Bringing expenses to
$575,756.50 and revenue generated from year three at $2,078,000, ending year three with a
profit of $1,502,243.50.
Include your Income Statement from the Financial Workbook as Appendix 7.
6: Strategy Implementation:
Project Timeline
Every project takes some time to become a reality. It takes time to plan the event, launch party,
the dates for launching the event or product, ect. You have to prepare to make it a reality. Think
about how long this might take. How many people do you have to higher to make this happen?
Do you need to work with a third party? What company/business do you want to work with.
What would be your best option? For Live Nation we are recommending virtual events and
esports virtual events. Due to covid-19 virtual events and meetings have become a very safe way
to stay connected. Esports virtual events would be a great idea for this timeline. I think less than
a year would be enough time to plan this event and launch date. Giving yourself enough time to
plan an event Is one of the keys to a successful event.
Tickets sold for the event would be provided by Live Nation. We need an Esports team to play
at the live event. There are many Live Nation venues to pick from including 40 Below, Ace
Café, Ace of Spades, Fox performing Arts center, FivePoint Amphitheatre, Punch Line Philly.
One of the goals for this project is to give Live Nation a new idea to make their business more
successful. With Covid-19 virtual events are very popular. Esports is a new area for the business
so it will draw in more customers. Which will help the business. eSport lovers will be more
convinced to purchase from Live Nation. Especially if it’s a virtual event. Virtual events are
becoming more popular and it’s a safe way to have fun at an esports event. A budget needs to be
planned out. Looking at marketing expenses, supplies expenses, staff, hosts for the event, which
Strategic Business Proposal 25
platform to use for the virtual experience, lighting, staging, tickets. The goal is to make more
money than we spend. We can’t only count on ticket sales to cover all our expenses and still
make a profit. Merchandise and VIP experiences is a great way to boost sales. Certain games
require special permission to play in an esports tournament setting. Including a large group using
a lot of console. If you don’t get permission to use that certain game from the software company,
then you can get a desist letter from that company. (TOURtech) In order to identify the purpose
and success of this project is to see how many tickets sold to attend the virtual events. Also, any
addition income including merchandise profit. When you look at the results you can tell how
well your event went. Customer reviews are also a plus because you can see it from the
attendee’s perspective. Also watching Live Nation’s social media activity. Also check the sales
numbers.
Pre-Launch
Strategic Business Proposal 26
Preparing for the launch date of this event goes along with the timeline. Once the confirmation
from the tasks beforehand is completed the launch date can be set. Once the launch date is set
then that means marketing can being. Marketing can start because guest need to know when this
event that their interested in is happening. Guest can start pre ordering tickets. Before the launch
date happens, a few things need to be done. For instance, developing event goals & objectives,
decide budget, event location sourcing, select site, get permission from video game company to
play on multiple software’s, identify host speakers, and then launch the release date. One of the
significance milestones for this project are getting permission from the video game company to
play the game on multiple platforms. If Live Nation doesn’t then they can receive a desist letter
from the video game company. Another one is the marketing, so the word gets out there about
the event.
Year 1
During year one will be Live Nations First Esports virtual event. One of the milestones would be
to generate a great revenue to help Live Nation as well if not better than they were doing before
covid-19. Another milestone is to see how well Live Nation does with virtual esports events.
Will this be something Live Nation can continue to do?
Year 2 & 3
During year two and year three Live Nation should expect a few changes. One of the significant
milestones should be a higher virtual attendance along with more popularity with esports virtual
events. Anothen r milestone will be if Esports fans attend other virtual events that Live Nation
will host. A goal will be high social media activity. Another goal can be more merchandise sold.
Strategic Business Proposal 27
References
Anderson, M., & Jiang, J. (2021, April 07). Teens, social media & Technology 2018. Retrieved
April 11, 2021, from https://www.pewresearch.org/internet/2018/05/31/teens-social-media-
technology-2018/
British eSport Association, (2020). Rocket League. Retrieved from
https://britishesports.org/games/rocket-league/
Broerman, M. (2020, June 18). “Live Nation Details Contract Changes for Artists Including Pay
Cuts, Shifts in Financial Burden for Canceled Events.” Retrieved on April 18, 2021, from
https://liveforlivemusic.com/news/live-nation-contract-changes/
Cullins, A. (2020, April 22). Live nation sued over coronavirus refunds. Retrieved April 06,
2021, from https://www.billboard.com/articles/news/9363002/live-nation-sued-
coronavirus-refunds/
Cyberpower PC. (2021). Retrieved on April 10, 2021, from
https://www.cyberpowerpc.com/page/Intel/Esports/
Cybercrime. (n.d.). Retrieved April 18, 2021, from https://www.bjs.gov/index.cfm?ty=tp&tid=41
Esportz Network. (2020, June 13). “The Future of Virtual Reality. in Esports." Retrieved on
April 10, 2021, from https://www.esportznetwork.com/the-future-of-virtual-reality-in-
esports/
Glanbia Nutritional, (2021, February 17). How Food and Beverage Manufacturers can level up in
the eSport Market. retrieved from https://www.glanbianutritionals.com/en/news-
insights/case-study/how-food-and-beverage-manufacturers-can-level-esports-market
How much does cyber insurance cost? (2021, April 13). Retrieved April 19, 2021, from
https://www.embroker.com/blog/cyber-insurance-cost/
Intellectual property in the world of esports - ipwatchdog.com: Patents & patent law. (2019,
January 11). Retrieved April 19, 2021, from
https://www.ipwatchdog.com/2018/04/02/intellectual-property-esports/id=95245/
Introvert Daily. (2018, April 14). Do introverts and extroverts like different video games?
Retrieved April 11, 2021, from http://introvertdaily.com/do-introverts-and-extroverts-like-
different-video-games/
Strategic Business Proposal 28
Laing, R. (2020, June 24). "This is corporate greed at Its worst": Are Live nation planning a 20%
pay cut plan for artists in 2021? Retrieved April 06, 2021, from
https://www.musicradar.com/news/this-is-corporate-greed-at-its-worst-are-live-nation-
planning-a-20-pay-cut-plan-for-artists-in-2021
Leslie, D. (2020, February 25). “Liability Concerns in The eSports And Video Gaming
Industry.” Retrieved on April 17, 2021, from
https://www.mondaq.com/canada/gaming/897138/liability-concerns-in-the-esports-and-
video-gaming-industry
McKinsey & Company. (2021, March 24). Retrieved on March 31, 2021, from
https://www.mckinsey.com/business-functions/marketing-and-sales/our-insights/survey-
us-consumer-sentiment-during-the-coronavirus-crisis#
Millman, E. (2020, November 05). Still without concerts, Live nation revenue dropped 95% in
its third quarter. Retrieved April 03, 2021, from
https://www.rollingstone.com/pro/news/live-nation-revenue-drop-q3-2020-1086584/
N.A., N.D. GAMING REGULATORY OVERVIEW. Retrieved on April 17, 2021, from
https://www.sec.gov/Archives/edgar/data/858339/000119312512115625/d268435dex993
.htm
Next College Student Athlete, (nd). eSport Tournaments and events. From NCSAsport.
https://www.ncsasports.org/college-esports-scholarships/esports-tournaments
Nielsen Holding. (2018, December 13). Retrieved on April 5, 2021, from
https://www.prnewswire.com/news-releases/nielsen-releases-unprecedented-insights-on-
esports-fan-attitudes-and-behaviors-leveraging-twitch-data-300764942.html
Old national centre - Indianapolis, in - wedding venue. (n.d.). Retrieved April 19, 2021, from
https://www.eventective.com/indianapolis-in/old-national-centre-630995.html
PR Newswire. (2021, February 25). Retrieved on March 31, 2021, from
https://www.prnewswire.com/news-releases/live-nation-entertainment-reports-fourth-
quarter--full-year-2020-results-301236011.html
Purell. (n.d.). Retrieved April 19, 2021, from https://www.zoro.com/purell-messenger-hand-
sanitizer-dispenser-floor-mount-white-with-silver-panel-dispenser-included-7306-ds-
slv/i/G5943609/?msclkid=ce55e1a0e7a51e0b7a0f81dc507bbf72&utm_source=bing&utm_mediu
m=cpc&utm_campaign=PLA_US_Bing_SSC&utm_term=4586131721889473&utm_content=Al
l+Products&gclid=ce55e1a0e7a51e0b7a0f81dc507bbf72&gclsrc=3p.ds#specifications
Reyes, M. (2021, January 05). Retrieved on March 31, 2021, from
https://www.businessinsider.com/esports-ecosystem-market-report
Strategic Business Proposal 29
Roundhill Investments, (2020, September 25). Esports viewership vs. sports in 2020. Retrieved
from https://www.roundhillinvestments.com/research/esports/esports-viewership-vs-
sports
Savage, M. (2020, November 12). No, Ticketmaster won't force you to have a Covid vaccine.
Retrieved April 19, 2021, from https://www.bbc.com/news/entertainment-arts-54920146
Smith, C. (2021, March 28). Interesting live nation statistics and facts. Retrieved April 03, 2021,
from https://expandedramblings.com/index.php/live-nation-statistics-and-facts/
Technavio Research. (6 C.E., Spring 2020). Burden of COVID-19 on the Market &
Rehabilitation Plan| Esports Market 2020-2024 | Branding through Esports to Boost
Growth | Technavio. Business Wire (English).
The masonic. (n.d.). Retrieved April 19, 2021, from
https://specialevents.livenation.com/venues/the-masonic
Trefis Team. (2020, October 13). Retrieved on April 2, 2021, from
https://www.forbes.com/sites/greatspeculations/2020/10/13/will-live-nation-survive-
covid-19/?sh=2592b491efc5
TRT World and agencies (2021, February 12). Video game Industry: Winners in the pandemic.
From TRT World. https://www.trtworld.com/life/video-game-industry-winners-in-the-
pandemic-44119
Ultimus eSport LLC, (2019). Premium Sponsorship Package Ultimus Leagues & Events.
Vazharov, S. (2021, February 11). We Tested Video Game Console To Help You. Choose the
Best One. Retrieved on April 10, 2021, from
https://www.bestproducts.com/tech/electronics/g235/best-video-game-consoles-systems/
Venue info: 20 monroe live. (n.d.). Retrieved April 19, 2021, from
https://www.20monroelive.com/venueinfo#:~:text=A%20new%20home%20for%20live%20mus
ic%2C%20entertainment%20and,intimate%20configuration%20for%20all%20types%20of%20s
pecial%20events.
Verdict. (2020, May 21). Retrieved on March 31, 2021, from
https://www.verdict.co.uk/esports-technology-trends/
Strategic Business Proposal 30
Wessing, T. (n.d.) The rise of in-game purchases. From Lexology.
https://www.lexology.com/library/detail.aspx?g=7d053af5-ce8b-41fe-96c6-
c6d50628b6d8).
Wilford, E. (2020, September 8). Retrieved on March 31, 2021, from
https://www.thedrum.com/profile/grabyo/news/esports-a-close-look-at-industry-growth-
and-future-trends
Zapp, B. (2020, August 25). Game on: fueling the emerging market for esports. From FoodDive.
https://www.fooddive.com/spons/game-on-fueling-the-emerging-market-for-
esports/584009/
How to organize an eSports Tournament. (2021, February 12). Retrieved April 19, 2021, from
https://zensports.com/blog/how-to-organize-an-esports-tournament/
Planning guide for grassroots esports events. (2020, January 27). Retrieved April 19, 2021, from
https://www.tourtech.com/2019/02/planning-guide-for-grassroots-esports-events/
Browse venues. (n.d.). Retrieved April 19, 2021, from https://www.livenation.com/venue-
sitemap
Hasan, U. (2020, April 21). How to start planning your first esports tournament. Retrieved April
19, 2021, from https://esporthow.com/how-to-start-planning-my-first-esports-tournament/
Average theatrical lighting technician hourly pay. (n.d.). Retrieved April 19, 2021, from
https://www.payscale.com/research/US/Job=Theatrical_Lighting_Technician/Hourly_Rate
Average TV or radio host salary. (n.d.). Retrieved April 19, 2021, from
https://www.payscale.com/research/US/Job=TV_or_Radio_Host/Salary
Leaders archive. (n.d.). Retrieved April 19, 2021, from
https://www.livenationentertainment.com/leadership/
Strategic Business Proposal 31
Appendices
Appendix 1: Idea Mock-Up
1. VR Concert concept
2. VR Tournament
Strategic Business Proposal 32
3. Live Tournament
Strategic Business Proposal 33
Appendix 2: TargetMarket
Write a brief explanation of the target market persona below and include a customer persona or
infographic that visually represents your target audience.
Strategic Business Proposal 34
Appendix 3: Competitive Analysis
Write a brief explanation of the information below. Then fill in the chart with information that
aligns with your competitive narrative written in section 2 of the proposal.
Your Company
Name
Competitor
Name
Competitor
Name
Competitor
Name
Direct or
Indirect
Competition
Live Nation Activision
Blizzard
Tencent
Holdings
Electronic Arts
(EA)
Competitive
Product/Service
Owns and
operates
hundreds of
venues across
the country to
host tournaments
and events.
Already has
sponsorships,
proven strategy
in hosting
esports
tournaments and
events.
Owns and
operates
streaming and
social media
platforms.
They have a
strength in
licensed content
which creates a
bridge from
sports fans to
esports fans.
XXX
XXX
XXX
Strategic Business Proposal 35
Appendix 4: Marketing Sample
1 week social media campaign strategy example:
Example- This Tuesday Live Nation Gaming is going to at Amway Center for a tournament.
Head over to livenationgaming.com to get your tickets! #goingvirtual #livenationgaming
Tuesday- Instagram Post
This is a post to inform people about us and spread the word.
Wednesday- Twitter Post
This post could be asking people to post a picture of their favorite game to play.
Example- Hey post a picture of you with your favorite game and use #livenationgaming!
Thursday- Facebook Post
This will be a post asking people to like and share our page to their friends or family.
Friday- Instagram Post
Friday will be a Q&A day to answer questions from followers.
Example- Live Nation Gaming wants to know what time of day you play?
Strategic Business Proposal 36
Appendix 5: Sales Projections
Either insert screen captures of your Sales Projections tab of your financial workbook or PDF
both documents and combine files accordingly.
Strategic Business Proposal 37
Strategic Business Proposal 38
Appendix 6: Expense Budget
Either insert screen captures of your Expense Budget tab of your financial workbook or PDF
both documents and combine files accordingly.
Appendix 7: Income Statement
Either insert screen captures of your Income Statement tab of your financial workbook or PDF
both documents and combine files accordingly.
Strategic Business Proposal 39
Strategic Business Proposal 40
Appendix 8: ProjectTimeline
Above is a project timeline for Live Nations virtual Esports event. This timeline shows how long
it will take to plan an esports virtual event. Giving enough time to plan this event successfully.
Including deciding the budget, selecting site, launching the release date, marketing, and ect.
Strategic Business Proposal 41

Live nationa2

  • 1.
    Strategic Business Proposal For For: LiveNation Entertainment, Inc. Prepared On: April 19, 2021 Prepared By: Badum Maaloo Joshua Olson Yolanda Ward Janelle Monsanto Gabe Millet Marquis Tarver Instructor Name: Annie Quaile
  • 2.
    Strategic Business Proposal2 Introduction Executive Summary For years, Live Nation business model has been centered around Live events and Ticket Selling. In March 2020, the COVID19 pandemic struct and all of a sudden, the World stood still and entire everyone was quarantined at home. Live Nation Entertainment, like many other businesses, needed to adapt in order to outlast a virus we knew nothing about. More than a year into the pandemic and those businesses that seized the opportunity to reach a new digital audience by taking their business online or virtual space outlast those that did not. Before the pandemic Live Nation has amounted a massive total of 98 million annual fans, hosted 40,000 concerts a year and over 100 festivals. Along with over 200 venues in 40 countries, they also represent more than 4,000 artists. However, none of that could stop the finance bleed caused by live/outdoor events shut down. We analyze the current organizational structure at Live Nation and its external business climate in order to determine the best strategy in generating profit for the company without overspending. Operation will detail the organization structure, staffing, operation expenses, among other operational needs. A marketing plan will explain the promotional strategy (campaign and tactics) necessary to carry out our plan. We’ve also outline type of insurances needed, risk and liability procedures/guidelines, type of contracts and any regulations the organization will need to follow. in the end, the appendix will showcase our solution, sales projections, income statement and expenses will look like from year 1 to 3.
  • 3.
    Strategic Business Proposal3 1: Organizational Challenge& Solution OrganizationalChallenges Live Nation and many other ticket selling companies were impacted by Covid-19. The whole entertainment industry was impacted by the virus and some companies are still impacted from it even a year later. Most companies are trying out innovative solutions to help their business get back on their feet. Due to the pandemic many events were canceled. Some events are still not open yet. During the pandemic Live Nation had an issue with their customers. Teams and ticket merchants are refusing to issue refunds for games which are not going to be played as scheduled. There are two proposed classes, one for people who bought regular season tickets directly from the teams and other for tickets bought on the secondary market. The claims include civil conspiracy and unjust enrichment, and they want full restitution and an injunction ordering defendant to notify customers of their rights and preventing them from denying future refunds related to the pandemic (Billboard 2020). Another suite against Live Nation and Ticketmaster over the refund policy for concert tickets as well. On March 14th they changed the policy saying no refunds allowed if the event is postponed, cancelled, or reschedule. Live Nation reported a 95% drop in revenue in its third quarter compared to the same time last year 2019. In 2020 Live Nations revenue was $154 million in the third quarter. In 2019 their revenue for the third quarter was over $3 billion (about $9 per person in the US). They reported that they lost $173 million for loss of live music business and $142 million loss from ticketing. When a company loses its business dramatically it can impact the company's revenue and could even lead to bankruptcy (Rolling Stone, 2020). Live Nation also plans to cut 20% of the artist pay this year. (2021) If a concert is cancelled by a promoter as a results of poor ticket sales it would now only offer the artist 25% of the guarantee, instead of the 100% promoters are currently expected to pay (Musicradar 2021). ProposedSolution Among the devastations of COVID19 came the need for companies to be more creative to reach current and new customers. Businesses that could not adapt are no longer operating today. Since Covid started in March 2020, Live Nation Entertainment, Inc. has had concert cancelations, Lawsuits, and unhappy shareholders that need to generate revenue with low to little expenses. Live Nation is adapting to the pandemic, however, the time and opportunity eSport. According to their 2020 financial report, concert revenue was down 84% compared to 2019. Within that same period, the eSport industry has grown tremendously and is poised to grow by $1.4 billion (about $4 per person in the US) within the next 4 years (Technavio Research, 2020). The self-isolation brought on by Covid19 pandemic made it more evident that “live event” does not and should not always require leaving the house. This unique period is the opportune time for
  • 4.
    Strategic Business Proposal4 Live Nation Entertainment, Inc. to enter the eSport Industry, hosting and coordinating Virtual Reality and Live entertainment to an entirely new group of individuals that also enjoy events but, from the comfort of their homes. Like gamers. Live Nation could soon position itself to be the world leaders in eSport entertainment through creating and coordinating Live and Virtual Reality eSport tournaments and Virtual Reality concerts. Virtual events have been adopted by many companies since early covid. eSport teams use it for tournaments and Insomniac turned the 2020 EDC into a virtual universe. According to insomniac, it allowed their DJs to design their own sets and interact with the audience more. Live Nation Entertainment, however, will create and coordinate eSport tournaments and concerts in the Virtual Reality space. Virtual Reality concerts is an extension of the live experience, not a replacement for live converts. This first service has low setup cost and it’s a flexible way for Live Nation to generate a new stream of revenue by repurpose a service they already provide to reach individuals that already love music and watching concerts from the comfort of their homes. As well as those that won’t be quite ready to rejoin society, post covid. Live Nation’s Virtual Reality tournaments will be quarterly competitions for individuals and teams to qualify for the annual Live tournament. Esports has been growing since 2016 but “the pandemic has hit many industries hard, with people seeking entertainment at home during successive rounds of restrictions, the gaming sector has been one of the few to experience an unprecedented boom” (TRTWorld, 2021). Besides fees from virtual tournaments, this pandemic proof solution is a service that’ll will attract advertisers, sponsors, and other entertainment affiliates to take part. Unlike Live events, participating in the VR concerts or VR tournaments is not limited by geography. The Live Tournament will take place once a year at any of Live Nation’s 143 venue across the United State or any of the other 80 venues they own overseas. Gamers worldwide have competed all year to qualify for this tournament, the Live tournament will be grand. It’ll include Live artist performance, sponsor activation zones (higher fee to advertise at live tournament), team sections (for team sports), and more prices for winners and participants from qualifying stages, and much more. eSport tournaments are currently tailored to a specific game (Halo and Rocket League), console (Xbox, PlayStation, Wii, Oculus) or genre (team, racing, sports). Gamers want to compete, and they are willing to pay for it. Our solution allows Live Nation Entertainment Inc to begin by following that model and There are companies that provide these services individually. But Live Nation is the only one that already has a reputation in live entertainment and owns the most venues, a label, and ticketing service. That competitive advantage exactly why they are positioned to be the world leaders in Esports Live & Virtual Reality Tournaments, and Virtual Reality Concerts.
  • 5.
    Strategic Business Proposal5 2: Environmental Scan Internal Strengths & Weaknesses OrganizationalStrengths Live Nation has many strengths to assist them in doing everyday business, they have acquired Ticketmaster, a ticket selling website that provides ticket to people across the globe. Live Nation also has their own Label so, they acquire incredibly talented artists and either build them using A&R or they already have a following and just wanted to have a manager that books gigs at good venues. Live Nation has over 100 venues in the United States, they have had over 86 million attend their events in 2017 and has hosted events in over 40 different countries. From 2012 and 2018 they gained more than 4 billion dollars (about $12 per person in the US) in annual revenue, in 2018 they reached 10.787 billion dollars (about $33 per person in the US). With over 37 thousand employees (about twice the seating capacity of Madison Square Garden) Live Nation’s name and brand will still be spread across the globe with their artists putting out music and Live Nation doing more online shows, their name will not go anywhere. OrganizationalWeaknesses Live Nation for how well they conduct business and have made a name for themselves, they do have some tiny flaws. From 2014- 2018 they have reported net losses of income for 3 out of those five years. In 2018 they have seemed to figure out the problem, but now there is a new problem that has arisen, COVID. Now since people are mandated to stay indoors and social distance, live event businesses has suffered, like Live Nation. They made a system for making some income during the pandemic, selling virtual tickets for people to see live streams of events featuring a few things not just music. But this is not going to pay the bills during a pandemic, Live Nation reported a third-quarter revenue loss of 173 from its concert business and 142 million from ticketing in 2020. If one thing in their system fails it seems the whole system comes crashing down with it, there needs to be diversity in the income pool, from different activities, the way events are thrown or even run another business on top of the others to increase income streams. TargetMarket
  • 6.
    Strategic Business Proposal6 With our solution in mind, the customer we are trying to reach with this proposal lives in North America. The customer is 18-28 years old, with an annual income of $25,000. He is Caucasian, with a relaxed mentality and tends to make friends easily. Our customer is a full-time retail associate, he would have interest such as Netflix, Hulu, comedy shows like Jackass, Brooklyn nine-nine, Family Guy, Rick & Morty. He would shop at Zumiez, GameStop, Target, Walmart and eat at places like Dominos or McDonalds so his focus can stay on the video game. The customer is influenced by Twitter, celebrities, influencers, and youtubers. The customer wants to be able to experience the sensation of a live show while under the comfort of his home. He needs a lag free environment that is judgement free. This allows for the customer to enjoy friendly competition. Our customer would be motivated to buy this service, because it meets their wants and needs. Due to the outbreak of COVID-19 the customer will remain in the safety of his home with all the rewards and benefits of attending a live show through the virtual event. The customer would be able to attend the live events through his console of choice. The console would be specific to the desired event. He would be considered a moderate user as he would buy the service every so often. The most suitable advertising for this demographic would be social media advertisements. Currently technology plays a significant role in the world. Our secondary target customer we are trying to reach with this proposal also lives in North America. The target customer is 13-17 years old. We decided to use this target customer since the customer is easily influenced by social media (Teens, Social Media & Technology , 2021). This target customer is Caucasian, has an extrovertive personality (Introvert Daily). They are full time students and have interest in video games such as Fortnite, 2K, and Minecraft. They are more likely to eat home cooked meals from parents. They are influenced by social media and things that are currently trending in the world. The purpose of choosing this target customer is to target the parents with working jobs to buy them what they want. This would fit the parent’s needs of the target customer to keep them on track. External Business Climate  Political- U.S Security and Exchange Commission, Cybersecurity and Infrastructure, and Homeland Security  Economic- Cost reduction, stimulus payments, credit card spending  Social- Awareness and viewership  Technological- PC gaming, mobile gaming, console gaming, and virtual reality There are a lot of regulations and policies that Live Nation needs to follow before any event is put on and must be considered. Live Nation Entertainment, Inc. is regulated by the U.S. Security and Exchange Commission and incorporated in the state of Delaware. Live Nation Entertainment, Inc is primarily in the business of services-amusement and recreation services. Due to all the issues with the internet on November 16, 2018, President Trump signed into law the Cybersecurity and Infrastructure Security Agency Act of 2018 which is run by Homeland Security (Homeland Security, 2021). This landmark legislation elevates the mission of the
  • 7.
    Strategic Business Proposal7 former National Protection and Programs Directorate within DHS and establishes the Cybersecurity and Infrastructure Security Agency. During 2020 Live Nation had $950 million in cost reduction, $1.65. billion is cash savings, and 83% of fans continued to hold onto their tickets (PR Newswire, 2021). People are used to being a homebody. According to McKinsey & Company, the move to a homebody economy, and shock to loyalty shows new signs point to the beginning of spend recovery. Credit-card spend reflects elements of growth, and more than half of US consumers expect to spend extra to treat themselves starting now and continuing post-COVID-19. In addition, out-of-home activity and spend intent is accelerating among those who have been vaccinated. Live Nation expects to resume normal operations around the Summer of 2021, with the company indicating that ticket sales should be scaling-up over the quarters leading up to these shows (Trefis Team, 2020). Esports had a global audience of $443 million, 3.3x higher than what it was in 2012 (Esportz Network, 2020). With this third round of stimulus checks coming out people are having more disposable income to spend on entertainment. Even though Esports is a new up and coming sport it is growing rapidly one of the social and cultural trends with Esports is their awareness which includes consumption, investment, and sponsorship. A lot of people think that Esports is not a sport. The players are not professional athletes, and the teams are not pros. The main reason is that gaming is no physical exercise sport. Another reason is that Esports is a niche market and does not spread much like traditional sports. Even though so many people watch the online tournaments, it has no potential, and it is just an entertaining video game that costs a lot to sponsor. Traditional sports leagues such as the NBA and NFL are creating leagues and starting to have game tournaments. Robert Kraft, owner of the New England Patriots, has invested in an Esports team for Blizzard’s Overwatch videogame league. Such brands like Samsung are sponsoring teams and marketers are recognizing Esports as a new opportunity to reach young digital consumers. Their viewership's are expected to grow at a 9% compound annual growth rate (Reyes, 2021). A lot of gamers subscribe to gaming platforms. Esports fans are more likely to spend time engaging with esports over traditional sports – Twitch fans significantly so, with 70% dedicating more time to Esports than traditional. Over 60% of Twitch Esports fans engage with gaming personalities daily, and one in three viewed at least five hours of live Fortnite video content on Twitch in the past year (Nielsen Holding, 2018). The current technologically advancements in esports are mobile gaming, console gaming, PC gaming, and virtual reality. The majority of Esports are played on PCs, due to the superior game control offered by a keyboard and mouse combination, and the ability to customize components. Windows 10 Home, Intel® Core™ Processor i9-10900KF, GeForce RTX™ 3070 8GB GDDR6, 16GB DDR4/3000MHz RAM, MSI Z590 PRO WiFi ATX Motherboard, and 500GB M.2 NVMe SSD + 2TB HDD are the PC’s that are played on at most competitions. Most players do not usually get a choice as to what they play on during competitions. Mobile Esports is expected to increase drastically in the next three years. Mobile Esports is quickly growing in Southeast Asia and Latin America. For mobile gaming to work in esports it may require a fundamental shift that guarantees that the highest-value customers will download the games in question, and that smartphones will be accepted as a platform by gamers. In the short term, mobile games will continue to be used as effective time wasters. Console-based Esports is expected to remain
  • 8.
    Strategic Business Proposal8 limited to titles such as Call of Duty, FIFA, Super Smash Bros, and Halo over the next three years (Verdict, 2020). Console gaming is going to face a lot of competition from mobile and PC gaming. Xbox, PlayStation, Nintendo Switch, and Switch Lite are the main console used by gamers. Virtual reality gaming is a new market in Esports. Virtual reality is a perfect platform for esports to create a healthier community and Esports gives virtual reality a perfect opportunity to shine. Virtual reality is not only for players, but fans can also use it to get a better point-of-view and overall feel of the game. This experience allows fans to immerse themselves in a higher level of immersion and make them more emotionally involved in Esports. Competitors Activision Blizzard, Tencent Holdings, Electronic Arts (EA) are the three competitors that I chose to highlight in this section, while pointing out some of the advantages they have in the industry already. Activision Blizzard is currently a major company in the esports industry. Activision has around 6 game franchises that are popular among esports competitors. Activision Blizzard has one of the strongest catalogs when looking at gaming franchises, they are ultra- impressive history of creating new intellectual properties, and they are at the forefront of creating organized Esports leagues that have attracted professional ownership, broadcast partners, and even advertisers. This would be a direct competitor to Live Nation as they move towards diving into the Esports world. Activision Blizzard holds the upper hand on several things as far as competition goes, the first being the game franchises that they have and are already producing Esports tournaments. The second thing they have the upper hand with is they have companies who are willing to go out on a limb and sponsor teams playing a specific game from this company. The last thing is that they have a firm hold on the market, they have the trust of the players, teams, and so forth that the Esports tournaments or leagues are going to be run correctly. Tencent Holdings is another strong Esports company that is also a leading company among esports competitors. Tencent Holdings has around 4 game franchises that are extremely popular among competitors with the top franchise being Fortnite. Tencent Holdings also owns and operates streaming and social media platforms that help bolster its Esports efforts and overall business. The advantages Tencent Holdings has that can help them win when Live Nation breaks into the market is the same as Activision Blizzard, but they have another huge advantage that Live Nation needs to overcome. This advantage is that they own and operate a streaming and social media platform. This is huge because they do not need anything else and all the money from these events is going straight to Tencent Holdings and there is no middleman. Electronic Arts (EA) is another strong competitor that has 5 game franchises that are popular among competitors. EA is the leader in sports-game genre, they have a strength in licensed content which creates a bridge to fans of established sports franchises to Esports space. Electronic Arts has licensed to many sports leagues across all sports and in just that one category it gives them a leg up on any new competitor coming into the market. They also have a proven method in gaining new fans with the licensed deals they provide every year.
  • 9.
    Strategic Business Proposal9 3: Strategy Implementation: Operations Organizational Structure Esports is a very popular competition using video games. Including professional players. Esports will be new to Live Nation. When a business does something new or makes changes, that can be an eye catcher to consumers. Also, some people prefer virtual events currently because it’s a safer way to interact with others. This will promote Esports and virtual events. Live Nation can earn more business which will be great. Considering that Live Nation lost $173 million for loss of live music business and $142 million loss from ticketing. Live Nation also mentioned a 95% drop in revenue in their 3rd quarter compared to the previous year. It can show that Live Nation is adapting to the covid-19 pandemic and that they will take safe precautions with the current events. Going virtual. Adding Esports to the company. This will improve revenue because people are interested in virtual events. Kathy Willard is the chief financial officer at Live Nation. She
  • 10.
    Strategic Business Proposal10 could help out with the budgets. Jackie Beato Is the executive vice president of operations. Jackie guides the company and its core operating business. Also, global communications and investors relations. Joe Berchtold is the president of Live Nation. He leads the company’s performance improvement. He can keep track of how well the marketing is going or how the idea is going in general. He also oversees multiple of the corporate functions. Chief executive officer & President Michael Rapino led the transformation of Live Nation into the number one live music brand in the world. (Live Nation Entertainment) Michael Rapino could approve the idea for Live Nation. Staffing Needs Extra staff needed for an Esports virtual event. Live Nation will need a lighting crew. The average hourly pay for a theatrical lighting technician is $16.16. Sound technicians make around $14.06-$20.80 an hour. Average tv or radio host salary is $59,728 per year. Around 3-4 people per assignment would be enough hands-on deck. Additional OperationalNeeds In order to include this service into Live Nations arsenal of well-known businesses, there must be a few adjustments. Due to COVID-19 being a part of our daily lives for almost two years now the industry must adjust and so do the ways of providing a service or hosting an event. They must reduce live seating, include social distancing standards, increase the number of janitorial staff and have hand sanitizing stations accessible everywhere. Ticketmaster (a Live Nation owned ticketing site) has plans to implement a precaution for COVID-19, after purchasing a ticket, the holder will have to verify if they have received the vaccine or if they had been tested negative for 24-72 hours before an event (BBC, 2020). Outside of COVID-19 there is a couple of little things to make sure of. Plentiful outlets for any number of things, extra extension cables, strong Wi-Fi signal for the players and staff, a very skilled team of electronic technicians, and the Wi-Fi company’s number on speed dial. Since Live Nation has over 500 venues nationwide, they have access to smaller venues that will serve the purpose of solely streaming the event. With their venues reaching approximately 25,000 - 50,000 square feet, hand sanitizer stations should have 3 hand sanitizers each and there should be around 2 stations that are in eyesight of each other for the staff and players around the venue. The stations would cost $525 each, in total each venue would cost approximately $10,500 each event. (Notes: the price of Wi-Fi will vary depending on which service provider and package the venue currently has. Cost of paying technicians is, depending on how many techs are there, how long they are staying, and how proficient they are in solving tech problems.) OperationalExpenses
  • 11.
    Strategic Business Proposal11 Fill out these charts with a list of expenses you will need for each year. Add or remove lines and adjust column size to the sections as needed. Year 1 Expense Item Number Needed Cost Research Support and Citation  Hand Sanitizer Stations  Extension Cables  Hand Sanitizer (Refill)  ~20 each event  10  20 to refill every station.  $10,500 each event  $189.90  $258.60 Citation was provided.
  • 12.
    Strategic Business Proposal12    Year 2 Expense Item Number Needed Cost ResearchSupport and Citation  Hand Sanitizer (Refill)  20 to refill every station.  $258.60 Year 3 Expense Item Number Needed Cost ResearchSupport and Citation  Hand Sanitizer (Refill)  Extension Cables  20 to refill every station.  10 $258.60 $189.90  Once this section is complete, use the Expense tab on the Financial Workbook to list these items and a cost for the project budget. These costs will fall under the following categories in the workbook: Employees, New Location, Equipment, and Professional Services.
  • 13.
    Strategic Business Proposal13 4: Strategy Implementation: Marketing Promotion Strategy The promotional strategy that we have put together is geared mostly toward online. We have also included a promotional strategy that is face to face with potential customers and players. Promotional Category1: Online (SocialMedia & Google AdWords) The first strategy is online and is focused on social media and Google AdWords. The ads on social media will be strategically placed so they are not overwhelming to the consumers. The Google Ads will follow the same strategy. The ads will alternate weeks, so the ads are not overlapping, and we reach our maximum audience possible. Campaign Tactic 1: Social media ads The social media campaigns are going to run for one week each and alternate weeks, so they don’t overlap. The hashtags that will be used to gain popularity and become recognized will be #goingvirtual and #livenationgaming, these hashtags will be used on all social media posts. If new hashtags are thought of then we can start to include them in the posts. The main purpose of the post is going to be to draw the audience to the Live Nation site for them to purchase tickets or just learn more about the event. While we have thought of some great hashtags for our posts, we also have some great quotes for posts and even videos. These quotes include “Go Live with Live Nation”, “Live Nation has the nation online”, “Your venue is your house”, and “Live Nation is your nation”. While we would love for everyone to head over to the site and buy tickets, we know this isn't possible. We will be interacting with the comments and answering questions that people may have and direct them to our social media sites. Campaign Tactic 2: Google AdWords The Google AdWords is going to follow suit with social media ads except for the hashtags. The ads will run for a week at a time and the market will be the entire United States. The ads will be used to drive people to the website to gain information on events and tickets. The Google Ads will be highly important to drive people to the website in order to get foot traffic which is going to create buzz in theory. The focus of the ads will be an upcoming event or appearance, it should read to the effect of “Live Nation is gaming now! Join us for our upcoming event at (Venue Name)! Click for more information.” The cost of the ads is mainly up to the budget of whoever is placing the ad. We will try to keep the cost down as this can get pricey especially if your running lots of ads. The budget for this will be $25 a day and run for 7 days.
  • 14.
    Strategic Business Proposal14 PromotionalCategory2: Public Relations (Socialmedia post & Appearances(virtual or Live)) The second strategy focuses on public relations and interacting with consumers via social media and appearances. The social media platforms that will be used are Instagram, Facebook, Twitter, and YouTube. The social media posts and messages will be spread out to not overwhelm our audience just like with the online strategy. The YouTube channel will be most for highlight reels from events and for trailers of upcoming events. The appearances will happen at least twice a month and it will require someone within the organization to go on a YouTube channel, morning news station and promote the event. This could also be just making an appearance on a podcast and talking about the organization and what we have coming. Campaign Tactic 1: Social Media Posts The social media posts will be done daily but the platform that we make the post is going to change. I have included a short timeline of what it will look like below. While we will be posting every day, things will be changing also. The part of this is to interact with the people and make sure they are interacting with us, this includes pictures, questions, and maybe tagging people who post something about us. Monday- Facebook Post This post can be asking that they go visit the website to get more details about an upcoming event. Example- This Tuesday Live Nation Gaming is going to at Amway Center for a tournament. Head over to livenationgaming.com to get your tickets! #goingvirtual #livenationgaming Tuesday- Instagram Post This is a post to inform people about us and spread the word. Wednesday- Twitter Post This post could be asking people to post a picture of their favorite game to play. Example- Hey post a picture of you with your favorite game and use #livenationgaming! Thursday- Facebook Post This will be a post asking people to like and share our page to their friends or family. Friday- Instagram Post Friday will be a Q&A day to answer questions from followers. Example- Live Nation Gaming wants to know what time of day you play? Campaign Tactic 2: Appearances either live or virtual The appearances will be held either online for a podcast or something similar or on television for a local news show in the market where a tournament is being played. The idea behind this is to get the word out to the community that this is a fun event and something to do that weekend. We will also appear on podcast or YouTube channels for gaming related material. The ideal schedule would follow our events in order to promote them, that could be every other week.
  • 15.
    Strategic Business Proposal15 This is something that will require a little extra work when it comes to getting on a morning news program, but this is something that will become easier the more, we do it. The other thing that could make this easier is giving away free tickets for an upcoming event. PromotionalCategory3: Guerilla Marketing (Streetteams & airport billboards) The third marketing strategy that has been chosen is a guerilla marketing type of strategy which includes street teams and billboards placed within large touristy airports. We will have street teams strategically placed throughout the country and they will be paid per event or on a contract basis. The teams will consist of 5 people per team with 1 leader on each team. They will focus on interacting with consumers at shows, at large public gatherings, and even trade shows. Campaign Tactic 1: Street Teams We will have street teams placed throughout the country that promote Live Nation getting an expansion into virtual events and gaming. The street teams are going to be contracted based, so they only get paid when they do promotional work for us. The street teams will be based off where we are having events or Live Nation is hosting an event that fits our target market. The teams will be made up of one team manager and four team members. They will be paid $75 each for all events. The street teams will be supplied with mini flyers to hand out to people coming or going to an event in order to promote a future event or just the brand. Campaign Tactic 2: Airport Billboards The airport billboards are going to be strategically placed at high tourism airports. These billboards will promote the expansion that Live Nation is doing and how people can get involved. The billboards will run for 4 weeks at a time, and we plan on doing 3 of these per year for at least year one and two. The airports that are being considered are New York area, Orlando, and Los Angeles or Anaheim. At most airports you will see the billboard in the middle of a baggage carousel. The boards will light up also so it will stand out from others. Marketing Expenses Year 1 Expens e Item Frequen cy, Size, Etc. Cost ResearchSupport and Citation Social Media Ads 26 weeks/ $7,28 0 https://www.facebook.com/business/help/201828586525529?id =629338044106215
  • 16.
    Strategic Business Proposal16 $40 per day Google AdWor ds 26 weeks/ $25 per day $4,55 0 Ads.google.com Street Teams 24 Events/ 5 people $4,50 0 https://atneventstaffing.com/successful-street-team-promotions/ Airport Billboa rds 1 Billboar d 3x per year $22,5 00 https://www.bluelinemedia.com/airport-advertising#rates Year 2 Expens e Item Frequen cy, Size, Etc. Cost ResearchSupport and Citation Social Media Ads 26 weeks/ $40 per day $7,28 0 https://www.facebook.com/business/help/201828586525529?id =629338044106215 Google AdWor ds 26 weeks/ $25 per day $4,55 0 Ads.google.com Street Teams 24 Events/ 5 people $4,50 0 https://atneventstaffing.com/successful-street-team-promotions/ Airport Billboa rds 1 Billboar d 3x per year $22,5 00 https://www.bluelinemedia.com/airport-advertising#rates Year 3 Expens e Item Frequen cy, Size, Etc. Cost ResearchSupport and Citation Social Media Ads 12 weeks/ $40 per day $3,36 0 https://www.facebook.com/business/help/201828586525529?id =629338044106215 Google AdWor ds 12 weeks/ $25 per day $2,10 0 Ads.google.com
  • 17.
    Strategic Business Proposal17 Street Teams 12 Events/ 5 people $2,25 0 https://atneventstaffing.com/successful-street-team-promotions/ Airport Billboa rds 1 Billboar d 2x per year $15,0 00 https://www.bluelinemedia.com/airport-advertising#rates 4: Strategy Implementation: Legal Risks & Liabilities Software creators, game developers, publishers, tournament organizers, retailers and players are having to consider their obligations and potential liability challenges they will experience in the traditional gaming context. Money laundering has become a big issue in Esports. Games that allow you exchange currency for in-game currency and allow players to gamble with purchased in-game currency are likely to be subject to onerous money laundering regulations in multiple jurisdictions (Leslie, 2020). In order to for players to be safe they must do their due diligence and take certain steps to protect themselves. To make sure that all things go as planned we are going to have someone specifically watching all transactions that are being made between the players. The cost of non-compliance and tax issue are a concern as well. To make sure that all rules are followed an accountant should be hired to make sure all numbers match up. There are a lot of risk when it comes to gaming but are not limited to mental health issues, performance enhancing drugs, match-fixing, gambling, addiction, and cheating. Prior to all events players will need to take a drug test. Regulations Outline regulations such as industry-specific regulatory bodies, licensing, permits, laws, and government regulations that must be adhered to and explain what steps will be needed to be taken to address these. Research and in-text citations are expected in this area. iBook reference – Chapter 6, pages 71 – 80 Every sport has rules and regulations and even though some feel Esports is not a real sport it is. Esports is governed by the U.S. Security and Exchange Commission. The U.S. Security and Exchange Commission maintain effective controls over their financial practices, including establishment of minimum procedures for internal fiscal affairs and the safeguarding of assets and revenues (N.A.,N.D.). Esports is regulated by the International Esports Federation. To get a
  • 18.
    Strategic Business Proposal18 license in Esports you have to consider three things: league, team, and players. Esports have taken on the structure of centralized licensing like some of the NBA teams. Because of the rising popularity of Esports events most publishers sell licenses to esports tournament organizers and third-party leagues. Depending on where the event is being held the permits and licensing fees will differ. Contracts eSport teams collaborate and partner with many sponsors. Some teams partner with car dealers, show companies, music groups, and software companies. Esports players typically allow teams to control their sponsorships for one basic reason, they get things they want more in return. When it comes to contracts with Live Nation due to COVID-19 they are offering price cuts for any events that are being put on so at this time there is no specific cost for contracts (Broerman, 2020). Insurance Some insurances that will need to be obtained are Directors & Officer’s Insurance, Cyber liability, Crime insurance, Errors & Omissions, representations, and warranties. These insurances will be added to the insurances that already exist within Live Nation. The Directors and officers (D&O) insurance protects Live Nation and its executives from certain claims made against them. Shareholders, competitors, investors, etc., can sue a company’s directors and officers, putting their personal assets at stake. D&O insurance protects these assets from lawsuits alleging leaders of wrongful acts managing the business. Cyber liability protects companies from third-party lawsuits relating to electric activities (i.e., phishing scams). Plus, it offers many recovery benefits, supporting data restoration and reimbursement for income lost and payroll spent. We believe this will be needed due Live Nation going into virtual shows and the raise in cyber theft (Cybercrime, N.D). Crime liability will be needed whether employees steal from Live Nation, or when Live Nation receives a forged check or fraudulent wire transaction, money theft happens in many ways. Crime insurance will guard Live Nation against damages from these crimes. Professional liability, also known as errors and omission (E&O) insurance, covers companies in third-party or client lawsuits claiming substandard work or service. Work errors or oversights, missed deadlines, budget overruns, etc., often result in costly cases — but E&O insurance responds to these mishaps. Once this section is complete, fill out any expenses on the financial workbook. If it is mentioned in the write-up, the costs should be researched and explained here and listed in the Insurance/Utilities section of the Financial workbook. Intellectual Property
  • 19.
    Strategic Business Proposal19 We believe that Live Nation would not need to obtain any other copyright, trademark, trade secrets, or right of publicity. As a large company they already have these documentations and licenses. They may need to modify these for specific events. LegalExpenses Fill out these charts with a list of expenses you will need for each year. Add or remove lines and adjust column size to the sections as needed. Year 1 Expense Item Frequenc y or Quantity Cost ResearchSupport and Citation Drug Testing Kit 250/yr $1,875 https://haluxdiagnostic.com/drug-test-cups/ Accounta nt Annually $40,000 https://www.payscale.com/research/US/Job=Accountant/ Salary License Per event Will differ https://eureka-licensing.com/live-nation/ Permits 200/hr $1600/pe r 8 hr event https://dpr.dc.gov/page/fee-schedule Insurance 5 $500,00 0/ annual https://www.jdsupra.com/legalnews/how-much-is-that-d- o-premium-eye-80572/ Year 2 Expense Item Frequen cy or Quantity Cost ResearchSupport and Citation Drug Testing Kit 500/yr $3,750 https://haluxdiagnostic.com/drug-test-cups/ Account ant Annually $40,00 https://www.payscale.com/research/US/Job=Accoun tant/Salary License Per event Will differ https://eureka-licensing.com/live-nation/ Permits 300/hr $2400/per 8 hr event https://dpr.dc.gov/page/fee-schedule Insuranc e 5 $500,000/annu ally https://www.jdsupra.com/legalnews/how-much-is- that-d-o-premium-eye-80572/ Year 3
  • 20.
    Strategic Business Proposal20 Expense Item Frequen cy or Quantit y Cost ResearchSupport and Citation Drug Testing Kit 750/yr $5,625 https://haluxdiagnostic.com/drug-test-cups/ Accounta nt Annually $40,000 https://www.payscale.com/research/US/Job=Accoun tant/Salary License Per event Will differ https://eureka-licensing.com/live-nation/ Permits $400/hr $3200/per 8 hr event https://dpr.dc.gov/page/fee-schedule Insuranc e 5 $500,000/annu ally https://www.jdsupra.com/legalnews/how-much-is- that-d-o-premium-eye-80572/ Once this section is complete, use the Expense tab on the Financial Workbook to list these items and a cost for the project budget. These costs will fall under the following categories in the workbook: Professional Services, Insurances and Utilities. 4: Strategy Implementation: Sales Projections Using the sections below, identify how your solution will make money. Explain each product/service that will be sold, the sale price of each product/service (unit), the number of units that will be sold each year, and the unit cost to make the product/service (unit). There is space for three revenue streams, however, you are only required to have one stream. Delete these instructions once you have reviewed them. Name of Product/Service – Copy & Paste This Sectionfor Each Product/Service (Unit) As mentioned, our proposed solution is Virtual and Live eSport tournaments. Live Nation will organize 4 virtual tournaments per year. These qualifiers will lead into 1 big final live event during their first year in ESport. That mean there will be five separate opportunities to bring in new revenue from ESport tournament fees, ticket sales, ticket upgrades, merchandise sales, sponsorships and advertisements. Including revenue from food & beverage sales during Live event. Tournament Fees & Ticket Sales
  • 21.
    Strategic Business Proposal21 Any one or team participating in our ESport tournament is need to pay an entrée fee. Some tournament fee can be as high as $70 per individual According to NCSA. But “most amateur and professional Esports events are between $10-20 per person to participate or spectate (NCSA, n.d.).” To participate in a Live nation Virtual tournament, a participation fee of $30 per person must be paid (because qualifiers will include professionals and amateurs). Qualifiers will only offer General admission tickets option for spectators a $15 as well since its virtual. We recommend keeping spectator price low on virtual tournaments since its virtual and can be viewed by millions. Geography will not be a limitation for viewers. Live Events will not cost anything for they participants. They qualified to be there by paying and ranking during qualifier tournament. However, Live Event tickets will come in general admission, general admission plus, and VIP. General admission cost $30 per person and only allows you admission into the event. General Admission Plus ticket allows guest to bundle entry plus food & beverage, Alcohol, and/or seat upgrade as bundle options. at $50 per person. Unlike virtual events, the Live tournament will have VIP ticket available for purchase. VIP tickets will include added bonuses like in-game add-on/perks, limited time/level game trials, Alcohol, and seating) and cost $150 per person. Merchandise Sales Trends continue to tell us that In-game purchase is not slowing down any time soon. A recent survey showed “70% of Fortnite players spent money on in-game purchase” (Wessing, (n.d.). Live Nation virtual events will allow players and spectators to purchase the game or Live Nation merchandise without leaving the game or their house. Very much like an impulse isle, we expect merch more gamers will buy merchandise during events if players don’t have to leave the game to buy game or live nation merchandise. Gamers are known for being brand loyal according to Glenbia, 2021. Sponsorship and advertising sales are expected to be one of our top revenue generators. It’ll provides local, regional, national, and international exposure for companies and brands. There are three sponsorship tiers available for our virtual tournaments and four tiers are available for the final Live Tournament. Concessions Food and beverage at a Live Nation Live eSport event will be provide vendors and sponsors. Food will range from finger food and snacks to meal purchases. Beverages include water, juices, and soda, sports drinks, etc. VIP section will cater a more premium food selection. A sugar rush can ruin the concentration of a competitive gamer. Their meal must be healthier than guests. They tending to want “food that’ll help sustain energy, mental focus, and eye health” (Glenbia, 2021). Unit Volume Explanation
  • 22.
    Strategic Business Proposal22 Our solution is predominately focused on revenue generation through services provide but there are a few physical income generating products. The unit sold will vary between Virtual and Live event. In the first year, virtual event registration will be is capped at 300 players per qualifier. If 4 qualifying tournaments is organized per year, we are estimating a total of 1,200 contestants. eSport viewership skyrocketed from 76 million in 2012 to 253 million in 2019 and expected to reach 357 million viewers by 2022 (Roundhill investment, 2020). In year 1, we estimate 50,000 – 80,000 viewers per virtual event. Although Live Nation is new to eSport, we are confident in our estimation due to current trends and popularity of the industry, societal crave for events & things to do, and they are already having a reputation for organizing spectacular events. company & brands can choose from 3 different tiers to be a sponsor at Live Nation’s virtual events. To lower expenses in year one we partner with 7 (4 third tier, 2 second tier, 1 first tier) sponsors. 7 sponsors for 4 virtual means Live Nation will have 28 sponsorship slots to sell. Top Revenue generators for the Live event are expected to be concessions, ticket sales, and sponsorships. Between the competitors, VIP and general admission ticket holders, we are expecting 8,000 – 10,000 guests on location for the final show down. According to British eSport Association, “games like rocket league have over 19 million players worldwide.” By now we’ve hosted 4 virtual tournaments, gather 10,000 out of 19 million people that are looking for more ways to enjoy the game is more than do-able. Traditionally, eSport was only enjoyed at home, so having concession and spectators is still a fairly new concept. The number is used to calculate ticket Food & Beverage – eSport is usually played online so concessions at eSport event is still relatively new. In year one, concessions for our 8,000 – 10,000 guests will be provided by vendors and sponsors. “Companies like Bang went from $345 million in sales to $1.1 billion in only a year later in 2019” (Zapp, 2020) through event sponsorships. Live Nation is a reputable company that other brands are excited to partner with. We are only offering 9 sponsorship slots for the Live event. Sponsors from virtual qualifiers will have a chance to extend their package before making it available to everyone else. Unit Price Explanation Unit Price Explanation – Live Nation never organized an eSport tournament. Unit price calculation is based on industry price for ticket and concessions. Registration fee - $20 Tickets (virtual) - General admission $20 - General admission plus ($35) o Admission and in-game perks (upgrades or power up) Sponsors (Virtual Event) – 3 tiers (silver, gold, platinum sponsor) in 4 events
  • 23.
    Strategic Business Proposal23 - 5,000 – 4 (4) = 16 = 80,000 - 10,000 – 2 (4) = 8 = 80,000 - 15,000 – 1 (4) = 4 = 60,000 Tickets (Live Event) - General Admission - $30 o General entry - General Admission plus - $50 o General entry plus (seating, food & drink, meet and greet/photo ops) VIP - $150 - VIP seating - Premium Food and Drink (alcohol limit) - Alcohol (limit per person) - Meet and greet/photo ops) Sponsorship Tiers (Live Event) - 10,000 (4) = 40,000 - 15,000 (3) = 75,000 - 25,000 (2) = 50,000 Unit Cost Explanation Explain how much it costs to produce/create each unit. Unit cost typically applies to a product rather than a service. Provide the research, calculations, and assumptions you used to come up with the figures you put under Unit Cost of the financial workbook. Research and in-text citations are expected in this area. iBook reference – Chapter 7, pages 80 – 86 Most of our services have zero to no unit costs. Tickets for virtual events are digital and though live event tickets can be bought at the door, most are also purchased online. Expenses are kept low in year one, by outsourcing most if not all concession needs. Using the Sales Projections tab of the Financial Workbook, insert the unit volume, price, and cost. Then put this in Appendix 5. In addition, you’ll include your Project Budget as Appendix 6.
  • 24.
    Strategic Business Proposal24 5: Strategy Implementation: Income Statement Year one expenses total out to $590,006.5, after legal, marketing, and any other operations equipment needed. The revenue generated from these events total out to $599,200, ending the first year with a profit of $9,193. Year two expenses come out to a total of $581,191.60, and the revenue generated from year two is $991,000 making year two end with a profit of $409,808.40. Year three expenses were a little less in marketing and more legal heavy due to our street teams in marketing are cut in half and we promoted 12 weeks in year three instead of 26 weeks of marketing on Google AdWords and social media. With an increase of drug testing kits in legal from year two at 500 per year to 750 drug testing kits in year three. Bringing expenses to $575,756.50 and revenue generated from year three at $2,078,000, ending year three with a profit of $1,502,243.50. Include your Income Statement from the Financial Workbook as Appendix 7. 6: Strategy Implementation: Project Timeline Every project takes some time to become a reality. It takes time to plan the event, launch party, the dates for launching the event or product, ect. You have to prepare to make it a reality. Think about how long this might take. How many people do you have to higher to make this happen? Do you need to work with a third party? What company/business do you want to work with. What would be your best option? For Live Nation we are recommending virtual events and esports virtual events. Due to covid-19 virtual events and meetings have become a very safe way to stay connected. Esports virtual events would be a great idea for this timeline. I think less than a year would be enough time to plan this event and launch date. Giving yourself enough time to plan an event Is one of the keys to a successful event. Tickets sold for the event would be provided by Live Nation. We need an Esports team to play at the live event. There are many Live Nation venues to pick from including 40 Below, Ace Café, Ace of Spades, Fox performing Arts center, FivePoint Amphitheatre, Punch Line Philly. One of the goals for this project is to give Live Nation a new idea to make their business more successful. With Covid-19 virtual events are very popular. Esports is a new area for the business so it will draw in more customers. Which will help the business. eSport lovers will be more convinced to purchase from Live Nation. Especially if it’s a virtual event. Virtual events are becoming more popular and it’s a safe way to have fun at an esports event. A budget needs to be planned out. Looking at marketing expenses, supplies expenses, staff, hosts for the event, which
  • 25.
    Strategic Business Proposal25 platform to use for the virtual experience, lighting, staging, tickets. The goal is to make more money than we spend. We can’t only count on ticket sales to cover all our expenses and still make a profit. Merchandise and VIP experiences is a great way to boost sales. Certain games require special permission to play in an esports tournament setting. Including a large group using a lot of console. If you don’t get permission to use that certain game from the software company, then you can get a desist letter from that company. (TOURtech) In order to identify the purpose and success of this project is to see how many tickets sold to attend the virtual events. Also, any addition income including merchandise profit. When you look at the results you can tell how well your event went. Customer reviews are also a plus because you can see it from the attendee’s perspective. Also watching Live Nation’s social media activity. Also check the sales numbers. Pre-Launch
  • 26.
    Strategic Business Proposal26 Preparing for the launch date of this event goes along with the timeline. Once the confirmation from the tasks beforehand is completed the launch date can be set. Once the launch date is set then that means marketing can being. Marketing can start because guest need to know when this event that their interested in is happening. Guest can start pre ordering tickets. Before the launch date happens, a few things need to be done. For instance, developing event goals & objectives, decide budget, event location sourcing, select site, get permission from video game company to play on multiple software’s, identify host speakers, and then launch the release date. One of the significance milestones for this project are getting permission from the video game company to play the game on multiple platforms. If Live Nation doesn’t then they can receive a desist letter from the video game company. Another one is the marketing, so the word gets out there about the event. Year 1 During year one will be Live Nations First Esports virtual event. One of the milestones would be to generate a great revenue to help Live Nation as well if not better than they were doing before covid-19. Another milestone is to see how well Live Nation does with virtual esports events. Will this be something Live Nation can continue to do? Year 2 & 3 During year two and year three Live Nation should expect a few changes. One of the significant milestones should be a higher virtual attendance along with more popularity with esports virtual events. Anothen r milestone will be if Esports fans attend other virtual events that Live Nation will host. A goal will be high social media activity. Another goal can be more merchandise sold.
  • 27.
    Strategic Business Proposal27 References Anderson, M., & Jiang, J. (2021, April 07). Teens, social media & Technology 2018. Retrieved April 11, 2021, from https://www.pewresearch.org/internet/2018/05/31/teens-social-media- technology-2018/ British eSport Association, (2020). Rocket League. Retrieved from https://britishesports.org/games/rocket-league/ Broerman, M. (2020, June 18). “Live Nation Details Contract Changes for Artists Including Pay Cuts, Shifts in Financial Burden for Canceled Events.” Retrieved on April 18, 2021, from https://liveforlivemusic.com/news/live-nation-contract-changes/ Cullins, A. (2020, April 22). Live nation sued over coronavirus refunds. Retrieved April 06, 2021, from https://www.billboard.com/articles/news/9363002/live-nation-sued- coronavirus-refunds/ Cyberpower PC. (2021). Retrieved on April 10, 2021, from https://www.cyberpowerpc.com/page/Intel/Esports/ Cybercrime. (n.d.). Retrieved April 18, 2021, from https://www.bjs.gov/index.cfm?ty=tp&tid=41 Esportz Network. (2020, June 13). “The Future of Virtual Reality. in Esports." Retrieved on April 10, 2021, from https://www.esportznetwork.com/the-future-of-virtual-reality-in- esports/ Glanbia Nutritional, (2021, February 17). How Food and Beverage Manufacturers can level up in the eSport Market. retrieved from https://www.glanbianutritionals.com/en/news- insights/case-study/how-food-and-beverage-manufacturers-can-level-esports-market How much does cyber insurance cost? (2021, April 13). Retrieved April 19, 2021, from https://www.embroker.com/blog/cyber-insurance-cost/ Intellectual property in the world of esports - ipwatchdog.com: Patents & patent law. (2019, January 11). Retrieved April 19, 2021, from https://www.ipwatchdog.com/2018/04/02/intellectual-property-esports/id=95245/ Introvert Daily. (2018, April 14). Do introverts and extroverts like different video games? Retrieved April 11, 2021, from http://introvertdaily.com/do-introverts-and-extroverts-like- different-video-games/
  • 28.
    Strategic Business Proposal28 Laing, R. (2020, June 24). "This is corporate greed at Its worst": Are Live nation planning a 20% pay cut plan for artists in 2021? Retrieved April 06, 2021, from https://www.musicradar.com/news/this-is-corporate-greed-at-its-worst-are-live-nation- planning-a-20-pay-cut-plan-for-artists-in-2021 Leslie, D. (2020, February 25). “Liability Concerns in The eSports And Video Gaming Industry.” Retrieved on April 17, 2021, from https://www.mondaq.com/canada/gaming/897138/liability-concerns-in-the-esports-and- video-gaming-industry McKinsey & Company. (2021, March 24). Retrieved on March 31, 2021, from https://www.mckinsey.com/business-functions/marketing-and-sales/our-insights/survey- us-consumer-sentiment-during-the-coronavirus-crisis# Millman, E. (2020, November 05). Still without concerts, Live nation revenue dropped 95% in its third quarter. Retrieved April 03, 2021, from https://www.rollingstone.com/pro/news/live-nation-revenue-drop-q3-2020-1086584/ N.A., N.D. GAMING REGULATORY OVERVIEW. Retrieved on April 17, 2021, from https://www.sec.gov/Archives/edgar/data/858339/000119312512115625/d268435dex993 .htm Next College Student Athlete, (nd). eSport Tournaments and events. From NCSAsport. https://www.ncsasports.org/college-esports-scholarships/esports-tournaments Nielsen Holding. (2018, December 13). Retrieved on April 5, 2021, from https://www.prnewswire.com/news-releases/nielsen-releases-unprecedented-insights-on- esports-fan-attitudes-and-behaviors-leveraging-twitch-data-300764942.html Old national centre - Indianapolis, in - wedding venue. (n.d.). Retrieved April 19, 2021, from https://www.eventective.com/indianapolis-in/old-national-centre-630995.html PR Newswire. (2021, February 25). Retrieved on March 31, 2021, from https://www.prnewswire.com/news-releases/live-nation-entertainment-reports-fourth- quarter--full-year-2020-results-301236011.html Purell. (n.d.). Retrieved April 19, 2021, from https://www.zoro.com/purell-messenger-hand- sanitizer-dispenser-floor-mount-white-with-silver-panel-dispenser-included-7306-ds- slv/i/G5943609/?msclkid=ce55e1a0e7a51e0b7a0f81dc507bbf72&utm_source=bing&utm_mediu m=cpc&utm_campaign=PLA_US_Bing_SSC&utm_term=4586131721889473&utm_content=Al l+Products&gclid=ce55e1a0e7a51e0b7a0f81dc507bbf72&gclsrc=3p.ds#specifications Reyes, M. (2021, January 05). Retrieved on March 31, 2021, from https://www.businessinsider.com/esports-ecosystem-market-report
  • 29.
    Strategic Business Proposal29 Roundhill Investments, (2020, September 25). Esports viewership vs. sports in 2020. Retrieved from https://www.roundhillinvestments.com/research/esports/esports-viewership-vs- sports Savage, M. (2020, November 12). No, Ticketmaster won't force you to have a Covid vaccine. Retrieved April 19, 2021, from https://www.bbc.com/news/entertainment-arts-54920146 Smith, C. (2021, March 28). Interesting live nation statistics and facts. Retrieved April 03, 2021, from https://expandedramblings.com/index.php/live-nation-statistics-and-facts/ Technavio Research. (6 C.E., Spring 2020). Burden of COVID-19 on the Market & Rehabilitation Plan| Esports Market 2020-2024 | Branding through Esports to Boost Growth | Technavio. Business Wire (English). The masonic. (n.d.). Retrieved April 19, 2021, from https://specialevents.livenation.com/venues/the-masonic Trefis Team. (2020, October 13). Retrieved on April 2, 2021, from https://www.forbes.com/sites/greatspeculations/2020/10/13/will-live-nation-survive- covid-19/?sh=2592b491efc5 TRT World and agencies (2021, February 12). Video game Industry: Winners in the pandemic. From TRT World. https://www.trtworld.com/life/video-game-industry-winners-in-the- pandemic-44119 Ultimus eSport LLC, (2019). Premium Sponsorship Package Ultimus Leagues & Events. Vazharov, S. (2021, February 11). We Tested Video Game Console To Help You. Choose the Best One. Retrieved on April 10, 2021, from https://www.bestproducts.com/tech/electronics/g235/best-video-game-consoles-systems/ Venue info: 20 monroe live. (n.d.). Retrieved April 19, 2021, from https://www.20monroelive.com/venueinfo#:~:text=A%20new%20home%20for%20live%20mus ic%2C%20entertainment%20and,intimate%20configuration%20for%20all%20types%20of%20s pecial%20events. Verdict. (2020, May 21). Retrieved on March 31, 2021, from https://www.verdict.co.uk/esports-technology-trends/
  • 30.
    Strategic Business Proposal30 Wessing, T. (n.d.) The rise of in-game purchases. From Lexology. https://www.lexology.com/library/detail.aspx?g=7d053af5-ce8b-41fe-96c6- c6d50628b6d8). Wilford, E. (2020, September 8). Retrieved on March 31, 2021, from https://www.thedrum.com/profile/grabyo/news/esports-a-close-look-at-industry-growth- and-future-trends Zapp, B. (2020, August 25). Game on: fueling the emerging market for esports. From FoodDive. https://www.fooddive.com/spons/game-on-fueling-the-emerging-market-for- esports/584009/ How to organize an eSports Tournament. (2021, February 12). Retrieved April 19, 2021, from https://zensports.com/blog/how-to-organize-an-esports-tournament/ Planning guide for grassroots esports events. (2020, January 27). Retrieved April 19, 2021, from https://www.tourtech.com/2019/02/planning-guide-for-grassroots-esports-events/ Browse venues. (n.d.). Retrieved April 19, 2021, from https://www.livenation.com/venue- sitemap Hasan, U. (2020, April 21). How to start planning your first esports tournament. Retrieved April 19, 2021, from https://esporthow.com/how-to-start-planning-my-first-esports-tournament/ Average theatrical lighting technician hourly pay. (n.d.). Retrieved April 19, 2021, from https://www.payscale.com/research/US/Job=Theatrical_Lighting_Technician/Hourly_Rate Average TV or radio host salary. (n.d.). Retrieved April 19, 2021, from https://www.payscale.com/research/US/Job=TV_or_Radio_Host/Salary Leaders archive. (n.d.). Retrieved April 19, 2021, from https://www.livenationentertainment.com/leadership/
  • 31.
    Strategic Business Proposal31 Appendices Appendix 1: Idea Mock-Up 1. VR Concert concept 2. VR Tournament
  • 32.
    Strategic Business Proposal32 3. Live Tournament
  • 33.
    Strategic Business Proposal33 Appendix 2: TargetMarket Write a brief explanation of the target market persona below and include a customer persona or infographic that visually represents your target audience.
  • 34.
    Strategic Business Proposal34 Appendix 3: Competitive Analysis Write a brief explanation of the information below. Then fill in the chart with information that aligns with your competitive narrative written in section 2 of the proposal. Your Company Name Competitor Name Competitor Name Competitor Name Direct or Indirect Competition Live Nation Activision Blizzard Tencent Holdings Electronic Arts (EA) Competitive Product/Service Owns and operates hundreds of venues across the country to host tournaments and events. Already has sponsorships, proven strategy in hosting esports tournaments and events. Owns and operates streaming and social media platforms. They have a strength in licensed content which creates a bridge from sports fans to esports fans. XXX XXX XXX
  • 35.
    Strategic Business Proposal35 Appendix 4: Marketing Sample 1 week social media campaign strategy example: Example- This Tuesday Live Nation Gaming is going to at Amway Center for a tournament. Head over to livenationgaming.com to get your tickets! #goingvirtual #livenationgaming Tuesday- Instagram Post This is a post to inform people about us and spread the word. Wednesday- Twitter Post This post could be asking people to post a picture of their favorite game to play. Example- Hey post a picture of you with your favorite game and use #livenationgaming! Thursday- Facebook Post This will be a post asking people to like and share our page to their friends or family. Friday- Instagram Post Friday will be a Q&A day to answer questions from followers. Example- Live Nation Gaming wants to know what time of day you play?
  • 36.
    Strategic Business Proposal36 Appendix 5: Sales Projections Either insert screen captures of your Sales Projections tab of your financial workbook or PDF both documents and combine files accordingly.
  • 37.
  • 38.
    Strategic Business Proposal38 Appendix 6: Expense Budget Either insert screen captures of your Expense Budget tab of your financial workbook or PDF both documents and combine files accordingly. Appendix 7: Income Statement Either insert screen captures of your Income Statement tab of your financial workbook or PDF both documents and combine files accordingly.
  • 39.
  • 40.
    Strategic Business Proposal40 Appendix 8: ProjectTimeline Above is a project timeline for Live Nations virtual Esports event. This timeline shows how long it will take to plan an esports virtual event. Giving enough time to plan this event successfully. Including deciding the budget, selecting site, launching the release date, marketing, and ect.
  • 41.