1 | A L P R O
LAPORAN AKHIR PRATIKUM
ALGORITMA DAN PEMROGRAMAN I
DI SUSUN OLEH :
Nama : Muhammad Rif’an
Nim : DBC 115 065
Kelas : A (10.20 – 11.50)
Modul : I (Pengenalan Pascal)
JURUSAN TEKNIK INFORMATIKA
FAKULTAS TEKNIK
UNIVERSITAS PALANGKA RAYA
2015
2 | A L P R O
BAB I
TUJUAN DAN LANDASAN TEORI
1. TUJUAN PRAKTIKUM
Adapun tujuan dari praktikum Modul I Pengenalan Pascal bagi mahasiswa
adalah sebagai berikut :
 Mahasiswa mampu menerapkan dasar-dasar algoritma dalam menyelesaikan
masalah.
 Mahasiswa dapat menerapkan instruksi-instruksi dasar bahasa pemrograman
pascal dan dapat menggunakan dalam translasi algoritma ke dalam bahasa
pemrograman pascal.
2. LANDASAN TEORI
Algoritma adalah urutan langkah-langkah logis penyelesaian masalah yang
disusun secara sistematis dan logis. Kata Logis merupakan kata kunci dalam
Algoritma. Langkah-langkah dalam Algoritma harus logis dan harus dapat di
tentukan bernilai salah atau benar.
Algoritma Merupakan Jantung Ilmu Informatika. Algoritma adalah jantung
ilmu komputer atau informatika. Banyak cabang ilmu komputer yang di acu
dalam terminologi algoritma. Namun, jangan beranggapan algoritma selalu
identik dengan ilmu komputer saja. Dalam kehidupan sehari-haripun banyak
terdapat proses yang dinyatakan dalam suatu algoritma. Contohnya cara
membuat pakaian yang dinyatakan dalam pola pembuatan pakaian juga dapat
disebut sebagai algoritma. Pada setiap pola selalu ada urutan langkah-langkah
membuat pakaian. Bila langkah-langkahnya tidak logis, maka tidak dapat
dihasilkan pakaian yang diinginkan. Orang-orang yang mencoba membuat suatu
jahitan pakaian akan membaca satu per satu langkah-langkah pembuatannya atau
mempelajari desain pola jahitan pakaian yang di inginkan lalu ia mengerjakan
proses sesuai pola yang ia pelajari. Secara umum, pihak(benda) yang
3 | A L P R O
mengerjakan proses disebut pemroses (processor). Pemroses tersebut dapat
berupa manusia, komputer, robot atau alat-alat elektronik lainnya. Pemroses
melakukan suatu proses dengan melaksanakan atau “mengeksekusi” algoritma
yang menjabarkan proses tersebut.
Melaksanakan Algoritma berarti mengerjakan langkah-langkah di dalam
Algoritma tersebut. Pemroses mengerjakan proses sesuai dengan algoritma yang
diberikan kepadanya. Penjahit membuat pakaian sesuai pola jahitan yang
diinginkan, juru masak membuat kue berdasarkan resep yang diberikan
kepadanya, pianis memainkan lagu berdasarkan papan not balok. Karena itu
suatu Algoritma harus dinyatakan dalam bentuk yang dapat dimengerti oleh
pemroses. Jadi suatu pemroses harus mengerti setiap langkah dalam Algoritma,
dan juga mengerjakan operasi yang bersesuaian dengan pola atau struktur yang
telah di tetapkan.
Pascal (Bahasa Pemrograman)
Pada tahun 1971, Profesor Niklaus Wirth dari Technical University of Zurich,
Switzerland, memperkenalkan bahasa pemrograman Pascal. Nama Pascal
diambil dari nama seorang matematikawan Perancis, Blaise Pascal. Beliau
membuat bahasa pemrograman Pascal untuk menjadi alat bantu belajar
pemrograman bagi para mahasiswanya dan melengkapi kekurangan-kekurangan
bahasa pemrograman yang ada pada saat itu.
Pascal merupakan bahasa pemrograman tingkat tinggi (High Level Language)
yang memiliki instruksi-instruksi terstruktur dan sangat matematis. Pascal
memiliki tipe-tipe data standar yang telah tersedia pada kebanyakan bahasa
pemrograman. Tipe-tipe data standar yang dimiliki oleh Pascal adalah: boolean,
integer, real, char, dan string. Selain tipe-tipe data tersebut, Pascal juga
mendukung User defined Data Types, yaitu programmer dapat membuat tipe data
lain yang diturunkan dari tipe data standar.
4 | A L P R O
Pada Pascal, programmer harus menentukan tipe data dari suatu variabel, dan
variabel tersebut tidak dapat dipergunakan untuk menyimpan tipe data selain dari
format yang ditentukan. Beberapa pengecualian berhubungan dengan tipe data
antara lain, tipe data real bisa menyimpan tipe data integer (dan menjadi data
real), demikian juga tipe data string bisa menyimpan tipe data char.
Sintak pada Pascal bisa dipecah dalam bentuk prosedur dan fungsi, sehingga bisa
digunakan berulang-ulang. Dengan struktur yang sederhana dan memiliki bahasa
hampir mirip dengan bahasa manusia (bahasa Inggris), menjadikan Pascal mudah
dipelajari dan dipahami.
Dalam bahasa pemrograman Pascal, tidak membedakan huruf kapital maupun
huruf bukan kapital (not case sensitive), sehingga penulisan sintak BEGIN sama
saja dengan begin ataupun Begin. Hal ini berlaku untuk semua kata cadangan
(reverse word) maupun variabel.
Bahasa Pascal juga merupakan bahasa yang digunakan sebagai standar bahasa
pemrograman bagi tim nasional Olimpiade Komputer Indonesia (TOKI). Selain
itu, bahasa Pascal masih digunakan dalam IOI (International Olympiad in
Informatics).
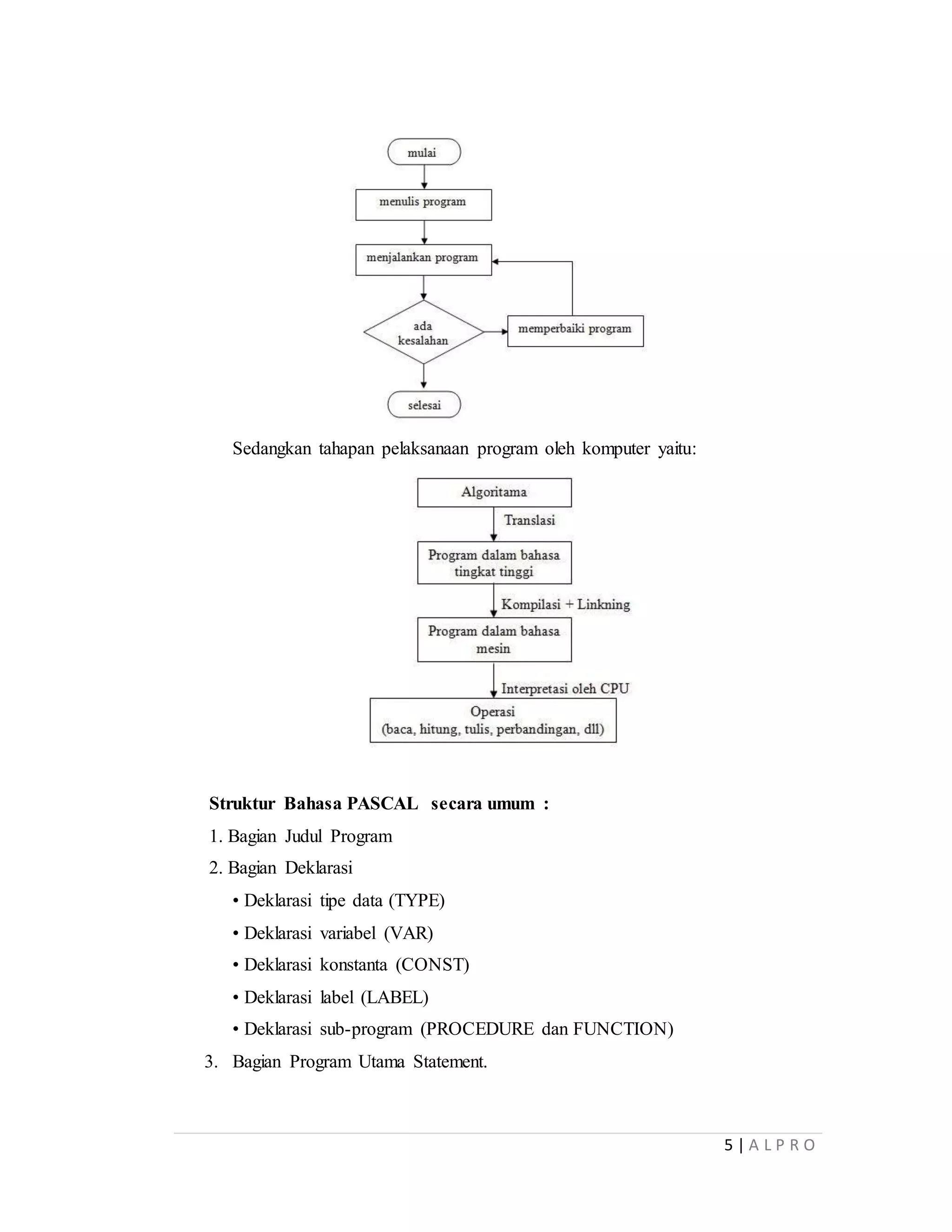
Langkah-langkah dalam pemrograman:
1. Menulis Program
2. Menjalankan dan menguji kebenaran program
3. Jika terjadi kesalahan (logika maupun kaidah) program diperbaiki dan
4. Kembali ke langkah b.
Langkah-langkah tersebut dapat di gambarkan dengan Flow chart:
5 | A L P R O
Sedangkan tahapan pelaksanaan program oleh komputer yaitu:
Struktur Bahasa PASCAL secara umum :
1. Bagian Judul Program
2. Bagian Deklarasi
• Deklarasi tipe data (TYPE)
• Deklarasi variabel (VAR)
• Deklarasi konstanta (CONST)
• Deklarasi label (LABEL)
• Deklarasi sub-program (PROCEDURE dan FUNCTION)
3. Bagian Program Utama Statement.
6 | A L P R O
Perintah-perintah dalam pascal
 Berikut adalah perintah-perintah Unit System Golongan Arithmatic:
Int :
Perintah untuk mengabaikan angka dibalik koma. Penggunaannya :
Int(45,78)=45
Frac:
Mengambil desimal suatu bilangan. Frac(45,78)=0,78 . (Frac=Fraction)
Sqr:
Mencari pangkat 2 dari suatu bilangan. Sqr(3)=9. (Sqr=Square)
Sqrt:
Mencari akar pangkat dua dari suatu bilangan. Sqrt(16)=4. (Sqrt=Square
Root)
Exp:
Untuk mencari eksponensial (exponential) dari suatu bilangan. Contoh Exp
dari 1 =2,72
Ln:
Mencari logaritma natural dari suatu bilangan. (Ln=logarithma natural).
Pi :
Untuk memasukkan bilangan pi (3,1415926536)
Sin :
Untuk mencari Sinus dari suatu bilangan dalam satuan radian.
Bentuk umumnya adalah: Sin(angka)
Untuk mengkonversi kedalam derajat, maka harus ditambahkan
rumus:Sin(Angka/(180/Pi).
Cos:
Untuk mencari Cosinus dari suatu bilangan dalam satuan radian.
Bentuk umumnya adalah : Cos(angka)
Untuk mengkonversi kedalam derajat maka harus ditambahkan
rumus:Cos(angka/(180/Pi)
Tan:
Turbo pascal tidak menyediakan perintah untuk mencari tangen dari suatu
bilangan. Tetapi dengan perintah Sinus dan Cosinus, maka Tangen dari suatu
bilangan dengan dicari dengan rumus : Tan=Sin(angka)/Cos(angka)
Arctan:
Untuk mencari Arctangen dari suatu bilangan.
ArcSin:
Sama dengan Tan, Turbo Pascal tidak menyediakan perintah untuk mencari
Arcsinus dari suatu bilangan. Tetapi dengan adanya perintah Arctan, Sqr dan
Sqrt, maka ArcSin dari suatu bilangan dapat dicari dengan rumus :
ArcSin(x)=ArcTan(x/Sqrt (1-Sqr(x))), dimana x adalah bilangan Real.
ArcCos:
Turbo pascal tidak menyediakan ArcCos.Rumusnya adalah :
ArcCos(x)=ArcTan(sqrt(1-sqr(x)) /x), dimana x adalah bilangan Real.
Abs:
7 | A L P R O
Statemen-Statemen Dalam Pascal
 Statemen adalah perintah untuk pengerjaan program pascal. Statemen terletak
di bagian deklarasi statemen dengan diawali oleh kata cadangan BEGIN dan
diakhiri dengan kata cadangan END. Akhir dari setiap statemen diakhiri
dengan titik koma(;). Statemenstatemen dalam bahasa Pascal terdiri dari
pernyataan yang berupa fungsi dan prosedur yang telah disediakan sebagai
perintah standar Turbo Pascal.
 1. Statemen-statemen yang digunakan untuk input/output
1.1. READ/READLN(prosedur)
Digunakan untuk memasukkan (input) data lewat keyboard ke dalam suatu
variabel.
Sintaks: READ/READLN(V);
Keterangan :
V = variabel.
READ = pada statemen ini posisi kursor tidak pindah ke baris selanjutnya.
READLN = pada statemen ini posisi kursor akan pindah ke baris selanjutnya
setelah di input.
1.2. READKEY(fungsi)
Untuk pembacaan sebuah karakter dari keyboard. Tipe data yang dihasilkan
adalah
char.
Sintaks: READKEY;
1.3. WRITE/WRITELN(prosedur)
Digunakan untuk menampilkan isi dari suatu nilai variabel di layar.
Sintaks: WRITE/WRITELN(V);
Keterangan :
V = variabel.
WRITE/WRITELN = sama dengan READ/READLN.
2. Statemen-statemen yang digunakan untuk pengaturan letak di layer
2.1. CLRSCR(prosedur)
Digunakan untuk membersihkan layar.
sintaks: CLRSCR;
2.2. GOTOXY(prosedur)
Untuk menempatkan posisi kursor pada layar.
Sintaks: GOTOXY(X, Y: Byte);
Keterangan :
X = sumbu X (posisi horisontal), Y = sumbu Y (posisi vertikal)
2.3. DELLINE(prosedur)
Untuk menghapus sebuah baris pada posisi kursor dan menaikkan baris-baris
dibawahnya.
Sintaks: DELLINE;
2.4. INSLINE(prosedur)
Untuk menyisipkan sebuah baris pada posisi kursor dan menggeser kebawah
8 | A L P R O
tampilantampilan
baris dibawahnya.
Sintaks: INSLINE;
2.5. DELAY(prosedur)
Untuk menghentikan sejenak proses program.
Sintaks: DELAY(MS: Word);
Keterangan : MS = ukuran waktu dalam milisecond.
3. Statemen yang digunakan untuk memanipulasi string
3.1. CONCAT(fungsi)
Untuk menggabungkan 2 atau beberapa variabel string.
Sintaks: CONCAT(s1 [,s2,...,sn]: String) : STRING;
contoh: CONCAT(‘ABC’,'DEF’) { ABCDEF }
3.2. COPY(fungsi)
Mengambil satu(1) atau beberapa karakter dari sebuah string.
Sintaks: COPY(S,Index,Count) : String;
Keterangan :
S = sebuah string (string).
Index = posisi awal kita akan mengambil beberapa karakter (integer)
Count = banyaknya karakter yang akan diambil (integer).
3.3. DELETE(prosedur)
Menghapus sebagian karakter dari sebuah string.
Sintaks: DELETE(S,Index,Count);
Keterangan : sama dengan statemen COPY.
 3.4. INSERT(prosedur)
Menyisipkan satu(1) atau beberapa karakter ke dalam sebuah string.
Sintaks: INSERT(Source,var S,Index);
Keterangan :
Source = sumber string untuk disisipi (string)
var S = string tujuan yang akan disisipi oleh string Source (string)
Index = posisi mulai (integer).
3.5. LENGTH(fungsi)
Memberikan nilai panjang dari suatu string (jumlah karakterdalam string).
Sintaks: LENGTH(S);
Keterangan :
S = string
LENGTH(S) menghasilkan nilai integer.
3.6. POS(fungsi)
Mencari posisi sebuah bagian string (substring) didalam sebuah string.
Sintaks: POS(Substr,S); {menghasilkan nilai Byte}
Keterangan :
Substr = substring yang akan dicari posisinya di dalam sebuah string S. Bila
bernilai 0 berarti nilai string yang dicari tidak ada.
3.7. STR(prosedur)
Merubah nilai numerik ke dalam nilai string.
Sintaks: STR(N,S);
9 | A L P R O
Keterangan :
N = data tipe integer,
S = data tipe string.
3.8. VAL(prosedur)
Merubah nilai string ke dalam nilai numerik.
Sintaks: VAL(S,N,P);
16
Keterangan :
S = nilai string,
N = nilai real,
P = posisi salah.
Nilai string harus berisi angka, plus atau minus, bila tidak berarti kesalahan
dan letak kesalahannya ditunjukkan oleh variabel posisi salah. Jika benar,
maka nilai variabel tsb = 0 (nol).
3.9. UPCASE(fungsi)
Memberikan huruf kapital dari argumen.
Sintaks: UPCASE(S);
Keterangan :
S = variabel bertipe karakter.
4. Statemen-statemen untuk perhitungan aritmatik
4.1. ABS(fungsi)
Memberikan nilai mutlak dari suatu argumen.
Sintaks: ABS(x);
 4.2. ARCTAN(fungsi)
Memberikan nilai dari fungsi arctangent dari perhitungan goniometri.
Sintaks: ARCTAN(x);
Dimana x dapat bertipe real atau integer dan akan menghasil kan nilai bertipe
real.
 4.3. COS(fungsi)
Memberikan nilai dari fungsi Cosinus.
Sintaks: COS(x);
 4.4. EXP(fungsi)
Menghitung nilai pangkat dari bilangan e (bilangan alam),
yaitu sebesar x.
Sintaks: EXP(x);
x dapat bertipe real atau integer dan akan menghasilkan nilai bertipe real.
 4.5. FRAC(fungsi)
Untuk mendapatkan nilai pecahan dari suatu bilangan.
Sintaks: FRAC(x);
Tipe dari x sama seperti yang diatas.
 4.6. INT(fungsi)
Memberikan nilai integer (bilangan bulat) dari suatu variabel dengan
membuang bilangan
10 | A L P R O
di belakang koma.
Sintaks: INT(X);
 4.7. LN(fungsi)
Digunakan untuk menghitung nilai logaritma alam (natural logarithm) dari
nilai x.
Sintaks: LN(x);
 4.8. SIN(fungsi)
Memberikan nilai dari fungsi Sinus.
Sintaks: SIN(x);
 4.9. SQR(fungsi)
Digunakan untuk menghitung nilai pangkat kuadrat dari suatu bilangan.
Sintaks: SQR(x);
Tipe dari x bisa berupa real maupun integer. Dan hasilnya akan sama dengan
tipedari x.
 4.10. SQRT(fungsi)
Digunakan untuk menghitung nilai akar dari suatu bilangan.
 5. Statemen-statemen untuk transfer nilai dari suatu variable
5.1. CHR(fungsi)
Merubah nilai dari byte ke bentuk karakter yang sesuai dengan kode ASCII.
Sintaks: CHR(x);
Keterangan : x bertipe byte
contoh : WRITELN(CHR(61);
hasilnya : a
 5.2. ORD(fungsi)
Merubah nilai suatu variabel dari bentuk karakter ke bentuk longint.
Sintaks: ORD(X);
Keterangan : x bertipe char
contoh : WRITELN(ORD(‘B’);
hasilnya : 42
 5.3. ROUND(fungsi)
Membulatkan data tipe real ke data tipe longint.
Sintaks: ROUND(X);
Keterangan : Jika nilai pecahan < 0,5 maka dibulatkan kebawah.
Jika nilai pecahan > 0,5 maka dibulatkan keatas.
contoh : WRITELN(’10/3 dibulatkan = ‘,ROUND(10/3));
hasilnya : 10/3 dibulatkan = 3
 5.4. TRUNC(fungsi)
Membulatkan kebawah data tipe real ke data tipe longint.
Sintaks: TRUNC(X);
contoh :
WRITELN(’20/3 dibulatkan kebawah = ‘,TRUNC(20/3));
hasilnya : 20/3 dibulatkan kebawah = 6
6. Statemen-statemen untuk memanipulasi data
6.1. PRED(fungsi)
11 | A L P R O
Memberikan nilai sebelum nilai argumen dalam urutannya dalam ASCII.
Sintaks: PRED(x);
 6.2. SUCC(fungsi)
Memberikan nilai sesudah nilai argumen dalam urutannya dalam ASCII.
Sintaks: SUCC(x);
 6.3. INC(fungsi)
Menambah (increments) nilai suatu variabel.
Sintaks: INC(x,i); {i >= 1}
 6.4. DEC(fungsi)
Mengurangi (decrements) nilai suatu variabel.
Sintaks: DEC(x,i); {i >=1}
7. Statemen-statemen tambahan (warna,suara dan window)
7.1. TEXTCOLOR(prosedur)
Untuk mengatur warna dari karakter-karakter di layar.
Sintaks: TEXTCOLOR(color : Byte);
Catatan : untuk pilihan warna lihat pada buku Turbo Pascal.
 7.2. TEXTBACKGROUND(prosedur)
Untuk mengatur warna latar belakang dari karakter-karakter dilayar.
Sintaks: TEXTBACKGROUND(Color : Byte);
 7.3. WINDOW(prosedur)
Untuk membuat suatu jendela (window) yang terletak pada layar.Sintaks:
WINDOW(x1,x2,y1,y2 : Byte);x1,x2 = kordinat kiri atas dengan nilai
maksimal sesuai dengan mode layar. y1,y2 = kordinat kanan bawah dgn nilai
maksimal sesuai dengan mode layar.
 7.4. TEXTMODE(prosedur)
Untuk mengatur lebar layar, 80 kolom atau 40 kolom.
Sintaks: TEXTMODE(Mode: Byte);
Default = C80
7.5. SOUND(prosedur)
Untuk mengaktifkan suara(beep) pada internal speaker.
Sintaks: SOUND(Hz : word);
Untuk mengnonaktifkannya, gunakan statemen NOSOUND.
Ciri Program Komputer:
Umumnya setiap program komputer memiliki ciri-ciri berikut ini :
• dijalankan secara berurutan (sequence) dari atas ke bawah (awal dan akhir)
• memiliki pernyataan bersyarat (IF …. Then, IF .. Then .. Else…, Case…
OF) dan
• memiliki pernyataan berulangan (For… Do, While….Do, Repeat … Until)
Untuk membentuk ke tiga syarat tersebut program memiliki tahap-tahap :
• Input
• Proses
• Output
Sistem Kerja Komputer Sistem Kerja Program
Anda perhatikan kembali modul I hal 1, diagram alir (flow chart)
12 | A L P R O
BAB II
LANGKAH KERJA
1. LANGKAH KERJA
Langkah-langkah kerja dalam praktikum modul 1 kali ini, yaitu :
1. Mentranslasikan algoritma pada langkah 1 ke dalam bahasa Pascal.
2. Mentranslasikan algoritma pada langkah 2 ke dalam bahasa Pascal.
3. Menuliskan program pada langkah 3, menjalankannya dengan menekan
tombol Ctrl + F9 lalu mengamati hal yang terjadi pada program untuk
dibahas dalam Laporan Akhir Praktikum Modul 1 Pengenalan Pascal.
4. Menyisipkan perintah clrscr dibawah instruksi begin pada program langkah
3, lalu menjalankan program tersebut untuk dibahas dalam Laporan Akhir
Praktikum Modul 1 Pengenalan Pascal.
5. Mengganti perintah write dengan writeln pada program lankah 3 lalu
membandingkan keluaran/output yang akan dihasilkan untuk dibahas dalam
Laporan Akhir Praktikum Modul 1 Pengenalan Pascal.
6. Menulis program pada langkah 6 lalu membahas dalam Laporan Akhir
Praktikum Modul 1 Pengenalan Pascal.
7. Mentranslasikan algoritma pada langkah 7 ke dalam bahasa Pascal.
8. Menulis program pada langkah 8, lalu jalankan program tersebut untuk
dibahas dalam Laporan Akhir Praktikum Modul 1 Pengenalan Pascal.
13 | A L P R O
BAB III
PEMBAHASAN
1. Mentranslasikan algoritma ke dalam bahasa Pascal.
Program Hallo Dunia
DEKLARASI :
{tidak ada}
DESKRIPSI :
Write(‘Saya belajar Algoritma’)
Source Program HalloDunia saat di translasikan kebahasa PASCAL :
Program HalloDunia;
Uses crt;
begin
clrscr;
write('Saya Belajar Algoritma');
readln;
end.
14 | A L P R O
Langkah pertama ketikkan ( Program HalloDunia ), uses crt, begin-end, write,
Ketika menuliskan judul program, sebaiknya tulis bersambung atau di beri tanda
underscore ‘_’ tanpa tanda petik.kemudian uses crt merupakan file header untuk
menjalankan perintah readkey untuk membaca masukan dari user.kemudian
begin-end merupakan perintah yang harus ditulis pada penulisan program dalam
bahasa Pascal untuk memulai (begin), dalam algoritma ditulis deskripsi dan
mengakhiri (end). Sedangkan statemen write digunakan untuk menanpilkan isi
dari suatu nilai variable/karakter/kalimat di layar disertakan tanda petik khusus
karakter/kalimat pada awal dan akhir nilai yang ingin ditampilkan dalam output
2. Translasi algoritma ke dalam bahasa Pascal
Program Hallo Dunia
DEKLARASI :
Pesan : string
DESKRIPSI :
Pesan  ‘Saya belajar Algoritma’
Write(Pesan)
Source Program HalloDunia saat di translasikan kebahasa PASCAL :
Program hallodunia;
uses crt;
var
pesan : string;
begin
write('Saya Belajar Algoritma');
read(pesan);
readln;
end.
15 | A L P R O
Program menggunaan tipe data string. Variable pesan digunakan untuk nilai
string (kalimat) pada keluaran/output. Program di deskripsikan dengan mengisi
nilai pesan menjadi ‘Saya belajar Algoritma’.
3. Menuliskan Program Ketiga :
Program Ketiga
Uses crt;
Begin
Write(Jurusan Teknik Informatika)
Write(Fakultas Teknik)
Write(Universitas Palangka Raya)
End
Program Ketiga;
Uses crt;
begin
write('Jurusan Teknik Informatika');
write('Fakultas Teknik');
write('Universitas Palangkaraya');
readln;
end.
16 | A L P R O
Setelah program ke 3 dijalankan, Pada awalnya Compiler Messages
menampilkan peringatan Error di layar, karena Pernyataan di dalam perintah
Write belum dibatasi oleh (‘) dan diakhiri(;). Selanjutnya Statement End belum
diakhiri oleh(.). Syarat penulisan program PASCAL adalah harus di batasi oleh
tanda (‘) dan diakhiri oleh tanda (;), sehingga menjadi Write(‘…’); Lalu, pada
perintah End diakhiri oleh tanda (.),sehingga menjadi End.
4. Menyisipkan Perintah clrscr di bawah instruksi BEGIN pada program 3
Program Ketiga;
Uses crt;
begin
clrscr;
write('Jurusan Teknik Informatika');
write('Fakultas Teknik');
write('Universitas Palangkaraya');
readln;
end.
17 | A L P R O
Pada Langkah keempat ini disisipkan perintah clrscr dibawah perintah begin
agar saat di jalankan, program menghasilkan keluaran yang diinputkan pada
program saja setiap di jalankan (compile) atau menghapus layar lalu
menampilkan program yang dijalankan saat itu. Selain itu, pada program juga
harus disisipkan perintah readkey agar program yang ditulis dapat dibaca pada
tampilan.
5. Membuat Program Ketiga (Mengganti peritah Write menjadi Writeln)
Program Ketiga;
Uses crt;
begin
clrscr;
writeln('Jurusan Teknik Informatika');
writeln('Fakultas Teknik');
writeln('Universitas Palangkaraya');
readln;
end.
18 | A L P R O
6. langkah berikutya Membuat Program Baris
Uses crt ;
Begin
Writeln(‘Ganti baris’) ;
Write(‘Satu ’) ;
Write(‘baris yang sama ’) ;
Write(‘dan tidak berbeda ’) ;
Write(‘dengan baris sebelumnya’) ;
Writeln() ;
Writeln() ;
Writeln(‘Ada dua baris kosong di atas’) ;
Write(‘satu ’) ;
Write(‘dua ’) ;
Write(‘tiga selesai’) ;
Readln;
End.
19 | A L P R O
Saat menjalankan progam menggunakan Turbo Pascal Program tersebuat
baik-baik saja dan dapat di compile tanpa ada error, tetapi saat di tampilkan
ouput Satu dengan baris yang sama bergabung seperti : Satubaris yang samadan
tidak berbeda dengan baris sebelumnya. Agar terlihat bagus maka Write(‘Satu’);
harus di tambahkan spasi didalam kurung Write(‘Satu ’);
Tetapi saat saya Run di Compiler TURBO PASCAL 7.0 Program tersebut
menjadi error karena terdapat penulisan yang salah. Seharusnya ketika di dalam
kurung menggunakan tanda petik satu (‘ ‘) pada perintah setelah write/writeln.
7. Translasi algoritma ke dalam bahasa Pascal
Program CaraRata
{Mencari rata-rata dari dua buah nilai}
DEKLARASI :
Rata : real
Data1 : integer
Data2 : integer
DESKRIPSI :
Read(data 1, data 2)
Rata  data 1 + data 2 / 2
Write(rata)
Source Program CaraRata saat di translasikan kebahasa PASCAL :
20 | A L P R O
program CaraRata, program tersebut dibuat dengan tujuan untuk mencari nilai
rata-rata dari dua buah bilangan yang dimasukan. Pada bagian Var (Deklarasi),
variable Rata menggunakan tipe data jenis real. Hal tersebut bertujuan agar hasil
rata-ratanya nanti, berupa bilangan yang mengandung bilangan pecahan.
Sedangkan pada variable Data1 dan Data2 menggunakan tipe data integer, hal ini
bertujuan agar nilai yang dimasukan pada data 1 dan data 2 berupa bilangan
Program CaraRata;
Uses crt;
var Rata : Real;
data1, data2 : integer;
begin
clrscr;
Write('Masukkan Bilangan Pertama = ');read(data1);
Write('Masukkan Bilangan Kedua = ');read(data2);
rata:=(data1+data2)/2;
write('Hasil Rata = ',rata:2:2);
readkey;
end.
21 | A L P R O
bulat. Sebagai contoh apabila kita memasukan nilai 2 pada data 1 maka muncul
angka 2 dan nilai 2 pada data 2 maka akan muncul angka 2, sehingga kita peroleh
rata-rata sebesar 2.0000000000E+000.
8. Translasi algoritma ke dalam bahasa Pascal
Program Operator_masukan_keluaran;
Var Satu : string;
Dua : string;
Begin
Clrscr;
Write(‘Masukan Sembarangan kata pertama : ‘);
Read(satu);
Writeln(‘Masukan sembarang kata kedua : ‘);
Readln(dua);
Write(‘Masukan sebuah kalimat : ‘);
Write(satu);
Writeln(dua);
End.
22 | A L P R O
Pada langkah kerja terakhir, tampilan output yang muncul Masukan embarang
kata pertama : satu,( kita tekan ENTER maka akan muncul),Masukan
sembarang kata kedua : dua (kita tekan ENTER lagi akan muncul)
Program Operator_masukan_keluaran;
Var Satu : string;
Dua : string;
Begin;
Write('Masukan Sembarangan kata pertama : ');
Readln(satu);
Write('Masukan sembarang kata kedua : ');
Readln(dua);
Write('Masukan sebuah kalimat : ');
Write(satu);
Write(dua);
writeln();
writeln('Modul 1 Selesai - Congrulations Meycelino !');
readln;
End.
23 | A L P R O
BAB IV
KESIMPULAN
Tanpa disadari kita sering menerapkan algoritma dalam kehidupan sehari-hari
seperti membuat makanan, menjahit pakaian, dan banyak contoh lainnya.
Algoritma adalah susunan yang logis dan sistematis untuk memecahkan suatu
masalah atau untuk mencapai tujuan tertentu. Dalam dunia komputer, Algoritma
sangat berperan penting dalam pembangunan suatu software
1. pada program pascal, tampilan output tidak akan bekerja apabila pada Statemen
tidak diakhiri dengan tanda ( ; ).
2. Perbedaan antara Write dan Writeln adalah untuk Write pada outputnya akan
mencetak pernyataan tanpa penambahan baris baru,sedangkan untuk Writeln
pada outputnya akan mencetak tiap kata dengan penambahan baris baru.
3. Setiap perintah dan statemen yang terdapat dalam program Pascal memiliki
fungsi yang berbeda-beda, seperti:
 Algoritma adalah urutan langkah-langkah logis penyelesaian suatu masalah
yang disusun secara logis dan sistematis serta dapat ditentukan nilai benar
dan salah.
 Program adalah penyataan komputer (implementasi dari bahasa
pemrograman)
 Pascal merupakan salah satu jenis dari bahasa pemrograman yang bertujuan
umum dan merupakan salah satu notasi yang lebih dekat ke bahasa manusia.
 Begin adalah awal bagian statement untuk memulai penulisan dalam bahasa
pemrograman.
 End adalah akhir bagian pernyataan (statement) yang harus diakhiri dengan
tanda titik.
 Read adalah instruksi yang digunakan untuk memasukkan data (input) tanpa
ganti baris.
24 | A L P R O
 Readln adalah instruksi yang digunakan untuk memasukkan data(input)
perbaris. Fungsinya sama seperti writeln.
 Readkey adalah instruksi yang digunakan untuk membaca sebuah karakter.
Tipe data yang dihasilkan adalah char.
 Write adalah instruksi yang digunakan untuk menampilkan variabel hasil
tanpa ganti baris dan tampilan berikutnya akan tetap berada pada baris yang
sama.
 Write adalah instruksi yang digunakan untuk menampilkan variabel hasil
perbaris, dimana pada saat program dijalankan tampilan selanjutnya akan
berada pada baris dibawahnya(baris selanjutnya).
 Clrscr adalah perintah yang berfungsi untuk membersihkan layar tampilan.
Sehingga pada saat program di run berulangkali, deskripsi yang dihasilkan
tidak menumpuk(tidak berulang).
25 | A L P R O
DAFTAR PUSTAKA
http://yanvita.blogspot.com/2007/10/html-tutorial.html
http://www.ilmukomputer.com/
http://julihardi.blogspot.com/2009/06/struktur-bahasa-pascal-secara-umum.html
http://pdfdatabase.com/index.php?q=materi+pascal
http://www.toki.or.id/modul pascal UMM//
http://gumangsaragunadi.blogspot.co.id/2013/01/kesimpulan.html
http://abdimaulanasyar.blogspot.co.id/2014/10/perintah-perintah-dalam-
pascal.html
26 | A L P R O
BAB VI
LAMPIRAN
Program 1
Outputnya (Tekan Ctrl + F9) :
27 | A L P R O
Program 2
Outputnya (Tekan Ctrl + F9) :
28 | A L P R O
Program 3
Outputnya (Tekan Ctrl + F9) :
29 | A L P R O
Program 4
Outputnya (Tekan Ctrl + F9) :
30 | A L P R O
Program 5 – Pogram CaraRata
Outputnya (Tekan Ctrl + F9) :
31 | A L P R O
Program 6
Outputnya (Tekan Ctrl + F9) :
32 | A L P R O
Program 7
Outputnya (Tekan Ctrl + F9) :
33 | A L P R O
Program 8
Outputnya (Tekan Ctrl + F9) :

laporan algoritma dan pemprograman 1

  • 1.
    1 | AL P R O LAPORAN AKHIR PRATIKUM ALGORITMA DAN PEMROGRAMAN I DI SUSUN OLEH : Nama : Muhammad Rif’an Nim : DBC 115 065 Kelas : A (10.20 – 11.50) Modul : I (Pengenalan Pascal) JURUSAN TEKNIK INFORMATIKA FAKULTAS TEKNIK UNIVERSITAS PALANGKA RAYA 2015
  • 2.
    2 | AL P R O BAB I TUJUAN DAN LANDASAN TEORI 1. TUJUAN PRAKTIKUM Adapun tujuan dari praktikum Modul I Pengenalan Pascal bagi mahasiswa adalah sebagai berikut :  Mahasiswa mampu menerapkan dasar-dasar algoritma dalam menyelesaikan masalah.  Mahasiswa dapat menerapkan instruksi-instruksi dasar bahasa pemrograman pascal dan dapat menggunakan dalam translasi algoritma ke dalam bahasa pemrograman pascal. 2. LANDASAN TEORI Algoritma adalah urutan langkah-langkah logis penyelesaian masalah yang disusun secara sistematis dan logis. Kata Logis merupakan kata kunci dalam Algoritma. Langkah-langkah dalam Algoritma harus logis dan harus dapat di tentukan bernilai salah atau benar. Algoritma Merupakan Jantung Ilmu Informatika. Algoritma adalah jantung ilmu komputer atau informatika. Banyak cabang ilmu komputer yang di acu dalam terminologi algoritma. Namun, jangan beranggapan algoritma selalu identik dengan ilmu komputer saja. Dalam kehidupan sehari-haripun banyak terdapat proses yang dinyatakan dalam suatu algoritma. Contohnya cara membuat pakaian yang dinyatakan dalam pola pembuatan pakaian juga dapat disebut sebagai algoritma. Pada setiap pola selalu ada urutan langkah-langkah membuat pakaian. Bila langkah-langkahnya tidak logis, maka tidak dapat dihasilkan pakaian yang diinginkan. Orang-orang yang mencoba membuat suatu jahitan pakaian akan membaca satu per satu langkah-langkah pembuatannya atau mempelajari desain pola jahitan pakaian yang di inginkan lalu ia mengerjakan proses sesuai pola yang ia pelajari. Secara umum, pihak(benda) yang
  • 3.
    3 | AL P R O mengerjakan proses disebut pemroses (processor). Pemroses tersebut dapat berupa manusia, komputer, robot atau alat-alat elektronik lainnya. Pemroses melakukan suatu proses dengan melaksanakan atau “mengeksekusi” algoritma yang menjabarkan proses tersebut. Melaksanakan Algoritma berarti mengerjakan langkah-langkah di dalam Algoritma tersebut. Pemroses mengerjakan proses sesuai dengan algoritma yang diberikan kepadanya. Penjahit membuat pakaian sesuai pola jahitan yang diinginkan, juru masak membuat kue berdasarkan resep yang diberikan kepadanya, pianis memainkan lagu berdasarkan papan not balok. Karena itu suatu Algoritma harus dinyatakan dalam bentuk yang dapat dimengerti oleh pemroses. Jadi suatu pemroses harus mengerti setiap langkah dalam Algoritma, dan juga mengerjakan operasi yang bersesuaian dengan pola atau struktur yang telah di tetapkan. Pascal (Bahasa Pemrograman) Pada tahun 1971, Profesor Niklaus Wirth dari Technical University of Zurich, Switzerland, memperkenalkan bahasa pemrograman Pascal. Nama Pascal diambil dari nama seorang matematikawan Perancis, Blaise Pascal. Beliau membuat bahasa pemrograman Pascal untuk menjadi alat bantu belajar pemrograman bagi para mahasiswanya dan melengkapi kekurangan-kekurangan bahasa pemrograman yang ada pada saat itu. Pascal merupakan bahasa pemrograman tingkat tinggi (High Level Language) yang memiliki instruksi-instruksi terstruktur dan sangat matematis. Pascal memiliki tipe-tipe data standar yang telah tersedia pada kebanyakan bahasa pemrograman. Tipe-tipe data standar yang dimiliki oleh Pascal adalah: boolean, integer, real, char, dan string. Selain tipe-tipe data tersebut, Pascal juga mendukung User defined Data Types, yaitu programmer dapat membuat tipe data lain yang diturunkan dari tipe data standar.
  • 4.
    4 | AL P R O Pada Pascal, programmer harus menentukan tipe data dari suatu variabel, dan variabel tersebut tidak dapat dipergunakan untuk menyimpan tipe data selain dari format yang ditentukan. Beberapa pengecualian berhubungan dengan tipe data antara lain, tipe data real bisa menyimpan tipe data integer (dan menjadi data real), demikian juga tipe data string bisa menyimpan tipe data char. Sintak pada Pascal bisa dipecah dalam bentuk prosedur dan fungsi, sehingga bisa digunakan berulang-ulang. Dengan struktur yang sederhana dan memiliki bahasa hampir mirip dengan bahasa manusia (bahasa Inggris), menjadikan Pascal mudah dipelajari dan dipahami. Dalam bahasa pemrograman Pascal, tidak membedakan huruf kapital maupun huruf bukan kapital (not case sensitive), sehingga penulisan sintak BEGIN sama saja dengan begin ataupun Begin. Hal ini berlaku untuk semua kata cadangan (reverse word) maupun variabel. Bahasa Pascal juga merupakan bahasa yang digunakan sebagai standar bahasa pemrograman bagi tim nasional Olimpiade Komputer Indonesia (TOKI). Selain itu, bahasa Pascal masih digunakan dalam IOI (International Olympiad in Informatics). Langkah-langkah dalam pemrograman: 1. Menulis Program 2. Menjalankan dan menguji kebenaran program 3. Jika terjadi kesalahan (logika maupun kaidah) program diperbaiki dan 4. Kembali ke langkah b. Langkah-langkah tersebut dapat di gambarkan dengan Flow chart:
  • 5.
    5 | AL P R O Sedangkan tahapan pelaksanaan program oleh komputer yaitu: Struktur Bahasa PASCAL secara umum : 1. Bagian Judul Program 2. Bagian Deklarasi • Deklarasi tipe data (TYPE) • Deklarasi variabel (VAR) • Deklarasi konstanta (CONST) • Deklarasi label (LABEL) • Deklarasi sub-program (PROCEDURE dan FUNCTION) 3. Bagian Program Utama Statement.
  • 6.
    6 | AL P R O Perintah-perintah dalam pascal  Berikut adalah perintah-perintah Unit System Golongan Arithmatic: Int : Perintah untuk mengabaikan angka dibalik koma. Penggunaannya : Int(45,78)=45 Frac: Mengambil desimal suatu bilangan. Frac(45,78)=0,78 . (Frac=Fraction) Sqr: Mencari pangkat 2 dari suatu bilangan. Sqr(3)=9. (Sqr=Square) Sqrt: Mencari akar pangkat dua dari suatu bilangan. Sqrt(16)=4. (Sqrt=Square Root) Exp: Untuk mencari eksponensial (exponential) dari suatu bilangan. Contoh Exp dari 1 =2,72 Ln: Mencari logaritma natural dari suatu bilangan. (Ln=logarithma natural). Pi : Untuk memasukkan bilangan pi (3,1415926536) Sin : Untuk mencari Sinus dari suatu bilangan dalam satuan radian. Bentuk umumnya adalah: Sin(angka) Untuk mengkonversi kedalam derajat, maka harus ditambahkan rumus:Sin(Angka/(180/Pi). Cos: Untuk mencari Cosinus dari suatu bilangan dalam satuan radian. Bentuk umumnya adalah : Cos(angka) Untuk mengkonversi kedalam derajat maka harus ditambahkan rumus:Cos(angka/(180/Pi) Tan: Turbo pascal tidak menyediakan perintah untuk mencari tangen dari suatu bilangan. Tetapi dengan perintah Sinus dan Cosinus, maka Tangen dari suatu bilangan dengan dicari dengan rumus : Tan=Sin(angka)/Cos(angka) Arctan: Untuk mencari Arctangen dari suatu bilangan. ArcSin: Sama dengan Tan, Turbo Pascal tidak menyediakan perintah untuk mencari Arcsinus dari suatu bilangan. Tetapi dengan adanya perintah Arctan, Sqr dan Sqrt, maka ArcSin dari suatu bilangan dapat dicari dengan rumus : ArcSin(x)=ArcTan(x/Sqrt (1-Sqr(x))), dimana x adalah bilangan Real. ArcCos: Turbo pascal tidak menyediakan ArcCos.Rumusnya adalah : ArcCos(x)=ArcTan(sqrt(1-sqr(x)) /x), dimana x adalah bilangan Real. Abs:
  • 7.
    7 | AL P R O Statemen-Statemen Dalam Pascal  Statemen adalah perintah untuk pengerjaan program pascal. Statemen terletak di bagian deklarasi statemen dengan diawali oleh kata cadangan BEGIN dan diakhiri dengan kata cadangan END. Akhir dari setiap statemen diakhiri dengan titik koma(;). Statemenstatemen dalam bahasa Pascal terdiri dari pernyataan yang berupa fungsi dan prosedur yang telah disediakan sebagai perintah standar Turbo Pascal.  1. Statemen-statemen yang digunakan untuk input/output 1.1. READ/READLN(prosedur) Digunakan untuk memasukkan (input) data lewat keyboard ke dalam suatu variabel. Sintaks: READ/READLN(V); Keterangan : V = variabel. READ = pada statemen ini posisi kursor tidak pindah ke baris selanjutnya. READLN = pada statemen ini posisi kursor akan pindah ke baris selanjutnya setelah di input. 1.2. READKEY(fungsi) Untuk pembacaan sebuah karakter dari keyboard. Tipe data yang dihasilkan adalah char. Sintaks: READKEY; 1.3. WRITE/WRITELN(prosedur) Digunakan untuk menampilkan isi dari suatu nilai variabel di layar. Sintaks: WRITE/WRITELN(V); Keterangan : V = variabel. WRITE/WRITELN = sama dengan READ/READLN. 2. Statemen-statemen yang digunakan untuk pengaturan letak di layer 2.1. CLRSCR(prosedur) Digunakan untuk membersihkan layar. sintaks: CLRSCR; 2.2. GOTOXY(prosedur) Untuk menempatkan posisi kursor pada layar. Sintaks: GOTOXY(X, Y: Byte); Keterangan : X = sumbu X (posisi horisontal), Y = sumbu Y (posisi vertikal) 2.3. DELLINE(prosedur) Untuk menghapus sebuah baris pada posisi kursor dan menaikkan baris-baris dibawahnya. Sintaks: DELLINE; 2.4. INSLINE(prosedur) Untuk menyisipkan sebuah baris pada posisi kursor dan menggeser kebawah
  • 8.
    8 | AL P R O tampilantampilan baris dibawahnya. Sintaks: INSLINE; 2.5. DELAY(prosedur) Untuk menghentikan sejenak proses program. Sintaks: DELAY(MS: Word); Keterangan : MS = ukuran waktu dalam milisecond. 3. Statemen yang digunakan untuk memanipulasi string 3.1. CONCAT(fungsi) Untuk menggabungkan 2 atau beberapa variabel string. Sintaks: CONCAT(s1 [,s2,...,sn]: String) : STRING; contoh: CONCAT(‘ABC’,'DEF’) { ABCDEF } 3.2. COPY(fungsi) Mengambil satu(1) atau beberapa karakter dari sebuah string. Sintaks: COPY(S,Index,Count) : String; Keterangan : S = sebuah string (string). Index = posisi awal kita akan mengambil beberapa karakter (integer) Count = banyaknya karakter yang akan diambil (integer). 3.3. DELETE(prosedur) Menghapus sebagian karakter dari sebuah string. Sintaks: DELETE(S,Index,Count); Keterangan : sama dengan statemen COPY.  3.4. INSERT(prosedur) Menyisipkan satu(1) atau beberapa karakter ke dalam sebuah string. Sintaks: INSERT(Source,var S,Index); Keterangan : Source = sumber string untuk disisipi (string) var S = string tujuan yang akan disisipi oleh string Source (string) Index = posisi mulai (integer). 3.5. LENGTH(fungsi) Memberikan nilai panjang dari suatu string (jumlah karakterdalam string). Sintaks: LENGTH(S); Keterangan : S = string LENGTH(S) menghasilkan nilai integer. 3.6. POS(fungsi) Mencari posisi sebuah bagian string (substring) didalam sebuah string. Sintaks: POS(Substr,S); {menghasilkan nilai Byte} Keterangan : Substr = substring yang akan dicari posisinya di dalam sebuah string S. Bila bernilai 0 berarti nilai string yang dicari tidak ada. 3.7. STR(prosedur) Merubah nilai numerik ke dalam nilai string. Sintaks: STR(N,S);
  • 9.
    9 | AL P R O Keterangan : N = data tipe integer, S = data tipe string. 3.8. VAL(prosedur) Merubah nilai string ke dalam nilai numerik. Sintaks: VAL(S,N,P); 16 Keterangan : S = nilai string, N = nilai real, P = posisi salah. Nilai string harus berisi angka, plus atau minus, bila tidak berarti kesalahan dan letak kesalahannya ditunjukkan oleh variabel posisi salah. Jika benar, maka nilai variabel tsb = 0 (nol). 3.9. UPCASE(fungsi) Memberikan huruf kapital dari argumen. Sintaks: UPCASE(S); Keterangan : S = variabel bertipe karakter. 4. Statemen-statemen untuk perhitungan aritmatik 4.1. ABS(fungsi) Memberikan nilai mutlak dari suatu argumen. Sintaks: ABS(x);  4.2. ARCTAN(fungsi) Memberikan nilai dari fungsi arctangent dari perhitungan goniometri. Sintaks: ARCTAN(x); Dimana x dapat bertipe real atau integer dan akan menghasil kan nilai bertipe real.  4.3. COS(fungsi) Memberikan nilai dari fungsi Cosinus. Sintaks: COS(x);  4.4. EXP(fungsi) Menghitung nilai pangkat dari bilangan e (bilangan alam), yaitu sebesar x. Sintaks: EXP(x); x dapat bertipe real atau integer dan akan menghasilkan nilai bertipe real.  4.5. FRAC(fungsi) Untuk mendapatkan nilai pecahan dari suatu bilangan. Sintaks: FRAC(x); Tipe dari x sama seperti yang diatas.  4.6. INT(fungsi) Memberikan nilai integer (bilangan bulat) dari suatu variabel dengan membuang bilangan
  • 10.
    10 | AL P R O di belakang koma. Sintaks: INT(X);  4.7. LN(fungsi) Digunakan untuk menghitung nilai logaritma alam (natural logarithm) dari nilai x. Sintaks: LN(x);  4.8. SIN(fungsi) Memberikan nilai dari fungsi Sinus. Sintaks: SIN(x);  4.9. SQR(fungsi) Digunakan untuk menghitung nilai pangkat kuadrat dari suatu bilangan. Sintaks: SQR(x); Tipe dari x bisa berupa real maupun integer. Dan hasilnya akan sama dengan tipedari x.  4.10. SQRT(fungsi) Digunakan untuk menghitung nilai akar dari suatu bilangan.  5. Statemen-statemen untuk transfer nilai dari suatu variable 5.1. CHR(fungsi) Merubah nilai dari byte ke bentuk karakter yang sesuai dengan kode ASCII. Sintaks: CHR(x); Keterangan : x bertipe byte contoh : WRITELN(CHR(61); hasilnya : a  5.2. ORD(fungsi) Merubah nilai suatu variabel dari bentuk karakter ke bentuk longint. Sintaks: ORD(X); Keterangan : x bertipe char contoh : WRITELN(ORD(‘B’); hasilnya : 42  5.3. ROUND(fungsi) Membulatkan data tipe real ke data tipe longint. Sintaks: ROUND(X); Keterangan : Jika nilai pecahan < 0,5 maka dibulatkan kebawah. Jika nilai pecahan > 0,5 maka dibulatkan keatas. contoh : WRITELN(’10/3 dibulatkan = ‘,ROUND(10/3)); hasilnya : 10/3 dibulatkan = 3  5.4. TRUNC(fungsi) Membulatkan kebawah data tipe real ke data tipe longint. Sintaks: TRUNC(X); contoh : WRITELN(’20/3 dibulatkan kebawah = ‘,TRUNC(20/3)); hasilnya : 20/3 dibulatkan kebawah = 6 6. Statemen-statemen untuk memanipulasi data 6.1. PRED(fungsi)
  • 11.
    11 | AL P R O Memberikan nilai sebelum nilai argumen dalam urutannya dalam ASCII. Sintaks: PRED(x);  6.2. SUCC(fungsi) Memberikan nilai sesudah nilai argumen dalam urutannya dalam ASCII. Sintaks: SUCC(x);  6.3. INC(fungsi) Menambah (increments) nilai suatu variabel. Sintaks: INC(x,i); {i >= 1}  6.4. DEC(fungsi) Mengurangi (decrements) nilai suatu variabel. Sintaks: DEC(x,i); {i >=1} 7. Statemen-statemen tambahan (warna,suara dan window) 7.1. TEXTCOLOR(prosedur) Untuk mengatur warna dari karakter-karakter di layar. Sintaks: TEXTCOLOR(color : Byte); Catatan : untuk pilihan warna lihat pada buku Turbo Pascal.  7.2. TEXTBACKGROUND(prosedur) Untuk mengatur warna latar belakang dari karakter-karakter dilayar. Sintaks: TEXTBACKGROUND(Color : Byte);  7.3. WINDOW(prosedur) Untuk membuat suatu jendela (window) yang terletak pada layar.Sintaks: WINDOW(x1,x2,y1,y2 : Byte);x1,x2 = kordinat kiri atas dengan nilai maksimal sesuai dengan mode layar. y1,y2 = kordinat kanan bawah dgn nilai maksimal sesuai dengan mode layar.  7.4. TEXTMODE(prosedur) Untuk mengatur lebar layar, 80 kolom atau 40 kolom. Sintaks: TEXTMODE(Mode: Byte); Default = C80 7.5. SOUND(prosedur) Untuk mengaktifkan suara(beep) pada internal speaker. Sintaks: SOUND(Hz : word); Untuk mengnonaktifkannya, gunakan statemen NOSOUND. Ciri Program Komputer: Umumnya setiap program komputer memiliki ciri-ciri berikut ini : • dijalankan secara berurutan (sequence) dari atas ke bawah (awal dan akhir) • memiliki pernyataan bersyarat (IF …. Then, IF .. Then .. Else…, Case… OF) dan • memiliki pernyataan berulangan (For… Do, While….Do, Repeat … Until) Untuk membentuk ke tiga syarat tersebut program memiliki tahap-tahap : • Input • Proses • Output Sistem Kerja Komputer Sistem Kerja Program Anda perhatikan kembali modul I hal 1, diagram alir (flow chart)
  • 12.
    12 | AL P R O BAB II LANGKAH KERJA 1. LANGKAH KERJA Langkah-langkah kerja dalam praktikum modul 1 kali ini, yaitu : 1. Mentranslasikan algoritma pada langkah 1 ke dalam bahasa Pascal. 2. Mentranslasikan algoritma pada langkah 2 ke dalam bahasa Pascal. 3. Menuliskan program pada langkah 3, menjalankannya dengan menekan tombol Ctrl + F9 lalu mengamati hal yang terjadi pada program untuk dibahas dalam Laporan Akhir Praktikum Modul 1 Pengenalan Pascal. 4. Menyisipkan perintah clrscr dibawah instruksi begin pada program langkah 3, lalu menjalankan program tersebut untuk dibahas dalam Laporan Akhir Praktikum Modul 1 Pengenalan Pascal. 5. Mengganti perintah write dengan writeln pada program lankah 3 lalu membandingkan keluaran/output yang akan dihasilkan untuk dibahas dalam Laporan Akhir Praktikum Modul 1 Pengenalan Pascal. 6. Menulis program pada langkah 6 lalu membahas dalam Laporan Akhir Praktikum Modul 1 Pengenalan Pascal. 7. Mentranslasikan algoritma pada langkah 7 ke dalam bahasa Pascal. 8. Menulis program pada langkah 8, lalu jalankan program tersebut untuk dibahas dalam Laporan Akhir Praktikum Modul 1 Pengenalan Pascal.
  • 13.
    13 | AL P R O BAB III PEMBAHASAN 1. Mentranslasikan algoritma ke dalam bahasa Pascal. Program Hallo Dunia DEKLARASI : {tidak ada} DESKRIPSI : Write(‘Saya belajar Algoritma’) Source Program HalloDunia saat di translasikan kebahasa PASCAL : Program HalloDunia; Uses crt; begin clrscr; write('Saya Belajar Algoritma'); readln; end.
  • 14.
    14 | AL P R O Langkah pertama ketikkan ( Program HalloDunia ), uses crt, begin-end, write, Ketika menuliskan judul program, sebaiknya tulis bersambung atau di beri tanda underscore ‘_’ tanpa tanda petik.kemudian uses crt merupakan file header untuk menjalankan perintah readkey untuk membaca masukan dari user.kemudian begin-end merupakan perintah yang harus ditulis pada penulisan program dalam bahasa Pascal untuk memulai (begin), dalam algoritma ditulis deskripsi dan mengakhiri (end). Sedangkan statemen write digunakan untuk menanpilkan isi dari suatu nilai variable/karakter/kalimat di layar disertakan tanda petik khusus karakter/kalimat pada awal dan akhir nilai yang ingin ditampilkan dalam output 2. Translasi algoritma ke dalam bahasa Pascal Program Hallo Dunia DEKLARASI : Pesan : string DESKRIPSI : Pesan  ‘Saya belajar Algoritma’ Write(Pesan) Source Program HalloDunia saat di translasikan kebahasa PASCAL : Program hallodunia; uses crt; var pesan : string; begin write('Saya Belajar Algoritma'); read(pesan); readln; end.
  • 15.
    15 | AL P R O Program menggunaan tipe data string. Variable pesan digunakan untuk nilai string (kalimat) pada keluaran/output. Program di deskripsikan dengan mengisi nilai pesan menjadi ‘Saya belajar Algoritma’. 3. Menuliskan Program Ketiga : Program Ketiga Uses crt; Begin Write(Jurusan Teknik Informatika) Write(Fakultas Teknik) Write(Universitas Palangka Raya) End Program Ketiga; Uses crt; begin write('Jurusan Teknik Informatika'); write('Fakultas Teknik'); write('Universitas Palangkaraya'); readln; end.
  • 16.
    16 | AL P R O Setelah program ke 3 dijalankan, Pada awalnya Compiler Messages menampilkan peringatan Error di layar, karena Pernyataan di dalam perintah Write belum dibatasi oleh (‘) dan diakhiri(;). Selanjutnya Statement End belum diakhiri oleh(.). Syarat penulisan program PASCAL adalah harus di batasi oleh tanda (‘) dan diakhiri oleh tanda (;), sehingga menjadi Write(‘…’); Lalu, pada perintah End diakhiri oleh tanda (.),sehingga menjadi End. 4. Menyisipkan Perintah clrscr di bawah instruksi BEGIN pada program 3 Program Ketiga; Uses crt; begin clrscr; write('Jurusan Teknik Informatika'); write('Fakultas Teknik'); write('Universitas Palangkaraya'); readln; end.
  • 17.
    17 | AL P R O Pada Langkah keempat ini disisipkan perintah clrscr dibawah perintah begin agar saat di jalankan, program menghasilkan keluaran yang diinputkan pada program saja setiap di jalankan (compile) atau menghapus layar lalu menampilkan program yang dijalankan saat itu. Selain itu, pada program juga harus disisipkan perintah readkey agar program yang ditulis dapat dibaca pada tampilan. 5. Membuat Program Ketiga (Mengganti peritah Write menjadi Writeln) Program Ketiga; Uses crt; begin clrscr; writeln('Jurusan Teknik Informatika'); writeln('Fakultas Teknik'); writeln('Universitas Palangkaraya'); readln; end.
  • 18.
    18 | AL P R O 6. langkah berikutya Membuat Program Baris Uses crt ; Begin Writeln(‘Ganti baris’) ; Write(‘Satu ’) ; Write(‘baris yang sama ’) ; Write(‘dan tidak berbeda ’) ; Write(‘dengan baris sebelumnya’) ; Writeln() ; Writeln() ; Writeln(‘Ada dua baris kosong di atas’) ; Write(‘satu ’) ; Write(‘dua ’) ; Write(‘tiga selesai’) ; Readln; End.
  • 19.
    19 | AL P R O Saat menjalankan progam menggunakan Turbo Pascal Program tersebuat baik-baik saja dan dapat di compile tanpa ada error, tetapi saat di tampilkan ouput Satu dengan baris yang sama bergabung seperti : Satubaris yang samadan tidak berbeda dengan baris sebelumnya. Agar terlihat bagus maka Write(‘Satu’); harus di tambahkan spasi didalam kurung Write(‘Satu ’); Tetapi saat saya Run di Compiler TURBO PASCAL 7.0 Program tersebut menjadi error karena terdapat penulisan yang salah. Seharusnya ketika di dalam kurung menggunakan tanda petik satu (‘ ‘) pada perintah setelah write/writeln. 7. Translasi algoritma ke dalam bahasa Pascal Program CaraRata {Mencari rata-rata dari dua buah nilai} DEKLARASI : Rata : real Data1 : integer Data2 : integer DESKRIPSI : Read(data 1, data 2) Rata  data 1 + data 2 / 2 Write(rata) Source Program CaraRata saat di translasikan kebahasa PASCAL :
  • 20.
    20 | AL P R O program CaraRata, program tersebut dibuat dengan tujuan untuk mencari nilai rata-rata dari dua buah bilangan yang dimasukan. Pada bagian Var (Deklarasi), variable Rata menggunakan tipe data jenis real. Hal tersebut bertujuan agar hasil rata-ratanya nanti, berupa bilangan yang mengandung bilangan pecahan. Sedangkan pada variable Data1 dan Data2 menggunakan tipe data integer, hal ini bertujuan agar nilai yang dimasukan pada data 1 dan data 2 berupa bilangan Program CaraRata; Uses crt; var Rata : Real; data1, data2 : integer; begin clrscr; Write('Masukkan Bilangan Pertama = ');read(data1); Write('Masukkan Bilangan Kedua = ');read(data2); rata:=(data1+data2)/2; write('Hasil Rata = ',rata:2:2); readkey; end.
  • 21.
    21 | AL P R O bulat. Sebagai contoh apabila kita memasukan nilai 2 pada data 1 maka muncul angka 2 dan nilai 2 pada data 2 maka akan muncul angka 2, sehingga kita peroleh rata-rata sebesar 2.0000000000E+000. 8. Translasi algoritma ke dalam bahasa Pascal Program Operator_masukan_keluaran; Var Satu : string; Dua : string; Begin Clrscr; Write(‘Masukan Sembarangan kata pertama : ‘); Read(satu); Writeln(‘Masukan sembarang kata kedua : ‘); Readln(dua); Write(‘Masukan sebuah kalimat : ‘); Write(satu); Writeln(dua); End.
  • 22.
    22 | AL P R O Pada langkah kerja terakhir, tampilan output yang muncul Masukan embarang kata pertama : satu,( kita tekan ENTER maka akan muncul),Masukan sembarang kata kedua : dua (kita tekan ENTER lagi akan muncul) Program Operator_masukan_keluaran; Var Satu : string; Dua : string; Begin; Write('Masukan Sembarangan kata pertama : '); Readln(satu); Write('Masukan sembarang kata kedua : '); Readln(dua); Write('Masukan sebuah kalimat : '); Write(satu); Write(dua); writeln(); writeln('Modul 1 Selesai - Congrulations Meycelino !'); readln; End.
  • 23.
    23 | AL P R O BAB IV KESIMPULAN Tanpa disadari kita sering menerapkan algoritma dalam kehidupan sehari-hari seperti membuat makanan, menjahit pakaian, dan banyak contoh lainnya. Algoritma adalah susunan yang logis dan sistematis untuk memecahkan suatu masalah atau untuk mencapai tujuan tertentu. Dalam dunia komputer, Algoritma sangat berperan penting dalam pembangunan suatu software 1. pada program pascal, tampilan output tidak akan bekerja apabila pada Statemen tidak diakhiri dengan tanda ( ; ). 2. Perbedaan antara Write dan Writeln adalah untuk Write pada outputnya akan mencetak pernyataan tanpa penambahan baris baru,sedangkan untuk Writeln pada outputnya akan mencetak tiap kata dengan penambahan baris baru. 3. Setiap perintah dan statemen yang terdapat dalam program Pascal memiliki fungsi yang berbeda-beda, seperti:  Algoritma adalah urutan langkah-langkah logis penyelesaian suatu masalah yang disusun secara logis dan sistematis serta dapat ditentukan nilai benar dan salah.  Program adalah penyataan komputer (implementasi dari bahasa pemrograman)  Pascal merupakan salah satu jenis dari bahasa pemrograman yang bertujuan umum dan merupakan salah satu notasi yang lebih dekat ke bahasa manusia.  Begin adalah awal bagian statement untuk memulai penulisan dalam bahasa pemrograman.  End adalah akhir bagian pernyataan (statement) yang harus diakhiri dengan tanda titik.  Read adalah instruksi yang digunakan untuk memasukkan data (input) tanpa ganti baris.
  • 24.
    24 | AL P R O  Readln adalah instruksi yang digunakan untuk memasukkan data(input) perbaris. Fungsinya sama seperti writeln.  Readkey adalah instruksi yang digunakan untuk membaca sebuah karakter. Tipe data yang dihasilkan adalah char.  Write adalah instruksi yang digunakan untuk menampilkan variabel hasil tanpa ganti baris dan tampilan berikutnya akan tetap berada pada baris yang sama.  Write adalah instruksi yang digunakan untuk menampilkan variabel hasil perbaris, dimana pada saat program dijalankan tampilan selanjutnya akan berada pada baris dibawahnya(baris selanjutnya).  Clrscr adalah perintah yang berfungsi untuk membersihkan layar tampilan. Sehingga pada saat program di run berulangkali, deskripsi yang dihasilkan tidak menumpuk(tidak berulang).
  • 25.
    25 | AL P R O DAFTAR PUSTAKA http://yanvita.blogspot.com/2007/10/html-tutorial.html http://www.ilmukomputer.com/ http://julihardi.blogspot.com/2009/06/struktur-bahasa-pascal-secara-umum.html http://pdfdatabase.com/index.php?q=materi+pascal http://www.toki.or.id/modul pascal UMM// http://gumangsaragunadi.blogspot.co.id/2013/01/kesimpulan.html http://abdimaulanasyar.blogspot.co.id/2014/10/perintah-perintah-dalam- pascal.html
  • 26.
    26 | AL P R O BAB VI LAMPIRAN Program 1 Outputnya (Tekan Ctrl + F9) :
  • 27.
    27 | AL P R O Program 2 Outputnya (Tekan Ctrl + F9) :
  • 28.
    28 | AL P R O Program 3 Outputnya (Tekan Ctrl + F9) :
  • 29.
    29 | AL P R O Program 4 Outputnya (Tekan Ctrl + F9) :
  • 30.
    30 | AL P R O Program 5 – Pogram CaraRata Outputnya (Tekan Ctrl + F9) :
  • 31.
    31 | AL P R O Program 6 Outputnya (Tekan Ctrl + F9) :
  • 32.
    32 | AL P R O Program 7 Outputnya (Tekan Ctrl + F9) :
  • 33.
    33 | AL P R O Program 8 Outputnya (Tekan Ctrl + F9) :