Senior Housing Forum Presents
ProMatura and Independa
a new era
1
Three Topics
1. Measuring and Monitoring Customer Experience
2. Benefits of Independa for Quality Improvement Surveys
3. Other tools in the making: Move-in Monitor and EWS
2
Referrals only come with
“very satisfied” customers
Very Satisfied
87%
Satisfied
11% Neutral,
Dissatisfied, + Very
Percent of IL and AL Residents Who Will Recommend by
Satisfaction Rating
3
Why Satisfaction and the Total
Consumer Experience is Crucial
 More referrals
 Costumer retention
 Employee retention
 Greater NOI
4
Beyond satisfaction…
the total customer experience
5
Scales and Methods Used to
Measure Components of
Customer Experience
Scales
 Satisfaction: very dissatisfied to very satisfied
 Expectations: not met to far exceeded
 Improvement: no improvement needed to considerable
improvement needed
 Agreement: Strongly disagree to strongly agree
Methods
 Paper
 Internet
 Phone
6
Customer Experience
Beyond Satisfaction
Customer Experience Drivers
 Value
 Feeling at home
 Quality of life
 Quality of Services
 Run smoothly
 Staff competency
 Willing to recommend
 Satisfaction
 Environment
7
All of these attributes make up the
customer experience.
Each of these customer experience
drivers are impacted by different
attributes. We look at the impact of
the “attributes” in the community on
each of the drivers.
The results for each community are
analyzed within and across each of the
experience drivers. The attributes that
have the greatest impact are identified.
Example of Output for Satisfaction
Top Correlates of Satisfaction
You Influence
Staff know me
7%
At home
20%
Relationships with
other residents
12%
Sense of control
14%
Dining program
12%
Visits outside
10%
Activities
12%
Family visits
7% Transportation
6%
8
Same analyses completed with the other customer service drivers.
We have observed… ONLY A FEW
COMMUNITIES USE
SATISFACTION SURVEYS
TO IMPROVE THEIR
CUSTOMER’S
EXPERIENCE.
9
Focus Where You Will have the
Greatest Positive Impact
 Use Quality Improvement Surveys to identify and improve
the elements within your community that have the most
impact on your customer’s experience.
 Focus on elements you can change.
 The attributes that impact the customer experience is
different for each community.
 Some impacts are positive and some are negative.
 As the community changes so does the impact of the various
attributes.
10
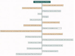
11
There are usually two
to three attributes that
have the greatest
impact on the
customer’s experience.
AND THOSE ATTRIBUTES
CHANGE...
12
Focus
WE MEASURE 44 ATTRIBUTES, PLUS OR MINUS
LOOKING AT ALL OF THE RESULTS IT IS ALMOST
IMPOSSIBLE TO DETERMINE WHAT TO DO OR
WHERE TO START TO USE THE RESULTS
EFFECTIVELY.
THAT’S WHERE THE IMPACT PLAN COMES IN.
THE IMPACT PLAN DIRECTS YOU TO FOCUS ON THE
“ATTRIBUTES” THAT WILL BE THE MOST
BENEFICIAL TO EACH COMMUNITY
13
Analyses of results
find which of the
44 or so attributes
has the greatest
impact and
identifies the
amount of
improvement
needed.
14
Keep up the
good work
Highest Level
of
Performance
Needs some
improvement
Mid Level of
Performance
Need
improvement
Lowest level
of
Performance
Focus of Impact Plan
The aspects that have the greatest
impact.
52%
26% 22%
Day Trips Team Work Reception
Relative Percent of Impact Among Three attributes
with Biggest Impact in Community 1
15
Focus of Impact Plan
The aspects that have the greatest
impact.
16
46%
31%
23%
Safe & Secure Care Staff Service Staff Friendly
Relative Percent of Impact Among Three with
Biggest Impact in Community 2
Benefits of
Independa
Platform
FRICTIONLESS
17
18
19
20
21
ProMatura Monitors Improvement
Progress
22
ProMatura Move-In Monitor
23
ProMatura Research and Planning
on the Independa Platform
24
The right people,
getting the right information at the right
time with the right technology.
Advantages of Independa Platform
Frictionless
 Fewer administrative chores.
 No paper, printing, postage, mailing, opening.
 Do data entry errors.
 No emails required to remind those using Internet.
 Save residents results whenever they stop, and opens
again where they left off.
 Fewer resident response errors because the response
they chose is highlighted.
25
| Company Confidential WWW.INDEPENDA.COM26
| Company Confidential WWW.INDEPENDA.COM27
INDEPENDA VISION
A world where we all thrive at any age, enjoying our residence of choice longer, safer
and more comfortably, delaying or even eliminating the next stage or episode of care
| Company Confidential WWW.INDEPENDA.COM28
THE FUTURE OF RESIDENT ENGAGEMENT & CARE
An All-in-One Platform
INTEGRATED REMOTE CARE
Across a wide range of health, activity,
environmental, safety and fitness/wellness
concerns and devices. HIPAA FDA Class 1,
“healthcare integration”.
FAMILY ENGAGEMENT
• Simplified video chat
• Photo sharing
• Message sharing
• Video sharing
• Life Stories
• Call button
• Music stations
• Personal Shared Calendar
ORGANIZATIONAL ENGAGEMENT
• Personalized Digital Signage
• Broadcast messages
• Surveys
• Dining Menus
• Web content (*)
• Video content(*)
• Community calendar
(*) transformative for compliance
| Company Confidential WWW.INDEPENDA.COM29
PLATFORM AS A SERVICE
HIPAA & FDA Class 1
ENTERPRISE INTEGRATION
(ex: EMR, PHR, CRM)
CARE RECIPIENT
Integrated resident facing technologies
HOME
SENSORS
TV
HEALTH
DEVICES
PHONE
PROFESSIONAL & OR FAMILY CAREGIVER
Central reporting, admin, alerts, dashboard
CAREGIVER MOBILE
APPLICATION
CAREGIVER WEB
APPLICATION
3RD PARTY SENSOR AND DEVICE DATA
(ex: Health, IoT, activity, security, fitness, …)
| Company Confidential WWW.INDEPENDA.COM30
A TRANSFORMATIVE EXPERIENCE
30
+
or
| Company Confidential WWW.INDEPENDA.COM31
INDEPENDA MOBILE APP
Care, Even When You Can’t Be There
| Company Confidential WWW.INDEPENDA.COM32
THE FUTURE OF INTEGRATED ENGAGEMENT
INDEPENDATV™
| Company Confidential WWW.INDEPENDA.COM33
SO, TO RECAP
Resident Satisfaction is Important, with Significant, Direct Impact
Resident Engagement is Important, with Significant, Direct Impact
 The Importance of Measurement
 The Importance of Statistically Relevant Actionable Insights
 The Impact of ProMatura
 The Transformative Importance of ProMatura on your Independa Platform
“Frictionless”
 The Importance of an All-in-One Resident Engagement and Care Platform
 The Importance of the TV
 The Impact of Independa
| Company Confidential WWW.INDEPENDA.COM34
Kian Saneii
ksaneii@independa.com
858.232.7211
Facebook
@independa
LinkedIn

Independa Promatura Webinar 4-19-17

  • 1.
    Senior Housing ForumPresents ProMatura and Independa a new era 1
  • 2.
    Three Topics 1. Measuringand Monitoring Customer Experience 2. Benefits of Independa for Quality Improvement Surveys 3. Other tools in the making: Move-in Monitor and EWS 2
  • 3.
    Referrals only comewith “very satisfied” customers Very Satisfied 87% Satisfied 11% Neutral, Dissatisfied, + Very Percent of IL and AL Residents Who Will Recommend by Satisfaction Rating 3
  • 4.
    Why Satisfaction andthe Total Consumer Experience is Crucial  More referrals  Costumer retention  Employee retention  Greater NOI 4
  • 5.
    Beyond satisfaction… the totalcustomer experience 5
  • 6.
    Scales and MethodsUsed to Measure Components of Customer Experience Scales  Satisfaction: very dissatisfied to very satisfied  Expectations: not met to far exceeded  Improvement: no improvement needed to considerable improvement needed  Agreement: Strongly disagree to strongly agree Methods  Paper  Internet  Phone 6
  • 7.
    Customer Experience Beyond Satisfaction CustomerExperience Drivers  Value  Feeling at home  Quality of life  Quality of Services  Run smoothly  Staff competency  Willing to recommend  Satisfaction  Environment 7 All of these attributes make up the customer experience. Each of these customer experience drivers are impacted by different attributes. We look at the impact of the “attributes” in the community on each of the drivers. The results for each community are analyzed within and across each of the experience drivers. The attributes that have the greatest impact are identified.
  • 8.
    Example of Outputfor Satisfaction Top Correlates of Satisfaction You Influence Staff know me 7% At home 20% Relationships with other residents 12% Sense of control 14% Dining program 12% Visits outside 10% Activities 12% Family visits 7% Transportation 6% 8 Same analyses completed with the other customer service drivers.
  • 9.
    We have observed…ONLY A FEW COMMUNITIES USE SATISFACTION SURVEYS TO IMPROVE THEIR CUSTOMER’S EXPERIENCE. 9
  • 10.
    Focus Where YouWill have the Greatest Positive Impact  Use Quality Improvement Surveys to identify and improve the elements within your community that have the most impact on your customer’s experience.  Focus on elements you can change.  The attributes that impact the customer experience is different for each community.  Some impacts are positive and some are negative.  As the community changes so does the impact of the various attributes. 10
  • 11.
  • 12.
    There are usuallytwo to three attributes that have the greatest impact on the customer’s experience. AND THOSE ATTRIBUTES CHANGE... 12
  • 13.
    Focus WE MEASURE 44ATTRIBUTES, PLUS OR MINUS LOOKING AT ALL OF THE RESULTS IT IS ALMOST IMPOSSIBLE TO DETERMINE WHAT TO DO OR WHERE TO START TO USE THE RESULTS EFFECTIVELY. THAT’S WHERE THE IMPACT PLAN COMES IN. THE IMPACT PLAN DIRECTS YOU TO FOCUS ON THE “ATTRIBUTES” THAT WILL BE THE MOST BENEFICIAL TO EACH COMMUNITY 13
  • 14.
    Analyses of results findwhich of the 44 or so attributes has the greatest impact and identifies the amount of improvement needed. 14 Keep up the good work Highest Level of Performance Needs some improvement Mid Level of Performance Need improvement Lowest level of Performance
  • 15.
    Focus of ImpactPlan The aspects that have the greatest impact. 52% 26% 22% Day Trips Team Work Reception Relative Percent of Impact Among Three attributes with Biggest Impact in Community 1 15
  • 16.
    Focus of ImpactPlan The aspects that have the greatest impact. 16 46% 31% 23% Safe & Secure Care Staff Service Staff Friendly Relative Percent of Impact Among Three with Biggest Impact in Community 2
  • 17.
  • 18.
  • 19.
  • 20.
  • 21.
  • 22.
  • 23.
  • 24.
    ProMatura Research andPlanning on the Independa Platform 24 The right people, getting the right information at the right time with the right technology.
  • 25.
    Advantages of IndependaPlatform Frictionless  Fewer administrative chores.  No paper, printing, postage, mailing, opening.  Do data entry errors.  No emails required to remind those using Internet.  Save residents results whenever they stop, and opens again where they left off.  Fewer resident response errors because the response they chose is highlighted. 25
  • 26.
    | Company ConfidentialWWW.INDEPENDA.COM26
  • 27.
    | Company ConfidentialWWW.INDEPENDA.COM27 INDEPENDA VISION A world where we all thrive at any age, enjoying our residence of choice longer, safer and more comfortably, delaying or even eliminating the next stage or episode of care
  • 28.
    | Company ConfidentialWWW.INDEPENDA.COM28 THE FUTURE OF RESIDENT ENGAGEMENT & CARE An All-in-One Platform INTEGRATED REMOTE CARE Across a wide range of health, activity, environmental, safety and fitness/wellness concerns and devices. HIPAA FDA Class 1, “healthcare integration”. FAMILY ENGAGEMENT • Simplified video chat • Photo sharing • Message sharing • Video sharing • Life Stories • Call button • Music stations • Personal Shared Calendar ORGANIZATIONAL ENGAGEMENT • Personalized Digital Signage • Broadcast messages • Surveys • Dining Menus • Web content (*) • Video content(*) • Community calendar (*) transformative for compliance
  • 29.
    | Company ConfidentialWWW.INDEPENDA.COM29 PLATFORM AS A SERVICE HIPAA & FDA Class 1 ENTERPRISE INTEGRATION (ex: EMR, PHR, CRM) CARE RECIPIENT Integrated resident facing technologies HOME SENSORS TV HEALTH DEVICES PHONE PROFESSIONAL & OR FAMILY CAREGIVER Central reporting, admin, alerts, dashboard CAREGIVER MOBILE APPLICATION CAREGIVER WEB APPLICATION 3RD PARTY SENSOR AND DEVICE DATA (ex: Health, IoT, activity, security, fitness, …)
  • 30.
    | Company ConfidentialWWW.INDEPENDA.COM30 A TRANSFORMATIVE EXPERIENCE 30 + or
  • 31.
    | Company ConfidentialWWW.INDEPENDA.COM31 INDEPENDA MOBILE APP Care, Even When You Can’t Be There
  • 32.
    | Company ConfidentialWWW.INDEPENDA.COM32 THE FUTURE OF INTEGRATED ENGAGEMENT INDEPENDATV™
  • 33.
    | Company ConfidentialWWW.INDEPENDA.COM33 SO, TO RECAP Resident Satisfaction is Important, with Significant, Direct Impact Resident Engagement is Important, with Significant, Direct Impact  The Importance of Measurement  The Importance of Statistically Relevant Actionable Insights  The Impact of ProMatura  The Transformative Importance of ProMatura on your Independa Platform “Frictionless”  The Importance of an All-in-One Resident Engagement and Care Platform  The Importance of the TV  The Impact of Independa
  • 34.
    | Company ConfidentialWWW.INDEPENDA.COM34 Kian Saneii ksaneii@independa.com 858.232.7211 Facebook @independa LinkedIn