An Information Centric
Networking Approach Towards
Contextualized Edge Service
Peyman TalebiFard, Ravishankar Ravindran,
Asit Charkraborti, Jianli Pan, Anu Mercian,
Guoqiang Wang and Victor C.M. Leung
Outline
• Introduction
• Objectives and Motivations
• Service Centric Edge Cloud Platform
• Service Orchestration at the Edge Cloud
• Conclusion
Objectives and Motivations
• Scalability
• Availability
• Interoperability,
• Portable - Re-use - Decouple
• Context-aware and personalized
• Rapid service composition through NFV
• Improved operational efficiency
• Reduced CAPEX
• Standardized and open interfaces and APIs
• Performance monitoring of virtualized resources and the
infrastructure
• Resilience to network failures
Context-aware Service Composition
– Context as a Service by leveraging
• Processing
• Network
• Storage
– Context providers and context consumers
Types of Contextual Information
Service Centric Edge Cloud Framework
• Aimed for ICN-based applications such as conferencing
or IoT applications
• Leverage name based content dissemination, in-
network caching, receiver-oriented interest and data
multicasting, content level integrity, and privacy.
• Support open-APIs
• Adapt to user dynamism through adaptation to
changes of context,
• Capable of dynamic functional composition and enable
different ICN protocols and related services for future
deployments and experimentation.
Functional Components of the
Platform
• ICN Service Platform
• ICN Service Orchestrator
• ICN Service API
ICN Service Platform
• ISRs: implement the ICN forwarding plane.
• Virtualized services
• The platform specific service function
– ICN Service Access Point (ICN-SAP) per ISR
– ICN Service Profile Manager (ICN-SPM).
– ICN Service Access Layer (ICN-SAL) which resides
in the User Entity (UE).
ICN Service Orchestrator
• Interfaces with the ICN service owners (operator or
third party) to program the ICN service platform’s
resources through the ICN S-UNI.
• Invokes relevant ICN service controller and ICN network
controller functions to meet service objectives.
• The S-UNI allows service owners to express service
requirements during provisioning and request dynamic
changes to compute/storage/bandwidth resources to
adapt to service load conditions.
• Converts service requirements to compute, storage,
service connectivity, and bandwidth requirements to
meet service objectives.
ICN Service API
• Interfacing with external entities such as the
user and the ASPs for service access and
management
• Interfacing internally to promote inter-
operability.
SAL-SAP Interaction
• Service discovery
• Service request management
– For example as a result of context change.
• Service publish
Context Management
• Context sensing and collection: collecting the required
contextual information from different context sources
such as social communities, devices, network, and other
sensors.
• Context processing: is the inference of a situation from
raw data that are collected from different entities.
– Requires reasoning
• Inter-domain context handling and aggregation
– managing and aggregating the context information collected from various
sources and representing that in an easy to use and understand to be
shared with other entities.
Service Resource Distribution to a
Particular Service Interest
• Best Case
All services that a customer requires is available at the localized service pool.
• Worst Case
None of the requested services are not available at the local service pool. Each
requested service resource has to be obtained from distinct locations/domains
• Average Case
There are some service resources available at the local service resource pool, and
the rest of the service resources are located at one or more location
Service Composition Methodology
• Abstraction and Identification Phase
• Composition and Specification Phase
• Implementation and Realization Phase
Abstraction &
Integration
(XML)
Composition
(XML / WSDL)
Implementation
NDL: Network Description Language
RDF: Resource Description Framework
VNE: Virtual Network Embedding
ISR: ICN Service Router
VIMA: Virtual Infrastructure Management AgentLogical links for composition
Mapping
Virtual / Physical Infrastructure Overlay
Virtual Network Embedding (VNE) (Stage 3)
NDL / RDF
S1
S3
S4
S5
S6
S2
S8S7
AS
ISR1
ISR2
ISR3
Functional Abstraction of service (Stage 1)
Composition (Stage 2)
Objective
Service
S1 S2
S3
S4 S5
VIMA
<Services>
<inputs>
<outputs>
<Description>
…
<ServiceRequest>
<Context>
<Abstract Service Definition . XML>
<request.XML>
CLM or Look up
Solve VNE
Composition
Optimization
Processing
S2
S3
S4S5
S1 <New Service>
Service Request Management
Service-Logic Graph
• Presents an internal relationship between individual
services after decomposition; it shows the order of
service implementations, on the service name basis
• The graph is created based on pre-defined policies
– Since mobility requires service to be context adaptive, in-
network/transport/gateway services are appended to the consumer’s
major request, with dynamically configuration to adapt contextual
updates.
– A general policy for creating context-aware service logic is that in-
network services follow the major service requests from consumer
end.
• The service logic could be series or parallel or a mix of
series and parallel.
Name: serviceName
Type: service
Selector:
Interest PDU
Name: serviceName
Type: service
SIDx
Data PDU
ASPx
Content Item
Repository
…
Any Object with unique Identifier
VNE Phase
• Goal: Finding the best set of nodes and links
for running a service
• Minimize Cost function:
– F( bw , resource (cpu) )
– Link capacity constraints
– Compute resource constraint
– SLA requirements
Virtual Network Embedding (VNE)
VNRi = ( Ni , Li )
Demand function: demi : ( Ni ᴜ Li )  R
VNR1 = (N1 , L1)
VNR2 = (N2 , L2)
VNR3 = (N3 , L3)
S3 S3
S3
S2 S2
S1
S1
S1
ISR 1 ISR 3
ISR 2
VNRVNR
VNR
VNR : Virtual Network Request for service I
Ni : Set of virtual nodes
Li : Set of virtual links
Virtual Network Embedding
Conf.
Service
Conf.
Service
Conf.
Service
L3/L2
ISR-1
Internet
ICN Network Based
Conferencing Service
ICN Service Orchestrator
ISR-2
ICN A-UNI
ICN A-UNI
ICN S-UNI
Summary and Conclusion
• Context-aware service personalization.
• ICN-based Service centric framework.
• Service composition.
• ICN based platform as the enabler of a
semantic based intelligent networking of
information.
Questions & Comments
Service Layer Protocols ICN (CCN/NDN/MobilityFirst/NetInf etc.) SERVAL OpenADN
Naming (Cleanslate) Flexible (Flat, Hierarchical) (Incremental*) Flat Service ID (Incremental*)Application tag/Application Level
Switching
Name Resolution Coupled/de-coupled. Caching/Multicasting Online Resolution. No Caching
Consideration
Online Resolution. No Caching Consideration
Heterogenous
(Anycast, Routing, L2 )
Transport Agnostic, highly adaptable (Ad
hoc) (inherent features)
Adaptation at SERVAL level Adaptation at OpenADN Level (SDN) - IP Based.
Application API Get ()/Put()/Interest/Data (Receiver
Oriented)
Session based (TCP/UDP) Session based (TCP/UDP)
Security Content Level Session Level (Segmented) Session Level (Segmented)
Context/Service
Orchestration
Context-centric/Service
Composability/Natural Extension
No specific Consideration, but Application Meta-tags
Mobility Best-effort/Late binding (control plane) Handles Service level mobility (*not
content/host.device)
(No consideration) IP-Based
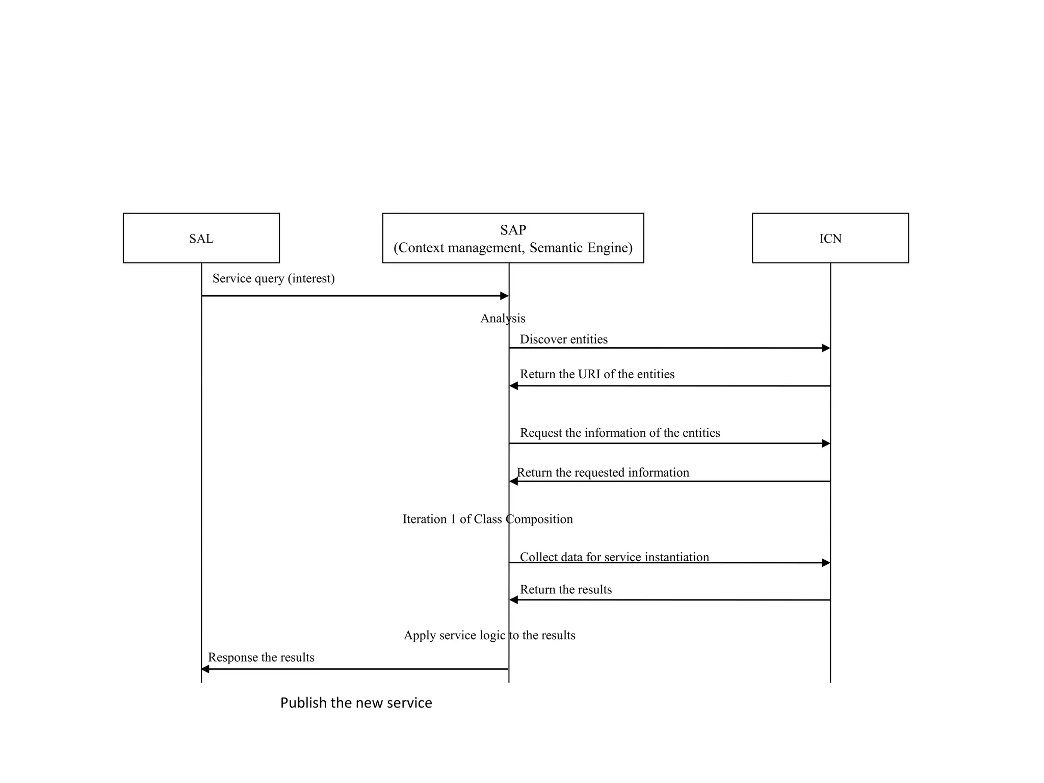
SAL
SAP
(Context management, Semantic Engine)
ICN
Service query (interest)
Discover entities
Return the URI of the entities
Request the information of the entities
Return the requested information
Collect data for service instantiation
Return the results
Iteration 1 of Class Composition
Apply service logic to the results
Response the results
Analysis
Publish the new service
App -1
Layer -3/Layer -2
ICN
Service Access Layer
Content
Context Sensing
Service
Discovery
Service Publish
Service Request
Management
Mobility
Location
Social
Device
App -2
App -N
Context Mgmt.
ICN APP -SAL
API
Home Router
Smart TV
Smart Phone
ICN Service Platform
Layer -3/Layer -2
Service Resource
Management
Service Request
Management
Service
Monitoring
Service Context
processing
Service Publish
ICN SAP -
Service API
Service -1
Service -2
…
Service -N
Service Access Point
UNI -API ICN Service Platform
L3/L2
…
ICN Service
Gateway
ICN
Service -1
ICN
Service -2
Device Scope
ICN Service Gateway
Service Context management
• Service Context Management module in the SAL:
• Interacts with the SAL modules as well as the
underlying infrastructure and access network.
• i.e Interaction with the service controller may not be sufficient
• Example: Context change may be triggered from service controller
• Abstracts the information and interaction with the
device hardware as well and the access network
technology to detect location, mobility and
topological changes
Context Sensing Module
• As part of the SAL context Sensing Module is in charge of triggering
on-the-fly functional composition based on the changes in the
context from the end-user device or based on the user behavior.
– The triggered action is interpreted in the SAP.
• This phase is responsible for interpretation and discovery of
functions that match the context of already instantiated service.
• Context sensing module can operate in two modes of operation.
– It can be queried to provide the structured context data format for
composing a new service.
– It can trigger actions based on the critical level of the action as it
pertains to the already running service.
Provisioning and Monitoring
• Provisioning should be done to dynamically
control the allocation and migration of IT
resource pool, Network, Compute, Storage.
• Service / Application health monitoring
Workflow Languages
• BPEL as a common example
• BPEL is an XML based language for process
oriented service composition
• In BPEL, processes are composed
• Message exchange among partners are based
on WSDL interface.
Workflow Languages
• Defining a process involves:
– Creation of a .bpel source file
– Process interface description based on WSDL
– XML optional descriptor of partner services
Distance based Similarity for Service
Selection
•Composition specification
can result in different
compositions depending on
the context
•Implicit specifications
results in larger degree of
freedom
•Explicit descriptions makes
the selections more limited
S1 S2
In(S1) Out(S1) In(S2)
Measure of similarity:
Sim (out(S1), { In(Si) | Si in Set of Candidate Services})
Service Discovery and Matching (SAP)
• Function : Sim( x , y )
• Matching two objects semantically
•
Exact Plug-in Subsume disjoint
Z= Sim (x , y) 1 1/2 < z < 1 0< z < 1/2 0
Interpretation x ≡ y x plugin y X subsume y x ≠ y
Formation of Service Logic Graph
Abstraction &
Integration
Composition
(WSDL)
Translation ( BPEL)
S1 S2
In(S1) Out(S1) In(S2)
Service/Context Ontology
• Impact on composition of services
• Impact on naming and (context-aware) name
resolution in ICN.
Example: Emergency Dispatch Service
Emergency Dispatch
directionService findNearestPoI call
getLocation lookup
Example: Emergency Dispatch Service
• Step 1: Finding services that yield a
connectivity (i.e. valid causal links)
– A causal link l : (s_x, sim, s_y) is causal iff
Sim(s_x , s_y) > 0
Example: Emergency Dispatch Service
• For the case of call :
– Valid causal link would select any candidate with
the following input parameters:
• Context vector C:
URI sip: voipNum phoneNum
Connection movementSpeed Device Location Etc.
Input Parameters
Descriptions Cost, quality, capability, typeOfCall,
Transcoding
, Other Features…
Example: Emergency Dispatch Service
• A user with the following situation
• The selection match (normalized) weight
vector would be:
User ‘s
Situation
GPRS connection, WiFi enabled device, looking for a
hospital, patient with critical condition.
Connection Cost Device TypeOfCall dropCallRate
0.6 0 0.3 0.2 0.1
Highest priority Non-important
Attribute
Weight
Resource Allocation
• Discrete optimization
• Resources can also be service components
• Sometimes utilization of a service is desirable
(elastic utility -> maximize revenue)
• Utilize the semantics and model as a social
network of Service Routers
• Mining social value of information w.r.t targeted
users
• Monotone
• Submodular (diminishing return)
Resource Allocation
• Problem can be formulated in terms of
allocation of services running on distributed
elements.
• Among a set of ICN routers
• Where to instantiate a service for a maximized
profit.
– Intrinsic value
– Network value (influence on adjacent nodes)
Optimization Problem Considerations
• Determining the coefficients for each of the
SLA parameters in the utility function
– Based on Context information
– Based on a sensitivity analysis
CLM Example
• A user wants to contact the customer service
of business X and speak with language Y.
lookup call
bName
lang
num num
CLM Example
Service S1 (lookup) S2 (lookup) S3 (call) S4 (lookup)
Input bName(r3,c3) bName(r3,c3)
lang(r2,c2)
Num(r4,c4) name
Output Num(r4,c4) Num(r4,c4) Call(r6,c6) Num(r4,c4)
i/j 1 2 3 4 5 6
Row i Addr lang bName num url call
Col j Addr lang bName num url call
CLM Example
C1 C2 C3 C4 C5 C6
1
2 { (S2,1) }
3 { (S1,1) , (S2,1) , (S4,2/3) }
4 { (S3, 1) }
5
6
Input 2 & 3  6
Input 2 & 3  4 Input 4  6

IEEE_CCNC_Presentation_Peyman

  • 1.
    An Information Centric NetworkingApproach Towards Contextualized Edge Service Peyman TalebiFard, Ravishankar Ravindran, Asit Charkraborti, Jianli Pan, Anu Mercian, Guoqiang Wang and Victor C.M. Leung
  • 2.
    Outline • Introduction • Objectivesand Motivations • Service Centric Edge Cloud Platform • Service Orchestration at the Edge Cloud • Conclusion
  • 3.
    Objectives and Motivations •Scalability • Availability • Interoperability, • Portable - Re-use - Decouple • Context-aware and personalized • Rapid service composition through NFV • Improved operational efficiency • Reduced CAPEX • Standardized and open interfaces and APIs • Performance monitoring of virtualized resources and the infrastructure • Resilience to network failures
  • 4.
    Context-aware Service Composition –Context as a Service by leveraging • Processing • Network • Storage – Context providers and context consumers
  • 5.
  • 6.
    Service Centric EdgeCloud Framework • Aimed for ICN-based applications such as conferencing or IoT applications • Leverage name based content dissemination, in- network caching, receiver-oriented interest and data multicasting, content level integrity, and privacy. • Support open-APIs • Adapt to user dynamism through adaptation to changes of context, • Capable of dynamic functional composition and enable different ICN protocols and related services for future deployments and experimentation.
  • 8.
    Functional Components ofthe Platform • ICN Service Platform • ICN Service Orchestrator • ICN Service API
  • 10.
    ICN Service Platform •ISRs: implement the ICN forwarding plane. • Virtualized services • The platform specific service function – ICN Service Access Point (ICN-SAP) per ISR – ICN Service Profile Manager (ICN-SPM). – ICN Service Access Layer (ICN-SAL) which resides in the User Entity (UE).
  • 12.
    ICN Service Orchestrator •Interfaces with the ICN service owners (operator or third party) to program the ICN service platform’s resources through the ICN S-UNI. • Invokes relevant ICN service controller and ICN network controller functions to meet service objectives. • The S-UNI allows service owners to express service requirements during provisioning and request dynamic changes to compute/storage/bandwidth resources to adapt to service load conditions. • Converts service requirements to compute, storage, service connectivity, and bandwidth requirements to meet service objectives.
  • 14.
    ICN Service API •Interfacing with external entities such as the user and the ASPs for service access and management • Interfacing internally to promote inter- operability.
  • 15.
    SAL-SAP Interaction • Servicediscovery • Service request management – For example as a result of context change. • Service publish
  • 16.
    Context Management • Contextsensing and collection: collecting the required contextual information from different context sources such as social communities, devices, network, and other sensors. • Context processing: is the inference of a situation from raw data that are collected from different entities. – Requires reasoning • Inter-domain context handling and aggregation – managing and aggregating the context information collected from various sources and representing that in an easy to use and understand to be shared with other entities.
  • 17.
    Service Resource Distributionto a Particular Service Interest • Best Case All services that a customer requires is available at the localized service pool. • Worst Case None of the requested services are not available at the local service pool. Each requested service resource has to be obtained from distinct locations/domains • Average Case There are some service resources available at the local service resource pool, and the rest of the service resources are located at one or more location
  • 18.
    Service Composition Methodology •Abstraction and Identification Phase • Composition and Specification Phase • Implementation and Realization Phase
  • 19.
    Abstraction & Integration (XML) Composition (XML /WSDL) Implementation NDL: Network Description Language RDF: Resource Description Framework VNE: Virtual Network Embedding ISR: ICN Service Router VIMA: Virtual Infrastructure Management AgentLogical links for composition Mapping Virtual / Physical Infrastructure Overlay Virtual Network Embedding (VNE) (Stage 3) NDL / RDF S1 S3 S4 S5 S6 S2 S8S7 AS ISR1 ISR2 ISR3 Functional Abstraction of service (Stage 1) Composition (Stage 2) Objective Service S1 S2 S3 S4 S5 VIMA
  • 20.
    <Services> <inputs> <outputs> <Description> … <ServiceRequest> <Context> <Abstract Service Definition. XML> <request.XML> CLM or Look up Solve VNE Composition Optimization Processing S2 S3 S4S5 S1 <New Service> Service Request Management
  • 21.
    Service-Logic Graph • Presentsan internal relationship between individual services after decomposition; it shows the order of service implementations, on the service name basis • The graph is created based on pre-defined policies – Since mobility requires service to be context adaptive, in- network/transport/gateway services are appended to the consumer’s major request, with dynamically configuration to adapt contextual updates. – A general policy for creating context-aware service logic is that in- network services follow the major service requests from consumer end. • The service logic could be series or parallel or a mix of series and parallel.
  • 22.
    Name: serviceName Type: service Selector: InterestPDU Name: serviceName Type: service SIDx Data PDU ASPx Content Item Repository … Any Object with unique Identifier
  • 23.
    VNE Phase • Goal:Finding the best set of nodes and links for running a service • Minimize Cost function: – F( bw , resource (cpu) ) – Link capacity constraints – Compute resource constraint – SLA requirements
  • 24.
    Virtual Network Embedding(VNE) VNRi = ( Ni , Li ) Demand function: demi : ( Ni ᴜ Li )  R VNR1 = (N1 , L1) VNR2 = (N2 , L2) VNR3 = (N3 , L3) S3 S3 S3 S2 S2 S1 S1 S1 ISR 1 ISR 3 ISR 2 VNRVNR VNR VNR : Virtual Network Request for service I Ni : Set of virtual nodes Li : Set of virtual links Virtual Network Embedding
  • 25.
    Conf. Service Conf. Service Conf. Service L3/L2 ISR-1 Internet ICN Network Based ConferencingService ICN Service Orchestrator ISR-2 ICN A-UNI ICN A-UNI ICN S-UNI
  • 26.
    Summary and Conclusion •Context-aware service personalization. • ICN-based Service centric framework. • Service composition. • ICN based platform as the enabler of a semantic based intelligent networking of information.
  • 27.
  • 28.
    Service Layer ProtocolsICN (CCN/NDN/MobilityFirst/NetInf etc.) SERVAL OpenADN Naming (Cleanslate) Flexible (Flat, Hierarchical) (Incremental*) Flat Service ID (Incremental*)Application tag/Application Level Switching Name Resolution Coupled/de-coupled. Caching/Multicasting Online Resolution. No Caching Consideration Online Resolution. No Caching Consideration Heterogenous (Anycast, Routing, L2 ) Transport Agnostic, highly adaptable (Ad hoc) (inherent features) Adaptation at SERVAL level Adaptation at OpenADN Level (SDN) - IP Based. Application API Get ()/Put()/Interest/Data (Receiver Oriented) Session based (TCP/UDP) Session based (TCP/UDP) Security Content Level Session Level (Segmented) Session Level (Segmented) Context/Service Orchestration Context-centric/Service Composability/Natural Extension No specific Consideration, but Application Meta-tags Mobility Best-effort/Late binding (control plane) Handles Service level mobility (*not content/host.device) (No consideration) IP-Based
  • 29.
    SAL SAP (Context management, SemanticEngine) ICN Service query (interest) Discover entities Return the URI of the entities Request the information of the entities Return the requested information Collect data for service instantiation Return the results Iteration 1 of Class Composition Apply service logic to the results Response the results Analysis Publish the new service
  • 30.
    App -1 Layer -3/Layer-2 ICN Service Access Layer Content Context Sensing Service Discovery Service Publish Service Request Management Mobility Location Social Device App -2 App -N Context Mgmt. ICN APP -SAL API Home Router Smart TV Smart Phone ICN Service Platform Layer -3/Layer -2 Service Resource Management Service Request Management Service Monitoring Service Context processing Service Publish ICN SAP - Service API Service -1 Service -2 … Service -N Service Access Point UNI -API ICN Service Platform L3/L2 … ICN Service Gateway ICN Service -1 ICN Service -2 Device Scope ICN Service Gateway
  • 31.
    Service Context management •Service Context Management module in the SAL: • Interacts with the SAL modules as well as the underlying infrastructure and access network. • i.e Interaction with the service controller may not be sufficient • Example: Context change may be triggered from service controller • Abstracts the information and interaction with the device hardware as well and the access network technology to detect location, mobility and topological changes
  • 32.
    Context Sensing Module •As part of the SAL context Sensing Module is in charge of triggering on-the-fly functional composition based on the changes in the context from the end-user device or based on the user behavior. – The triggered action is interpreted in the SAP. • This phase is responsible for interpretation and discovery of functions that match the context of already instantiated service. • Context sensing module can operate in two modes of operation. – It can be queried to provide the structured context data format for composing a new service. – It can trigger actions based on the critical level of the action as it pertains to the already running service.
  • 33.
    Provisioning and Monitoring •Provisioning should be done to dynamically control the allocation and migration of IT resource pool, Network, Compute, Storage. • Service / Application health monitoring
  • 34.
    Workflow Languages • BPELas a common example • BPEL is an XML based language for process oriented service composition • In BPEL, processes are composed • Message exchange among partners are based on WSDL interface.
  • 35.
    Workflow Languages • Defininga process involves: – Creation of a .bpel source file – Process interface description based on WSDL – XML optional descriptor of partner services
  • 36.
    Distance based Similarityfor Service Selection •Composition specification can result in different compositions depending on the context •Implicit specifications results in larger degree of freedom •Explicit descriptions makes the selections more limited S1 S2 In(S1) Out(S1) In(S2) Measure of similarity: Sim (out(S1), { In(Si) | Si in Set of Candidate Services})
  • 37.
    Service Discovery andMatching (SAP) • Function : Sim( x , y ) • Matching two objects semantically • Exact Plug-in Subsume disjoint Z= Sim (x , y) 1 1/2 < z < 1 0< z < 1/2 0 Interpretation x ≡ y x plugin y X subsume y x ≠ y
  • 38.
    Formation of ServiceLogic Graph Abstraction & Integration Composition (WSDL) Translation ( BPEL) S1 S2 In(S1) Out(S1) In(S2)
  • 39.
    Service/Context Ontology • Impacton composition of services • Impact on naming and (context-aware) name resolution in ICN.
  • 40.
    Example: Emergency DispatchService Emergency Dispatch directionService findNearestPoI call getLocation lookup
  • 41.
    Example: Emergency DispatchService • Step 1: Finding services that yield a connectivity (i.e. valid causal links) – A causal link l : (s_x, sim, s_y) is causal iff Sim(s_x , s_y) > 0
  • 42.
    Example: Emergency DispatchService • For the case of call : – Valid causal link would select any candidate with the following input parameters: • Context vector C: URI sip: voipNum phoneNum Connection movementSpeed Device Location Etc. Input Parameters Descriptions Cost, quality, capability, typeOfCall, Transcoding , Other Features…
  • 43.
    Example: Emergency DispatchService • A user with the following situation • The selection match (normalized) weight vector would be: User ‘s Situation GPRS connection, WiFi enabled device, looking for a hospital, patient with critical condition. Connection Cost Device TypeOfCall dropCallRate 0.6 0 0.3 0.2 0.1 Highest priority Non-important Attribute Weight
  • 44.
    Resource Allocation • Discreteoptimization • Resources can also be service components • Sometimes utilization of a service is desirable (elastic utility -> maximize revenue) • Utilize the semantics and model as a social network of Service Routers • Mining social value of information w.r.t targeted users • Monotone • Submodular (diminishing return)
  • 45.
    Resource Allocation • Problemcan be formulated in terms of allocation of services running on distributed elements. • Among a set of ICN routers • Where to instantiate a service for a maximized profit. – Intrinsic value – Network value (influence on adjacent nodes)
  • 46.
    Optimization Problem Considerations •Determining the coefficients for each of the SLA parameters in the utility function – Based on Context information – Based on a sensitivity analysis
  • 47.
    CLM Example • Auser wants to contact the customer service of business X and speak with language Y. lookup call bName lang num num
  • 48.
    CLM Example Service S1(lookup) S2 (lookup) S3 (call) S4 (lookup) Input bName(r3,c3) bName(r3,c3) lang(r2,c2) Num(r4,c4) name Output Num(r4,c4) Num(r4,c4) Call(r6,c6) Num(r4,c4) i/j 1 2 3 4 5 6 Row i Addr lang bName num url call Col j Addr lang bName num url call
  • 49.
    CLM Example C1 C2C3 C4 C5 C6 1 2 { (S2,1) } 3 { (S1,1) , (S2,1) , (S4,2/3) } 4 { (S3, 1) } 5 6 Input 2 & 3  6 Input 2 & 3  4 Input 4  6

Editor's Notes

  • #20 Figure -- for communications Magazine paper.
  • #25 Figure -- for communications Magazine paper.