Embed presentation
Downloaded 172 times

































































































































































































































































































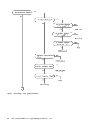
This document provides a guide for designing and implementing databases using IBM Informix software. It discusses planning a database design, building a relational data model, choosing data types, and implementing the data model. The document also covers managing databases, including table fragmentation strategies. It is intended to help database administrators, designers, and developers to effectively work with Informix databases.
































































































































































































































































































