H Y P O S P A D I A S
E M B R O R Y O L O G Y O F P E N I L E
D E V E L O P M E N T
• The external genital anlage is initially indifferent and develops the female
phenotype unless exposed to androgens during the critical gestational time
period of 8 to 12 weeks
• 5α-Reductase type 2 is highly expressed in mesenchymal stroma while the
androgen receptor is concentrated in epithelium of the urethral plate (Kim et al,
2002)
• Dihydrotestosterone derived from 5α-reduced testosterone mediates the key
steps in penis formation: elongation of the genital tubercle and fusion of urethral
folds
D I A G N O S I S
• Hypospadias is diagnosed by physical examination, first
suspected by the ventrally deficient prepuce and confirmed by the
proximal meatus
• downward glans tilt
• deviation of the median penile raphe
• VC
• scrotal encroachment onto the penile shaft
• midline scrotal cleft
• penoscrotal transposition
D I A G N O S I S
• Patients with ventrally deficient foreskins but a normally located urethral
meatus are diagnosed as having chordee without hypospadias
• The term implies ventral penile curvature, although, in the majority, apparent
downward bending is corrected by simply degloving the ventral skin
• To end confusion, boys with a hooded prepuce and bending should be
diagnosed with congenital ventral curvature if the urethra is grossly normal
or otherwise with hypo- spadias (Snodgrass, 2008).
T I M I N G O F S U R G E R Y
• There are no data regarding optimal timing for hypospadias surgery in
children, and so guidelines are derived from expert opinion
• The 1996 Action Committee for the American Academy of Pediatrics
Section on Urology reviewed psychological factors, anesthetic
considerations, and technical aspects of hypospadias repair before
recommending surgery be performed between 6 and 12 months
T I M I N G O F S U R G E R Y
• routinely recommend repair at 3 months of age or older for distal
hypospadias and selected proximal cases with an apparently
normal-sized phallus
• Infants with proximal hypospadias and a small-appearing glans
are reassessed at 3 months and then administered hormonal
stimulation, as discussed later, before surgery at approximately 6
months of age
T I M I N G O F S U R G E R Y
• children presenting at old age is uncertain
• American Academy of Pediatrics Action Committee
observed that surgery from 30 to 65 months of age
may increase the child’s anxiety for physical injury
• One study compared health-related quality of life
assessment after hypospadias surgery done at less
than 18 months of age versus more than 18 months of
age and found no differences related to age at
operation
P R E O P H O R M O N A L
S T I M U L A T I O N
• androgen stimulation : increase penile size, reduce
penile curvature and improve vascularity
• no prospective randomised trial
• one report : testosterone enantate IM (2 mg/Kg) at 5
and 2 weeks pre op
• <1% of distal repair VS 25% of proximal to perineal
case
• recommend when glans appear small
P R E O P H O R M O N A L
S T I M U L A T I O N
S U T U R E M A T E R I A L
• no RCT
• surgeon’s preference
P E R I O P E R A T I V E A T B
• No RCTs
• One RCT comprising 101 patients compared intraoperative intravenous cefonicid
plus postoperative oral cephalexin to intravenous cefonicid alone
• There were no differences in the two groups regarding surgical complications, but
both asymptomatic bacilluria (21% vs. 51%, P < .05)
• Postoperative antibiotics are commonly used during urinary diversion; the author
prefers trimethoprim/sulfamethoxazole
P O S T O P U R I N A R Y D I V E R S I O N
• One RCT randomized 64 toilet-trained boys (median age 6 years, range 2 to 17)
undergoing tubularized incised plate (TIP) repair by a single surgeon to postoperative
bladder catheterization or not, decided at the conclusion of the procedure
• There were no differences in urethroplasty complications
• dysuria (14% vs. 45%, P < .01)
• urinary retention (0% vs. 24%, P < .05)
• urinary extravasation (0% vs. 17%, P < .05) occurred significantly more often in the
unstented group
• urinary diversion to avoid the occasional need for early postoperative catheterization
due to retention or extravasation
• A 6-Fr bladder stent is used for all repairs in prepubertal boys regardless of age, or a
12- to 14-Fr catheter is used in patients after puberty
H I S T O R Y B A C K G R O U N D
• tubularization of the urethral plate
• supplementation or substitution of the urethral plate
with skin flaps
• urethral plate substitution with graft
H I S T O R Y O F U R E T H R O P L A S T Y
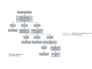
S T R A I G H T E N I N G M A N E U V E R
• Curvature up to 30
degrees can be corrected
by midline dorsal plication
into the tunica albuginea
of the corpora cavernosa
directly opposite the area
of greatest bending
S T R A I G H T E N I N G M A N E U V E R
Ventral corporeal lengthening to
correct ventral curvature.
A, Ventral penile curvature
showing skin incisions
preserving the urethral plate
B, Urethral plate dissected from
the corpora cavernosa
C, Ventral corporotomy with
grafting
D, Multiple corporotomies
without grafting.
A, Scrotal hypospadias with ventral curvature
B, Penis straightening included dissection of
the urethral plate and proximal urethra off the
corpora cavernosa
C, Despite elevation of the urethral plate from
the corpora, a dorsal midline incision for TIP
urethroplasty can still be performed without
creating separate strips
(Reprinted from Snodgrass W, Prieto J. Straightening ventral curvature while preserving
the urethral plate in proximal hypospadias repair. J Urol 2009;182[Suppl. 4]:1720–5.)
Mobilization of urethral plate and proximal urethra
U R E T H R O P L A S T Y
D I S T A L H Y P O S P A D I A S
Urethral plate incision.
A, Urethral plate before dorsal
incision.
B, Dorsal incision widens and
deepens the plate.
Incision depth varies according to
urethral plate configuration.
A deep plate (C) that already
extends near the corpora may not
need incision, whereas the flat plate
(D) requires deep incision.
Tubularized incised plate (TIP)
glansplasty
The most distal stitch approximating
glans wings, creating the
neomeatus, usually is beyond the
most distal stitch of the tubularized
urethral plate
It is not necessary to suture the
glans wings to the urethral plate in
TIP repair
M I D S H A F T H Y P O S P A D I A S
Onlay preputial flap.
A, Lines of incision to create the preputial
flap and preserve the urethral plate.
B, Preputial flap mobilized on its vascular
pedicle.
C, Flap sewn to the urethral plate.
P R O X I M A L H Y P O S P A D I A S
Proximal tubularized incised plate repair. A, Circumscribing
incision preserves urethral plate in patient desiring
circumcision. B, After degloving, glans wings are separated
from the urethral plate. Corpus spongiosum is dissected
from the cavernosal bodies and released distally from the
glans wings for later spongioplasty. At this point artificial
erection is performed and ventral curvature straightened
as discussed in the text. C, Midline urethral plate incision.
D, Two-layer urethral plate tubularization using interrupted
subepithelial 7-0 polyglactin followed by running 7-0
polydioxanone. E, Spongioplasty approximates divergent
corpus spongiosum over the neourethra, before a tunica
vaginalis barrier flap is added.
O U R T E C H N I Q U E
Tubularized preputial flap. A, After degloving and release of ventral dartos, persisting ventral curvature greater than 30
degrees led to excision of the urethral plate (see text for additional straightening maneuvers to attempt preservation of
urethral plate). Inner preputial flap approximately 10 mm wide is dissected on its dartos vascular pedicle and transposed
ventrally. This flap can be tubularized, with the proximal end anastomosed to the spatulated native urethra and distal end
to the glans wings. B, Alternatively, one edge of the flap can be fixed with interrupted sutures to the corpora cavernosa
from the proximal meatus distally into the glans and then the flap is trimmed and the opposite edge sutured along the first
to create a tube with uniform caliber. Glansplasty and skin closure is similar to that described for onlay preputial flaps.
K A Y A N A G I F L A P
B Y A R S F L A P
A, Ventral curvature leads to urethral plate excision
B, Wide dissection of glans wings. Graft is outlined on
inner prepuce
C, Graft is harvested from the inner prepuce and secured
to the meatus proximally, along shaft skin, and into the
glans using interrupted 7-0 polyglactin. Subepithelial
glans sutures minimize suture marks. Additional 6-0
polyglactin quilting stitches are placed down the midline
and to either side at 0.5-cm intervals to minimize space
where a seroma or hematoma could collect under the
graft. An RB needle facilitates anchoring the graft to the
underlying corporeal surface
D, U-shaped incision at least 6 months after first-stage
surgery
E, Glans wings developed
F, Tubularization of the neourethral plate
G, Tunica vaginalis flap covers the neourethra
H, Skin closure using subepithelial sutures
Two-stage preputial graft.
S K I N C L O S U R E
Inner preputial collar.
(A) Line for dorsal
(B) ventral
(C) skin incision,Excision of perimeatal
shaft skin after urethroplasty and
glansplasty
(D) Completed inner preputial collar.
Interrupted subepithelial 7-0
polyglactin approximates the sides
proximally, and 9-0 polyglactin is used
through the epithelium at the corona,
because it is unlikely to produce visible
suture tracks
Cosmetic skin closure. Appearance with (A) and without (B-D) inner preputial collar.
C I R C U M C I S I O N V S F O R E S K I N
R E C O N S T R U C T I O N
• Outcomes.
• Preputioplasty is an option in nearly all distal hypospadias surgeries,
although occasionally the prepuce is too narrow to close ventrally
• Foreskin reconstruction also can be considered for midshaft to proximal
repairs, unless flap urethroplasty leaves insufficient skin
• Although typically done without a circumscribing incision, when VC
suggests need for dorsal plication the penis can be degloved with
subsequent preputioplasty (Snodgrass et al, 2006).
M A J O R A N D M I N O R
S C R O T O P L A S T Y
Major scrotoplasty.
A, After completion of
urethroplasty, skin incisions are
made along the abnormal
extensions of scrotum to either side
of the penis. These flaps are
rotated down and to the midline.
B, Skin closure using subepithelial
sutures.
Minor scrotoplasty
A, Minor scrotal encroachment on the penopubic junction
B, Ventral incisions at the penoscrotal junction allow ventral rotation of shaft skin and scrotum. Incision
continues to approximately the 3- to 4- and 8- to 9-o’clock positions, with subsequent ventral
approximation of the shaft skin
C, Smooth penopubic junction with normal-appearing scrotum.
A S S E S S I N G S U R G I C A L
O U T C O M E
• The goal of hypospadias repair is to improve function and appearance as
near to normal as possible
• straightening curvature
• extending the urethra to the glans
• cosmetic results are as important as functional outcomes
• a glanular meatus without obstruction or fistula does not ensure the patient
can void with a straight and compact stream
N E O U R E T H R A L C A L I B R A T I O N
• Passage of a sound or bougie can be done to determine if a small- appearing
neomeatus is stenotic and to exclude neourethral stricture
• especially in pre–toilet-trained boys in whom uroflowmetry is not practical
• The author performs a single calibration in pre– toilet-trained patients 6 months
postoperatively; but given the low rates of meatal stenosis and neourethral
stricture, instrumentation could be reserved for those with suspected obstructive
voiding symptoms
• The normal caliber of the meatus varies with age; the minimum is variously
reported from less than or equal to 8 French (Litvak et al, 1976) to greater than
or equal to 10 French (Yang et al, 2001b)
U R O F L O W M E T R Y
• Uroflowmetry is advocated as a noninvasive means to assess neo- urethral
function
• Parameters considered include both maximum flow rate and appearance of the
curve, defined as bell versus plateau shaped
• Obstruction is suspected in plateau curves with maximum flow rates more than
2 standard deviations below the mean of age-matched controls (Garibay et al,
1995)
• Reported results after repairs with TIP and onlay and tubularized preputial flaps
indicate the majority of patients have maximum flow rates greater than the 5th
percentile (Jayanthi et al, 1995; Snodgrass, 1999b; Marte et al, 2001;
Hammouda et al, 2003), although many are below the 50th percentile (Jayanthi
et al, 1995; Hammouda et al, 2003).

Hypospadias

  • 1.
    H Y PO S P A D I A S
  • 2.
    E M BR O R Y O L O G Y O F P E N I L E D E V E L O P M E N T • The external genital anlage is initially indifferent and develops the female phenotype unless exposed to androgens during the critical gestational time period of 8 to 12 weeks • 5α-Reductase type 2 is highly expressed in mesenchymal stroma while the androgen receptor is concentrated in epithelium of the urethral plate (Kim et al, 2002) • Dihydrotestosterone derived from 5α-reduced testosterone mediates the key steps in penis formation: elongation of the genital tubercle and fusion of urethral folds
  • 3.
    D I AG N O S I S • Hypospadias is diagnosed by physical examination, first suspected by the ventrally deficient prepuce and confirmed by the proximal meatus • downward glans tilt • deviation of the median penile raphe • VC • scrotal encroachment onto the penile shaft • midline scrotal cleft • penoscrotal transposition
  • 4.
    D I AG N O S I S • Patients with ventrally deficient foreskins but a normally located urethral meatus are diagnosed as having chordee without hypospadias • The term implies ventral penile curvature, although, in the majority, apparent downward bending is corrected by simply degloving the ventral skin • To end confusion, boys with a hooded prepuce and bending should be diagnosed with congenital ventral curvature if the urethra is grossly normal or otherwise with hypo- spadias (Snodgrass, 2008).
  • 5.
    T I MI N G O F S U R G E R Y • There are no data regarding optimal timing for hypospadias surgery in children, and so guidelines are derived from expert opinion • The 1996 Action Committee for the American Academy of Pediatrics Section on Urology reviewed psychological factors, anesthetic considerations, and technical aspects of hypospadias repair before recommending surgery be performed between 6 and 12 months
  • 6.
    T I MI N G O F S U R G E R Y • routinely recommend repair at 3 months of age or older for distal hypospadias and selected proximal cases with an apparently normal-sized phallus • Infants with proximal hypospadias and a small-appearing glans are reassessed at 3 months and then administered hormonal stimulation, as discussed later, before surgery at approximately 6 months of age
  • 7.
    T I MI N G O F S U R G E R Y • children presenting at old age is uncertain • American Academy of Pediatrics Action Committee observed that surgery from 30 to 65 months of age may increase the child’s anxiety for physical injury • One study compared health-related quality of life assessment after hypospadias surgery done at less than 18 months of age versus more than 18 months of age and found no differences related to age at operation
  • 8.
    P R EO P H O R M O N A L S T I M U L A T I O N • androgen stimulation : increase penile size, reduce penile curvature and improve vascularity • no prospective randomised trial • one report : testosterone enantate IM (2 mg/Kg) at 5 and 2 weeks pre op
  • 9.
    • <1% ofdistal repair VS 25% of proximal to perineal case • recommend when glans appear small P R E O P H O R M O N A L S T I M U L A T I O N
  • 10.
    S U TU R E M A T E R I A L • no RCT • surgeon’s preference
  • 11.
    P E RI O P E R A T I V E A T B • No RCTs • One RCT comprising 101 patients compared intraoperative intravenous cefonicid plus postoperative oral cephalexin to intravenous cefonicid alone • There were no differences in the two groups regarding surgical complications, but both asymptomatic bacilluria (21% vs. 51%, P < .05) • Postoperative antibiotics are commonly used during urinary diversion; the author prefers trimethoprim/sulfamethoxazole
  • 12.
    P O ST O P U R I N A R Y D I V E R S I O N • One RCT randomized 64 toilet-trained boys (median age 6 years, range 2 to 17) undergoing tubularized incised plate (TIP) repair by a single surgeon to postoperative bladder catheterization or not, decided at the conclusion of the procedure • There were no differences in urethroplasty complications • dysuria (14% vs. 45%, P < .01) • urinary retention (0% vs. 24%, P < .05) • urinary extravasation (0% vs. 17%, P < .05) occurred significantly more often in the unstented group • urinary diversion to avoid the occasional need for early postoperative catheterization due to retention or extravasation • A 6-Fr bladder stent is used for all repairs in prepubertal boys regardless of age, or a 12- to 14-Fr catheter is used in patients after puberty
  • 13.
    H I ST O R Y B A C K G R O U N D • tubularization of the urethral plate • supplementation or substitution of the urethral plate with skin flaps • urethral plate substitution with graft
  • 14.
    H I ST O R Y O F U R E T H R O P L A S T Y
  • 15.
    S T RA I G H T E N I N G M A N E U V E R • Curvature up to 30 degrees can be corrected by midline dorsal plication into the tunica albuginea of the corpora cavernosa directly opposite the area of greatest bending
  • 16.
    S T RA I G H T E N I N G M A N E U V E R Ventral corporeal lengthening to correct ventral curvature. A, Ventral penile curvature showing skin incisions preserving the urethral plate B, Urethral plate dissected from the corpora cavernosa C, Ventral corporotomy with grafting D, Multiple corporotomies without grafting.
  • 17.
    A, Scrotal hypospadiaswith ventral curvature B, Penis straightening included dissection of the urethral plate and proximal urethra off the corpora cavernosa C, Despite elevation of the urethral plate from the corpora, a dorsal midline incision for TIP urethroplasty can still be performed without creating separate strips (Reprinted from Snodgrass W, Prieto J. Straightening ventral curvature while preserving the urethral plate in proximal hypospadias repair. J Urol 2009;182[Suppl. 4]:1720–5.) Mobilization of urethral plate and proximal urethra
  • 19.
    U R ET H R O P L A S T Y
  • 20.
    D I ST A L H Y P O S P A D I A S
  • 21.
    Urethral plate incision. A,Urethral plate before dorsal incision. B, Dorsal incision widens and deepens the plate. Incision depth varies according to urethral plate configuration. A deep plate (C) that already extends near the corpora may not need incision, whereas the flat plate (D) requires deep incision.
  • 22.
    Tubularized incised plate(TIP) glansplasty The most distal stitch approximating glans wings, creating the neomeatus, usually is beyond the most distal stitch of the tubularized urethral plate It is not necessary to suture the glans wings to the urethral plate in TIP repair
  • 24.
    M I DS H A F T H Y P O S P A D I A S Onlay preputial flap. A, Lines of incision to create the preputial flap and preserve the urethral plate. B, Preputial flap mobilized on its vascular pedicle. C, Flap sewn to the urethral plate.
  • 25.
    P R OX I M A L H Y P O S P A D I A S Proximal tubularized incised plate repair. A, Circumscribing incision preserves urethral plate in patient desiring circumcision. B, After degloving, glans wings are separated from the urethral plate. Corpus spongiosum is dissected from the cavernosal bodies and released distally from the glans wings for later spongioplasty. At this point artificial erection is performed and ventral curvature straightened as discussed in the text. C, Midline urethral plate incision. D, Two-layer urethral plate tubularization using interrupted subepithelial 7-0 polyglactin followed by running 7-0 polydioxanone. E, Spongioplasty approximates divergent corpus spongiosum over the neourethra, before a tunica vaginalis barrier flap is added.
  • 26.
    O U RT E C H N I Q U E Tubularized preputial flap. A, After degloving and release of ventral dartos, persisting ventral curvature greater than 30 degrees led to excision of the urethral plate (see text for additional straightening maneuvers to attempt preservation of urethral plate). Inner preputial flap approximately 10 mm wide is dissected on its dartos vascular pedicle and transposed ventrally. This flap can be tubularized, with the proximal end anastomosed to the spatulated native urethra and distal end to the glans wings. B, Alternatively, one edge of the flap can be fixed with interrupted sutures to the corpora cavernosa from the proximal meatus distally into the glans and then the flap is trimmed and the opposite edge sutured along the first to create a tube with uniform caliber. Glansplasty and skin closure is similar to that described for onlay preputial flaps.
  • 27.
    K A YA N A G I F L A P
  • 28.
    B Y AR S F L A P
  • 30.
    A, Ventral curvatureleads to urethral plate excision B, Wide dissection of glans wings. Graft is outlined on inner prepuce C, Graft is harvested from the inner prepuce and secured to the meatus proximally, along shaft skin, and into the glans using interrupted 7-0 polyglactin. Subepithelial glans sutures minimize suture marks. Additional 6-0 polyglactin quilting stitches are placed down the midline and to either side at 0.5-cm intervals to minimize space where a seroma or hematoma could collect under the graft. An RB needle facilitates anchoring the graft to the underlying corporeal surface D, U-shaped incision at least 6 months after first-stage surgery E, Glans wings developed F, Tubularization of the neourethral plate G, Tunica vaginalis flap covers the neourethra H, Skin closure using subepithelial sutures Two-stage preputial graft.
  • 32.
    S K IN C L O S U R E Inner preputial collar. (A) Line for dorsal (B) ventral (C) skin incision,Excision of perimeatal shaft skin after urethroplasty and glansplasty (D) Completed inner preputial collar. Interrupted subepithelial 7-0 polyglactin approximates the sides proximally, and 9-0 polyglactin is used through the epithelium at the corona, because it is unlikely to produce visible suture tracks
  • 33.
    Cosmetic skin closure.Appearance with (A) and without (B-D) inner preputial collar.
  • 34.
    C I RC U M C I S I O N V S F O R E S K I N R E C O N S T R U C T I O N • Outcomes. • Preputioplasty is an option in nearly all distal hypospadias surgeries, although occasionally the prepuce is too narrow to close ventrally • Foreskin reconstruction also can be considered for midshaft to proximal repairs, unless flap urethroplasty leaves insufficient skin • Although typically done without a circumscribing incision, when VC suggests need for dorsal plication the penis can be degloved with subsequent preputioplasty (Snodgrass et al, 2006).
  • 35.
    M A JO R A N D M I N O R S C R O T O P L A S T Y Major scrotoplasty. A, After completion of urethroplasty, skin incisions are made along the abnormal extensions of scrotum to either side of the penis. These flaps are rotated down and to the midline. B, Skin closure using subepithelial sutures.
  • 36.
    Minor scrotoplasty A, Minorscrotal encroachment on the penopubic junction B, Ventral incisions at the penoscrotal junction allow ventral rotation of shaft skin and scrotum. Incision continues to approximately the 3- to 4- and 8- to 9-o’clock positions, with subsequent ventral approximation of the shaft skin C, Smooth penopubic junction with normal-appearing scrotum.
  • 37.
    A S SE S S I N G S U R G I C A L O U T C O M E • The goal of hypospadias repair is to improve function and appearance as near to normal as possible • straightening curvature • extending the urethra to the glans • cosmetic results are as important as functional outcomes • a glanular meatus without obstruction or fistula does not ensure the patient can void with a straight and compact stream
  • 38.
    N E OU R E T H R A L C A L I B R A T I O N • Passage of a sound or bougie can be done to determine if a small- appearing neomeatus is stenotic and to exclude neourethral stricture • especially in pre–toilet-trained boys in whom uroflowmetry is not practical • The author performs a single calibration in pre– toilet-trained patients 6 months postoperatively; but given the low rates of meatal stenosis and neourethral stricture, instrumentation could be reserved for those with suspected obstructive voiding symptoms • The normal caliber of the meatus varies with age; the minimum is variously reported from less than or equal to 8 French (Litvak et al, 1976) to greater than or equal to 10 French (Yang et al, 2001b)
  • 39.
    U R OF L O W M E T R Y • Uroflowmetry is advocated as a noninvasive means to assess neo- urethral function • Parameters considered include both maximum flow rate and appearance of the curve, defined as bell versus plateau shaped • Obstruction is suspected in plateau curves with maximum flow rates more than 2 standard deviations below the mean of age-matched controls (Garibay et al, 1995) • Reported results after repairs with TIP and onlay and tubularized preputial flaps indicate the majority of patients have maximum flow rates greater than the 5th percentile (Jayanthi et al, 1995; Snodgrass, 1999b; Marte et al, 2001; Hammouda et al, 2003), although many are below the 50th percentile (Jayanthi et al, 1995; Hammouda et al, 2003).