HTML5制作の現在


HTML5-WEST.jp×gloops×Web CAT Studio
       2012.8.29 BathTimeFish
             村岡正和
自己紹介
むらおか まさかず


村岡正和           @bathtimefish

Webアプリケーション開発 IT業務システム設計/開発
Webサービス導入/事業戦略コンサルティング

HTML5-WEST.jp代表 / 京都GTUG / CSS Nite in OSAKA / 神戸ITフェス
ティバル実行委員など

                         HTML5-WEST.jp
HTML5       JavaScript
   Python
中国拳法          主夫になりたい



  炊事 Google Apps
                          http://html5-west.jp/
HTML5とは

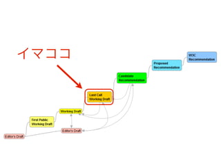
• HTMLの次のバージョンの仕様
• 現在W3C Working Draft Last Call
• 勧告を待たずに多くのブラウザが実
  装をはじめている
イマココ
HTML5の特長
HTML5の特長


• マシンリーダブルな文章構造
• Webアプリケーションに必要な
 多くの機能
HTML5の特長


 • マシンリーダブルな文章構造
 • Webアプリケーションに必要な
  多くの機能


今日はこっち
現在注目の機能
                WCS x Gloops x



      • Canvas API
      • CSS3
      特にゲーム開発で注目されている


               HTML5-WEST.jp
Canvas API
                    WCS x Gloops x


  • JavaScriptでグラフィック描画が可能
  • グラッフィック系プラグイン不要
  • スマートフォンでのグラフィック描画では鉄板
  • 簡単高機能
  • 最近はスマフォでもハードウェアアクセラレート



                   HTML5-WEST.jp
HTML5-WEST.jp




http://www.spielzeugz.de/html5/space-noodles/

           http://roxik.com/mona/




                 DEMO
CSS3
                      WCS x Gloops x

  • 超簡単高機能 そもそもプログラミング言語
    じゃない
  • 要素を高度に装飾、移動、変形できる
  • モノによってはCanvasよりも手軽に高速なア
    ニメーションができることも
  • iOSは古くからハードウェアアクセラレート
    している



                     HTML5-WEST.jp
HTML5-WEST.jp



https://developer.mozilla.org/en-US/demos/detail/
            cssplay-go-slide-v11/launch


        http://panasonic.jp/lamdash/dna/




                  DEMO
つかいどころ
                   WCS x Gloops x

最近PVが多くなってきたデバイスのWebブラウザ




                  HTML5-WEST.jp
つかいどころ
                   WCS x Gloops x

最近PVが多くなってきたデバイスのWebブラウザ


 スマートデバイスとか




                  HTML5-WEST.jp
つかいどころ
                   WCS x Gloops x

最近PVが多くなってきたデバイスのWebブラウザ


 スマートデバイスとか
 スマートデバイスとか




                  HTML5-WEST.jp
つかいどころ
                   WCS x Gloops x

最近PVが多くなってきたデバイスのWebブラウザ


 スマートデバイスとか
 スマートデバイスとか
 あと、


                  HTML5-WEST.jp
つかいどころ
                   WCS x Gloops x

最近PVが多くなってきたデバイスのWebブラウザ


 スマートデバイスとか
 スマートデバイスとか
 あと、
 スマートデバイス
                  HTML5-WEST.jp
スマートデバイスな理由
                         WCS x Gloops x


• 今売れている
• WebブラウザでFlashが動作しない
• HTML5非対応Webブラウザがない
• PCよりも急速にニーズが拡大している
• HTML5技術でアプリを開発できる手
 段が豊富

                        HTML5-WEST.jp
いいことずくめにみえるけど、実際そうじゃない
(経験談)
経験談
                                        WCS x Gloops x


• Webブラウザごとに実装や動作がまちまち
• 詳細な動作検証と開発技術のチョイスに時間
 がかかる

• 言ってるとおりに動かない
• Androidが特に大変   http://slidesha.re/IzSgd5




                                     HTML5-WEST.jp
結局いまのところクロスブラウザ対応がWebクリ
エイターの腕のみせどころ。
結局いまのところクロスブラウザ対応がWebクリ
  エイターの腕のみせどころ。




はっきりいってPCよりしんどいです。
    がんばってください
Progressive enhancementなどのコンセプトでい
かにクライアントとトレードオフができるかが
Webディレクターの腕のみせどころ。
閑話休題
Q. Flashは死ぬのか?
A. もうそろそろダマされんな。
なぜHTML5を学ぶのか?
HTML5-WEST.jp




HTML5は次世代のWeb標準技術。
同時に多種多様なWeb製作技術の
ひとつでもある。
HTML5-WEST.jp




HTML5は次世代のWeb標準技術。
同時に多種多様なWeb製作技術の
ひとつでもある。
HTML5-WEST.jp




HTML5の登場でまたひとつ選択肢が広がった。

HTML5を深く学ぶ。
と同時に、既存の技術の造詣をさらに深める。

それぞれの違いを知る事で、ケースごとに最適な技
術選択する。

それが現在のWeb制作の本質である。
Thanks!

Html5制作の現在