1
1
PHÂN TÍCH HỆ THỐNG QUẢN LÝ MUA HÀNG SIÊU THỊ
MINI
1 – Mô tả nghiệp vụ hệ thống
a – Các nhiệm vụ cơ bản
- Thực hiện thủ tục xuất, nhập chứng từ, hàng hóa.
- Theo dõi hàng tồn kho tối thiểu.
- Thực hiện thủ tục đặt hàng của kho.
- Sắp xếp hàng hóa trong kho.
- Đảm bảo tiêu chuẩn hàng hóa trong kho.
- Tuân thủ quy định về PCCC và an toàn trong kho.
- Báo cáo, thống kê theo tháng, quý về tài liệu và thông tin các hàng hóa còn trong
kho.
b – Cơ cấu tổ chức và sự phân công trách nhiệm
Hệ thống quản lý mua hàng gồm ba bộ phận chính, ba bộ phận này có quan hệ tương đối
độc lập trong quy trình xử lý công việc:
- Bộ phận bổ sung, sắp xếp hàng hóa và xử lý kỹ thuật ( ký hiệu là CNSX)
- Bộ phận phân loại biên mục và xây dựng hoàn chỉnh cơ sở dữ liệu về hàng hóa (ký
hiệu là XDBM)
- Bộ phận quản lý xuất kho và nhập kho hàng hóa (ký hiệu là BDMT)
b.1. Bộ phận CNSX
Nhiệm vụ của bộ phận này là mua hàng hóa, nhập hàng hóa từ nhiều nguồn
khác nhau (các công ty sản xuất và phân phối hàng hóa, chợ đầu mối, các đại lý ủy
quyền, các nhà phân phối trung gian…). Liên hệ với bộ phận bán hàng để có danh
sách các loại hàng hóa được yêu cầu bổ sung. Bộ phận này còn có trách nhiệm xử lý
kỹ thuật đối với những mặt hàng được nhập về như đóng dấu, gán nhãn giá, làm hồ sơ
cho các loại hàng hóa, đăng ký vào sổ tài liệu tài sản của doanh nghiệp, nhập vào cơ
sở dữ liệu.
b.2. Bộ phận XDBM
Khi nhận được hàng hóa từ bộ phận CNSX, bộ phận XDBM có trách nhiệm
phân loại hàng hóa và định ra từ khóa để phục vụ cho công tác tìm kiếm thông tin
hàng hóa sau này. Bên cạnh đó, bộ phận XDBM hoàn thiện quy trình cập nhật thông
2
2
tin hàng hóa bằng cách đưa về kho, phân loại theo từng kho và nhập cơ sở dữ liệu đối
với những trường cần bổ sung đối với từng mặt hàng.
b.3. Bộ phận BDMT
Bộ phận này có trách nhiệm trực tiếp tiếp xúc với bộ phận bán hàng, quản lý
thông tin tình hình xuất hàng trong kho. Đối với những loại hàng hóa dễ vỡ, dễ hư
hỏng cần được bảo quản cẩn thận thì bộ phận này cần có biện pháp quản lý đặc biệt.
Đối với những mặt hàng sắp hết hạn, bộ phận BDMT cần thông báo với bên bộ phận
bán hàng để có biện pháp xử lý tối ưu. Đối với những mặt hàng đã hết hạn thì cần
thông báo lại với nhà cung cấp để đổi trả hàng theo điều kiện hợp đồng hai bên đã
thỏa thuận.
c – Quy trình xử lý và các dữ liệu xử lý
Khi có yêu cầu về bổ sung thêm hàng hóa, bộ phận BDMT sẽ đưa những yêu
cầu bổ sung đó vào danh sách các yêu cầu để phục vụ cho công tác bổ sung của bộ
phận CNSX. Tùy theo mức độ ưu tiên của mỗi loại yêu cầu, hoặc hoàn cảnh của mỗi yêu
cầu, bộ phận CNSX sẽ lập được kế hoạch bổ sung thêm hàng hóa mới, hay số lượng
hàng hóa trong kho. Thông thường các yêu cầu này rơi nhiều vào các thời điểm như lễ
tết, cuối năm hoăc đầu năm.
Bên cạnh đó, bộ phận BDMT cũng là một bộ phận trực tiếp làm nhiệm vụ quản lý
kho hàng của doanh nghiệp nên BDMT có thể nắm bắt được rất rõ tình hình tiêu thụ các
loại hàng hóa của doanh nghiệp. Với những mặt hàng mà có số lượng hư hỏng, hết hạn
hay nhu cầu đối với mặt hàng đó lownsthif BDMT có thể tạo yêu cầu phải đổi trả hàng
hóa hay bổ sung thêm số lượng mặt hàng này lên CNSX.
Tại mỗi thời điểm, doanh nghiệp có kế hoạch mua, bổ sung thêm hàng hóa, bộ
phận CNSX sẽ thống kê và duyệt đối với các yêu cầu bổ sung hàng hóa, xem xét nhu cầu,
cân đối kinh phí và lên một danh sách các mặt hàng sẽ được mua. Đối với những hàng
hóa là đặc thù của doanh nghiệp, do doanh nghiệp sản xuất, không mua được những loại
hàng hóa đó bên ngoài thì bộ phận CNSX có thể tạo rồi gửi yêu cầu sản xuất hàng hóa
cho bộ phận sản xuất của doanh nghiệp hay các xưởng sản xuất quen biết hoặc thuê
ngoài, bộ phận CNSX sẽ lên danh sách các mặt hàng cần mua với các thông tin về nhà
cung cấp và tạo đơn đặt hàng. Sau đó , bộ phận CNSX sẽ gửi đơn đặt hàng đến các nhà
cung cấp, các đại lý trên thị trường. Sau khi nhận được hàng hóa và hóa đơn yêu cầu
thanh toán từ nhà cung cấp, bộ phận CNSX có nhiệm vụ kiểm tra hàng nhận được, nếu có
sai sót thì phải gửi khiếu nại lại nhà cung cấp yêu cầu nhà cung cấp đổi lại lô hàng khác
hoặc giảm giá, chiết khấu lô hàng đó. Trong trường hợp hàng hóa nhận được kiểm tra tốt,
3
3
bộ phận CNSX đóng dấu hóa đơn nhận được rồi gửi hóa đơn yêu cầu thanh toán đó đến
phòng tài chính của doanh nghiệp.
Sau khi các thủ tục thanh toán hoàn tất, bộ phận CNSX sẽ nhận hàng về và làm
công tác riêng của mình để chuẩn bị chuyển hàng vào kho hay đưa đến bộ phận XDBM.
Sau khi nhận sách về, bộ phận CNSX cũng có nhiệm vụ thực hiện các công tác xử lý kỹ
thuật như đóng dấu, gán nhãn giá,…Sau đó là đăng kí vào sổ tài sản của doanh nghiệp và
nhập cơ sở dữ liệu theo các form đã ghi trong sổ tài sản của doanh nghiệp.
Cuối cùng, hàng hóa sẽ được chuyển giao sang bộ phận XDBM. Tại đây bộ phân
XDBM sẽ phân loại tiếp các loại hàng hóa đã nhận được thành nhiều phần ( như dựa vào
hạn sử dụng, dựa vào độ sai sót của hàng, dựa vào độ bền của sản phẩm…). Tiếp theo bộ
phận XDBM sẽ xác định ra một số từ khóa cho từng lô hàng để phục vụ cho việc tìm
kiếm. Nhập các từ khóa này lên cơ sở dữ liệu của thư viện để phục vụ cho việc kiểm tra
bằng máy tính. Bộ phận XDBM sẽ làm tiếp nhiệm vụ phân loại hàng hóa về các khu vực
kho khác nhau.
Đối với yêu cầu xuất kho hàng hóa của bộ phận bán hàng, bộ phận bán hàng sẽ gửi
một yêu cầu xuất kho đến bộ phận BDMT, bộ phận BDMT sẽ kiểm tra tình trạng của mặt
hàng đó và cho bộ phận bán hàng biết có thể xuất kho hay không. Nếu có thể xuất kho thì
bộ phận BDMT in phiếu xuất kho và ghi nhận xuất kho hàng hóa vào cơ sở dữ liệu.
Trong trường hợp một số mặt hàng điện tử đang trong thời gian bảo hành bị hư
hỏng và khách hàng mang đến đổi thì bộ phận bán hàng sẽ mang cho bộ phân BDMT
kiểm tra lại hàng. Nếu là do lỗi kỹ thuật trong quá trình sản xuất thì bộ phận BDMT sẽ
chấp nhận đổi hàng và mang hàng hóa bị lỗi đó đi đổi trả với nhà cung cấp.
2 – Xây dựng mô hình phân cấp chức năng
a – Tại sao phải xây dựng mô hình phân cấp chức năng?
Trước hết ta thấy sơ đồ phân rã chức năng là công cụ để biểu diễn phân rã có thứ bậc
đơn giản các công việc cần thực hiện. Mỗi công việc được chia ra các công việc con. Số
mức chia phụ thuộc vào kích cỡ và độ phức tạp của hệ thống. Đặc biệt các sơ đồ phân rã
chức năng là: sơ đồ phân rã cho một cách nhìn tổng quát, dễ hiểu từ đại thể đến chi tiết
về các chức năng và nhiệm vụ thực hiện (rất dễ thành lập bằng cách phân rã các chức
năng dần dần từ trên xuống).
Như vậy, việc xây dựng mô hình phân cấp chức năng là rất cần thiết nhằm xác định
phạm vi của hệ thống cần phân tích. Đồng thời, sơ đồ phân rã chức năng cũng là phương
tiện trao đổi giữa nhà thiết kế và người sử dụng, trong khi phát triển hệ thống. Sơ đồ
4
4
phân rã chức năng cho phép mô tả, khái quát dần các chức năng của một tổ chức một
cách trực tiếp hoặc khách quan, phát hiện được các chức năng thiếu và trùng lặp.
b – Cách thức xây dựng mô hình phân cấp chức năng của toàn bộ hệ thống
Để xây dựng đươc mô hình phân cấp các chức năng của hệ thống quản lý Mua
hàng của công ty , tôi kết hợp 2 phương pháp bottom-up và top-down. áp dụng vào hệ
thống quản lý mua hàng , ta làm lần lượt các bước sau :
 Sử dụng phương pháp top-down để tìm kiếm những chức năng chi
tiết được nêu trong phân mô tả quy trình nghiệp vụ của hệ thống.
 Sử dụng phương pháp bottom-up để góm nhóm các chức năng chi
tiết được liệt kê ở trên thành các chức năng ở mức cao hơn.
 Thực hiện kết hợp việc giản lược hóa từ ngữ đến khi thu được chức
năng của toàn bộ hệ thống.
Gồm 2 giai đoạn:
Giai đoạn 1 – Sử dụng phương pháp top-down để tìm kiếm những chức năng chi
tiết
Để tìm kiếm những chức năng chi tiết từ bản mô tả quy trình nghiệp vụ ta thực hiện
đầy đủ theo 5 bước như dưới đây:
Bước 1: Gạch chân các động từ và bổ ngữ liên quan đến công việc của hệ thống thống
(những chức năng chi tiết sẽ được mô tả thông qua các động từ và bổ ngữ này).
Bước 2: Từ danh sách các động từ và bổ ngữ thu được ở bước 1 ta tìm và loại bỏ những
chức năng trùng lặp hay những cụm không phải là chức năng của hệ thống.
Bước 3: Từ danh sách thu được ở bước 2, gom nhóm những chức năng nào đơn giản do
một người hay một bộ phận thực hiện lại.
Bước 4: Trong danh sách thu được từ bước 3, loại những chức năng không có ý nghĩa
với hệ thống
Bước 5: Chỉnh sửa lại các chức năng được chọn sau bước 4 cho hợp lý.
Kết quả thu được:
- Gạch chân các động từ và bổ ngữ liên quan đến công việc của hệt thống, loại bỏ
các cụm từ không phải là chức năng của hệ thống ta được kết quả sau:
1. THÊM YÊU CẦU BỔ SUNG HÀNG HÓA
2. LẬP DANH SÁCH ĐƠN HÀNG ĐẶT MUA
3. BÁO CÁO TÌNH HÌNH THEO DÕI ĐƠN ĐẶT HÀNG
5
5
4. TÌM KIẾM HÀNG HÓA
5. LẬP KẾ HOẠCH BỔ SUNG HÀNG HÓA
6. CẬP NHẬT THÔNG TIN TỪNG MẶT HÀNG
7. CẬP NHẬT BẢNG GIÁ
8. CHỌN NHÀ CUNG TỐT NHẤT CHO CÔNG TY
9. THỐNG KÊ YÊU CẦU BỔ SUNG HÀNG HÓA
10.GHI NHẬN THÔNG TIN XUÁT KHO HÀNG HÓA
11.PHÂN LOẠI HÀNG HÓA
12.GHI NHẬN THÔNG TIN NHẬP KHO HÀNG HÓA
13.THỐNG KÊ TÌNH TRẠNG HIỆN TẠI CỦA HÀNG HÓA
14.TÌM KIẾM THÔNG TIN KHÁCH HÀNG
15.PHÂN LOẠI VÀ SẮP XẾP HÀNG HÓA THEO KHO
16.XỬ LÝ HÀNG HÓA QUÁ HẠN, HƯ HỎNG
17.ĐƠN ĐẶT HÀNG
18.NHẬN HÀNG VÀ THANH TOÁN
19.LÊN DANH SÁCH CÁC MẶT HÀNG DO BỘ PHẬN BÁN HÀNG YÊU CẦU
20.KIỂM TRA SỐ LƯỢNG HÀNG TỒN KHO
21.TẠM DỪNG HOẶC HỦY ĐƠN HÀNG
22.TÌM KIẾM NHÀ CUNG CẤP
23.THÊM NHÀ CUNG CẤP
24.QUẢN LÝ CÔNG NỢ
25.CẬP NHẬT THÔNG TIN KHÁCH HÀNG
26.IN HÓA ĐƠN
27.BÁO CÁO
28.THỐNG KÊ
- Gom các nhóm chức năng trùng lặp hoặc các chức năng có thể khái quát hóa lại
được ta có kết quả dưới đây:
1 —> 1
20 —> 20
16 —> 16
4 —> 4
6 +7 + 11 —> 6
8 + 22 + 23 —> 8
17 + 2 + 5 + 19 —> 17
21 —> 21
24 —> 24
10 —> 10
12 + 15 + 18 —> 12
25 + 14 —> 25
26 —> 26
6
6
27 + 3 —> 27
28 + 9 + 13 —> 28
Sửa đổi thay thế các từ ngữ cho phù hợp ta thu được kết quả cuối cùng là danh sách
các chức năng chi tiết như sau:
o THÊM YÊU CẦU BỔ SUNG HÀNG HÓA
o KIỂM TRA SỐ LƯỢNG HÀNG TỒN KHO
o XỬ LÝ HÀNG HÓA QUÁ HẠN, HƯ HỎNG
o TÌM KIẾM HÀNG HÓA
o CẬP NHẬT THÔNG TIN TỪNG MẶT HÀNG
o CHỌN NHÀ CUNG TỐT NHẤT CHO CÔNG TY
o ĐƠN ĐẶT HÀNG
o TẠM DỪNG HOẶC HỦY ĐƠN HÀNG
o QUẢN LÝ CÔNG NỢ
o GHI NHẬN THÔNG TIN XUÁT KHO HÀNG HÓA
o GHI NHẬN THÔNG TIN NHẬP KHO HÀNG HOÁ
o CẬP NHẬT THÔNG TIN KHÁCH HÀNG
o IN HÓA ĐƠN
o BÁO CÁO
o THỐNG KÊ
Giai đoạn 2 – Sử dụng phương pháp bottom-up để gom nhóm các chức năng chi tiết
thành các chức năng ở mức cao hơn:
Sau khi làm công đoạn gom nhóm các chức năng nhỏ được liệt kê trong giai đoạn
một, ta sẽ thu được các chức năng ở mức độ cao hơn như sau:
1. ĐẶT MUA BỔ SUNG HÀNG HÓA
2. QUẢN LÝ HÀNG HÓA
3. QUẢN LÝ NHÀ CUNG CẤP
4. QUẢN LÝ KHÁCH HÀNG
5. QUẢN LÝ XUẤT KHO, NHẬP KHO
6. BÁO CÁO VÀ THỐNG KÊ
7
7
Lập bảng tập hợp các chức năng của hệ thống:
QUẢNLÝMUAHÀNGHÓA
ĐẶT MUA BỔ SUNG
HÀNG HÓA
_ Thêm yêu cầu bổ sung
hàng hóa
_ Đơn đặt hàng
_ Tạm dừng hoặc hủy đơn
hàng
QUẢN LÝ HÀNG HÓA
_ Tìm kiếm hàng hóa
_ Cập nhật thông tin hàng
hóa
_ Kiểm tra số lượng hàng
tồn kho
_ Xử lý hàng hóa quá hạn,
hư hỏng
QUẢN LÝ NHÀ CUNG
CẤP
_ Chọn nhà cung cấp tốt
nhất cho công ty
_ Quản lý công nợ
_Bổ Sung danh sách nhà
cung cấp
QUẢN LÝ THÔNG TIN
KHÁCH HÀNG
_ Cập nhật thông tin khách
hàng
QUẢN LÝ XUẤT KHO,
NHẬP KHO HÀNG HÓA.
_ Ghi nhận thông tin hàng
hóa xuất kho
_ Ghi nhận thông tin hàng
hóa nhập kho
BÁO CÁO VÀ THỐNG
KÊ
_ Báo cáo
_ Thống kê
8
8
QUẢN LÝ MUA HÀNG HÓA
Đặt mua
hàng
Quản Lý
hàng hóa
Quản lý
nhà cung cấp
Quản Lý
thông tin khách
hàng
Quản lý xuất
nhập kho
Báo cáo
thống kê
Thêm
yêu cầu
bổ sung
hàng hóa
Xử lý hàng
quá hạn, hư
hỏng
Ktra SL
hàng tồn
kho
Tìm Kiếm
hàng hóa
Cập nhật
thông tin
hàng hóa
Tạm dừng
hoặc hủy
đơn hàng
Chọn nhà
cung cấp
tốt nhất
cho công
ty
Bổ sung
danh sách
nhà cung
cấp
Quản lý
công nợ
Cập nhật
thông tin
khách
hàng
Ghi nhận
thông tin
hàng hóa
xuất kho
Ghi nhận
thông tin
hàng hóa
nhập kho
Báo cáo
Thống
kê
Đơn đặt
hàng
9
9
3 – Xây dựng mô hình luồng dữ liệu
a – Xây dựng mô hình luồng dữ liệu mức khung cảnh (DFD mức 0)
Ở mức này,chức năng tổng quan của hệ thống là Quản lý hàng hóa. Với hệ thống này, có
bốn tác nhân ngoài có khả năng tác động đến hệ thống về mặt dữ liệu
- Nhà cung cấp hàng hóa
- Ban tài chính
- Bộ phận bán hàng
- Bộ phận quản lý kho
Bổ sung các luồng dữ liệu trao đổi giữa hệ thống và tác nhân ngoài, ta có biểu đồ dữ liệu
mức khung cảnh như sau:
Sơ đồ DFD mức 0
10
10
b – Xây dựng mô hình luồng dữ liệu mức đỉnh (DFD mức 1)
Chức năng Quản lý hàng hóa (chức năng mức 0) có thể phân rã thành năm chức năng con
là:
- Chức năng đặt hàng / bổ sung
- Quản lý hàng hóa
- Quản lý nhà cung cấp
- Quản lý thông tin khách hàng
- Quản lý xuất kho, nhập kho
- Báo cáo thồng kê
Ngoài các luồng dữ liệu vào/ra (12 luồng) ở mô hình luồng dữ liệu mức
khung cảnh (DFD mức 0) được bảo toàn, thì ta thấy luồng thông tin trao đổi giữa
ba chức năng Đặt mua/Bổ sung, Quản lý xuất kho-nhập kho, Quản lý thông tin
khách hàng là không trực tiếp mà phải thông qua một vài kho dữ liệu như kho Hóa
đơn chứng từ, giấy tờ biên lai xuất kho nhập kho, đơn đổi hàng... Danh sách yêu
cầu cập nhật/bổ sung hàng hóa. Từ đó ta có các bước xây dựng mô hình luồng
dữ liệu mức đỉnh (DFD mức 1) như sau:
o Từ DFD mức khung cảnh, với DFD mức đỉnh các tác nhân ngoài của
hệ thống ở mức khung cảnh được giữ nguyên với các luồng thông tin vào
ra.
o Hệ thống được phân rã thành các tiến trình mức đỉnh là các chức năng
chính bên trong hệ thống theo biểu đồ phân cấp chức năng mức 1.
o Xây dựng thêm các kho dữ liệu và luồng thông tin trao đổi giữa các chức
năng mức đỉnh.
11
11
12
12
c – Xây dựng mô hình luồng dữ liệu mức dưới đỉnh ( DFD mức 2)
Ở mức này, ta có thể thấy 5 chức năng: chức năng đặt hàng / bổ sung, quản lý
hàng hóa, quản lý thông tin khách hàng, quản lý xuất kho, nhập kho, báo cáo thồng kê
còn được phân rã thành nhiều chức năng con khác. Cụ thể là:
- Chức năng Đặt hàng/Bổ sung được phân rã thành 3 chức năng: Thêm yêu
cầu bổ sung hàng hóa, lên danh sách các mặt hàng đặt mua, tạo yêu cầu sản xuất các
mặt hàng riêng của doanh nghiệp.
- Chức năng Quản lý hàng hóa được phân rã thành 3 chức năng: Tìm kiếm
thông tin hàng hóa, Cập nhật thông tin hàng hóa, Xử lý hàng hóa quá hạn và hư hỏng.
- Chức năng Quản lý nhà cung cấp được phân rã thành 2 chức năng: Chọn nhà
cung cấp tốt nhất cho công ty, quản lý công nợ
- Chức năng Quản lý thông tin khách hàng được phân rã thành 3 chức năng:
Tìm kiếm thông tin khách hàng, Cập nhật thông tin khách hàng.
- Chức năng Quản lý xuất kho, nhập kho được phân rã thành 3 chức năng: Ghi
nhận số lượng các mặt hàng xuất kho, Ghi nhận số lượng các mặt hàng nhập kho, In
hóa đơn yêu cầu đổi trả hàng không đúng yêu cầu hoặc hư hỏng.
- Chức năng Báo cáo và thống kê được phân ra thành 2 chức năng: Báo
cáo, Thống kê.
Sau khi đã tiến hành xây dựng sơ đồ DFD mức 1 và xác định được các chức
năng phân rã, ta tiếp tục xây dựng sơ đồ DFD mức 2 theo nguyên tắc:
- Thực hiện phân rã đối với mỗi tiến trình của mức đỉnh.
- Khi thực hiện phân rã ở mức này vẫn phải căn cứ vào biểu đồ phân cấp chức
năng để xác định các tiến trình con sẽ xuất hiện trong biểu đồ luồng dữ liệu.
- Việc phân rã có thể tiếp tục cho đến khi đủ số mức cần thiết.
Khi phân rã các tiến trình phải đảm bảo tất cả các luồng thông tin vào ra ở tiến
trình mức cao phải có mặt trong các tiến trình mức thấp hơn và ngược lại.
13
13
- Chức năng Đặt hàng/Bổ sung
14
14
-Chức năng Quản lý hàng hóa:
- Chức năng Quản lý thông tin khách hàng
15
15
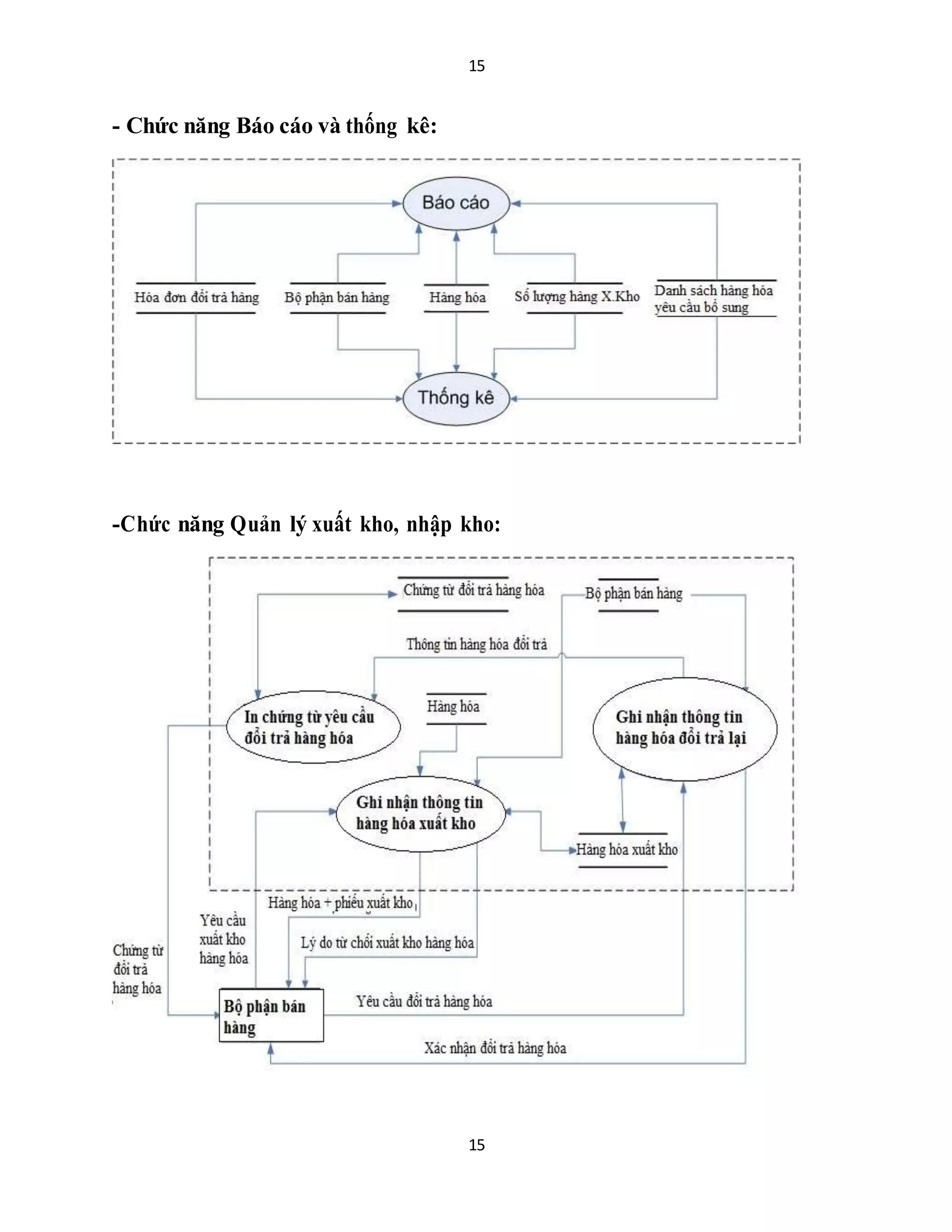
- Chức năng Báo cáo và thống kê:
-Chức năng Quản lý xuất kho, nhập kho:
16
16
-Chức năng quản lý nhà cung cấp
4 – Kết luận
Sau bước phân tích hệ thống về chức năng, ta đã có cái nhìn khá toàn diện về hệ
thống. Nếu như so với phân rã chức năng BFD cho ta một cái nhìn khái quát, dễ hiểu từ
đại thể đến chi tiết về các chức năng và nhiệm vụ thực hiện thì sơ đồ luồng dữ liệu lại
cung cấp cho chúng ta bức tranh tổng thể của hệ thống và thiết kế sơ bộ về cách thức thực
hiện của hệ thống.
QUẢN LÝ
NHÀ CUNG
CẤP
NHÀ
CUNG
CẤP A
NHÀ
CUNG
CẤP B
NHÀ
CUNG
CẤP C
Yêucầu
cung cấp
giá và công
nợ (nếu có)
Yêucầu cung
cấp giá và
công nợ (nếu
có)
Yêucầu
cung cấp
giá và công
nợ (nếu có)
cung cấp
giá và
công nợ
(nếu có)
cung cấp
giá và
công nợ
(nếu có)
cung cấp
giá và
công nợ
(nếu có)
TÌM KIẾM SO SÁNH
CHỌN LỰA NHÀ CUNG CẤP TỐT NHẤT

Hệ thống quản lý mua hàng siêu thị mini

  • 1.
    1 1 PHÂN TÍCH HỆTHỐNG QUẢN LÝ MUA HÀNG SIÊU THỊ MINI 1 – Mô tả nghiệp vụ hệ thống a – Các nhiệm vụ cơ bản - Thực hiện thủ tục xuất, nhập chứng từ, hàng hóa. - Theo dõi hàng tồn kho tối thiểu. - Thực hiện thủ tục đặt hàng của kho. - Sắp xếp hàng hóa trong kho. - Đảm bảo tiêu chuẩn hàng hóa trong kho. - Tuân thủ quy định về PCCC và an toàn trong kho. - Báo cáo, thống kê theo tháng, quý về tài liệu và thông tin các hàng hóa còn trong kho. b – Cơ cấu tổ chức và sự phân công trách nhiệm Hệ thống quản lý mua hàng gồm ba bộ phận chính, ba bộ phận này có quan hệ tương đối độc lập trong quy trình xử lý công việc: - Bộ phận bổ sung, sắp xếp hàng hóa và xử lý kỹ thuật ( ký hiệu là CNSX) - Bộ phận phân loại biên mục và xây dựng hoàn chỉnh cơ sở dữ liệu về hàng hóa (ký hiệu là XDBM) - Bộ phận quản lý xuất kho và nhập kho hàng hóa (ký hiệu là BDMT) b.1. Bộ phận CNSX Nhiệm vụ của bộ phận này là mua hàng hóa, nhập hàng hóa từ nhiều nguồn khác nhau (các công ty sản xuất và phân phối hàng hóa, chợ đầu mối, các đại lý ủy quyền, các nhà phân phối trung gian…). Liên hệ với bộ phận bán hàng để có danh sách các loại hàng hóa được yêu cầu bổ sung. Bộ phận này còn có trách nhiệm xử lý kỹ thuật đối với những mặt hàng được nhập về như đóng dấu, gán nhãn giá, làm hồ sơ cho các loại hàng hóa, đăng ký vào sổ tài liệu tài sản của doanh nghiệp, nhập vào cơ sở dữ liệu. b.2. Bộ phận XDBM Khi nhận được hàng hóa từ bộ phận CNSX, bộ phận XDBM có trách nhiệm phân loại hàng hóa và định ra từ khóa để phục vụ cho công tác tìm kiếm thông tin hàng hóa sau này. Bên cạnh đó, bộ phận XDBM hoàn thiện quy trình cập nhật thông
  • 2.
    2 2 tin hàng hóabằng cách đưa về kho, phân loại theo từng kho và nhập cơ sở dữ liệu đối với những trường cần bổ sung đối với từng mặt hàng. b.3. Bộ phận BDMT Bộ phận này có trách nhiệm trực tiếp tiếp xúc với bộ phận bán hàng, quản lý thông tin tình hình xuất hàng trong kho. Đối với những loại hàng hóa dễ vỡ, dễ hư hỏng cần được bảo quản cẩn thận thì bộ phận này cần có biện pháp quản lý đặc biệt. Đối với những mặt hàng sắp hết hạn, bộ phận BDMT cần thông báo với bên bộ phận bán hàng để có biện pháp xử lý tối ưu. Đối với những mặt hàng đã hết hạn thì cần thông báo lại với nhà cung cấp để đổi trả hàng theo điều kiện hợp đồng hai bên đã thỏa thuận. c – Quy trình xử lý và các dữ liệu xử lý Khi có yêu cầu về bổ sung thêm hàng hóa, bộ phận BDMT sẽ đưa những yêu cầu bổ sung đó vào danh sách các yêu cầu để phục vụ cho công tác bổ sung của bộ phận CNSX. Tùy theo mức độ ưu tiên của mỗi loại yêu cầu, hoặc hoàn cảnh của mỗi yêu cầu, bộ phận CNSX sẽ lập được kế hoạch bổ sung thêm hàng hóa mới, hay số lượng hàng hóa trong kho. Thông thường các yêu cầu này rơi nhiều vào các thời điểm như lễ tết, cuối năm hoăc đầu năm. Bên cạnh đó, bộ phận BDMT cũng là một bộ phận trực tiếp làm nhiệm vụ quản lý kho hàng của doanh nghiệp nên BDMT có thể nắm bắt được rất rõ tình hình tiêu thụ các loại hàng hóa của doanh nghiệp. Với những mặt hàng mà có số lượng hư hỏng, hết hạn hay nhu cầu đối với mặt hàng đó lownsthif BDMT có thể tạo yêu cầu phải đổi trả hàng hóa hay bổ sung thêm số lượng mặt hàng này lên CNSX. Tại mỗi thời điểm, doanh nghiệp có kế hoạch mua, bổ sung thêm hàng hóa, bộ phận CNSX sẽ thống kê và duyệt đối với các yêu cầu bổ sung hàng hóa, xem xét nhu cầu, cân đối kinh phí và lên một danh sách các mặt hàng sẽ được mua. Đối với những hàng hóa là đặc thù của doanh nghiệp, do doanh nghiệp sản xuất, không mua được những loại hàng hóa đó bên ngoài thì bộ phận CNSX có thể tạo rồi gửi yêu cầu sản xuất hàng hóa cho bộ phận sản xuất của doanh nghiệp hay các xưởng sản xuất quen biết hoặc thuê ngoài, bộ phận CNSX sẽ lên danh sách các mặt hàng cần mua với các thông tin về nhà cung cấp và tạo đơn đặt hàng. Sau đó , bộ phận CNSX sẽ gửi đơn đặt hàng đến các nhà cung cấp, các đại lý trên thị trường. Sau khi nhận được hàng hóa và hóa đơn yêu cầu thanh toán từ nhà cung cấp, bộ phận CNSX có nhiệm vụ kiểm tra hàng nhận được, nếu có sai sót thì phải gửi khiếu nại lại nhà cung cấp yêu cầu nhà cung cấp đổi lại lô hàng khác hoặc giảm giá, chiết khấu lô hàng đó. Trong trường hợp hàng hóa nhận được kiểm tra tốt,
  • 3.
    3 3 bộ phận CNSXđóng dấu hóa đơn nhận được rồi gửi hóa đơn yêu cầu thanh toán đó đến phòng tài chính của doanh nghiệp. Sau khi các thủ tục thanh toán hoàn tất, bộ phận CNSX sẽ nhận hàng về và làm công tác riêng của mình để chuẩn bị chuyển hàng vào kho hay đưa đến bộ phận XDBM. Sau khi nhận sách về, bộ phận CNSX cũng có nhiệm vụ thực hiện các công tác xử lý kỹ thuật như đóng dấu, gán nhãn giá,…Sau đó là đăng kí vào sổ tài sản của doanh nghiệp và nhập cơ sở dữ liệu theo các form đã ghi trong sổ tài sản của doanh nghiệp. Cuối cùng, hàng hóa sẽ được chuyển giao sang bộ phận XDBM. Tại đây bộ phân XDBM sẽ phân loại tiếp các loại hàng hóa đã nhận được thành nhiều phần ( như dựa vào hạn sử dụng, dựa vào độ sai sót của hàng, dựa vào độ bền của sản phẩm…). Tiếp theo bộ phận XDBM sẽ xác định ra một số từ khóa cho từng lô hàng để phục vụ cho việc tìm kiếm. Nhập các từ khóa này lên cơ sở dữ liệu của thư viện để phục vụ cho việc kiểm tra bằng máy tính. Bộ phận XDBM sẽ làm tiếp nhiệm vụ phân loại hàng hóa về các khu vực kho khác nhau. Đối với yêu cầu xuất kho hàng hóa của bộ phận bán hàng, bộ phận bán hàng sẽ gửi một yêu cầu xuất kho đến bộ phận BDMT, bộ phận BDMT sẽ kiểm tra tình trạng của mặt hàng đó và cho bộ phận bán hàng biết có thể xuất kho hay không. Nếu có thể xuất kho thì bộ phận BDMT in phiếu xuất kho và ghi nhận xuất kho hàng hóa vào cơ sở dữ liệu. Trong trường hợp một số mặt hàng điện tử đang trong thời gian bảo hành bị hư hỏng và khách hàng mang đến đổi thì bộ phận bán hàng sẽ mang cho bộ phân BDMT kiểm tra lại hàng. Nếu là do lỗi kỹ thuật trong quá trình sản xuất thì bộ phận BDMT sẽ chấp nhận đổi hàng và mang hàng hóa bị lỗi đó đi đổi trả với nhà cung cấp. 2 – Xây dựng mô hình phân cấp chức năng a – Tại sao phải xây dựng mô hình phân cấp chức năng? Trước hết ta thấy sơ đồ phân rã chức năng là công cụ để biểu diễn phân rã có thứ bậc đơn giản các công việc cần thực hiện. Mỗi công việc được chia ra các công việc con. Số mức chia phụ thuộc vào kích cỡ và độ phức tạp của hệ thống. Đặc biệt các sơ đồ phân rã chức năng là: sơ đồ phân rã cho một cách nhìn tổng quát, dễ hiểu từ đại thể đến chi tiết về các chức năng và nhiệm vụ thực hiện (rất dễ thành lập bằng cách phân rã các chức năng dần dần từ trên xuống). Như vậy, việc xây dựng mô hình phân cấp chức năng là rất cần thiết nhằm xác định phạm vi của hệ thống cần phân tích. Đồng thời, sơ đồ phân rã chức năng cũng là phương tiện trao đổi giữa nhà thiết kế và người sử dụng, trong khi phát triển hệ thống. Sơ đồ
  • 4.
    4 4 phân rã chứcnăng cho phép mô tả, khái quát dần các chức năng của một tổ chức một cách trực tiếp hoặc khách quan, phát hiện được các chức năng thiếu và trùng lặp. b – Cách thức xây dựng mô hình phân cấp chức năng của toàn bộ hệ thống Để xây dựng đươc mô hình phân cấp các chức năng của hệ thống quản lý Mua hàng của công ty , tôi kết hợp 2 phương pháp bottom-up và top-down. áp dụng vào hệ thống quản lý mua hàng , ta làm lần lượt các bước sau :  Sử dụng phương pháp top-down để tìm kiếm những chức năng chi tiết được nêu trong phân mô tả quy trình nghiệp vụ của hệ thống.  Sử dụng phương pháp bottom-up để góm nhóm các chức năng chi tiết được liệt kê ở trên thành các chức năng ở mức cao hơn.  Thực hiện kết hợp việc giản lược hóa từ ngữ đến khi thu được chức năng của toàn bộ hệ thống. Gồm 2 giai đoạn: Giai đoạn 1 – Sử dụng phương pháp top-down để tìm kiếm những chức năng chi tiết Để tìm kiếm những chức năng chi tiết từ bản mô tả quy trình nghiệp vụ ta thực hiện đầy đủ theo 5 bước như dưới đây: Bước 1: Gạch chân các động từ và bổ ngữ liên quan đến công việc của hệ thống thống (những chức năng chi tiết sẽ được mô tả thông qua các động từ và bổ ngữ này). Bước 2: Từ danh sách các động từ và bổ ngữ thu được ở bước 1 ta tìm và loại bỏ những chức năng trùng lặp hay những cụm không phải là chức năng của hệ thống. Bước 3: Từ danh sách thu được ở bước 2, gom nhóm những chức năng nào đơn giản do một người hay một bộ phận thực hiện lại. Bước 4: Trong danh sách thu được từ bước 3, loại những chức năng không có ý nghĩa với hệ thống Bước 5: Chỉnh sửa lại các chức năng được chọn sau bước 4 cho hợp lý. Kết quả thu được: - Gạch chân các động từ và bổ ngữ liên quan đến công việc của hệt thống, loại bỏ các cụm từ không phải là chức năng của hệ thống ta được kết quả sau: 1. THÊM YÊU CẦU BỔ SUNG HÀNG HÓA 2. LẬP DANH SÁCH ĐƠN HÀNG ĐẶT MUA 3. BÁO CÁO TÌNH HÌNH THEO DÕI ĐƠN ĐẶT HÀNG
  • 5.
    5 5 4. TÌM KIẾMHÀNG HÓA 5. LẬP KẾ HOẠCH BỔ SUNG HÀNG HÓA 6. CẬP NHẬT THÔNG TIN TỪNG MẶT HÀNG 7. CẬP NHẬT BẢNG GIÁ 8. CHỌN NHÀ CUNG TỐT NHẤT CHO CÔNG TY 9. THỐNG KÊ YÊU CẦU BỔ SUNG HÀNG HÓA 10.GHI NHẬN THÔNG TIN XUÁT KHO HÀNG HÓA 11.PHÂN LOẠI HÀNG HÓA 12.GHI NHẬN THÔNG TIN NHẬP KHO HÀNG HÓA 13.THỐNG KÊ TÌNH TRẠNG HIỆN TẠI CỦA HÀNG HÓA 14.TÌM KIẾM THÔNG TIN KHÁCH HÀNG 15.PHÂN LOẠI VÀ SẮP XẾP HÀNG HÓA THEO KHO 16.XỬ LÝ HÀNG HÓA QUÁ HẠN, HƯ HỎNG 17.ĐƠN ĐẶT HÀNG 18.NHẬN HÀNG VÀ THANH TOÁN 19.LÊN DANH SÁCH CÁC MẶT HÀNG DO BỘ PHẬN BÁN HÀNG YÊU CẦU 20.KIỂM TRA SỐ LƯỢNG HÀNG TỒN KHO 21.TẠM DỪNG HOẶC HỦY ĐƠN HÀNG 22.TÌM KIẾM NHÀ CUNG CẤP 23.THÊM NHÀ CUNG CẤP 24.QUẢN LÝ CÔNG NỢ 25.CẬP NHẬT THÔNG TIN KHÁCH HÀNG 26.IN HÓA ĐƠN 27.BÁO CÁO 28.THỐNG KÊ - Gom các nhóm chức năng trùng lặp hoặc các chức năng có thể khái quát hóa lại được ta có kết quả dưới đây: 1 —> 1 20 —> 20 16 —> 16 4 —> 4 6 +7 + 11 —> 6 8 + 22 + 23 —> 8 17 + 2 + 5 + 19 —> 17 21 —> 21 24 —> 24 10 —> 10 12 + 15 + 18 —> 12 25 + 14 —> 25 26 —> 26
  • 6.
    6 6 27 + 3—> 27 28 + 9 + 13 —> 28 Sửa đổi thay thế các từ ngữ cho phù hợp ta thu được kết quả cuối cùng là danh sách các chức năng chi tiết như sau: o THÊM YÊU CẦU BỔ SUNG HÀNG HÓA o KIỂM TRA SỐ LƯỢNG HÀNG TỒN KHO o XỬ LÝ HÀNG HÓA QUÁ HẠN, HƯ HỎNG o TÌM KIẾM HÀNG HÓA o CẬP NHẬT THÔNG TIN TỪNG MẶT HÀNG o CHỌN NHÀ CUNG TỐT NHẤT CHO CÔNG TY o ĐƠN ĐẶT HÀNG o TẠM DỪNG HOẶC HỦY ĐƠN HÀNG o QUẢN LÝ CÔNG NỢ o GHI NHẬN THÔNG TIN XUÁT KHO HÀNG HÓA o GHI NHẬN THÔNG TIN NHẬP KHO HÀNG HOÁ o CẬP NHẬT THÔNG TIN KHÁCH HÀNG o IN HÓA ĐƠN o BÁO CÁO o THỐNG KÊ Giai đoạn 2 – Sử dụng phương pháp bottom-up để gom nhóm các chức năng chi tiết thành các chức năng ở mức cao hơn: Sau khi làm công đoạn gom nhóm các chức năng nhỏ được liệt kê trong giai đoạn một, ta sẽ thu được các chức năng ở mức độ cao hơn như sau: 1. ĐẶT MUA BỔ SUNG HÀNG HÓA 2. QUẢN LÝ HÀNG HÓA 3. QUẢN LÝ NHÀ CUNG CẤP 4. QUẢN LÝ KHÁCH HÀNG 5. QUẢN LÝ XUẤT KHO, NHẬP KHO 6. BÁO CÁO VÀ THỐNG KÊ
  • 7.
    7 7 Lập bảng tậphợp các chức năng của hệ thống: QUẢNLÝMUAHÀNGHÓA ĐẶT MUA BỔ SUNG HÀNG HÓA _ Thêm yêu cầu bổ sung hàng hóa _ Đơn đặt hàng _ Tạm dừng hoặc hủy đơn hàng QUẢN LÝ HÀNG HÓA _ Tìm kiếm hàng hóa _ Cập nhật thông tin hàng hóa _ Kiểm tra số lượng hàng tồn kho _ Xử lý hàng hóa quá hạn, hư hỏng QUẢN LÝ NHÀ CUNG CẤP _ Chọn nhà cung cấp tốt nhất cho công ty _ Quản lý công nợ _Bổ Sung danh sách nhà cung cấp QUẢN LÝ THÔNG TIN KHÁCH HÀNG _ Cập nhật thông tin khách hàng QUẢN LÝ XUẤT KHO, NHẬP KHO HÀNG HÓA. _ Ghi nhận thông tin hàng hóa xuất kho _ Ghi nhận thông tin hàng hóa nhập kho BÁO CÁO VÀ THỐNG KÊ _ Báo cáo _ Thống kê
  • 8.
    8 8 QUẢN LÝ MUAHÀNG HÓA Đặt mua hàng Quản Lý hàng hóa Quản lý nhà cung cấp Quản Lý thông tin khách hàng Quản lý xuất nhập kho Báo cáo thống kê Thêm yêu cầu bổ sung hàng hóa Xử lý hàng quá hạn, hư hỏng Ktra SL hàng tồn kho Tìm Kiếm hàng hóa Cập nhật thông tin hàng hóa Tạm dừng hoặc hủy đơn hàng Chọn nhà cung cấp tốt nhất cho công ty Bổ sung danh sách nhà cung cấp Quản lý công nợ Cập nhật thông tin khách hàng Ghi nhận thông tin hàng hóa xuất kho Ghi nhận thông tin hàng hóa nhập kho Báo cáo Thống kê Đơn đặt hàng
  • 9.
    9 9 3 – Xâydựng mô hình luồng dữ liệu a – Xây dựng mô hình luồng dữ liệu mức khung cảnh (DFD mức 0) Ở mức này,chức năng tổng quan của hệ thống là Quản lý hàng hóa. Với hệ thống này, có bốn tác nhân ngoài có khả năng tác động đến hệ thống về mặt dữ liệu - Nhà cung cấp hàng hóa - Ban tài chính - Bộ phận bán hàng - Bộ phận quản lý kho Bổ sung các luồng dữ liệu trao đổi giữa hệ thống và tác nhân ngoài, ta có biểu đồ dữ liệu mức khung cảnh như sau: Sơ đồ DFD mức 0
  • 10.
    10 10 b – Xâydựng mô hình luồng dữ liệu mức đỉnh (DFD mức 1) Chức năng Quản lý hàng hóa (chức năng mức 0) có thể phân rã thành năm chức năng con là: - Chức năng đặt hàng / bổ sung - Quản lý hàng hóa - Quản lý nhà cung cấp - Quản lý thông tin khách hàng - Quản lý xuất kho, nhập kho - Báo cáo thồng kê Ngoài các luồng dữ liệu vào/ra (12 luồng) ở mô hình luồng dữ liệu mức khung cảnh (DFD mức 0) được bảo toàn, thì ta thấy luồng thông tin trao đổi giữa ba chức năng Đặt mua/Bổ sung, Quản lý xuất kho-nhập kho, Quản lý thông tin khách hàng là không trực tiếp mà phải thông qua một vài kho dữ liệu như kho Hóa đơn chứng từ, giấy tờ biên lai xuất kho nhập kho, đơn đổi hàng... Danh sách yêu cầu cập nhật/bổ sung hàng hóa. Từ đó ta có các bước xây dựng mô hình luồng dữ liệu mức đỉnh (DFD mức 1) như sau: o Từ DFD mức khung cảnh, với DFD mức đỉnh các tác nhân ngoài của hệ thống ở mức khung cảnh được giữ nguyên với các luồng thông tin vào ra. o Hệ thống được phân rã thành các tiến trình mức đỉnh là các chức năng chính bên trong hệ thống theo biểu đồ phân cấp chức năng mức 1. o Xây dựng thêm các kho dữ liệu và luồng thông tin trao đổi giữa các chức năng mức đỉnh.
  • 11.
  • 12.
    12 12 c – Xâydựng mô hình luồng dữ liệu mức dưới đỉnh ( DFD mức 2) Ở mức này, ta có thể thấy 5 chức năng: chức năng đặt hàng / bổ sung, quản lý hàng hóa, quản lý thông tin khách hàng, quản lý xuất kho, nhập kho, báo cáo thồng kê còn được phân rã thành nhiều chức năng con khác. Cụ thể là: - Chức năng Đặt hàng/Bổ sung được phân rã thành 3 chức năng: Thêm yêu cầu bổ sung hàng hóa, lên danh sách các mặt hàng đặt mua, tạo yêu cầu sản xuất các mặt hàng riêng của doanh nghiệp. - Chức năng Quản lý hàng hóa được phân rã thành 3 chức năng: Tìm kiếm thông tin hàng hóa, Cập nhật thông tin hàng hóa, Xử lý hàng hóa quá hạn và hư hỏng. - Chức năng Quản lý nhà cung cấp được phân rã thành 2 chức năng: Chọn nhà cung cấp tốt nhất cho công ty, quản lý công nợ - Chức năng Quản lý thông tin khách hàng được phân rã thành 3 chức năng: Tìm kiếm thông tin khách hàng, Cập nhật thông tin khách hàng. - Chức năng Quản lý xuất kho, nhập kho được phân rã thành 3 chức năng: Ghi nhận số lượng các mặt hàng xuất kho, Ghi nhận số lượng các mặt hàng nhập kho, In hóa đơn yêu cầu đổi trả hàng không đúng yêu cầu hoặc hư hỏng. - Chức năng Báo cáo và thống kê được phân ra thành 2 chức năng: Báo cáo, Thống kê. Sau khi đã tiến hành xây dựng sơ đồ DFD mức 1 và xác định được các chức năng phân rã, ta tiếp tục xây dựng sơ đồ DFD mức 2 theo nguyên tắc: - Thực hiện phân rã đối với mỗi tiến trình của mức đỉnh. - Khi thực hiện phân rã ở mức này vẫn phải căn cứ vào biểu đồ phân cấp chức năng để xác định các tiến trình con sẽ xuất hiện trong biểu đồ luồng dữ liệu. - Việc phân rã có thể tiếp tục cho đến khi đủ số mức cần thiết. Khi phân rã các tiến trình phải đảm bảo tất cả các luồng thông tin vào ra ở tiến trình mức cao phải có mặt trong các tiến trình mức thấp hơn và ngược lại.
  • 13.
    13 13 - Chức năngĐặt hàng/Bổ sung
  • 14.
    14 14 -Chức năng Quảnlý hàng hóa: - Chức năng Quản lý thông tin khách hàng
  • 15.
    15 15 - Chức năngBáo cáo và thống kê: -Chức năng Quản lý xuất kho, nhập kho:
  • 16.
    16 16 -Chức năng quảnlý nhà cung cấp 4 – Kết luận Sau bước phân tích hệ thống về chức năng, ta đã có cái nhìn khá toàn diện về hệ thống. Nếu như so với phân rã chức năng BFD cho ta một cái nhìn khái quát, dễ hiểu từ đại thể đến chi tiết về các chức năng và nhiệm vụ thực hiện thì sơ đồ luồng dữ liệu lại cung cấp cho chúng ta bức tranh tổng thể của hệ thống và thiết kế sơ bộ về cách thức thực hiện của hệ thống. QUẢN LÝ NHÀ CUNG CẤP NHÀ CUNG CẤP A NHÀ CUNG CẤP B NHÀ CUNG CẤP C Yêucầu cung cấp giá và công nợ (nếu có) Yêucầu cung cấp giá và công nợ (nếu có) Yêucầu cung cấp giá và công nợ (nếu có) cung cấp giá và công nợ (nếu có) cung cấp giá và công nợ (nếu có) cung cấp giá và công nợ (nếu có) TÌM KIẾM SO SÁNH CHỌN LỰA NHÀ CUNG CẤP TỐT NHẤT