Agreement
aliaakudmani.ak@gmail.com
1. recognize agreement types
2. identify singular and plural
agreement cases
3. correct the agreement problem
4. mind map the agreement concept
5. refer to the modified, antecedent
or noun of the verb or pronoun
Objectives
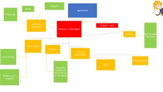
Agreement
Subject – verb
Pronoun -
antecedent
Agreement
Subject –
verb
Number
verb
Pronoun -
antecedent
Agreement
Subject –
verb
Number
verb
Singular
She is/ has
…
Plural
We are/
have…
Pronoun -
antecedent
Agreement
Subject – verb
Number
verb
Singular
She is/ has …
Plural
We are/ have…
Phrase / Clause
The flowers
that I
planted in
the yard are
in need of
water
Pronoun -
antecedent
Agreement
Subject – verb
Number
verb
Singular
She is/ has …
Plural
We are/ have…
Phrase / Clause
The flowers
that I
planted in
the yard are
in need of
water
Indefinite
pronouns
Singular
Any , every, no,
some + body,
thing, one
Either, neither,
each, one
Plural
Both, few, many,
several
Pronoun -
antecedent
1. Singular and plural are the same
economics
politics
headquarters
series
sheep
2.Nouns with no plural
mathematics, physics, gymnastics is...
dominos is...
3.Nouns with no singular
staff are.....
the police are coming...
Agreement
Subject – verb
verb
Singular
She is/ has …
Plural
We are/ have…
Phrase / Clause
The flowers
that I planted
in the yard
are in need
of water
Indefinite
pronouns
Singular
Any , every, no,
some + body,
thing, one
Either, neither,
each, one
Plural
Both, few, many,
several
It depends
All, many, more,
some, most,
none
Pronoun -
antecedent
Agreement
Subject – verb
Verb
Singular
She is/ has …
Plural
We are/ have…
Phrase / Clause
The flowers
that I
planted in
the yard are
in need of
water
Indefinite
pronouns
Singular
Any , every, no,
some + body,
thing, one
Either, neither,
each, one
Plural
Both, few,
many, several
It depends
All, many,
more, some,
most, none
subject
+and
Sally and Lara
are students
same person
(+and)
Lara, the
student and
the winner, is
my best friend
(singular)+ or /
+ nor
Neither
poverty nor
hardship
makes him
stop
(nearest to the
verb) + singular
+ plural
Andy and his
friends are
happy
Pronoun -
antecedent
1. Collective nouns with both singular and plural
family, committee, team, crew, jury, public
2.Amounts
3 minutes is perfect
100$ is a fortune
24 hours is all I need
26 miles isn`t so far
one of my friends has a Ferrari.
More than one of us is a secret undercover agent
Half of the cake was eaten
Half of the cakes were eaten
Two and three is/are five
Three times five is fifteen
Three fives are fifteen.
3. Indefinite nouns
Someone is at the door.
Everybody was happy.
Nobody knows what to do.
Agreement
Subject – verb
Verb
Singular
She is/ has …
Plural
We are/ have…
Phrase / Clause
The flowers
that I
planted in
the yard
are in need
of water
Indefinite
pronouns
Singular
Any , every, no,
some + body,
thing, one
Either, neither,
each, one
Plural
Both, few,
many, several
It depends
All, many,
more, some,
most, none
subject
+and
Sally and Lara
are students
same person
(+and)
Lara, the
student and
the winner, is
my best friend
(singular)+ or /
+ nor
Neither
poverty nor
hardship
makes him
stop
(nearest to the
verb) + singular
+ plural
Andy and his
friends are
happy
Subject follows
the verb
Here is the list
of topics
Pronoun -
antecedent
Agreement
Subject – verb
Verb
Singular
She is/ has …
Plural
We are/ have…
Phrase / Clause
The flowers
that I
planted in
the yard are
in need of
water
Indefinite
pronouns
Singular
Any , every, no,
some + body,
thing, one
Either, neither,
each, one
Plural
Both, few,
many, several
It depends
All, many,
more, some,
most, none
subject
+and
Sally and Lara
are students
same person
(+and)
Lara, the
student and
the winner, is
my best friend
(singular)+ or /
+ nor
Neither
poverty nor
hardship
makes him
stop
(nearest to the
verb) + singular
+ plural
Andy and his
friends are
happy
Subject follows
the verb
Here is the list
of topics
Cases
Contraction
She doesn`t /
We don`t
Pronoun -
antecedent
Agreement
Subject – verb
Verb
Singular
She is/ has …
Plural
We are/ have…
Phrase / Clause
The flowers
that I
planted in
the yard are
in need of
water
Indefinite
pronouns
Singular
Any , every, no,
some + body,
thing, one
Either, neither,
each, one
Plural
Both, few,
many, several
It depends
All, many,
more, some,
most, none
subject
+and
Sally and Lara
are students
same person
(+and)
Lara, the
student and
the winner, is
my best friend
(singular)+ or /
+ nor
Neither
poverty nor
hardship makes
him stop
(nearest to the
verb) + singular
+ plural
Andy and his
friends are
happy
Subject follows
the verb
Here is the list
of topics
Collective noun
It depends
The team has
been practicing
The team have
been discussing
Cases
Contraction
She doesn`t /
We don`t
Pronoun -
antecedent
Agreement
Subject – verb
Verb
Singular
She is/ has …
Plural
We are/ have…
Phrase / Clause
The flowers
that I
planted in
the yard are
in need of
water
Indefinite
pronouns
Singular
Any , every, no,
some + body,
thing, one
Either, neither,
each, one
Plural
Both, few,
many, several
It depends
All, many, more,
some, most,
none
subject
+and
Sally and Lara
are students
same person
(+and)
Lara, the
student and the
winner, is my
best friend
(singular)+ or /
+ nor
Neither poverty
nor hardship
makes him stop
(nearest to the
verb) + singular
+ plural
Andy and his
friends are
happy
Subject follows
the verb
Here is the list
of topics
Collective noun
It depends
The team has
been practicing
The team have
been discussing
Amount
expressions
It depends
Ten dollars was
/ were…
Cases
Contraction
She doesn`t /
We don`t
Pronoun -
antecedent
Agreement
Subject – verb
Verb
Singular
She is/ has …
Plural
We are/ have…
Phrase / Clause
The flowers
that I
planted in
the yard are
in need of
water
Indefinite
pronouns
Singular
Any , every, no,
some + body,
thing, one
Either, neither,
each, one
Plural
Both, few,
many, several
It depends
All, many, more,
some, most,
none
subject
+and
Sally and Lara
are students
same person
(+and)
Lara, the
student and the
winner, is my
best friend
(singular)+ or /
+ nor
Neither poverty
nor hardship
makes him stop
(nearest to the
verb) + singular
+ plural
Andy and his
friends are
happy
Subject follows
the verb
Here is the list
of topics
Collective noun
It depends
The team has
been practicing
The team have
been discussing
Amount
expressions
It depends
Ten dollars was
/ were…
Cases
Contraction
She doesn`t /
We don`t
Predicate
nominative
Titles
Lord of The
Rings is….
Pronoun -
antecedent
Agreement
Subject – verb
Verb
Singular
She is/
has …
Plural
We are/
have…
Phrase /
Clause
The
flower
s that I
plante
d in
the
yard
are in
need
of
water
Indefinit
e
pronoun
s
Singular
Any ,
every,
no, some
+ body,
thing,
one
Either,
neither,
each,
one
Plural
Both,
few,
many,
several
It
depends
All,
many,
more,
some,
most,
none
subject
+and
Sally and
Lara are
students
same
person
(+and)
Lara, the
student
and the
winner,
is my
best
friend
(singular)
+ or / +
nor
Neither
poverty
nor
hardship
makes
him stop
(nearest
to the
verb) +
singular
+ plural
Andy and
his
friends
are
happy
Subject
follows
the verb
Here is
the list of
topics
Collectiv
e noun
It
depends
The team
has been
practicing
The team
have been
discussing
Amount
expressions
It
depends
Ten
dollars
was /
were…
Cases
Contraction
She
doesn`t /
We don`t
Predicate
nominative
Titles
Lord of
The
Rings
is….
Pronoun –
antecedent
Number
Not
every
student
has
returned
his or her
book
Gender
She
brought
her book
Agreement
Subject – verb
Verb
Singular
She is/
has …
Plural
We are/
have…
Phrase /
Clause
The
flowers
that I
planted in
the yard
are in
need of
water
Indefinite
pronouns
Singular
Any ,
every,
no,
some +
body,
thing,
one
Either,
neither,
each,
one
Plural
Both,
few,
many,
several
It
depend
s
All,
many,
more,
some,
most,
none
subject
+and
Sally
and
Lara are
student
s
same
person
(+and)
Lara, the
student
and the
winner, is
my best
friend
(singula
r)+ or /
+ nor
Neither
poverty
nor
hardshi
p makes
him
stop
(nearest
to the
verb) +
singular
+ plural
Andy
and his
friends
are
happy
Subject
follows
the verb
Here is
the list
of
topics
Collectiv
e noun
It
depend
s
The team
has been
practicing
The team
have been
discussing
Amount
expression
s
It
depend
s
Ten
dollars
was /
were…
Cases
Contractio
n
She
doesn`t
/ We
don`t
Predicate
nominative
Titles
Lord of
The
Rings
is….
Pronoun –
antecedent
Two or
more
Neither , nor
( singular)
And (
plural)
Number Not
every
student
has
returne
d his or
her
book
Gender
She
brought
her
book
Agreement
Subject – verb
Verb
Singular
She is/
has …
Plural
We are/
have…
Phrase /
Clause
The
flowers
that I
planted in
the yard
are in
need of
water
Indefinite
pronouns
Singular
Any ,
every,
no,
some +
body,
thing,
one
Either,
neither,
each,
one
Plural
Both,
few,
many,
several
It
depend
s
All,
many,
more,
some,
most,
none
subject
+and
Sally
and Lara
are
student
s
same
person
(+and)
Lara, the
student
and the
winner, is
my best
friend
(singula
r)+ or /
+ nor
Neither
poverty
nor
hardshi
p makes
him
stop
(nearest
to the
verb) +
singular
+ plural
Andy
and his
friends
are
happy
Subject
follows
the verb
Here is
the list
of
topics
Collectiv
e noun
It
depend
s
The team
has been
practicing
The team
have been
discussing
Amount
expression
s
It
depend
s
Ten
dollars
was /
were…
Cases
Contractio
n
She
doesn`t
/ We
don`t
Predicate
nominative
Titles
Lord of
The
Rings
is….
Pronoun –
antecedent
Two or
more
Neither , nor
( singular)
And (
plural)
Number Not
every
student
has
returne
d his or
her
book
Gender She
brought
her
bookIndefinite
pronouns
Agreement
Subject – verb
Verb
Singular
She is/
has …
Plural
We are/
have…
Phrase /
Clause
The
flowers
that I
planted in
the yard
are in
need of
water
Indefinite
pronouns
Singular
Any ,
every,
no,
some +
body,
thing,
one
Either,
neither,
each,
one
Plural
Both,
few,
many,
several
It
depend
s
All,
many,
more,
some,
most,
none
subject
+and
Sally
and Lara
are
student
s
same
person
(+and)
Lara, the
student
and the
winner, is
my best
friend
(singula
r)+ or /
+ nor
Neither
poverty
nor
hardshi
p makes
him
stop
(nearest
to the
verb) +
singular
+ plural
Andy
and his
friends
are
happy
Subject
follows
the verb
Here is
the list
of
topics
Collectiv
e noun
It
depend
s
The team
has been
practicing
The team
have been
discussing
Amount
expression
s
It
depend
s
Ten
dollars
was /
were…
Cases
Contractio
n
She
doesn`t
/ We
don`t
Predicate
nominative
Titles
Lord of
The
Rings
is….
Pronoun –
antecedent
Two or
more
Neither , nor
( singular)
And (
plural)
Number
Not
every
student
has
returne
d his or
her
book
Gender She
brought
her
bookIndefinite
pronouns
SingularPlural
It
depend
s
Agreement
Subject – verb
Verb
Singular
She is/
has …
Plural
We are/
have…
Phrase /
Clause
The
flowers
that I
planted in
the yard
are in
need of
water
Indefinite
pronouns
Singular
Any ,
every,
no,
some +
body,
thing,
one
Either,
neither,
each,
one
Plural
Both,
few,
many,
several
It
depend
s
All,
many,
more,
some,
most,
none
subject
+and
Sally
and Lara
are
student
s
same
person
(+and)
Lara, the
student
and the
winner, is
my best
friend
(singula
r)+ or /
+ nor
Neither
poverty
nor
hardshi
p makes
him
stop
(nearest
to the
verb) +
singular
+ plural
Andy
and his
friends
are
happy
Subject
follows
the verb
Here is
the list
of
topics
Collectiv
e noun
It
depend
s
The team
has been
practicing
The team
have been
discussing
Amount
expression
s
It
depend
s
Ten
dollars
was /
were…
Cases
Contractio
n
She
doesn`t
/ We
don`t
Predicate
nominative
Titles
Lord of
The
Rings
is….
Pronoun –
antecedent
Two or
more
Neither , nor
( singular)
And (
plural)
Number
Not
every
student
has
returne
d his or
her
book
Gender She
brought
her
bookIndefinite
pronouns
SingularPlural
It
depends
Collective
noun
Agreement
Subject – verb
Verb
Singula
r
She is/
has …
Plural
We
are/
have…
Phrase
/
Clause
The
flowers
that I
planted
in the
yard are
in need
of water
Indefinite
pronouns
Singula
r
Any ,
every,
no,
some +
body,
thing,
one
Either,
neither,
each,
one
Plural
Both,
few,
many,
several
It
depend
s
All,
many,
more,
some,
most,
none
subject
+and
Sally
and
Lara
are
student
s
same
person
(+and)
Lara, the
student
and the
winner,
is my
best
friend
(singula
r)+ or /
+ nor
Neither
poverty
nor
hardshi
p
makes
him
stop
(neares
t to the
verb) +
singular
+ plural
Andy
and his
friends
are
happy
Subject
follows
the
verb
Here is
the list
of
topics
Collecti
ve
noun
It
depend
s
The team
has been
practicing
The team
have been
discussing
Amount
expressio
ns
It
depend
s
Ten
dollars
was /
were…
Cases
Contractio
n
She
doesn`t
/ We
don`t
Predicate
nominative
Titles
Lord of
The
Rings
is….
Pronoun –
antecedent
Two or
more
Neither ,
nor (
singular)
And (
plural)
Number
Not
every
student
has
returne
d his or
her
book
Gender
She
brought
her
book
Indefinite
pronouns
Singular
Plural
It
depends
Amount
expressions
Collective
noun
Agreement
Subject – verb
Pronoun – antecedent
Two or more
Neither , nor (
singular)
And ( plural)
Number
Not every
student has
returned his
or her book
Gender She brought
her book
Indefinite
pronouns
Singular
Plural
It depends
Amount
expressions
Titles
Collective noun
Classification
Objectives
To practice the skill
of classification
Classify the following into 5 groups:
How many ways
can we classify
them?
Agreement

Grammar agreement

  • 1.
  • 2.
    1. recognize agreementtypes 2. identify singular and plural agreement cases 3. correct the agreement problem 4. mind map the agreement concept 5. refer to the modified, antecedent or noun of the verb or pronoun Objectives
  • 4.
  • 8.
  • 12.
    Agreement Subject – verb Number verb Singular She is/has … Plural We are/ have… Pronoun - antecedent
  • 16.
    Agreement Subject – verb Number verb Singular Sheis/ has … Plural We are/ have… Phrase / Clause The flowers that I planted in the yard are in need of water Pronoun - antecedent
  • 19.
    Agreement Subject – verb Number verb Singular Sheis/ has … Plural We are/ have… Phrase / Clause The flowers that I planted in the yard are in need of water Indefinite pronouns Singular Any , every, no, some + body, thing, one Either, neither, each, one Plural Both, few, many, several Pronoun - antecedent
  • 21.
    1. Singular andplural are the same economics politics headquarters series sheep 2.Nouns with no plural mathematics, physics, gymnastics is... dominos is... 3.Nouns with no singular staff are..... the police are coming...
  • 24.
    Agreement Subject – verb verb Singular Sheis/ has … Plural We are/ have… Phrase / Clause The flowers that I planted in the yard are in need of water Indefinite pronouns Singular Any , every, no, some + body, thing, one Either, neither, each, one Plural Both, few, many, several It depends All, many, more, some, most, none Pronoun - antecedent
  • 27.
    Agreement Subject – verb Verb Singular Sheis/ has … Plural We are/ have… Phrase / Clause The flowers that I planted in the yard are in need of water Indefinite pronouns Singular Any , every, no, some + body, thing, one Either, neither, each, one Plural Both, few, many, several It depends All, many, more, some, most, none subject +and Sally and Lara are students same person (+and) Lara, the student and the winner, is my best friend (singular)+ or / + nor Neither poverty nor hardship makes him stop (nearest to the verb) + singular + plural Andy and his friends are happy Pronoun - antecedent
  • 29.
    1. Collective nounswith both singular and plural family, committee, team, crew, jury, public 2.Amounts 3 minutes is perfect 100$ is a fortune 24 hours is all I need 26 miles isn`t so far one of my friends has a Ferrari. More than one of us is a secret undercover agent Half of the cake was eaten Half of the cakes were eaten Two and three is/are five Three times five is fifteen Three fives are fifteen. 3. Indefinite nouns Someone is at the door. Everybody was happy. Nobody knows what to do.
  • 33.
    Agreement Subject – verb Verb Singular Sheis/ has … Plural We are/ have… Phrase / Clause The flowers that I planted in the yard are in need of water Indefinite pronouns Singular Any , every, no, some + body, thing, one Either, neither, each, one Plural Both, few, many, several It depends All, many, more, some, most, none subject +and Sally and Lara are students same person (+and) Lara, the student and the winner, is my best friend (singular)+ or / + nor Neither poverty nor hardship makes him stop (nearest to the verb) + singular + plural Andy and his friends are happy Subject follows the verb Here is the list of topics Pronoun - antecedent
  • 37.
    Agreement Subject – verb Verb Singular Sheis/ has … Plural We are/ have… Phrase / Clause The flowers that I planted in the yard are in need of water Indefinite pronouns Singular Any , every, no, some + body, thing, one Either, neither, each, one Plural Both, few, many, several It depends All, many, more, some, most, none subject +and Sally and Lara are students same person (+and) Lara, the student and the winner, is my best friend (singular)+ or / + nor Neither poverty nor hardship makes him stop (nearest to the verb) + singular + plural Andy and his friends are happy Subject follows the verb Here is the list of topics Cases Contraction She doesn`t / We don`t Pronoun - antecedent
  • 41.
    Agreement Subject – verb Verb Singular Sheis/ has … Plural We are/ have… Phrase / Clause The flowers that I planted in the yard are in need of water Indefinite pronouns Singular Any , every, no, some + body, thing, one Either, neither, each, one Plural Both, few, many, several It depends All, many, more, some, most, none subject +and Sally and Lara are students same person (+and) Lara, the student and the winner, is my best friend (singular)+ or / + nor Neither poverty nor hardship makes him stop (nearest to the verb) + singular + plural Andy and his friends are happy Subject follows the verb Here is the list of topics Collective noun It depends The team has been practicing The team have been discussing Cases Contraction She doesn`t / We don`t Pronoun - antecedent
  • 46.
    Agreement Subject – verb Verb Singular Sheis/ has … Plural We are/ have… Phrase / Clause The flowers that I planted in the yard are in need of water Indefinite pronouns Singular Any , every, no, some + body, thing, one Either, neither, each, one Plural Both, few, many, several It depends All, many, more, some, most, none subject +and Sally and Lara are students same person (+and) Lara, the student and the winner, is my best friend (singular)+ or / + nor Neither poverty nor hardship makes him stop (nearest to the verb) + singular + plural Andy and his friends are happy Subject follows the verb Here is the list of topics Collective noun It depends The team has been practicing The team have been discussing Amount expressions It depends Ten dollars was / were… Cases Contraction She doesn`t / We don`t Pronoun - antecedent
  • 50.
    Agreement Subject – verb Verb Singular Sheis/ has … Plural We are/ have… Phrase / Clause The flowers that I planted in the yard are in need of water Indefinite pronouns Singular Any , every, no, some + body, thing, one Either, neither, each, one Plural Both, few, many, several It depends All, many, more, some, most, none subject +and Sally and Lara are students same person (+and) Lara, the student and the winner, is my best friend (singular)+ or / + nor Neither poverty nor hardship makes him stop (nearest to the verb) + singular + plural Andy and his friends are happy Subject follows the verb Here is the list of topics Collective noun It depends The team has been practicing The team have been discussing Amount expressions It depends Ten dollars was / were… Cases Contraction She doesn`t / We don`t Predicate nominative Titles Lord of The Rings is…. Pronoun - antecedent
  • 54.
    Agreement Subject – verb Verb Singular Sheis/ has … Plural We are/ have… Phrase / Clause The flower s that I plante d in the yard are in need of water Indefinit e pronoun s Singular Any , every, no, some + body, thing, one Either, neither, each, one Plural Both, few, many, several It depends All, many, more, some, most, none subject +and Sally and Lara are students same person (+and) Lara, the student and the winner, is my best friend (singular) + or / + nor Neither poverty nor hardship makes him stop (nearest to the verb) + singular + plural Andy and his friends are happy Subject follows the verb Here is the list of topics Collectiv e noun It depends The team has been practicing The team have been discussing Amount expressions It depends Ten dollars was / were… Cases Contraction She doesn`t / We don`t Predicate nominative Titles Lord of The Rings is…. Pronoun – antecedent Number Not every student has returned his or her book Gender She brought her book
  • 58.
    Agreement Subject – verb Verb Singular Sheis/ has … Plural We are/ have… Phrase / Clause The flowers that I planted in the yard are in need of water Indefinite pronouns Singular Any , every, no, some + body, thing, one Either, neither, each, one Plural Both, few, many, several It depend s All, many, more, some, most, none subject +and Sally and Lara are student s same person (+and) Lara, the student and the winner, is my best friend (singula r)+ or / + nor Neither poverty nor hardshi p makes him stop (nearest to the verb) + singular + plural Andy and his friends are happy Subject follows the verb Here is the list of topics Collectiv e noun It depend s The team has been practicing The team have been discussing Amount expression s It depend s Ten dollars was / were… Cases Contractio n She doesn`t / We don`t Predicate nominative Titles Lord of The Rings is…. Pronoun – antecedent Two or more Neither , nor ( singular) And ( plural) Number Not every student has returne d his or her book Gender She brought her book
  • 62.
    Agreement Subject – verb Verb Singular Sheis/ has … Plural We are/ have… Phrase / Clause The flowers that I planted in the yard are in need of water Indefinite pronouns Singular Any , every, no, some + body, thing, one Either, neither, each, one Plural Both, few, many, several It depend s All, many, more, some, most, none subject +and Sally and Lara are student s same person (+and) Lara, the student and the winner, is my best friend (singula r)+ or / + nor Neither poverty nor hardshi p makes him stop (nearest to the verb) + singular + plural Andy and his friends are happy Subject follows the verb Here is the list of topics Collectiv e noun It depend s The team has been practicing The team have been discussing Amount expression s It depend s Ten dollars was / were… Cases Contractio n She doesn`t / We don`t Predicate nominative Titles Lord of The Rings is…. Pronoun – antecedent Two or more Neither , nor ( singular) And ( plural) Number Not every student has returne d his or her book Gender She brought her bookIndefinite pronouns
  • 65.
    Agreement Subject – verb Verb Singular Sheis/ has … Plural We are/ have… Phrase / Clause The flowers that I planted in the yard are in need of water Indefinite pronouns Singular Any , every, no, some + body, thing, one Either, neither, each, one Plural Both, few, many, several It depend s All, many, more, some, most, none subject +and Sally and Lara are student s same person (+and) Lara, the student and the winner, is my best friend (singula r)+ or / + nor Neither poverty nor hardshi p makes him stop (nearest to the verb) + singular + plural Andy and his friends are happy Subject follows the verb Here is the list of topics Collectiv e noun It depend s The team has been practicing The team have been discussing Amount expression s It depend s Ten dollars was / were… Cases Contractio n She doesn`t / We don`t Predicate nominative Titles Lord of The Rings is…. Pronoun – antecedent Two or more Neither , nor ( singular) And ( plural) Number Not every student has returne d his or her book Gender She brought her bookIndefinite pronouns SingularPlural It depend s
  • 70.
    Agreement Subject – verb Verb Singular Sheis/ has … Plural We are/ have… Phrase / Clause The flowers that I planted in the yard are in need of water Indefinite pronouns Singular Any , every, no, some + body, thing, one Either, neither, each, one Plural Both, few, many, several It depend s All, many, more, some, most, none subject +and Sally and Lara are student s same person (+and) Lara, the student and the winner, is my best friend (singula r)+ or / + nor Neither poverty nor hardshi p makes him stop (nearest to the verb) + singular + plural Andy and his friends are happy Subject follows the verb Here is the list of topics Collectiv e noun It depend s The team has been practicing The team have been discussing Amount expression s It depend s Ten dollars was / were… Cases Contractio n She doesn`t / We don`t Predicate nominative Titles Lord of The Rings is…. Pronoun – antecedent Two or more Neither , nor ( singular) And ( plural) Number Not every student has returne d his or her book Gender She brought her bookIndefinite pronouns SingularPlural It depends Collective noun
  • 74.
    Agreement Subject – verb Verb Singula r Sheis/ has … Plural We are/ have… Phrase / Clause The flowers that I planted in the yard are in need of water Indefinite pronouns Singula r Any , every, no, some + body, thing, one Either, neither, each, one Plural Both, few, many, several It depend s All, many, more, some, most, none subject +and Sally and Lara are student s same person (+and) Lara, the student and the winner, is my best friend (singula r)+ or / + nor Neither poverty nor hardshi p makes him stop (neares t to the verb) + singular + plural Andy and his friends are happy Subject follows the verb Here is the list of topics Collecti ve noun It depend s The team has been practicing The team have been discussing Amount expressio ns It depend s Ten dollars was / were… Cases Contractio n She doesn`t / We don`t Predicate nominative Titles Lord of The Rings is…. Pronoun – antecedent Two or more Neither , nor ( singular) And ( plural) Number Not every student has returne d his or her book Gender She brought her book Indefinite pronouns Singular Plural It depends Amount expressions Collective noun
  • 77.
    Agreement Subject – verb Pronoun– antecedent Two or more Neither , nor ( singular) And ( plural) Number Not every student has returned his or her book Gender She brought her book Indefinite pronouns Singular Plural It depends Amount expressions Titles Collective noun
  • 87.
  • 88.
    Objectives To practice theskill of classification
  • 89.
    Classify the followinginto 5 groups:
  • 90.
    How many ways canwe classify them?
  • 98.