GEOGRAPHY
GRADE VII
OUR CHANGING EARTH
OUR CHANGING EARTH
Good Morning dear students,
Today we are going to start our new chapter
that is our changing earth.
Dear students you can look into the given
picture in the screen, there are so may types
of landforms given in the picture. About these
you have learnt a little in class 6. This year we
will know about how these landforms are
formed naturally. What are the factors
responsible to change the shape of the Earth
externally as well as internally?
OUR CHANGING EARTH
The lithosphere is broken into a number of
plates known as the Lithospheric plates. You
will be surprised to know that these plates move
around very slowly – just a few millimeters each
year. This is because of the movement of the
molten magma inside the earth. The molten
magma inside the earth moves in a circular
manner
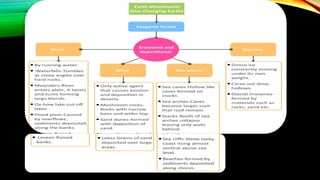
ENDOGENIC FORCES AND EXOGENIC FORCES
The movement of these plates causes
changes on the surface of the earth. The
earth movements are divided on the
basis of the forces which cause them.
The forces which act in the interior of the
earth are called as Endogenic forces
and the forces that work on the surface
of the earth are called as Exogenic
forces
Sea-Floor
Spreading
m.y.
means
million
years ago
Notice this
compass. It
is important
for the next
slide
Volcanoes
http://kids.discovery.com/games/build-play/volcano-explorer
Did you know?
• The word "volcano" comes from the little island of Vulcano in the
Mediterranean Sea off Sicily. Centuries ago, the people living in this area
believed that Vulcano was the chimney of the forge of Vulcan -- the
blacksmith of the Roman gods. They thought that the hot lava fragments
and clouds of dust erupting from Vulcano came from Vulcan's forge as he
beat out thunderbolts for Jupiter, king of the gods, and weapons for Mars,
the god of war.
What is a volcano?
Volcanoes
are dramatic evidence
of the powerful forces at
work inside the Earth.
Eruptions of ash, gas
and lava destroy entire
cities and kill large
numbers of people.
Volcanoes are like
giant safety valves
that release the
pressure that
builds up inside
the Earth.
What causes volcanoes to erupt?
• The Earth's crust is made up of huge slabs called plates, which fit
together like a jigsaw puzzle. These plates sometimes move.
• The friction causes earthquakes and volcanic eruptions near the edges of
the plates. The theory that explains this process is called plate tectonics.
• Between the Earth's crust
and the mantle is a substance
called magma which is made
of rock and gases.
• When two plates collide, one
section slides on top of the
other, the one beneath is
pushed down. Magma is
squeezed up between two
plates.
As well as the danger
from the hot lava, an
erupting volcano can
trigger are life
threatening things.
• tsunamis
• flash floods
• earthquakes
• mud flows
• rock falls.
Types of Volcanoes and the Shapes of Volcanoes
• There are 3 different types of volcanoes:
• Active - eruptions can be anytime and often.
• Dormant - has been a while since it has erupted, but could at anytime.
• Extinct, meaning it hasn't erupted in a very long, long time so it probably won't ever again.
Mount Fuji in Japan is a dormant volcano
How many different shapes of volcano are there?
The type of magma in the
earth creates four
different types
volcanoes:
1. shield volcanoes
2. composite volcanoes
3. cinder cones
4. lava domes
This cinder cone in western Nicaragua has a name
that means "black hill
What is the Ring of Fire?
• The Pacific Ring of Fire is an
area of frequent earthquakes
and volcanic eruptions
encircling the basin of the
Pacific Ocean. The Ring of Fire
has 452 volcanoes and is home
to over 50% of the world's
active and dormant volcanoes.
Ninety percent of the world's
earthquakes and 81% of the
world's largest earthquakes
occur along the Ring of Fire.
EARTHQUAKES
When the Lithospheric plates move, the
surface of the earth vibrates. The vibrations
can travel all round the earth. These
vibrations are called earthquakes (Fig. 3.3).
The place in the crust where the movement
starts is called the focus. The place on the
surface above the focus is called the
epicentre. Vibrations travel outwards from the
epicentre as waves. Greatest damage is
usually closest to the epicentre and the
strength of the earthquake decreases away
from the centre.
EARTH QUAKE
SEISMOGRAPH
Earthquake is measured with a
machine called a seismograph. The
magnitude of the earthquake is
measured on the Richter scale. An
earthquake of 2.0 or less can be felt
only a little. An earthquake over 5.0
can cause damage from things
falling. A 6.0 or higher magnitude is
considered very strong and 7.0 is
classified as a major earthquake.
PREDICTION OF EARTHQUAKE
Although earthquakes cannot
be predicted, the impact can
certainly be minimised if we are
prepared before-hand. Some
common earthquake prediction
methods adopted locally by
people include studying animal
behaviour; fish in the ponds get
agitated, snakes come to the
surface.
EARTHQUAKE PREPAREDNESS
Where to take shelter during an earthquake —
• Safe Spot – Under a kitchen counter, table or desk,
against an inside corner or wall.
• Stay Away from – Fire places, areas around
chimneys, windows that shatter including mirrors and
picture frames.
• Be Prepared – Spread awareness amongst your
friends and family members and face any disaster
confidently.
RECAPITULATION
1. Our earth is keeps on changing.
2. Lithospheric plates.
3. Endogenic and exogenic forces are responsible for these changes.
4. In internal process, Earthquake and volcano are the main factor.
5. Earthquake means vibration of the land surface due to movement of
lithospheric plates.
6. The intensity of earthquake is measured by an equipment which is
known as seismograph.
7. Destruction caused by earthquake can be minimized by making
people aware.
8. Coming out the molten magma from the earth crust is known as
Volcanic eruption.
http://www.livescience.com/images/
pangea_animation_03.gif
GR 7 OUR CHANGING EARTH cbse easy for students
GR 7 OUR CHANGING EARTH cbse easy for students
GR 7 OUR CHANGING EARTH cbse easy for students
GR 7 OUR CHANGING EARTH cbse easy for students
GR 7 OUR CHANGING EARTH cbse easy for students
GR 7 OUR CHANGING EARTH cbse easy for students
GR 7 OUR CHANGING EARTH cbse easy for students
GR 7 OUR CHANGING EARTH cbse easy for students
GR 7 OUR CHANGING EARTH cbse easy for students
GR 7 OUR CHANGING EARTH cbse easy for students
GR 7 OUR CHANGING EARTH cbse easy for students
GR 7 OUR CHANGING EARTH cbse easy for students
GR 7 OUR CHANGING EARTH cbse easy for students
GR 7 OUR CHANGING EARTH cbse easy for students
GR 7 OUR CHANGING EARTH cbse easy for students
GR 7 OUR CHANGING EARTH cbse easy for students
GR 7 OUR CHANGING EARTH cbse easy for students
GR 7 OUR CHANGING EARTH cbse easy for students
GR 7 OUR CHANGING EARTH cbse easy for students

GR 7 OUR CHANGING EARTH cbse easy for students

  • 1.
  • 2.
    OUR CHANGING EARTH GoodMorning dear students, Today we are going to start our new chapter that is our changing earth. Dear students you can look into the given picture in the screen, there are so may types of landforms given in the picture. About these you have learnt a little in class 6. This year we will know about how these landforms are formed naturally. What are the factors responsible to change the shape of the Earth externally as well as internally?
  • 4.
    OUR CHANGING EARTH Thelithosphere is broken into a number of plates known as the Lithospheric plates. You will be surprised to know that these plates move around very slowly – just a few millimeters each year. This is because of the movement of the molten magma inside the earth. The molten magma inside the earth moves in a circular manner
  • 7.
    ENDOGENIC FORCES ANDEXOGENIC FORCES The movement of these plates causes changes on the surface of the earth. The earth movements are divided on the basis of the forces which cause them. The forces which act in the interior of the earth are called as Endogenic forces and the forces that work on the surface of the earth are called as Exogenic forces
  • 14.
  • 17.
  • 18.
    Did you know? •The word "volcano" comes from the little island of Vulcano in the Mediterranean Sea off Sicily. Centuries ago, the people living in this area believed that Vulcano was the chimney of the forge of Vulcan -- the blacksmith of the Roman gods. They thought that the hot lava fragments and clouds of dust erupting from Vulcano came from Vulcan's forge as he beat out thunderbolts for Jupiter, king of the gods, and weapons for Mars, the god of war.
  • 19.
    What is avolcano? Volcanoes are dramatic evidence of the powerful forces at work inside the Earth. Eruptions of ash, gas and lava destroy entire cities and kill large numbers of people. Volcanoes are like giant safety valves that release the pressure that builds up inside the Earth.
  • 20.
    What causes volcanoesto erupt? • The Earth's crust is made up of huge slabs called plates, which fit together like a jigsaw puzzle. These plates sometimes move. • The friction causes earthquakes and volcanic eruptions near the edges of the plates. The theory that explains this process is called plate tectonics. • Between the Earth's crust and the mantle is a substance called magma which is made of rock and gases. • When two plates collide, one section slides on top of the other, the one beneath is pushed down. Magma is squeezed up between two plates.
  • 21.
    As well asthe danger from the hot lava, an erupting volcano can trigger are life threatening things. • tsunamis • flash floods • earthquakes • mud flows • rock falls.
  • 22.
    Types of Volcanoesand the Shapes of Volcanoes • There are 3 different types of volcanoes: • Active - eruptions can be anytime and often. • Dormant - has been a while since it has erupted, but could at anytime. • Extinct, meaning it hasn't erupted in a very long, long time so it probably won't ever again. Mount Fuji in Japan is a dormant volcano
  • 23.
    How many differentshapes of volcano are there? The type of magma in the earth creates four different types volcanoes: 1. shield volcanoes 2. composite volcanoes 3. cinder cones 4. lava domes This cinder cone in western Nicaragua has a name that means "black hill
  • 25.
    What is theRing of Fire? • The Pacific Ring of Fire is an area of frequent earthquakes and volcanic eruptions encircling the basin of the Pacific Ocean. The Ring of Fire has 452 volcanoes and is home to over 50% of the world's active and dormant volcanoes. Ninety percent of the world's earthquakes and 81% of the world's largest earthquakes occur along the Ring of Fire.
  • 26.
    EARTHQUAKES When the Lithosphericplates move, the surface of the earth vibrates. The vibrations can travel all round the earth. These vibrations are called earthquakes (Fig. 3.3). The place in the crust where the movement starts is called the focus. The place on the surface above the focus is called the epicentre. Vibrations travel outwards from the epicentre as waves. Greatest damage is usually closest to the epicentre and the strength of the earthquake decreases away from the centre.
  • 27.
  • 28.
    SEISMOGRAPH Earthquake is measuredwith a machine called a seismograph. The magnitude of the earthquake is measured on the Richter scale. An earthquake of 2.0 or less can be felt only a little. An earthquake over 5.0 can cause damage from things falling. A 6.0 or higher magnitude is considered very strong and 7.0 is classified as a major earthquake.
  • 29.
    PREDICTION OF EARTHQUAKE Althoughearthquakes cannot be predicted, the impact can certainly be minimised if we are prepared before-hand. Some common earthquake prediction methods adopted locally by people include studying animal behaviour; fish in the ponds get agitated, snakes come to the surface.
  • 30.
    EARTHQUAKE PREPAREDNESS Where totake shelter during an earthquake — • Safe Spot – Under a kitchen counter, table or desk, against an inside corner or wall. • Stay Away from – Fire places, areas around chimneys, windows that shatter including mirrors and picture frames. • Be Prepared – Spread awareness amongst your friends and family members and face any disaster confidently.
  • 31.
    RECAPITULATION 1. Our earthis keeps on changing. 2. Lithospheric plates. 3. Endogenic and exogenic forces are responsible for these changes. 4. In internal process, Earthquake and volcano are the main factor. 5. Earthquake means vibration of the land surface due to movement of lithospheric plates. 6. The intensity of earthquake is measured by an equipment which is known as seismograph. 7. Destruction caused by earthquake can be minimized by making people aware. 8. Coming out the molten magma from the earth crust is known as Volcanic eruption.
  • 32.