TRƯỜNG ĐẠI HỌC CẦN THƠ
KHOA CÔNG NGHỆ THÔNG TIN & TRUYỀN THÔNG
BỘ MÔN HỆ THỐNG MÁY TÍNH & TRUYỀN THÔNG
GIÁO TRÌNH
THÍ NGHIỆM ĐIỆN TỬ CÔNG SUẤT
BIÊN SOẠN: ĐOÀN HÒA MINH
1
Sưu t m b i: www.daihoc.com.vn
THÔNG TIN VỀ TÁC GIẢ
PHẠM VI VÀ ĐỐI TƯỢNG SỬ DỤNG CỦA GIÁO TRÌNH
1. THÔNG TIN VỀ TÁC GIẢ
Họ và tên: ĐOÀN HÒA MINH
Sinh năm: 1956
Cơ quan công tác:
Bộ môn: Hệ thống máy tính và truyền thông (HTMT&TT)
(Đã giảng dạy trên 15 năm ở bộ môn Viễn thông & Tự động hóa,
chuyển sang bộ môn HTMT&TT từ 2008)
Khoa: Công nghệ thông tin và truyền thông.
Trường: Đại học Cần Thơ
Địa chỉ email để liên hệ: dhminh@cit.ctu.edu.vn
2. PHẠM VI VÀ ĐỐI TƯỢNG SỬ DỤNG CỦA GIÁO TRÌNH
Giáo trình có dùng để tham khảo ở những ngành: Kỹ thuật Điện, Điện tử, Tự
động hóa của các trường đại học kỹ thuật.
Từ khóa: Linh kiện công suất, chỉnh lưu, ổn áp một chiều, điều khiển công
suất, biến tần gián tiếp, biến tần trực tiếp, lập trình mô phỏng, MATLAB,
PSIM, mạch tạo xung kích.
Yêu cầu kiến thức trước khi học về môn này: đã học lý thuyết về Điện tử công
suất.
Chưa xuất bản
2
Sưu t m b i: www.daihoc.com.vn
CHÚ Ý AN TOÀN ĐIỆN
Tất cả các mạch thí nghiệm đều sử dụng trực tiếp nguồn điện xoay chiều 220V. Do đó
khi thực tập sinh viên phải luôn cảnh giác giữ an toàn về người lẫn thiết bị thí nghiệm.
Để bảo đảm an toàn sinh viên phải tuyệt đối chấp hành các qui định sau đây:
1. Không được chạm vào mạch điện khi đã mở nguồn cấp điện.
2. Khi mắc điện xong, phải báo cáo cho cán bộ hướng dẫn kiểm tra, có sự đồng ý của
cán bộ hướng dẫn mới được mở nguồn cấp điện.
3. Khi đo điện áp, dòng điện hoặc xem dạng sóng cần phải:
− Sử dụng đúng giai đo.
− Đặt que đo đúng chỗ, đúng cực.
− Khi xem dạng sóng ở những điểm có điện thế cao phải dùng bộ điện cực
(probe) có giảm áp.
4. Sắp xếp thiết bị và dây dẫn điện ngăn nắp, gọn gàng, thao tác chính xác, tập trung
làm bài, không đùa giỡn.
5. Không được di dời các thiết bị thí nghiệm từ bài này sang bài khác.
6. Khi thực tập xong phải tắt điện, sắp xếp gọn gàng các thiết bị trước khi ra về.
Sinh viên sẽ chịu trách nhiệm về các sự cố và bồi thường thiết bị hư hỏng nếu không
chấp hành đúng các qui định trên.
3
Sưu t m b i: www.daihoc.com.vn
MỤC LỤC
THÔNG TIN VỀ TÁC GIẢ............................................................................................................2
1. THÔNG TIN VỀ TÁC GIẢ....................................................................................................2
2. PHẠM VI VÀ ĐỐI TƯỢNG SỬ DỤNG CỦA GIÁO TRÌNH .............................................2
CHÚ Ý AN TOÀN ĐIỆN...............................................................................................................3
MỤC LỤC.......................................................................................................................................4
LỜI NÓI ĐẦU ................................................................................................................................7U
BÀI 1: KHẢO SÁT LINH KIỆN CÔNG SUẤT CƠ BẢN............................................................8
1.1. MỤC ĐÍCH..........................................................................................................................8
1.2. KIẾN THỨC NỀN...............................................................................................................8
1.2.1. BJT công suất:...............................................................................................................8
a) Tải đặt ở chân E ..............................................................................................................8
b) Đặt tải ở chân C ..............................................................................................................9
c) Điều khiển gián tiếp ........................................................................................................9
1.2.2. MOSFET công suất:....................................................................................................10
1.2.3. SCR .............................................................................................................................10
a. Ký hiệu ..........................................................................................................................10
b. Khi phân cực thuận: ......................................................................................................11
c. Khi phân cực nghịch:.....................................................................................................11
d. Tóm lại: .........................................................................................................................11
1.2.4. TRIAC.........................................................................................................................11
1.3. THỰC HÀNH: ...................................................................................................................12
1.3.1. BJT:............................................................................................................................12
1.3.2. MOSFET....................................................................................................................12
1.3.3. SCR .............................................................................................................................13
A. Mắc mạch như hình sau: (Hình 1.20):..........................................................................13
B. Mắc mạch như hình sau (Hình 1.21):...........................................................................13
1.3.4. TRIAC.........................................................................................................................14
A. Mắc mạch như hình sau (Hình 1.22):...........................................................................14
B. Mắc mạch như hình sau (Hình 1.23):...........................................................................14
1.4. THIẾT BỊ: ..........................................................................................................................15
1.5. TÀI LIỆU THAM KHẢO:.................................................................................................15
BÀI 2: MÔ PHỎNG LINH KIỆN CÔNG SUẤT CƠ BẢN.........................................................16
2.1. MỤC ĐÍCH........................................................................................................................16
2.2. NỘI DUNG ........................................................................................................................16
2.2.1. DIODE: .......................................................................................................................16
4
Sưu t m b i: www.daihoc.com.vn
2.2.1.1. Mô hình toán học [6]:...........................................................................................16
2.2.1.2. Thực hành:............................................................................................................17
2.2.2. TRANSISTOR ...........................................................................................................17
2.2.2.1. Mô hình toán học [6]:...........................................................................................18
Trong mô hình Ebers-Moll cơ bản (hình 3.c), các dòng điện I , IC B, IE được xác định bởi
các biểu thức sau: ..............................................................................................................18
2.2.2.2. Thực hành: [1], [3], [7], [8], [9], [10], [11]..........................................................19
2.2.3. MOSFET (Metal Oxide Semiconductor Field Effect Transistor)...............................20
2.2.3.1. E-MOSFET transistor [2], [12]............................................................................20
2.2.4. THYRISTOR (SCR) [2], [10].....................................................................................21
2.2.4.1.Các thông số kỹ thuật cơ bản của SCR là: ............................................................22
2.2.4.2. Thực hành [1], [3], [6], [7], [8], [9], [10], [11] ....................................................22
2.2.5. TRIAC [2], [12]...........................................................................................................22
2.2.5.1. Các thông số kỹ thuật cơ bản của TRIAC là:.......................................................23
2.2.5.2. Thực hành:............................................................................................................23
2.3. TÀI LIỆU THAM KHẢO:.................................................................................................23
BÀI 3: CHỈNH LƯU MỘT PHA CÓ ĐIỀU KHIỂN ...................................................................24
3.1. MỤC ĐÍCH........................................................................................................................24
3.2. CÁC KIẾN THỨC LIÊN QUAN ......................................................................................24
3.2.1. Sinh viên ôn lại:...........................................................................................................24
3.2.2. Sinh viên tìm hiểu và giải thích nguyên tắc hoạt động của mạch tạo xung kích:............24
3.3. THỰC HÀNH: ...................................................................................................................24
3.3.1. Khảo sát Board mạch tạo xung kích: ..........................................................................24
3.3.2. Khảo sát nguyên tắc điều khiển góc mở: ....................................................................26
3.3.3. Khảo sát chỉnh lưu cầu dùng 4 diode công suất:.........................................................27
3.3.4. Khảo sát chỉnh lưu cầu, bán điều khiển.......................................................................27
3.3.5. Chỉnh lưu cầu 1 pha điều khiển hoàn toàn..................................................................28
a. Mắc tải R ( bóng đèn):...................................................................................................28
b. Mắc tải R-L (gồm đèn và cuộn cảm nối tiếp): ..............................................................28
3.4. THIẾT BỊ THÍ NGHIỆM...................................................................................................28
3.5. TÀI LIỆU THAM KHẢO:.................................................................................................29
BÀI 4: LẬP TRÌNH MÔ PHỎNG MẠCH CHỈNH LƯU BẰNG MATLAB..............................30
4.1. MỤC ĐÍCH........................................................................................................................30
4.2. KIẾN THỨC NỀN.............................................................................................................30
4.3. THỰC HÀNH ....................................................................................................................30
4.3.1. Chỉnh lưu 3 pha mạch tia không điều khiển................................................................30
a. Chương trình mẫu 1:......................................................................................................31
5
Sưu t m b i: www.daihoc.com.vn
b. Câu hỏi: .........................................................................................................................33
4.3.2. CHỈNH LƯU 3 PHA MẠCH TIA CÓ ĐIỀU KHIỂN................................................34
a. Chương trình mẫu 2:......................................................................................................34
b. Câu hỏi: .........................................................................................................................36
4.4. TÀI LIỆU THAM KHẢO..................................................................................................38
BÀI 5: MÔ PHỎNG MẠCH CHỈNH LƯU MỘT PHA CÓ ĐIỀU KHIỂN BẰNG PSIM .........39
5.1. MỤC ĐÍCH:......................................................................................................................39
5.2. KIẾN THỨC NỀN:...........................................................................................................39
5.3. THỰC HÀNH: ..................................................................................................................41
5.3.1. Mạch chỉnh lưu điều khiển một pha nửa chu kỳ:........................................................41
5.3.2. Mạch chỉnh lưu điều khiển một pha hai nửa chu kỳ:..................................................42
5.4. TÀI LIỆU THAM KHẢO:.................................................................................................43
BÀI 6: ỔN ÁP MỘT CHIỀU........................................................................................................44
6.1. MỤC ĐÍCH........................................................................................................................44
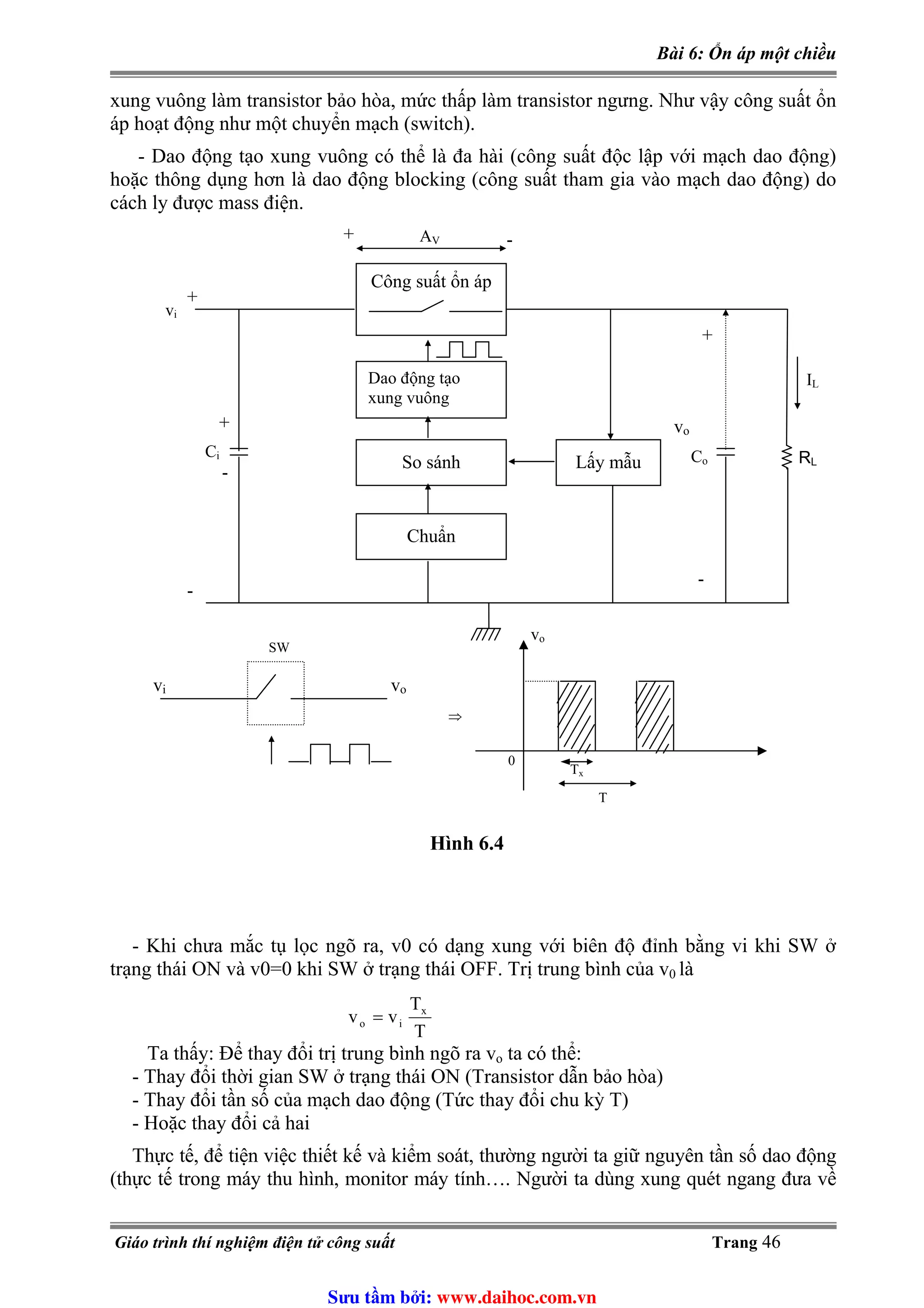
6.2. SƠ LƯỢC VỀ LÝ THUYẾT.............................................................................................44T
6.2.1. Ổn áp tuyến tính..........................................................................................................44
6.2.2. Ổn áp ngắt mở .............................................................................................................45
6.3. PHẦN THỰC HÀNH ........................................................................................................47
6.3.1. Ổn áp tuyến tính..........................................................................................................47
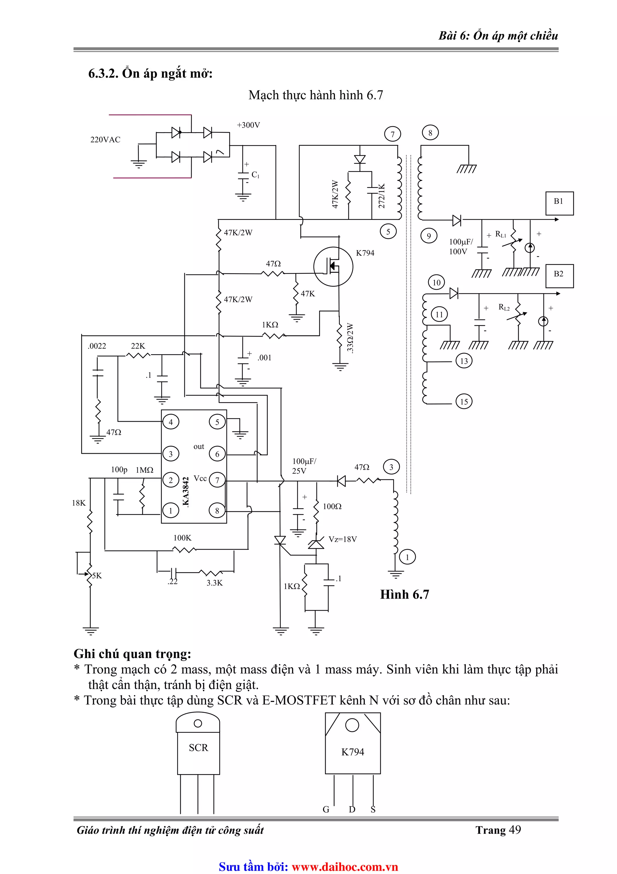
6.3.2. Ổn áp ngắt mở:............................................................................................................49
6.3.2.1. Vi mạch KA3842 có sơ đồ chân: .........................................................................50
6.3.2.2. Sinh viên khảo sát mạch và thực hiện các công việc sau:....................................50
6.4. THIẾT BỊ THÍ NGHIỆM:..................................................................................................51
6.5. TÀI LIỆU THAM KHẢO:.................................................................................................51
BÀI 7: ĐIỀU KHIỂN CÔNG SUẤT AC......................................................................................52
7.1. MỤC ĐÍCH:.......................................................................................................................52
7.2. SƠ LƯỢC LÝ THUYẾT: ..................................................................................................52
7.3. CÂU HỎI VÀ THỰC HÀNH............................................................................................53
A. Câu hỏi lý thuyết : ............................................................................................................53
B. Câu hỏi thực hành :...........................................................................................................54
7.4. THIẾT BỊ THÍ NGHIỆM:.................................................................................................56
7.5. TÀI LIỆU THAM KHẢO:.................................................................................................56
BÀI 8: BIẾN TẦN GIÁN TIẾP....................................................................................................57
8.1. MỤC ĐÍCH.......................................................................................................................57
8.2. SƠ LƯỢC VỀ LÝ THUYẾT BIẾN TẦN ........................................................................57
8.2.1. Phân loại......................................................................................................................57
8.2.2. Cấu tạo: .......................................................................................................................57
6
Sưu t m b i: www.daihoc.com.vn
a. Bộ chỉnh lưu và mạch trung gian một chiều:.................................................................58
b. Bộ nghịch lưu áp ...........................................................................................................58
8.2.3. Phương pháp điều khiển bộ nghịch lưu áp :................................................................60
a. Phương pháp điều chế độ rộng sin (sin PWM) .............................................................60
b. Phương pháp điều chế độ rộng xung vuông (Square PWM) ........................................60
c. Phương pháp điều chế độ rộng xung tối ưu (Optimum PWM).....................................61
8.2.4. Giới thiệu về biên tần SIEMENS G110 ......................................................................61
a. Giới thiệu chung............................................................................................................61
b. Sơ lược cấu tạo..............................................................................................................62
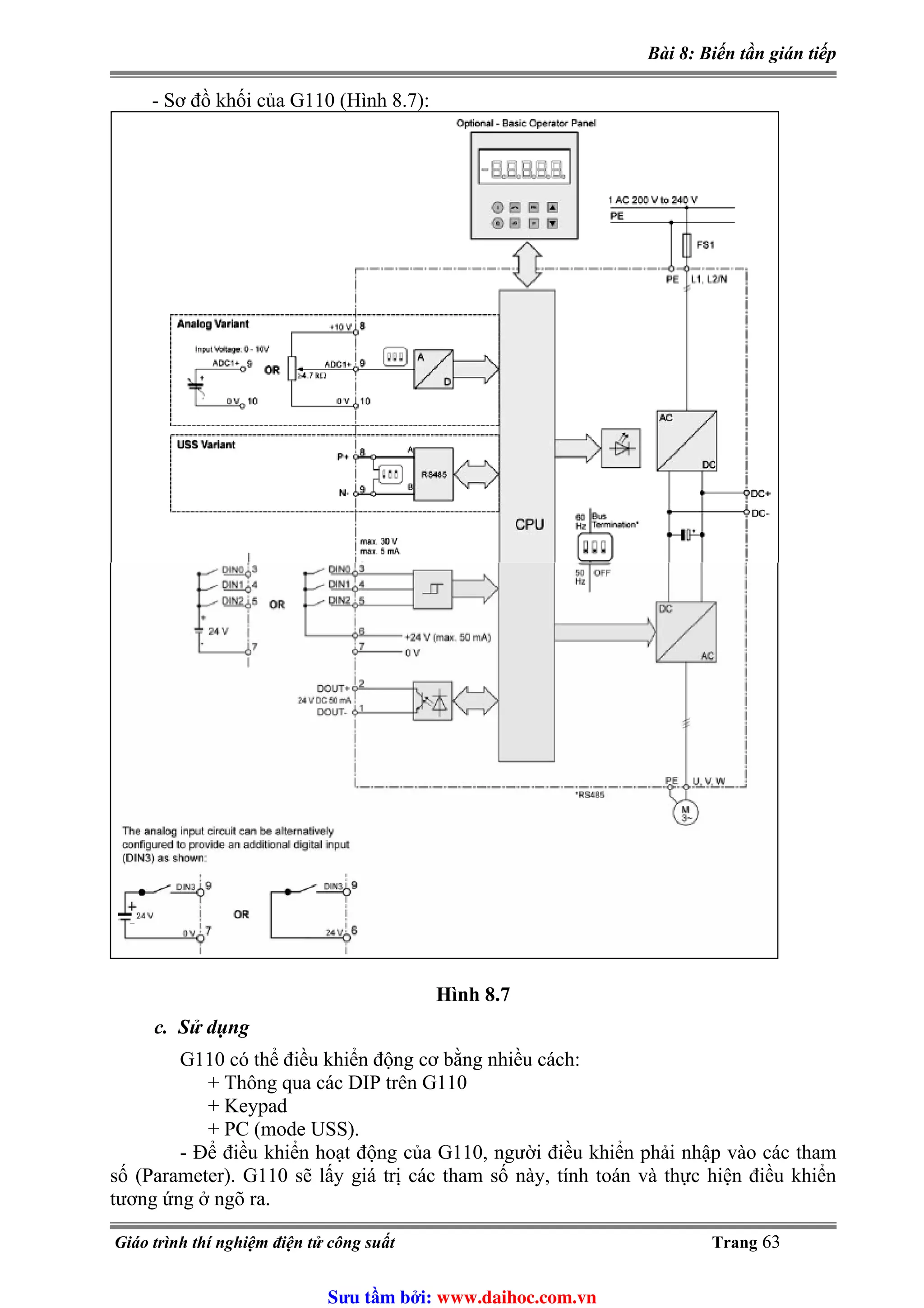
c. Sử dụng.........................................................................................................................63
8.3. CÂU HỎI VÀ THỰC HÀNH............................................................................................65
A. Câu hỏi lý thuyết ..............................................................................................................65
B. Phần thực hành trên bộ biến tần dùng BJT công suất và mạch tạo xung kích dùng vi điều
khiển 89C51. .........................................................................................................................65
C. Phần thực hành trên bộ biến tần Siemens G110...............................................................66
1. Điều khiển G110 từ các DIN.........................................................................................66
2. Điều khiển G110 từ BOP ..............................................................................................66
8.4. THIẾT BỊ THÍ NGHIỆM...................................................................................................67
8.5. TÀI LIỆU THAM KHẢO:.................................................................................................68
BÀI 9: BIẾN TẦN TRỰC TIẾP...................................................................................................69
9.1. MỤC ĐÍCH........................................................................................................................69
9.2. SƠ LƯỢC LÝ THUYẾT ...................................................................................................69T
9.2.1. Mạch công suất: ..........................................................................................................69
9.2.2. Mạch điều khiển (mạch tạo xung kích):......................................................................69
9.3. CÂU HỎI VÀ THỰC HÀNH............................................................................................71
A. Câu hỏi lý thuyết: .............................................................................................................72
B. Câu hỏi thực hành.............................................................................................................73
1. Khảo sát mạch tạo xung kích: .......................................................................................73
2. Khảo sát mạch công suất:..............................................................................................73
9.4. THIẾT BỊ THÍ NGHIỆM:.................................................................................................74
9.5. TÀI LIỆU THAM KHẢO:.................................................................................................74
7
Sưu t m b i: www.daihoc.com.vn
LỜI NÓI ĐẦU
Năm 2001, Bộ môn Viễn thông và điều khiển tự động, Khoa Công nghệ
thông tin & truyền thông, Trường Đại học Cần Thơ, đã thực hiện thiết kế lại
các bài thí nghiệm Điện tử công suất. Các bài thí nghiệm này đã được thiết kế
bao gồm thiết bị thí nghiệm và giáo trình, phục vụ cho các chuyên ngành Điện
tử, Viễn thông, Tự động hóa, Kỹ thuật điện,…
Giáo trình thí nghiệm Điện tử công suất được thực hiện lần này là sự bổ sung
và cải tiến giáo trình thí nghiệm Điện tử công suất năm 2001. Giáo trình được
biên soạn gồm 9 bài thực tập cho học phần 2 tín chỉ, thời lượng là 60 tiết thực
tập, mỗi bài được thực hành với thời gian 6 tiết, 6 tiết còn lại dành cho kiểm tra
học phần. Tuy nhiên, ta cũng có thể chọn ra 5 bài cho học phần 1 tín chỉ.
Tôi xin chân thành cám ơn quí thầy cô trong Bộ môn Viễn thông & Kỹ
thuật điều khiển, Khoa Công nghệ thông tin & Truyền thông, hiện nay là Bộ
môn Viễn thông và Bộ môn Tự động hóa, khoa Công nghệ, đã tham gia thực
hiện các bài thí nghiệm năm 2001.
Cảm ơn ThS. Phạm văn Tấn, ThS. Nguyễn Hoàng Dũng, TS. Trần Thanh
Hùng và quí thầy, cô khác đã có nhiều đóng góp để hoàn thành giáo trình này.
Cần Thơ, ngày 18 tháng 2 năm 2009
ĐOÀN HÒA MINH
8
Sưu t m b i: www.daihoc.com.vn
Bài 1: Khảo sát linh kiện công suất cơ bản
BÀI 1: KHẢO SÁT LINH KIỆN CÔNG SUẤT CƠ BẢN
Tham gia thực hiện: KS. Trương Văn Tám
1.1. MỤC ĐÍCH
Khảo sát các linh kiện công suất: BJT, MOSFET, SCR và Triac. Trong lĩnh vực điện
tử công suất, các linh kiện này được dùng như các chuyển mạch (switch). Vì vậy, ta chỉ
khảo sát chúng trong hai chế độ đóng (dẫn) và ngắt (ngưng dẫn), riêng với SCR và Triac
ta sẽ khảo sát thêm các đặc tính cơ bản như điện thế phân cực, dòng kích, góc mỡ (điều
khiển pha)…
Qua bài thực hành này, sinh viên sẽ hiểu rõ hơn nguyên lý hoạt động của các linh kiện
công suất, từ đó, có thể ứng dụng chúng trong thực tế.
1.2. KIẾN THỨC NỀN
Để làm tốt bài thí nghiệm này, sinh viên phải tự ôn tập kiến thức nền trong các giáo
trình lý thuyết đã học. Đây là các linh kiện quen thuộc, nên trong các phần sau đây chỉ
nhắc lại một số vấn đề cơ bản.
1.2.1. BJT công suất:
Về cấu tạo, nguyên lý họat động cơ bản vẫn giống như BJT công suất nhỏ. Sau đây
là các đặc tính riêng của BJT công suất mà ta cần lưu ý:
B
C
I
I
=βHệ số khuếch đại dòng điện của BJT công suất thường khá nhỏ (khoảng
vài chục).
Khi dùng BJT như một chuyển mạch, các điểm cần quan tâm là: thời gian chuyển
mạch (thời gian chuyển từ trạng thái dẫn bão hòa sang trạng thái ngưng dẫn và
ngược lại) càng ngắn càng tốt; ở trạng thái đóng, mạch kích phải tạo dòng IB đủ
lớn (trong thực tế I
B
lớn từ 2 đến 5 lần IB BSAT) để bảo đảm BJT dẫn điện tốt. Tất
nhiên, ta phải thiết kế sao cho BJT hoạt động không vượt quá các định mức.
BJT là lọai linh kiện công suất có thể kích ngắt.
Ví dụ:
a) Tải đặt ở chân E (Hình 1.1)
∞→=
C
CE
CE
I
V
R- Khi SW ở vị trí 1 (nối mass), BJT ngưng dẫn (ngắt):
BJT như một SW ở vị trí hở (OFF, ) và Vo= 0, I = 0.L
C
CE
CE
I
V
R =- Khi SW ở vị trí 2, BJT chuyển sang trạng thái dẫn :
≈ 0, thực tế từ 0.1V → 0.2V) thì RKhi BJT dẫn bảo hòa (VCE CE ≈ 0 (BJT như một
SW đóng mạch - ON), V0 ≈ Vi
Giáo trình thí nghiệm điện tử công suất Trang 8
Sưu t m b i: www.daihoc.com.vn
Bài 1: Khảo sát linh kiện công suất cơ bản
IC # IL
•
• •2 1
Vi
RL
Vo
IL
RB
SW
Hình 1.1
B+
- Việc điều khiển như trên có bất lợi là B+ phải lớn hơn VCC nếu không thì BJT
không bão hòa tuyệt đối (phải phân cực thuận cả nối BC và BE).
Để cải thiện ta có thể:
b) Đặt tải ở chân C (Hình 1.2)
-
c) Điều khiển gián tiếp (Hình 1.3):
Giáo trình thí nghiệm điện tử công suất Trang 9
Sưu t m b i: www.daihoc.com.vn
Bài 1: Khảo sát linh kiện công suất cơ bản
* R3 nối B+ ⇒ Q3, Q2, Q1 dẫn bảo hòa, SW ở trạng thái ON
* R3 nối mass ⇒ Q3, Q2, Q1 ngưng, SW ở trạng thái OFF
Trong hai trường hợp trên B+ chỉ cần khoảng vài volt
1.2.2. MOSFET công suất:
Bài thí nghiệm này khảo sát MOSFET loại tăng (E-MOSFET) chế tạo dưới dạng
V-MOSFET (Vertical MOSFET) hay D-MOSFET (Double-diffused MOSFET)
MOSFET kênh N dẫn khi VGS > V > 0 và VGS(th) DS > 0.
MOSFET kênh P dẫn khi VGS < VGS(th)< 0 và VDS < 0.
Ở MOSFET kênh N do VGS > 0 nên tải thường phải mắc ở cực D khi sử dụng
MOSFET như một chuyển mạch (Hình 1.4).
MOSFET có ưu diểm là khi bão hòa là VDS xuống rất thấp nên công suất tiêu tán
bên trong (dưới dạng nhiệt) nhỏ hơn nhiều so với BJT
Chú ý: BJT được điều khiển bằng dòng điện IB, còn FET thì được điều khiển
bằng điện áp VGS và điện áp này tùy thuộc FET nên phải thật cẩn thận tránh để
ID vượt quá IDMAX mà FET có thể chịu được.
1.2.3. SCR
a. Ký hiệu (Hình 1.5)
Giáo trình thí nghiệm điện tử công suất Trang 10
Sưu t m b i: www.daihoc.com.vn
Bài 1: Khảo sát linh kiện công suất cơ bản
b. Khi phân cực thuận: VA >V (Hình 1.6)K
- SCR không dẫn điện khi VAK còn nhỏ, khi tăng VAK (bằng cách tăng VAA) đến
trị số VBO (điện thế quay về) thì SCR chuyển sang trạng thái dẫn, lúc này VAK giảm
xuống còn khoảng 0.7V và hoạt động như Diode chỉnh lưu. Điện áp VBO thường khá lớn
(từ vài chục volt đến vài trăm volt tùy SCR).
- Thực tế người ta thường tạo dòng kích IG để SCR có thể dẫn điện ngay mà
không chờ điện thế cao. Dòng kích IG tối thiểu và tối đa tùy thuộc vào mỗi SCR nhưng
nói chung các dòng này càng lớn (từ vài mA đến vài chục mA) khi SCR có công suất
càng lớn.
- Khi SCR đã dẫn, nếu ta bỏ dòng kích thì SCR vẫn tiếp tục dẫn điện (không thể
tắt SCR bằng cực cổng).
c. Khi phân cực nghịch: VA <VK
SCR không dẫn điện cho dù có dòng kích IG
d. Tóm lại: SCR chỉ dẫn điện một chiều từ Anode sang Cathode khi có dòng kích IG
thích hợp.
1.2.4. TRIAC
Ký hiệu (Hình 1.7)
IG
G (Gate)
T2 (đầu cuối)
T1 (đầu cuối)
VT1T2
Hình 1.7
Triac còn được gọi là SCR lưỡng hướng.
>VKhi VT2 T1, Triac dẫn điện từ T2 sang T1 khi kích bằng dòng cổng IG dương
(VGT1>0)
Khi VT1 >VT2, Triac dẫn điện từ T1 sang T2 khi kích bằng dòng cổng âm.
Khi Triac ⏐VT2T1⏐# 0,7V
Như vậy Triac dùng trong điện xoay chiều thuận lợi hơn SCR. Cũng như SCR, dòng
cổng tối thiểu và tối đa cũng tuỳ thuộc vào mỗi Triac.
Giáo trình thí nghiệm điện tử công suất Trang 11
Sưu t m b i: www.daihoc.com.vn
Bài 1: Khảo sát linh kiện công suất cơ bản
1.3. THỰC HÀNH:
1.3.1. BJT:
Ta khảo sát một công tắc điện tử dùng BJT. Mạch thực hành như hình sau (Hình 1.8):
a) Bật SW về vị trí mass. Đo điện thế của các chân Q1, Q2, Q3. Giải thích kết quả.
b) Bật SW về vị trí +5V. Lập lại câu 1.
LR
V0
c) Bật SW về vị trí +5V. Đo V0 suy ra I ( I # ) của QC C 1
d) Bật SW về vị trí +5V. Đo VCE suy ra RCE của Q1
1.3.2. MOSFET:
Mạch thực tập có dạng (Hình 1.19):
Hình 1.19
a) Đo VD chỉnh VR xác định điện thế thềm VGS(th)
b) Đo VD chỉnh VR đến khi MOSFET bảo hòa. Xác định thị số tối thiểu của VGS
làm FET bảo hòa. Suy ra IDSAT .
So sánh VDS(SAT) với VCESAT của BJT. Nhận xét.
Vi
Tải
vi
RG
47Ω
470Ω/5W
47K
VR
10K
47K
VD
0.33Ω
Giáo trình thí nghiệm điện tử công suất Trang 12
Sưu t m b i: www.daihoc.com.vn
Bài 1: Khảo sát linh kiện công suất cơ bản
1.3.3. SCR
A. Mắc mạch như hình sau: (Hình 1.20):
a) Lần lượt bật SW về vị trí 1, 2, 3 quan sát led (được mắc song song với tải, khi
SCR dẫn led cháy sáng). Giải thích kết quả.
b) Đặt SW về vị trí 2 quan sát tải, xong bật về vị trí 1. Nhận xét giải thích.
c) Đổi cực của nguồn V , lập lại câu a, giải thích kết quả.i
B. Mắc mạch như hình sau (Hình 1.21):
a) Chỉnh VR quan sát tải. Giải thích.
b) Chỉnh VR , dùng dao dộng nghiệm quan sát điện áp hai đầu tải, vẽ lại dạng
sóng ở một vị trí nào đó của VR khi SCR dẫn. Giải thích.
c) Tại sao bán kỳ âm SCR không dẫn.
d) Chức năng của diode D1.
e) Làm cách nào để tăng công suất của SCR trong mạch điện xoay chiều?
Hình 1.21
Giáo trình thí nghiệm điện tử công suất Trang 13
Sưu t m b i: www.daihoc.com.vn
Bài 1: Khảo sát linh kiện công suất cơ bản
1.3.4. TRIAC
A. Mắc mạch như hình sau (Hình 1.22):
a. Lần lượt bật SW về vị trí 1, 2, 3 quan sát led và giải thích kết quả.
b. Đặt SW về vị trí 2 quan sát tải, xong bật về vị trí 1. Nhận xét giải thích.
c. Đổi cực của nguồn VI, lập lại câu a và b, giải thích kết quả.
B. Mắc mạch như hình sau (Hình 1.23):
∼
Tải
VR
2,2K
50K
47Ω
Hình 1.23
a. Giải thích nguyên tắc hoạt động của mạch (nêu rõ chức năng các linh kiện
trong mạch điều khiển pha).
, quan sát tải, vẽ lại dạng sóng hai đầu tải.b. Chỉnh VR
c. Thử nêu vài ứng dụng của mạch này.
Giáo trình thí nghiệm điện tử công suất Trang 14
Sưu t m b i: www.daihoc.com.vn
Bài 1: Khảo sát linh kiện công suất cơ bản
1.4. THIẾT BỊ:
1. 01 Mạch thí nghiệm (board lớn).
2. 01 oscilloscope
3. 01 VOM
1.5. TÀI LIỆU THAM KHẢO:
[1]. Các bài giảng và giáo trình ĐIỆN TỬ CÔNG SUẤT – Bộ Môn Viễn Thông & Kỹ
thuật Điều khiển - Khoa công Nghệ Thông Tin & Truyền thông – ĐHCT.
[2]. TRƯƠNG VĂN TÁM - LINH KIỆN ĐIỆN TỬ – Giáo trình – Bộ Môn Viễn
Thông & Tự Động Hóa - Khoa công Nghệ Thông Tin & Truyền thông – ĐHCT – 2001.
[3]. TRƯƠNG VĂN TÁM - MẠCH ĐIỆN TỬ – Giáo trình – Bộ Môn Viễn Thông &
Tự Động Hóa - Khoa công Nghệ Thông Tin & Truyền thông – ĐHCT – 2001.
Giáo trình thí nghiệm điện tử công suất Trang 15
Sưu t m b i: www.daihoc.com.vn
Bài 2: Mô phỏng linh kiện công suất cơ bản
BÀI 2: MÔ PHỎNG LINH KIỆN CÔNG SUẤT CƠ BẢN
2.1. MỤC ĐÍCH
Đặc tính hoạt động của linh kiện được mô tả một cách rõ ràng nhất thông qua đặc
tuyến của nó. Đặc tuyến của các linh kiện điện tử chỉ phụ thuộc vào loại linh kiện mà
không phụ thuộc vào công suất của nó và chúng ta cũng đã biết trong các môn lý thuyết
linh kiện điện tử và điện tử công suất. Đặc tuyến của một linh kiện có thể xây dựng từ
thực nghiệm hoặc vẽ ra từ mô hình toán học của nó. Tuy rằng linh kiện công suất hoạt
động chủ yếu ở hai chế độ ngắt (ngưng dẫn) và đóng (dẫn bão hòa), nhưng việc vẽ đặc
tuyến của linh kiện giúp cho sinh viên nắm được đặc tính hoạt động của linh kiện, từ đó
sử dụng chúng tốt hơn trong các mạch công suất. Vì vậy, nội dung chủ yếu của bài này là
vẽ đặc tuyến của các linh kiện điện tử cơ bản từ các mô hình toán học của nó, với sự trợ
giúp của máy tính. Bài thực tập này còn giúp cho sinh viên nắm được các nguyên tắc cơ
bản của việc mô phỏng linh kiện hay mạch điện tử bằng máy vi tính.
2.2. NỘI DUNG
2.2.1. DIODE:
Đặc tuyến biểu diễn sự phụ thuộc của dòng điện I [A] qua diode vào điện áp V[V]
giữa anode A và cathode K của diode.
Qui ước: chiều dương của I là chiều từ anode đến cathode, tương ứng với chiều
dương của điện áp hướng về anode. Hình 2.1 mô tả cấu tạo (a) và ký hiệu của diode (b) .
Phaân cöïc thuaän: U > 0, I > 0
Phaân cöïc nghòch: U < 0, I < 0
P
N
A
K
(a)
A
K
I
V
(b)
+
Hình 2.1
2.2.1.1. Mô hình toán học [6]:
⎥
⎥
⎦
⎤
⎢
⎢
⎣
⎡
−⎟⎟
⎠
⎞
⎜⎜
⎝
⎛
= 1exp
t
S
V
V
II
e
kT
Vt =với được gọi là nhiệt điện thế.
-19
là dòng điện rỉ; T là nhiệt độ tuyệt đối; e = 1,59.10 Coulomb;Trong đó: IS
và k = 1.38.10-23
(hằng số Boltzmann).
= 1,2mA đối với diode Germanium.IS
= 0,2nA đối với diode Silicon.IS
Ở nhiệt độ bình thường T = 3000
K, Vt = 0,026 Volt
Giáo trình thí nghiệm điện tử công suất Trang 16
Sưu t m b i: www.daihoc.com.vn
Bài 2: Mô phỏng linh kiện công suất cơ bản
Khi phân cực thuận, dòng điện qua diode tăng nhanh, vì thế phải hạn chế dòng điện qua
diode để nó không bị đánh thủng. Khi diode dẫn diện, điện áp phân cực thuận V=0,3 Volts
đối với diode Ge và V=0,7 Volts đối với diode Si. Do đó, V/Vt > 10 và exp(V/Vt) >>1.
⎟⎟
⎠
⎞
⎜⎜
⎝
⎛
≈
t
S
V
V
expIISuy ra:
Công thức trên chỉ đúng khi dòng điện qua mối nối khá lớn. Với dòng điện nhỏ (vài
mA trở xuống) dòng điện qua diode là:
I ≈ Is[exp(V/ηVt)-1]
Trong đó: η=1 đối với diode Ge, η=2 đối với diode Si
Trong thí nghiệm, mạch phân cực để vẽ đặc tuyến của diode như sau:
2.2.1.2. Thực hành:
1) Dự vào mô hình toán học, hãy viết chương trình vẽ đặc tuyến I-V của diode bằng
ngôn ngữ MATLAB (hoặc ngôn ngữ tuỳ ý) với V biến thiên từ -10V đến 0.7V
cho diode Si ở nhiệt độ bình thường. Chạy thử chương trình và so sánh kết quả mô
phỏng được với đặc tuyến lý thuyết đã học. Dựa vào đặc tuyến vẽ được, hãy ghi
lại các đại lượng: I khi phân cực ngược và V khi phân cực thuận. [1], [6]S
2) Dùng phần mềm Multisim V6.20 hoặc 5.12 (Electronics WorkBench) để vẽ đặc
tuyến của diode và so sánh với kết quả ở câu 1. [3], [7], [8], [9] Cho nhận xét.
2.2.2. TRANSISTOR
Cấu tạo, ký hiệu và mạch tương đương Ebers-Moll của transistor NPN lần lượt được
trình bày trong hình 2.2 (a), (b), (c).
(a)
•
IC
IRVBC
BE
IB
IF
IEC
(ICS)
(IES)
IE
V
E
•
C
B
ICC
•
N
•
N
P
C
B
C
B
Hình 2.2
E
EE
(b) (c)
Giáo trình thí nghiệm điện tử công suất Trang 17
Sưu t m b i: www.daihoc.com.vn
Bài 2: Mô phỏng linh kiện công suất cơ bản
2.2.2.1. Mô hình toán học [6]:
, I , ITrong mô hình Ebers-Moll cơ bản (hình 3.c), các dòng điện IC B E được xác
định bởi các biểu thức sau:
Ic = α IF ES[exp (VBE/Vt)-1]-ICS[exp(VBC/Vt)-1]
IE = -IES[exp(VBE/Vt)-1]+I [exp (VS BCV/vt)-1]
IB = -(I +I )C E
Trong đó:
IES: dòng điện bảo hòa ngược của diode B-E
ICS: dòng điện bảo hòa ngược của diode B-C
αF và α lần lượt là độ lợi dòng điện thuận và ngượcR ở chế độ tín hiệu lớn của
BJT cực nền chung.
Hai nguồn dòng điện ICC và IEC được điều khiển bởi IF và IR như sau:
I =IF CC/αF
I =IR EC/βR
ICC=α IF ES[exp(VBC/Vt)-1]=α IF F
IEC=α IR CS[exp(VBC/Vt)-1]=α IR R
ITa có: αF ES = α IR CS = I (dòng bảo hòa của BJT)S
Suy ra:
=I /α [exp(VIF S R BE/Vt)-1]
=I /αIR S R [exp(VBC/Vt)-1]
IEC=I [exp(VS BC/Vt)-1]
ICC=I [exp(VS BE/Vt)-1]
Dựa vào kết quả này, ta có thể biểu diễn transistor theo mô hình vận chuyển
(transport model) như trong hình 2.3.a .
IC
IEC/αRBC
VBE
IB
CC
V
I /α
IEC
S
F
(I /αR)
S(I /αF)
IE
E
•
•
C
ICC
•
(a)
•
IC
IEC
B •
/βR
IB
ICC/βF
(IS/βF)
IE
E
•
C
B ICC -IEC
•
•
Hình 2.3
(b)
Giáo trình thí nghiệm điện tử công suất Trang 18
Sưu t m b i: www.daihoc.com.vn
Bài 2: Mô phỏng linh kiện công suất cơ bản
và αNói chung các tham số αF R thường không được dùng để mô hình hóa
transistor, người ta thay thế bằng các tham số thân thiện hơn, đó là:
=αβF F/(1-α ) và βF R=α /(1-αR R)
và ββF R lần lượt là độ lợi dòng điện thuận và độ lợi dòng điện ngược của transistor
mắc cực E chung. Mô hình Ebers-Moll có thể được thay đổi bằng cách thay thế ICC và IEC
bởi một nguồn dòng duy nhất có biểu thức như sau:
ICT = I – ICC EC = I [exp(VS BE/V ) - exp(VT BC/V )]T
Mô hình này được trình bày trong hình 2.3.b.
2.2.2.2. Thực hành: [1], [3], [7], [8], [9], [10], [11]
1) Dựa vào mô hình toán học, hãy viết chương trình vẽ đặc tuyến ngõ vào với VBE
biến thiên từ 0 đến 0.7V của BJT loại Silicon bằng ngôn ngữ MATLAB (hoặc
ngôn ngữ tuỳ ý), ở nhiệt độ bình thường. Chạy thử chương trình và so sánh kết
quả mô phỏng được với đặc tuyến lý thuyết đã học.
2) Dự vào mô hình toán học, hãy viết chương trình vẽ đặc tuyến ngõ ra với VCE
biến thiên từ 0 đến 24V của BJT loại Silicon bằng ngôn ngữ MATLAB (hoặc
ngôn ngữ tuỳ ý), ở nhiệt độ bình thường. Chạy thử chương trình và so sánh kết
quả mô phỏng được với đặc tuyến lý thuyết đã học.
3) Dự vào mô hình toán học, hãy viết chương trình vẽ đặc tuyến truyền của BJT loại
Silicon bằng ngôn ngữ MATLAB (hoặc ngôn ngữ tuỳ ý), ở nhiệt độ bình thường,
với VCE biến thiên từ 0 đến 24V và VBE biến thiên từ 0 đến 0.7V . Chạy thử
chương trình và so sánh kết quả mô phỏng được với đặc tuyến lý thuyết đã học.
4) Dùng phần mềm Multisim V6.20 hoặc 5.12 (Electronics WorkBench) để vẽ đặc
tuyến ngõ vào và đặc tuyến ngõ ra của BJT, so sánh với kết quả ở câu 1, câu 2 và
câu 3. Cho nhận xét.
Gợi ý:
Dựa vào mô hinh cấu trúc này ta tìm được:
= I (VIC S BE/Vt)-exp(VBC/Vt)]-I /β [exp(VS R BC/Vt)-1]
I = I /β [exp(VB S R BC/Vt)-1]+ I /β [exp(VS R BE/Vt)-1]
=I [(VIE S BE/Vt)-exp(VBC/Vt)]-I /β [exp(VS R BE/Vt)-1]
Phương trình đặc tuyến ngỏ vào của transistor:
=f(VIB BE)|VCE
I = I /β [exp(VB S R BC/Vt)-1]+ I /β [exp(VS R BE/Vt)-1]
Thay VBC=VBE-VCE, suy ra:
I = I /β [exp(VB S R BC/Vt)-1]+ I /β {exp(VS R BE--VCE)/Vt]-1}
Phương trình đặc tuyến ngỏ ra của transistor:
I =f(VC CE)|IB
I = I (VC S BE/Vt)-exp(VBC/Vt)]-I /β [exp(VS R BC/Vt)-1]
Thực tế VBE<<-Vt, suy ra:
=I exp(VIC S BE/Vt)
Phương trình đặc tuyến truyền của transistor:
I =f(VC BE)|VCE
Giáo trình thí nghiệm điện tử công suất Trang 19
Sưu t m b i: www.daihoc.com.vn
Bài 2: Mô phỏng linh kiện công suất cơ bản
I = I (VC S BE/Vt)-exp(VBC/Vt)]-I /β [exp(VS R BC/Vt)-1]
Thay VBC=VBE-VCE ta được:
I = I {(VC S BE/Vt)-exp[(VBE-VCE)/V ]}-I /β {exp[(Vt S R BE-VCE)/Vt]-1}
2.2.3. MOSFET (Metal Oxide Semiconductor Field Effect Transistor)
MOSFET có 2 loại: loại hiếm (DE-MOSFET: Depletion-type MOSFET) và loại
tăng (E-MOSFET: Enhancement-type MOSFET).
Trong bài thực hành này ta chỉ khảo sát loại tăng (E-MOSFET)
2.2.3.1. E-MOSFET transistor [2], [12]
Cấu tạo căn bản
E-MOSFET có hai loại: loại kênh N và loại kênh P.
Mô hình 2.4 mô tả cấu tạo, ký hiệu và hình dạng của hai loại E-MOSFET kênh N
và kênh P.
Hình 2.4
Hoạt động
Khi VGS<0, do không có thông lộ nối liền giữa hai vùng thoát và nguồn, nên mặc dù
có nguồn điện thế VDS áp vào hại cực thoát và nguồn, điện tử cũng không thễ di chuyển
nên không có dòng thoát I (I =0) lúc này chỉ có một dòng rỉ rất nhỏ chạy qua.D D
Khi VGS>0 một điện trường được tạo ra ở vùng cổng. Do cổng mang điện tích
dương nên hút các điện tử trong nền P _
(là hạt tải điện thiểu số ) đến tập trung ở mặt đối
diện của vùng cổng. Khi VGS đủ lớn, lực hút mạnh các điện tử đến tập trung nhiều và tạo
thành một thông lộ tạm thời nối liền giữa hai vùng nguồn S và thoát D. Điện thế VGS mà
từ đó dòng điện thoát ID bắt đầu tăng được gọi là điện thế thềm cổng nguồn VGS(th). Khi
VGS tăng lớn hơn VGS(th), dòng điện thoát ID tiếp tục tăng nhanh..
Dòng điện thoát I được xác định theo từng điều kiện sau:D
ID=0 ,VGS<Vth
ID=β[VGS-V -(Vth DS/2)]VDS ,VGS>Vth and VGS-VDS>Vth
ID=(β/2)(VGS-V )2
,Vth GS>V and Vth GS-VDS<=Vth
Với β=k (W/L) gọi là tham số độ hỗ dẫnP
Giáo trình thí nghiệm điện tử công suất Trang 20
Sưu t m b i: www.daihoc.com.vn
Bài 2: Mô phỏng linh kiện công suất cơ bản
Thực hành [1], [3], [6], [7], [8], [9], [10], [11]
1) Xây dựng mô hình toán học, viết chương trình vẽ đặc tuyến ngõ ra của MOSFET
kênh N bằng ngôn ngữ MATLAB (hoặc ngôn ngữ tuỳ ý), ở nhiệt độ bình
thường, với VDS biến thiên từ 0 đến 24V và VGS = -2V; -1V; 0V; 1V; 2V; 3V;
4V; 5V; 6V. Chạy thử chương trình và so sánh kết quả mô phỏng được với đặc
tuyến lý thuyết đã học.
2) Xây dựng mô hình toán học, viết chương trình vẽ đặc tuyến truyền của
MOSFET kênh N bằng ngôn ngữ MATLAB (hoặc ngôn ngữ tuỳ ý), ở nhiệt độ
bình thường, với VGS biến thiên từ 0 đến 10V và VDS= 24V. Chạy thử chương
trình và so sánh kết quả mô phỏng được với đặc tuyến lý thuyết đã học.
3) Dùng phần mềm Multisim V6.20 hoặc 5.12 (Electronics WorkBench) để vẽ đặc
tuyến ngõ ra và đặc tuyến truyền của MOSFET, so sánh với kết quả ở câu 1 và
câu 2. Cho nhận xét.
2.2.4. THYRISTOR (SCR) [2], [10]
SCR vàTriac là các linh kiện điều khiển không thể kích ngắt. Công dụng quan trọng
của nó là điều khiển công suất trên tải. Trong trường hợp này chúng đóng vai trò như
một khóa điện tử, nên chỉ có 2 trạng thái dẫn (đóng) và khóa (ngắt). SCR điều khiển công
suất DC, TRIAC điều khiển công suất AC. Tuy nhiên, ta cũng có thể dùng 2 SCR hoặc
kết hợp SCR với một số Diode để điều khiển công suất AC.
Cấu tạo, ký hiệu, hình dạng thực tế và đặc tuyến vào – ra của SCR được trình bày
trong hình 2.5.
Hình 2.5
Ta thấy, SCR chỉ dẫn điện một chiều.
- Kích đóng (mở): VAK > 0, IG > 0
Giáo trình thí nghiệm điện tử công suất Trang 21
Sưu t m b i: www.daihoc.com.vn
Bài 2: Mô phỏng linh kiện công suất cơ bản
- Để SCR khóa ta không thể kích bằng dòng IG. Để SCR khóa phải thỏa điều kiện
sau: V ≤ 0 .AK
2.2.4.1.Các thông số kỹ thuật cơ bản của SCR là:
- Dòng điện thuận định mức: In (A)
(V)- Điện áp ngược cực đại Vinmax
- Điện áp rơi ΔV (V)
(V)- Điện áp điều khiển VG
- Dòng điện điều khiển IG (mA).
- Tốc dộ tăng dòng điện di/dt (A/μs)
- Tốc dộ tăng điện áp dv/dt (V/μs)
- Dòng điện rỉ ICO (mA)
2.2.4.2. Thực hành [1], [3], [6], [7], [8], [9], [10], [11]
1) Xây dựng mô hình toán học, viết chương trình vẽ đặc tuyến truyền của SCR bằng
ngôn ngữ MATLAB (hoặc ngôn ngữ tuỳ ý), ở nhiệt độ bình thường. Chạy thử
chương trình và so sánh kết quả mô phỏng được với đặc tuyến lý thuyết đã học.
2) Dùng phần mềm Multisim V6.20 hoặc 5.12 (Electronics WorkBench) để vẽ đặc
tuyến ngõ ra và đặc tuyến truyền của SCR, so sánh với kết quả ở câu 1. Cho
nhận xét.
2.2.5. TRIAC [2], [12]
Cấu tạo, ký hiệu, hình dạng thực tế và đặc tuyến vào – ra của TRIAC được trình bày
trong hình 2.6.
Hình 2.6
- Triac dẫn cả 2 chiều.
- Triac được kích đóng (dẫn) bằng dòng điện IG
- Để đưa Triac từ trạng thái dẫn sang trạng thái khóa phải có 2 điều kiện là : IG=0
và điện áp nguồn đổi chiều.
Triac có thể được kích đóng trong 4 trường hợp sau :
a/. VD>0, VG>0, I >0 (chiều dương là chiều mũi tên)G
>0, V <0, Ib/. VD G G<0
c/. VD<0, VG>0, I >0G
<0, V <0, Id/. VD G G<0
Triac ít nhạy nhất trong trường hợp c/.
Giáo trình thí nghiệm điện tử công suất Trang 22
Sưu t m b i: www.daihoc.com.vn
Bài 2: Mô phỏng linh kiện công suất cơ bản
2.2.5.1. Các thông số kỹ thuật cơ bản của TRIAC là:
- Dòng điện định mức: In (A)
- Điện áp điện mức Vn (V)
- Điện áp rơi ΔV (V)
(V)- Điện áp điều khiển VG
- Dòng điện điều khiển IG (mA).
- Tốc dộ tăng dòng điện di/dt (A/μs)
- Tốc dộ tăng điện áp dv/dt (V/μs)
- Dòng điện rỉ ICO (mA)
2.2.5.2. Thực hành:
1) Xây dựng mô hình toán học, hãy viết chương trình vẽ đặc tuyến truyền của
TRIAC bằng ngôn ngữ MATLAB (hoặc ngôn ngữ tuỳ ý), ở nhiệt độ bình
thường, với VGS biến thiên từ 0 đến 10V và VDS= 24V. Chạy thử chương trình và
so sánh kết quả mô phỏng được với đặc tuyến lý thuyết đã học.
2) Dùng phần mềm Multisim V6.20 (Electronics WorkBench) để vẽ đặc tuyến ngõ
ra và đặc tuyến truyền của TRIAC, so sánh với kết quả ở câu 1. Cho nhận xét.
2.3. TÀI LIỆU THAM KHẢO:
[1]. Các bài giảng và giáo trình CAD – Bộ Môn Viễn Thông & Kỹ thuật Điều khiển -
Khoa công Nghệ Thông Tin & Truyền thông – ĐHCT.
[2]. Các bài giảng và giáo trình ĐIỆN TỬ CÔNG SUẤT – Bộ Môn Viễn Thông & Kỹ
thuật Điều khiển - Khoa công Nghệ Thông Tin & Truyền thông – ĐHCT.
[3]. NGUYỄN CHÍ NGÔN - Giáo trình THIẾT KẾ MÔ PHỎNG MẠCH VÀ VẼ
MẠCH IN - Bộ Môn Viễn Thông & Kỹ thuật điều khiển - Khoa công Nghệ Thông Tin &
Truyền thông – ĐHCT – 2003.
[4]. TRƯƠNG VĂN TÁM - LINH KIỆN ĐIỆN TỬ – Giáo trình – Bộ Môn Viễn
Thông & Tự Động Hóa - Khoa công Nghệ Thông Tin – ĐHCT – 2001.
[5]. TRƯƠNG VĂN TÁM - MẠCH ĐIỆN TỬ – Giáo trình – Bộ Môn Viễn Thông &
Tự Động Hóa - Khoa công Nghệ Thông Tin – ĐHCT – 2001.
[6]. M. BIALKO, R. CRAMPAGNE, D. ANDREU – BASIC METHODS FOR
MICROCOMPUTER AIDED ANALYSIS OF ELECTRONIC CIRCUITS –Prentice
Hall – 1995.
http://www.vocw.edu.vn/content/m10373/latest/[7].
[8]. http://www.electronicsworkbench.com/index.html
http://www.box.net/shared/rma8ut6x4s[9].
[10]. http://www.powersimtech.com
www.mathworks.com[11]. http://
[12]. Zainal Salam – POWER ELECTRONICS AND DRIVES – Version 3 –
UTM.JB – 2003
Giáo trình thí nghiệm điện tử công suất Trang 23
Sưu t m b i: www.daihoc.com.vn
Bài 3: Chỉnh lưu một pha có điều khiển
BÀI 3: CHỈNH LƯU MỘT PHA CÓ ĐIỀU KHIỂN
Tham gia thực hiện: KS Ngô Trúc Hưng
3.1. MỤC ĐÍCH
- Khảo sát mạch chỉnh lưu không điều khiển dùng Diode công suất.
- Khảo sát mạch chỉnh lưu dùng SCR.
- Kết hợp SCR và Diode để chỉnh lưu và điều khiển công suất ở ngõ ra bằng cách
thay đổi góc mở (góc trễ) α.
3.2. CÁC KIẾN THỨC LIÊN QUAN
3.2.1. Sinh viên ôn lại:
- Các nguyên tắc cấu tạo của diode và SCR, các mạch chỉnh lưu dùng diode và
SCR.
- Nguyên tắc điều khiển góc mở.
- Chỉnh lưu một pha bán điều khiển.
- Chỉnh lưu một pha điều khiển hoàn toàn.
3.2.2. Sinh viên tìm hiểu và giải thích nguyên tắc hoạt động của mạch tạo xung kích:
Board tạo xung kích dùng để tạo và cấp xung kích cho board công suất tại những thời
điểm mong muốn.
Hoạt dộng của nó được mô tả bằng giản đồ dạng sóng tín hiệu trong hình 3.1.
Sơ đồ mạch thí nghiệm được trình bày trong hình 3.2 ở cuối bài thí nghiệm này.
3.3. THỰC HÀNH:
3.3.1. Khảo sát Board mạch tạo xung kích:
Nối board mạch kích xung vào Board công suất bằng dây BUS 4 sợi.
a. Quan sát và vẽ lại dạng sóng của TP3 và TP6 trên cùng một đồ thị. Điều chỉnh
VR1, cho nhận xét.
b. Quan sát và vẽ lại dạng sóng của TP3 và TP8 trên cùng đồ thị, điều chỉnh VR1,
cho nhận xét.
c. Đo và vẽ lại dạng sóng của TP3 và TP9 trên cùng đồ thị. Điều chỉnh VR2, cho
nhận xét.
d. Trường hợp câu c. khác với trường hợp câu b. về thời điểm kích xung như thế nào?
Giáo trình thí nghiệm điện tử công suất Trang 24
Sưu t m b i: www.daihoc.com.vn
Bài 3: Chỉnh lưu một pha có điều khiển
TP3
Tín hiệu ngõ vào
TP4
Qua so sánh
TP5
Qua mạch vi phân
TP6
Qua đa hài đơn ổn
TP7
Qua mạch tạo xung
Cổng EXOR
TP8
Qua mạch chọn xung,
Xung kích bán kỳ dương
TP9
Xung kích bán kỳ âm
Hình 3.1: Giản đồ dạng sóng tạo tín hiệu
Giáo trình thí nghiệm điện tử công suất Trang 25
Sưu t m b i: www.daihoc.com.vn
Bài 3: Chỉnh lưu một pha có điều khiển
Hình 3.2: Mạch tạo xung kích TRAC
3.3.2. Khảo sát nguyên tắc điều khiển góc mở:
Ráp mạch như hình 3.3:
R6
R1
U3
MOC3021
1
2
64
R4
R1
D
U1
MOC3021
1
2
64
Q1
SCR
Q4
SCR
D
D
U2
MOC3021
1
2
64
U4
MOC3021
1
2
64
R3
E
C
R2
R2
R5
TP2
1
Q2
SCR
D
TP1
1
R1
Board Taûi
C
R2
Q3
SCRE
D3
Dm
Hình 3.3
a. Điều chỉnh góc mở α = π/2
- Vẽ lại dạng sóng điện áp AC ( nên lấy ở ngõ vào trên mạch tạo xung, tại điểm TP3),
xung kích và ngõ ra Vo theo cùng trục thời gian.
- Tính công suất trên tải.
b. Thay đổi góc mở α bằng cách chỉnh biến trở VR1, quan sát độ sáng của đèn, cho
nhận xét về công suất trên tải theo góc mở α.
Giáo trình thí nghiệm điện tử công suất Trang 26
Sưu t m b i: www.daihoc.com.vn
Bài 3: Chỉnh lưu một pha có điều khiển
3.3.3. Khảo sát chỉnh lưu cầu dùng 4 diode công suất:
Mắc mạch như hình 3.4:
Board tải
A
B
•
•
•
•
•
•
TP1
TP2
5K
220K
Vo
Vin
Hình 3.4
Dùng Oscilloscope quan sát dạng sóng trên TP1 và TP2
- Vẽ lại dạng sóng V và Vin o theo cùng trục thời gian.
- Tính công suất trên tải, so sánh công suất với câu 2.3.1.
3.3.4. Khảo sát chỉnh lưu cầu, bán điều khiển
Mắc mạch như hình 3.5 :
a. Để hở Dm, nối tải R (bóng đèn 75W)
bằng π/3 và π/3+π (tương ứng với xung kích
-
b. 1 và T2 là 2π/3 và π+2π/3
c. ộn cảm nối tiếp).
rên tải).
và T2. Quan sát dạng sóng
trên t
g của Dm.
D1
R6
R1 R4
D
U1
MOC3021
1
2
64
Q1
SCR
U2
MOC3021
1
2
64
R3
E
R2
R5
TP2
1
D2
Q2
SCR
TP1
1
Board Taûi
C
D
D3
Dm
Hình 3.5
- Điều chỉnh góc mở α của T1 và T2
tại TP8 và TP9). Vẽ lại dạng sóng điện áp AC ( nên lấy ở ngõ vào trên mạch tạo
xung, tại điểm TP3), xung kích của T1 và T2, và điện áp ngõ ra Vo
Tính công suất trên tải.
Thay đổi góc mở α của T
- Cho nhận xét về độ sáng của đèn.
- Tính lại công suất trên tải.
Mắc tải R-L (gồm đèn và cu
- Lập lại câu a và b ( không cần tính công suất t
-Nối Dm vào mạch, thay đổi thời điểm kích xung của T1
ải và nêu nhận xét.
- Cho biết công dụn
Giáo trình thí nghiệm điện tử công suất Trang 27
Sưu t m b i: www.daihoc.com.vn
Bài 3: Chỉnh lưu một pha có điều khiển
3.3.5. Chỉnh lưu cầu 1 pha điều khiển hoàn toàn
Mắc mạch như hình 3.6 :
R6
R1
U3
MOC3021
1
2
64
R4
R1
D
U1
MOC3021
1
2
64
Q1
SCR
Q4
SCR
D
D
U2
MOC3021
1
2
64
U4
MOC3021
1
2
64
R3
E
C
R2
R2
R5
TP2
1
Q2
SCR
D
TP1
1
R1
Board Taûi
C
R2
Q3
SCRE
D3
Dm
Hình 3.6
a. Mắc tải R ( bóng đèn):
a.1. Chỉnh góc mở α của T1, T2 là π/3 và π+π/3
, xung kích T- Vẽ lại dạng sóng Vin 1, T2 và Vo. Tính công suất.
a.2. Thay đổi góc mở α là 2π/3 và π+2π/3
- Lập lại câu a.1. Nhận xét độ sáng của đèn
b. Mắc tải R-L (gồm đèn và cuộn cảm nối tiếp):
Để hở Dm,
b.1. Lập lại câu a.1. Cho nhận xét dạng sóng vừa vẽ có gì khác với câu a.1, cho
biết ảnh hưởng của cuộn cảm vừa mắc vào?
b.2. Lập lại câu a.2. Cho nhận xét so với câu b.1
b.3. Nối Dm vào mạch, thay đổi thời điểm kích xung của cả 2 bán kỳ (thay đổi góc mở),
dùng Oscilloscope quan sát dạng sóng trên tải, cho nhận xét . Dạng sóng trên tải có gì khác so
với trường hợp để hở Dm? Giải thích? (Dùng thêm hình vẽ).
3.4. THIẾT BỊ THÍ NGHIỆM
1) 01 mạch tạo xung điều khiển (board nhỏ).
2) 01 mạch công suất (board lớn).
3) 01 board tải.
4) 01 oscilloscope.
5) 01 VOM.
6) Dây nối mạch.
Giáo trình thí nghiệm điện tử công suất Trang 28
Sưu t m b i: www.daihoc.com.vn
Bài 3: Chỉnh lưu một pha có điều khiển
3.5. TÀI LIỆU THAM KHẢO:
[1]. Các bài giảng và giáo trình ĐIỆN TỬ CÔNG SUẤT – Bộ Môn Viễn Thông &
Kỹ thuật Điều khiển - Khoa công Nghệ Thông Tin & Truyền thông – ĐHCT.
[2]. NGUYỄN VĂN NHỜ - GIÁO TRÌNH ĐIỆN TỬ CÔNG SUẤT I – NXB Đại
học Quốc gia TP HCM – 2002.
[3]. TRƯƠNG VĂN TÁM - LINH KIỆN ĐIỆN TỬ– Giáo trình – Bộ Môn Viễn
Thông & Kỹ thuật Điều khiển - Khoa công Nghệ Thông Tin & Truyền thông –
ĐHCT – 2001.
[4]. TRƯƠNG VĂN TÁM - MẠCH ĐIỆN TỬ – Giáo trình – Bộ Môn Viễn Thông
& Kỹ thuật Điều khiển - Khoa công Nghệ Thông Tin & Truyền thông – ĐHCT
– 2001.
[5]. CYRIL W. LANDER – POWERS ELETRONICS –McGraw-Hill, London –
1987.
[6]. Zainal Salam – POWER ELECTRONICS AND DRIVES – Version 3 –
UTM.JB – 2003
Giáo trình thí nghiệm điện tử công suất Trang 29
Sưu t m b i: www.daihoc.com.vn
Bài 4: Lập trình mô phỏng mạch chỉnh lưu bằng Matlab
BÀI 4: LẬP TRÌNH MÔ PHỎNG MẠCH CHỈNH LƯU BẰNG
MATLAB
4.1. MỤC ĐÍCH
- Biết cách xây dựng mô hình tóan học để mô phỏng mạch điện tử, đặc biệt là
mạch điện tử công suất.
- Nắm vững nguyên tắc họat động của mạch chỉnh lưu không điều khiển và có
điều khiển.
- Thấy rõ dạng điện áp và dòng điện ở ngã ra, đặc biệt khi tải có cảm kháng.
- Rèn luyện kỷ năng xây dựng phần mềm mô phỏng.
- Củng cố các kiến thức và kỹ năng đã học trong bài 2.
4.2. KIẾN THỨC NỀN
- Sinh viên tự ôn tập lý thuyết về mạch chỉnh lưu không điều khiển và có điều
khiển; một pha và 3 pha.
- Giả sử các linh kiện công suất được dùng là lý tưởng và đóng vai trò của một công
tắc (khi đóng điện thế giữa 2 cực chính bằng 0, khi ngắt dòng điện qua nó bằng 0).
- Khi mô phỏng mạch chỉnh lưu bằng MATLAB, ta không thể sử dụng các khối dựng
sẵn trong thư viện SIMULINK. Vì vậy, ta phải xây dựng mô hình toán học cho mạch
điện (các phương trình của dòng điện và điện áp), từ đó viết chương trình mô phỏng.
4.3. THỰC HÀNH
Trong bài này, sinh viên sẽ mô phỏng mạch chỉnh lưu 3 pha, với nguồn điện 3 pha
lý tưởng có các điện áp pha lệch nhau 1200
, như sau:
u1 = um sin(x), với x = Ωt = 2πFt
u2 = um sin(x-2π/3)
u3 = um sin(x-4π/3)
Các linh kiện công suất được giả thiết là lý tưởng, hoạt động ở 2 trạng thái: đóng (điện
trở giữa 2 cực chính bằng 0, điện áp rơi bằng 0), ngắt (điện trở giữa 2 cực chính bằng ∞).
4.3.1. Chỉnh lưu 3 pha mạch tia không điều khiển
Xét trường hợp tải R-L-E và giả sử có thể bỏ qua tổng trở của nguồn
Hình 4.1: Chỉnh lưu 3 pha mạch tia không điều khiển tải thuần trở.
Chú ý chiều dương điện áp được qui ước như sau: + → -
Giáo trình thí nghiệm điện tử công suất Trang 30
Sưu t m b i: www.daihoc.com.vn
Bài 4: Lập trình mô phỏng mạch chỉnh lưu bằng Matlab
a. Chương trình mẫu 1:
function [i_d,u_d]=cl_diode_RLE(u,r,l,e,F)
% cl_diode_RLE(u,r,l,e,F) mô phỏng mạch chỉnh lưu tia 3 pha không điều khiển dùng
% diode, tải R-L-E, tính điện áp và dòng điện chỉnh lưu trên tải, vẽ đồ thị của các đại lượng
% này với cùng thang đo trên trên trục góc pha x = wt = 2πFt, w là tần số góc của nguồn 3
% pha. Đối số vào (input argument) u là giá trị hiệu dụng của điện áp nguồn, r và l giá trị
% của điện trở và cuộn dây trên tải, e sức điện động trên tải hoặc nguồn dc trên tải, F là tần
% số của điện áp nguồn. Đối số ra (Output argument) i_d là dòng điện qua tải , u_d là điện
% áp trên tải. Các đồ thị được vẽ theo biến x = wt . Vì giá trị của dòng điện rất nhỏ so với
% điện áp, nên để có thể quan sát dạng sóng của dòng điện tốt hơn, trước khi vẽ đồ thị, dòng
% điện đã được nhân lên từ 3 đến 10 lần so với giá trị thật.
global R L E f u_m % Khai báo biến toàn cục.
if nargin < 4
error('Requires 4 or 5 input arguments.')
elseif nargin >= 4
R=r;L=l;E=e; % Gán đối số vào cho các biến toàn cục.
u_m=sqrt(2)*u; % Tính biên độ điện áp nguồn 3 pha.
% Khai báo vector biến góc pha x, x=wt.
x1=[0:0.01:pi/6];x2=[pi/6+0.01:0.01:5*pi/6];
x3=[5*pi/6+0.01:0.01:9*pi/6];x4=[9*pi/6+0.01:0.01:13*pi/6];
x=[x1 x2 x3 x4];
% Khai báo điện áp nguồn điện 3 pha.
u_1=u_m*sin(x);
u_2=u_m*sin(x-2*pi/3);
u_3=u_m*sin(x-4*pi/3);
% Mặc định biến tần số f =50, khi không có đối số vào F.
if nargin==4
f=50;
else
f=F;
end
% Tính dòng điện tải bằng cách sử dụng hàm ode15s để giải phương
dt
did
% trình vi phân ud = Rid + L + E, nếu L khác 0.
if L==0
i_d1=(u_m*sin(x1-4*pi/3)-E)/R;i_d2=(u_m*sin(x2)-E)/R;
i_d3=(u_m*sin(x3-2*pi/3)-E)/R;i_d4=(u_m*sin(x4-4*pi/3)-E)/R;
i_d=[i_d1 i_d2 i_d3 i_d4];
else
[k_1,id1]=ode15s('phuongtrinh3',[0:0.01:pi/6],u_m/(R+2*pi*f*L));
[k_1,id2]=ode15s('phuongtrinh1',[pi/6+0.01:0.01:5*pi/6],…
id1(length(id1)));
[k_1,id3]=ode15s('phuongtrinh2',[5*pi/6+0.01:0.01:9*pi/6],…
id2(length(id2)));
[k_1,id4]=ode15s('phuongtrinh3',[9*pi/6+0.01:0.01:13*pi/6],…
id3(length(id3)));
i_d=[id1' id2' id3' id4'];
end
Giáo trình thí nghiệm điện tử công suất Trang 31
Sưu t m b i: www.daihoc.com.vn
Bài 4: Lập trình mô phỏng mạch chỉnh lưu bằng Matlab
i_d3=3*i_d; %Tăng thang đo của dòng điện lên từ 3 đến 10 lần.
for n=1:length(x)
if (x(n)<=pi/6) % Giả sử tại thời điểm t=0, D3 đóng
u_d(n)=u_3(n);
u_v1(n)=(u_1(n)-u_3(n));
i_v1(n)=0;
elseif (x(n)>pi/6)&(x(n)<=5*pi/6) % D1 đóng.
u_v1(n)=0;
u_d(n)=u_1(n);
i_v1(n)=i_d(n);
elseif (x(n)>5*pi/6)&(x(n)<=9*pi/6) % D2 đóng.
u_v1(n)=u_1(n)-u_2(n);
u_d(n)=u_2(n);
i_v1(n)=0;
elseif (9*pi/6<x(n)&x(n)<=13*pi/6) % D3 đóng
u_d(n)=u_3(n);
u_v1(n)=(u_1(n)-u_3(n));
i_v1(n)=0;
end
end;
% Vẽ đồ thị của điện áp nguồn 3 pha, điện áp và dòng điện tải, điện áp và % dòng điện
trên diode D1
subplot(311);
plot(x,u_1,'r',x,u_2,'g',x,u_3,'b');
grid on
xlabel('x'),ylabel('u');
legend('u_1','u_2','u_3');
subplot(312);
plot(x,u_d,'b',x,i_d3,'r');
grid on
xlabel('x'),ylabel('u_d i_d');
legend('u_d','3*i_d');
subplot(313);
plot(x,u_v1,'b',x,10*i_v1,'r');
grid on
xlabel('x'),ylabel('u_v_1 i_v_1');
legend('u_v_1','10*i_v_1');
% Vẽ lại dạng sóng điện áp và dòng điện tải trên một cửa sổ đồ họa
% riêng.
figure('Color','w');
plot(x,u_d,'b',x,i_d3,'r');
grid on
xlabel('x'),ylabel('u_d i_d');
legend('u_d','3*i_d');
end;
function ham=phuongtrinh1(x,i)
Giáo trình thí nghiệm điện tử công suất Trang 32
Sưu t m b i: www.daihoc.com.vn
Bài 4: Lập trình mô phỏng mạch chỉnh lưu bằng Matlab
% Định nghĩa phương trình vi phân cho hàm ode23s.
global u R L E f u_m
ham=(-i(1)*R/L+ u_m*sin(x)/L-E/L)/(2*pi*f);
function ham=phuongtrinh2(x,i)
% Định nghĩa phương trình vi phân cho hàm ode23s
global u R L E f u_m
ham(1)=(-i(1)*R/L+ u_m*sin(x-2*pi/3)/L-E/L)/(2*pi*f);
function ham=phuongtrinh3(x,i)
% Định nghĩa phương trình vi phân cho hàm ode23s
global u R L E f u_m
ham(1)=-i(1)*R/(2*pi*f*L)+ u_m*sin(x-4*pi/3)/(2*pi*f*L)-E/(2*pi*f*L);
b. Câu hỏi:
1. Hoàn thành các khoảng trống trong hệ phương trình mô tả trạng thái mạch điện
(hình 4.1) sau đây:
+ Khi 0 < x ≤ π/6 và 9π/6 <x ≤ 2π (D3 dẫn, D1, D2 ngắt):
i = …… ; id D1 = …….; iD2 =…….; ud = …….
+ Khi π/6 < x ≤ 5π/6 ( D1 dẫn, D2 , D3 ngắt):
id = …… ; iD3 = …….; iD2 =…….; u = ……..d
+ Khi 5π/6 < x ≤ 9π/6 ( D2 dẫn, D , D1 3 ngắt):
id =….. ; iD1 = …..; iD3 = ….; ud = …..
Quan hệ giữa dòng điện tải id và điện áp trên tải ud: i = ……d
Điện áp trên các diode, ví dụ D1:
+ uD1 = ….. khi D1 dẫn ( π/6 < x ≤ 5π/6)
+ uD1 = …... khi D1 ngưng dẫn.
2. Vẽ lưu đồ thuật toán của chương trình mô phỏng cl_diode_RLE (chương
trình mẫu 1).
3. Chạy chương trình MATLAB cl_diode_RLE với điện áp hiệu dụng của nguồn 3
pha là 220V, điện trở tải là R=10 Ω, E=0V, F=50Hz, lần lượt với các giá trị L khác nhau:
L=0H, L=0.001H, L=0.01H và L=0.1H. Nhận xét (so sánh các trường hợp L khác nhau
và so với lý thuyết).
4. Mở PSIM, ráp mạch như hình 4.1 và chạy chương trình mô phỏng trên PSIM
lần lượt với các thông số của R-L-E như câu 4.1.3. So sánh kết quả với câu 3.1.3 và cho
nhận xét. (Nhớ mắc thêm các ampere kế và volt kế vào các vị trí cần đo dòng điện và
điện áp).
Giáo trình thí nghiệm điện tử công suất Trang 33
Sưu t m b i: www.daihoc.com.vn
Bài 4: Lập trình mô phỏng mạch chỉnh lưu bằng Matlab
4.3.2. CHỈNH LƯU 3 PHA MẠCH TIA CÓ ĐIỀU KHIỂN
Xét trường hợp tải R_L_E và giả sử có thể bỏ qua tổng trở của nguồn.
Hình 4.2: Chỉnh lưu 3 pha mạch tia có điều khiển tải R_L_E.
Chú ý chiều dương điện áp được qui ước như sau: + → -
a. Chương trình mẫu 2:
function [i_d,u_d]=cl_diode_RLE_dk(u,r,l,e,al,F)
% cl_diode_RLE_dk(u,r,l,e,al,F) mô phỏng mạch chỉnh lưu tia 3 pha có điều khiển dùng
% diode, tải R-L-E, tính điện áp và dòng điện chỉnh lưu trên tải, vẽ đồ thị của các đại lượng
% này với cùng thang đo trên trên trục góc pha x = wt = 2*pi*f*t, w là tần số góc của
% nguồn điện 3 pha. Đối số vào (input argument) u là giá trị hiệu dụng của điện áp
nguồn, r
% và l là giá trị của điện trở và cuộn dây trên tải, e sức điện động trên tải hoặc nguồn dc
% trên tải, F là tần số của điện áp nguồn. Đối số ra (Output argument) i_d là dòng điện qua
% tải , u_d là điện áp trên tải. Các đồ thị được vẽ theo biến x . Vì giá trị của dòng điện rất
% nhỏ so với điện áp, nên để có thể quan sát dạng sóng của dòng điện tốt hơn, trước khi vẽ
% đồ thị, dòng điện đã được tăng lên từ 3 đến 10 lần so với giá trị thật.
global R L E a f u_m % Khai báo biến toàn cục.
if nargin < 5
error('Requires 5 or 6 input arguments.')
elseif nargin >= 5
R=r;L=l;E=e;a=al; %Gán giá trị các biến theo giá trị của các đối số vào.
u_m=sqrt(2)*u; % Tính biên độ của điện áp nguồn.
% Khai báo biến góc pha x=wt=2*pi*t, t là thời gian.
x1=[0:0.01:pi/6+a];x2=[pi/6+0.01+a:0.01:5*pi/6+a];
x3=[5*pi/6+0.01+a:0.01:9*pi/6+a];x4=[9*pi/6+0.01+a:0.01:13*pi/6];
x=[x1 x2 x3 x4];
% Khai báo điện áp nguồn 3 pha.
u_1=u_m*sin(x);
u_2=u_m*sin(x-2*pi/3);
u_3=u_m*sin(x-4*pi/3);
% Gán giá trị mặc định cho biến tần số .
if nargin==4
Giáo trình thí nghiệm điện tử công suất Trang 34
Sưu t m b i: www.daihoc.com.vn
Bài 4: Lập trình mô phỏng mạch chỉnh lưu bằng Matlab
f=50;
else
f=F;
end
% Tính dòng điện qua tải.
if L==0
i_d1=(u_m*sin(x1-4*pi/3)-E)/R;i_d2=(u_m*sin(x2)-E)/R;
i_d3=(u_m*sin(x3-2*pi/3)-E)/R;i_d4=(u_m*sin(x4-4*pi/3)-E)/R;
i_d=[i_d1 i_d2 i_d3 i_d4];
else
[k_1,id1]=ode23s('phuongtrinh3',[0:0.01:pi/6+a],u_m/(R+2*pi*f*L));
[k_1,id2]=ode23s('phuongtrinh1',[pi/6+0.01+a:0.01:5*pi/6+a],id1(length(id1)));
[k_1,id3]=ode23s('phuongtrinh2',[5*pi/6+0.01+a:0.01:9*pi/6+a],id2(length(id2)));
[k_1,id4]=ode23s('phuongtrinh3',[9*pi/6+0.01+a:0.01:13*pi/6],id3(length(id3)));
i_d=[id1' id2' id3' id4'];
end
for k=1:length(i_d) % Nếu giá trị âm thì cho bằng zero.
if i_d(k)<0
i_d(k)=0;
end
end
i_d3=3*i_d; %Tăng thang đo của dòng điện lên 3 lần, để dễ nhìn thấy trên đồ thị.
for n=1:length(x)
if (x(n)<=pi/6+a) % Giả sử tại thời điểm t=0, D3 đóng
u_d(n)=u_3(n);
u_v1(n)=(u_1(n)-u_3(n));
i_v1(n)=0;
elseif (x(n)>pi/6+a)&(x(n)<=5*pi/6+a) % D1 đóng.
u_v1(n)=0;
u_d(n)=u_1(n);
i_v1(n)=i_d(n);
elseif (x(n)>5*pi/6+a)&(x(n)<=9*pi/6+a) % D2 đóng.
u_v1(n)=u_1(n)-u_2(n);
u_d(n)=u_2(n);
i_v1(n)=0;
elseif (9*pi/6+a<x(n)&x(n)<=13*pi/6) % D3 đóng
u_d(n)=u_3(n);
u_v1(n)=(u_1(n)-u_3(n));
i_v1(n)=0;
end
end;
% Vẽ đồ thị
subplot(311);
plot(x,u_1,'r',x,u_2,'g',x,u_3,'b');
grid on
xlabel('x'),ylabel('u');
legend('u_1','u_2','u_3');
subplot(312);
Giáo trình thí nghiệm điện tử công suất Trang 35
Sưu t m b i: www.daihoc.com.vn
Bài 4: Lập trình mô phỏng mạch chỉnh lưu bằng Matlab
plot(x,u_d,'b',x,i_d3,'r');
grid on
xlabel('x'),ylabel('u_d i_d');
legend('u_d','3*i_d');
subplot(313);
plot(x,u_v1,'b',x,10*i_v1,'r');
grid on
xlabel('x'),ylabel('u_D_1 i_D_1');
legend('u_D_1','10*i_D_1');
end;
b. Câu hỏi:
1. Hoàn thành các khoảng trống trong hệ phương trình mô tả trạng thái mạch điện
(hình 3.1) sau đây:
+ Khi 0 < x ≤ π/6 + α và 9π/6 + α <x ≤ 13π/6 (D3 dẫn, D1, D2 ngắt):
i = …… ; id D1 = …….; iD2 =…….; ud = …….
+ Khi π/6 + α < x ≤ 5π/6 + α ( D1 dẫn, D2 , D3 ngắt):
id = …… ; iD3 = …….; iD2 =…….; u = ……..d
+ Khi 5π/6 + α < x ≤ 9π/6 + α ( D2 dẫn, D1 , D3 ngắt):
id =….. ; iD1 = …..; iD3 = ….; ud = …..
Quan hệ giữa dòng điện tải id và điện áp trên tải ud: i = ……d
Điện áp trên các diode, ví dụ D1:
+ uD1 = ….. khi D1 dẫn ( π/6 + α < x ≤ 5π/6 + α )
+ uD1 = …... khi D1 ngưng dẫn.
2. Chương trình mẫu 1 cl_diode_RLE khác với chương trình mẫu 2 phần nào?
3. Chạy chương trình MATLAB cl_diode_RLE_dk với điện áp hiệu dụng của
nguồn 3 pha là 220V, điện trở tải là R=10 Ω, E=0V, α = π/4 rad, F=50Hz, lần lượt với
các giá trị L khác nhau: L=0H, L=0.001H, L=0.01H và L=0.1H. Nhận xét (so sánh các
trường hợp L khác nhau và so với lý thuyết).
4. Chạy chương trình MATLAB cl_diode_RLE_dk với điện áp hiệu dụng của
nguồn 3 pha là 220V, điện trở tải là R=10 Ω, E=0V, L=0.01H, F=50Hz, lần lượt với các
giá trị α khác nhau: α = 0 rad, α = π/4 rad, α = π/3 rad . Nhận xét (so sánh các trường
hợp α khác nhau và so với lý thuyết).
5. Mở PSIM, ráp mạch như hình 4.2 (phải thêm vào mạch tạo xung kích) và chạy
chương trình mô phỏng trên PSIM lần lượt với các thông số của R-L-E như câu 4.2.4. So
sánh kết quả với câu 4.2.4 và cho nhận xét. (Nhớ mắc thêm các ampere kế và volt kế vào
các vị trí cần đo điện áp và dòng điện).
Giáo trình thí nghiệm điện tử công suất Trang 36
Sưu t m b i: www.daihoc.com.vn
Bài 4: Lập trình mô phỏng mạch chỉnh lưu bằng Matlab
Trường hợp có hiện tượng trùng dẫn tải R_L và cảm kháng của nguồn LC không thể
bỏ qua (LC ≠ 0).
Hình 4.3: Chỉnh lưu 3 pha mạch tia có điều khiển tải R_L, L ≠ 0.C
Chú ý chiều dương điện áp được qui ước như sau: + → -
Câu hỏi:
6. Hiện tượng trùng dẫn là gì?
7. Mở PSIM, lắp ráp mạch như hình 4.3 (phải thêm vào mạch tạo xung kích mắc
thêm các ampere kế và volt kế vào các vị trí cần đo dòng điện và điện áp) và chạy
chương trình mô phỏng trên PSIM lần lượt với các thông số:
= 0.001 H.R=10, L= 0.01 H, α = π/3 rad, LC
So sánh kết quả với câu 4.2.4 và cho nhận xét.
Giáo trình thí nghiệm điện tử công suất Trang 37
Sưu t m b i: www.daihoc.com.vn
Bài 4: Lập trình mô phỏng mạch chỉnh lưu bằng Matlab
4.4. TÀI LIỆU THAM KHẢO:
[1]. Các bài giảng và giáo trình ĐIỆN TỬ CÔNG SUẤT – Bộ Môn Viễn Thông & Kỹ
thuật Điều khiển - Khoa công Nghệ Thông Tin & Truyền thông – ĐHCT.
[2]. Các bài giảng và giáo trình CAD – Bộ Môn Viễn Thông & Kỹ thuật Điều khiển -
Khoa công Nghệ Thông Tin & Truyền thông – ĐHCT.
[3]. NGUYỄN CHÍ NGÔN - Giáo trình THIẾT KẾ MÔ PHỎNG MẠCH VÀ VẼ MẠCH
IN - Bộ Môn Viễn Thông & Kỹ thuật điều khiển - Khoa công Nghệ Thông Tin & Truyền
thông – ĐHCT – 2003.
[4]. NGUYỄN VĂN NHỜ - GIÁO TRÌNH ĐIỆN TỬ CÔNG SUẤT I – NXB Đại học
Quốc gia TP HCM – 2002.
[5]. TRƯƠNG VĂN TÁM - MẠCH ĐIỆN TỬ – Giáo trình – Bộ Môn Viễn Thông & Kỹ
thuật Điều khiển - Khoa công Nghệ Thông Tin & Truyền thông – ĐHCT – 2001.
[6].M. BIALKO, R. CRAMPAGNE, D. ANDREU – BASIC METHODS FOR
MICROCOMPUTER AIDED ANALYSIS OF ELECTRONIC CIRCUITS –Prentice
Hall – 1995.
www.powersimtech.com[7]. http://
[8]. http:// www.mathworks.com
[9]. http://www.vocw.edu.vn/content/m10373/latest/
[10]. http://www.electronicsworkbench.com/index.html
[11]. http://www.box.net/shared/rma8ut6x4s
Giáo trình thí nghiệm điện tử công suất Trang 38
Sưu t m b i: www.daihoc.com.vn
Bài 5: Mô phỏng mạch chỉnh lưu một pha có điều khiển bằng Psim
BÀI 5: MÔ PHỎNG MẠCH CHỈNH LƯU MỘT PHA CÓ ĐIỀU
KHIỂN BẰNG PSIM
5.1. MỤC ĐÍCH:
Dùng phần mềm PSIM để mô phỏng mạch chỉnh lưu điều khiển một pha nửa chu kỳ
và mạch chỉnh lưu điều khiển một pha hai nửa chu kỳ. So sánh với kết quả trong bài 3 và
bài 4. Từ đó củng cố được kiến thức về việc điều khiển đóng ngắt các linh kiện công suất
nói chung và mạch chỉnh lưu có điều khiển nói riêng. Đồng thời hình thành được
phương pháp và kỹ năng viết chương trình mô phỏng cũng như sử dụng các phần mềm
mô phỏng có sẵn.
5.2. KIẾN THỨC NỀN:
- Sinh viên tự ôn tập lý thuyết về mạch chỉnh lưu không điều khiển và có điều
khiển; một pha và ba pha [1], [4].
- Giả sử các linh kiện công suất được dùng là lý tưởng và đóng vai trò của một công
tắc (khi đóng điện thế giữa 2 cực bằng 0, khi ngắt dòng điện qua nó bằng 0).
- Phần mềm PSIM của Powersim Inc [6].
PSIM là một phần mềm đóng gói chuyên dùng cho việc mô phỏng mạch điện tử
công suất và điều khiển mô tơ. Nó có các ưu điểm là tốc độ nhanh, giao diện thân
thiện với người dùng và có chức năng xử lý hiển thị dạng sóng của tín hiệu. Bao
gồm 03 chương trình: chương trình vẽ sơ đồ mạch điện SIMCAD; chương trình
mô phỏng PSIM; chương trình xử lý và hiển thị dạng sóng SIMVIEW.
Một mạch điện được trình bày bởi PSIM gồm 04 khối: mạch công suất, mạch điều
khiển, cảm biến và các bộ điều khiển switch.
- Để mô phỏng một mạch điện hoặc một hệ thống điều khiển, ta tiến hành các bước sau:
Khởi động PSIM (Theo sự chỉ dẫn của giảng viên): Một giao diện mô phỏng
SIMCAD xuất hiện, như hình 5.1:
Giáo trình thí nghiệm điện tử công suất Trang 39
Sưu t m b i: www.daihoc.com.vn
Bài 5: Mô phỏng mạch chỉnh lưu một pha có điều khiển bằng Psim
Hình 5.1
Trên menu, từ File ta chọn New (thực hiện mạch điện mới) hoặc Open (để mở
project cũ đã lưu dưới dạng file có phần mở rộng là “.sch”).
Các thao tác cơ bản để thực hiện một mạch điện mới:
o Chọn linh kiện, nguồn tín hiệu và các thành phần khác từ Elements trên
menu hoặc trên thanh công cụ ở phía dưới màn hình ( nhấp chuột trái vào
phần tử muốn chọn. Sau đó nhấp chuột vào vị trí muốn đặt phần tử đó trên
cửa sổ thiết kế, có thể quay phần tử đã chọn từ Rotate trên menu Edit hoặc
nhấp chuột trái vào biểu tượng tương ứng trên menu bar).
o Thực hiện các đường mạch nối các linh kiện và các thành phần khác: chọn
Wire trên menu Edit hoặc biểu tượng tương ứng trên menu bar, sau đó rê
chuột giữa các điểm muốn nối.
o Đặt các tham số của các linh kiện: nhấp chuột trái vào biểu tượng “mũi tên”
trên menu bar, rồi nhấp chuột trái vào thành phần muốn đặt tham số, sau đó
chọn Attributes trên menu Edit (hoặc ấn phím tắt F4), một cửa sổ con hiện
ra, cho phép ta nhập các tham số cần thiết. Chú ý các tham số và đơn vị
tính của các linh kiện.
o Dán nhãn: chọn Label trên menu Edit (hoặc ấn phím tắt F2) , nếu cần.
o Chạy chương trình mô phỏng: chọn Run Simulation trên menu Simulate,
hoặc ấn phím tắt F8, hoặc nhấp chuột trên biểu tượng tương ứng trên menu
bar. Ở chế độ mặc định (Auto-Run SIMVIEW), một cửa sổ con “Data
Display Selection” hiện ra cho phép ta chọn các biến cần hiển thị đã liệt kê
sẵn (theo các thiết bị và điện áp có trong mạch điện). Nếu muốn hiển thị đồ
Quay Nối dây dẫn Dán nhãn
Chạy PSIM
Chạy SIMVIEW
Chọn phần tử
trong mạch
Cửa sổ thiết kế
Giáo trình thí nghiệm điện tử công suất Trang 40
Sưu t m b i: www.daihoc.com.vn
Bài 5: Mô phỏng mạch chỉnh lưu một pha có điều khiển bằng Psim
thị của một đại lượng (biến) nào đó, ta cần phải đặt thiết bị đo lường tướng
ứng vào vị trí đó trên mạch điện.
o Sinh viên cần tham khảo trước về PSIM trong các tài liệu [6].
5.3. THỰC HÀNH:
5.3.1. Mạch chỉnh lưu điều khiển một pha nửa chu kỳ:
a. Mở phần mềm PSIM và vẽ mạch chỉnh lưu một pha bán điều khiển hình 5.2:
Hình 5.2: Mạch chỉnh lưu điều khiển một pha nửa chu kỳ.
- Thiết lập các giá trị phù hợp.
- Vẽ lại trên bài phúc trình dạng sóng điện thế tải ud, dạng sóng dòng điện tải id.
- Giải thích dạng sóng ud, id.
- Dựa vào đồ thị dạng sóng điện áp tải, tính giá trị điện áp trung bình giữa 2
đầu tải
b. Thay đổi V1 để thay đổi góc kích α. Vẽ lại trên bài phúc trình dạng sóng ứng với
góc kích α= 2π/3 (V1 = 120 Volt).
c. Thiết lập L=0.05H. Vẽ lại trên bài phúc trình dạng sóng ud, id. So sánh với dạng
sóng ở câu a và giải thích.
Giáo trình thí nghiệm điện tử công suất Trang 41
Sưu t m b i: www.daihoc.com.vn
Bài 5: Mô phỏng mạch chỉnh lưu một pha có điều khiển bằng Psim
5.3.2. Mạch chỉnh lưu điều khiển một pha hai nửa chu kỳ:
a. Vẽ mạch chỉnh lưu điều khiển một pha hai nửa chu kỳ như sau (Hình 5.3):
Hình 5.3: Mạch chỉnh lưu điều khiển một pha hai nửa chu kỳ.
- Thiết lập các giá trị phù hợp.
- Vẽ lại trên bài phúc trình dạng sóng điện thế tải ud, dạng sóng dòng điện tải id.
- Giải thích dạng sóng ud, id.
b. Thay đổi V2 để thay đổi góc kích α. Vẽ lại trên bài phúc trình dạng sóng ứng với
góc kích α = π/3 (V2 = 120 Volt).
c. Thiết lập L = 0H. Vẽ lại trên bài phúc trình dạng sóng ud, id. So sánh với dạng
sóng ở câu a và giải thích.
Giáo trình thí nghiệm điện tử công suất Trang 42
Sưu t m b i: www.daihoc.com.vn
Bài 5: Mô phỏng mạch chỉnh lưu một pha có điều khiển bằng Psim
5.4. TÀI LIỆU THAM KHẢO:
[1]. Các bài giảng và giáo trình ĐIỆN TỬ CÔNG SUẤT – Bộ Môn Viễn Thông & Kỹ
thuật Điều khiển - Khoa công Nghệ Thông Tin & Truyền thông – ĐHCT.
[2]. Các bài giảng và giáo trình CAD – Bộ Môn Viễn Thông & Kỹ thuật Điều khiển -
Khoa công Nghệ Thông Tin & Truyền thông – ĐHCT.
[3]. NGUYỄN CHÍ NGÔN - Giáo trình THIẾT KẾ MÔ PHỎNG MẠCH VÀ VẼ MẠCH
IN - Bộ Môn Viễn Thông & Kỹ thuật điều khiển - Khoa công Nghệ Thông Tin & Truyền
thông – ĐHCT – 2003.
[4]. NGUYỄN VĂN NHỜ - GIÁO TRÌNH ĐIỆN TỬ CÔNG SUẤT I – NXB Đại học
Quốc gia TP HCM – 2002.
[5]. TRƯƠNG VĂN TÁM - MẠCH ĐIỆN TỬ – Giáo trình – Bộ Môn Viễn Thông & Kỹ
thuật Điều khiển - Khoa công Nghệ Thông Tin & Truyền thông – ĐHCT – 2001.
[6]. http:// www.powersimtech.com
http://www.vocw.edu.vn/content/m10373/latest/[7].
http://www.electronicsworkbench.com/index.html[8].
http://www.box.net/shared/rma8ut6x4s[9].
Giáo trình thí nghiệm điện tử công suất Trang 43
Sưu t m b i: www.daihoc.com.vn
Bài 6: Ổn áp một chiều
BÀI 6: ỔN ÁP MỘT CHIỀU
Tham gia thực hiện: KS. Trương Văn Tám
6.1. MỤC ĐÍCH:
Giúp cho sinh viên thấu hiểu nguyên lý hoạt động của các loại ổn áp DC, rèn luyện kỹ
năng thực hành, hình thành khả năng thiết kế và lắp ráp các loại ổn áp DC theo yêu cầu thực tế.
6.2. SƠ LƯỢC VỀ LÝ THUYẾT
Mạch ổn áp một chiều còn được gọi là mạch biến đổi DC-DC, đây là một mạch biến
đổi từ điện áp một chiều này thành điện áp một chiều khác.
Thông thường, người ta chia ổn áp một chiều ra làm 2 loại:
- Ổn áp tuyến tính,
- Ổn áp ngắt mở (switching regulator).
Dù là loại nào, một mạch ổn áp cũng phải đạt 2 chức năng:
- Ổn định điện áp ngõ ra khi điện áp ngõ vào thay đổi và khi dòng tải thay đổi.
- Giảm đến mức thấp nhất sóng dư ở ngõ ra.
6.2.1. Ổn áp tuyến tính
Trong bài thí nghiệm này ta khảo sát mạch ổn áp tuyến tính dạng nối tiếp. Sơ đồ khối
như sau:
C1: Tụ lọc ngõ vào
C2: Tụ lọc ngõ ra
Ổn áp
+
vi
-
vo
+
- RL
Hình 6.1
+ -AV
Công suất ổn áp
Kích
So sánh
Chuẩn
Lấy mẫu
C1
+
-
+vi
Chưa
ổn áp
C2
-
+
vo Đã ổn áp
RL
IL
Hình 6.2
Giáo trình thí nghiệm điện tử công suất Trang 44
Sưu t m b i: www.daihoc.com.vn
Bài 6: Ổn áp một chiều
- Công suất ổn áp: Thường là một transistor công suất lớn, hoạt động như một điện
trở thay đổi.
- So sánh: So sánh điện thế lấy mẫu và điện thế chuẩn để tạo thành điện thế điều khiển
VDK để điều khiển mạch kích tạo dòng kích cho công suất.
- Chuẩn: Tạo điện thế chuẩn Vref cho mạch so sánh (thường dùng zener).
- Lấy mẫu: Lấy một phần điện thế ngõ ra so sánh với điện thế chuẩn (điện thế lấy mẫu
thay đổi theo điện thế ngõ ra vo).
Nguyên tắc hoạt động: vo=vi-AV
Giả sử khi vo thay đổi (vì lý do nào đó), điện thế lấy mẫu thay đổi theo trong khi điện
thế chuẩn không đổi nên ngõ ra VDK của mạch so sánh thay đổi, điện thế VDK này điều
khiển mạch kích và công suất thay đổi độ hoạt động (chạy mạnh/chạy yếu) để thay đổi
A sao cho vV o ổn định.
Mạch căn bản có dạng:
R3
VR
R4
R2
Q1
Q2
Q3
R1
RL
IL
+
-
vo
C3
D
C2
C1
+
+
-
-
R
+
vi
Hình 6.3
Q1: Công suất ;
Q2: Thúc (kiểu darlington) ;
Q3: So sánh
Zener D: tạo điện thế chuẩn
R3, R4,VR: Lấy mẫu
C2: Giảm sóng dư ngõ ra
chạy thẳng và thường trực qua QDo dòng tải IL 1 nên Q1 phải có công suất lớn và
phải được giải nhiệt cẩn thận. Mạch thường có một điện trở R công suất lớn để chia bớt
dòng qua Q1
6.2.2. Ổn áp ngắt mở
- Tuy có rất nhiều dạng, nhưng đa số đều dùng phương pháp biến điệu độ rộng xung.
- Nguyên lý chung vẫn như mạch ổn áp tuyến tính nhưng thay mạch khuếch đại kích
bằng một mạch dao động tạo sóng vuông. Tín hiệu ra của mạch dao động kích vào
transistor công suất ổn áp (thường là BJT hoặc MOSFET công suất lớn), mức cao của
Giáo trình thí nghiệm điện tử công suất Trang 45
Sưu t m b i: www.daihoc.com.vn
Bài 6: Ổn áp một chiều
xung vuông làm transistor bảo hòa, mức thấp làm transistor ngưng. Như vậy công suất ổn
áp hoạt động như một chuyển mạch (switch).
- Dao động tạo xung vuông có thể là đa hài (công suất độc lập với mạch dao động)
hoặc thông dụng hơn là dao động blocking (công suất tham gia vào mạch dao động) do
cách ly được mass điện.
Công suất ổn áp
Dao động tạo
xung vuông
So sánh
Chuẩn
Lấy mẫu
Ci
+
-
+
vi
+ -AV
Co
-
+
vo
RL
IL
-
SW
vi vo
vo
0
Tx
T
⇒
Hình 6.4
- Khi chưa mắc tụ lọc ngõ ra, v0 có dạng xung với biên độ đỉnh bằng vi khi SW ở
trạng thái ON và v0=0 khi SW ở trạng thái OFF. Trị trung bình của v0 là
Ta thấy: Để thay đổi trị trung bình ngõ ra v
T
T
vv x
io =
o ta có thể:
- Thay đổi thời gian SW ở trạng thái ON (Transistor dẫn bảo hòa)
- Thay đổi tần số của mạch dao động (Tức thay đổi chu kỳ T)
- Hoặc thay đổi cả hai
Thực tế, để tiện việc thiết kế và kiểm soát, thường người ta giữ nguyên tần số dao động
(thực tế trong máy thu hình, monitor máy tính…. Người ta dùng xung quét ngang đưa về
Giáo trình thí nghiệm điện tử công suất Trang 46
Sưu t m b i: www.daihoc.com.vn
Bài 6: Ổn áp một chiều
để giữ cho tần số dao động bằng với tần số quét ngang), tín hiệu lấy mẫu chỉ làm thay đổi
độ rộng của xung vuông tức thay đổi thời gian dẫn-ngưng của transistor công suất, tức Tx.
- Để ổn định vo, thí dụ khi vi cao người ta giảm Tx, khi vi giảm người ta tăng Tx.
- Mạch thường được thiết kế ở tần số khá cao (hơn 10KHz) nên tụ lọc ngõ ra không
cần lớn mà vẫn bảo đảm được việc giảm tối đa sóng dư (vo gần lý tưởng).
- Để tạo ra nhiều loại điện áp khác nhau, nhất là cách ly được mass điện và mass máy
(chống giật), người ta thường thiết kế bộ nguồn có biến áp xung. Tùy theo tần số hoạt động
của mạch và số vòng cuộn sơ cấp, thứ cấp mà ta có được các điện áp khác nhau theo yêu cầu.
+
-
B1
D
+
-
B2
D
SW
B+
OSC
Hình 6.5
6.3. PHẦN THỰC HÀNH
6.3.1. Ổn áp tuyến tính
Mạch dùng thực tập có dạng:
R4
VR
R5
R3
Q1
Q2
Q3
R1
RL
IL
+
-
voCo
D
C
Ci
+
+
-
-
+
vi
+ vo
R2
1,8K
2200µF
2200µF
100µF
100K
560Ω 1K
1K
2,2K
Hình 6.6
Với vi được cấp từ một nguồn thay đổi bên ngoài
a/ Giải thích vắn tắt nguyên lý hoạt động của mạch (khi vi và I thay đổi)L
b/ Cấp vI = +18V, đo điện thế ngõ ra v , chỉnh Vo R theo hai chiều. Nhận xét và giải thích.
Giáo trình thí nghiệm điện tử công suất Trang 47
Sưu t m b i: www.daihoc.com.vn
Bài 6: Ổn áp một chiều
c/ Chỉnh VR để vo=+12V, cho vi thay đổi từ +15V →+20V, đo vo, lập bảng theo mẫu
sau và vẽ đồ thị vo=f(vi). Nhận xét.
Vi +15V +16V +17V +18V +19V +20V
vo
d/ Cấp vi=+18V, Đo vo khi thay đổi I (bằng cách thay đổi RL L)
RL R1(100Ω)R2(50Ω) R3(100/3Ω) R4(25Ω)
IL
vo
Vẽ đồ thị vo=f(I ). Nhận xét.L
e/ Không mắc tụ C vào mạch, quan sát sóng dư ngõ ra. Lập lại thí nghiệm. Khi mắc tụ
C vào mạch. Nhận xét và giải thích.
f/ Giả sử không mắc Co vào mạch, vo bị ảnh hưởng gì? Giải thích?
Giáo trình thí nghiệm điện tử công suất Trang 48
Sưu t m b i: www.daihoc.com.vn
Bài 6: Ổn áp một chiều
6.3.2. Ổn áp ngắt mở:
Mạch thực hành hình 6.7
Ghi chú quan trọng:
* Trong mạch có 2 mass, một mass điện và 1 mass máy. Sinh viên khi làm thực tập phải
thật cẩn thận, tránh bị điện giật.
* Trong bài thực tập dùng SCR và E-MOSTFET kênh N với sơ đồ chân như sau:
SCR K794
G D S
+300V
7 8
5
9
B1
100μF/
100V
+
-
RL1
47K/2W
272/1K
B2
+
-
RL2
10
11
13
15
4
3
2
1
5
6
7
8
+
-
.001
1KΩ
47Ω
47K
.33Ω/2W
K794
47K/2W
47K/2W
100Ω
3
272/1K
.1
1KΩ
Vz=18V
1
100μF/
25V
+
-
1MΩ100p
.22
100K
3.3K
.KA3842
out
Vcc
18K
5K
47Ω
22K.0022
47Ω
.1
220VAC
+
-
C1
+
-
+
-
Hình 6.7
Giáo trình thí nghiệm điện tử công suất Trang 49
Sưu t m b i: www.daihoc.com.vn
Bài 6: Ổn áp một chiều
6.3.2.1. Vi mạch KA3842 có sơ đồ chân:
7 Vcc
5
RT/C
IC KA3842 là IC dao động điều khiển mạch nguồn Switching được sử dụng rất nhiều
trong các mạch nguồn monitor máy tính. IC này hoạt động theo kiểu biến điệu độ rộng
xung (pulse width modulation). IC có khả năng tạo nguồn chuẩn Vref=+5V tại chân 8,
mạch so sánh cảm nhận về điện áp để khoá mạch biến điệu độ rộng xung bên trong. Chân
4 mắc R, C định tần số dao động, xung biến điệu độ rộng được thực hiện bởi mạch FF RS
cấp cho mạch khuếch đại Push-Pull thông qua cổng OR.
Khi mở máy, chân 7 được cấp nguồn từ điện thế 300V để khởi động mạch, sau đó
điện thế cảm ứng lấy từ cuộn 1-3 sẽ đuợc chỉnh lưu để cấp nguồn ổn định cho IC3842.
Cuộn 1-3 còn được dùng để lấy mẫu ngõ ra để đưa về mạch so sánh (chân 1-2). Zener
18V và SCR giữ vai trò bảo vệ khi điện áp vượt quá cao.
6.3.2.2. Sinh viên khảo sát mạch và thực hiện các công việc sau:
1. Để hở công suất nguồn, khảo sát IC3842
a/ Đo điện áp DC chân 7 khi mạch hoạt động ổn định. Lúc này zener 18V và SCR
dẫn hay ngưng?
T
29V
5V SET
Vref RESET
8
INTERNAL
BIAS
LOGIC
2
1
3
4
GND
Vref
VFB
Comp
CS
Sense
UVLO
7
PWRVC
6
out
5
PWR
GND
OSCILLATOR
22V
+
-
T>
R
S
1/3
C.S Comp
½ Vref
ERROR Amp
1V
Hình 6.8
Giáo trình thí nghiệm điện tử công suất Trang 50
Sưu t m b i: www.daihoc.com.vn
Bài 6: Ổn áp một chiều
b/ Đo điện áp DC tại chân 2. Điện áp này dùng làm gì? Có thay đổi theo điện áp
ngõ ra B1 và B2 không? Tại sao?
c/ Quan sát và vẽ lại dạng sóng chân số 4
d/ Quan sát và vẽ lại dạng sóng tại ngõ ra (chân 6). Chỉnh biến trở 5K, dạng sóng
ngõ ra thay đổi như thế nào?
2. Nối công suất nguồn vào mạch
2
7.4
a/ Đo B1 khi RL = KΩ
b/ Thay đổi RL bằng cách không nối rồi nối lần lượt JP1, JP2, JP3, đo B1, lập bảng:
RL(KΩ)
B1
IL =
LR
B1
3
7.4
4
7.4
5
7.4
2
7.4
Vẽ đồ thị B1 theo I . Nhận xét?L
c/ Đo B1, chỉnh VR=5K. Nhận xét và cho biết chức năng của V .R
6.4. THIẾT BỊ THÍ NGHIỆM:
1) 01 mạch ổn áp tuyến tính (board nhỏ).
2) 01 mạch ổn áp ngắt mở (boad lớn).
3) 01 VOM.
4) 01 ocilloscope
6.5. TÀI LIỆU THAM KHẢO:
[1]. Giáo trình THÍ NGHIỆM ĐIỆN TỬ CÔNG SUẤT – Bộ Môn Viễn Thông & Kỹ
thuật Điều khiển - Khoa công Nghệ Thông Tin & Truyền thông – ĐHCT - 2001.
[2]. Các bài giảng và giáo trình ĐIỆN TỬ CÔNG SUẤT – Bộ Môn Viễn Thông & Kỹ
thuật Điều khiển - Khoa công Nghệ Thông Tin & Truyền thông – ĐHCT.
[3]. NGUYỄN VĂN NHỜ - GIÁO TRÌNH ĐIỆN TỬ CÔNG SUẤT I – NXB Đại học
Quốc gia TP HCM – 2002.
[4]. TRƯƠNG VĂN TÁM - MẠCH ĐIỆN TỬ – Giáo trình – Bộ Môn Viễn Thông & Kỹ
thuật Điều khiển - Khoa công Nghệ Thông Tin & Truyền thông – ĐHCT – 2001.
[5]. CYRIL W. LANDER – POWERS ELETRONICS –McGraw-Hill, London – 1987.
[6]. Zainal Salam – POWER ELECTRONICS AND DRIVES – Version 3 – UTM.JB –
2003
http://www.vocw.edu.vn/content/m10373/latest/[7].
Giáo trình thí nghiệm điện tử công suất Trang 51
Sưu t m b i: www.daihoc.com.vn
Bài 7: Điều khiển công suất AC
BÀI 7: ĐIỀU KHIỂN CÔNG SUẤT AC
7.1. MỤC ĐÍCH:
- Biết cách dùng Triac để điều khiển công suất tiêu thụ trên tải AC.
- Nắm được nguyên tắc tạo xung kích Triac và mối quan hệ giữa góc mở α với công
suất tiêu thụ trên tải.
7.2. SƠ LƯỢC LÝ THUYẾT:
- Triac là một linh kiện điều khiển không thể kích ngắt. Công dụng quan trọng của nó là điều
khiển công suất AC trên tải. Trong trường hợp này Triac đóng vai trò như một khóa điện tử.
Sơ đồ mạch điều khiển công suất AC như hình 7.1 :
Mạch tạo xung kích
VS
VG
IG
A2 A1
VD
Tải
VL
G
Hình 7.1
VS
IG
VL
t
t
t
α
Hình 7.2
Vì Triac dẫn cả 2 chiều nên chỉ có 2 trạng thái dẫn và khóa. Triac được kích đóng
(dẫn) bằng dòng điện IG và để đưa Triac từ trạng thái dẫn sang trạng thái khóa phải có 2
điều kiện là : I =0 và điện áp nguồn đổi chiều.G
Triac có thể được kích đóng trong 4 trường hợp sau :
a/. VD>0, VG>0, I >0G
b/. V >0, V <0, ID G G<0
c/. VD<0, VG>0, I >0G
<0, V <0, Id/. VD G G<0
Triac ít nhạy cảm nhất trong trường hợp c/.
Với VS là nguồn điện xoay chiều hình sin, công suất tiêu thụ phụ thuộc vào góc mở α
(hay góc trễ). Dạng sóng của điện áp nguồn V , dòng điện kích đóng IS G (hoặc điện áp
V được vẽ trong hình 7.2.), điện áp trên tải VG L
Giáo trình thí nghiệm điện tử công suất Trang 52
Sưu t m b i: www.daihoc.com.vn
Bài 7: Điều khiển công suất AC
- Sơ đồ mạch điều khiển công suất AC dùng Triac được trình bày trong hình 7.3 ở
cuối bài thí nghiệm này.
Lưu ý rằng, để xác định góc trễ và xung kích xuất hiện đúng thời điểm, mạch tạo
xung kích cần phải có thông tin về pha của điện áp nguồn.
=V- Trường hợp điện áp nguồn có dạng sin : VS Msinωt= V2 Ssinθ.
Với VM : giá trị cực đại,V : giá trị hiệu dụng,θ=ωt=2πftS
Điện áp hiệu dụng trên tải là :
∫
π
απ
2
2
2 2
VL=[ VS sin2
θdθ ]1/2
2
2sin α
π
1
Hay: VL=VS[ (π-α+ )]1/2
Ta thấy, khi α biến thiên từ 0->π thì VL biến thiên từ VS->0. Điều này chứng tỏ công
suất tiêu thụ trên tải phụ thuộc vào α.
7.3. CÂU HỎI VÀ THỰC HÀNH
A. Câu hỏi lý thuyết :
1/. Từ sơ đồ mạch tạo xung kích và mạch công suất hình 7.3 hãy cho biết chức năng
của các linh kiện sau đây:
U2, U3, U4, U5, D3, D4, D5, Q1, Q2, Q3, C3, C6 và R8 (VR 5K).
2/. Thông tin về pha của điện áp nguồn được lấy và xử lý như thế nào?
Giáo trình thí nghiệm điện tử công suất Trang 53
Sưu t m b i: www.daihoc.com.vn
Bài 7: Điều khiển công suất AC
B. Câu hỏi thực hành :
1. Mắc tải R (bóng đèn) vào mạch điều khiển công suất AC, lấy điểm đất (mass)
chung, dùng oscilloscope xem và vẽ lại dạng sóng tại các điểm : TP0, TP1, TP2, TP3,
TP4, TP5, TP6, TP7 (tất cả cùng một thang thời gian). Trong đó, TP5 được vẽ trên cùng
một đồ thị với TP2 và TP5 cũng được vẽ trên cùng một đồ thị với TP3 (các thang giá trị
của các đồ thị được vẽ như hình 7.4 ), so sánh và nhận xét.
- So sánh dạng sóng ở TP0 với TP2 và Tp4, từ đó suy ra Q2 và U3 tạo xung kích
đóng trong bán kỳ nào?
- So sánh dạng sóng ở TP0 với TP3 và TP6, từ đó suy ra Q3 và U4 tạo xung kích
đóng trong bán kỳ nào?
Giáo trình thí nghiệm điện tử công suất Trang 54
Sưu t m b i: www.daihoc.com.vn
Bài 7: Điều khiển công suất AC
TP1
t
TP3
TP5
t
TP9
t
TP7
t
TP6
t
TP2
TP5
t
Hình 7.4
2. Với tải R, dùng Oscilloscope quan sát điện áp trên tải, ước lượng góc mở, đo điện
áp hiệu dụng (hoặc dòng điện hiệu dụng) trên tải, lập bảng 1, nhận xét và so sánh với lý
thuyết.
L
L
R
V
P
2
=
α
VL
00
300
600
900
1200
1500
1800
Hình 7.5
Giáo trình thí nghiệm điện tử công suất Trang 55
Sưu t m b i: www.daihoc.com.vn
Bài 7: Điều khiển công suất AC
3. Mắc tải R_L vào mạch điều khiển công suất AC, dùng oscilloscope xem và vẽ lại
dạng sóng điện áp trên tải, so sánh với trường hợp tải trở, giải thích.
là điện áp giữa 2 đầu R) . Nhận xét.4. Với tải R_L, lặp lại câu 2 (chú ý: VL
7.4. THIẾT BỊ THÍ NGHIỆM:
1) 01 board thí nghiệm (board lớn).
2) 01 tải R-L.
3) 01 tải motor.
4) 01 oscilloscope.
5) 01 VOM.
7.5. TÀI LIỆU THAM KHẢO:
[1]. Giáo trình THÍ NGHIỆM ĐIỆN TỬ CÔNG SUẤT – Bộ Môn Viễn Thông & Kỹ
thuật Điều khiển - Khoa công Nghệ Thông Tin & Truyền thông – ĐHCT - 2001.
[2]. Các bài giảng và giáo trình ĐIỆN TỬ CÔNG SUẤT – Bộ Môn Viễn Thông & Kỹ
thuật Điều khiển - Khoa công Nghệ Thông Tin & Truyền thông – ĐHCT.
[3]. NGUYỄN VĂN NHỜ - GIÁO TRÌNH ĐIỆN TỬ CÔNG SUẤT I – NXB Đại học
Quốc gia TP HCM – 2002.
[4]. TRƯƠNG VĂN TÁM - MẠCH ĐIỆN TỬ – Giáo trình – Bộ Môn Viễn Thông & Kỹ
thuật Điều khiển - Khoa công Nghệ Thông Tin & Truyền thông – ĐHCT – 2001.
[5]. CYRIL W. LANDER – POWERS ELETRONICS –McGraw-Hill, London – 1987.
[6]. Zainal Salam – POWER ELECTRONICS AND DRIVES – Version 3 – UTM.JB –
2003
http://www.vocw.edu.vn/content/m10373/latest/[7].
Giáo trình thí nghiệm điện tử công suất Trang 56
Sưu t m b i: www.daihoc.com.vn
Bài 8: Biến tần gián tiếp
BÀI 8: BIẾN TẦN GIÁN TIẾP
Tham gia thực hiện: KS Trần Lê Trung Chánh
8.1. MỤC ĐÍCH
Giúp sinh viên nắm được nguyên tắc hoạt động và một số ứng dụng của bộ biến tần
dùng nghịch lưu áp.
8.2. SƠ LƯỢC VỀ LÝ THUYẾT BIẾN TẦN
Biến tần dùng để chuyển đổi điện áp hoặc dòng điện xoay chiều ở đầu vào từ một tần
số này thành điện áp hoặc dòng điện có một tần số khác ở đầu ra. Biến tần được dùng để
điều khiển vận tốc động cơ xoay chiều theo phương pháp điều khiển tần số, theo đó tần
số của lưới nguồn sẽ đổi thành tần số biến thiên. Ngoài việc thay đổi tần số còn có sự
thay đổi tổng số pha. Từ nguồn lưới 1 pha, thông qua biến tần ta có thể mắc tải là một
động cơ ba pha. Bộ biến tần còn được sử dụng rộng rãi trong kỹ thuật nhiệt điện, chẳng
hạn như cung cấp năng lượng cho lò cảm ứng.
8.2.1. Phân loại
- Phân loại dựa vào tổng số pha ta có: biến tần 1 pha, 3 pha, m pha
- Phân loại dựa vào cấu trúc mạch điện và nguyên tắc hoạt động ta có: biến tần gián
tiếp dùng nghịch lưu áp, biến tần gián tiếp dùng nghịch lưu dòng và biến tần trực tiếp.
Trong bài này ta sẽ khảo sát biến tần gián tiếp dùng nghịch lưu áp. Biến tần trực tiếp
sẽ được thực hiện trong bài 9.
8.2.2. Cấu tạo:
(Xem sơ đồ nguyên lý hình 8.1)
Biến tần gián tiếp gồm có:
- Bộ chỉnh lưu : Có chức năng chỉnh điện áp xoay chiều với tần số cố định ở ngõ
vào. Bộ chỉnh lưu có nhiều dạng: mạch tia, mạch cầu, 1 pha hoặc 3 pha
- Mạch trung gian một chiều : gồm cuộn cảm Lf và tụ Cf dùng để làm phẳng điện áp
được chỉnh lưu, tạo ra một nguồn áp cung cấp cho bộ nghịch lưu.
- Bộ nghịch lưu: có thể là 1 pha hoặc 3 pha. Quá trình chuyển mạch của bộ nghịch
lưu áp thường là quá trình chuyển đổi cưỡng bức. Bộ nghịch lưu có chức năng biến
nguồn điện một chiều đã được chỉnh lưu thành nguồn điện xoay chiều mà tần số có thể
điều chỉnh được
- Mạch tạo xung kích để điều khiển nghịch lưu áp:
Các bộ nghịch lưu áp thường được điều khiển theo kỹ thuật điều chế xung (PWM:
Pulse With Modulation) và qui tắc kích đóng đối nghịch
Giáo trình thí nghiệm điện tử công suất Trang 57
Sưu t m b i: www.daihoc.com.vn
Bài 8: Biến tần gián tiếp
~
-
-
~
Id1
f1
Lf
Cf
Id2
Ud2
f1
Hình 8.1
Mạch tạo
xung kích
Mạch
chỉnh lưu
Mạch nghịch
lưu
a. Bộ chỉnh lưu và mạch trung gian một chiều:
Chỉnh lưu bán kỳ không điều khiển (hình 8.2)
•
••
•
Lf
330μF/400V
.01μF/400V
AC110/50Hz
•
•
Lf
330μF/400V
•
• •
•
•
Pha
Pha
Pha
Dây trung hòa
(a) (b)
Hình 8.2: (a) 1 pha (b) 3 pha
Trong bài thí nghiệm này ta sử dụng nguồn điện 1 pha.
b. Bộ nghịch lưu áp
Bộ nghịch lưu áp 1 pha:
Bộ nghịch lưu áp dùng BJT mắc theo dạng mạch cầu (Hình 8.3.a) có 4 công
tắc (BJT) và 4 diode mắc đối song.
Xung kích được đưa vào điều khiển bộ nghịch lưu được cách ly bằng biến thế.
Giáo trình thí nghiệm điện tử công suất Trang 58
Sưu t m b i: www.daihoc.com.vn
Bài 8: Biến tần gián tiếp
1N5408 1N5408
•
Tải
•
•
-
•
1N5408 1N5408
+280VDC
•
••
(a)
C2939
10
C2939
10
C2939
10
C2939
10
Utả
i
S1, S2
S3, S4
+
-
(b)
Hình 8.3 (a) Bộ nghịch lưu áp 1 pha.
(b) Giản đồ kích đóng các công tắc và đồ thị áp tải.
Giáo trình thí nghiệm điện tử công suất Trang 59
Sưu t m b i: www.daihoc.com.vn
Bài 8: Biến tần gián tiếp
S1 S3 S5
S2S6S4
+
-
-
+
U
U/2
U/2
S1
S4
S3
S6
S5
S2
U11 U12 U13
•
J1 J2 J3• •
Hình 8.4 : Bộ nghịch lưu áp 3 pha
8.2.3. Phương pháp điều khiển bộ nghịch lưu áp :
Các bộ nghịch lưu áp thường được điều khiển dựa theo kỹ thuật điều chế độ rông xung
(PWM) và qui tắc kích đóng đối nghịch. Qui tắc kích đóng đối nghịch đảm bảo dạng áp
tải được điều khiển tuân theo giản đồ kích công tắc và kỹ thuật điều chế độ rộng xung có
tác dụng hạn chế tối đa các ảnh hưởng bất lợi của sóng hài bậc cao xuất hiện ở phía tải.
Dựa vào phương pháp thiết lập giản đồ kích đóng các công tắc trong bộ nghịch lưu áp,
ta có thể phân biệt các dạng điều chế độ rộng xung khác nhau như sau.
a. Phương pháp điều chế độ rộng sin (sin PWM)
Giản đồ kích đóng công tắc bộ nghịch lưu dựa trên cở sở so sánh 2 tín hiệu cơ bản :
sóng điều chế tần số cao và sóng điều khiển dạng sin.
Sóng điều chế có thể ở dạng tam giác. Sóng điều khiển mang thông tin về độ lớn trị
hiệu dụng và tần số sóng hài cơ bản của điện áp ở ngõ ra. Trong trường hợp bộ nghịch
lưu áp 3 pha, 3 sóng điều khiển của 3 pha phải tạo lệch nhau 1/3 chu kỳ của nó.
b. Phương pháp điều chế độ rộng xung vuông (Square PWM)
Sóng điều khiển có dạng chữ nhật, có chu kỳ không đổi trong mổi nữa chu kỳ.
Giáo trình thí nghiệm điện tử công suất Trang 60
Sưu t m b i: www.daihoc.com.vn
Bài 8: Biến tần gián tiếp
c. Phương pháp điều chế độ rộng xung tối ưu (Optimum PWM)
Ảnh hưởng của một số sóng hài bật thấp chứa trong điệnn áp ra có thể được khử bỏ
bằng phương pháp điều chế độ rộng xung tối ưu. Giản đồ kích đóng các công tắc được
thiết lập trên cơ sở phân tích hàm tối ưu theo các biến là góc kích đóng các linh kiện.
d. Phương pháp điều chế theo dòng điện
Giản đồ kích đóng các công tắc được xác định trên cơ sở so sánh dòng điện yêu cầu
của tải và dòng điện đo được.
e. Phương pháp điều rộng
Còn gọi là phương pháp điều chế độ rộng xung đơn, là trường hợp đặt biệt của
phương pháp điều chế độ rộng xung. Trong mổi nữa chu kỳ, áp ra chỉ có một xung điện
áp. Độ lớn điện áp cho tải được điều khiển bằng cách thay đổi độ rộng xung điện áp.
Phương pháp này chỉ áp dụng điều khiển bộ nghịch lưu áp 1 pha.
f. Phương pháp điều khiển theo biên độ
Gọi tắc là phương pháp điều biên. Phương pháp này đồi hỏi điện áp nguồn điều
khiển được. Các công tắc trong cặp công tắc cùng pha được kích đóng với thời gian bằng
nhau và bằng một nữa chu kỳ áp ra.
Bộ nghịch lưu áp ba pha điều khiển theo biên độ còn gọi là bộ nghịch lưu 6 bước
(six-step voltage inverter)
Trong bài này sử dụng vi điều khiển 89C51 để tạo xung điều khiển, nó được lập
trình cung cấp 3 tín hiệu điều khiển lệch pha 1200
ở 3 port P3.0, P3.1 và P3.2 và có thể
chọn một trong 3 tần số 40Hz, 50Hz, 100Hz cho dòng điện ra trên tải.
Sơ đồ chi tiết của bộ biến tần trong bài thí này được được in kèm theo board mạch
thí nghiệm.
8.2.4. Giới thiệu về biên tần SIEMENS G110
a. Giới thiệu chung
- Sinamics G110 là biến tần cho phép thay đổi tần số như mong muốn để điều khiển
động cơ AC 3 pha. Hiện dòng sản phẩm có nhiều model với công suất từ 120W đến
3KW. Model sử dụng trong bài thí nghiệm có công suất 2.2KW.
- Biến tần G110 là một hệ vi xử lý và điều khiển dùng công nghệ IGBT ( Isolated
Gate Bipolar Transistor). Sản phẩm có độ tin cậy cao và linh hoạt trong các ứng dụng. Việc
sử dụng phương pháp biến điệu độ rộng xung đặc biệt, với tần số xung có thể lựa chọn cho
phép motor hoat động thật yên tĩnh và nhẹ nhàng. Bên cạnh đó, với các tính năng bảo vệ
toàn diện giúp bảo vệ an toàn cho chính biến tần G110 và motor kết nối khi sử dụng.
- G110 có thể sử dụng theo hai phương thức điều khiển:
+ Điều khiển Analog – dùng mạch tương tự kết nối với các ngõ vào của G110.
+ Điều khiển USS – dùng chuẩn RS485.
Giáo trình thí nghiệm điện tử công suất Trang 61
Sưu t m b i: www.daihoc.com.vn
Bài 8: Biến tần gián tiếp
b. Sơ lược cấu tạo.
BOP
DIN10
U,V,W,PE
L1,L2/N
Hình 8.5: Hình dạng biến tần G110
- G110 với góc nhìn từ đỉnh (Hình 8.6).
+ L1, L2: nối với nguồn điện 220V.
+ PE (Protect Circuit): thường được nối với
mass của biến tần G110.
+ Led: dùng để hiện thị giúp người sử dụng
biết được trạng thái của G110.
+ DC+, DC-: ngõ ra điện thế 1 chiều.
+ U, V, W: Kết nối với động cơ 3 pha.
+ DIN 10: Các ngõ vào của G110.
DIN10
Hình 8.6
Giáo trình thí nghiệm điện tử công suất Trang 62
Sưu t m b i: www.daihoc.com.vn
Bài 8: Biến tần gián tiếp
- Sơ đồ khối của G110 (Hình 8.7):
Hình 8.7
c. Sử dụng
G110 có thể điều khiển động cơ bằng nhiều cách:
+ Thông qua các DIP trên G110
+ Keypad
+ PC (mode USS).
- Để điều khiển hoạt động của G110, người điều khiển phải nhập vào các tham
số (Parameter). G110 sẽ lấy giá trị các tham số này, tính toán và thực hiện điều khiển
tương ứng ở ngõ ra.
Giáo trình thí nghiệm điện tử công suất Trang 63
Sưu t m b i: www.daihoc.com.vn
Bài 8: Biến tần gián tiếp
Các tham số điều khiển:
- P0003: Cấp độ truy nhập các thông số.
1: Standard.
2: Extended.
3: Expert
4: Reserved
- P0010: Cài đặt chế độ chấp hành cho G110.
0: Ready
1: Quick Commissioning.
2: Inverter.
29: Download
30: Factory setting
- P0100: Europe / North America.
0: kw/50hz.
1: Hp/60hz.
2: kw/60hz.
- P0700: Chọn bộ điều khiển:
1: BOP (Basic Operation Panel)
2: Terminal / Digital input
3: USS Interface
Tên Chức năng
P0304 Điện thế định mức của động cơ
P0305 Dòng điện định mức của động cơ
P0307 Công suất định mức của động cơ
P0308 Hệ số công suất
P0310 Tần số hoạt động
P0311 Số vòng quay trong 1 phút
P0335 Chọn chế độ làm mát cho motor
P0640 Tham số về dòng quá tải cho phép
P1000 Lựa chọn tần số đặt trước
P1080 Tần số nhỏ nhất
P1082 Tần số lớn nhất
P1120 Thời gian tăng đến tần số lớn nhất
P1121 Thời gian giảm từ tần số lớn nhất về
0
P1300 Chọn chế độ điều khiển
P3900 Chọn kết thúc Quick
Commissioning
Sử dụng BOP để truy nhập vào các tham số tương đối đơn giản:
1. Nhấn để vào chọn các tham số.
2. Nhấn đến khi tham số cần hiệu chỉnh hiển thị trên màn hình.
3. Nhấn để hiển thị giá trị hiện tại của tham số.
4. Nhấn hoặc để chọn giá trị cần thiết lập.
5. Nhấn để chấp nhận giá trị vừa thay đổi.
6. Lặp lại từ bước 2 cho các thông số kế tiếp.
Giáo trình thí nghiệm điện tử công suất Trang 64
Sưu t m b i: www.daihoc.com.vn
Bài 8: Biến tần gián tiếp
8.3. CÂU HỎI VÀ THỰC HÀNH
A. Câu hỏi lý thuyết
1. Công suất của một dòng điện hình sin phụ thuộc vào tần số của nó như thế nào?
2. Tốc độ quay của một motor AC thay đổi theo tần số của nguồn cấp điện như thế nào?
3. Từ sơ đồ mạch hãy cho biết các xung điều khiển S1, S2, S3, S4, S5, S6 lệch pha
nhau như thế nào ?
4. Bộ biến tần gián tiếp dùng nghịch lưu áp khác với biến tần gián tiếp dùng nghịch
lưu dòng ở điểm nào?
B. Phần thực hành trên bộ biến tần dùng BJT công suất và mạch tạo xung kích
dùng vi điều khiển 89C51.
1. Mắc tải R(bóng đèn) vào mạch biến tần theo kiểu Y (đấu hình sao):
a. Chọn tần số 40Hz, dùng oscilloscope xem và vẽ lại dạng sóng xung điều khiển
S1 ( tại JH1), S3 (tại JH9) và S5 (tại JH4) từ đó cho biết phương pháp điều khiển là
phương pháp gì?
b. Thay đổi tần số (theo trình tự như sau: ngắt điện nguồn, ấn nút xả điện X,
mở nguồn điện lại, ấn nút chọn tần) đo điện áp hiệu dụng trên tải (trên một pha xác
định). Lập bảng :
Tần số (Hz) 40Hz 50Hz 100Hz
Vtải(V)
2
Ptải= V /Rtải
Cho nhận xét về sự phụ thuộc của công suất vào tần số.
c. Dùng oscilloscope xem và vẽ lại dạng sóng điện áp ra trên tải trên một pha
xác định (chú ý : dùng dây lấy tín hiệu cho oscilloscope có mạch giảm áp) , nhận xét.
2. Mắc tải R_L vào mạch biến tần theo kiểu Y, chọn tần số 40Hz, dùng
Oscilloscope xem và vẽ lại dạng sóng điện áp trên tải (trên một pha xác định)
3. Thay tải R_L bằng motor 3 pha, thay đổi tần số và quan sát tốc độ quay của
motor. Suy ra sự phụ thuộc của tốc độ quay vào tần số của nguồn điện cấp cho motor.
Lúc khởi động motor, nguồn cấp điện cho motor có tần số thấp hay cao? Tại sao?
Giáo trình thí nghiệm điện tử công suất Trang 65
Sưu t m b i: www.daihoc.com.vn
Bài 8: Biến tần gián tiếp
C. Phần thực hành trên bộ biến tần Siemens G110.
1. Điều khiển G110 từ các DIN
Điều khiển tốc độ và chiều quay động cơ từ mạch điện kết nối từ bên ngoài:
- Cài đặt các tham số:
+ P0700=2
+ P1000=2
- Tác động lên các SW ta sẽ điều khiển on/off và chiều quay của động cơ. Thay
đổi tần số bằng cách điều chỉnh biến trở.
* Sau khi motor hoạt động, nhấn giữ phím trong khoảng 2s để xem các thông
số của tải đang hoạt động: điện thế, tần số, dòng diện.
Yêu cầu:
Lập bảng thống kê sau:
Tần số 0 20 30 40 50
Điện áp
Cho nhận xét về mối quan hệ giữa điện áp ngõ ra, tốc độ động cơ với tần số
được điều chỉnh.
2. Điều khiển G110 từ BOP
Thực hiện cài đặt các thông số cho biến tần như sau:
P0003=1 // Cấp độ truy cập các tham số
P0010=1
P0100=0
P0304=220V
P0305=2.00A
P0307=0.75kw
P0310=50Hz
P0311=1390
P0700=1
P1000=1 chọn tần số setpoint từ MOP
P1080=0 Hz
Giáo trình thí nghiệm điện tử công suất Trang 66
Sưu t m b i: www.daihoc.com.vn
Bài 8: Biến tần gián tiếp
P1082=50 Hz
P1120=10
P1121=10
P3900=1
: Khởi động motor ( ON) Motor chạy với tần số 5Hz.
: Dừng Motor (OFF).
: Đảo chiều quay Motor.
: Nhấn giữ Motor sẽ tăng dần đến tần số đã đặt.( P1058 ) tần số hoạt động
motor tăng dần đến 5Hz.
ữ các thông số về motor trên nhưng ta thay đổi thêm một số tham số:- Vẫn gi
P0003=3
P0010=0
P1040=30 thay đổi tần số MOP.
P1058 = 20 thay đổi tần số JOG.
Thực hiện cài đặt lại 3 tham số:
P0700=1
P0719=0
P1000=1
: Khởi động motor ( ON) Motor chạy với tần số 30Hz.
: Dừng Motor (OFF).
: Đảo chiều quay Motor.
: Nhấn giữ Motor sẽ tăng dần đến tần số đã đặt.( P1058 ) tần số hoạt động
motor tăng dần đến 20Hz.
- Nhấn giữ trong khoảng 2-3s, sau đó nhấn tiếp từng lần để xem các thông số
hoạt động của motor. Muốn trở về mode các tham số thì ấn giữ trong khoảng 2-3s.
Yêu cầu:
- Cho nhận xét về hoạt động của động cơ, khi ta thay đổi tần số MOP và JOP.
- Cho biết ý nghĩa của 2 tham số MOP và JOP.
8.4. THIẾT BỊ THÍ NGHIỆM
1. Bộ biến tần dùng BJT và mạch kích dùng vi điều khiển 89C51.
2. Bộ biến tần Siemens G110.
3. 01 Osciloocope
4. 3 tải R_L
5. 01 VOM ( hoặc Ampere kiềm)
6. 01 motor 3 pha
Giáo trình thí nghiệm điện tử công suất Trang 67
Sưu t m b i: www.daihoc.com.vn
Bài 8: Biến tần gián tiếp
8.5. TÀI LIỆU THAM KHẢO:
[1]. Giáo trình THÍ NGHIỆM ĐIỆN TỬ CÔNG SUẤT – Bộ Môn Viễn Thông & Kỹ
thuật Điều khiển - Khoa công Nghệ Thông Tin & Truyền thông – ĐHCT - 2001.
[2]. Các bài giảng và giáo trình ĐIỆN TỬ CÔNG SUẤT – Bộ Môn Viễn Thông & Kỹ
thuật Điều khiển - Khoa công Nghệ Thông Tin & Truyền thông – ĐHCT.
[3]. NGUYỄN VĂN NHỜ - GIÁO TRÌNH ĐIỆN TỬ CÔNG SUẤT I – NXB Đại học
Quốc gia TP HCM – 2002.
[4]. TRƯƠNG VĂN TÁM - MẠCH ĐIỆN TỬ – Giáo trình – Bộ Môn Viễn Thông & Kỹ
thuật Điều khiển - Khoa công Nghệ Thông Tin & Truyền thông – ĐHCT – 2001.
[5]. CYRIL W. LANDER – POWERS ELETRONICS –McGraw-Hill, London – 1987.
[6]. Zainal Salam – POWER ELECTRONICS AND DRIVES – Version 3 – UTM.JB –
2003
http://www.vocw.edu.vn/content/m10373/latest/[7].
[8]. Tài liệu kèm theo thiết bị biến tần Siemens G110.
Giáo trình thí nghiệm điện tử công suất Trang 68
Sưu t m b i: www.daihoc.com.vn
Bài 9: Biến tần trực tiếp
BÀI 9: BIẾN TẦN TRỰC TIẾP
Tham gia thực hiện: ThS. Trần Thanh Hùng - 2001
9.1. MỤC ĐÍCH
Bộ biến tần trực tiếp (cycloconverter) tạo ra điện áp xoay chiều ở ngõ ra với trị hiệu
dụng và tần số điều khiển được, trị hiệu dụng và tần số điện áp ngõ ra luôn nhỏ hơn hiệu
dụng và tần số của điện áp nguồn. Bộ biến tần loại này được ứng dụng trong điều khiển
truyền động động cơ điện xoay chiều.
Bài thí nghiệm này khảo sát biến tần trực tiếp với nguồn điện xoay chiều một pha bao gồm:
- Khảo sát mạch tạo xung điều khiển, thông qua đó sinh viên nắm được phương
pháp và kỹ thuật tạo xung kích có thể thay đổi góc điều khiển.
- Khảo sát mạch công suất, thông qua đó sinh viên hiểu rõ hơn nguyên lý hoạt động
của bộ biến tần trực tiếp, hoạt động của linh kiện công suất (trong bài này ta dùng SCR);
xác định mối quan hệ giữa tần số và công suất, dạng sóng điện áp ra, trên các loại tải
khác nhau: tải thuần trở, tải R-L, tải R-L-C.
9.2. SƠ LƯỢC LÝ THUYẾT
Từ điện thế cung cấp xoay chiều hình sin với tần số 50Hz/60Hz, ta có thể tạo được
điện thế xoay chiều hình sin với tần số thay đổi được bằng cách “cắt từng đoạn” điện thế
cung cấp ghép lại sao cho điện thế trung bình có dạng hình sin. Biến tần hoạt động dựa
vào nguyên tắc này được gọi là biến tần trực tiếp.
Dựa vào hình 9.1 ta có thể thấy nếu điện thế cung cấp cho biến tần trực tiếp càng có
nhiều pha, thì điện thế ‘cắt được’ có giá trị trung bình càng gần với sóng sin mong muốn.
Để khảo sát, ta có thể chia biến tần thành 2 bộ phận: mạch công suất và mạch điều khiển.
9.2.1. Mạch công suất:
Hình 9.2 trình bày sơ đồ chi tiết mạch công suất của một biến tần trực tiếp hai pha.
Hai pha điện thế lệch pha nhau 1800
được tạo ra từ điện thế 1 pha bằng một biến thế có
điểm giữa. Hai SCR Q1 và Q2 hoạt động như 2 công tắc ”cắt” điện thế của 2 pha để tạo
thành bán kì dương của điện thế hình sin mong muốn (cung cấp cho tải). Ngược lại, 2 SCR
Q3 và Q4 sẽ tạo bán kì âm của điện thế mong muốn. Góc mở của các SCR phải thích hợp
để điện thế tạo ra có giá trị trung bình thay đổi theo qui luật hình sin (xem hình 9.1.b).
9.2.2. Mạch điều khiển (mạch tạo xung kích):
Để các SCR “cắt” điện thế cung cấp đúng vị trí, cần phải có một mạch điều khiển để
tạo nên các xung kích các SCR (các tín hiệu g1, g2, g3, và g4 trên hình 9.2).
Để điều khiển các SCR Q1 và Q2 cắt 2 pha điện thế tạo bán kì dương của điện áp
ngõ ra, ta có thể dùng mạch như trên hình 9.3. Đầu tiên một điện áp cùng pha với pha 1
được đổi thành xung vuông đảo. Điện áp này được dùng để điều khiển một mạch tích
phân để tạo thành một điện thế răng cưa có cùng tần số với điện thế pha 1. Điện thế răng
cưa này được đưa vào so sánh với điện thế răng cưa khác (ta khảo sát trong một chu kỳ, 1
Giáo trình thí nghiệm điện tử công suất Trang 69
Sưu t m b i: www.daihoc.com.vn
Bài 9: Biến tần trực tiếp
cạnh xuống và 1 cạnh lên) được tạo ra từ một mạch dao động tạo sóng sin có tần số rất
thấp gọi là tín hiệu điều khiển.
Điện thế mong muốn
Điện thế cung cấp
Điện thế ‘cắt’ được
V
a) Nguyên tắc hoạt động biến tần trực tiếp 1 pha
Điện thế pha1
Điện thế mong muốn
Điện thế pha2
V
Điện thế ‘cắt’ được
b) Nguyên tắc hoạt động biến tần trực tiếp 2 pha
Hình 9.1. Nguyên tắc hoạt động của biến tần trực tiếp
bằng cách ‘cắt từng đoạn’ điện thế cung cấp.
Ngõ ra của mạch so sánh thứ 1 được dùng để điều khiển Q1 trong khi ngõ ra của
mạch so sánh thứ 2 dùng để điều khiển Q2. Kết quả là góc mở các SCR Q1 và Q2 sẽ
giảm dần từ giá trị lớn nhất (ứng với điểm đầu của cạnh lên tín hiệu điều khiển, tín hiệu ở
TP3) đến giá trị nhỏ nhất (ứng với điểm cuối của cạnh lên) rồi sau đó tăng dần đến giá trị
lớn nhất (ứng với điểm cuối của cạnh xuống tín hiệu điều khiển). Như vậy điện thế ngõ ra
sẽ tăng dần từ giá trị nhỏ nhất, đạt cực đại ở điểm giữa tín hiệu răng cưa rồi giảm dần đến
giá trị thấp nhất.
Như vậy mạch ở hình 9.3 tạo được 1 bán kì dương của điện thế ngõ ra. Để điều
khiển bán kì còn lại, sinh viên tự tìm hiểu (xem phần CÂU HỎI và thực hành)
Giáo trình thí nghiệm điện tử công suất Trang 70
Sưu t m b i: www.daihoc.com.vn
Bài 9: Biến tần trực tiếp
g2
Q3
g4
g1Q2
Q1
R_Load
220V AC in
Giua
Pha1
g3
T2
1
4
5
6
8 Pha2
Q4
Hình 9.2. Mạch công suất biến tần trực tiếp 2 pha
9.3. CÂU HỎI VÀ THỰC HÀNH
α
V0
Mạch dao động
tạo sóng sin
Tới g1
Tới g2
+
-
+
-
So sánh 1
So sánh 2
Hình 9.3 Mạch điều khiển biến tần trực tiếp
pha1
+
-
3
2
1
∫
+
-
3
2
1
∫
Pha2
+
-
3
2
1
∫
TP1
TP2 TP3
TP4
Chỉnh tần số
VTB=?
0
π
Giáo trình thí nghiệm điện tử công suất Trang 71
Sưu t m b i: www.daihoc.com.vn
Bài 9: Biến tần trực tiếp
A. Câu hỏi lý thuyết:
1. Tính điện thế trung bình của 1 chu kì sóng sin ‘cắt được’ nếu góc mở là α .
2. Tìm quy luật thay đổi của góc mở α để tạo được điện thế ngõ ra có giá trị trung
bình thay đổi theo quy luật hình sin (Dựa vào biểu thức tính điện thế trung bình
theo góc mở α) .
3. Giải thích nguyên tắc hoạt động của bộ điều khiển biến tần trực tiếp bằng cách vẽ
các tín hiệu sin, tam giác, tín hiệu điều khiển, và điện thế trên tải theo cùng một
trục thời gian, theo dạng sau:
t
g1
g2
VL
t
t
Pha1 Pha2
Δ từ pha1
Δ từ pha2
sóng sin điều khiển tần số biến tần
Δ từ sóng sin
.Nhận xét về trị trung bình của điện thế trên tải VL
Để tạo chu kì âm của điện thế trên tải, thì mạch điều khiển phải cải tiến như thế nào?
Giáo trình thí nghiệm điện tử công suất Trang 72
Sưu t m b i: www.daihoc.com.vn
Bài 9: Biến tần trực tiếp
B. Câu hỏi thực hành
1. Khảo sát mạch tạo xung kích:
Cấp điện cho mạch tạo xung kích,
a. Để các biến trở chỉnh tần số mạch dao động ở khoảng giữa, điều chỉnh biến trở
VR sao cho sóng tam giác ở TP6 có biên độ lớn hơn sóng tam giác ở TP4 chút ít.
Quan sát và vẽ lại dạng sóng ở các điểm TP1, TP2, TP3, TP4 và g1, g2 theo
cùng một trục thời gian.
b. Giảm tần số sóng sin, điều chỉnh lại biến trở VR như trên, quan sát tín hiệu tại
các điểm trên. Cho nhận xét.
c. Tăng dần tần số sóng sin, điều chỉnh lại biến trở VR như trên, quan sát tín hiệu
tại các điểm trên. Cho nhận xét.
d. Giải thích tại sao phải điều chỉnh biến trở VR như trên?
2. Khảo sát mạch công suất:
Nối mạch điều khiển vào mạch công suất,
R1
1 2
Nối tải thuần trở (bóng đèn) vào mạch công suất. Cấp điện mạch công suất.
- Để các biến trở chỉnh tần số mạch dao động trên mạch điều khiển ở mức giữa,
điều chỉnh lại biến trở VR, chỉnh thang biên độ máy hiện sóng về vị trí lớn nhất. Quan sát
tín hiệu điện thế trên 2 đầu tải. Vẽ lại dạng sóng điện thế trên tải. Dòng điện qua tải có
dạng thế nào?
- Chỉnh biến trở về vị trí thấp nhất, quan sát dạng tín hiệu trên tải. Nhận xét.
C2
R1
1 2
2,2K
- Tăng dần tần số sóng sin, điều chỉnh lại biến trở VR như phần trên, quan sát tín
hiệu trên tải, nhận xét.
a. Ngắt điện mạch công suất. Nối tụ C2 song song với tải R1. Lập lại thí nghiệm
như phần II.1. Điện thế trên tải thay đổi thế nào so với phần II.1.
C2
L2
R1
1 2
2,2K
b. Ngắt điện mạch công suất. Mắc tải như hình bên. Lập lại thí nghiệm như
phần II.1. Điện thế trên tải thay đổi thế nào so với 2 trường hợp trên.
Trường hợp nào tín hiệu tốt nhất (gần sin nhất).
c. Cho biết công dụng của 2 tụ C1, C2 nối giữa G và K của Q1 & Q2?
d. Mắc tải R&L nối tiếp, R=2,2K, quan sát tín hiệu ra, nhận xét?
Giáo trình thí nghiệm điện tử công suất Trang 73
Sưu t m b i: www.daihoc.com.vn
Bài 9: Biến tần trực tiếp
e. Mắc tải motor, thay đổi tần số, quan sát tốc độ quay của motor, cho nhận xét
về sự phụ thuộc của tốc độ quay và công suất vào tần số điện áp ra.
f. Sinh viên cho biết mạch thí nghiệm thích hợp sử dụng với loại tải nào ? Không
thích hợp với loại tải nào? Giải thích tại sao? Nêu hướng khắc phục để mạch có thể sử
dụng trong thực tế?
9.4. THIẾT BỊ THÍ NGHIỆM:
1) 01 mạch thí nghiệm (board lớn).
2) 01 tải motor.
3) 01 oscilloscope.
4) 01 VOM.
9.5. TÀI LIỆU THAM KHẢO:
[1]. Giáo trình THÍ NGHIỆM ĐIỆN TỬ CÔNG SUẤT – Bộ Môn Viễn Thông & Kỹ
thuật Điều khiển - Khoa công Nghệ Thông Tin & Truyền thông – ĐHCT - 2001.
[2]. Các bài giảng và giáo trình ĐIỆN TỬ CÔNG SUẤT – Bộ Môn Viễn Thông & Kỹ
thuật Điều khiển - Khoa công Nghệ Thông Tin & Truyền thông – ĐHCT.
[3]. NGUYỄN VĂN NHỜ - GIÁO TRÌNH ĐIỆN TỬ CÔNG SUẤT I – NXB Đại học
Quốc gia TP HCM – 2002.
[4]. TRƯƠNG VĂN TÁM - MẠCH ĐIỆN TỬ – Giáo trình – Bộ Môn Viễn Thông & Kỹ
thuật Điều khiển - Khoa công Nghệ Thông Tin & Truyền thông – ĐHCT – 2001.
[5]. CYRIL W. LANDER – POWERS ELETRONICS –McGraw-Hill, London – 1987.
[6]. Zainal Salam – POWER ELECTRONICS AND DRIVES – Version 3 – UTM.JB –
2003
http://www.vocw.edu.vn/content/m10373/latest/[7].
Giáo trình thí nghiệm điện tử công suất Trang 74
Sưu t m b i: www.daihoc.com.vn

Giáo trình thí nghiệm điện tử công suất

  • 1.
    TRƯỜNG ĐẠI HỌCCẦN THƠ KHOA CÔNG NGHỆ THÔNG TIN & TRUYỀN THÔNG BỘ MÔN HỆ THỐNG MÁY TÍNH & TRUYỀN THÔNG GIÁO TRÌNH THÍ NGHIỆM ĐIỆN TỬ CÔNG SUẤT BIÊN SOẠN: ĐOÀN HÒA MINH 1 Sưu t m b i: www.daihoc.com.vn
  • 2.
    THÔNG TIN VỀTÁC GIẢ PHẠM VI VÀ ĐỐI TƯỢNG SỬ DỤNG CỦA GIÁO TRÌNH 1. THÔNG TIN VỀ TÁC GIẢ Họ và tên: ĐOÀN HÒA MINH Sinh năm: 1956 Cơ quan công tác: Bộ môn: Hệ thống máy tính và truyền thông (HTMT&TT) (Đã giảng dạy trên 15 năm ở bộ môn Viễn thông & Tự động hóa, chuyển sang bộ môn HTMT&TT từ 2008) Khoa: Công nghệ thông tin và truyền thông. Trường: Đại học Cần Thơ Địa chỉ email để liên hệ: dhminh@cit.ctu.edu.vn 2. PHẠM VI VÀ ĐỐI TƯỢNG SỬ DỤNG CỦA GIÁO TRÌNH Giáo trình có dùng để tham khảo ở những ngành: Kỹ thuật Điện, Điện tử, Tự động hóa của các trường đại học kỹ thuật. Từ khóa: Linh kiện công suất, chỉnh lưu, ổn áp một chiều, điều khiển công suất, biến tần gián tiếp, biến tần trực tiếp, lập trình mô phỏng, MATLAB, PSIM, mạch tạo xung kích. Yêu cầu kiến thức trước khi học về môn này: đã học lý thuyết về Điện tử công suất. Chưa xuất bản 2 Sưu t m b i: www.daihoc.com.vn
  • 3.
    CHÚ Ý ANTOÀN ĐIỆN Tất cả các mạch thí nghiệm đều sử dụng trực tiếp nguồn điện xoay chiều 220V. Do đó khi thực tập sinh viên phải luôn cảnh giác giữ an toàn về người lẫn thiết bị thí nghiệm. Để bảo đảm an toàn sinh viên phải tuyệt đối chấp hành các qui định sau đây: 1. Không được chạm vào mạch điện khi đã mở nguồn cấp điện. 2. Khi mắc điện xong, phải báo cáo cho cán bộ hướng dẫn kiểm tra, có sự đồng ý của cán bộ hướng dẫn mới được mở nguồn cấp điện. 3. Khi đo điện áp, dòng điện hoặc xem dạng sóng cần phải: − Sử dụng đúng giai đo. − Đặt que đo đúng chỗ, đúng cực. − Khi xem dạng sóng ở những điểm có điện thế cao phải dùng bộ điện cực (probe) có giảm áp. 4. Sắp xếp thiết bị và dây dẫn điện ngăn nắp, gọn gàng, thao tác chính xác, tập trung làm bài, không đùa giỡn. 5. Không được di dời các thiết bị thí nghiệm từ bài này sang bài khác. 6. Khi thực tập xong phải tắt điện, sắp xếp gọn gàng các thiết bị trước khi ra về. Sinh viên sẽ chịu trách nhiệm về các sự cố và bồi thường thiết bị hư hỏng nếu không chấp hành đúng các qui định trên. 3 Sưu t m b i: www.daihoc.com.vn
  • 4.
    MỤC LỤC THÔNG TINVỀ TÁC GIẢ............................................................................................................2 1. THÔNG TIN VỀ TÁC GIẢ....................................................................................................2 2. PHẠM VI VÀ ĐỐI TƯỢNG SỬ DỤNG CỦA GIÁO TRÌNH .............................................2 CHÚ Ý AN TOÀN ĐIỆN...............................................................................................................3 MỤC LỤC.......................................................................................................................................4 LỜI NÓI ĐẦU ................................................................................................................................7U BÀI 1: KHẢO SÁT LINH KIỆN CÔNG SUẤT CƠ BẢN............................................................8 1.1. MỤC ĐÍCH..........................................................................................................................8 1.2. KIẾN THỨC NỀN...............................................................................................................8 1.2.1. BJT công suất:...............................................................................................................8 a) Tải đặt ở chân E ..............................................................................................................8 b) Đặt tải ở chân C ..............................................................................................................9 c) Điều khiển gián tiếp ........................................................................................................9 1.2.2. MOSFET công suất:....................................................................................................10 1.2.3. SCR .............................................................................................................................10 a. Ký hiệu ..........................................................................................................................10 b. Khi phân cực thuận: ......................................................................................................11 c. Khi phân cực nghịch:.....................................................................................................11 d. Tóm lại: .........................................................................................................................11 1.2.4. TRIAC.........................................................................................................................11 1.3. THỰC HÀNH: ...................................................................................................................12 1.3.1. BJT:............................................................................................................................12 1.3.2. MOSFET....................................................................................................................12 1.3.3. SCR .............................................................................................................................13 A. Mắc mạch như hình sau: (Hình 1.20):..........................................................................13 B. Mắc mạch như hình sau (Hình 1.21):...........................................................................13 1.3.4. TRIAC.........................................................................................................................14 A. Mắc mạch như hình sau (Hình 1.22):...........................................................................14 B. Mắc mạch như hình sau (Hình 1.23):...........................................................................14 1.4. THIẾT BỊ: ..........................................................................................................................15 1.5. TÀI LIỆU THAM KHẢO:.................................................................................................15 BÀI 2: MÔ PHỎNG LINH KIỆN CÔNG SUẤT CƠ BẢN.........................................................16 2.1. MỤC ĐÍCH........................................................................................................................16 2.2. NỘI DUNG ........................................................................................................................16 2.2.1. DIODE: .......................................................................................................................16 4 Sưu t m b i: www.daihoc.com.vn
  • 5.
    2.2.1.1. Mô hìnhtoán học [6]:...........................................................................................16 2.2.1.2. Thực hành:............................................................................................................17 2.2.2. TRANSISTOR ...........................................................................................................17 2.2.2.1. Mô hình toán học [6]:...........................................................................................18 Trong mô hình Ebers-Moll cơ bản (hình 3.c), các dòng điện I , IC B, IE được xác định bởi các biểu thức sau: ..............................................................................................................18 2.2.2.2. Thực hành: [1], [3], [7], [8], [9], [10], [11]..........................................................19 2.2.3. MOSFET (Metal Oxide Semiconductor Field Effect Transistor)...............................20 2.2.3.1. E-MOSFET transistor [2], [12]............................................................................20 2.2.4. THYRISTOR (SCR) [2], [10].....................................................................................21 2.2.4.1.Các thông số kỹ thuật cơ bản của SCR là: ............................................................22 2.2.4.2. Thực hành [1], [3], [6], [7], [8], [9], [10], [11] ....................................................22 2.2.5. TRIAC [2], [12]...........................................................................................................22 2.2.5.1. Các thông số kỹ thuật cơ bản của TRIAC là:.......................................................23 2.2.5.2. Thực hành:............................................................................................................23 2.3. TÀI LIỆU THAM KHẢO:.................................................................................................23 BÀI 3: CHỈNH LƯU MỘT PHA CÓ ĐIỀU KHIỂN ...................................................................24 3.1. MỤC ĐÍCH........................................................................................................................24 3.2. CÁC KIẾN THỨC LIÊN QUAN ......................................................................................24 3.2.1. Sinh viên ôn lại:...........................................................................................................24 3.2.2. Sinh viên tìm hiểu và giải thích nguyên tắc hoạt động của mạch tạo xung kích:............24 3.3. THỰC HÀNH: ...................................................................................................................24 3.3.1. Khảo sát Board mạch tạo xung kích: ..........................................................................24 3.3.2. Khảo sát nguyên tắc điều khiển góc mở: ....................................................................26 3.3.3. Khảo sát chỉnh lưu cầu dùng 4 diode công suất:.........................................................27 3.3.4. Khảo sát chỉnh lưu cầu, bán điều khiển.......................................................................27 3.3.5. Chỉnh lưu cầu 1 pha điều khiển hoàn toàn..................................................................28 a. Mắc tải R ( bóng đèn):...................................................................................................28 b. Mắc tải R-L (gồm đèn và cuộn cảm nối tiếp): ..............................................................28 3.4. THIẾT BỊ THÍ NGHIỆM...................................................................................................28 3.5. TÀI LIỆU THAM KHẢO:.................................................................................................29 BÀI 4: LẬP TRÌNH MÔ PHỎNG MẠCH CHỈNH LƯU BẰNG MATLAB..............................30 4.1. MỤC ĐÍCH........................................................................................................................30 4.2. KIẾN THỨC NỀN.............................................................................................................30 4.3. THỰC HÀNH ....................................................................................................................30 4.3.1. Chỉnh lưu 3 pha mạch tia không điều khiển................................................................30 a. Chương trình mẫu 1:......................................................................................................31 5 Sưu t m b i: www.daihoc.com.vn
  • 6.
    b. Câu hỏi:.........................................................................................................................33 4.3.2. CHỈNH LƯU 3 PHA MẠCH TIA CÓ ĐIỀU KHIỂN................................................34 a. Chương trình mẫu 2:......................................................................................................34 b. Câu hỏi: .........................................................................................................................36 4.4. TÀI LIỆU THAM KHẢO..................................................................................................38 BÀI 5: MÔ PHỎNG MẠCH CHỈNH LƯU MỘT PHA CÓ ĐIỀU KHIỂN BẰNG PSIM .........39 5.1. MỤC ĐÍCH:......................................................................................................................39 5.2. KIẾN THỨC NỀN:...........................................................................................................39 5.3. THỰC HÀNH: ..................................................................................................................41 5.3.1. Mạch chỉnh lưu điều khiển một pha nửa chu kỳ:........................................................41 5.3.2. Mạch chỉnh lưu điều khiển một pha hai nửa chu kỳ:..................................................42 5.4. TÀI LIỆU THAM KHẢO:.................................................................................................43 BÀI 6: ỔN ÁP MỘT CHIỀU........................................................................................................44 6.1. MỤC ĐÍCH........................................................................................................................44 6.2. SƠ LƯỢC VỀ LÝ THUYẾT.............................................................................................44T 6.2.1. Ổn áp tuyến tính..........................................................................................................44 6.2.2. Ổn áp ngắt mở .............................................................................................................45 6.3. PHẦN THỰC HÀNH ........................................................................................................47 6.3.1. Ổn áp tuyến tính..........................................................................................................47 6.3.2. Ổn áp ngắt mở:............................................................................................................49 6.3.2.1. Vi mạch KA3842 có sơ đồ chân: .........................................................................50 6.3.2.2. Sinh viên khảo sát mạch và thực hiện các công việc sau:....................................50 6.4. THIẾT BỊ THÍ NGHIỆM:..................................................................................................51 6.5. TÀI LIỆU THAM KHẢO:.................................................................................................51 BÀI 7: ĐIỀU KHIỂN CÔNG SUẤT AC......................................................................................52 7.1. MỤC ĐÍCH:.......................................................................................................................52 7.2. SƠ LƯỢC LÝ THUYẾT: ..................................................................................................52 7.3. CÂU HỎI VÀ THỰC HÀNH............................................................................................53 A. Câu hỏi lý thuyết : ............................................................................................................53 B. Câu hỏi thực hành :...........................................................................................................54 7.4. THIẾT BỊ THÍ NGHIỆM:.................................................................................................56 7.5. TÀI LIỆU THAM KHẢO:.................................................................................................56 BÀI 8: BIẾN TẦN GIÁN TIẾP....................................................................................................57 8.1. MỤC ĐÍCH.......................................................................................................................57 8.2. SƠ LƯỢC VỀ LÝ THUYẾT BIẾN TẦN ........................................................................57 8.2.1. Phân loại......................................................................................................................57 8.2.2. Cấu tạo: .......................................................................................................................57 6 Sưu t m b i: www.daihoc.com.vn
  • 7.
    a. Bộ chỉnhlưu và mạch trung gian một chiều:.................................................................58 b. Bộ nghịch lưu áp ...........................................................................................................58 8.2.3. Phương pháp điều khiển bộ nghịch lưu áp :................................................................60 a. Phương pháp điều chế độ rộng sin (sin PWM) .............................................................60 b. Phương pháp điều chế độ rộng xung vuông (Square PWM) ........................................60 c. Phương pháp điều chế độ rộng xung tối ưu (Optimum PWM).....................................61 8.2.4. Giới thiệu về biên tần SIEMENS G110 ......................................................................61 a. Giới thiệu chung............................................................................................................61 b. Sơ lược cấu tạo..............................................................................................................62 c. Sử dụng.........................................................................................................................63 8.3. CÂU HỎI VÀ THỰC HÀNH............................................................................................65 A. Câu hỏi lý thuyết ..............................................................................................................65 B. Phần thực hành trên bộ biến tần dùng BJT công suất và mạch tạo xung kích dùng vi điều khiển 89C51. .........................................................................................................................65 C. Phần thực hành trên bộ biến tần Siemens G110...............................................................66 1. Điều khiển G110 từ các DIN.........................................................................................66 2. Điều khiển G110 từ BOP ..............................................................................................66 8.4. THIẾT BỊ THÍ NGHIỆM...................................................................................................67 8.5. TÀI LIỆU THAM KHẢO:.................................................................................................68 BÀI 9: BIẾN TẦN TRỰC TIẾP...................................................................................................69 9.1. MỤC ĐÍCH........................................................................................................................69 9.2. SƠ LƯỢC LÝ THUYẾT ...................................................................................................69T 9.2.1. Mạch công suất: ..........................................................................................................69 9.2.2. Mạch điều khiển (mạch tạo xung kích):......................................................................69 9.3. CÂU HỎI VÀ THỰC HÀNH............................................................................................71 A. Câu hỏi lý thuyết: .............................................................................................................72 B. Câu hỏi thực hành.............................................................................................................73 1. Khảo sát mạch tạo xung kích: .......................................................................................73 2. Khảo sát mạch công suất:..............................................................................................73 9.4. THIẾT BỊ THÍ NGHIỆM:.................................................................................................74 9.5. TÀI LIỆU THAM KHẢO:.................................................................................................74 7 Sưu t m b i: www.daihoc.com.vn
  • 8.
    LỜI NÓI ĐẦU Năm2001, Bộ môn Viễn thông và điều khiển tự động, Khoa Công nghệ thông tin & truyền thông, Trường Đại học Cần Thơ, đã thực hiện thiết kế lại các bài thí nghiệm Điện tử công suất. Các bài thí nghiệm này đã được thiết kế bao gồm thiết bị thí nghiệm và giáo trình, phục vụ cho các chuyên ngành Điện tử, Viễn thông, Tự động hóa, Kỹ thuật điện,… Giáo trình thí nghiệm Điện tử công suất được thực hiện lần này là sự bổ sung và cải tiến giáo trình thí nghiệm Điện tử công suất năm 2001. Giáo trình được biên soạn gồm 9 bài thực tập cho học phần 2 tín chỉ, thời lượng là 60 tiết thực tập, mỗi bài được thực hành với thời gian 6 tiết, 6 tiết còn lại dành cho kiểm tra học phần. Tuy nhiên, ta cũng có thể chọn ra 5 bài cho học phần 1 tín chỉ. Tôi xin chân thành cám ơn quí thầy cô trong Bộ môn Viễn thông & Kỹ thuật điều khiển, Khoa Công nghệ thông tin & Truyền thông, hiện nay là Bộ môn Viễn thông và Bộ môn Tự động hóa, khoa Công nghệ, đã tham gia thực hiện các bài thí nghiệm năm 2001. Cảm ơn ThS. Phạm văn Tấn, ThS. Nguyễn Hoàng Dũng, TS. Trần Thanh Hùng và quí thầy, cô khác đã có nhiều đóng góp để hoàn thành giáo trình này. Cần Thơ, ngày 18 tháng 2 năm 2009 ĐOÀN HÒA MINH 8 Sưu t m b i: www.daihoc.com.vn
  • 9.
    Bài 1: Khảosát linh kiện công suất cơ bản BÀI 1: KHẢO SÁT LINH KIỆN CÔNG SUẤT CƠ BẢN Tham gia thực hiện: KS. Trương Văn Tám 1.1. MỤC ĐÍCH Khảo sát các linh kiện công suất: BJT, MOSFET, SCR và Triac. Trong lĩnh vực điện tử công suất, các linh kiện này được dùng như các chuyển mạch (switch). Vì vậy, ta chỉ khảo sát chúng trong hai chế độ đóng (dẫn) và ngắt (ngưng dẫn), riêng với SCR và Triac ta sẽ khảo sát thêm các đặc tính cơ bản như điện thế phân cực, dòng kích, góc mỡ (điều khiển pha)… Qua bài thực hành này, sinh viên sẽ hiểu rõ hơn nguyên lý hoạt động của các linh kiện công suất, từ đó, có thể ứng dụng chúng trong thực tế. 1.2. KIẾN THỨC NỀN Để làm tốt bài thí nghiệm này, sinh viên phải tự ôn tập kiến thức nền trong các giáo trình lý thuyết đã học. Đây là các linh kiện quen thuộc, nên trong các phần sau đây chỉ nhắc lại một số vấn đề cơ bản. 1.2.1. BJT công suất: Về cấu tạo, nguyên lý họat động cơ bản vẫn giống như BJT công suất nhỏ. Sau đây là các đặc tính riêng của BJT công suất mà ta cần lưu ý: B C I I =βHệ số khuếch đại dòng điện của BJT công suất thường khá nhỏ (khoảng vài chục). Khi dùng BJT như một chuyển mạch, các điểm cần quan tâm là: thời gian chuyển mạch (thời gian chuyển từ trạng thái dẫn bão hòa sang trạng thái ngưng dẫn và ngược lại) càng ngắn càng tốt; ở trạng thái đóng, mạch kích phải tạo dòng IB đủ lớn (trong thực tế I B lớn từ 2 đến 5 lần IB BSAT) để bảo đảm BJT dẫn điện tốt. Tất nhiên, ta phải thiết kế sao cho BJT hoạt động không vượt quá các định mức. BJT là lọai linh kiện công suất có thể kích ngắt. Ví dụ: a) Tải đặt ở chân E (Hình 1.1) ∞→= C CE CE I V R- Khi SW ở vị trí 1 (nối mass), BJT ngưng dẫn (ngắt): BJT như một SW ở vị trí hở (OFF, ) và Vo= 0, I = 0.L C CE CE I V R =- Khi SW ở vị trí 2, BJT chuyển sang trạng thái dẫn : ≈ 0, thực tế từ 0.1V → 0.2V) thì RKhi BJT dẫn bảo hòa (VCE CE ≈ 0 (BJT như một SW đóng mạch - ON), V0 ≈ Vi Giáo trình thí nghiệm điện tử công suất Trang 8 Sưu t m b i: www.daihoc.com.vn
  • 10.
    Bài 1: Khảosát linh kiện công suất cơ bản IC # IL • • •2 1 Vi RL Vo IL RB SW Hình 1.1 B+ - Việc điều khiển như trên có bất lợi là B+ phải lớn hơn VCC nếu không thì BJT không bão hòa tuyệt đối (phải phân cực thuận cả nối BC và BE). Để cải thiện ta có thể: b) Đặt tải ở chân C (Hình 1.2) - c) Điều khiển gián tiếp (Hình 1.3): Giáo trình thí nghiệm điện tử công suất Trang 9 Sưu t m b i: www.daihoc.com.vn
  • 11.
    Bài 1: Khảosát linh kiện công suất cơ bản * R3 nối B+ ⇒ Q3, Q2, Q1 dẫn bảo hòa, SW ở trạng thái ON * R3 nối mass ⇒ Q3, Q2, Q1 ngưng, SW ở trạng thái OFF Trong hai trường hợp trên B+ chỉ cần khoảng vài volt 1.2.2. MOSFET công suất: Bài thí nghiệm này khảo sát MOSFET loại tăng (E-MOSFET) chế tạo dưới dạng V-MOSFET (Vertical MOSFET) hay D-MOSFET (Double-diffused MOSFET) MOSFET kênh N dẫn khi VGS > V > 0 và VGS(th) DS > 0. MOSFET kênh P dẫn khi VGS < VGS(th)< 0 và VDS < 0. Ở MOSFET kênh N do VGS > 0 nên tải thường phải mắc ở cực D khi sử dụng MOSFET như một chuyển mạch (Hình 1.4). MOSFET có ưu diểm là khi bão hòa là VDS xuống rất thấp nên công suất tiêu tán bên trong (dưới dạng nhiệt) nhỏ hơn nhiều so với BJT Chú ý: BJT được điều khiển bằng dòng điện IB, còn FET thì được điều khiển bằng điện áp VGS và điện áp này tùy thuộc FET nên phải thật cẩn thận tránh để ID vượt quá IDMAX mà FET có thể chịu được. 1.2.3. SCR a. Ký hiệu (Hình 1.5) Giáo trình thí nghiệm điện tử công suất Trang 10 Sưu t m b i: www.daihoc.com.vn
  • 12.
    Bài 1: Khảosát linh kiện công suất cơ bản b. Khi phân cực thuận: VA >V (Hình 1.6)K - SCR không dẫn điện khi VAK còn nhỏ, khi tăng VAK (bằng cách tăng VAA) đến trị số VBO (điện thế quay về) thì SCR chuyển sang trạng thái dẫn, lúc này VAK giảm xuống còn khoảng 0.7V và hoạt động như Diode chỉnh lưu. Điện áp VBO thường khá lớn (từ vài chục volt đến vài trăm volt tùy SCR). - Thực tế người ta thường tạo dòng kích IG để SCR có thể dẫn điện ngay mà không chờ điện thế cao. Dòng kích IG tối thiểu và tối đa tùy thuộc vào mỗi SCR nhưng nói chung các dòng này càng lớn (từ vài mA đến vài chục mA) khi SCR có công suất càng lớn. - Khi SCR đã dẫn, nếu ta bỏ dòng kích thì SCR vẫn tiếp tục dẫn điện (không thể tắt SCR bằng cực cổng). c. Khi phân cực nghịch: VA <VK SCR không dẫn điện cho dù có dòng kích IG d. Tóm lại: SCR chỉ dẫn điện một chiều từ Anode sang Cathode khi có dòng kích IG thích hợp. 1.2.4. TRIAC Ký hiệu (Hình 1.7) IG G (Gate) T2 (đầu cuối) T1 (đầu cuối) VT1T2 Hình 1.7 Triac còn được gọi là SCR lưỡng hướng. >VKhi VT2 T1, Triac dẫn điện từ T2 sang T1 khi kích bằng dòng cổng IG dương (VGT1>0) Khi VT1 >VT2, Triac dẫn điện từ T1 sang T2 khi kích bằng dòng cổng âm. Khi Triac ⏐VT2T1⏐# 0,7V Như vậy Triac dùng trong điện xoay chiều thuận lợi hơn SCR. Cũng như SCR, dòng cổng tối thiểu và tối đa cũng tuỳ thuộc vào mỗi Triac. Giáo trình thí nghiệm điện tử công suất Trang 11 Sưu t m b i: www.daihoc.com.vn
  • 13.
    Bài 1: Khảosát linh kiện công suất cơ bản 1.3. THỰC HÀNH: 1.3.1. BJT: Ta khảo sát một công tắc điện tử dùng BJT. Mạch thực hành như hình sau (Hình 1.8): a) Bật SW về vị trí mass. Đo điện thế của các chân Q1, Q2, Q3. Giải thích kết quả. b) Bật SW về vị trí +5V. Lập lại câu 1. LR V0 c) Bật SW về vị trí +5V. Đo V0 suy ra I ( I # ) của QC C 1 d) Bật SW về vị trí +5V. Đo VCE suy ra RCE của Q1 1.3.2. MOSFET: Mạch thực tập có dạng (Hình 1.19): Hình 1.19 a) Đo VD chỉnh VR xác định điện thế thềm VGS(th) b) Đo VD chỉnh VR đến khi MOSFET bảo hòa. Xác định thị số tối thiểu của VGS làm FET bảo hòa. Suy ra IDSAT . So sánh VDS(SAT) với VCESAT của BJT. Nhận xét. Vi Tải vi RG 47Ω 470Ω/5W 47K VR 10K 47K VD 0.33Ω Giáo trình thí nghiệm điện tử công suất Trang 12 Sưu t m b i: www.daihoc.com.vn
  • 14.
    Bài 1: Khảosát linh kiện công suất cơ bản 1.3.3. SCR A. Mắc mạch như hình sau: (Hình 1.20): a) Lần lượt bật SW về vị trí 1, 2, 3 quan sát led (được mắc song song với tải, khi SCR dẫn led cháy sáng). Giải thích kết quả. b) Đặt SW về vị trí 2 quan sát tải, xong bật về vị trí 1. Nhận xét giải thích. c) Đổi cực của nguồn V , lập lại câu a, giải thích kết quả.i B. Mắc mạch như hình sau (Hình 1.21): a) Chỉnh VR quan sát tải. Giải thích. b) Chỉnh VR , dùng dao dộng nghiệm quan sát điện áp hai đầu tải, vẽ lại dạng sóng ở một vị trí nào đó của VR khi SCR dẫn. Giải thích. c) Tại sao bán kỳ âm SCR không dẫn. d) Chức năng của diode D1. e) Làm cách nào để tăng công suất của SCR trong mạch điện xoay chiều? Hình 1.21 Giáo trình thí nghiệm điện tử công suất Trang 13 Sưu t m b i: www.daihoc.com.vn
  • 15.
    Bài 1: Khảosát linh kiện công suất cơ bản 1.3.4. TRIAC A. Mắc mạch như hình sau (Hình 1.22): a. Lần lượt bật SW về vị trí 1, 2, 3 quan sát led và giải thích kết quả. b. Đặt SW về vị trí 2 quan sát tải, xong bật về vị trí 1. Nhận xét giải thích. c. Đổi cực của nguồn VI, lập lại câu a và b, giải thích kết quả. B. Mắc mạch như hình sau (Hình 1.23): ∼ Tải VR 2,2K 50K 47Ω Hình 1.23 a. Giải thích nguyên tắc hoạt động của mạch (nêu rõ chức năng các linh kiện trong mạch điều khiển pha). , quan sát tải, vẽ lại dạng sóng hai đầu tải.b. Chỉnh VR c. Thử nêu vài ứng dụng của mạch này. Giáo trình thí nghiệm điện tử công suất Trang 14 Sưu t m b i: www.daihoc.com.vn
  • 16.
    Bài 1: Khảosát linh kiện công suất cơ bản 1.4. THIẾT BỊ: 1. 01 Mạch thí nghiệm (board lớn). 2. 01 oscilloscope 3. 01 VOM 1.5. TÀI LIỆU THAM KHẢO: [1]. Các bài giảng và giáo trình ĐIỆN TỬ CÔNG SUẤT – Bộ Môn Viễn Thông & Kỹ thuật Điều khiển - Khoa công Nghệ Thông Tin & Truyền thông – ĐHCT. [2]. TRƯƠNG VĂN TÁM - LINH KIỆN ĐIỆN TỬ – Giáo trình – Bộ Môn Viễn Thông & Tự Động Hóa - Khoa công Nghệ Thông Tin & Truyền thông – ĐHCT – 2001. [3]. TRƯƠNG VĂN TÁM - MẠCH ĐIỆN TỬ – Giáo trình – Bộ Môn Viễn Thông & Tự Động Hóa - Khoa công Nghệ Thông Tin & Truyền thông – ĐHCT – 2001. Giáo trình thí nghiệm điện tử công suất Trang 15 Sưu t m b i: www.daihoc.com.vn
  • 17.
    Bài 2: Môphỏng linh kiện công suất cơ bản BÀI 2: MÔ PHỎNG LINH KIỆN CÔNG SUẤT CƠ BẢN 2.1. MỤC ĐÍCH Đặc tính hoạt động của linh kiện được mô tả một cách rõ ràng nhất thông qua đặc tuyến của nó. Đặc tuyến của các linh kiện điện tử chỉ phụ thuộc vào loại linh kiện mà không phụ thuộc vào công suất của nó và chúng ta cũng đã biết trong các môn lý thuyết linh kiện điện tử và điện tử công suất. Đặc tuyến của một linh kiện có thể xây dựng từ thực nghiệm hoặc vẽ ra từ mô hình toán học của nó. Tuy rằng linh kiện công suất hoạt động chủ yếu ở hai chế độ ngắt (ngưng dẫn) và đóng (dẫn bão hòa), nhưng việc vẽ đặc tuyến của linh kiện giúp cho sinh viên nắm được đặc tính hoạt động của linh kiện, từ đó sử dụng chúng tốt hơn trong các mạch công suất. Vì vậy, nội dung chủ yếu của bài này là vẽ đặc tuyến của các linh kiện điện tử cơ bản từ các mô hình toán học của nó, với sự trợ giúp của máy tính. Bài thực tập này còn giúp cho sinh viên nắm được các nguyên tắc cơ bản của việc mô phỏng linh kiện hay mạch điện tử bằng máy vi tính. 2.2. NỘI DUNG 2.2.1. DIODE: Đặc tuyến biểu diễn sự phụ thuộc của dòng điện I [A] qua diode vào điện áp V[V] giữa anode A và cathode K của diode. Qui ước: chiều dương của I là chiều từ anode đến cathode, tương ứng với chiều dương của điện áp hướng về anode. Hình 2.1 mô tả cấu tạo (a) và ký hiệu của diode (b) . Phaân cöïc thuaän: U > 0, I > 0 Phaân cöïc nghòch: U < 0, I < 0 P N A K (a) A K I V (b) + Hình 2.1 2.2.1.1. Mô hình toán học [6]: ⎥ ⎥ ⎦ ⎤ ⎢ ⎢ ⎣ ⎡ −⎟⎟ ⎠ ⎞ ⎜⎜ ⎝ ⎛ = 1exp t S V V II e kT Vt =với được gọi là nhiệt điện thế. -19 là dòng điện rỉ; T là nhiệt độ tuyệt đối; e = 1,59.10 Coulomb;Trong đó: IS và k = 1.38.10-23 (hằng số Boltzmann). = 1,2mA đối với diode Germanium.IS = 0,2nA đối với diode Silicon.IS Ở nhiệt độ bình thường T = 3000 K, Vt = 0,026 Volt Giáo trình thí nghiệm điện tử công suất Trang 16 Sưu t m b i: www.daihoc.com.vn
  • 18.
    Bài 2: Môphỏng linh kiện công suất cơ bản Khi phân cực thuận, dòng điện qua diode tăng nhanh, vì thế phải hạn chế dòng điện qua diode để nó không bị đánh thủng. Khi diode dẫn diện, điện áp phân cực thuận V=0,3 Volts đối với diode Ge và V=0,7 Volts đối với diode Si. Do đó, V/Vt > 10 và exp(V/Vt) >>1. ⎟⎟ ⎠ ⎞ ⎜⎜ ⎝ ⎛ ≈ t S V V expIISuy ra: Công thức trên chỉ đúng khi dòng điện qua mối nối khá lớn. Với dòng điện nhỏ (vài mA trở xuống) dòng điện qua diode là: I ≈ Is[exp(V/ηVt)-1] Trong đó: η=1 đối với diode Ge, η=2 đối với diode Si Trong thí nghiệm, mạch phân cực để vẽ đặc tuyến của diode như sau: 2.2.1.2. Thực hành: 1) Dự vào mô hình toán học, hãy viết chương trình vẽ đặc tuyến I-V của diode bằng ngôn ngữ MATLAB (hoặc ngôn ngữ tuỳ ý) với V biến thiên từ -10V đến 0.7V cho diode Si ở nhiệt độ bình thường. Chạy thử chương trình và so sánh kết quả mô phỏng được với đặc tuyến lý thuyết đã học. Dựa vào đặc tuyến vẽ được, hãy ghi lại các đại lượng: I khi phân cực ngược và V khi phân cực thuận. [1], [6]S 2) Dùng phần mềm Multisim V6.20 hoặc 5.12 (Electronics WorkBench) để vẽ đặc tuyến của diode và so sánh với kết quả ở câu 1. [3], [7], [8], [9] Cho nhận xét. 2.2.2. TRANSISTOR Cấu tạo, ký hiệu và mạch tương đương Ebers-Moll của transistor NPN lần lượt được trình bày trong hình 2.2 (a), (b), (c). (a) • IC IRVBC BE IB IF IEC (ICS) (IES) IE V E • C B ICC • N • N P C B C B Hình 2.2 E EE (b) (c) Giáo trình thí nghiệm điện tử công suất Trang 17 Sưu t m b i: www.daihoc.com.vn
  • 19.
    Bài 2: Môphỏng linh kiện công suất cơ bản 2.2.2.1. Mô hình toán học [6]: , I , ITrong mô hình Ebers-Moll cơ bản (hình 3.c), các dòng điện IC B E được xác định bởi các biểu thức sau: Ic = α IF ES[exp (VBE/Vt)-1]-ICS[exp(VBC/Vt)-1] IE = -IES[exp(VBE/Vt)-1]+I [exp (VS BCV/vt)-1] IB = -(I +I )C E Trong đó: IES: dòng điện bảo hòa ngược của diode B-E ICS: dòng điện bảo hòa ngược của diode B-C αF và α lần lượt là độ lợi dòng điện thuận và ngượcR ở chế độ tín hiệu lớn của BJT cực nền chung. Hai nguồn dòng điện ICC và IEC được điều khiển bởi IF và IR như sau: I =IF CC/αF I =IR EC/βR ICC=α IF ES[exp(VBC/Vt)-1]=α IF F IEC=α IR CS[exp(VBC/Vt)-1]=α IR R ITa có: αF ES = α IR CS = I (dòng bảo hòa của BJT)S Suy ra: =I /α [exp(VIF S R BE/Vt)-1] =I /αIR S R [exp(VBC/Vt)-1] IEC=I [exp(VS BC/Vt)-1] ICC=I [exp(VS BE/Vt)-1] Dựa vào kết quả này, ta có thể biểu diễn transistor theo mô hình vận chuyển (transport model) như trong hình 2.3.a . IC IEC/αRBC VBE IB CC V I /α IEC S F (I /αR) S(I /αF) IE E • • C ICC • (a) • IC IEC B • /βR IB ICC/βF (IS/βF) IE E • C B ICC -IEC • • Hình 2.3 (b) Giáo trình thí nghiệm điện tử công suất Trang 18 Sưu t m b i: www.daihoc.com.vn
  • 20.
    Bài 2: Môphỏng linh kiện công suất cơ bản và αNói chung các tham số αF R thường không được dùng để mô hình hóa transistor, người ta thay thế bằng các tham số thân thiện hơn, đó là: =αβF F/(1-α ) và βF R=α /(1-αR R) và ββF R lần lượt là độ lợi dòng điện thuận và độ lợi dòng điện ngược của transistor mắc cực E chung. Mô hình Ebers-Moll có thể được thay đổi bằng cách thay thế ICC và IEC bởi một nguồn dòng duy nhất có biểu thức như sau: ICT = I – ICC EC = I [exp(VS BE/V ) - exp(VT BC/V )]T Mô hình này được trình bày trong hình 2.3.b. 2.2.2.2. Thực hành: [1], [3], [7], [8], [9], [10], [11] 1) Dựa vào mô hình toán học, hãy viết chương trình vẽ đặc tuyến ngõ vào với VBE biến thiên từ 0 đến 0.7V của BJT loại Silicon bằng ngôn ngữ MATLAB (hoặc ngôn ngữ tuỳ ý), ở nhiệt độ bình thường. Chạy thử chương trình và so sánh kết quả mô phỏng được với đặc tuyến lý thuyết đã học. 2) Dự vào mô hình toán học, hãy viết chương trình vẽ đặc tuyến ngõ ra với VCE biến thiên từ 0 đến 24V của BJT loại Silicon bằng ngôn ngữ MATLAB (hoặc ngôn ngữ tuỳ ý), ở nhiệt độ bình thường. Chạy thử chương trình và so sánh kết quả mô phỏng được với đặc tuyến lý thuyết đã học. 3) Dự vào mô hình toán học, hãy viết chương trình vẽ đặc tuyến truyền của BJT loại Silicon bằng ngôn ngữ MATLAB (hoặc ngôn ngữ tuỳ ý), ở nhiệt độ bình thường, với VCE biến thiên từ 0 đến 24V và VBE biến thiên từ 0 đến 0.7V . Chạy thử chương trình và so sánh kết quả mô phỏng được với đặc tuyến lý thuyết đã học. 4) Dùng phần mềm Multisim V6.20 hoặc 5.12 (Electronics WorkBench) để vẽ đặc tuyến ngõ vào và đặc tuyến ngõ ra của BJT, so sánh với kết quả ở câu 1, câu 2 và câu 3. Cho nhận xét. Gợi ý: Dựa vào mô hinh cấu trúc này ta tìm được: = I (VIC S BE/Vt)-exp(VBC/Vt)]-I /β [exp(VS R BC/Vt)-1] I = I /β [exp(VB S R BC/Vt)-1]+ I /β [exp(VS R BE/Vt)-1] =I [(VIE S BE/Vt)-exp(VBC/Vt)]-I /β [exp(VS R BE/Vt)-1] Phương trình đặc tuyến ngỏ vào của transistor: =f(VIB BE)|VCE I = I /β [exp(VB S R BC/Vt)-1]+ I /β [exp(VS R BE/Vt)-1] Thay VBC=VBE-VCE, suy ra: I = I /β [exp(VB S R BC/Vt)-1]+ I /β {exp(VS R BE--VCE)/Vt]-1} Phương trình đặc tuyến ngỏ ra của transistor: I =f(VC CE)|IB I = I (VC S BE/Vt)-exp(VBC/Vt)]-I /β [exp(VS R BC/Vt)-1] Thực tế VBE<<-Vt, suy ra: =I exp(VIC S BE/Vt) Phương trình đặc tuyến truyền của transistor: I =f(VC BE)|VCE Giáo trình thí nghiệm điện tử công suất Trang 19 Sưu t m b i: www.daihoc.com.vn
  • 21.
    Bài 2: Môphỏng linh kiện công suất cơ bản I = I (VC S BE/Vt)-exp(VBC/Vt)]-I /β [exp(VS R BC/Vt)-1] Thay VBC=VBE-VCE ta được: I = I {(VC S BE/Vt)-exp[(VBE-VCE)/V ]}-I /β {exp[(Vt S R BE-VCE)/Vt]-1} 2.2.3. MOSFET (Metal Oxide Semiconductor Field Effect Transistor) MOSFET có 2 loại: loại hiếm (DE-MOSFET: Depletion-type MOSFET) và loại tăng (E-MOSFET: Enhancement-type MOSFET). Trong bài thực hành này ta chỉ khảo sát loại tăng (E-MOSFET) 2.2.3.1. E-MOSFET transistor [2], [12] Cấu tạo căn bản E-MOSFET có hai loại: loại kênh N và loại kênh P. Mô hình 2.4 mô tả cấu tạo, ký hiệu và hình dạng của hai loại E-MOSFET kênh N và kênh P. Hình 2.4 Hoạt động Khi VGS<0, do không có thông lộ nối liền giữa hai vùng thoát và nguồn, nên mặc dù có nguồn điện thế VDS áp vào hại cực thoát và nguồn, điện tử cũng không thễ di chuyển nên không có dòng thoát I (I =0) lúc này chỉ có một dòng rỉ rất nhỏ chạy qua.D D Khi VGS>0 một điện trường được tạo ra ở vùng cổng. Do cổng mang điện tích dương nên hút các điện tử trong nền P _ (là hạt tải điện thiểu số ) đến tập trung ở mặt đối diện của vùng cổng. Khi VGS đủ lớn, lực hút mạnh các điện tử đến tập trung nhiều và tạo thành một thông lộ tạm thời nối liền giữa hai vùng nguồn S và thoát D. Điện thế VGS mà từ đó dòng điện thoát ID bắt đầu tăng được gọi là điện thế thềm cổng nguồn VGS(th). Khi VGS tăng lớn hơn VGS(th), dòng điện thoát ID tiếp tục tăng nhanh.. Dòng điện thoát I được xác định theo từng điều kiện sau:D ID=0 ,VGS<Vth ID=β[VGS-V -(Vth DS/2)]VDS ,VGS>Vth and VGS-VDS>Vth ID=(β/2)(VGS-V )2 ,Vth GS>V and Vth GS-VDS<=Vth Với β=k (W/L) gọi là tham số độ hỗ dẫnP Giáo trình thí nghiệm điện tử công suất Trang 20 Sưu t m b i: www.daihoc.com.vn
  • 22.
    Bài 2: Môphỏng linh kiện công suất cơ bản Thực hành [1], [3], [6], [7], [8], [9], [10], [11] 1) Xây dựng mô hình toán học, viết chương trình vẽ đặc tuyến ngõ ra của MOSFET kênh N bằng ngôn ngữ MATLAB (hoặc ngôn ngữ tuỳ ý), ở nhiệt độ bình thường, với VDS biến thiên từ 0 đến 24V và VGS = -2V; -1V; 0V; 1V; 2V; 3V; 4V; 5V; 6V. Chạy thử chương trình và so sánh kết quả mô phỏng được với đặc tuyến lý thuyết đã học. 2) Xây dựng mô hình toán học, viết chương trình vẽ đặc tuyến truyền của MOSFET kênh N bằng ngôn ngữ MATLAB (hoặc ngôn ngữ tuỳ ý), ở nhiệt độ bình thường, với VGS biến thiên từ 0 đến 10V và VDS= 24V. Chạy thử chương trình và so sánh kết quả mô phỏng được với đặc tuyến lý thuyết đã học. 3) Dùng phần mềm Multisim V6.20 hoặc 5.12 (Electronics WorkBench) để vẽ đặc tuyến ngõ ra và đặc tuyến truyền của MOSFET, so sánh với kết quả ở câu 1 và câu 2. Cho nhận xét. 2.2.4. THYRISTOR (SCR) [2], [10] SCR vàTriac là các linh kiện điều khiển không thể kích ngắt. Công dụng quan trọng của nó là điều khiển công suất trên tải. Trong trường hợp này chúng đóng vai trò như một khóa điện tử, nên chỉ có 2 trạng thái dẫn (đóng) và khóa (ngắt). SCR điều khiển công suất DC, TRIAC điều khiển công suất AC. Tuy nhiên, ta cũng có thể dùng 2 SCR hoặc kết hợp SCR với một số Diode để điều khiển công suất AC. Cấu tạo, ký hiệu, hình dạng thực tế và đặc tuyến vào – ra của SCR được trình bày trong hình 2.5. Hình 2.5 Ta thấy, SCR chỉ dẫn điện một chiều. - Kích đóng (mở): VAK > 0, IG > 0 Giáo trình thí nghiệm điện tử công suất Trang 21 Sưu t m b i: www.daihoc.com.vn
  • 23.
    Bài 2: Môphỏng linh kiện công suất cơ bản - Để SCR khóa ta không thể kích bằng dòng IG. Để SCR khóa phải thỏa điều kiện sau: V ≤ 0 .AK 2.2.4.1.Các thông số kỹ thuật cơ bản của SCR là: - Dòng điện thuận định mức: In (A) (V)- Điện áp ngược cực đại Vinmax - Điện áp rơi ΔV (V) (V)- Điện áp điều khiển VG - Dòng điện điều khiển IG (mA). - Tốc dộ tăng dòng điện di/dt (A/μs) - Tốc dộ tăng điện áp dv/dt (V/μs) - Dòng điện rỉ ICO (mA) 2.2.4.2. Thực hành [1], [3], [6], [7], [8], [9], [10], [11] 1) Xây dựng mô hình toán học, viết chương trình vẽ đặc tuyến truyền của SCR bằng ngôn ngữ MATLAB (hoặc ngôn ngữ tuỳ ý), ở nhiệt độ bình thường. Chạy thử chương trình và so sánh kết quả mô phỏng được với đặc tuyến lý thuyết đã học. 2) Dùng phần mềm Multisim V6.20 hoặc 5.12 (Electronics WorkBench) để vẽ đặc tuyến ngõ ra và đặc tuyến truyền của SCR, so sánh với kết quả ở câu 1. Cho nhận xét. 2.2.5. TRIAC [2], [12] Cấu tạo, ký hiệu, hình dạng thực tế và đặc tuyến vào – ra của TRIAC được trình bày trong hình 2.6. Hình 2.6 - Triac dẫn cả 2 chiều. - Triac được kích đóng (dẫn) bằng dòng điện IG - Để đưa Triac từ trạng thái dẫn sang trạng thái khóa phải có 2 điều kiện là : IG=0 và điện áp nguồn đổi chiều. Triac có thể được kích đóng trong 4 trường hợp sau : a/. VD>0, VG>0, I >0 (chiều dương là chiều mũi tên)G >0, V <0, Ib/. VD G G<0 c/. VD<0, VG>0, I >0G <0, V <0, Id/. VD G G<0 Triac ít nhạy nhất trong trường hợp c/. Giáo trình thí nghiệm điện tử công suất Trang 22 Sưu t m b i: www.daihoc.com.vn
  • 24.
    Bài 2: Môphỏng linh kiện công suất cơ bản 2.2.5.1. Các thông số kỹ thuật cơ bản của TRIAC là: - Dòng điện định mức: In (A) - Điện áp điện mức Vn (V) - Điện áp rơi ΔV (V) (V)- Điện áp điều khiển VG - Dòng điện điều khiển IG (mA). - Tốc dộ tăng dòng điện di/dt (A/μs) - Tốc dộ tăng điện áp dv/dt (V/μs) - Dòng điện rỉ ICO (mA) 2.2.5.2. Thực hành: 1) Xây dựng mô hình toán học, hãy viết chương trình vẽ đặc tuyến truyền của TRIAC bằng ngôn ngữ MATLAB (hoặc ngôn ngữ tuỳ ý), ở nhiệt độ bình thường, với VGS biến thiên từ 0 đến 10V và VDS= 24V. Chạy thử chương trình và so sánh kết quả mô phỏng được với đặc tuyến lý thuyết đã học. 2) Dùng phần mềm Multisim V6.20 (Electronics WorkBench) để vẽ đặc tuyến ngõ ra và đặc tuyến truyền của TRIAC, so sánh với kết quả ở câu 1. Cho nhận xét. 2.3. TÀI LIỆU THAM KHẢO: [1]. Các bài giảng và giáo trình CAD – Bộ Môn Viễn Thông & Kỹ thuật Điều khiển - Khoa công Nghệ Thông Tin & Truyền thông – ĐHCT. [2]. Các bài giảng và giáo trình ĐIỆN TỬ CÔNG SUẤT – Bộ Môn Viễn Thông & Kỹ thuật Điều khiển - Khoa công Nghệ Thông Tin & Truyền thông – ĐHCT. [3]. NGUYỄN CHÍ NGÔN - Giáo trình THIẾT KẾ MÔ PHỎNG MẠCH VÀ VẼ MẠCH IN - Bộ Môn Viễn Thông & Kỹ thuật điều khiển - Khoa công Nghệ Thông Tin & Truyền thông – ĐHCT – 2003. [4]. TRƯƠNG VĂN TÁM - LINH KIỆN ĐIỆN TỬ – Giáo trình – Bộ Môn Viễn Thông & Tự Động Hóa - Khoa công Nghệ Thông Tin – ĐHCT – 2001. [5]. TRƯƠNG VĂN TÁM - MẠCH ĐIỆN TỬ – Giáo trình – Bộ Môn Viễn Thông & Tự Động Hóa - Khoa công Nghệ Thông Tin – ĐHCT – 2001. [6]. M. BIALKO, R. CRAMPAGNE, D. ANDREU – BASIC METHODS FOR MICROCOMPUTER AIDED ANALYSIS OF ELECTRONIC CIRCUITS –Prentice Hall – 1995. http://www.vocw.edu.vn/content/m10373/latest/[7]. [8]. http://www.electronicsworkbench.com/index.html http://www.box.net/shared/rma8ut6x4s[9]. [10]. http://www.powersimtech.com www.mathworks.com[11]. http:// [12]. Zainal Salam – POWER ELECTRONICS AND DRIVES – Version 3 – UTM.JB – 2003 Giáo trình thí nghiệm điện tử công suất Trang 23 Sưu t m b i: www.daihoc.com.vn
  • 25.
    Bài 3: Chỉnhlưu một pha có điều khiển BÀI 3: CHỈNH LƯU MỘT PHA CÓ ĐIỀU KHIỂN Tham gia thực hiện: KS Ngô Trúc Hưng 3.1. MỤC ĐÍCH - Khảo sát mạch chỉnh lưu không điều khiển dùng Diode công suất. - Khảo sát mạch chỉnh lưu dùng SCR. - Kết hợp SCR và Diode để chỉnh lưu và điều khiển công suất ở ngõ ra bằng cách thay đổi góc mở (góc trễ) α. 3.2. CÁC KIẾN THỨC LIÊN QUAN 3.2.1. Sinh viên ôn lại: - Các nguyên tắc cấu tạo của diode và SCR, các mạch chỉnh lưu dùng diode và SCR. - Nguyên tắc điều khiển góc mở. - Chỉnh lưu một pha bán điều khiển. - Chỉnh lưu một pha điều khiển hoàn toàn. 3.2.2. Sinh viên tìm hiểu và giải thích nguyên tắc hoạt động của mạch tạo xung kích: Board tạo xung kích dùng để tạo và cấp xung kích cho board công suất tại những thời điểm mong muốn. Hoạt dộng của nó được mô tả bằng giản đồ dạng sóng tín hiệu trong hình 3.1. Sơ đồ mạch thí nghiệm được trình bày trong hình 3.2 ở cuối bài thí nghiệm này. 3.3. THỰC HÀNH: 3.3.1. Khảo sát Board mạch tạo xung kích: Nối board mạch kích xung vào Board công suất bằng dây BUS 4 sợi. a. Quan sát và vẽ lại dạng sóng của TP3 và TP6 trên cùng một đồ thị. Điều chỉnh VR1, cho nhận xét. b. Quan sát và vẽ lại dạng sóng của TP3 và TP8 trên cùng đồ thị, điều chỉnh VR1, cho nhận xét. c. Đo và vẽ lại dạng sóng của TP3 và TP9 trên cùng đồ thị. Điều chỉnh VR2, cho nhận xét. d. Trường hợp câu c. khác với trường hợp câu b. về thời điểm kích xung như thế nào? Giáo trình thí nghiệm điện tử công suất Trang 24 Sưu t m b i: www.daihoc.com.vn
  • 26.
    Bài 3: Chỉnhlưu một pha có điều khiển TP3 Tín hiệu ngõ vào TP4 Qua so sánh TP5 Qua mạch vi phân TP6 Qua đa hài đơn ổn TP7 Qua mạch tạo xung Cổng EXOR TP8 Qua mạch chọn xung, Xung kích bán kỳ dương TP9 Xung kích bán kỳ âm Hình 3.1: Giản đồ dạng sóng tạo tín hiệu Giáo trình thí nghiệm điện tử công suất Trang 25 Sưu t m b i: www.daihoc.com.vn
  • 27.
    Bài 3: Chỉnhlưu một pha có điều khiển Hình 3.2: Mạch tạo xung kích TRAC 3.3.2. Khảo sát nguyên tắc điều khiển góc mở: Ráp mạch như hình 3.3: R6 R1 U3 MOC3021 1 2 64 R4 R1 D U1 MOC3021 1 2 64 Q1 SCR Q4 SCR D D U2 MOC3021 1 2 64 U4 MOC3021 1 2 64 R3 E C R2 R2 R5 TP2 1 Q2 SCR D TP1 1 R1 Board Taûi C R2 Q3 SCRE D3 Dm Hình 3.3 a. Điều chỉnh góc mở α = π/2 - Vẽ lại dạng sóng điện áp AC ( nên lấy ở ngõ vào trên mạch tạo xung, tại điểm TP3), xung kích và ngõ ra Vo theo cùng trục thời gian. - Tính công suất trên tải. b. Thay đổi góc mở α bằng cách chỉnh biến trở VR1, quan sát độ sáng của đèn, cho nhận xét về công suất trên tải theo góc mở α. Giáo trình thí nghiệm điện tử công suất Trang 26 Sưu t m b i: www.daihoc.com.vn
  • 28.
    Bài 3: Chỉnhlưu một pha có điều khiển 3.3.3. Khảo sát chỉnh lưu cầu dùng 4 diode công suất: Mắc mạch như hình 3.4: Board tải A B • • • • • • TP1 TP2 5K 220K Vo Vin Hình 3.4 Dùng Oscilloscope quan sát dạng sóng trên TP1 và TP2 - Vẽ lại dạng sóng V và Vin o theo cùng trục thời gian. - Tính công suất trên tải, so sánh công suất với câu 2.3.1. 3.3.4. Khảo sát chỉnh lưu cầu, bán điều khiển Mắc mạch như hình 3.5 : a. Để hở Dm, nối tải R (bóng đèn 75W) bằng π/3 và π/3+π (tương ứng với xung kích - b. 1 và T2 là 2π/3 và π+2π/3 c. ộn cảm nối tiếp). rên tải). và T2. Quan sát dạng sóng trên t g của Dm. D1 R6 R1 R4 D U1 MOC3021 1 2 64 Q1 SCR U2 MOC3021 1 2 64 R3 E R2 R5 TP2 1 D2 Q2 SCR TP1 1 Board Taûi C D D3 Dm Hình 3.5 - Điều chỉnh góc mở α của T1 và T2 tại TP8 và TP9). Vẽ lại dạng sóng điện áp AC ( nên lấy ở ngõ vào trên mạch tạo xung, tại điểm TP3), xung kích của T1 và T2, và điện áp ngõ ra Vo Tính công suất trên tải. Thay đổi góc mở α của T - Cho nhận xét về độ sáng của đèn. - Tính lại công suất trên tải. Mắc tải R-L (gồm đèn và cu - Lập lại câu a và b ( không cần tính công suất t -Nối Dm vào mạch, thay đổi thời điểm kích xung của T1 ải và nêu nhận xét. - Cho biết công dụn Giáo trình thí nghiệm điện tử công suất Trang 27 Sưu t m b i: www.daihoc.com.vn
  • 29.
    Bài 3: Chỉnhlưu một pha có điều khiển 3.3.5. Chỉnh lưu cầu 1 pha điều khiển hoàn toàn Mắc mạch như hình 3.6 : R6 R1 U3 MOC3021 1 2 64 R4 R1 D U1 MOC3021 1 2 64 Q1 SCR Q4 SCR D D U2 MOC3021 1 2 64 U4 MOC3021 1 2 64 R3 E C R2 R2 R5 TP2 1 Q2 SCR D TP1 1 R1 Board Taûi C R2 Q3 SCRE D3 Dm Hình 3.6 a. Mắc tải R ( bóng đèn): a.1. Chỉnh góc mở α của T1, T2 là π/3 và π+π/3 , xung kích T- Vẽ lại dạng sóng Vin 1, T2 và Vo. Tính công suất. a.2. Thay đổi góc mở α là 2π/3 và π+2π/3 - Lập lại câu a.1. Nhận xét độ sáng của đèn b. Mắc tải R-L (gồm đèn và cuộn cảm nối tiếp): Để hở Dm, b.1. Lập lại câu a.1. Cho nhận xét dạng sóng vừa vẽ có gì khác với câu a.1, cho biết ảnh hưởng của cuộn cảm vừa mắc vào? b.2. Lập lại câu a.2. Cho nhận xét so với câu b.1 b.3. Nối Dm vào mạch, thay đổi thời điểm kích xung của cả 2 bán kỳ (thay đổi góc mở), dùng Oscilloscope quan sát dạng sóng trên tải, cho nhận xét . Dạng sóng trên tải có gì khác so với trường hợp để hở Dm? Giải thích? (Dùng thêm hình vẽ). 3.4. THIẾT BỊ THÍ NGHIỆM 1) 01 mạch tạo xung điều khiển (board nhỏ). 2) 01 mạch công suất (board lớn). 3) 01 board tải. 4) 01 oscilloscope. 5) 01 VOM. 6) Dây nối mạch. Giáo trình thí nghiệm điện tử công suất Trang 28 Sưu t m b i: www.daihoc.com.vn
  • 30.
    Bài 3: Chỉnhlưu một pha có điều khiển 3.5. TÀI LIỆU THAM KHẢO: [1]. Các bài giảng và giáo trình ĐIỆN TỬ CÔNG SUẤT – Bộ Môn Viễn Thông & Kỹ thuật Điều khiển - Khoa công Nghệ Thông Tin & Truyền thông – ĐHCT. [2]. NGUYỄN VĂN NHỜ - GIÁO TRÌNH ĐIỆN TỬ CÔNG SUẤT I – NXB Đại học Quốc gia TP HCM – 2002. [3]. TRƯƠNG VĂN TÁM - LINH KIỆN ĐIỆN TỬ– Giáo trình – Bộ Môn Viễn Thông & Kỹ thuật Điều khiển - Khoa công Nghệ Thông Tin & Truyền thông – ĐHCT – 2001. [4]. TRƯƠNG VĂN TÁM - MẠCH ĐIỆN TỬ – Giáo trình – Bộ Môn Viễn Thông & Kỹ thuật Điều khiển - Khoa công Nghệ Thông Tin & Truyền thông – ĐHCT – 2001. [5]. CYRIL W. LANDER – POWERS ELETRONICS –McGraw-Hill, London – 1987. [6]. Zainal Salam – POWER ELECTRONICS AND DRIVES – Version 3 – UTM.JB – 2003 Giáo trình thí nghiệm điện tử công suất Trang 29 Sưu t m b i: www.daihoc.com.vn
  • 31.
    Bài 4: Lậptrình mô phỏng mạch chỉnh lưu bằng Matlab BÀI 4: LẬP TRÌNH MÔ PHỎNG MẠCH CHỈNH LƯU BẰNG MATLAB 4.1. MỤC ĐÍCH - Biết cách xây dựng mô hình tóan học để mô phỏng mạch điện tử, đặc biệt là mạch điện tử công suất. - Nắm vững nguyên tắc họat động của mạch chỉnh lưu không điều khiển và có điều khiển. - Thấy rõ dạng điện áp và dòng điện ở ngã ra, đặc biệt khi tải có cảm kháng. - Rèn luyện kỷ năng xây dựng phần mềm mô phỏng. - Củng cố các kiến thức và kỹ năng đã học trong bài 2. 4.2. KIẾN THỨC NỀN - Sinh viên tự ôn tập lý thuyết về mạch chỉnh lưu không điều khiển và có điều khiển; một pha và 3 pha. - Giả sử các linh kiện công suất được dùng là lý tưởng và đóng vai trò của một công tắc (khi đóng điện thế giữa 2 cực chính bằng 0, khi ngắt dòng điện qua nó bằng 0). - Khi mô phỏng mạch chỉnh lưu bằng MATLAB, ta không thể sử dụng các khối dựng sẵn trong thư viện SIMULINK. Vì vậy, ta phải xây dựng mô hình toán học cho mạch điện (các phương trình của dòng điện và điện áp), từ đó viết chương trình mô phỏng. 4.3. THỰC HÀNH Trong bài này, sinh viên sẽ mô phỏng mạch chỉnh lưu 3 pha, với nguồn điện 3 pha lý tưởng có các điện áp pha lệch nhau 1200 , như sau: u1 = um sin(x), với x = Ωt = 2πFt u2 = um sin(x-2π/3) u3 = um sin(x-4π/3) Các linh kiện công suất được giả thiết là lý tưởng, hoạt động ở 2 trạng thái: đóng (điện trở giữa 2 cực chính bằng 0, điện áp rơi bằng 0), ngắt (điện trở giữa 2 cực chính bằng ∞). 4.3.1. Chỉnh lưu 3 pha mạch tia không điều khiển Xét trường hợp tải R-L-E và giả sử có thể bỏ qua tổng trở của nguồn Hình 4.1: Chỉnh lưu 3 pha mạch tia không điều khiển tải thuần trở. Chú ý chiều dương điện áp được qui ước như sau: + → - Giáo trình thí nghiệm điện tử công suất Trang 30 Sưu t m b i: www.daihoc.com.vn
  • 32.
    Bài 4: Lậptrình mô phỏng mạch chỉnh lưu bằng Matlab a. Chương trình mẫu 1: function [i_d,u_d]=cl_diode_RLE(u,r,l,e,F) % cl_diode_RLE(u,r,l,e,F) mô phỏng mạch chỉnh lưu tia 3 pha không điều khiển dùng % diode, tải R-L-E, tính điện áp và dòng điện chỉnh lưu trên tải, vẽ đồ thị của các đại lượng % này với cùng thang đo trên trên trục góc pha x = wt = 2πFt, w là tần số góc của nguồn 3 % pha. Đối số vào (input argument) u là giá trị hiệu dụng của điện áp nguồn, r và l giá trị % của điện trở và cuộn dây trên tải, e sức điện động trên tải hoặc nguồn dc trên tải, F là tần % số của điện áp nguồn. Đối số ra (Output argument) i_d là dòng điện qua tải , u_d là điện % áp trên tải. Các đồ thị được vẽ theo biến x = wt . Vì giá trị của dòng điện rất nhỏ so với % điện áp, nên để có thể quan sát dạng sóng của dòng điện tốt hơn, trước khi vẽ đồ thị, dòng % điện đã được nhân lên từ 3 đến 10 lần so với giá trị thật. global R L E f u_m % Khai báo biến toàn cục. if nargin < 4 error('Requires 4 or 5 input arguments.') elseif nargin >= 4 R=r;L=l;E=e; % Gán đối số vào cho các biến toàn cục. u_m=sqrt(2)*u; % Tính biên độ điện áp nguồn 3 pha. % Khai báo vector biến góc pha x, x=wt. x1=[0:0.01:pi/6];x2=[pi/6+0.01:0.01:5*pi/6]; x3=[5*pi/6+0.01:0.01:9*pi/6];x4=[9*pi/6+0.01:0.01:13*pi/6]; x=[x1 x2 x3 x4]; % Khai báo điện áp nguồn điện 3 pha. u_1=u_m*sin(x); u_2=u_m*sin(x-2*pi/3); u_3=u_m*sin(x-4*pi/3); % Mặc định biến tần số f =50, khi không có đối số vào F. if nargin==4 f=50; else f=F; end % Tính dòng điện tải bằng cách sử dụng hàm ode15s để giải phương dt did % trình vi phân ud = Rid + L + E, nếu L khác 0. if L==0 i_d1=(u_m*sin(x1-4*pi/3)-E)/R;i_d2=(u_m*sin(x2)-E)/R; i_d3=(u_m*sin(x3-2*pi/3)-E)/R;i_d4=(u_m*sin(x4-4*pi/3)-E)/R; i_d=[i_d1 i_d2 i_d3 i_d4]; else [k_1,id1]=ode15s('phuongtrinh3',[0:0.01:pi/6],u_m/(R+2*pi*f*L)); [k_1,id2]=ode15s('phuongtrinh1',[pi/6+0.01:0.01:5*pi/6],… id1(length(id1))); [k_1,id3]=ode15s('phuongtrinh2',[5*pi/6+0.01:0.01:9*pi/6],… id2(length(id2))); [k_1,id4]=ode15s('phuongtrinh3',[9*pi/6+0.01:0.01:13*pi/6],… id3(length(id3))); i_d=[id1' id2' id3' id4']; end Giáo trình thí nghiệm điện tử công suất Trang 31 Sưu t m b i: www.daihoc.com.vn
  • 33.
    Bài 4: Lậptrình mô phỏng mạch chỉnh lưu bằng Matlab i_d3=3*i_d; %Tăng thang đo của dòng điện lên từ 3 đến 10 lần. for n=1:length(x) if (x(n)<=pi/6) % Giả sử tại thời điểm t=0, D3 đóng u_d(n)=u_3(n); u_v1(n)=(u_1(n)-u_3(n)); i_v1(n)=0; elseif (x(n)>pi/6)&(x(n)<=5*pi/6) % D1 đóng. u_v1(n)=0; u_d(n)=u_1(n); i_v1(n)=i_d(n); elseif (x(n)>5*pi/6)&(x(n)<=9*pi/6) % D2 đóng. u_v1(n)=u_1(n)-u_2(n); u_d(n)=u_2(n); i_v1(n)=0; elseif (9*pi/6<x(n)&x(n)<=13*pi/6) % D3 đóng u_d(n)=u_3(n); u_v1(n)=(u_1(n)-u_3(n)); i_v1(n)=0; end end; % Vẽ đồ thị của điện áp nguồn 3 pha, điện áp và dòng điện tải, điện áp và % dòng điện trên diode D1 subplot(311); plot(x,u_1,'r',x,u_2,'g',x,u_3,'b'); grid on xlabel('x'),ylabel('u'); legend('u_1','u_2','u_3'); subplot(312); plot(x,u_d,'b',x,i_d3,'r'); grid on xlabel('x'),ylabel('u_d i_d'); legend('u_d','3*i_d'); subplot(313); plot(x,u_v1,'b',x,10*i_v1,'r'); grid on xlabel('x'),ylabel('u_v_1 i_v_1'); legend('u_v_1','10*i_v_1'); % Vẽ lại dạng sóng điện áp và dòng điện tải trên một cửa sổ đồ họa % riêng. figure('Color','w'); plot(x,u_d,'b',x,i_d3,'r'); grid on xlabel('x'),ylabel('u_d i_d'); legend('u_d','3*i_d'); end; function ham=phuongtrinh1(x,i) Giáo trình thí nghiệm điện tử công suất Trang 32 Sưu t m b i: www.daihoc.com.vn
  • 34.
    Bài 4: Lậptrình mô phỏng mạch chỉnh lưu bằng Matlab % Định nghĩa phương trình vi phân cho hàm ode23s. global u R L E f u_m ham=(-i(1)*R/L+ u_m*sin(x)/L-E/L)/(2*pi*f); function ham=phuongtrinh2(x,i) % Định nghĩa phương trình vi phân cho hàm ode23s global u R L E f u_m ham(1)=(-i(1)*R/L+ u_m*sin(x-2*pi/3)/L-E/L)/(2*pi*f); function ham=phuongtrinh3(x,i) % Định nghĩa phương trình vi phân cho hàm ode23s global u R L E f u_m ham(1)=-i(1)*R/(2*pi*f*L)+ u_m*sin(x-4*pi/3)/(2*pi*f*L)-E/(2*pi*f*L); b. Câu hỏi: 1. Hoàn thành các khoảng trống trong hệ phương trình mô tả trạng thái mạch điện (hình 4.1) sau đây: + Khi 0 < x ≤ π/6 và 9π/6 <x ≤ 2π (D3 dẫn, D1, D2 ngắt): i = …… ; id D1 = …….; iD2 =…….; ud = ……. + Khi π/6 < x ≤ 5π/6 ( D1 dẫn, D2 , D3 ngắt): id = …… ; iD3 = …….; iD2 =…….; u = ……..d + Khi 5π/6 < x ≤ 9π/6 ( D2 dẫn, D , D1 3 ngắt): id =….. ; iD1 = …..; iD3 = ….; ud = ….. Quan hệ giữa dòng điện tải id và điện áp trên tải ud: i = ……d Điện áp trên các diode, ví dụ D1: + uD1 = ….. khi D1 dẫn ( π/6 < x ≤ 5π/6) + uD1 = …... khi D1 ngưng dẫn. 2. Vẽ lưu đồ thuật toán của chương trình mô phỏng cl_diode_RLE (chương trình mẫu 1). 3. Chạy chương trình MATLAB cl_diode_RLE với điện áp hiệu dụng của nguồn 3 pha là 220V, điện trở tải là R=10 Ω, E=0V, F=50Hz, lần lượt với các giá trị L khác nhau: L=0H, L=0.001H, L=0.01H và L=0.1H. Nhận xét (so sánh các trường hợp L khác nhau và so với lý thuyết). 4. Mở PSIM, ráp mạch như hình 4.1 và chạy chương trình mô phỏng trên PSIM lần lượt với các thông số của R-L-E như câu 4.1.3. So sánh kết quả với câu 3.1.3 và cho nhận xét. (Nhớ mắc thêm các ampere kế và volt kế vào các vị trí cần đo dòng điện và điện áp). Giáo trình thí nghiệm điện tử công suất Trang 33 Sưu t m b i: www.daihoc.com.vn
  • 35.
    Bài 4: Lậptrình mô phỏng mạch chỉnh lưu bằng Matlab 4.3.2. CHỈNH LƯU 3 PHA MẠCH TIA CÓ ĐIỀU KHIỂN Xét trường hợp tải R_L_E và giả sử có thể bỏ qua tổng trở của nguồn. Hình 4.2: Chỉnh lưu 3 pha mạch tia có điều khiển tải R_L_E. Chú ý chiều dương điện áp được qui ước như sau: + → - a. Chương trình mẫu 2: function [i_d,u_d]=cl_diode_RLE_dk(u,r,l,e,al,F) % cl_diode_RLE_dk(u,r,l,e,al,F) mô phỏng mạch chỉnh lưu tia 3 pha có điều khiển dùng % diode, tải R-L-E, tính điện áp và dòng điện chỉnh lưu trên tải, vẽ đồ thị của các đại lượng % này với cùng thang đo trên trên trục góc pha x = wt = 2*pi*f*t, w là tần số góc của % nguồn điện 3 pha. Đối số vào (input argument) u là giá trị hiệu dụng của điện áp nguồn, r % và l là giá trị của điện trở và cuộn dây trên tải, e sức điện động trên tải hoặc nguồn dc % trên tải, F là tần số của điện áp nguồn. Đối số ra (Output argument) i_d là dòng điện qua % tải , u_d là điện áp trên tải. Các đồ thị được vẽ theo biến x . Vì giá trị của dòng điện rất % nhỏ so với điện áp, nên để có thể quan sát dạng sóng của dòng điện tốt hơn, trước khi vẽ % đồ thị, dòng điện đã được tăng lên từ 3 đến 10 lần so với giá trị thật. global R L E a f u_m % Khai báo biến toàn cục. if nargin < 5 error('Requires 5 or 6 input arguments.') elseif nargin >= 5 R=r;L=l;E=e;a=al; %Gán giá trị các biến theo giá trị của các đối số vào. u_m=sqrt(2)*u; % Tính biên độ của điện áp nguồn. % Khai báo biến góc pha x=wt=2*pi*t, t là thời gian. x1=[0:0.01:pi/6+a];x2=[pi/6+0.01+a:0.01:5*pi/6+a]; x3=[5*pi/6+0.01+a:0.01:9*pi/6+a];x4=[9*pi/6+0.01+a:0.01:13*pi/6]; x=[x1 x2 x3 x4]; % Khai báo điện áp nguồn 3 pha. u_1=u_m*sin(x); u_2=u_m*sin(x-2*pi/3); u_3=u_m*sin(x-4*pi/3); % Gán giá trị mặc định cho biến tần số . if nargin==4 Giáo trình thí nghiệm điện tử công suất Trang 34 Sưu t m b i: www.daihoc.com.vn
  • 36.
    Bài 4: Lậptrình mô phỏng mạch chỉnh lưu bằng Matlab f=50; else f=F; end % Tính dòng điện qua tải. if L==0 i_d1=(u_m*sin(x1-4*pi/3)-E)/R;i_d2=(u_m*sin(x2)-E)/R; i_d3=(u_m*sin(x3-2*pi/3)-E)/R;i_d4=(u_m*sin(x4-4*pi/3)-E)/R; i_d=[i_d1 i_d2 i_d3 i_d4]; else [k_1,id1]=ode23s('phuongtrinh3',[0:0.01:pi/6+a],u_m/(R+2*pi*f*L)); [k_1,id2]=ode23s('phuongtrinh1',[pi/6+0.01+a:0.01:5*pi/6+a],id1(length(id1))); [k_1,id3]=ode23s('phuongtrinh2',[5*pi/6+0.01+a:0.01:9*pi/6+a],id2(length(id2))); [k_1,id4]=ode23s('phuongtrinh3',[9*pi/6+0.01+a:0.01:13*pi/6],id3(length(id3))); i_d=[id1' id2' id3' id4']; end for k=1:length(i_d) % Nếu giá trị âm thì cho bằng zero. if i_d(k)<0 i_d(k)=0; end end i_d3=3*i_d; %Tăng thang đo của dòng điện lên 3 lần, để dễ nhìn thấy trên đồ thị. for n=1:length(x) if (x(n)<=pi/6+a) % Giả sử tại thời điểm t=0, D3 đóng u_d(n)=u_3(n); u_v1(n)=(u_1(n)-u_3(n)); i_v1(n)=0; elseif (x(n)>pi/6+a)&(x(n)<=5*pi/6+a) % D1 đóng. u_v1(n)=0; u_d(n)=u_1(n); i_v1(n)=i_d(n); elseif (x(n)>5*pi/6+a)&(x(n)<=9*pi/6+a) % D2 đóng. u_v1(n)=u_1(n)-u_2(n); u_d(n)=u_2(n); i_v1(n)=0; elseif (9*pi/6+a<x(n)&x(n)<=13*pi/6) % D3 đóng u_d(n)=u_3(n); u_v1(n)=(u_1(n)-u_3(n)); i_v1(n)=0; end end; % Vẽ đồ thị subplot(311); plot(x,u_1,'r',x,u_2,'g',x,u_3,'b'); grid on xlabel('x'),ylabel('u'); legend('u_1','u_2','u_3'); subplot(312); Giáo trình thí nghiệm điện tử công suất Trang 35 Sưu t m b i: www.daihoc.com.vn
  • 37.
    Bài 4: Lậptrình mô phỏng mạch chỉnh lưu bằng Matlab plot(x,u_d,'b',x,i_d3,'r'); grid on xlabel('x'),ylabel('u_d i_d'); legend('u_d','3*i_d'); subplot(313); plot(x,u_v1,'b',x,10*i_v1,'r'); grid on xlabel('x'),ylabel('u_D_1 i_D_1'); legend('u_D_1','10*i_D_1'); end; b. Câu hỏi: 1. Hoàn thành các khoảng trống trong hệ phương trình mô tả trạng thái mạch điện (hình 3.1) sau đây: + Khi 0 < x ≤ π/6 + α và 9π/6 + α <x ≤ 13π/6 (D3 dẫn, D1, D2 ngắt): i = …… ; id D1 = …….; iD2 =…….; ud = ……. + Khi π/6 + α < x ≤ 5π/6 + α ( D1 dẫn, D2 , D3 ngắt): id = …… ; iD3 = …….; iD2 =…….; u = ……..d + Khi 5π/6 + α < x ≤ 9π/6 + α ( D2 dẫn, D1 , D3 ngắt): id =….. ; iD1 = …..; iD3 = ….; ud = ….. Quan hệ giữa dòng điện tải id và điện áp trên tải ud: i = ……d Điện áp trên các diode, ví dụ D1: + uD1 = ….. khi D1 dẫn ( π/6 + α < x ≤ 5π/6 + α ) + uD1 = …... khi D1 ngưng dẫn. 2. Chương trình mẫu 1 cl_diode_RLE khác với chương trình mẫu 2 phần nào? 3. Chạy chương trình MATLAB cl_diode_RLE_dk với điện áp hiệu dụng của nguồn 3 pha là 220V, điện trở tải là R=10 Ω, E=0V, α = π/4 rad, F=50Hz, lần lượt với các giá trị L khác nhau: L=0H, L=0.001H, L=0.01H và L=0.1H. Nhận xét (so sánh các trường hợp L khác nhau và so với lý thuyết). 4. Chạy chương trình MATLAB cl_diode_RLE_dk với điện áp hiệu dụng của nguồn 3 pha là 220V, điện trở tải là R=10 Ω, E=0V, L=0.01H, F=50Hz, lần lượt với các giá trị α khác nhau: α = 0 rad, α = π/4 rad, α = π/3 rad . Nhận xét (so sánh các trường hợp α khác nhau và so với lý thuyết). 5. Mở PSIM, ráp mạch như hình 4.2 (phải thêm vào mạch tạo xung kích) và chạy chương trình mô phỏng trên PSIM lần lượt với các thông số của R-L-E như câu 4.2.4. So sánh kết quả với câu 4.2.4 và cho nhận xét. (Nhớ mắc thêm các ampere kế và volt kế vào các vị trí cần đo điện áp và dòng điện). Giáo trình thí nghiệm điện tử công suất Trang 36 Sưu t m b i: www.daihoc.com.vn
  • 38.
    Bài 4: Lậptrình mô phỏng mạch chỉnh lưu bằng Matlab Trường hợp có hiện tượng trùng dẫn tải R_L và cảm kháng của nguồn LC không thể bỏ qua (LC ≠ 0). Hình 4.3: Chỉnh lưu 3 pha mạch tia có điều khiển tải R_L, L ≠ 0.C Chú ý chiều dương điện áp được qui ước như sau: + → - Câu hỏi: 6. Hiện tượng trùng dẫn là gì? 7. Mở PSIM, lắp ráp mạch như hình 4.3 (phải thêm vào mạch tạo xung kích mắc thêm các ampere kế và volt kế vào các vị trí cần đo dòng điện và điện áp) và chạy chương trình mô phỏng trên PSIM lần lượt với các thông số: = 0.001 H.R=10, L= 0.01 H, α = π/3 rad, LC So sánh kết quả với câu 4.2.4 và cho nhận xét. Giáo trình thí nghiệm điện tử công suất Trang 37 Sưu t m b i: www.daihoc.com.vn
  • 39.
    Bài 4: Lậptrình mô phỏng mạch chỉnh lưu bằng Matlab 4.4. TÀI LIỆU THAM KHẢO: [1]. Các bài giảng và giáo trình ĐIỆN TỬ CÔNG SUẤT – Bộ Môn Viễn Thông & Kỹ thuật Điều khiển - Khoa công Nghệ Thông Tin & Truyền thông – ĐHCT. [2]. Các bài giảng và giáo trình CAD – Bộ Môn Viễn Thông & Kỹ thuật Điều khiển - Khoa công Nghệ Thông Tin & Truyền thông – ĐHCT. [3]. NGUYỄN CHÍ NGÔN - Giáo trình THIẾT KẾ MÔ PHỎNG MẠCH VÀ VẼ MẠCH IN - Bộ Môn Viễn Thông & Kỹ thuật điều khiển - Khoa công Nghệ Thông Tin & Truyền thông – ĐHCT – 2003. [4]. NGUYỄN VĂN NHỜ - GIÁO TRÌNH ĐIỆN TỬ CÔNG SUẤT I – NXB Đại học Quốc gia TP HCM – 2002. [5]. TRƯƠNG VĂN TÁM - MẠCH ĐIỆN TỬ – Giáo trình – Bộ Môn Viễn Thông & Kỹ thuật Điều khiển - Khoa công Nghệ Thông Tin & Truyền thông – ĐHCT – 2001. [6].M. BIALKO, R. CRAMPAGNE, D. ANDREU – BASIC METHODS FOR MICROCOMPUTER AIDED ANALYSIS OF ELECTRONIC CIRCUITS –Prentice Hall – 1995. www.powersimtech.com[7]. http:// [8]. http:// www.mathworks.com [9]. http://www.vocw.edu.vn/content/m10373/latest/ [10]. http://www.electronicsworkbench.com/index.html [11]. http://www.box.net/shared/rma8ut6x4s Giáo trình thí nghiệm điện tử công suất Trang 38 Sưu t m b i: www.daihoc.com.vn
  • 40.
    Bài 5: Môphỏng mạch chỉnh lưu một pha có điều khiển bằng Psim BÀI 5: MÔ PHỎNG MẠCH CHỈNH LƯU MỘT PHA CÓ ĐIỀU KHIỂN BẰNG PSIM 5.1. MỤC ĐÍCH: Dùng phần mềm PSIM để mô phỏng mạch chỉnh lưu điều khiển một pha nửa chu kỳ và mạch chỉnh lưu điều khiển một pha hai nửa chu kỳ. So sánh với kết quả trong bài 3 và bài 4. Từ đó củng cố được kiến thức về việc điều khiển đóng ngắt các linh kiện công suất nói chung và mạch chỉnh lưu có điều khiển nói riêng. Đồng thời hình thành được phương pháp và kỹ năng viết chương trình mô phỏng cũng như sử dụng các phần mềm mô phỏng có sẵn. 5.2. KIẾN THỨC NỀN: - Sinh viên tự ôn tập lý thuyết về mạch chỉnh lưu không điều khiển và có điều khiển; một pha và ba pha [1], [4]. - Giả sử các linh kiện công suất được dùng là lý tưởng và đóng vai trò của một công tắc (khi đóng điện thế giữa 2 cực bằng 0, khi ngắt dòng điện qua nó bằng 0). - Phần mềm PSIM của Powersim Inc [6]. PSIM là một phần mềm đóng gói chuyên dùng cho việc mô phỏng mạch điện tử công suất và điều khiển mô tơ. Nó có các ưu điểm là tốc độ nhanh, giao diện thân thiện với người dùng và có chức năng xử lý hiển thị dạng sóng của tín hiệu. Bao gồm 03 chương trình: chương trình vẽ sơ đồ mạch điện SIMCAD; chương trình mô phỏng PSIM; chương trình xử lý và hiển thị dạng sóng SIMVIEW. Một mạch điện được trình bày bởi PSIM gồm 04 khối: mạch công suất, mạch điều khiển, cảm biến và các bộ điều khiển switch. - Để mô phỏng một mạch điện hoặc một hệ thống điều khiển, ta tiến hành các bước sau: Khởi động PSIM (Theo sự chỉ dẫn của giảng viên): Một giao diện mô phỏng SIMCAD xuất hiện, như hình 5.1: Giáo trình thí nghiệm điện tử công suất Trang 39 Sưu t m b i: www.daihoc.com.vn
  • 41.
    Bài 5: Môphỏng mạch chỉnh lưu một pha có điều khiển bằng Psim Hình 5.1 Trên menu, từ File ta chọn New (thực hiện mạch điện mới) hoặc Open (để mở project cũ đã lưu dưới dạng file có phần mở rộng là “.sch”). Các thao tác cơ bản để thực hiện một mạch điện mới: o Chọn linh kiện, nguồn tín hiệu và các thành phần khác từ Elements trên menu hoặc trên thanh công cụ ở phía dưới màn hình ( nhấp chuột trái vào phần tử muốn chọn. Sau đó nhấp chuột vào vị trí muốn đặt phần tử đó trên cửa sổ thiết kế, có thể quay phần tử đã chọn từ Rotate trên menu Edit hoặc nhấp chuột trái vào biểu tượng tương ứng trên menu bar). o Thực hiện các đường mạch nối các linh kiện và các thành phần khác: chọn Wire trên menu Edit hoặc biểu tượng tương ứng trên menu bar, sau đó rê chuột giữa các điểm muốn nối. o Đặt các tham số của các linh kiện: nhấp chuột trái vào biểu tượng “mũi tên” trên menu bar, rồi nhấp chuột trái vào thành phần muốn đặt tham số, sau đó chọn Attributes trên menu Edit (hoặc ấn phím tắt F4), một cửa sổ con hiện ra, cho phép ta nhập các tham số cần thiết. Chú ý các tham số và đơn vị tính của các linh kiện. o Dán nhãn: chọn Label trên menu Edit (hoặc ấn phím tắt F2) , nếu cần. o Chạy chương trình mô phỏng: chọn Run Simulation trên menu Simulate, hoặc ấn phím tắt F8, hoặc nhấp chuột trên biểu tượng tương ứng trên menu bar. Ở chế độ mặc định (Auto-Run SIMVIEW), một cửa sổ con “Data Display Selection” hiện ra cho phép ta chọn các biến cần hiển thị đã liệt kê sẵn (theo các thiết bị và điện áp có trong mạch điện). Nếu muốn hiển thị đồ Quay Nối dây dẫn Dán nhãn Chạy PSIM Chạy SIMVIEW Chọn phần tử trong mạch Cửa sổ thiết kế Giáo trình thí nghiệm điện tử công suất Trang 40 Sưu t m b i: www.daihoc.com.vn
  • 42.
    Bài 5: Môphỏng mạch chỉnh lưu một pha có điều khiển bằng Psim thị của một đại lượng (biến) nào đó, ta cần phải đặt thiết bị đo lường tướng ứng vào vị trí đó trên mạch điện. o Sinh viên cần tham khảo trước về PSIM trong các tài liệu [6]. 5.3. THỰC HÀNH: 5.3.1. Mạch chỉnh lưu điều khiển một pha nửa chu kỳ: a. Mở phần mềm PSIM và vẽ mạch chỉnh lưu một pha bán điều khiển hình 5.2: Hình 5.2: Mạch chỉnh lưu điều khiển một pha nửa chu kỳ. - Thiết lập các giá trị phù hợp. - Vẽ lại trên bài phúc trình dạng sóng điện thế tải ud, dạng sóng dòng điện tải id. - Giải thích dạng sóng ud, id. - Dựa vào đồ thị dạng sóng điện áp tải, tính giá trị điện áp trung bình giữa 2 đầu tải b. Thay đổi V1 để thay đổi góc kích α. Vẽ lại trên bài phúc trình dạng sóng ứng với góc kích α= 2π/3 (V1 = 120 Volt). c. Thiết lập L=0.05H. Vẽ lại trên bài phúc trình dạng sóng ud, id. So sánh với dạng sóng ở câu a và giải thích. Giáo trình thí nghiệm điện tử công suất Trang 41 Sưu t m b i: www.daihoc.com.vn
  • 43.
    Bài 5: Môphỏng mạch chỉnh lưu một pha có điều khiển bằng Psim 5.3.2. Mạch chỉnh lưu điều khiển một pha hai nửa chu kỳ: a. Vẽ mạch chỉnh lưu điều khiển một pha hai nửa chu kỳ như sau (Hình 5.3): Hình 5.3: Mạch chỉnh lưu điều khiển một pha hai nửa chu kỳ. - Thiết lập các giá trị phù hợp. - Vẽ lại trên bài phúc trình dạng sóng điện thế tải ud, dạng sóng dòng điện tải id. - Giải thích dạng sóng ud, id. b. Thay đổi V2 để thay đổi góc kích α. Vẽ lại trên bài phúc trình dạng sóng ứng với góc kích α = π/3 (V2 = 120 Volt). c. Thiết lập L = 0H. Vẽ lại trên bài phúc trình dạng sóng ud, id. So sánh với dạng sóng ở câu a và giải thích. Giáo trình thí nghiệm điện tử công suất Trang 42 Sưu t m b i: www.daihoc.com.vn
  • 44.
    Bài 5: Môphỏng mạch chỉnh lưu một pha có điều khiển bằng Psim 5.4. TÀI LIỆU THAM KHẢO: [1]. Các bài giảng và giáo trình ĐIỆN TỬ CÔNG SUẤT – Bộ Môn Viễn Thông & Kỹ thuật Điều khiển - Khoa công Nghệ Thông Tin & Truyền thông – ĐHCT. [2]. Các bài giảng và giáo trình CAD – Bộ Môn Viễn Thông & Kỹ thuật Điều khiển - Khoa công Nghệ Thông Tin & Truyền thông – ĐHCT. [3]. NGUYỄN CHÍ NGÔN - Giáo trình THIẾT KẾ MÔ PHỎNG MẠCH VÀ VẼ MẠCH IN - Bộ Môn Viễn Thông & Kỹ thuật điều khiển - Khoa công Nghệ Thông Tin & Truyền thông – ĐHCT – 2003. [4]. NGUYỄN VĂN NHỜ - GIÁO TRÌNH ĐIỆN TỬ CÔNG SUẤT I – NXB Đại học Quốc gia TP HCM – 2002. [5]. TRƯƠNG VĂN TÁM - MẠCH ĐIỆN TỬ – Giáo trình – Bộ Môn Viễn Thông & Kỹ thuật Điều khiển - Khoa công Nghệ Thông Tin & Truyền thông – ĐHCT – 2001. [6]. http:// www.powersimtech.com http://www.vocw.edu.vn/content/m10373/latest/[7]. http://www.electronicsworkbench.com/index.html[8]. http://www.box.net/shared/rma8ut6x4s[9]. Giáo trình thí nghiệm điện tử công suất Trang 43 Sưu t m b i: www.daihoc.com.vn
  • 45.
    Bài 6: Ổnáp một chiều BÀI 6: ỔN ÁP MỘT CHIỀU Tham gia thực hiện: KS. Trương Văn Tám 6.1. MỤC ĐÍCH: Giúp cho sinh viên thấu hiểu nguyên lý hoạt động của các loại ổn áp DC, rèn luyện kỹ năng thực hành, hình thành khả năng thiết kế và lắp ráp các loại ổn áp DC theo yêu cầu thực tế. 6.2. SƠ LƯỢC VỀ LÝ THUYẾT Mạch ổn áp một chiều còn được gọi là mạch biến đổi DC-DC, đây là một mạch biến đổi từ điện áp một chiều này thành điện áp một chiều khác. Thông thường, người ta chia ổn áp một chiều ra làm 2 loại: - Ổn áp tuyến tính, - Ổn áp ngắt mở (switching regulator). Dù là loại nào, một mạch ổn áp cũng phải đạt 2 chức năng: - Ổn định điện áp ngõ ra khi điện áp ngõ vào thay đổi và khi dòng tải thay đổi. - Giảm đến mức thấp nhất sóng dư ở ngõ ra. 6.2.1. Ổn áp tuyến tính Trong bài thí nghiệm này ta khảo sát mạch ổn áp tuyến tính dạng nối tiếp. Sơ đồ khối như sau: C1: Tụ lọc ngõ vào C2: Tụ lọc ngõ ra Ổn áp + vi - vo + - RL Hình 6.1 + -AV Công suất ổn áp Kích So sánh Chuẩn Lấy mẫu C1 + - +vi Chưa ổn áp C2 - + vo Đã ổn áp RL IL Hình 6.2 Giáo trình thí nghiệm điện tử công suất Trang 44 Sưu t m b i: www.daihoc.com.vn
  • 46.
    Bài 6: Ổnáp một chiều - Công suất ổn áp: Thường là một transistor công suất lớn, hoạt động như một điện trở thay đổi. - So sánh: So sánh điện thế lấy mẫu và điện thế chuẩn để tạo thành điện thế điều khiển VDK để điều khiển mạch kích tạo dòng kích cho công suất. - Chuẩn: Tạo điện thế chuẩn Vref cho mạch so sánh (thường dùng zener). - Lấy mẫu: Lấy một phần điện thế ngõ ra so sánh với điện thế chuẩn (điện thế lấy mẫu thay đổi theo điện thế ngõ ra vo). Nguyên tắc hoạt động: vo=vi-AV Giả sử khi vo thay đổi (vì lý do nào đó), điện thế lấy mẫu thay đổi theo trong khi điện thế chuẩn không đổi nên ngõ ra VDK của mạch so sánh thay đổi, điện thế VDK này điều khiển mạch kích và công suất thay đổi độ hoạt động (chạy mạnh/chạy yếu) để thay đổi A sao cho vV o ổn định. Mạch căn bản có dạng: R3 VR R4 R2 Q1 Q2 Q3 R1 RL IL + - vo C3 D C2 C1 + + - - R + vi Hình 6.3 Q1: Công suất ; Q2: Thúc (kiểu darlington) ; Q3: So sánh Zener D: tạo điện thế chuẩn R3, R4,VR: Lấy mẫu C2: Giảm sóng dư ngõ ra chạy thẳng và thường trực qua QDo dòng tải IL 1 nên Q1 phải có công suất lớn và phải được giải nhiệt cẩn thận. Mạch thường có một điện trở R công suất lớn để chia bớt dòng qua Q1 6.2.2. Ổn áp ngắt mở - Tuy có rất nhiều dạng, nhưng đa số đều dùng phương pháp biến điệu độ rộng xung. - Nguyên lý chung vẫn như mạch ổn áp tuyến tính nhưng thay mạch khuếch đại kích bằng một mạch dao động tạo sóng vuông. Tín hiệu ra của mạch dao động kích vào transistor công suất ổn áp (thường là BJT hoặc MOSFET công suất lớn), mức cao của Giáo trình thí nghiệm điện tử công suất Trang 45 Sưu t m b i: www.daihoc.com.vn
  • 47.
    Bài 6: Ổnáp một chiều xung vuông làm transistor bảo hòa, mức thấp làm transistor ngưng. Như vậy công suất ổn áp hoạt động như một chuyển mạch (switch). - Dao động tạo xung vuông có thể là đa hài (công suất độc lập với mạch dao động) hoặc thông dụng hơn là dao động blocking (công suất tham gia vào mạch dao động) do cách ly được mass điện. Công suất ổn áp Dao động tạo xung vuông So sánh Chuẩn Lấy mẫu Ci + - + vi + -AV Co - + vo RL IL - SW vi vo vo 0 Tx T ⇒ Hình 6.4 - Khi chưa mắc tụ lọc ngõ ra, v0 có dạng xung với biên độ đỉnh bằng vi khi SW ở trạng thái ON và v0=0 khi SW ở trạng thái OFF. Trị trung bình của v0 là Ta thấy: Để thay đổi trị trung bình ngõ ra v T T vv x io = o ta có thể: - Thay đổi thời gian SW ở trạng thái ON (Transistor dẫn bảo hòa) - Thay đổi tần số của mạch dao động (Tức thay đổi chu kỳ T) - Hoặc thay đổi cả hai Thực tế, để tiện việc thiết kế và kiểm soát, thường người ta giữ nguyên tần số dao động (thực tế trong máy thu hình, monitor máy tính…. Người ta dùng xung quét ngang đưa về Giáo trình thí nghiệm điện tử công suất Trang 46 Sưu t m b i: www.daihoc.com.vn
  • 48.
    Bài 6: Ổnáp một chiều để giữ cho tần số dao động bằng với tần số quét ngang), tín hiệu lấy mẫu chỉ làm thay đổi độ rộng của xung vuông tức thay đổi thời gian dẫn-ngưng của transistor công suất, tức Tx. - Để ổn định vo, thí dụ khi vi cao người ta giảm Tx, khi vi giảm người ta tăng Tx. - Mạch thường được thiết kế ở tần số khá cao (hơn 10KHz) nên tụ lọc ngõ ra không cần lớn mà vẫn bảo đảm được việc giảm tối đa sóng dư (vo gần lý tưởng). - Để tạo ra nhiều loại điện áp khác nhau, nhất là cách ly được mass điện và mass máy (chống giật), người ta thường thiết kế bộ nguồn có biến áp xung. Tùy theo tần số hoạt động của mạch và số vòng cuộn sơ cấp, thứ cấp mà ta có được các điện áp khác nhau theo yêu cầu. + - B1 D + - B2 D SW B+ OSC Hình 6.5 6.3. PHẦN THỰC HÀNH 6.3.1. Ổn áp tuyến tính Mạch dùng thực tập có dạng: R4 VR R5 R3 Q1 Q2 Q3 R1 RL IL + - voCo D C Ci + + - - + vi + vo R2 1,8K 2200µF 2200µF 100µF 100K 560Ω 1K 1K 2,2K Hình 6.6 Với vi được cấp từ một nguồn thay đổi bên ngoài a/ Giải thích vắn tắt nguyên lý hoạt động của mạch (khi vi và I thay đổi)L b/ Cấp vI = +18V, đo điện thế ngõ ra v , chỉnh Vo R theo hai chiều. Nhận xét và giải thích. Giáo trình thí nghiệm điện tử công suất Trang 47 Sưu t m b i: www.daihoc.com.vn
  • 49.
    Bài 6: Ổnáp một chiều c/ Chỉnh VR để vo=+12V, cho vi thay đổi từ +15V →+20V, đo vo, lập bảng theo mẫu sau và vẽ đồ thị vo=f(vi). Nhận xét. Vi +15V +16V +17V +18V +19V +20V vo d/ Cấp vi=+18V, Đo vo khi thay đổi I (bằng cách thay đổi RL L) RL R1(100Ω)R2(50Ω) R3(100/3Ω) R4(25Ω) IL vo Vẽ đồ thị vo=f(I ). Nhận xét.L e/ Không mắc tụ C vào mạch, quan sát sóng dư ngõ ra. Lập lại thí nghiệm. Khi mắc tụ C vào mạch. Nhận xét và giải thích. f/ Giả sử không mắc Co vào mạch, vo bị ảnh hưởng gì? Giải thích? Giáo trình thí nghiệm điện tử công suất Trang 48 Sưu t m b i: www.daihoc.com.vn
  • 50.
    Bài 6: Ổnáp một chiều 6.3.2. Ổn áp ngắt mở: Mạch thực hành hình 6.7 Ghi chú quan trọng: * Trong mạch có 2 mass, một mass điện và 1 mass máy. Sinh viên khi làm thực tập phải thật cẩn thận, tránh bị điện giật. * Trong bài thực tập dùng SCR và E-MOSTFET kênh N với sơ đồ chân như sau: SCR K794 G D S +300V 7 8 5 9 B1 100μF/ 100V + - RL1 47K/2W 272/1K B2 + - RL2 10 11 13 15 4 3 2 1 5 6 7 8 + - .001 1KΩ 47Ω 47K .33Ω/2W K794 47K/2W 47K/2W 100Ω 3 272/1K .1 1KΩ Vz=18V 1 100μF/ 25V + - 1MΩ100p .22 100K 3.3K .KA3842 out Vcc 18K 5K 47Ω 22K.0022 47Ω .1 220VAC + - C1 + - + - Hình 6.7 Giáo trình thí nghiệm điện tử công suất Trang 49 Sưu t m b i: www.daihoc.com.vn
  • 51.
    Bài 6: Ổnáp một chiều 6.3.2.1. Vi mạch KA3842 có sơ đồ chân: 7 Vcc 5 RT/C IC KA3842 là IC dao động điều khiển mạch nguồn Switching được sử dụng rất nhiều trong các mạch nguồn monitor máy tính. IC này hoạt động theo kiểu biến điệu độ rộng xung (pulse width modulation). IC có khả năng tạo nguồn chuẩn Vref=+5V tại chân 8, mạch so sánh cảm nhận về điện áp để khoá mạch biến điệu độ rộng xung bên trong. Chân 4 mắc R, C định tần số dao động, xung biến điệu độ rộng được thực hiện bởi mạch FF RS cấp cho mạch khuếch đại Push-Pull thông qua cổng OR. Khi mở máy, chân 7 được cấp nguồn từ điện thế 300V để khởi động mạch, sau đó điện thế cảm ứng lấy từ cuộn 1-3 sẽ đuợc chỉnh lưu để cấp nguồn ổn định cho IC3842. Cuộn 1-3 còn được dùng để lấy mẫu ngõ ra để đưa về mạch so sánh (chân 1-2). Zener 18V và SCR giữ vai trò bảo vệ khi điện áp vượt quá cao. 6.3.2.2. Sinh viên khảo sát mạch và thực hiện các công việc sau: 1. Để hở công suất nguồn, khảo sát IC3842 a/ Đo điện áp DC chân 7 khi mạch hoạt động ổn định. Lúc này zener 18V và SCR dẫn hay ngưng? T 29V 5V SET Vref RESET 8 INTERNAL BIAS LOGIC 2 1 3 4 GND Vref VFB Comp CS Sense UVLO 7 PWRVC 6 out 5 PWR GND OSCILLATOR 22V + - T> R S 1/3 C.S Comp ½ Vref ERROR Amp 1V Hình 6.8 Giáo trình thí nghiệm điện tử công suất Trang 50 Sưu t m b i: www.daihoc.com.vn
  • 52.
    Bài 6: Ổnáp một chiều b/ Đo điện áp DC tại chân 2. Điện áp này dùng làm gì? Có thay đổi theo điện áp ngõ ra B1 và B2 không? Tại sao? c/ Quan sát và vẽ lại dạng sóng chân số 4 d/ Quan sát và vẽ lại dạng sóng tại ngõ ra (chân 6). Chỉnh biến trở 5K, dạng sóng ngõ ra thay đổi như thế nào? 2. Nối công suất nguồn vào mạch 2 7.4 a/ Đo B1 khi RL = KΩ b/ Thay đổi RL bằng cách không nối rồi nối lần lượt JP1, JP2, JP3, đo B1, lập bảng: RL(KΩ) B1 IL = LR B1 3 7.4 4 7.4 5 7.4 2 7.4 Vẽ đồ thị B1 theo I . Nhận xét?L c/ Đo B1, chỉnh VR=5K. Nhận xét và cho biết chức năng của V .R 6.4. THIẾT BỊ THÍ NGHIỆM: 1) 01 mạch ổn áp tuyến tính (board nhỏ). 2) 01 mạch ổn áp ngắt mở (boad lớn). 3) 01 VOM. 4) 01 ocilloscope 6.5. TÀI LIỆU THAM KHẢO: [1]. Giáo trình THÍ NGHIỆM ĐIỆN TỬ CÔNG SUẤT – Bộ Môn Viễn Thông & Kỹ thuật Điều khiển - Khoa công Nghệ Thông Tin & Truyền thông – ĐHCT - 2001. [2]. Các bài giảng và giáo trình ĐIỆN TỬ CÔNG SUẤT – Bộ Môn Viễn Thông & Kỹ thuật Điều khiển - Khoa công Nghệ Thông Tin & Truyền thông – ĐHCT. [3]. NGUYỄN VĂN NHỜ - GIÁO TRÌNH ĐIỆN TỬ CÔNG SUẤT I – NXB Đại học Quốc gia TP HCM – 2002. [4]. TRƯƠNG VĂN TÁM - MẠCH ĐIỆN TỬ – Giáo trình – Bộ Môn Viễn Thông & Kỹ thuật Điều khiển - Khoa công Nghệ Thông Tin & Truyền thông – ĐHCT – 2001. [5]. CYRIL W. LANDER – POWERS ELETRONICS –McGraw-Hill, London – 1987. [6]. Zainal Salam – POWER ELECTRONICS AND DRIVES – Version 3 – UTM.JB – 2003 http://www.vocw.edu.vn/content/m10373/latest/[7]. Giáo trình thí nghiệm điện tử công suất Trang 51 Sưu t m b i: www.daihoc.com.vn
  • 53.
    Bài 7: Điềukhiển công suất AC BÀI 7: ĐIỀU KHIỂN CÔNG SUẤT AC 7.1. MỤC ĐÍCH: - Biết cách dùng Triac để điều khiển công suất tiêu thụ trên tải AC. - Nắm được nguyên tắc tạo xung kích Triac và mối quan hệ giữa góc mở α với công suất tiêu thụ trên tải. 7.2. SƠ LƯỢC LÝ THUYẾT: - Triac là một linh kiện điều khiển không thể kích ngắt. Công dụng quan trọng của nó là điều khiển công suất AC trên tải. Trong trường hợp này Triac đóng vai trò như một khóa điện tử. Sơ đồ mạch điều khiển công suất AC như hình 7.1 : Mạch tạo xung kích VS VG IG A2 A1 VD Tải VL G Hình 7.1 VS IG VL t t t α Hình 7.2 Vì Triac dẫn cả 2 chiều nên chỉ có 2 trạng thái dẫn và khóa. Triac được kích đóng (dẫn) bằng dòng điện IG và để đưa Triac từ trạng thái dẫn sang trạng thái khóa phải có 2 điều kiện là : I =0 và điện áp nguồn đổi chiều.G Triac có thể được kích đóng trong 4 trường hợp sau : a/. VD>0, VG>0, I >0G b/. V >0, V <0, ID G G<0 c/. VD<0, VG>0, I >0G <0, V <0, Id/. VD G G<0 Triac ít nhạy cảm nhất trong trường hợp c/. Với VS là nguồn điện xoay chiều hình sin, công suất tiêu thụ phụ thuộc vào góc mở α (hay góc trễ). Dạng sóng của điện áp nguồn V , dòng điện kích đóng IS G (hoặc điện áp V được vẽ trong hình 7.2.), điện áp trên tải VG L Giáo trình thí nghiệm điện tử công suất Trang 52 Sưu t m b i: www.daihoc.com.vn
  • 54.
    Bài 7: Điềukhiển công suất AC - Sơ đồ mạch điều khiển công suất AC dùng Triac được trình bày trong hình 7.3 ở cuối bài thí nghiệm này. Lưu ý rằng, để xác định góc trễ và xung kích xuất hiện đúng thời điểm, mạch tạo xung kích cần phải có thông tin về pha của điện áp nguồn. =V- Trường hợp điện áp nguồn có dạng sin : VS Msinωt= V2 Ssinθ. Với VM : giá trị cực đại,V : giá trị hiệu dụng,θ=ωt=2πftS Điện áp hiệu dụng trên tải là : ∫ π απ 2 2 2 2 VL=[ VS sin2 θdθ ]1/2 2 2sin α π 1 Hay: VL=VS[ (π-α+ )]1/2 Ta thấy, khi α biến thiên từ 0->π thì VL biến thiên từ VS->0. Điều này chứng tỏ công suất tiêu thụ trên tải phụ thuộc vào α. 7.3. CÂU HỎI VÀ THỰC HÀNH A. Câu hỏi lý thuyết : 1/. Từ sơ đồ mạch tạo xung kích và mạch công suất hình 7.3 hãy cho biết chức năng của các linh kiện sau đây: U2, U3, U4, U5, D3, D4, D5, Q1, Q2, Q3, C3, C6 và R8 (VR 5K). 2/. Thông tin về pha của điện áp nguồn được lấy và xử lý như thế nào? Giáo trình thí nghiệm điện tử công suất Trang 53 Sưu t m b i: www.daihoc.com.vn
  • 55.
    Bài 7: Điềukhiển công suất AC B. Câu hỏi thực hành : 1. Mắc tải R (bóng đèn) vào mạch điều khiển công suất AC, lấy điểm đất (mass) chung, dùng oscilloscope xem và vẽ lại dạng sóng tại các điểm : TP0, TP1, TP2, TP3, TP4, TP5, TP6, TP7 (tất cả cùng một thang thời gian). Trong đó, TP5 được vẽ trên cùng một đồ thị với TP2 và TP5 cũng được vẽ trên cùng một đồ thị với TP3 (các thang giá trị của các đồ thị được vẽ như hình 7.4 ), so sánh và nhận xét. - So sánh dạng sóng ở TP0 với TP2 và Tp4, từ đó suy ra Q2 và U3 tạo xung kích đóng trong bán kỳ nào? - So sánh dạng sóng ở TP0 với TP3 và TP6, từ đó suy ra Q3 và U4 tạo xung kích đóng trong bán kỳ nào? Giáo trình thí nghiệm điện tử công suất Trang 54 Sưu t m b i: www.daihoc.com.vn
  • 56.
    Bài 7: Điềukhiển công suất AC TP1 t TP3 TP5 t TP9 t TP7 t TP6 t TP2 TP5 t Hình 7.4 2. Với tải R, dùng Oscilloscope quan sát điện áp trên tải, ước lượng góc mở, đo điện áp hiệu dụng (hoặc dòng điện hiệu dụng) trên tải, lập bảng 1, nhận xét và so sánh với lý thuyết. L L R V P 2 = α VL 00 300 600 900 1200 1500 1800 Hình 7.5 Giáo trình thí nghiệm điện tử công suất Trang 55 Sưu t m b i: www.daihoc.com.vn
  • 57.
    Bài 7: Điềukhiển công suất AC 3. Mắc tải R_L vào mạch điều khiển công suất AC, dùng oscilloscope xem và vẽ lại dạng sóng điện áp trên tải, so sánh với trường hợp tải trở, giải thích. là điện áp giữa 2 đầu R) . Nhận xét.4. Với tải R_L, lặp lại câu 2 (chú ý: VL 7.4. THIẾT BỊ THÍ NGHIỆM: 1) 01 board thí nghiệm (board lớn). 2) 01 tải R-L. 3) 01 tải motor. 4) 01 oscilloscope. 5) 01 VOM. 7.5. TÀI LIỆU THAM KHẢO: [1]. Giáo trình THÍ NGHIỆM ĐIỆN TỬ CÔNG SUẤT – Bộ Môn Viễn Thông & Kỹ thuật Điều khiển - Khoa công Nghệ Thông Tin & Truyền thông – ĐHCT - 2001. [2]. Các bài giảng và giáo trình ĐIỆN TỬ CÔNG SUẤT – Bộ Môn Viễn Thông & Kỹ thuật Điều khiển - Khoa công Nghệ Thông Tin & Truyền thông – ĐHCT. [3]. NGUYỄN VĂN NHỜ - GIÁO TRÌNH ĐIỆN TỬ CÔNG SUẤT I – NXB Đại học Quốc gia TP HCM – 2002. [4]. TRƯƠNG VĂN TÁM - MẠCH ĐIỆN TỬ – Giáo trình – Bộ Môn Viễn Thông & Kỹ thuật Điều khiển - Khoa công Nghệ Thông Tin & Truyền thông – ĐHCT – 2001. [5]. CYRIL W. LANDER – POWERS ELETRONICS –McGraw-Hill, London – 1987. [6]. Zainal Salam – POWER ELECTRONICS AND DRIVES – Version 3 – UTM.JB – 2003 http://www.vocw.edu.vn/content/m10373/latest/[7]. Giáo trình thí nghiệm điện tử công suất Trang 56 Sưu t m b i: www.daihoc.com.vn
  • 58.
    Bài 8: Biếntần gián tiếp BÀI 8: BIẾN TẦN GIÁN TIẾP Tham gia thực hiện: KS Trần Lê Trung Chánh 8.1. MỤC ĐÍCH Giúp sinh viên nắm được nguyên tắc hoạt động và một số ứng dụng của bộ biến tần dùng nghịch lưu áp. 8.2. SƠ LƯỢC VỀ LÝ THUYẾT BIẾN TẦN Biến tần dùng để chuyển đổi điện áp hoặc dòng điện xoay chiều ở đầu vào từ một tần số này thành điện áp hoặc dòng điện có một tần số khác ở đầu ra. Biến tần được dùng để điều khiển vận tốc động cơ xoay chiều theo phương pháp điều khiển tần số, theo đó tần số của lưới nguồn sẽ đổi thành tần số biến thiên. Ngoài việc thay đổi tần số còn có sự thay đổi tổng số pha. Từ nguồn lưới 1 pha, thông qua biến tần ta có thể mắc tải là một động cơ ba pha. Bộ biến tần còn được sử dụng rộng rãi trong kỹ thuật nhiệt điện, chẳng hạn như cung cấp năng lượng cho lò cảm ứng. 8.2.1. Phân loại - Phân loại dựa vào tổng số pha ta có: biến tần 1 pha, 3 pha, m pha - Phân loại dựa vào cấu trúc mạch điện và nguyên tắc hoạt động ta có: biến tần gián tiếp dùng nghịch lưu áp, biến tần gián tiếp dùng nghịch lưu dòng và biến tần trực tiếp. Trong bài này ta sẽ khảo sát biến tần gián tiếp dùng nghịch lưu áp. Biến tần trực tiếp sẽ được thực hiện trong bài 9. 8.2.2. Cấu tạo: (Xem sơ đồ nguyên lý hình 8.1) Biến tần gián tiếp gồm có: - Bộ chỉnh lưu : Có chức năng chỉnh điện áp xoay chiều với tần số cố định ở ngõ vào. Bộ chỉnh lưu có nhiều dạng: mạch tia, mạch cầu, 1 pha hoặc 3 pha - Mạch trung gian một chiều : gồm cuộn cảm Lf và tụ Cf dùng để làm phẳng điện áp được chỉnh lưu, tạo ra một nguồn áp cung cấp cho bộ nghịch lưu. - Bộ nghịch lưu: có thể là 1 pha hoặc 3 pha. Quá trình chuyển mạch của bộ nghịch lưu áp thường là quá trình chuyển đổi cưỡng bức. Bộ nghịch lưu có chức năng biến nguồn điện một chiều đã được chỉnh lưu thành nguồn điện xoay chiều mà tần số có thể điều chỉnh được - Mạch tạo xung kích để điều khiển nghịch lưu áp: Các bộ nghịch lưu áp thường được điều khiển theo kỹ thuật điều chế xung (PWM: Pulse With Modulation) và qui tắc kích đóng đối nghịch Giáo trình thí nghiệm điện tử công suất Trang 57 Sưu t m b i: www.daihoc.com.vn
  • 59.
    Bài 8: Biếntần gián tiếp ~ - - ~ Id1 f1 Lf Cf Id2 Ud2 f1 Hình 8.1 Mạch tạo xung kích Mạch chỉnh lưu Mạch nghịch lưu a. Bộ chỉnh lưu và mạch trung gian một chiều: Chỉnh lưu bán kỳ không điều khiển (hình 8.2) • •• • Lf 330μF/400V .01μF/400V AC110/50Hz • • Lf 330μF/400V • • • • • Pha Pha Pha Dây trung hòa (a) (b) Hình 8.2: (a) 1 pha (b) 3 pha Trong bài thí nghiệm này ta sử dụng nguồn điện 1 pha. b. Bộ nghịch lưu áp Bộ nghịch lưu áp 1 pha: Bộ nghịch lưu áp dùng BJT mắc theo dạng mạch cầu (Hình 8.3.a) có 4 công tắc (BJT) và 4 diode mắc đối song. Xung kích được đưa vào điều khiển bộ nghịch lưu được cách ly bằng biến thế. Giáo trình thí nghiệm điện tử công suất Trang 58 Sưu t m b i: www.daihoc.com.vn
  • 60.
    Bài 8: Biếntần gián tiếp 1N5408 1N5408 • Tải • • - • 1N5408 1N5408 +280VDC • •• (a) C2939 10 C2939 10 C2939 10 C2939 10 Utả i S1, S2 S3, S4 + - (b) Hình 8.3 (a) Bộ nghịch lưu áp 1 pha. (b) Giản đồ kích đóng các công tắc và đồ thị áp tải. Giáo trình thí nghiệm điện tử công suất Trang 59 Sưu t m b i: www.daihoc.com.vn
  • 61.
    Bài 8: Biếntần gián tiếp S1 S3 S5 S2S6S4 + - - + U U/2 U/2 S1 S4 S3 S6 S5 S2 U11 U12 U13 • J1 J2 J3• • Hình 8.4 : Bộ nghịch lưu áp 3 pha 8.2.3. Phương pháp điều khiển bộ nghịch lưu áp : Các bộ nghịch lưu áp thường được điều khiển dựa theo kỹ thuật điều chế độ rông xung (PWM) và qui tắc kích đóng đối nghịch. Qui tắc kích đóng đối nghịch đảm bảo dạng áp tải được điều khiển tuân theo giản đồ kích công tắc và kỹ thuật điều chế độ rộng xung có tác dụng hạn chế tối đa các ảnh hưởng bất lợi của sóng hài bậc cao xuất hiện ở phía tải. Dựa vào phương pháp thiết lập giản đồ kích đóng các công tắc trong bộ nghịch lưu áp, ta có thể phân biệt các dạng điều chế độ rộng xung khác nhau như sau. a. Phương pháp điều chế độ rộng sin (sin PWM) Giản đồ kích đóng công tắc bộ nghịch lưu dựa trên cở sở so sánh 2 tín hiệu cơ bản : sóng điều chế tần số cao và sóng điều khiển dạng sin. Sóng điều chế có thể ở dạng tam giác. Sóng điều khiển mang thông tin về độ lớn trị hiệu dụng và tần số sóng hài cơ bản của điện áp ở ngõ ra. Trong trường hợp bộ nghịch lưu áp 3 pha, 3 sóng điều khiển của 3 pha phải tạo lệch nhau 1/3 chu kỳ của nó. b. Phương pháp điều chế độ rộng xung vuông (Square PWM) Sóng điều khiển có dạng chữ nhật, có chu kỳ không đổi trong mổi nữa chu kỳ. Giáo trình thí nghiệm điện tử công suất Trang 60 Sưu t m b i: www.daihoc.com.vn
  • 62.
    Bài 8: Biếntần gián tiếp c. Phương pháp điều chế độ rộng xung tối ưu (Optimum PWM) Ảnh hưởng của một số sóng hài bật thấp chứa trong điệnn áp ra có thể được khử bỏ bằng phương pháp điều chế độ rộng xung tối ưu. Giản đồ kích đóng các công tắc được thiết lập trên cơ sở phân tích hàm tối ưu theo các biến là góc kích đóng các linh kiện. d. Phương pháp điều chế theo dòng điện Giản đồ kích đóng các công tắc được xác định trên cơ sở so sánh dòng điện yêu cầu của tải và dòng điện đo được. e. Phương pháp điều rộng Còn gọi là phương pháp điều chế độ rộng xung đơn, là trường hợp đặt biệt của phương pháp điều chế độ rộng xung. Trong mổi nữa chu kỳ, áp ra chỉ có một xung điện áp. Độ lớn điện áp cho tải được điều khiển bằng cách thay đổi độ rộng xung điện áp. Phương pháp này chỉ áp dụng điều khiển bộ nghịch lưu áp 1 pha. f. Phương pháp điều khiển theo biên độ Gọi tắc là phương pháp điều biên. Phương pháp này đồi hỏi điện áp nguồn điều khiển được. Các công tắc trong cặp công tắc cùng pha được kích đóng với thời gian bằng nhau và bằng một nữa chu kỳ áp ra. Bộ nghịch lưu áp ba pha điều khiển theo biên độ còn gọi là bộ nghịch lưu 6 bước (six-step voltage inverter) Trong bài này sử dụng vi điều khiển 89C51 để tạo xung điều khiển, nó được lập trình cung cấp 3 tín hiệu điều khiển lệch pha 1200 ở 3 port P3.0, P3.1 và P3.2 và có thể chọn một trong 3 tần số 40Hz, 50Hz, 100Hz cho dòng điện ra trên tải. Sơ đồ chi tiết của bộ biến tần trong bài thí này được được in kèm theo board mạch thí nghiệm. 8.2.4. Giới thiệu về biên tần SIEMENS G110 a. Giới thiệu chung - Sinamics G110 là biến tần cho phép thay đổi tần số như mong muốn để điều khiển động cơ AC 3 pha. Hiện dòng sản phẩm có nhiều model với công suất từ 120W đến 3KW. Model sử dụng trong bài thí nghiệm có công suất 2.2KW. - Biến tần G110 là một hệ vi xử lý và điều khiển dùng công nghệ IGBT ( Isolated Gate Bipolar Transistor). Sản phẩm có độ tin cậy cao và linh hoạt trong các ứng dụng. Việc sử dụng phương pháp biến điệu độ rộng xung đặc biệt, với tần số xung có thể lựa chọn cho phép motor hoat động thật yên tĩnh và nhẹ nhàng. Bên cạnh đó, với các tính năng bảo vệ toàn diện giúp bảo vệ an toàn cho chính biến tần G110 và motor kết nối khi sử dụng. - G110 có thể sử dụng theo hai phương thức điều khiển: + Điều khiển Analog – dùng mạch tương tự kết nối với các ngõ vào của G110. + Điều khiển USS – dùng chuẩn RS485. Giáo trình thí nghiệm điện tử công suất Trang 61 Sưu t m b i: www.daihoc.com.vn
  • 63.
    Bài 8: Biếntần gián tiếp b. Sơ lược cấu tạo. BOP DIN10 U,V,W,PE L1,L2/N Hình 8.5: Hình dạng biến tần G110 - G110 với góc nhìn từ đỉnh (Hình 8.6). + L1, L2: nối với nguồn điện 220V. + PE (Protect Circuit): thường được nối với mass của biến tần G110. + Led: dùng để hiện thị giúp người sử dụng biết được trạng thái của G110. + DC+, DC-: ngõ ra điện thế 1 chiều. + U, V, W: Kết nối với động cơ 3 pha. + DIN 10: Các ngõ vào của G110. DIN10 Hình 8.6 Giáo trình thí nghiệm điện tử công suất Trang 62 Sưu t m b i: www.daihoc.com.vn
  • 64.
    Bài 8: Biếntần gián tiếp - Sơ đồ khối của G110 (Hình 8.7): Hình 8.7 c. Sử dụng G110 có thể điều khiển động cơ bằng nhiều cách: + Thông qua các DIP trên G110 + Keypad + PC (mode USS). - Để điều khiển hoạt động của G110, người điều khiển phải nhập vào các tham số (Parameter). G110 sẽ lấy giá trị các tham số này, tính toán và thực hiện điều khiển tương ứng ở ngõ ra. Giáo trình thí nghiệm điện tử công suất Trang 63 Sưu t m b i: www.daihoc.com.vn
  • 65.
    Bài 8: Biếntần gián tiếp Các tham số điều khiển: - P0003: Cấp độ truy nhập các thông số. 1: Standard. 2: Extended. 3: Expert 4: Reserved - P0010: Cài đặt chế độ chấp hành cho G110. 0: Ready 1: Quick Commissioning. 2: Inverter. 29: Download 30: Factory setting - P0100: Europe / North America. 0: kw/50hz. 1: Hp/60hz. 2: kw/60hz. - P0700: Chọn bộ điều khiển: 1: BOP (Basic Operation Panel) 2: Terminal / Digital input 3: USS Interface Tên Chức năng P0304 Điện thế định mức của động cơ P0305 Dòng điện định mức của động cơ P0307 Công suất định mức của động cơ P0308 Hệ số công suất P0310 Tần số hoạt động P0311 Số vòng quay trong 1 phút P0335 Chọn chế độ làm mát cho motor P0640 Tham số về dòng quá tải cho phép P1000 Lựa chọn tần số đặt trước P1080 Tần số nhỏ nhất P1082 Tần số lớn nhất P1120 Thời gian tăng đến tần số lớn nhất P1121 Thời gian giảm từ tần số lớn nhất về 0 P1300 Chọn chế độ điều khiển P3900 Chọn kết thúc Quick Commissioning Sử dụng BOP để truy nhập vào các tham số tương đối đơn giản: 1. Nhấn để vào chọn các tham số. 2. Nhấn đến khi tham số cần hiệu chỉnh hiển thị trên màn hình. 3. Nhấn để hiển thị giá trị hiện tại của tham số. 4. Nhấn hoặc để chọn giá trị cần thiết lập. 5. Nhấn để chấp nhận giá trị vừa thay đổi. 6. Lặp lại từ bước 2 cho các thông số kế tiếp. Giáo trình thí nghiệm điện tử công suất Trang 64 Sưu t m b i: www.daihoc.com.vn
  • 66.
    Bài 8: Biếntần gián tiếp 8.3. CÂU HỎI VÀ THỰC HÀNH A. Câu hỏi lý thuyết 1. Công suất của một dòng điện hình sin phụ thuộc vào tần số của nó như thế nào? 2. Tốc độ quay của một motor AC thay đổi theo tần số của nguồn cấp điện như thế nào? 3. Từ sơ đồ mạch hãy cho biết các xung điều khiển S1, S2, S3, S4, S5, S6 lệch pha nhau như thế nào ? 4. Bộ biến tần gián tiếp dùng nghịch lưu áp khác với biến tần gián tiếp dùng nghịch lưu dòng ở điểm nào? B. Phần thực hành trên bộ biến tần dùng BJT công suất và mạch tạo xung kích dùng vi điều khiển 89C51. 1. Mắc tải R(bóng đèn) vào mạch biến tần theo kiểu Y (đấu hình sao): a. Chọn tần số 40Hz, dùng oscilloscope xem và vẽ lại dạng sóng xung điều khiển S1 ( tại JH1), S3 (tại JH9) và S5 (tại JH4) từ đó cho biết phương pháp điều khiển là phương pháp gì? b. Thay đổi tần số (theo trình tự như sau: ngắt điện nguồn, ấn nút xả điện X, mở nguồn điện lại, ấn nút chọn tần) đo điện áp hiệu dụng trên tải (trên một pha xác định). Lập bảng : Tần số (Hz) 40Hz 50Hz 100Hz Vtải(V) 2 Ptải= V /Rtải Cho nhận xét về sự phụ thuộc của công suất vào tần số. c. Dùng oscilloscope xem và vẽ lại dạng sóng điện áp ra trên tải trên một pha xác định (chú ý : dùng dây lấy tín hiệu cho oscilloscope có mạch giảm áp) , nhận xét. 2. Mắc tải R_L vào mạch biến tần theo kiểu Y, chọn tần số 40Hz, dùng Oscilloscope xem và vẽ lại dạng sóng điện áp trên tải (trên một pha xác định) 3. Thay tải R_L bằng motor 3 pha, thay đổi tần số và quan sát tốc độ quay của motor. Suy ra sự phụ thuộc của tốc độ quay vào tần số của nguồn điện cấp cho motor. Lúc khởi động motor, nguồn cấp điện cho motor có tần số thấp hay cao? Tại sao? Giáo trình thí nghiệm điện tử công suất Trang 65 Sưu t m b i: www.daihoc.com.vn
  • 67.
    Bài 8: Biếntần gián tiếp C. Phần thực hành trên bộ biến tần Siemens G110. 1. Điều khiển G110 từ các DIN Điều khiển tốc độ và chiều quay động cơ từ mạch điện kết nối từ bên ngoài: - Cài đặt các tham số: + P0700=2 + P1000=2 - Tác động lên các SW ta sẽ điều khiển on/off và chiều quay của động cơ. Thay đổi tần số bằng cách điều chỉnh biến trở. * Sau khi motor hoạt động, nhấn giữ phím trong khoảng 2s để xem các thông số của tải đang hoạt động: điện thế, tần số, dòng diện. Yêu cầu: Lập bảng thống kê sau: Tần số 0 20 30 40 50 Điện áp Cho nhận xét về mối quan hệ giữa điện áp ngõ ra, tốc độ động cơ với tần số được điều chỉnh. 2. Điều khiển G110 từ BOP Thực hiện cài đặt các thông số cho biến tần như sau: P0003=1 // Cấp độ truy cập các tham số P0010=1 P0100=0 P0304=220V P0305=2.00A P0307=0.75kw P0310=50Hz P0311=1390 P0700=1 P1000=1 chọn tần số setpoint từ MOP P1080=0 Hz Giáo trình thí nghiệm điện tử công suất Trang 66 Sưu t m b i: www.daihoc.com.vn
  • 68.
    Bài 8: Biếntần gián tiếp P1082=50 Hz P1120=10 P1121=10 P3900=1 : Khởi động motor ( ON) Motor chạy với tần số 5Hz. : Dừng Motor (OFF). : Đảo chiều quay Motor. : Nhấn giữ Motor sẽ tăng dần đến tần số đã đặt.( P1058 ) tần số hoạt động motor tăng dần đến 5Hz. ữ các thông số về motor trên nhưng ta thay đổi thêm một số tham số:- Vẫn gi P0003=3 P0010=0 P1040=30 thay đổi tần số MOP. P1058 = 20 thay đổi tần số JOG. Thực hiện cài đặt lại 3 tham số: P0700=1 P0719=0 P1000=1 : Khởi động motor ( ON) Motor chạy với tần số 30Hz. : Dừng Motor (OFF). : Đảo chiều quay Motor. : Nhấn giữ Motor sẽ tăng dần đến tần số đã đặt.( P1058 ) tần số hoạt động motor tăng dần đến 20Hz. - Nhấn giữ trong khoảng 2-3s, sau đó nhấn tiếp từng lần để xem các thông số hoạt động của motor. Muốn trở về mode các tham số thì ấn giữ trong khoảng 2-3s. Yêu cầu: - Cho nhận xét về hoạt động của động cơ, khi ta thay đổi tần số MOP và JOP. - Cho biết ý nghĩa của 2 tham số MOP và JOP. 8.4. THIẾT BỊ THÍ NGHIỆM 1. Bộ biến tần dùng BJT và mạch kích dùng vi điều khiển 89C51. 2. Bộ biến tần Siemens G110. 3. 01 Osciloocope 4. 3 tải R_L 5. 01 VOM ( hoặc Ampere kiềm) 6. 01 motor 3 pha Giáo trình thí nghiệm điện tử công suất Trang 67 Sưu t m b i: www.daihoc.com.vn
  • 69.
    Bài 8: Biếntần gián tiếp 8.5. TÀI LIỆU THAM KHẢO: [1]. Giáo trình THÍ NGHIỆM ĐIỆN TỬ CÔNG SUẤT – Bộ Môn Viễn Thông & Kỹ thuật Điều khiển - Khoa công Nghệ Thông Tin & Truyền thông – ĐHCT - 2001. [2]. Các bài giảng và giáo trình ĐIỆN TỬ CÔNG SUẤT – Bộ Môn Viễn Thông & Kỹ thuật Điều khiển - Khoa công Nghệ Thông Tin & Truyền thông – ĐHCT. [3]. NGUYỄN VĂN NHỜ - GIÁO TRÌNH ĐIỆN TỬ CÔNG SUẤT I – NXB Đại học Quốc gia TP HCM – 2002. [4]. TRƯƠNG VĂN TÁM - MẠCH ĐIỆN TỬ – Giáo trình – Bộ Môn Viễn Thông & Kỹ thuật Điều khiển - Khoa công Nghệ Thông Tin & Truyền thông – ĐHCT – 2001. [5]. CYRIL W. LANDER – POWERS ELETRONICS –McGraw-Hill, London – 1987. [6]. Zainal Salam – POWER ELECTRONICS AND DRIVES – Version 3 – UTM.JB – 2003 http://www.vocw.edu.vn/content/m10373/latest/[7]. [8]. Tài liệu kèm theo thiết bị biến tần Siemens G110. Giáo trình thí nghiệm điện tử công suất Trang 68 Sưu t m b i: www.daihoc.com.vn
  • 70.
    Bài 9: Biếntần trực tiếp BÀI 9: BIẾN TẦN TRỰC TIẾP Tham gia thực hiện: ThS. Trần Thanh Hùng - 2001 9.1. MỤC ĐÍCH Bộ biến tần trực tiếp (cycloconverter) tạo ra điện áp xoay chiều ở ngõ ra với trị hiệu dụng và tần số điều khiển được, trị hiệu dụng và tần số điện áp ngõ ra luôn nhỏ hơn hiệu dụng và tần số của điện áp nguồn. Bộ biến tần loại này được ứng dụng trong điều khiển truyền động động cơ điện xoay chiều. Bài thí nghiệm này khảo sát biến tần trực tiếp với nguồn điện xoay chiều một pha bao gồm: - Khảo sát mạch tạo xung điều khiển, thông qua đó sinh viên nắm được phương pháp và kỹ thuật tạo xung kích có thể thay đổi góc điều khiển. - Khảo sát mạch công suất, thông qua đó sinh viên hiểu rõ hơn nguyên lý hoạt động của bộ biến tần trực tiếp, hoạt động của linh kiện công suất (trong bài này ta dùng SCR); xác định mối quan hệ giữa tần số và công suất, dạng sóng điện áp ra, trên các loại tải khác nhau: tải thuần trở, tải R-L, tải R-L-C. 9.2. SƠ LƯỢC LÝ THUYẾT Từ điện thế cung cấp xoay chiều hình sin với tần số 50Hz/60Hz, ta có thể tạo được điện thế xoay chiều hình sin với tần số thay đổi được bằng cách “cắt từng đoạn” điện thế cung cấp ghép lại sao cho điện thế trung bình có dạng hình sin. Biến tần hoạt động dựa vào nguyên tắc này được gọi là biến tần trực tiếp. Dựa vào hình 9.1 ta có thể thấy nếu điện thế cung cấp cho biến tần trực tiếp càng có nhiều pha, thì điện thế ‘cắt được’ có giá trị trung bình càng gần với sóng sin mong muốn. Để khảo sát, ta có thể chia biến tần thành 2 bộ phận: mạch công suất và mạch điều khiển. 9.2.1. Mạch công suất: Hình 9.2 trình bày sơ đồ chi tiết mạch công suất của một biến tần trực tiếp hai pha. Hai pha điện thế lệch pha nhau 1800 được tạo ra từ điện thế 1 pha bằng một biến thế có điểm giữa. Hai SCR Q1 và Q2 hoạt động như 2 công tắc ”cắt” điện thế của 2 pha để tạo thành bán kì dương của điện thế hình sin mong muốn (cung cấp cho tải). Ngược lại, 2 SCR Q3 và Q4 sẽ tạo bán kì âm của điện thế mong muốn. Góc mở của các SCR phải thích hợp để điện thế tạo ra có giá trị trung bình thay đổi theo qui luật hình sin (xem hình 9.1.b). 9.2.2. Mạch điều khiển (mạch tạo xung kích): Để các SCR “cắt” điện thế cung cấp đúng vị trí, cần phải có một mạch điều khiển để tạo nên các xung kích các SCR (các tín hiệu g1, g2, g3, và g4 trên hình 9.2). Để điều khiển các SCR Q1 và Q2 cắt 2 pha điện thế tạo bán kì dương của điện áp ngõ ra, ta có thể dùng mạch như trên hình 9.3. Đầu tiên một điện áp cùng pha với pha 1 được đổi thành xung vuông đảo. Điện áp này được dùng để điều khiển một mạch tích phân để tạo thành một điện thế răng cưa có cùng tần số với điện thế pha 1. Điện thế răng cưa này được đưa vào so sánh với điện thế răng cưa khác (ta khảo sát trong một chu kỳ, 1 Giáo trình thí nghiệm điện tử công suất Trang 69 Sưu t m b i: www.daihoc.com.vn
  • 71.
    Bài 9: Biếntần trực tiếp cạnh xuống và 1 cạnh lên) được tạo ra từ một mạch dao động tạo sóng sin có tần số rất thấp gọi là tín hiệu điều khiển. Điện thế mong muốn Điện thế cung cấp Điện thế ‘cắt’ được V a) Nguyên tắc hoạt động biến tần trực tiếp 1 pha Điện thế pha1 Điện thế mong muốn Điện thế pha2 V Điện thế ‘cắt’ được b) Nguyên tắc hoạt động biến tần trực tiếp 2 pha Hình 9.1. Nguyên tắc hoạt động của biến tần trực tiếp bằng cách ‘cắt từng đoạn’ điện thế cung cấp. Ngõ ra của mạch so sánh thứ 1 được dùng để điều khiển Q1 trong khi ngõ ra của mạch so sánh thứ 2 dùng để điều khiển Q2. Kết quả là góc mở các SCR Q1 và Q2 sẽ giảm dần từ giá trị lớn nhất (ứng với điểm đầu của cạnh lên tín hiệu điều khiển, tín hiệu ở TP3) đến giá trị nhỏ nhất (ứng với điểm cuối của cạnh lên) rồi sau đó tăng dần đến giá trị lớn nhất (ứng với điểm cuối của cạnh xuống tín hiệu điều khiển). Như vậy điện thế ngõ ra sẽ tăng dần từ giá trị nhỏ nhất, đạt cực đại ở điểm giữa tín hiệu răng cưa rồi giảm dần đến giá trị thấp nhất. Như vậy mạch ở hình 9.3 tạo được 1 bán kì dương của điện thế ngõ ra. Để điều khiển bán kì còn lại, sinh viên tự tìm hiểu (xem phần CÂU HỎI và thực hành) Giáo trình thí nghiệm điện tử công suất Trang 70 Sưu t m b i: www.daihoc.com.vn
  • 72.
    Bài 9: Biếntần trực tiếp g2 Q3 g4 g1Q2 Q1 R_Load 220V AC in Giua Pha1 g3 T2 1 4 5 6 8 Pha2 Q4 Hình 9.2. Mạch công suất biến tần trực tiếp 2 pha 9.3. CÂU HỎI VÀ THỰC HÀNH α V0 Mạch dao động tạo sóng sin Tới g1 Tới g2 + - + - So sánh 1 So sánh 2 Hình 9.3 Mạch điều khiển biến tần trực tiếp pha1 + - 3 2 1 ∫ + - 3 2 1 ∫ Pha2 + - 3 2 1 ∫ TP1 TP2 TP3 TP4 Chỉnh tần số VTB=? 0 π Giáo trình thí nghiệm điện tử công suất Trang 71 Sưu t m b i: www.daihoc.com.vn
  • 73.
    Bài 9: Biếntần trực tiếp A. Câu hỏi lý thuyết: 1. Tính điện thế trung bình của 1 chu kì sóng sin ‘cắt được’ nếu góc mở là α . 2. Tìm quy luật thay đổi của góc mở α để tạo được điện thế ngõ ra có giá trị trung bình thay đổi theo quy luật hình sin (Dựa vào biểu thức tính điện thế trung bình theo góc mở α) . 3. Giải thích nguyên tắc hoạt động của bộ điều khiển biến tần trực tiếp bằng cách vẽ các tín hiệu sin, tam giác, tín hiệu điều khiển, và điện thế trên tải theo cùng một trục thời gian, theo dạng sau: t g1 g2 VL t t Pha1 Pha2 Δ từ pha1 Δ từ pha2 sóng sin điều khiển tần số biến tần Δ từ sóng sin .Nhận xét về trị trung bình của điện thế trên tải VL Để tạo chu kì âm của điện thế trên tải, thì mạch điều khiển phải cải tiến như thế nào? Giáo trình thí nghiệm điện tử công suất Trang 72 Sưu t m b i: www.daihoc.com.vn
  • 74.
    Bài 9: Biếntần trực tiếp B. Câu hỏi thực hành 1. Khảo sát mạch tạo xung kích: Cấp điện cho mạch tạo xung kích, a. Để các biến trở chỉnh tần số mạch dao động ở khoảng giữa, điều chỉnh biến trở VR sao cho sóng tam giác ở TP6 có biên độ lớn hơn sóng tam giác ở TP4 chút ít. Quan sát và vẽ lại dạng sóng ở các điểm TP1, TP2, TP3, TP4 và g1, g2 theo cùng một trục thời gian. b. Giảm tần số sóng sin, điều chỉnh lại biến trở VR như trên, quan sát tín hiệu tại các điểm trên. Cho nhận xét. c. Tăng dần tần số sóng sin, điều chỉnh lại biến trở VR như trên, quan sát tín hiệu tại các điểm trên. Cho nhận xét. d. Giải thích tại sao phải điều chỉnh biến trở VR như trên? 2. Khảo sát mạch công suất: Nối mạch điều khiển vào mạch công suất, R1 1 2 Nối tải thuần trở (bóng đèn) vào mạch công suất. Cấp điện mạch công suất. - Để các biến trở chỉnh tần số mạch dao động trên mạch điều khiển ở mức giữa, điều chỉnh lại biến trở VR, chỉnh thang biên độ máy hiện sóng về vị trí lớn nhất. Quan sát tín hiệu điện thế trên 2 đầu tải. Vẽ lại dạng sóng điện thế trên tải. Dòng điện qua tải có dạng thế nào? - Chỉnh biến trở về vị trí thấp nhất, quan sát dạng tín hiệu trên tải. Nhận xét. C2 R1 1 2 2,2K - Tăng dần tần số sóng sin, điều chỉnh lại biến trở VR như phần trên, quan sát tín hiệu trên tải, nhận xét. a. Ngắt điện mạch công suất. Nối tụ C2 song song với tải R1. Lập lại thí nghiệm như phần II.1. Điện thế trên tải thay đổi thế nào so với phần II.1. C2 L2 R1 1 2 2,2K b. Ngắt điện mạch công suất. Mắc tải như hình bên. Lập lại thí nghiệm như phần II.1. Điện thế trên tải thay đổi thế nào so với 2 trường hợp trên. Trường hợp nào tín hiệu tốt nhất (gần sin nhất). c. Cho biết công dụng của 2 tụ C1, C2 nối giữa G và K của Q1 & Q2? d. Mắc tải R&L nối tiếp, R=2,2K, quan sát tín hiệu ra, nhận xét? Giáo trình thí nghiệm điện tử công suất Trang 73 Sưu t m b i: www.daihoc.com.vn
  • 75.
    Bài 9: Biếntần trực tiếp e. Mắc tải motor, thay đổi tần số, quan sát tốc độ quay của motor, cho nhận xét về sự phụ thuộc của tốc độ quay và công suất vào tần số điện áp ra. f. Sinh viên cho biết mạch thí nghiệm thích hợp sử dụng với loại tải nào ? Không thích hợp với loại tải nào? Giải thích tại sao? Nêu hướng khắc phục để mạch có thể sử dụng trong thực tế? 9.4. THIẾT BỊ THÍ NGHIỆM: 1) 01 mạch thí nghiệm (board lớn). 2) 01 tải motor. 3) 01 oscilloscope. 4) 01 VOM. 9.5. TÀI LIỆU THAM KHẢO: [1]. Giáo trình THÍ NGHIỆM ĐIỆN TỬ CÔNG SUẤT – Bộ Môn Viễn Thông & Kỹ thuật Điều khiển - Khoa công Nghệ Thông Tin & Truyền thông – ĐHCT - 2001. [2]. Các bài giảng và giáo trình ĐIỆN TỬ CÔNG SUẤT – Bộ Môn Viễn Thông & Kỹ thuật Điều khiển - Khoa công Nghệ Thông Tin & Truyền thông – ĐHCT. [3]. NGUYỄN VĂN NHỜ - GIÁO TRÌNH ĐIỆN TỬ CÔNG SUẤT I – NXB Đại học Quốc gia TP HCM – 2002. [4]. TRƯƠNG VĂN TÁM - MẠCH ĐIỆN TỬ – Giáo trình – Bộ Môn Viễn Thông & Kỹ thuật Điều khiển - Khoa công Nghệ Thông Tin & Truyền thông – ĐHCT – 2001. [5]. CYRIL W. LANDER – POWERS ELETRONICS –McGraw-Hill, London – 1987. [6]. Zainal Salam – POWER ELECTRONICS AND DRIVES – Version 3 – UTM.JB – 2003 http://www.vocw.edu.vn/content/m10373/latest/[7]. Giáo trình thí nghiệm điện tử công suất Trang 74 Sưu t m b i: www.daihoc.com.vn