基、自由基、活性氧
、氧自由基的概念
中山醫學大學 應用化學系
呂鋒洲 教授
一、基與自由基的定義
♦ “ 基” (radical) 這個名詞在化學中常用來表

示不同的原子團,如碳酸基 (CO32-) 、硝
酸基 (NO3-) 、甲基 (CH3-) 等。而“自由基”
(free radical) 是指能獨立存在的,含有一
個或一個以上不配對電子的任何原子或
原子團。
一、基與自由基的定義
♦ 一個或一個以上不配對電子的存在使自

由基能受到磁場的吸引 ( 即順磁性 ) ,並
使它們具有高度活性。在化學反應中和
生物體內有許多自由基 ( 如氫原子等 ) 。
當化合物的共價鍵斷裂時,成對的電子
由兩個原子均分,這一過程就稱為均裂
(homolytic fission) 。共價 C-O- 鍵需要在
450~600°C 的高溫才會斷開,化學加研
究了高溫氣相反應中的很多自由基反應
,認為燃燒就是一個自由基過程。
一、基與自由基的定義
如 A 、 B 是以共價鍵結合的兩個原子 (×
代表電子 ) ,均裂可表示如下:
A× B → A× + B×
×
A× 是 A 自由基,以 A˙ 表示, B× 是 B 自由
基,以 B˙ 表示。水分子中的一個共價鍵均
裂,則生成氫自由基 (H˙) 和羥自由基
(˙OH) 。和均裂相反的是異裂 (heterolytic
fission) ,當共價鍵異裂時,一個原子接受
了成對的電子,如下:
×
×−
+
A× B → A× + B
一、基與自由基的定義
A 得到一個額外的電子而帶負電荷, B 失
去一個電子則帶正電荷,如水的異裂生
成 H+ 和 OH- ,它們分別稱為氫離子和氫
氧根離子。它們都不存在不配對的電子
,因此不是自由基。
二、氧及其衍生物
天然存在的氧分子 ( 如圖一所示 ) 是自由基
,它有兩個不配對的電子,分別位於不同
的 π* 反鍵軌道上。兩個電子有相同的自旋
量子數 ( 自旋平行 ) 。這是氧的最穩定的狀
態或稱為基態 (ground state) 氧。當氧分子
氧化另一原子或分子時,必須接受兩個電
子,而且這兩個電子必須是反平行自旋的
才能填入 π* 軌道的空格中。
二、氧及其衍生物
按照 pauli’s 原則在原子或分子軌道中的兩
個電子都是自旋相反的,所以不可能滿足
此標準,這就限制了電子向氧分子上的轉
移,使 O2 指能一次接受一個電子 ( 自旋限
制 ) ,這就意味著氧只能緩慢地與很多非
自由基物質起反應。
二、氧及其衍生物

活潑形式的氧稱單線態氧 (singlet
oxygen) ,它是基態氧接受了能而轉變成的。
單線態氧有兩種: 1ΔgO2 狀態比基態氧的
能量高出 93.7kJ(22.4kcal) ; 1Σg+ 狀態則更
活潑比基態氧的能量高出 156.9kJ
(37.5kcal) 。 1ΔgO2 不是自由基,它沒有不
配對的單電子,這兩種單線態氧都已不存
在自旋限制,它們的氧能力都大大增加。
二、氧及其衍生物
如果在基態氧上加一個電子,它必然進入
一個 π* 反鍵軌道。此時基態氧接著就成為
O2
超氧化物自由基 (superoxide radical ,• − 或
超氧陰離子自由基 ) ,它僅具有一個未配
O2
對的電子。當再獲得一個電子即形成• −
,即過氧離子 (peroxide ion) ,電子進入另
一反鍵軌道,這樣氧分子中不再存在不配
對電子,所以它不是自由基。
二、氧及其衍生物
♦ 在 O • −和 O 2 − 中額外的電子進入反鍵軌道,
2
2

使 O - O 鍵強度減弱。在基態 O2 中,兩
O• − 只
2
個氧以兩個共價鍵有力地結合,在
O2−
2
剩下 1.5 個共價鍵,而在
中只有一個
O2−
2
共價鍵,因此中的 O - O 鍵很弱,在
α∗ p
2
上再增加兩電子,則進入 軌道,使氧
與氧的結合鍵完全消除,形成 2O2- ,在
生物系統 O2 中的雙電子的還原產物是
H2O2 ,而四電子的還原產物是 H2O 。
二、氧及其衍生物
♦總結如下:
單電子還原

O 2     → O • −

2
雙電子還原

O 2     → H 2 O 2 (O 2 − 的質子化形成)

2
四電子還原

O 2    → 2H 2 O(O 2 − 的質子化形成)

因為 H2O2 中的 O - O 鍵是相當弱的,所
以容易斷開,均裂而成羥自由基 (hydroxyl
radical) 。
能

H 2 O 2 → 2 • OH
第三節 過渡金屬元素
在週期表中, d-block 中第一行的金屬,除
鋅外均含有未配對的電子,所以都是自由
基,銅不完全符合過渡金屬元素的定義,
因為它的 3d- 軌道是滿的,但它很容易失
去兩個電子形成 Cu2+ 離子,一個電子來自
4S 軌道,另一電子來自 3d 軌道,由此形
成不配對電子。
第三節 過渡金屬元素
♦ 很多過渡元素都有重要生理功能 ( 下表

1-1 所示 ) ,過渡元素都是金屬,從自由
基的觀點看它們最重要的特點是變價,
因此它們涉及一個電子的氧化狀態的改
變。
1. 鐵:鐵有兩個常見的價,它們的電
子排布為: Fe3+ 是氧化劑, Fe2+ 是
弱還原劑, Fe2+ 可被單電子氧化,
O• −
將電子將給 O2 生成 ,如 Fe2+( 硫
2
酸亞鐵 ) 溶液暴露在空氣中,它可
以緩慢地被氧化成 Fe3+ ,溶解在溶
O• −
2
液中的 O2 則被還原成 。
♦ Fe2+ 和 Fe3+ 都可以與 H2O2 作用,分別生成
O• −
2
;還可進一步被生成的

˙OH 和
˙OH 和
O• −
2
氧化,還原生成相應的 OH- 和 O2˙ 。
Fe 2 + + H 2 O 2 → Fe 3 + + •OH + OH −
Fe 3 + + H 2 O 2 → Fe 2 + + O • − + 2H +
2
• OH + Fe 2 + → Fe 3 + + OH −
•−
3+
2+
O 2 + Fe → Fe + O 2
鐵鹽
淨反應: 2 O 2  → 2H 2 O + O 2
2H

2. 銅:銅有兩價態, Cu2+(Cuprous) 和 Cu2+
(cupric)

Cu 2 + + O • − → Cu + + O 2
2
Cu + + O • − → Cu 2 + + O 2 −
2
2
O 2 − + H + → H 2O 2
2
淨反應:O • − + O • − + 2H + → H 2 O 2 + O 2
2
2
銅鹽由於變價而使二分子 O • −轉變成 H2O2 和 O2 ,銅鹽起
2
著催化劑作用。銅鹽也可以與 H2O2 反應生成 ˙OH 。

Cu + + H 2 O 2 → Cu 2 + + •OH + OH −
3. 錳:錳在溶液中最穩定的價態勢 Mn2+ ,
錳還可以氧化成
Mn2+ 、 Mn4+ 、 Mn7+ 。 Mn2+ 也可以參加自
由基反應: +
2+
•−
3+
Mn

+ O 2 + 2H → Mn

+ H 2O2

4. 鋅: 鋅只有一種價態即 Zn+ ,不能參加
自由基反應,但鋅在體內可以抑制某些
自由基反應,這是由於它能置換其他金
屬離子,如置換具有催化很多氧化還原
反應的結合部位的鐵。
♦ 過渡金屬可以通過改變化學價而有效地

催化很多氧化還原反應,它們常是在酶
的活性部位催化這類反應。這種由過渡
金屬催化的自由基反應,可以克服氧與
非自由基化合物直接反應時的自旋限制
。
♦ 已知鐵、銅和氧密切相關,相互依存。

這兩個過渡金屬存在於加氧酶、氧化酶
、抗氧化劑、運輸和儲存氧的蛋白質,
以及運輸電子的蛋白質的活性部位 ( 表
1-2)
第四節 活性氧與氧自由基
♦ 活性氧是指氧的某些代謝產物和一些反

應的含氧產物,主要有: (1) 氧的單電子
O • −和 O • −
還原物如 2
,以及它們的質子型
和 ˙OH ; (2) 氧的雙電子還原物 H2O2 ;
(3) 烷烴過氧化物 ROOH 及其均裂產物
RO˙ , ROO˙ ; (4) 處於激發態的氧,
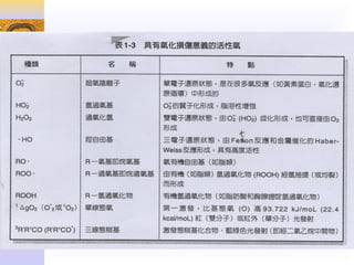
單線態氧和羰基化合物。下表 1-3 為具
有損傷意義的活性氧,活性氧的特點是
含有氧,化學性質較氧 ( 基態氧 ) 活潑。
第四節 活性氧與氧自由基
♦ 活性氧中有一些是自由基,在這些自由

基中,若不配對的電子位於氧,則稱為
氧自由基;活性氧中另一些則是非自由
基的含氧物,非自由基的活性氧的特點
是可以在自由基反應中產生,同時還可
以直接或間接地觸發自由基反應。
第四節 活性氧與氧自由基
♦ 從化學的活性來說,氧自由基與活性氧

同義,但有例外,如基態氧雖是雙自由
基,但其化學活潑性並不強,不屬於活
性氧;激發態的分子氧,單線態氧雖不
是自由基,但其活性要比雙自由基基態
氧和一些氧處於激發態的含氧有基物,
如激發態羰基化合物和二氧乙烷,以及
臭氧等也都屬於具有生物學意義的活性
氧種。
第五節 常用的氧自由基
♦ 氧自由基對人體有特殊的意義,據估計

人體內總自由機中約 95% 以上屬氧自由
基。氧自由基往往是其他自由基生成的
起因。為了便於掌握,現將常用的氧自
由基列表如下。
Free radicals - Chemistry in Chinese

Free radicals - Chemistry in Chinese