Derek Moore
Presentation to SAIDE
October 2020
unless otherwise indicated
“I think what COVID has done for every sector, for every
profession, for every discipline and for every sector of
education is to [force the question], ‘what is really
important?’ What is really crucial? What is it that we can
do that nobody else can do and that we should try to do as
well as possible? It concentrates the mind.”
Prof Howard Gardner
Howard Gardner
CC BY SA
Commons.Wikimedia
Let’s Pretend
You are responsible for teaching a course and
suddenly, the campus doors are shut and your
class cannot come together in the same venue.
Three Questions
1) What will you do about exams?
2) Are you digitally capable?
3) What prof dev is needed?
Q1) Campus is closed. Now what about exams?
Have you already assessed your student’s learning outcomes
sufficiently without an exam?
1. Yes
2. No
1.1 If yes, reweigh your existing assessments and cancel the
exam
1.2 If no, are you ready to give up on your vision of hushed
students, heads down, scribbling answers down on paper?
Q2) Online exams are possible. Ready?
Are you ready to redesign your exam using digital tools and
assess your student learning outcomes with an alternate
format?
2.1Absolutely no. I am not willing to give up on a the synchronous,
in person, final, high stakes assessment.
2.2 Partially. I’ll transpose my closed book assessment from pen
and paper to a computer, but that’s as far as I’ll go
2.3Cautious yes. I can see how technology allows me to do
authentic, constructionist and renewable assessments. I am
concerned about the impact of these changes on assessment.
2.4 Its about time! 4IR can deliver its promises & disrupt exams.
2.1 If Absolutely no.
I am not willing to
give up on the
synchronous, in
person, final, high
stakes
A2.1) Proctor
Packages
Proctoring
Initial
authentication
Browser
Lockdown
Live or recorded
webcam
Gaze detection
Keyboard
pattern analysis
Q2) Online exams are possible. Ready?
Proctoring
Initial
authentication
Browser
Lockdown
Live or recorded
webcam
Gaze detection
Keyboard
pattern analysis
Q2) Online exams are possible. Ready?
Q2) Online exams are possible. Ready?
2.2 If Partially.
I’ll transpose my
closed book
assessment from pen
and paper to a
computer, but that’s
as far as I’ll go
A2.2) Assessment
Engines
Field Question type
Single line text field Cloze question
Paragraph text field Extended matching
questions
Drop down list Ranking questions
Radio field Multiple choice
question
Checkbox field Assertion reason
question
Q2) Online exams are possible. Ready?
Field Question type
Single line text field Cloze question
Paragraph text field Extended matching
questions
Drop down list Ranking questions
Radio field Multiple choice
question
Checkbox field Assertion reason
question
Q2) Online exams are possible. Ready?
2.4 If Its about time! .
I’ll go ahead and sign
this contract with a
commercial entity
providing “solutions”
A2.4) Big Data, AI
Q2) Online exams are possible. Ready?
Human agency
and oversight:
Technical
robustness and
safety:
Privacy and data
governance
Transparency
Diversity, non-
discrimination
and fairness:
Societal and
environmental
well-being
Accountability
Q3) Derek’s up for profdev. He should chat about..
a) How proctoring packages may be used to run a remote high
stakes exams and prevent cheating?
b) How academics may use different question types, that are
suitable for large online assessments, with tools available on
their LMS?
c) How AI makes innovative and personalised e-assessment
possible?
d) How departments may assess their student’s achievement of
learning outcomes and redesign their exams using an
authentic assessment approach?
e) How the rapid shift to remote assessment, that was prompted
by campus closures, could be used to articulate a set of
principles for assessment in the future?
Derek’s Disclaimer
• I don’t have much to do with
assessment at present. My bread and
butter is design, development and
workshops.
• I’m on the outside, looking into
schools, universities, post graduate
and adult ed. My lenses are Twitter,
Edtech communities, webinars and
ongoing conversations on Social
Media
Low data, low
immediacy
Synchronous or
asynchronous
High data
High immediacy
Conferencing
packages
Learner
management
Digital Capability
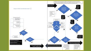
Consult the flow diagram (shared separately)
Assessment formats that have worked have been
• Authentic
These are assessments that are task based. They are realistic, involve judgement and usually
linked to “real life”. They are designed for students to use a repertoire of knowledge and skills,
and there are opportunities for rehearse, consultation. Performance or poducts are used to
demonstrate competency and academic ability
• Accessible
Assessments designed with an accessibility-first principle
• Appropriately automated
A balance between automated and human marking to deliver maximum benefit to students
• Continuous
Data is used to explore opportunities for continuous assessment to improve the learning
experience
• Secure
Assessment delivered to the right students who submits work that is their own and abides by the
rules
https://www.jisc.ac.uk/reports/the-future-of-assessment
Possible shifts in e-assessment as a
result of Covid 19
Looking forward to discussion the answers to Q1, Q2 & Q3Looking forward to discussion the answers to Q1, Q2 & Q3
“What is really important?
What is really crucial?
What is it that we can do that nobody else can do and that we
should try to do as well as possible?”
Thank-you
Derek is at weblearning co za
References
Bandwidth-Immediacy matrix by Daniel-Stanford https://www.iddblog.org/videoconferencing-alternatives-how-
low-bandwidth-teaching-will-save-us-all/ CC BY NC SA
Contact North (2020) How Assessment is Changing in The Digital Age - Five Guiding Principles.
https://teachonline.ca/tools-trends/how-assessment-changing-digital-age-five-guiding-principles
JISC (2020) The future of assessment: five principles, five targets for 2025. https://www.jisc.ac.uk/reports/the-
future-of-assessment
Young, J. R. (2020) Howard Gardner on His Theory of Multiple Intelligences and Lessons for COVID-19 Era.
EdSurge https://www.edsurge.com/news/2020-09-01-howard-gardner-on-his-theory-of-multiple-intelligences-
and-lessons-for-covid-19-era
Magnus Svendsen Nerheim and Robert Gray (2020) Online Exam Flowchart. Brock University’s Centre for
Pedagogical Innovation, 2020.
Image Credits
• “Howard Gardner” by Interaction-Design.org is licensed under CC BY SA
• "Day 23 - Exam hall" by jackhynes is licensed under CC BY-NC-SA 2.0
• "final exam" by dcJohn is licensed under CC BY 2.0
• "Exam" by albertogp123 is licensed under CC BY 2.0
• "studying proctor" by joguldi is licensed under CC BY 2.0
• "OnlineTest = Open CHEAT!" by Mr_Stein is licensed under CC BY-NC-SA 2.0
• Preparing for the Fourth Industrial Revolution by World Economic Forum is licensed
under by-nc-sa 2.0
• “Big Data” by mohamed hassan form PxHere CC 0
• "Exam Hall" by Paul Robert Lloyd is licensed under CC BY-NC-SA 2.0
• "Exam Hall" by non-partizan is licensed under CC BY-NC-ND 2.0
• "034/365 exam week is here again" by rosipaw is licensed under CC BY-NC-SA 2.0

Exams are online!

  • 1.
    Derek Moore Presentation toSAIDE October 2020 unless otherwise indicated
  • 2.
    “I think whatCOVID has done for every sector, for every profession, for every discipline and for every sector of education is to [force the question], ‘what is really important?’ What is really crucial? What is it that we can do that nobody else can do and that we should try to do as well as possible? It concentrates the mind.” Prof Howard Gardner Howard Gardner CC BY SA Commons.Wikimedia
  • 3.
    Let’s Pretend You areresponsible for teaching a course and suddenly, the campus doors are shut and your class cannot come together in the same venue. Three Questions 1) What will you do about exams? 2) Are you digitally capable? 3) What prof dev is needed?
  • 4.
    Q1) Campus isclosed. Now what about exams? Have you already assessed your student’s learning outcomes sufficiently without an exam? 1. Yes 2. No 1.1 If yes, reweigh your existing assessments and cancel the exam 1.2 If no, are you ready to give up on your vision of hushed students, heads down, scribbling answers down on paper?
  • 5.
    Q2) Online examsare possible. Ready? Are you ready to redesign your exam using digital tools and assess your student learning outcomes with an alternate format? 2.1Absolutely no. I am not willing to give up on a the synchronous, in person, final, high stakes assessment. 2.2 Partially. I’ll transpose my closed book assessment from pen and paper to a computer, but that’s as far as I’ll go 2.3Cautious yes. I can see how technology allows me to do authentic, constructionist and renewable assessments. I am concerned about the impact of these changes on assessment. 2.4 Its about time! 4IR can deliver its promises & disrupt exams.
  • 6.
    2.1 If Absolutelyno. I am not willing to give up on the synchronous, in person, final, high stakes A2.1) Proctor Packages Proctoring Initial authentication Browser Lockdown Live or recorded webcam Gaze detection Keyboard pattern analysis Q2) Online exams are possible. Ready?
  • 7.
    Proctoring Initial authentication Browser Lockdown Live or recorded webcam Gazedetection Keyboard pattern analysis Q2) Online exams are possible. Ready?
  • 8.
    Q2) Online examsare possible. Ready? 2.2 If Partially. I’ll transpose my closed book assessment from pen and paper to a computer, but that’s as far as I’ll go A2.2) Assessment Engines Field Question type Single line text field Cloze question Paragraph text field Extended matching questions Drop down list Ranking questions Radio field Multiple choice question Checkbox field Assertion reason question
  • 9.
    Q2) Online examsare possible. Ready? Field Question type Single line text field Cloze question Paragraph text field Extended matching questions Drop down list Ranking questions Radio field Multiple choice question Checkbox field Assertion reason question
  • 10.
    Q2) Online examsare possible. Ready? 2.4 If Its about time! . I’ll go ahead and sign this contract with a commercial entity providing “solutions” A2.4) Big Data, AI
  • 11.
    Q2) Online examsare possible. Ready? Human agency and oversight: Technical robustness and safety: Privacy and data governance Transparency Diversity, non- discrimination and fairness: Societal and environmental well-being Accountability
  • 12.
    Q3) Derek’s upfor profdev. He should chat about.. a) How proctoring packages may be used to run a remote high stakes exams and prevent cheating? b) How academics may use different question types, that are suitable for large online assessments, with tools available on their LMS? c) How AI makes innovative and personalised e-assessment possible? d) How departments may assess their student’s achievement of learning outcomes and redesign their exams using an authentic assessment approach? e) How the rapid shift to remote assessment, that was prompted by campus closures, could be used to articulate a set of principles for assessment in the future?
  • 13.
    Derek’s Disclaimer • Idon’t have much to do with assessment at present. My bread and butter is design, development and workshops. • I’m on the outside, looking into schools, universities, post graduate and adult ed. My lenses are Twitter, Edtech communities, webinars and ongoing conversations on Social Media
  • 14.
    Low data, low immediacy Synchronousor asynchronous High data High immediacy Conferencing packages Learner management Digital Capability Consult the flow diagram (shared separately)
  • 16.
    Assessment formats thathave worked have been • Authentic These are assessments that are task based. They are realistic, involve judgement and usually linked to “real life”. They are designed for students to use a repertoire of knowledge and skills, and there are opportunities for rehearse, consultation. Performance or poducts are used to demonstrate competency and academic ability • Accessible Assessments designed with an accessibility-first principle • Appropriately automated A balance between automated and human marking to deliver maximum benefit to students • Continuous Data is used to explore opportunities for continuous assessment to improve the learning experience • Secure Assessment delivered to the right students who submits work that is their own and abides by the rules
  • 17.
  • 18.
    Possible shifts ine-assessment as a result of Covid 19 Looking forward to discussion the answers to Q1, Q2 & Q3Looking forward to discussion the answers to Q1, Q2 & Q3 “What is really important? What is really crucial? What is it that we can do that nobody else can do and that we should try to do as well as possible?”
  • 19.
    Thank-you Derek is atweblearning co za
  • 20.
    References Bandwidth-Immediacy matrix byDaniel-Stanford https://www.iddblog.org/videoconferencing-alternatives-how- low-bandwidth-teaching-will-save-us-all/ CC BY NC SA Contact North (2020) How Assessment is Changing in The Digital Age - Five Guiding Principles. https://teachonline.ca/tools-trends/how-assessment-changing-digital-age-five-guiding-principles JISC (2020) The future of assessment: five principles, five targets for 2025. https://www.jisc.ac.uk/reports/the- future-of-assessment Young, J. R. (2020) Howard Gardner on His Theory of Multiple Intelligences and Lessons for COVID-19 Era. EdSurge https://www.edsurge.com/news/2020-09-01-howard-gardner-on-his-theory-of-multiple-intelligences- and-lessons-for-covid-19-era Magnus Svendsen Nerheim and Robert Gray (2020) Online Exam Flowchart. Brock University’s Centre for Pedagogical Innovation, 2020.
  • 21.
    Image Credits • “HowardGardner” by Interaction-Design.org is licensed under CC BY SA • "Day 23 - Exam hall" by jackhynes is licensed under CC BY-NC-SA 2.0 • "final exam" by dcJohn is licensed under CC BY 2.0 • "Exam" by albertogp123 is licensed under CC BY 2.0 • "studying proctor" by joguldi is licensed under CC BY 2.0 • "OnlineTest = Open CHEAT!" by Mr_Stein is licensed under CC BY-NC-SA 2.0 • Preparing for the Fourth Industrial Revolution by World Economic Forum is licensed under by-nc-sa 2.0 • “Big Data” by mohamed hassan form PxHere CC 0 • "Exam Hall" by Paul Robert Lloyd is licensed under CC BY-NC-SA 2.0 • "Exam Hall" by non-partizan is licensed under CC BY-NC-ND 2.0 • "034/365 exam week is here again" by rosipaw is licensed under CC BY-NC-SA 2.0

Editor's Notes

  • #2 CC BY unless otherwise indicated
  • #3 Young, J. R. (2020) Howard Gardner on His Theory of Multiple Intelligences and Lessons for COVID-19 Era. EdSurge https://www.edsurge.com/news/2020-09-01-howard-gardner-on-his-theory-of-multiple-intelligences-and-lessons-for-covid-19-era “Howard Gardner” by Interaction-Design.org is licensed under CC BY SA    
  • #4 "Day 23 - Exam hall" by jackhynes is licensed under CC BY-NC-SA 2.0
  • #5 "final exam" by dcJohn is licensed under CC BY 2.0
  • #6 "Exam" by albertogp123 is licensed under CC BY 2.0
  • #7 "studying proctor" by joguldi is licensed under CC BY 2.0
  • #8 "studying proctor" by joguldi is licensed under CC BY 2.0
  • #9 "Online Test = Open CHEAT!" by Mr_Stein is licensed under CC BY-NC-SA 2.0
  • #10 "Online Test = Open CHEAT!" by Mr_Stein is licensed under CC BY-NC-SA 2.0
  • #11 Preparing for the Fourth Industrial Revolution https://www.flickr.com/photos/worldeconomicforum/32221708352/ World Economic Forum licensed under by-nc-sa/2.0/ Big Data by mohamed hassan form PxHere CC 0
  • #12 Preparing for the Fourth Industrial Revolution by World Economic Forum is licensed under by-nc-sa 2.0 Big Data by mohamed hassan form PxHere CC 0
  • #13 "Exam Hall" by Paul Robert Lloyd is licensed under CC BY-NC-SA 2.0
  • #14 Derek Moore
  • #17 https://www.jisc.ac.uk/reports/the-future-of-assessment
  • #18 JISC (2020) The future of assessment: five principles, five targets for 2025. https://www.jisc.ac.uk/reports/the-future-of-assessment
  • #19 "Exam Hall" by non-partizan is licensed under CC BY-NC-ND 2.0
  • #20 "034/365 exam week is here again" by rosipaw is licensed under CC BY-NC-SA 2.0
  • #21 "034/365 exam week is here again" by rosipaw is licensed under CC BY-NC-SA 2.0