3/27/2023 FYP Proposal Presentation 1
Supervised by:
Dr. Ajmal Khan
Co. Supervisor:
Dr. Farman Ullah
Group Members:
Adnan Munir (CUI/FA15-BCE-013/ATK)
Shahen Shah (CUI/FA15-BCE-012/ATK)
Shahbaz Ali (CUI/FA15-BCE-026/ATK)
Saad khan (CUI/FA15-BCE-002/ATK)
Project ID:
FYP/ATK-CE/FA15-05
Department of Electrical Engineering,
COMSATS University Islamabad, Attock Campus
3/27/2023
FYP Proposal Presentation
2
Design and Implementation of Wireless Ad hoc Network for Disaster Management
• Introduction
• Problem statement
• Key Challenges
• Objectives
• Literature Review
• Research Questions
• Constraints
• Block diagram of the proposed solution
• Modern tools
• Mathematical Modeling
• Results
• Individual contribution of each group member
• Benefits to the society
• UN’s sustainable development goals
• Time line
• References
_______________________________
_______________________________
3/27/2023 FYP Proposal Presentation 3
Outline
A report from EMDAT(2017) International Disaster Database, Université catholique de Louvain
– Brussels – Belgium shows that the number of natural disasters in developing countries has
increased 1.
Hence, the aim of this project is to develop Wireless Ad hoc network based communication
system that will enable victims to communicate with rescue team.
3/27/2023 FYP Presentation 4
_______________________________
_______________________________
Introduction
1 https://ourworldindata.org/natural-catastrophes
3/27/2023 FYP Proposal Presentation 5
During these disasters, communication infrastructure goes
down. It is therefore, necessary to build up a Ad hoc
wireless communication system to let rescue teams
communicate with victims to ensure their safety. [1]
3/27/2023 FYP Proposal Presentation 5
_______________________________
_______________________________
Problem Statement
When disaster occurs, it becomes very critical to rescue
survivals as soon as possible and guarantee the safety of
rescuers.
Technical:
There was no such system that work without any infrastructure.
Covering the maximum infected area for communication.
Victim location accuracy.
Society:
Rescue and facilitate victims in less time.
Reduce mortality rate.
3/27/2023 FYP Presentation 6
_______________________________
_______________________________
Key Challenges
3/27/2023 FYP Proposal Presentation 7
To design and implement multi-hop wireless ad hoc network.
To acquire GPS coordinates of the victim.
To enable the client send request for help from server by sending
victim’s information via multi-hop ad hoc network.
To send acknowledgment back to the client from the server upon
reception of request.
3/27/2023 FYP Proposal Presentation 7
_______________________________
_______________________________
Objectives
8
Literature review
Ref Proposed Approach Outcome Comments
[2] Design and Deployment of
Infrastructure-
Independent D2D Networks
Without Centralized
Coordination
Infrastructure independent
wireless network that
connects different end
devices directly without
centralized coordination.
Various types of end devices GPS, camera,
sensors and transceivers communicate with
each without centralized coordination. TDMA is
used to assign a specific slot to each device for
communication purpose.
[3] Rapid Deployment of
Wireless Ad Hoc Backbone
Networks for Public Safety
Incident Management
Two types of control
information for the
deployment of relay.
Relay deployment is triggered either because
the mobile user detects link quality degradation,
or because it receives an explicit deployment
request from its neighbors.
[4] Performance Analysis of
Highly Available Ad Hoc
Surveillance Networks Based
on Dropped Units
A threshold for triggering a
deployment event is set.
Once the link quality drops below this threshold,
the user must drop a new relay.
[5] An Automatic, Robust, and
Efficient Multi-User
Breadcrumb System for
Emergency Response
Applications
Automatic breadcrumb
dispenser is proposed
An algorithm attempts to optimize the trade-off
between the improvement to the
communication link accomplished by deploying
a new relay and the number of remaining relays.
Literature Review
Literature review
Ref Proposed Approach Outcome Comments
[6] Unmanned Ground Vehicle
Radio Relay Deployment
System for Non-Line-of-
Sight Operations
Mobile relays adjust their
own locations on demand.
The relays follow a robot leader one after the
other, forming a line. When the degradation in
the RSSI reaches a certain threshold, the
farthest relay in the line will stop and convert
into a static relay. This process is repeated until
all relays have become static nodes.
[7] Using Mobile Robots to
Establish Mobile Wireless
Mesh Networks and Increase
Network Throughput
Two AP’s outside each other
transmission range are
connected via mobile relays.
All relays are initially placed close to the first AP.
Then, the relay leader moves forward until it
finds the second AP. Each time the RSSI value
falls below a given threshold, a follower relay
will move to maintain the connectivity between
the first AP and the leader; this follower will
pursue the node ahead of it, creating a chain.
Once the leader reaches the second AP, it will
stop.
Literature Review
9
Research Questions and Contributions
In this project, we address the following questions.
RQ-1: How to build Ad-hoc network ?
RQ-2:How to get victim location?
RQ-3: How to calculate distance between server and client?
RQ-4: How to send message/acknowledgement.?
RQ-5:How to calculate round-trip delay.?
Research Hypothesis
In this project, we suppose that;
 We will develop Ad-hoc network with Nodemcu(Wi-Fi soc).
 A single Nodemcu will cover at least 30m area indoor and 90m outdoor.
 Deploying 10 Nodemcu will cover area at least 300m indoor and 900 outdoor.
GPS module will be installed at client side.
 GPS module will provide a displacement of 5-10m from accurate position.
Constraints/Limitations
 Battery lifetime of nodes is limited.
 Transmission range of Wi-Fi modules is very limited.
 Interference of environment.
 Coverage area is nearly about 900 meters.(budget constraint)
 Low data rates(Ad hoc mode often runs slower than
infrastructure mode) .
3/27/2023 FYP Proposal Presentation 13
FYP Proposal Presentation
Scenario
Server
3/27/2023 FYP Proposal Presentation 14
FYP Proposal Presentation
Scenario
Server
3/27/2023 FYP Proposal Presentation 15
FYP Proposal Presentation
Scenario
Server
3/27/2023 FYP Proposal Presentation 16
FYP Proposal Presentation
Scenario
Server
Client
Client
3/27/2023 FYP Proposal Presentation 17
Block Diagram
3/27/2023 FYP Proposal Presentation 18
Wi-Fi SOC
Nodemcu
Push
Button
GPS
Module
Wi-Fi SOC
Nodemcu
Wi-Fi SOC
Nodemcu
Wi-Fi SOC
Nodemcu
Wi-Fi SOC
Nodemcu
GPS
Module
Serial
Monitor
Client Server
Relays/mid nodes
3/27/2023 FYP Proposal Presentation 19
System Model
3/27/2023 FYP Proposal Presentation 20
Micro controller + Wi-Fi
GPS module
Push Button
Wi-Fi module
Client
Micro controller WIFI
GPS module Push Button
Client
Micro controller Serial monitor
Server
3/27/2023 FYP Proposal Presentation 21
Flow charts
22
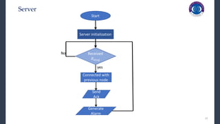
Server
Start
Server initialization
Received
𝑅𝑚𝑠𝑔
Connected with
previous node
No
Send
Ack
Generate
Alarm
Start
Server initialization
Received
𝑅𝑚𝑠𝑔
Connected with
previous node
yes
23
Start
Relay
initialization
Scan
networks
DIA
algorithm
MMN
algorithm
Message
received?
Check
Message
Type
Connect
with MinID
Connect
with MaxID
Send
Rmsg
Send
Ack
Yes
No
ACK
Rmsg
Relay
24
DIA Algorithm
Dynamic ID Assignment
Input: AVBnet (Available networks)
Output: IDassigned (Assigned ID)
Procedure:
Step 1: defining and initialising variables
Arrayid = Array containing available networks IDs
Findex = First index of Arrayid
Sindex = Second index of Arrayid
Step 2: Assigning ID to relay
- Store AVBnet in Arrayid
- Sort Arrayid in Ascending Order
- IDassigned = Arrayid [Findex]
𝒊𝒇 𝐼𝐷𝑎𝑠𝑠𝑖𝑔𝑛𝑒𝑑 = −1
- IDassigned = Arrayid [Sindex]
- End if
- ID assigned = ID assigned + 1
25
DIA Algorithm Explained:
S X Y Z C
0
(a)
S X Y Z C
-1 -1
0
(b)
0 -1
0+1=1
S X Y Z C
-1
0
(c)
1 -1
1+1=2
1
S X Y Z C
0
(d)
1
2 -1
2+1=3
2
S X Y Z C
1 2 3
0
(e)
26
MMN Algorithm:
MMN Algorithm
Input: AVBnet (Available networks)
Output: MinID and MaxID
Procedure:
Step 1: defining and initialising variables
Arrayid = Array containing available networks IDs
Findex = First index of Arrayid
Lindex = Last index of Arrayid
Step 2: Finding Minimum and Maximum IDs
- Store AVBnet in Arrayid
- Sort Arrayid in Ascending Order
- MinID = Arrayid [Findex]
- MaxID = Arrayid [Lindex]
27
MMN Algorithm Explained:
S X Y Z C
2 3
0
(b)
0 2
0min , 2max
S X Y Z C
3
0
(c)
1 3
1
S X Y Z C
1 2 3
0
(a)
1min , 3max
28
Start
Relay
initialization
Scan
networks
MMN
algorithm
Read PUSH
button
Button
Pressed?
Connect with MinID
Read GPS
coordinates
Send Rmsg
Ack
received?
Print Ack
Yes
No
No
Yes
Client:
29
Methodology
Hardware implementation
Software implementation
30
Circuit Diagram
Client Relay Server
3/27/2023 FYP Proposal Presentation 31
3/27/2023 FYP Proposal Presentation 31
_______________________________
Modern Tools
Hardware Controllers
NodeMCU
NEO-6M Gps
Actuators 128*64 Oled, Led,buzzer
Software Arduino IDE C/C++ Based
Communication
Interfaces Wi-Fi
MATLAB
https://cdn-shop.adafruit.com/product-files/2471/0A-ESP8266__Datasheet__EN_v4.3.pdf 32
32
_______________________________
Hardware Component
NodeMcu (controller + Wi-fi Module(ESP8266)):
 It is a Wi-Fi SOC (system on a chip).That uses the 802.11
b/g/n protocol standard and adds additional routing and
networking functionality.
 Devices in this specification can either be used as access
point, station(client) or in both (access point and station )
mode at same time.
 It is cost effective.
 Integrated TCP/IP protocol stack.
 It uses deep sleep mode for power saving.
Features Wi-Fi
Range 35m-50m
Encryption WEP/TKIP/AES
Latency 60ms-90ms
Data Rate 11 Mbps
Focus Application Home Automation
& Sensor network
3/27/2023
https://www.iprototype.nl/docs/gps-LS20031-datasheet-gyneo6mv2.pdf 33
3/27/2023 33
_______________________________
Hardware Component
GPS module (Ublox Neo-6m):
 Consist on NMEA protocol.
 Very high performance u-blox 6 positioning engine.
 Cost effective standalone receiver.
 No integration effort with devices/controllers.
 UART protocol communication.
 Light weight to avoid adding extra burden to device.
Features Gps
Operating Temp -40°𝑐 to 80°𝑐
Operating Voltage 3.3v to 5v
Antenna RF antenna with
50db gain
3/27/2023 34
3/27/2023 34
_______________________________
Software Component
 Arduino IDE
Arduino consists of both a physical programmable
circuit board (often referred to as a microcontroller)
and a piece of software, or IDE (Integrated
Development Environment) that runs on computer,
used to write and upload computer code to the
physical board.
3/27/2023 35
3/27/2023 35
_______________________________
Mathematical Expressions
3/27/2023 36
3/27/2023 36
The haversine formula determines the great-circle distance and angle between two points on a sphere given their
longitudes and latitudes. Important in navigation. So we will use this given formula to calculate exact distance
and angle between server and client.
𝜃 = 2 sin−1
𝑠𝑖𝑛2
∆∅
2
+ cos ∅1 ∗ cos ∅2 ∗ 𝑠𝑖𝑛2(
∆𝛿
2
)
𝑆 = 𝑟𝜃
S= distance
𝑟 = 𝑟𝑎𝑑𝑖𝑢𝑠 𝑜𝑓 𝑒𝑎𝑟𝑡ℎ = 6371𝑘𝑚
∅ = 𝑙𝑎𝑡𝑖𝑡𝑢𝑑𝑒 𝑎𝑛𝑑 𝛿 = 𝑙𝑜𝑛𝑔𝑖𝑡𝑢𝑑𝑒 𝑖𝑛 𝑟𝑎𝑑𝑖𝑎𝑛𝑠
http://mathyourlife.github.io/spouting-jibberish/Haversine/Haversine.html
Haversine Formula
3/27/2023 37
3/27/2023 37
How it Works ?
Server
ESP0
Relay
ESP1
Relay
ESP2
Relay
ESP3
Relay
ESP4
 Algorithm for assigning SSID to relays
1. Initialize SSID (Service Set Identifier) of each node with “ESP”.
2. Each node will scan for available “n” networks .
3. If n>0 then store SSIDS of available networks in array p[n].
4. P[n] = {ESP3,ESP2,ESP4,ESP,1}
5. Then Sort array P[n] in ascending order.
6. Select P[0] and add 1 to assign SSID to current node.
How it Works ?
Server
ESP0
Relay
ESP1
Relay
ESP2
Relay
ESP3
Client
Data
D 0
D 0
D 0
0 A 0 A 0 A 0 A
Type
ESP1 ESP3
Data Ack
3/27/2023 39
 With the Gps module we find the coordinates (latitude and longitude) of client and main server,
and then calculate distance with haversine formula on MATLAB:
Server location: 33.7815551°𝑁 𝑎𝑛𝑑 72.35065460°𝐸
Client location: 33.78172302°𝑁 𝑎𝑛𝑑 72.35015106°𝐸
3/27/2023 39
_______________________________
Results
3/27/2023 40
3/27/2023 40
_______________________________
Results cont..
Practical Delays:
Result from Serial monitor of Nodemcu
𝐷𝑒𝑙𝑎𝑦 = 𝑇𝑎𝑐𝑘 − 𝑇𝑠𝑒𝑛𝑑 = 49.122 − 49.028 = 94𝑚𝑠𝑒𝑐
Client
Server Relay
3/27/2023 41
3/27/2023 41
_______________________________
Results cont..
3/27/2023 FYP Proposal Presentation 42
3/27/2023 FYP Proposal Presentation 42
_______________________________
Individual Contribution
Adnan
Munir
• Schematic design
• Algorithm design
• Flow charts
• Hardware
Interfacing
• Deployment
• Testing
• Results Gathering
Shahen Shah
• Literature Review
• Schematic design
• Algorithm design
• Flow charts
• Deployment
• Testing
• Result Gathering
Shahbaz
Ali
• Hardware
Interfacing
• Documentation
• Result Gathering
Saad khan
•Thesis writing
•Deployment
Co-supervisor:
Dr. Farman Ullah
Supervisor:
Dr. Ajmal khan
3/27/2023 FYP Proposal Presentation 43
3/27/2023 FYP Proposal Presentation 43
_______________________________
_______________________________
Benefits to the society
 The proposed system will enable the rescue workers to communicate with victims
during disaster situations.
 The lives of many victims could be rescued with the help of proposed system as it
would enable the rescue teams to respond in the emergency situation in minimum
possible time.
 This system could be used any where for any purpose where exist no mode of
communication.
3/27/2023 FYP Proposal Presentation 44
Goal 13 state that, Strengthen resilience and
adaptive capacity to climate-related hazards
and natural disasters in all countries.
Goal 11 states, significantly reduce the number
of deaths and the number of people affected
and substantially decrease the direct economic
losses relative to global gross domestic product
caused by disasters.
3/27/2023 FYP Proposal Presentation 44
_______________________________
_______________________________
UN’s sustainable development goals
https://www.un.org/sustainabledevelopment/sustainable-development-goals/
FYP Proposal Presentation 45
FYP Proposal Presentation 45
_______________________________
_______________________________
Time line
3/27/2023
2018 2019
Today
Sep Oct Nov Dec 2019 Feb Mar Apr May Jun
9/14/2018 - 10/13/2018
Literature review
10/14/2018 - 11/13/2018
Interfacing Arduino with wi-fi
11/14/2018 - 12/13/2018
Interfacing GPS with Microcontroller
12/14/2018 - 2/14/2019
Interfacing GPS with controller and wi-fi
2/15/2019 - 3/15/2019
Sending message from source to destination
3/16/2019 - 4/14/2019
Testing hardware design
4/15/2019 - 6/15/2019
Thesis Writting
3/27/2023 FYP Proposal Presentation 46
[1] Z. C. P. L. Junbo Wang, Song Guo and J. Wu, Optimization of deployable-base stations with guaranteed qoe in
disaster scenarios," IEE Proceedings. Nanobiotechnology, vol. 13(9), pp. 1{16, 2016}.
[2] H. Li, Lin Shan, T. Matsuda and R. Miura, "Design and deployment of infrastructure-independent D2D networks
without centralized coordination," International Symposium on Wireless Communication Systems (ISWCS), Brussels, 2015,
pp. 376-380.
3] J. Q. Bao and W. C. Lee, “Rapid Deployment of Wireless Ad Hoc Backbone Networks for Public Safety Incident
management,” Proc. Global Communications Conference (GLOBECOM), Nov. 2007, pp. 1217–21.
[4] A. Wolff, S. Subik, and C. Wietfeld, “Performance Analysis of Highly Available Ad Hoc Surveillance Networks Based
on Dropped Units,” Proc. IEEE Conf. Technologies for Homeland Security, Waltham, MA, USA, May 2008, pp. 123–28.
[5] H. Liu et al., “An Automatic, Robust, and Effi cient Multi-User Breadcrumb System for Emergency Response
Applications,” IEEE Trans. Mobile Computing, vol. 13, no. 4, April 2014, pp. 723–36.
[6] N. Pezeshkian, H. G. Nguyen, and A. Burmeister, “Unmanned Ground Vehicle Radio Relay Deployment System for
Non-Line-of-Sight Operations,” Proc. 13th IASTED Int’l. Conf. Robotics and Applications, Würzburg, Germany, 2007, pp.
501–06.
[7] C. Q. Nguyen et al., “Using Mobile Robots to Establish Mobile Wireless Mesh Networks and Increase Network
Throughput,” Int’l. J. Distributed Sensor Networks (IJDSN), vol. 2012, 2012, pp. 1–13.
3/27/2023 FYP Proposal Presentation 46
_______________________________
_______________________________
References
3/27/2023 FYP Proposal Presentation 47
3/27/2023 48
3/27/2023 48
_______________________________
Results cont..
Video:

evaluation2.pptx

  • 1.
    3/27/2023 FYP ProposalPresentation 1
  • 2.
    Supervised by: Dr. AjmalKhan Co. Supervisor: Dr. Farman Ullah Group Members: Adnan Munir (CUI/FA15-BCE-013/ATK) Shahen Shah (CUI/FA15-BCE-012/ATK) Shahbaz Ali (CUI/FA15-BCE-026/ATK) Saad khan (CUI/FA15-BCE-002/ATK) Project ID: FYP/ATK-CE/FA15-05 Department of Electrical Engineering, COMSATS University Islamabad, Attock Campus 3/27/2023 FYP Proposal Presentation 2 Design and Implementation of Wireless Ad hoc Network for Disaster Management
  • 3.
    • Introduction • Problemstatement • Key Challenges • Objectives • Literature Review • Research Questions • Constraints • Block diagram of the proposed solution • Modern tools • Mathematical Modeling • Results • Individual contribution of each group member • Benefits to the society • UN’s sustainable development goals • Time line • References _______________________________ _______________________________ 3/27/2023 FYP Proposal Presentation 3 Outline
  • 4.
    A report fromEMDAT(2017) International Disaster Database, Université catholique de Louvain – Brussels – Belgium shows that the number of natural disasters in developing countries has increased 1. Hence, the aim of this project is to develop Wireless Ad hoc network based communication system that will enable victims to communicate with rescue team. 3/27/2023 FYP Presentation 4 _______________________________ _______________________________ Introduction 1 https://ourworldindata.org/natural-catastrophes
  • 5.
    3/27/2023 FYP ProposalPresentation 5 During these disasters, communication infrastructure goes down. It is therefore, necessary to build up a Ad hoc wireless communication system to let rescue teams communicate with victims to ensure their safety. [1] 3/27/2023 FYP Proposal Presentation 5 _______________________________ _______________________________ Problem Statement When disaster occurs, it becomes very critical to rescue survivals as soon as possible and guarantee the safety of rescuers.
  • 6.
    Technical: There was nosuch system that work without any infrastructure. Covering the maximum infected area for communication. Victim location accuracy. Society: Rescue and facilitate victims in less time. Reduce mortality rate. 3/27/2023 FYP Presentation 6 _______________________________ _______________________________ Key Challenges
  • 7.
    3/27/2023 FYP ProposalPresentation 7 To design and implement multi-hop wireless ad hoc network. To acquire GPS coordinates of the victim. To enable the client send request for help from server by sending victim’s information via multi-hop ad hoc network. To send acknowledgment back to the client from the server upon reception of request. 3/27/2023 FYP Proposal Presentation 7 _______________________________ _______________________________ Objectives
  • 8.
    8 Literature review Ref ProposedApproach Outcome Comments [2] Design and Deployment of Infrastructure- Independent D2D Networks Without Centralized Coordination Infrastructure independent wireless network that connects different end devices directly without centralized coordination. Various types of end devices GPS, camera, sensors and transceivers communicate with each without centralized coordination. TDMA is used to assign a specific slot to each device for communication purpose. [3] Rapid Deployment of Wireless Ad Hoc Backbone Networks for Public Safety Incident Management Two types of control information for the deployment of relay. Relay deployment is triggered either because the mobile user detects link quality degradation, or because it receives an explicit deployment request from its neighbors. [4] Performance Analysis of Highly Available Ad Hoc Surveillance Networks Based on Dropped Units A threshold for triggering a deployment event is set. Once the link quality drops below this threshold, the user must drop a new relay. [5] An Automatic, Robust, and Efficient Multi-User Breadcrumb System for Emergency Response Applications Automatic breadcrumb dispenser is proposed An algorithm attempts to optimize the trade-off between the improvement to the communication link accomplished by deploying a new relay and the number of remaining relays. Literature Review
  • 9.
    Literature review Ref ProposedApproach Outcome Comments [6] Unmanned Ground Vehicle Radio Relay Deployment System for Non-Line-of- Sight Operations Mobile relays adjust their own locations on demand. The relays follow a robot leader one after the other, forming a line. When the degradation in the RSSI reaches a certain threshold, the farthest relay in the line will stop and convert into a static relay. This process is repeated until all relays have become static nodes. [7] Using Mobile Robots to Establish Mobile Wireless Mesh Networks and Increase Network Throughput Two AP’s outside each other transmission range are connected via mobile relays. All relays are initially placed close to the first AP. Then, the relay leader moves forward until it finds the second AP. Each time the RSSI value falls below a given threshold, a follower relay will move to maintain the connectivity between the first AP and the leader; this follower will pursue the node ahead of it, creating a chain. Once the leader reaches the second AP, it will stop. Literature Review 9
  • 10.
    Research Questions andContributions In this project, we address the following questions. RQ-1: How to build Ad-hoc network ? RQ-2:How to get victim location? RQ-3: How to calculate distance between server and client? RQ-4: How to send message/acknowledgement.? RQ-5:How to calculate round-trip delay.?
  • 11.
    Research Hypothesis In thisproject, we suppose that;  We will develop Ad-hoc network with Nodemcu(Wi-Fi soc).  A single Nodemcu will cover at least 30m area indoor and 90m outdoor.  Deploying 10 Nodemcu will cover area at least 300m indoor and 900 outdoor. GPS module will be installed at client side.  GPS module will provide a displacement of 5-10m from accurate position.
  • 12.
    Constraints/Limitations  Battery lifetimeof nodes is limited.  Transmission range of Wi-Fi modules is very limited.  Interference of environment.  Coverage area is nearly about 900 meters.(budget constraint)  Low data rates(Ad hoc mode often runs slower than infrastructure mode) .
  • 13.
    3/27/2023 FYP ProposalPresentation 13 FYP Proposal Presentation Scenario Server
  • 14.
    3/27/2023 FYP ProposalPresentation 14 FYP Proposal Presentation Scenario Server
  • 15.
    3/27/2023 FYP ProposalPresentation 15 FYP Proposal Presentation Scenario Server
  • 16.
    3/27/2023 FYP ProposalPresentation 16 FYP Proposal Presentation Scenario Server Client Client
  • 17.
    3/27/2023 FYP ProposalPresentation 17 Block Diagram
  • 18.
    3/27/2023 FYP ProposalPresentation 18 Wi-Fi SOC Nodemcu Push Button GPS Module Wi-Fi SOC Nodemcu Wi-Fi SOC Nodemcu Wi-Fi SOC Nodemcu Wi-Fi SOC Nodemcu GPS Module Serial Monitor Client Server Relays/mid nodes
  • 19.
    3/27/2023 FYP ProposalPresentation 19 System Model
  • 20.
    3/27/2023 FYP ProposalPresentation 20 Micro controller + Wi-Fi GPS module Push Button Wi-Fi module Client Micro controller WIFI GPS module Push Button Client Micro controller Serial monitor Server
  • 21.
    3/27/2023 FYP ProposalPresentation 21 Flow charts
  • 22.
    22 Server Start Server initialization Received 𝑅𝑚𝑠𝑔 Connected with previousnode No Send Ack Generate Alarm Start Server initialization Received 𝑅𝑚𝑠𝑔 Connected with previous node yes
  • 23.
  • 24.
    24 DIA Algorithm Dynamic IDAssignment Input: AVBnet (Available networks) Output: IDassigned (Assigned ID) Procedure: Step 1: defining and initialising variables Arrayid = Array containing available networks IDs Findex = First index of Arrayid Sindex = Second index of Arrayid Step 2: Assigning ID to relay - Store AVBnet in Arrayid - Sort Arrayid in Ascending Order - IDassigned = Arrayid [Findex] 𝒊𝒇 𝐼𝐷𝑎𝑠𝑠𝑖𝑔𝑛𝑒𝑑 = −1 - IDassigned = Arrayid [Sindex] - End if - ID assigned = ID assigned + 1
  • 25.
    25 DIA Algorithm Explained: SX Y Z C 0 (a) S X Y Z C -1 -1 0 (b) 0 -1 0+1=1 S X Y Z C -1 0 (c) 1 -1 1+1=2 1 S X Y Z C 0 (d) 1 2 -1 2+1=3 2 S X Y Z C 1 2 3 0 (e)
  • 26.
    26 MMN Algorithm: MMN Algorithm Input:AVBnet (Available networks) Output: MinID and MaxID Procedure: Step 1: defining and initialising variables Arrayid = Array containing available networks IDs Findex = First index of Arrayid Lindex = Last index of Arrayid Step 2: Finding Minimum and Maximum IDs - Store AVBnet in Arrayid - Sort Arrayid in Ascending Order - MinID = Arrayid [Findex] - MaxID = Arrayid [Lindex]
  • 27.
    27 MMN Algorithm Explained: SX Y Z C 2 3 0 (b) 0 2 0min , 2max S X Y Z C 3 0 (c) 1 3 1 S X Y Z C 1 2 3 0 (a) 1min , 3max
  • 28.
    28 Start Relay initialization Scan networks MMN algorithm Read PUSH button Button Pressed? Connect withMinID Read GPS coordinates Send Rmsg Ack received? Print Ack Yes No No Yes Client:
  • 29.
  • 30.
  • 31.
    3/27/2023 FYP ProposalPresentation 31 3/27/2023 FYP Proposal Presentation 31 _______________________________ Modern Tools Hardware Controllers NodeMCU NEO-6M Gps Actuators 128*64 Oled, Led,buzzer Software Arduino IDE C/C++ Based Communication Interfaces Wi-Fi MATLAB
  • 32.
    https://cdn-shop.adafruit.com/product-files/2471/0A-ESP8266__Datasheet__EN_v4.3.pdf 32 32 _______________________________ Hardware Component NodeMcu(controller + Wi-fi Module(ESP8266)):  It is a Wi-Fi SOC (system on a chip).That uses the 802.11 b/g/n protocol standard and adds additional routing and networking functionality.  Devices in this specification can either be used as access point, station(client) or in both (access point and station ) mode at same time.  It is cost effective.  Integrated TCP/IP protocol stack.  It uses deep sleep mode for power saving. Features Wi-Fi Range 35m-50m Encryption WEP/TKIP/AES Latency 60ms-90ms Data Rate 11 Mbps Focus Application Home Automation & Sensor network
  • 33.
    3/27/2023 https://www.iprototype.nl/docs/gps-LS20031-datasheet-gyneo6mv2.pdf 33 3/27/2023 33 _______________________________ HardwareComponent GPS module (Ublox Neo-6m):  Consist on NMEA protocol.  Very high performance u-blox 6 positioning engine.  Cost effective standalone receiver.  No integration effort with devices/controllers.  UART protocol communication.  Light weight to avoid adding extra burden to device. Features Gps Operating Temp -40°𝑐 to 80°𝑐 Operating Voltage 3.3v to 5v Antenna RF antenna with 50db gain
  • 34.
    3/27/2023 34 3/27/2023 34 _______________________________ SoftwareComponent  Arduino IDE Arduino consists of both a physical programmable circuit board (often referred to as a microcontroller) and a piece of software, or IDE (Integrated Development Environment) that runs on computer, used to write and upload computer code to the physical board.
  • 35.
  • 36.
    3/27/2023 36 3/27/2023 36 Thehaversine formula determines the great-circle distance and angle between two points on a sphere given their longitudes and latitudes. Important in navigation. So we will use this given formula to calculate exact distance and angle between server and client. 𝜃 = 2 sin−1 𝑠𝑖𝑛2 ∆∅ 2 + cos ∅1 ∗ cos ∅2 ∗ 𝑠𝑖𝑛2( ∆𝛿 2 ) 𝑆 = 𝑟𝜃 S= distance 𝑟 = 𝑟𝑎𝑑𝑖𝑢𝑠 𝑜𝑓 𝑒𝑎𝑟𝑡ℎ = 6371𝑘𝑚 ∅ = 𝑙𝑎𝑡𝑖𝑡𝑢𝑑𝑒 𝑎𝑛𝑑 𝛿 = 𝑙𝑜𝑛𝑔𝑖𝑡𝑢𝑑𝑒 𝑖𝑛 𝑟𝑎𝑑𝑖𝑎𝑛𝑠 http://mathyourlife.github.io/spouting-jibberish/Haversine/Haversine.html Haversine Formula
  • 37.
    3/27/2023 37 3/27/2023 37 Howit Works ? Server ESP0 Relay ESP1 Relay ESP2 Relay ESP3 Relay ESP4  Algorithm for assigning SSID to relays 1. Initialize SSID (Service Set Identifier) of each node with “ESP”. 2. Each node will scan for available “n” networks . 3. If n>0 then store SSIDS of available networks in array p[n]. 4. P[n] = {ESP3,ESP2,ESP4,ESP,1} 5. Then Sort array P[n] in ascending order. 6. Select P[0] and add 1 to assign SSID to current node.
  • 38.
    How it Works? Server ESP0 Relay ESP1 Relay ESP2 Relay ESP3 Client Data D 0 D 0 D 0 0 A 0 A 0 A 0 A Type ESP1 ESP3 Data Ack
  • 39.
    3/27/2023 39  Withthe Gps module we find the coordinates (latitude and longitude) of client and main server, and then calculate distance with haversine formula on MATLAB: Server location: 33.7815551°𝑁 𝑎𝑛𝑑 72.35065460°𝐸 Client location: 33.78172302°𝑁 𝑎𝑛𝑑 72.35015106°𝐸 3/27/2023 39 _______________________________ Results
  • 40.
    3/27/2023 40 3/27/2023 40 _______________________________ Resultscont.. Practical Delays: Result from Serial monitor of Nodemcu 𝐷𝑒𝑙𝑎𝑦 = 𝑇𝑎𝑐𝑘 − 𝑇𝑠𝑒𝑛𝑑 = 49.122 − 49.028 = 94𝑚𝑠𝑒𝑐 Client Server Relay
  • 41.
  • 42.
    3/27/2023 FYP ProposalPresentation 42 3/27/2023 FYP Proposal Presentation 42 _______________________________ Individual Contribution Adnan Munir • Schematic design • Algorithm design • Flow charts • Hardware Interfacing • Deployment • Testing • Results Gathering Shahen Shah • Literature Review • Schematic design • Algorithm design • Flow charts • Deployment • Testing • Result Gathering Shahbaz Ali • Hardware Interfacing • Documentation • Result Gathering Saad khan •Thesis writing •Deployment Co-supervisor: Dr. Farman Ullah Supervisor: Dr. Ajmal khan
  • 43.
    3/27/2023 FYP ProposalPresentation 43 3/27/2023 FYP Proposal Presentation 43 _______________________________ _______________________________ Benefits to the society  The proposed system will enable the rescue workers to communicate with victims during disaster situations.  The lives of many victims could be rescued with the help of proposed system as it would enable the rescue teams to respond in the emergency situation in minimum possible time.  This system could be used any where for any purpose where exist no mode of communication.
  • 44.
    3/27/2023 FYP ProposalPresentation 44 Goal 13 state that, Strengthen resilience and adaptive capacity to climate-related hazards and natural disasters in all countries. Goal 11 states, significantly reduce the number of deaths and the number of people affected and substantially decrease the direct economic losses relative to global gross domestic product caused by disasters. 3/27/2023 FYP Proposal Presentation 44 _______________________________ _______________________________ UN’s sustainable development goals https://www.un.org/sustainabledevelopment/sustainable-development-goals/
  • 45.
    FYP Proposal Presentation45 FYP Proposal Presentation 45 _______________________________ _______________________________ Time line 3/27/2023 2018 2019 Today Sep Oct Nov Dec 2019 Feb Mar Apr May Jun 9/14/2018 - 10/13/2018 Literature review 10/14/2018 - 11/13/2018 Interfacing Arduino with wi-fi 11/14/2018 - 12/13/2018 Interfacing GPS with Microcontroller 12/14/2018 - 2/14/2019 Interfacing GPS with controller and wi-fi 2/15/2019 - 3/15/2019 Sending message from source to destination 3/16/2019 - 4/14/2019 Testing hardware design 4/15/2019 - 6/15/2019 Thesis Writting
  • 46.
    3/27/2023 FYP ProposalPresentation 46 [1] Z. C. P. L. Junbo Wang, Song Guo and J. Wu, Optimization of deployable-base stations with guaranteed qoe in disaster scenarios," IEE Proceedings. Nanobiotechnology, vol. 13(9), pp. 1{16, 2016}. [2] H. Li, Lin Shan, T. Matsuda and R. Miura, "Design and deployment of infrastructure-independent D2D networks without centralized coordination," International Symposium on Wireless Communication Systems (ISWCS), Brussels, 2015, pp. 376-380. 3] J. Q. Bao and W. C. Lee, “Rapid Deployment of Wireless Ad Hoc Backbone Networks for Public Safety Incident management,” Proc. Global Communications Conference (GLOBECOM), Nov. 2007, pp. 1217–21. [4] A. Wolff, S. Subik, and C. Wietfeld, “Performance Analysis of Highly Available Ad Hoc Surveillance Networks Based on Dropped Units,” Proc. IEEE Conf. Technologies for Homeland Security, Waltham, MA, USA, May 2008, pp. 123–28. [5] H. Liu et al., “An Automatic, Robust, and Effi cient Multi-User Breadcrumb System for Emergency Response Applications,” IEEE Trans. Mobile Computing, vol. 13, no. 4, April 2014, pp. 723–36. [6] N. Pezeshkian, H. G. Nguyen, and A. Burmeister, “Unmanned Ground Vehicle Radio Relay Deployment System for Non-Line-of-Sight Operations,” Proc. 13th IASTED Int’l. Conf. Robotics and Applications, Würzburg, Germany, 2007, pp. 501–06. [7] C. Q. Nguyen et al., “Using Mobile Robots to Establish Mobile Wireless Mesh Networks and Increase Network Throughput,” Int’l. J. Distributed Sensor Networks (IJDSN), vol. 2012, 2012, pp. 1–13. 3/27/2023 FYP Proposal Presentation 46 _______________________________ _______________________________ References
  • 47.
    3/27/2023 FYP ProposalPresentation 47
  • 48.

Editor's Notes

  • #5 Centre for Research on the Epidemiology of Disasters (CRED)
  • #33  Advanced Encryption Standard(AES) ,WEP (Wired Equivalent Privacy) , Temporary Key Integrity Protocol(TKIP)
  • #34  NMEA(National Marine Electronics Association)
  • #35  NMEA(National Marine Electronics Association)
  • #36  NMEA(National Marine Electronics Association)
  • #37  NMEA(National Marine Electronics Association)
  • #38  NMEA(National Marine Electronics Association)
  • #39  NMEA(National Marine Electronics Association)
  • #40  NMEA(National Marine Electronics Association)
  • #41  NMEA(National Marine Electronics Association)
  • #42  NMEA(National Marine Electronics Association)
  • #49  NMEA(National Marine Electronics Association)