i
12
English for Academic and
Professional Purposes
Quarter 3 – Module 2
Text Structure
Grade Levels: Grade 11/12
Applied Subject: English for Academic and Professional Purposes
Quarter 3 – Module 2
First Edition, 2020
First Edition, 2020
Republic Act 8293, section 176 states that: No copyright shall
subsist in any work of the Government of the Philippines. However, prior
approval of the government agency or office wherein the work is created
shall be necessary for exploitation of such work for profit. Such agency or
office may, among other things, impose as a condition the payment of
royalties.
Borrowed materials (i.e., songs, stories, poems, pictures, photos,
brand names, trademarks, etc.) included in this module are owned by their
respective copyright holders. Every effort has been exerted to locate and
seek permission to use these materials from their respective copyright
owners. The publisher and authors do not represent nor claim ownership
over them.
Published by the Department of Education
Secretary: Leonor Magtolis Briones
Undersecretary: Diosdado M. San Antonio
Printed in the Philippines by ________________________
Department of Education –Region VII Schools Division of Negros
Oriental
Office Address: Kagawasan, Ave., Daro, Dumaguete City, Negros Oriental
Tele #: (035) 225 2376 / 541 1117
E-mail Address: negros.oriental@deped.gov.ph
Development Team of the Module
Writer: Pilita E. Ramirez
Editor: Ellen E. Edrial EdD
Reviewer: Ellen E. Edrial EdD
Illustrator: None
Layout Artist/Typesetter: Mae Ricarl S. Moreto
Management Team: Senen Priscillo P. Paulin, CESO V Rosela R. Abiera
Fay C. Luarez, TM, EdD, PhD Maricel S. Rasid
Nilita L. Ragay, EdD Elmar L. Cabrera
Anna Lee A. Amores, EdD
12
English for
Academic
and
Professional
Purposes
Quarter 3 – Module 2
Text Structure
ii
Introductory Message
For the Facilitator:
Welcome to the English for Academic and Professional Purposes
Alternative Delivery Mode (ADM) Module 2 on Text Structure.
This module was collaboratively designed, developed and reviewed by
educators both from public and private institutions to assist you, the
teacher or facilitator in helping the learners meet the standards set by the K
to 12 Curriculum while overcoming their personal, social, and economic
constraints in schooling.
This learning resource hopes to engage the learners into guided and
independent learning activities at their own pace and time. Furthermore,
this also aims to help learners acquire the needed 21st century skills while
taking into consideration their needs and circumstances.
In addition to the material in the main text, you will also see this box in the
body of the module:
As a facilitator, you are expected to orient the learners on how to use this
module. You also need to keep track of the learners' progress while allowing
them to manage their own learning. Furthermore, you are expected to
encourage and assist the learners as they do the tasks included in the
module.
Give learners an uncommon
experience.
iii
For the Learner:
Welcome to the English for Academic and Professional Purposes
Alternative Delivery Mode (ADM) Module 2 on Text Structure.
This module was designed to provide you with fun and meaningful
opportunities for guided and independent learning at your own pace and
time. You will be enabled to process the contents of the learning resource
while being an active learner.
This module has the following parts and corresponding icons:
What I Need to
Know
This will give you an idea of the skills or
competencies you are expected to learn
in the module.
What I Know This part includes an activity that aims
to check what you already know about
the lesson to take. If you get all the
answers correct (100%), you may decide
to skip this module.
What’s In This is a brief drill or review to help you
link the current lesson with the previous
one.
What’s New In this portion, the new lesson will be
introduced to you in various ways; a
story, a song, a poem, a problem opener,
an activity, or a situation.
What is It This section provides a brief discussion
of the lesson. This aims to help you
discover and understand new concepts
and skills.
What’s More This comprises activities for independent
practice to solidify your understanding
and skills of the topic. You may check
the answers to the exercises using the
Answer Key at the end of the module.
What I Have
Learned
This includes questions or blank
sentence/paragraph to be filled in to
process what you learned from the
lesson.
What I Can Do This section provides an activity which
will help you transfer your new
iv
knowledge or skill into real life situations
or concerns.
Assessment This is a task which aims to evaluate
your level of mastery in achieving the
learning competency.
Additional
Activities
In this portion, another activity will be
given to you to enrich your knowledge or
skill of the lesson learned.
Answer Key This contains answers to all activities in
the module.
At the end of this module you will also find:
References This is a list of all sources used in developing this module.
The following are some reminders in using this module:
1. Use the module with care. Do not put unnecessary mark/s on any
part of the module. Use a separate sheet of paper in answering the
exercises.
2. Don’t forget to answer What I Know before moving on to the other
activities included in the module.
3. Read the instruction carefully before doing each task.
4. Observe honesty and integrity in doing the tasks and checking your
answers.
5. Finish the task at hand before proceeding to the next.
6. Return this module to your teacher/facilitator once you are through
with it.
If you encounter any difficulty in answering the tasks in this module, do not
hesitate to consult your teacher or facilitator. Always bear in mind that you
are not alone.
We hope that through this material, you will experience meaningful learning
and gain deep understanding of the relevant competencies. You can do it!
v
CONTENT PAGES
TITLE PAGE ------------------------------------------------ i
INTRODUCTORY MESSAGE --------------------------------- ii
For the Facilitator --------------------------------- ii
For the Learner ----------------------------------------- iii
WHAT I NEED TO KNOW --------------------------------- 1
Learning Competency --------------------------------- 1
WHAT I KNOW ------------------------------------------------ 2
WHAT’S IN ------------------------------------------------ 2
Task 1 ------------------------------------------------ 2
Task 2 ------------------------------------------------ 3
WHAT’S NEW ------------------------------------------------ 4
WHAT IS IT ------------------------------------------------ 4
WHAT’S MORE ------------------------------------------------ 6
WHAT I HAVE LEARNED --------------------------------- 7
WHAT I CAN DO ---------------------------------------- 8
ASSESSMENT ------------------------------------------------ 8
ADDITIONAL ACTIVITIES --------------------------------- 11
ANSWER KEYS ------------------------------------------------ 12
REFERENCE LIST --------------------------------------------
TABLE OF CONTENTS
1
This module uses informational texts to guide students’
understanding on differing text structures and explains how each can be
used to better understand the author’s message. It also features paragraphs
that are clearly organized.
Text structures are integrated in all state standards for language arts.
They are frequently listed directly in standards about teaching
comprehension of expository texts, where you, learners, are required to
think deeply about a text and engage in higher – order thinking. Moreover,
you are also asked to compare the problems and solutions between texts.
Most importantly, you can write a main idea, generate inferences and
monitor comprehension using a text structure. Learning this lesson enables
you to understand how information in a passage is organized-
(chronological, cause and effect, compare and contrast, problem and
solution, sequence/process and spatial/ descriptive).
Learning Competency:
CS_EN11/12A-EAPP-Iac-4 Uses knowledge of text structure to glean the
information he/she needs.
At the end of the module, you should be able to:
Knowledge: Identify what text structure is used in the passage;
Skills: Illustrate through an appropriate graphic organizer how
ideas are presented; and,
Attitude: Use critical thinking in determining text structure used in
texts.
Please take note that all answers shall be written in your activity
notebooks, and that there should never be any markings placed in this
module.
WHAT I NEED TO KNOW
2
Task 1
Direction: Identify the following statements. Choose your answer from the
pool of words in the box and write it on your notebook.
Chronological compare and contrast sequence
Cause and effect problem and solution spatial
_________________ 1. It tells how two things are similar and different.
_________________ 2. It describes something in order of space.
_________________ 3. Information is listed step – by- step.
_________________ 4. A problem and answer are suggested.
_________________ 5. Information is organized in order of time.
_________________ 6. An action and its result are explained.
__________________ 7. The writer's purpose is to show similarities and
differences.
Task 2
Direction: Arrange the following sentences to form a paragraph.
How to create a PowerPoint Presentation
1. Then, to put background designs on the presentation, click the Design
Tab on the upper right side and choose any designs. To add
animation, click the Animations Tab and feel free to choose any
animations or transitions to the slides.
2. There are four simple steps in creating a PowerPoint presentation.
3. First, open the Microsoft Office PowerPoint from the MS Office folder
or straight from the desktop.
4. To add animation, click the Animations Tab and feel free to choose
any animations or transitions to the slides.
5. Finally, click the Slide Show Tab to get started in presenting the
report or simply hit F5 as a shortcut.
WHAT I KNOW
WHAT’S IN
3
6. Next, on a slide key in the basic information needed for the
presentation. It can either have a blank slide or choose any slide
formats from the Insert Tab.
_____ _____ _____ _____ _____ _____
Great! Let’s try more activities.
Task 3
Direction: Read the passage and answer the following questions below.
Practice
Dancing and chanting to the rhythmic beat of the drums, Polynesian
students give visitors to the Polynesian Culture Center a glimpse of Hawaii’s
past. Through its exhibitions, the Polynesian Culture Center shows visitors
the many elements of Hawaiian culture brought to Hawaii by its original
inhabitants, the Polynesians. For example, the Center shows the similarities
between Polynesian and Hawaiian villages with life – size models. In
addition, the Center dramatizes Hawaiian legends of ancestors journeying
across the ocean in large canoes of hollowed logs. Gardens of banana, sweet
potato, taro, and breadfruit plants exhibit the food carried by the ocean
travelers to their new home.
Provoking Questions:
1. What is the text all about?
2. How does the author organize the ideas in the paragraph?
3. How are ideas and sentences connected in order to convey the
meaning of the text?
WHAT’S NEW
4
What is Text Structure?
It is how information in a passage is organized?
Text Structure refers to the internal organization of a text. As
authors write a text to communicate an idea, they will use a structure that
goes along with the idea. (Meyer 1985)
Let us study the six common patterns of organization:
1. Chronological
2. Cause and effect
3. Compare and contrast
4. Problem and solution
5. Sequence
6. Spatial / Descriptive
1. Chronological – information is organized in order of time.
Chrono = time Logic = order
Ex.
Jack and Jill ran
up the hill to fetch
a pail of water.
Jack fell down
and broke his
crown.
Jill came
tumbling after.
All stories are told chronologically.
Signal words: shortly, since, second, third, immediately and etc.
2. Cause and Effect – an action and its result are explained.
CAUSE EFFECT
They performed They performed poorly on the test.
WHAT IS IT
Students did not learn
the material.
5
• Don’t confuse with chronological.
• Won’t have a beginning, middle and end.
• Time won’t progress much.
Signal words: (Causes – because, due to, for this reason, if this, etc.)
(Effects – as a result, consequently, hence, resulting, since,
therefore etc.)
3. Compare and Contrast- tells how two things are similar and
different.
Signal words: (Comparison –also, as well as, both, compared to, in
comparison, similarly, and etc.)
(Contrast – although, on the contrary, on the other hand, in
spite of, unlike and etc.)
4. Problem and Solution- a problem and answer are suggested.
Problem Solution
• Don’t confuse with cause and effect.
• It is presented as a PROBLEM.
Signal words: answer, challenge, improve, respond, suggest and etc.
Alike
1. Both are fruits.
2. Both have skin.
Different
1. People don’t eat
orange skins.
2. Oranges have
more juice.
Apples and Oranges
Property is being
spray painted.
Require a license
to buy spray
paint.
6
5. Sequence / Process Writing – information is listed step - by- step
and explains how to do it or how it happens.
Don’t confuse with
chronological!
Does not occur at a specific time.
Signal words: next, later, last, finally, in the end, at first and etc.
6. Spatial / Descriptive Writing – describes something in order of
space describes how something looks.
Two windows on the West Wall A television across from the bed
A bed in the middle A closet by the TV
Signal words: above, adjacent to, away, below, behind, nearby, toward
1. Crack a
few eggs.
2. Add cheese.
3. Cook on
one side.
4. Flip omelet.
My
bedroom
7
Tips to identify the organization of the text:
1. Ask, “what is the author doing in this paragraph?” Put it in your
own words.
2. Have a hunch? Use the graphic organizer to see if the information
fits.
3. Look for signal words.
Task 4 Match the Clue words!
Direction: Figure out the text structure that these clue words point to.
Write the letter that corresponds to your answer.
a. Compare and contrast
b. Cause and effect
c. Problem and solution
d. Description
e. Chronological
_____ 1. as a result, consequently
_____ 2. therefore
_____ 3. hope, answer
_____ 4. for example
_____ 5. above, and so forth
_____ 6. first, then
_____ 7. Lastly, finally
_____ 8. however, on the other hand
_____ 9. Unlike
_____ 10. So
WHAT'S MORE
8
Task 5
Directions: Review the lesson on Text Structure. Then write your reflection
in your notebook by finishing up the unfinished statements
below.
I have learned that ________________________________________________________
___________________________________________________________________________
I have realized that _______________________________________________________
__________________________________________________________________________
I will apply _______________________________________________________________
__________________________________________________________________________
Task 6
Direction: Read and analyze the passage. Determine what text structure is
used in organizing information. Write your answer in your
notebook.
In the Spring, toads lay their eggs in ponds, lakes, and puddles.
Then, tiny tadpoles come out of the eggs. The tadpoles live in the water for
several weeks. Next, the tadpoles start to develop back legs, and then front
legs. Finally, the tadpoles lose their tails. They are ready to come out of the
water-as tiny, tiny toads!
Source: https://www.slideshare.net/elkissn/text-structure-for-young-readers
1. ________________________________
The two backyard poles were very different. Yes, they both held water.
And both could be refreshing on a hot day. But the small inflatable pool
was only six inches deep. The rectangular pool was much deeper. It was a
deeper place for floating and relaxing.
Source: https://www.slideshare.net/elkissn/text-structure-for-young-readers
2. _________________________________
WHAT I HAVE LEARNED
WHAT I CAN DO
9
Sandcastles do not last long on an ocean beach. The water levels
change with the tide. When the tide is low, the waves don’t come all the way
up the beach. When the tide “comes in “, at high tide, the water comes
farther up the beach. As a result, sandcastles get destroyed by the strong
waves.
Source: https://www.slideshare.net/elkissn/text-structure-for-young-readers
3. ______________________________
Sometimes, hawks and owls are badly injured by cars. These birds
face a huge problem because they can no longer hunt for food. One solution
is to keep the birds at special rehabilitation centers. People can visit the
centers to learn more about hawks and owls. The birds can receive the
special care they need.
Source: https://www.slideshare.net/elkissn/text-structure-for-young-readers
4. ______________________________
Coral snakes are distinguished by their red, yellow/white, and black
colored banding. Most species of are small in size. North American species
average around 3 feet in length, but specimens of up to 5 feet or slightly
larger have been reported.
Source: https://www.blendspace.com/lessons/amH91wb62oFi8g/ela-copy-of-descriptive-nonficton-
text-structure
5. _____________________________
Congratulations! You are now ready for the last activity.
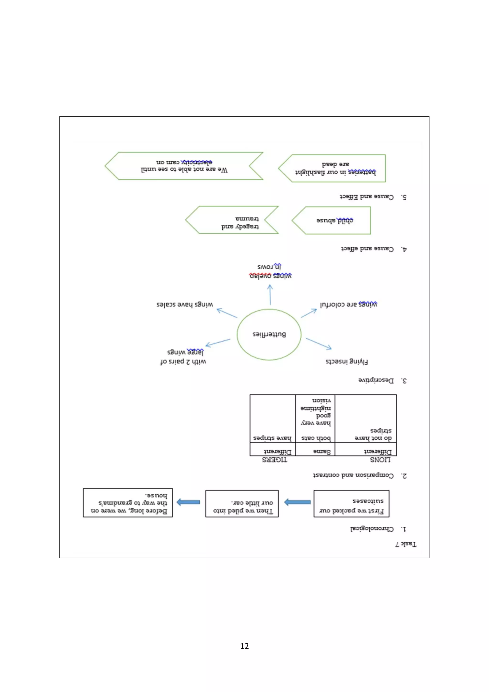
Task 7
Direction: Identify how each passage is organized. Explain your answer by
giving the details of information through a diagram or any
graphic organizer. Write your answer in your notebook.
______ 1. First, we packed our suitcases. Then we piled into our little car.
Before long, we were on the way to grandma’s house.
______ 2. Tigers and lions are both cats. However, tigers have stripes and
lions do not. Both have very good nighttime vision.
______ 3. Butterflies are flying insects with two pairs of large, colorful , scaly
wings. The wing scales overlap in rows.
ASSESSMENT
10
______ 4. Your lungs are like two balloons. When you take a breath, air
rushes in, like when you blow up a balloon. When you breathe
out, the air goes out and your lungs gets smaller just like a
balloon.
______ 5. We discovered that the batteries in our flashlight are dead when
we tried to use it during the storm. Therefore, we were not able to
see until the electricity came on.
11
Task 3- Answers may vary
Task 5 – Answers may vary
ANSWER KEYS
Task
4
1.
B
2.
B
3.
C
4.
D
5.
D
6.
E
7.
E
8.
A
9.
A
10.
b
Task
2
PowerPoint
Presentation
There
are
four
simple
steps
in
creating
a
PowerPoint
presentation.
First,
open
the
Microsoft
Office
PowerPoint
from
the
MS
Office
folder
or
straight
from
the
desktop.
Next,
is
on
a
slide
key
in
the
basic
information
needed
for
the
presentation.
Then,
to
put
background
designs
on
the
presentation,
click
the
Design
Tab
on
the
upper
right
side
and
choose
any
designs.
To
add
animation,
click
the
Animations
Tab
and
feel
free
to
choose
any
animations
or
transitions
to
the
slides.
Finally,
click
the
Slide
Show
Tab
to
get
started
in
presenting
the
report
or
simply
hit
F5
as
a
shortcut.
2
-
3
-
6
-
1
-
4
-
5
Task
6
1.
Sequence
2.
Compare
and
Contrast
3.
Cause
and
Effect
4.
Problem
and
Solution
5.
Spatial
1.
Comparison
and
contrast
2.
Spatial
3.
Sequence
4.
Problem
and
solution
5.
Sequence
6.
Cause
and
effect
7.
Compare
and
contrast
12
1. Cause and Effect
batteries in our flashlight
are dead
We are not able to see until
electricity cam on
13
BOOKS
Flores, Magelenda Magallona et. al.,Thoughts and Expression Academic
Writing. 839 EDSA, South Triangle, Quezon City. C & E Publishing,
Inc., 2009.
Laurel, Ma. Milagros C. PhD et. al., English for Academic and Professional
Purposes Teacher’s Guide. Ground Floor, Bonifacio Bldg.,DepEd Complex
Meralco Avenue, Pasig City, Philippines1600.Department of
Education,2016.
Teodosio, Sharon Fiel Ramirez, A Glimpse at the World of Writing.
Sampaloc, Manila, Publishers Association, 2009.
ONLINE SOURCES
“Text structure ppt”. (2013, January 13). SlideShare.
https://www.slideshare.net/aelowans/text.structure.ppt
“Understanding text-structure-PowerPoint”. (2013, January 30).
SlideShare.
https://www.slideshare.net/aelowans/understanding-textstructure
power point
REFERENCES
14
For inquiries or feedback, please write or call:
Department of Education – Schools Division of Negros
Oriental
Kagawasan, Avenue, Daro, Dumaguete City, Negros
Oriental
Tel #: (035) 225 2376 / 541 1117
Email Address: negros.oriental@deped.gov.ph
Website: lrmds.depednodis.net

EAPP- Module-2.pdf

  • 1.
    i 12 English for Academicand Professional Purposes Quarter 3 – Module 2 Text Structure
  • 2.
    Grade Levels: Grade11/12 Applied Subject: English for Academic and Professional Purposes Quarter 3 – Module 2 First Edition, 2020 First Edition, 2020 Republic Act 8293, section 176 states that: No copyright shall subsist in any work of the Government of the Philippines. However, prior approval of the government agency or office wherein the work is created shall be necessary for exploitation of such work for profit. Such agency or office may, among other things, impose as a condition the payment of royalties. Borrowed materials (i.e., songs, stories, poems, pictures, photos, brand names, trademarks, etc.) included in this module are owned by their respective copyright holders. Every effort has been exerted to locate and seek permission to use these materials from their respective copyright owners. The publisher and authors do not represent nor claim ownership over them. Published by the Department of Education Secretary: Leonor Magtolis Briones Undersecretary: Diosdado M. San Antonio Printed in the Philippines by ________________________ Department of Education –Region VII Schools Division of Negros Oriental Office Address: Kagawasan, Ave., Daro, Dumaguete City, Negros Oriental Tele #: (035) 225 2376 / 541 1117 E-mail Address: negros.oriental@deped.gov.ph Development Team of the Module Writer: Pilita E. Ramirez Editor: Ellen E. Edrial EdD Reviewer: Ellen E. Edrial EdD Illustrator: None Layout Artist/Typesetter: Mae Ricarl S. Moreto Management Team: Senen Priscillo P. Paulin, CESO V Rosela R. Abiera Fay C. Luarez, TM, EdD, PhD Maricel S. Rasid Nilita L. Ragay, EdD Elmar L. Cabrera Anna Lee A. Amores, EdD
  • 3.
  • 6.
    ii Introductory Message For theFacilitator: Welcome to the English for Academic and Professional Purposes Alternative Delivery Mode (ADM) Module 2 on Text Structure. This module was collaboratively designed, developed and reviewed by educators both from public and private institutions to assist you, the teacher or facilitator in helping the learners meet the standards set by the K to 12 Curriculum while overcoming their personal, social, and economic constraints in schooling. This learning resource hopes to engage the learners into guided and independent learning activities at their own pace and time. Furthermore, this also aims to help learners acquire the needed 21st century skills while taking into consideration their needs and circumstances. In addition to the material in the main text, you will also see this box in the body of the module: As a facilitator, you are expected to orient the learners on how to use this module. You also need to keep track of the learners' progress while allowing them to manage their own learning. Furthermore, you are expected to encourage and assist the learners as they do the tasks included in the module. Give learners an uncommon experience.
  • 7.
    iii For the Learner: Welcometo the English for Academic and Professional Purposes Alternative Delivery Mode (ADM) Module 2 on Text Structure. This module was designed to provide you with fun and meaningful opportunities for guided and independent learning at your own pace and time. You will be enabled to process the contents of the learning resource while being an active learner. This module has the following parts and corresponding icons: What I Need to Know This will give you an idea of the skills or competencies you are expected to learn in the module. What I Know This part includes an activity that aims to check what you already know about the lesson to take. If you get all the answers correct (100%), you may decide to skip this module. What’s In This is a brief drill or review to help you link the current lesson with the previous one. What’s New In this portion, the new lesson will be introduced to you in various ways; a story, a song, a poem, a problem opener, an activity, or a situation. What is It This section provides a brief discussion of the lesson. This aims to help you discover and understand new concepts and skills. What’s More This comprises activities for independent practice to solidify your understanding and skills of the topic. You may check the answers to the exercises using the Answer Key at the end of the module. What I Have Learned This includes questions or blank sentence/paragraph to be filled in to process what you learned from the lesson. What I Can Do This section provides an activity which will help you transfer your new
  • 8.
    iv knowledge or skillinto real life situations or concerns. Assessment This is a task which aims to evaluate your level of mastery in achieving the learning competency. Additional Activities In this portion, another activity will be given to you to enrich your knowledge or skill of the lesson learned. Answer Key This contains answers to all activities in the module. At the end of this module you will also find: References This is a list of all sources used in developing this module. The following are some reminders in using this module: 1. Use the module with care. Do not put unnecessary mark/s on any part of the module. Use a separate sheet of paper in answering the exercises. 2. Don’t forget to answer What I Know before moving on to the other activities included in the module. 3. Read the instruction carefully before doing each task. 4. Observe honesty and integrity in doing the tasks and checking your answers. 5. Finish the task at hand before proceeding to the next. 6. Return this module to your teacher/facilitator once you are through with it. If you encounter any difficulty in answering the tasks in this module, do not hesitate to consult your teacher or facilitator. Always bear in mind that you are not alone. We hope that through this material, you will experience meaningful learning and gain deep understanding of the relevant competencies. You can do it!
  • 9.
    v CONTENT PAGES TITLE PAGE------------------------------------------------ i INTRODUCTORY MESSAGE --------------------------------- ii For the Facilitator --------------------------------- ii For the Learner ----------------------------------------- iii WHAT I NEED TO KNOW --------------------------------- 1 Learning Competency --------------------------------- 1 WHAT I KNOW ------------------------------------------------ 2 WHAT’S IN ------------------------------------------------ 2 Task 1 ------------------------------------------------ 2 Task 2 ------------------------------------------------ 3 WHAT’S NEW ------------------------------------------------ 4 WHAT IS IT ------------------------------------------------ 4 WHAT’S MORE ------------------------------------------------ 6 WHAT I HAVE LEARNED --------------------------------- 7 WHAT I CAN DO ---------------------------------------- 8 ASSESSMENT ------------------------------------------------ 8 ADDITIONAL ACTIVITIES --------------------------------- 11 ANSWER KEYS ------------------------------------------------ 12 REFERENCE LIST -------------------------------------------- TABLE OF CONTENTS
  • 11.
    1 This module usesinformational texts to guide students’ understanding on differing text structures and explains how each can be used to better understand the author’s message. It also features paragraphs that are clearly organized. Text structures are integrated in all state standards for language arts. They are frequently listed directly in standards about teaching comprehension of expository texts, where you, learners, are required to think deeply about a text and engage in higher – order thinking. Moreover, you are also asked to compare the problems and solutions between texts. Most importantly, you can write a main idea, generate inferences and monitor comprehension using a text structure. Learning this lesson enables you to understand how information in a passage is organized- (chronological, cause and effect, compare and contrast, problem and solution, sequence/process and spatial/ descriptive). Learning Competency: CS_EN11/12A-EAPP-Iac-4 Uses knowledge of text structure to glean the information he/she needs. At the end of the module, you should be able to: Knowledge: Identify what text structure is used in the passage; Skills: Illustrate through an appropriate graphic organizer how ideas are presented; and, Attitude: Use critical thinking in determining text structure used in texts. Please take note that all answers shall be written in your activity notebooks, and that there should never be any markings placed in this module. WHAT I NEED TO KNOW
  • 12.
    2 Task 1 Direction: Identifythe following statements. Choose your answer from the pool of words in the box and write it on your notebook. Chronological compare and contrast sequence Cause and effect problem and solution spatial _________________ 1. It tells how two things are similar and different. _________________ 2. It describes something in order of space. _________________ 3. Information is listed step – by- step. _________________ 4. A problem and answer are suggested. _________________ 5. Information is organized in order of time. _________________ 6. An action and its result are explained. __________________ 7. The writer's purpose is to show similarities and differences. Task 2 Direction: Arrange the following sentences to form a paragraph. How to create a PowerPoint Presentation 1. Then, to put background designs on the presentation, click the Design Tab on the upper right side and choose any designs. To add animation, click the Animations Tab and feel free to choose any animations or transitions to the slides. 2. There are four simple steps in creating a PowerPoint presentation. 3. First, open the Microsoft Office PowerPoint from the MS Office folder or straight from the desktop. 4. To add animation, click the Animations Tab and feel free to choose any animations or transitions to the slides. 5. Finally, click the Slide Show Tab to get started in presenting the report or simply hit F5 as a shortcut. WHAT I KNOW WHAT’S IN
  • 13.
    3 6. Next, ona slide key in the basic information needed for the presentation. It can either have a blank slide or choose any slide formats from the Insert Tab. _____ _____ _____ _____ _____ _____ Great! Let’s try more activities. Task 3 Direction: Read the passage and answer the following questions below. Practice Dancing and chanting to the rhythmic beat of the drums, Polynesian students give visitors to the Polynesian Culture Center a glimpse of Hawaii’s past. Through its exhibitions, the Polynesian Culture Center shows visitors the many elements of Hawaiian culture brought to Hawaii by its original inhabitants, the Polynesians. For example, the Center shows the similarities between Polynesian and Hawaiian villages with life – size models. In addition, the Center dramatizes Hawaiian legends of ancestors journeying across the ocean in large canoes of hollowed logs. Gardens of banana, sweet potato, taro, and breadfruit plants exhibit the food carried by the ocean travelers to their new home. Provoking Questions: 1. What is the text all about? 2. How does the author organize the ideas in the paragraph? 3. How are ideas and sentences connected in order to convey the meaning of the text? WHAT’S NEW
  • 14.
    4 What is TextStructure? It is how information in a passage is organized? Text Structure refers to the internal organization of a text. As authors write a text to communicate an idea, they will use a structure that goes along with the idea. (Meyer 1985) Let us study the six common patterns of organization: 1. Chronological 2. Cause and effect 3. Compare and contrast 4. Problem and solution 5. Sequence 6. Spatial / Descriptive 1. Chronological – information is organized in order of time. Chrono = time Logic = order Ex. Jack and Jill ran up the hill to fetch a pail of water. Jack fell down and broke his crown. Jill came tumbling after. All stories are told chronologically. Signal words: shortly, since, second, third, immediately and etc. 2. Cause and Effect – an action and its result are explained. CAUSE EFFECT They performed They performed poorly on the test. WHAT IS IT Students did not learn the material.
  • 15.
    5 • Don’t confusewith chronological. • Won’t have a beginning, middle and end. • Time won’t progress much. Signal words: (Causes – because, due to, for this reason, if this, etc.) (Effects – as a result, consequently, hence, resulting, since, therefore etc.) 3. Compare and Contrast- tells how two things are similar and different. Signal words: (Comparison –also, as well as, both, compared to, in comparison, similarly, and etc.) (Contrast – although, on the contrary, on the other hand, in spite of, unlike and etc.) 4. Problem and Solution- a problem and answer are suggested. Problem Solution • Don’t confuse with cause and effect. • It is presented as a PROBLEM. Signal words: answer, challenge, improve, respond, suggest and etc. Alike 1. Both are fruits. 2. Both have skin. Different 1. People don’t eat orange skins. 2. Oranges have more juice. Apples and Oranges Property is being spray painted. Require a license to buy spray paint.
  • 16.
    6 5. Sequence /Process Writing – information is listed step - by- step and explains how to do it or how it happens. Don’t confuse with chronological! Does not occur at a specific time. Signal words: next, later, last, finally, in the end, at first and etc. 6. Spatial / Descriptive Writing – describes something in order of space describes how something looks. Two windows on the West Wall A television across from the bed A bed in the middle A closet by the TV Signal words: above, adjacent to, away, below, behind, nearby, toward 1. Crack a few eggs. 2. Add cheese. 3. Cook on one side. 4. Flip omelet. My bedroom
  • 17.
    7 Tips to identifythe organization of the text: 1. Ask, “what is the author doing in this paragraph?” Put it in your own words. 2. Have a hunch? Use the graphic organizer to see if the information fits. 3. Look for signal words. Task 4 Match the Clue words! Direction: Figure out the text structure that these clue words point to. Write the letter that corresponds to your answer. a. Compare and contrast b. Cause and effect c. Problem and solution d. Description e. Chronological _____ 1. as a result, consequently _____ 2. therefore _____ 3. hope, answer _____ 4. for example _____ 5. above, and so forth _____ 6. first, then _____ 7. Lastly, finally _____ 8. however, on the other hand _____ 9. Unlike _____ 10. So WHAT'S MORE
  • 18.
    8 Task 5 Directions: Reviewthe lesson on Text Structure. Then write your reflection in your notebook by finishing up the unfinished statements below. I have learned that ________________________________________________________ ___________________________________________________________________________ I have realized that _______________________________________________________ __________________________________________________________________________ I will apply _______________________________________________________________ __________________________________________________________________________ Task 6 Direction: Read and analyze the passage. Determine what text structure is used in organizing information. Write your answer in your notebook. In the Spring, toads lay their eggs in ponds, lakes, and puddles. Then, tiny tadpoles come out of the eggs. The tadpoles live in the water for several weeks. Next, the tadpoles start to develop back legs, and then front legs. Finally, the tadpoles lose their tails. They are ready to come out of the water-as tiny, tiny toads! Source: https://www.slideshare.net/elkissn/text-structure-for-young-readers 1. ________________________________ The two backyard poles were very different. Yes, they both held water. And both could be refreshing on a hot day. But the small inflatable pool was only six inches deep. The rectangular pool was much deeper. It was a deeper place for floating and relaxing. Source: https://www.slideshare.net/elkissn/text-structure-for-young-readers 2. _________________________________ WHAT I HAVE LEARNED WHAT I CAN DO
  • 19.
    9 Sandcastles do notlast long on an ocean beach. The water levels change with the tide. When the tide is low, the waves don’t come all the way up the beach. When the tide “comes in “, at high tide, the water comes farther up the beach. As a result, sandcastles get destroyed by the strong waves. Source: https://www.slideshare.net/elkissn/text-structure-for-young-readers 3. ______________________________ Sometimes, hawks and owls are badly injured by cars. These birds face a huge problem because they can no longer hunt for food. One solution is to keep the birds at special rehabilitation centers. People can visit the centers to learn more about hawks and owls. The birds can receive the special care they need. Source: https://www.slideshare.net/elkissn/text-structure-for-young-readers 4. ______________________________ Coral snakes are distinguished by their red, yellow/white, and black colored banding. Most species of are small in size. North American species average around 3 feet in length, but specimens of up to 5 feet or slightly larger have been reported. Source: https://www.blendspace.com/lessons/amH91wb62oFi8g/ela-copy-of-descriptive-nonficton- text-structure 5. _____________________________ Congratulations! You are now ready for the last activity. Task 7 Direction: Identify how each passage is organized. Explain your answer by giving the details of information through a diagram or any graphic organizer. Write your answer in your notebook. ______ 1. First, we packed our suitcases. Then we piled into our little car. Before long, we were on the way to grandma’s house. ______ 2. Tigers and lions are both cats. However, tigers have stripes and lions do not. Both have very good nighttime vision. ______ 3. Butterflies are flying insects with two pairs of large, colorful , scaly wings. The wing scales overlap in rows. ASSESSMENT
  • 20.
    10 ______ 4. Yourlungs are like two balloons. When you take a breath, air rushes in, like when you blow up a balloon. When you breathe out, the air goes out and your lungs gets smaller just like a balloon. ______ 5. We discovered that the batteries in our flashlight are dead when we tried to use it during the storm. Therefore, we were not able to see until the electricity came on.
  • 21.
    11 Task 3- Answersmay vary Task 5 – Answers may vary ANSWER KEYS Task 4 1. B 2. B 3. C 4. D 5. D 6. E 7. E 8. A 9. A 10. b Task 2 PowerPoint Presentation There are four simple steps in creating a PowerPoint presentation. First, open the Microsoft Office PowerPoint from the MS Office folder or straight from the desktop. Next, is on a slide key in the basic information needed for the presentation. Then, to put background designs on the presentation, click the Design Tab on the upper right side and choose any designs. To add animation, click the Animations Tab and feel free to choose any animations or transitions to the slides. Finally, click the Slide Show Tab to get started in presenting the report or simply hit F5 as a shortcut. 2 - 3 - 6 - 1 - 4 - 5 Task 6 1. Sequence 2. Compare and Contrast 3. Cause and Effect 4. Problem and Solution 5. Spatial 1. Comparison and contrast 2. Spatial 3. Sequence 4. Problem and solution 5. Sequence 6. Cause and effect 7. Compare and contrast
  • 22.
    12 1. Cause andEffect batteries in our flashlight are dead We are not able to see until electricity cam on
  • 23.
    13 BOOKS Flores, Magelenda Magallonaet. al.,Thoughts and Expression Academic Writing. 839 EDSA, South Triangle, Quezon City. C & E Publishing, Inc., 2009. Laurel, Ma. Milagros C. PhD et. al., English for Academic and Professional Purposes Teacher’s Guide. Ground Floor, Bonifacio Bldg.,DepEd Complex Meralco Avenue, Pasig City, Philippines1600.Department of Education,2016. Teodosio, Sharon Fiel Ramirez, A Glimpse at the World of Writing. Sampaloc, Manila, Publishers Association, 2009. ONLINE SOURCES “Text structure ppt”. (2013, January 13). SlideShare. https://www.slideshare.net/aelowans/text.structure.ppt “Understanding text-structure-PowerPoint”. (2013, January 30). SlideShare. https://www.slideshare.net/aelowans/understanding-textstructure power point REFERENCES
  • 24.
    14 For inquiries orfeedback, please write or call: Department of Education – Schools Division of Negros Oriental Kagawasan, Avenue, Daro, Dumaguete City, Negros Oriental Tel #: (035) 225 2376 / 541 1117 Email Address: negros.oriental@deped.gov.ph Website: lrmds.depednodis.net