實踐大學國企系
   「動機職能(DC)」課綱-詹翔霖副教授

動機職能(DC)之 16 小時三課目一學分訓練


-「認知」之訓練;建立「自我」條件

D1 工作願景與工作倫理 Job Vision and Working Ethics
●個人優勢與職業性向之分析與瞭解
●職涯策略路徑圖(strategic road mapping)
●自我工作願景之建立與設定
●工作倫理與職場道德的掌握與發展
●快樂職場人生觀


D2 群我倫理與績效表現方法 Socialization and Presentation
●職場生涯的小社會與大社會概念
●社會化意識與能力之激發
●自我績效意識與工作效能/效率概念
●讓自我績效表現被認知、被認同的應有方式


D3 專業精神與自我管理 Self-Stimulating and Self-Regulating
●專業態度與敬業精神之養成
●自動自發與獨立創新精神之促進
●個人形象的造塑與表現
●自我情緒控制與自律自制能力之加強
動機職能(Driving Competencies,簡稱 DC)
1.訓練時數:一單元 5-6 小時共三單元 16 小時 。
2.實施方式:每單元講授 2-3 小時,實作演練 3 小時。


本群組課目之實施在於訓練對個人優勢之認知,以建立職涯發展願景,促進發揮專業
敬業精神,有效自律自制,深刻理解職場倫理及社會化意識,用以務實展現每一個人
外顯績效,增進每一個人在職場之魅力與競爭力。
      (預計 16 小時的群組課目,合當一學期一個學分課程)

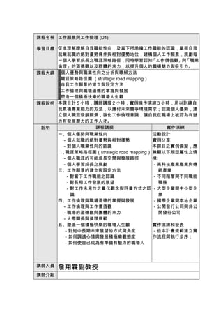
  訓練課程              課程大綱             學習目標

D1            個人優勢與職業性向之分析與瞭解   促進理解瞭解自我職能性
工作願景與工作       職涯策略路徑圖           向,及當下所承擔工作職
倫理            自我工作願景之建立與設定      能的認識,掌握自我就業
每單元(5 小時)     工作倫理與職場道德的掌握與發展   就職的絕對優勢條件與相
              快樂職場人生觀           對優勢地位,建構個人工
                                 作願景,規劃每一個人學
                                 習成長之職涯策略路徑,
                                 同時學習認知「工作價值
                                 觀」 「職業倫理」
                                   與      的道德觀
                                 以及群體約束力,以提升
                                 個人的職場。

D2            職場生涯的小社會與大社會概念   激勵社會化意識與自我表
群我倫理與績效       社會化意識與能力之激發      現之驅動力,建立與別人
表現方法(6 小      自我績效意識與工作效能/效率概念 良性互動,讓自我順利融
              讓自我績效表現被認知、被認同的應 入群體之作法。有效面對群
時)
               有方式              體與社會,具體表現自我
                                績效,且被認同與欣然納
                                受的方式,增進自我合群
                                親和之魅力形象。

D3        專業態度與敬業精神之養成    樹立專業精神與培養自律
專業精神與自我  自動自發與獨立創新精神之促進   自制能力,以塑造有特色
管理(5 小時)  個人形象的造塑與表現      的職場形象,提高自我在
          自我情緒控制與自律自制能力之加 職場的競爭力與吸引力。
           強
課程名稱 工作願景與工作倫理 (D1)

學習目標 促進理解瞭解自我職能性向,及當下所承擔工作職能的認識,掌握自我
     就業就職的絕對優勢條件與相對優勢地位,建構個人工作願景,規劃每
     一個人學習成長之職涯策略路徑,同時學習認知             「工作價值觀」 「職業
                                               與
     倫理」的道德觀以及群體約束力,以提升個人的職場魅力與吸引力。
課程大綱 ▓個人優勢與職業性向之分析與瞭解方法
     ▓職涯策略路徑圖 (strategic road mapping)
     ▓自我工作願景的建立與設定方法
     ▓工作倫理與職場道德的掌握與發展
     ▓塑造一個積極快樂的職場人生觀
課程說明 本課目計 5 小時,講師講授 2 小時,實例操作演練 3 小時,用以訓練自
     我累積專業能力的方法,以應付未來競爭環境需求;認識個人優勢,建
     立個人職涯發展願景,強化工作倫理意識,讓自我在職場上被認為有魅
     力有發展潛力的工作人才。
 說明            課程講授                        實作演練
     一、個人優勢與職業性向                       活動設計
      -個人就職的絕對優勢與相對優勢                  實例分享
      -對個人職業性向的認識                      本課目之實例備擬,應
     二、職涯策略路徑圖(strategic road mapping) 兼顧以下類型屬性之情
      -個人職涯的可能成長空間與發展路徑                境:
      -個人學習成長之規劃                       -高科技產業產業與傳
     三、工作願景的建立與設定方法                      統產業
       -對當下工作職能之認識                     -不同階層與不同職能
       -對長期工作發展的展望                       職務
       -對工作未來性之量化觀念與評量方式之認 -大型企業與中小型企
        識                                業
     四、工作倫理與職場道德的掌握與發展                 -國際企業與本地企業
      -工作倫理與工作價值觀                      -公開發行公司與非公
      -職場的道德觀與團體約束力                      開發行公司
      -人際關係與倫理規範
     五、塑造一個積極快樂的職場人生觀                  實作演練和發表
       -對短中長期未來展望的方式與角度                -依本計畫規範建立實
       -如何調適心情與發展積極樂觀態度                作流程與執行步序:
       -如何使自己成為有準備有魅力的職場人




講師人員   詹翔霖副教授
講師介紹
課程名稱 群我倫理與績效表現方法(D2)
學習目標 激勵社會化意識與自我表現之驅動力,建立與別人良性互動,讓自
     我順利融入群體之作法。有效面對群體與社會,具體表現自我績效,
     且被認同與欣然納受的方式,增進自我合群親和之魅力形象。
課程大綱 ▓職場生涯的小社會與大社會概念
     ▓社會化意識與能力之激發
     ▓自我績效意識與工作效能/效率概念
     ▓讓自我績效表現被認知、被認同的方式
課程說明 本課程計 5 小時,講師講授 2 小時,實例操作演練 3 小時,用以建
     立群我互動互諒關係及相處融和,增強自我績效意識,以及對群體
     期待與社會冀望,應如何恰當合宜表現,形塑積極主動的工作理念,
     並獲取共識與認同之方法。
 說明            課程講授               實作演練
       一、職場生涯的小社會與大社會概念        活動設計
        -職場生涯的小社會概念:與工作崗位周邊 實例分享:本課目
         人事相容之體認               之實例備擬,應兼
        -職場生涯的大社會概念:與整個職業/行業 顧以下類型屬性之
         的相互關聯之體認              工作人力:
       二、社會化意識與自我成就能力之激發       -製造業與服務產
        -「活在自我」與「活在群體」的價值判斷     業
        -如何讓 「自我」成為工作崗位上「群我」的一 -大型企業與中小
         個重要部分                  型企業
        -如何改善 「自我」以成就整個單位或公司「群 -國際性企業與純
         我」 /如何讓配合整個單位或公司的「群我」 粹本地企業
         以帶動本身「自我」的進步          -營利事業與非營
       三、自我績效意識與工作效能/效率概念       利組織
        -自我工作目標的設定:必須與整體相融和 實作演練和發表
        -「把工作做對」 「把工作做好」
                 與       基本理念之 -依本計畫規劃建
       建立                      立實作流程與執行
        -面對社會「可以被看得見」的具體外顯指標 步驟:
          觀念及其必要作法
        -讓工作的 「功勞」 「苦勞」
                   與   可以被看得見之
       方法

       四、如何讓個人自我的績效表現成為群體績效的
         「驕傲」,而不是群體所亟欲「排斥」
                         「抵制」
          的「芥蒂」
講師人員
       詹翔霖副教授
講師介紹
課程名稱   專業精神與自我管理(D3)
學習目標   樹立專業精神與培養自律自制能力,以塑造有特色的職場形象,
       提高自我在職場的競爭力與吸引力。
課程大綱   ▓專業態度與敬業精神對職涯發展的意義
       ▓職場中自動自發與獨立創新精神之價值
       ▓個人形象的造塑與表現
       ▓增進自我情緒控制與自律自制能力以提高抗壓力與適應力
課程說明   本課目計 6 小時,講師教授 3 小時,實例操作演練 3 小時,用以
       訓練如何有效運用實務技巧,檢視並釐清自我在職場/工作崗位
       上必要工作態度與自我定位,探求積極有效的創新與改善方式,
       強化自我情緒控制,塑造良好自我形象與績效表現,以提高自我
       的專業形象與職場競爭力。
 說明              課程講授             實作演練
       一、專業態度與敬業精神之養成          活動設計
        -闡明 「專業」 「丞業」
                與    在人力資本市場的 實例分享
          意義與價值                本課目之實例備
        -專業態度的養成               擬,應兼顧以下
        -敬業精神及其增進方法            類型屬性之情境:
       二、如何促進在行業與職業中的自動自發與獨 - 職場職業 上的
          立創新精神                 技能複雜度與
        -如何可以破除「被動等待心理」的發揮積     單純度
          極主動自發精神              - 行職業的法定
        -如何運用「創意工具」以增進自我職能上     門檻與市場要
          的獨立創新能力               求門檻之差異
       三、個人形象的造塑與表現            - 專業精神與敬
        -個人形象的界定與造塑             業精神的表現
        -如何在職場上有效表現個人特色形象的      方式與認同準
          方法                    則
       四、自我情緒控制與自律自制能力之加強      - 專業形象的解
        -自我控制能力與「專業特質表現」之間的     析界定與塑造
          關係                    方法
        -自我情緒與 EQ 的認知與掌握       實作演練和發表
        -如何面對工作壓力與逆境心理調適       - 依本計 畫 規範
        -自律自制能力的養成與強化           建立實作流程
                                與執行步序:

講師人員
       詹翔霖副教授
講師介紹

實踐大學 國企系-動機職能(Dc)課綱-詹翔霖副教授-生涯規劃

  • 1.
    實踐大學國企系 「動機職能(DC)」課綱-詹翔霖副教授 動機職能(DC)之 16 小時三課目一學分訓練 -「認知」之訓練;建立「自我」條件 D1 工作願景與工作倫理 Job Vision and Working Ethics ●個人優勢與職業性向之分析與瞭解 ●職涯策略路徑圖(strategic road mapping) ●自我工作願景之建立與設定 ●工作倫理與職場道德的掌握與發展 ●快樂職場人生觀 D2 群我倫理與績效表現方法 Socialization and Presentation ●職場生涯的小社會與大社會概念 ●社會化意識與能力之激發 ●自我績效意識與工作效能/效率概念 ●讓自我績效表現被認知、被認同的應有方式 D3 專業精神與自我管理 Self-Stimulating and Self-Regulating ●專業態度與敬業精神之養成 ●自動自發與獨立創新精神之促進 ●個人形象的造塑與表現 ●自我情緒控制與自律自制能力之加強
  • 2.
    動機職能(Driving Competencies,簡稱 DC) 1.訓練時數:一單元5-6 小時共三單元 16 小時 。 2.實施方式:每單元講授 2-3 小時,實作演練 3 小時。 本群組課目之實施在於訓練對個人優勢之認知,以建立職涯發展願景,促進發揮專業 敬業精神,有效自律自制,深刻理解職場倫理及社會化意識,用以務實展現每一個人 外顯績效,增進每一個人在職場之魅力與競爭力。 (預計 16 小時的群組課目,合當一學期一個學分課程) 訓練課程 課程大綱 學習目標 D1  個人優勢與職業性向之分析與瞭解 促進理解瞭解自我職能性 工作願景與工作  職涯策略路徑圖 向,及當下所承擔工作職 倫理  自我工作願景之建立與設定 能的認識,掌握自我就業 每單元(5 小時)  工作倫理與職場道德的掌握與發展 就職的絕對優勢條件與相  快樂職場人生觀 對優勢地位,建構個人工 作願景,規劃每一個人學 習成長之職涯策略路徑, 同時學習認知「工作價值 觀」 「職業倫理」 與 的道德觀 以及群體約束力,以提升 個人的職場。 D2  職場生涯的小社會與大社會概念 激勵社會化意識與自我表 群我倫理與績效  社會化意識與能力之激發 現之驅動力,建立與別人 表現方法(6 小  自我績效意識與工作效能/效率概念 良性互動,讓自我順利融  讓自我績效表現被認知、被認同的應 入群體之作法。有效面對群 時) 有方式 體與社會,具體表現自我 績效,且被認同與欣然納 受的方式,增進自我合群 親和之魅力形象。 D3  專業態度與敬業精神之養成 樹立專業精神與培養自律 專業精神與自我  自動自發與獨立創新精神之促進 自制能力,以塑造有特色 管理(5 小時)  個人形象的造塑與表現 的職場形象,提高自我在  自我情緒控制與自律自制能力之加 職場的競爭力與吸引力。 強
  • 3.
    課程名稱 工作願景與工作倫理 (D1) 學習目標促進理解瞭解自我職能性向,及當下所承擔工作職能的認識,掌握自我 就業就職的絕對優勢條件與相對優勢地位,建構個人工作願景,規劃每 一個人學習成長之職涯策略路徑,同時學習認知 「工作價值觀」 「職業 與 倫理」的道德觀以及群體約束力,以提升個人的職場魅力與吸引力。 課程大綱 ▓個人優勢與職業性向之分析與瞭解方法 ▓職涯策略路徑圖 (strategic road mapping) ▓自我工作願景的建立與設定方法 ▓工作倫理與職場道德的掌握與發展 ▓塑造一個積極快樂的職場人生觀 課程說明 本課目計 5 小時,講師講授 2 小時,實例操作演練 3 小時,用以訓練自 我累積專業能力的方法,以應付未來競爭環境需求;認識個人優勢,建 立個人職涯發展願景,強化工作倫理意識,讓自我在職場上被認為有魅 力有發展潛力的工作人才。 說明 課程講授 實作演練 一、個人優勢與職業性向 活動設計  -個人就職的絕對優勢與相對優勢 實例分享  -對個人職業性向的認識 本課目之實例備擬,應 二、職涯策略路徑圖(strategic road mapping) 兼顧以下類型屬性之情  -個人職涯的可能成長空間與發展路徑 境:  -個人學習成長之規劃 -高科技產業產業與傳 三、工作願景的建立與設定方法 統產業  -對當下工作職能之認識 -不同階層與不同職能  -對長期工作發展的展望 職務  -對工作未來性之量化觀念與評量方式之認 -大型企業與中小型企 識 業 四、工作倫理與職場道德的掌握與發展 -國際企業與本地企業  -工作倫理與工作價值觀 -公開發行公司與非公  -職場的道德觀與團體約束力 開發行公司  -人際關係與倫理規範 五、塑造一個積極快樂的職場人生觀 實作演練和發表 -對短中長期未來展望的方式與角度 -依本計畫規範建立實 -如何調適心情與發展積極樂觀態度 作流程與執行步序: -如何使自己成為有準備有魅力的職場人 講師人員 詹翔霖副教授 講師介紹
  • 4.
    課程名稱 群我倫理與績效表現方法(D2) 學習目標 激勵社會化意識與自我表現之驅動力,建立與別人良性互動,讓自 我順利融入群體之作法。有效面對群體與社會,具體表現自我績效, 且被認同與欣然納受的方式,增進自我合群親和之魅力形象。 課程大綱 ▓職場生涯的小社會與大社會概念 ▓社會化意識與能力之激發 ▓自我績效意識與工作效能/效率概念 ▓讓自我績效表現被認知、被認同的方式 課程說明 本課程計 5 小時,講師講授 2 小時,實例操作演練 3 小時,用以建 立群我互動互諒關係及相處融和,增強自我績效意識,以及對群體 期待與社會冀望,應如何恰當合宜表現,形塑積極主動的工作理念, 並獲取共識與認同之方法。 說明 課程講授 實作演練 一、職場生涯的小社會與大社會概念 活動設計  -職場生涯的小社會概念:與工作崗位周邊 實例分享:本課目 人事相容之體認 之實例備擬,應兼  -職場生涯的大社會概念:與整個職業/行業 顧以下類型屬性之 的相互關聯之體認 工作人力: 二、社會化意識與自我成就能力之激發 -製造業與服務產  -「活在自我」與「活在群體」的價值判斷 業  -如何讓 「自我」成為工作崗位上「群我」的一 -大型企業與中小 個重要部分 型企業  -如何改善 「自我」以成就整個單位或公司「群 -國際性企業與純 我」 /如何讓配合整個單位或公司的「群我」 粹本地企業 以帶動本身「自我」的進步 -營利事業與非營 三、自我績效意識與工作效能/效率概念 利組織  -自我工作目標的設定:必須與整體相融和 實作演練和發表  -「把工作做對」 「把工作做好」 與 基本理念之 -依本計畫規劃建 建立 立實作流程與執行  -面對社會「可以被看得見」的具體外顯指標 步驟: 觀念及其必要作法  -讓工作的 「功勞」 「苦勞」 與 可以被看得見之 方法 四、如何讓個人自我的績效表現成為群體績效的 「驕傲」,而不是群體所亟欲「排斥」 「抵制」 的「芥蒂」 講師人員 詹翔霖副教授 講師介紹
  • 5.
    課程名稱 專業精神與自我管理(D3) 學習目標 樹立專業精神與培養自律自制能力,以塑造有特色的職場形象, 提高自我在職場的競爭力與吸引力。 課程大綱 ▓專業態度與敬業精神對職涯發展的意義 ▓職場中自動自發與獨立創新精神之價值 ▓個人形象的造塑與表現 ▓增進自我情緒控制與自律自制能力以提高抗壓力與適應力 課程說明 本課目計 6 小時,講師教授 3 小時,實例操作演練 3 小時,用以 訓練如何有效運用實務技巧,檢視並釐清自我在職場/工作崗位 上必要工作態度與自我定位,探求積極有效的創新與改善方式, 強化自我情緒控制,塑造良好自我形象與績效表現,以提高自我 的專業形象與職場競爭力。 說明 課程講授 實作演練 一、專業態度與敬業精神之養成 活動設計  -闡明 「專業」 「丞業」 與 在人力資本市場的 實例分享 意義與價值 本課目之實例備 -專業態度的養成 擬,應兼顧以下  -敬業精神及其增進方法 類型屬性之情境: 二、如何促進在行業與職業中的自動自發與獨 - 職場職業 上的 立創新精神 技能複雜度與  -如何可以破除「被動等待心理」的發揮積 單純度 極主動自發精神 - 行職業的法定  -如何運用「創意工具」以增進自我職能上 門檻與市場要 的獨立創新能力 求門檻之差異 三、個人形象的造塑與表現 - 專業精神與敬  -個人形象的界定與造塑 業精神的表現  -如何在職場上有效表現個人特色形象的 方式與認同準 方法 則 四、自我情緒控制與自律自制能力之加強 - 專業形象的解  -自我控制能力與「專業特質表現」之間的 析界定與塑造 關係 方法 -自我情緒與 EQ 的認知與掌握 實作演練和發表  -如何面對工作壓力與逆境心理調適 - 依本計 畫 規範  -自律自制能力的養成與強化 建立實作流程 與執行步序: 講師人員 詹翔霖副教授
  • 6.