FINAL DISSERTATION REPORT




                    Customer Relationships in E-retail in India


A customer retention framework as a potent marketing management strategy for
                              internet retailers in India



                                    Submitted by:-


                                   Prateek Malpani
                                       PGP – 18
                                     Roll no. 18047


                                Under the guidance of:-
                                Dr. Anita Basalingappa




                                     Submitted to:


                Mudra Institute of Communications, Ahmedabad (MICA)
    To partially fulfill the requirements for the Post Graduate Diploma in Management
                                   (Communications)
                                     February 2013
Acknowledgements




This research would not have been possible without the help of a lot of people. First and
foremost I would like to profusely thank my guide and mentor Dr. Anita Basalingappa. I would
like to thank her for being patient and making sure that I do a good job at it even at times when I
went off track. She helped me narrow down my research objective and guide me to the correct
way to approach and structure the entire topic which otherwise would have been haywire.

I would like to thank Mr. Vaneet Chibber, my Media professor at MICA who readily helped me
in connecting with his contacts in the ecommerce industry. He is also the Head of Media
Management department at MICA and it was because of him that I got introduced to the
interesting world of internet retail.

I would like to thank Maltesh Ashrit, my batch mate for helping me with his Marketing Research
prowess. I would like to thank MICA for giving me an opportunity to intern with one of the
leading ecommerce companies in the country and hence giving me enough motivation to pursue
such a topic.

                                                                              -   Prateek Malpani




                                                                                                 2
Executive Summary
This study explores the nature of customer relationships in e-retail in India. With the advent of
fast and speedy internet services along with smartphone penetration India is in the middle of an
e-commerce boom right now with more and more shopping websites and a world to choose from
for a regular online shopping customer. In such a scenario it becomes extremely important to
understand the nature in which a customer is approaching to this sudden wave of online shopping
and accordingly try and customize and build your business so as to differentiate yourself from
herd.

The motivation behind this study was to speed up the road to profitability of the horde of
ecommerce websites by a deeper understanding of customers and their patterns while shopping
online.

In the first part of the research through secondary research and analysis of interviews it
understands the perception of online retailers and their approach to take their website to the next
level among the masses. It notes down the key points and words to be validated in the second
part of the research.

The later part of the research is the quantitative part where a comprehensive survey is designed
to be filled by regular online shoppers with an effort to find a pattern and analyze basic and
advanced shopping patterns, factors that induce online buying, factors that are important
while shopping online and a major factor that hinders customer retention which is price
sensitivity versus brand loyalty.

The research is designed in such a way that everything at the end points and leads to the final
deliverable of a framework which can be used in the industry according to the size and market
share of the ecommerce website. A customer purchase cycle is understood using Factor
analysis and other frequency based data followed by potential marketing practices and customer
retention strategies that can be followed.

By trying to understand customer relationships in remote space, the research tries to contribute to
the body of knowledge. Customer retention and CRM in ecommerce is anyway an upcoming
field in the internet retail industry which many marketers are looking at it seriously and this
research will further help contribute to the industry.

                                                                                                  3
Table of Contents
Acknowledgements ...........................................................................................................................2
Executive Summary ..........................................................................................................................3
Introduction and Rationale of the study ...........................................................................................6
   Contribution to Body of Knowledge ......................................................................................................... 8
   Contribution to Industry ............................................................................................................................ 8
   Understanding Scope of Customer Relationship in remote space ............................................................ 8
Literature Review .............................................................................................................................9
   Importance and Benefits of Customer Retention strategy in Marketing ................................................... 9
   Retention Strategies in B2C Service Relationships ................................................................................ 10
   Customer Retention – Customer Acquisition trade off ........................................................................... 12
   Scope of Indian Internet Retail ............................................................................................................... 13
   Online Shopper behavior in India ........................................................................................................... 14
   Customer retention, loyalty and e-commerce ......................................................................................... 16
   Social Media and CRM ........................................................................................................................... 17
Knowledge Gap .............................................................................................................................. 18
Research Problem, Research Questions and Research Objective .................................................... 18
   Research Problem ................................................................................................................................... 18
   Key Research Questions ......................................................................................................................... 19
   Research Objective ................................................................................................................................. 19
Research Design and Methodology ................................................................................................. 20
   Part 1 - A ................................................................................................................................................. 20
   Sampling ................................................................................................................................................. 21
   Sampling Characteristics ........................................................................................................................ 21
   Part 1 - B ................................................................................................................................................. 22
   Sampling ................................................................................................................................................. 22
   Sampling Characteristics ........................................................................................................................ 22
   Research Part 1 Summary ....................................................................................................................... 23
   Part 2 ....................................................................................................................................................... 24
   Sampling ................................................................................................................................................. 24
   Sampling Characteristics ........................................................................................................................ 25
   Research Part 2 Summary ....................................................................................................................... 26

                                                                                                                                                                  4
Research Methodology and Design Flow ............................................................................................... 27
Data Analysis, Results and Discussion ............................................................................................ 28
   Qualitative Phase and Secondary Research ............................................................................................ 28
      Key Research Findings ....................................................................................................................... 30
   Quantitative Phase .................................................................................................................................. 32
      Data Analysis ...................................................................................................................................... 32
      Analysis of Basic Online Shopping Patterns ...................................................................................... 33
      Analysis of Factors that induce Online Buying .................................................................................. 38
      Analysis of perceived importance of different factors while buying online ....................................... 44
      Analysis of Advanced Online Shopping Patterns ............................................................................... 48
      Analysis of Price Sensitivity versus Brand Loyalty ............................................................................ 55
Conclusion ...................................................................................................................................... 62
   Purchase Cycle ........................................................................................................................................ 62
   Key points to be noted ............................................................................................................................ 63
   Customer Relationship Management Framework.................................................................................. 66
Limitations and Scope for Future Research .................................................................................... 68
   Limitations .............................................................................................................................................. 68
   Scope for future Research ....................................................................................................................... 68
References ...................................................................................................................................... 70
Appendix ........................................................................................................................................ 72




                                                                                                                                                              5
Customer Relationships in E-retail: A customer retention framework as a potent
              marketing management strategy for internet retailers in India


Introduction and Rationale of the study


The aim of this study is basically to deal with customer relationships in e-retail in India and how
customer retention as a strategy can be looked as a potential untapped marketing management
strategy for the internet retailers in India so that they can start charting out their way to
sustainable and profitable business by following the golden rules of marketing which says that a
customer kept is more valuable than a customer acquired. The research done will thus lay a
foundation in defining with the help of primary and secondary research as to how customer
retention is a good marketing strategy to adopt in a service industry like internet retail and then
try and relate it to the current internet retailing industry in India.

With growing internet penetration and more and more retailers looking to venture online it
becomes necessary to see the possible framework which will increase loyalty, retain customers
and develop relationships beyond pure transactional and financial. This will require us to look at
the current ecommerce and internet based retail market scenario in India and the buying pattern
of customers online. We will also need to focus at the drivers and barriers for acceptability of
internet retail as a concept and the reasons from which the customers will derive emotional
benefit and in turn decrease churn/defect rate. The motive of this research is to figure out factors
and check out basic parameters to find out a way in which you can curb customer attrition

The industry is currently booming with new ecommerce companies venturing into retail and
trying to catch the customer’s attention. There is still some fear and education that needs to
happen when it comes to customer apprehension when buying online. The touch and feel factor,
credit card frauds, low quality products are some factors that still resist customers from buying
online.


However the scene is improving day by day. To take a real life example Flipkart.com closed
2011-12 with revenue of over Rs 500 crore. It has a registered user base of over two million

                                                                                                  6
customers and ships out 30,000 items a day, clocking daily sales of an estimated Rs 2.5 crore (Rs
25 million). (Mookerji & Shinde, 2012)


According to a recent report from Internet and Mobile Association of India (IAMAI), total
Indian market for e-com is around Rs 50,000 crore, of which 80 per cent or Rs 40,000 crore is
captured by travel e-commerce (online train, bus and airline tickets) while non-travel or retail e-
com is only 20 per cent or Rs 10,000 crore. Experts hope that by the year 2025, the total e-com
market will reach at least Rs 4, 00,000 crore and the share of retail will be half at Rs 2, 00,000
crore (Maitra, 2012) (Advisors, 2011).


While these e-retail website increasingly concentrate on acquiring new and new customers
nothing in particular has been implemented to retain them. The principles of marketing have
always stated the fact that customers that are loyal tend to bring in more revenue than the
customers that replace them or the newly acquired ones. It is also very difficult to justify the
huge cost per acquisition in your marketing plans. A change needs to come the way e-retail
websites devise their promotional campaigns where they send out massive discounts and deals in
a bid to acquire more and more customers and ignoring the ones that have been loyal and regular
with them.


Customer retention in e-retail makes sense because there are lot of moment of truths that a
customer faces with the brand and the service when interacting with it. By capturing these
instances a relationship can be easily built because it gives you lot of opportunities to wow the
customer and please him so that he becomes loyal, do a repeat purchase and refer it to someone.
A customer when happy with a service or sad for that matter influences his entire network of
friends, family, and colleagues and not to mention the online social media community that he is a
part of. Therefore, it makes sense to give preferential treatment to a select few rather that making
a loss every transaction and rewarding even those who haven’t been that faithful.


This research will provide a framework through research for a customer retention strategy that
will be best suited for e-retail. It will try and find out pain points and buying patterns thus



                                                                                                  7
zeroing on factors that drive customer retention and in turn solve the apprehensions in buying
online and building brand loyalty.

Contribution to Body of Knowledge


Most studies on customer relationships so far are from the offline perspective. This study
attempts to contribute to the area of customer relationships in the light of remoteness between
customers and e-retailers.
This research plans to contribute to the body of knowledge by looking at customer relationship,
keeping in mind customer retention and loyalty in ecommerce. Ecommerce being in a very
nascent stage in India this research will help a lot in defining the way marketing and customer
relationship management will be looked at.


Contribution to Industry


The e-retail companies right now are finding it increasingly difficult to fuel repeat purchases and
sustain loyal customers. This study will help them understand customer relationships better and
eventually establish a long lasting relationship with the customers which is more than just
transactional or one time. It will help in understanding the drivers to build brand loyalty in e-
retail in India. According to (Sinha, Shishodia, & Patnaik, 2012) in their article, they’ve
mentioned that customer relationship management is the missing piece among Indian ecommerce
players. They say that most of the ecommerce players are busy playing the “I am the cheapest”
game and hence don’t build loyal customers. This research tries to help the industry by finding
the parameters to complete that missing piece and bridge the gap between customers and e-retail
websites.



Understanding Scope of Customer Relationship in remote space


The implication of this study will also result in exploring various other areas and ways in which
customer relationship can be established in remote space where there are just mechanical touch


                                                                                                 8
points and very few personal interactions. It will help current industry players determine broad
policy changes in customer engagement.


Literature Review

Importance and Benefits of Customer Retention strategy in Marketing


Customer acquisition has always been the norm in traditional marketing approach with a quest
for market share dominance through mass marketing techniques (Ahmed & Buttle, 2001). This
has been the current strategy for the ecommerce players as well who right now measure their
success not in terms of repeat purchases but in terms of unique visitors and the race is to figure
out how to attract as many customers with lucrative deals and promises. With the choices being
increased for the online customer it becomes important to move from a traditional marketing
approach to a relationship marketing approach which advocates supplier-customer interaction
with a focus on retaining customers than acquiring them (Ahmed & Buttle, 2001). Another way
to look at it would be to combine traditional marketing with relationship and personalized
marketing so that they both work together and make it a daily practice in impressing your
customer   with    relevant   communication,     meaningful    conversation   and    personalized
recommendations.


Customer Retention along with emotional benefits also has a lot of economic benefits.
(Reichheld, 1996) identified some economic benefits of retaining customers which are basically
savings on customer acquisition cost, assured returns from existing customers’, reduction in
relative operating costs, word of mouth and free referral marketing, customer base that is less
price sensitive and won’t think about promotions and price points when making a purchase.
(Basalingappa & Subhas, 2009) have stated that customer acquisition costs are much higher than
customer retention costs and building loyalty, brand equity, trustworthiness through customer
retention makes more profit sense.
(Singh & Khan, 2012) have tried to differentiate between benefits obtained from customer
retention and customer loyalty. They’ve stated that the cost of getting a new customer is 5-12
times greater than cost of retaining the old customer also it helps your business know your


                                                                                                9
customers better thus decreasing the cost of planning and saving energy, man power and money
to acquire a new customer. They came to a conclusion that ROI is up to 10 times higher for
investments in customer retention than in customer acquisition. Another important insight
highlighted by the authors was the fact that your most dissatisfied customers are likely to tell 9
other people about their problem. Increase in 5% retention and loyalty can lead up to 75% profit.
In the same point of view (Reichheld & Schefter, 2000) in their article have mentioned that
acquiring customers on the internet will be enormously expensive and unless those customers
stick around and make a lot of repeat purchases over the years, the profits will remain elusive.
The rule is simple that companies should concentrate more on acquiring customers and retaining
them rather than acquiring a one-time transaction.

Retention Strategies in B2C Service Relationships
The table below is the result of the research done by (Ahmed & Buttle, 2001) conceptualizing a
framework for customer retention strategies according to the business situation.




                                                                                                   10
When you consider customer retention in your marketing plans it should not be generalized.
Customer Retention does not follow a one size fit all generic framework. It becomes important
for a company to tailor its customer retention plans according to the business situation, sector,
and consumer interaction that it experiences. We will address this briefly in the later part of the


                                                                                                11
research as to how different categories and ecommerce website need to adopt a different way of
approaching their customer retention strategies.


It is also necessary to consider the specific factor out of the various ones which largely affect
your customer retention and influence them to either leave or stay back. Research in this area has
been done by (Aflaki & Popescu, 2012) who propose a dynamic model on behavioral theories
and empirical evidence to determine if past service experiences effect service quality
expectation, customer satisfaction and more importantly customer retention in which they
conclude that as long as better service history has positive (goodwill) effects on retention, the
firm offers lower service in the long run to less adaptive customers, i.e. those who anchor more
on past experiences. These customers are more profitable than those who focus on recent
experiences, but only if they have received better treatment in the past. The memory effects
reverse, however, if habituation (disconfirmation) rather than goodwill (service quality) drives
defection decisions.



Customer Retention – Customer Acquisition trade off


While formulating a marketing plan, one question for an established business always remains the
cause of concern whether to put your investment in customer acquisition or to concentrate on
customer retention. However, it has been proved and stated by experts time and again that
acquiring a customer is a lot more expensive that retaining, also a returning customer tends to be
more profitable than a new one still some papers have argued otherwise.

(Namazi, 2011) quotes in her article Emmet Murphy who is the author of ‘Leading on the edge
of Chaos’ that acquiring new customers can cost as much as five times more than satisfying and
retaining current customers.

(Voss & Voss, 2008) in their report talk about competitive density as a factor to decide whether
customer retention or acquisition is the correct strategy to adopt. According to them in an
industry with high competitive density it makes more sense to go for an acquisition strategy as an
emphasis on innovation and competitor learning will enhance performance while customer
retention aims at enhancing performance with emphasis on customer relationships in low
                                                                                               12
competitive density. The further conclude by saying that an objective measure of competitive
density offers greater insights in a dynamic marketplace.

(Dong, Yao, & Cui, 2011) in the journal article have argued that customer retention and
acquisition are both separate tasks but intertwined and hence it becomes difficult to design
incentive mechanisms that focus on both of them, because customer acquisition more often than
not have a negative effect on retention and in turn the firm profit. They’ve stressed on the fact
that customer acquisition and retention are tasks that are usually performed by customer
representatives interacting directly with the consumers. This may lead to conflict and one may
lead to lower performance of other and hence depending on whether the firm has delegated its
customer acquisition and retention planning to its representative or is handled by the customer
relationship managers the firm should decide whether the two tasks should be separate or go
hand in hand taking into consideration the spoiling effect of acquisition on retention or direct
selling under delegation for retention.

A sharp focus on increasing customer lifetime value and measuring key customer metrics will
lead to a faster speed to growth and profitability.

Scope of Indian Internet Retail


To stress on the fact that why internet retail needs a customer retention strategy we should first
look at some eCommerce and eRetail trends and the dynamics of the competition as well as
competitive density in the industry as of now. Internet retail in India right now is a business
segment which is a decade old, all players big or small are losing money and yet investors are
ready to pump in more and more funds (Maitra, 2012).


There have been reports that none of the Indian ecommerce companies are making money and
every transaction to acquire a customer is turning out to be a loss making affair but still the
future looks positive keeping in mind the changing social and behavioral dynamics of india’s
internet and mobile consumption.


There is research done by many experts to substantiate this investment. The reason for this
optimism according to dot com players are an increased availability in online payment options, a
                                                                                               13
wider range of merchandize, online tracking of shipments, 24 hour seven day a week customer
care and a larger internet reach at cheaper cost (Dawn & Kar, 2011).


This can further be articulated that online retail has 2 broad potential benefits which increase in
sales and decrease in costs. Increase in sales in terms of convenience, wider reach and variety,
huge customization, faster time to market, personalization and more importantly which is
relevant to this study is the scope of superior CRM. Decrease in costs will basically result from
the removal of intermediaries and inventory costs.


With advantages also come certain disadvantages that can impede the growth of e-tailing in
India. Increase in transportation cost and reverse logistics, not suitable for touch and feel
products and differentiation becomes very difficult apart from price and tangible parameters.



Online Shopper behavior in India


(Widger & Bahl, 2012) indicated that today’s online shopper in India has inflated expectations
and retailers are doing whatever necessary to drive consumers online. They’ve further went
ahead and mentioned that as the eCommerce market in India develops the consumers will
develop and will have specific demands ranging from low prices, seamless and convenient return
process and low cost shipping. In this context customer retention as a strategy comes handy and
also as the only obvious solution with a long term objective to build relationships and brand
loyalty.


The above though resonated with (Dawn & Kar, 2011) who in their paper have concluded by
giving two suggestions for e-tailing business in India customer care as the online customer is
more sensitive and difficult to retain and the industry should ensure that customers feel safe
while transacting online.


Another strong observation by Euromonitor in its report, Internet Retail in India mentioned that
in their review period most Internet retailers offered the same services and the pricing was also


                                                                                                14
very competitive. All etailing players also offered good cheap deals to attract consumers which
have wired them to be price sensitive when looking for products online (Euromonitor, 2012) .


This was the reason that most of the e-retailers concentrated on customer acquisition thus
increasing the CPA (cost per acquisition) and completely ignoring the concept of LTV. The
rationale thus becomes that customer retention strategies and customer relationships can be
looked and studied by internet retailers in India as a differentiation strategy in the competitive
scenario. The Indian customers who shop online are not yet ready to evolve. New ways of
targeting them, rewarding them need to be developed in order to extract the maximum out of
your customers and not make it just a one-time affair. Relevant communication and deeper sense
of understanding on online shopping behavior is required to build meaningful relationship with
your customers and increase brand loyalty.




A study recently concluded by Global Web Index on Global Ecommerce scenario reports that
clothes, mobile and books lead the category in percentage of purchases transacted online. This
means that the above mentioned categories are the categories that people have now started to
accept and buy freely without any hassles. They trust buying books and clothes and think that it


                                                                                               15
is safe. Books were anyway the very first category many ecommerce website launched them
with. Mobile phones are becoming popular as a category because many e-retail websites give
you ability to research, compare and then decide what to go for. Most of the people who order
mobile phones are aware what they want to buy because it’s a high involvement category. Also,
mobile phones are now available in large price ranges and such availability and comparison
ceases to exist in an offline multi brand outlet.

Customer retention, loyalty and e-commerce


(Reichheld & Schefter, 2000) realized the importance of loyalty fairly early thus stating the need
for executives to gain the loyalty of their most profitable existing customers in order to not get
caught in the whims of only the most price sensitive buyers. They also concluded the fact that
spending most of your marketing investment on distributing online coupons and exposing banner
ads with less concentration on building communities and encouraging referrals will mean making
long term losses in your customer base.

Research has also been done to determine why online customers will remain with a particular
retailer. It is imperative to note down the emotional and financial incentives that a customer will
get to perform repeat purchases from your website alone and not getting swayed by any other
online retailer offering lucrative deals.

Value sharing according to (Tsai, Huang, Jaw, & Chen) is an important factor to drive customer
expectation into maintaining a strong relationship with the service provider and their research
also suggested to include value sharing as a basic element for an e-retailer’s retention program.

Website interactivity and personalization plays an important role in maintaining customer
retention in the electronic commerce market as it is the sole channel for both communication and
transaction. The website should be your biggest marketing tool and thus the focus on
interactivity becomes imperative.

Variety of things like customized communication and offering in traditional CRM campaigns, e-
retailers’ email, newsletters and rewards for regular customers were found to positively influence
customer perception of investments in long term relationships made by the retailers (Yoon, Choi,
& Sohn, 2008).
                                                                                                    16
(Rao, Goldsby, Griffis, & Iyengar, 2011) proposed that customer satisfaction along with the
order fulfillment process is an important determinant of overall customer satisfaction with the
retailer as well as with the extent of the customer retention enjoyed by the retailer.



Social Media and CRM

Social Media is now being recognized as an important CRM tool used by many organizations
especially by telecom operators. Vodafone for example has an excellent CRM system integrated
with its Facebook and twitter page which is very prompt and quick in its reply. Social
networking references and sharing will further drive sales through mobile applications and social
media. Having a social media presence has become increasingly important for many
organizations especially when it is in the services sector.

Driving positive conversations online as well making evangelists out of your regular and loyal
customers will help increase referral traffic and well as sales on your ecommerce website. For
example, Ebay.in realized that Indians are very conservative when it comes to buying online.
Their social media strategy hence focused on making evangelists out of women consumers
because according to their research they have the final say in any purchase. In this way they
turned social media into an effective customer relationship management mechanism answering
close to 1200 queries a month. They also were successful in overpowering negative sentiments
about ebay. Ebay increased engagement by sending out best deals on the most popilar products
keeping their likes and recommendations in mind which further led to higher conversion rate and
increased word of mouth. (Sengupta, 2012)




                                                                                              17
Knowledge Gap

The aim of this research is to find out the relationships the current e-retail scenario is trying to
maintain or should maintain with the customers. As the competitive density among the internet
retail industry in India increases it becomes more important to make sure that your customers
stay with you and the transaction is not a one-time affair. The customer switching cost being a
rock bottom low and with the customer being presented with so many options to choose from it
is obvious that this relationship is driven majorly by transactional and rational benefits that a
customer will derive rather than loyalty and trust. The study thus tries to tap into this need gap
where you find out methods and structure to come up with a customer retention model in the
Indian internet retail scenario and thus get a better insight and understanding of the customer
relationships in e-retail in India. The knowledge gap is the importance of CRM which is
currently the missing piece in Indian e-retail websites and within CRM special focus is given to
customer retention.


Research Problem, Research Questions and Research Objective


Research Problem


      To understand the criticality of customer relationships and customer retention strategies
       in Indian e-retail services in India.


      To understand how and on what factors will a customer retention program based on
       marketing parameters and concepts will trigger a positive response from an online
       customer.


      To understand whether there is a connect with the marketers and the online customers
       when it comes to understanding what the customer wants and hence successfully
       delivering it.



                                                                                                 18
Key Research Questions


The key research questions were as follows:-

   1. What are the factors that influence people to buy online?
   2. What are basic factors that are important to people before they make a purchase online?
   3. Where do people usually look for deals and discounts?
   4. What are the customer retention and acquisition strategies currently followed by etailers
       in India?
   5. To find out if the online shoppers are price sensitive or brand loyalists
   6. What are the types of offers that can make people shop online?
   7. What are the concerns and risks associated with shopping online?

Research Objective
      The broader objective of the entire research is to understand customer relationships in e-
       retail in India.


      The objective of the research is to find out factors that influence and motivate people to
       shop online which in turn can be used by marketers in the internet retail industry in India
       to frame a better targeted and structured customer retention strategy.


      The other objective is to find out if Indian shoppers are price sensitive or brand loyalists
       when it comes to online shopping.




                                                                                                    19
Research Design and Methodology


The research was conducted in 2 parts,




  •Interview with people                                         •Survey to validate
   in managerial and
   decision making
                                      Part 1-B                    online buying patterns.

   position in internet
   retail industry.
  • Analysis of interview
   available on the public        •Interview with online
   domain                          shoppers on their
                                   shopping behavior
      Part 1-A                    •This was done to frame
                                   the questionnaire.
                                                                       Part 2


The objective of the study was a mix of findings, observations and validations. It therefore was
required to structure the nature of research to be both Exploratory and Descriptive.



Part 1 - A
An analysis of interviews available on the internet of people in the internet retail industry was
done in order to already use the quotes and insights from people that were outside my access.
Along with this analysis, a set of questions were sent to some personal contacts that are currently
in the managerial and decision making position of leading e-retail companies in India.




                                                                                                   20
Sampling
Sample Size: 5

After taking 5 interviews the results and responses were being saturated and therefore a decision
was taken to limit the sample size to 5 and start analyzing.

The sample consisted of 2 personally taken interviews and 3 interviews available in the public
domain. The 3 interviews were accessed from the public domain because the questions being
answered by those interviews were similar to the ones designed by the researcher. It was also
made sure that the interviews were recent and not older than 6 months.

Accessing and analyzing the interviews available on the internet and other sources also gave the
researcher the freedom to include the insights from some highly influential people in the internet
retail industry which otherwise were not available for his research.

Sampling Characteristics
Interviewer         Interviewee       Designation              URL                Company
      -           K Vaitheeswaran     Founder and      http://bit.ly/RxDlow      Indiaplaza.com
                                          CEO
     Anil            Narasimha            COO          http://bit.ly/Ui6ViM    Homeshop18.com
 Mascarenhas         Jayakumar
 Saniya Seth       Praveen Sinha      Co-founder &      http://bit.ly/YtbZ6t      Jabong.com
                                        Managing
                                        Director
     Self          Avinash Verma        Program                  -               Infibeam.com
                                        Manager
     Self          Navneet Kumar     Business Head               -             Easytradestore.com




                                                                                                  21
Part 1 - B
The other objective was to find out some keywords and insights mentioned by the professionals
as well as current online shoppers to be used in the second part of the research which will be a
quantitative online survey filled by customers who shop online.

A secondary research in the background was always a part of the methodology in order to find
the correct questions to formulate the questionnaire for primary research. The secondary research
was done by reading research articles that have already been done related to this particular field.

Sampling
Sample Size: 5

Five interviews were conducted because after 4th interview the responses were being saturated
and repetitive. This was done only to find out parameters and key findings to structure the survey
to be used in Part 2 of the research methodology.

Sampling Characteristics
    Name              Age            Gender          Daily internet       Money        Occupation
                                                     usage – active     spent online
                                                      and passive       per month
                                                    combined(hours)         (Rs.)
    Reshma             24            Female                6             500-1000         Student
  Harikumar
    Yogita             24            Female                4             250 - 500          IT
  Thelasaria                                                                           Professional
Akshay Thakre          26             Male                 3                250            Self
                                                                                        Employed
Iti Maheshwari         45            Female              2.5 - 3            500           Home
                                                                                          Maker
 Revant Pande          27             Male                4-6               1000          Student




                                                                                                    22
Research Part 1 Summary
To get some insights into what exactly is being practiced by companies right now for customer
retention and also to comprehend the e-retailer’s understanding of online shoppers.

To interact with regular online customers and take note of insights and keywords to frame the
questionnaire.

Data Collection Instrument

      In-depth interviews and informal interaction
      A discussion on designed set of direct questions to be answered by the same set of people
      Secondary research of recent interviews by respondents not accessible for this particular
       research

Type of Research - Qualitative Analysis

Analysis of primary data will be qualitative because the objective is to provide insights and
understandings. The process was flexible and unstructured.


Analysis Tool - Content Analysis




                                                                                                23
Part 2
A comprehensive online questionnaire was designed keeping all the above stated research
objectives, problems. The online questionnaire also tried to incorporate all the findings of Part 1
of the survey.

Sampling
The survey was distributed online through various methods such as facebook groups, linkedin,
email, twitter etc. Distributing the survey online made sense as it required to be filled by people
who frequent the internet more often and are at least light to medium shoppers online.

Distributing the survey online also made it easy and convenient to get more number of
respondents in a week of making the survey live and as the major source of distribution was
social media the conversion ration of link sent to link clicked was very high because of instant
visibility and call to action.

The sample for the quantitative survey was an almost accurate target group which was
substantiated by the e-retailers that they plan to target majorly working professionals as well as
the youth who they consider to be the major drivers of online shopping in the fast paced world.




  Survey Link Sent               Links Clicked      Survey Completed         Survey Incomplete
          200                        151                    125                      126




                                                                                                  24
Sampling Characteristics
Gender
    #         Answer        Response    %
    1          Male           56       51%
    2         Female          53       49%
               Total          109      100%




Age:
    #         Answer        Response    %
    1           <19            1       1%
    2         19 – 25         72       66%
    3         26 – 30         35       32%
    4         31 – 40          1       1%
    5         41 – 45          0       0%
    6           45+            0       0%
               Total          109      100%




Education level:
    #         Answer        Response    %
          Under Graduate
    1                          1       1%
            and below
    2      Graduate Level      27      25%
           Post Graduate
    3                          81      74%
               Level
    4        Doctorate         0       0%
               Total          109      100%




                                              25
Research Part 2 Summary
To arrive at critical success factors that would impact and help implement customer retention
strategies in e-retail in India

Data Collection Instrument

Online questionnaire in the form of a survey that will test online shopping behavior and
motivation

Type of Research – Quantitative Analysis

Analysis Tool

       Factor Analysis
       Frequencies and Percentages




                                                                                                26
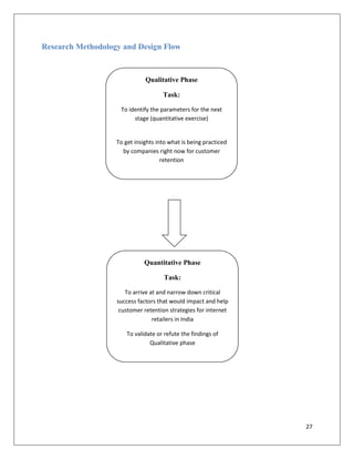
Research Methodology and Design Flow



                              Qualitative Phase

                                     Task:

                    To identify the parameters for the next
                         stage (quantitative exercise)


                   To get insights into what is being practiced
                     by companies right now for customer
                                     retention




                              Quantitative Phase

                                      Task:

                      To arrive at and narrow down critical
                   success factors that would impact and help
                    customer retention strategies for internet
                                 retailers in India

                       To validate or refute the findings of
                                Qualitative phase




                                                                  27
Data Analysis, Results and Discussion

Qualitative Phase and Secondary Research
Content Analysis

A collection of recent interviews given by top executives in leading e-retail websites were
searched for and studies to find a commonality between them. This commonality was based on
parameters such as their view on the Indian internet retail industry and its future, the offers and
marketing efforts that trigger positive response from customers. Other parameters such as
concerns and risks that are currently deterring online shopping in India were also looked upon.

Please find below key findings and analysis of all the interviews looked upon the internet as well
as taken on a personal basis in the form of an informal interaction or over a discussion on the
internet.

Interview 1 – “Ecommerce is here to stay and not going back” - K Vaitheeswaran, the
founder and CEO of Indiaplaza.com (Vaitheeswaran, 2012)

On Future of Internet Retail Industry in India

He says that the industry is yet to mature and will take some time in the same way any new
company takes. He also bets heavy on mobile commerce with increase in smart phone, internet
penetration.

On challenges faced in operating an ecommerce store

Getting consumers to transact online was and still is a big challenge as the trust as well as the
touch and feel factor plays a huge role.

Interview 2 – “Discounts have always attracted shoppers in India” – Narsimha Jayakumar,
COO, E-commerce for Homeshop 18 (Jayakumar, 2012)

On evolving roles of customers

According to him, the trend to offer discounts to customer will grow stronger in the days to
come.


                                                                                                  28
On challenges faced in operating an ecommerce store

Their biggest challenge has however been to gain the online consumer’s trust as they heavily rely
on the touch and feel factor and are not comfortable shopping online.

On drivers of online shopping from business point of view

Lack of infrastructure for brick and mortar stores and increasingly huge internet audience in
India is considered to be the major drivers according to him.

On HomeShop18’s USP and differentiation


They like to differentiate themselves in the cluttered space by claiming to have a diverse
portfolio and a wide variety of brands and products. They also claim to be investing in customer
engagement as well as operational capabilities to improve delivery mechanism.

On current and future technology being used for customer engagement


Personalized recommendations based on past purchases, according to them will be the next
technology revolution in ecommerce space for customer engagement. Also, attention to best
possible virtual shopping experience will be given in order to recreate the feel of shopping
offline.


Interview 3 – “There is a convenience of shopping across the globe with just a click” –
Praveen Sinha, Co-founder and Managing Director, Jabong.com (Sinha, 2013)



On challenges faced in operating an ecommerce store

To ensure high quality service delivery helping them differentiate from their competitors.

On drivers of online shopping

Wide variety, comparison across brands, convenience of shopping, delivery at doorstep, flexible
payment modes and return policies are some of the drivers of online shopping according to him.



                                                                                               29
On evolving role of customers

The number of customers shopping online is increasing every day. Online shopping looks
promising not only for metros but even for tier1 and tier2 towns where brands are not so easily
accessible.

On Jabong’s USP and differentiation

It’s USP is in providing exceptional service offering through wide variety of products and
creating a niche for themselves in fashion and lifestyle segment. They also concentrate heavily
on delivery and customer service.

Key Research Findings
The common research findings from the above interviews as well as from few other informal
discussions were as follows.

Future of Ecommerce        Customer Appeal            Differentiation         Drivers of Online
                                                          Strategy                Shopping

                          Everyone agreed that
                          trust is a major issue
Everyone agreed to the                             Most of the ecommerce        Convenience,
                               when it comes to
 fact that ecommerce                                  companies have           comfort, delivery
                          transacting online as
  outlook for India is                             ironically claim to have      service and
                           they still believe in
   positive banking                                the same differentiation    payment options
                           the power of touch
   heavily on sheer                                 strategy that of wide        are the major
                           and feel. Deals and
  numbers as well as                                variety and range of       drivers of online
                           discounts however
 lack of infrastructure                            products and excellent     shopping according
                                 appeal to the
   for offline stores.                                customer service.        to the e-retailers
                               customers and is
                               bound to grow.




                                                                                                 30
Content Analysis of Interviews of Regular Online Shoppers

The interview with regular shoppers was taken to understand the parameters and their attitude
towards online shopping. One of them went on to say that she is starting to look at online
shopping as a very logical and convenient step to shopping in the near future. According to her
with the nature of Indian families slowly becoming nuclear and increasing population of men and
women both going to work specially in metro cities will change the way people shop online.

Three out of 5 respondents say that they like to shop online because it is quick and comfortable
and it’s only about time when people will be open to shop regularly without having any
apprehension or fear. They like the idea of mobile and social shopping too but that is an area
which can be researched on great detail.

Four out of 5 respondents claimed that they’ve never completed a purchase without making sure
that they are paying the lowest price or else they are availing some sort of offer or redeemable
coupon for the particular product.

The sample size average age being around 24 were fairly open to niche websites offering
handmade products and different variety. They liked brands such as Chumbak.com,
HappilyUnmarries.com which provided original products and quirky designs.

After doing the content analysis of all 5 interviews certain keywords were highlighted such as
discounts, social media presence, innovative products, comfort, free shipping, fast, convenient
and fast lifestyle. These highlighted keywords were then kept in mind before framing the survey
to be filled by a larger sample to understand patterns, characteristics, factors, motivation and
behavior.




                                                                                             31
Quantitative Phase


A questionnaire was designed on the basis of the information and parameters gathered in the
qualitative stage. This questionnaire was distributed online to around 200 respondents out of
which 150 attempted the survey with 125 completed responses and 25 were rejected due to
incompletion. The online method was chosen for the following reasons.

      The software qualtrics.com was used to create the online survey.
    The survey was also made dynamic and intelligent by comparing between options that
       was rendered relevant by the respondent. For example it does not make sense to compare
       an Infibeam.com with Jabong.com if that is not what the respondent has preferred most or
       least in the first case.

Data Analysis
          The objective of this research was to find out critical factors that would influence
           online shopping and in turn help internet retailers in India concentrate on relevant
           parameters when designing their customer retention strategy , hence the method of
           analysis for the data collected used was Factor Analysis
          Factor Analysis was used to find our specific reasons as to why people buy online.
          Factor Analysis was also used to find out specific parameters that people consider
           while shopping online.
          The other mode of data analysis used was frequency and plots to substantiate some
           facts and showcase a trend among online shoppers.




                                                                                                32
Analysis of Basic Online Shopping Patterns


This section will consist of very basic questions asked in the survey. The very first question that
people were asked was if they shop online, if they don’t there was no point making them fill the
rest of the survey and they were redirected to the end of the survey.

Do you shop online?

     #           Answer                                                 Response             %

     1             Yes                                                     109             87%

     2              No                                                      16             13%

                   Total                                                   125             100%



However, a trend to observe over here is 87% of the respondents agreed to have shopped online
or still shop online. This goes on to verify the interview given by e - retailers as to why they have
so much banking on the future of Indian ecommerce. This also explains the investments and
funding in some of the leading ecommerce companies. People in India specially the youth both
living in Metro as well as Tier 1 and Tier2 cities are now being open to shopping online. From a
sample of 125 if 109 have agreed to shopping online, that is alarmingly high number and reasons
enough for marketers as well as e-retailers to concentrate more and more on customer
engagement, retention and their website’s brand equity.

After asking the screener question, it was also necessary to ask the nature and frequency of them
shopping online. Over here comes to light a fact that even though people have become more
open to the idea of online shopping they still don’t frequent it that often. There can be several
reasons to this such as trust, quality, experience, awareness etc. which we shall discuss and
discover in the research later.




                                                                                                  33
Which of these best describes the frequency of buying products online?

     #           Answer                                                 Response             %

               Once or less
     1         than once a                                                  80             73%
                  month

               2-3 times a
     2                                                                      25             23%
                  month

                4 or more
     3         than 4 times                                                 4               4%
                 a month

                  Total                                                    109             100%



As you can see in the above table that 73% of the people who said yes to shopping online have or
only shop once or less than once a month. That is very less a ticket price for a company and
therefore makes it even more important for an online shopping website to treat each and every
customer valuable. This also should make them look at the customer acquisition cost and how
that will affect their profitability. Most of the companies in a bid to target more and more people
tend to ignore the customer acquisition cost incurred through their marketing efforts and go
overboard and oversell their website. The above fact makes you look inside your own customer
portfolio and think of ways to increase the lifetime value of a customer who’s already shopped
once before and was happy or sad with the experience.

These numbers also prove that ecommerce and e-retail scenario in India, although growing is
still at a nascent stage. Online shopping is still not the first preference of people when they think
of shopping. In order for a business to develop the category should develop first.

The follow up question to the above had to be the dependence on why you shop when you shop.
We had to find the motivation and reason behind the number of times you shop online. The
options to the below questions were decided after considering the kind of shopping that usually
happens on the internet according to secondary research already done.

                                                                                                  34
What is the frequency of buying products online dependent on?

     #           Answer                                               Response           %

                 Impulse
              buying while
     1          browsing                                                 38             35%
                shopping
                websites

              Need based -
                Shop only
     2        when there is                                              74             68%
              an immediate
                need for it

                 Special
                discounts,
     3        offers, sale on                                            72             66%
                particular
                   days


This was a multiple choice question and hence the percentages would exceed 100. It was chosen
to be multiple choices because a respondent could fall and relate to more than one category.
However more than 65% of the people agreed to have shopped online only because there was a
special discount offer or sale running on that particular day. This also explains the sudden
increase in traffic and sales on the day of recently concluded Great Online Shopping Festival
organized by Google. According to a report by economic times, participating retailers in the
Online Shopping Festival reported 50% – 80% jump in sales only because additional discounts
and deals were being offered on that particular day. (Bhushan & Singh, 2012)

Around 68% also agreed to have shopped online only because there was a need for it. Shopping
for recreation or when you are low that usually happens when it comes to offline and traditional
shopping was absent over here. Moreover there are less chances of impulse shopping happening


                                                                                              35
because the touch and feel factor is completely missing. There is no personalized way of
targeting a customer and the chances of losing the customer are very high.

Another minute observation was that the 4 people who claimed to have shopped more than 4
times a month also checked that their shopping largely was dependent on special discounts,
offers and sale on particular days.

We will dig deeper into this aspect further in the research.

At what time of the day do you usually shop online?

     #           Answer                                                  Response      %

                 Morning
     1           (8AM -                                                      6         6%
                12Noon)

                Afternoon
     2                                                                     23         21%
              (Noon - 5pm)

              Evening (5pm
     3                                                                     18         17%
                  - 8pm)

               Night (8pm
     4                                                                     62         57%
                onwards)

                  Total                                                    109       100%



Around 74% of the people claimed to have shopped online after 5pm. This might primarily
because of working professional getting time to shop after the entire days work. This data will
help in companies running their social media strategies.

Normally, people when they log on to internet they tend to visit and check their social media
websites as well and therefore it will be a good strategy to target them through your facebook
and twitter accounts by running deals and discounts as they are prone to shopping during that
time. Running your campaigns and targeting them is a deeper concern because your effort might
go unnoticed due to clutter that is already available on social media.

                                                                                            36
You need to observe when on your website maximum traffic, clicks and conversion happens and
accordingly run deals, offers that time.

The above data clearly states that there is no point in targeting your ads and social media
campaigns in the first half of the day as people don’t consider that to be their shopping time.




                                                                                                  37
Analysis of Factors that induce Online Buying
Please rate on the level of agreeableness on the following statements. Please read each of
the statements carefully before rating.

 #           Question             Totally   Somewhat   Neutral   Somewhat   Completely   Mean
                                  Agree      Agree               Disagree    Disagree

      I buy online because it
 1                                  53         42        7          7           0        1.71
            saves time

       I buy online because
 2    there are discounts and       48         51        7          2           1        1.69
               offers

       I buy online because I
 3      like the comfort of         43         41        15         8           2        1.94
        buying from home

       I buy online because I
 4     can read reviews from        36         36        21         14          2        2.17
           other buyers

      I buy online because it
 5       helps me compare           47         44        13         5           0        1.78
             products

       I buy online because
     there are different brands
 6                                  48         35        19         7           0        1.86
      and variety at the same
               place

      I buy online because the
          product was not
 7                                  21         27        26         30          5        2.73
      available at the nearest
               store

       I buy online because i
        enjoy browsing and
 8                                  14         27        20         32         16        3.08
       saving products in my
      cart and buy them later

       I buy online because i
           can get actual
 9                                  14         45        29         19          2        2.54
       information about the
              product




                                                                                                38
By mere observation of the above table we can see that major reasons that people see as benefits
of online shopping and motivation of buying online are the easy access and readily available of a
plethora of options and products in the click of a mouse. People have completely agreed to
statements such as I buy online because it saves time. An ecommerce website needs to make sure
that saving time is the basic functionality that it can provide an online shopper before anything
else.

Comfort and time are hygiene factors that an online website must have followed by discounts
and variety of products. Most of the ecommerce companies claim to differentiate on variety and
diverse product portfolio which came out during our qualitative research however, discounts,
deals and lucrative offers along with comfort and time saving are some factors that will make
people buy online even more.

The act of browsing and saving products in your wishlist or shopping cart is one of the least
preferred activities that make people buy online. All those emails that say “You’ve forgotten
something in your shopping cart” might not yield result if those products are followed by a
personalized discount offer.

Objective of running a factor analysis

       Factor analysis will enable to summarize the data for many variables which will in turn
        help in understanding the underlying dimensions that govern the perception in smaller
        number of factors.
       In this case, the objective of running this factor analysis is to understand the broad
        constructs of the motivation or factors behind why exactly people buy online.

Interpretation of the output

We can see the total variance explained matrix that dividing 9 variables into 4 factors will result
in eigen values > 1 for all of them and will explain variance 65.610%. There was no way in
which the conditions, variance and eigen values both together were being satisfied, hence an
option which made the most intuitive sense was chosen.




                                                                                                39
Total Variance Explained
                                                        Extraction Sums of Squared           Rotation Sums of Squared
                      Initial Eigenvalues                         Loadings                           Loadings
                          % of      Cumulative                    % of   Cumulative                 % of      Cumulative
Component     Total     Variance         %          Total     Variance         %           Total   Variance          %
    1         2.354      26.150        26.150       2.354      26.150        26.150        2.151   23.902       23.902
    2         1.449      16.097        42.247       1.449      16.097        42.247        1.365   15.164       39.066
    3         1.103      12.251        54.498       1.103      12.251        54.498        1.268   14.087       53.153
    4         1.000      11.111        65.610       1.000      11.111        65.610        1.121   12.456       65.610
    5          .768       8.537        74.146
    6          .685       7.607        81.753
    7          .625       6.949        88.702
    8          .597       6.632        95.334
    9          .420       4.666       100.000
        Extraction Method: Principal Component Analysis.

        We can also examine the KMO and Bartlett’s statistic, the KMO statistic is above the required
        value of 0.6.

                                                KMO and Bartlett's Test
                                   Kaiser-Meyer-Olkin Measure of                   .636
                                   Sampling Adequacy.


                                   Bartlett's Test of        Approx. Chi-      116.146
                                   Sphericity                Square
                                                             Df                       36
                                                             Sig.                  .000


        Analysis of the Rotated Component Matrix, we can see that 9 variables clearly allocated in 3
        groups containing interdependent variables and having well defined themes.




                                                                                                                40
Rotated Component Matrixa
                                                    Component
                                             1       2     3      4
I buy online because there are different    .713
brands and variety at the same place
I buy online because i can get actual       .693
information about the product
I buy online because i enjoy browsing       .677
and saving products in my cart and buy
them later
I buy online because I can read reviews     .485
from other buyers
I buy online because it saves time                  .856
I buy online because I like the comfort             .682
of buying from home
I buy online because the product was                .810
not available at the nearest store
I buy online because it helps me                           .653
compare products
I buy online because there are discounts                          .932
and offers
             Extraction Method: Principal Component Analysis
         Rotation Method: Varimax with Kaiser Normalization
                    Rotation converged in 6 iterations




                                                                         41
The 4 underlying themes that emerge out of Factor analysis are:

Factor 1: Product Availability and Information – The ability to Research

   a) I buy online because there are different brands and variety at the same place
   b) I buy online because I can get actual information about the product
   c) I buy online because I enjoy browsing and saving products in my cart
   d) I buy online because I can read reviews from other buyers

Factor 2: Comfort and Convenience – The advantage of Comfort

   a) I buy online because it saves time
   b) I buy online because I like the comfort of buying from home
   c) I buy online because the particular product was not available in the nearest store

Factor 3: Discounts and Promotions – The urge for Impulse

    a) I buy online because there are discounts and offers

Factor 4: Product comparison and informed decision – The facility to Reason

   a) I buy online because it helps me compare products

Although the output was divided in 4 factors it made intuitive sense to club the comparison of
products in the research phase so that we have 3 different and distinct parameters that influence
people to buy online namely,

           1. Research
           2. Comfort
           3. Impulse

These parameters can now help marketers to design their website offerings, their marketing
campaigns surrounding them so that they directly appeal to the online shoppers. The customer
retention strategies can now be designed in such a way that all the above phases are either
ingrained in the website or pushed through other promotional means to satiate the needs of a
regular online shopping customer.



                                                                                              42
Flipkart for example has a product comparison tool like no other website has which will
definitely help people spend more time on flipkart than anywhere else. It has a software tool in
which you can simply drag and drop products and thus compare which become particularly
handy when you are trying to compare different mobile phone features which is practically
impossible to do in an offline store. Thus in this way Flipkart makes sure that the customer stays
on their website for the research and comfort phase and by pushing discount deals like cash back,
loyalty points, discounts it is satiating the impulse phase to finally complete the purchase cycle.

YeBhi.com for example gives the customer a window of returning any product within 100 days
which will give the customer extra comfort and space to try its product. When you give the
customer that kind of a room it becomes easy for the customer to trust the website however
efforts should be taken to make sure the return and exchange policies are customer friendly and
well defined so that the entire process is smooth and there is no sort of fatigue be caused to the
customer.

Jabong.com continuously has more and more discount and deals that promise products at throw
away prices. Infibeam.com also has a daily Magic Box promotion which promised the listed
product at the lowest price on the entire World Wide Web on that particular day. These are
however challenger brands trying to make their way in the e-commerce space. It becomes
necessary for them to surround their strategy around discounts and deals to lure the customer
first and wow them later with their impressive customer and delivery service mechanism.




                                                                                                  43
Analysis of perceived importance of different factors while buying online


In a similar fashion factor analysis was run on a question where people were asked to rate the
factors they deemed important buying online. This question was asked in order to arrive at
factors and come to a consensus whether e-retailers as well as online shoppers are in line with
what they thinking are necessary and important in an ecommerce website.

A 3 factor analysis was run which satisfied the eigen value greater than 1 condition and
explained 65% variance. The method of extraction was Principal Component Analysis.



                                Rotated Component Matrixa,b
                                                                 Component
                                                          1          2       3
             -All possible payment options                .819
             -Free Shipping services                      .790
             -Discounts, deals and offers                 .729
             -Security of financial information           .568
             -Look and feel of the website                           .869
             -Ease of use of the website                             .739


             -Reputation of online shopping website                          .659
             -Social Media presence                                          .736
             -Reviews of the website by other                                .716
             online customers
             -Prior purchase experience                                      .628



Three underlying groups and themes came into highlight in this exercise as well. The question
asked was Please rate the importance on a scale of 1-5 ranging from “Not at all important” to
“Extremely important” that you would give to the factors listed below. The statements and
options were derived from qualitative and secondary research performed in Part 1.


                                                                                            44
Factor 1: Hygiene Factors

   a) All possible payment options
   b) Free Shipping services
   c) Discounts, deals and offers
   d) Security of financial information

In order to win over a customer an ecommerce website should make sure that these factors are
well present and if present well stated on the website to gain the customer’s trust. These factors
can be looked upon as the first thing that a customer looks for in an e-retail website before
making a purchase.

This fact is also substantiated by (Ganguly & Dash, 2009) where the findings state that the
security of information was considered the most important factor in generating online trust

Factor 2: Interactive and User friendly

   a) Ease of use of the website
   b) Look and feel of the website

If we dig deeper into neuro-marketing it is a proven fact that look and feel of the website will
play an important role in a user spending more time in looking at products of that website. The
colors should appeal to the user and the navigation should be simple, smooth and user friendly.

(Ganguly & Dash, 2009) also go on to state that online stores in India should use effective
implementation of website factors such as information design, communication, privacy and
security as a marketing tool and enhance purchase intention.

Factor 3: Reputation and Zero Moment of Truth

   a) Reputation of online shopping website
   b) Social Media presence
   c) Reviews of website by other online customers
   d) Prior purchase experience




                                                                                                  45
According to the results of the survey it is important for the customer that the community that he
is a part of supports and recommends him of buying online from a particular website. That is
why social media presence and reviews of the website by other online customers come into
picture. It emerged in one of the interviews that a respondent will always check online on
mouthshut.com an online review website of products and services before making a purchase.

It thus becomes important that in order to retain your customer you have to take care of your
online reputation. Have a prompt and friendly customer service offline as well as on social
media. Take care of the bad reviews and make sure to correct them in future.

Initiate feedback from your regular customers and reward them for doing the same.

The below table is the collection of responses of rated importance on different factors that form
an e-retail website. Again, simply by observation we can state that apart from social media
presence most of the factors were considered to be very important and necessary. Social media
presence was the only factor that a customer thought wasn’t very important for them to but from
a particular website. It is therefore not a deciding factor and can be stated as “good to have” but
not “must have”.

Security of financial information was considered to be of utmost importance because if the
customer feels secured browsing a particular website, he is more likely to purchase without
thinking twice.




                                                                                                46
Please indicate how important are the following factors to you when you are
shopping online
  #     Question           Not at all      Very         Neither         Very      Extremely
                           Important    Unimportant   Important nor   Important   Important
                                                      Unimportant

        Security of
        financial
  1     information            1            6              2             32          68


        Look and feel
  2     of the website         0            4              22            69          14

        Reputation of
        online shopping
  3     website                1            4              12            51          41


        Ease of use of
  4     the website            1            5              11            59          33
        Social Media
  5     presence              11            22             53            22          1


        Prior purchase
  6     experience             3            8              17            62          19


        Reviews of the
        website by
        other online
  7     customers              1            17             22            51          18
        Free Shipping
  8     services               3            6              14            46          40
        All possible
        payment
  9     options                1            8              14            40          46


        Discounts, deals
  10    and offers             4            4              20            46          35




                                                                                              47
Analysis of Advanced Online Shopping Patterns
Some questions in the survey were structured in such a way so as to gauge some of the advanced
shopping behavior and patterns of online customers. These were included in order to find out and
may be develop a process in which a purchase is made so as to get insights on media vehicles as
well as campaigns with which a marketer can target and convince a prospective customer.

Before shopping online, which of the following activities do you do?

     #              Answer                                             Response           %

                Compare costs
     1                                                                    98             90%
               across websites

                 Read/Search
     2         product reviews                                            80             73%
               and information

                Read customer
              service reviews of
     3         the website that                                           52             48%
              you are planning to
                  shop from

              Look for return or
     4                                                                    43             39%
               exchange policy

                Others, Please
     5                                                                    12             11%
                    mention




As seen above, 90% of the total responses collected comparing costs across websites is the
number one thing that people do before shopping online. This can also bring the price sensitivity
angle which we shall dig deeper into. The customer would want to make sure that he is not
paying anything extra.

The second most common thing that people do is reading reviews about the product that they are
buying and also checking out customer service reviews of the website they are buying from. In
order to make sure that your customer does not wander off to any other website it becomes
necessary that there is ample product information and reviews already available on your
shopping website.


                                                                                               48
People have shown to have interest in return and exchange policy also but relatively less
compared to the above two. This may be related to trust issues with the product quality which
can be dealt with later in the research.

Some of the other things that people claimed to have done before making a purchase was to
check an offline store to either get a feel of the product available online or to see if it’s available
at a lower price in the nearest store. This goes on to prove that e-retail websites are yet to re-
create the same shopping experience similar to that of an offline store. People also confessed to
looking out for offers and deals before buying the product.

One of the major concerns for someone handling an e-retail website is that of products being left
in the shopping cart and a purchase action not being fully completed. (Sinha, Shishodia, &
Patnaik, 2012) also state that loyal customers have almost triple conversion rate, double the visit
to carts and 10% higher cart value.

The below question was included to find out reasons for not completing a purchase and try and
find a pattern to it so that the data can be used to incorporate a strategy which will make the
customer not leave the product midway.




                                                                                                    49
Which of the following reasons describe your reason not to complete a purchase process?

     #              Answer                                                     Response   %

               I am unsure about
     1                                                                            67      61%
              the product quality

               I am scared to use
     2          my credit/debit                                                    8      7%
                  card online

                I want to touch
                  and feel the
     3                                                                            47      43%
                product before
                    buying

               The time taken to
                  process the
     4                                                                            25      23%
                transaction was
                     higher

               I was not sure if I
                was paying the
     5          correct price for                                                 30      28%
               the product that I
                 wanted to buy

                The time being
                 promised for
     6                                                                            35      32%
               delivery was more
                than I expected

               There was no free
     7                                                                            64      59%
                   shipping

                   I was not
              convinced with the
     8             website's                                                      31      28%
                return/exchange
                     policy

                 Others, Please
     9                                                                             6      6%
                    mention




                                                                                                50
The three major reasons that come out from above research are product quality, free shipping and
delivery time. People tend to leave the product if they are not sure about the product quality or if
they think they would want to touch and feel the product at an offline store. The e-retailers need
to make sure that they are giving the customer enough assurances about the products listed on
their website so that they can make a purchase without any doubt.

Free shipping and delivery date is also considered to be one of the most important factors before
completing a purchase especially when it comes to small ticket products. It becomes
unreasonable for the customer to buy something which is not worth the shipping fee that the
website is asking for. Also, not travelling and saving the time and money might be a factor that
was being considered when the customer decided to shop online and if there is no free shipping
the customer might as well go and buy offline.

We’ve already substantiated more than once through both primary as well as secondary research
that deals, offers and discounts are one of the major drivers of people buying online both when
shopping out of need and buying out of impulse. Although, it needs to be find out that where
exactly people look for deals and discounts before buying online. This will result in better
targeting of your sales and promotion campaigns so that it reaches maximum number of eye
balls.




                                                                                                  51
Where do you usually look for deals and offers to shop online?

     #            Answer                                               Response           %

                Facebook,
     1                                                                    26             24%
                Twitter etc

                 Coupon
     2                                                                    34             31%
                 Websites

                  Email
     3                                                                    35             32%
               Newsletters

                  On the
     4           shopping                                                 92             84%
               website itself

              Others, Please
     5                                                                     4              4%
                 mention



According to the research, usually people look for deals and offers on the shopping website
itself. This might be because deals and offers are the first thing they look for when they land on
the website. Pushing deals through social media might not be that great an idea because of
already so much clutter and people might consider marketing campaigns and promotions as an
intrusion in their private space and might tend to ignore it. However email newsletters and tie
ups with coupon websites are equally a viable option as long as you don’t go overboard with it.

The e-retail websites that this research entails are assumed to have more than one category.
However, online customers in India are not open to and comfortable with buying everything
online. We have included this question to see the perceived risk that a customer associates with
different category of a regular e-retail website.




                                                                                               52
Indicate the amount of risk that you associate with shopping each of the below categories online

       #             Question         Very     Somewhat    Undecided    Somewhat      Not at all
                                      Risky      Risky                   Not Risky      Risky

                Laptops and other
       1            computer           28         32           14           24           11
                   accessories

                Cameras and other
       2           photography         23         35           22           17           12
                    equipment

                Mobile phones and
               other mobile devices
       3                               14         42           14           28           11
               like tablets and mp3
                     players

                   Apparel and
       4                               13         23           15           39           18
                    Footwear

       5              Books            0           1           5            10           93

                Home and Kitchen
       6                               7          20           30           31           21
                   Appliances

                  TV, DVDs and
                other audio devices
       7                               13         40           16           26           13
                 like speakers and
               home theater system




The survey results show that Electronic items ranging from cameras, laptops, mobiles to TVs and
home theater usually are considered to be high risk items to buy online. This can come from the
fact that one of the major reasons of people not shopping online is because they are not sure of
the product quality. Trust is still a major factor and ecommerce websites have failed to establish
that parameter yet for people to shop freely online.

Books were also one of the very first categories that both amazon and flipkart ventured into
when they were just starting. It shows in the survey list that people find buying books online not
at all risky. They are very comfortable with that particular category and also to an extent buying


                                                                                                   53
apparel and footwear. May be because they are low involvement products and you are very sure
before you buy them.

Websites like zovi and jabong have introduced try and buy options to increase their apparel and
footwear sales to overcome the fear of buying an incorrect size or color. E-retail websites
majorly in the mobile and electronics space need to come up with something like that to make
their customers feel secure.

A marketer or the owner of an e-retail website needs to know exactly how much time a customer
is spending before making a purchase. This will give him/her the opportunity to target the
customer in that window of opportunity. We’ve already tracked down the activities as well as
mindset that a consumer opts before making a purchase. The next question of the survey tries to
associate this with the time he/she spends before finally buying anything online.

On an average, How much time do you spend on an online website before making a
purchase?

     #           Answer                                               Response         %

               Less than 5
     1                                                                    0            0%
                 minutes

                  5 - 15
     2                                                                    17          16%
                 minutes

                 15 - 30
     3                                                                    48          44%
                 minutes

                 30 - 60
     4                                                                    28          26%
                 minutes

              More than an
     5                                                                    16          15%
                  hour

                  Total                                                  109         100%




                                                                                            54
The survey shows that around 41% take more than 30 minutes to shop online while around 44%
take at least 30 minutes before buying anything online. It is important to map out the customer
mind journey during this time taken before finally making a decision to buy. If the customer is
spending more than 30 minutes to buy something it becomes imperative to understand the
different activities that are taking place during those 30 minutes. This will ensure that there are
less dropout rates and increase sales conversion.

Analysis of Price Sensitivity versus Brand Loyalty


This particular section of research forms a majority of the basis on which the entire research is
being conducted. It is a common finding especially under the study of consumer behavior in
India that the customers in India are highly price sensitive. This holds true even more when it
comes to shopping online. The price sensitivity factor was brought to light after talking to some
regular online shoppers also after observing my own shopping pattern.

(Dattatri, 2012) mentions in his blog that the real problem with e-commerce is the collective
behavior and the psyche of Indian consumers who are highly price sensitive something that is
difficult to change. He says that understanding the Indian mind and finding innovative ways
around it is the only way you can bring the ball in your court.

This also explains the reason why discounts, deals and offers are the most sought after promotion
campaign and incentive that a customer looks for before making a purchase.

It is too early in the market to assume brand loyalty for a customer to have towards a particular
ecommerce website however there are some websites that people perceive to be safe, secure and
trustworthy while some are visited only to compare costs and obtain deals.

We had to establish that given a choice between your most preferred e-retail website and least
preferred e-retail website what you would choose if the latter is providing you more lucrative
options. The results were close and mixed.

The first question dealt with likeliness to shop when presented with certain popular sales
promotions.


                                                                                                55
How likely are you to shop if presented with the following options?

    #            Question           Very       Unlikely     Undecided      Likely        Very
                                   Unlikely                                             Likely

             Rs.100 cashback
    1        on purchase of Rs        24          47            19            16           3
                   2000

            Rs. 100 off on next
    2         purchase on Rs          22          40            23            23           1
             1000 current bill

               50% off on a
                 particular
    3                                 1            5             7            52          44
             product/category
              just for one day

            If you are awarded
                 with loyal
    4                                 7           26            34            31          11
                 customer
             redeemable points

             Buy 1 Get 1 Free
    5        of lesser or same        0            6            14            58          31
                value Offers

              Refer a friend to
             redeem an offer to
    6                                 17          24            32            32           4
             buy a product less
             than its list price



The results show that people when presented with a cash back offer do not find it an incentive
enough to shop as the trade off in their mind is not equal. A shopping usually expects a customer
to buy a required amount before offering cash back. This tradeoff usually is not worth the money
spending.

                                                                                                56
However, a 50% off on a particular day or buy1 get1 free offers are likely to result in more
conversions of impulse shopping. This also goes on to prove that the Great Online Shopping
Festival organized by Google was a super success and a win-win situation for both e-retailers as
well as customers.

Infibeam.com also runs promotional campaigns called Magic Box, Aam Aadmi Offer and many
others which concentrate heavily on offering discounts of more than 50%. Discounts, offers,
deals work very well with online customers is a proven fact but you need to zero down exactly
what sort of communication and sales promotion you are planning to launch in order for it to be a
success.

A decent number of respondents also gave positive responses to shopping online if rewarded
with redeemable points. This is where your customer relationship management practices are
most tested. Every shopping business, online or offline claim to have a CRM practice in place.
They claim to have loyalty marketing for their customer engagement and retention program
however little do they differentiate or even plan to push and promote their loyalty program. If
customers are given exactly how and when they can redeem their points they will tend to build
more loyalty towards the brand and try and shop more often in order to reap benefits some day.

The next question requires you to rank some of the top e-retail websites in India. Based on the
ranking the subsequent questions are questions about Rank 1 and Rank 7 comparing the two. The
piping logic was used to form the next set of questions, if you ranked Flipkart as Rank 1 your
next question will be “What is that one reason that has not made you a regular customer of
Flipkart?”

Please rank order the following e-retail websites in order of your preference to shop at
these websites

 Statistic    Jabong     Infibeam   Homeshop18    SnapDeal     Flipkart     Ebay     FutureBazaar
  Mean
 Ranking
                 3.02      4.56         5.02         4.10       1.41        3.61         6.27



The results show that Flipkart clearly leads it with around 83 people preferring it as the number
one website to shop online and a mean ranking of 1.41. This was followed by Jabong and Ebay

                                                                                                57
with a mean ranking of 3.02 and 3.61 respectively. FutureBazaar was least preferred and given a
mean ranking of 6.27. Even though most of the respondents have preferred Flipkart we will now
test if the respondents stay loyal to it even if they are thrown with lucrative options from a
website which they’ve ranked least in their preference.

From our results we came to know that 83 out of 109 people have ranked Flipkart to be their
number one website to shop online. Out of these 83 people, 33 changed loyalties and decided to
go with their least preferred website when it came to books being offered at Rs. 25 less. This
number increased even further to 45 out of 83 when it came to a high involvement product like a
mobile phone which customers rated as a risky product to buy online and given that fact they
would still shop it from a website which they don’t trust as much.

If your least preferred website is offering a book for Rs. 25 less
than Flipkart where would you buy from?
     #            Answer                                              Response           %
     1        Least Preferred                                            33             40%
     2            Flipkart                                               50             60%
                   Total                                                 83             100%



If your least preferred website is offering a mobile handset that you
want to buy for Rs. 1000 less than Flipkart but delivers 7 days later
where would you buy from?
     #            Answer                                              Response           %
     1        Least preferred                                            45             54%
     2            Flipkart                                               38             46%
                   Total                                                 83             100%



This is where the concept of customized database marketing can come very handy and change
the game. According to (Bhatt, 2012) it will work better if the regular customers get discount
coupons that work only for them. He narrated his experience with healthkart.com when he was
given a discount coupon delivered in his email immediately after a purchase. It will serve the e-
retail website better if they reward their regular price insensitive customers through customized
                                                                                               58
database marketing rather than lose money and reward customers who will hop on to some other
website at the sight of a better discount or deal which you may fail to provide at that time.

Another interesting fact that came to light was that people are open to the idea of loyalty
marketing, rewards and coupons in return of what they purchase from a website. 70% of the
people preferred shopping from Flipkart if it offered redeemable coupons worth the same amount
rather than buying a product worth lesser amount.

If your least preferred website is offering a product which is Rs. 250
less than Flipkart but the latter is offering you redeemable coupons
worth Rs. 250 where would you still buy that product from.
       #              Answer                                                 Response               %
       1          Least preferred                                               25              30%
       2              Flipkart                                                  58              70%
                       Total                                                    83             100%



People were also asked to cite some concerns and problems that they have with their current
favorite website. Some of the interesting insights that came out of that question were

          People using their current favorite website merely as a review website and information
           search website
          People also expect loyalty points in return which can be redeemed later. This is one major
           gap that the e-retailers need to tap.
          Another pattern observed in the results were people commenting that they wish that their
           favorite website would have better deals and discounts, by now we can safely say that it
           is a fairly regular phenomenon. In order that an online shopping website should it must
           regularly come up with new discounts and offers.
          Some of them even claimed that they are not a brand loyalist and if any other website is
           giving them a better deal than their current regular one they will happily opt for it.
          We’ve seen above in the qualitative research about e-retailers talking about personalized
           recommendations which also came out that the customers will become more regular if
           they have customized personal recommendations for them.

                                                                                                        59
The next 3 questions in the survey will try and deal with the core issue of brand loyalty and price
sensitivity.

The future questions that will be presented in the survey are a comparison between the “most
preferred” and “least preferred” website of the respondent. This comparison was done as a result
of ranking question asked before this question where the no.1 ranked website became the most
preferred and no. 7 ranked website became the least.

If your “least preferred website” is offering a book for Rs. 25 less than “most preferred
website” where would you buy from?

     #            Answer                                               Response            %

     1         Least Preferred                                            52              48%

     2         Mos Preferred                                              57              52%

                   Total                                                  109            100%



The interesting thing to note over here is that almost 50% of the respondents chose the option of
buying the book from their least preferred website. This clearly means that when it comes to a
product priced lower than their regular ones they will change loyalties and buy the product from
which they don’t regularly buy from.

This goes on to prove that Indian customers are still not in the position to be hardcore brand
loyalist and are open to moving to the website they don’t really trust. It will take some more time
and the market to mature before people stay loyal to the brand no matter what and for this very
purpose customer engagement, retention, personalization, loyalty marketing and customization
of the shopping website’s offering should start.




                                                                                                60
If your least preferred website is offering a mobile handset that you want to buy, for Rs.
1000 less than your most preferred website but delivers 7 days later where would you buy
from?

     #            Answer                                                Response            %

     1        Least Preferred                                               64             59%

     2         Most Preferred                                               45             41%

                    Total                                                  109            100%



Here, a small variation was performed. A high involvement product like mobile phone was taken
which was earlier proven to be a high risk category to shop online. A tradeoff between less price
and faster delivery service was thrown at the respondents. The results still the same where almost
60% of the respondents agreed that they will opt for the least preferred website even if it
delivered a week later than their favorite website only because it was offering lesser price.

If your least preferred website is offering a product which is Rs. 250 less than most
preferred but the latter is offering you redeemable coupons worth Rs. 250 where would you
still buy that product from.

     #             Answer                                               Response            %

     1         Least Preferred                                              37             34%

     2         Most Preferred                                               72             66%

                    Total                                                  109            100%



The results of this question give the long time e-retailers some hope to retain their loyal
customers by giving them an incentive. The respondents agreed that they will stick to their most
preferred shopping website even if other website is offering them the same product in lesser
price if the regular website is offering them redeemable coupons worth the same trade off.




                                                                                                 61
66% agreed that they will stick to their website and would rather shop more than save money and
buying the product they don’t really trust as much as the one they do. This goes on to prove that
the respondents are open to the idea of loyalty marketing and redeemable coupons. People in
India generally like stuff for free and this will be an added incentive for them to be loyal to their
regular shopping website and take it more as a shopping destination than a discount shop.


Conclusion

Purchase Cycle

The research has helped in defining a certain cycle that a customer will follow before making a
purchase. The research highlights some new important insights as well as some basic hygiene
factors that an ecommerce website needs to follow.



   Landing on the                                    Searching for
   website                                           discounts, deals and
                                                     offers
   Searching for product
   reviews and
   information

   Comparing costs

                                                                                  30mins +
                             5mins – 15mins




   0 – 5mins                                             15mins – 30mins
                                                                                                   Purchase
                           Finding out the                                  Making sure
                           review and customer                              presence of
                           service of the website                           hygiene factors
                                                                            example, payment
                           Asking friends if it is                          options, delivery
                           safe to order                                    time, free shipping,
                                                                            return policy.

        An average purchase cycle in a first time customer’s mind when shopping online
                                                                                                     62
Further explaining the above purchase cycle, we can go on to say that Step 1 and Step 3 that is
Research and Impulse are the two most important factors in the shopping activity of an online
consumer every time. No purchase is made blindly without first comparing costs and checking
product reviews and then trying to find deals, discounts and offers. These factors will always
have a major influence and importance in the consumer’s mind before making a purchase online.

Step 2 and Step 4 are steps common only for first time customers or for customers who have
decided to shop from a shopping website they’ve not shopped before from.

Also the time allotted to these steps will also vary with respect to the category and degree of
involvement one is looking at.

Key points to be noted
      Internet and e-retail oriented companies are here to stay. Going by pure statistics and
       being extremely conservative about it there are at least 100 million internet users in India
       right now out of which 6 million shops online.
      Whether a customer experience was good or bad it is immensely important to concentrate
       on this because in order to cover your acquisition cost you need to increase the customer
       life time value. This is because a customer lost will also make you lose his/her entire
       network of family, friends and colleagues.
      Customers are not totally open to online shopping yet and hence are open to innovation
       and new ways in which companies can target them to make them a regular on their
       website.
      Discounts and deals are more rampant in the online shopping scenario than anywhere
       else. However, personalized and premium targeting might help your conversion rate even
       better than a mass discount offer which is available for everyone. This was validated after
       qualitative research as well as the results of the survey supported the facts that for both
       customer acquisition and retention the online community are majorly lured when they see
       a discount, sale or offer thrown at them as the one characteristic and behavior that will
       not change without an effort is of price sensitivity.




                                                                                                  63
   It is important to notice the correct time of the day to target customers to get maximum
    returns of your online marketing buck. Pushing your promotion campaign at the correct
    time when customers are online will become more relevant and attract more eyeballs.


   No matter how much e-retailer boast about wide variety of products being a
    differentiation strategy, the customer fails to see it that way. There is a disconnect over
    here between the e-retailers and the customers as the customers don’t really care how big
    a website is but they care if the website rewards them with more than just diverse product
    portfolio.


   Loyalty marketing is one of the better ways in which a customer might become a regular
    on your shopping website. The survey results and interviews mention the idea of loyalty
    points and redeemable coupons more than once and also gives proof that they will prefer
    to shop more for the same amount than save more. Something more personal in terms of
    gifting and loyalty points will help the shopping website in customer retention than
    anything else and help them differentiate more prominently from their competitors.




                                                                                            64
Explanation of derived factors that play an important role while buying online

      Research – The website along with a shopping portal should try and serve as an
       information and research portal as well where people can trust to find genuine
       information and referrals from the online community.


      Comfort – The website should assure the customer the comfort of its services and
       hygiene factors such as privacy, financial information, shipping services and other basic
       things. The website should also provide comfort in terms of look and feel when it comes
       to navigation and ease of use of the website. The website should talk to the customer and
       become your biggest marketing tool.



      Impulse – The website in order to achieve a higher conversion ratio should come up with
       algorithm to throw personalized recommendations in terms of discounts, deals and offers.
       A customer will tend to return more to the website if provided with this incentive.


      Reputation – A lot depends on website’s online reputation and word of mouth that has
       been going the rounds of ecommerce websites. Any online shopper in India being the
       apprehensive shoppers they are before making a purchase, would go and verify through
       social media presence or review websites that the e-retail portal that they are buying from
       is recommended by others online and there are no extreme cases or bad experiences.




                                                                                               65
Customer Relationship Management Framework

To conclude, we can now safely come up with a very basic framework that will be able to define
potential strategy an ecommerce website can opt for based on its current standing in the market.

For that we need to define the 5 different types of online shopping websites that currently co-
exists in the Indian scenario.

   1. Established – These are the websites that have a fair amount of market share with them
       currently in terms of traffic and revenue. They already have some sort of brand equity
       with them and people have started to trust them and consider it safe for shopping online.


   2. Challenger – These websites are the websites that are popular but still don’t have loyal
       customers to boast about. They often get behind in the race losing to the number one and
       trying hard to catch up posing a serious threat to the number 1 established website.


   3. New Comer – These are recently launched websites, very new in the competitive scenario
       and learning the rules of the game. Customers are hard to get because not many know
       about them but are willing to try them out.


   4. Local King – These websites are happy where they are. They cater to the local audience
       and are not really looking for expansion or aggressive strategies.


   5. Niche Player – These websites are niche and exclusive targeting a select group of people.
       They have different and innovative products to lure their customers and win them over by
       their creative solutions and personalized catering of services.




                                                                                                  66
Type of          Availability of      Type of customer             Potential customer retention strategies
ecommerce         Hygiene* factors             base
  website
Established          Must Have         Customers are loyal      1.   Loyalty programs and premium gifts
                                        but tend to wander      2.   Personalized recommendations
                                       when offered lesser      3.   Measure lifetime value
                                               price            4.   Customized database marketing
                                                                5.   Cross sell cleverly and impress
                                                                Concentrating more on brand building and
                                                                relationship marketing
Challenger           Must Have           Customers come         1.   Targeting and retargeting your current
                                         and go when the             customers
                                          websites wins         2.   Coming up with lucrative and personalized
                                        against comparison           discounts deals and offers
                                          with the others       3.   Timely customer service and communication
                                                                     calendar
                                                                4.   Social Media
                                                                Concentrating more on brand building and
                                                                customer acquisition
New Comer            Must Have          Customers are not       1.   Welcome complaints
                                           aware but are        2.   Regular reviews and Blog updates
                                           willing to try       3.   Undersell and Over deliver
                                                                Concentrating more on brand awareness and
                                                                content marketing
Local King          Good to have       Customers will stay      1.   Local deals and promotions
                                       loyal as long as they
                                         meet their basic
                                           expectation
Niche Player        Good to have       Customers like their     1.   Exclusive VIP Club Membership cards
                                       product offering and     2.   Selected product offerings.
                                       are satisfied with the   3.   Studying customer data and deriving patterns
                                          services if they
                                       continue to innovate
               A framework defining customer retention strategies for different e-retail websites




                                                                                                                 67
Limitations and Scope for Future Research


Limitations

E-commerce industry is a huge space with a very large number of categories. Each category is
perceived very differently from other. A customer also approaches each category in a different
way, for example the buying pattern behavior of books is entirely different from the buying
pattern behavior of a television.

This is one of the limitations of the research as it does not look and concentrate at individual
categories separately. Based on, global web index mobiles clothes and books are heavily
purchased and hence these results are more relevant to these particular category purchases.



Scope for future Research


      The research only concentrates on Customer retention, however to understand customer
       relationship as a whole, it is necessary to understand and consider the tradeoff between
       customer acquisition and retention.


      Inbound marketing is an upcoming area of study which is increasingly being used to
       study customer retention, attrition and acquisition by understanding churn patterns and
       customer life time value. Hubspot.com an inbound online marketing company is the
       pioneer to this and has different online marketing solutions that can lead to customer
       retention. Hence, digital marketing practices clubbed with analytics can be studied and
       research to work together with loyalty marketing and customer retention strategies.



      Research can be done in the area of big data and understanding ways in which you can
       club and segregate your customers based on priority and business that they bring to you
       and then accordingly target them in groups based on parameters such as frequency,
       purchase capacity etc.



                                                                                             68
   The research can also further be turned into a different direction where the factors and
    parameters found as a result of this study can be used to further dig deeper and
    qualitatively find more insights which will help advertisers develop effective online and
    offline marketing collateral related to e-retail to better communicate with their customers.




                                                                                             69
References

Advisors, I. (2011). Consumer E-commerce Potential in India. IAMAI.

Aflaki, S., & Popescu, I. (2012). Managing Retention in Service Relationships. INSEAD - The Business
School of the world.

Ahmed, R., & Buttle, F. (2001). Customer retention: a potentially potent marketing management
strategy. Journal of Strategic Marketing 9 , 29-45.

Basalingappa, A., & Subhas, M. S. (2009). Impact of traditional marketing practices and relationship
marketing.

Bhatt, R. (2012, June Auguest). Customized database marketing for Indian e-commerce. Retrieved from
Analytics for better business: http://rajanalytics.blogspot.in/2012/08/customized-database-marketing-
for.html

Bhushan, R., & Singh, S. (2012). Companies at Great Online Shopping Festival report 50-80% jump in
sales. New Delhi: Economic Times.

Dattatri, S. (2012, July 17). A fresh look. Retrieved from
http://blog.sanjaydattatri.com/2012/07/ecommerce-india-challenge.html

Dawn, S. K., & Kar, U. (2011). E-Tailing in India: Its issues, opportunities and effective strategies for
growth and development. International Journal of Multidisciplinary Research .

Dong, Y., Yao, Y., & Cui, T. H. (2011). When Acquisition Spoils Retention:Direct Selling vs Delegation
under CRM. Informs - Management Science .

Euromonitor. (2012). Internet Retailing in India. Euromonitor International.

Ganguly, B., & Dash, S. B. (2009). Website characteristics, Trust and purchase intention in online stores.
Journal of information science and technology , 23.

Jayakumar, N. (2012, December 12). (A. Mascarenhas, Interviewer)

Maitra, D. (2012, September). Ecommerce is a new dream for India Inc. Retrieved from Deccan Herald:
http://www.deccanherald.com/content/210955/e-commerce-dream-india-inc.html

Mookerji, N., & Shinde, S. (2012, May 31). Investors wary as Flipkart shows growth pangs. Business
Standard .

Namazi, N. (2011, July 20). Coming of Age : Ecommerce in India. Retrieved from Business Review India:
http://www.businessreviewindia.in/marketing/web/coming-of-age-e-commerce-in-india




                                                                                                            70
Rao, S., Goldsby, T. J., Griffis, S. E., & Iyengar, D. (2011). Electronic Logistics Service Quality (e-LSQ): Its
Impact on the Customer’s Purchase Satisfaction and Retention. Journal of Business Logistics , 167-179.

Reichheld, F. F., & Schefter, P. (2000). E-Loyalty your secret weapon on the web. Harvard Business
Review .

Reichheld, F. (1996). The Loyalty Effect: The Hidden Force Behind Growth, Profits, and Lasting Value.
Boston: Harvard Business School Press.

Sengupta, S. (2012). EBAY INDIA WINS WITH SOCIAL CRM. Retrieved from Spikes.Asia:
http://www.spikes.asia/winners/2012/pr/entry.cfm?entryid=1649&award=101&order=0&direction=1

Singh, R., & Khan, I. A. (2012). An approach to Increase customer retention and loyalty in B2C world.
International Journal of Scientific and Research Publications .

Sinha, A., Shishodia, S., & Patnaik, S. (2012). Retrieved from NEXTBIGWHAT:
http://www.nextbigwhat.com/crm-in-indian-ecommerce-companies-297/

Sinha, P. (2013, January 15). As quick as a Jabong. (S. Seth, Interviewer)

Tsai, H.-T., Huang, H.-C., Jaw, Y.-L., & Chen, W.-K. (n.d.). Why On-line Customers Remain with a
Particular E-retailer: An Integrative Model and Empirical evidence. Psychology and Marketing .

Vaitheeswaran, K. (2012, October 15). Interview with K Vaitheeswaran the father of Indian e-commerce.
(S. o. Life, Interviewer)

Voss, G. B., & Voss, Z. G. (2008). Competitive Density and the customer acquisition-retention trade off.
Journal of Marketing , 3-18.

Widger, Z. D., & Bahl, M. (2012). Trends in India's eCommerce market. Forrester.

Yoon, D., Choi, S. M., & Sohn, D. (2008, July). Building Customer Relationships in Electronic Age: The role
of interactivity of ecommerce websites. Psychology and Marketing , pp. 602-618.




                                                                                                                   71
Appendix


Discussion Guidelines for in-depth interview with internet retailers

   1. Do you think ecommerce industry right now is a bubble waiting to burst? Give Reasons.
   2. Which according to you are the 2 most important factors that one needs to take while
       running an e-retail website successfully and ensuring faster way to profitability?
   3. With high competitive density in the e-retail industry what is your strategy to retain
       customers and fuel repeat purchases and brand loyalty.
   4. What according to you right now is stopping customers from shopping online?
   5. Do you have a CRM software tool or system set up to track and store customer data?
   6. How would you differentiate your e-retail website from others?
   7. Do you have different customer acquisition and retention strategies?
   8. Do you think it is possible to create brand loyalty in e-retail space with price sensitive
       audience and low switching cost?

Discussion Guidelines for in-depth interview with regular online shoppers

   Demographics
    Name
    Age
    City

   Lifestyle Habits

      Tell us something about yourself
      How do you spend a regular day?

   Digital Behaviour
    What are the various media you consume on a daily basis?
    What are the activities you perform on online media?
    How much time do you spend on online media in the course of a day?
    Point of contacts for digital media consumption
    Which devices do you use to consume digital media?
           o Laptop
           o Smart Phone

                                                                                                   72
o Tablets
          o Personal Computers
   Brands:
    Are you aware of any brand engagement activities done online?
    Which brands do you like to follow online and why?

   Online Media:

      Which brand pages have you liked on Facebook and why?
      Have you ordered anything online in the last one month?

   Online Shopping

      What do you generally do on the internet?
      Why do you shop online?
      What do you think are the advantages of online shopping over offline shopping?
      Please narrate one good and one bad experience with online shopping
      Please explain your activity on social media with brands and brand pages
      Give some reasons on why will you not shop online. What are your concerns?




Interview transcript of COO of EasyTradeStore.com

   1. Do you think ecommerce industry right now in India is a bubble waiting to burst?
      Give reasons..

       No, I do not think so. Though there are few companies which are over valued but still
       most of e commerce companies are much much undervalued . so there is no question of
       bubble and its bursting.

   2. Which according to you are the 2 most important factors that one needs to take
      while running an e-retail website successfully and ensuring faster way to
      profitability?

       Logistics Cost, and manpower cost. No matter what customers always expect faster
       delivery and efficient customer service. To retain exceptional talent and maintain
       logistical efficiency is increasingly coming in way of ensuring profitability.

   3. With high competitive density in the e-retail industry what is your strategy to retain
      customers and fuel repeat purchases and brand loyalty.


                                                                                               73
We are focussing on Niche segments which are otherwise not serviceable by
       conventional trade. We still try and practice loyalty marketing with regular discounts and
       emailers.

   4. What according to you right now is stopping customers from shopping online?

       Gray Market that operates on No Taxes while ecommerce has to pay high taxes, Lack of
       attractive discounts, touch n feel, lack of clarity on returns and refunds.

   5. Do you have a CRM software tool/system set up to track and store customer data?

       YES, We developed it in house. Although we are still trying to figure out how to make
       efficient use of it by integrating with marketing and sales functions.

   6. From a customer's point of view, how would you differentiate your e-retail website
      from others?

        24x 7 availablity , convenience, and quality of products.

   7. Do you have different acquisition and retention strategies, if yes what are they, give
      one line about each?

       Can not elaborate

   8. Do you think with such low switching cost and price sensitive indian audience it is
      possible to create brand loyalty in e-retail space?

       Yes. It is possible by innovative and good quality product offering and services.



Survey used for quantitative research

Please find below the questionnaire designed.

Q1 Do you shop online ?

 Yes (1)
 No (2)

If No Is Selected, Then Skip To End of Survey




                                                                                               74
Q2 Which of these best describes the frequency of buying products online?

 Once or less than once a month (1)
 2-3 times a month (2)
 4 or more than 4 times a month (3)



Q3 What is the frequency of buying products online dependent on?

 Impulse buying while browsing shopping websites (1)
 Need based - Shop only when there is an immediate need for it (2)
 Special discounts, offers, sale on particular days (3)



Q4 At what time of the day do you usually shop online?

   Morning (8AM - 12Noon) (1)
   Afternoon (Noon - 5pm) (2)
   Evening (5pm - 8pm) (3)
   NIght (8pm onwards) (4)




                                                                            75
Q5 Please rate on the level of agreeableness on the following statements. Please read each of the
statements carefully before rating.

                 Totally Agree     Somewhat        Neutral (3)      Somewhat        Completely
                      (1)          Agree (2)                       Disagree (4)     Disagree (5)
 I buy online
  because it                                                                        
saves time (1)
 I buy online
because there
                                                                                    
are discounts
and offers (2)
 I buy online
because I like
 the comfort
                                                                                    
   of buying
  from home
       (3)
 I buy online
because I can
read reviews                                                                        
  from other
  buyers (4)
 I buy online
  because it
   helps me                                                                         
   compare
 products (5)
 I buy online
because there
 are different
  brands and                                                                        
variety at the
  same place
      (6)
 I buy online
 because the
 product was
                                                                                    
not available
at the nearest
   store (7)
 I buy online
   because i                                                                        
     enjoy

                                                                                               76
browsing and
    saving
 products in
 my cart and
  buy them
   later (8)
 I buy online
because i can
   get actual
                                                                                       
 information
   about the
  product (9)




Q6 Before shopping online, which of the following activities do you do?

   Compare costs across websites (1)
   Read/Search product reviews and information (2)
   Read customer service reviews of the website that you are planning to shop from (3)
   Look for return or exchange policy (4)
   Others, Please mention (5) ____________________



Q7 Which of the following reasons describe your reason not to complete a purchase process?

   I am unsure about the product quality (1)
   I am scared to use my credit/debit card online (2)
   I want to touch and feel the product before buying (3)
   The time taken to process the transaction was higher (4)
   I was not sure if I was paying the correct price for the product that I wanted to buy (5)
   The time being promised for delivery was more than I expected (6)
   There was no free shipping (7)
   I was not convinced with the website's return/exchange policy (8)
   Others, Please mention (9) ____________________




                                                                                                77
Q8 Where do you usually look for deals and offers to shop online?

   Facebook, Twitter etc (1)
   Coupon Websites (2)
   Email Newsletters (3)
   On the shopping website itself (4)
   Others, Please mention (5) ____________________

Q9 Indicate the amount of risk that you associate with shopping each of the below categories
online

                 Very Risky       Somewhat         Undecided         Somewhat       Not at all
                    (1)           Risky (2)           (3)           Not Risky (4)   Risky (5)
Laptops and
   other
 computer                                                                          
accessories
    (1)
 Cameras and
     other
                                                                                   
 photography
equipment (2)
    Mobile
  phones and
 other mobile
 devices like                                                                      
  tablets and
 mp3 players
      (3)
Apparel and
                                                                                   
Footwear (4)
  Books (5)                                                                        
 Home and
  Kitchen
                                                                                   
 Appliances
    (6)
 TV, DVDs
   and other
audio devices
like speakers                                                                      
  and home
    theater
  system (7)


                                                                                                 78
Q10 On an average, How much time do you spend on an online website before making a
purchase?

   Less than 5 minutes (1)
   5 - 15 minutes (2)
   15 - 30 minutes (3)
   30 - 60 minutes (4)
   More than an hour (5)




                                                                                     79
Q11 Please indicate how important are the following factors to you when you are shopping
online

                   Not at all       Very           Neither         Very          Extremely
                 Important (1)   Unimportant    Important nor   Important (4)   Important (5)
                                     (2)         Unimportant
                                                     (3)
  Security of
   financial
                                                                                 
 information
      (1)
Look and feel
of the website                                                                   
      (2)
Reputation of
   online
                                                                                 
  shopping
 website (3)
Ease of use of
 the website                                                                     
     (4)
Social Media
                                                                                 
presence (5)
     Prior
  purchase
                                                                                 
 experience
      (6)
 Reviews of
 the website
   by other                                                                      
    online
customers (7)
Free Shipping
                                                                                 
 services (8)
 All possible
  payment                                                                        
 options (9)
 Discounts,
  deals and                                                                      
 offers (10)




                                                                                           80
Q12 How likely are you to shop if presented with the following options

                         Very        Unlikely (2)   Undecided       Likely (4)   Very Likely
                      Unlikely (1)                     (3)                           (5)
Rs.100 cashback
 on purchase of                                                                 
  Rs 2000 (1)
 Rs. 100 off on
 next purchase
                                                                                
  on Rs 1000
 current bill (2)
   50% off on a
    particular
product/category                                                                
 just for one day
        (3)
    If you are
  awarded with
 loyal customer                                                                 
   redeemable
    points (4)
   Buy 1 Get 1
Free of lesser or
                                                                                
   same value
    Offers (5)
Refer a friend to
redeem an offer
to buy a product                                                                
 less than its list
     price (6)




                                                                                          81
Q13 Please rank order the following e-retail websites in order of your preference to shop at these
websites

______ Jabong (1)
______ Infibeam (2)
______ Homeshop18 (3)
______ SnapDeal (4)
______ Flipkart (5)
______ Ebay (6)
______ FutureBazaar (7)



Q14 What according to you is that one thing lacking
from ${q://QID16/ChoiceGroup/ChoiceWithLowestValue} that is not making you its regular
customer?



Q15 If ${q://QID16/ChoiceGroup/ChoiceWithHighestValue} is offering a book for Rs. 25 less
than ${q://QID16/ChoiceGroup/ChoiceWithLowestValue} where would you buy from ?

 ${q://QID16/ChoiceGroup/ChoiceWithHighestValue} (1)
 ${q://QID16/ChoiceGroup/ChoiceWithLowestValue} (2)



Q16 If ${q://QID16/ChoiceGroup/ChoiceWithHighestValue} is offering a mobile handset that
you want to buy for Rs. 1000 less than ${q://QID16/ChoiceGroup/ChoiceWithLowestValue} but
delivers 7 days later where would you buy from ?

 ${q://QID16/ChoiceGroup/ChoiceWithHighestValue} (1)
 ${q://QID16/ChoiceGroup/ChoiceWithLowestValue} (2)



Q17 If ${q://QID16/ChoiceGroup/ChoiceWithHighestValue} is offering a product which is Rs.
250 less than ${q://QID16/ChoiceGroup/ChoiceWithLowestValue} but the latter is offering you
redeemable coupons worth Rs. 250 where would you still buy that product from.

 ${q://QID16/ChoiceGroup/ChoiceWithHighestValue} (1)
 ${q://QID16/ChoiceGroup/ChoiceWithLowestValue} (2)




                                                                                                82
Q18 Name:



Q19 Age:

   (1)
   19 - 25 (2)
   26 - 30 (3)
   31 - 40 (4)
   41 - 45 (5)
   45+ (6)



Q20 You are?

 Male (1)
 Female (2)

Q21 Which of the following best describes your education level

   Under Graduate and below (1)
   Graduate Level (2)
   Post Graduate Level (3)
   Doctorate (4)




                                                                 83

Customer relationships in e retail in india

  • 1.
    FINAL DISSERTATION REPORT Customer Relationships in E-retail in India A customer retention framework as a potent marketing management strategy for internet retailers in India Submitted by:- Prateek Malpani PGP – 18 Roll no. 18047 Under the guidance of:- Dr. Anita Basalingappa Submitted to: Mudra Institute of Communications, Ahmedabad (MICA) To partially fulfill the requirements for the Post Graduate Diploma in Management (Communications) February 2013
  • 2.
    Acknowledgements This research wouldnot have been possible without the help of a lot of people. First and foremost I would like to profusely thank my guide and mentor Dr. Anita Basalingappa. I would like to thank her for being patient and making sure that I do a good job at it even at times when I went off track. She helped me narrow down my research objective and guide me to the correct way to approach and structure the entire topic which otherwise would have been haywire. I would like to thank Mr. Vaneet Chibber, my Media professor at MICA who readily helped me in connecting with his contacts in the ecommerce industry. He is also the Head of Media Management department at MICA and it was because of him that I got introduced to the interesting world of internet retail. I would like to thank Maltesh Ashrit, my batch mate for helping me with his Marketing Research prowess. I would like to thank MICA for giving me an opportunity to intern with one of the leading ecommerce companies in the country and hence giving me enough motivation to pursue such a topic. - Prateek Malpani 2
  • 3.
    Executive Summary This studyexplores the nature of customer relationships in e-retail in India. With the advent of fast and speedy internet services along with smartphone penetration India is in the middle of an e-commerce boom right now with more and more shopping websites and a world to choose from for a regular online shopping customer. In such a scenario it becomes extremely important to understand the nature in which a customer is approaching to this sudden wave of online shopping and accordingly try and customize and build your business so as to differentiate yourself from herd. The motivation behind this study was to speed up the road to profitability of the horde of ecommerce websites by a deeper understanding of customers and their patterns while shopping online. In the first part of the research through secondary research and analysis of interviews it understands the perception of online retailers and their approach to take their website to the next level among the masses. It notes down the key points and words to be validated in the second part of the research. The later part of the research is the quantitative part where a comprehensive survey is designed to be filled by regular online shoppers with an effort to find a pattern and analyze basic and advanced shopping patterns, factors that induce online buying, factors that are important while shopping online and a major factor that hinders customer retention which is price sensitivity versus brand loyalty. The research is designed in such a way that everything at the end points and leads to the final deliverable of a framework which can be used in the industry according to the size and market share of the ecommerce website. A customer purchase cycle is understood using Factor analysis and other frequency based data followed by potential marketing practices and customer retention strategies that can be followed. By trying to understand customer relationships in remote space, the research tries to contribute to the body of knowledge. Customer retention and CRM in ecommerce is anyway an upcoming field in the internet retail industry which many marketers are looking at it seriously and this research will further help contribute to the industry. 3
  • 4.
    Table of Contents Acknowledgements...........................................................................................................................2 Executive Summary ..........................................................................................................................3 Introduction and Rationale of the study ...........................................................................................6 Contribution to Body of Knowledge ......................................................................................................... 8 Contribution to Industry ............................................................................................................................ 8 Understanding Scope of Customer Relationship in remote space ............................................................ 8 Literature Review .............................................................................................................................9 Importance and Benefits of Customer Retention strategy in Marketing ................................................... 9 Retention Strategies in B2C Service Relationships ................................................................................ 10 Customer Retention – Customer Acquisition trade off ........................................................................... 12 Scope of Indian Internet Retail ............................................................................................................... 13 Online Shopper behavior in India ........................................................................................................... 14 Customer retention, loyalty and e-commerce ......................................................................................... 16 Social Media and CRM ........................................................................................................................... 17 Knowledge Gap .............................................................................................................................. 18 Research Problem, Research Questions and Research Objective .................................................... 18 Research Problem ................................................................................................................................... 18 Key Research Questions ......................................................................................................................... 19 Research Objective ................................................................................................................................. 19 Research Design and Methodology ................................................................................................. 20 Part 1 - A ................................................................................................................................................. 20 Sampling ................................................................................................................................................. 21 Sampling Characteristics ........................................................................................................................ 21 Part 1 - B ................................................................................................................................................. 22 Sampling ................................................................................................................................................. 22 Sampling Characteristics ........................................................................................................................ 22 Research Part 1 Summary ....................................................................................................................... 23 Part 2 ....................................................................................................................................................... 24 Sampling ................................................................................................................................................. 24 Sampling Characteristics ........................................................................................................................ 25 Research Part 2 Summary ....................................................................................................................... 26 4
  • 5.
    Research Methodology andDesign Flow ............................................................................................... 27 Data Analysis, Results and Discussion ............................................................................................ 28 Qualitative Phase and Secondary Research ............................................................................................ 28 Key Research Findings ....................................................................................................................... 30 Quantitative Phase .................................................................................................................................. 32 Data Analysis ...................................................................................................................................... 32 Analysis of Basic Online Shopping Patterns ...................................................................................... 33 Analysis of Factors that induce Online Buying .................................................................................. 38 Analysis of perceived importance of different factors while buying online ....................................... 44 Analysis of Advanced Online Shopping Patterns ............................................................................... 48 Analysis of Price Sensitivity versus Brand Loyalty ............................................................................ 55 Conclusion ...................................................................................................................................... 62 Purchase Cycle ........................................................................................................................................ 62 Key points to be noted ............................................................................................................................ 63 Customer Relationship Management Framework.................................................................................. 66 Limitations and Scope for Future Research .................................................................................... 68 Limitations .............................................................................................................................................. 68 Scope for future Research ....................................................................................................................... 68 References ...................................................................................................................................... 70 Appendix ........................................................................................................................................ 72 5
  • 6.
    Customer Relationships inE-retail: A customer retention framework as a potent marketing management strategy for internet retailers in India Introduction and Rationale of the study The aim of this study is basically to deal with customer relationships in e-retail in India and how customer retention as a strategy can be looked as a potential untapped marketing management strategy for the internet retailers in India so that they can start charting out their way to sustainable and profitable business by following the golden rules of marketing which says that a customer kept is more valuable than a customer acquired. The research done will thus lay a foundation in defining with the help of primary and secondary research as to how customer retention is a good marketing strategy to adopt in a service industry like internet retail and then try and relate it to the current internet retailing industry in India. With growing internet penetration and more and more retailers looking to venture online it becomes necessary to see the possible framework which will increase loyalty, retain customers and develop relationships beyond pure transactional and financial. This will require us to look at the current ecommerce and internet based retail market scenario in India and the buying pattern of customers online. We will also need to focus at the drivers and barriers for acceptability of internet retail as a concept and the reasons from which the customers will derive emotional benefit and in turn decrease churn/defect rate. The motive of this research is to figure out factors and check out basic parameters to find out a way in which you can curb customer attrition The industry is currently booming with new ecommerce companies venturing into retail and trying to catch the customer’s attention. There is still some fear and education that needs to happen when it comes to customer apprehension when buying online. The touch and feel factor, credit card frauds, low quality products are some factors that still resist customers from buying online. However the scene is improving day by day. To take a real life example Flipkart.com closed 2011-12 with revenue of over Rs 500 crore. It has a registered user base of over two million 6
  • 7.
    customers and shipsout 30,000 items a day, clocking daily sales of an estimated Rs 2.5 crore (Rs 25 million). (Mookerji & Shinde, 2012) According to a recent report from Internet and Mobile Association of India (IAMAI), total Indian market for e-com is around Rs 50,000 crore, of which 80 per cent or Rs 40,000 crore is captured by travel e-commerce (online train, bus and airline tickets) while non-travel or retail e- com is only 20 per cent or Rs 10,000 crore. Experts hope that by the year 2025, the total e-com market will reach at least Rs 4, 00,000 crore and the share of retail will be half at Rs 2, 00,000 crore (Maitra, 2012) (Advisors, 2011). While these e-retail website increasingly concentrate on acquiring new and new customers nothing in particular has been implemented to retain them. The principles of marketing have always stated the fact that customers that are loyal tend to bring in more revenue than the customers that replace them or the newly acquired ones. It is also very difficult to justify the huge cost per acquisition in your marketing plans. A change needs to come the way e-retail websites devise their promotional campaigns where they send out massive discounts and deals in a bid to acquire more and more customers and ignoring the ones that have been loyal and regular with them. Customer retention in e-retail makes sense because there are lot of moment of truths that a customer faces with the brand and the service when interacting with it. By capturing these instances a relationship can be easily built because it gives you lot of opportunities to wow the customer and please him so that he becomes loyal, do a repeat purchase and refer it to someone. A customer when happy with a service or sad for that matter influences his entire network of friends, family, and colleagues and not to mention the online social media community that he is a part of. Therefore, it makes sense to give preferential treatment to a select few rather that making a loss every transaction and rewarding even those who haven’t been that faithful. This research will provide a framework through research for a customer retention strategy that will be best suited for e-retail. It will try and find out pain points and buying patterns thus 7
  • 8.
    zeroing on factorsthat drive customer retention and in turn solve the apprehensions in buying online and building brand loyalty. Contribution to Body of Knowledge Most studies on customer relationships so far are from the offline perspective. This study attempts to contribute to the area of customer relationships in the light of remoteness between customers and e-retailers. This research plans to contribute to the body of knowledge by looking at customer relationship, keeping in mind customer retention and loyalty in ecommerce. Ecommerce being in a very nascent stage in India this research will help a lot in defining the way marketing and customer relationship management will be looked at. Contribution to Industry The e-retail companies right now are finding it increasingly difficult to fuel repeat purchases and sustain loyal customers. This study will help them understand customer relationships better and eventually establish a long lasting relationship with the customers which is more than just transactional or one time. It will help in understanding the drivers to build brand loyalty in e- retail in India. According to (Sinha, Shishodia, & Patnaik, 2012) in their article, they’ve mentioned that customer relationship management is the missing piece among Indian ecommerce players. They say that most of the ecommerce players are busy playing the “I am the cheapest” game and hence don’t build loyal customers. This research tries to help the industry by finding the parameters to complete that missing piece and bridge the gap between customers and e-retail websites. Understanding Scope of Customer Relationship in remote space The implication of this study will also result in exploring various other areas and ways in which customer relationship can be established in remote space where there are just mechanical touch 8
  • 9.
    points and veryfew personal interactions. It will help current industry players determine broad policy changes in customer engagement. Literature Review Importance and Benefits of Customer Retention strategy in Marketing Customer acquisition has always been the norm in traditional marketing approach with a quest for market share dominance through mass marketing techniques (Ahmed & Buttle, 2001). This has been the current strategy for the ecommerce players as well who right now measure their success not in terms of repeat purchases but in terms of unique visitors and the race is to figure out how to attract as many customers with lucrative deals and promises. With the choices being increased for the online customer it becomes important to move from a traditional marketing approach to a relationship marketing approach which advocates supplier-customer interaction with a focus on retaining customers than acquiring them (Ahmed & Buttle, 2001). Another way to look at it would be to combine traditional marketing with relationship and personalized marketing so that they both work together and make it a daily practice in impressing your customer with relevant communication, meaningful conversation and personalized recommendations. Customer Retention along with emotional benefits also has a lot of economic benefits. (Reichheld, 1996) identified some economic benefits of retaining customers which are basically savings on customer acquisition cost, assured returns from existing customers’, reduction in relative operating costs, word of mouth and free referral marketing, customer base that is less price sensitive and won’t think about promotions and price points when making a purchase. (Basalingappa & Subhas, 2009) have stated that customer acquisition costs are much higher than customer retention costs and building loyalty, brand equity, trustworthiness through customer retention makes more profit sense. (Singh & Khan, 2012) have tried to differentiate between benefits obtained from customer retention and customer loyalty. They’ve stated that the cost of getting a new customer is 5-12 times greater than cost of retaining the old customer also it helps your business know your 9
  • 10.
    customers better thusdecreasing the cost of planning and saving energy, man power and money to acquire a new customer. They came to a conclusion that ROI is up to 10 times higher for investments in customer retention than in customer acquisition. Another important insight highlighted by the authors was the fact that your most dissatisfied customers are likely to tell 9 other people about their problem. Increase in 5% retention and loyalty can lead up to 75% profit. In the same point of view (Reichheld & Schefter, 2000) in their article have mentioned that acquiring customers on the internet will be enormously expensive and unless those customers stick around and make a lot of repeat purchases over the years, the profits will remain elusive. The rule is simple that companies should concentrate more on acquiring customers and retaining them rather than acquiring a one-time transaction. Retention Strategies in B2C Service Relationships The table below is the result of the research done by (Ahmed & Buttle, 2001) conceptualizing a framework for customer retention strategies according to the business situation. 10
  • 11.
    When you considercustomer retention in your marketing plans it should not be generalized. Customer Retention does not follow a one size fit all generic framework. It becomes important for a company to tailor its customer retention plans according to the business situation, sector, and consumer interaction that it experiences. We will address this briefly in the later part of the 11
  • 12.
    research as tohow different categories and ecommerce website need to adopt a different way of approaching their customer retention strategies. It is also necessary to consider the specific factor out of the various ones which largely affect your customer retention and influence them to either leave or stay back. Research in this area has been done by (Aflaki & Popescu, 2012) who propose a dynamic model on behavioral theories and empirical evidence to determine if past service experiences effect service quality expectation, customer satisfaction and more importantly customer retention in which they conclude that as long as better service history has positive (goodwill) effects on retention, the firm offers lower service in the long run to less adaptive customers, i.e. those who anchor more on past experiences. These customers are more profitable than those who focus on recent experiences, but only if they have received better treatment in the past. The memory effects reverse, however, if habituation (disconfirmation) rather than goodwill (service quality) drives defection decisions. Customer Retention – Customer Acquisition trade off While formulating a marketing plan, one question for an established business always remains the cause of concern whether to put your investment in customer acquisition or to concentrate on customer retention. However, it has been proved and stated by experts time and again that acquiring a customer is a lot more expensive that retaining, also a returning customer tends to be more profitable than a new one still some papers have argued otherwise. (Namazi, 2011) quotes in her article Emmet Murphy who is the author of ‘Leading on the edge of Chaos’ that acquiring new customers can cost as much as five times more than satisfying and retaining current customers. (Voss & Voss, 2008) in their report talk about competitive density as a factor to decide whether customer retention or acquisition is the correct strategy to adopt. According to them in an industry with high competitive density it makes more sense to go for an acquisition strategy as an emphasis on innovation and competitor learning will enhance performance while customer retention aims at enhancing performance with emphasis on customer relationships in low 12
  • 13.
    competitive density. Thefurther conclude by saying that an objective measure of competitive density offers greater insights in a dynamic marketplace. (Dong, Yao, & Cui, 2011) in the journal article have argued that customer retention and acquisition are both separate tasks but intertwined and hence it becomes difficult to design incentive mechanisms that focus on both of them, because customer acquisition more often than not have a negative effect on retention and in turn the firm profit. They’ve stressed on the fact that customer acquisition and retention are tasks that are usually performed by customer representatives interacting directly with the consumers. This may lead to conflict and one may lead to lower performance of other and hence depending on whether the firm has delegated its customer acquisition and retention planning to its representative or is handled by the customer relationship managers the firm should decide whether the two tasks should be separate or go hand in hand taking into consideration the spoiling effect of acquisition on retention or direct selling under delegation for retention. A sharp focus on increasing customer lifetime value and measuring key customer metrics will lead to a faster speed to growth and profitability. Scope of Indian Internet Retail To stress on the fact that why internet retail needs a customer retention strategy we should first look at some eCommerce and eRetail trends and the dynamics of the competition as well as competitive density in the industry as of now. Internet retail in India right now is a business segment which is a decade old, all players big or small are losing money and yet investors are ready to pump in more and more funds (Maitra, 2012). There have been reports that none of the Indian ecommerce companies are making money and every transaction to acquire a customer is turning out to be a loss making affair but still the future looks positive keeping in mind the changing social and behavioral dynamics of india’s internet and mobile consumption. There is research done by many experts to substantiate this investment. The reason for this optimism according to dot com players are an increased availability in online payment options, a 13
  • 14.
    wider range ofmerchandize, online tracking of shipments, 24 hour seven day a week customer care and a larger internet reach at cheaper cost (Dawn & Kar, 2011). This can further be articulated that online retail has 2 broad potential benefits which increase in sales and decrease in costs. Increase in sales in terms of convenience, wider reach and variety, huge customization, faster time to market, personalization and more importantly which is relevant to this study is the scope of superior CRM. Decrease in costs will basically result from the removal of intermediaries and inventory costs. With advantages also come certain disadvantages that can impede the growth of e-tailing in India. Increase in transportation cost and reverse logistics, not suitable for touch and feel products and differentiation becomes very difficult apart from price and tangible parameters. Online Shopper behavior in India (Widger & Bahl, 2012) indicated that today’s online shopper in India has inflated expectations and retailers are doing whatever necessary to drive consumers online. They’ve further went ahead and mentioned that as the eCommerce market in India develops the consumers will develop and will have specific demands ranging from low prices, seamless and convenient return process and low cost shipping. In this context customer retention as a strategy comes handy and also as the only obvious solution with a long term objective to build relationships and brand loyalty. The above though resonated with (Dawn & Kar, 2011) who in their paper have concluded by giving two suggestions for e-tailing business in India customer care as the online customer is more sensitive and difficult to retain and the industry should ensure that customers feel safe while transacting online. Another strong observation by Euromonitor in its report, Internet Retail in India mentioned that in their review period most Internet retailers offered the same services and the pricing was also 14
  • 15.
    very competitive. Alletailing players also offered good cheap deals to attract consumers which have wired them to be price sensitive when looking for products online (Euromonitor, 2012) . This was the reason that most of the e-retailers concentrated on customer acquisition thus increasing the CPA (cost per acquisition) and completely ignoring the concept of LTV. The rationale thus becomes that customer retention strategies and customer relationships can be looked and studied by internet retailers in India as a differentiation strategy in the competitive scenario. The Indian customers who shop online are not yet ready to evolve. New ways of targeting them, rewarding them need to be developed in order to extract the maximum out of your customers and not make it just a one-time affair. Relevant communication and deeper sense of understanding on online shopping behavior is required to build meaningful relationship with your customers and increase brand loyalty. A study recently concluded by Global Web Index on Global Ecommerce scenario reports that clothes, mobile and books lead the category in percentage of purchases transacted online. This means that the above mentioned categories are the categories that people have now started to accept and buy freely without any hassles. They trust buying books and clothes and think that it 15
  • 16.
    is safe. Bookswere anyway the very first category many ecommerce website launched them with. Mobile phones are becoming popular as a category because many e-retail websites give you ability to research, compare and then decide what to go for. Most of the people who order mobile phones are aware what they want to buy because it’s a high involvement category. Also, mobile phones are now available in large price ranges and such availability and comparison ceases to exist in an offline multi brand outlet. Customer retention, loyalty and e-commerce (Reichheld & Schefter, 2000) realized the importance of loyalty fairly early thus stating the need for executives to gain the loyalty of their most profitable existing customers in order to not get caught in the whims of only the most price sensitive buyers. They also concluded the fact that spending most of your marketing investment on distributing online coupons and exposing banner ads with less concentration on building communities and encouraging referrals will mean making long term losses in your customer base. Research has also been done to determine why online customers will remain with a particular retailer. It is imperative to note down the emotional and financial incentives that a customer will get to perform repeat purchases from your website alone and not getting swayed by any other online retailer offering lucrative deals. Value sharing according to (Tsai, Huang, Jaw, & Chen) is an important factor to drive customer expectation into maintaining a strong relationship with the service provider and their research also suggested to include value sharing as a basic element for an e-retailer’s retention program. Website interactivity and personalization plays an important role in maintaining customer retention in the electronic commerce market as it is the sole channel for both communication and transaction. The website should be your biggest marketing tool and thus the focus on interactivity becomes imperative. Variety of things like customized communication and offering in traditional CRM campaigns, e- retailers’ email, newsletters and rewards for regular customers were found to positively influence customer perception of investments in long term relationships made by the retailers (Yoon, Choi, & Sohn, 2008). 16
  • 17.
    (Rao, Goldsby, Griffis,& Iyengar, 2011) proposed that customer satisfaction along with the order fulfillment process is an important determinant of overall customer satisfaction with the retailer as well as with the extent of the customer retention enjoyed by the retailer. Social Media and CRM Social Media is now being recognized as an important CRM tool used by many organizations especially by telecom operators. Vodafone for example has an excellent CRM system integrated with its Facebook and twitter page which is very prompt and quick in its reply. Social networking references and sharing will further drive sales through mobile applications and social media. Having a social media presence has become increasingly important for many organizations especially when it is in the services sector. Driving positive conversations online as well making evangelists out of your regular and loyal customers will help increase referral traffic and well as sales on your ecommerce website. For example, Ebay.in realized that Indians are very conservative when it comes to buying online. Their social media strategy hence focused on making evangelists out of women consumers because according to their research they have the final say in any purchase. In this way they turned social media into an effective customer relationship management mechanism answering close to 1200 queries a month. They also were successful in overpowering negative sentiments about ebay. Ebay increased engagement by sending out best deals on the most popilar products keeping their likes and recommendations in mind which further led to higher conversion rate and increased word of mouth. (Sengupta, 2012) 17
  • 18.
    Knowledge Gap The aimof this research is to find out the relationships the current e-retail scenario is trying to maintain or should maintain with the customers. As the competitive density among the internet retail industry in India increases it becomes more important to make sure that your customers stay with you and the transaction is not a one-time affair. The customer switching cost being a rock bottom low and with the customer being presented with so many options to choose from it is obvious that this relationship is driven majorly by transactional and rational benefits that a customer will derive rather than loyalty and trust. The study thus tries to tap into this need gap where you find out methods and structure to come up with a customer retention model in the Indian internet retail scenario and thus get a better insight and understanding of the customer relationships in e-retail in India. The knowledge gap is the importance of CRM which is currently the missing piece in Indian e-retail websites and within CRM special focus is given to customer retention. Research Problem, Research Questions and Research Objective Research Problem  To understand the criticality of customer relationships and customer retention strategies in Indian e-retail services in India.  To understand how and on what factors will a customer retention program based on marketing parameters and concepts will trigger a positive response from an online customer.  To understand whether there is a connect with the marketers and the online customers when it comes to understanding what the customer wants and hence successfully delivering it. 18
  • 19.
    Key Research Questions Thekey research questions were as follows:- 1. What are the factors that influence people to buy online? 2. What are basic factors that are important to people before they make a purchase online? 3. Where do people usually look for deals and discounts? 4. What are the customer retention and acquisition strategies currently followed by etailers in India? 5. To find out if the online shoppers are price sensitive or brand loyalists 6. What are the types of offers that can make people shop online? 7. What are the concerns and risks associated with shopping online? Research Objective  The broader objective of the entire research is to understand customer relationships in e- retail in India.  The objective of the research is to find out factors that influence and motivate people to shop online which in turn can be used by marketers in the internet retail industry in India to frame a better targeted and structured customer retention strategy.  The other objective is to find out if Indian shoppers are price sensitive or brand loyalists when it comes to online shopping. 19
  • 20.
    Research Design andMethodology The research was conducted in 2 parts, •Interview with people •Survey to validate in managerial and decision making Part 1-B online buying patterns. position in internet retail industry. • Analysis of interview available on the public •Interview with online domain shoppers on their shopping behavior Part 1-A •This was done to frame the questionnaire. Part 2 The objective of the study was a mix of findings, observations and validations. It therefore was required to structure the nature of research to be both Exploratory and Descriptive. Part 1 - A An analysis of interviews available on the internet of people in the internet retail industry was done in order to already use the quotes and insights from people that were outside my access. Along with this analysis, a set of questions were sent to some personal contacts that are currently in the managerial and decision making position of leading e-retail companies in India. 20
  • 21.
    Sampling Sample Size: 5 Aftertaking 5 interviews the results and responses were being saturated and therefore a decision was taken to limit the sample size to 5 and start analyzing. The sample consisted of 2 personally taken interviews and 3 interviews available in the public domain. The 3 interviews were accessed from the public domain because the questions being answered by those interviews were similar to the ones designed by the researcher. It was also made sure that the interviews were recent and not older than 6 months. Accessing and analyzing the interviews available on the internet and other sources also gave the researcher the freedom to include the insights from some highly influential people in the internet retail industry which otherwise were not available for his research. Sampling Characteristics Interviewer Interviewee Designation URL Company - K Vaitheeswaran Founder and http://bit.ly/RxDlow Indiaplaza.com CEO Anil Narasimha COO http://bit.ly/Ui6ViM Homeshop18.com Mascarenhas Jayakumar Saniya Seth Praveen Sinha Co-founder & http://bit.ly/YtbZ6t Jabong.com Managing Director Self Avinash Verma Program - Infibeam.com Manager Self Navneet Kumar Business Head - Easytradestore.com 21
  • 22.
    Part 1 -B The other objective was to find out some keywords and insights mentioned by the professionals as well as current online shoppers to be used in the second part of the research which will be a quantitative online survey filled by customers who shop online. A secondary research in the background was always a part of the methodology in order to find the correct questions to formulate the questionnaire for primary research. The secondary research was done by reading research articles that have already been done related to this particular field. Sampling Sample Size: 5 Five interviews were conducted because after 4th interview the responses were being saturated and repetitive. This was done only to find out parameters and key findings to structure the survey to be used in Part 2 of the research methodology. Sampling Characteristics Name Age Gender Daily internet Money Occupation usage – active spent online and passive per month combined(hours) (Rs.) Reshma 24 Female 6 500-1000 Student Harikumar Yogita 24 Female 4 250 - 500 IT Thelasaria Professional Akshay Thakre 26 Male 3 250 Self Employed Iti Maheshwari 45 Female 2.5 - 3 500 Home Maker Revant Pande 27 Male 4-6 1000 Student 22
  • 23.
    Research Part 1Summary To get some insights into what exactly is being practiced by companies right now for customer retention and also to comprehend the e-retailer’s understanding of online shoppers. To interact with regular online customers and take note of insights and keywords to frame the questionnaire. Data Collection Instrument  In-depth interviews and informal interaction  A discussion on designed set of direct questions to be answered by the same set of people  Secondary research of recent interviews by respondents not accessible for this particular research Type of Research - Qualitative Analysis Analysis of primary data will be qualitative because the objective is to provide insights and understandings. The process was flexible and unstructured. Analysis Tool - Content Analysis 23
  • 24.
    Part 2 A comprehensiveonline questionnaire was designed keeping all the above stated research objectives, problems. The online questionnaire also tried to incorporate all the findings of Part 1 of the survey. Sampling The survey was distributed online through various methods such as facebook groups, linkedin, email, twitter etc. Distributing the survey online made sense as it required to be filled by people who frequent the internet more often and are at least light to medium shoppers online. Distributing the survey online also made it easy and convenient to get more number of respondents in a week of making the survey live and as the major source of distribution was social media the conversion ration of link sent to link clicked was very high because of instant visibility and call to action. The sample for the quantitative survey was an almost accurate target group which was substantiated by the e-retailers that they plan to target majorly working professionals as well as the youth who they consider to be the major drivers of online shopping in the fast paced world. Survey Link Sent Links Clicked Survey Completed Survey Incomplete 200 151 125 126 24
  • 25.
    Sampling Characteristics Gender # Answer Response % 1 Male 56 51% 2 Female 53 49% Total 109 100% Age: # Answer Response % 1 <19 1 1% 2 19 – 25 72 66% 3 26 – 30 35 32% 4 31 – 40 1 1% 5 41 – 45 0 0% 6 45+ 0 0% Total 109 100% Education level: # Answer Response % Under Graduate 1 1 1% and below 2 Graduate Level 27 25% Post Graduate 3 81 74% Level 4 Doctorate 0 0% Total 109 100% 25
  • 26.
    Research Part 2Summary To arrive at critical success factors that would impact and help implement customer retention strategies in e-retail in India Data Collection Instrument Online questionnaire in the form of a survey that will test online shopping behavior and motivation Type of Research – Quantitative Analysis Analysis Tool  Factor Analysis  Frequencies and Percentages 26
  • 27.
    Research Methodology andDesign Flow Qualitative Phase Task: To identify the parameters for the next stage (quantitative exercise) To get insights into what is being practiced by companies right now for customer retention Quantitative Phase Task: To arrive at and narrow down critical success factors that would impact and help customer retention strategies for internet retailers in India To validate or refute the findings of Qualitative phase 27
  • 28.
    Data Analysis, Resultsand Discussion Qualitative Phase and Secondary Research Content Analysis A collection of recent interviews given by top executives in leading e-retail websites were searched for and studies to find a commonality between them. This commonality was based on parameters such as their view on the Indian internet retail industry and its future, the offers and marketing efforts that trigger positive response from customers. Other parameters such as concerns and risks that are currently deterring online shopping in India were also looked upon. Please find below key findings and analysis of all the interviews looked upon the internet as well as taken on a personal basis in the form of an informal interaction or over a discussion on the internet. Interview 1 – “Ecommerce is here to stay and not going back” - K Vaitheeswaran, the founder and CEO of Indiaplaza.com (Vaitheeswaran, 2012) On Future of Internet Retail Industry in India He says that the industry is yet to mature and will take some time in the same way any new company takes. He also bets heavy on mobile commerce with increase in smart phone, internet penetration. On challenges faced in operating an ecommerce store Getting consumers to transact online was and still is a big challenge as the trust as well as the touch and feel factor plays a huge role. Interview 2 – “Discounts have always attracted shoppers in India” – Narsimha Jayakumar, COO, E-commerce for Homeshop 18 (Jayakumar, 2012) On evolving roles of customers According to him, the trend to offer discounts to customer will grow stronger in the days to come. 28
  • 29.
    On challenges facedin operating an ecommerce store Their biggest challenge has however been to gain the online consumer’s trust as they heavily rely on the touch and feel factor and are not comfortable shopping online. On drivers of online shopping from business point of view Lack of infrastructure for brick and mortar stores and increasingly huge internet audience in India is considered to be the major drivers according to him. On HomeShop18’s USP and differentiation They like to differentiate themselves in the cluttered space by claiming to have a diverse portfolio and a wide variety of brands and products. They also claim to be investing in customer engagement as well as operational capabilities to improve delivery mechanism. On current and future technology being used for customer engagement Personalized recommendations based on past purchases, according to them will be the next technology revolution in ecommerce space for customer engagement. Also, attention to best possible virtual shopping experience will be given in order to recreate the feel of shopping offline. Interview 3 – “There is a convenience of shopping across the globe with just a click” – Praveen Sinha, Co-founder and Managing Director, Jabong.com (Sinha, 2013) On challenges faced in operating an ecommerce store To ensure high quality service delivery helping them differentiate from their competitors. On drivers of online shopping Wide variety, comparison across brands, convenience of shopping, delivery at doorstep, flexible payment modes and return policies are some of the drivers of online shopping according to him. 29
  • 30.
    On evolving roleof customers The number of customers shopping online is increasing every day. Online shopping looks promising not only for metros but even for tier1 and tier2 towns where brands are not so easily accessible. On Jabong’s USP and differentiation It’s USP is in providing exceptional service offering through wide variety of products and creating a niche for themselves in fashion and lifestyle segment. They also concentrate heavily on delivery and customer service. Key Research Findings The common research findings from the above interviews as well as from few other informal discussions were as follows. Future of Ecommerce Customer Appeal Differentiation Drivers of Online Strategy Shopping Everyone agreed that trust is a major issue Everyone agreed to the Most of the ecommerce Convenience, when it comes to fact that ecommerce companies have comfort, delivery transacting online as outlook for India is ironically claim to have service and they still believe in positive banking the same differentiation payment options the power of touch heavily on sheer strategy that of wide are the major and feel. Deals and numbers as well as variety and range of drivers of online discounts however lack of infrastructure products and excellent shopping according appeal to the for offline stores. customer service. to the e-retailers customers and is bound to grow. 30
  • 31.
    Content Analysis ofInterviews of Regular Online Shoppers The interview with regular shoppers was taken to understand the parameters and their attitude towards online shopping. One of them went on to say that she is starting to look at online shopping as a very logical and convenient step to shopping in the near future. According to her with the nature of Indian families slowly becoming nuclear and increasing population of men and women both going to work specially in metro cities will change the way people shop online. Three out of 5 respondents say that they like to shop online because it is quick and comfortable and it’s only about time when people will be open to shop regularly without having any apprehension or fear. They like the idea of mobile and social shopping too but that is an area which can be researched on great detail. Four out of 5 respondents claimed that they’ve never completed a purchase without making sure that they are paying the lowest price or else they are availing some sort of offer or redeemable coupon for the particular product. The sample size average age being around 24 were fairly open to niche websites offering handmade products and different variety. They liked brands such as Chumbak.com, HappilyUnmarries.com which provided original products and quirky designs. After doing the content analysis of all 5 interviews certain keywords were highlighted such as discounts, social media presence, innovative products, comfort, free shipping, fast, convenient and fast lifestyle. These highlighted keywords were then kept in mind before framing the survey to be filled by a larger sample to understand patterns, characteristics, factors, motivation and behavior. 31
  • 32.
    Quantitative Phase A questionnairewas designed on the basis of the information and parameters gathered in the qualitative stage. This questionnaire was distributed online to around 200 respondents out of which 150 attempted the survey with 125 completed responses and 25 were rejected due to incompletion. The online method was chosen for the following reasons.  The software qualtrics.com was used to create the online survey.  The survey was also made dynamic and intelligent by comparing between options that was rendered relevant by the respondent. For example it does not make sense to compare an Infibeam.com with Jabong.com if that is not what the respondent has preferred most or least in the first case. Data Analysis  The objective of this research was to find out critical factors that would influence online shopping and in turn help internet retailers in India concentrate on relevant parameters when designing their customer retention strategy , hence the method of analysis for the data collected used was Factor Analysis  Factor Analysis was used to find our specific reasons as to why people buy online.  Factor Analysis was also used to find out specific parameters that people consider while shopping online.  The other mode of data analysis used was frequency and plots to substantiate some facts and showcase a trend among online shoppers. 32
  • 33.
    Analysis of BasicOnline Shopping Patterns This section will consist of very basic questions asked in the survey. The very first question that people were asked was if they shop online, if they don’t there was no point making them fill the rest of the survey and they were redirected to the end of the survey. Do you shop online? # Answer Response % 1 Yes 109 87% 2 No 16 13% Total 125 100% However, a trend to observe over here is 87% of the respondents agreed to have shopped online or still shop online. This goes on to verify the interview given by e - retailers as to why they have so much banking on the future of Indian ecommerce. This also explains the investments and funding in some of the leading ecommerce companies. People in India specially the youth both living in Metro as well as Tier 1 and Tier2 cities are now being open to shopping online. From a sample of 125 if 109 have agreed to shopping online, that is alarmingly high number and reasons enough for marketers as well as e-retailers to concentrate more and more on customer engagement, retention and their website’s brand equity. After asking the screener question, it was also necessary to ask the nature and frequency of them shopping online. Over here comes to light a fact that even though people have become more open to the idea of online shopping they still don’t frequent it that often. There can be several reasons to this such as trust, quality, experience, awareness etc. which we shall discuss and discover in the research later. 33
  • 34.
    Which of thesebest describes the frequency of buying products online? # Answer Response % Once or less 1 than once a 80 73% month 2-3 times a 2 25 23% month 4 or more 3 than 4 times 4 4% a month Total 109 100% As you can see in the above table that 73% of the people who said yes to shopping online have or only shop once or less than once a month. That is very less a ticket price for a company and therefore makes it even more important for an online shopping website to treat each and every customer valuable. This also should make them look at the customer acquisition cost and how that will affect their profitability. Most of the companies in a bid to target more and more people tend to ignore the customer acquisition cost incurred through their marketing efforts and go overboard and oversell their website. The above fact makes you look inside your own customer portfolio and think of ways to increase the lifetime value of a customer who’s already shopped once before and was happy or sad with the experience. These numbers also prove that ecommerce and e-retail scenario in India, although growing is still at a nascent stage. Online shopping is still not the first preference of people when they think of shopping. In order for a business to develop the category should develop first. The follow up question to the above had to be the dependence on why you shop when you shop. We had to find the motivation and reason behind the number of times you shop online. The options to the below questions were decided after considering the kind of shopping that usually happens on the internet according to secondary research already done. 34
  • 35.
    What is thefrequency of buying products online dependent on? # Answer Response % Impulse buying while 1 browsing 38 35% shopping websites Need based - Shop only 2 when there is 74 68% an immediate need for it Special discounts, 3 offers, sale on 72 66% particular days This was a multiple choice question and hence the percentages would exceed 100. It was chosen to be multiple choices because a respondent could fall and relate to more than one category. However more than 65% of the people agreed to have shopped online only because there was a special discount offer or sale running on that particular day. This also explains the sudden increase in traffic and sales on the day of recently concluded Great Online Shopping Festival organized by Google. According to a report by economic times, participating retailers in the Online Shopping Festival reported 50% – 80% jump in sales only because additional discounts and deals were being offered on that particular day. (Bhushan & Singh, 2012) Around 68% also agreed to have shopped online only because there was a need for it. Shopping for recreation or when you are low that usually happens when it comes to offline and traditional shopping was absent over here. Moreover there are less chances of impulse shopping happening 35
  • 36.
    because the touchand feel factor is completely missing. There is no personalized way of targeting a customer and the chances of losing the customer are very high. Another minute observation was that the 4 people who claimed to have shopped more than 4 times a month also checked that their shopping largely was dependent on special discounts, offers and sale on particular days. We will dig deeper into this aspect further in the research. At what time of the day do you usually shop online? # Answer Response % Morning 1 (8AM - 6 6% 12Noon) Afternoon 2 23 21% (Noon - 5pm) Evening (5pm 3 18 17% - 8pm) Night (8pm 4 62 57% onwards) Total 109 100% Around 74% of the people claimed to have shopped online after 5pm. This might primarily because of working professional getting time to shop after the entire days work. This data will help in companies running their social media strategies. Normally, people when they log on to internet they tend to visit and check their social media websites as well and therefore it will be a good strategy to target them through your facebook and twitter accounts by running deals and discounts as they are prone to shopping during that time. Running your campaigns and targeting them is a deeper concern because your effort might go unnoticed due to clutter that is already available on social media. 36
  • 37.
    You need toobserve when on your website maximum traffic, clicks and conversion happens and accordingly run deals, offers that time. The above data clearly states that there is no point in targeting your ads and social media campaigns in the first half of the day as people don’t consider that to be their shopping time. 37
  • 38.
    Analysis of Factorsthat induce Online Buying Please rate on the level of agreeableness on the following statements. Please read each of the statements carefully before rating. # Question Totally Somewhat Neutral Somewhat Completely Mean Agree Agree Disagree Disagree I buy online because it 1 53 42 7 7 0 1.71 saves time I buy online because 2 there are discounts and 48 51 7 2 1 1.69 offers I buy online because I 3 like the comfort of 43 41 15 8 2 1.94 buying from home I buy online because I 4 can read reviews from 36 36 21 14 2 2.17 other buyers I buy online because it 5 helps me compare 47 44 13 5 0 1.78 products I buy online because there are different brands 6 48 35 19 7 0 1.86 and variety at the same place I buy online because the product was not 7 21 27 26 30 5 2.73 available at the nearest store I buy online because i enjoy browsing and 8 14 27 20 32 16 3.08 saving products in my cart and buy them later I buy online because i can get actual 9 14 45 29 19 2 2.54 information about the product 38
  • 39.
    By mere observationof the above table we can see that major reasons that people see as benefits of online shopping and motivation of buying online are the easy access and readily available of a plethora of options and products in the click of a mouse. People have completely agreed to statements such as I buy online because it saves time. An ecommerce website needs to make sure that saving time is the basic functionality that it can provide an online shopper before anything else. Comfort and time are hygiene factors that an online website must have followed by discounts and variety of products. Most of the ecommerce companies claim to differentiate on variety and diverse product portfolio which came out during our qualitative research however, discounts, deals and lucrative offers along with comfort and time saving are some factors that will make people buy online even more. The act of browsing and saving products in your wishlist or shopping cart is one of the least preferred activities that make people buy online. All those emails that say “You’ve forgotten something in your shopping cart” might not yield result if those products are followed by a personalized discount offer. Objective of running a factor analysis  Factor analysis will enable to summarize the data for many variables which will in turn help in understanding the underlying dimensions that govern the perception in smaller number of factors.  In this case, the objective of running this factor analysis is to understand the broad constructs of the motivation or factors behind why exactly people buy online. Interpretation of the output We can see the total variance explained matrix that dividing 9 variables into 4 factors will result in eigen values > 1 for all of them and will explain variance 65.610%. There was no way in which the conditions, variance and eigen values both together were being satisfied, hence an option which made the most intuitive sense was chosen. 39
  • 40.
    Total Variance Explained Extraction Sums of Squared Rotation Sums of Squared Initial Eigenvalues Loadings Loadings % of Cumulative % of Cumulative % of Cumulative Component Total Variance % Total Variance % Total Variance % 1 2.354 26.150 26.150 2.354 26.150 26.150 2.151 23.902 23.902 2 1.449 16.097 42.247 1.449 16.097 42.247 1.365 15.164 39.066 3 1.103 12.251 54.498 1.103 12.251 54.498 1.268 14.087 53.153 4 1.000 11.111 65.610 1.000 11.111 65.610 1.121 12.456 65.610 5 .768 8.537 74.146 6 .685 7.607 81.753 7 .625 6.949 88.702 8 .597 6.632 95.334 9 .420 4.666 100.000 Extraction Method: Principal Component Analysis. We can also examine the KMO and Bartlett’s statistic, the KMO statistic is above the required value of 0.6. KMO and Bartlett's Test Kaiser-Meyer-Olkin Measure of .636 Sampling Adequacy. Bartlett's Test of Approx. Chi- 116.146 Sphericity Square Df 36 Sig. .000 Analysis of the Rotated Component Matrix, we can see that 9 variables clearly allocated in 3 groups containing interdependent variables and having well defined themes. 40
  • 41.
    Rotated Component Matrixa Component 1 2 3 4 I buy online because there are different .713 brands and variety at the same place I buy online because i can get actual .693 information about the product I buy online because i enjoy browsing .677 and saving products in my cart and buy them later I buy online because I can read reviews .485 from other buyers I buy online because it saves time .856 I buy online because I like the comfort .682 of buying from home I buy online because the product was .810 not available at the nearest store I buy online because it helps me .653 compare products I buy online because there are discounts .932 and offers Extraction Method: Principal Component Analysis Rotation Method: Varimax with Kaiser Normalization Rotation converged in 6 iterations 41
  • 42.
    The 4 underlyingthemes that emerge out of Factor analysis are: Factor 1: Product Availability and Information – The ability to Research a) I buy online because there are different brands and variety at the same place b) I buy online because I can get actual information about the product c) I buy online because I enjoy browsing and saving products in my cart d) I buy online because I can read reviews from other buyers Factor 2: Comfort and Convenience – The advantage of Comfort a) I buy online because it saves time b) I buy online because I like the comfort of buying from home c) I buy online because the particular product was not available in the nearest store Factor 3: Discounts and Promotions – The urge for Impulse a) I buy online because there are discounts and offers Factor 4: Product comparison and informed decision – The facility to Reason a) I buy online because it helps me compare products Although the output was divided in 4 factors it made intuitive sense to club the comparison of products in the research phase so that we have 3 different and distinct parameters that influence people to buy online namely, 1. Research 2. Comfort 3. Impulse These parameters can now help marketers to design their website offerings, their marketing campaigns surrounding them so that they directly appeal to the online shoppers. The customer retention strategies can now be designed in such a way that all the above phases are either ingrained in the website or pushed through other promotional means to satiate the needs of a regular online shopping customer. 42
  • 43.
    Flipkart for examplehas a product comparison tool like no other website has which will definitely help people spend more time on flipkart than anywhere else. It has a software tool in which you can simply drag and drop products and thus compare which become particularly handy when you are trying to compare different mobile phone features which is practically impossible to do in an offline store. Thus in this way Flipkart makes sure that the customer stays on their website for the research and comfort phase and by pushing discount deals like cash back, loyalty points, discounts it is satiating the impulse phase to finally complete the purchase cycle. YeBhi.com for example gives the customer a window of returning any product within 100 days which will give the customer extra comfort and space to try its product. When you give the customer that kind of a room it becomes easy for the customer to trust the website however efforts should be taken to make sure the return and exchange policies are customer friendly and well defined so that the entire process is smooth and there is no sort of fatigue be caused to the customer. Jabong.com continuously has more and more discount and deals that promise products at throw away prices. Infibeam.com also has a daily Magic Box promotion which promised the listed product at the lowest price on the entire World Wide Web on that particular day. These are however challenger brands trying to make their way in the e-commerce space. It becomes necessary for them to surround their strategy around discounts and deals to lure the customer first and wow them later with their impressive customer and delivery service mechanism. 43
  • 44.
    Analysis of perceivedimportance of different factors while buying online In a similar fashion factor analysis was run on a question where people were asked to rate the factors they deemed important buying online. This question was asked in order to arrive at factors and come to a consensus whether e-retailers as well as online shoppers are in line with what they thinking are necessary and important in an ecommerce website. A 3 factor analysis was run which satisfied the eigen value greater than 1 condition and explained 65% variance. The method of extraction was Principal Component Analysis. Rotated Component Matrixa,b Component 1 2 3 -All possible payment options .819 -Free Shipping services .790 -Discounts, deals and offers .729 -Security of financial information .568 -Look and feel of the website .869 -Ease of use of the website .739 -Reputation of online shopping website .659 -Social Media presence .736 -Reviews of the website by other .716 online customers -Prior purchase experience .628 Three underlying groups and themes came into highlight in this exercise as well. The question asked was Please rate the importance on a scale of 1-5 ranging from “Not at all important” to “Extremely important” that you would give to the factors listed below. The statements and options were derived from qualitative and secondary research performed in Part 1. 44
  • 45.
    Factor 1: HygieneFactors a) All possible payment options b) Free Shipping services c) Discounts, deals and offers d) Security of financial information In order to win over a customer an ecommerce website should make sure that these factors are well present and if present well stated on the website to gain the customer’s trust. These factors can be looked upon as the first thing that a customer looks for in an e-retail website before making a purchase. This fact is also substantiated by (Ganguly & Dash, 2009) where the findings state that the security of information was considered the most important factor in generating online trust Factor 2: Interactive and User friendly a) Ease of use of the website b) Look and feel of the website If we dig deeper into neuro-marketing it is a proven fact that look and feel of the website will play an important role in a user spending more time in looking at products of that website. The colors should appeal to the user and the navigation should be simple, smooth and user friendly. (Ganguly & Dash, 2009) also go on to state that online stores in India should use effective implementation of website factors such as information design, communication, privacy and security as a marketing tool and enhance purchase intention. Factor 3: Reputation and Zero Moment of Truth a) Reputation of online shopping website b) Social Media presence c) Reviews of website by other online customers d) Prior purchase experience 45
  • 46.
    According to theresults of the survey it is important for the customer that the community that he is a part of supports and recommends him of buying online from a particular website. That is why social media presence and reviews of the website by other online customers come into picture. It emerged in one of the interviews that a respondent will always check online on mouthshut.com an online review website of products and services before making a purchase. It thus becomes important that in order to retain your customer you have to take care of your online reputation. Have a prompt and friendly customer service offline as well as on social media. Take care of the bad reviews and make sure to correct them in future. Initiate feedback from your regular customers and reward them for doing the same. The below table is the collection of responses of rated importance on different factors that form an e-retail website. Again, simply by observation we can state that apart from social media presence most of the factors were considered to be very important and necessary. Social media presence was the only factor that a customer thought wasn’t very important for them to but from a particular website. It is therefore not a deciding factor and can be stated as “good to have” but not “must have”. Security of financial information was considered to be of utmost importance because if the customer feels secured browsing a particular website, he is more likely to purchase without thinking twice. 46
  • 47.
    Please indicate howimportant are the following factors to you when you are shopping online # Question Not at all Very Neither Very Extremely Important Unimportant Important nor Important Important Unimportant Security of financial 1 information 1 6 2 32 68 Look and feel 2 of the website 0 4 22 69 14 Reputation of online shopping 3 website 1 4 12 51 41 Ease of use of 4 the website 1 5 11 59 33 Social Media 5 presence 11 22 53 22 1 Prior purchase 6 experience 3 8 17 62 19 Reviews of the website by other online 7 customers 1 17 22 51 18 Free Shipping 8 services 3 6 14 46 40 All possible payment 9 options 1 8 14 40 46 Discounts, deals 10 and offers 4 4 20 46 35 47
  • 48.
    Analysis of AdvancedOnline Shopping Patterns Some questions in the survey were structured in such a way so as to gauge some of the advanced shopping behavior and patterns of online customers. These were included in order to find out and may be develop a process in which a purchase is made so as to get insights on media vehicles as well as campaigns with which a marketer can target and convince a prospective customer. Before shopping online, which of the following activities do you do? # Answer Response % Compare costs 1 98 90% across websites Read/Search 2 product reviews 80 73% and information Read customer service reviews of 3 the website that 52 48% you are planning to shop from Look for return or 4 43 39% exchange policy Others, Please 5 12 11% mention As seen above, 90% of the total responses collected comparing costs across websites is the number one thing that people do before shopping online. This can also bring the price sensitivity angle which we shall dig deeper into. The customer would want to make sure that he is not paying anything extra. The second most common thing that people do is reading reviews about the product that they are buying and also checking out customer service reviews of the website they are buying from. In order to make sure that your customer does not wander off to any other website it becomes necessary that there is ample product information and reviews already available on your shopping website. 48
  • 49.
    People have shownto have interest in return and exchange policy also but relatively less compared to the above two. This may be related to trust issues with the product quality which can be dealt with later in the research. Some of the other things that people claimed to have done before making a purchase was to check an offline store to either get a feel of the product available online or to see if it’s available at a lower price in the nearest store. This goes on to prove that e-retail websites are yet to re- create the same shopping experience similar to that of an offline store. People also confessed to looking out for offers and deals before buying the product. One of the major concerns for someone handling an e-retail website is that of products being left in the shopping cart and a purchase action not being fully completed. (Sinha, Shishodia, & Patnaik, 2012) also state that loyal customers have almost triple conversion rate, double the visit to carts and 10% higher cart value. The below question was included to find out reasons for not completing a purchase and try and find a pattern to it so that the data can be used to incorporate a strategy which will make the customer not leave the product midway. 49
  • 50.
    Which of thefollowing reasons describe your reason not to complete a purchase process? # Answer Response % I am unsure about 1 67 61% the product quality I am scared to use 2 my credit/debit 8 7% card online I want to touch and feel the 3 47 43% product before buying The time taken to process the 4 25 23% transaction was higher I was not sure if I was paying the 5 correct price for 30 28% the product that I wanted to buy The time being promised for 6 35 32% delivery was more than I expected There was no free 7 64 59% shipping I was not convinced with the 8 website's 31 28% return/exchange policy Others, Please 9 6 6% mention 50
  • 51.
    The three majorreasons that come out from above research are product quality, free shipping and delivery time. People tend to leave the product if they are not sure about the product quality or if they think they would want to touch and feel the product at an offline store. The e-retailers need to make sure that they are giving the customer enough assurances about the products listed on their website so that they can make a purchase without any doubt. Free shipping and delivery date is also considered to be one of the most important factors before completing a purchase especially when it comes to small ticket products. It becomes unreasonable for the customer to buy something which is not worth the shipping fee that the website is asking for. Also, not travelling and saving the time and money might be a factor that was being considered when the customer decided to shop online and if there is no free shipping the customer might as well go and buy offline. We’ve already substantiated more than once through both primary as well as secondary research that deals, offers and discounts are one of the major drivers of people buying online both when shopping out of need and buying out of impulse. Although, it needs to be find out that where exactly people look for deals and discounts before buying online. This will result in better targeting of your sales and promotion campaigns so that it reaches maximum number of eye balls. 51
  • 52.
    Where do youusually look for deals and offers to shop online? # Answer Response % Facebook, 1 26 24% Twitter etc Coupon 2 34 31% Websites Email 3 35 32% Newsletters On the 4 shopping 92 84% website itself Others, Please 5 4 4% mention According to the research, usually people look for deals and offers on the shopping website itself. This might be because deals and offers are the first thing they look for when they land on the website. Pushing deals through social media might not be that great an idea because of already so much clutter and people might consider marketing campaigns and promotions as an intrusion in their private space and might tend to ignore it. However email newsletters and tie ups with coupon websites are equally a viable option as long as you don’t go overboard with it. The e-retail websites that this research entails are assumed to have more than one category. However, online customers in India are not open to and comfortable with buying everything online. We have included this question to see the perceived risk that a customer associates with different category of a regular e-retail website. 52
  • 53.
    Indicate the amountof risk that you associate with shopping each of the below categories online # Question Very Somewhat Undecided Somewhat Not at all Risky Risky Not Risky Risky Laptops and other 1 computer 28 32 14 24 11 accessories Cameras and other 2 photography 23 35 22 17 12 equipment Mobile phones and other mobile devices 3 14 42 14 28 11 like tablets and mp3 players Apparel and 4 13 23 15 39 18 Footwear 5 Books 0 1 5 10 93 Home and Kitchen 6 7 20 30 31 21 Appliances TV, DVDs and other audio devices 7 13 40 16 26 13 like speakers and home theater system The survey results show that Electronic items ranging from cameras, laptops, mobiles to TVs and home theater usually are considered to be high risk items to buy online. This can come from the fact that one of the major reasons of people not shopping online is because they are not sure of the product quality. Trust is still a major factor and ecommerce websites have failed to establish that parameter yet for people to shop freely online. Books were also one of the very first categories that both amazon and flipkart ventured into when they were just starting. It shows in the survey list that people find buying books online not at all risky. They are very comfortable with that particular category and also to an extent buying 53
  • 54.
    apparel and footwear.May be because they are low involvement products and you are very sure before you buy them. Websites like zovi and jabong have introduced try and buy options to increase their apparel and footwear sales to overcome the fear of buying an incorrect size or color. E-retail websites majorly in the mobile and electronics space need to come up with something like that to make their customers feel secure. A marketer or the owner of an e-retail website needs to know exactly how much time a customer is spending before making a purchase. This will give him/her the opportunity to target the customer in that window of opportunity. We’ve already tracked down the activities as well as mindset that a consumer opts before making a purchase. The next question of the survey tries to associate this with the time he/she spends before finally buying anything online. On an average, How much time do you spend on an online website before making a purchase? # Answer Response % Less than 5 1 0 0% minutes 5 - 15 2 17 16% minutes 15 - 30 3 48 44% minutes 30 - 60 4 28 26% minutes More than an 5 16 15% hour Total 109 100% 54
  • 55.
    The survey showsthat around 41% take more than 30 minutes to shop online while around 44% take at least 30 minutes before buying anything online. It is important to map out the customer mind journey during this time taken before finally making a decision to buy. If the customer is spending more than 30 minutes to buy something it becomes imperative to understand the different activities that are taking place during those 30 minutes. This will ensure that there are less dropout rates and increase sales conversion. Analysis of Price Sensitivity versus Brand Loyalty This particular section of research forms a majority of the basis on which the entire research is being conducted. It is a common finding especially under the study of consumer behavior in India that the customers in India are highly price sensitive. This holds true even more when it comes to shopping online. The price sensitivity factor was brought to light after talking to some regular online shoppers also after observing my own shopping pattern. (Dattatri, 2012) mentions in his blog that the real problem with e-commerce is the collective behavior and the psyche of Indian consumers who are highly price sensitive something that is difficult to change. He says that understanding the Indian mind and finding innovative ways around it is the only way you can bring the ball in your court. This also explains the reason why discounts, deals and offers are the most sought after promotion campaign and incentive that a customer looks for before making a purchase. It is too early in the market to assume brand loyalty for a customer to have towards a particular ecommerce website however there are some websites that people perceive to be safe, secure and trustworthy while some are visited only to compare costs and obtain deals. We had to establish that given a choice between your most preferred e-retail website and least preferred e-retail website what you would choose if the latter is providing you more lucrative options. The results were close and mixed. The first question dealt with likeliness to shop when presented with certain popular sales promotions. 55
  • 56.
    How likely areyou to shop if presented with the following options? # Question Very Unlikely Undecided Likely Very Unlikely Likely Rs.100 cashback 1 on purchase of Rs 24 47 19 16 3 2000 Rs. 100 off on next 2 purchase on Rs 22 40 23 23 1 1000 current bill 50% off on a particular 3 1 5 7 52 44 product/category just for one day If you are awarded with loyal 4 7 26 34 31 11 customer redeemable points Buy 1 Get 1 Free 5 of lesser or same 0 6 14 58 31 value Offers Refer a friend to redeem an offer to 6 17 24 32 32 4 buy a product less than its list price The results show that people when presented with a cash back offer do not find it an incentive enough to shop as the trade off in their mind is not equal. A shopping usually expects a customer to buy a required amount before offering cash back. This tradeoff usually is not worth the money spending. 56
  • 57.
    However, a 50%off on a particular day or buy1 get1 free offers are likely to result in more conversions of impulse shopping. This also goes on to prove that the Great Online Shopping Festival organized by Google was a super success and a win-win situation for both e-retailers as well as customers. Infibeam.com also runs promotional campaigns called Magic Box, Aam Aadmi Offer and many others which concentrate heavily on offering discounts of more than 50%. Discounts, offers, deals work very well with online customers is a proven fact but you need to zero down exactly what sort of communication and sales promotion you are planning to launch in order for it to be a success. A decent number of respondents also gave positive responses to shopping online if rewarded with redeemable points. This is where your customer relationship management practices are most tested. Every shopping business, online or offline claim to have a CRM practice in place. They claim to have loyalty marketing for their customer engagement and retention program however little do they differentiate or even plan to push and promote their loyalty program. If customers are given exactly how and when they can redeem their points they will tend to build more loyalty towards the brand and try and shop more often in order to reap benefits some day. The next question requires you to rank some of the top e-retail websites in India. Based on the ranking the subsequent questions are questions about Rank 1 and Rank 7 comparing the two. The piping logic was used to form the next set of questions, if you ranked Flipkart as Rank 1 your next question will be “What is that one reason that has not made you a regular customer of Flipkart?” Please rank order the following e-retail websites in order of your preference to shop at these websites Statistic Jabong Infibeam Homeshop18 SnapDeal Flipkart Ebay FutureBazaar Mean Ranking 3.02 4.56 5.02 4.10 1.41 3.61 6.27 The results show that Flipkart clearly leads it with around 83 people preferring it as the number one website to shop online and a mean ranking of 1.41. This was followed by Jabong and Ebay 57
  • 58.
    with a meanranking of 3.02 and 3.61 respectively. FutureBazaar was least preferred and given a mean ranking of 6.27. Even though most of the respondents have preferred Flipkart we will now test if the respondents stay loyal to it even if they are thrown with lucrative options from a website which they’ve ranked least in their preference. From our results we came to know that 83 out of 109 people have ranked Flipkart to be their number one website to shop online. Out of these 83 people, 33 changed loyalties and decided to go with their least preferred website when it came to books being offered at Rs. 25 less. This number increased even further to 45 out of 83 when it came to a high involvement product like a mobile phone which customers rated as a risky product to buy online and given that fact they would still shop it from a website which they don’t trust as much. If your least preferred website is offering a book for Rs. 25 less than Flipkart where would you buy from? # Answer Response % 1 Least Preferred 33 40% 2 Flipkart 50 60% Total 83 100% If your least preferred website is offering a mobile handset that you want to buy for Rs. 1000 less than Flipkart but delivers 7 days later where would you buy from? # Answer Response % 1 Least preferred 45 54% 2 Flipkart 38 46% Total 83 100% This is where the concept of customized database marketing can come very handy and change the game. According to (Bhatt, 2012) it will work better if the regular customers get discount coupons that work only for them. He narrated his experience with healthkart.com when he was given a discount coupon delivered in his email immediately after a purchase. It will serve the e- retail website better if they reward their regular price insensitive customers through customized 58
  • 59.
    database marketing ratherthan lose money and reward customers who will hop on to some other website at the sight of a better discount or deal which you may fail to provide at that time. Another interesting fact that came to light was that people are open to the idea of loyalty marketing, rewards and coupons in return of what they purchase from a website. 70% of the people preferred shopping from Flipkart if it offered redeemable coupons worth the same amount rather than buying a product worth lesser amount. If your least preferred website is offering a product which is Rs. 250 less than Flipkart but the latter is offering you redeemable coupons worth Rs. 250 where would you still buy that product from. # Answer Response % 1 Least preferred 25 30% 2 Flipkart 58 70% Total 83 100% People were also asked to cite some concerns and problems that they have with their current favorite website. Some of the interesting insights that came out of that question were  People using their current favorite website merely as a review website and information search website  People also expect loyalty points in return which can be redeemed later. This is one major gap that the e-retailers need to tap.  Another pattern observed in the results were people commenting that they wish that their favorite website would have better deals and discounts, by now we can safely say that it is a fairly regular phenomenon. In order that an online shopping website should it must regularly come up with new discounts and offers.  Some of them even claimed that they are not a brand loyalist and if any other website is giving them a better deal than their current regular one they will happily opt for it.  We’ve seen above in the qualitative research about e-retailers talking about personalized recommendations which also came out that the customers will become more regular if they have customized personal recommendations for them. 59
  • 60.
    The next 3questions in the survey will try and deal with the core issue of brand loyalty and price sensitivity. The future questions that will be presented in the survey are a comparison between the “most preferred” and “least preferred” website of the respondent. This comparison was done as a result of ranking question asked before this question where the no.1 ranked website became the most preferred and no. 7 ranked website became the least. If your “least preferred website” is offering a book for Rs. 25 less than “most preferred website” where would you buy from? # Answer Response % 1 Least Preferred 52 48% 2 Mos Preferred 57 52% Total 109 100% The interesting thing to note over here is that almost 50% of the respondents chose the option of buying the book from their least preferred website. This clearly means that when it comes to a product priced lower than their regular ones they will change loyalties and buy the product from which they don’t regularly buy from. This goes on to prove that Indian customers are still not in the position to be hardcore brand loyalist and are open to moving to the website they don’t really trust. It will take some more time and the market to mature before people stay loyal to the brand no matter what and for this very purpose customer engagement, retention, personalization, loyalty marketing and customization of the shopping website’s offering should start. 60
  • 61.
    If your leastpreferred website is offering a mobile handset that you want to buy, for Rs. 1000 less than your most preferred website but delivers 7 days later where would you buy from? # Answer Response % 1 Least Preferred 64 59% 2 Most Preferred 45 41% Total 109 100% Here, a small variation was performed. A high involvement product like mobile phone was taken which was earlier proven to be a high risk category to shop online. A tradeoff between less price and faster delivery service was thrown at the respondents. The results still the same where almost 60% of the respondents agreed that they will opt for the least preferred website even if it delivered a week later than their favorite website only because it was offering lesser price. If your least preferred website is offering a product which is Rs. 250 less than most preferred but the latter is offering you redeemable coupons worth Rs. 250 where would you still buy that product from. # Answer Response % 1 Least Preferred 37 34% 2 Most Preferred 72 66% Total 109 100% The results of this question give the long time e-retailers some hope to retain their loyal customers by giving them an incentive. The respondents agreed that they will stick to their most preferred shopping website even if other website is offering them the same product in lesser price if the regular website is offering them redeemable coupons worth the same trade off. 61
  • 62.
    66% agreed thatthey will stick to their website and would rather shop more than save money and buying the product they don’t really trust as much as the one they do. This goes on to prove that the respondents are open to the idea of loyalty marketing and redeemable coupons. People in India generally like stuff for free and this will be an added incentive for them to be loyal to their regular shopping website and take it more as a shopping destination than a discount shop. Conclusion Purchase Cycle The research has helped in defining a certain cycle that a customer will follow before making a purchase. The research highlights some new important insights as well as some basic hygiene factors that an ecommerce website needs to follow. Landing on the Searching for website discounts, deals and offers Searching for product reviews and information Comparing costs 30mins + 5mins – 15mins 0 – 5mins 15mins – 30mins Purchase Finding out the Making sure review and customer presence of service of the website hygiene factors example, payment Asking friends if it is options, delivery safe to order time, free shipping, return policy. An average purchase cycle in a first time customer’s mind when shopping online 62
  • 63.
    Further explaining theabove purchase cycle, we can go on to say that Step 1 and Step 3 that is Research and Impulse are the two most important factors in the shopping activity of an online consumer every time. No purchase is made blindly without first comparing costs and checking product reviews and then trying to find deals, discounts and offers. These factors will always have a major influence and importance in the consumer’s mind before making a purchase online. Step 2 and Step 4 are steps common only for first time customers or for customers who have decided to shop from a shopping website they’ve not shopped before from. Also the time allotted to these steps will also vary with respect to the category and degree of involvement one is looking at. Key points to be noted  Internet and e-retail oriented companies are here to stay. Going by pure statistics and being extremely conservative about it there are at least 100 million internet users in India right now out of which 6 million shops online.  Whether a customer experience was good or bad it is immensely important to concentrate on this because in order to cover your acquisition cost you need to increase the customer life time value. This is because a customer lost will also make you lose his/her entire network of family, friends and colleagues.  Customers are not totally open to online shopping yet and hence are open to innovation and new ways in which companies can target them to make them a regular on their website.  Discounts and deals are more rampant in the online shopping scenario than anywhere else. However, personalized and premium targeting might help your conversion rate even better than a mass discount offer which is available for everyone. This was validated after qualitative research as well as the results of the survey supported the facts that for both customer acquisition and retention the online community are majorly lured when they see a discount, sale or offer thrown at them as the one characteristic and behavior that will not change without an effort is of price sensitivity. 63
  • 64.
    It is important to notice the correct time of the day to target customers to get maximum returns of your online marketing buck. Pushing your promotion campaign at the correct time when customers are online will become more relevant and attract more eyeballs.  No matter how much e-retailer boast about wide variety of products being a differentiation strategy, the customer fails to see it that way. There is a disconnect over here between the e-retailers and the customers as the customers don’t really care how big a website is but they care if the website rewards them with more than just diverse product portfolio.  Loyalty marketing is one of the better ways in which a customer might become a regular on your shopping website. The survey results and interviews mention the idea of loyalty points and redeemable coupons more than once and also gives proof that they will prefer to shop more for the same amount than save more. Something more personal in terms of gifting and loyalty points will help the shopping website in customer retention than anything else and help them differentiate more prominently from their competitors. 64
  • 65.
    Explanation of derivedfactors that play an important role while buying online  Research – The website along with a shopping portal should try and serve as an information and research portal as well where people can trust to find genuine information and referrals from the online community.  Comfort – The website should assure the customer the comfort of its services and hygiene factors such as privacy, financial information, shipping services and other basic things. The website should also provide comfort in terms of look and feel when it comes to navigation and ease of use of the website. The website should talk to the customer and become your biggest marketing tool.  Impulse – The website in order to achieve a higher conversion ratio should come up with algorithm to throw personalized recommendations in terms of discounts, deals and offers. A customer will tend to return more to the website if provided with this incentive.  Reputation – A lot depends on website’s online reputation and word of mouth that has been going the rounds of ecommerce websites. Any online shopper in India being the apprehensive shoppers they are before making a purchase, would go and verify through social media presence or review websites that the e-retail portal that they are buying from is recommended by others online and there are no extreme cases or bad experiences. 65
  • 66.
    Customer Relationship ManagementFramework To conclude, we can now safely come up with a very basic framework that will be able to define potential strategy an ecommerce website can opt for based on its current standing in the market. For that we need to define the 5 different types of online shopping websites that currently co- exists in the Indian scenario. 1. Established – These are the websites that have a fair amount of market share with them currently in terms of traffic and revenue. They already have some sort of brand equity with them and people have started to trust them and consider it safe for shopping online. 2. Challenger – These websites are the websites that are popular but still don’t have loyal customers to boast about. They often get behind in the race losing to the number one and trying hard to catch up posing a serious threat to the number 1 established website. 3. New Comer – These are recently launched websites, very new in the competitive scenario and learning the rules of the game. Customers are hard to get because not many know about them but are willing to try them out. 4. Local King – These websites are happy where they are. They cater to the local audience and are not really looking for expansion or aggressive strategies. 5. Niche Player – These websites are niche and exclusive targeting a select group of people. They have different and innovative products to lure their customers and win them over by their creative solutions and personalized catering of services. 66
  • 67.
    Type of Availability of Type of customer Potential customer retention strategies ecommerce Hygiene* factors base website Established Must Have Customers are loyal 1. Loyalty programs and premium gifts but tend to wander 2. Personalized recommendations when offered lesser 3. Measure lifetime value price 4. Customized database marketing 5. Cross sell cleverly and impress Concentrating more on brand building and relationship marketing Challenger Must Have Customers come 1. Targeting and retargeting your current and go when the customers websites wins 2. Coming up with lucrative and personalized against comparison discounts deals and offers with the others 3. Timely customer service and communication calendar 4. Social Media Concentrating more on brand building and customer acquisition New Comer Must Have Customers are not 1. Welcome complaints aware but are 2. Regular reviews and Blog updates willing to try 3. Undersell and Over deliver Concentrating more on brand awareness and content marketing Local King Good to have Customers will stay 1. Local deals and promotions loyal as long as they meet their basic expectation Niche Player Good to have Customers like their 1. Exclusive VIP Club Membership cards product offering and 2. Selected product offerings. are satisfied with the 3. Studying customer data and deriving patterns services if they continue to innovate A framework defining customer retention strategies for different e-retail websites 67
  • 68.
    Limitations and Scopefor Future Research Limitations E-commerce industry is a huge space with a very large number of categories. Each category is perceived very differently from other. A customer also approaches each category in a different way, for example the buying pattern behavior of books is entirely different from the buying pattern behavior of a television. This is one of the limitations of the research as it does not look and concentrate at individual categories separately. Based on, global web index mobiles clothes and books are heavily purchased and hence these results are more relevant to these particular category purchases. Scope for future Research  The research only concentrates on Customer retention, however to understand customer relationship as a whole, it is necessary to understand and consider the tradeoff between customer acquisition and retention.  Inbound marketing is an upcoming area of study which is increasingly being used to study customer retention, attrition and acquisition by understanding churn patterns and customer life time value. Hubspot.com an inbound online marketing company is the pioneer to this and has different online marketing solutions that can lead to customer retention. Hence, digital marketing practices clubbed with analytics can be studied and research to work together with loyalty marketing and customer retention strategies.  Research can be done in the area of big data and understanding ways in which you can club and segregate your customers based on priority and business that they bring to you and then accordingly target them in groups based on parameters such as frequency, purchase capacity etc. 68
  • 69.
    The research can also further be turned into a different direction where the factors and parameters found as a result of this study can be used to further dig deeper and qualitatively find more insights which will help advertisers develop effective online and offline marketing collateral related to e-retail to better communicate with their customers. 69
  • 70.
    References Advisors, I. (2011).Consumer E-commerce Potential in India. IAMAI. Aflaki, S., & Popescu, I. (2012). Managing Retention in Service Relationships. INSEAD - The Business School of the world. Ahmed, R., & Buttle, F. (2001). Customer retention: a potentially potent marketing management strategy. Journal of Strategic Marketing 9 , 29-45. Basalingappa, A., & Subhas, M. S. (2009). Impact of traditional marketing practices and relationship marketing. Bhatt, R. (2012, June Auguest). Customized database marketing for Indian e-commerce. Retrieved from Analytics for better business: http://rajanalytics.blogspot.in/2012/08/customized-database-marketing- for.html Bhushan, R., & Singh, S. (2012). Companies at Great Online Shopping Festival report 50-80% jump in sales. New Delhi: Economic Times. Dattatri, S. (2012, July 17). A fresh look. Retrieved from http://blog.sanjaydattatri.com/2012/07/ecommerce-india-challenge.html Dawn, S. K., & Kar, U. (2011). E-Tailing in India: Its issues, opportunities and effective strategies for growth and development. International Journal of Multidisciplinary Research . Dong, Y., Yao, Y., & Cui, T. H. (2011). When Acquisition Spoils Retention:Direct Selling vs Delegation under CRM. Informs - Management Science . Euromonitor. (2012). Internet Retailing in India. Euromonitor International. Ganguly, B., & Dash, S. B. (2009). Website characteristics, Trust and purchase intention in online stores. Journal of information science and technology , 23. Jayakumar, N. (2012, December 12). (A. Mascarenhas, Interviewer) Maitra, D. (2012, September). Ecommerce is a new dream for India Inc. Retrieved from Deccan Herald: http://www.deccanherald.com/content/210955/e-commerce-dream-india-inc.html Mookerji, N., & Shinde, S. (2012, May 31). Investors wary as Flipkart shows growth pangs. Business Standard . Namazi, N. (2011, July 20). Coming of Age : Ecommerce in India. Retrieved from Business Review India: http://www.businessreviewindia.in/marketing/web/coming-of-age-e-commerce-in-india 70
  • 71.
    Rao, S., Goldsby,T. J., Griffis, S. E., & Iyengar, D. (2011). Electronic Logistics Service Quality (e-LSQ): Its Impact on the Customer’s Purchase Satisfaction and Retention. Journal of Business Logistics , 167-179. Reichheld, F. F., & Schefter, P. (2000). E-Loyalty your secret weapon on the web. Harvard Business Review . Reichheld, F. (1996). The Loyalty Effect: The Hidden Force Behind Growth, Profits, and Lasting Value. Boston: Harvard Business School Press. Sengupta, S. (2012). EBAY INDIA WINS WITH SOCIAL CRM. Retrieved from Spikes.Asia: http://www.spikes.asia/winners/2012/pr/entry.cfm?entryid=1649&award=101&order=0&direction=1 Singh, R., & Khan, I. A. (2012). An approach to Increase customer retention and loyalty in B2C world. International Journal of Scientific and Research Publications . Sinha, A., Shishodia, S., & Patnaik, S. (2012). Retrieved from NEXTBIGWHAT: http://www.nextbigwhat.com/crm-in-indian-ecommerce-companies-297/ Sinha, P. (2013, January 15). As quick as a Jabong. (S. Seth, Interviewer) Tsai, H.-T., Huang, H.-C., Jaw, Y.-L., & Chen, W.-K. (n.d.). Why On-line Customers Remain with a Particular E-retailer: An Integrative Model and Empirical evidence. Psychology and Marketing . Vaitheeswaran, K. (2012, October 15). Interview with K Vaitheeswaran the father of Indian e-commerce. (S. o. Life, Interviewer) Voss, G. B., & Voss, Z. G. (2008). Competitive Density and the customer acquisition-retention trade off. Journal of Marketing , 3-18. Widger, Z. D., & Bahl, M. (2012). Trends in India's eCommerce market. Forrester. Yoon, D., Choi, S. M., & Sohn, D. (2008, July). Building Customer Relationships in Electronic Age: The role of interactivity of ecommerce websites. Psychology and Marketing , pp. 602-618. 71
  • 72.
    Appendix Discussion Guidelines forin-depth interview with internet retailers 1. Do you think ecommerce industry right now is a bubble waiting to burst? Give Reasons. 2. Which according to you are the 2 most important factors that one needs to take while running an e-retail website successfully and ensuring faster way to profitability? 3. With high competitive density in the e-retail industry what is your strategy to retain customers and fuel repeat purchases and brand loyalty. 4. What according to you right now is stopping customers from shopping online? 5. Do you have a CRM software tool or system set up to track and store customer data? 6. How would you differentiate your e-retail website from others? 7. Do you have different customer acquisition and retention strategies? 8. Do you think it is possible to create brand loyalty in e-retail space with price sensitive audience and low switching cost? Discussion Guidelines for in-depth interview with regular online shoppers Demographics  Name  Age  City Lifestyle Habits  Tell us something about yourself  How do you spend a regular day? Digital Behaviour  What are the various media you consume on a daily basis?  What are the activities you perform on online media?  How much time do you spend on online media in the course of a day?  Point of contacts for digital media consumption  Which devices do you use to consume digital media? o Laptop o Smart Phone 72
  • 73.
    o Tablets o Personal Computers Brands:  Are you aware of any brand engagement activities done online?  Which brands do you like to follow online and why? Online Media:  Which brand pages have you liked on Facebook and why?  Have you ordered anything online in the last one month? Online Shopping  What do you generally do on the internet?  Why do you shop online?  What do you think are the advantages of online shopping over offline shopping?  Please narrate one good and one bad experience with online shopping  Please explain your activity on social media with brands and brand pages  Give some reasons on why will you not shop online. What are your concerns? Interview transcript of COO of EasyTradeStore.com 1. Do you think ecommerce industry right now in India is a bubble waiting to burst? Give reasons.. No, I do not think so. Though there are few companies which are over valued but still most of e commerce companies are much much undervalued . so there is no question of bubble and its bursting. 2. Which according to you are the 2 most important factors that one needs to take while running an e-retail website successfully and ensuring faster way to profitability? Logistics Cost, and manpower cost. No matter what customers always expect faster delivery and efficient customer service. To retain exceptional talent and maintain logistical efficiency is increasingly coming in way of ensuring profitability. 3. With high competitive density in the e-retail industry what is your strategy to retain customers and fuel repeat purchases and brand loyalty. 73
  • 74.
    We are focussingon Niche segments which are otherwise not serviceable by conventional trade. We still try and practice loyalty marketing with regular discounts and emailers. 4. What according to you right now is stopping customers from shopping online? Gray Market that operates on No Taxes while ecommerce has to pay high taxes, Lack of attractive discounts, touch n feel, lack of clarity on returns and refunds. 5. Do you have a CRM software tool/system set up to track and store customer data? YES, We developed it in house. Although we are still trying to figure out how to make efficient use of it by integrating with marketing and sales functions. 6. From a customer's point of view, how would you differentiate your e-retail website from others? 24x 7 availablity , convenience, and quality of products. 7. Do you have different acquisition and retention strategies, if yes what are they, give one line about each? Can not elaborate 8. Do you think with such low switching cost and price sensitive indian audience it is possible to create brand loyalty in e-retail space? Yes. It is possible by innovative and good quality product offering and services. Survey used for quantitative research Please find below the questionnaire designed. Q1 Do you shop online ?  Yes (1)  No (2) If No Is Selected, Then Skip To End of Survey 74
  • 75.
    Q2 Which ofthese best describes the frequency of buying products online?  Once or less than once a month (1)  2-3 times a month (2)  4 or more than 4 times a month (3) Q3 What is the frequency of buying products online dependent on?  Impulse buying while browsing shopping websites (1)  Need based - Shop only when there is an immediate need for it (2)  Special discounts, offers, sale on particular days (3) Q4 At what time of the day do you usually shop online?  Morning (8AM - 12Noon) (1)  Afternoon (Noon - 5pm) (2)  Evening (5pm - 8pm) (3)  NIght (8pm onwards) (4) 75
  • 76.
    Q5 Please rateon the level of agreeableness on the following statements. Please read each of the statements carefully before rating. Totally Agree Somewhat Neutral (3) Somewhat Completely (1) Agree (2) Disagree (4) Disagree (5) I buy online because it      saves time (1) I buy online because there      are discounts and offers (2) I buy online because I like the comfort      of buying from home (3) I buy online because I can read reviews      from other buyers (4) I buy online because it helps me      compare products (5) I buy online because there are different brands and      variety at the same place (6) I buy online because the product was      not available at the nearest store (7) I buy online because i      enjoy 76
  • 77.
    browsing and saving products in my cart and buy them later (8) I buy online because i can get actual      information about the product (9) Q6 Before shopping online, which of the following activities do you do?  Compare costs across websites (1)  Read/Search product reviews and information (2)  Read customer service reviews of the website that you are planning to shop from (3)  Look for return or exchange policy (4)  Others, Please mention (5) ____________________ Q7 Which of the following reasons describe your reason not to complete a purchase process?  I am unsure about the product quality (1)  I am scared to use my credit/debit card online (2)  I want to touch and feel the product before buying (3)  The time taken to process the transaction was higher (4)  I was not sure if I was paying the correct price for the product that I wanted to buy (5)  The time being promised for delivery was more than I expected (6)  There was no free shipping (7)  I was not convinced with the website's return/exchange policy (8)  Others, Please mention (9) ____________________ 77
  • 78.
    Q8 Where doyou usually look for deals and offers to shop online?  Facebook, Twitter etc (1)  Coupon Websites (2)  Email Newsletters (3)  On the shopping website itself (4)  Others, Please mention (5) ____________________ Q9 Indicate the amount of risk that you associate with shopping each of the below categories online Very Risky Somewhat Undecided Somewhat Not at all (1) Risky (2) (3) Not Risky (4) Risky (5) Laptops and other computer      accessories (1) Cameras and other      photography equipment (2) Mobile phones and other mobile devices like      tablets and mp3 players (3) Apparel and      Footwear (4) Books (5)      Home and Kitchen      Appliances (6) TV, DVDs and other audio devices like speakers      and home theater system (7) 78
  • 79.
    Q10 On anaverage, How much time do you spend on an online website before making a purchase?  Less than 5 minutes (1)  5 - 15 minutes (2)  15 - 30 minutes (3)  30 - 60 minutes (4)  More than an hour (5) 79
  • 80.
    Q11 Please indicatehow important are the following factors to you when you are shopping online Not at all Very Neither Very Extremely Important (1) Unimportant Important nor Important (4) Important (5) (2) Unimportant (3) Security of financial      information (1) Look and feel of the website      (2) Reputation of online      shopping website (3) Ease of use of the website      (4) Social Media      presence (5) Prior purchase      experience (6) Reviews of the website by other      online customers (7) Free Shipping      services (8) All possible payment      options (9) Discounts, deals and      offers (10) 80
  • 81.
    Q12 How likelyare you to shop if presented with the following options Very Unlikely (2) Undecided Likely (4) Very Likely Unlikely (1) (3) (5) Rs.100 cashback on purchase of      Rs 2000 (1) Rs. 100 off on next purchase      on Rs 1000 current bill (2) 50% off on a particular product/category      just for one day (3) If you are awarded with loyal customer      redeemable points (4) Buy 1 Get 1 Free of lesser or      same value Offers (5) Refer a friend to redeem an offer to buy a product      less than its list price (6) 81
  • 82.
    Q13 Please rankorder the following e-retail websites in order of your preference to shop at these websites ______ Jabong (1) ______ Infibeam (2) ______ Homeshop18 (3) ______ SnapDeal (4) ______ Flipkart (5) ______ Ebay (6) ______ FutureBazaar (7) Q14 What according to you is that one thing lacking from ${q://QID16/ChoiceGroup/ChoiceWithLowestValue} that is not making you its regular customer? Q15 If ${q://QID16/ChoiceGroup/ChoiceWithHighestValue} is offering a book for Rs. 25 less than ${q://QID16/ChoiceGroup/ChoiceWithLowestValue} where would you buy from ?  ${q://QID16/ChoiceGroup/ChoiceWithHighestValue} (1)  ${q://QID16/ChoiceGroup/ChoiceWithLowestValue} (2) Q16 If ${q://QID16/ChoiceGroup/ChoiceWithHighestValue} is offering a mobile handset that you want to buy for Rs. 1000 less than ${q://QID16/ChoiceGroup/ChoiceWithLowestValue} but delivers 7 days later where would you buy from ?  ${q://QID16/ChoiceGroup/ChoiceWithHighestValue} (1)  ${q://QID16/ChoiceGroup/ChoiceWithLowestValue} (2) Q17 If ${q://QID16/ChoiceGroup/ChoiceWithHighestValue} is offering a product which is Rs. 250 less than ${q://QID16/ChoiceGroup/ChoiceWithLowestValue} but the latter is offering you redeemable coupons worth Rs. 250 where would you still buy that product from.  ${q://QID16/ChoiceGroup/ChoiceWithHighestValue} (1)  ${q://QID16/ChoiceGroup/ChoiceWithLowestValue} (2) 82
  • 83.
    Q18 Name: Q19 Age:  (1)  19 - 25 (2)  26 - 30 (3)  31 - 40 (4)  41 - 45 (5)  45+ (6) Q20 You are?  Male (1)  Female (2) Q21 Which of the following best describes your education level  Under Graduate and below (1)  Graduate Level (2)  Post Graduate Level (3)  Doctorate (4) 83