A fictional representation of an
actual user. Knowing these
personas can help your business
relate to your customers as real
humans
TO AVOID
GENERALIZATION
Don't seek to serve the masses, focus on your target
users.
CAPTURE THE RIGHT
USERS
Focus on the specific user groups, otherwise you could lose them
all.
THE RIGHT
MOMENT
The key moment to create your user persona is in the per-design
phase
Persona
Name:
Background
:
Demographics:
Identifiers:
• What is their gender, profession, age, family status, and income
level?
• Your persona's back story.
• How did they end up where they are today?
• This is what makes a persona, personal.
• It's their likes, values, and how they prefer to interact.
___________________
_
Examples: Age, Gender, Salary, Location, Level of education, Family size
Examples: Main values, Hobbies, Interests, Behaviors, Work goals,
Personal needs, Desired lifestyle
Examples: Essential information about their company (size, sector, etc.),
Details about their job role
Teena the High School Girl has a peck of
problems. She's what older folks call an
awkward adolescent -- too tall, too
plump, too shy -- a little too much of a
lot of little things. But they're big things
to Teena. And though she doesn't always
take her troubles to her mother, Teena
writes her favorite magazine for the tip-
off on the clothes she wears, the food
she eats, the lipstick she wields, the
room she bunks in, the budget she
keeps, the boy she has a crush on.
Persona
Name:
Background
:
Demographics:
Identifiers:
• Skews female
• Age 30-45
• Dual HH Income $140,00
• Suburban
• Head of Human Resources
• Worked at the same company for 10 years
• Worked her way up from HR Associate
• Married with 2 children (10 & 8)
• Calm demeanor
• Probably has an assistant screening calls
• Prefers text over phone calls
Sally
Persona Name:
Background:
Demographics:
Identifiers:
• Male
• Age 50-60
• Single HH Income
$200,000
• Urban
• Senior Building Inspector
• Worked his way up and built a team around
him
• Works in an office
• Been with the company for 6 years
• Worked with the city for 25 years
• Divorced with 2 children (22 & 25)
• Driven
• Reads emails every
morning
• Likes traveling
Joh
n
Persona Name:
Background:
Demographics:
Identifiers:
• Female
• Age 16-19
• Has 2 siblings
• Lives with her
parents
• High School Student
• Studies violin and art
• Getting ready to take her
SATs
• Just got a car
• Wants to study Biology
• Driven
• Likes hanging out with her
friends
• Likes traveling
• Likes fashion
Daniela
• What do you think of this product/service?
• Would this product/service solver your problem?
• How likely are you/would you be to tell a friend about this
product/service?
• Would you ever use this product/service?
• Would you be willing to start using this product/service right away?
• What might prevent you from using this product/service?
• Would you pay $xx.xx for this product/service?
Value
Statemen
t
Leap-of-Faith
Assumption
Value
Hypothese
s
Value
Statemen
t
Leap-of-Faith
Assumption
Value
Hypothese
s
a belief from the
customer about
how value will be
delivered,
experienced and
acquired.
Value
Statemen
t
Leap-of-Faith
Assumption
Value
Hypothese
s
tests whether a
product or
service really
delivers value to
the customers
once they are
using it
a belief from the
customer about
how value will be
delivered,
experienced and
acquired.
Value
Statemen
t
Leap-of-Faith
Assumption
Value
Hypothese
s
tests whether a
product or
service really
delivers value to
the customers
once they are
using it
those kind of
assumptions that
you simply make,
you don't know if
they're right or
wrong, you just
go with them
a belief from the
customer about
how value will be
delivered,
experienced and
acquired.
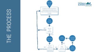
Find
people
Interview
them
NO
Did the
interviews
validate your
hypothesis?
YES
Have
existing
customers?
Adapt
customer
development
Did you
find
people?
Create (or modify) hypothesis:
I believe (persona) experiences
(type of problem) when doing (type
of task)
Insanely
great
idea
Incremental
Learning
(optional)
Build
something
YES
NO
YES
NO
JACKSONVILLE'S WOMEN'S BUSINESS CENTER
TAKEAWAYS

Customer Development Session 1

  • 2.
    A fictional representationof an actual user. Knowing these personas can help your business relate to your customers as real humans
  • 4.
    TO AVOID GENERALIZATION Don't seekto serve the masses, focus on your target users. CAPTURE THE RIGHT USERS Focus on the specific user groups, otherwise you could lose them all. THE RIGHT MOMENT The key moment to create your user persona is in the per-design phase
  • 6.
    Persona Name: Background : Demographics: Identifiers: • What istheir gender, profession, age, family status, and income level? • Your persona's back story. • How did they end up where they are today? • This is what makes a persona, personal. • It's their likes, values, and how they prefer to interact. ___________________ _ Examples: Age, Gender, Salary, Location, Level of education, Family size Examples: Main values, Hobbies, Interests, Behaviors, Work goals, Personal needs, Desired lifestyle Examples: Essential information about their company (size, sector, etc.), Details about their job role
  • 7.
    Teena the HighSchool Girl has a peck of problems. She's what older folks call an awkward adolescent -- too tall, too plump, too shy -- a little too much of a lot of little things. But they're big things to Teena. And though she doesn't always take her troubles to her mother, Teena writes her favorite magazine for the tip- off on the clothes she wears, the food she eats, the lipstick she wields, the room she bunks in, the budget she keeps, the boy she has a crush on.
  • 8.
    Persona Name: Background : Demographics: Identifiers: • Skews female •Age 30-45 • Dual HH Income $140,00 • Suburban • Head of Human Resources • Worked at the same company for 10 years • Worked her way up from HR Associate • Married with 2 children (10 & 8) • Calm demeanor • Probably has an assistant screening calls • Prefers text over phone calls Sally
  • 9.
    Persona Name: Background: Demographics: Identifiers: • Male •Age 50-60 • Single HH Income $200,000 • Urban • Senior Building Inspector • Worked his way up and built a team around him • Works in an office • Been with the company for 6 years • Worked with the city for 25 years • Divorced with 2 children (22 & 25) • Driven • Reads emails every morning • Likes traveling Joh n
  • 10.
    Persona Name: Background: Demographics: Identifiers: • Female •Age 16-19 • Has 2 siblings • Lives with her parents • High School Student • Studies violin and art • Getting ready to take her SATs • Just got a car • Wants to study Biology • Driven • Likes hanging out with her friends • Likes traveling • Likes fashion Daniela
  • 11.
    • What doyou think of this product/service? • Would this product/service solver your problem? • How likely are you/would you be to tell a friend about this product/service? • Would you ever use this product/service? • Would you be willing to start using this product/service right away? • What might prevent you from using this product/service? • Would you pay $xx.xx for this product/service?
  • 12.
  • 13.
    Value Statemen t Leap-of-Faith Assumption Value Hypothese s a belief fromthe customer about how value will be delivered, experienced and acquired.
  • 14.
    Value Statemen t Leap-of-Faith Assumption Value Hypothese s tests whether a productor service really delivers value to the customers once they are using it a belief from the customer about how value will be delivered, experienced and acquired.
  • 15.
    Value Statemen t Leap-of-Faith Assumption Value Hypothese s tests whether a productor service really delivers value to the customers once they are using it those kind of assumptions that you simply make, you don't know if they're right or wrong, you just go with them a belief from the customer about how value will be delivered, experienced and acquired.
  • 16.
    Find people Interview them NO Did the interviews validate your hypothesis? YES Have existing customers? Adapt customer development Didyou find people? Create (or modify) hypothesis: I believe (persona) experiences (type of problem) when doing (type of task) Insanely great idea Incremental Learning (optional) Build something YES NO YES NO
  • 18.