ΟΜΑΔΙΚΗ ΕΡΓΑΣΙΑ
ΣΥΝΕΡΓΑΤΙΚΗ ΜΑΘΗΣΗ
03. Ομαδική εργασία – Συνεργατική Μάθηση / Κοινωνικογνωστικές
Διαδικασίες Μάθησης
Teamwork – Collaborative Learning – Social-Cognitive Learning
Δρ. Νίκη Λαμπροπούλου
ΕΔΙΠ ΤΕπΕΚΕ
Στο Προηγούμενο Επεισόδιο…
Καθένας/μία μια Διαφορετική Πλευρά του Διαμαντιού Συνδυασμός Επιστήμης & Ζωής
Σχέδιο Εργασίας Δημιουργική Αφήγηση
Κοινωνικοπολιτισμική Μάθηση
Τι είναι μάθηση;
Η μάθηση ως αποτέλεσμα μιας διαρκούς διαδικασίας αλλαγών στις
γνωστικές δομές του υποκειμένου
Σημαντικός ο ρόλος του κοινωνικού και πολιτισμικού περιβάλλοντος,
του πλαισίου (context) μέσα στο οποίο διαδραματίζεται η μαθησιακή
δραστηριότητα,
και της διαμεσολαβημένης μέσω υλικών και νοητικών τεχνουργημάτων
(εργαλείων - artifacts) ανθρώπινης δραστηριότητας.
Συν-Δημιουργικότητα
Δημιουργική Ομάδα
● Περισσότερα άτομα έχουν περισσότερες ιδέες
● Ποικιλία έκφρασης ιδεών λόγω του διαφορετικού υπόβαθρου γνώσεων
που διαθέτουν τα μέλη της
● Έχει μεγάλο βαθμό διασταύρωσης ιδεών μεταξύ των μελών της
● Παρουσιάζει άμιλλα παραγωγής ιδεών μεταξύ των μελών της
● Υπάρχει μεγαλύτερη δυνατότητα παρώθησης των μελών της για
παραγωγή ιδεών
● Υπάρχει ενθουσιασμός και χαρά της δημιουργικότητας
● Ιδέες από Συγκρούσεις / Διαφορετικότητα (diversity): Θέση Αντίθεση
Σύνθεση
Τεχνικές Δημιουργικότητας
Πάρα πολλές...
Ιδεοκαταιγίδα
1. Εστίαση σε συγκεκριμένο πρόβλημα
2. Αναστολή απόφασης
3. Διασφάλιση για μη-κριτική σε
οποιεσδήποτε ιδέες έρχονται πάνω στο
τραπέζι
4. Γραμμική συζήτηση: συζήτηση για
συγκεκριμένα θέματα σε
συγκεκριμένες χρονικές στιγμές και
σκληρή κριτική
5. Χτίσιμο πάνω στις ιδέες
Η Δημιουργική Διαδικασία (Φ3ΕΑ) (1/2)
• 1. Φαντασία
Στο στάδιο αυτό γίνεται η κατάρριψη των ορίων σε μια κατάσταση ή ένα πρόβλημα
με ιδεολογική προσέγγιση των δυνατοτήτων για το τι θα μπορούσε να συμβεί
υποθετικά.
• 2. Έρευνα
Στο στάδιο αυτό γίνεται διερεύνηση της προβληματικής κατάστασης για απαντήσεις
στα ερωτήματα πώς, τι, ποιος, πότε, γιατί.
• 3. Επώαση
Στο στάδιο αυτό παρατηρείται απουσία δραστηριότητας καθώς οι πληροφορίες
ελλοχεύουν εν δυνάμει τόσο στο προ–συνειδητό επίπεδο όσο και στο ασυνείδητο.
Συμβαίνει μια ασύνειδη εσωτερική διαδικασία σε στιγμές που το άτομο χαλαρώνει,
όπως για παράδειγμα βλέποντας τηλεόραση, διαβάζοντας ένα βιβλίο, κάνοντας έναν
περίπατο και κυρίως όταν κοιμάται.
Η Δημιουργική Διαδικασία (Φ3ΕΑ) (2/2)
• 4. Εύρηκα!
Στο στάδιο αυτό η διορατικότητα έρχεται στην επιφάνεια του συνειδητού στιγμιαία
και είναι γνωστή με τη φράση του Αρχιμήδη «Εύρηκα!». Η αναγνώριση αυτή
συνοδεύεται με ευφορία και ενθουσιασμό.
• 5. Αξιολόγηση
Στο στάδιο αυτό γίνεται αξιολόγηση των νέων ιδεών με στόχο τον έλεγχο της
εγκυρότητας, της λειτουργικότητας και της χρησιμότητάς της, ώστε να βρεθεί η πιο
έγκυρη λύση και ο πιο κατάλληλος τρόπος διατύπωσης για την εφαρμογή και την
υλοποίησή της.
Αυτή η ταξινόμηση του Wallas δεν έχει αναπροσαρμοστεί από το 1925 και είναι
πλέον κλασική στην επιστήμη της δημιουργικότητας. Η μόνη πρόσθεση είναι το
πρώτο στάδιο της φαντασίας.
Συν-Δημιουργικότητα &
Ομαδοσυνεργατική Μάθηση
στην Τάξη
Δημιουργία Ροής στη Σχολική Τάξη
• Ζώνη Επικείμενης Ροής (Zone of Optimal Flow)
• Δημιουργική & Κριτική Σκέψη
Ζώνη Επικείμενης Ροής 1/3
• 1) Οργάνωση δραστηριοτήτων με ένα σαφές σύνολο
στόχων, ώστε να δοθεί κατεύθυνση και δομή στην
εργασία και το έργο.
• 2) Εξισορρόπηση μεταξύ των προκλήσεων όπως τις
αντιλαμβάνεται το κάθε μέλος της ομάδας και των
δικών του δεξιοτήτων. Κάποιος πρέπει να έχει
εμπιστοσύνη στον εαυτό του και να πιστεύει ότι είναι
ικανός να διεκπεραιώσει την εργασία ή το έργο.
Ζώνη Επικείμενης Ροής 2/3
• 3) Παροχή σαφούς και
άμεσης
ανατροφοδότησης για
την προσαρμογή των
επιδόσεων ώστε να
επιτευχθούν οι στόχοι.
Ζώνη Επικείμενης Ροής 3/3
• Σαφείς στόχοι ως το επίπεδο πρόκληση και υψηλό επίπεδο δεξιοτήτων
• Συγκέντρωση και εστίαση της προσοχής
• Απώλεια των αισθήσεων
• Διαστρεβλωμένη αίσθηση του χρόνου
• Άμεση ανατροφοδότηση
• Ισορροπία μεταξύ του επιπέδου ικανότητας και της πρόκλησης
• Αίσθηση του ελέγχου της κατάστασης ή της δραστηριότητας
• Η εγγενής επιβράβευση προέρχεται από την εμπλοκή στη δραστηριότητα ώστε να
υπάρχει αβίαστη δράση
• Έλλειψη επίγνωσης των σωματικών αναγκών
• Απόλυτη απορρόφηση στη δραστηριότητα
• Ύπαρξη ελάχιστου δημιουργικού άγχους
Ατζέντα
• Διαθεματικότητα και Διάδραση: Από το Web 1.0 στο
Web 2.0
• Θεωρίες και Εκπαιδευτικές Μεθοδολογίες
• Εργασία σε Ομάδες
• Συνεργατική Μάθηση
• Κοινωνικογνωστικές Διαδικασίες Μάθησης (Cognitive
Social Learning Theory, Bandura, 1977, 1986)
• Παραδείγματα
Έννοιες – Κλειδιά
• Web 1.0
• Web 2.0
• Μάθηση 1.0
• Μάθηση 2.0
• Ομαδική Εργασία
• Συνεργατική μάθηση
• Κοινωνικογνωστικές
Διαδικασίες Μάθησης
• Κοινωνικοπολιτισμική
μάθηση
• Παιδαγωγικός
Σχεδιασμός
• Διαφορετικότητα
(Diversity)
• Συμπερίληψη (Inclusive
or non-exclusive)
• Αυτορύθμιση
Θεωρίες
Κοινωνικοπολιτισμικές θεωρίες
Από το κοινωνικό στο ατομικό
Η κοινωνικοπολιτισμική προσέγγιση που οριοθετείται από τις θέσεις του Vygotsky
διαφοροποιείται από την κλασσική κοινωνιογνωστική προσέγγιση (Doise & Mugny, 1981).
Η θεωρία του Vygotsky εστιάζει την προσοχή της στην αιτιακή σχέση ανάμεσα στην
κοινωνική αλληλεπίδραση και την ατομική γνωστική αλλαγή
Η θεωρία της κοινωνιογνωστικής προσέγγισης μελετά την ατομική εξέλιξη στο πλαίσιο της
κοινωνικής αλληλεπίδρασης
GABRIEL DE TARDE
Η μίμηση είναι προϊόν επικοινωνίας. Οι κοινωνικές και επικοινωνιακές δραστηριότητες των
μελών της κοινωνίας βασίζονται κυρίως στη μίμηση και την αντιγραφή της συμπεριφοράς
κάποιων ανθρώπων για τους άλλους.
Αυτή η διαδικασία περιλαμβάνει τη συστηματική επανάληψη των διαφόρων κοινωνικών
στάσεων, εκδηλώσεων και δραστηριοτήτων, καθώς και των πεποιθήσεων.
ΚΟΙΝΩΝΙΟΓΝΩΣΤΙΚΗ ΘΕΩΡΙΑ
Bandura
Κοινωνιογνωστική θεωρία (1/2)
Η κοινωνιογνωστική θεωρία
(social cognitive theory) έχει
τις ρίζες της στον
συμπεριφορισμό
Βασικός εκπρόσωπος A.
Bandura
Βασική έννοια: η μίμηση
Η ανθρώπινη συμπεριφορά
περιγράφεται ως
αλληλεπίδραση γνωστικών,
συμπεριφορικών και
περιβαλλοντικών
παραγόντων
Κοινωνιογνωστική θεωρία (2/2)
Ο άνθρωπος μαθαίνει όχι
μόνο μέσω ενίσχυσης της
επιθυμητής συμπεριφοράς
αλλά κυρίως μέσω
παρακολούθησης της
συμπεριφοράς των άλλων
Μάθηση μέσω μίμησης και
μέσω της κοινωνικής
εμπειρίας - Αυτορύθμιση
Η Θεωρία της Κοινωνικής Μάθησης (Albert Bandura)
Τα μαθαίνουν σε οποιοδήποτε
κοινωνικό περιβάλλον μέσω της
παρατήρησης και της μίμησης της
συμπεριφοράς άλλων.
Δεν επέρχεται μόνο μέσω της
ενίσχυσης (συμπεριφορική θεωρία
της κλασικής εξαρτημένης
μάθησης), αλλά και από την
επιρροή του περιβάλλοντος.
Κατά τον Μπαντούρα-
Η μάθηση συμβαίνει:
● μέσω της παρατήρησης
● τις εσωτερικές γνωσιακές διαδικασίες
● την αλλαγή της συμπεριφοράς ως αντικτυπο της
μάθησης
Ακόμα και αν έχει κάτι μαθευτεί, δεν ισοδυναμεί
αυτόματα και με αλλαγή στη συμπεριφορά του
ατόμου.
Εσωτερικές Γνωσιακές Διαδικασίες
Η θεωρία κοινωνικής μάθησης υπογραμμίζει το
γεγονός πως η μάθηση μέσω της παρατήρησης μπορεί
να εφαρμοστεί μόνο με τη συμβολή και των
γνωσιακών διαδικασιών.
Τα άτομα δηλαδή δεν παρατηρούν απλά μια
συμπεριφορά και αυτόματα τη μιμούνται, αλλά
προηγούνται κάποιες διαδικασίες σκέψης πριν τη
μίμηση.
Η Μάθηση μέσω Παρατήρησης
Τα παιδιά παρατηρούν τους ανθρώπους γύρω τους να συμπεριφέρονται με διάφορους τρόπους, μιμούμενα
μάλιστα πολύ συχνά τις συμπεριφορές αυτές.
Τα άτομα που παρατηρούνται ονομάζονται πρότυπα ενώ η διαδικασία της μίμησης φαίνεται να επηρεάζεται από
το αν οι πράξεις εκτελούνται από άτομα που το παιδί αντιλαμβάνεται ως όμοια, από τα αποτελέσματα της
πράξης του προτύπου και από τα αν τα άτομα ανταποκρίνονται στις πράξεις του παιδιού με θετική ή αρνητική
ενίσχυση.
Υπάρχουν τρία βασικά πρότυπα κοινωνικής μάθησης:
● το ζωντανό πρότυπο που περιλαμβάνει ένα πραγματικό άτομο να επιδεικνύει κάποια συμπεριφορά
● το συμβολικό πρότυπο δηλαδή φανταστικούς χαρακτήρες που επιδεικνύουν μία συμπεριφορά σε ταινίες,
βιβλία ή τηλεοπτικά προγράμματα
● το λεκτικό πρότυπο διδασκαλίας που περιέχει περιγραφές και ερμηνείες μιας συμπεριφοράς.
Μάθηση με Ενεργητική Παρατήρηση
1. Προσοχή: Επικέντρωση της προσοχής στη συμπεριφορά που πρόκειται να γίνει αντικείμενο μάθησης.
● Πρόκληση ενδιαφέροντος από τον/την εκπαιδευτικό.
2. Διατήρηση: Για τη διατήρηση της συμπεριφοράς στη μνήμη.
● Εξάσκηση με υποκίνηση και ενθάρρυνση από τον/την εκπαιδευτικό.
3. Παραγωγή: Μετά την παρατήρηση και τη διατήρηση της νέας συμπεριφοράς στη μνήμη, ο μαθητής πρέπει να
την επαναλάβει
● Εκτέλεση σε ικανοποιητικό βαθμό της νέα συμπεριφορά με ανατροφοδότηση και ενθάρρυνση από τον/την
εκπαιδευτικό.
4. Παρώθηση και ενίσχυση: Παρουσίαση στην τάξη.
● Με την κατάλληλη ενίσχυση οι μαθητές ισχυροποιούν την κατοχή της συμπεριφοράς και αυξάνουν την
επιθυμία τους για μελλοντική επανάληψή της.
Μάθηση Σύνθετων Συμπεριφορών με Παρατήρηση
Οι άνθρωποι μαθαίνουν σύνθετες μορφές συμπεριφοράς μέσα από την παρατήρηση και τη μίμηση της
συμπεριφοράς άλλων προσώπων.
Το άτομο που γίνεται αντικείμενο παρατήρησης καλείται πρότυπο και η διαδικασία της μάθησης μέσω
παρατήρησης νοείται ως μίμηση προτύπου.
Η ικανότητα μίμησης αυξάνεται, καθώς ανεβαίνουμε την αλυσίδα της εξέλιξης των ειδών, με κορυφή τα ανώτερα
θηλαστικά και δη τον άνθρωπο.
Η ικανότητα αυτή παρέχει στους οργανισμούς ένα σημαντικότατο πλεονέκτημα: η ικανότητα για μάθηση χωρίς
άμεση εμπειρία, αλλά μέσω μίμησης, μας επιτρέπει να μαθαίνουμε από τη συσσωρευμένη εμπειρία προηγούμενων
γενεών, χωρίς να χρειάζεται να ανακαλύπτουμε κάθε φορά εκ νέου αυτή τη γνώση.
● Πλεονέκτημα χρόνου στην ΠΑ
● Αύξηση της ικανότητα προσαρμογής
● Μίμηση ολοένα και πιο σύνθετων συμπεριφορών από τη βρεφική ηλικία
● Ενίσχυση από τις αντιδράσεις των άλλων
Αντίληψη & Προσοχή
● Η αντίληψη είναι μία ερμηνευτική
διαδικασία μέσω της οποίας οι
πληροφορίες που έρχονται από το
περιβάλλον και ερμηνεύονται για να
σχηματίσουν αντικείμενα, γεγονότα, πρόσωπα,
κ.λ.π.
● Με τη λειτουργία της αντίληψης ξεκινά
η διαδικασία επεξεργασίας πληροφοριών
και άρα η διαδικασία της μάθησης.
Η Αντίληψη ως Ερμηνευτική Διαδικασία
Οτιδήποτε αντιλαμβανόμαστεδεν αποτελεί πιστό αντίγραφο του
εξωτερικού κόσμου κι επηρεάζεται από:
● προηγούμενες γνώσεις βάσει των οποίων θα
ερμηνευθεί η αντιλαμβανόμενη πληροφορία
● το συγκεκριμένο πλαίσιομέσα στο οποίο αντιλαμβανόμαστε
κάτι
● λανθασμένες αντιλήψεις – αντιληπτικές πλάνες (διφορούμενες
εικόνες που μπορούν να ερμηνευθούν από τον καθένα
διαφορετικά)
Διαδικασία της Αντίληψης
Οργάνωση της Παρατήρησης στο Σχολείο
1. Παρατήρηση των δομικών στοιχείων της
διδασκαλίας
2. Παρατήρηση κρίσιμων συμβάντων
Πώς;
1. Αναστοχαστικό Ημερολόγιο
2. Κλείδα/Σχάρα Παρατήρησης
Διδακτικό Μοντέλο Διδασκαλίας & Μάθησης
Παρατήρηση Δομικών Στοιχείων Διδασκαλίας (Ι/ΙΙ)
Δομικά στοιχεία της διδασκαλίας
1. Στόχοι: μαθησιακοί και άλλοι στόχοι
2. Παιδαγωγική προσέγγιση: μαθητοκεντρική, μέθοδος
πρότζεκτ, ομαδοσυνεργατική, μάθηση με παρατήρηση
κλπ
3. Περιεχόμενο και οργάνωσή του
4. Χωρική οργάνωση
a. Οργάνωση της τάξης με βάση παιδαγωγική προσέγγιση
5. Κοινωνική οργάνωση
a. κοινωνιόγραμμα
Παρατήρηση Δομικών Στοιχείων Διδασκαλίας (ΙΙ/ΙΙ)
Δομικά στοιχεία της διδασκαλίας (συνέχεια)
6. Δομή της εκπαιδευτικής δράσης με παρατηρήσιμες
ενέργειες του/της εκπαιδευτικού
a. βασικές
b. επιμέρους
7. Δομή της εκπαιδευτικής διαδικασίας
a. βήματα διδασκαλίας, χρονικά διαστήματα, ροή ενεργειών του/της
εκπαιδευτικού κλπ
b. Ρυθμός και πορεία της διδασκαλίας
i. Από το συγκεκριμένο στο αφηρημένο, από το γενικό στο ειδικό κλπ
Αυτορρύθμιση
«Οι μαθητές μπορούν να αναπτύξουν γνωστική και
συναισθηματική ενσυναίσθηση που τους παρέχει εικονικά
μηχανισμούς παρατήρησης και αυτορρύθμισης στην
προσωπική και στην κοινωνική τους ζωή.
Η συνειρμική ελευθερία στις ιδέες και η ενεργός συμμετοχή
όλων υποστηρίζεται από το κλίμα και το περιβάλλον
ασφάλειας κι εμπιστοσύνης όπου τα λάθη είναι μέρος της
διαδικασίας σε ένα φανταστικό, μη αγχογόνο περιβάλλον στη
δημιουργική αφήγηση.» (Λαμπροπούλου, 2023)
Κοινωνικός εποικοδομισμός (1/2)
• Από το ατομικό στο κοινωνικό (από το Web 1.0 στο
Web 2.0)
• Η οικοδόμηση των γνώσεων γίνεται σε συνεργατικά
περιβάλλοντα
• Η γνώση (και ειδικά η επιστημονική γνώση)
οικοδομείται αφενός διαμέσου συζητήσεων ανάμεσα
σε άτομα ή ομάδες που εμπερικλείουν τη δημιουργία
και κατανόηση της επικοινωνίας και αφετέρου την από
κοινού υλοποίηση δραστηριοτήτων
Κοινωνικός εποικοδομισμός (2/2)
• Κοινωνική αλληλεπίδραση
• Κοινωνικογνωστικές συγκρούσεις
• Συνεργατική μάθηση
• Συνεργασία ανάμεσα σε «ομότιμους» (παιδιά παρόμοιας ηλικίας ή
ατόμων παρόμοιων γνωστικών ικανοτήτων, κλπ.)
Βασικές έννοιες
• Doise & Mugny (1981).
Βασικοί εκπρόσωποι
VYGOTSKY
Όταν ένα άτομο συμμετέχει σε ένα κοινωνικό σύστημα, η κουλτούρα αυτού του
συστήματος και τα εργαλεία που χρησιμοποιούνται για επικοινωνία (και κυρίως η
γλώσσα) διαμορφώνουν τη γνωστικότητά του και συνιστούν πηγή της μάθησης και
της εξέλιξής του.
Θεωρία του Vygotsky
• Ζώνη της εγγύτερης
ανάπτυξης (zone of proximal
development)
– Αυτό που το παιδί δεν
μπορεί να κάνει μόνο του
αλλά το πετυχαίνει με τη
βοήθεια του άλλου
• Σημασία της μεσολάβησης του
ενήλικα και ειδικότερα του
εκπαιδευτικού
Εγκαθιδρυμένη μάθηση (1/2)
• Εγκαθιδρυμένη ή εμπλαισιωμένη μάθηση
• Situated learning Jean Lave & Etienne Wenger
• Μάθηση σε Κοινότητες Πρακτικής (Community of practice).
– η μάθηση δεν αποτελεί μια ατομική λειτουργία της ανθρώπινης
νόησης αλλά μια κοινωνικοπολιτισμική λειτουργία που
λαμβάνει χώρα μέσω της επικοινωνίας και αλληλεπίδρασης με
τους άλλους ανθρώπους.
Εγκαθιδρυμένη μάθηση (2/2)
Η γνώση δεν είναι θεωρητικά
ανεξάρτητη από τις
καταστάσεις μέσα στις οποίες
λαμβάνει χώρα και
χρησιμοποιείται.
Αντίθετα, εξαρτάται και
προσδιορίζεται από το
πλαίσιο μέσα στο οποίο
πραγματώνεται, για αυτό και
η διαδικασία της «γνωστικής
μαθητείας» (cognitive
apprenticeship)
Γνωστική μαθητεία
Η μάθηση που λαμβάνει
χώρα μέσα στο
αυθεντικό πλαίσιο των
καθημερινών πρακτικών
μιας κουλτούρας,
φαίνεται να λειτουργεί
πολύ πιο
αποτελεσματικά από τις
συνήθεις σχολικές
δραστηριότητες
Κατανεμημένη γνώση (1/2)
• Κατανεμημένη νόηση ή γνώση (distributed cognition): υβριδική προσέγγιση που
αφορά τη μελέτη όλων των πτυχών της γνωστικότητας (τόσο στη γνωστική όσο
και στην κοινωνική και στην οργανωτική της προοπτική)
• οι γνωστικές ιδιότητες των ομάδων είναι διαφορετικές από τις ιδιότητες των
ατόμων
• κατανεμημένη φύση των γνωστικών φαινομένων ανάμεσα σε υποκείμενα,
κατασκευάσματα (artifacts) και εσωτερικές και εξωτερικές αναπαραστάσεις
(Rogers, 1997
• προσέγγιση που θεωρεί το γνωστικό υποκείμενο ως μέρος ενός ευρύτερου
λειτουργικού συστήματος που συμπεριλαμβάνει το κοινωνικό και υλικό
περιβάλλον του (Rogers & Ellis, 1994).
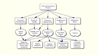
Κοινωνικός
Εποικοδομισμός
Κοινωνικοπολιτισμικές
Θεωρίες
Συστήματα
συνεργατικής
μάθησης με
υπολογιστές
Εφαρμογές
Διαδικτύου (chat,
forums, video
conference)
Ψηφιακές
Βιβλιοθήκες
Μηχανές
αναζήτησης
Εκπαιδευτικές
δικτυακές
πύλες (portals)
Θεωρία του
Vygotsky
Κατανεμημένη
Νόηση
Εγκαθιδρυμένη
Νόηση
Θεωρία της
Δραστηριότητας
Vygotsky, Luria,
Leontief
Doise &
Mugny
Engestrom &
Nardi Hutchins
Lave, Brown,
Wegner
Συνεργατική Μάθηση
Τι είναι Συνεργασία;
(Collaboration & Cooperation?)
• Κοινή εργασία στο ίδιο αντικείμενο, στο
ίδιο πρότζεκτ/δραστηριότητα (κοινή
κατασκευή)
Collaboration
• Κοινή εργασία σε διαφορετικό αντικείμενο,
στο ίδιο πρότζεκτ/δραστηριότητα
Cooperation
Στην πραγματικότητα κάνουμε
και τα 2
Συνεργατική μάθηση (1/4)
• Η μάθηση είναι - ή μπορεί να βελτιωθεί μέσα από - μια κοινωνική
διαδικασία
• Η σκέψη αναπτύσσεται (και είναι συνεπώς προϊόν οικοδόμησης και
αναδόμησης των γνώσεων) στα πλαίσια συνεργατικών
δραστηριοτήτων ανάμεσα σε μαθητές/τριες μεταξύ τους, και με τους
ενηλίκους
• Υπάρχει καθοδήγηση και της διαμεσολάβηση (ενορχήστρωση
δραστηριοτήτων) των ενηλίκων και εκπαιδευτικών στη διαδικασία
μάθησης.
• Έχει σημασία το πλαίσιο (in situ μάθηση) μέσα στο οποίο λαμβάνει
χώρα η συνεργασία και του ρόλου των χρησιμοποιούμενων
εργαλείων (φυσικών και συμβολικών).
Συνεργατική μάθηση, Β. Κόμης
Συνεργατική μάθηση (2/4)
Η μαθησιακή
δραστηριότητα δεν
μπορεί να γίνει
αντιληπτή έξω από το
κοινωνικό, ιστορικό και
πολιτισμικό πλαίσιο
μέσα στο οποίο
διαδραματίζεται.
Οι συνεργατικές
δραστηριότητες
συντελούν καταλυτικά
στη διαδικασία
οικοδόμησης της
γνώσης
Καθοριστικός είναι ο
ρόλος που παίζουν τα
χρησιμοποιούμενα
εργαλεία (υλικά και
συμβολικά, όπως το
εκπαιδευτικό λογισμικό
και η γλώσσα) και ο
καταμερισμός εργασίας
ανάμεσα στους
συνεργάτες.
Η γνώση γενικότερα,
και η επιστημονική
γνώση ειδικότερα,
οικοδομείται σε
κοινωνικό επίπεδο
Συνεργατική Μάθηση (3/4)
Η οικοδόμηση νοήματος είναι
αποτέλεσμα κοινής
δραστηριότητας,
επικοινωνίας, διάδρασης,
συνεργατικότητας και
ενεργούς συμμετοχής.
Η Συνεργατική Μάθηση (4/4)
Ενθαρρύνει την ανάπτυξη
δεξιοτήτων: γνωστικών,
γλωσσικών, συνεργατικών
και διαδικτυακών
Υποστηρίζει την ανάπτυξη
κοινοτήτων μάθησης
Αποτελεί θετικό κίνητρο για
την ενεργό συμμετοχή στο
μάθημα
Ενισχύει τη σύνδεση του
σχολείου με την πραγματική
ζωή
Προωθεί την αρχή της
σταδιακής αυτονόμησης
(μάθηση μέσω της
εξερεύνησης και της
επικοινωνίας, διαμόρφωση
άποψης, καλλιέργεια
κριτικής σκέψης, 4Cs)
Προωθεί την αρχή της
Εξατομικευμένης
Παιδαγωγικής
Ενθαρρύνει την ανάπτυξη
κουλτούρας συμμετοχής,
διαλόγου και συνεργασίας
Η Συνεργατική Μάθηση
είναι Δυναμική Μάθηση
Συγχρονισμός Επιπέδου Γνώσης & Δεξιοτήτων
Ασύμμετρο > Συμμετρικό
Μαθησιακός Στόχος
(δραστηριότητας,
ενότητας,
μαθήματος κλπ.)
Διαφορετικότητα & Συμπερίληψη
Diversity & Sustainable Inclusion (non-exclusion)
Μαθησιακός Στόχος
(δραστηριότητας,
ενότητας,
μαθήματος κλπ.)
Εκπαιδευτικός -
Ενορχηστρωτής
Κοινωνική Αλληλεπίδραση & Συνεργατική Μάθηση
Οι μαθητές μαθαίνουν έννοιες ή
οικοδομούν νοήματα γύρω από ιδέες
μέσω των αλληλεπιδράσεών τους και
των ερμηνειών του κόσμου τους στις
οποίες συμπεριλαμβάνονται και
ουσιαστικές αλληλεπιδράσεις με τους
άλλους.
Τέσσερα είναι τα εξέχοντα
χαρακτηριστικά αυτής της
προσέγγισης:
1. Η ενεργός γνωστική οικοδόμηση
που συντελεί στην εκ βάθους
κατανόηση.
2. Η εγκαθιδρυμένη μάθηση (situated
cognition) που λαμβάνει χώρα σε
συγκεκριμένο πλαίσιο (όπως για
παράδειγμα ο χώρος μιας
επιστημονικής ή μιας εργασιακής
κοινότητας) με αυτόνομη
δραστηριότητα και κοινωνική και
νοητική υποστήριξη.
3. Η κοινότητα πρακτικής, μέσα στην
οποία λαμβάνει χώρα η μάθηση,
συντελεί στην διάχυση της
κουλτούρας και των πρακτικών της.
Ο διάλογος και η συνομιλία
(discourse) που καθιστά εφικτή τη
συμμετοχή και τη διαπραγμάτευση
στο πλαίσιο της κοινότητας.
Εμπιστοσύνη
Δημιουργία δέσμευσης και εμπιστοσύνης ατομικά, ομαδικά και
συλλογικά με:
• Ευρύτερη και συλλογική ανταλλαγή πληροφοριών
• Διευκόλυνση σε προτάσεις και διαφορές με ευρεία συμμετοχή
• Ριζικές αλλαγές σε διαχειρίσιμα σημεία
• Ελαχιστοποίηση εκπλήξεων με τον παιδαγωγικό σχεδιασμό
• Σαφή πρότυπα και απαιτήσεις
• Ειλικρίνεια σχετικά με μειονεκτήματα
Κουλτούρα Ομάδας
Η ανάπτυξη κουλτούρας ομάδας υποστηρίζει την αλλαγή με:
• Αναγνώριση συστημάτων με διαδεδομένη αξία
• Δημιουργία ελεύθερης κουλτούρας δημιουργικότητας χωρίς επιπλήξεις
• Αποσαφήνιση των ορίων και του πλαισίου των αποφάσεων – νόρμες ομάδας
• Συμπληρωματικές και όχι επικαλυπτόμενες δεξιότητες
• Σχεδιασμός ελκυστικών ρόλων
• Ελεύθερος χρόνος για δημιουργικότητα
• Εστίαση στα ενδιαφέροντα όλων - διαθεματικότητα
Συνεργατική Μάθηση &
Νέες Τεχνολογίες
Από το Web 1.0 >> στο Web 2.0
• Πληροφορίες
• Η-Οικονομία
◼ Σύνθεση
Πληροφοριών
◼ Κοινωνική
δικτύωση
Web 2.0
• Σχεδιασμός: Διάδραση και Συμμετοχή όλων
– Κοινωνικο-Τεχνικός Σχεδιασμός
– Χρηστο-Κεντρικός Σχεδιασμός
– Συμμετοχική Αρχιτεκτονική
• Αλληλεπίδραση
• Προσωποκεντρικότητα
• Παρουσία & Συμ-παρουσία
• Ελαφρές εφαρμογές
• Συνεργατικότητα
– Κοινωνικά Δίκτυα
– Κοινότητες Πρακτικής
– Συνεργατική Μάθηση
Χρηστικότητα
Κοινωνικότητα
Ομάδα Δίκτυο
Κοινότητα Ενεργός
συμμετοχή
Η εξέλιξη σήμερα
Web 1.0 Web 2.0
Μάθηση
Μάθηση
Ρόλος Εκπ/κού – Μαθητή στο Web 1.0
Δασκαλοκεντρική
Μάθηση
Διάδραση με τον Η/Υ
Επικοινωνία μέσω
ηλεκτρονικού
ταχυδρομείου, σύγχρονη
και ασύγχρονη συζητήση
κλπ
Το Web 2.0
•Ανοικτά στην πρόσβαση
•Ευνοούν τη «συμμετοχική» και όχι την αντίληψη της «πρόσκτησης» της γνώσης
•Ευνοούν την ουσιαστική συμμετοχή των χρηστών
•Όχι πλέον μόνο ανάγνωση αλλά-
•Σχολιασμός-αξιολόγηση περιεχομένων
•Δημιουργία περιεχομένου
•Ανάρτηση περιεχομένου
Web 2.0: Αφορά εφαρμογές και περιβάλλοντα του διαδικτύου που είναι:
Επηρεάζει την εξέλιξη του διαδικτύου αλλά και τις κοινωνικές πρακτικές των χρηστών
του
Δημιουργεί, δυνάμει νέες διδακτικές καταστάσεις που προϋποθέτουν καινοτόμες
διδακτικές προσεγγίσεις
Ρόλος Εκπ/κού – Μαθητή στο Web 2.0
• Προσδιορίζει/προσχεδιάζει τους
στόχους του προγράμματος, του
μαθήματος, της δεξιότητας, της
ομαδικής δραστηριότητας
• Παρακολουθεί χωρίς να επεμβαίνει,
δίνοντας «χώρο» στους μαθητές για
την ανάπτυξη των δεξιοτήτων τους
• Βοηθά τους μαθητές να
προσδιορίσουν τους ρόλους τους
μέσα στην ομάδα
• Προωθεί τη συνεργατική μάθηση
• Ενθαρρύνει την ανάπτυξη
δημιουργικού διαλόγου
Παιδαγωγικές Μεθοδολογίες στο Web 2.0
Διάδραση – Συνεργασία
• Συνεργατική Μάθηση
• Μέθοδος πρότζεκτ και
Σχέδια Εργασίας
• Μάθηση με Παρατήρηση
• Αυτό-οργανώσιμη Μάθηση
• Κλπ
Μαθησιακά Οικολογικά Περιβάλλοντα
Εργασία σε Ομάδες
Συμμετοχή σε Ομάδα
Εξέλιξη ως
μέλος
ομάδας
Προσωπική
Ανάπτυξη
Επαγγελμ
ατική
Εξέλιξη
Δημιουργία Ομάδων
Σχεδιασμός δημιουργίας ομάδας
& επικοινωνίας μελών
• Επιλογή μελών και σύνθεση
ομάδας
• Συμπληρωματικές ικανότητες
• Δημιουργία
κουλτούρας κοινών αξιών,
προτύπων & κανόνων
• Επανατροφοδότηση
διαδικασίας δημιουργίας &
οικοδόμησης ομάδας
• Διαχείριση συγκρούσεων
Στις Μικρές Ομάδες
• Γνωρίζονται
• Μαθαίνουν Νέους Τρόπους Σκέψης και
ανταλλάσσουν γνώσης και εμπειρία
• Βιώνουν Νέες Στάσεις προς: Ανθρώπους /
Καταστάσεις / Εαυτό Τους
• Ασκούνται στην Καλλιέργεια Δεξιοτήτων
για την αντιμετώπιση κρίσεων και τη
λήψη αποφάσεων
• Αναγνωρίζουν βιωματικά τις Δυνατότητες
και τους Περιορισμούς της Συλλογικής
Προσπάθειας
• Προβληματίζονται σχετικά με την
προτεραιότητα μεταξύ του ατομικού και
του συλλογικού συμφέροντος
ΣΧΕΔΙΑΣΜΟΣ ΕΠΙΚΟΙΝΩΝΙΑΣ
• Συναντήσεις
• Διμερείς ή διακρατικές επισκέψεις
• Επίσημες παρουσιάσεις
• Οι εκθέσεις, τα υπομνήματα και οι σημειώσεις
• Μηνύματα φαξ
• Ταχυδρόμηση γραμμάτων (snail mail)
• Τηλεφωνικές κλήσεις
• Απαντήσεις στον τηλεφωνητή
• Ηλεκτρονικό ταχυδρομείο (E-mail)
• Βίντεο διάσκεψη
• Διαδικτυακά συνεργατικά εργαλεία
Πρόσωπο
με
πρόσωπο
Από
απόσταση
Διαδικτυακά
Διαδικτυακό
περιβάλλον
77
✓ Έχουν σαφείς και κοινούς στόχους
✓ Μοιράζονται την ευθύνη για αυτούς τους στόχους
✓ Μετρούν την πρόοδο των στόχων
✓ Υπάρχει η αναγκαία σύνθεση δεξιοτήτων και ρόλων
✓ Διαθέτουν τους απαραίτητους πόρους – τεχνικό εξοπλισμό- για το έργο
✓ Έχουν την υποστήριξη από τους ανωτέρους τους
✓ Συμφώνησαν σχετικά με τους βασικούς κανόνες για τη συνεργασία
✓ Υπάρχει καθηκοντολόγιο για κάθε μέλος
✓ Έχουν σχεδιάσει και συμφωνήσει για τις πρακτικές και τις διαδικασίες για την
εκπόνηση του έργου
✓ Υποστηρίζουν ο ένας τον άλλον εποικοδομητικά και πολύ εξυπηρετικά
✓ Υπάρχει αναγνώριση της επιτυχίας ατομικά και ομαδικά
✓ Χειρίζονται τις συγκρούσεις εποικοδομητικά και ανοικτά
✓ Δημιουργούν μια συλλογική παραγωγή που επιτυγχάνει τους στόχους
✓ Χρησιμοποιούν χρόνο για να κατανοήσουν την πολιτιστική τους πολυμορφία
ΟΙ ΑΠΟΤΕΛΕΣΜΑΤΙΚΕΣ ΟΜΑΔΕΣ...
ΧΡΟΝΟΔΙΑΓΡΑΜΜΑ ΕΠΟΙΚΟΔΟΜΗΣΗΣ ΟΜΑΔΑΣ
Αποτελεσματικότητα
Χρόνος συνεργασίας
Διαμό
ρφωσ
η
Σύγκρ
ουση
Κανόν
ες
Απόδο
ση
Διακο
πή
Στάδια εποικοδόμησης (Tucker, 1965)
ΥΠΟΣΤΗΡΙΞΗ ΟΜΑΔΑΣ ΜΕ/ΧΩΡΙΣ ΤΠΕ
Μακροπρόθεσμη Συνεργασία
Αποτελεσματικότητα
Χρόνος συνεργασίας
ΜΕ ΤΠΕ
ΧΩΡΙΣ ΤΠΕ
80
Προπαρασκευαστικά
• Ημερήσια διάταξη (Ατζέντα)
• Στοιχεία επικοινωνίας για όλους τους εταίρους
• Χάρτες
• Οδηγίες σχετικά με πρακτικές ρυθμίσεις, συμβόλαια
κλπ
Κατά τις συναντήσεις
• Οπτικά βοηθήματα: flip chart, overhead projector
• Λεξικά
• Πρόσβαση σε φωτοτυπικό μηχάνημα
• Πρόσβαση σε υπολογιστή και εκτυπωτή
• Περίληψη των συζητήσεων κάθε ημέρας
• Καταλόγων ελέγχου / σχέδια δράσης
• Μεταλλικό νερό
Μετά τις συναντήσεις
• Σημειώσεις από τη συνεδρίαση
• Συμφωνηθέν σχέδιο δράσης
ΟΡΓΑΝΩΣΗ ΣΥΝΑΝΤΗΣΕΩΝ Ι/ΙΙΙ
81
Πρώτη συνάντηση
• Εποικοδόμηση ομάδας
• Συμφωνία για προγράμματα εργασίας
• Κατανομή των καθηκόντων
• Συμφωνία για στόχους και προθεσμίες
• Ανάπτυξη της στρατηγικής αξιολόγησης
• Συμφωνία για τις επιμέρους συμφωνίες
• Επιβεβαίωση των συμβατικών ρυθμίσεων μεταξύ του συντονιστή και των εταίρων
Ενδιάμεσες συναντήσεις
• Μηχανισμοί παρακολούθησης του έργου
• Επανεξέταση προόδου όσον αφορά στόχους
• Παρακολούθηση του προϋπολογισμού και των δημοσιονομικών διαδικασιών
• Επανεξέταση και αναθεώρηση του έργου
• Εφαρμογή της στρατηγικής αξιολόγησης
• Ενοποίηση σχεδίων εποικοδόμησης εθνικών ομάδων
ΟΡΓΑΝΩΣΗ ΣΥΝΑΝΤΗΣΕΩΝ ΙI/ΙΙΙ
82
Τελευταία Συνάντηση
• Τελική αξιολόγηση & αναθεώρηση
των προγραμμάτων εργασίας
• Τελική αξιολόγηση
• Αναγνώριση της δέσμευσης και των
εισφορών στο έργο
• Εορτασμός της επίτευξης
• Συζήτηση της στρατηγικής διακοπής / follow-up
• Ανακεφαλαίωση των εισφορών σε τελική έκθεση
ΟΡΓΑΝΩΣΗ ΣΥΝΑΝΤΗΣΕΩΝ ΙIΙ/ΙΙΙ
Συγκρούσεις στην
Ομάδα
• Ανταγωνισμός για αξίες,
αξιώσεις, κοινωνική θέση,
δύναμη, εξουσία,
οικονομικούς πόρους,
εκμετάλλευση ανθρώπινου
δυναμικού κλπ
• Πρόθεση ενός μέλους να
κερδίσει ένα άλλο μέλος, που
συνήθως επίσης θέλει να
κερδίσει
• Εξουδετέρωση και
εκμηδένιση αντιπάλου
• Προκαλέσουν βλάβη τους
αντιπάλους
Παράγοντες Συγκρούσεων
• Εσωτερικά και εξωτερικά κίνητρα
• Συναισθηματική συμμετοχή και
φόρτιση
• Άγχος λόγω συγκεκριμένων
παραγόντων (κακή οργάνωση
ομάδας, συγκεκριμένα μέλη και
συμπεριφορές κλπ.)
• Κακή ή ατελής επικοινωνία
• Πιέσεις από το εξωτερικό
περιβάλλον
Μορφές Σύγκρουσης
Εκδηλωμένη / Λανθάνουσα
Πραγματική / Υποθετική
Ενδογενής / Εξωγενής
Διαχείριση
Συγκρούσεων
• Καλή οργάνωση και ομαδικό κλίμα
• Άμεση αλληλεπίδραση των μελών
• Προσπάθεια για επικοινωνία και
συνεργασία
• Καλές σχέσεις
• Κατανομή διακριτών ρόλων
• Διαμεσολαβητής
• Λογικό επίπεδο μελών
• Συναισθηματικό επίπεδο μελών
Λύσεις Συγκρούσεων
- Wilson & Ryland,
1949
• Εκμηδένιση
• Υποταγή
• Συμβιβασμός
• Συμμαχία
• Σύνθεση
Δραστηριότητες &
Στάσεις
1. Συνήγορος κάποιου ή της λογικής;
2. Συμμετοχή στη φόρτιση και το είδος της
σύγκρουσης;
3. Συμμετοχή στην πληροφόρηση για
αντικειμενικότητα και περιορισμό της εμπάθειας και
νεποτισμού
4. Διευκόλυνση επικοινωνίας με επεξηγήσεις,
απομάκρυνση εμποδίων και φόρτισης κλπ.
5. Συμμαχίες;
6. Αποδιοπομπαίος τράγος;
7. Θα στρέψει την προσοχή αλλού;
8. Θα σκεφτεί πιο ατομικά ή πιο συλλογικά στη
συγκεκριμένη περίπτωση;
9. Εντοπισμός μέλους που προκαλεί εντάσεις και
μερική ή ολική απομάκρυνσή του;
Χαρακτηριστικά των
Αποτελεσματικών Ομάδων
(Λαμπροπούλου, 2019)
• Ειρηνική ατμόσφαιρα και θετικό κλίμα
• Κοινοί στόχοι και αφοσίωση στην επίτευξη των στόχων τους
• Εναρμόνιση ατομικών και ομαδικών στόχων σε ένα κοινό όραμα
• Ικανότητα επιλογής σωστών μεθόδων, διαδικασιών και
κανόνων, ανάλογα με την περίπτωση και αλλαγής αυτών όταν
χρειάζεται
• Ανοιχτή και αποτελεσματική επικοινωνία
• Ελεύθερη έκφραση συναισθημάτων, ιδεών, απόψεων, κ.λπ.
• Ικανότητα αυτοκριτικής και καθορισμός ελάχιστης
αποτελεσματικότητας
• Αξιοποίηση των γνώσεων, ικανοτήτων, εμπειριών και
διαθέσεων όλων των μελών για την εξέλιξη τόσο της ομάδας και
ατομικά των μελών της
• Ικανότητα εξασφάλισης συνοχής της ομάδας
• Αφοσίωση και υπευθυνότητα των μελών με τη συμμετοχή όλων
• Σεβασμός, αυτοσεβασμός και εμπιστοσύνη μεταξύ των μελών
• Υψηλό ηθικό και αλληλοϋποστήριξη όλων των μελών
Ρόλοι στις Ομάδες (Belbin, 2010)
• Ο Καλλιεργητής (Plant) είναι εσωστρεφής, δημιουργικός με φαντασία, νέες ιδέες
και λύσεις και ικανός να λύνει δύσκολα προβλήματα.
• Ο Ερευνητής Πόρων (Resource Investigator) είναι εξωστρεφής, επικοινωνιακός, και
διερευνητικός, ψάχνει πηγές εκτός ομάδας και εκμεταλλεύεται τις ευκαιρίες που
δημιουργούνται προς όφελος της ομάδας.
• Ο Συντονιστής (Coordinator) συντονίζει την ομάδα ώστε όλοι να συμμετέχουν
ισότιμα στις αποφάσεις και να ασκούν τους αντίστοιχους ρόλους.
• Ο Διαμορφωτής (Shaper) είναι ιδιαίτερα προκλητικός και δυναμικός. Συνήθως
επιτυγχάνει τους στόχους μέσα από πιεστικές συνθήκες και είναι ικανός να ξεπερνά
δύσκολα εμπόδια.
• Ο Ελεγκτής–Αξιολογητής (Monitor–Evaluator) δρα με βάση το κατάλληλο και
απαραίτητο στρατηγικό πλάνο, δίνει προσοχή σε όλες τις επιλογές και κρίνει και
αξιολογεί έγκαιρα και σωστά.
• Ο Ομαδικός Εργάτης (Team Worker) είναι συνεργάσιμος και αρκετά ήπιων τόνων,
προσπαθεί να επιφέρει την ηρεμία στην ομάδα και αποτρέπει εντάσεις.
• Ο Εφαρμοστής (Implementer) είναι πειθαρχημένος και αξιόπιστος, μετατρέπει τις
ιδέες/λύσεις/αποφάσεις σε πρακτικές ενέργειες.
• Ο Ολοκληρωτής (Completer Finisher) βρίσκει τα λάθη και τις παραλείψεις και μένει
πιστός στο χρονοδιάγραμμα.
• Ο Ειδικός (Specialist) έχει εξειδικευμένες δεξιότητες και συμβάλλει στη παροχή
γνώσεων σε συγκεκριμένες ειδικότητες.
Συγχώνευση Αντιθέτων, Grovewell
• Ατομική – Ομαδική προσέγγιση
• Ατομική – Δημοκρατική κατανομή της εξουσίας
• Περιεχόμενο – Πλαίσιο ως επίκεντρο και ύφος επικοινωνίας
• Τυπική – Άτυπη προσέγγιση
• Συνέπεια – Ευελιξία στην αίσθηση του χρόνου
• Εργασία με Στόχος –Σχέσεις μεταξύ Έργων
• Παραγωγικός – Επαγωγικός συλλογισμός
• Ολιστική – Γραμμική σκέψη
• Αντιπαράθεση – Διπλωματία
• Βραχυπρόθεσμη – Μακροπρόθεσμη άποψη και αντίκτυπο
• Ανταγωνισμός – Συνεργασία
• Αφοσίωση σε συγκεκριμένα άτομα – Υπακοή σε καθολικούς
κανόνες
• Αυτοδιάθεση – Αποδοχή της μοίρας
• Θρησκευτική – Κοσμική Κοσμοθεωρία
• Ανεκτικότητα – Αυστηροί κανόνες / Κανονισμοί
• Ρεαλιστική Ευελιξία Σχεδίων – Τήρηση Λεπτομερών Σχεδίων
• Επιτυχία – Αποδεχόμενο Καθεστώς
• Αλλαγή σε θετικό – Εμμονή και σεβασμός στην παράδοση
• Νεολαία – Προσκύνημα στην εμπειρία της ηλικίας
• Μονομερής κυριαρχία των δύο φύλων – Ισότητα των δύο φύλων
• Άκαμπτη ταξική δομή – Κοινωνική κινητικότητα
• Δράση – Ικανοποίηση του «είμαι»
Κρίσιμες Προκλήσεις
Αποτελεσματική
εφαρμογή και χρήση της
τεχνολογίας
•Τεχνικές και κοινωνικές
προκλήσεις
Καλλιέργεια
εμπιστοσύνης και
κουλτούρας ομάδας
μεταξύ των μελών
Υπερκέραση εμποδίων
στην επικοινωνία
Απόλυτη σαφήνεια
όσον αφορά τους
στόχους
Ευθυγράμμιση στόχων
των μεμονωμένων
μελών της ομάδας
Διασφάλιση της
ομαδικής γνώσεων,
δεξιοτήτων και
ικανοτήτων
Ηγεσία που βασίζεται
στην εμπιστοσύνη
Κοινότητες Μάθησης & Πρακτικής
Βασικές Έννοιες και Ορολογία
• Κοινότητα: σύνολο ανθρώπων με κοινά χαρακτηριστικά, παρελθόν,
παρόν και μέλλον
• Κοινωνικό κεφάλαιο: ο γενικευμένος ιστός από δεσμούς που
συνδέει τα μέλη μιας κοινότητας
• Γνωσιακό κεφάλαιο: κατανεμημένη γνώση, επιθυμία για επίλυση
προβλημάτων που απασχολούν την κοινότητα, συλλογική
απάντηση σε προκλήσεις που αυξάνει τόσο το ατομικό όσο και το
συλλογικό γνωστικό απόθεμα της κοινότητας
Κοινότητες πρακτικής
Συμμετοχή σε κοινότητες πρακτικής (Wenger 1999) - ανάπτυξη συλλογικότητας: βασικοί
παράγοντες
•Μάθησης
•Παραγωγής νοήματος
Ψηφιακές (online) κοινότητες: οι συλλογικότητες που υποστηρίζονται από ψηφιακά
διαμεσολαβημένη επικοινωνία
Έχουν κυρίως ψηφιακή υπόσταση (εικονικές-virtual κοινότητες)
Μετασχηματίζουν τις διαδικασίες κοινωνικής αλληλεπίδρασης στα ψηφιακά τους
ισοδύναμα
Επηρεάζουν με πολλαπλούς τρόπους την ταυτότητα και την αυτοεικόνα των συμμετεχόντων
Συμβολή της Kοινωνικοπολιτισμικής Προσέγγισης
• Αλλαγή της προοπτικής που σχετίζεται με το συνολικό πλαίσιο χρήσης των
μαθησιακών περιβαλλόντων με τις ΤΠΕ
• Μετατόπιση της έμφασης από το περιεχόμενο και τις λειτουργίες του
ίδιου του μαθησιακού συστήματος προς την ανάγκη για υποστήριξη και
ανάπτυξη κοινωνικών αλληλεπιδράσεων ανάμεσα στα υποκείμενα που
μαθαίνουν ή διδάσκουν, καθώς και στη διαπραγμάτευση μέσω της
γλώσσας του περιεχομένου της γνώσης και της μάθησης
• Η γνωστικότητα, υπό το πρίσμα αυτό, εξαρτάται από τη χρήση και την
ποικιλία των τεχνουργημάτων και των εργαλείων, κυρίως τη γλώσσα και
τον πολιτισμό.
Παιδαγωγικές Μεθοδολογίες
για Οργάνωση & Σύγκλιση της Συνεργατικής
Μάθησης - Παραδείγματα
Παιδαγωγικός Σχεδιασμός
Παιδαγωγικός Σχεδιασμός για Σύγκλιση
Δραστηριοτήτων και Μάθησης
Σενάρια
Διδακτικά
Πλάνα
Σχέδια
Εργασίας
Άλλο
Παιδαγωγικός Σχεδιασμός – Σενάρια Συνεργατικής Μάθησης
(CSCL Scripts)
• Mακρο-σενάρια (Macro-scripts): παιδαγωγικά μοντέλα π.χ.
Εργασία σε ομάδες με συνεργατική μάθηση
•Mικρο-σενάρια (Micro-scripts): διαλογικά μοντέλα που τα εχουμε
ενσωματώσει στα εργαλεία ή και έχουμε μάθει τους μαθητές/τριες να
τα χρησιμοποιούν ως βήματα κριτικής σκέψης
•Στοιχεία: εκπαιδευτικό υλικό, προσδιορισμός συμμετεχόντων και
ομάδων, δομή κάθε ομάδας, ρόλοι, δραστηριότητες, διανομή
ρόλων/δραστηριοτήτων/υλικού, αλληλουχία και συνοχή της
εκπαιδευτικής οργάνωσης κλπ
ΜΙΚΡΟ-Σενάριο * Επίπεδα κριτικής σκέψης
Παιδαγωγικός Σχεδιασμός – Σενάρια
(CSCL scripts)
Παράδειγμα Διαδικασίας Μοντέλου για τον Εκπαιδευτικό (Collins, Brown &
Newman, 1987)
1. Μοντέλο: μάθηση με παρατήρηση του τρόπου που εργάζεται ο
εκπαιδευτικός βήμα βήμα από τους μαθητές/τρεις (ενσυναίσθηση)
2. Καθοδήγηση και βοήθεια από τον ‘ειδικό’: δασκαλοκεντρικό
μοντέλο
3. Σταδιακή αποχώρηση
4. Αναστοχασμός της διαδικασίας: διόρθωση λαθών που τυχόν
έγιναν από τον εκπαιδευτικό
Παιδαγωγικός Σχεδιασμός – Σενάριο
(CSCL scripts)
Σχεδιαστική Σκέψη - Design Thinking
• είναι μέθοδος για δημιουργική δράση για συγκεκριμένη λύση
προβλήματος και με κεντρικό άξονα το χρήστη. Χρησιμοποιεί
τεχνικές δημιουργικότητας για την παραγωγή ιδεών και την
αξιολόγησή τους.
Ζώνη της Επικείμενης Ροής
Zone of Proximal Flow (ZPF)
• Ζώνη Επικείμενης Ανάπτυξης
• Δημιουργική Ροή
(ZPD & Creative Flow,
Vygotsky +
Csikszentmihalyi)
Από τη Θεωρία στην Πράξη
Computer Supported Collaborative Creativity & Learning (CSCC/L)
Δημιουργική Συνεργατική Μάθηση με ΤΠΕ
• Συνεργατική Μάθηση με τη Μέθοδο Πρότζεκτ
1. Κουλτούρα Ομάδας, όταν εξελίσσεται ένας, εξελίσσονται όλα τα μέλη της
ομάδας
2. Κοινοί στόχοι και όραμα
3. Ατομική Συμμετοχή στην Ομάδα
4. Συμπληρωματικές Ικανότητες (π.χ. Τεχνική Παζλ)
5. Ενεργοποίηση της φαντασίας και δημιουργικότητας όσο πιο πολύ είναι
δυνατό
Μέθοδος Παζλ (Jigsaw Method)
ΔΙΑΘΕΜΑΤΙΚΟΤΗΤΑ & ΣΥΝΕΡΓΑΣΙΑ
Μέθοδος Παζλ / Συνεργατική Μάθηση σε Δημιουργικές Μικρές Ομάδες
Κουλτούρα Ομάδας: η
ανάπτυξη της τεχνογνωσίας
των άλλων με βάση την
εμπειρία του καθενός και
για την ανάπτυξη των
άλλων
Κοινή επιθυμία / κύριες
ιδέες για κάθε μέλος
Σημαντική συνεισφορά από
κάθε μέλος
Ευρύ φάσμα ειδικοτήτων
Πλήρης αξιοποίηση του
εγκεφάλου των μαθητών
Πλήρης αξιοποίηση της
φαντασίας
Σύντομο χρονικό διάστημα
Καινοτομίες (μαθητές/τριες 10 ετών)
6ο Δημοτικό Σχολείο Πάτρας http://blogs.sch.gr/6dimpat/
Δούρειος Ίππος
Παίζεις και καθαρίζεις
ταυτόχρονα.
Με συναγερμό αισθητήρων
Συνεργατική Μάθηση σε Μικρές Ομάδες
με Θεματικό Άξονα στο Scratch
6ο Δημοτικό Σχολείο Πάτρας
Χωρισμός σε Ομάδες
• Αρχικά οι μαθητές χωρίστηκαν σε 2 ομάδες με
διαφορετικό θέμα παιχνιδιού η καθεμιά. Αυτό
δημιούργησε ανταγωνιστικό κλίμα με αποτέλεσμα να
αλλάξουμε την συνεργατική τεχνική στη μέθοδο παζλ
(Jigsaw Puzzle) έτσι ώστε να μη μπορεί να δουλέψει η
μια ομάδα χωρίς την άλλη. Αυτή η τεχνική υπάρχει
στις επαγγελματικές ομάδες για κατασκευή
παιχνιδιών.
Κατασκευή Συνεργατικού Παιχνιδιού
Ομάδες: Σεναρίου, Ζωγραφικής / Γραφικών, Μουσικής / Ήχου,
Προγραμματισμού
Game development teams
Ομάδα Γραφικών/Ζωγραφικής
Ομάδα Γραφικών/Ζωγραφικής
Ομάδα Γραφικών/Ζωγραφικής
Ομάδα Γραφικών/Ζωγραφικής –
Επεξεργασία Εικόνων
Ομάδα Σεναρίου: 6 στοιχεία / κλειδιά
Ομάδα Σεναρίου
Ομάδα Σεναρίου – Επεξεργασία κειμένου
Ομάδα Μουσικής: Λόγος, Ήχος, Μουσική
Η Ομάδα Μουσικής & Ήχου
Ομάδα Προγραμματιστών
Το Σπίτι του Μυστηρίου – Τεστ / Λάθη
Το Σπίτι του Μυστηρίου – Πρώτη
παρουσίαση στην Α’ Τάξη
Το Σπίτι του Μυστηρίου – Πρώτη
παρουσίαση στην Α’ Τάξη
Το Σπίτι του Μυστηρίου πέρασε το τεστ!!
Ευτυχισμένοι με το αποτέλεσμα!
https://scratch.mit.edu/projects/54660312/
Ευτυχισμένοι με το αποτέλεσμα!
https://scratch.mit.edu/projects/54660312/
Οι Μικρές Δημιουργικές Ομάδες Συνεργατικής Μάθησης (1/2)
Έχουν σαφείς και
κοινούς στόχους
Μοιράζονται την
ευθύνη για αυτούς
τους στόχους
Μετρούν την πρόοδο
των στόχων
Είναι σχετικά μικρές
Υπάρχει η αναγκαία
σύνθεση δεξιοτήτων
και ρόλων
Διαθέτουν τους
απαραίτητους πόρους
– τεχνικό εξοπλισμό-
για το έργο
Έχουν την υποστήριξη
από τους ανωτέρους
τους
Συμφώνησαν σχετικά
με τους βασικούς
κανόνες για τη
συνεργασία
Υπάρχει
καθηκοντολόγιο για
κάθε μέλος
Οι Μικρές Δημιουργικές Ομάδες Συνεργατικής Μάθησης (2/2)
Έχουν σχεδιάσει και
συμφωνήσει για τις
πρακτικές και τις
διαδικασίες για την
εκπόνηση του έργου
Υποστηρίζουν ο ένας
τον άλλον
εποικοδομητικά και
πολύ εξυπηρετικά
Υπάρχει αναγνώριση
της επιτυχίας ατομικά
και ομαδικά
Χειρίζονται τις
συγκρούσεις
εποικοδομητικά και
ανοικτά
Δημιουργούν μια
συλλογική παραγωγή
που επιτυγχάνει τους
στόχους του έργου
Χρησιμοποιούν χρόνο
για να γνωριστούν
μεταξύ τους
Χρησιμοποιούν χρόνο
για να κατανοήσουν την
πολιτιστική τους
πολυμορφία
Το εργασιακό τους στυλ
αντικατοπτρίζειτο
σύνολο των ανωτέρω
παραγόντων
Συμπεράσματα
– Μαθαίνουμε ομάδες και κοινότητες
– Διαθεματικότητα, Συνεργασία, Διάδραση
– Διαφορετικά μαθησιακά μοτίβα σκέψης και δημιουργικότητας
– Τεχνικές δημιουργικότητας και φαντασίας,
– Ανάπτυξη δεξιοτήτων αναλυτικής σκέψης, διορατικότητας, αξιολόγηση και
προσοχής, Η/Υ και μηχανικής
– Πραγματική χρήση στη ζωή του μαθητή
Να ονειρεύεσαι, να μαθαίνεις, φαντάζεσαι, να αισθάνεσαι και να δημιουργείς
μαζί με τους συμμαθητές σου, να αλλάζεις ακόμα και τη μοίρα σου.
Απορίες;
4. ΜΕΘΟΔΟΣ PROJECT – ΣΧΕΔΙΑ ΕΡΓΑΣΙΑΣ
Οι Μαθητές/τριες της Δ’ Τάξης
Σημείωμα Αδειοδότησης
• Το παρόν υλικό διατίθεται με τους όρους της άδειας χρήσης Creative
Commons Αναφορά, Όχι Παράγωγα Έργα Μη Εμπορική Χρήση 4.0 [1] ή
μεταγενέστερη, Διεθνής Έκδοση. Εξαιρούνται τα αυτοτελή έργα τρίτων
π.χ. φωτογραφίες, διαγράμματα κ.λ.π., τα οποία εμπεριέχονται σε αυτό
και τα οποία αναφέρονται μαζί με τους όρους χρήσης τους στο
«Σημείωμα Χρήσης Έργων Τρίτων».
• [1] h t t p ://creativecommons.org/licenses/by-nc-nd/4.0/
• Ως Μη Εμπορική ορίζεται η χρήση:
– που δεν περιλαμβάνει άμεσο ή έμμεσο οικονομικό όφελος από την χρήση
του έργου για το διανομέα του έργου και αδειοδόχο
– που δεν περιλαμβάνει οικονομική συναλλαγή ως προϋπόθεση για τη χρήση ή
πρόσβαση στο έργο
– που δεν προσπορίζει στο διανομέα του έργου και αδειοδόχο έμμεσο
οικονομικό
Διατήρηση Σημειωμάτων
• Οποιαδήποτε αναπαραγωγή ή διασκευή του
υλικού θα πρέπει να συμπεριλαμβάνει:
– το Σημείωμα Αναφοράς
– το Σημείωμα Αδειοδότησης
– τη δήλωση Διατήρησης Σημειωμάτων
– το Σημείωμα Χρήσης Έργων Τρίτων (εφόσον υπάρχει)
μαζί με τους συνοδευόμενους υπερσυνδέσμους.

Collaborative Learning by Niki Lambropoulos

  • 1.
    ΟΜΑΔΙΚΗ ΕΡΓΑΣΙΑ ΣΥΝΕΡΓΑΤΙΚΗ ΜΑΘΗΣΗ 03.Ομαδική εργασία – Συνεργατική Μάθηση / Κοινωνικογνωστικές Διαδικασίες Μάθησης Teamwork – Collaborative Learning – Social-Cognitive Learning Δρ. Νίκη Λαμπροπούλου ΕΔΙΠ ΤΕπΕΚΕ
  • 2.
  • 3.
    Καθένας/μία μια ΔιαφορετικήΠλευρά του Διαμαντιού Συνδυασμός Επιστήμης & Ζωής Σχέδιο Εργασίας Δημιουργική Αφήγηση Κοινωνικοπολιτισμική Μάθηση
  • 4.
    Τι είναι μάθηση; Ημάθηση ως αποτέλεσμα μιας διαρκούς διαδικασίας αλλαγών στις γνωστικές δομές του υποκειμένου Σημαντικός ο ρόλος του κοινωνικού και πολιτισμικού περιβάλλοντος, του πλαισίου (context) μέσα στο οποίο διαδραματίζεται η μαθησιακή δραστηριότητα, και της διαμεσολαβημένης μέσω υλικών και νοητικών τεχνουργημάτων (εργαλείων - artifacts) ανθρώπινης δραστηριότητας.
  • 5.
  • 6.
    Δημιουργική Ομάδα ● Περισσότεραάτομα έχουν περισσότερες ιδέες ● Ποικιλία έκφρασης ιδεών λόγω του διαφορετικού υπόβαθρου γνώσεων που διαθέτουν τα μέλη της ● Έχει μεγάλο βαθμό διασταύρωσης ιδεών μεταξύ των μελών της ● Παρουσιάζει άμιλλα παραγωγής ιδεών μεταξύ των μελών της ● Υπάρχει μεγαλύτερη δυνατότητα παρώθησης των μελών της για παραγωγή ιδεών ● Υπάρχει ενθουσιασμός και χαρά της δημιουργικότητας ● Ιδέες από Συγκρούσεις / Διαφορετικότητα (diversity): Θέση Αντίθεση Σύνθεση
  • 7.
  • 8.
    Ιδεοκαταιγίδα 1. Εστίαση σεσυγκεκριμένο πρόβλημα 2. Αναστολή απόφασης 3. Διασφάλιση για μη-κριτική σε οποιεσδήποτε ιδέες έρχονται πάνω στο τραπέζι 4. Γραμμική συζήτηση: συζήτηση για συγκεκριμένα θέματα σε συγκεκριμένες χρονικές στιγμές και σκληρή κριτική 5. Χτίσιμο πάνω στις ιδέες
  • 9.
    Η Δημιουργική Διαδικασία(Φ3ΕΑ) (1/2) • 1. Φαντασία Στο στάδιο αυτό γίνεται η κατάρριψη των ορίων σε μια κατάσταση ή ένα πρόβλημα με ιδεολογική προσέγγιση των δυνατοτήτων για το τι θα μπορούσε να συμβεί υποθετικά. • 2. Έρευνα Στο στάδιο αυτό γίνεται διερεύνηση της προβληματικής κατάστασης για απαντήσεις στα ερωτήματα πώς, τι, ποιος, πότε, γιατί. • 3. Επώαση Στο στάδιο αυτό παρατηρείται απουσία δραστηριότητας καθώς οι πληροφορίες ελλοχεύουν εν δυνάμει τόσο στο προ–συνειδητό επίπεδο όσο και στο ασυνείδητο. Συμβαίνει μια ασύνειδη εσωτερική διαδικασία σε στιγμές που το άτομο χαλαρώνει, όπως για παράδειγμα βλέποντας τηλεόραση, διαβάζοντας ένα βιβλίο, κάνοντας έναν περίπατο και κυρίως όταν κοιμάται.
  • 10.
    Η Δημιουργική Διαδικασία(Φ3ΕΑ) (2/2) • 4. Εύρηκα! Στο στάδιο αυτό η διορατικότητα έρχεται στην επιφάνεια του συνειδητού στιγμιαία και είναι γνωστή με τη φράση του Αρχιμήδη «Εύρηκα!». Η αναγνώριση αυτή συνοδεύεται με ευφορία και ενθουσιασμό. • 5. Αξιολόγηση Στο στάδιο αυτό γίνεται αξιολόγηση των νέων ιδεών με στόχο τον έλεγχο της εγκυρότητας, της λειτουργικότητας και της χρησιμότητάς της, ώστε να βρεθεί η πιο έγκυρη λύση και ο πιο κατάλληλος τρόπος διατύπωσης για την εφαρμογή και την υλοποίησή της. Αυτή η ταξινόμηση του Wallas δεν έχει αναπροσαρμοστεί από το 1925 και είναι πλέον κλασική στην επιστήμη της δημιουργικότητας. Η μόνη πρόσθεση είναι το πρώτο στάδιο της φαντασίας.
  • 11.
  • 12.
    Δημιουργία Ροής στηΣχολική Τάξη • Ζώνη Επικείμενης Ροής (Zone of Optimal Flow) • Δημιουργική & Κριτική Σκέψη
  • 13.
    Ζώνη Επικείμενης Ροής1/3 • 1) Οργάνωση δραστηριοτήτων με ένα σαφές σύνολο στόχων, ώστε να δοθεί κατεύθυνση και δομή στην εργασία και το έργο. • 2) Εξισορρόπηση μεταξύ των προκλήσεων όπως τις αντιλαμβάνεται το κάθε μέλος της ομάδας και των δικών του δεξιοτήτων. Κάποιος πρέπει να έχει εμπιστοσύνη στον εαυτό του και να πιστεύει ότι είναι ικανός να διεκπεραιώσει την εργασία ή το έργο.
  • 14.
    Ζώνη Επικείμενης Ροής2/3 • 3) Παροχή σαφούς και άμεσης ανατροφοδότησης για την προσαρμογή των επιδόσεων ώστε να επιτευχθούν οι στόχοι.
  • 15.
    Ζώνη Επικείμενης Ροής3/3 • Σαφείς στόχοι ως το επίπεδο πρόκληση και υψηλό επίπεδο δεξιοτήτων • Συγκέντρωση και εστίαση της προσοχής • Απώλεια των αισθήσεων • Διαστρεβλωμένη αίσθηση του χρόνου • Άμεση ανατροφοδότηση • Ισορροπία μεταξύ του επιπέδου ικανότητας και της πρόκλησης • Αίσθηση του ελέγχου της κατάστασης ή της δραστηριότητας • Η εγγενής επιβράβευση προέρχεται από την εμπλοκή στη δραστηριότητα ώστε να υπάρχει αβίαστη δράση • Έλλειψη επίγνωσης των σωματικών αναγκών • Απόλυτη απορρόφηση στη δραστηριότητα • Ύπαρξη ελάχιστου δημιουργικού άγχους
  • 16.
    Ατζέντα • Διαθεματικότητα καιΔιάδραση: Από το Web 1.0 στο Web 2.0 • Θεωρίες και Εκπαιδευτικές Μεθοδολογίες • Εργασία σε Ομάδες • Συνεργατική Μάθηση • Κοινωνικογνωστικές Διαδικασίες Μάθησης (Cognitive Social Learning Theory, Bandura, 1977, 1986) • Παραδείγματα
  • 17.
    Έννοιες – Κλειδιά •Web 1.0 • Web 2.0 • Μάθηση 1.0 • Μάθηση 2.0 • Ομαδική Εργασία • Συνεργατική μάθηση • Κοινωνικογνωστικές Διαδικασίες Μάθησης • Κοινωνικοπολιτισμική μάθηση • Παιδαγωγικός Σχεδιασμός • Διαφορετικότητα (Diversity) • Συμπερίληψη (Inclusive or non-exclusive) • Αυτορύθμιση
  • 19.
  • 20.
    Κοινωνικοπολιτισμικές θεωρίες Από τοκοινωνικό στο ατομικό Η κοινωνικοπολιτισμική προσέγγιση που οριοθετείται από τις θέσεις του Vygotsky διαφοροποιείται από την κλασσική κοινωνιογνωστική προσέγγιση (Doise & Mugny, 1981). Η θεωρία του Vygotsky εστιάζει την προσοχή της στην αιτιακή σχέση ανάμεσα στην κοινωνική αλληλεπίδραση και την ατομική γνωστική αλλαγή Η θεωρία της κοινωνιογνωστικής προσέγγισης μελετά την ατομική εξέλιξη στο πλαίσιο της κοινωνικής αλληλεπίδρασης
  • 21.
    GABRIEL DE TARDE Ημίμηση είναι προϊόν επικοινωνίας. Οι κοινωνικές και επικοινωνιακές δραστηριότητες των μελών της κοινωνίας βασίζονται κυρίως στη μίμηση και την αντιγραφή της συμπεριφοράς κάποιων ανθρώπων για τους άλλους. Αυτή η διαδικασία περιλαμβάνει τη συστηματική επανάληψη των διαφόρων κοινωνικών στάσεων, εκδηλώσεων και δραστηριοτήτων, καθώς και των πεποιθήσεων.
  • 22.
  • 23.
    Κοινωνιογνωστική θεωρία (1/2) Ηκοινωνιογνωστική θεωρία (social cognitive theory) έχει τις ρίζες της στον συμπεριφορισμό Βασικός εκπρόσωπος A. Bandura Βασική έννοια: η μίμηση Η ανθρώπινη συμπεριφορά περιγράφεται ως αλληλεπίδραση γνωστικών, συμπεριφορικών και περιβαλλοντικών παραγόντων
  • 24.
    Κοινωνιογνωστική θεωρία (2/2) Οάνθρωπος μαθαίνει όχι μόνο μέσω ενίσχυσης της επιθυμητής συμπεριφοράς αλλά κυρίως μέσω παρακολούθησης της συμπεριφοράς των άλλων Μάθηση μέσω μίμησης και μέσω της κοινωνικής εμπειρίας - Αυτορύθμιση
  • 25.
    Η Θεωρία τηςΚοινωνικής Μάθησης (Albert Bandura) Τα μαθαίνουν σε οποιοδήποτε κοινωνικό περιβάλλον μέσω της παρατήρησης και της μίμησης της συμπεριφοράς άλλων. Δεν επέρχεται μόνο μέσω της ενίσχυσης (συμπεριφορική θεωρία της κλασικής εξαρτημένης μάθησης), αλλά και από την επιρροή του περιβάλλοντος.
  • 26.
    Κατά τον Μπαντούρα- Ημάθηση συμβαίνει: ● μέσω της παρατήρησης ● τις εσωτερικές γνωσιακές διαδικασίες ● την αλλαγή της συμπεριφοράς ως αντικτυπο της μάθησης Ακόμα και αν έχει κάτι μαθευτεί, δεν ισοδυναμεί αυτόματα και με αλλαγή στη συμπεριφορά του ατόμου.
  • 27.
    Εσωτερικές Γνωσιακές Διαδικασίες Ηθεωρία κοινωνικής μάθησης υπογραμμίζει το γεγονός πως η μάθηση μέσω της παρατήρησης μπορεί να εφαρμοστεί μόνο με τη συμβολή και των γνωσιακών διαδικασιών. Τα άτομα δηλαδή δεν παρατηρούν απλά μια συμπεριφορά και αυτόματα τη μιμούνται, αλλά προηγούνται κάποιες διαδικασίες σκέψης πριν τη μίμηση.
  • 28.
    Η Μάθηση μέσωΠαρατήρησης Τα παιδιά παρατηρούν τους ανθρώπους γύρω τους να συμπεριφέρονται με διάφορους τρόπους, μιμούμενα μάλιστα πολύ συχνά τις συμπεριφορές αυτές. Τα άτομα που παρατηρούνται ονομάζονται πρότυπα ενώ η διαδικασία της μίμησης φαίνεται να επηρεάζεται από το αν οι πράξεις εκτελούνται από άτομα που το παιδί αντιλαμβάνεται ως όμοια, από τα αποτελέσματα της πράξης του προτύπου και από τα αν τα άτομα ανταποκρίνονται στις πράξεις του παιδιού με θετική ή αρνητική ενίσχυση. Υπάρχουν τρία βασικά πρότυπα κοινωνικής μάθησης: ● το ζωντανό πρότυπο που περιλαμβάνει ένα πραγματικό άτομο να επιδεικνύει κάποια συμπεριφορά ● το συμβολικό πρότυπο δηλαδή φανταστικούς χαρακτήρες που επιδεικνύουν μία συμπεριφορά σε ταινίες, βιβλία ή τηλεοπτικά προγράμματα ● το λεκτικό πρότυπο διδασκαλίας που περιέχει περιγραφές και ερμηνείες μιας συμπεριφοράς.
  • 29.
    Μάθηση με ΕνεργητικήΠαρατήρηση 1. Προσοχή: Επικέντρωση της προσοχής στη συμπεριφορά που πρόκειται να γίνει αντικείμενο μάθησης. ● Πρόκληση ενδιαφέροντος από τον/την εκπαιδευτικό. 2. Διατήρηση: Για τη διατήρηση της συμπεριφοράς στη μνήμη. ● Εξάσκηση με υποκίνηση και ενθάρρυνση από τον/την εκπαιδευτικό. 3. Παραγωγή: Μετά την παρατήρηση και τη διατήρηση της νέας συμπεριφοράς στη μνήμη, ο μαθητής πρέπει να την επαναλάβει ● Εκτέλεση σε ικανοποιητικό βαθμό της νέα συμπεριφορά με ανατροφοδότηση και ενθάρρυνση από τον/την εκπαιδευτικό. 4. Παρώθηση και ενίσχυση: Παρουσίαση στην τάξη. ● Με την κατάλληλη ενίσχυση οι μαθητές ισχυροποιούν την κατοχή της συμπεριφοράς και αυξάνουν την επιθυμία τους για μελλοντική επανάληψή της.
  • 30.
    Μάθηση Σύνθετων Συμπεριφορώνμε Παρατήρηση Οι άνθρωποι μαθαίνουν σύνθετες μορφές συμπεριφοράς μέσα από την παρατήρηση και τη μίμηση της συμπεριφοράς άλλων προσώπων. Το άτομο που γίνεται αντικείμενο παρατήρησης καλείται πρότυπο και η διαδικασία της μάθησης μέσω παρατήρησης νοείται ως μίμηση προτύπου. Η ικανότητα μίμησης αυξάνεται, καθώς ανεβαίνουμε την αλυσίδα της εξέλιξης των ειδών, με κορυφή τα ανώτερα θηλαστικά και δη τον άνθρωπο. Η ικανότητα αυτή παρέχει στους οργανισμούς ένα σημαντικότατο πλεονέκτημα: η ικανότητα για μάθηση χωρίς άμεση εμπειρία, αλλά μέσω μίμησης, μας επιτρέπει να μαθαίνουμε από τη συσσωρευμένη εμπειρία προηγούμενων γενεών, χωρίς να χρειάζεται να ανακαλύπτουμε κάθε φορά εκ νέου αυτή τη γνώση. ● Πλεονέκτημα χρόνου στην ΠΑ ● Αύξηση της ικανότητα προσαρμογής ● Μίμηση ολοένα και πιο σύνθετων συμπεριφορών από τη βρεφική ηλικία ● Ενίσχυση από τις αντιδράσεις των άλλων
  • 31.
    Αντίληψη & Προσοχή ●Η αντίληψη είναι μία ερμηνευτική διαδικασία μέσω της οποίας οι πληροφορίες που έρχονται από το περιβάλλον και ερμηνεύονται για να σχηματίσουν αντικείμενα, γεγονότα, πρόσωπα, κ.λ.π. ● Με τη λειτουργία της αντίληψης ξεκινά η διαδικασία επεξεργασίας πληροφοριών και άρα η διαδικασία της μάθησης.
  • 32.
    Η Αντίληψη ωςΕρμηνευτική Διαδικασία Οτιδήποτε αντιλαμβανόμαστεδεν αποτελεί πιστό αντίγραφο του εξωτερικού κόσμου κι επηρεάζεται από: ● προηγούμενες γνώσεις βάσει των οποίων θα ερμηνευθεί η αντιλαμβανόμενη πληροφορία ● το συγκεκριμένο πλαίσιομέσα στο οποίο αντιλαμβανόμαστε κάτι ● λανθασμένες αντιλήψεις – αντιληπτικές πλάνες (διφορούμενες εικόνες που μπορούν να ερμηνευθούν από τον καθένα διαφορετικά)
  • 33.
  • 34.
    Οργάνωση της Παρατήρησηςστο Σχολείο 1. Παρατήρηση των δομικών στοιχείων της διδασκαλίας 2. Παρατήρηση κρίσιμων συμβάντων Πώς; 1. Αναστοχαστικό Ημερολόγιο 2. Κλείδα/Σχάρα Παρατήρησης
  • 35.
  • 36.
    Παρατήρηση Δομικών ΣτοιχείωνΔιδασκαλίας (Ι/ΙΙ) Δομικά στοιχεία της διδασκαλίας 1. Στόχοι: μαθησιακοί και άλλοι στόχοι 2. Παιδαγωγική προσέγγιση: μαθητοκεντρική, μέθοδος πρότζεκτ, ομαδοσυνεργατική, μάθηση με παρατήρηση κλπ 3. Περιεχόμενο και οργάνωσή του 4. Χωρική οργάνωση a. Οργάνωση της τάξης με βάση παιδαγωγική προσέγγιση 5. Κοινωνική οργάνωση a. κοινωνιόγραμμα
  • 37.
    Παρατήρηση Δομικών ΣτοιχείωνΔιδασκαλίας (ΙΙ/ΙΙ) Δομικά στοιχεία της διδασκαλίας (συνέχεια) 6. Δομή της εκπαιδευτικής δράσης με παρατηρήσιμες ενέργειες του/της εκπαιδευτικού a. βασικές b. επιμέρους 7. Δομή της εκπαιδευτικής διαδικασίας a. βήματα διδασκαλίας, χρονικά διαστήματα, ροή ενεργειών του/της εκπαιδευτικού κλπ b. Ρυθμός και πορεία της διδασκαλίας i. Από το συγκεκριμένο στο αφηρημένο, από το γενικό στο ειδικό κλπ
  • 38.
    Αυτορρύθμιση «Οι μαθητές μπορούννα αναπτύξουν γνωστική και συναισθηματική ενσυναίσθηση που τους παρέχει εικονικά μηχανισμούς παρατήρησης και αυτορρύθμισης στην προσωπική και στην κοινωνική τους ζωή. Η συνειρμική ελευθερία στις ιδέες και η ενεργός συμμετοχή όλων υποστηρίζεται από το κλίμα και το περιβάλλον ασφάλειας κι εμπιστοσύνης όπου τα λάθη είναι μέρος της διαδικασίας σε ένα φανταστικό, μη αγχογόνο περιβάλλον στη δημιουργική αφήγηση.» (Λαμπροπούλου, 2023)
  • 39.
    Κοινωνικός εποικοδομισμός (1/2) •Από το ατομικό στο κοινωνικό (από το Web 1.0 στο Web 2.0) • Η οικοδόμηση των γνώσεων γίνεται σε συνεργατικά περιβάλλοντα • Η γνώση (και ειδικά η επιστημονική γνώση) οικοδομείται αφενός διαμέσου συζητήσεων ανάμεσα σε άτομα ή ομάδες που εμπερικλείουν τη δημιουργία και κατανόηση της επικοινωνίας και αφετέρου την από κοινού υλοποίηση δραστηριοτήτων
  • 40.
    Κοινωνικός εποικοδομισμός (2/2) •Κοινωνική αλληλεπίδραση • Κοινωνικογνωστικές συγκρούσεις • Συνεργατική μάθηση • Συνεργασία ανάμεσα σε «ομότιμους» (παιδιά παρόμοιας ηλικίας ή ατόμων παρόμοιων γνωστικών ικανοτήτων, κλπ.) Βασικές έννοιες • Doise & Mugny (1981). Βασικοί εκπρόσωποι
  • 41.
    VYGOTSKY Όταν ένα άτομοσυμμετέχει σε ένα κοινωνικό σύστημα, η κουλτούρα αυτού του συστήματος και τα εργαλεία που χρησιμοποιούνται για επικοινωνία (και κυρίως η γλώσσα) διαμορφώνουν τη γνωστικότητά του και συνιστούν πηγή της μάθησης και της εξέλιξής του.
  • 42.
    Θεωρία του Vygotsky •Ζώνη της εγγύτερης ανάπτυξης (zone of proximal development) – Αυτό που το παιδί δεν μπορεί να κάνει μόνο του αλλά το πετυχαίνει με τη βοήθεια του άλλου • Σημασία της μεσολάβησης του ενήλικα και ειδικότερα του εκπαιδευτικού
  • 43.
    Εγκαθιδρυμένη μάθηση (1/2) •Εγκαθιδρυμένη ή εμπλαισιωμένη μάθηση • Situated learning Jean Lave & Etienne Wenger • Μάθηση σε Κοινότητες Πρακτικής (Community of practice). – η μάθηση δεν αποτελεί μια ατομική λειτουργία της ανθρώπινης νόησης αλλά μια κοινωνικοπολιτισμική λειτουργία που λαμβάνει χώρα μέσω της επικοινωνίας και αλληλεπίδρασης με τους άλλους ανθρώπους.
  • 44.
    Εγκαθιδρυμένη μάθηση (2/2) Ηγνώση δεν είναι θεωρητικά ανεξάρτητη από τις καταστάσεις μέσα στις οποίες λαμβάνει χώρα και χρησιμοποιείται. Αντίθετα, εξαρτάται και προσδιορίζεται από το πλαίσιο μέσα στο οποίο πραγματώνεται, για αυτό και η διαδικασία της «γνωστικής μαθητείας» (cognitive apprenticeship)
  • 45.
    Γνωστική μαθητεία Η μάθησηπου λαμβάνει χώρα μέσα στο αυθεντικό πλαίσιο των καθημερινών πρακτικών μιας κουλτούρας, φαίνεται να λειτουργεί πολύ πιο αποτελεσματικά από τις συνήθεις σχολικές δραστηριότητες
  • 46.
    Κατανεμημένη γνώση (1/2) •Κατανεμημένη νόηση ή γνώση (distributed cognition): υβριδική προσέγγιση που αφορά τη μελέτη όλων των πτυχών της γνωστικότητας (τόσο στη γνωστική όσο και στην κοινωνική και στην οργανωτική της προοπτική) • οι γνωστικές ιδιότητες των ομάδων είναι διαφορετικές από τις ιδιότητες των ατόμων • κατανεμημένη φύση των γνωστικών φαινομένων ανάμεσα σε υποκείμενα, κατασκευάσματα (artifacts) και εσωτερικές και εξωτερικές αναπαραστάσεις (Rogers, 1997 • προσέγγιση που θεωρεί το γνωστικό υποκείμενο ως μέρος ενός ευρύτερου λειτουργικού συστήματος που συμπεριλαμβάνει το κοινωνικό και υλικό περιβάλλον του (Rogers & Ellis, 1994).
  • 47.
    Κοινωνικός Εποικοδομισμός Κοινωνικοπολιτισμικές Θεωρίες Συστήματα συνεργατικής μάθησης με υπολογιστές Εφαρμογές Διαδικτύου (chat, forums,video conference) Ψηφιακές Βιβλιοθήκες Μηχανές αναζήτησης Εκπαιδευτικές δικτυακές πύλες (portals) Θεωρία του Vygotsky Κατανεμημένη Νόηση Εγκαθιδρυμένη Νόηση Θεωρία της Δραστηριότητας Vygotsky, Luria, Leontief Doise & Mugny Engestrom & Nardi Hutchins Lave, Brown, Wegner
  • 48.
  • 49.
    Τι είναι Συνεργασία; (Collaboration& Cooperation?) • Κοινή εργασία στο ίδιο αντικείμενο, στο ίδιο πρότζεκτ/δραστηριότητα (κοινή κατασκευή) Collaboration • Κοινή εργασία σε διαφορετικό αντικείμενο, στο ίδιο πρότζεκτ/δραστηριότητα Cooperation Στην πραγματικότητα κάνουμε και τα 2
  • 50.
    Συνεργατική μάθηση (1/4) •Η μάθηση είναι - ή μπορεί να βελτιωθεί μέσα από - μια κοινωνική διαδικασία • Η σκέψη αναπτύσσεται (και είναι συνεπώς προϊόν οικοδόμησης και αναδόμησης των γνώσεων) στα πλαίσια συνεργατικών δραστηριοτήτων ανάμεσα σε μαθητές/τριες μεταξύ τους, και με τους ενηλίκους • Υπάρχει καθοδήγηση και της διαμεσολάβηση (ενορχήστρωση δραστηριοτήτων) των ενηλίκων και εκπαιδευτικών στη διαδικασία μάθησης. • Έχει σημασία το πλαίσιο (in situ μάθηση) μέσα στο οποίο λαμβάνει χώρα η συνεργασία και του ρόλου των χρησιμοποιούμενων εργαλείων (φυσικών και συμβολικών). Συνεργατική μάθηση, Β. Κόμης
  • 51.
    Συνεργατική μάθηση (2/4) Ημαθησιακή δραστηριότητα δεν μπορεί να γίνει αντιληπτή έξω από το κοινωνικό, ιστορικό και πολιτισμικό πλαίσιο μέσα στο οποίο διαδραματίζεται. Οι συνεργατικές δραστηριότητες συντελούν καταλυτικά στη διαδικασία οικοδόμησης της γνώσης Καθοριστικός είναι ο ρόλος που παίζουν τα χρησιμοποιούμενα εργαλεία (υλικά και συμβολικά, όπως το εκπαιδευτικό λογισμικό και η γλώσσα) και ο καταμερισμός εργασίας ανάμεσα στους συνεργάτες. Η γνώση γενικότερα, και η επιστημονική γνώση ειδικότερα, οικοδομείται σε κοινωνικό επίπεδο
  • 52.
    Συνεργατική Μάθηση (3/4) Ηοικοδόμηση νοήματος είναι αποτέλεσμα κοινής δραστηριότητας, επικοινωνίας, διάδρασης, συνεργατικότητας και ενεργούς συμμετοχής.
  • 53.
    Η Συνεργατική Μάθηση(4/4) Ενθαρρύνει την ανάπτυξη δεξιοτήτων: γνωστικών, γλωσσικών, συνεργατικών και διαδικτυακών Υποστηρίζει την ανάπτυξη κοινοτήτων μάθησης Αποτελεί θετικό κίνητρο για την ενεργό συμμετοχή στο μάθημα Ενισχύει τη σύνδεση του σχολείου με την πραγματική ζωή Προωθεί την αρχή της σταδιακής αυτονόμησης (μάθηση μέσω της εξερεύνησης και της επικοινωνίας, διαμόρφωση άποψης, καλλιέργεια κριτικής σκέψης, 4Cs) Προωθεί την αρχή της Εξατομικευμένης Παιδαγωγικής Ενθαρρύνει την ανάπτυξη κουλτούρας συμμετοχής, διαλόγου και συνεργασίας
  • 54.
  • 55.
    Συγχρονισμός Επιπέδου Γνώσης& Δεξιοτήτων Ασύμμετρο > Συμμετρικό Μαθησιακός Στόχος (δραστηριότητας, ενότητας, μαθήματος κλπ.)
  • 56.
    Διαφορετικότητα & Συμπερίληψη Diversity& Sustainable Inclusion (non-exclusion) Μαθησιακός Στόχος (δραστηριότητας, ενότητας, μαθήματος κλπ.)
  • 57.
  • 58.
    Κοινωνική Αλληλεπίδραση &Συνεργατική Μάθηση Οι μαθητές μαθαίνουν έννοιες ή οικοδομούν νοήματα γύρω από ιδέες μέσω των αλληλεπιδράσεών τους και των ερμηνειών του κόσμου τους στις οποίες συμπεριλαμβάνονται και ουσιαστικές αλληλεπιδράσεις με τους άλλους. Τέσσερα είναι τα εξέχοντα χαρακτηριστικά αυτής της προσέγγισης: 1. Η ενεργός γνωστική οικοδόμηση που συντελεί στην εκ βάθους κατανόηση. 2. Η εγκαθιδρυμένη μάθηση (situated cognition) που λαμβάνει χώρα σε συγκεκριμένο πλαίσιο (όπως για παράδειγμα ο χώρος μιας επιστημονικής ή μιας εργασιακής κοινότητας) με αυτόνομη δραστηριότητα και κοινωνική και νοητική υποστήριξη. 3. Η κοινότητα πρακτικής, μέσα στην οποία λαμβάνει χώρα η μάθηση, συντελεί στην διάχυση της κουλτούρας και των πρακτικών της. Ο διάλογος και η συνομιλία (discourse) που καθιστά εφικτή τη συμμετοχή και τη διαπραγμάτευση στο πλαίσιο της κοινότητας.
  • 59.
    Εμπιστοσύνη Δημιουργία δέσμευσης καιεμπιστοσύνης ατομικά, ομαδικά και συλλογικά με: • Ευρύτερη και συλλογική ανταλλαγή πληροφοριών • Διευκόλυνση σε προτάσεις και διαφορές με ευρεία συμμετοχή • Ριζικές αλλαγές σε διαχειρίσιμα σημεία • Ελαχιστοποίηση εκπλήξεων με τον παιδαγωγικό σχεδιασμό • Σαφή πρότυπα και απαιτήσεις • Ειλικρίνεια σχετικά με μειονεκτήματα
  • 60.
    Κουλτούρα Ομάδας Η ανάπτυξηκουλτούρας ομάδας υποστηρίζει την αλλαγή με: • Αναγνώριση συστημάτων με διαδεδομένη αξία • Δημιουργία ελεύθερης κουλτούρας δημιουργικότητας χωρίς επιπλήξεις • Αποσαφήνιση των ορίων και του πλαισίου των αποφάσεων – νόρμες ομάδας • Συμπληρωματικές και όχι επικαλυπτόμενες δεξιότητες • Σχεδιασμός ελκυστικών ρόλων • Ελεύθερος χρόνος για δημιουργικότητα • Εστίαση στα ενδιαφέροντα όλων - διαθεματικότητα
  • 61.
  • 63.
    Από το Web1.0 >> στο Web 2.0 • Πληροφορίες • Η-Οικονομία ◼ Σύνθεση Πληροφοριών ◼ Κοινωνική δικτύωση
  • 64.
    Web 2.0 • Σχεδιασμός:Διάδραση και Συμμετοχή όλων – Κοινωνικο-Τεχνικός Σχεδιασμός – Χρηστο-Κεντρικός Σχεδιασμός – Συμμετοχική Αρχιτεκτονική • Αλληλεπίδραση • Προσωποκεντρικότητα • Παρουσία & Συμ-παρουσία • Ελαφρές εφαρμογές • Συνεργατικότητα – Κοινωνικά Δίκτυα – Κοινότητες Πρακτικής – Συνεργατική Μάθηση Χρηστικότητα Κοινωνικότητα
  • 65.
  • 66.
    Web 1.0 Web2.0 Μάθηση Μάθηση
  • 67.
    Ρόλος Εκπ/κού –Μαθητή στο Web 1.0 Δασκαλοκεντρική Μάθηση Διάδραση με τον Η/Υ Επικοινωνία μέσω ηλεκτρονικού ταχυδρομείου, σύγχρονη και ασύγχρονη συζητήση κλπ
  • 68.
    Το Web 2.0 •Ανοικτάστην πρόσβαση •Ευνοούν τη «συμμετοχική» και όχι την αντίληψη της «πρόσκτησης» της γνώσης •Ευνοούν την ουσιαστική συμμετοχή των χρηστών •Όχι πλέον μόνο ανάγνωση αλλά- •Σχολιασμός-αξιολόγηση περιεχομένων •Δημιουργία περιεχομένου •Ανάρτηση περιεχομένου Web 2.0: Αφορά εφαρμογές και περιβάλλοντα του διαδικτύου που είναι: Επηρεάζει την εξέλιξη του διαδικτύου αλλά και τις κοινωνικές πρακτικές των χρηστών του Δημιουργεί, δυνάμει νέες διδακτικές καταστάσεις που προϋποθέτουν καινοτόμες διδακτικές προσεγγίσεις
  • 69.
    Ρόλος Εκπ/κού –Μαθητή στο Web 2.0 • Προσδιορίζει/προσχεδιάζει τους στόχους του προγράμματος, του μαθήματος, της δεξιότητας, της ομαδικής δραστηριότητας • Παρακολουθεί χωρίς να επεμβαίνει, δίνοντας «χώρο» στους μαθητές για την ανάπτυξη των δεξιοτήτων τους • Βοηθά τους μαθητές να προσδιορίσουν τους ρόλους τους μέσα στην ομάδα • Προωθεί τη συνεργατική μάθηση • Ενθαρρύνει την ανάπτυξη δημιουργικού διαλόγου
  • 70.
    Παιδαγωγικές Μεθοδολογίες στοWeb 2.0 Διάδραση – Συνεργασία • Συνεργατική Μάθηση • Μέθοδος πρότζεκτ και Σχέδια Εργασίας • Μάθηση με Παρατήρηση • Αυτό-οργανώσιμη Μάθηση • Κλπ
  • 71.
  • 72.
  • 73.
    Συμμετοχή σε Ομάδα Εξέλιξηως μέλος ομάδας Προσωπική Ανάπτυξη Επαγγελμ ατική Εξέλιξη
  • 74.
    Δημιουργία Ομάδων Σχεδιασμός δημιουργίαςομάδας & επικοινωνίας μελών • Επιλογή μελών και σύνθεση ομάδας • Συμπληρωματικές ικανότητες • Δημιουργία κουλτούρας κοινών αξιών, προτύπων & κανόνων • Επανατροφοδότηση διαδικασίας δημιουργίας & οικοδόμησης ομάδας • Διαχείριση συγκρούσεων
  • 75.
    Στις Μικρές Ομάδες •Γνωρίζονται • Μαθαίνουν Νέους Τρόπους Σκέψης και ανταλλάσσουν γνώσης και εμπειρία • Βιώνουν Νέες Στάσεις προς: Ανθρώπους / Καταστάσεις / Εαυτό Τους • Ασκούνται στην Καλλιέργεια Δεξιοτήτων για την αντιμετώπιση κρίσεων και τη λήψη αποφάσεων • Αναγνωρίζουν βιωματικά τις Δυνατότητες και τους Περιορισμούς της Συλλογικής Προσπάθειας • Προβληματίζονται σχετικά με την προτεραιότητα μεταξύ του ατομικού και του συλλογικού συμφέροντος
  • 76.
    ΣΧΕΔΙΑΣΜΟΣ ΕΠΙΚΟΙΝΩΝΙΑΣ • Συναντήσεις •Διμερείς ή διακρατικές επισκέψεις • Επίσημες παρουσιάσεις • Οι εκθέσεις, τα υπομνήματα και οι σημειώσεις • Μηνύματα φαξ • Ταχυδρόμηση γραμμάτων (snail mail) • Τηλεφωνικές κλήσεις • Απαντήσεις στον τηλεφωνητή • Ηλεκτρονικό ταχυδρομείο (E-mail) • Βίντεο διάσκεψη • Διαδικτυακά συνεργατικά εργαλεία Πρόσωπο με πρόσωπο Από απόσταση Διαδικτυακά Διαδικτυακό περιβάλλον
  • 77.
    77 ✓ Έχουν σαφείςκαι κοινούς στόχους ✓ Μοιράζονται την ευθύνη για αυτούς τους στόχους ✓ Μετρούν την πρόοδο των στόχων ✓ Υπάρχει η αναγκαία σύνθεση δεξιοτήτων και ρόλων ✓ Διαθέτουν τους απαραίτητους πόρους – τεχνικό εξοπλισμό- για το έργο ✓ Έχουν την υποστήριξη από τους ανωτέρους τους ✓ Συμφώνησαν σχετικά με τους βασικούς κανόνες για τη συνεργασία ✓ Υπάρχει καθηκοντολόγιο για κάθε μέλος ✓ Έχουν σχεδιάσει και συμφωνήσει για τις πρακτικές και τις διαδικασίες για την εκπόνηση του έργου ✓ Υποστηρίζουν ο ένας τον άλλον εποικοδομητικά και πολύ εξυπηρετικά ✓ Υπάρχει αναγνώριση της επιτυχίας ατομικά και ομαδικά ✓ Χειρίζονται τις συγκρούσεις εποικοδομητικά και ανοικτά ✓ Δημιουργούν μια συλλογική παραγωγή που επιτυγχάνει τους στόχους ✓ Χρησιμοποιούν χρόνο για να κατανοήσουν την πολιτιστική τους πολυμορφία ΟΙ ΑΠΟΤΕΛΕΣΜΑΤΙΚΕΣ ΟΜΑΔΕΣ...
  • 78.
    ΧΡΟΝΟΔΙΑΓΡΑΜΜΑ ΕΠΟΙΚΟΔΟΜΗΣΗΣ ΟΜΑΔΑΣ Αποτελεσματικότητα Χρόνοςσυνεργασίας Διαμό ρφωσ η Σύγκρ ουση Κανόν ες Απόδο ση Διακο πή Στάδια εποικοδόμησης (Tucker, 1965)
  • 79.
    ΥΠΟΣΤΗΡΙΞΗ ΟΜΑΔΑΣ ΜΕ/ΧΩΡΙΣΤΠΕ Μακροπρόθεσμη Συνεργασία Αποτελεσματικότητα Χρόνος συνεργασίας ΜΕ ΤΠΕ ΧΩΡΙΣ ΤΠΕ
  • 80.
    80 Προπαρασκευαστικά • Ημερήσια διάταξη(Ατζέντα) • Στοιχεία επικοινωνίας για όλους τους εταίρους • Χάρτες • Οδηγίες σχετικά με πρακτικές ρυθμίσεις, συμβόλαια κλπ Κατά τις συναντήσεις • Οπτικά βοηθήματα: flip chart, overhead projector • Λεξικά • Πρόσβαση σε φωτοτυπικό μηχάνημα • Πρόσβαση σε υπολογιστή και εκτυπωτή • Περίληψη των συζητήσεων κάθε ημέρας • Καταλόγων ελέγχου / σχέδια δράσης • Μεταλλικό νερό Μετά τις συναντήσεις • Σημειώσεις από τη συνεδρίαση • Συμφωνηθέν σχέδιο δράσης ΟΡΓΑΝΩΣΗ ΣΥΝΑΝΤΗΣΕΩΝ Ι/ΙΙΙ
  • 81.
    81 Πρώτη συνάντηση • Εποικοδόμησηομάδας • Συμφωνία για προγράμματα εργασίας • Κατανομή των καθηκόντων • Συμφωνία για στόχους και προθεσμίες • Ανάπτυξη της στρατηγικής αξιολόγησης • Συμφωνία για τις επιμέρους συμφωνίες • Επιβεβαίωση των συμβατικών ρυθμίσεων μεταξύ του συντονιστή και των εταίρων Ενδιάμεσες συναντήσεις • Μηχανισμοί παρακολούθησης του έργου • Επανεξέταση προόδου όσον αφορά στόχους • Παρακολούθηση του προϋπολογισμού και των δημοσιονομικών διαδικασιών • Επανεξέταση και αναθεώρηση του έργου • Εφαρμογή της στρατηγικής αξιολόγησης • Ενοποίηση σχεδίων εποικοδόμησης εθνικών ομάδων ΟΡΓΑΝΩΣΗ ΣΥΝΑΝΤΗΣΕΩΝ ΙI/ΙΙΙ
  • 82.
    82 Τελευταία Συνάντηση • Τελικήαξιολόγηση & αναθεώρηση των προγραμμάτων εργασίας • Τελική αξιολόγηση • Αναγνώριση της δέσμευσης και των εισφορών στο έργο • Εορτασμός της επίτευξης • Συζήτηση της στρατηγικής διακοπής / follow-up • Ανακεφαλαίωση των εισφορών σε τελική έκθεση ΟΡΓΑΝΩΣΗ ΣΥΝΑΝΤΗΣΕΩΝ ΙIΙ/ΙΙΙ
  • 83.
    Συγκρούσεις στην Ομάδα • Ανταγωνισμόςγια αξίες, αξιώσεις, κοινωνική θέση, δύναμη, εξουσία, οικονομικούς πόρους, εκμετάλλευση ανθρώπινου δυναμικού κλπ • Πρόθεση ενός μέλους να κερδίσει ένα άλλο μέλος, που συνήθως επίσης θέλει να κερδίσει • Εξουδετέρωση και εκμηδένιση αντιπάλου • Προκαλέσουν βλάβη τους αντιπάλους
  • 84.
    Παράγοντες Συγκρούσεων • Εσωτερικάκαι εξωτερικά κίνητρα • Συναισθηματική συμμετοχή και φόρτιση • Άγχος λόγω συγκεκριμένων παραγόντων (κακή οργάνωση ομάδας, συγκεκριμένα μέλη και συμπεριφορές κλπ.) • Κακή ή ατελής επικοινωνία • Πιέσεις από το εξωτερικό περιβάλλον
  • 85.
    Μορφές Σύγκρουσης Εκδηλωμένη /Λανθάνουσα Πραγματική / Υποθετική Ενδογενής / Εξωγενής
  • 86.
    Διαχείριση Συγκρούσεων • Καλή οργάνωσηκαι ομαδικό κλίμα • Άμεση αλληλεπίδραση των μελών • Προσπάθεια για επικοινωνία και συνεργασία • Καλές σχέσεις • Κατανομή διακριτών ρόλων • Διαμεσολαβητής • Λογικό επίπεδο μελών • Συναισθηματικό επίπεδο μελών
  • 87.
    Λύσεις Συγκρούσεων - Wilson& Ryland, 1949 • Εκμηδένιση • Υποταγή • Συμβιβασμός • Συμμαχία • Σύνθεση
  • 88.
    Δραστηριότητες & Στάσεις 1. Συνήγοροςκάποιου ή της λογικής; 2. Συμμετοχή στη φόρτιση και το είδος της σύγκρουσης; 3. Συμμετοχή στην πληροφόρηση για αντικειμενικότητα και περιορισμό της εμπάθειας και νεποτισμού 4. Διευκόλυνση επικοινωνίας με επεξηγήσεις, απομάκρυνση εμποδίων και φόρτισης κλπ. 5. Συμμαχίες; 6. Αποδιοπομπαίος τράγος; 7. Θα στρέψει την προσοχή αλλού; 8. Θα σκεφτεί πιο ατομικά ή πιο συλλογικά στη συγκεκριμένη περίπτωση; 9. Εντοπισμός μέλους που προκαλεί εντάσεις και μερική ή ολική απομάκρυνσή του;
  • 89.
    Χαρακτηριστικά των Αποτελεσματικών Ομάδων (Λαμπροπούλου,2019) • Ειρηνική ατμόσφαιρα και θετικό κλίμα • Κοινοί στόχοι και αφοσίωση στην επίτευξη των στόχων τους • Εναρμόνιση ατομικών και ομαδικών στόχων σε ένα κοινό όραμα • Ικανότητα επιλογής σωστών μεθόδων, διαδικασιών και κανόνων, ανάλογα με την περίπτωση και αλλαγής αυτών όταν χρειάζεται • Ανοιχτή και αποτελεσματική επικοινωνία • Ελεύθερη έκφραση συναισθημάτων, ιδεών, απόψεων, κ.λπ. • Ικανότητα αυτοκριτικής και καθορισμός ελάχιστης αποτελεσματικότητας • Αξιοποίηση των γνώσεων, ικανοτήτων, εμπειριών και διαθέσεων όλων των μελών για την εξέλιξη τόσο της ομάδας και ατομικά των μελών της • Ικανότητα εξασφάλισης συνοχής της ομάδας • Αφοσίωση και υπευθυνότητα των μελών με τη συμμετοχή όλων • Σεβασμός, αυτοσεβασμός και εμπιστοσύνη μεταξύ των μελών • Υψηλό ηθικό και αλληλοϋποστήριξη όλων των μελών
  • 90.
    Ρόλοι στις Ομάδες(Belbin, 2010) • Ο Καλλιεργητής (Plant) είναι εσωστρεφής, δημιουργικός με φαντασία, νέες ιδέες και λύσεις και ικανός να λύνει δύσκολα προβλήματα. • Ο Ερευνητής Πόρων (Resource Investigator) είναι εξωστρεφής, επικοινωνιακός, και διερευνητικός, ψάχνει πηγές εκτός ομάδας και εκμεταλλεύεται τις ευκαιρίες που δημιουργούνται προς όφελος της ομάδας. • Ο Συντονιστής (Coordinator) συντονίζει την ομάδα ώστε όλοι να συμμετέχουν ισότιμα στις αποφάσεις και να ασκούν τους αντίστοιχους ρόλους. • Ο Διαμορφωτής (Shaper) είναι ιδιαίτερα προκλητικός και δυναμικός. Συνήθως επιτυγχάνει τους στόχους μέσα από πιεστικές συνθήκες και είναι ικανός να ξεπερνά δύσκολα εμπόδια. • Ο Ελεγκτής–Αξιολογητής (Monitor–Evaluator) δρα με βάση το κατάλληλο και απαραίτητο στρατηγικό πλάνο, δίνει προσοχή σε όλες τις επιλογές και κρίνει και αξιολογεί έγκαιρα και σωστά. • Ο Ομαδικός Εργάτης (Team Worker) είναι συνεργάσιμος και αρκετά ήπιων τόνων, προσπαθεί να επιφέρει την ηρεμία στην ομάδα και αποτρέπει εντάσεις. • Ο Εφαρμοστής (Implementer) είναι πειθαρχημένος και αξιόπιστος, μετατρέπει τις ιδέες/λύσεις/αποφάσεις σε πρακτικές ενέργειες. • Ο Ολοκληρωτής (Completer Finisher) βρίσκει τα λάθη και τις παραλείψεις και μένει πιστός στο χρονοδιάγραμμα. • Ο Ειδικός (Specialist) έχει εξειδικευμένες δεξιότητες και συμβάλλει στη παροχή γνώσεων σε συγκεκριμένες ειδικότητες.
  • 91.
    Συγχώνευση Αντιθέτων, Grovewell •Ατομική – Ομαδική προσέγγιση • Ατομική – Δημοκρατική κατανομή της εξουσίας • Περιεχόμενο – Πλαίσιο ως επίκεντρο και ύφος επικοινωνίας • Τυπική – Άτυπη προσέγγιση • Συνέπεια – Ευελιξία στην αίσθηση του χρόνου • Εργασία με Στόχος –Σχέσεις μεταξύ Έργων • Παραγωγικός – Επαγωγικός συλλογισμός • Ολιστική – Γραμμική σκέψη • Αντιπαράθεση – Διπλωματία • Βραχυπρόθεσμη – Μακροπρόθεσμη άποψη και αντίκτυπο • Ανταγωνισμός – Συνεργασία • Αφοσίωση σε συγκεκριμένα άτομα – Υπακοή σε καθολικούς κανόνες • Αυτοδιάθεση – Αποδοχή της μοίρας • Θρησκευτική – Κοσμική Κοσμοθεωρία • Ανεκτικότητα – Αυστηροί κανόνες / Κανονισμοί • Ρεαλιστική Ευελιξία Σχεδίων – Τήρηση Λεπτομερών Σχεδίων • Επιτυχία – Αποδεχόμενο Καθεστώς • Αλλαγή σε θετικό – Εμμονή και σεβασμός στην παράδοση • Νεολαία – Προσκύνημα στην εμπειρία της ηλικίας • Μονομερής κυριαρχία των δύο φύλων – Ισότητα των δύο φύλων • Άκαμπτη ταξική δομή – Κοινωνική κινητικότητα • Δράση – Ικανοποίηση του «είμαι»
  • 92.
    Κρίσιμες Προκλήσεις Αποτελεσματική εφαρμογή καιχρήση της τεχνολογίας •Τεχνικές και κοινωνικές προκλήσεις Καλλιέργεια εμπιστοσύνης και κουλτούρας ομάδας μεταξύ των μελών Υπερκέραση εμποδίων στην επικοινωνία Απόλυτη σαφήνεια όσον αφορά τους στόχους Ευθυγράμμιση στόχων των μεμονωμένων μελών της ομάδας Διασφάλιση της ομαδικής γνώσεων, δεξιοτήτων και ικανοτήτων Ηγεσία που βασίζεται στην εμπιστοσύνη
  • 93.
  • 94.
    Βασικές Έννοιες καιΟρολογία • Κοινότητα: σύνολο ανθρώπων με κοινά χαρακτηριστικά, παρελθόν, παρόν και μέλλον • Κοινωνικό κεφάλαιο: ο γενικευμένος ιστός από δεσμούς που συνδέει τα μέλη μιας κοινότητας • Γνωσιακό κεφάλαιο: κατανεμημένη γνώση, επιθυμία για επίλυση προβλημάτων που απασχολούν την κοινότητα, συλλογική απάντηση σε προκλήσεις που αυξάνει τόσο το ατομικό όσο και το συλλογικό γνωστικό απόθεμα της κοινότητας
  • 95.
    Κοινότητες πρακτικής Συμμετοχή σεκοινότητες πρακτικής (Wenger 1999) - ανάπτυξη συλλογικότητας: βασικοί παράγοντες •Μάθησης •Παραγωγής νοήματος Ψηφιακές (online) κοινότητες: οι συλλογικότητες που υποστηρίζονται από ψηφιακά διαμεσολαβημένη επικοινωνία Έχουν κυρίως ψηφιακή υπόσταση (εικονικές-virtual κοινότητες) Μετασχηματίζουν τις διαδικασίες κοινωνικής αλληλεπίδρασης στα ψηφιακά τους ισοδύναμα Επηρεάζουν με πολλαπλούς τρόπους την ταυτότητα και την αυτοεικόνα των συμμετεχόντων
  • 96.
    Συμβολή της KοινωνικοπολιτισμικήςΠροσέγγισης • Αλλαγή της προοπτικής που σχετίζεται με το συνολικό πλαίσιο χρήσης των μαθησιακών περιβαλλόντων με τις ΤΠΕ • Μετατόπιση της έμφασης από το περιεχόμενο και τις λειτουργίες του ίδιου του μαθησιακού συστήματος προς την ανάγκη για υποστήριξη και ανάπτυξη κοινωνικών αλληλεπιδράσεων ανάμεσα στα υποκείμενα που μαθαίνουν ή διδάσκουν, καθώς και στη διαπραγμάτευση μέσω της γλώσσας του περιεχομένου της γνώσης και της μάθησης • Η γνωστικότητα, υπό το πρίσμα αυτό, εξαρτάται από τη χρήση και την ποικιλία των τεχνουργημάτων και των εργαλείων, κυρίως τη γλώσσα και τον πολιτισμό.
  • 98.
    Παιδαγωγικές Μεθοδολογίες για Οργάνωση& Σύγκλιση της Συνεργατικής Μάθησης - Παραδείγματα Παιδαγωγικός Σχεδιασμός
  • 99.
    Παιδαγωγικός Σχεδιασμός γιαΣύγκλιση Δραστηριοτήτων και Μάθησης Σενάρια Διδακτικά Πλάνα Σχέδια Εργασίας Άλλο
  • 100.
    Παιδαγωγικός Σχεδιασμός –Σενάρια Συνεργατικής Μάθησης (CSCL Scripts) • Mακρο-σενάρια (Macro-scripts): παιδαγωγικά μοντέλα π.χ. Εργασία σε ομάδες με συνεργατική μάθηση •Mικρο-σενάρια (Micro-scripts): διαλογικά μοντέλα που τα εχουμε ενσωματώσει στα εργαλεία ή και έχουμε μάθει τους μαθητές/τριες να τα χρησιμοποιούν ως βήματα κριτικής σκέψης •Στοιχεία: εκπαιδευτικό υλικό, προσδιορισμός συμμετεχόντων και ομάδων, δομή κάθε ομάδας, ρόλοι, δραστηριότητες, διανομή ρόλων/δραστηριοτήτων/υλικού, αλληλουχία και συνοχή της εκπαιδευτικής οργάνωσης κλπ
  • 101.
    ΜΙΚΡΟ-Σενάριο * Επίπεδακριτικής σκέψης
  • 102.
    Παιδαγωγικός Σχεδιασμός –Σενάρια (CSCL scripts) Παράδειγμα Διαδικασίας Μοντέλου για τον Εκπαιδευτικό (Collins, Brown & Newman, 1987) 1. Μοντέλο: μάθηση με παρατήρηση του τρόπου που εργάζεται ο εκπαιδευτικός βήμα βήμα από τους μαθητές/τρεις (ενσυναίσθηση) 2. Καθοδήγηση και βοήθεια από τον ‘ειδικό’: δασκαλοκεντρικό μοντέλο 3. Σταδιακή αποχώρηση 4. Αναστοχασμός της διαδικασίας: διόρθωση λαθών που τυχόν έγιναν από τον εκπαιδευτικό
  • 103.
  • 104.
    Σχεδιαστική Σκέψη -Design Thinking • είναι μέθοδος για δημιουργική δράση για συγκεκριμένη λύση προβλήματος και με κεντρικό άξονα το χρήστη. Χρησιμοποιεί τεχνικές δημιουργικότητας για την παραγωγή ιδεών και την αξιολόγησή τους.
  • 105.
    Ζώνη της ΕπικείμενηςΡοής Zone of Proximal Flow (ZPF) • Ζώνη Επικείμενης Ανάπτυξης • Δημιουργική Ροή (ZPD & Creative Flow, Vygotsky + Csikszentmihalyi)
  • 106.
    Από τη Θεωρίαστην Πράξη
  • 107.
    Computer Supported CollaborativeCreativity & Learning (CSCC/L) Δημιουργική Συνεργατική Μάθηση με ΤΠΕ • Συνεργατική Μάθηση με τη Μέθοδο Πρότζεκτ 1. Κουλτούρα Ομάδας, όταν εξελίσσεται ένας, εξελίσσονται όλα τα μέλη της ομάδας 2. Κοινοί στόχοι και όραμα 3. Ατομική Συμμετοχή στην Ομάδα 4. Συμπληρωματικές Ικανότητες (π.χ. Τεχνική Παζλ) 5. Ενεργοποίηση της φαντασίας και δημιουργικότητας όσο πιο πολύ είναι δυνατό
  • 108.
    Μέθοδος Παζλ (JigsawMethod) ΔΙΑΘΕΜΑΤΙΚΟΤΗΤΑ & ΣΥΝΕΡΓΑΣΙΑ
  • 109.
    Μέθοδος Παζλ /Συνεργατική Μάθηση σε Δημιουργικές Μικρές Ομάδες Κουλτούρα Ομάδας: η ανάπτυξη της τεχνογνωσίας των άλλων με βάση την εμπειρία του καθενός και για την ανάπτυξη των άλλων Κοινή επιθυμία / κύριες ιδέες για κάθε μέλος Σημαντική συνεισφορά από κάθε μέλος Ευρύ φάσμα ειδικοτήτων Πλήρης αξιοποίηση του εγκεφάλου των μαθητών Πλήρης αξιοποίηση της φαντασίας Σύντομο χρονικό διάστημα
  • 110.
    Καινοτομίες (μαθητές/τριες 10ετών) 6ο Δημοτικό Σχολείο Πάτρας http://blogs.sch.gr/6dimpat/ Δούρειος Ίππος Παίζεις και καθαρίζεις ταυτόχρονα. Με συναγερμό αισθητήρων
  • 111.
    Συνεργατική Μάθηση σεΜικρές Ομάδες με Θεματικό Άξονα στο Scratch 6ο Δημοτικό Σχολείο Πάτρας
  • 113.
    Χωρισμός σε Ομάδες •Αρχικά οι μαθητές χωρίστηκαν σε 2 ομάδες με διαφορετικό θέμα παιχνιδιού η καθεμιά. Αυτό δημιούργησε ανταγωνιστικό κλίμα με αποτέλεσμα να αλλάξουμε την συνεργατική τεχνική στη μέθοδο παζλ (Jigsaw Puzzle) έτσι ώστε να μη μπορεί να δουλέψει η μια ομάδα χωρίς την άλλη. Αυτή η τεχνική υπάρχει στις επαγγελματικές ομάδες για κατασκευή παιχνιδιών.
  • 115.
    Κατασκευή Συνεργατικού Παιχνιδιού Ομάδες:Σεναρίου, Ζωγραφικής / Γραφικών, Μουσικής / Ήχου, Προγραμματισμού
  • 116.
  • 117.
  • 118.
  • 119.
  • 120.
  • 121.
    Ομάδα Σεναρίου: 6στοιχεία / κλειδιά
  • 122.
  • 123.
    Ομάδα Σεναρίου –Επεξεργασία κειμένου
  • 124.
  • 125.
  • 126.
  • 127.
    Το Σπίτι τουΜυστηρίου – Τεστ / Λάθη
  • 128.
    Το Σπίτι τουΜυστηρίου – Πρώτη παρουσίαση στην Α’ Τάξη
  • 129.
    Το Σπίτι τουΜυστηρίου – Πρώτη παρουσίαση στην Α’ Τάξη
  • 130.
    Το Σπίτι τουΜυστηρίου πέρασε το τεστ!!
  • 131.
    Ευτυχισμένοι με τοαποτέλεσμα! https://scratch.mit.edu/projects/54660312/
  • 132.
    Ευτυχισμένοι με τοαποτέλεσμα! https://scratch.mit.edu/projects/54660312/
  • 133.
    Οι Μικρές ΔημιουργικέςΟμάδες Συνεργατικής Μάθησης (1/2) Έχουν σαφείς και κοινούς στόχους Μοιράζονται την ευθύνη για αυτούς τους στόχους Μετρούν την πρόοδο των στόχων Είναι σχετικά μικρές Υπάρχει η αναγκαία σύνθεση δεξιοτήτων και ρόλων Διαθέτουν τους απαραίτητους πόρους – τεχνικό εξοπλισμό- για το έργο Έχουν την υποστήριξη από τους ανωτέρους τους Συμφώνησαν σχετικά με τους βασικούς κανόνες για τη συνεργασία Υπάρχει καθηκοντολόγιο για κάθε μέλος
  • 134.
    Οι Μικρές ΔημιουργικέςΟμάδες Συνεργατικής Μάθησης (2/2) Έχουν σχεδιάσει και συμφωνήσει για τις πρακτικές και τις διαδικασίες για την εκπόνηση του έργου Υποστηρίζουν ο ένας τον άλλον εποικοδομητικά και πολύ εξυπηρετικά Υπάρχει αναγνώριση της επιτυχίας ατομικά και ομαδικά Χειρίζονται τις συγκρούσεις εποικοδομητικά και ανοικτά Δημιουργούν μια συλλογική παραγωγή που επιτυγχάνει τους στόχους του έργου Χρησιμοποιούν χρόνο για να γνωριστούν μεταξύ τους Χρησιμοποιούν χρόνο για να κατανοήσουν την πολιτιστική τους πολυμορφία Το εργασιακό τους στυλ αντικατοπτρίζειτο σύνολο των ανωτέρω παραγόντων
  • 135.
    Συμπεράσματα – Μαθαίνουμε ομάδεςκαι κοινότητες – Διαθεματικότητα, Συνεργασία, Διάδραση – Διαφορετικά μαθησιακά μοτίβα σκέψης και δημιουργικότητας – Τεχνικές δημιουργικότητας και φαντασίας, – Ανάπτυξη δεξιοτήτων αναλυτικής σκέψης, διορατικότητας, αξιολόγηση και προσοχής, Η/Υ και μηχανικής – Πραγματική χρήση στη ζωή του μαθητή Να ονειρεύεσαι, να μαθαίνεις, φαντάζεσαι, να αισθάνεσαι και να δημιουργείς μαζί με τους συμμαθητές σου, να αλλάζεις ακόμα και τη μοίρα σου.
  • 136.
  • 137.
    4. ΜΕΘΟΔΟΣ PROJECT– ΣΧΕΔΙΑ ΕΡΓΑΣΙΑΣ
  • 138.
  • 139.
    Σημείωμα Αδειοδότησης • Τοπαρόν υλικό διατίθεται με τους όρους της άδειας χρήσης Creative Commons Αναφορά, Όχι Παράγωγα Έργα Μη Εμπορική Χρήση 4.0 [1] ή μεταγενέστερη, Διεθνής Έκδοση. Εξαιρούνται τα αυτοτελή έργα τρίτων π.χ. φωτογραφίες, διαγράμματα κ.λ.π., τα οποία εμπεριέχονται σε αυτό και τα οποία αναφέρονται μαζί με τους όρους χρήσης τους στο «Σημείωμα Χρήσης Έργων Τρίτων». • [1] h t t p ://creativecommons.org/licenses/by-nc-nd/4.0/ • Ως Μη Εμπορική ορίζεται η χρήση: – που δεν περιλαμβάνει άμεσο ή έμμεσο οικονομικό όφελος από την χρήση του έργου για το διανομέα του έργου και αδειοδόχο – που δεν περιλαμβάνει οικονομική συναλλαγή ως προϋπόθεση για τη χρήση ή πρόσβαση στο έργο – που δεν προσπορίζει στο διανομέα του έργου και αδειοδόχο έμμεσο οικονομικό
  • 140.
    Διατήρηση Σημειωμάτων • Οποιαδήποτεαναπαραγωγή ή διασκευή του υλικού θα πρέπει να συμπεριλαμβάνει: – το Σημείωμα Αναφοράς – το Σημείωμα Αδειοδότησης – τη δήλωση Διατήρησης Σημειωμάτων – το Σημείωμα Χρήσης Έργων Τρίτων (εφόσον υπάρχει) μαζί με τους συνοδευόμενους υπερσυνδέσμους.