Industry White Paper from Computer Market Research




                                                     TM

             Computer Market Research




Best Practices for
Deal Registration
in Multi-Tier Channels
Industry White Paper from Computer Market Research




    Table of Contents

    Executive Summary							                                                               3
    Set Overall Objectives and Strategies					                                             4
    Modernize, Automate and Implement					                                                 4
    Integrate Channel Programs						                                                       7
    Reward Value Added Selling, Discourage Deal Poaching			                                8
    Prevent Duplicate Registrations to Reduce Conflict			                                  9
    Create and Enforce Program Rules Consistently				                                    10
    Comply with Antitrust and Price Discrimination Laws			                               11
    Close the Loop, Monitor Partner and Program Performance		                            11
    Greater Trust, Loyalty, Efficiency, Profitability and Success		                      14




2   3545 Aero Court, Suite C | San Diego, CA 92123 | tel 858 279 6668 | Copyright © - ComputerMarketResearch.com
Industry White Paper from Computer Market Research




    Executive Summary
    Preventing and/or mediating channel conflict is one of the greatest challenges for manufacturers with
    multi-tier channel distribution strategies. Price discrimination and antitrust laws, industry practices and
    ethics, distributor / reseller agreements and end-customer preferences restrict the level of control a
    manufacturer can exercise over its sales channels. Yet, the pursuit of market share and optimal
    profitability dictate that vendors implement best-practice sales channel policies and programs.

    In addition to energetic rivalries and competition among channel partners for their piece of the market
    pie, channel conflict can also include collisions between a manufacturer’s own direct sales force and its
    channel partners. These incidents can cause great damage to the trust and collaboration that is
    necessary to enable sales channels to operate efficiently.




3
    Deal registration programs that enable channel partners to stake a claim on pending transactions and
    value-added product-service solutions were introduced over 30 years ago as a mechanism to reward
    those who actively created demand for a manufacturer’s products by ensuring that at least a portion of
    the final sale would be credited to them.

    Over the years, deal registration has been expanded into a set of strategies and processes that enable
    producers to:

     • More effectively manage the pipeline
     • Improve their forward-looking view and forecast of future opportunities
     • Enhance communications while reducing administrative costs and complexity
     • Motivate channel partners to be more loyal and write more business
     • Increase reseller loyalty by assuring better margins for those that initiate sales opportunities
     • Enhance pre-sales end user support through greater channel collaboration
     • Improve the quality and completeness of information delivered to the end customer
     • Create incentives for channel partners to share information on deals they are working to enable the
       vendor to collect more competitive intelligence
     • Price larger deals in a more consistent manner
     • Improve record keeping and compliance with industry standards or government regulations
     • Gain more insight into dynamic market opportunities and better understand how business is trending
       overall
     • Close the loop at the end of the sales process and determine which partners and sales programs are
       most effective


    This white paper suggests a set of best practices to help manufacturing companies with multi-tier
    channels to implement efficient deal registration processes that have proven to be effective through
    extensive market experience by Computer Market Research™ (CMR) and numerous leading
    manufacturers that CMR has served over its more than 25 year history.




3   3545 Aero Court, Suite C | San Diego, CA 92123 | tel 858 279 6668 | Copyright © - ComputerMarketResearch.com
Industry White Paper from Computer Market Research




    Deal Registration Best Practices
    Set Overall Objectives and Strategies
    Begin by clarifying your high-level channel sales objectives and adopt a market-proven set of strategies
    to achieve them. Confirm that your company is fully committed to a channel sales model. Vendors who
    don’t have a robust channel strategy or are quick to sell direct may create an excessive amount of
    channel conflict. This causes distributors and partners to be reluctant about sharing information with
    vendors, even when a deal registration program is available. Your level of commitment to supporting
    your channel with a deal registration program and other channel tools will determine the results of
    your program.

    Recognize that registering deals will help you gather more insights into opportunities being worked in the
    channel and will improve your understanding of how your business is trending overall. You may gain a
    better forward-looking view as well as more tangible information on deals that you should be working.

    Once your objectives have been clearly defined and specific strategies have been developed, find a way




4
    to rapidly deploy a centralized infrastructure to support all of your channel operations programs.

    Modernize, Automate and Implement
    Automate your process flow and offer 24/7 self-service to your distributors and resellers.

    Legacy deal registration programs formerly consisted of a set of document files or spreadsheets used to
    collect data and then circulated by email or discussed during costly telephone conferences. The
    inefficiencies and frustrations that resulted from these schemes greatly inhibited their value and reduced
    the likelihood that partners would participate.

    Today, it’s easy to implement an automated deal registration portal that provides channel partners
    with 24/7 secure access to a wide variety of resources. Partners can initiate deal registration 		
    requests using online forms that have a standard look and feel consistent with other programs in your
    company (See Figure 1).

    Your channel managers can receive instant email notification of requests from resellers and 		
    immediately accept or counter-offer requests, or forward them up line to senior management for
    higher-level decisions (See Figure 2).

    Partners should be immediately notified of the status of their request (approved, denied or revised). A
    request number should be issued, and a registered deal letter generated and sent to the partner.
    Generate confirmations at every step and save an audit trail for later reference.

    Reduce the administrative burden for reseller personnel. Make it easy for them to modify 		
    information dynamically on deals in progress and report status and feedback to the vendor. Everyone
    should have secure, authenticated access to current information that can be easily updated and visible
    to all vendor and partner personnel anywhere via an Internet connection.

    Centralize your deal registration system and scale the program to include your entire partner 		
    community. If appropriate, provide different layers of permission to different users (different levels 	
    of partners) and to managers / administrators.

4   3545 Aero Court, Suite C | San Diego, CA 92123 | tel 858 279 6668 | Copyright © - ComputerMarketResearch.com
Industry White Paper from Computer Market Research




    FIGURE 1. Sample online deal registration form.




5   3545 Aero Court, Suite C | San Diego, CA 92123 | tel 858 279 6668 | Copyright © - ComputerMarketResearch.com
Industry White Paper from Computer Market Research




    FIGURE 2. Example email notification for newly registered deal.




6   3545 Aero Court, Suite C | San Diego, CA 92123 | tel 858 279 6668 | Copyright © - ComputerMarketResearch.com
Industry White Paper from Computer Market Research




    Integrate Your Channel Programs
    Integrate your solutions to the fullest extent possible. Market experience shows that deal registration
    programs are more effective when they are fully integrated with other channel activities such as
    point-of-sale (POS) data collection, opportunity management, co-op program management, special
    pricing requests and results tracking (See Figure 3).

    Focus on implementing proven methodologies across the board to promote successful channel
    management. This will help you streamline channel processes for the best results, greater partner
    acceptance, and deeper, more intelligent insights into what is happening in your channel.

    The richer and more efficient your automation is and the more integration you offer, the more
    satisfaction, participation and loyalty you’re likely to get from your channel partners.



    FIGURE 3. Example landing page of fully integrated channel activities. Links display for eligible channel
    programs that the partner may access in this all-inclusive solution.




7




7   3545 Aero Court, Suite C | San Diego, CA 92123 | tel 858 279 6668 | Copyright © - ComputerMarketResearch.com
Industry White Paper from Computer Market Research




    Reward Value Added Selling, Discourage Deal Poaching
    Motivate resellers to engage in value-based selling, not just commodity box moving.

    End users are more likely to buy your product and become repeat customers if they get good
    technical and sales support from start to finish. But many customers are unwilling to pay a premium
    for value added items if the same product is available from a commodity discounter at a lower price.

    Require partners to demonstrate competence. Establish minimum criteria for participation in your
    channel programs, related either to technical training or verified support levels delivered to
    end customers.

    Reward the partner who creates the opportunity and first registers it by protecting his or her margins,
    and perhaps by offering additional margin points or rebates when the sale is successfully closed.
    Discourage other partners from poaching a sale at the last minute (See Figure 4).

    Provide vendor assistance to partners through every phase of the sales process and track the progress
    of the deal all the way to the close. Understand partners’ needs and perspectives and do your best to




8
    fulfill them.



    FIGURE 4. Example approved email notification that indicates discount/rebate amount that the partner
    is eligible to receive.




8   3545 Aero Court, Suite C | San Diego, CA 92123 | tel 858 279 6668 | Copyright © - ComputerMarketResearch.com
Industry White Paper from Computer Market Research




    Prevent Duplicate Registrations to Reduce Conflict
    Use deal registration to create an incentive for resellers to share information with you on deals they are
    working. Leverage the system to gather market data and competitive information (See Figure 5).

    In order for them to receive the benefits of a deal registration, require partners to provide comprehensive
    information about a deal – all customer details, product descriptions, quantities, expected order and




9
    shipment dates, needs analysis evidence, environment, competition, etc.

    Implement an intelligent, automated solution that prevents duplicate registrations of the same deal.
    Make a strong effort to reduce channel conflict and promote collaboration within the channel to increase
    satisfaction for distributors, resellers and end customers (See Figures 6, 7, 8).



    FIGURE 5. Competitive information section of new registration form. Partner can indicate competitor,
    pricing and desired purchase pricing if the manufacturer chooses to meet competitive costs.




    FIGURE 6. End user company and contact detail section of new registration form. Here the partner
    indicates the customer related information for the deal.




9   3545 Aero Court, Suite C | San Diego, CA 92123 | tel 858 279 6668 | Copyright © - ComputerMarketResearch.com
Industry White Paper from Computer Market Research




     FIGURE 7. Product detail section of new registration form. Partner indicates what products are to be
     purchased for the deal by selecting from a list of eligible parts. Quantities are entered to calculate the
     total deal size.




     FIGURE 8. Duplicate review in administrator view. Possible duplicate deals are listed based on
     predetermined criteria. The administrator can review to verify whether deals listed are valid duplicates
     and approve or deny the current registration.




     Create and Enforce Program Rules Consistently
     Establish rules that are appropriate to your channels, your company’s way of doing business and the
     needs of your channel partners. Publish comprehensive program rules and enforce them consistently to
     maintain credibility and promote loyalty and channel satisfaction.

     Make sure that the rules of the program are clear to all participants. Reduce barriers to entry to
     encourage qualified, competent partners to join the program and participate frequently.




10
     To the greatest extent possible, automate the monitoring and enforcement of rules and be consistent in
     their enforcement so that partners always know what to expect. For example, if you intend to take direct
     all sales opportunities exceeding a certain dollar amount, let that be known to your channel and be
     consistent.




10   3545 Aero Court, Suite C | San Diego, CA 92123 | tel 858 279 6668 | Copyright © - ComputerMarketResearch.com
Industry White Paper from Computer Market Research




     Comply with Antitrust and Price Discrimination Laws
     U.S. antitrust and price discrimination legislation was written to promote competition, provide
     consumers with the best combination of price and quality and promote efficiency in the marketplace.
     Penalties for violating these laws can be substantial.

     Consult your legal counsel to assure your company’s compliance with antitrust laws, including the
     Sherman Antitrust Act, the Clayton Act, the Federal Trade Commission Act and the Robinson-Patman
     Act, which prohibit price discrimination under certain circumstances.

     It may be appropriate for your deal registration policies to provide special pricing to resellers and
     protection from competition if it can be shown that a reseller has reduced your cost of sales or increased
     your competitiveness in the marketplace. Vendors should not pressure distributors or resellers to adhere
     to specific prices – every partner should have the ability to set its own pricing to its customers. Once




11
     again, consult your legal counsel as you design your deal registration policies and processes.



     Close the Loop, Monitor Partners and Program Performance
     Close the loop when a deal is completed. Verify all reseller claims for credits and extra benefits against
     POS data, including verification that the registered deal has shipped, meets all agreed criteria, went to
     the correct end user and that margin points or special pricing discounts were appropriate and justified.

     The vendor should also collect and archive all reusable information and competitive intelligence for
     future use. This can be done within the deal registration application, if it is properly designed,
     implemented and widely adopted by your partners.

     Regularly and systematically evaluate partners who participate in your deal registration programs.
     Monitor ROI and other results, make adjustments to improve future results and support a sustainable
     business model.

     Revise and tune partner eligibility requirements, program product mix, pricing discounts and other
     incentives on a regular basis.

     Measure the impact of deal registration, special pricing, opportunity management and other related
     channel programs on your sales volume, market share and overall profitability.

     As a final step in closing the loop, vendors should look back at the demand generation program that
     created the opportunity to monitor which programs are most effective so that they can be enhanced and
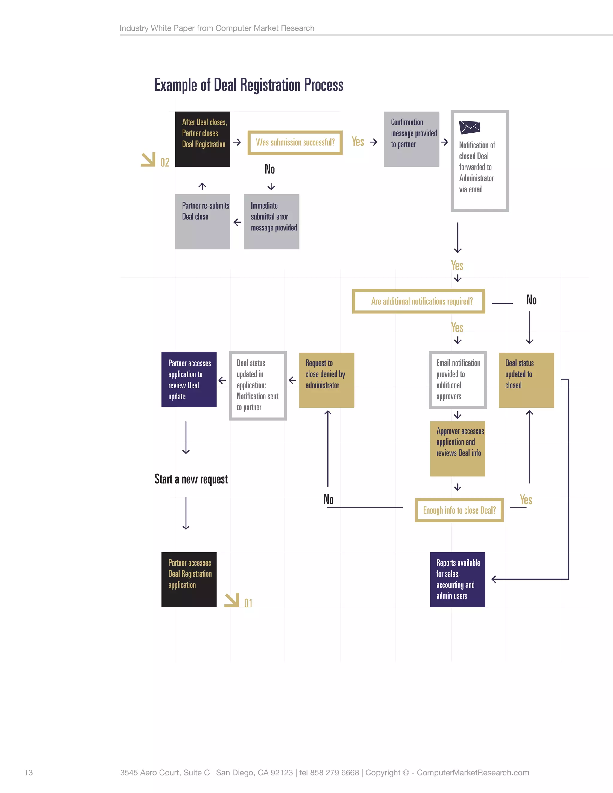
     continued (See Example of Deal Registration Request and Deal Registration Process on pages 12 -13).




11   3545 Aero Court, Suite C | San Diego, CA 92123 | tel 858 279 6668 | Copyright © - ComputerMarketResearch.com
Industry White Paper from Computer Market Research




           Example of Deal Registration Request Process
                                                                                            Partner           Immediate
                                                                                            re-submits form   submittal error
                  Partner accesses                                                                            message provided
                  DR
                  application

            01
                                                                      Partner completes
                                                                                                                   No
                                                                      online request                          Was submittal successful?
                                                                      form                  Request form
                                                                                            submitted
                                                                                                    d
                                                                                                                   Yes

                                                                      Partner accesses
                                     submit new                       application
                                     requests                         to review update                        Notification of
                                                                                                              new request
                                                                                                              forwarded to
                                                                                                              Administrator
                                                                      Notification to                         via email
                                                                      Partner




                                                                      Registration status
                                                                      updated in
                                                                      application with
                                                                      reason for denial



                                                                            No              Confirmation
                                                                                            message
                                            Does Administrator approve Resgistration?       provided to
                                                                                            partner
                                                                            Yes

                                                                      Registration
                                                                      status
                                                                      updated in
                                                                      application


                                                                      Notification to
                                                                      partner; Partner
                                                                      closes deal




12   3545 Aero Court, Suite C | San Diego, CA 92123 | tel 858 279 6668 | Copyright © - ComputerMarketResearch.com
Industry White Paper from Computer Market Research




              Example of Deal Registration Process
                      After Deal closes,                                                          Confirmation
                      Partner closes                                                              message provided
                      Deal Registration            Was submission successful?        Yes          to partner                Notification of
                                                                                                                            closed Deal
               02
                                                      No                                                                    forwarded to
                                                                                                                            Administrator
                                                                                                                            via email
                      Partner re-submits        Immediate
                      Deal close                submittal error
                                                message provided



                                                                                                                        Yes

                                                                                           Are additional notifications required?                     No

                                                                                                                        Yes

                 Partner accesses          Deal status             Request to                                      Email notification         Deal status
                 application to            updated in              close denied by                                 provided to                updated to
                 review Deal               application;            administrator                                   additional                 closed
                 update                    Notification sent                                                       approvers
                                           to partner

                                                                                                                   Approver accesses
                                                                                                                   application and
                                                                                                                   reviews Deal info

              Start a new request
                                                                         No                                                                        Yes
                                                                                                              Enough info to close Deal?




                 Partner accesses                                                                                  Reports available
                 Deal Registration                                                                                 for sales,
                 application                                                                                       accounting and
                                                                                                                   admin users
                                              01




13   3545 Aero Court, Suite C | San Diego, CA 92123 | tel 858 279 6668 | Copyright © - ComputerMarketResearch.com
Industry White Paper from Computer Market Research




     Conclusion: Achieve Greater Trust, Loyalty, Efficiency, Profitability and Success
     Deal registration programs can be highly effective in increasing channel sales by identifying where major
     opportunities exist, and providing protected margins and other incentives to the partner who creates an
     opportunity and is first to register the deal.

     They can also improve collaboration and communications with end customers and prevent them from
     receiving conflicting information from disconnected sources.

     An automated deal registration solution that is fully integrated with other channel solutions such as POS
     data, opportunity management and special pricing applications can significantly increase a vendor’s
     ability to motivate channel partners through incentives, training and collaboration. These in turn facilitate
     greater trust, loyalty and efficiency in the channel to improve profitability and market share for




14
     distributors, resellers and manufacturers alike.




     About Computer Market Research (CMR)
     For more than 25 years, CMR has delivered cost effective, technology-based applications and services
     to manufacturers to assist them in managing channel data, optimizing their trade promotion investments
     and maximizing the effectiveness of their distribution channels. CMR’s Web-based solutions accelerate
     and automate distributor and reseller data collection, processing, analysis and reporting. CMR’s clients
     include Eastman Kodak, D-Link, Jabra, LSI Corporation, Brother International and Targus, among others.


     For more information
     Please call CMR at (858) 279-6668
     or visit www.ComputerMarketResearch.com

     For questions related to this white paper, contact Del Heles.
     Email: del@computermarketresearch.com




14   3545 Aero Court, Suite C | San Diego, CA 92123 | tel 858 279 6668 | Copyright © - ComputerMarketResearch.com

Deal Registration Whitepaper by Computer Market Research

  • 1.
    Industry White Paperfrom Computer Market Research TM Computer Market Research Best Practices for Deal Registration in Multi-Tier Channels
  • 2.
    Industry White Paperfrom Computer Market Research Table of Contents Executive Summary 3 Set Overall Objectives and Strategies 4 Modernize, Automate and Implement 4 Integrate Channel Programs 7 Reward Value Added Selling, Discourage Deal Poaching 8 Prevent Duplicate Registrations to Reduce Conflict 9 Create and Enforce Program Rules Consistently 10 Comply with Antitrust and Price Discrimination Laws 11 Close the Loop, Monitor Partner and Program Performance 11 Greater Trust, Loyalty, Efficiency, Profitability and Success 14 2 3545 Aero Court, Suite C | San Diego, CA 92123 | tel 858 279 6668 | Copyright © - ComputerMarketResearch.com
  • 3.
    Industry White Paperfrom Computer Market Research Executive Summary Preventing and/or mediating channel conflict is one of the greatest challenges for manufacturers with multi-tier channel distribution strategies. Price discrimination and antitrust laws, industry practices and ethics, distributor / reseller agreements and end-customer preferences restrict the level of control a manufacturer can exercise over its sales channels. Yet, the pursuit of market share and optimal profitability dictate that vendors implement best-practice sales channel policies and programs. In addition to energetic rivalries and competition among channel partners for their piece of the market pie, channel conflict can also include collisions between a manufacturer’s own direct sales force and its channel partners. These incidents can cause great damage to the trust and collaboration that is necessary to enable sales channels to operate efficiently. 3 Deal registration programs that enable channel partners to stake a claim on pending transactions and value-added product-service solutions were introduced over 30 years ago as a mechanism to reward those who actively created demand for a manufacturer’s products by ensuring that at least a portion of the final sale would be credited to them. Over the years, deal registration has been expanded into a set of strategies and processes that enable producers to: • More effectively manage the pipeline • Improve their forward-looking view and forecast of future opportunities • Enhance communications while reducing administrative costs and complexity • Motivate channel partners to be more loyal and write more business • Increase reseller loyalty by assuring better margins for those that initiate sales opportunities • Enhance pre-sales end user support through greater channel collaboration • Improve the quality and completeness of information delivered to the end customer • Create incentives for channel partners to share information on deals they are working to enable the vendor to collect more competitive intelligence • Price larger deals in a more consistent manner • Improve record keeping and compliance with industry standards or government regulations • Gain more insight into dynamic market opportunities and better understand how business is trending overall • Close the loop at the end of the sales process and determine which partners and sales programs are most effective This white paper suggests a set of best practices to help manufacturing companies with multi-tier channels to implement efficient deal registration processes that have proven to be effective through extensive market experience by Computer Market Research™ (CMR) and numerous leading manufacturers that CMR has served over its more than 25 year history. 3 3545 Aero Court, Suite C | San Diego, CA 92123 | tel 858 279 6668 | Copyright © - ComputerMarketResearch.com
  • 4.
    Industry White Paperfrom Computer Market Research Deal Registration Best Practices Set Overall Objectives and Strategies Begin by clarifying your high-level channel sales objectives and adopt a market-proven set of strategies to achieve them. Confirm that your company is fully committed to a channel sales model. Vendors who don’t have a robust channel strategy or are quick to sell direct may create an excessive amount of channel conflict. This causes distributors and partners to be reluctant about sharing information with vendors, even when a deal registration program is available. Your level of commitment to supporting your channel with a deal registration program and other channel tools will determine the results of your program. Recognize that registering deals will help you gather more insights into opportunities being worked in the channel and will improve your understanding of how your business is trending overall. You may gain a better forward-looking view as well as more tangible information on deals that you should be working. Once your objectives have been clearly defined and specific strategies have been developed, find a way 4 to rapidly deploy a centralized infrastructure to support all of your channel operations programs. Modernize, Automate and Implement Automate your process flow and offer 24/7 self-service to your distributors and resellers. Legacy deal registration programs formerly consisted of a set of document files or spreadsheets used to collect data and then circulated by email or discussed during costly telephone conferences. The inefficiencies and frustrations that resulted from these schemes greatly inhibited their value and reduced the likelihood that partners would participate. Today, it’s easy to implement an automated deal registration portal that provides channel partners with 24/7 secure access to a wide variety of resources. Partners can initiate deal registration requests using online forms that have a standard look and feel consistent with other programs in your company (See Figure 1). Your channel managers can receive instant email notification of requests from resellers and immediately accept or counter-offer requests, or forward them up line to senior management for higher-level decisions (See Figure 2). Partners should be immediately notified of the status of their request (approved, denied or revised). A request number should be issued, and a registered deal letter generated and sent to the partner. Generate confirmations at every step and save an audit trail for later reference. Reduce the administrative burden for reseller personnel. Make it easy for them to modify information dynamically on deals in progress and report status and feedback to the vendor. Everyone should have secure, authenticated access to current information that can be easily updated and visible to all vendor and partner personnel anywhere via an Internet connection. Centralize your deal registration system and scale the program to include your entire partner community. If appropriate, provide different layers of permission to different users (different levels of partners) and to managers / administrators. 4 3545 Aero Court, Suite C | San Diego, CA 92123 | tel 858 279 6668 | Copyright © - ComputerMarketResearch.com
  • 5.
    Industry White Paperfrom Computer Market Research FIGURE 1. Sample online deal registration form. 5 3545 Aero Court, Suite C | San Diego, CA 92123 | tel 858 279 6668 | Copyright © - ComputerMarketResearch.com
  • 6.
    Industry White Paperfrom Computer Market Research FIGURE 2. Example email notification for newly registered deal. 6 3545 Aero Court, Suite C | San Diego, CA 92123 | tel 858 279 6668 | Copyright © - ComputerMarketResearch.com
  • 7.
    Industry White Paperfrom Computer Market Research Integrate Your Channel Programs Integrate your solutions to the fullest extent possible. Market experience shows that deal registration programs are more effective when they are fully integrated with other channel activities such as point-of-sale (POS) data collection, opportunity management, co-op program management, special pricing requests and results tracking (See Figure 3). Focus on implementing proven methodologies across the board to promote successful channel management. This will help you streamline channel processes for the best results, greater partner acceptance, and deeper, more intelligent insights into what is happening in your channel. The richer and more efficient your automation is and the more integration you offer, the more satisfaction, participation and loyalty you’re likely to get from your channel partners. FIGURE 3. Example landing page of fully integrated channel activities. Links display for eligible channel programs that the partner may access in this all-inclusive solution. 7 7 3545 Aero Court, Suite C | San Diego, CA 92123 | tel 858 279 6668 | Copyright © - ComputerMarketResearch.com
  • 8.
    Industry White Paperfrom Computer Market Research Reward Value Added Selling, Discourage Deal Poaching Motivate resellers to engage in value-based selling, not just commodity box moving. End users are more likely to buy your product and become repeat customers if they get good technical and sales support from start to finish. But many customers are unwilling to pay a premium for value added items if the same product is available from a commodity discounter at a lower price. Require partners to demonstrate competence. Establish minimum criteria for participation in your channel programs, related either to technical training or verified support levels delivered to end customers. Reward the partner who creates the opportunity and first registers it by protecting his or her margins, and perhaps by offering additional margin points or rebates when the sale is successfully closed. Discourage other partners from poaching a sale at the last minute (See Figure 4). Provide vendor assistance to partners through every phase of the sales process and track the progress of the deal all the way to the close. Understand partners’ needs and perspectives and do your best to 8 fulfill them. FIGURE 4. Example approved email notification that indicates discount/rebate amount that the partner is eligible to receive. 8 3545 Aero Court, Suite C | San Diego, CA 92123 | tel 858 279 6668 | Copyright © - ComputerMarketResearch.com
  • 9.
    Industry White Paperfrom Computer Market Research Prevent Duplicate Registrations to Reduce Conflict Use deal registration to create an incentive for resellers to share information with you on deals they are working. Leverage the system to gather market data and competitive information (See Figure 5). In order for them to receive the benefits of a deal registration, require partners to provide comprehensive information about a deal – all customer details, product descriptions, quantities, expected order and 9 shipment dates, needs analysis evidence, environment, competition, etc. Implement an intelligent, automated solution that prevents duplicate registrations of the same deal. Make a strong effort to reduce channel conflict and promote collaboration within the channel to increase satisfaction for distributors, resellers and end customers (See Figures 6, 7, 8). FIGURE 5. Competitive information section of new registration form. Partner can indicate competitor, pricing and desired purchase pricing if the manufacturer chooses to meet competitive costs. FIGURE 6. End user company and contact detail section of new registration form. Here the partner indicates the customer related information for the deal. 9 3545 Aero Court, Suite C | San Diego, CA 92123 | tel 858 279 6668 | Copyright © - ComputerMarketResearch.com
  • 10.
    Industry White Paperfrom Computer Market Research FIGURE 7. Product detail section of new registration form. Partner indicates what products are to be purchased for the deal by selecting from a list of eligible parts. Quantities are entered to calculate the total deal size. FIGURE 8. Duplicate review in administrator view. Possible duplicate deals are listed based on predetermined criteria. The administrator can review to verify whether deals listed are valid duplicates and approve or deny the current registration. Create and Enforce Program Rules Consistently Establish rules that are appropriate to your channels, your company’s way of doing business and the needs of your channel partners. Publish comprehensive program rules and enforce them consistently to maintain credibility and promote loyalty and channel satisfaction. Make sure that the rules of the program are clear to all participants. Reduce barriers to entry to encourage qualified, competent partners to join the program and participate frequently. 10 To the greatest extent possible, automate the monitoring and enforcement of rules and be consistent in their enforcement so that partners always know what to expect. For example, if you intend to take direct all sales opportunities exceeding a certain dollar amount, let that be known to your channel and be consistent. 10 3545 Aero Court, Suite C | San Diego, CA 92123 | tel 858 279 6668 | Copyright © - ComputerMarketResearch.com
  • 11.
    Industry White Paperfrom Computer Market Research Comply with Antitrust and Price Discrimination Laws U.S. antitrust and price discrimination legislation was written to promote competition, provide consumers with the best combination of price and quality and promote efficiency in the marketplace. Penalties for violating these laws can be substantial. Consult your legal counsel to assure your company’s compliance with antitrust laws, including the Sherman Antitrust Act, the Clayton Act, the Federal Trade Commission Act and the Robinson-Patman Act, which prohibit price discrimination under certain circumstances. It may be appropriate for your deal registration policies to provide special pricing to resellers and protection from competition if it can be shown that a reseller has reduced your cost of sales or increased your competitiveness in the marketplace. Vendors should not pressure distributors or resellers to adhere to specific prices – every partner should have the ability to set its own pricing to its customers. Once 11 again, consult your legal counsel as you design your deal registration policies and processes. Close the Loop, Monitor Partners and Program Performance Close the loop when a deal is completed. Verify all reseller claims for credits and extra benefits against POS data, including verification that the registered deal has shipped, meets all agreed criteria, went to the correct end user and that margin points or special pricing discounts were appropriate and justified. The vendor should also collect and archive all reusable information and competitive intelligence for future use. This can be done within the deal registration application, if it is properly designed, implemented and widely adopted by your partners. Regularly and systematically evaluate partners who participate in your deal registration programs. Monitor ROI and other results, make adjustments to improve future results and support a sustainable business model. Revise and tune partner eligibility requirements, program product mix, pricing discounts and other incentives on a regular basis. Measure the impact of deal registration, special pricing, opportunity management and other related channel programs on your sales volume, market share and overall profitability. As a final step in closing the loop, vendors should look back at the demand generation program that created the opportunity to monitor which programs are most effective so that they can be enhanced and continued (See Example of Deal Registration Request and Deal Registration Process on pages 12 -13). 11 3545 Aero Court, Suite C | San Diego, CA 92123 | tel 858 279 6668 | Copyright © - ComputerMarketResearch.com
  • 12.
    Industry White Paperfrom Computer Market Research Example of Deal Registration Request Process Partner Immediate re-submits form submittal error Partner accesses message provided DR application 01 Partner completes No online request Was submittal successful? form Request form submitted d Yes Partner accesses submit new application requests to review update Notification of new request forwarded to Administrator Notification to via email Partner Registration status updated in application with reason for denial No Confirmation message Does Administrator approve Resgistration? provided to partner Yes Registration status updated in application Notification to partner; Partner closes deal 12 3545 Aero Court, Suite C | San Diego, CA 92123 | tel 858 279 6668 | Copyright © - ComputerMarketResearch.com
  • 13.
    Industry White Paperfrom Computer Market Research Example of Deal Registration Process After Deal closes, Confirmation Partner closes message provided Deal Registration Was submission successful? Yes to partner Notification of closed Deal 02 No forwarded to Administrator via email Partner re-submits Immediate Deal close submittal error message provided Yes Are additional notifications required? No Yes Partner accesses Deal status Request to Email notification Deal status application to updated in close denied by provided to updated to review Deal application; administrator additional closed update Notification sent approvers to partner Approver accesses application and reviews Deal info Start a new request No Yes Enough info to close Deal? Partner accesses Reports available Deal Registration for sales, application accounting and admin users 01 13 3545 Aero Court, Suite C | San Diego, CA 92123 | tel 858 279 6668 | Copyright © - ComputerMarketResearch.com
  • 14.
    Industry White Paperfrom Computer Market Research Conclusion: Achieve Greater Trust, Loyalty, Efficiency, Profitability and Success Deal registration programs can be highly effective in increasing channel sales by identifying where major opportunities exist, and providing protected margins and other incentives to the partner who creates an opportunity and is first to register the deal. They can also improve collaboration and communications with end customers and prevent them from receiving conflicting information from disconnected sources. An automated deal registration solution that is fully integrated with other channel solutions such as POS data, opportunity management and special pricing applications can significantly increase a vendor’s ability to motivate channel partners through incentives, training and collaboration. These in turn facilitate greater trust, loyalty and efficiency in the channel to improve profitability and market share for 14 distributors, resellers and manufacturers alike. About Computer Market Research (CMR) For more than 25 years, CMR has delivered cost effective, technology-based applications and services to manufacturers to assist them in managing channel data, optimizing their trade promotion investments and maximizing the effectiveness of their distribution channels. CMR’s Web-based solutions accelerate and automate distributor and reseller data collection, processing, analysis and reporting. CMR’s clients include Eastman Kodak, D-Link, Jabra, LSI Corporation, Brother International and Targus, among others. For more information Please call CMR at (858) 279-6668 or visit www.ComputerMarketResearch.com For questions related to this white paper, contact Del Heles. Email: del@computermarketresearch.com 14 3545 Aero Court, Suite C | San Diego, CA 92123 | tel 858 279 6668 | Copyright © - ComputerMarketResearch.com