COPD
Disease, Diagnosis and Treatment
EPIDEMIOLOGY
• 4th
leading cause of death (Globally)
• 8th
leading cause of poor health (disability adjusted life years) -
Globally
• 5% of all global deaths in 2021 – 90% of COPD deaths below 70 yrs in
LMIC
• High income countries: 70% cases of COPD – secondary to tobacco
smoking
• LMIC:30-40% COPD cases secondary to smoking. In the remaining -
Household air pollution is a major risk factor
EPIDEMIOLOGY
PAKISTAN
• Current data suggests: Prevalence in > 40 yrs: 9-10 %
• BOLD epidemiologic study in 2010: 11.7%
• Meta analysis 2018: Pak has highest prevalence in EMRO region
• Increasing prevalence due to increasing smoking trends
INTRODUCTION
COPD is a common, preventable and treatable disease that is
characterized by persistent respiratory symptoms and airflow limitation
that is due to airway and/or alveolar abnormalities usually caused by
significant exposure to noxious particles or gases and influenced by
host factors including abnormal lung development.
RISK FACTORS
1. Smoking
2. Indoor and outdoor air pollution
3. Genetic predisposition
4. Infections
5. Socioeconomic status
6. Age
7. Gender
SMOKING- PASSIVE
Contribution of exposure to passive smoking
Prenatal exposure
• o Reduced lung development
• o Low birth weight
Childhood
• o Decreased lung growth
• Adulthood
• o Accelerated decline in lung function
• o Lung destruction
• o Impaired lung repair
SMOKING
• Smokers suffer an irreversible loss of 4.4-10.4 ml in FEV1 per pack year smoked
• Greater the total no of cigarettes – greater the risk of COPD development
• PACK YEARS
• Pack year = Number of cigarettes smoked per day x Number of years of
smoking/20
• Loose tobacco is quantified as tobacco smoked in “ounces per week”, which
can be converted Into pack years
• Pack years = Ounces of loose tobacco per week × 2/7 × number of years
smoked
SMOKING
FUN FACT
• 25-45% of COPD patients are life long non smokers.
• Less than 50% of heavy smokers DO NOT develop COPD
PATHOGENESIS
• In healthy individuals, the lung shows an inflammatory response to
noxious/irritant particles.
• In COPD this response is modified and pathological changes occur in
airways, the lung parenchyma and the pulmonary vasculature.
• Oxidative stress secondary to smoke
• Protease-Antiprotease imbalance: Inactivation of anti-proteinases
leading to destruction of connective tissue
• Predominance of anti inflammatory cells: macrophages, activated
neutrophils and lymphocytes, eosinophils in mixed COPD/Asthma pts
PATHOGENESIS
• CHRONIC BRONCHITIS
• Chronic cough and sputum for at least 3 months a year for 2
consecutive years.
• (it is now known that chronic bronchitis is a distinct entity that can
exist with or without airflow limitation)
• EMPHYSEMA
• Abnormal permanent enlargement of airspaces distal to the terminal
bronchioles accompanied by destruction of their walls
PATHOGENESIS
EMPHYSEMA: Alpha 1 anti tyrpsin deficiency
PATHOGENESIS
SYMPTOMS
• Dyspnea
• Cough and sputum
• Wheezing and chest tightness
• Atypical chest pain
• Fatigue
• Psychiatric morbidity esp depression
• Poor sleep quality
• Wt loss ( hall mark of severe disease, poor prognosis)
SYMPTOMS
DYSPNEA
• The hallmark of COPD is chronic progressive dyspnea.
• Major cause of disability and anxiety associated with the disease. The
breathlessness increases with exertion, and it is there all the time.
• It can be assessed by using modified Medical Research Council
(mMRC) Dyspnea Scale
SYMPTOMS
SYMPTOMS
COUGH AND SPUTUM
• Can be non productive. Worse in the morning. Small in amount and
whitish in color
• Copious amount of sputum: Underlying Broncheictasis possible
• Persistent purulent sputum: bacterial colonization of airways
(Pseudomonas common)
• Cough syncope, cough fractures of ribs may also occur
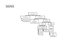
SIGNS
• Uniformly diminished breath sounds
• Prolonged expiratory phase of breathing
• Purse-lipped breathing
• Use of accessory muscles of breathing
• Barrel-shaped chest
• Horizontal ribs with prominent sterna angle and wide sub-costal angle
• Inspiratory tracheal tug
• Hoover’s sign – horizontal position of the diaphragm pulls in the lower ribs during inspiration
• Decreased hepatic and cardiac dullness on percussion
• Signs of pulmonary hypertension (RV heave, loud P2, gallop rhythm, pansystolic
murmur, pitting pedal edema)
• Tender pulsatile liver
• Prominent v wave of jugular venous pulse
SIGNS
SIGNS
DIAGNOSIS- INVESTIGATIONS
• Spirometry: Confirmation + Assessment of severity + Follow up
assessment
• CXR
• Six minute walk test
• Pulse oximetry
• ABGs
• CT CHEST
• CBC
• ECG
DIAGNOSIS- CXR
• It is useful in excluding other
diagnosis.
• Increase lung volumes
• Flattened diaphragm
• Tubular heart (narrowed and
more vertical cardiac silhouette)
• Hyperlucency of lung fields
• Bullae
DIAGNOSTIC TOOLS – ASSESSMENT OF
SEVERITY
The following aspects of the disease must be assessed separately.
• The presence and severity of spirometric abnormality
• Current severity of symptoms
• History of exacerbations and future risk
• Presence of co-morbidities
DIAGNOSTIC TOOLS – ASSESSMENT OF
SEVERITY
• Spirometric classification of severity of COPD
• mMRC Dyspnea scale
• Combined Assessment Test (CAT Score)
• ABCD TOOL
CURRENT SEVERITY OF SYMPTOMS
• Breathlessness being the cardinal symptom of the disease, one tool to
assess severity of symptoms is mMRC dyspnea scale.
• But as a matter of fact COPD impacts patients beyond just dyspnea.
So combined assessment test (CAT) can be used to measure health
status in COPD.
COMBINED ASSESSMENT TEST
COMBINED ASSESSMENT TEST
HISTORY OF EXACERBATION AND FUTURE
RISK
COPD exacerbation is defined as:
• “An acute worsening of respiratory symptoms that require additional
therapy.”
HISTORY OF EXACERBATION AND FUTURE
RISK
• In 1987 Anthonisen gave the classic definition
• Describing three levels of exacerbation based on patient’s
symptomatology.
• This is the criteria recommended to be used in describing the
exacerbations.
• It is used to decide the need ofantibiotic therapy.
HISTORY OF EXACERBATION AND FUTURE
RISK
HISTORY OF EXACERBATION AND FUTURE
RISK
HISTORY OF EXACERBATION AND FUTURE
RISK
PREDICTORS OF FUTURE EXACERBATIONS RISK
• Two or more exacerbations in the past year
• History of hospitalization due to COPD in the past year
• Severe COPD, equivalent to GOLD 3 or 4
• Increased blood eosinophil count
• Use of LABA alone
• Non compliance to treatment
ASSESSMENT OF COMORBIDS
COPD is a systemic disease. These conditions can increase the risk of
hospitalizations and mortality in COPD. So co-morbid illnesses should
be looked for and treated promptly.
ABCD TOOL
• The Global Initiative for Chronic Obstructive Lung Disease (GOLD)
ABCD assessment tool is used to classify COPD patients into four
groups (A, B, C, D) based on symptom burden, exacerbation risk and
spirometry to guide personalized treatment.
• It helps clinicians tailor therapy such as choosing long acting
bronchodilators for high risk patients (C/D)
ABCD TOOL
KEY COMPONENTS OF ABCD TOOL
• Symptoms: Assessed using the COPD Assessment Test (CAT) or modified Medical Research Council (mMRC)
scale.
• Exacerbation History: Frequency of exacerbations and hospitalizations in the past year.
Categories:
• Group A: Low symptom burden, low risk (0-1 moderate exacerbations, no hospitalizations).
• Group B: High symptom burden, low risk.
• Group C: Low symptom burden, high risk (≥ 2 moderate exacerbation or ≥ 1 hospitalizations).
• Group D: High symptom burden, high risk.
Transition to ABE: Newer guidelines have begun shifting to an "ABE" classification for better treatment targeting.
ABCD TOOL
ABE TOOL
KEY COMPONENTS OF ABE TOOL
• Symptoms: Assessed using the COPD Assessment Test (CAT) or modified Medical Research Council (mMRC)
scale.
• Exacerbation History: Frequency of exacerbations and hospitalizations in the past year.
CATEGORIES
• Group A: Low symptom burden, low risk (0-1 moderate exacerbations, no hospitalizations).
• Group B: High symptom burden, low risk.
• Group E: Any symptom level, high risk (≥ 2 moderate exacerbation or ≥ 1 hospitalizations).
GOLD ABE ASSESSMENT TOOL
E
A B
mMRC 0-1
CAT < 10
mMRC >/=2
CAT >/=10
SYMPTOMS
2 OR >2 MODERATE
EXACERBATIONS
1 OR >1 LEADING TO
HOSPITALIZATION
0-1 MODERATE
EXACERBATIONS (NOT
LEADING TO
HOSPITALIZATION
Spirometrically
confirmed diagnosis
Assessment of air flow
obstriction
Assessment of Sx/risk
of exacerbation
EXACERBATION Hx
(PER YEAR)
DIFFERENTIAL DIAGNOSIS
The main differential diagnosis includes:
• Asthma
• Bronchiectasis
• Tuberculosis and post-tuberculosis sequelae
• Heart failure
• Interstitial lung diseases
A careful history, clinical examination, and investigations can help rule out these
close mimics ofCOPD.
MANAGEMENT OF STABLE COPD
Bronchodilators are first line therapy for COPD.
Pharmacologic management can reduce symptoms, improve exercise
capacity, reduce the risk of exacerbations, improve overall health status
and reduce mortality.
MANAGEMENT OF STABLE COPD
MANAGEMENT OF STABLE COPD
MANAGEMENT OF STABLE COPD
MANAGEMENT OF STABLE COPD
KEY POINTS
• Choice of inhaler device should be tailored individually (depending on access, cost,
prescriber, patient’s preference and ability.
• Teach inhaler technique technique and recheck on each visit.
• Check inhaler technique and compliance before changing medicines.
• Inhaled bronchodilators are preferred over oral.
• Theophylline is not recommended unless other long acting treatment bronchodilators
are not available or are unaffordable.
• Long term monotherapy with ICS is not recommended.
• Long term therapy with OCS is not recommended.
MANAGEMENT OF COPD
EXACERBATION
Exacerbation severity is assessed by using Anthonisen criteria
MANAGEMENT OF COPD
EXACERBATION
Investigations that are needed include:
• Complete blood count
• Sputum gram stain and culture
• Sputum AFB smear and gene xpert
• Serum urea, creatinine and electrolytes
• Arterial blood gases
• Chest X-ray
• FEV1
• Peak expiratory flow rate
• Electrocardiogram
MANAGEMENT OF COPD
EXACERBATION
MANAGEMENT OF COPD
EXACERBATION
Treatment for AECOPD treated at home
• Add or increase dose of bronchodilator, metered dose inhalers are preferred with spacer
device. Dose of salbutamol is 2 puff hourly (100 mg/puff) then 3 – 4 hourly. Ipratropium
bromide 2 puff 4 hourly (20 – 40 mg) can be added.
• If response is not adequate add 200 – 400 mg twice daily of sustained release theophylline.
• Add antibiotic if any evidence of infection. Amoxicillin ± clavulanate can be a good first line
option. Other antimicrobials that can be used are respiratory quinolones and macrolides.
• Oral steroids are not recommended in mild exacerbations but can be prescribed for more
severe symptoms and the dose is 30mg/day for one week.
COPD MANAGEMENT
PHARMACOLOGIC AND NON PHARMACOLOGIC APPROACH
GOALS FOR TREATMENT OF STABLE COPD
REDUCE
SYMPTOMS
• Relieve Sx
• Improve exercise tolerance
• Improve health status
REDUCE
RISK
• Prevent disease progression
• Prevent and treat exacerbations
• Reduce mortality
MANAGEMENT OF COPD
DIAGNOSIS
-Sx
-RF
Spirometry
INITIAL ASSESSMENT
-FEV1 – GOLD 1-4
-Sx – CAT or mMRC (GOLD ABE)
-Exacerbation Hx (GOLD ABE)
-Smoking status
-Blood eosinophil count
-Comorbids
INITIAL MANAGEMENT
- Smoking cessation
- Vaccination
- Active lifestyle and exercise
- Initial pharmacotherapy
- Manage comorbids
- Self management education
-RF management
-Inhaler technique
-Written action plan
-SOB
REVIEW
- Sx (CAT or mMRC)
- Exacerbations
- Smoking status
- Exposure to other RF
- Inhaler technique adherence
- Physical activity and exercise
- Vaccination
- Management of comorbids
- Spirometry (atleast annually)
- Need for O2, NIV, palliative
approaches
- Self management skills
-SOB
-Written action plan
ADJUST
- Pharmacotherapy
- Non pharmacological
therapy
INITIAL PHARMACOTHERAPY
LABA+LAMA*
Consider LABA+LAMA+ICS* if blood eos >300
LABA +LAMA*
A bronchodilator
2 or >2 moderate
exacerbations
1 or >1 leading to
hospitalization
0 or 1 moderate
exacerbations (not
leading to
hospitalization)
mMRC 0-1, CAT <10 mMRC >2, CAT >10
GROUP E
GROUP A GROUP B
*Single inhaler therapy maybe more convenient and effective than multiple inhalers, single inhalers improve adherence to Rx
Exacerbations refer to no of exacerbations per year
MANAGEMENT CYCLE
REVIEW
- Sx
- SOB
- Exacerbations
ASSESS
- Inhaler technique and adherence
- Non pharmacologic approaches
(Including pul rehab and self
management education
ADJUST
- Escalate
- Switch inhaler device or molecules
- De-escalate
FOLLOW UP PHARMACOLOGIC TREATMENT
LAMA OR LABA
LAMA+LABA
- Consider switching to inhaler
device or molecules
- Implement or escalate non
pharma Rx
- Investigate and treat other
causes of dyspnea
LABA OR LAMA
LABA + LAMA
LABA + LAMA + ICS
Roflumilast Azithromycin Dupilumab
DYSPNEA EXACERBATIONS
Blood eos >300
If blood eos <300
Blood eos
<100
Blood eos
>100
Blood eos > 300
Consider de-escalation of ICS if pneumonia or other considerable side effects
MANAGEMENT OF PATIENTS CURRENTLY ON LABA + ICS
• * Pt previously had exacerbations and responded to LABA + ICS Rx
Pt currently on
LABA + ICS
No relevant
exacerbation Hx
Consider changing to
LABA + LAMA
Consider escalating to
LABA + LAMA + ICS
-No current exacerbation
-Previous positive Rx
response*
Current exacerbation
Low Sx
load
High Sx
load
Blood
eosinophil
>100
Blood
eosinophil
<100
Continue
Rx
FACTORS TO CONSIDER WHEN INITIATING ICS
- Hx of hospitalization for exacerbations of COPD
- 2 or >2 moderate exacerbations of COPD per year
- Blood eosinophils 300 or > 300
- Hx of or concomitant Asthma
- 1 moderate exacerbation of COPD per year
- Blood eosinophils 100 to < 300
- Repeated pneumonia event
- Blood eosinophils < 100
- Hx of mycobacterial infection
STRONGLY
FAVOUR USE
FAVOURS USE
AGAINST USE
Factors to consider when adding ICS to long acting bronchodilators
GLUCOCORTICOIDS IN COPD
• Oral steroids should be avoided if possible in stable COPD.
• Systemic steroids may be used for short-term treatment (7-14 days)
during exacerbations.
• Inhaled corticosteroids (ICS) have modest bronchodilator effect. They
reduce exacerbation severity and frequency.
GLUCOCORTICOIDS IN COPD
ADVERSE EFFECTS OF GLUCOCORTICOIDS
• Increased risk of osteoporosis
• Cataract
• adrenal suppression
• Hypertension
• Diabetes
• Obesity
• Skin thinning
• Muscle de-conditioning
• Reactivation of tuberculosis
OTHER DRUGS TO AUGMENT COPD
TREATMENT
Antibiotics
• Azithromycin 250 mg/day or 500 mg three times per week for 1 year
may reduce exacerbation risk.
• Clarithromycin 250mg /day in advanced copd having bronchiectasis.
Mucolytics
• Carbocysteine and N-acetylcysteine can be used, they may reduce
exacerbations.
Antitussives
• No definite role is described for use of antitussives in COPD.
MAINTENANCE MEDICATION IN COPD
MAINTENANCE MEDICATION IN COPD
MAINTENANCE MEDICATION IN COPD
NON PHARMACOLOGIC MANAGEMENT OF
COPD
• Smoking prevention and cessation
• Control of occupational and indoor pollution
• Pulmonary rehabilitation: Exercise training, nutritional counseling,
disease education
• Vaccination: PCV (>65 yrs) and Influenza (All patients with COPD)
• Oxygen Therapy
• Non Invasive Ventilation: BiPAP
Smoking prevention and cessation
Smoking cessation is the single most effective way to reduce the risk of developing COPD and stop its
progression. Even a brief, three minute period of counseling to urge a smoker to quit can be effective. This
should be done for every smoker at each visit.
The five As for counseling regarding smoking cessation
Smoking prevention and cessation
• There is a misperception of using chewable tobacco (like snuff:
naswar) or ecigarettes to help in quit attempts.
• These are not recommended and should be discouraged.
Control of occupational and indoor pollution
• Indoor pollution due to burning of wood and coal to keep houses
warm in winter and use of biomass fuel in stoves should be minimized
and measures should be taken to reduce exposure as by cooking in
open air rather than a closed kitchen, having separate cooking area,
making chimneys etc.
• Exposure to irritant particles and gases should also be avoided at
work place.
Pulmonary rehabilitation
The main goals of pulmonary rehabilitation are to increase over all
resources of the patient, to reduce handicap caused by illness or
disability and to allow integration of patient in society. This can be done
by:
• Exercise training
• Nutritional counseling
• Education
Exercise training
• In patients with mild to moderate COPD, suitable exercises are
walking, cycling and swimming.
• Daily exercise should be done for about 30 minutes, it may be divided
into 2 – 3 phases or till the patient gets out of breath.
• In severe COPD, it should be done to improve strength and
endurance of muscles. This should involve respiratory, abdominal,
back, head, neck and limbs to improve quality of life.
Nutritional counseling
• Low BMI is an independent risk factor for mortality in COPD patients.
• Increased calorie intake should be accompanied by regimens with
anabolic action.
• On the other side obese individuals have greater levels of
breathlessness and impairment of activity.
• Well-balanced diet is recommended.
Education
• Educate regarding disease, its progressive nature, smoking cessation,
drug treatment and how to manage exacerbations.

Chronic Obstructive Pulmonary Disease. ppt

  • 1.
  • 2.
    EPIDEMIOLOGY • 4th leading causeof death (Globally) • 8th leading cause of poor health (disability adjusted life years) - Globally • 5% of all global deaths in 2021 – 90% of COPD deaths below 70 yrs in LMIC • High income countries: 70% cases of COPD – secondary to tobacco smoking • LMIC:30-40% COPD cases secondary to smoking. In the remaining - Household air pollution is a major risk factor
  • 3.
    EPIDEMIOLOGY PAKISTAN • Current datasuggests: Prevalence in > 40 yrs: 9-10 % • BOLD epidemiologic study in 2010: 11.7% • Meta analysis 2018: Pak has highest prevalence in EMRO region • Increasing prevalence due to increasing smoking trends
  • 4.
    INTRODUCTION COPD is acommon, preventable and treatable disease that is characterized by persistent respiratory symptoms and airflow limitation that is due to airway and/or alveolar abnormalities usually caused by significant exposure to noxious particles or gases and influenced by host factors including abnormal lung development.
  • 5.
    RISK FACTORS 1. Smoking 2.Indoor and outdoor air pollution 3. Genetic predisposition 4. Infections 5. Socioeconomic status 6. Age 7. Gender
  • 6.
    SMOKING- PASSIVE Contribution ofexposure to passive smoking Prenatal exposure • o Reduced lung development • o Low birth weight Childhood • o Decreased lung growth • Adulthood • o Accelerated decline in lung function • o Lung destruction • o Impaired lung repair
  • 7.
    SMOKING • Smokers sufferan irreversible loss of 4.4-10.4 ml in FEV1 per pack year smoked • Greater the total no of cigarettes – greater the risk of COPD development • PACK YEARS • Pack year = Number of cigarettes smoked per day x Number of years of smoking/20 • Loose tobacco is quantified as tobacco smoked in “ounces per week”, which can be converted Into pack years • Pack years = Ounces of loose tobacco per week × 2/7 × number of years smoked
  • 8.
    SMOKING FUN FACT • 25-45%of COPD patients are life long non smokers. • Less than 50% of heavy smokers DO NOT develop COPD
  • 9.
    PATHOGENESIS • In healthyindividuals, the lung shows an inflammatory response to noxious/irritant particles. • In COPD this response is modified and pathological changes occur in airways, the lung parenchyma and the pulmonary vasculature. • Oxidative stress secondary to smoke • Protease-Antiprotease imbalance: Inactivation of anti-proteinases leading to destruction of connective tissue • Predominance of anti inflammatory cells: macrophages, activated neutrophils and lymphocytes, eosinophils in mixed COPD/Asthma pts
  • 10.
    PATHOGENESIS • CHRONIC BRONCHITIS •Chronic cough and sputum for at least 3 months a year for 2 consecutive years. • (it is now known that chronic bronchitis is a distinct entity that can exist with or without airflow limitation) • EMPHYSEMA • Abnormal permanent enlargement of airspaces distal to the terminal bronchioles accompanied by destruction of their walls
  • 11.
    PATHOGENESIS EMPHYSEMA: Alpha 1anti tyrpsin deficiency
  • 12.
  • 13.
    SYMPTOMS • Dyspnea • Coughand sputum • Wheezing and chest tightness • Atypical chest pain • Fatigue • Psychiatric morbidity esp depression • Poor sleep quality • Wt loss ( hall mark of severe disease, poor prognosis)
  • 14.
    SYMPTOMS DYSPNEA • The hallmarkof COPD is chronic progressive dyspnea. • Major cause of disability and anxiety associated with the disease. The breathlessness increases with exertion, and it is there all the time. • It can be assessed by using modified Medical Research Council (mMRC) Dyspnea Scale
  • 15.
  • 16.
    SYMPTOMS COUGH AND SPUTUM •Can be non productive. Worse in the morning. Small in amount and whitish in color • Copious amount of sputum: Underlying Broncheictasis possible • Persistent purulent sputum: bacterial colonization of airways (Pseudomonas common) • Cough syncope, cough fractures of ribs may also occur
  • 17.
    SIGNS • Uniformly diminishedbreath sounds • Prolonged expiratory phase of breathing • Purse-lipped breathing • Use of accessory muscles of breathing • Barrel-shaped chest • Horizontal ribs with prominent sterna angle and wide sub-costal angle • Inspiratory tracheal tug • Hoover’s sign – horizontal position of the diaphragm pulls in the lower ribs during inspiration • Decreased hepatic and cardiac dullness on percussion • Signs of pulmonary hypertension (RV heave, loud P2, gallop rhythm, pansystolic murmur, pitting pedal edema) • Tender pulsatile liver • Prominent v wave of jugular venous pulse
  • 18.
  • 19.
  • 20.
    DIAGNOSIS- INVESTIGATIONS • Spirometry:Confirmation + Assessment of severity + Follow up assessment • CXR • Six minute walk test • Pulse oximetry • ABGs • CT CHEST • CBC • ECG
  • 21.
    DIAGNOSIS- CXR • Itis useful in excluding other diagnosis. • Increase lung volumes • Flattened diaphragm • Tubular heart (narrowed and more vertical cardiac silhouette) • Hyperlucency of lung fields • Bullae
  • 22.
    DIAGNOSTIC TOOLS –ASSESSMENT OF SEVERITY The following aspects of the disease must be assessed separately. • The presence and severity of spirometric abnormality • Current severity of symptoms • History of exacerbations and future risk • Presence of co-morbidities
  • 23.
    DIAGNOSTIC TOOLS –ASSESSMENT OF SEVERITY • Spirometric classification of severity of COPD • mMRC Dyspnea scale • Combined Assessment Test (CAT Score) • ABCD TOOL
  • 24.
    CURRENT SEVERITY OFSYMPTOMS • Breathlessness being the cardinal symptom of the disease, one tool to assess severity of symptoms is mMRC dyspnea scale. • But as a matter of fact COPD impacts patients beyond just dyspnea. So combined assessment test (CAT) can be used to measure health status in COPD.
  • 25.
  • 26.
  • 27.
    HISTORY OF EXACERBATIONAND FUTURE RISK COPD exacerbation is defined as: • “An acute worsening of respiratory symptoms that require additional therapy.”
  • 28.
    HISTORY OF EXACERBATIONAND FUTURE RISK • In 1987 Anthonisen gave the classic definition • Describing three levels of exacerbation based on patient’s symptomatology. • This is the criteria recommended to be used in describing the exacerbations. • It is used to decide the need ofantibiotic therapy.
  • 29.
    HISTORY OF EXACERBATIONAND FUTURE RISK
  • 30.
    HISTORY OF EXACERBATIONAND FUTURE RISK
  • 31.
    HISTORY OF EXACERBATIONAND FUTURE RISK PREDICTORS OF FUTURE EXACERBATIONS RISK • Two or more exacerbations in the past year • History of hospitalization due to COPD in the past year • Severe COPD, equivalent to GOLD 3 or 4 • Increased blood eosinophil count • Use of LABA alone • Non compliance to treatment
  • 32.
    ASSESSMENT OF COMORBIDS COPDis a systemic disease. These conditions can increase the risk of hospitalizations and mortality in COPD. So co-morbid illnesses should be looked for and treated promptly.
  • 33.
    ABCD TOOL • TheGlobal Initiative for Chronic Obstructive Lung Disease (GOLD) ABCD assessment tool is used to classify COPD patients into four groups (A, B, C, D) based on symptom burden, exacerbation risk and spirometry to guide personalized treatment. • It helps clinicians tailor therapy such as choosing long acting bronchodilators for high risk patients (C/D)
  • 34.
    ABCD TOOL KEY COMPONENTSOF ABCD TOOL • Symptoms: Assessed using the COPD Assessment Test (CAT) or modified Medical Research Council (mMRC) scale. • Exacerbation History: Frequency of exacerbations and hospitalizations in the past year. Categories: • Group A: Low symptom burden, low risk (0-1 moderate exacerbations, no hospitalizations). • Group B: High symptom burden, low risk. • Group C: Low symptom burden, high risk (≥ 2 moderate exacerbation or ≥ 1 hospitalizations). • Group D: High symptom burden, high risk. Transition to ABE: Newer guidelines have begun shifting to an "ABE" classification for better treatment targeting.
  • 35.
  • 36.
    ABE TOOL KEY COMPONENTSOF ABE TOOL • Symptoms: Assessed using the COPD Assessment Test (CAT) or modified Medical Research Council (mMRC) scale. • Exacerbation History: Frequency of exacerbations and hospitalizations in the past year. CATEGORIES • Group A: Low symptom burden, low risk (0-1 moderate exacerbations, no hospitalizations). • Group B: High symptom burden, low risk. • Group E: Any symptom level, high risk (≥ 2 moderate exacerbation or ≥ 1 hospitalizations).
  • 37.
    GOLD ABE ASSESSMENTTOOL E A B mMRC 0-1 CAT < 10 mMRC >/=2 CAT >/=10 SYMPTOMS 2 OR >2 MODERATE EXACERBATIONS 1 OR >1 LEADING TO HOSPITALIZATION 0-1 MODERATE EXACERBATIONS (NOT LEADING TO HOSPITALIZATION Spirometrically confirmed diagnosis Assessment of air flow obstriction Assessment of Sx/risk of exacerbation EXACERBATION Hx (PER YEAR)
  • 38.
    DIFFERENTIAL DIAGNOSIS The maindifferential diagnosis includes: • Asthma • Bronchiectasis • Tuberculosis and post-tuberculosis sequelae • Heart failure • Interstitial lung diseases A careful history, clinical examination, and investigations can help rule out these close mimics ofCOPD.
  • 39.
    MANAGEMENT OF STABLECOPD Bronchodilators are first line therapy for COPD. Pharmacologic management can reduce symptoms, improve exercise capacity, reduce the risk of exacerbations, improve overall health status and reduce mortality.
  • 40.
  • 41.
  • 42.
  • 43.
    MANAGEMENT OF STABLECOPD KEY POINTS • Choice of inhaler device should be tailored individually (depending on access, cost, prescriber, patient’s preference and ability. • Teach inhaler technique technique and recheck on each visit. • Check inhaler technique and compliance before changing medicines. • Inhaled bronchodilators are preferred over oral. • Theophylline is not recommended unless other long acting treatment bronchodilators are not available or are unaffordable. • Long term monotherapy with ICS is not recommended. • Long term therapy with OCS is not recommended.
  • 44.
    MANAGEMENT OF COPD EXACERBATION Exacerbationseverity is assessed by using Anthonisen criteria
  • 45.
    MANAGEMENT OF COPD EXACERBATION Investigationsthat are needed include: • Complete blood count • Sputum gram stain and culture • Sputum AFB smear and gene xpert • Serum urea, creatinine and electrolytes • Arterial blood gases • Chest X-ray • FEV1 • Peak expiratory flow rate • Electrocardiogram
  • 46.
  • 47.
    MANAGEMENT OF COPD EXACERBATION Treatmentfor AECOPD treated at home • Add or increase dose of bronchodilator, metered dose inhalers are preferred with spacer device. Dose of salbutamol is 2 puff hourly (100 mg/puff) then 3 – 4 hourly. Ipratropium bromide 2 puff 4 hourly (20 – 40 mg) can be added. • If response is not adequate add 200 – 400 mg twice daily of sustained release theophylline. • Add antibiotic if any evidence of infection. Amoxicillin ± clavulanate can be a good first line option. Other antimicrobials that can be used are respiratory quinolones and macrolides. • Oral steroids are not recommended in mild exacerbations but can be prescribed for more severe symptoms and the dose is 30mg/day for one week.
  • 48.
    COPD MANAGEMENT PHARMACOLOGIC ANDNON PHARMACOLOGIC APPROACH
  • 49.
    GOALS FOR TREATMENTOF STABLE COPD REDUCE SYMPTOMS • Relieve Sx • Improve exercise tolerance • Improve health status REDUCE RISK • Prevent disease progression • Prevent and treat exacerbations • Reduce mortality
  • 50.
    MANAGEMENT OF COPD DIAGNOSIS -Sx -RF Spirometry INITIALASSESSMENT -FEV1 – GOLD 1-4 -Sx – CAT or mMRC (GOLD ABE) -Exacerbation Hx (GOLD ABE) -Smoking status -Blood eosinophil count -Comorbids INITIAL MANAGEMENT - Smoking cessation - Vaccination - Active lifestyle and exercise - Initial pharmacotherapy - Manage comorbids - Self management education -RF management -Inhaler technique -Written action plan -SOB REVIEW - Sx (CAT or mMRC) - Exacerbations - Smoking status - Exposure to other RF - Inhaler technique adherence - Physical activity and exercise - Vaccination - Management of comorbids - Spirometry (atleast annually) - Need for O2, NIV, palliative approaches - Self management skills -SOB -Written action plan ADJUST - Pharmacotherapy - Non pharmacological therapy
  • 51.
    INITIAL PHARMACOTHERAPY LABA+LAMA* Consider LABA+LAMA+ICS*if blood eos >300 LABA +LAMA* A bronchodilator 2 or >2 moderate exacerbations 1 or >1 leading to hospitalization 0 or 1 moderate exacerbations (not leading to hospitalization) mMRC 0-1, CAT <10 mMRC >2, CAT >10 GROUP E GROUP A GROUP B *Single inhaler therapy maybe more convenient and effective than multiple inhalers, single inhalers improve adherence to Rx Exacerbations refer to no of exacerbations per year
  • 52.
    MANAGEMENT CYCLE REVIEW - Sx -SOB - Exacerbations ASSESS - Inhaler technique and adherence - Non pharmacologic approaches (Including pul rehab and self management education ADJUST - Escalate - Switch inhaler device or molecules - De-escalate
  • 53.
    FOLLOW UP PHARMACOLOGICTREATMENT LAMA OR LABA LAMA+LABA - Consider switching to inhaler device or molecules - Implement or escalate non pharma Rx - Investigate and treat other causes of dyspnea LABA OR LAMA LABA + LAMA LABA + LAMA + ICS Roflumilast Azithromycin Dupilumab DYSPNEA EXACERBATIONS Blood eos >300 If blood eos <300 Blood eos <100 Blood eos >100 Blood eos > 300 Consider de-escalation of ICS if pneumonia or other considerable side effects
  • 54.
    MANAGEMENT OF PATIENTSCURRENTLY ON LABA + ICS • * Pt previously had exacerbations and responded to LABA + ICS Rx Pt currently on LABA + ICS No relevant exacerbation Hx Consider changing to LABA + LAMA Consider escalating to LABA + LAMA + ICS -No current exacerbation -Previous positive Rx response* Current exacerbation Low Sx load High Sx load Blood eosinophil >100 Blood eosinophil <100 Continue Rx
  • 55.
    FACTORS TO CONSIDERWHEN INITIATING ICS - Hx of hospitalization for exacerbations of COPD - 2 or >2 moderate exacerbations of COPD per year - Blood eosinophils 300 or > 300 - Hx of or concomitant Asthma - 1 moderate exacerbation of COPD per year - Blood eosinophils 100 to < 300 - Repeated pneumonia event - Blood eosinophils < 100 - Hx of mycobacterial infection STRONGLY FAVOUR USE FAVOURS USE AGAINST USE Factors to consider when adding ICS to long acting bronchodilators
  • 56.
    GLUCOCORTICOIDS IN COPD •Oral steroids should be avoided if possible in stable COPD. • Systemic steroids may be used for short-term treatment (7-14 days) during exacerbations. • Inhaled corticosteroids (ICS) have modest bronchodilator effect. They reduce exacerbation severity and frequency.
  • 57.
  • 58.
    ADVERSE EFFECTS OFGLUCOCORTICOIDS • Increased risk of osteoporosis • Cataract • adrenal suppression • Hypertension • Diabetes • Obesity • Skin thinning • Muscle de-conditioning • Reactivation of tuberculosis
  • 59.
    OTHER DRUGS TOAUGMENT COPD TREATMENT Antibiotics • Azithromycin 250 mg/day or 500 mg three times per week for 1 year may reduce exacerbation risk. • Clarithromycin 250mg /day in advanced copd having bronchiectasis. Mucolytics • Carbocysteine and N-acetylcysteine can be used, they may reduce exacerbations. Antitussives • No definite role is described for use of antitussives in COPD.
  • 60.
  • 61.
  • 62.
  • 63.
    NON PHARMACOLOGIC MANAGEMENTOF COPD • Smoking prevention and cessation • Control of occupational and indoor pollution • Pulmonary rehabilitation: Exercise training, nutritional counseling, disease education • Vaccination: PCV (>65 yrs) and Influenza (All patients with COPD) • Oxygen Therapy • Non Invasive Ventilation: BiPAP
  • 64.
    Smoking prevention andcessation Smoking cessation is the single most effective way to reduce the risk of developing COPD and stop its progression. Even a brief, three minute period of counseling to urge a smoker to quit can be effective. This should be done for every smoker at each visit. The five As for counseling regarding smoking cessation
  • 65.
    Smoking prevention andcessation • There is a misperception of using chewable tobacco (like snuff: naswar) or ecigarettes to help in quit attempts. • These are not recommended and should be discouraged.
  • 66.
    Control of occupationaland indoor pollution • Indoor pollution due to burning of wood and coal to keep houses warm in winter and use of biomass fuel in stoves should be minimized and measures should be taken to reduce exposure as by cooking in open air rather than a closed kitchen, having separate cooking area, making chimneys etc. • Exposure to irritant particles and gases should also be avoided at work place.
  • 67.
    Pulmonary rehabilitation The maingoals of pulmonary rehabilitation are to increase over all resources of the patient, to reduce handicap caused by illness or disability and to allow integration of patient in society. This can be done by: • Exercise training • Nutritional counseling • Education
  • 68.
    Exercise training • Inpatients with mild to moderate COPD, suitable exercises are walking, cycling and swimming. • Daily exercise should be done for about 30 minutes, it may be divided into 2 – 3 phases or till the patient gets out of breath. • In severe COPD, it should be done to improve strength and endurance of muscles. This should involve respiratory, abdominal, back, head, neck and limbs to improve quality of life.
  • 69.
    Nutritional counseling • LowBMI is an independent risk factor for mortality in COPD patients. • Increased calorie intake should be accompanied by regimens with anabolic action. • On the other side obese individuals have greater levels of breathlessness and impairment of activity. • Well-balanced diet is recommended.
  • 70.
    Education • Educate regardingdisease, its progressive nature, smoking cessation, drug treatment and how to manage exacerbations.