E‐Library	System	
CE	350	Class	Project	
	
	
Spring 2011 
Supervisor: Dr. Abdel‐Karim Al‐Tamimi  
Computer Engineering Department, Hijjawi Faculty for Engineering  
 

                                
Contents	
Document Revisions...................................................................................................................................... 2 
Introduction .................................................................................................................................................. 3 
Initial use‐case diagram ................................................................................................................................ 4 
Paper Printing Process .................................................................................................................................. 5 
 

                                                                                 

 

 

                                                  
Document	Revisions	
                              Table 1. Document Revisions 

Version Number            Description of Version             Date Completed 
Version 1.0               Initial documentation about the  21/3/2011 
                          basic usage of the project. The 
                          available information are 
                          supposed to represent the initial 
                          meetings with the client, and the 
                          company initial understanding 
Version 1.5               Added, the initial use‐case        18/4/2011 
                          diagram for the project. In 
                          addition, we added the 
                          description of the printing 
                          process as envisioned by the 
                          client.  
  

                       
Introduction	
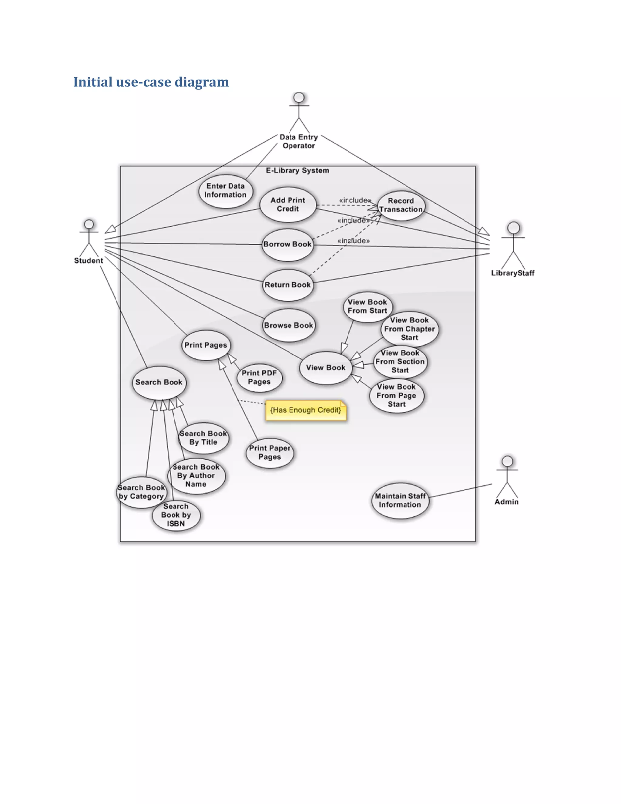
This  is  the  requirements  specification  document  for  the  new  E‐Library  system.  E‐Library  system  main 
goals are to allow students and other staff member in the university to access the books available in the 
library in an electronic format. The system will also allow the library staff to perform their daily jobs with 
ease.   

The  students  will  be  allowed  to  perform  the  traditional  roles  usually  associated  with  them  going  to  a 
library;  like  borrowing  a  book,  returning  a  book,  and  browsing  the  available  books.  In  addition,  the 
system  will  allow  the  students  to  search  books  based  on  their  author  name,  title,  ISBN  number,  or  a 
specific book category. They will also be able to view books (from its first page or by picking a specific 
page/section/chapter).  Students  should  also  be  able  to  print  a  specific  page/section,  but  not  a  whole 
chapter or book. There will be a limit on how many pages students are allowed to print in total and per 
book. Printing is allowed in two forms: paper prints and in PDF format.  

To allow students to read books with pictures, the system should support attaching pictures (including 
their captions) to the pages of the book. The pictures can be shown on top or the bottom of the page.  

To allow students to borrow books, return books, and add extra credit/money to the printing account, 
library  staff  uses  the  system  to  record  all  these  transactions.  The  library  staffs  information  is  entered 
into  the  system  by  the  system  administrator.  All  the  actions  of  the  library  staff  are  logged  into  the 
system  to  handle  any  complaints  from  students.  The  library  staff  cannot  borrow  books  as  it  might 
become a conflict of interest.  

The  book’s  data  entry  operators  are  responsible  for  entering  the  book’s  data  of  information,  text  and 
pictures. These employees have the same access as the students and staff in addition to their specific 
functionalities. Once the data entry operators enter the book information, they are asked to enter the 
chapters’  information,  then  sections’  information.  By  selecting  a  specific  section,  the  data‐entry 
operator  can  enter  pages  into  that  section.  The  pages  consists  of  text  and  possibly  images.  For  each 
page the data‐entry operator inserts the text (copied/entered) and then select if an image to be placed 
in the top of the page or bottom of the page (if one needs to be added) with its caption.  
Initial	use‐case	diagram	




                             

                       
Paper	Printing	Process	
In order to print a selected section of a certain book, students undergo several steps: first, they need to 
login into the system by entering their university ID and the previously chosen password. If the fail to 
enter  the  correct  combination  at  the  first  time  they  are  asked  to  reenter  their  password  again  (with 
maximum of three times), if they are failed to do so their account will be suspended.  

Once students enter their login information they are directed to the homepage where they can select to 
search for the required book using its name. If they do not find the book, they can place a request and 
leave  the  system.  If  they  find  the  book  they  start  by  choosing  (clicking)  the  book  from  the  available 
results, and  then  proceed  to  the  view  page  functionality.  There  they  can  choose  where  they  can  start 
viewing the book (by specifying a page number).  

Once the view page pops up, the students choose the print option and then enter the total number of 
pages they wish to print. If the total number of pages is less or equal to the maximum number of pages 
allowed to be printed, the user proceeds to the next step. Otherwise, the students are alarmed that they 
cannot continue with this print request. In the next step, the student’s account information is checked. 
If  the  account  balance  holds  the  required  money  to  print  the  selected  papers,  the  account  is  charged 
with the printing cost.  

The system then displays a message showing that the printing process is successful and where they can 
find the printed papers (location of the printer). If the printing process fails, then the account balance 
should  not  be  deducted,  and  the  student  is  shown  an  error  message  instead  indicating  the  problem. 
After that the student is directed back to the main screen. The student can cancel the printing error at 
any stage to go back to the main screen.   

Ce350 class project_spring2011_v1.5

  • 1.
  • 2.
  • 3.
    Document Revisions Table 1. Document Revisions  Version Number  Description of Version  Date Completed  Version 1.0  Initial documentation about the  21/3/2011  basic usage of the project. The  available information are  supposed to represent the initial  meetings with the client, and the  company initial understanding  Version 1.5  Added, the initial use‐case  18/4/2011  diagram for the project. In  addition, we added the  description of the printing  process as envisioned by the  client.         
  • 4.
    Introduction This  is  the requirements  specification  document  for  the  new  E‐Library  system.  E‐Library  system  main  goals are to allow students and other staff member in the university to access the books available in the  library in an electronic format. The system will also allow the library staff to perform their daily jobs with  ease.    The  students  will  be  allowed  to  perform  the  traditional  roles  usually  associated  with  them  going  to  a  library;  like  borrowing  a  book,  returning  a  book,  and  browsing  the  available  books.  In  addition,  the  system  will  allow  the  students  to  search  books  based  on  their  author  name,  title,  ISBN  number,  or  a  specific book category. They will also be able to view books (from its first page or by picking a specific  page/section/chapter).  Students  should  also  be  able  to  print  a  specific  page/section,  but  not  a  whole  chapter or book. There will be a limit on how many pages students are allowed to print in total and per  book. Printing is allowed in two forms: paper prints and in PDF format.   To allow students to read books with pictures, the system should support attaching pictures (including  their captions) to the pages of the book. The pictures can be shown on top or the bottom of the page.   To allow students to borrow books, return books, and add extra credit/money to the printing account,  library  staff  uses  the  system  to  record  all  these  transactions.  The  library  staffs  information  is  entered  into  the  system  by  the  system  administrator.  All  the  actions  of  the  library  staff  are  logged  into  the  system  to  handle  any  complaints  from  students.  The  library  staff  cannot  borrow  books  as  it  might  become a conflict of interest.   The  book’s  data  entry  operators  are  responsible  for  entering  the  book’s  data  of  information,  text  and  pictures. These employees have the same access as the students and staff in addition to their specific  functionalities. Once the data entry operators enter the book information, they are asked to enter the  chapters’  information,  then  sections’  information.  By  selecting  a  specific  section,  the  data‐entry  operator  can  enter  pages  into  that  section.  The  pages  consists  of  text  and  possibly  images.  For  each  page the data‐entry operator inserts the text (copied/entered) and then select if an image to be placed  in the top of the page or bottom of the page (if one needs to be added) with its caption.  
  • 5.
  • 6.
    Paper Printing Process In order to print a selected section of a certain book, students undergo several steps: first, they need to  login into the system by entering their university ID and the previously chosen password. If the fail to  enter  the  correct combination  at  the  first  time  they  are  asked  to  reenter  their  password  again  (with  maximum of three times), if they are failed to do so their account will be suspended.   Once students enter their login information they are directed to the homepage where they can select to  search for the required book using its name. If they do not find the book, they can place a request and  leave  the  system.  If  they  find  the  book  they  start  by  choosing  (clicking)  the  book  from  the  available  results, and  then  proceed  to  the  view  page  functionality.  There  they  can  choose  where  they  can  start  viewing the book (by specifying a page number).   Once the view page pops up, the students choose the print option and then enter the total number of  pages they wish to print. If the total number of pages is less or equal to the maximum number of pages  allowed to be printed, the user proceeds to the next step. Otherwise, the students are alarmed that they  cannot continue with this print request. In the next step, the student’s account information is checked.  If  the  account  balance  holds  the  required  money  to  print  the  selected  papers,  the  account  is  charged  with the printing cost.   The system then displays a message showing that the printing process is successful and where they can  find the printed papers (location of the printer). If the printing process fails, then the account balance  should  not  be  deducted,  and  the  student  is  shown  an  error  message  instead  indicating  the  problem.  After that the student is directed back to the main screen. The student can cancel the printing error at  any stage to go back to the main screen.