OBJECTIVES
At the end of the seminar, you will be able to understand
Definition, clinical manifestations, pathophysiology, medical,
surgical and nursing management of the following conditions;
• CHF
• MI
• Acute pulmonary edema
• Acute pulmonary embolism
• Cardiogenic Shock
INTRODUCTION
• Cardiovascular emergencies are life-threatening disorders that
must be recognized immediately to avoid delay in treatment and
to minimize morbidity and mortality.
• Prompt recognition and initiation of appropriate treatment can
save lives of millions of patients.
• There can be a number of cardiac emergencies such as cardiac
arrest, congestive heart failure, coronary artery disease, acute
MI, pulmonary edema, cardiogenic shock, pulmonary embolism,
DVT, hypertensive crisis, arrythmias, heart block, pacemaker
failure, congenital defects etc.
WHAT TO DO UNDERSTAND BY ???
• HEART FAILURE
• HEART BLOCK
• CARDIAC ARREST
• HEART ATTACK
• PRELOAD
• AFTERLOAD
CONGESTIVE HEART FAILURE
DEFINITION OF CHF
Heart failure (HF) is a clinical syndrome
that occurs in patients who, because of
an inherited or acquired abnormality of
cardiac structure and/or function,
develop a constellation of clinical
symptoms (dyspnea and fatigue) and
signs (edema and rales) that lead to
frequent hospitalizations, a poor quality
of life, and a shortened life expectancy.
EPIDEMIOLOGY OF CHF
• HF is a burgeoning problem worldwide, with more than 20
million people affected.
• The overall prevalence of HF in the adult population in
developed countries is 2%.
• HF prevalence follows an exponential pattern, rising with age,
and affects 6–10% of people older than 65 years.
RISK FACTORS OF CHF
• Age
• Hypertension
• Physical inactivity
• Diabetes
• Obesity
• Smoking
• Alcohol abuse
• Sleep disorders
• Family history
ETIOLOGY OF HEART FAILURE
I. DEPRESSED EJECTION FRACTION (<40%)
A. Coronary artery disease
B. Chronic volume overload
C. Chronic pressure overload
D. Chronic lung disease
E. Non-ischemic dilated cardiomyopathy
F. Toxic/drug induced damaged
G. Disorder of rate and rhythm
H. Chagas disease
II. PRESEVED EJECTION FRACTION (>40-50%)
A. Pathologic hypertrophy
B. Restrictive cardiomyopathy
C. Endomyocardial disorders
D. Aging
E. Fibrosis
ETIOLOGY OF HEART FAILURE (CONT..)
TYPES OF HEART FAILURE
Heart Failure with reduced and preserved
ejection fraction:
• Heart failure with reduced ejection fraction (HFrEF): It is
characterized by more profound abnormalities in systolic
function and LVEF≤40%.
• Heart failure with preserved ejection fraction (HFpEF): HF
with preserved EF is characterized by a normal LVEF, normal
LV end-diastolic volume and abnormal diastolic function, often
with LV hypertrophy. HFpEF is LVEF≥50%.
Acute and chronic heart failure:
• Acute heart failure: It is an emergency situation in which
patient who was completely asymptomatic before the onset of
heart failure and decompensates when there is an acute injury
to the heart, such as myocardial infarction, impairing its ability to
function.
• Chronic heart failure: A long-term condition that is associated
with the heart undergoing adaptive responses to a precipitating
cause. These adaptive responses, however can be deterious in
the long-term and lead to a worsening condition.
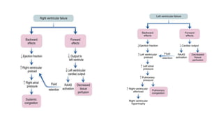
Right sided and left sided heart failure:
• Right sided heart failure: It occurs when right ventricle fails to
contract effectively. It causes a backup of blood in the right
atrium and venous circulation.
• Left sided heart failure: The most common form of HF is left-
sided HF. Left sided HF results from left ventricular dysfunction.
This prevents normal forward blood flow and cause blood to
back up in left atrium and pulmonary veins.
Forward and backward failure:
• Forward heart failure: This results from inadequate discharge
of blood into arterial system leading to poor tissue perfusion and
excess Na reabsorption through RAAS
• Backward heart failure: This results from failure one or both
ventricles to fill normally and discharge its contents, causing
back pressure on the atria and venous system.
Systolic and diastolic heart failure:
• Systolic heart failure (pumping problem): It is the inability of the heart to
contract enough to provide blood flow forward. Here, the problems with
contraction and ejection of blood.
• Diastolic heart failure (Filling problem): It is the inability of left ventricle
to relax normally resulting in fluid backing up into lungs. Diastolic failure
leads to problems with heart relaxation and filling with blood.
CLINICAL MANIFESTATIONS OF CHF
RIGHT SIDED HEART FAILURE LEFT SIDED HEART FAILURE
RV heaves LV heaves
Murmurs Pulsus alternans
Edema (pedal. Scrotum and sacrum) Crackles
JVD S3 and S4 heart sound
Weight gain Pleural effusion
Increased HR Increase HR
Ascites Change in mental status
Anasarca Decreased PaO2, slight increase
PaCO2
Hepatomegaly Restlessness, confusion
(SIGNS)
CLINICAL MANIFESTATIONS OF CHF
RIGHT SIDED HEART FAILURE LEFT SIDED HEART FAILURE
Fatigue Weakness, fatigue
Dependent, bilateral edema Dyspnea, Paroxysmal nocturnal
dyspnea,Orthopnea
Rt upper quadrant pain Dry, hacking cough
Anorexia and GI bleeding Frothy, pink-tinged sputum
Nausea Shallow respiration up to 32-40 /mint
Anxiety Anxiety & Nocturia
(SYMPTOMS)
Acute Decompensating Heart Failure
• ADHF is a sudden worsening
of the signs and symptoms of
heart failure, which typically
includes difficulty breathing
(dyspnea), leg or feet swelling,
and fatigue.
• ADHF is a common and
potentially serious cause of
acute respiratory distress.
• Patients with ADHF can be categorized based on congestion and
perfusion in; dry-warm, dry-cold, wet-warm and wet-cold
CONGESTION(WET)
Yes No
LOW
PERFUSION
(COLD)
Yes DRY-WARM
PAWP- normal
CO normal
Signs and symptoms-
normal
WET-WARM
PAWP – Increase
CO -normal
Possible signs and
symptoms– dyspnea,
edema, orthopnoea
No DRY-COLD
PAWP – decrease or
normal
CO – decrease
Possible signs and
symptoms – edema,
hypotension, cool
extremities
WET-COLD
PAWP – Increase
CO – Decrease
Possible signs and
symptoms – Altered
mental status,
decreased O2
saturation, reduced
urine output, shock
DIAGNOSTIC EVALUATIONS
In acute setting:
• Brain natriuretic peptide level assessment helps to differentiate cardiac
vs. respiratory causes of dyspnea.
• BNP level –
 <100pg/mL – HF unlikely
 >400pg/mL – HF likely
 100-400pg/mL – use clinical judgement
DIAGNOSTIC EVALUATIONS (CONT…)
• Echocardiography
• Chest X-ray:
Dilation pulmonary vessels (cephalization)
Fluid leaks at the pleural spaces (Pleural effusions) and alveoli (pulmonary edema
and kerley B lines)
Presence of bilateral perihilar alveolar edema may give the typical “butterfly sign”.
Cardiomegaly.
DIAGNOSTIC EVALUATIONS (CONT…)
• Stress echocardiography
• Cardiac angiography
• Routine laboratory test: This is done when feasible as it is not used as
guidance for diagnosis or initial therapy.
 Pulse oximetry is used in case of hypoxia/ respiratory distress to assess ventilatory
status. ABG also recommended for acid-base balance.
 Routine chemistries include BUN, creatinine, serum electrolytes (Na and K) as a
decline renal function can be seen in HF.
 Lactic acid level is also checked in patient in shock as well as in those with marked
weakness and/or uncertain peripheral perfusion.
 Serum troponin (T and I) level check in case of possible ACS.
 A complete blood count may have evaluated for infection or anemia which may
have precipitated the event
MANAGEMENT OF HEART FAILURE
 Diuretics
 Vasodilators
 Renin-Angiotensin-Aldosterone System Inhibitor
 ACE Inhibitors
 Angiotensin II Receptor Blockers
 β-Adrenergic Blockers
Only contraindication severe decompensated CHF
(MEDICAL)
MANAGEMENT OF HEART FAILURE
• Digitalis Glycoside: digoxin (Lanoxin)
• Morphine
• Anticoagulants: Prevent thromboembolism. eg: Coumadin
• Anti-arrhythmic
(MEDICAL)
MANAGEMENT OF HEART FAILURE
 Implantable cardioverter defibrillator
 Cardiac resynchronization therapy
 CABG
 Valve replacement
 Heart transplantation
(SURGICAL)
MANAGEMENT OF ADHF
 Sufficient oxygenation and ventilation; assisted ventilation as
needed (e.g., CPAP)
 Aggressive diuresis, e.g., IV Frusemide to reduce volume
overload
 Vasodilators e.g., IV nitroglycerine can be considered as
adjunct treatment in patients without hypotension.
 Intensive care monitoring
(EMERGENCY)
MANAGEMENT OF ADHF
 Hemodynamic stabilization: Inotropes (e.g., dobutamine) in
case of systolic dysfunction
 identify the precipitating factor of decompensation and treat
accordingly
 hemodialysis if volume overload is symptomatic (pulmonary
edema, pleural effusion, ascites) and resistant to treatment
 routine pharmacological management
(EMERGENCY)
MANAGEMENT OF HEART FAILURE (NURSING)
Acute decompensated heart failure Chronic heart failure
• High fowler’s position
• O2 by mask or nasal cannula
• Ventilator in BiPAP mode
• Circulatory assist device: IABP
• Endotracheal intubation and mechanical
ventilation
• Vital signs and urine output monitor q1hr
• Continuous ECG and pulse oximetry
monitoring
• Hemodynamic monitoring by intraarterial BP,
CO, PAWP
• Drug therapy
• Possible cardioversion (e.g., atrial
fibrillation)
• O2 therapy at 2-6 L/mint by nasal cannula
• Rest-activity periods
• Take daily weights
• Cardiac rehabilitation
• Home health nursing care
• Drug therapy
• Cardiac resynchronization therapy with
biventricular pacing and internal
cardioverter defibrillator
• LVAD
• Cardiac transplantation
• Palliative and end life care
NURSING DIAGNOSIS
Assessment –
• Auscultate apical pulse, assess heart rate, rhythm. Document dysrhythmia.
• Auscultate heart and lung sound
• Palpate peripheral pulse
• Monitor BP, oxygen saturation and ABGs
• Inspect skin for pallor and cyanosis and temperature
• Monitor urine output, noting decreasing output and concentrated urine
Decreased cardiac output related to altered myocardial contractility as evidenced by
increased heart rate, dysrhythmias, changes in BP, decreased urine output, diminished
peripheral pulse, cool, ashen skin, diaphoresis, orthopnea, chest pain.
NURSING DIAGNOSIS
Assessment –
• Note changes in sensorium: lethargy, confusion, disorientation, anxiety and depression
• Assess mental status and level of consciousness
• Monitor serial ECG and chest x-ray changes
• Monitor laboratory studies such as BUN, creatinine, LFT, PT, aPTT
Decreased cardiac output related to altered myocardial contractility as evidenced by
increased heart rate, dysrhythmias, changes in BP, decreased urine output, diminished
peripheral pulse, cool, ashen skin, diaphoresis, orthopnea, chest pain.
NURSING DIAGNOSIS
Therapeutic intervention –
• Give oxygen as indicated by patient symptoms, oxygen saturation and ABGs.
• Implement strategies to treat fluid and electrolyte imbalances
• Administer cardiac glycoside agents, as ordered, for signs of left sided failure, and
monitor for toxicity.
• Encourage periods of rest and assist with all activities and get adequate bed rest and
sleep
• Assist the patient in assuming a high fowler’s position and reposition patient every 2
hours
Decreased cardiac output related to altered myocardial contractility as evidenced by
increased heart rate, dysrhythmias, changes in BP, decreased urine output, diminished
peripheral pulse, cool, ashen skin, diaphoresis, orthopnea, chest pain.
NURSING DIAGNOSIS
Therapeutic intervention –
• Explain therapeutic management, help patient avoid stressful situations, listen and
respond to expressions of feelings
• Have patient avoid activities eliciting a vasovagal response
• Elevate legs, avoiding pressure under knee.
• Check for calf tenderness, diminished pedal pulses, swelling, local redness or pallor of
extremity
• Prepare for insertion and maintenance of pacemaker, if indicated
Decreased cardiac output related to altered myocardial contractility as evidenced by
increased heart rate, dysrhythmias, changes in BP, decreased urine output, diminished
peripheral pulse, cool, ashen skin, diaphoresis, orthopnea, chest pain.
NURSING DIAGNOSIS
Assessment –
• Check vital signs before and immediately after activity, especially if patients receiving
vasodilators, diuretics, or beta-blockers.
• Document cardiopulmonary response to activity. Note tachycardia, dysrhythmias,
dyspnea, diaphoresis, pallor
• Assess for other causes of fatigue (treatments, pain, medications)
• Assess for presence of general abnormalities within the body
Activity intolerance related imbalance between oxygen supply/demand as evidence by
weakness, fatigue, changes in vital signs, dyspnea, pallor and diaphoresis.
NURSING DIAGNOSIS
Therapeutic intervention –
• Evaluating accelerating activity intolerance
• Provide assistance with self-care activities as indicated. Intersperse activity periods with
rest periods.
• Provide the patient with a calm and quiet environment
• Implement graded cardiac rehabilitation program
• Assist patient with ROM exercises. Check regularly for calf pain and tenderness.
• Assist client in semi-fowlers position to promotes easy breathing
Activity intolerance related imbalance between oxygen supply/demand as evidence by
weakness, fatigue, changes in vital signs, dyspnea, pallor and diaphoresis.
NURSING DIAGNOSIS
Assessment –
• Obtain patient history to ascertain the probable cause of the fluid disturbance.
• Monitor urine output, noting amount and colour, as well as time of day when diuresis
occurs.
• Monitor and calculate 24-hour intake and output balance
• Monitor BP and CVP
• Maintain bed rest in semi-Fowler’s position during acute phase.
Excess fluid volume related to reduce glomerulation filtration rate as evidence by
orthopnea, S3 heart sound, oliguria, edema, JVD, weight gain, positive hepatojugular reflex,
hypertension, respiratory distress, abnormal breath..
NURSING DIAGNOSIS
Assessment –
• Established fluid intake schedule if fluids are medically restricted, incorporating beverage
preference when possible. Give frequent mouth care. Ice chips can be part of fluid
allotment.
• Weigh daily. Frequently monitor blood urea, nitrogen, creatinine and serum potassium,
sodium, chloride and magnesium levels.
• Assess for distended neck and peripheral vessels. Inspect dependent body areas for
edema
Excess fluid volume related to reduce glomerulation filtration rate as evidence by
orthopnea, S3 heart sound, oliguria, edema, JVD, weight gain, positive hepatojugular reflex,
hypertension, respiratory distress, abnormal breath..
NURSING DIAGNOSIS
Therapeutic Interventions:
• Follow low-sodium diet and/or fluid restriction
• Encourage or provide oral care
• Change position frequently
• Elevate feet when sitting. Inspect skin surface, keep dry and provide padding as indicated.
• Provide small, frequent, easily digestible meals
• Measure abdominal girth as indicated.
• Palpate abdomen. Note reports of right upper quadrant pain and tenderness.
• Administer diuretics, diuretics with potassium-sparing agents.
Excess fluid volume related to reduce glomerulation filtration rate as evidence by
orthopnea, S3 heart sound, oliguria, edema, JVD, weight gain, positive hepatojugular reflex,
hypertension, respiratory distress, abnormal breath..
NURSING DIAGNOSIS
Assessment –
• Assess patient pain for intensity using a pain rating scale, for location and for precipitating
factors
• Assess the response to medications every 5 minutes
• Monitor vital signs every 5 minutes until pain subsides.
Acute pain related to reduce myocardial perfusion as evidence by breathing difficulty, chest
ain and restlessness.
NURSING DIAGNOSIS
Interventions –
• Elevate head of bed.
• Teach patient relaxation techniques and how to use them to reduce stress
• Tech the patient how to distinguish between angina pain and signs and symptoms of
myocardial infarction.
• Provide comfort measure and establish a calm environment
• Administer vasodilators
Acute pain related to reduce myocardial perfusion as evidence by breathing difficulty, chest
ain and restlessness.
NURSING DIAGNOSIS
Assessment –
• Assess patient’s pain for intensity, location and precipitating factors.
• Assess the response to medications every 5 minutes
• Assess results of cardiac markers- creatinine phosphokinase, CK-MB, total LDH,
troponin, and myoglobin ordered by physician.
• Monitor cardiac rhythms on patient monitor and results of 12 lead ECG.
Ineffective tissue perfusion related to decreased cardiac output as evidence by pale
conjunctiva, nail beds and buccal mucosa, generalized weakness, chest pain, breathing
difficulty, abnormal pulse rate and rhythm, bradycardia, altered BP readings and bipedal
pitting edema
NURSING DIAGNOSIS
Interventions –
• Provide oxygen and monitor oxygen saturation via pulse oximetry
• Elevate head of bed
• Teach patient relaxation techniques and how to use them to reduce stress
• Teach the patient how to distinguish between angina pain and signs and symptoms of
myocardial infarction.
• Instruct patient on eating a small frequent feeding.
Acute pain related to reduce myocardial perfusion as evidence by breathing difficulty, chest
ain and restlessness.
ACUTE MYOCARDIAL INFACTION
DEFINITION OF MI
• Myocardial ischemia is the lack of adequate blood supply to the
heart, resulting in an insufficient supply of oxygen to meet the
demands of the heart muscle.
• This supply-demand mismatch, known as ischemia, is most
often caused by thrombus formation at a site of atherosclerotic
plaque rupture within a coronary artery.
• Decreased oxygen supply to myocardial tissue may cause a
variety of symptoms such as chest discomfort (angina),
shortness of breath, diaphoresis, and nausea.
• Unstable angina, defined as angina that is of new onset,
increasing in frequency, or occurring at rest, and AMI are
referred to as the acute coronary syndromes (ACS), which form
the spectrum of acute ischemic heart disease.
PATHOPHYSIOLOGY OF MI
CLINICAL MANIFESTATION OF MI
• Pain or discomfort, usually in the chest
Pressure or tightness in the chest
Crushing ,heavy, squeezing pain
Jaw or neck pain
Left arm ache or pain
Epigastric discomfort
Scapular back pain
• Nausea/vomiting
• Hemodynamic instability
Hypotension (systolic BP >90 mm Hg or 20 mm Hg below baseline)
Cardiac index (CI) (<2L/min/m2)
Elevated pulmonary artery diastolic (PAD) and/or pulmonary capillary
wedge pressure (PCWP)
Skin cool, clammy, diaphoretic
CLINICAL MANIFESTATION OF MI
(CONT..)
 Dyspnoea
 Dysrhythmia
 Left bundle branch block (LBBB)
 Tachycardia/bradycardia
 Frequent premature ventricular contractions
 Ventricular fibrillation
 Anxiety, sense of impending catastrophe
 Denial
CLINICAL MANIFESTATION OF MI
(CONT..)
DIAGNOSTIC TESTS FOR MI
• 12-Lead ECG: Thirty-five percent of patients with AMI have ST-
segment elevation 65% of those with AMI have no ECG or other
diagnostic changes.
• Blood test (Cardiac markers)
• Echocardiogram
• Nuclear scan
• Coronary angiography
• Exercise stress test
• Cardiac CT/MRI
1.Decrease activity of coagulation system with
pharmacologic therapy:
 Antiplatelet agents: aspirin, GP IIb/IIIa receptor blocking agents (e.g.,
abciximab [Reopro], eptitbatide [Integrilin], and tirofiban [Aggrastat]),
thienopyridine agents (e.g., clopidogrel [Plavix])
 Antithrombin agents: Indirect (e.g., heparin, low molecular-weight
heparin), direct (e.g., bivalirudin)
MANAGEMENT OF MI(MEDICAL)
2. Increase ventricular filling time (decrease heart rate)
 Beta-blockers
 Bed rest for 24 hours
3. Decrease preload
 Nitrates
 Diuretics
 Morphine sulphate
MANAGEMENT OF MI(MEDICAL)
4.Decrease afterload
 Angiotensin-converting enzyme (ACE) inhibitors
 Hydralazine
5. Decrease myocardial oxygen consumption (MVo2)
 Beta-blockers
 Bed rest for 24 hours
MANAGEMENT OF MI(MEDICAL)
INDICATION OF THROMBOLYTICS
 Chest pain >20 min, but typically <12 hours
 ST elevation >1mm in two contiguous leads
 LBBB
 High risk patients with chest pain >12hours in duration may still
be candidates if pain persists
Absolute Contraindications
 Active internal bleeding
 History of intracranial bleeding, cerebral neoplasm, or other
intracranial pathology
 Stroke or head trauma within 6 months or allergy to the drug
 Major surgery or GI bleeding within 2 months
 Traumatic puncture of non-compressible vessel
 Pregnancy or 1 month postpartum
 Uncontrolled hypertension (systolic >200 or diastolic >110)
 Trauma within 2 weeks, including CPR with rib fracture
CONTRA-INDICATION OF THROMBOLYTICS
• Coronary angiography
• CABG
MANAGEMENT OF MI(SURGICAL)
NURSING DIAGNOSIS
 Assess the characteristics of pain
 Monitor patient’s vital signs
 Administer oxygen to the patient as prescribed.
 Provide fowler’s position to the patient
 Administer prescribed medications to the patient
Acute pain related to increased myocardial oxygen demand and decreased
myocardial oxygen supply.
NURSING DIAGNOSIS
 Monitor vital signs frequently
 Provide rest to the patient
 Administer oxygen as prescribed.
 Skin temperature and peripheral pulses must be checked frequently to monitor tissue
perfusion.
 Monitor and document urine output of the patient
Promoting adequate tissue perfusion.
NURSING DIAGNOSIS
 Develop a trusting and caring relationship with the patient
 Provide information to the patient and family in a supportive manner
 Ensure quiet environment
 Prevent interruptions that disturbs patient’s sleep
 Provide spiritual support consistent with patient’s belief
Reducing anxiety
HEALTH PROMOTION
 avoid any activity that produces chest pain, extreme dyspnoea and undue fatigue.
 Avoid extremes of heat and cold and walking against the wind
 Lose weight, if indicated
 Stop smoking and use of tobacco
 Develop heart-healthy eating patterns, and avoid large meals and hurrying while eating
 Modify meals to align the therapeutic lifestyle changes
 Adhere to medical regimen
 Follow recommendations that ensure blood pressure and blood glucose are in control
 Pursue activities that relieve and reduce stress
making lifestyle modifications during convalescence and healing period
Predictors of Quality of Life in Patients With Myocardial Infarction Combined With
Dyslipidemia
-By Mengran Zhang, Pingyu Chen
06 July 2021
https://doi.org/10.3389/fpubh.2021.713480
Background:
Myocardial infarction (MI) is the most serious type of coronary heart
disease. Dyslipidemia is a strong predictor of MI. This study aimed to examine the
health-related quality of life (HRQoL) and its predictors of patients with MI combined
with dyslipidemia in China.
Methods:
Information on patients' sociological characteristics, lifestyle, clinical characteristics,
and quality of life were collected by electronic medical records and questionnaires.
Tobit regression model was used to investigate the predictors of quality of life.
Results:
There were 756 patients responded. The average EQ-5D score of all the patients
was 0.95 (SD: 0.11). For all patients, factors such as age, high-fat and high-
cholesterol diet, sports, family history of dyslipidemia, history of peripheral artery
disease significantly affected HRQoL.
Conclusions:
Post-discharge care of the elderly group should be paid more attention to and
suggestions on the healthy lifestyle (fat control) of the patients should be encouraged
to improve the quality of life of these population.
PULMONARY EDEMA
DEFINITION OF PULMONARY EDEMA
• Pulmonary edema is defined as abnormal accumulation of fluid
in the lung tissue and/or alveolar space.
• It is a severe, life threatening condition.
• It is characterized by dyspnea and hypoxia secondary to the
abnormal accumulation of fluids in the lung tissue, the alveolar
space, or both which impairs the gas exchange and lung
compliance.
ETIOLOGY (CARDIOGENIC P.E)
• Coronary artery disease
• Cardiomyopathy
• Heart valve problems
• High blood pressure
PATHOPHYSIOLOGY OF PULMONARY
EDEMA
CLINICAL MANIFESTATIONS OF P.E
• Restlessness
• Anxious
• Sudden onset of breathlessness
• Sense of suffocation
• Cool, moist skin and cyanosis
• Weak and rapid pulse
• Distended neck veins
• Incessant coughing that produces mucoid sputum that may be blood tinged
• Decreased SpO2
ASSESMENT & DIAGNOSTIC
FINDINGS
• Most often, a chest x-ray is obtained to confirm that the
pulmonary veins are engorged.
• Abrupt onset of signs and symptoms of left-sided HF (eg,
crackles on auscultation of the lungs, flash pulmonary edema)
without evidence of right-sided HF (eg, no JVD, no dependent
edema) may indicate diastolic failure due to ischemia.
PREVENTIVE MEASURES
• The nurse auscultates the lung fields and heart sounds,
measures JVD, and assesses the degree of peripheral edema
and the severity of breathlessness.
• A dry, hacking cough; fatigue; weight gain; development or
worsening of edema; and decreased activity tolerance may be
early indicators of developing pulmonary edema.
• In an early stage, the condition may be corrected by placing
the patient in an upright position with the feet and legs
dependent, eliminating overexertion, and minimizing emotional
stress to reduce the left ventricular load.
PREVENTIVE MEASURES (CONT…)
• A re-examination of the patient’s treatment regimen and the
patient’s understanding of and adherence to it are also needed.
• The long-range approach to preventing pulmonary edema must
be directed at identifying its precipitating factors.
MANAGEMENT OF PULMONARY
EDEMA
• Pharmacologic therapy: Various treatments and medications
are prescribed for pulmonary edema, among them oxygen,
morphine, diuretics, and various intravenous medications.
• Oxygen Therapy: Oxygen is administered in concentrations
adequate to relieve hypoxemia and dyspnea. Usually, a face
mask or non-rebreathing mask is initially used. If respiratory
failure is severe or persists despite optimal management,
endotracheal intubation and mechanical ventilation are
required.
(MEDICAL)
MANAGEMENT OF PULMONARY
EDEMA
• Morphine. Morphine is administered intravenously in small
doses (2 to 5 mg) to reduce peripheral resistance and venous
return so that blood can be redistributed from the pulmonary
circulation to other parts of the body.
• Diuretics. Diuretics promote the excretion of sodium and water
by the kidneys. Furosemide (Lasix), for example, is
administered intravenously to produce a rapid diuretic effect.
(MEDICAL)
MANAGEMENT OF PULMONARY
EDEMA
• Positioning the patient to promote circulation
• Providing psychological support
• Monitoring medications
(NURSING)
PULMONARY EMBOLISM
DEFINITION OF PULMONARY
EMBOLISM
• Pulmonary embolism refers to the
obstruction of one or more pulmonary
arteries by a thrombus that originates
somewhere in the venous system or in
the right side of the heart, becomes
dislodged, and is carried to the lung.
• Pulmonary embolism is the sudden
occlusion of a pulmonary artery
resulting in disruption of blood supply
to the lung parenchyma.
ETIOLOGY OF PULMONARY EMBOLI
PATHOPHYSIOLOGY OF PULMONARY
EMBOLI
CLASSIFICATION OF PULMONARY
EMBOLI
I. Acute Minor
II. Acute Massive
III. Subacute Massive
ACUTE MINOR
• Short, sudden onset
• <50% vascular obstruction
• Dyspnoea with or without
pleuritic pain and
haemoptysis
• Pulmonary arterial
pressure and mean right
arterial pressure –Normal
SUBACUTE MASSIVE
• On set: several weeks
• >50% vascular obstruction
• Dyspnoea with right heart
strain
• PAP- 70/35
• RAP- 8
ACUTE MASSIVE
• Short, sudden onset
• >50% vascular
obstruction
• Right heart strain with
or without
haemodynamic
instability and syncope
• PAP-45/20
• RAP-12
CLINICAL MANIFESTATIONS OF
PULMONARY EMBOLI
• Chest pain, usually stabbing that worsens with deep breath
 Sudden cough that can produce blood or bloody mucus
 Shortness of breath
 Dizziness, lightheadedness, or fainting
 Hypoxemia
 Tachycardia, tachypnea and wheezing
 Anxiety
 cyanosis
 Leg pain, redness, or swelling
 Hypotension
DIAGNOSIS OF PULMONARY EMBOLI
• Death from PE commonly occurs
within 1 hour of symptoms
• ventilation–perfusion scan
• pulmonary angiography
• chest x-ray
• ECG
• peripheral vascular studies
• impedance plethysmography
• arterial blood gas analysis
PREVENTIVE MEASURES
• For those at risk, the most effective approach to preventing PE
is to prevent deep venous thrombosis. Active leg exercises to
avoid venous stasis, early ambulation, and use of elastic
compression stockings are general preventive measures.
• Anticoagulant therapy
• The intermittent pneumatic leg compression device is useful in
preventing thromboembolism.
MANAGEMENT OF PULMONARY
EMBOLI
• Nasal oxygen is administered immediately to relieve hypoxemia,
respiratory distress and central cyanosis, severe hypoxemia may
necessitate emergent endotracheal intubation and mechanical ventilatory
support.
• IV infusion lines are inserted to establish routes for medications or fluids
that will be needed.
• For hypotension that does not resolve with IV fluids, prompt initiation of
vasopressor therapy is recommended, with agents that may include
dobutamine, dopamine or norepinephrine.
• A perfusion scan, hemodynamic measurements, and evaluation for
hypoxemia are performed. Pulmonary angiography may be performed.
(EMERGENCY)
MANAGEMENT OF PULMONARY
EMBOLI (CONT…)
• The ECG is monitored continuously for dysrhythmias and right ventricular
failure, which may occur suddenly.
• Blood is drawn for serum electrolytes, complete blood count, and
coagulation studies.
• If the patient has suffered massive embolism and is hypotensive, an
indwelling urinary catheter is inserted to monitor urinary output.
• Small doses of IV morphine or sedatives are administered to relieve
patient anxiety, to alleviate chest discomfort, to improve tolerance of the
endotracheal tube, and to ease adaptation to the mechanical ventilator, if
necessary.
(EMERGENCY)
MANAGEMENT OF PULMONARY
EMBOLI (MEDICAL)
Adjunctive therapy
• Important adjunctive measures include pain relief with nonsteroidal anti-
inflammatory agents, supplemental oxygenation and psychological
support.
• Right heart failure and Cardiogenic shock is treated with Dobutamine- a β
adrenergic agonist with positive inotropic and pulmonary vasodilating
effects.
MANAGEMENT OF PULMONARY
EMBOLI (MEDICAL)
Heparin
• Heparin binds to and accelerates the activity of anti-thrombin 111, an
enzyme that inhibits the coagulation factors thrombin, factor 11a, Xa, 1Xa,
X1a, and X11a.
• Heparin thus prevents additional thrombus formation and permits
endogenous fibrinolytic mechanisms to lyse clot that has already formed.
• After 5 to 7 days of heparin, residual thrombus begins to stabilize in the
endothelium of the vein or pulmonary artery.
MANAGEMENT OF PULMONARY
EMBOLI (MEDICAL)
Low-molecular –weight heparin
• Exhibit less binding to plasma proteins and endothelial cells and
consequently have greater bioavailability, a more predictable dose
response.
• Enoxaparin, once daily dose of 1.5 mg/kg subcutaneously is given.
• Dalteparin is approved for prophylaxis but not for treatment of venous
thromboembolism.
• Dosing for unfractionated heparin, a typical bolus is 5000 to 10,000 units
followed by a continuous infusion of 1000 to 1500 units/hour.
MANAGEMENT OF PULMONARY
EMBOLI (MEDICAL)
Warfarin
• Usually initiated in a dose of 5 mg.
• Doses of 7.5 or 10 mg can be used in obese or large framed young
patients who are otherwise healthy.
• Patients who are malnourished or who have received prolonged courses
of antibiotics are probably deficient in vitamin K and should receive smaller
initial doses of warfarin, such as 2.5 mg.
• The prothrombin time is standardized by using the International
Normalized Ratio (INR) to assess the anticoagulant effect of warfarin.
• The target INR should be approximately 2.5 -3.0.
MANAGEMENT OF PULMONARY
EMBOLI (MEDICAL)
Thrombolytic therapy
 Promotes immediate dissolution of the embolus and prompt return of
pulmonary function in a patient who is hemodynamically unstable or
severely hypoxic.
 Urokinase, Streptokinase, or recombinant tissue-type plasminogen
activator (rt-PA) is used.
 The most popular regimen involves the administration of 100 mg of rt-PA
as a continuous peripheral infusion over 2 hours.
MANAGEMENT OF PULMONARY
EMBOLI (SURGICAL)
 Embolectomy
 Inferior vena cava filter
 Pulmonary thromboendarterectomy
MANAGEMENT OF PULMONARY
EMBOLI (NURSING)
Assessment:
• Determine the presence of risk factors.
• Assess for positive Homan’s sign.
• Assess for the recent onset of any of the following symptoms: dyspnoea,
substernal chest pain, haemoptysis, chest palpitations, pleuritic pain,
cough, apprehension a diaphoresis.
• Assess laboratory findings for ABG, hypoxemia, respiratory alkalosis,
chest X-ray, lung scan, perfusion scan, ventilation scan and pulmonary
angiography. Positive finding indicate vessel filling defect and cut-off.
NURSING DIAGNOSIS
• Assess the respiratory rate, rhythm, and depth. Assess for any increase in the work of
breathing: shortness of breath, and the use of accessory muscle.
• Monitor arterial blood gasses (ABGs) and oxygen saturation
• Position the client in a sitting position, and change the position every 2 hours.
• Encourage deep breathing and coughing exercise.
• Administer oxygen as indicated.
• Anticipate the need for intubation and mechanical ventilation.
Ineffective breathing pattern related to hypoxia, anxiety and fear.
NURSING DIAGNOSIS
• Monitor oxygen saturation as indicated.
• Assess the skin colour, nail beds, and mucous membranes for colour changes.
• Assess for the signs and symptoms of hypoxia (such as confusion, headache,
diaphoresis, restlessness, tachycardia, and pale skin)
• Auscultate lung sounds, noting areas of decreased ventilation and the presence of
adventitious sounds.
Impaired gas exchange related to decreased lung perfusion caused by the
obstruction of pulmonary arterial blood flow by the embolus.
NURSING DIAGNOSIS
• Assess for the signs and symptoms of pulmonary infarction (such as fever, cough,
bronchial breathing, haemoptysis, pleuritic pain, pleural friction rub, and consolidation).
• Monitor for any changes in the ABGs.
• Assist patient to deep breathe and cough every 4 hours.
• Maintain fowler’s position.
• Administer oxygen therapy as ordered, and monitor with pulse oximetry.
• Maintain bed rest.
• Anticipate the need to start anticoagulant therapy and, if there is massive
thromboembolism, the use of thrombolytic therapy.
Impaired gas exchange related to decreased lung perfusion caused by the
obstruction of pulmonary arterial blood flow by the embolus.
NURSING DIAGNOSIS
Ineffective tissue perfusion related to vascular obstruction from emboli resulting in
decreased or absent blood flow to region.
• Assess leg for adequate pulses.
• Inspect IV sites regularly.
• Provide antiembolism stockings.
• Perform hourly active foot dorsiflexion.
• Elevate lower extremities.
• Perform range of motion exercise.
NURSING DIAGNOSIS
Risk for bleeding related to anticoagulant or thrombolytic therapy.
• Assess for the signs and symptoms of bleeding from catheter insertion sites, bleeding
from mucous membranes, decreased haematocrit and haemoglobin, gastrointestinal
bleeding, genitourinary bleeding, hematoma, petechiae, purpura, respiratory tract
bleeding.
• Monitor platelet counts, coagulation test results (INR), PT, activated partial thromboplastin
time [aPTT], and haemoglobin and haematocrit. Notify the physician immediately if a
higher or lower than the designated range occurs.
• If the client is HIPA positive, stop all heparin products and consult a haematologist.
CARDIOGENIC SHOCK
DEFINITION OF CARDIOGENIC
SHOCK
• Shock is the inability of the circulatory system to deliver enough
blood to meet the oxygen and nutrient requirements of body
tissues.
• Cardiogenic shock (CS) is characterized by systemic
hypoperfusion due to severe depression of the cardiac index
[18 mmHg].
• It is associated with in-hospital mortality rates >50%.
ETIOLOGY OF CARDIOGENIC SHOCK
 Acute myocardial infarction/ischemia
 LV failure
 VSR (ventricular septal rupture)
 Papillary muscle/chordal rupture—severe MR
 Ventricular free wall rupture with subacute tamponade
 Post-cardiac arrest
 Post-cardiotomy
PATHOPHYSIOLOGY OF
CARDIOGENIC SHOCK
STAGES OF SHOCK
Initial Stage:
• The initial stage of shock represents the first cellular changes
resulting from the decrease in oxygen delivery to the tissue.
• These changes include decreased aerobic and increased
anaerobic metabolism, leading to increases in serum lactic acid.
• No obvious clinical signs and symptoms are apparent during
this stage of shock.
STAGES OF SHOCK
Compensatory stage: it leads to neural, hormonal and chemical
responses.
1.Neural response: Pressor receptors detect change in BP
Activate vasomotor center in medulla
Activation of Sympathetic nervous system
Vasoconstriction
Autoregulation
STAGES OF SHOCK
2.Hormonal response:
Increased production of catecholamines and ACTH
Activation of RAAS
Vasoconstriction
Release of aldosterone and ADH
Na and K retention leads to increased intravascular volume,
heart rate, blood pressure and decreased urine output
STAGES OF SHOCK
3.Chemical response:
Related to the respiratory ventilation-perfusion imbalance, which
occurs as a result of sympathetic stimulation, redistribution of
blood, and resultant decreased pulmonary perfusion.
A respiratory alkalosis ensues, adversely affecting the patient's
level of consciousness, restlessness, and agitation.
STAGES OF SHOCK
Progressive Stage:
• The progressive stage is characterized by end organ failure due to
cellular damage from prolonged compensatory changes.
• The compensatory changes, which were effective in supporting
blood pressure and therefore tissue perfusion, are no longer
effective and severe hypoperfusion ensues.
• Lack of oxygen and nutrients results in multiple organ failure,
typically beginning with gastrointestinal and renal failure, followed by
cardiac failure and loss of liver and cerebral function.
STAGES OF SHOCK
Refractory Stage:
• The refractory stage is the irreversible stage of shock.
• At this stage, cell death has progressed to such a point as to be
irreparable, and death is imminent.
STAGES OF SHOCK
Progressive Stage:
• The progressive stage is characterized by end organ failure due to
cellular damage from prolonged compensatory changes.
• The compensatory changes, which were effective in supporting
blood pressure and therefore tissue perfusion, are no longer
effective and severe hypoperfusion ensues.
• Lack of oxygen and nutrients results in multiple organ failure,
typically beginning with gastrointestinal and renal failure, followed by
cardiac failure and loss of liver and cerebral function.
CLINICAL MANIFESTATIONS OF
SHOCK
Initial stage
• No visible signs and symptoms are evident from ongoing
cellular changes in this stage.
CLINICAL MANIFESTATIONS OF
SHOCK
Compensatory stage:
 Consciousness: restless, agitated, confused
 Blood pressure: normal or slightly low
 Heart rate: increased
 Respiratory rate: increased (>20 breaths/min)
 Skin: cool, clammy, may be cyanotic
 Peripheral pulses: weak and thready
 Urine output: concentrated and scant (<30ml/hr)
 Bowel sounds: hypoactive, possible abdominal distension
 Labs: Glucose- increased, Sodium- increased, Pao2- decreased, Paco2-
decreased, pH- increased
CLINICAL MANIFESTATIONS OF
SHOCK
Progressive stage
 Consciousness: unresponsive to verbal stimuli
 Blood pressure: inadequate (<90 mm Hg)
 Heart rate: increased
 Respiratory rate: increased, shallow
 Skin: cold, cyanotic, mottled
 Peripheral pulses: weak and thready, may be absent
 Urine output: scant (<20ml/hr)
 Labs: Amylase- increased, Lipase- increased, SGPT/SGOT- increased,
Lactate dehydrogenase- increased, CPK- increased, Creatinine-
increased, Blood urea nitrogen- increased, Pao2- increased, Paco2-
increased, pH- decreased, HC03-decreased
MANAGEMENT OF SHOCK
Preventing cardiogenic shock:
• Identifying at-risk patients early
• Promoting adequate oxygenation of the heart muscle and
decrease cardiac work load
• Conserve patient’s energy, promptly relieve angina, administer
supplemental oxygen.
(NURSING)
MANAGEMENT OF SHOCK
Monitoring hemodynamic status:
• Arterial lines and ECG monitoring equipment must be well
maintained and functioning properly.
• Monitor patient’s vital signs
• Adventitious breath sounds, changes in cardiac rhythm, and
other abnormal physical assessment findings should be
reported immediately
(NURSING)
MANAGEMENT OF SHOCK
Administering medications and IV fluids:
• Fluid overload and pulmonary oedema are risks because of
ineffective cardiac function so nurse documents the medications
and treatments as well as patient’s response to the treatment
• Arterial and venous puncture sites must be observed for
bleeding
• IV infusions must be observed closely because tissue necrosis
and sloughing may occur
• Monitor urine output, BUN, serum creatinine levels and to
detect decreased renal function
(NURSING)
CONCLUSION
Acting promptly during any kind of cardiac emergency can save
the life of the patient.
Cardiac causes are one of the leading causes of death in the
world.
REFERENCES
• Hinkle JL, Cheever KH. Brunner & Suddharth’s Textbook of
Medical-Surgical Nursing, 13th edition. Vol 1. South Asian
edition. Wolters Kluwer publications; pg no.
• Chulay M, Burns SM. AACN: Essentials of Critical Care
Nursing, Medical Publishing Division; pg no 238-243, 218-228
• Loscalzo J. Harrison’s Cardiovascular Medicine. Mc Graw Hill
Publications. Pg no: 302-310

cardio emergencies I.pptx

  • 2.
    OBJECTIVES At the endof the seminar, you will be able to understand Definition, clinical manifestations, pathophysiology, medical, surgical and nursing management of the following conditions; • CHF • MI • Acute pulmonary edema • Acute pulmonary embolism • Cardiogenic Shock
  • 3.
    INTRODUCTION • Cardiovascular emergenciesare life-threatening disorders that must be recognized immediately to avoid delay in treatment and to minimize morbidity and mortality. • Prompt recognition and initiation of appropriate treatment can save lives of millions of patients. • There can be a number of cardiac emergencies such as cardiac arrest, congestive heart failure, coronary artery disease, acute MI, pulmonary edema, cardiogenic shock, pulmonary embolism, DVT, hypertensive crisis, arrythmias, heart block, pacemaker failure, congenital defects etc.
  • 4.
    WHAT TO DOUNDERSTAND BY ??? • HEART FAILURE • HEART BLOCK • CARDIAC ARREST • HEART ATTACK • PRELOAD • AFTERLOAD
  • 5.
  • 6.
    DEFINITION OF CHF Heartfailure (HF) is a clinical syndrome that occurs in patients who, because of an inherited or acquired abnormality of cardiac structure and/or function, develop a constellation of clinical symptoms (dyspnea and fatigue) and signs (edema and rales) that lead to frequent hospitalizations, a poor quality of life, and a shortened life expectancy.
  • 7.
    EPIDEMIOLOGY OF CHF •HF is a burgeoning problem worldwide, with more than 20 million people affected. • The overall prevalence of HF in the adult population in developed countries is 2%. • HF prevalence follows an exponential pattern, rising with age, and affects 6–10% of people older than 65 years.
  • 8.
    RISK FACTORS OFCHF • Age • Hypertension • Physical inactivity • Diabetes • Obesity • Smoking • Alcohol abuse • Sleep disorders • Family history
  • 9.
    ETIOLOGY OF HEARTFAILURE I. DEPRESSED EJECTION FRACTION (<40%) A. Coronary artery disease B. Chronic volume overload C. Chronic pressure overload D. Chronic lung disease E. Non-ischemic dilated cardiomyopathy F. Toxic/drug induced damaged G. Disorder of rate and rhythm H. Chagas disease
  • 10.
    II. PRESEVED EJECTIONFRACTION (>40-50%) A. Pathologic hypertrophy B. Restrictive cardiomyopathy C. Endomyocardial disorders D. Aging E. Fibrosis ETIOLOGY OF HEART FAILURE (CONT..)
  • 11.
  • 12.
    Heart Failure withreduced and preserved ejection fraction: • Heart failure with reduced ejection fraction (HFrEF): It is characterized by more profound abnormalities in systolic function and LVEF≤40%. • Heart failure with preserved ejection fraction (HFpEF): HF with preserved EF is characterized by a normal LVEF, normal LV end-diastolic volume and abnormal diastolic function, often with LV hypertrophy. HFpEF is LVEF≥50%.
  • 13.
    Acute and chronicheart failure: • Acute heart failure: It is an emergency situation in which patient who was completely asymptomatic before the onset of heart failure and decompensates when there is an acute injury to the heart, such as myocardial infarction, impairing its ability to function. • Chronic heart failure: A long-term condition that is associated with the heart undergoing adaptive responses to a precipitating cause. These adaptive responses, however can be deterious in the long-term and lead to a worsening condition.
  • 14.
    Right sided andleft sided heart failure: • Right sided heart failure: It occurs when right ventricle fails to contract effectively. It causes a backup of blood in the right atrium and venous circulation. • Left sided heart failure: The most common form of HF is left- sided HF. Left sided HF results from left ventricular dysfunction. This prevents normal forward blood flow and cause blood to back up in left atrium and pulmonary veins.
  • 16.
    Forward and backwardfailure: • Forward heart failure: This results from inadequate discharge of blood into arterial system leading to poor tissue perfusion and excess Na reabsorption through RAAS • Backward heart failure: This results from failure one or both ventricles to fill normally and discharge its contents, causing back pressure on the atria and venous system.
  • 18.
    Systolic and diastolicheart failure: • Systolic heart failure (pumping problem): It is the inability of the heart to contract enough to provide blood flow forward. Here, the problems with contraction and ejection of blood. • Diastolic heart failure (Filling problem): It is the inability of left ventricle to relax normally resulting in fluid backing up into lungs. Diastolic failure leads to problems with heart relaxation and filling with blood.
  • 19.
    CLINICAL MANIFESTATIONS OFCHF RIGHT SIDED HEART FAILURE LEFT SIDED HEART FAILURE RV heaves LV heaves Murmurs Pulsus alternans Edema (pedal. Scrotum and sacrum) Crackles JVD S3 and S4 heart sound Weight gain Pleural effusion Increased HR Increase HR Ascites Change in mental status Anasarca Decreased PaO2, slight increase PaCO2 Hepatomegaly Restlessness, confusion (SIGNS)
  • 20.
    CLINICAL MANIFESTATIONS OFCHF RIGHT SIDED HEART FAILURE LEFT SIDED HEART FAILURE Fatigue Weakness, fatigue Dependent, bilateral edema Dyspnea, Paroxysmal nocturnal dyspnea,Orthopnea Rt upper quadrant pain Dry, hacking cough Anorexia and GI bleeding Frothy, pink-tinged sputum Nausea Shallow respiration up to 32-40 /mint Anxiety Anxiety & Nocturia (SYMPTOMS)
  • 21.
    Acute Decompensating HeartFailure • ADHF is a sudden worsening of the signs and symptoms of heart failure, which typically includes difficulty breathing (dyspnea), leg or feet swelling, and fatigue. • ADHF is a common and potentially serious cause of acute respiratory distress.
  • 22.
    • Patients withADHF can be categorized based on congestion and perfusion in; dry-warm, dry-cold, wet-warm and wet-cold CONGESTION(WET) Yes No LOW PERFUSION (COLD) Yes DRY-WARM PAWP- normal CO normal Signs and symptoms- normal WET-WARM PAWP – Increase CO -normal Possible signs and symptoms– dyspnea, edema, orthopnoea No DRY-COLD PAWP – decrease or normal CO – decrease Possible signs and symptoms – edema, hypotension, cool extremities WET-COLD PAWP – Increase CO – Decrease Possible signs and symptoms – Altered mental status, decreased O2 saturation, reduced urine output, shock
  • 24.
    DIAGNOSTIC EVALUATIONS In acutesetting: • Brain natriuretic peptide level assessment helps to differentiate cardiac vs. respiratory causes of dyspnea. • BNP level –  <100pg/mL – HF unlikely  >400pg/mL – HF likely  100-400pg/mL – use clinical judgement
  • 25.
    DIAGNOSTIC EVALUATIONS (CONT…) •Echocardiography • Chest X-ray: Dilation pulmonary vessels (cephalization) Fluid leaks at the pleural spaces (Pleural effusions) and alveoli (pulmonary edema and kerley B lines) Presence of bilateral perihilar alveolar edema may give the typical “butterfly sign”. Cardiomegaly.
  • 27.
    DIAGNOSTIC EVALUATIONS (CONT…) •Stress echocardiography • Cardiac angiography • Routine laboratory test: This is done when feasible as it is not used as guidance for diagnosis or initial therapy.  Pulse oximetry is used in case of hypoxia/ respiratory distress to assess ventilatory status. ABG also recommended for acid-base balance.  Routine chemistries include BUN, creatinine, serum electrolytes (Na and K) as a decline renal function can be seen in HF.  Lactic acid level is also checked in patient in shock as well as in those with marked weakness and/or uncertain peripheral perfusion.  Serum troponin (T and I) level check in case of possible ACS.  A complete blood count may have evaluated for infection or anemia which may have precipitated the event
  • 28.
    MANAGEMENT OF HEARTFAILURE  Diuretics  Vasodilators  Renin-Angiotensin-Aldosterone System Inhibitor  ACE Inhibitors  Angiotensin II Receptor Blockers  β-Adrenergic Blockers Only contraindication severe decompensated CHF (MEDICAL)
  • 29.
    MANAGEMENT OF HEARTFAILURE • Digitalis Glycoside: digoxin (Lanoxin) • Morphine • Anticoagulants: Prevent thromboembolism. eg: Coumadin • Anti-arrhythmic (MEDICAL)
  • 30.
    MANAGEMENT OF HEARTFAILURE  Implantable cardioverter defibrillator  Cardiac resynchronization therapy  CABG  Valve replacement  Heart transplantation (SURGICAL)
  • 31.
    MANAGEMENT OF ADHF Sufficient oxygenation and ventilation; assisted ventilation as needed (e.g., CPAP)  Aggressive diuresis, e.g., IV Frusemide to reduce volume overload  Vasodilators e.g., IV nitroglycerine can be considered as adjunct treatment in patients without hypotension.  Intensive care monitoring (EMERGENCY)
  • 32.
    MANAGEMENT OF ADHF Hemodynamic stabilization: Inotropes (e.g., dobutamine) in case of systolic dysfunction  identify the precipitating factor of decompensation and treat accordingly  hemodialysis if volume overload is symptomatic (pulmonary edema, pleural effusion, ascites) and resistant to treatment  routine pharmacological management (EMERGENCY)
  • 33.
    MANAGEMENT OF HEARTFAILURE (NURSING) Acute decompensated heart failure Chronic heart failure • High fowler’s position • O2 by mask or nasal cannula • Ventilator in BiPAP mode • Circulatory assist device: IABP • Endotracheal intubation and mechanical ventilation • Vital signs and urine output monitor q1hr • Continuous ECG and pulse oximetry monitoring • Hemodynamic monitoring by intraarterial BP, CO, PAWP • Drug therapy • Possible cardioversion (e.g., atrial fibrillation) • O2 therapy at 2-6 L/mint by nasal cannula • Rest-activity periods • Take daily weights • Cardiac rehabilitation • Home health nursing care • Drug therapy • Cardiac resynchronization therapy with biventricular pacing and internal cardioverter defibrillator • LVAD • Cardiac transplantation • Palliative and end life care
  • 34.
    NURSING DIAGNOSIS Assessment – •Auscultate apical pulse, assess heart rate, rhythm. Document dysrhythmia. • Auscultate heart and lung sound • Palpate peripheral pulse • Monitor BP, oxygen saturation and ABGs • Inspect skin for pallor and cyanosis and temperature • Monitor urine output, noting decreasing output and concentrated urine Decreased cardiac output related to altered myocardial contractility as evidenced by increased heart rate, dysrhythmias, changes in BP, decreased urine output, diminished peripheral pulse, cool, ashen skin, diaphoresis, orthopnea, chest pain.
  • 35.
    NURSING DIAGNOSIS Assessment – •Note changes in sensorium: lethargy, confusion, disorientation, anxiety and depression • Assess mental status and level of consciousness • Monitor serial ECG and chest x-ray changes • Monitor laboratory studies such as BUN, creatinine, LFT, PT, aPTT Decreased cardiac output related to altered myocardial contractility as evidenced by increased heart rate, dysrhythmias, changes in BP, decreased urine output, diminished peripheral pulse, cool, ashen skin, diaphoresis, orthopnea, chest pain.
  • 36.
    NURSING DIAGNOSIS Therapeutic intervention– • Give oxygen as indicated by patient symptoms, oxygen saturation and ABGs. • Implement strategies to treat fluid and electrolyte imbalances • Administer cardiac glycoside agents, as ordered, for signs of left sided failure, and monitor for toxicity. • Encourage periods of rest and assist with all activities and get adequate bed rest and sleep • Assist the patient in assuming a high fowler’s position and reposition patient every 2 hours Decreased cardiac output related to altered myocardial contractility as evidenced by increased heart rate, dysrhythmias, changes in BP, decreased urine output, diminished peripheral pulse, cool, ashen skin, diaphoresis, orthopnea, chest pain.
  • 37.
    NURSING DIAGNOSIS Therapeutic intervention– • Explain therapeutic management, help patient avoid stressful situations, listen and respond to expressions of feelings • Have patient avoid activities eliciting a vasovagal response • Elevate legs, avoiding pressure under knee. • Check for calf tenderness, diminished pedal pulses, swelling, local redness or pallor of extremity • Prepare for insertion and maintenance of pacemaker, if indicated Decreased cardiac output related to altered myocardial contractility as evidenced by increased heart rate, dysrhythmias, changes in BP, decreased urine output, diminished peripheral pulse, cool, ashen skin, diaphoresis, orthopnea, chest pain.
  • 38.
    NURSING DIAGNOSIS Assessment – •Check vital signs before and immediately after activity, especially if patients receiving vasodilators, diuretics, or beta-blockers. • Document cardiopulmonary response to activity. Note tachycardia, dysrhythmias, dyspnea, diaphoresis, pallor • Assess for other causes of fatigue (treatments, pain, medications) • Assess for presence of general abnormalities within the body Activity intolerance related imbalance between oxygen supply/demand as evidence by weakness, fatigue, changes in vital signs, dyspnea, pallor and diaphoresis.
  • 39.
    NURSING DIAGNOSIS Therapeutic intervention– • Evaluating accelerating activity intolerance • Provide assistance with self-care activities as indicated. Intersperse activity periods with rest periods. • Provide the patient with a calm and quiet environment • Implement graded cardiac rehabilitation program • Assist patient with ROM exercises. Check regularly for calf pain and tenderness. • Assist client in semi-fowlers position to promotes easy breathing Activity intolerance related imbalance between oxygen supply/demand as evidence by weakness, fatigue, changes in vital signs, dyspnea, pallor and diaphoresis.
  • 40.
    NURSING DIAGNOSIS Assessment – •Obtain patient history to ascertain the probable cause of the fluid disturbance. • Monitor urine output, noting amount and colour, as well as time of day when diuresis occurs. • Monitor and calculate 24-hour intake and output balance • Monitor BP and CVP • Maintain bed rest in semi-Fowler’s position during acute phase. Excess fluid volume related to reduce glomerulation filtration rate as evidence by orthopnea, S3 heart sound, oliguria, edema, JVD, weight gain, positive hepatojugular reflex, hypertension, respiratory distress, abnormal breath..
  • 41.
    NURSING DIAGNOSIS Assessment – •Established fluid intake schedule if fluids are medically restricted, incorporating beverage preference when possible. Give frequent mouth care. Ice chips can be part of fluid allotment. • Weigh daily. Frequently monitor blood urea, nitrogen, creatinine and serum potassium, sodium, chloride and magnesium levels. • Assess for distended neck and peripheral vessels. Inspect dependent body areas for edema Excess fluid volume related to reduce glomerulation filtration rate as evidence by orthopnea, S3 heart sound, oliguria, edema, JVD, weight gain, positive hepatojugular reflex, hypertension, respiratory distress, abnormal breath..
  • 42.
    NURSING DIAGNOSIS Therapeutic Interventions: •Follow low-sodium diet and/or fluid restriction • Encourage or provide oral care • Change position frequently • Elevate feet when sitting. Inspect skin surface, keep dry and provide padding as indicated. • Provide small, frequent, easily digestible meals • Measure abdominal girth as indicated. • Palpate abdomen. Note reports of right upper quadrant pain and tenderness. • Administer diuretics, diuretics with potassium-sparing agents. Excess fluid volume related to reduce glomerulation filtration rate as evidence by orthopnea, S3 heart sound, oliguria, edema, JVD, weight gain, positive hepatojugular reflex, hypertension, respiratory distress, abnormal breath..
  • 43.
    NURSING DIAGNOSIS Assessment – •Assess patient pain for intensity using a pain rating scale, for location and for precipitating factors • Assess the response to medications every 5 minutes • Monitor vital signs every 5 minutes until pain subsides. Acute pain related to reduce myocardial perfusion as evidence by breathing difficulty, chest ain and restlessness.
  • 44.
    NURSING DIAGNOSIS Interventions – •Elevate head of bed. • Teach patient relaxation techniques and how to use them to reduce stress • Tech the patient how to distinguish between angina pain and signs and symptoms of myocardial infarction. • Provide comfort measure and establish a calm environment • Administer vasodilators Acute pain related to reduce myocardial perfusion as evidence by breathing difficulty, chest ain and restlessness.
  • 45.
    NURSING DIAGNOSIS Assessment – •Assess patient’s pain for intensity, location and precipitating factors. • Assess the response to medications every 5 minutes • Assess results of cardiac markers- creatinine phosphokinase, CK-MB, total LDH, troponin, and myoglobin ordered by physician. • Monitor cardiac rhythms on patient monitor and results of 12 lead ECG. Ineffective tissue perfusion related to decreased cardiac output as evidence by pale conjunctiva, nail beds and buccal mucosa, generalized weakness, chest pain, breathing difficulty, abnormal pulse rate and rhythm, bradycardia, altered BP readings and bipedal pitting edema
  • 46.
    NURSING DIAGNOSIS Interventions – •Provide oxygen and monitor oxygen saturation via pulse oximetry • Elevate head of bed • Teach patient relaxation techniques and how to use them to reduce stress • Teach the patient how to distinguish between angina pain and signs and symptoms of myocardial infarction. • Instruct patient on eating a small frequent feeding. Acute pain related to reduce myocardial perfusion as evidence by breathing difficulty, chest ain and restlessness.
  • 47.
  • 48.
    DEFINITION OF MI •Myocardial ischemia is the lack of adequate blood supply to the heart, resulting in an insufficient supply of oxygen to meet the demands of the heart muscle. • This supply-demand mismatch, known as ischemia, is most often caused by thrombus formation at a site of atherosclerotic plaque rupture within a coronary artery. • Decreased oxygen supply to myocardial tissue may cause a variety of symptoms such as chest discomfort (angina), shortness of breath, diaphoresis, and nausea. • Unstable angina, defined as angina that is of new onset, increasing in frequency, or occurring at rest, and AMI are referred to as the acute coronary syndromes (ACS), which form the spectrum of acute ischemic heart disease.
  • 49.
  • 50.
    CLINICAL MANIFESTATION OFMI • Pain or discomfort, usually in the chest Pressure or tightness in the chest Crushing ,heavy, squeezing pain Jaw or neck pain Left arm ache or pain Epigastric discomfort Scapular back pain • Nausea/vomiting
  • 51.
    • Hemodynamic instability Hypotension(systolic BP >90 mm Hg or 20 mm Hg below baseline) Cardiac index (CI) (<2L/min/m2) Elevated pulmonary artery diastolic (PAD) and/or pulmonary capillary wedge pressure (PCWP) Skin cool, clammy, diaphoretic CLINICAL MANIFESTATION OF MI (CONT..)
  • 52.
     Dyspnoea  Dysrhythmia Left bundle branch block (LBBB)  Tachycardia/bradycardia  Frequent premature ventricular contractions  Ventricular fibrillation  Anxiety, sense of impending catastrophe  Denial CLINICAL MANIFESTATION OF MI (CONT..)
  • 53.
    DIAGNOSTIC TESTS FORMI • 12-Lead ECG: Thirty-five percent of patients with AMI have ST- segment elevation 65% of those with AMI have no ECG or other diagnostic changes. • Blood test (Cardiac markers) • Echocardiogram • Nuclear scan • Coronary angiography • Exercise stress test • Cardiac CT/MRI
  • 55.
    1.Decrease activity ofcoagulation system with pharmacologic therapy:  Antiplatelet agents: aspirin, GP IIb/IIIa receptor blocking agents (e.g., abciximab [Reopro], eptitbatide [Integrilin], and tirofiban [Aggrastat]), thienopyridine agents (e.g., clopidogrel [Plavix])  Antithrombin agents: Indirect (e.g., heparin, low molecular-weight heparin), direct (e.g., bivalirudin) MANAGEMENT OF MI(MEDICAL)
  • 56.
    2. Increase ventricularfilling time (decrease heart rate)  Beta-blockers  Bed rest for 24 hours 3. Decrease preload  Nitrates  Diuretics  Morphine sulphate MANAGEMENT OF MI(MEDICAL)
  • 57.
    4.Decrease afterload  Angiotensin-convertingenzyme (ACE) inhibitors  Hydralazine 5. Decrease myocardial oxygen consumption (MVo2)  Beta-blockers  Bed rest for 24 hours MANAGEMENT OF MI(MEDICAL)
  • 58.
    INDICATION OF THROMBOLYTICS Chest pain >20 min, but typically <12 hours  ST elevation >1mm in two contiguous leads  LBBB  High risk patients with chest pain >12hours in duration may still be candidates if pain persists
  • 59.
    Absolute Contraindications  Activeinternal bleeding  History of intracranial bleeding, cerebral neoplasm, or other intracranial pathology  Stroke or head trauma within 6 months or allergy to the drug  Major surgery or GI bleeding within 2 months  Traumatic puncture of non-compressible vessel  Pregnancy or 1 month postpartum  Uncontrolled hypertension (systolic >200 or diastolic >110)  Trauma within 2 weeks, including CPR with rib fracture CONTRA-INDICATION OF THROMBOLYTICS
  • 60.
    • Coronary angiography •CABG MANAGEMENT OF MI(SURGICAL)
  • 61.
    NURSING DIAGNOSIS  Assessthe characteristics of pain  Monitor patient’s vital signs  Administer oxygen to the patient as prescribed.  Provide fowler’s position to the patient  Administer prescribed medications to the patient Acute pain related to increased myocardial oxygen demand and decreased myocardial oxygen supply.
  • 62.
    NURSING DIAGNOSIS  Monitorvital signs frequently  Provide rest to the patient  Administer oxygen as prescribed.  Skin temperature and peripheral pulses must be checked frequently to monitor tissue perfusion.  Monitor and document urine output of the patient Promoting adequate tissue perfusion.
  • 63.
    NURSING DIAGNOSIS  Developa trusting and caring relationship with the patient  Provide information to the patient and family in a supportive manner  Ensure quiet environment  Prevent interruptions that disturbs patient’s sleep  Provide spiritual support consistent with patient’s belief Reducing anxiety
  • 64.
    HEALTH PROMOTION  avoidany activity that produces chest pain, extreme dyspnoea and undue fatigue.  Avoid extremes of heat and cold and walking against the wind  Lose weight, if indicated  Stop smoking and use of tobacco  Develop heart-healthy eating patterns, and avoid large meals and hurrying while eating  Modify meals to align the therapeutic lifestyle changes  Adhere to medical regimen  Follow recommendations that ensure blood pressure and blood glucose are in control  Pursue activities that relieve and reduce stress making lifestyle modifications during convalescence and healing period
  • 65.
    Predictors of Qualityof Life in Patients With Myocardial Infarction Combined With Dyslipidemia -By Mengran Zhang, Pingyu Chen 06 July 2021 https://doi.org/10.3389/fpubh.2021.713480
  • 66.
    Background: Myocardial infarction (MI)is the most serious type of coronary heart disease. Dyslipidemia is a strong predictor of MI. This study aimed to examine the health-related quality of life (HRQoL) and its predictors of patients with MI combined with dyslipidemia in China. Methods: Information on patients' sociological characteristics, lifestyle, clinical characteristics, and quality of life were collected by electronic medical records and questionnaires. Tobit regression model was used to investigate the predictors of quality of life. Results: There were 756 patients responded. The average EQ-5D score of all the patients was 0.95 (SD: 0.11). For all patients, factors such as age, high-fat and high- cholesterol diet, sports, family history of dyslipidemia, history of peripheral artery disease significantly affected HRQoL. Conclusions: Post-discharge care of the elderly group should be paid more attention to and suggestions on the healthy lifestyle (fat control) of the patients should be encouraged to improve the quality of life of these population.
  • 67.
  • 68.
    DEFINITION OF PULMONARYEDEMA • Pulmonary edema is defined as abnormal accumulation of fluid in the lung tissue and/or alveolar space. • It is a severe, life threatening condition. • It is characterized by dyspnea and hypoxia secondary to the abnormal accumulation of fluids in the lung tissue, the alveolar space, or both which impairs the gas exchange and lung compliance.
  • 69.
    ETIOLOGY (CARDIOGENIC P.E) •Coronary artery disease • Cardiomyopathy • Heart valve problems • High blood pressure
  • 70.
  • 71.
    CLINICAL MANIFESTATIONS OFP.E • Restlessness • Anxious • Sudden onset of breathlessness • Sense of suffocation • Cool, moist skin and cyanosis • Weak and rapid pulse • Distended neck veins • Incessant coughing that produces mucoid sputum that may be blood tinged • Decreased SpO2
  • 72.
    ASSESMENT & DIAGNOSTIC FINDINGS •Most often, a chest x-ray is obtained to confirm that the pulmonary veins are engorged. • Abrupt onset of signs and symptoms of left-sided HF (eg, crackles on auscultation of the lungs, flash pulmonary edema) without evidence of right-sided HF (eg, no JVD, no dependent edema) may indicate diastolic failure due to ischemia.
  • 73.
    PREVENTIVE MEASURES • Thenurse auscultates the lung fields and heart sounds, measures JVD, and assesses the degree of peripheral edema and the severity of breathlessness. • A dry, hacking cough; fatigue; weight gain; development or worsening of edema; and decreased activity tolerance may be early indicators of developing pulmonary edema. • In an early stage, the condition may be corrected by placing the patient in an upright position with the feet and legs dependent, eliminating overexertion, and minimizing emotional stress to reduce the left ventricular load.
  • 74.
    PREVENTIVE MEASURES (CONT…) •A re-examination of the patient’s treatment regimen and the patient’s understanding of and adherence to it are also needed. • The long-range approach to preventing pulmonary edema must be directed at identifying its precipitating factors.
  • 75.
    MANAGEMENT OF PULMONARY EDEMA •Pharmacologic therapy: Various treatments and medications are prescribed for pulmonary edema, among them oxygen, morphine, diuretics, and various intravenous medications. • Oxygen Therapy: Oxygen is administered in concentrations adequate to relieve hypoxemia and dyspnea. Usually, a face mask or non-rebreathing mask is initially used. If respiratory failure is severe or persists despite optimal management, endotracheal intubation and mechanical ventilation are required. (MEDICAL)
  • 76.
    MANAGEMENT OF PULMONARY EDEMA •Morphine. Morphine is administered intravenously in small doses (2 to 5 mg) to reduce peripheral resistance and venous return so that blood can be redistributed from the pulmonary circulation to other parts of the body. • Diuretics. Diuretics promote the excretion of sodium and water by the kidneys. Furosemide (Lasix), for example, is administered intravenously to produce a rapid diuretic effect. (MEDICAL)
  • 77.
    MANAGEMENT OF PULMONARY EDEMA •Positioning the patient to promote circulation • Providing psychological support • Monitoring medications (NURSING)
  • 78.
  • 79.
    DEFINITION OF PULMONARY EMBOLISM •Pulmonary embolism refers to the obstruction of one or more pulmonary arteries by a thrombus that originates somewhere in the venous system or in the right side of the heart, becomes dislodged, and is carried to the lung. • Pulmonary embolism is the sudden occlusion of a pulmonary artery resulting in disruption of blood supply to the lung parenchyma.
  • 80.
  • 82.
  • 83.
    CLASSIFICATION OF PULMONARY EMBOLI I.Acute Minor II. Acute Massive III. Subacute Massive
  • 84.
    ACUTE MINOR • Short,sudden onset • <50% vascular obstruction • Dyspnoea with or without pleuritic pain and haemoptysis • Pulmonary arterial pressure and mean right arterial pressure –Normal SUBACUTE MASSIVE • On set: several weeks • >50% vascular obstruction • Dyspnoea with right heart strain • PAP- 70/35 • RAP- 8 ACUTE MASSIVE • Short, sudden onset • >50% vascular obstruction • Right heart strain with or without haemodynamic instability and syncope • PAP-45/20 • RAP-12
  • 85.
    CLINICAL MANIFESTATIONS OF PULMONARYEMBOLI • Chest pain, usually stabbing that worsens with deep breath  Sudden cough that can produce blood or bloody mucus  Shortness of breath  Dizziness, lightheadedness, or fainting  Hypoxemia  Tachycardia, tachypnea and wheezing  Anxiety  cyanosis  Leg pain, redness, or swelling  Hypotension
  • 86.
    DIAGNOSIS OF PULMONARYEMBOLI • Death from PE commonly occurs within 1 hour of symptoms • ventilation–perfusion scan • pulmonary angiography • chest x-ray • ECG • peripheral vascular studies • impedance plethysmography • arterial blood gas analysis
  • 87.
    PREVENTIVE MEASURES • Forthose at risk, the most effective approach to preventing PE is to prevent deep venous thrombosis. Active leg exercises to avoid venous stasis, early ambulation, and use of elastic compression stockings are general preventive measures. • Anticoagulant therapy • The intermittent pneumatic leg compression device is useful in preventing thromboembolism.
  • 88.
    MANAGEMENT OF PULMONARY EMBOLI •Nasal oxygen is administered immediately to relieve hypoxemia, respiratory distress and central cyanosis, severe hypoxemia may necessitate emergent endotracheal intubation and mechanical ventilatory support. • IV infusion lines are inserted to establish routes for medications or fluids that will be needed. • For hypotension that does not resolve with IV fluids, prompt initiation of vasopressor therapy is recommended, with agents that may include dobutamine, dopamine or norepinephrine. • A perfusion scan, hemodynamic measurements, and evaluation for hypoxemia are performed. Pulmonary angiography may be performed. (EMERGENCY)
  • 89.
    MANAGEMENT OF PULMONARY EMBOLI(CONT…) • The ECG is monitored continuously for dysrhythmias and right ventricular failure, which may occur suddenly. • Blood is drawn for serum electrolytes, complete blood count, and coagulation studies. • If the patient has suffered massive embolism and is hypotensive, an indwelling urinary catheter is inserted to monitor urinary output. • Small doses of IV morphine or sedatives are administered to relieve patient anxiety, to alleviate chest discomfort, to improve tolerance of the endotracheal tube, and to ease adaptation to the mechanical ventilator, if necessary. (EMERGENCY)
  • 90.
    MANAGEMENT OF PULMONARY EMBOLI(MEDICAL) Adjunctive therapy • Important adjunctive measures include pain relief with nonsteroidal anti- inflammatory agents, supplemental oxygenation and psychological support. • Right heart failure and Cardiogenic shock is treated with Dobutamine- a β adrenergic agonist with positive inotropic and pulmonary vasodilating effects.
  • 91.
    MANAGEMENT OF PULMONARY EMBOLI(MEDICAL) Heparin • Heparin binds to and accelerates the activity of anti-thrombin 111, an enzyme that inhibits the coagulation factors thrombin, factor 11a, Xa, 1Xa, X1a, and X11a. • Heparin thus prevents additional thrombus formation and permits endogenous fibrinolytic mechanisms to lyse clot that has already formed. • After 5 to 7 days of heparin, residual thrombus begins to stabilize in the endothelium of the vein or pulmonary artery.
  • 92.
    MANAGEMENT OF PULMONARY EMBOLI(MEDICAL) Low-molecular –weight heparin • Exhibit less binding to plasma proteins and endothelial cells and consequently have greater bioavailability, a more predictable dose response. • Enoxaparin, once daily dose of 1.5 mg/kg subcutaneously is given. • Dalteparin is approved for prophylaxis but not for treatment of venous thromboembolism. • Dosing for unfractionated heparin, a typical bolus is 5000 to 10,000 units followed by a continuous infusion of 1000 to 1500 units/hour.
  • 93.
    MANAGEMENT OF PULMONARY EMBOLI(MEDICAL) Warfarin • Usually initiated in a dose of 5 mg. • Doses of 7.5 or 10 mg can be used in obese or large framed young patients who are otherwise healthy. • Patients who are malnourished or who have received prolonged courses of antibiotics are probably deficient in vitamin K and should receive smaller initial doses of warfarin, such as 2.5 mg. • The prothrombin time is standardized by using the International Normalized Ratio (INR) to assess the anticoagulant effect of warfarin. • The target INR should be approximately 2.5 -3.0.
  • 94.
    MANAGEMENT OF PULMONARY EMBOLI(MEDICAL) Thrombolytic therapy  Promotes immediate dissolution of the embolus and prompt return of pulmonary function in a patient who is hemodynamically unstable or severely hypoxic.  Urokinase, Streptokinase, or recombinant tissue-type plasminogen activator (rt-PA) is used.  The most popular regimen involves the administration of 100 mg of rt-PA as a continuous peripheral infusion over 2 hours.
  • 95.
    MANAGEMENT OF PULMONARY EMBOLI(SURGICAL)  Embolectomy  Inferior vena cava filter  Pulmonary thromboendarterectomy
  • 96.
    MANAGEMENT OF PULMONARY EMBOLI(NURSING) Assessment: • Determine the presence of risk factors. • Assess for positive Homan’s sign. • Assess for the recent onset of any of the following symptoms: dyspnoea, substernal chest pain, haemoptysis, chest palpitations, pleuritic pain, cough, apprehension a diaphoresis. • Assess laboratory findings for ABG, hypoxemia, respiratory alkalosis, chest X-ray, lung scan, perfusion scan, ventilation scan and pulmonary angiography. Positive finding indicate vessel filling defect and cut-off.
  • 97.
    NURSING DIAGNOSIS • Assessthe respiratory rate, rhythm, and depth. Assess for any increase in the work of breathing: shortness of breath, and the use of accessory muscle. • Monitor arterial blood gasses (ABGs) and oxygen saturation • Position the client in a sitting position, and change the position every 2 hours. • Encourage deep breathing and coughing exercise. • Administer oxygen as indicated. • Anticipate the need for intubation and mechanical ventilation. Ineffective breathing pattern related to hypoxia, anxiety and fear.
  • 98.
    NURSING DIAGNOSIS • Monitoroxygen saturation as indicated. • Assess the skin colour, nail beds, and mucous membranes for colour changes. • Assess for the signs and symptoms of hypoxia (such as confusion, headache, diaphoresis, restlessness, tachycardia, and pale skin) • Auscultate lung sounds, noting areas of decreased ventilation and the presence of adventitious sounds. Impaired gas exchange related to decreased lung perfusion caused by the obstruction of pulmonary arterial blood flow by the embolus.
  • 99.
    NURSING DIAGNOSIS • Assessfor the signs and symptoms of pulmonary infarction (such as fever, cough, bronchial breathing, haemoptysis, pleuritic pain, pleural friction rub, and consolidation). • Monitor for any changes in the ABGs. • Assist patient to deep breathe and cough every 4 hours. • Maintain fowler’s position. • Administer oxygen therapy as ordered, and monitor with pulse oximetry. • Maintain bed rest. • Anticipate the need to start anticoagulant therapy and, if there is massive thromboembolism, the use of thrombolytic therapy. Impaired gas exchange related to decreased lung perfusion caused by the obstruction of pulmonary arterial blood flow by the embolus.
  • 100.
    NURSING DIAGNOSIS Ineffective tissueperfusion related to vascular obstruction from emboli resulting in decreased or absent blood flow to region. • Assess leg for adequate pulses. • Inspect IV sites regularly. • Provide antiembolism stockings. • Perform hourly active foot dorsiflexion. • Elevate lower extremities. • Perform range of motion exercise.
  • 101.
    NURSING DIAGNOSIS Risk forbleeding related to anticoagulant or thrombolytic therapy. • Assess for the signs and symptoms of bleeding from catheter insertion sites, bleeding from mucous membranes, decreased haematocrit and haemoglobin, gastrointestinal bleeding, genitourinary bleeding, hematoma, petechiae, purpura, respiratory tract bleeding. • Monitor platelet counts, coagulation test results (INR), PT, activated partial thromboplastin time [aPTT], and haemoglobin and haematocrit. Notify the physician immediately if a higher or lower than the designated range occurs. • If the client is HIPA positive, stop all heparin products and consult a haematologist.
  • 102.
  • 103.
    DEFINITION OF CARDIOGENIC SHOCK •Shock is the inability of the circulatory system to deliver enough blood to meet the oxygen and nutrient requirements of body tissues. • Cardiogenic shock (CS) is characterized by systemic hypoperfusion due to severe depression of the cardiac index [18 mmHg]. • It is associated with in-hospital mortality rates >50%.
  • 104.
    ETIOLOGY OF CARDIOGENICSHOCK  Acute myocardial infarction/ischemia  LV failure  VSR (ventricular septal rupture)  Papillary muscle/chordal rupture—severe MR  Ventricular free wall rupture with subacute tamponade  Post-cardiac arrest  Post-cardiotomy
  • 105.
  • 106.
    STAGES OF SHOCK InitialStage: • The initial stage of shock represents the first cellular changes resulting from the decrease in oxygen delivery to the tissue. • These changes include decreased aerobic and increased anaerobic metabolism, leading to increases in serum lactic acid. • No obvious clinical signs and symptoms are apparent during this stage of shock.
  • 107.
    STAGES OF SHOCK Compensatorystage: it leads to neural, hormonal and chemical responses. 1.Neural response: Pressor receptors detect change in BP Activate vasomotor center in medulla Activation of Sympathetic nervous system Vasoconstriction Autoregulation
  • 108.
    STAGES OF SHOCK 2.Hormonalresponse: Increased production of catecholamines and ACTH Activation of RAAS Vasoconstriction Release of aldosterone and ADH Na and K retention leads to increased intravascular volume, heart rate, blood pressure and decreased urine output
  • 109.
    STAGES OF SHOCK 3.Chemicalresponse: Related to the respiratory ventilation-perfusion imbalance, which occurs as a result of sympathetic stimulation, redistribution of blood, and resultant decreased pulmonary perfusion. A respiratory alkalosis ensues, adversely affecting the patient's level of consciousness, restlessness, and agitation.
  • 110.
    STAGES OF SHOCK ProgressiveStage: • The progressive stage is characterized by end organ failure due to cellular damage from prolonged compensatory changes. • The compensatory changes, which were effective in supporting blood pressure and therefore tissue perfusion, are no longer effective and severe hypoperfusion ensues. • Lack of oxygen and nutrients results in multiple organ failure, typically beginning with gastrointestinal and renal failure, followed by cardiac failure and loss of liver and cerebral function.
  • 111.
    STAGES OF SHOCK RefractoryStage: • The refractory stage is the irreversible stage of shock. • At this stage, cell death has progressed to such a point as to be irreparable, and death is imminent.
  • 112.
    STAGES OF SHOCK ProgressiveStage: • The progressive stage is characterized by end organ failure due to cellular damage from prolonged compensatory changes. • The compensatory changes, which were effective in supporting blood pressure and therefore tissue perfusion, are no longer effective and severe hypoperfusion ensues. • Lack of oxygen and nutrients results in multiple organ failure, typically beginning with gastrointestinal and renal failure, followed by cardiac failure and loss of liver and cerebral function.
  • 113.
    CLINICAL MANIFESTATIONS OF SHOCK Initialstage • No visible signs and symptoms are evident from ongoing cellular changes in this stage.
  • 114.
    CLINICAL MANIFESTATIONS OF SHOCK Compensatorystage:  Consciousness: restless, agitated, confused  Blood pressure: normal or slightly low  Heart rate: increased  Respiratory rate: increased (>20 breaths/min)  Skin: cool, clammy, may be cyanotic  Peripheral pulses: weak and thready  Urine output: concentrated and scant (<30ml/hr)  Bowel sounds: hypoactive, possible abdominal distension  Labs: Glucose- increased, Sodium- increased, Pao2- decreased, Paco2- decreased, pH- increased
  • 115.
    CLINICAL MANIFESTATIONS OF SHOCK Progressivestage  Consciousness: unresponsive to verbal stimuli  Blood pressure: inadequate (<90 mm Hg)  Heart rate: increased  Respiratory rate: increased, shallow  Skin: cold, cyanotic, mottled  Peripheral pulses: weak and thready, may be absent  Urine output: scant (<20ml/hr)  Labs: Amylase- increased, Lipase- increased, SGPT/SGOT- increased, Lactate dehydrogenase- increased, CPK- increased, Creatinine- increased, Blood urea nitrogen- increased, Pao2- increased, Paco2- increased, pH- decreased, HC03-decreased
  • 116.
    MANAGEMENT OF SHOCK Preventingcardiogenic shock: • Identifying at-risk patients early • Promoting adequate oxygenation of the heart muscle and decrease cardiac work load • Conserve patient’s energy, promptly relieve angina, administer supplemental oxygen. (NURSING)
  • 117.
    MANAGEMENT OF SHOCK Monitoringhemodynamic status: • Arterial lines and ECG monitoring equipment must be well maintained and functioning properly. • Monitor patient’s vital signs • Adventitious breath sounds, changes in cardiac rhythm, and other abnormal physical assessment findings should be reported immediately (NURSING)
  • 118.
    MANAGEMENT OF SHOCK Administeringmedications and IV fluids: • Fluid overload and pulmonary oedema are risks because of ineffective cardiac function so nurse documents the medications and treatments as well as patient’s response to the treatment • Arterial and venous puncture sites must be observed for bleeding • IV infusions must be observed closely because tissue necrosis and sloughing may occur • Monitor urine output, BUN, serum creatinine levels and to detect decreased renal function (NURSING)
  • 119.
    CONCLUSION Acting promptly duringany kind of cardiac emergency can save the life of the patient. Cardiac causes are one of the leading causes of death in the world.
  • 120.
    REFERENCES • Hinkle JL,Cheever KH. Brunner & Suddharth’s Textbook of Medical-Surgical Nursing, 13th edition. Vol 1. South Asian edition. Wolters Kluwer publications; pg no. • Chulay M, Burns SM. AACN: Essentials of Critical Care Nursing, Medical Publishing Division; pg no 238-243, 218-228 • Loscalzo J. Harrison’s Cardiovascular Medicine. Mc Graw Hill Publications. Pg no: 302-310