BUKU SAKU 
DOKTER KECIL 
UNTUK SISWA SD/MI 
JAMES JEFERSON TALLO 
U K S 
PUSKESMAS AMARASI SELATAN 
2014
DAFTAR ISI 
Hal 
BAB I U K S .................................................................................................................. 
BAB II DOKTER KECIL ................................................................................................... 
A. Pengertian 
B. Kriteria Peserta 
C. Tugas & Kewajiban Dokter Kecil 
D. Kegiatan Dokter Kecil 
BAB III KESEHATAN LINGKUNGAN ................................................................................ 
A. Lingkungan Sehat 
B. Rumah Sehat 
C. Air Bersih 
D. Jamban Sehat 
E. Sampah/limbah 
BAB IV G I Z I ................................................................................................................. 
A. Fungsi Makanan 
B. Zat Gizi 
C. Warung Sekolah 
D. KMS-AS 
BAB V KESEHATAN GIGI DAN MULUT .......................................................................... 
A. Bentuk Gigi 
B. Penyakit Gigi 
C. Perawatan Gigi 
D. KMS-AS 
BAB VI KESEHATAN MATA ............................................................................................ 
A. Bagian Mata 
B. Penyakit Mata 
C. Perawatan Perawatan 
BAB VII PENCEGAHAN PENYAKIT MENULAR ................................................................. 
A. Penyakit Menular Langsung 
B. Penyakit Menular Melalui Binatang 
C. Imunisasi 
D. KMS-AS 
BAB VIII PERTOLONGAN PERTAMA PADA KECELAKAAN (P3K) ...................................... 
BAB IX IMUNISASI 
BAB X OBAT SEDERHANA 
A. Penggolongan Obat 
B. Jenis Obat Sederhana 
LAMPIRAN 
A. Istilah-istilah kesehatan terkini
KATA PENGANTAR 
Dengan mengucapkan puji syukur kepada Tuhan Yang Maha Esa, Buku Saku Dokter 
Kecil bagi siswa Sekolah Dasar telah selesai disusun dan diterbitkan oleh Puskesmas 
Amarasi Selatan I. Tujuan disusunnya buku saku ini adalah untuk membantu siswa agar 
dapat menumbuhkembangkan potensi dan partisipasi anak sekolah di bidang kesehatan. 
Hal ini merupakan salah satu upaya untuk menurunkan angka kesakitan dan angka 
kematian serta untuk membantu memecahkan permasalahan kesehatan lainnya di 
sekolah. 
Masalah kesehatan merupakan masalah yang sangat kompleks, untuk itu diperlukan 
upaya yang menyelutuh dan bersama-sama dengan berbagai elemen mayarakat untuk 
mengatasinya. Poliklinik Kesehatan Desa merupakan sentra dari pembangunan kesehatan 
di desa sekaligus unit pelayanan kesehatan swadaya yang didirikan dari, oleh dan untuk 
masyarakat yang diharapkan mampu menjadi agent yang membantu perwujudan Desa 
Sehat, yang selanjutnya akan berkembang menciptakan Kecamatan Sehat dan seterusnya 
menjadi Amarasi Selatan Sehat 2015. 
Buku ini disusun sebagai pegangan Dokter Kecil di sekolah, sebagai panduan bagi 
petugas kesehatan. Akhir kata semoga buku ini bermanfaat bagi Dokter Kecil dan 
masyarakat pada umumnya. 
Ttd. 
Penyusun
U K S 
( Usaha Kesehatan Sekolah ) 
Pengertian UKS 
Usaha Kesehatan Sekolah (UKS) adalah upaya terpadu lintas program dan lintas sector 
dalam rangka meningkatkan derajat kesehatan serta membentuk perilaku hidup sehat 
anak usia sekolah yang ada di sekolah dan perguruan agama. 
Tujuan UKS 
Umum 
Meningkatkan prestasi belajar peserta didik melalui peningkatan derajat kesehatan 
Khusus 
 Meningkatkan penget,sikap & ktrampilam hidup sehat 
 Memandirikan berperilaku hidup sehat 
 Meningkatkan peranserta dlm peningkatan kes.di sekolah,rumah tangga & 
lingkungan 
 Meningkatkan ketrampilan hidup sehat peserta didik agar mampu 
melindungi diri thd pengarih Napsa,kenakalan remaja, peny.menualr 
HIV/AIDS 
Visi dan Misi UKS 
Visi : 
UKS SEBAGAI PONDASI PEMBANGUNAN BERWAWASAN KESEHATAN. 
Misi : 
 Mendorong kemandirian masyarkat sekolah untuk hidup sehat serta 
tercapai normat hidup sehat 
 Mengembangakan dan meningkatkan pelayanan kesehatan sekolah 
paripurna yang bermutu. 
 Menggalang dan meningkatkan partisipai semua warga sekolah, lintas 
sektor dan lintas program 
 Meningkatnya pembinaan dan pengembanganUKS melalui kerjasama lintas 
sektor dan lintas program. 
Sasaran 
 Peserta didik 
 Masyarakat sekolah 
 Orang tua murid, Komite Sekolah & Masyarakat 
1 Buku Saku Dokter Kecil Jt0058@gmail.com#2014
Logo UKS 
Segitiga sama sisi, dengan 
lingkaran yang menyinggung 
ketiga sisinya, dan tulisan UKS 
secara vertical dan horizontal, 
huruf K tepat di tengah. 
SEGITIGA SAMA SISI 
Menggambarkan tiga program pokok UKS, yaitu : 
1. Pendidikan Kesehatan 
2. Pelayanan Kesehatan 
3. Pembinaan Lingkungan Sekolah Sehat 
LINGKARAN : 
Menggambarkan bahwa Program UKS dilaksanakan secara 
terpadu oleh seluruh sektor terkait. 
TULISAN UKS : 
YANG DITULIS SECARA VERTIKAL DAN HORIZONTAL: 
Menggambarkan bahwa UKS dilaksanakan mulai dari TK/RA 
sampai SLTA/MA, serta dilaksanakan secara berjenjang dari 
sekolah/madrasah sampai pusat secara terkoordinasi baik antara 
sekolah dengan Tim Pembina, Tim Pembina UKS dibawahnya 
dengan yang diatasnya maupun antar sesama Tim Pembina UKS 
yang sejajar. 
Program Pokok UKS (TRIAS UKS) 
1. Pendidikan Kesehatan 
o Penyuluhan : oleh Puskesmas, kel. Profesi, org. pemuda, Karang Taruna, 
Pramuka PMI dll 
o Pelatihan kader UKS ( lanjutan prog. Dokcil) 
2. Pelayanan Kesehatan 
o Promotif (peningkatan kesehatan): melalui Pendidikan dan Penyuluhan 
Kesehatan 
o Preventif (pencegahan) : 
 Pengenalan dini penyakit 
 Penjaringan kesehatan oleh Pet. Pusk 
 Pada siswa kelas I (SD,SMP) 
 Pemeriksaan berkala, kelas 2,3. 
 Observasi 
 Imunisasi : BIAS, TT, DPT, Campak (SD) 
o Kuratif (Pengobatan) 
 P3K & P3Psederhana oleh kader UKS/guru UKS 
 Kondisi serius di rujuk ke Puskesmas 
 Bila diperlukan ke RS 
o Rehabilitatif ( pemulihan) 
 misal: siswa mata (-) duduk di depan 
 kasus lain apa bila perlu dirujuk ke RS 
2 Buku Saku Dokter Kecil Jt0058@gmail.com#2014
3. Pembinaan Lingkungan Sekolah Sehat 
o Lingkungan fisik, missal : menjaga kebersihan kelas dan halaman sekolah, 
memperhatiakn pengaturan pencahayaan ( ventilasi ) ruangan, pengaturan 
jarak, tempat duduk, dan papan tulis, dll. 
o Lingkungan mental dan sosial, antara lain : menciptakan suasana hubungan 
kekeluargaan yang akarab dan erat antara sesama warga sekolah 
KRITERIA STANDARD PELAYANAN UKS 
1. Minimal 
Penyuluhan kesehatan, UKGS sederhana, Imunisasi, Pembangunan lingkungan 
sekolah sehat 
2. Standard 
Minimal + Dokcil, penjaringan kesehatan, pemeriksaan kesehatan rutin/6 bln, 
pengawasan warung sekolah, UKGS, P3P & P3K 
3. Optimal 
Standard + Dana Sehat, kebun sekolah, UKGS, Konsultasi Kesehatan. 
4. Paripurna 
Optimal + Pemantauan kesegaran jasmani 
STRATA UKS 
STRATA UKS 
I II III IV V 
Papan nama 
UKS 
Guru UKS 
Strata I + 
Ruang UKS 
Strata II + 
Kegiatan Dokcil 
Strata III + 
Dana Sehat 
3 Buku Saku Dokter Kecil Jt0058@gmail.com#2014 
Strata IV + 
Sumur, WC 1 : 50, Urinoir 1 : 75, Warung 
sekolah, Kebun, Apotik Hidup, Obat 
sederhana, Air bersih, Bak sampah, SPAL, 
Ventilasi cukup, cahaya cukup 
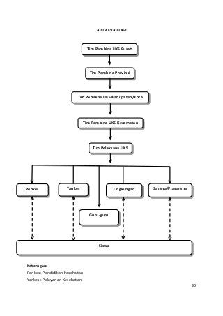
STRUKTUR ORGANISASI UKS 
DASAR HUKUM 
Keputusan Bersama Menteri Pendidikan dan Kebudayaan, Menteri Kesehatan, 
Menteri Agama dan Menteri Dalam Negeri Nomor: 2/P/SKB/2003, Nomor 
1068/Menkes/SKB/VII/2003, dan Nomor MA/230 B/2003, Nomor 4415-404 Tahun 
2003 tentang Tim Pembina Usaha Kesehatan Sekolah Pusat; 
Tim Pembina UKS Propinsi 
 Pembina : Gubernur 
 Ketua I : Kepala Dinas Pendidikan Propinsi 
 Ketua II : Kepala Dinas Kesehatan Propinsi 
 Ketua III : Kepala Departemen Agama Propinsi 
 Ketua IV : Ketua PKK Propinsi
 Sekretaris : 
 Anggota : 
1. Unsur Dinas Pendidikan 
2. Unsur Puskesmas 
3. Unsur Pengawas Pendidikan Agama Islam 
4. Unsur PKK 
5. Unsur PMI 
6. Unsur Dinas/instansi terkait lainnya 
Tim Pembina UKS Kabupaten/Kota 
 Pembina : Bupati/Walikota 
 Ketua : Wakil Bupati / Wakil Walikota 
 Ketua I : Kepala Dinas Pendidikan 
 Ketua II : Kepala Dinas Kesehatan 
 Ketua III : Kepala Kantor Departemen Agama 
 Ketua IV : 
 Sekretaris : 
 Anggota : 
1. Unsur Dinas Pendidikan 
2. Unsur Puskesmas 
3. Unsur Pengawas Pendidikan Agama Islam 
4. Unsur PKK 
5. Unsur PMI 
6. Unsur Dinas/instansi terkait lainnya 
Tim Pembina UKS Kecamatan 
 Ketua : Camat 
 Ketua I : Kepala Cabang Dinas Pendidikan 
 Ketua II : Kepala Puskesmas 
 Ketua III : Kepala KUA 
 Ketua IV : Ketua PKK 
 Sekretaris : Sekretaris Camat 
 Anggota : 
1. Unsur Dinas Pendidikan 
2. Unsur Puskesmas 
3. Unsur Pengawas Pendidikan Agama Islam 
4. Unsur PKK 
5. Unsur PMI 
6. Unsur Dinas/instansi terkait lainnya 
4 Buku Saku Dokter Kecil Jt0058@gmail.com#2014
Tim Pelaksana UKS Sekolah SD/MI 
 Pembina : Kepala Desa / Lurah 
 Ketua : Kepala Sekolah 
 Sekretaris I : Guru Pembina UKS 
 Sekretaris II : Ketua Komite Sekolah/Majelis Madrasah 
 Anggota : 
1. Unsur Pengurus Komite Sekolah 
2. Unsur Petugas Puskesmas 
 Petugas Pelaksana UKS Puskesmas 
 Bidan Desa setempat 
3. Unsur Peserta Didik 
4. Unsur Guru/tenaga pendidik. 
DOKTER KECIL 
Pengertian 
Dokter Kecil adalah siswa yang memenuhi criteria dan telah dilatih untuk ikut 
melaksanakan sebagian usaha pemeliharaan dan peningkatan kesehatan terhadap diri 
sendiri, teman, keluarga dan lingkungannya. 
Tujuan 
Umum : Meningkatkan partisipasi siswa dala program UKS 
Khusus : 
 Agar siswa menjadi penggerak hidup sehat 
 Siswa mampu menolong dirinya, keluarga dan orang lain untuk hidup sehat 
Kriteria 
 Telah menduduki kelas 4 SD/MI 
 Siswa kelas 5 dan 6 yang belum pernah mendapatkan pelatihan “dokter kecil” 
 Berprestasi di sekolah 
 Berbadan sehat 
 Berwatak pemimpin dan bertanggung jawab 
 Berpenampilan bersih dan berperilaku sehat 
 Berbudi pekerti baik dan suka menolong 
 Diijinkan orang tua 
Tugas dan kewajiban dokter kecil 
 Selalu bersikap dan berperilaku sehat. 
5 Buku Saku Dokter Kecil Jt0058@gmail.com#2014
 Dapat menggerakkan sesama teman-teman siswa untuk bersama-sama menjalankan 
usaha kesehatan terhadap dirinya masing-masing. 
 Berusaha bagi tercapainya kesehatan lingkungan yang baik di sekolah maupun di 
rumah. 
 Membantu guru dan petugas kesehatan pada waktu pelaksanaan pelayanan 
kesehatan di sekolah. 
 Berperan aktif dalam rangka peningkatan kesehatan ,antara lain : Pekan kebersihan, 
Pekan Gizi, Pekan Penimbangan BB dan TB di sekolah, Pekan Kesehatan Gigi, Pekan 
Kesehatan Mata, dan lain-lain. 
KESEHATAN LINGKUNGAN 
LINGKUNGAN SEKOLAH 
1. Lingkungan Fisik 
Letak atau lokasi sekolah, bangunan sekolah, ruang ( kelas, guru, UKS, perpustakaan 
), halaman dan pagar, taman dan kebun, halaman tempat bermain, lapangan olah 
raga, kamar mandi dan WC, penyediaan air bersih, tempat sampah, kantin sekolah, 
saluran air hujan dan air limbah, perabot sekolah. 
2. Lingkungan Mental dan sosial 
a. Pengaturan hari –hari sekolah dan kegiatan belajar mengajar 
b. Hubungan timbale balik antara guru dan guru, murid dan murid, guru dan murid. 
c. Hubungan antara orang tua, petugas kesehatan, sekolah , masyarakat sekitar, 
Pembina/ pengawas dan pejabat pemerintah. 
SANITASI LINGKUNGAN SEKOLAH 
 Letak atau lokasi sekolah 
 Bangunan sekolah 
 Ruang ( kelas, guru, UKS, perpustakaan ) 
 Halaman dan pagar 
 Taman dan kebun 
 Halaman tempat bermain 
 Lapngan olah raga 
 Kamar mandi dan WC 
 Penyediaan air bersih 
 Tempat sampah 
 Kantin sekolah 
 Saluran air hujan dan air limbah 
 Perabot sekolah 
6 Buku Saku Dokter Kecil Jt0058@gmail.com#2014
1. Rumah, kelas, sekolah sehat 
 Berjendela 
 Tidak ada sarang serangga 
 Ada jalan keluar asap 
 Tersedia air bersih 
 Halaman bersih 
 Ada saluran pembuangan air limbah 
 Kandang ternak terpisah 
 Ada peralatan pembersih 
 Ada tempat sampah 
 Ada kamar mandi dan jamban yang sehat 
2. Jamban sehat 
 Cukup lubang angina 
 Cukup penerangan 
 Dinding tidak lembab 
 Lantai bersih tidak licin 
 Tersedia air bersih 
 Ada peralatan pembersih 
 Tidak ada sarang serangga 
 Lubang jambanharus ditutup ( jamban cemplung ) 
3. Letak bangunan sekolah 
 Dekat dengan pusat perumahan 
 Agak jauh dari jalan besar yang ramai lalu lintasnya 
 Dekat dengan tanah lapang/ taman 
 Jauh daridaerah pembuangan sampah, industri, pabrik, rel kereta api, rawa-rawa 
dan lain – lain yang dapat menggangu ketenangan belajar 
 Letak banguanan sekolah memanjang kurang lebih dari selatan ke utara 
4. Halaman sekolah 
 Halaman sekolah harus selalu kering rata 
 Cukup luas untuk bermaian, minimal 2000 M 2 
 Ditanami rumput yang selalu dipotong pendek dan sebagian ditanami pohon 
rindang 
 Baik bila disediakan tempat untuk kolam ikan, berkebun dan lain – lain kegiatan 
ekstra kurikuler lainnya 
5. Bangunan sekolah 
 Bangunan sekolah harus mempunyai fondasi yang permanent/ kuat dan kedap 
air 
7 Buku Saku Dokter Kecil Jt0058@gmail.com#2014
 Lantai banguann terbuat dari bahan – bahan kedap air 
 Dinding bangunan hendaknya rata dan halus supaya mudah dibersihkan 
 Atap bangunan terbuat dari dari bahan yang cukup kuat untuk melindungi anak 
– anak dari panas, hujan dan tidak mudah terbakar 
 Banguanan hendaknya dilengkapi dengan ruang guru, ruang rapat, ruang kantor, 
ruang penyimpanan barang – barang kesehatan 
 Bangunan sekolah hendaknya dilengkapi dengan tempat bermaian yang beratap 
untuk bermain waktu hujan/ panas terik 
6. Ruang kelas 
 Jumlah kelas tergantung jumlah murid. Sebaiknya 1 kelas untuk 35 – 40 orang 
murid 
 Ukuran ruang kelas sebaiknya tinggi 4 m, panjang 8 m dan lebar 6 m 
 Lantai terbuat dari bahan kedap air dan tidak retak –retak 
 Dinding rata, halus tidak retak –retak dan berwarna putih 
 Langit – langit terbuat dari bahan yang cukup kuat dan tidak tembus debu 
 Tiap ruang kelas hendaknya dilengkapi dengan 2 buah pintu 
 Luas jendela beserta lobang angina minimal 20% dari luas lantai 
 Waktu istirahat pintu dan jendela harus terbuka 
 Sinar sebaiknya dating dari 2 arah kanan dan kiri 
7. Perlengkapan ruang kelas 
 Papan tulis : harus halus, tidak retak – retak, sedikit mungkin bergelombang, 
dicat redup ( tidak menyilaukan ), letak mudah dan nyaman dilihat siswa 
 Meja murid : konstruksi harus sederahana tapi kuat, meja berukuran 40 X 60 dan 
dibuat sedikit miring kebelakang 
8. Persediaan air bersih 
 Memenuhi persyaratan air bersih : 
 Tidak berbau 
 Tidak berasa 
 Tidak berwarna 
9. Kamar mandi, jamban dan peturasan 
Kamar mandi, jamban, dan peturasan 
 Jumlah KM/ WC untuk 35 orang murid wanita dan tiap 100 orang murid pria 
Rasio KM/ WC 1 : 35 murid wanita 
Rasio KM/ WC 1 : 100 murid pria 
 Jumlah peturasan untuk 30 murid pria 
Rasio peturasan 1 : 30 murid pria 
 Terpisah antara KM/ WC murid dan guru 
8 Buku Saku Dokter Kecil Jt0058@gmail.com#2014
10. Ruang UKS 
Ruang UKS dengan peralatan sederhana : 
 Tempat tidur 
 Timbangan berat badan, alat ukur tinggi badan, snellen chart 
 Kotak P3K dan obat obat ( betadine, oralit, parasetamol ) 
Ruang UKS dengan peralatan lengkap : 
 Tempat tidur 
 Timbangan berat badan, alat ukur tinggi badan, snellen chart 
 Lemari obat, buku rujukan, KMS, poster – poster, struktur organisasi, jadwal 
piket, tempat cuci tangan/ wastafel, data angka kesakitan murid 
Ruang UKS dengan peralatan ideal : 
 Tempat tidur 
 Timbangan berat badan, alat ukur tinggi badan, snellen chart 
 Kotak P3K 
 Lemari obat, buku rujukan, KMS, poster – poster, struktur organisasi, jadwal 
piket 
 Peralatan gigi, unit gigi 
 Contoh – contoh model organ tubuh, rangka/ torso, dll. 
11. WARUNG SEKOLAH SEHAT 
 Warung sekolah merupakan tempat penjualan makanan yang diorganisir oleh 
masyarakat sekolah, berada dalam pekarangan sekolah dan dibuka selama hari 
sekolah. 
 Makanan warung sekolah tidak berdekatan dengan jamban, kamar mandi dan 
tempat pembuangan sampah. 
 Makanan warung sekolah yang disajikan harus memperhitungkan aspek 
pendidikan gizi dan kesehatan siswa ( bergizi, dimasak dengan benar, bersih, 
tertutup, segar/ tidak basi, tidak mengandung banyak zat kimia ). 
9 Buku Saku Dokter Kecil Jt0058@gmail.com#2014
P H B S 
( PERILAKU HIDUP BERSIH DAN SEHAT ) 
PENGERTIAN 
Perilaku kesehatan yang dilakukan atas dasar kesadaran sehingga anggota keluarga atau 
keluarga dapat menolong dirinya sendiri di bidang kesehatan dan berperan aktif dlam 
kegiatan-kegiatan kesehatan di masyarakat. 
TATANAN PHBS 
1. Tatanan Rumah Tangga 
2. Tatanan Tempat-Tempat Umum ( TTU ), contoh : pasar, terminal, tempat ibadah dll. 
3. Tatanan Institusi Pendidikan. 
4. Tatanan Sarana kesehatan 
5. Tatanan tempat kerja 
1. PHBS TATANAN RUMAH TANGGA 
MANFAAT RUMAH TANGGA SEHAT : 
 Setiap anggota keluarga menjadi sehat dan tidak mudah sakit 
 Anak tumbuh sehat dan cerdas 
 Anggota keluarga giat bekerja 
 Pengeluaran biaya rumah tangga dapat ditujukan untuk memenuhi gizi keluarga, 
pendidikan dan modal usaha untuk menambah pendapatan keluarga 
Untuk menilai rumah tangga sehat digunakan alat ukur ( indicator ) 
b. Indikator Nasional 
 Terdiri dari 7 indikator PHBS dan 3 indikator gaya hidup sehat 
 7 indikator PHBS 
1. Pertolongan persalinan oleh tenaga kesehatan 
2. Bayi diberi ASI ekslusif 
3. Mempunyai jaminan pemeliharaan kesehatan 
4. ketersediaan air bersih 
5. Ketersediaan jamban sehat 
6. Kesesuaian luas lantai dengan penghuni/ kepadatan hunian 
7. lantai rumah bukan tanah 
 3 indikator gaya hidup sehat 
1. Tidak merokok didalam rumah 
2. Melakukan aktifitas fisik setiap hari 
3. makan buah dan sayur setiap hari 
10 Buku Saku Dokter Kecil Jt0058@gmail.com#2014
c. Indikator Jawa Tengah dan Kab. Wonogiri 
 Terdiri dari 11 indikator PHBS dan 5 indikator gaya hidup sehat 
 11 indikator PHBS 
1. Persalinan oleh tenaga kesehatan 
2. Asi eksklusif 
3. Penimbangan balita 
4. Gizi seimbang 
5. Air bersih 
6. Jamban 
7. Sampah 
8. Kepadatan hunian 
9. Lantai rumah 
10. JPK ( Jaminan pemeliharaan kesehatan ) 
11. PSN ( Pemberantasan Sarang Nyamuk ) 
 5 indikator gaya hidup sehat 
1. Aktifitas fisik 
2. Tidak merokok 
3. Cuci tangan 
4. Kesehatan Gigi dan mulut 
5. Bebas miras/ narkoba 
KETERANGAN ; 
JAWABAN YA DIBERI NILAI 1 ( SATU ) 
JAWABAN TIDAK DIBERI NILAI 0 ( NOL ) 
STRATA PHBS RUMAH TANGGA : 
SEHAT PRATAMA ( WARNA MERAH ) : apabila nilai antara 0 – 5 
SEHAT MADYA ( WARNA KUNING ) : apabila nilai antara 6 – 10 
SEHAT UTAMA ( WARNA HIJAU 0 : apabila nilai antara 11 – 15 
SEHAT PARIPURNA ( WARNA BIRU ) : apabila nilai 16 
2. PHBS TATANAN INSTITUSI PENDIDIKAN 
Pengertian : 
Adalah upaya pemberdayaan dan peningkatan kemampuan untuk berperilaku hidup 
bersih dan sehat di institusi pendidikan 
Sasaran : 
Masyarakat sekolah, yaitu : murid, guru, staf/ karyawan dll 
Tujuan : 
 Meningkatkan perilaku hidup bersih dan sehat di institusi pendidikan 
 Meningkatkan kualifikasi PHBS di tatanan institusi pendidikan 
Indikator PHBS Institusi Tatanan Sekolah : 
 Siswa dan guru kukunya pendek dan bersih 
 Siswa dan guru tidak merokok 
11 Buku Saku Dokter Kecil Jt0058@gmail.com#2014
 Siswa dan guru giginya bersih 
 Siswa dan guru memakai sepatu 
 Di sekolah terdapat ruang UKS dengan peralatan PPPK 
 Di sekolah ada dokter kecil 
 Di sekolah menjadi anggota dana sehat / JPKM 
 Di sekolah melaksanakan PSN 
 Di sekolah siswa dan guru menggunakan air bersih 
 Di sekolah siswa dan guru menggunakan WC yang bersih dan sehat 
 Di sekolah siswa dan guru membuang sampah pada tempat sampah 
 Di sekolah siswa membeli/ jajan makanan yang bersih dan tertutup di warung 
sekolah 
Nilai/ score : variable 1 s/d 12, apabila sudah berperilaku baik maka nilainya 1 ( satu ) dan 
apabila tidak nilainya 0 ( nol ) 
Strata PHBS Institusi Sekolah 
SEHAT PRATAMA : Apabila nilai antar 1 s/d 5 
SEHAT MADYA : Apabila nilai antara 6 s/d 9 
SEHAT UTAMA : Apabila nilai antara 10 s/d 11 
SEHAT PARIPURNA : Apabila nilainya 12 
3. PHBS TATANAN TEMPAT IBADAH 
 INDIKATOR : 
1. Bak air bersih 
2. Air bersih 
3. Jamban/ WC sehat 
4. Sampah 
5. Saluran pembuangan air (SPAL ) 
6. Bebas rokok 
7. kotak P3K 
8. Penyuluhan rutin 
12 Buku Saku Dokter Kecil Jt0058@gmail.com#2014
G I Z I 
A. SUSUNAN MAKANAN SEHAT 
Susunan makanan sehat yang dianjurkan adalah yang menjamin keseimbangan zat – zat 
gizi. Hal ini dapat dicapai dengan mengkonsumsi beraneka ragam makanan setiap 
harinya, sehingga tiap makanan dapat saling melengkapi dalam zat – zat gizi yang 
dikandungnya. 
B. TIGA FUNGSI/ MANFAAT UTAMA MAKANAN ( TRIGUNA MAKANAN ) 
 Sumber zat tenaga/ energi : nasi, jagung, gandum, kentang, umbi, sagu, roti, 
mie 
 Sumber zat pembangun : ikan, telur, ayam daging, kacang, tahu, tempe, susu 
 Sumber zat pengatur : sayuran, buah – buahan, vitamin, air 
C. BAHAN MAKANAN MENGANDUNG ZAT GIZI 
Karbohidrat, protein, lemak, vitamin, air, mineral/ garam 
Karbohidrat/ Hidrat Arang 
Dinamakan juga pati atau gula. Terdapat dalam bahan makanan : padi-padian, gandum, 
beras, jagung, roti, mie, singkong, gaplek, kentang, gula dan bahan makanan yang 
dibuat dari gula seperti manisan, dodol. 
1 gram karbohidrat memberikan 4 kalori 
Lemak 
Lemak juga diperlukan untuk melarutkan vitamin A, D, E, K dalam tubuh 
1 gram lemak memberikan 9 kalori. 
Lemak dibagi dalam 2 ( dua ) golongan : 
Lemak hewani, berasal dari hewan ( lemak sapi, kambing, babi, minyak ikan ) 
 Lemak nabati, berasal dari tumbuh – tumbuhan ( minyak kelapa, santan, jagung, biji 
bunga matahari, biji kapas, minyak dari kacang tanah, kacang kedelai dan jagung. 
Protein 
Protein dibagi dalam dua golongan : 
Protei hewani, protein yang berasal dari hewan seperti daging, ikan ayam, telur, susu 
dan keju 
Protein nabati, berasal dari tumbuh – tumbuhan seperti kacang – kacangan, kacng 
tanah, kacang hijau, kacang kedelai, kacang tunggak, kacang buncis, dan koro – koroan 
Kebutuhan protein bagi orang dewasa adalah 1 gram untuk tiap kg berat badannya. 
Misalnya : seorang dengan berat badan 60 Kg maka kebutuhan proteinnya 60 gr. 
Kebutuhan protein anak relative lebih tinggi dari kebutuhan orang dewasa : 
 Bayi : 3 gram tiap kg berat badan 
 Anak umur 6 – 12 tahun : 2 gramtiap kg berat badan 
 Remaja : 1,5 gram tiap kg berat badan 
Vitamin 
13 Buku Saku Dokter Kecil Jt0058@gmail.com#2014
Vitamin adalah zat makanan yang diperlukan untuk mempertahankan kesehatan tubuh. 
Vitamin dibedakan menjadi 2 : 
 Larut air : B kompleks dan C 
Vitamin B kompleks terdiri dari 10 macam vitamin B, antara lain : 
Vitamin B1 ( thiamin ), B2 ( Riboflavin ), B6 (Pyridoxin)B12 ( Sianocobalamin ) 
 Larut lemak : A, D, E, K 
DAFTAR VITAMIN, SUMBER DAN KEGUNAANYA 
VITAMIN GUNA KEKURANGAN SUMBER 
B1/ 
Thiamin 
Pertumbuhan,menambah 
nafsu makan, 
menyempurnakan 
pencernaan, penggunaan 
hidrat arang 
Penyakit beri - beri Beras tumbuk, 
14 Buku Saku Dokter Kecil Jt0058@gmail.com#2014 
kacang hijau, 
kacang tanah, hati, 
telur, susu, sayur 
hijau 
B2/ 
Riboflavin 
Untuk pertumbuhan dan 
pernapasan 
Pertumbuahan 
terganggu, lemah, 
kesehatan terganggu 
Hati, susu, kacang – 
kacangan, beras 
tumbuk 
Niacin Memelihara kesehatan 
jaringan tubuh 
PELLAGRA ( kulit kasar Beras tumbuk, 
kacang – kacangan, 
daging, hati 
B12 Pembentukan butir darah 
merah dan untuk 
pertumbuhan 
Pucat kurang darah, 
pertumbuhan terganggu 
Hati, daging, ikan , 
kerang 
Vit. C Membentuk daya tahan 
tubuh terhadap infeksi 
Pembentukan jaringan 
tubuh Pembentukan 
butir –butir drah merah 
Gusi berdarah, daya 
tahan tubuh kurang, kulit 
mudah mengelupas 
Buah – buahan, 
sayuran hijau 
Vit. A Untuk kesehatan mata dan 
pertumbuhan 
Buta senja, dapat 
menyebabkan kebutaan 
dan mengganggu 
pertumbuhan 
Susu, keju, 
mentega, minyak 
ikan, hati kuning 
telur 
Vit. D Pembentuk tulang dan gigi Pembentukan tulang dan 
gigi tidak sempurna ( Kaki 
bengkok/ rachitis) 
Sinar matahari 
Vit. E Untuk kesuburan/ anti 
kemandulan 
Keguguran pada tikus 
betina dan kemandulan 
pada tikus jantan 
Minyak jagung, 
beras tumbuk, 
kecambah, telur, 
susu, mentega 
Vit. K Untuk pembekuan darah Gangguan pembekuan Sayuran berwarna
darah hijau 
Vitamin A terdapat dalam 2 bentuk : 
 Vitamin A 
 Karotin ( Pro Vitamin A ) yang didalam tubuh diubah menjadi vitamin A 
Sumber Karotin : sayuran hijau, sayuran kuning dan buah berwarna kuning 
Air 
Guna air : 
 Bahan Pembangun 
o Tubuh mengandung 70 % air 
o Tulang yang keras mengandung 1/3 air 
o Darah mengandung 4/5 air 
 Zat pengatur 
 Pelarut bahan tubuh 
 Menjaga suhu tubuh agar tetap 
Mineral/ garam 
Mineral dibutuhkan tubuh sebagai zat pembangun dan zat pelindung. Garam dapur 
adalah jenis garam yang diperlukan tubuh. Mineral lain yang penting adalah besi ( 
fe), kapur ( kalsium ), dan yodium 
Zat besi ( ferrum/ Fe ) 
Guna : Membentuk zat warna darah ( Hemoglobin/ Hb ) yang 
terdapat dalam butir – butir darah merah 
Kekurangan : menyebabkan penyakit anemia ( kurang darah ) 
Sumber : hati, kuning telor, daging, sayuran hijau dan kacang kacangan 
Wanita dewasa, ibu hamil, ibu menyusui dan remaja membutuhkan lebih banyak zat 
besi daripada laki – laki dewasa 
Kebutuhan zat besi sehari : 
Anak – anak : 5 – 12 mg 
Laki – laki : 8 mg 
Wanita dewas : 10 mg 
Ibu hamil : 15 mg 
Kapur/ Kalsium 
Guna : 
 Memperkuat tulang dan gigi 
 Membantu pembekuan darah pada luka 
 Membantu pekerjaan syaraf termasuk mengatur denyut jantung 
Kekurangan : Tulang dan gigi menjadi rapuh 
Sumber : Susu, teri, kacang – kacangan kering, sayuran hijau 
Kebutuhan kalsium sehari : 
Anak anak dibawah 10 tahun : 0,5 gram 
Anak anak 10 tahun – remaja : 0,7 gram 
15 Buku Saku Dokter Kecil Jt0058@gmail.com#2014
Orang – orang dewasa : 0,6 gram 
Wanita hamil dan menyusui : 1,2 gram 
Yodium 
Yodium adalah sejenis mineral yangterdapat di alam, baik di tanah maupun di air. 
Yodium merupakan zat gizi mikro yang diperlukan untuk pertumbuhan dan 
perkembangan makhluk hidup 
Guna : membentuk hormone tiroksin yang diperlukan oleh tubuh untuk mengatur 
pertumbuhan dan perkembangan mulai dari janin sampai dewasa 
Kekurangan : 
 Anak kretin ( cebol, cacat mental, IQ rendah ) 
 Penyakit gondok 
 Pada ibu hamil mengganggu pertumbuhan dan perkembangan janin 
Sumber : ikan, cumi- cumi, udang, ganggang laut, garam beryodium 
D. GIZI SEIMBANG 
Pedoman umum Gizi Seimbang ( PUGS ) memuat 13 pesan dasar yang harus 
dilaksanakan agar tercapai kesehatan yang optimal. 
13 Pesan dasar tersebut adalah : 
1. Makanlah anekaragam makanan 
2. Makanlah makanan untuk memenuhi kecukupan energi 
Kecukupan energi bagi seseorang, ditandai dengan berat badan yang normal ( 
ideal ), cara mengetahuinya dapat digunakan Kartu Menuju sehat ( KMS ) untuk 
balita, anak usia sekolah, ibu hamil dan usia lanjut. 
Bagi orang dewasa, digunakan Indeks Massa tubuh ( IMT ) dengan rumus : 
Berat badan ( kg ) 
tinggi badan x tinggi badan ( m ) 
atau BB (kg )/ TB2 ( m ) 
Tabel IMT : 
KATEGORI IMT 
KURUS 
NORMAL 
GEMUK 
Kekurangan BB tingkat berat 
Kekurangan BB tingkat ringan 
IDEAL 
Kelebihan BB tingkat ringan 
Kelebihan BB tingkat berat 
16 Buku Saku Dokter Kecil Jt0058@gmail.com#2014 
< 17 
17 – 18,5 
18,5 – 25 
> 25 – 27 
> 27
3. Makanlah makanan sumber karbohidrat, setengah kebutuhan energi 
4. Batasi konsumsi lemak dan minyak sampai seperempat dari kecukupan energi 
5. gunakan garam yodium 
6. Makanlah makanan sumber zat besi 
7. Berikan ASI saja pada bayi sampai umur 6 bulan ( ASI EKSLUSIF ) 
8. Biasakan makan pagi 
9. Minumlah air bersih, aman yang cukup jumlahnya 
10. lakukan kegiatan fisik dan olahraga secara teratur 
11. Hindari minum minuman beralkohol 
12. Makanlah makanan yang aman bagi kesehatan 
13. Bacalah label pada makanan yang dikemas 
E. EKAPAN DAN CARA MAKAN YANG BENAR 
Makan sebaiknya dilakukan 3 kali sehari yaitu pagi hari ( sarapan ), siang hari, dan 
malam hari. Makan yang benar : 
 Makan makanan dengan menu gizi seimbang 
 Makanan bersih, perlatan makan bersih, tangan bersih 
 Makan dikunyah dengan baik 
 Makan dengan tenang tidak terburu – buru, tidak bicara ketika makan 
F. MAKANAN YANG TIDAK SEHAT 
Makanan yang kotor terkena debu, dihinggapi lalat, sudah basi dan makanan yang 
banyak mengandung zat kimia, zat pengawet dan zat pewarna 
G. JUMLAH KEBUTUHAN KALORI 
FAKTOR PENGARUH KETERANGAN 
Umur 
Jenis Kelamin 
Macam Pekerjaan 
Iklim 
Tinggi dan berat badan 
Keadaan individu 
: 
: 
: 
: 
: 
: 
Anak–anak membutuhkan kalori lebih banyak 
disbanding orang dewasa 
Laki – laki membutuhkan kalori lebih banyak dibanding 
wanita 
Pekerjaan berat ( petani ,kuli ) membutuhkan kalori 
lebih banyak disbanding pekerja sedang/ ringan ( guru, 
pegawai kantor ) 
Negara beriklim dengin membutuhkan kalori lebih 
banyak disbanding ukuran tubuh kecil 
Ukuran tubuh besar membutuhkan kalori lebih banyak 
dibanding ukuran tubuh kecil 
Wanita hamil membutuhkan lebih banyak kalori 
17 Buku Saku Dokter Kecil Jt0058@gmail.com#2014
H. JENIS KEADAAN GIZI 
 GIZI BAIK 
Ialah apabila seseorang menurut pengukuran tidak menunjukkan adanya kelainan 
– kelainan menurut suatu norma atau ukuran tertentu. 
Keadaan gizi dapat ditentukan dengan pengukuran : 
 Pengukuran antopometri ( BB, TB, LILA ) 
 Pemeriksaan Laboratorium ( darah, urin, tinja ) 
 Pemeriksan klinik ( oleh dokter ) 
 Pemeriksaan dietika ( jenis, jumlah makanan yang dimakan ) 
 GIZI SALAH ( MALNUTRISI ) 
a. GIZI LEBIH 
Berarti makanan yang dimakan lebih dari ukuran yang telah ditentukan 
( Kegemukan/ obesitas, kencing manis dll ) 
b. GIZI KURANG 
Berarti makanan yang dimakan kurang dari ukuran yang telah ditentukan ( 
GAKY, KVA, ANEMIA GIZI BEZI ) 
I. PENYAKIT KEKURANGAN GIZI UTAMA 
a. Gangguan Akibat Kekurangan Yodium (GAKY) 
GAKY adalah sekumpulan gejala yang timbul karena tubuh seseorang kekurangan 
unsur yodium secara terus menerus dalam jangka waktu yang cukup lama. 
Kelompok rawan GAKY : ibu hamil, ibu menyusui, bayi dan anak balita, anak-anak usia 
sekolah serta Wanita Usia subur ( WUS ). 
Kebutuhan yodium pada WUS : WUS sebagai calon ibu sangat membutuhkan yodium 
agar janin yang dikandung lahir menjadi bayi yang sehat. 
Berapa kebutuhan kita akan Yodium ? 
 Kebutuhan rata-rata per hari ± 1 – 2 mikrogram per kg berat badan 
 Anak usia 10 tahun membutuhkan garam yodium 1/3 – ½ sendok the per hari 
 Orang dewasa membutuhkan garm yodium 2/3 sendok the per hari 
 Ibu hamil dan ibu menyusui dianjurkan ditambah 1 – 1 ¼ sendok the per hari dari 
kebutuhan orang dewasa 
Akibat GAKY : 
 Gondok 
 Bayi lahir mati 
 Keguguran 
 Gangguan pertumbuhan 
18 Buku Saku Dokter Kecil Jt0058@gmail.com#2014
 Kretinisme, yaitu kerdil dengan 2 atau lebih kelainan antara lain : mata juling, bisu, 
tuli, cara berdiri dan berjalan khas disertai dengan kemunduran mental. 
AKIBAT PALING SERIUS ADALAH PENURUNAN TINGKAT KECERDASAN ( IQ ) YAITU : 
 Penderita gondok = terjadi penurunan 5 IQ point dibawah normal 
 Penderita kretin = terjadi penurunan 50 IQ point dibawah normal 
 Penderita GAKY lain = terjadi penurunan 10 IQ point dibawah normal 
 Daerah endemik GAKY terjadi penurunan 10 IQ point pada bayi lahir setiap tahun ( IQ 
normal adalah 110 point ) 
Cara mencegah kekurangan Yodium 
 Mengkonsumsi makanan kaya iodium, yaitu makanan dari laut ( sea food ) seperti : 
kerang, kepiting, ikan laut dsb. 
 Mengurangi konsumsi makanan yang bersifat goitrogenik atau zat yang mengganggu 
penyerapan iodium, misalnya : singkong, lobak, kol, sawi 
 Mengkonsumsi garam iodium dalam makanan sehari-hari sesuai standar 30 – 80 
ppm 
 Minum kapsul minyak iodium setahun sekali ( khusus daerah endemik ) 
Cara menanggulangi GAKY : 
 Upaya jangka pendek 
 Suplementasi yodium distribusi minyak beryodium pada kecamatan endemic GAKY 
berat dan sedang ( TGR > 20 % ) 
 Upaya jangka panjang ( pencegahan ) 
a. Yodisasi garam 
b. Peningkatan konsumsi aneka ragam bahan pangan ( diserfikasi pangan dan 
gizi ) yang bersumber dari laut 
Gejala anak kekurangan yodium : 
 Malas dan lamban 
 Kelenjar tiroid membesar 
 Kemampuan belajar rendah 
b. Anemia Defisiensi Besi ( Fe ) 
Anemia defisiensi besi adalah suatu keadaan dimana kadar hemoglobin ( HB ) dalam 
darah kurang dari normal, setiap kelompok umur dan jenis kelamin kadar Hb berbeda 
yaitu : 
1. Anak balita : 11 gr% 
2. Anak usia sekolah : 12 gr% 
3. Wanita dewasa ; 12 gr% 
4. Pria dewasa ; 13 gr% 
19 Buku Saku Dokter Kecil Jt0058@gmail.com#2014
5. Ibu hamil : 11 gr% 
6. Ibu menyusui > 3 bl : 12 gr% 
Zat besi/ Fe : merupakan mineral mikro yang paling banyak terdapat di dalam 
tubuh manusia dan hewan. 
Guna Zat besi : zat besi diperlukan tubuh untuk pembentukan hemoglobin/ Hb, 
Hb adalah alat pengangkut oksigen dari paru – paru ke jaringan tubuh 
Penyebab anemia defisiensi besi : 
 Kurangnya konsumsi makanan kaya besi, terutama yang berasal dari sumber hewani 
 Kehilangan zat besi yang berlebihan ( penyakit cacingan ) 
Tanda-tanda anemia gizi besi adalah: 
 5 L : lemah, letih, lesu, lelah,lalai 
 Muka dan telapak tangan pucat 
 Pusing 
 Mudah mengantuk 
 Mata berkunang-kunang 
c. Kekurangan Energi Protein ( KEP ) 
KEP adalah suatu penyakit gangguan gizi pada tubuh disebabkan kekurangan energi 
dan protein dlam proporsi yang bermacam – macam 
Makanan sumber energi : padi, tepung, umbi, kentang, sagu, roti, mie, pisang 
Makanan sumber protein : ikan, telur, ayam, daging, susu, keju, kacang, tempe, tahu 
Gejala KEP : merasa cepat lelah, lemah, kurang bergairah dan berat badan tidak naik 
atau berat badan menurun. 
Ada 2 macam KEP : 
a. Marasmus ( terutama kekurangan kalori ) 
 Sangat kurus, tulang iga terlihat jelas 
 Wajah seperti orang tua 
 Kulit keriput 
Tanda-tanda yang menyertai: 
 Pucat karena anemia 
 Berak encer 
 Dehidrasi 
 Gejala kekurangan vitamin A 
b. Kwashiorkor 
 Bengkak pada kaki, tangan/ anggota badan lain 
 Berat badan dibandingkan umur kurang 
 Wajah sembab ( wajah bulan/ moon face ) 
 Otot kendor 
Tanda-tanda yang menyertai : 
 Rambut tipis, kulit kusam 
20 Buku Saku Dokter Kecil Jt0058@gmail.com#2014
 Berak encer 
 Pembesaran hati 
 Kulit mengelupas 
 Gejala kurang vitamin A 
Pencegahan KEP : 
 Makan makanan sesuai PUGS ( Pedoman umum gizi seimbang ) 
 Imunisasi lengkap 
 Pemeriksaan kesehatan secara teratur 
 Menjaga kebersihan pribadi, makanan dan lingkungan 
Resiko Kekurangan Energi Kronis ( KEK ) : adalah szeseorang yang mempunyai 
kecenderungan menderita KEK dengan ukuran Lingkar Lengan Atas ( LILA ) < 23,5 cm 
KEK biasa disertai oleh wanita Usia Subur ( WUS ) 
d. Kekurangan vitamin A (KVA) 
KVA adalah suatu keadaan dimana simpanan vitamin A di dalam tubuh sudah habis 
terpakai, sehingga kadar vitamin A dalam darah menurun 
Penyebab kekurangan vitamin : 
 Primer : kurangnya konsumsi makanan yang mengandung vitamin A 
 Sekunder : terjadai gangguan penyerapan atau penggunaaan vitanmin A, misalnya 
pada penderita KEP, penderita penyakit hati 
Makanan sumber vitamin A ( hewani ) : 
 Hati, kuning telur, susu, mentega 
Makanan sumber karoten ( nabati ) : 
 Daun singkong, daun kacang, daun kangkung, bayam, kacang panjang, buncis, 
wortel, tomat, jagung kuning, papaya, mangga, nangka masak, jeruk 
Akibat kekurangan vitamin A : 
 Xeroptalmia ( buta senja – bercak bitot, mata keruh kering ) 
 Daya tahan tubuh menurun terhadap resiko infeksi 
 Kulit menjadi kering dan kasar 
 Gangguan pertumbuhan pada anak ( tulang dan gigi ) 
 Nafsu makan berkurang 
Cara mencegah Kekurangan Vitamin A : 
 Meningkatkan konsumsi makanan sumber vit. A 
 Menambah vitamin A pada bahan makanan ( fortifikasi ) 
 Distribusi kapsul vitamin A dosis tinggi secara berkala 
 Pemberian kapsul vit A dosis tinggi setiap bulan Februari dan Agustus kepada: 
 Bayi ( 6 – 11 bl )  100.000 SI ( warna biru ) 
 Anak balita ( 12 – 59 bl )  200.000 SI ( warna merah ) 
Pemeberian kapsul vit A kepada ibu nifas sebanyak 1 kapsul selama nifas dengan 
dosis 200.000 SI. 
21 Buku Saku Dokter Kecil Jt0058@gmail.com#2014
Di wilayah terjadinya KLB ( Kejadian Luar Biasa ) campak  semua balita diberikan 
kapsul vit A sesuai dosis, meskipun bulan Februari atau Agustus sudah mendapatkan 
Vit A. 
KEBERSIHAN PRIBADI/ PERSONAL HYGIENE 
A. MANDI 
Guna mandi : 
 Menghilangkan kotoranpada permukaan kulit 
 Menghilangkan bau badan/ keringat 
 Melancarkan peredaran darah 
 Menyegarkan tubuh 
Bahan dan peralatan mandi : 
 Air bersih 
 Gayung air 
 Sabun mandi 
 Handuk bersih milik sendiri ( jangan memakai handuk orang lain ) 
Sesudah madi sebaiknya memakai pakaian yang bersih ( terutama pakaian dalam ) 
karena pakaian yang kotor akan mengotori badan yang sudah bersih. 
B. MENGGOSOK GIGI 
Guna menggosok gigi : membersihkan gigi dari sisa makanan yang menempel pada gigi, 
sebaiknya sesuadah mkan dan sebelum tidur. 
Bahan dan peralatan menggosok gigi : 
 Sikat gigi 
 Pasta gigi yang mengandung fluor 
 Air bersih 
 Gelas bersih 
Cara menggosok gigi : 
 Siapkan sikat gigi dan pasta gigi yang mengandung fluor, oleskan pasta gigi pada sikat 
gigi, kira – kira sebesar satu butir kacang tanah 
 Berkumurlah sebelum menyikat gigi 
 Sikatlah semua permukaan gigi dengan geerakan maju mundur dan pendek- pendek 
selama 2 menit dan sedikitnya 8 kali gerakan untuk setiap permukaan 
 Sikatlah permukaan gigi yang menghadap pipi dan bibir, menghadap langit – langi/ 
lidah 
 Sikatlah permukan gigi yang dipakai untuk mengunyah 
 Berkumurlah dengan air bersih satu kali saja 
 Bersihkan sikat gigi dengan air bersih 
22 Buku Saku Dokter Kecil Jt0058@gmail.com#2014
 Simpan sikat gigi dengan tegak posisi kepala sikat gigi berada di atas 
C. MEMBERSIHKAN MATA-HIDUNG- TELINGA 
 Memelihara kebersihan mata 
Sering kita dapatkan kotoran mata menumpuk pada salah satu sudut mata kita. 
Bersihkan kotoran mata tersebut dengan kapas yang diberi air matang dan 
boorwater, bisa dilakukan 2 kali sehari. Membersihkan mata dimulai dari pinggir ke 
tengah arah hidung sampai ke sudut mata. Dilakukan berulang – ulang sampai 
bersih. 
Untuk menjaga kebersihan mata sebaiknya juga memperhatikan hal – hal sebagai 
berikut : biasakan membaca dalam keadaan sinar yang terang, jarak buku dengan 
mata sekitar 30 cm, sebaiknya tidak membaca sambil tiduran, menghindari 
masuknya benda – benda asing kemata dll. 
 Memelihara kebersihan hidung 
Di dalam rongga hidung terdapat bulu –bulu halus dan lender keluar dari ke kelenjar 
di dinding rongga hidung. Fungsi bulu dan lender iaalah menyaring udara yang masuk 
dari kotoran dan debu, sehingga udara yang masuk ke paru paru lebih bersih. Oleh 
karena itu dalam rongga hidung selalu da kotoran. Bersihkan rongga hidung dengan 
tissue, sapu tangan, atau handuk yang lembut. 
 Memelihara kebersihan telinga 
Bersihkan daun telinga pada waktu mandi, harus lebih diperhatikan lekuk daun 
telinga dan lipatan yang ada dibelakang daun telinga, karena pada bagian ini sering 
terdapat kotoran ( daki ). Gosok semua lekuk dan lipatan belakang dengan handuk 
atau kapas yang diberi sabun agar semua menjadi bersih. 
D. MEMELIHARA KEBERSIHAN TANGAN DAN KAKI 
Cara memelihara kebersihan tangan dan kaki : 
 Mencuci tangan dengan sabun setelah memegang sesuatu yang kotor 
 Mencuci tangan sebelum memegang makanan 
 Mencuci kaki setiap selesai bermain diluar rumah, pulang dari sekolah/ perjalanan 
 Pakailah alas kaki bila keluar dari rumah 
 Pakailah sandal atau sepatu yang sesuai ukuran kaki 
23 Buku Saku Dokter Kecil Jt0058@gmail.com#2014
KESEHATAN GIGI DAN MULUT 
Mulut 
Gusi 
Gigi 
Mahkota Gigii 
Leher Gigii 
Akar Gigii 
Bibir 
Lidah 
Fungsi Bibir : 
 Menjaga agar makanan dan minuman tidak tercecer 
keluar 
 Merasakan panas dinginnya makanan/minuman 
 Berbicara dengan jelas 
Fungsi Lidah : 
 Mengecap 
 Menelan 
 Menjilat 
 Bicara 
Gigi Fungsi Gigi : 
 Memotong, mencabik dan menghaluskan makanan 
 Mengucap kata-kata dengan jelas 
 Kosmetik (membentuk wajah) 
Email gigi 
Dentin 
Pulpa 
24 Buku Saku Dokter Kecil Jt0058@gmail.com#2014
a. FUNGSI GIGI 
atas 
bawah 
 Mengunyah 
 Berbicara 
 Membentuk muka 
b. STRUKTUR GIGI 
a 
b b 
c c 
d d 
a 
d 
 Mahkota Gigi, yaitu bagian gigi yang kelihatan dalam mulut 
 Akar gigi, yaitu bagian gigi yang tertanam dalam tulang rahang 
 Jaringan penyangga gigi 
 Gusi : Jaringan lunak yang mengelilingi gigi dan berwarna 
merah 
 Tulang Alveo : Gigi tertanam dalam tulang ini 
 Selaput Periodontum : Selaput pengikat gigi pada tulang alveol 
c. MASA PERTUMBUHAN GIGI 
 Masa Gigi Sulung 
Tumbuh waktu anak umur 6 bulan dan lengkap pada umur 2,5 s/d 3 tahun. 
 Masa gigi Peralihan 
Gigi tetap telah tumbuh disamping gigi sulung. Pada umur 6 th telah tumbuh gigi 
tetap yang pertama. Antara umur 6-12 th. Gigi sulung berangsur- angsur diganti gigi 
tetap. 
 Masa Gigi Tetap 
 Gigi Sulung : 
1. Jumlah 20 
2. Terdiri dari : 8 gigi seri, 4 gigi taring, 8 gigi geraham 
3. Lengkap pada umum 2 tahun 
 Gigi Tetap : 
1. Jumlah : 32 gigi 
2. Terdiri dari : gigi sulung + 12 gigi geraham 
3. Muncul ± umur 6 tahun 
 Tahapan waktu tumbuhnya gigi tetap adalah sebagai berikut : 
25 Buku Saku Dokter Kecil Jt0058@gmail.com#2014 
Keterangan : 
a. Gigi seri 
b. Gigi Taring 
c. Gigi Geraham pertama 
d. Gigi Geraham kedua 
b 
c
Geraham Pertama : 6 – 7 tahun 
Seri Pertama : 5 – 8 tahun 
Seri Kedua : 6 – 9 tahun 
Geraham Kecil Pertama : 8 – 12 tahun 
Taring : 9 – 12 tahun 
Geraham Kecil Kedua : 9 – 13 tahun 
Geraham Kedua : 11 – 14 tahun 
Geraham : 16 – 25 tahun 
d. PENYAKIT GIGI 
 Karies Gigi (Gigi Keropos ) 
Karies dapat terjadi pada gigi sulung maupun gigi tetap.karies gigi dimulai dengan 
lepasnya kalsium lapisan gigi luar (demineralisasi enamel gigi ), sehingga gigi menjadi 
keropos dan berlubang. Tanpa perawatan proses penyakit berjalan terus sampai ke 
bagian syaraf gigi, lama lama gigi akan mati dan membusuk. Pada tahap awal tidak 
terdapat rasa sakit atau hanya rasa linu bila terkena makan dingin, manis, asam. Rasa 
sakit akan timbul apabila lubang sudah semakin dalam dan akhirnya akan timbul rasa 
sakit berdenyut siang dan malam. Bila dibiarkan terus lama kelamaan rasa sakit akan 
hilang karena syaraf gigi mati, gigi menjadi busuk. Gigi yang busuk merupakan 
sumber infeksi organ tubuh yang lainnya, seperti peradangan rongga hidung, 
tenggorokan, dll. 
 Radang Gusi/ Ginggivitis 
Radang gusi jarang disertai rasa sakit, sehingga dapat berjalan bertahun- tahun tanpa 
disadari. Tanda- tanda tanpa disadari. Tanda tanda : Gusi Bengkak, berwarna lebih 
merah dan mudah berdarah bila disentuh atau menggosok gigi dan terdapat banyak 
kotoran yang menempel pada gigi terutama yang berbatasan dengan gusi (karang 
gigi). Anak- anak yang menderita radang gusi mempunyai bau mulut tidak 
enak.Tanpa perawatan, proses peradangan menjalar sampai akar gigi shg gigi 
menjadi goyah. 
PENYEBAB KARIES DAN RADANG GUSI ADALAH : PLAK 
APAKAH PLAK ITU ? 
Yaitu endapan lunak, yang menutupi dan melekat pada permukaan gigi, yang terdiri 
atas semacam bahan perekat (seperti agar- agar) dan aneka ragam bentuk bakteri. 
SIFAT PLAK : 
1. Melekat erat pada permukaan gigi, sehingga perlu menggosok gigi untuk 
menghilangkannya 
2. Plak mudah tumbuh kembali dan menutup permukaan gigi beberapa jam 
setelah dibersihkan 
3. Bila dibiarkan  menempel pada permukaan gigi  menebal  karang gigi 
4. Plak tidak berwarna, sehingga tidak bisa dilihat 
26 Buku Saku Dokter Kecil Jt0058@gmail.com#2014
Cara Pencegahannya adalah : 
 Menjaga kebersihan mulut : dengan cara menggosok gigi untuk menghilangkan 
plak dari permukaan gigi. Sedangkan karang gigi hanya dapat dihilangkan 
dengan lat khusus, oleh tenaga kesehatan. 
 Mengatur pola makan : sususnan makanan yang baik dan bergizi perlu untuk 
pertumbuhan yang baik dan perlu untuk menjaga kesehatan pada umumnya. 
Pengaruh makanan : 
1. Pengaruh selama pembentukan gigi 
2. Pengaruh kalau gigi sudah sembuh 
 Pemerikasaan gigi : pemeriksaan kesehatan gigi secara teratur sangat 
dianjurkan, supaya kesehatan gigi selalu terjagaa, apabila ditemukan kelainan 
dapat segera diatasi. 
 Hindari makanan manis dan lengket (coklat, dll) 
MENGGOSOK GIGI 
1. Sikat gigi yang baik 
 Kepala sikat gigi harus kecil ( ukuran sama dengan sikat gigi untuk anak – 
anak ) 
 Bulu – bulu sikat harus sama panjang, sehingga membentuk permukaan 
yang datar, dan bulu sikat terbuat dari nilon yang tidak terlalu kaku, 
disusun berderet 2 atau 3 
 Tangkai sikat harus lurus dan mudah dipegang 
2. Biasakan untuk menggosok untuk menggosok gigi di depan cermin 
Untuk mengetahui apakah masih ada plak yang tertinggal di permukaan gigi → 
uji dengan pewarna ( pewrna kue, lipstick atau teres ) 
3. Permukaan gigi yang perlu mendapat perhatian kalau menggosok gigi adalah : 
 Bagian yang berbatasan dengan gusi 
 Di rahang bawah : permukaan gigi yang menghadap lidah 
 Geraham di rahang atas : permukaan geraham yang menghadap ke pipi 
4. Gerakan menggosok gigi : 
 Menggosok gigi yang berbatasan dengan gusi → horizontal berulang – 
ulang pada satu tempat dulu, sebelum pindah ke tempat lain 
 Dataran pengunyah dari geraham juga disikat dengan gerakan horizontal 
 Sikat gigi jangan ditekan sewaktu menggosok gigi 
PENYAKIT GIGI DAN MULUT 
 CARIES GIGI 
Adalah keadaan dimana gigi berlubang 
Penyebab : 
o Sisa makanan dan bakteri yang menutupi dan melekat pada gigi 
27 Buku Saku Dokter Kecil Jt0058@gmail.com#2014
Pencegahan : 
o Menyikat gigi secara teratur dan benar 
o Menyikat gigi menggunakan pasta gigi yg mengandung flour. 
o Minimal 2 x sehari (sesudah makan dan sebelum tidur) 
o Hindari makanan yang merusak gigi 
o Periksa gigi minimal 6 bulan sekali ke dokter gigi 
KESEHATAN MATA 
 Bagian-bagian Mata 
o Alis 
o Kelopak Mata : 
o Bola Mata 
o Iris 
o Pupil 
o Konjungtiva 
o Lensa 
 Penyakit Mata 
1. Penyakit – penyakit mata. 
a. Radang selaput mata 
Penyebab : bakteri, virus 
Penularan : kontak langsung atau melalui barang – barang milik penderita ( 
sapu tangan, handuk dll ) 
Tanda – tanda/ gejala : 
 Mata merah, berair, dan banyak kotoran 
 Seakan – akan ada pasir dan terasa pedih 
 Ada kalanya kelopak mata bengkak 
 Photophobia ( silau kena sinar ) 
Tindakan : 
 Bersihkan mata dengan kapas yang dibasahi boorwater/ air masak yang 
dingin 
 Keringkan dan oleskan salep mata, seperti penicillin, kemicetin dan 
tetracycline, atau tetes mata, sulfa zinci 0,5% ( banyak dipergunakan ), 
tetracycline dan lain – lain 
Perhatian : jangan mengobati mata di bagian yang hitam 
Pencegahan : dan pemeliharaan mata : 
28 Buku Saku Dokter Kecil Jt0058@gmail.com#2014
 Jagalah kebersihan mata dan jangan sampai kemasukan debu 
 Lakukan pemeriksaan mata secara berkala 
 Jauhilah orang – orang yang menderita penyakit mata 
 Cucilah tangan bersih – bersih sehabis menolong penderita penyakit mata 
 Jangan menggosok mata dengan sapu tangan, handuk atau benda – benda 
lain kepunyaan penderita penyakit mata 
Peringatan : 
Jika tidak terlihat perbaikan setelah diobati selama 3 hari di sekolah, segeralah pen 
derita dikirim puskesmas/ rumah sakit 
b. Conjungtivitas sawahica 
Penyebab : semacam virus 
Penularan : sering terjangkitnya bersamaan dengan masa panen dan 
mengerjakan sawah 
Pencegahan : hindari kontak dengan penderita dan usaha – usaha lain seperti 
yang telah dikemukakan 
Tindakan : Pengobatan dengan salep antibiotika 
c. Trachoma 
Penyebab : virus 
Penularan : kontak langsung dan melalui segala sesuatu yang dipakai 
Penderita 
Tanda – tanda/ gejala : 
 Mata gatal dan karenanya selalu di gosok – gosok 
 Keluar kotoran 
 Mata tidak begitu merah 
 Bintik – bintik pada kelopak mata bagian dalam dan sekitarnya dikelilingi 
bagian yang merah 
 Infeksi menjalar ke selaput bening mata dan timbul garis-garis putih 
( pannus ) 
 Kemudian timbul luka pada selaput bening mata 
 Penyembuhan dapat menimbulkan cacat : 
- Selaput bening mata menjadi putih dan suram 
- Kelopak mata tertarik ke dalam atau keluar akibat terjadinya jaringan 
parut pada bagian dalam kelopak mata 
- Dapat menimbulkan gangguan penglihatan pada mata 
Pencegahan : 
 Jangan memakai sapu tangan, handuk atau benda – benda lain kepunyaan 
penderita 
 Jangan tidur bersama penderita atau mendekatinya 
 Cuci tangan hingga bersih setelah bersinggungan dengan penderita 
 Usahakan makanan yang bergizi terutama yang banyak mengandung 
vitamin A 
29 Buku Saku Dokter Kecil Jt0058@gmail.com#2014
 Sewaktu ada wabah, jangan mandi di pemandian umum 
Tindakan : 
 Beri salep mata, tetapi ingat jangan yang mengandung cortisone atau 
sejenisnya 
 Segera kirim ke puskesmas 
 Bicaralah dengan dokter 
d. Radang kelopak mata 
Penyebab : kuman – kuman seperti staphylococcus dan streptococcus 
Penularan : kontak dengan kuman – kuman tersebut 
Tanda – tanda/ gejala : 
 Sering terjadi kumpulan nanah di kelopak mata ( hordeolum/ timbil ) 
Pencegahan : memelihara kebersihan 
Tindakan : 
 Pengobatan local dengan salep mata 
 Pengobatan berupa tablet sulfa 3 x sehari sebagai obat minum 
PERTOLONGAN PERTAMA PADA KECELAKAAN (P3K) 
 P3K adalah memberikan pertolongan pertama kepada korban kecelakaan dengan cepat 
dan tepat sebelum korban dibawa ke tempat rujukan (Dokter/Puskesmas/Rumah Sakit) 
 Tujuan 
o Mencegah cidera bertambah parah 
o Menunjang upaya penyembuhan 
 Pedoman P3K 
o P : Penolong mengamankan diri 
o A : Amankan korban 
o T : Tandai tempat kejadian 
o U : Usahakan menghubungi ambulan, 
dokter, rumah sakit atau yang berwajib 
o T : Tindakan pertolongan yang tepat 
 Tanggung jawab Penolong 
o Penolong dapat menilai situasi 
o Penolong dapat mengenal kondisi korban dan prioritasnya 
o Penolong harus segera memberi pertolongan sesuai keadaan korban 
o Penolong mengatur dan merencanakan transportasi 
 Bahan yang minimal harus tersedia 
o Bahan untuk membersihkan tangan 
o Obat untuk mencuci luka 
o Obat pengurang rasa sakit 
o Bahan untuk menyadarkan 
30 Buku Saku Dokter Kecil Jt0058@gmail.com#2014
 Alat minimal yang disediakan 
o 10 pembalut cepat 
o Pembalut gulung 
o Pembalut segitiga 
o Kapas 
o Plester 
o Kasa Steril 
o Gunting 
o Pinset 
 Langkah-langkah pemeriksaan korban 
o Periksa Kesadaran 
o Periksa Pernafasan 
o Periksa tanda-tanda perdarahan & peredaran darah 
o Periksa keadaan lokal (patah tulang, luka dll) dan perhatikan keluhan 
 Gangguan Pernafasan 
o Adalah keadaan dimana korban sulit bernafas s/d tidak bernafas 
o Penyebab : 
 Sumbatan jalan nafas 
 Kelemahan atau kejang otot pernafasan 
 Menghisap asap/gas beracun 
o Penggolongan 
 Korban sadar 
 Korban tidak sadar 
o Prioritas pertolongan : Pada korban tidak sadar 
o Lokasi gangguan: Rongga hidung, kerongkongan sampai paru-paru 
o Tindakan P3K: Berikan Pernafasan Buatan 
 Gangguan Kesadaran 
o Adalah keadaan dimana kesadaran berkurang atau hilang sama sekali 
o Penyebab : 
 Benturan/pukulan pada kepala 
 Sinar terik matahari langsung mengenai kepala 
 Berada pada ruangan penuh orang sehingga kekurangan oksigen. 
 Keadaan tertentu dimana tubuh lemah, kurang latihan perut kosong dll. 
o Penggolongan : 
 Kesadaran kurang 
 Kesadaran hilang 
o Prioritas Pertolongan : 
 Korban tidak sadar dg gangguan pernafasan 
 Korban yang kesadarannya berkurang 
o Lokasi gagguan 
31 Buku Saku Dokter Kecil Jt0058@gmail.com#2014
 Pada Susunan Saraf Pusat (SSP) 
o Tindakan P3K : 
 Angkat penderita ke tempat teduh dan baik sirkulasi udaranya 
 Tidurkan terlentang tanpa bantal (bila muka pucat/biru), dengan bantal bila 
muka merah 
 Longgarkan semua pakaian yang mengikat 
 Bila penderita sadar, beri minum hangat 
 Beri selimut badannya hangat 
 Jika perlu kirim ke rumah sakit 
 Gangguan Peredaran Darah (Syok) 
o Adalah keadaan yg dapat mengancam kehidupan dimana otak dan alat vital lain 
kekurangan darah oleh pelbagai sebab. 
o Penyebab : 
 Kekurangan darah/cairan 
 Luka bakar yang luas 
 Nyeri yang hebat 
 Tidak tahan terhadap obat/bahan kimia tertentu 
o Penggolongan 
 Ringan : 
 Pucat 
 Kulit dingin 
 Nadi lemah dan cepat (>100 x/menit) 
 Gelisah, haus, kadang-kadang ngacau. 
 Berat : 
 Sangat pucat, mata cekung, nafas cepat & tidak teratur 
o Lokasi gangguan : 
 Kulit (luka/luka bakar) 
 Saluran pencernaan (muntaber) 
 Patah tulang dll 
o Tindakan P3K : 
 Segera bawa ke dokter/puskesmas/rumah sakit sambil berusaha : 
 Bawa korban ke tempat teduh dan aman 
 Pakaian korban dikendorkan 
 Tenangkan korban dan usahakan agar badan tetap hangat 
 Bila ada luka/perdarahan, rawat lukanya dan hentikan perdarahannya 
 Bila ada patah tulang kerjakan pembidaian 
 Bila muntaber berikan oralit 
 Perdarahan 
o Adalah keluarnya darah dari pembuluh darah yang rusak 
o Macam Perdarahan : 
 Perdarahan keluar 
32 Buku Saku Dokter Kecil Jt0058@gmail.com#2014
 Perdarahan kedalam 
o Penyebab : 
 Putusnya pembuluh darah datau perlukaan pada pembuluh darah 
o Penggolongan : 
 Perdarahan pembuluh nadi/arteri 
 Perdarahan pembuluh darah balik/vena 
 Perdarahan pembuluh darah rambut/kapiler 
o Prioritas Pertolongan : 
 Pembuluh darah nadi 
o Tindakan P3K : 
 Bagian anggota badan yg berdarah ditinggikan 
 Tekan pembuluh darah yang terletak diantara tempat perdarahan 
 PEMBALUTAN 
o Guna Pembalutan : 
 Menutup luka 
 Melakukan penekanan, misal pada bagian tubuh yg sakit 
 Membatasi pergerakan 
 Mengikat bidai 
 Menghentikan/mengurangi perdarahan 
o Macam Pembalutan 
 Mitela 
 Funda 
 Platenga 
Mitela Funda Platenga 
o Cara Pembalutan 
 Kepala 
 Menggendong tangan 
 Pembalutan siku 
 Telapak tangan 
 Telapak kaki 
PINGSAN 
Penyebab pingsan : 
Sengatan matahari, lapar, takut sedih, perdarahan, rasa sakit yang hebat, benturan/ 
pukulan di kepala. 
Pertolongan pertama yang harus dilakukan : 
33 Buku Saku Dokter Kecil Jt0058@gmail.com#2014
1. Bawalah penderita ke tempat yang tduh dan segar udaranya 
2. Longgarkan pakaiannya, agar dapat bernafas dengan leluasa 
3. Baringkan penderita dengan posisi kepala agak lebih rendah dari badannya, atau 
kakinya dianggkat agar letaknya lebih tinggi dari badan ( dengan posisi demikian 
darah akan banyak mengalir ke jantung dan akhirnya ke kepala ). Hal ini akan 
mempermudah penderita menjadi sadar kembali. 
4. Bila muntah, miringkan kepalanya, agar muntahan tidak masuk ke paru – paru. 
5. Ciumkan bau – bauan untuk mempercepat kesadaran penderita 
6. Bila penyebabnya sengatan matahari, kompres kepalanya dengan air dingin setelah 
sadar berilah air minum. 
7. Bila karena lapar ( belum sarapan ), beri minum teh manis hangat 
8. Bila karena perdarahan, hentikan perdarahannya, segera bawa ke puskesmas/ RS 
terdekat 
9. Bila karena keringat berlebih, setelah sadar beri minum air garam ( satu sendok the 
garam dilarutkan ke dalam satu gelas air matang. 
LUKA 
Luka yang mungkin dialami oleh peserta didik di sekolah dalam kesehariaannya dapat 
dibagi menjadi beberapa jenis luka, yaitu : 
 Luka lecet : terjadi karena terjatuh, biasanya diangkat dan tidak beraturan 
Pertolongan : cuci luka sampai bersih dengan memakai sabun dan air bersih. 
Olesi luka dengan obat merah atau betadine. Bila luas dan agak kedalam tutup 
dengan kasa steril diperban 
 Luka memar : terjadi karena benturan dengan benda tumpul, biasanya tampak 
bengkak berwarna biru atu merah kebiru –biruan 
Pertolongan : kompres bagian yang memar dengan handuk kecil yang dicelup air 
dingin atau es, bisa diberikan sedikit tekanan. Keesokan harinya kompres dengan air 
hangat/ handuk hangat, selanjutnya olesi dengan balsam agar pembengkakan 
cepat mengempis 
 Luka iris : terjadi karena terpotong benda benda tajam umpamanya pisau, 
biasanya tepi luka tampak rapi 
Pertolongan : Bersihkan luka iris dengan obat antiseptic. Sesudah luka bersih, 
tutup dengan plester obat. Usahakan agar kedua pinggir luka terus merapat agar 
penyembuhan cepat dan tidak berbekas. Khusus untuk luka iris yang dalam dan 
mengeluarkan banyak darah. , tinggikan bagian yang luka untuk mengurangi 
perdarahan. Tutup luka dengan kasa steril yang tebal dan balut dengan pembalut 
dan tekan agar perdarahan berhenti. Segera bawa ke Puskesmas terdekat 
 Luka tusuk : terjadi karena tertusuk benda yang runcing, biasanya luka 
kecil agak dalam 
Pertolongan : bersihkan luka dengan air bersih ( boorwater ) kemudian larutan 
desinfektan (betadine). Tutup luka dengan kasa dan balut dengan pembalut dan 
tekan agar perdarahan berhenti. Segera bawa ke Puskesmas/ RS terdekat 
34 Buku Saku Dokter Kecil Jt0058@gmail.com#2014
TERKILIR 
Terkilir ( bukan retak atau patah tualng ) sulit diperkirakan dari luar apakah bagian yang 
terkilir mengalami luka/ kerusakan di dalam. Maka pertolongan pertamanya adalah : 
 Menjaganya dalam posisi/ kedudukan yang benar 
 Upayakan sendi tidak bergerak 
 Rendam dalam air dingin atau mengompresnya dengan kain dingin. Hal ini baik 
dilakukan beberapa kali pada 24 jam pertama setelah kejadian. 
 Jangan mengurut bagian sendi yang terkilir 
 Sesudah 24 jam, rendamlah bagian sendi yang terkilir dalam air panas atau 
mengompresnya dengan kain panas beberpa kali sehari 
MIMISAN 
Adalah Keluarnya darah dari hidung tanpa terkena benturan atau pukulan sebelumnya. 
Biasanya merupakan tanda dari suatu penyakit. Pertolongan pertama yang diberikan : 
 Dudukkan penderita di kursi atau lantai 
 Tekan / pijatlah hidung selama 10 menit, penderita bernafas dengan mulut, agar 
perdarahan cepat berhenti 
 Bantulah dengan memberi kompres dingin/ es di daerah batang hidung dan leher 
 Apabila perdarahan belum juga berhenti masukkan gulungan kasa stetril atau kapas 
steril ke dalam hidung yang berdarah, biarkan ujung gulungan kasa/ kapas keluar dari 
lubang hidung agar mudah diambil kembali. Sebaiknya sebelum dimasukkan ke 
dalam hidung dibasahi dengan Vaseline supaya tidak melekat. Selanjutnya pijit lagi 
hidung penderita kurang lebih selama 10 menit. Setelah perdarahan berhenti 
keluarkan kasa/ kapas tersebut dengan hati – hati sekali 
 Apabila perdarahan belum berhenti segera bawa ke Puskesmas/ RS terdekat 
TRAUMA MATA 
Benda asing masuk mata ( kliliben ) : 
 Masuknya benda – benda kecil misalnya : pasir, serpihan kayu, serangga ke dalam 
mata, yang menyebabkan luka pada mata, dan bisa menyebabkan infeksi mata 
 Pertolongan pertama yang harus dilakukan : 
1. Tidak diperkenankan menggosok – gosok mata 
2. Berikan salep mata antibiotika 
3. Bawa segera ke puskesmas/ RS terdekat 
Trauma tumpul : 
 Terjadi karena benda tumpul mengenai mata, misalnya cock, tinju, bola tennis, bisa 
juga secara tidak langsung, yaitu melalui getaran yang merambat. Misalnya trauma 
pada dahi atau kepala tetapi kerusakannya sampai mengenai mata. 
 Pertolongan pertama yang harus dilakkukan adalah : 
1. berikan salep mata antibiotika pada mata yang cedera 
35 Buku Saku Dokter Kecil Jt0058@gmail.com#2014
2. Mata ditutup supaya beristirahat 
3. Bawa penderita ke puskesmas/ RS terdekat 
Trauma kimia : 
 Terjadi karena tiodak sengaja mata terperscik oleh ciran yang mengandung zat kimia 
( tip ex, cat air, dll) 
 Pertolongan pertama yang harus dilakukan adalah : 
1. segera lakukan irigasi dengan air mengalir yang bersih, bhisa menggunakan 
ceret, gayung, gelas botol, atau kran yang dihubungkan dengan selang 
2. Beriakn salep mata antibiotika jika ada 
3. Bawalah penderita ke Puskesmas/ RS terdekat 
OBAT SEDERHANA 
LOGO OBAT 
Lingkaran Hijau : Obat Bebas 
Lingkaran Biru : Obat Bebas Terbatas 
Lingkaran Merah dengan huruf K : Obat Keras 
Pengertian obat adalah semua zat baik kimiawi, hewani maupun nabati, yang dalam dosis 
layak dapat menyembuhkan, meringankan atau mencegah penyakit atau gejala – gejalanya. 
Cara pemberian obat : 
1. Obat dalam/ efek sistemik adalah obat yang diedarkan ke seluruh tubuh 
a. Oral : pemberiannya melalui mulut 
Bentuk : tablet, kapsul, obat hisap, sirup, tetesan 
b. Oromucosal : pemberian melalui mucosa di rongga mulut 
 Sub lingual : obat ditaruh di bawah lidah 
Bentuk : tablet kecil atau spray 
 Bucal : obat diletakkan di antara pipi dan gusi 
Contoh : obat untuk mempercepat kelahiran 
c. Injeksi : pemberiannya melalui suntikan 
d. Implantasi : obat dicangkokkan di bawah kulit 
e. Rectal : pemberian obat melalui rectal ( dubur ) 
Contoh : obat untuk wasir 
f. Transdermal : cara pemakaian melalui permukaan kulit, berupa plester 
Umumnya untuk gangguan jantung 
2. Obal luar/ efek local adalah obat yang di pakai setempat 
36 Buku Saku Dokter Kecil Jt0058@gmail.com#2014
a. Intranasal: obat diberikan melalui selaput lendir hidung 
b. Inhalasi: obat diberikan untuk disedot melalui hidung atau mulut atau 
disemprotkan 
c. Mukosa mata dan telinga : obat diberikan melalui selaput/ mukosa mata 
atau telinga, bentuk : drop dan salep 
d. intra vaginal : obat diberikan melalui selaput lendir/ mukosa vagina 
bentuk : tablet, salep, cream dan cairan bilasan 
e. kulit ( percutan ): obat diberikan dengan jalan mengoleskan pada permukaan 
kulit 
bentuk : salep atau cream 
MACAM – MACAM OBAT 
1. Obat analgetik – antipiretik 
Adalah obat yang mengurangi atau melenyapkan rasa nyeri tanpa menghilangkan 
kesadaran. Antipiritika untuk menurunkan panas. 
Contoh : parasetamol, panadol, tempra biogesik dll 
2. Obat antibiotika 
Adalah zat kimia yang dihasilkan oleh mikroorganisme hidup terutama fungi dan bakteri, 
yang memiliki khasiat mematikan atau menghambat pertumbuhan banyak bakteri dan 
beberapa virus besar. 
Contoh : Ampicilin, amoxicillin, chloramphenicol, erythromycin dll 
3. Obat malaria 
Adalah khemoterapi yang mampu membunuh/ menghentikan penyakit infeksi dengan 
demam berkala yang disebabkan oleh suatu parasit bersel tunggal dan ditularkan oleh 
nyamuk anhopeles. 
Contoh : kloroquine, kina dll 
4. Obat Ekspektoran 
Adalah obat yang digunakan untuk mencairkan dahak yang kental dan mempermudah 
pengeluarannya dengan batuk. 
Antitusive : penekan/ pereda batuk 
Contoh : bisolvon, dextromethorphane, OBH, glyceryl guaicolat dll 
5. Obat tukak lambung 
Adalah obat yang digunakan untuk menetralisir/ mengikat asam lambung ( antasida ) dan 
mengurangi produksi asam lambung. 
Contoh : antasida, Mylanta dll 
6. Obat cacing 
Adalah obat yang digunakan untuk memusnahkan cacing dalam tubuh manusia dan 
hewan. 
Contoh : mebendazole, pyrantel, combantrin dll 
7. Obat anti diare 
Adalah obat yang menghentiakn buang air besar seringkali sehari dengan banyak cairan ( 
mencret) yang merupakan gejala – gejala penyakit tertentu. 
37 Buku Saku Dokter Kecil Jt0058@gmail.com#2014
Contoh : newdiatab, entrostop, oralit dll 
TUNTUNAN PENGGUNAAN OBAT – OBATAN 
UNTUK PENGOBATAN RINGAN ATAU PENGOBATAN SEMENTARA 
NO NAMA OBAT 
DIBERIKAN PADA ANAK 
DENGAN TANDA/ 
GEJALA 
38 Buku Saku Dokter Kecil Jt0058@gmail.com#2014 
CARA PEMAKAIAN KETERANGAN 
1. Tablet kina Anak dengan panas 
badan tetapi merasa 
dingin dan menggigil ( 
disangka malaria ) 
3 x 1 tablet sehari 
berturut-turut 
sampai 3 hari 
2. Tablet acetosal Anak dengan sakit 
kepala badan panas, 
pilek dll 
Anak yang kecil: 3 
x ½ tablet hari 
anak umur 10 
tahun keatas 3x1 
tablet sehari 
3. Tablet tryasin B. 
Complek 
Anak yang kurus, lemah 
pucat, nafsu makan 
kurang 
3 x 1 tablet sehari 
berturut-turut 
sampai 3 hari 
4. Tablet vitamin c Anak dengan keluhan 
sariawan, bibir pecah – 
pecah mimisan ( hidung 
berdarah ) 
3x1 tablet sehari 
5. Kapsul Vitamin 
A/ D 
Anak dengan keluhan 
mata rabun diwaktu 
senja atau selaput mata 
kelihatan kering dan 
kulit badan juga kering 
1x1 kapsul sehari Dianjurkan 
vitamin A 
200.000 IU 
6. Ammoniak 
liquida 
Anak yang pingsan 
karena panas matahari, 
belum makan pagi, dsb 
Diciumkan dengan 
memakai kapas 
atau sapu tangan 
7. Obat mata sulfa 
zinci 
Anak dengan mata 
merah merah/ banyak 
kotorannya ( beleken ) 
1x1 tetes sehari 
tiap mata 
8. Mercurochroom 
2% 
Anak dengan luka yang 
baru 
Dioleskan diluka 
dengan kapas
9. Larutan rivanol 
1/1000 
Mencuci/ 
mengkompres luka 
yang bernanah 
39 Buku Saku Dokter Kecil Jt0058@gmail.com#2014 
Menggunakan kain 
kasa dan pembalut 
10. Salep Boor 3 % Anak dengan koreng 
yang kecil 
Luka dibersihkan 
dahulu baru 
diolesi dengan 
salep 1x1 hari 
11. Salep Ichtyol Anak dengan bisul Dioleskan di bisul 
kemudian ditutup 
dengan kain kasa 
dan diplester 
12. Salep sulfa Koreng yang baru Koreng 
dibersihkan 
terlebih dahulu 
kemudian diberi 
salep 
13. Kapas Digunakan untuk 
membersihkan 
luka, mengoleskan 
obat menggosok 
mata dll 
Tidak boleh 
digunakan untuk 
menghentikan 
perdarahjan pada 
luka, kecuali bila 
diletakkan dalam 
kain kassa 
14 Lysol Cairan yang dapat 
dipakai untuk 
mencuci tangan, 
membersihakan 
alat-alat dan lain - 
lain 
Dilarutkan dahulu 
dalam air bersih ( 
1 cc Lysol untuk ± 
2 liter air 
15. Plester Digunakan untuk 
menutup luka 
sesuadh diberi 
kain kasa terlebih 
dahulu 
16. creolin Larutan yang 
dipakai untuk 
membersihakan 
lantai atau kassa
ISTILAH-ISTILAH OBAT 
o Analgetika : Obat/zat yang mengurangi/menghilangkan rasa sakit (contoh : 
Antalgin) 
o Antipiretika : Obat/zat yangd apat menurunkan suhu badan pada keadaan 
demam. (contoh : Paracetamol) 
o Anestetika : obat bius, dikemukakan pertama kali oleh O.W. Holmes 
o Hipnotika : obat tidur 
o Anti Emetika : Mengurangi/mencegah rasa mual/muntah 
o Psikofarmaka : Obat yang berkhasiat terhadap susunan saraf pusat dengan 
mempengaruhi fungsi psikis dan proses-proses mental 
o Farmakologi : Ilmu yang mempelajari penggunaan obat 
o Farmasi : Ilmu yang mempelajari cara membuat mencampur dan formulasi obat 
o Kemoterapi : Pengobatan penyakit menggunakan zat yang mengandung bahan 
kimia 
o Antibiotica : Obat yang berkhasiat mematikan/menghambat pertumbuhan 
bakteri/virus 
PEMBERANTASAN PENYAKIT MENULAR 
PENYAKIT MENULAR 
2. Penyakit kulit atau penyakit yang gejalanya terdapat pada kulit. 
a. Gudik/ kudis ( scabies ) 
Penyebab : parasit 
Penularan : kontak langsung 
Tanda – tanda/ gejala : 
Gatal dan timbul koreng/ gelembung ( adakalanya bernanah ) 
Lokasi : lipatan jari tangan, siku, paha, pinggul, dan juga telapak tangan 
Pencegahan : Hindari penderita, termasuk segala sesuatu kepunyaan atau yang 
dipakai oleh penderita 
Tindakan : 
 Penderita mandi bersih dengan sabun 
 Keringkan badan dan gosok dengan zalf 2 – 4 
b. Borok ( ulcus tropicum ) 
Penyebab : bakteri 
Penularan : kontak langsung 
Tanda – tanda/ gejala : 
 Luka kian hari kian besar, keadaan luka kotor, bernanah, darah cairan jernih 
kekuning – kuningan meleleh dari luka dan sangat berbau 
40 Buku Saku Dokter Kecil Jt0058@gmail.com#2014
 Disekitar luka bengkak, gatal dan nyeri 
Lokasi : biasanya terdapat di kaki 
Tindakan : 
 Bersihkan borok dengan air bersih yang hangat 
 Kemudian borok dibersihkan dengan kain lunak/ kapas yang telah dibasahi 
dengan rivanol 
 Kompres dengan rivanol dan akhirnya dibalut 
c. Bisul ( abses ) 
Penyebab : bakteri 
Penularan : kontak langsung 
Tanda – tanda/ gejala : 
 Kulit setempat bengkak, merah, panas pada rabaan dan sakit 
 Jika sudah matang terdapat matanya 
 Ada kalanya disertai demam dan kelenjar membengkak 
Lokasi : dapat terjadi di mana saja pada kulit 
Pencegahan : pelihara kebersihan badan dan lingkungan 
Tindakan : 
 Bisul yang belum pecah sendiri tidak boleh dipecahkan, beri ichtyol, tutup 
dengan kain kasa dan balut/ diplester 
 Bisul yang telah pecah sendiri, dikompres dengan rivanol setelah dibersihakan 
d. Kadas ( tinea inbricata ) 
Penyebab : jamur 
Penularan : kontak langsung ( pakaian, handuk, dll yang mengandung jamur) 
Tanda – tanda/ gejala : 
 Bercak – bercak putih, bersisik, batas jelas dan gatal 
Lokasi : terdapat di badan 
Pencegahan : 
 Hindarkan kontak dengan penderita 
 Jangan memakai pakaian, handuk dan dll. Kepunyaan si penderita 
Tindakan : 
 Gosok dengan salicyl spiritus 3% atau salep 2 – 4 atau dengan yodium 1% 
e. Panu ( ptyriasis versicolor ) 
Penyebab : jamur 
Penularan : kontak langsung ( pakaian, handuk dll yang mengandung jamur ) 
Tanda – tanda/ gejala : 
Bercak –bercak putih, bersisik ( lebih halus daripada kadas ), tidak terbatas 
Lokasi : kadang –kadang tersebar di seluruh tubuh 
Pencegahan : 
 Mandilah bersih –bersih 
 Jangan memakai pakaian, handuk dll kepunyaan penderita 
Tindakan : 
41 Buku Saku Dokter Kecil Jt0058@gmail.com#2014
 Gosok dengan salicyl spiritus 3% atau salep 2 – 4 atau denagan yodium 1 % 
f. Campak ( morbili ) 
Penyebab : virus 
Penularan : kontak langsung dengan virus ( air liur atau ingus si penderita ) 
Tanda – tanda/ gejala : 
 Dimulai dengan panas, batuk, lesu dan selaput mata merah 
 Timbul bercak putih di mulut ( koplik spot ) 
 Demam tinggi ( lebih 300 C ), timbul bercak merah yang pada permulaannya di 
belakang telinga dan kemudian secara cepat meluas ke muka leher, lengan dan 
dada 
 Rasa sakit berkurang jika bercak – bercak merah meluas ke seluruh tubuh 
 Bercak merah menghilang dan berganti dengan bercak berwarna hitam dan 
suhu badan menurun 
Lokasi : seluruh tubuh 
Pencegahan : hindari penderita 
Tindakan : beri acetosal setelah makan 
 Anak – anak di bawah 10 tahun : 3 x 1 ½ tablet sehari 
 Anak – anak di atas 10 tahun : 3 x 1 tablet sehari 
Peringatan : 
 Kirim ke puskesmas 
 Tidak boleh boleh bersekolah sampai bercak hilang 
g. Kusta ( Morbus Hansen ) 
Penyebab : basil 
Penularan : kontak langsung dengan penderita 
Tanda – tanda/ gejala : 
 Bercak putih pada kulit, tidak sakit/ tidak begitu sakit kalau ditusuk atau 
dicubit, tidak gatal. 
 Pada penderita berat, bercak berwarna kemerahan menonjol di bagian 
ujung dari tubuh, seperti jari tangan dan kaki, telinga, hidung dll ( 
mengakibatkan rusaknya bagian tubuh atau anggota gerak ). 
Lokasi : terutama di bagian ujung dari tubuh pada keadaan yang berat 
h. Patek ( Frambusia ) 
Penyebab : bacteria 
Penularan : kontak langsung 
Tanda-tanda/ gejala : 
 Dimulai dengan bengkak kecil yang makin membesar, warna merah 
sekitarnya, bernanah, gatal dan ngilu. 
 Meluas secara sendiri – sendiri atau berkelompok ( ada klanya kelaianan 
semula telah sembuh ) terutama sekitar mulut, ketiak, kelamin dan anus. 
 Biasanya sembuh sendiri, tetapi proses penyakit jalan terus, sekalipun dari 
luar tidak terlihat nyata. 
42 Buku Saku Dokter Kecil Jt0058@gmail.com#2014
 Terjadi perubahan bentuk alat - alat tubuh. 
 Setelah beberapa tahun, timbul kembali kelainan kulit yang merata ke 
seluruh tubuh dan juga tulang. 
 Akhirnya dapat terjadi patah tulang dan kerusakan organ – organ, seperti 
hidung, mulut dll. 
Lokasi : dapat mengenai seluruh badan dan organ – organ 
Pencegahan : 
 Pelihara kebersihan badan dan lingkungan 
 Hindari kontak dengan penderita 
 Usahakan makanan bergizi 
i. Cacar air ( varicella ) 
Penyebab : virus 
Penularan : kontak melalui air liur dan muntahan penderita 
Tanda – tanda/ gejala : 
 Panas, menggigil, mual, pusing, nyeri di punggung dan anggota gerak. 
 Timbul bercak – bercak dengan warna kemerahan, kemudian berubah 
menjadi bintik – bintik kecil dan selanjutnya menjadi gelembung. 
 Gelembung berisi cairan jernih yang kemudian menjadi keruh ( berisikan 
nanah ). 
 Pada hari ke- 5 hingga ke-6 timbul cekungan di tengah gelembung, 
sedangkan sekitarnya berwarna merah. 
 Pada hari ke-9 gelembung mulai mongering dan daerah merah mulai 
menghilang. 
 Pada hari ke-14 timbul keropeng 
 Pada minggu ke-3 hingga ke-4 keropeng mengelupas ( yang terakhir pada 
tangan dan kaki ). 
 Bekas keropeng menjadi agak kehitam-hitaman dan jelas sekali terlihat di 
muka ( bopeng ). 
Lokasi : dimulai pada telapak tangan, muka dan anggota badan bagian 
luar. Kemudian baru meluas ke seluruh tubuh. 
Pencegahan : vaksinasi cacar dalam lima tahun dan waktu berjangkit wabah. 
Tindakan : segera laporkan ke puskesmas. 
3. Penyakit – penyakit pada saluran pernapasan. 
a. Pilek ( influenza ) 
Penyebab : virus 
Penularan : melalui udara 
Tanda-tanda/ gejala : 
 Sakit kepala dan ngilu di persendian. 
 Demam yang disertai panas dingin, batuk dan bersin. 
 Keluar ingus, mula-mula encer, kemudian menjadi kental dengan warna 
kehijauan. 
 Kadang-kadang mual dan muntah. 
43 Buku Saku Dokter Kecil Jt0058@gmail.com#2014
 Adakalanya juga batuk disertai dengan buang air ( berak –berak ). 
Pencegahan : 
 Jauhi penderita ( jangan tidur bersama atau sekamar ). 
 Penderita harus menutup hidung dan mulut sewaktu bersin dan batuk. 
 Penderita jangan membuang ingus semaunya . 
 Sewaktu ada wabah, hendaknya dihindari tempat-tempat yang ramai 
 Jangan memakai sapu tangan atau handuk si penderita. 
Peringatan : 
Penderita flu dengan berak –berak dan muntah – muntah, segeralah dikirim ke 
puskesmas atau rumah sakit. 
b. Radang cabang tenggorok ( bronchitis ) 
Penyebab : bakteri 
Penularan : kontak dengan dahak penderita 
Tanda – tanda/ gejala : 
 Sering batuk danserak 
 Demam 
 Pada umumnya batuk berlendir 
Pencegahan : hindari penderita 
Tindakan : 
 Segera kirim ke puskesmas atau rumah sakit 
 Tidak boleh sekolah sebelum sembuh benar 
c. Batuk rejan ( pertusis ) 
Penyebab : bakteri 
Penularan : kontak langsung 
Tanda – tanda/ gejala : 
 Dimulai dengan batuk, pilek, panas dan tidak ada nafsu makan. 
 Selanjutnya timbul serangan batuk yang panjang dengan diselingi tarikan 
napas panjang dan dalam yang disertai pula dengan bunyi melengking. 
 Batuk diakhiri dengan muntah disertai ludah kental, berkeringat dan kadang 
– kadang sampai terkencing – kencing dan terberak – berak. 
Pencegahan : 
 Imunisasi dengan DPT ( difteria, pertusis, tetanus ) 
 Hindari penderita 
Tindakan : kirimkan segera ke puskesmas atau rumah sakit 
Catatan : 
Batuk rejan juga dinamakan batuk seratus hari, karena kesembuhan tercapai setelah 
sekitar seratus hari. 
d. Difteria 
Penyebab : bakteri 
44 Buku Saku Dokter Kecil Jt0058@gmail.com#2014
Penularan : kontak langsung dengan penyandang penyakit, artinya seseorang 
yang mengandung bakteri akan tetapi dia sendiri tidak sakit 
karenanya. 
Tanda – tanda/ gejala – gejala : 
 Sakit di tenggorokan dan adanya selaput putih di sekitar tenggorokan 
 Panas tinggi 
 Pada penyakit yang berat, sukar bernapas 
Lokasi : tenggorokan 
Pencegahan : 
 Imunisasi dengan DPT 
 Hindari penderita 
Tindakan : 
 Segera kirim ke puskesmas atau rumah sakit 
 Penderita dilarang bersekolah selama 4 hari 
e. Radang tenggorokan ( pharyngitis ) 
Penyebab : bakteri, virus 
Penularan : melalui udara 
Tanda-tanda/ gejala : 
 Lesu dan pusing 
 Batuk dan panas 
 Tenggorokan merah, terasa kering dan sakit menelan 
Pencegahan : hindari si penderita 
f. Radang amandel ( tonsillitis ) 
Penyebab : bakteri 
Penularan : melalui udara 
Tanda-tanda/ gejala : 
 Sakit pada saat menelan dan tenggorokan kering 
 Panas, nafsu makan tidak ada 
 Napas berbau dan amandel bengkak berwarna merah 
 Ada kalanya terlihat bintik – bintik putih pada amandel 
g. SARS ( Severe Acute Respiratory Syndrome )/ penyakit pernapasan akut 
Penyebab : virus corona 
Penularan : 
 kontak langsung dengan penderita SARS baik karena bicara, terkena 
percikan atau bersin ( droplet infection ) 
Tanda-tanda/ gejala : 
 Demam tinggi > 380 C 
 Satu atau lebih gangguan pernapasan, yaitu : 
Batuk, napas pendek, kesulitan bernapas 
 Satu atau lebih keadaan berikut : 
45 Buku Saku Dokter Kecil Jt0058@gmail.com#2014
- Dalam 10 hari terakhir sebelum sakit, mempunyai riwayat kontak erat 
dengan seseorang yang telah didiagnosis sebagai penderita SARS 
- Dalam 10 hari terakhir sebelum sakit, melakukan perjalanan ke tempat 
terjangkit SARS 
- Penduduk dari daerah terjangkit 
Pencegahan : 
 Menjaga kebersihan tangan dan cuci tangan 
 Memisahkan penggunaan alat – alat rumah tangga penderita dengan 
anggota yang lain 
4. Penyakit – penyakit pada saluran pencernaan. 
a. Kolera 
Penyebab : vibrio kolera/ eltor 
Penularan : melalui makanan dan minuman 
Tanda – tanda/ gejala : 
 Sakit perut dan buang air lebih dari 20 kali sehari ( encer seperti tajin/ 
air beras ) disertai dengan muntah – muntah 
 Karena banyak mengeluarkan cairan, maka terasa haus, kulit keriput 
dan kendor serta mata cekung 
Pencegahan : 
 Vaksinasi kotipa 
 Memelihara kebersihan lingkungan, makanan dan minuman 
 Hindari kontak dengan penderita 
Tindakan : 
 Kirim segera ke puskesmas atau rumah sakit 
 Mengasingkan penderita 
 Kotoran penderita jangan sampai dihinggapi lalat 
 Penularan melalui makanan dan minuman harus dihindarkan 
 Segala sesuatu yang terkena kotoran penderita harus disucihamakan 
dengan lisol dan kenudian dicuci bersih dengan sabun 
b. Typhus abdominalis 
Penyebab : bakteri 
Penularan : melalui makanan dan minuman 
Tanda – tanda/ gejala : 
 Panas terus-menerus dan tidak mau turun, kepala sakit 
 Badan lesu 
 Adakalanya disertai mual dan muntah-muntah 
 Sukar buang air besar 
 Terdapat bintik-bintik merah di dada dan perut 
 Pada minggu ke-2 panas tinggi 
Pencegahan : 
46 Buku Saku Dokter Kecil Jt0058@gmail.com#2014
 Vaksinasi kotipa 
 Memelihara kebersihan lingkungan, makanan dan minuman 
 Hindari kontak dengan penderita 
Tindakan : 
 Kirim segera ke puskesmas atau rumah sakit 
 Mengasingkan penderita 
 Kotoran penderita jangan sampai dihinggapi lalat 
Penularan melalui makanan dan minuman harus dihindarkan 
 Segala sesuatu yang terkena kotoran penderita harus disucihamakan 
dengan lisol dan kenudian dicuci bersih dengan sabun 
c. Disentri basiler dan amuba 
Penyebab : bakteri/ amuba 
Penularan : melalui makanan dan minuman 
Tanda – tanda/ gejala : 
 Buang air besar disertai lender, nanah dan adarah amis 
 Pada basiler, mencret sampai lebih dari 10 kali sehari 
 Perut sakit dan kadang – kadang muntah 
 Dubur tersa nyeri 
 badan panas 
Pencegahan : memelihara kebersihan lingkungan, makanan dan minuman 
Tindakan : 
 Kirim ke puskesmas 
 Tidak boleh masuk sekolah sampai sembuh 
 Penderita tidak boleh membuang kotoran semaunya, harus di buang di 
lubang kakus 
d. Diare/ mencret/ berak – berak 
Penyebab : bakteri, virus, 
Penularan : jika penyebab bakteri atau virus, penularan melalui makanan dan 
minuman 
Tanda-tanda/ gejala : 
 Berulang kali berak tanpa darah 
 Mual dan nyeri di perut 
 Badan lesu 
Tindakan : 
 Diobati dengan norit 
Dewasa 3 x 1 tablet dan anak – anak 3 x ½ tablet pada hari pertama 
 Jika tidak berkurang pada hari kedua, segera kirim ke puskesmas 
Peringatan : 
Pada keracunan makanan, haruslah segera penderita dibawa ke puskesmas, rumah 
sakit atau dokter 
47 Buku Saku Dokter Kecil Jt0058@gmail.com#2014
5. Penyakit – penyakit karena cacing. 
a. Cacing gelang 
Penyebab : cacing ascaris lumbricoides 
Penularan : telur cacing ikut bersama makanan atau melekat di jari, dapat 
juga tertular melalui debu yang mengandung telur cacing 
Tanda – tanda/ gejala : 
 Perut buncit 
 Rasa mual, mau muntah dan nafsu makan tidak ada 
 Nyeri di perut, mencret 
 Pada anak-anak, suka menangis, tidur tidak nyenyak dan berat badan turun 
Pencegahan : 
 Pelihara kebersihan perorangan, lingkungan dan makanan 
 Bersihkan tangan sebelum makan 
 Kuku dipotong 
 Orang yang serumah dengan penderita harus juga mendapat pengobatan 
b. Cacing kremi 
Penyebab : cacing oxyuris vermicularis 
Penularan : telur cacing ikut bersama makanan atau melekat di jari, dapat 
juga tertular melalui debu yang mengandung telur cacing 
Tanda – tanda/ gejala : 
 Gatal sekitar dubur, terutama malam hari 
 Dapat terjadi radang pada kemaluan anak perempauan 
 Anak – anak suka menangis dan tiduir tidak nyenyak 
 Nafsu makan dan berat badan menurun 
Pencegahan : 
 Pelihara kebersihan perorangan, lingkungan dan makanan 
 Bersihkan tangan sebelum makan 
 Kuku dipotong 
 Orang yang serumah dengan penderita harus juga mendapat pengobatan 
c. Cacing tambang 
Penyebab : cacing ankylostoma duodenale 
Penularan : 
 Telur cacing terhirup melalui udara 
 Telur cacing dalam kotoran si penderita menetas menjadi larva di tanah 
yang lembab atau Lumpur, kemudian jika terinjak, masuk melalui kulit 
telapak kaki ke dalam tubuh ( sering terjadi pada orang dewasa daripada 
anak – anak ) 
 Penderita menggaruk duburnya dan telur – telur cacing masuk ke dalam 
kuku, kalau telur itu jatuh di tempat tidur, maka ada kemungkinan masuk ke 
dalam mulut orang lain ( terjadi penularan ) 
48 Buku Saku Dokter Kecil Jt0058@gmail.com#2014
Tanda – tanda/ gejala : 
 Perut buncit dan muka pucat 
 Anggota tubuh bengkak, sering sakit kepala dan mata berkunang – kunang 
 Badan lesu, napas sesak, dan jantung berdebar – debar 
Pencegahan : 
 Menjaga kebersihan lingkungan, perorangan, dan makanan 
 Buang air besar di kakus 
 Selalu memakai alas kaki 
 Cuci dan jemur celana, alas tidur, selimut dan lain – lain yang selalu 
dipergunakan 
 
6. Radang pada telinga. 
a. Radang telinga luar ( otitis externa ) 
Penyebab : bakteri, jamur 
Penularan : kontak dengan bakteri/ jamur ( misalnya korek telinga yang ada 
bakteri/ jamur melekat ) 
Tanda – tanda/ gejala : 
 Telinga sakit waktu mulut dibuka tertawa ataupun sewaktu ditarik, 
sedangkan pendengaran tetap baik 
 Panas dan kelenjar di bawah telinga membesar 
Pencegahan : jangan mengorek telinga 
b. Radang telinga tengah ( otitis medium ) 
Penyebab : bakteri ( semula terjadi radang tenggorokan yang selanjutnya 
meluas ke telinga tengah ) 
Penularan : melalui udara 
Tanda-tanda/ gejala : 
 Telinga terasa sakit dan pendengaran terganggu 
 Panas dan muintah – muntah 
Pencegahan : 
 Jauhi penderita dan jauhi pula penderita yang disertai radang tenggorokan 
c. Radang telinga tengah dengan lubang (otitis medium perforate ) 
Penyebab : bakteri, kelanjutan dari penyakit radang telinga tengah 
Penularan :melalui udara 
Tanda – tanda/ gejala : 
 Telinga terasa sakit, pendengaran terganggu 
 Dari dalam telinga keluar cairan yang mula – muala jernih dan kemudian 
menjadi keruh dan berbau busuk 
Pencegahan : 
 Jauhi penderita, dan jauhi pula penderita yang disertai radang tenggorokan 
49 Buku Saku Dokter Kecil Jt0058@gmail.com#2014
7. Malaria 
Penyebab : parasit 
Penularan : gigitan nyamuk malaria 
Tanda – tanda/ gejala : 
 Demam menggigil 
 Diikuti dengan keluarnya peluh dan demam berkurang 
 Serangan demam dapat tidak teratur tiap tiga hari atau tiap empat hari sekali 
Pencegahan : 
 Peliharalah kebersihan lingkungan, terutama genangan air dimana nyamuk 
bersarang 
 Tidur memakai kelambu atau memasang obat nyamuk 
 Hindari gigitan nyamuk 
Tindakan : 
 Obati dengan tablet kina sekali sehari 
 Kirim penderita ke puskesmas 
8. Penyakit kuning ( hepatistis ) 
Penyakit : virus 
Penularan : 
 Melalui makanan dan minuman 
 Melalui suntikan atau vaksinasi 
Tanda – tanda/ gejala : 
 Mata dan kulit menjadi kuning 
 Badan lesu, panas, pusing dan tidak nafsu makan 
 Nyeri pada perut bagian kanan atas 
 Mual dan adakalanya muntah – muntah 
 Warna tinja seperti dempul 
Pencegahan : 
 Peliharalah kebersihan lingkungan, makanan dan minuman jangan tertular oleh 
penderita 
Tindakan : 
 Istirahat penuh ( tidak boleh bersekolah ) 
 Memberi makanan dengan kadar putih telur dan kalori yang tinggi ( gula ), kadar 
zat lemak rendah 
9. Tetanus 
Penyebab : bakteri 
Penularan : melalui luka yang terkena debu atau kotoran 
Tanda – tanda/ gejala : 
 Sukar membuka mulut dan sukar menelan 
 Kuduk kaku dan dinding perut tegang 
 Kejang – kejang yang disertai rasa nyeri 
50 Buku Saku Dokter Kecil Jt0058@gmail.com#2014
 Kesadaran tidak terganggu 
 Tidak ada demam, kecuali pada keadaan yang berat 
Pencegahan : 
 Jangan sampai ada luka 
 Imunisasi dengan DPT 
Tindakan : 
 Segera kirim ke puskesmas atau rumah sakit 
 Sebelum dikirim, beri pertolongan seperti berikut : 
- Antara rahang atas dan bawah letakkan penekan lidah atau benda yang 
sejenis, agar lidah tidak tergigit sewaktu terjadinya kejang – kejang 
- Tanggalkan pakaian yang sempit 
- Penderita jangan dikerumuni orang banyak ( suruh mereka menyingkir ) 
- Biarkan penderita tinggal di tempatnya, sementara dipersiapkan untuk 
membawanya ke puskesmas 
10. Pes 
Penyebab : basil 
Penularan : 
 Melalui kutu tikus/ rumah yang telah tertular basil dan dapat juga melalui batuk 
dan bersin penderita 
Tanda – tanda/ gejala : 
Terdapat dua macam, yaitu : 
a. Pes kelenjar 
- Kelenjar paha dan ketiak bengkak 
- Panas tinggi, kepala sakit, muntah – muntah dan seluruh badan tersa 
sakit 
- Adakalanya terjadi pendarahan di bawah kulit 
b. Pes paru – paru 
- Batuk – batuk, sakit kepala, panas tinggi, muntah – muntah dan seluruh 
badan terasa sakit 
- Dapat sebagai kelanjutan dari pes kelenjar ( komplikasi ) atau berdiri 
sendiri 
Pencegahan : 
 Vaksinasi pes 
 Memelihara kebersihan lingkungan dan membasmi tikus serta sarangnya 
 Hindari penderita 
11. Demam Berdarah 
Penyebab : virus dengue 
Penularan : 
 Melalui gigitan nyamuk Aedes Aegypti ( di dalam rumah ) dan nyamuk Aedes 
Albopictus ( di luar rumah ) 
51 Buku Saku Dokter Kecil Jt0058@gmail.com#2014
Tanda – tanda/ gejala : 
 Demam tinggi mendadak, tanpa sebab jelas, berlangsung terus menerus selama 
2 – 7 hari 
 Pembesaran hati 
 Syok, ditandai nadi cepat dan lemah serta penurunan tekanan nadi, hipotensi, 
kaki dan tangan dingin, kulit lembab dan pasien tampak gelisah 
 Ada bintik – bintik merah pada kulit 
 Kadang – kadang mimisan, muntah/ berak darah dan nyeri ulu hati 
Pencegahan : 
 PSN ( Pemberantasan Sarang Nyamuk ) dengan 3 M 
- Menguras kamar mandi/ bak – bak penampungan air 
- Menutup kamar mandi/ bak – bak penampungan air 
- Mengubur barang – barang bekas 
 Pemakaian obat nyamuk 
 Membunuh nyamuk dengan penyemprotan ( fogging ) 
 Pemakaian abate 
- Skala 5 gram abate untuk 1 m3 
Tindakan : 
 Beri penderita minum yang banyak 
 Kompres dengan air es 
 Beri obat penurun panas 
 Cepat bawa ke dokter, puskesmas, rumah sakit. 
12. ANTRAKS 
Penyebab : Bacillus antrachis 
Penularan : 
 Kontak langsung dengan spora antraks yang ada di tanah, rumput maupun 
bahan – bahan yang berasal dari hewan yang sakit seperti : kulit, daging, tulang 
dan darah 
 Mengkonsumsi daging ternak yang terserang antraks atau produk/ bahan hasil 
ternak seperti dendeng, kerupuk kulit dll. 
 Melalui udara yang mengandung spora kemudian terhirup, misalnya pada 
pekerja pada pabrik/ industri wool, kulit dll. 
Sumber penularannya adalah hewan sapi, kerbau, kambing, domba, babi, kuda, burung 
unta yang terkena antraks. 
Tanda – tanda/ gejala : 
a. Antraks kulit 
 Rasa gatal disertai sakit kemudian dalam waktu 2 – 3 hari membesar menjadi 
vesikel yang berisi cairan kemerahan 
b. Antraks saluran pencernaan 
 Dapat terjadi karena infeksi melalui mkanan yang tertular oleh kuman/ spora 
antraks misalnya : daging, jeroan dari hewan, sayur – sayuran yang tidak 
52 Buku Saku Dokter Kecil Jt0058@gmail.com#2014
dimasak dengan sempurna atau pekerja peternakan yang makan dengan tangan 
kurang bersih terkontaminasi kuman antraks. 
 Gejala awal adalah rasa sakit perut yang hebat, mual, muntah, tidak nafsu 
makan dan suhu badan meningkat. 
c. Antraks paru 
 Lesu, lemah, batuk seperti tanda – tanda bronchitis, dalam waktu 2 – 4 hari 
gejala berkembang dengan cepat menjadi gangguan respirasi berat, mendadak 
ditandai dengan suhu meningkat, keringat berlebihan, nadi lemah, dan cepat. 
d. Antraks meningitis 
 Kompiklasi dari antraks bentuk lain 
 Demam, nyeri kepla hebat, kejang umum, penurunan kesadaran, kaku kuduk 
Pencegahan : 
 Hindari kontak langsung atau makan bahan makanan ( seperti daging, jerohan ) 
yang berasal dari hewan yang terkena sakit antraks 
 Cuci tangan dengan sabun sebelum makan 
 Cuci sayuran/ lalapan atau buah – buahan sampai bersih sebelum dimakan 
 Memasak bahan makanan yang berasal dari hewan sempurna 
 Untuk ternak : 
- Vaksinasi hewan potong 
- Pengawasan pada rumah potong hewan 
- Pengawasan pemotongan hewan yang dilakukan masyarakat 
- Pemusnahan hewan sakit antraks 
- Bila ada hewan menderita antraks kandang dilakukan disinfeksi 
13. HIV/ AIDS 
HIV merupakan singkatan dari Human Immunodeficiency Virus adalah penyebab AIDS. 
AIDS yang merupakan kependekan dari Acquired Immune Deficiency Syndrom adalah 
sindroma menurunnya kekebalan tubuh yang disebabkab oleh HIV. 
Penularan : 
 Melalui hubungan seksual dengan seseorang yang sudah terinfeksi HIV 
 Melalui tranfusi, penggunaan narkoba suntikan suntikan secara bersama-sama dan 
kegiatan medis dengan alat tusuk dan iris yang tercemar HIV 
 Dari ibu ke janin/ bayinya selama kehamilan, persalinan atau menyusui 
Tanda – tanda/ gejala : 
a. HIV 
Biasanya tidak ada gejala khusus pada orang yang terinfeksi oleh HIV dalam waktu 
5 – 10 tahun. Setelah itu mulai berkembang dan menunjukkan tanda – tanda atau 
gejala umum seperti berikut : 
 Demam berkepanjangan 
 Selera makan hilang 
 Diare terus menerus tanpa sebab 
 Pembengkakan kelenjar pada leher dan / tidak 
53 Buku Saku Dokter Kecil Jt0058@gmail.com#2014
 Berat badan menurun drastis 
b. AIDS 
Pengidap HIV kekebalan tubuhnya semakin lama semakin menurun dan 
selanjutnya akan menjadi AIDS dengan gejala : 
 Radang paru – paru 
 Radang saluran pencernaan 
 Kanker kulit 
 Radang karena jamur di mulut dan kerongkongan 
 Gangguan susunan syarat pusat 
Pencegahan : 
 Jauhilah hubungan seks berganti ganti pasangan 
 Bersikap saling setia dengan pasangannya 
 Cegah dengan menggunakan kondom 
 Hindari pemakaian jarum suntik secara berulang – ulang 
14. Poliomyelitis 
Penyebab : virus polio liar 
Penularan : 
 langsung  melalui udara ( air borne ) 
 Tidak langsung  melalui air yang terkontaminasi tinja yang mengandung virus polio 
liar 
Tanda –tanda/ gejala : 
 Demam 
 Kelumpuhan 
 Rasa nyeri otot 
 Gangguan fungsi kandung kemih 
Pencegahan : 
 Imunisasi polio sebanyak 4 kali 
 PHBS ( Pola Hidup Bersih dan Sehat ) 
 Penyuluhan 
15. AVIAN INFLUENZA ( AI )/ Flu Burung 
Penyebab : virus influenza tipe A ( H5N1 ) 
Penularan : 
 Dari unggas ke unggas dan dari unggas ke manusia melalui air lir, lender dan 
kotoran unggas yang sakit 
 Melalui udara yang tercemar virus flu burung dari kotoran unggas yang sakit 
 Penularan dari unggas ke manusia ke manusia, apabila terjadi persinggungan 
langsung dengan unggas yang sakit 
Tanda – tanda/ gejala : 
a. Pada unggas 
 Jengger dan pial berubah menjadi biru keunguan 
54 Buku Saku Dokter Kecil Jt0058@gmail.com#2014
 Timbul borok di kaki 
 Batuk, ngorok, keluar lender dari hidung dan mata 
 Pada dada dan kaki ada bintik – bintik kemerahan 
 Terjadi kematian unggas mendadak dalam jumlah yang banyak 
b. Pada manusia 
 Pusing/ sakit kepala, demam tinggi ( > 380 ) 
 Batuk, pilek, sakit, tenggorokan dan sesak nafas 
 Nyeri otot dan diare 
Pencegahan : 
 Menjaga daya tahan tubuh 
 Makan makanan bergizi 
 Cuci tangan dengan sabun 
 Istirahat yang cukup 
Tindakan : jika ditemukan gejala – gejala flu burung maka segera periksa ke 
sarana kesehatan ( puskesmas/ rumah sakit ) 
PENYAKIT TIDAK MENULAR 
1. Biang keringat 
Penyebab : 
 Akibat udara yang panas dan lembab, maka penguapan keringat tidak sempurna. 
Tanda – tanda/ gejala : 
 Terjadi bintik – bintik merah dan gatal 
 Terasa pedih 
Pencegahan : 
 Pakailah baju yang mudah menghisap keringat 
 Sering berganti pakaian 
Tindakan : 
 Obati dengan bedak salicyl 
2. Xeropthalmia 
Penyebab : kekurangan vitamin A 
Tanda – tanda/ gejala : 
 Pada tahap permulaan terjadi rabun senja 
 Selaput mata menjadi kering disertai dengan timbulnya bercak merah berwarna 
keputihan ( bitotspot ), radang pada pinggir kelopak mata ( blepharitis ), tahap 
kedua. 
 Selanjutnya selaput mata melunak yang disertai dengan infeksi ( tahap ke-3 ) 
 Tahap ke-4, bola mata rusak, kering dan orang menjadi buta. 
Pencegahan : 
 Perhatikan makanan, hidangan harus banyak mengandung vitamin A, usahakan 
buah – buahan dengan kadar vitamin A yang tinggi 
55 Buku Saku Dokter Kecil Jt0058@gmail.com#2014
 Jaga kebersihan perorangan 
 Lakukan pemeriksaan mata berkala 
Tindakan : 
 Segera kirim ke puskesmas atau rumah sakit, sekalipun pada thap permulaan 
masih dapat diobati dengan pemberian vitamin A yang tinggi. 
 Kalau suadah terjadi infeksi, harus diberi salep mata antibiotika. 
3. Gangguan penglihatan 
Tanda – tanda/ gejala : 
 Penglihatan pada jarak tertentu kabur, padahal kalau mata normal harus adapat 
melihat dengan jelas dalam jarak yang demikian 
 Sukar membaca tulisan dipapan tulis dan murid sering maju mundur unttuk 
dapat melihat tulisan dengan jelas 
 keluhan sakit di mata dan kepala pusing 
Pencegahan : 
 lakukan perpindahan tempat duduk secara berkala di kalangan mjurid 
 penerangan dalam kelas harus baik, demikian papan tulis haruslah yang 
memenuhi syarat 
 adakan pemeriksaan mata secara berkala 
4. Penyakit buta warna 
Penyakit ini berasal dari keturunan ( herediter ) tidak dapat membedakan warna, 
sekalipun dalam kehidupan sehari – hari pada umumnya tidak merupakan gangguan 
yang berarti. Penyakit ini tidak dapat diobati. 
5. Radang umbai cacing ( appendicitis ) 
Penyebab : bakteri 
Tanda – tanda/ gejala : 
 Nyeri pada bagian kanan bawah perut, terutama jika ditekan 
 Demam, badan panas 
 Mual dan muntah – muntah 
 Adakalanya tidak bisa buang air besar ( konstipasi ) 
6. Sumbatan usus ( ileus obstructive ) 
Penyebab : 
 Cacing yang banyak mengelompok dalam usus 
 Usus terjepit pada hernia 
 Usus bagian depan terdorong masuk ke dalam usus bagian belakangnya 
Tanda – tanda/ gejala : 
 Perut mendadak sakit seperti dipilin 
 Tidak bisa kentut dan buang air besar 
 Perut kembung, muntah – muntah 
56 Buku Saku Dokter Kecil Jt0058@gmail.com#2014
 Suhu badan agak meninggi 
7. Kurang darah ( anemia ) juga di kenal dengan istilah “ lesu darah “ 
Penyebab : 
 Makanan tidak mempunyai nilai gizi yang baik 
 Pendarahan yang banyak, misalnya pada kcelakaan 
 Keracunan obat 
Tanda – tanda/ gejala : 
 Kelopak mata sebelah dalam pucat demikian pada kulit 
 Badan lesu dan kurang perhatian 
 Mata berkunang – kunag, terutama sewaktu berdiri dari jongkok 
 Sering merasa kepala sakit 
Pencegahan : 
 Usahakan makanan yang bergizi 
 Jangan sembarangan minum obat tanpa petunjuk dokter 
Tindakan : 
 Beri makanan yang mengandung banyak protein,irim ke puskesmas, jika setelah 
satu bulan tidak terlihat perbaikan 
IMUNISASI 
Imunisasi adalah : Usaha untuk memberikan kekebalan kepada seseorang terhadap 
suatu penyakit dengan jalan memasukkan suatu zat ke dalam tubuh. 
Kekebalan dibagi 2 macam : 
1. Kekebalan pasif : tubuh menerima zat penolak terhadap serangan suatu penyakit 
2. Kekebalan aktif : tubuh membentuk zat penolak sendiri terhadap serangan suatu 
penyakit 
Kekebalan aktif dan pasif dibagi dua dalam kekebalan bawaan ( alami ) dan kekebalan buatan 
( didapat ) : 
1. Kekebalan pasif bawaan 
Bayi memiliki kekebalan pasIf bawaan hingga usia 5 bulan, yang diperoleh dari ibu 
yang melahirkannya melalui ari – ari ( placenta ), seperti campak dan difteria 
2. Kekebalan pasif buatan 
Darah seseorang yang petrnah terserang penyakit misalnya : campak mengandung 
zat penolak dalam serumnya dan ini dimasukkan kedalam badan orang lain untuk 
mencegah serangan penyakit yang bersangkutan. Kekebalan ini hanya dapat 
bertahan sekitar 2 – 3 minggu 
3. Kekebalan aktif bawaan 
Seseorang yang terserang penyakit dapat sembuh dengan sendirinya tanpa diobati 
dan kemudian menjadi kebal terhadap penyakit yang bersangkutan. 
4. Kekebalan aktif buatan 
57 Buku Saku Dokter Kecil Jt0058@gmail.com#2014
Dalam hal ini sengaja dimasukkan kuman penyakit atau suatu zat ke dalam badan, 
agar badan membuat sendiri zat penolak terhadap suatu penyakit. Penyakit/ zat 
yang dimasukkan kedalam tubuh tersebut adalah : 
 Bakteri/ virus hidup 
Kuman/ virus yang dimasukkan ke dalam tubuh masih hidup akan tetapi 
dayanya telah dilemahkan. 
Contoh : cacar, BCG, Polio 
 Bakteri/ virus mati 
Kedalam badan dimasukkan kuman/ virus yang sudah mati. 
Misal : kolera, tipus, para tipus 
 Racun/ Toxoid 
Racun kuman/ virus yang telah diolah dipakai sebagai imunisasi. 
TUJUAN IMUNISASI : 
Menurunkan angka kesakitan, kecacatan dan kematian yang disebabkan penyakit – penyakit 
yang dapat dicegah dengan imunisasi ( PD3I) 
 Imunisasi DT dan TT dilaksanakan setiap bulan November sebagai sebuah gerakan 
nasional dan selanjutnya disebut “ Bulan Imunisasi Anak Sekolah ( BIAS ) “. 
 Imunisasi campak dilaksankan dalam bulan pertama tahun kalender sekolah, disebut 
sebagai BIAS campak. 
TUJUAN KHUSUS BIAS : 
 Semua anak SD, MI SDLB ( negeri dan swasta ) termasuk PONTREN dan SEMINARI 
mendapatkan imunisasi TT lengkap untuk memberikan perlindungan selama 25 
tahun terhadap tetanus 
 Semua anak SD, MI, SDLB ( negeri dan swasta ) termasuk PONTREN dan SEMINARI 
mendapatkan imunisasi DT sebagai booster untuk mendapatkan perlindungan 
terhadap difteri selama 10 tahun 
 Semua anak SD, MI, SDLB ( negeri dan swasta ) termasuk PONTREN dan SEMINARI 
mendapatkan dosis ke 2 campak untuk mendapatkan perlindungan campak seumur 
hidup 
Sasaran Frekuensi Vaksin Dosis 
Kelas 1 1 Kali DT dan campak 0,5 cc 
Kelas 2 1 Kali TT 0,5 cc 
Kelas 3 1 Kali TT 0,5 cc 
IMUNISASI PADA BAYI 
UMUR VAKSIN 
0 – 7 HARI HB 1 
58 Buku Saku Dokter Kecil Jt0058@gmail.com#2014
1 BULAN BCG, POLIO 
2 BULAN DPT/ HB COMBO 1, POLIO 2 
3 BULAN DPT/ HB COMBO 2, POLIO 3 
4 BULAN DPT/ HB COMBO 3, POLIO 4 
9 BULAN CAMPAK 
Vaksin tetes = polio, lainnya melalui suntikan 
Penyimpanan vaksin pada suhu 2 – 8 0 C 
Masa inkubasi = awal masuknya bibit penyakit sampai timbulnya penyakit 
BIAS mulai dilaksanakan = Bulan November 1998 
DESA SIAGA SEHAT ( D S S ) 
 Pengertian : suatu desa yg penduduknya memiliki kesiapan sumber daya dan 
kemampuan serta kemauan untuk mencegah & mengatasi masalah kesehatan secara 
mandiri 
 Tujuan : Mewujudkan masyarakat sehat yang mandiri melalui pengembangan Desa 
Siaga sebagai prasyarat terciptanya Desa Sehat, Kecamatan Sehat, Kabupaten / Kota 
Sehat, Propinsi Sehat dan Indonesia Sehat 
 Tahap Pelaksanaan DSS : 
SOSIALISASI FORKESDES 
(Forum 
Kesehatan 
Desa) 
S M D 
(Survey 
Mawas Diri) 
HEMOGLOBIN (HB) 
Hb adalah pecahan dari Erytrosit. 
Definisi : 
Suatu senyawa protein dengan Fe( zat besi)yang dinamakan Conjugated protein.dimana Fe 
sebagai intinya. 
Penyebab warna merah pada darah : Fe(zat besi),hemoglobin 
Maka hemoglobin juga disebut sebagai zat warna darah. 
Fungsi Hb: 
59 Buku Saku Dokter Kecil Jt0058@gmail.com#2014 
M M D 
(Musyawara 
h Mufakat 
Desa)
- Mengatur pertukaran O2 dengan CO2 dalam jaringan tubuh. 
- Mengambil O2 dari paru-paru kemudian dibawa keseluruh jaringan tubuh utk dipakai 
sebagai bahan bakar. 
- Membawa CO2 dari jaringan tubuh sebagai hasil metabolisme paru-paru untuk 
dibuang. 
Harga Normal : 
Saat lahir : 17-23 g/dl 
Umur 2 bln : 9- 14 g/dl 
Umur 10 th : 12-14 g/dl 
Dewasa lk : 13-17 g/dl 
Dewasa wnta : 11-15 g/dl 
Metode yang lain: 
- BD/Berat jenis 
Berdasarkan berat jenis Hb pada cairan Cupri Sulfat. 
- Skala Warna 
Mencocokkan warna darah dgn skala warna pada kertas. 
Guna pemeriksaan Hb: 
- Persiapan Operasi. 
- Penunjang Diagnosa. 
- Mengetahui perdarahan tersembunyi. 
Jumlah Hb dipengaruhi oleh jumlah eritrosit. 
GOLONGAN DARAH 
Pembagian Golongan darah: 
A , B , AB dan O 
Tujuan pemeriksaan Golongan darah : 
- Untuk mengetahui jenis golongan darah seseorang . 
Definisi : 
- pemeriksaan gol darah adalah pemeriksaan untuk mengetahui jenis golongan darah dengan 
jalan mencampur sample darah dengan antisera A dan Antisera B kemudian disimpulkan 
hasilnya berdasarkan ada tidaknya aglutinasi. 
ANTISERA A ANTISERA B GOLONGAN DARAH 
Aglutinasi ( - ) Aglutinasi ( - ) O 
Aglutinasi ( + ) Aglutinasi ( - ) A 
Aglutinasi ( - ) Aglutinasi ( + ) B 
Aglutinasi ( + ) Aglutinasi ( + ) AB 
60 Buku Saku Dokter Kecil Jt0058@gmail.com#2014
Untuk pemeriksaan lebih lanjut ,diberikan uji crossmatch untuk mengetahui cocok tidaknya 
darah pasien/compatible/incompatible. 
Guna pemeriksaan Golongan darah: 
Untuk Transfusi darah ( jika transfusi darah ,darah pasien dan pendonor harus sama) 
Donor : Orang yang mondonorkan darah. 
Resipien : Orang yang menerima donor darah. 
SEL SEL DARAH 
Eritrosit/sel darah Merah 
Harga normal : Laki-laki : 4.5 juta - 5.5 juta sel/ul. 
Perempuan : 4.0 juta - 5.0 juta sel/ul . 
Produksi erytrosit diginjal oleh hormon Eritropoitin. 
Hormon Eritropitin Laki-laki lebih banyak sehingga jumlah sel darah laki-laki lebih 
banyak daripada perempuan. 
Fungsi Erytrosit: 
Fungsi Utama dengan perantaraan Hb sebagai transport O2 ke seluruh jaringan. 
Sifat Erytrosit: 
Ukuran 6-7 Mikron 
Bentuk biconcaf dengan kepucatan ditengah (central palor). 
Umur sel darah merah adalah 120 hari. 
Anemia : keadaan dimana sel darah merah kurang dari normal. 
Polisitemia : keadaan dimana sel darah merah lebih dari normal. 
Erytropoisis : Proses pembentukan Erytrosit. 
Pembentukan Erytrosit terjadi di ginjal. 
Leukosit/sel darah putih: 
Harga Normal : 4000 - 10.000 sel /ul darah. 
Leukosit dibagi menjadi: 
a. granuler : Netrofil,basofil,eosinofil. 
b. agranuler : monosit , limposit ,sel plasma. 
c. fixed tissue sel . 
Leukosit ini akan meningkat pada proses infeksi (eosinofil) 
Leukositosis : keadaan dimana Jumlah Lekosit lebih dari normal. 
Leukopenia : keadaan dimana Jumlah Lekosit kurang dari normal. 
Leukemia : keadaan dimana Lekosit berubah fungsi memakan sel 
darah merah. 
Eosinofil 
61 Buku Saku Dokter Kecil Jt0058@gmail.com#2014
Fungsi : 
 Penghancuran protein asing. 
 Memfagosit tetapi tidak membunuh. 
Trombosit/Platelet: 
 Definisi : pecahan protoplasma megakaryosit yg terjadi di sumsum 
tulang . 
 Harga Normal : 150 – 300 sel/ul darah. 
 Fungsi dari trombosit adalah sebagai factor pembekuan darah. 
 Sifat2 dari trombosit: 
o Adhesi : menempel pada permukaan. 
o Koagulasi : menggumpal satu sama lain. 
 Pada penderita DBD, virus merusak pembuluh darah sehingga elasitsitas pembuluh 
darah pecah dan kadar trombosit turun. 
 Trombositopeni :keadaan jumlah trombosit kurang dari normal. 
 Trombositosis :keadaan jumlah trombosit lebih dari normal. 
CACING 
Cacing /Nematoda usus: 
1. Cacing Gelang 
Nama lain : Ascaris Lumbricoides 
Cacing perut 
Nama penyakit yg ditimbulkan : Ascariasis 
Habitat : dalam usus halus 
Cara infeksi : menelan telur berisi larva(bentuk infektif) 
Diagnosa : menemukan telur pada pemeriksaan tinja pada 
pemeriksaan lab. 
2. Cacing Cambuk 
Nama lain : Trichuris trichiura. 
Whip worm 
Trichocephalus dispar 
Trichocephalus hominis 
Nama penyakit yg ditimbulkan:Trichuriasis 
Habitat : Rongga usus besar 
62 Buku Saku Dokter Kecil Jt0058@gmail.com#2014
Lumen ileum bagian distal 
Cara Infeksi : menelan telur berisi larva 
Diagnosa : menemukan telur pada pemeriksaan tinja pada 
pemeriksaan lab. 
3. Cacing kremi 
Nama Lain : Pin worm 
Enterobius vermicularis 
Ascaris vermicularis 
Oxyuris vermicularis 
Nama penyakit yg ditimbulkan:Oxyuriasis/Enterobiasis 
Habitat : Lumen ilem bagian distal 
Usus besar 
Cara infeksi : Auto Infeksi 
Retro Infeksi 
Diagnosa : menemukan telur pada pemeriksaan tinja pada pemeriksaan lab. 
4. Cacing tambang 
Nama Lain : Hook Worm 
Ada 2 spesies : Ancylostoma Duodenale 
Necator Americanus 
Penyakit yg ditimbulkan : Hook Worm disease 
Ancylostomiasis 
Necatoriasis 
Habitat : Mukosa Intestinum Tenue 
Cara Infeksi : Larva Filariform menembus pori2 kulit 
MIKROBIOLOGI 
Louis Pasteur menemukan cara membebaskan cairan dan bahan-bahan dari mikroba dengan 
cara: 
1. Pasteurisasi: 
- Membunuh beberapa jenis Mikroba dengan uap air panas (suhu 62oC). 
2. Sterilisasi: 
-Sterilisasi dengan alat yang dinamakan Autoklaf. 
MIKROSKOP 
Bagian Mikroskop: 
63 Buku Saku Dokter Kecil Jt0058@gmail.com#2014
1. Lensa Okuler 
Lensa yang berfungsi membuat bayangan semu terakhir ,sehingga bayangan semu itu 
dapat dilihat langsung oleh mata. 
2. Lensa Obyektif 
Lensa ini membentuk bayangan nyata dari benda.Lensa ini mempunyai beberapa 
perbesaran yaitu 10X,40X dan 100X. 
3. Kondensor 
berfungsi mengatur intensitas cahaya yang masuk ke dalam mikroskop. 
Terdiri dari 2 bagian: 
a. Susunan lensa: utk mengumpulkan sinar sebelum masuk kedalam mikroskop. 
b. Diagfragma : utk mengatur sinar tepi yg masuk kedalam mikroskop. 
4. Makrometer : utk mengatur naik turunnya lensa 
5. Mikrometer : memperjelas obyek 
6. Penggerak meja benda : Menggeser benda dimeja preparat. 
7. Meja benda :utk meletakkan benda yang diperiksa 
8. Cermin : utk mengumpulkan sinar 
9. Revolver : memutar lensa obyektif 
Macam –macam Mikroskop: 
1. Mikroskop Ultra Violet 
- menggunakan sinar ultraviolet. 
- lengkap dengan alat pemotret. 
2. Mikroskop Fase Kontras: 
- mempunyai Diagfragma khusus 
3. Mikroskop Elektron: 
- menggunakan sinar electron dengan panjang gelombang pendek. 
POSYANDU 
( POS PELAYANAN TERPADU ) 
Kegiatan posyandu = 5 meja ( 5 pelayanan ) 
4. pendaftaran 
5. penimbangan 
6. pencatatan 
7. penyuluhan 
8. pelayanan kesehatan 
contoh : memberikan vitamin A, imunisasi, pemberian zat besi ( fe ) 
5 program posyandu : 
1. KB 
2. KIA 
3. GIZI 
64 Buku Saku Dokter Kecil Jt0058@gmail.com#2014
4. IMUNISASI 
5. PENANGGULANGAN DIARE 
Stratifikasi posyandu ada 4 : 
1. posyandu pratama ( merah ) 
2. posyandu madya ( kuning ) 
3. posyandu purnama ( hijau ) 
4. posyandu mandiri ( biru ) 
Disamping posyandu masih ada UKBM ( Usaha Kesehatan Berbasis Masyarakat ) yang lainnya 
1. Polindes ( Pondok Bersalin Desa ) 
2. POD ( pos Obat Desa ) 
3. pos UKK ( Pos upaya Kesehatan Kerja ) 
4. TOGA ( Tanaman Obat Keluarga ) 
5. Dana sehat 
6. Poskestren ( Pos Kesehatan Pesantren ) 
7. BKB ( Bina Keluarga Balita ) 
NAPSA 
(Narkotika, Psikotropika dan Zat Adiktif) 
Apa NAPZA Itu ? 
NARKOTIKA 
Zat/Obat yg berasal dari tanaman/non tanaman baik sintetis maupun semi sintetis yang dapat 
menyebabkan penurunan/perubahan kesadaran, hilang rasa, mengurangi sampai 
menghilangkan rasa nyeri dan dpt menimbulkan ketergantungan 
( Opium,codein, ganja,morfin) 
PSIKOTROPIKA 
Zat/Obat baik alamiah maupun sintetis bukan narkotika, yg berkhasiat psikoaktif melalui 
pengaruh selektif pada susunan syaraf pusat yang menyebabkan perubahan khas pada 
aktivitas mental dan perilaku(zat penenang : diazepam , ekstasi, sabu) 
ZAT ADIKTIF 
Bahan lain bukan narkotika atau psikotropika yang penggunaannya dapat menimbulkan 
ketergantungan ( Alkohol, cafein, tembakau ) 
Jenis-jenis NAPZA 
1. Narkotika, digolongkan menjadi 3 yaitu 
- Gol 1 : untuk ilmu pengetahuan dan penelitian 
- Gol II : untuk pengobatan sebagai pilihan terakhir 
- Gol III : untuk terapi, adalah obat analgesic kuat (cth : obat batuk, Coldein) 
2. Psychotropika 
- Gol I : untuk ilmu pengetahuan dan penelitian (cth : MDMA, LSD, Psilosibina) 
- Gol II : untuk pengobatan dengan tujuan ilmu pengetahuan (cth : sabu-sabu, Amfetamin) 
- Gol III : untuk obat sebagai antidepresan (cth : Diazepam, Pil BK, Nipam) 
3. Zat adiktif, terdiri dari : 
65 Buku Saku Dokter Kecil Jt0058@gmail.com#2014
- Alkohol / Minuman, digolongkan menjadi : 
Gol A : 0 – 5 %; Gol B : 5 – 20 % ; Gol C : 20 – 55 % 
- Inhalasia : zat-zat pelarut yang mudah menguap 
Contoh : Tinner, acetone, chloroform 
- Tembakau : Nicotine 
- Extasi : Bukan obat, mempunyai nama lain yaitu ICE, ADAM, INEX, APACHE, dll. 
ROKOK/TEMBAKAU 
- Awal menuju narkoba 
- Merupakan zat adiktif yang menimbulkan ketagihan dan ketrgantungan 
- Pembunuh no. 3 setelah jantung dan kanker 
- Di Indonesia 57.000 orang mati/tahun karena rokok 
- ASAP ROKOK : 
o Nikotin : Ketergantungan 
o Tar : Campuran bahan kimia, warna coklat 
o CO : (Carbon Monoksida = gas beracun) 
o Amonia : Bahan peledak, pembersih 
o Butan : Gas Korek Api 
- Penyakit akibat Rokok : 
o Bronchitis (Radang paru-paru) 
o Gangguan pernafasan 
o Kanker paru-paru 
o Gangguan jantung 
o Impotensi 
DAFTAR SINGKATAN 
AI : Aviant Influensa 
AIDS : Aquired Immune Deviciency Syndrome 
BALITA : Bawah Lima Tahun 
BATITA : Bawah Tiga Tahun 
BCG : Bacillus Calmete Guirene 
BKKBN : Badan Koordinasi Keluarga Berencana Nasional 
DBD : Demam Berdarah Dengue 
DHF : Dengue High Fever 
DPT : Difteri Pertusis Tetanus 
DSS : Desa Siaga Sehat 
FKD : Forum Kesehatan Desa 
66 Buku Saku Dokter Kecil Jt0058@gmail.com#2014
FORKESDES : Forum Kesehatan Desa 
HIV : Human Imunodeviciency Virus 
IMS : Infeksi Menular Seksual 
ISPA : Infeksi Saluran Pernapasan Akut 
JAMKESDA : Jaminan Kesehatan Daerah 
JAMKESMAS : Jaminan Kesehatan Masyarakat 
KADARZI : Keluarga Sadar Gizi 
KEK : Kurang Energi Kalori 
KEP : Kurang Energi Protein 
KIA : Kesehatan Ibu dan Anak 
KIPI : Kejadian Ikutan Paska Imunisasi 
KLB : Kejadian Luar Biasa 
KMS : Kartu Menuju Sehat 
KRR : Kesehatan Reproduksi Remaja 
KVA : kurang Vitamin A 
LANSIA : Lanjut Usia 
LGG : Larutan Gula Garam 
LKMD : Lembaga ketahanan Masyarakat Desa 
LSM : Lembaga Swadaya Masyarakat 
MCK : Mandi Cuci Kakus 
Miras : Minuman Keras 
MMD : Musyawarah Mufakat Desa 
MOP : Medis Operasi Pria ( Vasektomi ) 
MOW : Medis Operasi Wanita ( tubektomi ) 
NAPSA : Narkotika, Psikotropika dan Zat adiktif 
NARKOBA : Narkotika dan Obat – obat Terlarang 
NKKBS : Norma Keluarga Kecil Bahagia Sejahtera 
OBH : Obat Batuk Hitam 
ODHA : Orang Dengan HIV/ AIDS 
P3K : Pertolongan Pertama Pada Kecelakaan 
PAH : Penampungan Air Hujan 
PD3I : Penyakit yang Dapat Dicegah Dengan imuunisasi 
PHBS : Perilaku Hidup Bersih dan Sehat 
PHBS : Perilaku Hidup Bersih dan Sehat 
PHS : Penyakit Hubungan Seksual 
PKD : Pos Kesehatan Desa 
PKD : Poliklinik Kesehatan Desa 
PMI : Palang Merah Indonesia 
PMR : Palang Merah Remaja 
PMS : Penyakit Menular Seksual 
POD : Pos Obat desa 
Polindes : Pondok Bersalin Desa 
67 Buku Saku Dokter Kecil Jt0058@gmail.com#2014
POSYANDU : Pos Pelayanan Terpadu 
Posyandu : Pos Pelayanan Terpadu 
PSN : Pemberantasan sarang Nyamuk 
PUS : Pasangan Usia Subur 
PUSKESMAS : Pusat Kesehatan Masyarakat 
PUSLING : Puskesmas Keliling 
PUSTU : Puskesmas Pembantu 
SAMIJAGA : Sarana Air Minum dan Jamban Keluarga 
SARS : Severe Acute Respiratory Syndrom 
TOGA : Tanaman Obat Keluarga 
TT : Tetanus Toxoid 
UCI : Universal Child Imunization 
UKGMD : Usaha Kesehatan Gigi Masyarakat Desa 
UKGS : Usaha Kesehatan Gigi Sekolah 
UKK : Usaha Kesehatan Keluarga 
UKS : Usaha Kesehatan Sekolah 
UPGK : Usaha Peningkatan Gizi Keluarga 
WUS : Wanita Usia Subur 
Sterilisasi adalah suatu usaha untuk membebaskan alat-alat atau bahan-bahan dari segala 
bentuk kehidupan terutama Mikroba. 
Desinfeksi adalah suatu usaha memusnahkan mikroba dengan menggunakan zat-zat kimia 
tertentu. 
Zat kimia yang digunakan disebut Desinfektan 
PENEMU-PENEMU BIDANG KESEHATAN 
Insulin : Frederick Grant Banting Negara Kanada, tgl 14 November 
Diperingati sebagai hari Diabetes Dunia 
Stethoscope : Rene Laennec Berasal dari Negara Perancis 
Mikroskop : Mikroskop Adalah Anthoni van Leeuwenhoek . 
Sinar Rontgen : Wilhelm Conrad Rontgen Berasal dari Negara Jerman 
Termometer : Galileo Galilei Berasal dari Negara Italia 
HIV : Franscoise Barre-Sinousse dan Luc Montagnier 
UNDANG-UNDANG KESEHATAN 
1. Keputusan Bersama Menteri Pendidikan dan Kebudayaan, Menteri Kesehatan, 
Menteri Agama dan Menteri Dalam Negeri Nomor: 2/P/SKB/2003, Nomor 
1068/Menkes/SKB/VII/2003, dan Nomor MA/230 B/2003, Nomor 4415-404 Tahun 
2003 tentang Tim Pembina Usaha Kesehatan Sekolah Pusat 
2. Undang-Undang Nomor 23 Tahun 1992 tentang Kesehatan 
68 Buku Saku Dokter Kecil Jt0058@gmail.com#2014
CATATAN 
…………………………………………………………………………………………………………………………………………………. 
…………………………………………………………………………………………………………………………………………………. 
…………………………………………………………………………………………………………………………………………………. 
…………………………………………………………………………………………………………………………………………………. 
…………………………………………………………………………………………………………………………………………………. 
…………………………………………………………………………………………………………………………………………………. 
…………………………………………………………………………………………………………………………………………………. 
…………………………………………………………………………………………………………………………………………………. 
…………………………………………………………………………………………………………………………………………………. 
…………………………………………………………………………………………………………………………………………………. 
…………………………………………………………………………………………………………………………………………………. 
…………………………………………………………………………………………………………………………………………………. 
…………………………………………………………………………………………………………………………………………………. 
…………………………………………………………………………………………………………………………………………………. 
…………………………………………………………………………………………………………………………………………………. 
…………………………………………………………………………………………………………………………………………………. 
…………………………………………………………………………………………………………………………………………………. 
…………………………………………………………………………………………………………………………………………………. 
…………………………………………………………………………………………………………………………………………………. 
…………………………………………………………………………………………………………………………………………………. 
…………………………………………………………………………………………………………………………………………………. 
…………………………………………………………………………………………………………………………………………………. 
69 Buku Saku Dokter Kecil Jt0058@gmail.com#2014
…………………………………………………………………………………………………………………………………………………. 
…………………………………………………………………………………………………………………………………………………. 
…………………………………………………………………………………………………………………………………………………. 
…………………………………………………………………………………………………………………………………………………. 
………………………………………………………………………………………………………………………………………………… 
………………………………………………………………………………………………………………………………………………… 
…………………………………………………………………………………………………………………………………………………. 
…………………………………………………………………………………………………………………………………………… 
…….……………………………………………………………………………………………………………………………………… 
………….………………………………………………………………………………………………………………………………… 
……………….…………………………………………………………………………………………………………………………… 
…………………….……………………………………………………………………………………………………………………… 
………………………….………………………………………………………………………………………………………………… 
……………………………….…………………………………………………………………………………………………………… 
…………………………………….……………………………………………………………………………………………………… 
………………………………………….………………………………………………………………………………………………… 
……………………………………………….…………………………………………………………………………………………… 
…………………………………………………….……………………………………………………………………………………… 
………………………………………………………….………………………………………………………………………………… 
……………………………………………………………….…………………………………………………………………………… 
…………………………………………………………………….……………………………………………………………………… 
………………………………………………………………………….………………………………………………………………… 
……………………………………………………………………………….…………………………………………………………… 
…………………………………………………………………………………….……………………………………………………… 
………………………………………………………………………………………….………………………………………………… 
……………………………………………………………………………………………….…………………………………………… 
…………………………………………………………………………………………………….……………………………………… 
………………………………………………………………………………………………………….………………………………… 
70 Buku Saku Dokter Kecil Jt0058@gmail.com#2014
……………………………………………………………………………………………………………….…………………………… 
…………………………………………………………………………………………………………………….……………………… 
………………………………………………………………………………………………………………………….………………… 
…………………………………………………………………………………………………………………………………………… 
…………………………………………….……………………………………………………………………………………………… 
………………………………………………….………………………………………………………………………………………… 
……………………………………………………….…………………………………………………………………………………… 
…………………………………………………………….……………………………………………………………………………… 
………………………………………………………………….………………………………………………………………………… 
……………………………………………………………………….…………………………………………………………………… 
…………………………………………………………………………….……………………………………………………………… 
………………………………………………………………………………….………………………………………………………… 
………………………………………………………………………….………………………………………………………………… 
……………………………………………………………………………….…………………………………………………………… 
…………………………………………………………………………………….……………………………………………………… 
………………………………………………………………………………………….………………………………………………… 
……………………………………………………………………………………………….…………………………………………… 
…………………………………………………………………………………………………….……………………………………… 
………………………………………………………………………………………………………….………………………………… 
……………………………………………………………………………………………………………….…………………………… 
……………………………………………………………………………………………………….…………………………………… 
…………………………………………………………………………………………………………….……………………………… 
………………………………………………………………………………………………………………….………………………… 
……………………………………………………………………………………………………………………….…………………… 
…………………………………………………………………………………………………………………………….……………… 
………………………………………………………………………………………………………………………………….………… 
……………………………………………………………………………………………………………………………………….…… 
……………………………………………………………………………………………………………………………………………. 
71 Buku Saku Dokter Kecil Jt0058@gmail.com#2014
…………………………………………………………………………………………………………………………………….……… 
………………………………………………………………………………………………………………………………………….… 
…………………………………………………………………………………………………………………………………………… 
….………………………………………………………………………………………………………………………………………… 
……….…………………………………………………………………………………………………………………………………… 
…………….……………………………………………………………………………………………………………………………… 
………………….………………………………………………………………………………………………………………………… 
……………………….…………………………………………………………………………………………………………………… 
……… 
DAFTAR PUSTAKA 
72 Buku Saku Dokter Kecil Jt0058@gmail.com#2014
PEDOMAN PELAKSANAAN UKS 
DI SEKOLAH 
KEMENTERIAN PENDIDIKAN DAN KEBUDAYAAN 
DIREKTORAT JENDERAL PENDIDIKAN DASAR 
TAHUN 2012 
Edisi Revisi
KATA PENGANTAR 
Sesuai dengan perkembangan berbagai masalah dalam pelaksanaan Usaha Kesehatan 
Sekolah (UKS) pada saat ini, Pedoman Pelaksanaan UKS di Sekolah/Madrasah dipandang 
perlu untuk disempurnakan. 
Penyempurnaan pedoman ini dilakukan berdasarkan masalah dari berbagai pihak yang 
perduli dengan UKS dan pembahasannya melibatkan empat Kementerian terkait yaitu 
Kementerian Pendidikan dan Kebudayaan, Kementerian Kesehatan, Kementerian Agama, 
dan Kementerian Dalam Negeri. 
Dengan disempurnakannya Pedoman Pelaksanaan UKS di Sekolah/Madrasah oleh Direktorat 
Jenderal Pendidikan Dasar, diharapkan para Kepala Sekolah/Madrasah dan guru sebagai Tim 
Pelaksana UKS dapat lebih mengimplementasikan program UKS dengan baik, sehingga 
sangat membantu pencapaian tujuan akhir dari program ini yaitu meningkatkan prestasi 
belajar peserta didik melalui peningkatan derajat kesehatan. 
Untuk itu, Saya berharap semoga pedoman ini dapat dimanfaatkan secara optimal oleh 
kepala sekolah dan guru sebagai Tim Pelaksana UKS. 
Kepada semua pihak yang telah membantu terlaksananya penerbitan pedoman ini, kami 
menyampaikan penghargaan dan terima kasih yang sebesar-besarnya. 
Jakarta, Agustus 2012 
Sekretaris Direktorat Jenderal Pendidikan Dasar 
Dr. Thamrin Kasman 
NIP. 19601126 1988031001 
i
DAFTAR ISI 
Halaman 
KATA PENGANTAR i 
DAFTAR ISI ii 
BAB I PENDAHULUAN . . . . . . . . . . . . . . . . . . . . . . . . . . . . . . . . . . . . . . . . . 1 
A. Latar belakang . . . . . . . . . . . . . . . . . . . . . . . . . . . . . . . . . . . . . . . . . 1 
B. Sasaran . . . . . . . . . . . . . . . . . . . . . . . . . . . . . . . . . . . . . . . . . . . . . . . 1 
C. Tujuan . . . . . . . . . . . . . . . . . . . . . . . . . . . . . . . . . . . . . . . . . . . . . . . . 1 
D. Ruang Lingkup . . . . . . . . . . . . . . . . . . . . . . . . . . . . . . . . . . . . . . . . . 2 
E. Berbagai Informasi Tentang UKS . . . . . . . . . . . . . . . . . . . . . . . . . . 2 
BAB II PENYUSUNAN RENCANA KEGIATAN UKS . . . . . . . . . . . . . . . . . . . . 6 
BAB III PEDOMAN PELAKSANAAN TIGA PROGRAM POKOK UKS . . . . . . . . 11 
A. Pendidikan Kesehatan . . . . . . . . . . . . . . . . . . . . . . . . . . . . . . . . . . . 11 
B. Pelayanan Kesehatan . . . . . . . . . . . . . . . . . . . . . . . . . . . . . . . . . . . 16 
C. Pembinaan Lingkungan Sekolah Sehat . . . . . . . . . . . . . . . . . . . . . 20 
BAB IV PELAKSANAAN MONITORING, EVALUASI, DAN PELAPORAN . . . . 25 
A. Monitoring . . . . . . . . . . . . . . . . . . . . . . . . . . . . . . . . . . . . . . . . . . . . 25 
B. Evaluasi . . . . . . . . . . . . . . . . . . . . . . . . . . . . . . . . . . . . . . . . . . . . . . . 28 
C. Pelaporan . . . . . . . . . . . . . . . . . . . . . . . . . . . . . . . . . . . . . . . . . . . . . 31 
BAB V PENUTUP . . . . . . . . . . . . . . . . . . . . . . . . . . . . . . . . . . . . . . . . . . . . . . 35 
DAFTAR PUSTAKA . . . . . . . . . . . . . . . . . . . . . . . . . . . . . . . . . . . . . . . . . . . . . . . . . . 36 
LAMPIRAN . . . . . . . . . . . . . . . . . . . . . . . . . . . . . . . . . . . . . . . . . . . . . . . . . . . . . . . . 37 
ii
BAB I 
PENDAHULUAN 
A. LATAR BELAKANG 
Keberhasilan pembinaan dan pengembangan Usaha Kesehatan Sekolah/madrasah 
(UKS) pada akhirnya akan terlihat/tercermin pada perilaku hidup sehat dan derajat 
kesehatan peserta didik, dan ini merupakan dampak yang diharapkan dari keseluruhan 
pola pembinaan dan pengembangan UKS. Hal ini dikarenakan UKS merupakan wadah 
dan program untuk meningkatkan kemampuan hidup sehat dan derajat kesehatan 
peserta didik sedini mungkin, yang dilakukan secara terpadu oleh 4 Kementerian terkait 
beserta seluruh jajarannya baik di pusat maupun di daerah. Adapun landasannya, yaitu 
SKB 4 Menteri, yaitu Menteri Pendidikan Nasional, Menteri Kesehatan, Menteri Agama 
dan Menteri Dalam Negeri. 
Usaha membina, mengembangkan, dan meningkatkan kemampuan hidup sehat dan 
derajat kesehatan peserta didik dilaksanakan melalui program pendidikan di 
sekolah/madrasah dengan berbagai kegiatan intrakurikuler dan ekstrakurikulernya, 
serta melalui usaha-usaha lain diluar sekolah/madrasah yang dilakukan dalam rangka 
pembinaan dan pemeliharaan kesehatan masyarakat. 
Berdasarkan hasil pengamatan yang dilakukan oleh Tim Pembina UKS Pusat ternyata 
masih cukup banyak sekolah/madrasah yang belum melaksanakan UKS secara baik dan 
benar, terutama disebabkan kurangnya buku-buku/pedoman pelaksanaan UKS di 
sekolah/madrasah. Dengan adanya buku ini diharapkan dapat membantu Tim 
Pelaksana UKS dalam melaksanakan program UKS di sekolah/madrasah, 
B. SASARAN 
Sasaran Pedoman Pelaksanaan UKS ini adalah Tim Pelaksana UKS di sekolah/madrasah 
baik negeri maupun swasta. 
C. TUJUAN 
Tujuan dari Pedoman Pelaksanaan UKS ini ialah agar UKS dapat dilaksanakan di 
sekolah/madrasah sesuai dengan panduan dan kebijakan yang telah ditetapkan oleh 
Tim Pembina UKS. Secara rinci tujuan yang hendak dicapai adalah sebagai berikut: 
a. Membantu guru dan kepala sekolah/madrasah sebagai Tim Pelaksana UKS dalam 
memahami berbagai informasi tentang UKS dan dapat melaksanakannya 
disekolah/madrasah masing-masing; 
1
b. Membantu guru dan kepala sekokah sebagai Tim Pelaksana UKS dalam memahami 
cara menyusun dan melaksanakan rencana kegiatan UKS di sekolah/madrasah 
masing-masing; 
c. Membantu guru dan kepala sekolah/madrasah sebagai Tim Pelaksana UKS dalam 
memahami dan menguasai cara melaksakan tiga program pokok UKS (Trias UKS); 
d. Membantu guru dan kepala sekolah/madrasah sebagat Tim Pelaksana UKS dalam 
memahami dan menguasai cara melaksanakan evaluasi dan pelaporan pelaksanaan 
UKS. 
D. RUANG LINGKUP 
Ruang lingkup buku ini adalah bagaimana melaksanakan UKS secara benar yang 
meliputi bagaimana pembentukan Tim Pelaksana UKS, penyusunan rencana/program 
UKS bagi Tim Pelaksana UKS, dan cara melaksanakan program UKS serta bagaimana 
cara melaksanakan monitoring, evaluasi dan pelaporannya. 
E. BERBAGAI INFORMASI TENTANG UKS 
1. Tujuan UKS 
a. Tujuan Umum 
Tujuan Usaha Kesehatan Sekolah/madrasah adalah untuk meningkatkan mutu 
pendidikan dan prestasi belajar peserta didik dengan meningkatkan perilaku 
hidup bersih dan sehat serta derajat kesehatan peserta didik dan menciptakan 
lingkungan yang sehat, sehingga memungkinkan pertumbuhan dan 
perkembangan Yang harmonis dan optimal dalam rangka pembentukan manusia 
Indonesia seutuhnya. 
b. Tujuan Khusus 
Memupuk kebiasaan hidup sehat dan meningkatkan derajat kesehatan peserta 
didik yang di dalamnya mencakup: 
1) Memiliki pengetahuan, sikap dan keterampilan untuk melaksanakan prinsip 
hidup sehat serta berpartisipasi aktif di dalam usaha peningkatan kesehatan; 
2) Sehat, baik dalam arti fisik, mental maupun sosial dan; 
3) Memiliki daya hayat dan daya tangkal terhadap Pengaruh buruk 
penyalahgunaan narkotika, Obat-obatan dan bahan bebahaya, alkohol 
(minuman keras), rokok dan sebagainya. 
2
2. Sasaran UKS 
Sasaran UKS adalah peserta didik dari tingkat pendidikan dasar sampai dengan 
tingkat pendidikan menengah (TK, SD, SMP, dan SMA/SMK) termasuk peserta didik 
di perguruan agama beserta lingkungannya. 
3. Sasaran Pembinaan UKS 
Adapun sasaran Pembinaan UKS adalah sebagai berikut: 
a. Peseta didik; 
b. Pembina teknis (guru dan petugas kesehatan); 
c. Pembina nonteknis (pengelola pendidikan, karyawan sekolah/madrasah); 
d. Sarana dan prasarana pendidikan serta pelayanan kesehatan; 
e. lingkungan (lingkungan sekolah/madrasah, lingkungan keluarga, lingkungan 
masyarakat sekitar sekolah/madrasah). 
4. Ruang Lingkup UKS di Sekolah/madrasah 
Ruang lingkup UKS adalah ruang lingkup yang tercermin dalam Tiga Program pokok 
Usaha Kesehatan Sekolah/madrasah (disebut Trias UKS) meliputi; 
a. Penyelenggaraan Pendidikan Kesehatan; 
b. Penyelenggaraan Pelayanan Kesehatan; 
c. Pembinaan lingkungan Sekolah/madrasah Sehat. 
5. Ruang Lingkup Pembinaan UKS 
a. Penyusunan perencanaan program; 
b. Pelaksanaan program; 
c. Pengendalian program; 
d. Penilaian dan penelitian; 
e. Manajemen dan organisasi termasuk ketenagaan, sarana dan prasarana serta 
pembiayaan. 
6. Tim Pembina UKS dan Tim Pelaksana UKS 
Untuk melaksanakan tugas pembinaan dan pengembangan UKS secara terpadu dan 
terkoordinasi, maka dibentuk Tim Pembina UKS pada setiap jenjang Pemerintahan, 
yaitu: 
a. Tim Pembina UKS Tingkat Pusat; 
b. Tim Pembina UKS Tingkat Provinsi; 
c. Tim Pembina UKS Tingkat Kab/Kota; 
3
d. Tim Pembina UKS Tingkat Kecamatan. 
Sedangkan di sekolah/madrasah/madrasah dinamakan Tim Pelaksana UKS. 
Sedangkan struktur organisasi Tim Pembina UKS tingkat Kecamatan; yang bertugas 
langsung membina sekolah/madrasah di wilayah kerjanya adalah sebagai berikut: 
Ketua : Camat; 
Ketua I : Kepala Dinas Pendidikan dan Kebudayaan Tingkat Kecamatan; 
Ketua II : Kepala Puskesmas; 
Ketua III : Penilik/Pendais/Pergurais/PPA/KUA; 
Ketua IV : Dinas Pendidikan dan Kebudayaan Kecamatan; 
Ketua V : Ketua Tim Penggerak PKK Kecamatan; 
Sekretaris : Sekretaris Kecamatan; 
Anggota : *Kantor Kecamatan; 
* Puskesmas; 
* Kementerian Agama; 
* PKK Kecamatan 
7. Tim Pelaksana UKS yaitu: 
Pembina : Lurah/Kepala Desa; 
Ketua : Kepala Sekolah/madrasah; 
Sekretaris I : Guru Pembina UKS/Pembina UKS; 
Sekretaris II : Ketua Komite Sekolah/madrasah; 
Anggota : 1. Komite Sekolah/madrasah; 
2. Petugas UKS Puskesmas; 
3. Guru; 
4. Siswa. 
8. Tugas dan Fungsi Tim Pelaksana UKS 
Tugas: 
a. Melaksanakan tiga program UKS yaitu Pendidikan Kesehatan, Pelayanan 
Kesehatan, dan Pembinaan Lingkungan Sekolah/madrasah Sehat. 
b. Menjalin kerjasama dengan orang tua murid (komite sekolah/madrasah). 
c. Mengadakan pengendalian/evaluasi, menyusun program dan menyampaikan 
laporan ke TP UKS Kecamatan. 
d. Melaksanakan ketatausahaan. 
4
Fungsi: 
Sebagai penanggung jawab dan pelaksana program UKS di Sekolah/madrasah 
berdasarkan prioritas kebutuhan dan kebijakan yang ditetapkan TP UKS Kecamatan. 
9. Program Pembinaan dan Pengembangan UKS meliputi: 
a. Program pembinaan peserta didik. 
1) Pendidikan kesehatan; 
2) Pelayanan kesehatan. 
b. Program Pembinaan Pembina UKS (ketenagaan): 
Peningkatan jumlah (kuantitas), melalui: 
- Pendidikan formal dan non formal; 
- Pelatihan, bimbingan teknis, seminar, dan lokakarya; 
- Monitoring dan evaluasi; 
- Pengawasan. 
c. Program Pembinaan Sarana Prasarana Pendidikan dan Pelayanan Kesehatan. 
1) Ruang UKS, tempat tidur, alat ukur Berat Badan dan Tinggi Badan, Obat-obatan 
sederhana, tensi meter, kartu snellen, media Komunikasi Informasi Edukasi 
(KIE), alat peraga kesehatan. 
2) Buku pencatatan pemerikasaan kesehatan peserta didik, buku/lembar rujukan. 
d. Program Pembinaan lingkungan: 
1) Lingkungan fisik (konstruksi ruang dan bangunan, pencahayaan, ventilasi, 
kebisingan, kepadatan, sarana air bersih dan sanitasi, halaman, jarak papan 
tulis, vektor penyakit, kantin, meja, kursi) 
2) Lingkungan non fisik (perilaku tidak merokok, perilaku membuang sampah 
pada tempatnya, perilaku mencuci tangan menggunakan sabun dan air bersih 
mengalir, dan perilaku memilih makanan jajanan yang sehat) 
e. Program Pengembangan. 
Pihak sekolah/madrasah dapat melakukan program pengembangan dengan 
bekerja sama dengan pihak-pihak terkait (stakeholder) dalam pelaksanaan 
program UKS. Disamping itu pihak sekolah/madrasah diharapkan dapat 
menularkan ke sekolah/madrasah-sekolah/madrasah lain di lingkungannya. 
5
BAB II 
PENYUSUNAN RENCANA KEGIATAN UKS 
1. Rencana kegiatan UKS tahunan 
Rencana Kegiatan UKS tahunan ialah rangkaian dan tahap kegiatan UKS yang disusun 
oleh Tim Pelaksana UKS yang akan dilaksanakan selama satu tahun pelajaran oleh Tim 
Pelaksana UKS. 
2. Rencana Kegiatan UKS/Rencana Anggaran Belanja UKS merupakan bagian dari Rencana 
Kerja Sekolah/madrasah (RKS) dan Rencana Anggaran Belanja Sekolah/madrasah (RABS). 
3. Langkah pelaksanaan: 
a. Menyusun Rencana Kegiatan UKS dan Rencana Anggaran Belanja UKS; 
b. Mengajukan Rencana Kegiatan UKS dan Rencana Anggaran Belanja UKS tersebut pada 
rapat pengurus Komite Sekolah/madrasah untuk dimasukkan pada RKS dan RABS; 
c. Sekolah dan komite sekolah menetapkan dan mengalokasikan ke dalam RKS dan RABS. 
4. Penyusunan Rencana Kegiatan UKS 
Dalam penyusunan rencana kegiatan tahunan melibatkan semua anggota Tim Pelaksana 
UKS. 
5. Dalam penyusunan Rencana Kegiatan UKS memperhatikan: 
a. Kegiatan 
Kegiatan mengacu pada program UKS yaitu: 
1) Program pendidikan kesehatan; 
2) Program pelayanan kesehatan; 
3) Program peningkatan mutu ketenagaan; 
4) Program pengadaan sarana prasarana; 
5) Program pembinaan lingkungan sekolah/madrasah sehat. 
b. Jenis Kegiatan 
Kegiatan terdiri dari 2 jenis 
1) Kegiatan yang sudah baku dan rutin dilaksanakan dalam hal ini yang perlu 
direncanakan ialah: 
a) Waktu pelaksanaan agar disesuaikan dengan kalender pendidikan; 
b) Cara pelaksanaan agar tidak tumpang tindih dan perlu dilaksanakan secara 
terpadu; 
6
c) Dana pelaksanaan 
Contoh kegiatan ini adalah pemeriksaan rutin dan berkala 
2) Kegiatan yang perlu ditambahkan. 
Kegiatan tambahan diusulkan berdasarkan hasil evaluasi/pengamatan agar sesuai 
dengan kebutuhan. Kegiatan tambahan ini mengacu pada program UKS. 
Contoh penyusunan kegiatan berdasarkan kebutuhan yang diketahui dari hasil 
evaluasi/pengamatan, yaitu: 
a) Bila banyak peserta didik yang menderita penyakit kulit, perlu dibuat kegiatan 
pendidikan kebersihan pribadi yang ditekankan pada kebersihan kulit dan upaya 
pengobatannya; 
b) Bila tingkat kemampuan guru dalam melaksanakan kegiatan pendidikan 
kesehatan masih kurang, maka perlu diadakan kegiatan peningkatan mutu 
(pengetahuan/kemampuan) guru umpamanya penataran (alih teknologi) oleh 
petugas Puskesmas; 
c) Bila kegiatan pendidikan tidak dapat berjalan dengan baik karena kurangnya alat 
peraga, maka perlu diadakan alat peraga pendidikan kesehatan (kegiatan 
pengadaan alat peraga); 
d) Untuk melaksanakan pemeliharaan keberhasilan lingkungan sekolah/madrasah 
diperlukan alat-alat kebersihan, maka perlu diperhitungkan macam dan jumlah 
alat/bahan yang dibutuhkan selama satu tahun ajaran; 
e) Bila lingkungan sekitar sekolah/madrasah dapat menjadi tempat berkembang 
biaknya nyamuk, maka perlu diadakan kegiatan PSN (pemberantasan Sarang 
Nyamuk). 
c. Waktu Pelaksanaan Kegiatan 
Waktu pelaksanaan kegiatan diatur dan disesuaikan dengan kalender pendidikan. 
Kegiatan yang melibatkan peserta didik dan guru agar diatur sehingga tidak 
mengganggu proses belajar mengajar, serta tidak dilaksanakan pada masa ujian. 
d. Dana kegiatan 
Kegiatan yang memerlukan dana perlu dipertimbangkan dan diatur sehingga dana 
yang diperlukan tidak memberatkan orang tua (disesuaikan dengan kemampuan). 
Sumber dana kegiatan pada sekolah/madrasah diperoleh dari orang tua peserta didik, 
dan sumbangan lain yang tidak mengikat, serta dana yang diusahakan oleh 
sekolah/madrasah melalui kegiatan 
7
CONTOH RENCANA KEGIATAN UKS DI SD/MI 
Tahun Pelajaran ……………………………. 
SD/MI : ………………………………………… 
Kec. : ………………………………………… 
No Kegiatan 1 2 3 4 5 6 7 8 9 10 11 12 Keterangan 
A. Manajemen 
1. Rapat Tahunan 
2. Rapat Tengah Tahunan 
X X Dalam kolom 
keterangan dapat 
dicantumkan hal-hal 
yang berkaitan 
dengan kegiatan 
seperti: 
- jumlah guru yang 
ditatar 
- jumlah murid yang 
direncanakan 
mengikuti 
program dokter 
kecil/KKR. 
B Pendidikan Kesehatan 
a. Kurikuler X X X X X X X X X X X X 
b. Ekstrakurikuler X X X X X X X X X X X X 
C Pelayanan Kesehatan 
a. Penyuluhan Kesehatan 
X X X X 
b. Penjaringan kesehatan X 
c. Pemerikasaan berkala X X 
d. Bulan Imunisasi anak 
sekolah 
X X 
D Pembinaan lingkungan 
sekolah sehat 
a. Melakukan identifikasi 
masalah 
X X 
b. Perbaikan sarana X X X X X X X X X X 
c. Pengendalian X X X X X X X X X X 
8
No Kegiatan 1 2 3 4 5 6 7 8 9 10 11 12 Keterangan 
E Pengadaan sarana UKS 
a. Pengadaan alat/bahan 
UKS 
X X X 
b. Pengadaan buku bacaan X X 
F Peningkatan mutu guru 
dan peserta didik 
a. Ceramah/pelatihan X X X 
b. Studi siswa X 
……………………………………….. 
Kepala SD/MI 
Selaku Ketua Tim Pelaksana 
…………………………………………… 
9
PROGRAM KEGIATAN UKS, SASARAN DAN 
PEMBIAYAAN YANG DIPERLUKAN 
No Program Kegiatan Sasaran Pembiayaan Keterangan 
(1) (2) (3) (4) (5) 
1) dicatat siapa/apa yang menjadi sasaran dan berapa target jumlahnya 
2) dicatat biaya yang diperlukan masing-masing kegiatan 
……………………………………….. 
Kepala SD/MI 
Selaku Ketua Tim Pelaksana 
…………………………………………… 
10
BAB III 
PEDOMAN PELAKSANAAN TIGA PROGRAM POKOK UKS 
Untuk meningkatkan kemampuan hidup sehat dan derajat kesehatan peserta didik 
dilakukan upaya menanamkan prinsip hidup sehat sedini mungkin melalui pendidikan 
kesehatan,pelayanan kesehatan dan pembinaan lingkungan sekolah/madrasah sehat yang 
dikenal dengan nama tiga program pokok UKS (TRIAS UKS). 
A. PENDIDIKAN KESEHATAN 
Pendidikan kesehatan adalah upaya yang diberikan berupa bimbingan dan atau 
tuntunan kepada peserta didik tentang kesehatan yang meliputi seluruh aspek 
kesehatan pribadi (fisik, mental dan sosial) agar kepribadiannya dapat tumbuh dan 
berkembang dengan baik melalui kegitan intrakurikuler dan ekstrakurikuler. 
1. Tujuan Pendidikan Kesehatan. 
Tujuan pendidikan kesehatan ialah agar peserta didik: 
a. Memiliki pengetahuan tentang kesehatan,termasuk cara hidup sehat dan teratur; 
b. Memiliki nilai dan sikap yang positif terhadap prinsip hidup sehat; 
c. Memiliki keterampilan dalam melaksanakan hal yang berkaitan dengan 
pemeliharaan, pertolongan, dan perawatan kesehatan; 
d. Memiliki perilaku hidup bersih dan sehat (PHBS); 
e. Mengerti dan dapat menerapkan prinsip-prinsip pencegahan penyakit. 
f. Memiliki daya tangkal terhadap pengaruh buruk diluar (narkoba, arus informasi, 
dan gaya hidup yang tidak sehat). 
2. Pelaksanaan Pendidikan Kesehatan 
Pelaksanaan pendidikan kesehatan diberikan melalui: 
a. Kegiatan Kurikuler 
Pelaksanaan pendidikan kesehatan melalui kegiatan kurikuler adalah 
pelaksanaan pendidikan pada jam pelajaran. Pelaksanaan Pendidikan Kesehatan 
sesuai dengan Kurikulum Tingkat Satuan Pendidikan (KTSP) khususnya pada 
standard isi yang telah diatur dalam Peraturan Mendiknas nomor 22 tahun 2006 
pada mata pelajaran Pendidikan Jasmani, Olahraga dan Kesehatan. 
1) Taman Kanak-kanak/Raudhatuh Athfal 
Pelaksanaan pendidikan kesehatan sesuai dengan Garis-garis Besar Program 
Pengajaran Pendidikan Jasmani, Olahraga dan Kesehatan, yang diberikan 
11
pengenalan,pembangkit minat,dan penanaman kebiasaan hidup sehat. 
Materi pendidikan kesehatan mencakup: 
a) Kebersihan dan kesehatan pribadi; 
b) Kebersihan dan kerapihan lingkungan; 
c) Makanan dan minuman sehat. 
2) Sekolah Dasar/Madrasah Ibtidaiyah 
Pelaksanaan pendidikan kesehatan melalui kegiatan kurikuler adalah 
pelaksanaan pendidikan pada jam pelajaran. Pelaksanaan Pendidikan 
Kesehatan sesuai dengan Kurikulum Tingkat Satuan Pendidikan (KTSP) 
khususnya pada standard isi yang telah diatur dalam Peraturan Mendiknas 
nomor 22 tahun 2006 pada mata pelajaran Pendidikan Jasmani, Olahraga dan 
Kesehatan. Pelaksanaannya diberikan melalui peningkatan pengetahuan 
penanaman nilai dan sikap positif terhadap prinsip hidup sehat dan 
peningkatan keterampilan dalam melaksanakan hal yang berkaitan dengan 
pemeliharaan,pertolongan dan perawatan kesehatan. 
Materi pendidikan kesehatan mencakup: 
a) Menjaga kebersihan diri; 
b) Mengenal pentingnya imunisasi; 
c) Mengenal makanan sehat; 
d) Mengenal bahaya penyakit diare,demam berdarah dan influenza; 
e) Menjaga kebersihan lingkungan (sekolah/madrasah dan rumah); 
f) Membiasakan buang sampah pada tempatnya 
g) Mengenal cara menjaga kebersihan alat reproduksi; 
h) Mengenal bahaya merokok bagi kesehatan; 
i) Mengenal bahaya minuman keras; 
j) Mengenal bahaya narkoba; 
k) Mengenal cara menolak ajakan menggunakan narkoba; 
l) Mengenal cara menolak perlakuan pelecehan seksual. 
3) Sekolah Menengah Pertama/Madrash Tsanawiyah 
Pelaksanaan pendidikan kesehatan melalui kegiatan kurikuler adalah 
pelaksanaan pendidikan pada jam pelajaran. Pelaksanaan Pendidikan 
Kesehatan sesuai dengan Kurikulum Tingkat Satuan Pendidikan (KTSP) 
khususnya pada standard isi yang telah diatur dalam Peraturan Mendiknas 
nomor 22 tahun 2006 pada mata Pelajaran Pendidikan Jasmani,Olahraga dan 
Kesehatan, dimana untuk pendidikan kesehatan pelaksanaanya dilakukan 
melalui peningkatan pengetahuan, keterampilan, penanaman kebiasaan 
12
hidup sehat, terutama melalui pemahaman penafsiran konsep-konsep yang 
berkaitan dengan prinsip hidup sehat. 
Materi pendidikan kesehatan mencakup: 
a) Memahami pola makanan sehat; 
b) Memahami perlunya keseimbangan gizi; 
c) Memahami berbagai penyakit menular seksual; 
d) Mengenal bahaya seks bebas; 
e) Memahami berbagai penyakit menular yang bersumber dari lingkungan 
yang tidak sehat; 
f) Memahami cara menghindari bahaya kebakaran; 
g) Memahami cara menghadapi berbagai bencana alam. 
4) Sekolah Menengah Atas/Sekolah Menengah Kejuruan/Madrasah Aliyah 
Pelaksanaan pendidikan kesehatan melalu kegiatan kurikuler adalah 
pelaksanaan pendidikan pada jam pelajaran. Pelaksanaan Pendidikan 
Kesehatan sesuai dengan Kurikulum Tingkat Satuan Pendidikan (KTSP) 
khususnya pada standard isi yang telah diatur dalam Peraturan Mendiknas 
nomor 22 tahun 2006 pada dimata Pelajaran Pendidikan Jasmani,Olahraga 
dan Kesehatan. Pelaksanaannya dilakukan melalui peningkatan 
pengetahuan,keterampilan,terutama melalui peningkatan pemahaman dan 
penafsiran konsep-konsep yang berkaitan dengan prinsip hidup sehat 
sehingga mempunyai kemampuan untuk menularkan perilaku hidup sehat 
dalam kehidupan sehari-hari. 
Materi pendidikan kesehatan mencakup: 
a) Menganilisis bahaya penggunaan narkoba; 
b) Memahami berbagai peraturan perundangan tentang narkoba; 
c) Menganalisis dampak seks bebas; 
d) Memahami cara menghindari seks bebas; 
e) Memahami bahaya HIV/AIDS; 
f) Memahami cara menghindari penularan seks bebas. Pada 
sekolah/madrasah kejuruan yang banyak menggunakan mesin-mesin, 
peralatan tenaga listrik/elektronika bahan kimia untuk pelaksanaan 
praktek dibengkel sekolah/madrasah dapat mengakibatkan resiko atau 
bahaya kecelakaan bagi peserta didik. Untuk itu perlu ditanamkan sikap 
hidup yang selalu mengutamakan keselamatan kerja. Sehingga 
pendidikan kesehatan untuk sekolah/madrasah kejuruan harus 
ditekankan juga kepada pendidikan keamanan dan keselamatan kerja. 
13
5) Sekolah Luar Biasa 
Pendidikan kesehatan pada SDLB, SMPLB, dan SMALB dilaksanakan sesuai 
dengan kurikulum, materi, maupun metode pengajarannya disesuaikan 
dengan kebutuhan,tingkat kemampuan peserta didik,tingkat kemampuan 
guru serta situasi dan kondisi sekolah, peserta didik, sarana dan fasilitas 
pedidikan yang tersedia. 
b. Kegiatan Ekstrakurikuler 
Kegiatan ekstrakurikuler adalah kegiatan di luar jam pelajaran biasa (termasuk 
kegiatan pada waktu libur) yang dilakukan di sekolah/madrasah ataupun diluar 
sekolah/madrasah dengan tujuan antara lain untuk memperluas pengetahuan 
dan keterampilan siswa serta melengkapi upaya pembinaan manusia Indonesia 
seutuhnya. Kegiatan ekstrakurikuler mencakup kegiatan yang berkaitan dengan 
pendidikan kesehatan, pelayanan kesehatan dan pembinaan lingkungan 
sekolah/madrasah sehat. 
1) Kegiatan ekstrakurikuler yang berkaitan dengan pendidikan kesehatan antara 
lain; 
a) Wisata siswa; 
b) Kemah (Persami); 
c) Ceramah, diskusi; 
d) Lomba-lomba; 
e) Bimbingan hidup sehat; 
f) Apotik hidup; 
g) Kebun sekolah; 
h) Kerja bakti; 
i) Majalah dinding; 
j) Pramuka; 
k) Piket sekolah. 
Catatan: OSIS mempunyai peranan yang besar dalam pelaksanaan program 
UKS yang dilakukan secara ekstrakurikuler di SMP dan SMA. Dalam 
pelaksanaan program UKS, OSIS dapat mengamati adanya masalah yang 
berkaitan dengan kesehatan, melaporkannya kepada guru pembina OSIS, 
agar bersama-sama mencari cara penanggulangannya antara lain berupa 
kegiatan berdasarkan konsep 7K. 
14
3. Pendekatan dan Metode 
a. Pendekatan 
Beberapa pendekatan yang dapat dilakukan dalam rangka melaksanakan 
pendidikan kesehatan antara lain ialah: 
1) pendekatan individual 
2) pendekatan kelompok 
a) kelompok kelas; 
b) kelompok bebas; 
c) lingkungan keluarga. 
Agar tujuan pendidikan kesehatan bagi para peserta didik dapat tercapai secara 
optimal, dalam pelaksanaannya hendaknya memperhatikan hal-hal sebagai 
berikut: 
1) Sesuai dengan tingkat kemampuan dan perbedaan individual peserta didik 
2) Diupayakan sebanyak-banyaknya melibatkan peran aktif peserta didik 
3) Sesuai dengan situasi dan kondisi setempat 
4) Selalu mengacu pada tujuan pendidikan kesehatan termasuk upaya alih 
teknologi 
5) Memperhatikan kebutuhan pembangunan nasional 
6) Mengikuti/memperhatikan perkembangan pengetahuan dan teknologi 
b. Metode 
Dalam proses belajar mengajar guru dan Pembina dapat menggunakan metode; 
a) Belajar kelompok; 
b) Kerja kelompok/penugasan; 
c) Diskusi/ceramah; 
d) Belajar perorangan; 
e) Pemberian tugas; 
f) Karya wisata; 
g) Bermain peran; 
h) Tanya jawab; 
i) Simulasi; 
15
B. PELAYANAN KESEHATAN 
1. Tujuan pelayanan kesehatan 
Tujuan pelayanan kesehatan di sekolah/madrasah adalah untuk: 
a. Meningkatkan kemampuan dan keterampilan melakukan tindakan hidup sehat 
dalam rangka membentuk perilaku hidup sehat. 
b. Meningkatkan daya tahan tubuh peserta didik terhadap Penyakit dan mencegah 
terjadinya penyakit, kelainan dan cacat. 
c. Menghentikan proses penyakit dan pencegahan komplikasi akibat penyakit, 
kelainan, pengembalian fungsi dan peningkatan kemampuan peserta didik yang 
cedera/cacat agar dapat berfungsi optimal. 
2. Pelaksanaan Pelayanan Kesehatan 
Pelayanan kesehatan di sekolah dilaksanakan oleh Tim Kesehatan dari Puskesmas 
bekerjasama dengan guru dan kader kesehatan sekolah. Pelayanan Kesehatan 
sekolah dilaksanakan secara menyeluruh (komprehensif), dengan mengutamakan 
kegiatan promotif dan preventif serta didukung kegiatan kuratif dan rehabilitatif 
untuk mencapai derajat kesehatan yang optimal meliputi: 
a. Kegiatan Peningkatan (Promotif) 
Kegiatan promotif (peningkatan) dilaksanakan melalui kegiatan penyuluhan 
kesehatan dan latihan keterampilan yang dilaksanakan secara ekstrakurikuler, 
yaitu: 
1) Latihan keterampilan teknis dalam rangka pemeliharan kesehatan, dan 
pembentukan peran serta aktif peserta didik dalam pelayanan kesehatan, 
antara lain: 
• Dokter Kecil; 
• Kader Kesehatan Remaja; 
• Palang Merah Remaja; 
• Saka Bhakti Husada. 
2) Pembinaan sarana keteladanan yang ada di lingkungan sekolah antara lain: 
• Pembinaan Kantin Sekolah Sehta; 
• Pembinaan lingkungan sekolah yang terpelihara dan bebas dari faktor 
pembawa penyakit. 
3) Pembinaan keteladanan berperilaku hidup bersih dan sehat (PHBS) 
16
b. Kegiatan Pencegahan (Preventif) 
Kegiatan pencegahan dilaksanakan melalui kegiatan peningkatan daya tahan 
tubuh, kegiatan pemutusan mata rantai penularan penyakit dan kegiatan 
penghentian proses penyakit pada tahap dini sebelum timbul penyakit, yaitu: 
1) Pemeliharaan kesehatan yang bersifat umum maupun yang bersifat khusus 
untuk penyakit-penyakit tertentu, antara lain demam berdarah, kecacingan, 
muntaber. 
2) Penjaringan (screening) kesehatan bagi anak yang baru masuk sekolah. 
3) Pemeriksaan berkala kesehatan tiap 6 bulan. 
4) Mengikuti (memonitoring/memantau) pertumbuhan peserta didik. 
5) Immunisasi peserta didik kelas I dan kelas VI di sekolah dasar dan madrasah 
ibtidaiyah. 
6) Usaha pencegahan penularan penyakit dengan jalan memberantas sumber 
infeksi dan pengawasan kebersihan lingkungan sekolah dan perguruan 
agama. 
7) Konseling kesehatan remaja di sekolah dan perguruan agama oleh kader 
kesehatan sekolah, guru BP dan guru agama dan Puskesmas oleh Dokter 
Puskesmas atau tenaga kesehatan lain. 
c. Kegiatan Penyembuhan dan Pemulihan (Kuratif dan Rehabilitatif) 
Kegiatan penyembuhan dan pemulihan dilakukan melalui kegiatan mencegah 
komplikasi dan kecacatan akibat proses penyakit atau untuk meningkatkan 
kemampuan peserta didik yang cedera atau cacat agar dapat berfungsi optimal, 
yaitu: 
1) Diagnose dini; 
2) Pengobatan ringan; 
3) Pertolongan pertama pada kecelakaan dan pertolongan pertama pada 
penyakit; dan 
4) Rujukan medik. 
3. Tempat Pelayanan kesehatan 
Pelayanan kesehatan terhadap peserta didik dilakukan 
a. Di sekolah/madrasah dilakukan melalui kegiatan ekstrakurikuler dan 
b. Di Puskesmas dan instansi kesehatan jenjang berikutnya sesuai kebutuhan. 
17
4. Metode pelayanan kesehatan 
a. Pelayanan Kesehatan di Sekolah/madrasah 
Pelayanan kesehatan di sekolah/madrasah dilakukan sebagai berikut: 
1) Sebagian kegiatan pelayanan kesehatan di sekolah/madrasah perlu di 
delegasikan kepada guru, setelah guru ditatar/dibimbing oleh petugas 
Puskesmas. Kegiatan tersebut adalah kegiatan peningkatan (promotif), 
pencegahan (preventif) dan dilakukan pengobatan sederhana pada waktu 
terjadi kecelakaan atau penyakit sehingga selain menjadi kegiatan pelayanan, 
juga menjadi kegiatan pendidikan. 
2) Sebagian lagi pelayanan kesehatan hanya boleh dilakukan oleh petugas 
Puskesmas dan dilaksanakan sesuai dengan waktu yang telah direncanakan 
secara terpadu (antara kepala sekolah/madrasah dan petugas Puskesmas) 
b. Pelayanan Kesehatan di Puskesmas 
Pelayanan kesehatan di Puskesmas adalah bagi peserta didik yang dirujuk dari 
sekolah/madrasah (khusus untuk kasus yang tidak dapat diatasi oleh 
sekolah/madrasah). Untuk itu perlu diadakan kesepakatan dalam rapat 
perencanaan tentang pembiayaan peserta didik yang dirujuk ke Puskesmas. 
Sekolah/madrasah sebaiknya mengupayakan dana UKS untuk pembiayaan yang 
diperlukan agar masalah pembiayaan tidak menghambat pelayanan pengobatan 
yang diberikan. 
Untuk ini setiap peserta didik harus memiliki buku/kartu rujukan sesuai tingkat 
pelayanan kesehatan. 
Tugas dan fungsi Puskesmas adalah melaksanakan kegiatan pembinaan 
kesehatan dalam rangka usaha kesehatan di sekolah dan perguruan agama yang 
mencaku: 
1) Memberikan pencegahan terhadap sesuatu penyakit dengan immuniasi dan 
lainnya yang dianggap perlu; 
2) Merencanakan pelaksanaan kegiatan dengan pihak yang berhubungan 
dengan peserta didik (kepala sekolah, guru, orang tua peserta didik dan lain-lain); 
3) Memberikan bimbingan teknis medik kepada kepala sekolah dan guru dalam 
melaksanakan Usaha Kesehatan Sekolah; 
4) Memberikan penyuluhan tentang kesehatan pada umumnya dan UKS pada 
khususnya kepada kepala sekolah, guru, dan pihak lain dalam rangka 
meningkatkan peran serta dalam pelaksanaan UKS; 
18
5) Memberikan pelatihan/penataran kepada guru UKS dan kader UKS (Dokter 
Kecil dan Kader Kesehatan Remaja); 
6) Melakukan penjaringan dan pemeriksaan berkala serta perujukan terhadap 
kasus-kasus tertentu yang memerlukannya; 
7) Memberikan pembinaan dan pelaksanaan konseling; 
8) Menginformasikan kepada kepala sekolah tentang derajat kesehatan dan 
tingkat kesegaran jasmani peserta didik dan cara peningkatannya; 
9) Menginformasikan secara teratur kepada Tim Pembina UKS setempat 
meliputi segala kegiatan pembinaan kesehatan dan permasalahan yang 
dialami. 
c. Peserta didik yang perlu dirujuk 
Adapun peserta didik yang perlu dirujuk adalah: 
1) Peserta didik yang sakit sehingga tidak dapat mengikuti pelajaran, dan bila 
masih memungkinkan segera disuruh pulang dengan membawa surat 
pengantar dan buku/kartu rujukan agar dibawa orang tuanya ke sarana 
pelayanan kesehatan yang terdekat. 
2) Bila Peserta didik cedera/sakit yang tidak memungkinkan disuruh pulang dan 
segera membutuhkan pertolongan secepatnya agar dibawa ke sarana 
pelayanan kesehatan yang terdekat untuk mendapatkan pengobatan. Setelah 
itu agar segera diberitahukan kepada orang tuanya untuk datang ke sarana 
pelayanan kesehatan tersebut. 
d. Pendekatan 
Pendekatan pelayanan kesehatan dikelompokan sebagai berikut: 
1) Intervensi yang ditujukan untuk menyelesaikan atau mengurangi masalah 
perorangan, antara lain pencarian, pemeriksaan, dan pengobatan penderita. 
2) Intervensi yang ditujukan untuk menyelesaikan atau mengurangi masalah 
lingkungan di sekolah, khususnya masalah lingkungan yang tidak mendukung 
tercapainya derajat kesehatan optimal. 
3) Intervensi yang ditujukan untuk membentuk perilaku hidup sehat masyarakat 
sekolah. 
e. Metode yang diperlukan ialah: 
1) Pentaran dan pelatiha; 
2) Bimbingan kesehatan dan bimbingan khusus (konseling); 
3) Penyuluhan kesehatan; 
4) Pemeriksaan langsung; dan 
5) Pengamatan (observasi) 
19
C. PEMBINAAN LINGKUNGAN SEKOLAH SEHAT 
Pembinaan lingkungan sekolah bertujuan untuk mewujudkan lingkungan sehat di 
sekolah/madrasah yang memungkinkan setiap warga sekolah/madrasah mencapai 
derajat kesehatan setinggi-tingginya dalam rangka mendukung tercapainya proses 
belajar yang maksimal bagi setiap peserta didik. 
Lingkungan sekolah/madrasah dibedakan menjadi dua yaitu lingkungan fisik dan non 
fisik , lingkungan fisik meliputi; 
- Konstruksi ruang dan bangunan; 
- Sarana air bersih dan sanitasi; 
- Halaman; 
- Pencahayaan, ventilasi, kebisingan; 
- Kepadatan kelas, jarak papan tulis, meja/kursi; 
- Vektor penyakit; 
- Kantin/Warung sekolah. 
Sedangkan lingkungan non fisik meliput perilaku masyarakat sekolah/madrasah, antara 
lain; 
- Perilaku tidak merokok; 
- Perilaku membuang sampah pada tempatnya; 
- Perilaku mencuci tanganmenggunakan sabung dan air bersih mengalir; 
- Perilaku memilih makanan jajanan yang sehat; 
Pelaksanaan pembinaan lingkungan sekolah sehat meliputi kegiatan identifikasi 
masalah, perencanaan, intervensi, pemantauan dan evaluasi serta pelaporan. 
1. Identifikasi faktor risiko lingkungan sekolah/madrasah 
Identifikasi faktor risiko dilakukan dengan cara pengamatan visual dengan 
menggunakan instrument pengamatan dan bila perlu dilakukan pengukuran lapangan 
dan laboratorium. 
Analisa faktor risiko dilakukan dengan cara membandingkan hasil pengamatan dengan 
standar yang telah ditentukan. Penentuan prioritas masalah berdasarkan perkiraan 
potensi besarnya bahaya atau gangguan yang ditimbulkan, tingkat keparahan dan 
pertimbangan lain yang diperlukan sebagai dasar melakukan intervensi. 
2. Perencanaan 
Yang dimaksud perencanaan adalah kegiatan yang akan dilaksanakan dalam upaya 
mengatasi masalah atau menurunkan/menghilangkan risiko kesehatan lingkungan 
yang disusun secara sistimatis dan terukur. Dalam perencanaan sudah dimassukkan 
rencana pemantauan dan evaluasi dan indikator keberhasilan. Perencanaan masing- 
20
masing kegiatan/upaya harus sudah terinci volume kegiatan, besarnya biaya, sumber 
biaya, waktu pelaksanaan, pelaksana dan penanggungjawab. Agar rencana kegiatan 
atau upaya mengatasi masalah atau menurunkan risiko menjadi tanggungjawab 
bersama maka dalam menyusun perencanaan hendaknya melibatkan masyarakat 
sekolah (peserta didik, guru, kepala sekolah/madrasah, orang tua peserta didik/ 
komite sekolah, penjaja makanan di kantin sekolah, instansi terkait, Tim Pembina 
UKS). 
3. Intervensi 
Intervensi terhadap faktor risiko lingkungan dan perilaku pada prinsipnya meliputi 
tiga kegiatan yaitu penyuluhan, perbaikan sarana dan pengendalian. 
a. Penyuluhan 
Kegiatan penyuluhan bisa dilakukan oleh pihak sekolah sendiri atau dari pihak luar 
yang diperlukan. 
b. Perbaikan sarana 
Bila dari hasil identifikasi dan penilaian faktor risiko lingkungan ditemukan kondisi 
yang tidak sesuai dengan standar teknis maka segera dilakukan perbaikan. 
c. Pengendalian 
Untuk menjaga dan meningkatkan kondisi kesehatan lingkungan di 
sekolah/madrasah, upaya pengendalian faktor risiko disesuaikan dengan kondisi 
yang ada, antara lain sebagai berikut; 
1) Pemeliharaan ruang dan bangunan 
a) Atap dan talang dibersihkan secara berkala sekali dalam sebulan dari 
kotoran/sampah yang dapat menimbulkan genangan air; 
b) Pembersihan ruang sekolah dan halaman minimal sekali dalam sehari; 
c) Pembersihan ruang sekolah harus menggunakan kain pel basah untuk 
menghilangkan debu atau menggunakan alat penghisap debu; 
d) Membersihkan lantai dengan menggunakan larutan desinfektan; 
e) Lantai harus disapu terlebih dahulu sebelum di pel; 
f) Dinding yang kotor atau yang catnya sudah pudar harus dicat ulang; 
g) Bila ditemukan kerusakan pada tangga segera diperbaiki. 
2) Pencahayaan dan kesilauan 
a) Pencahayaan ruang sekolah harus mempunyai intensitas yang cukup sesuai 
dengan fungsi ruang; 
b) Pencahayaan ruang sekolah harus dilengkapi dengan penerangan buatan; 
21
c) Untuk menghindari kesilauan maka harus disesuaikan tata letak papan tulis 
dan posisi bangku peserta didik; 
d) Gunakan papan tulis yang menyerap cahaya. 
3) Ventilasi 
a) Ventilasi ruang sekolah harus menggunakan sistim silang agar udara segar 
dapat menjangkau setiap sudut ruangan; 
b) Pada ruang yang menggunakan AC (Air Conditioner)harus disediakan jendela 
yang bisa dibuka dan ditutup; 
c) Agar terjadi penyegaran pada ruang ber-AC, jendela harus dibuka terlebih 
dahulu minimal satu jam sebelum ruangan tersebut dimanfaatkan; 
d) Filter AC harus dicuci minimal 3 bulan sekali. 
4) Kepadatan ruang kelas 
Kepadatan ruang kelas dengan perbandingan minimal setiap peserta didik 
mendapat tempat seluas 1,75 M2. Rotasi tempat duduk perlu dilakukan secara 
berkala untuk menjaga keseimbangan otot mata. 
5) Jarak papan tulis 
a) Jarak papan tulis dengan peserta didik paling depan minimal 2,5 M; 
b) Jarak papan tulis dengan peserta paling belakang maksimal 9 M; 
c) Petugas menghapus papan tulis sebaiknya menggunakan masker. 
6) Sarana cuci tangan 
a) Tersedia air bersih yang mengalir dan sabun; 
b) Tersedia saluran pembuangan air bekas cuci tangan; 
c) Bila menggunakan tempat penampungan air bersih maka harus dibersihkan 
minimal seminggu sekali. 
7) Kebisingan 
Untuk menghindari kebisingan agar tercapai ketenangan dalam proses belajar, 
maka dapat dilakukan dengan cara; 
a) Lokasi jauh dari keramaian, misalnya; pasar, terminal, pusat hiburan, jalan 
protokol, rel kereta api; 
b) Penghijauan dengan pohon berdaun lebat dan lebar; 
c) Pembuatan pagar tembok yang tinggi. 
8) Air Bersih 
a) Sarana air bersih harus jauh dari sumber pencemaran (tangki septic, tempat 
pembuangan sampah, sarana pembuangan air limbah, dll); 
22
b) Bila terjadi keretakan pada dinding sumur atau lantai sumur agar segera 
diperbaiki; 
c) Tempat penampungan air harus dibersihkan/dikuras secara berkala. 
9) Toilet 
a) Toilet harus selalu dalam keadaan bersih dan tidak berbau; 
b) Bak air harus dibersihkan minimal sekali dalam seminggu, dan bila tidak 
digunankan dalam waktu lama (libur panjang) maka bak air harus 
dikosongkan agar tidak menjadi tempat perindukan nyamuk; 
c) Menggunakan desinfektan untuk membersihkan lantai, closet serta urinoar; 
d) Tersedia sarana cuci tangan dan sabun untuk cuci tangan. 
10) Sampah 
a) Tersedia tempat sampah di setiap ruangan; 
b) Pengumpulan sampah dari seluruh ruang dilakukan setiap hari dan dibuang 
ke tempat pembuangan sampah sementara; 
c) Pembuangan sampah dari tempat pembuangan sampah sementara ke 
tempat pembuangan sampah akhir dilakukan maksimal 3 hari sekali. 
11) Sarana pembuangan air limbah 
Membersihkan saluran pembuangan limbah terbuka minimal seminggu sekali 
agar tidak terjadi perindukan nyamuk dan tidak menimbulkan bau 
12) Vektor (pembawa penyakit) 
Agar lingkungan sekolah bebas dari nyamuk demam berdarah maka harus 
dilakukan kegiatan; 
a) Kerja bakti rutin sekali dalam seminggu dalam rangka pemberantasan sarang 
nyamuk; 
b) Menguras bak penampungan air secara rutin minimal seminggu sekali dan 
bila libur panjang dikosongkan; 
c) Bila ada kolam ikan dirawat agar tidak ada jentik nyamuk; 
d) Pengamatan terhadap jentik nyamuk di setiap penampungan air atau wadah 
yang berpontensi adanya jentik nyamuk. Hasil pengamatan dicatat untuk 
menghitung container indeks. 
13) Kantin/Warung sekolah 
a) Makanan jajanan harus dibungkus dan atau tertutup sehingga terlindung dari 
lalat, binatang lain dan debu; 
23
b) Makanan tidak kadaluarsa; 
c) Tempat penyimpanan makanan dalam keadaan bersih, terlindung dari debu, 
terhindar dari baham berbahaya, serangga dan hewan lainnya; 
d) Tempat pengolahan atau penyiapan makan harus bersih dan memenuhi 
syarat kesehatan sesuai ketentuan yang berlaku; 
e) Peralatan yang digunakan untuk mengolah, menyajikan dan peralatan makan 
harus bersih dan disimpan pada tempat yang bebas dari pencemaran; 
f) Peralatan digunakan sesuai dengan peruntukkannya; 
g) Dilarang menggunakan kembali peralatan yang dirancang untuk sekali pakai; 
h) Penyaji makanan harus selalu menjaga kebersihan, mencuci tangan sebelum 
memasak dan setelah dari toilet; 
i) Bila tidak tersedia kantin di sekolah maka harus dilakukan pembinaan dan 
pengawasan terhadap penjaja makanan disekitar sekolah. Pembinaan dan 
pengawasan meliputi jenis makanan/minuman yang dijual, penyajian, 
kemasan, bahan tambahan (pengawet, pewarna, penyedap rasa). 
14) Halaman 
a) Melakukan penghijauan; 
b) Melakukan kebersihan halaman sekolah secara berkala seminggu sekali; 
c) Menghilangkan genangan air di halaman dengan menutup/mengurug atau 
mengalirkan ke saluran umum; 
d) Melakukan pengaturan dan pemeliharaan tanaman; 
e) Memasang pagar keliling yang kuat dan kokoh tetapi tetap memperhatikan 
aspek keindahan. 
15) Meja dan kursi peserta didik 
Desain meja dan kursi harus memperhatikan aspek ergonomis, permukaan 
meja/bangku memiliki kemiringan ke arah pengguna sebesar 15% atau sudut 10o 
16) Perilaku 
a) Mendorong peserta didik untuk berperilaku hidup bersih dan sehat dengan 
memberikan kateladanan, misalnya tidak merokok di sekolah; 
b) Membiasakan membuang sampah pada tempatnya; 
c) Membiasakan mencuci tangan dengan sabun dan air mengalir setelah buang 
air besar, sebelum menyentuh makanan, setelah beramain atau setelah 
beraktifitas lainnya; 
d) Membiasakan memilih makanan jajanan yang sehat. 
24
BAB IV 
PELAKSANAAN MONITORING, EVALUASI DAN PELAPORAN 
Agar usaha kesehatan berjalan sesuai dengan rencana, dapat berhasil guna dan berdaya 
guna maka perlu dilakukan pengendalian dan pengawasan. Upaya tersebut dapat dilakukan 
melalui monitoring, evaluasi dan pelaporan yang dilakukan oleh Tim Pelaksana UKS. 
A. MONITORING 
Monitoring adalah suatu kegiatan yang dilakukan dalam rangka pengawasan, 
pengontrolan atau pengendalian terhadap suatu objek kegiatan yang akan, sedang atau 
yang sudah dilaksanakan. 
Agar program UKS senantiasa sesuai dengan tuntutan/kebutuhan setiap waktu, maka 
umpan balik dari lapangan sangat diperlukan. Untuk itu perlu diadakan monitoring secara 
terus menerus, baik terhadap persiapan maupun proses pelaksanaan sebagai 
penyempurnaan lebih lanjut. 
Monitoring dilakukan oleh Tim Pelaksana UKS pada setiap jenjang dan jenis pendidikan 
dan pelaksanaan monitoring ini dilakukan dengan frekuensi sebagai berikut: 
• Kepala Sekolah/madrasah selaku Ketua Tim Pelaksana UKS melakukan monitoring 
terhadap pelaksanaanTrias Program UKS secara terus menerus. 
• Penjaringan data dan informasi dilakukan dengan wawancara dan pengamatan yang 
selanjutnya dicatat pada instrumen monitoring dan dilakukan oleh Guru Pembina UKS. 
1. Tujuan 
Tujuan monitoring, evaluasi dan pelaporan dalam pelaksanaan program pembinaan 
dan pengembangan UKS adalah untuk mengetahui sampai sejauh mana manfaat 
maupun keberhasilan dari program yang telah dilaksanakan, serta untuk mengetahui 
kendala-kendala dan hambatan-hambatan, sekaligus untuk mengetahui 
penyimpangan-penyimpangan yang mungkin terjadi baik pada tahap perencanaan 
pelaksanaan program dan pencapaian dari kegiatan yang dilaksanakan. 
2. Hasil Yang Diharapkan 
Apabila ada program kegiatan yang kurang sesuai/menyimpang dapat dilakukan 
koreksi baik pada perencanaan maupun pada saat proses pelaksanaan kegiatan, 
sehingga pelaksnaan program dapat sesuai dengan tujuan yang ditetapkan. 
25
3. Ruang Lingkup 
Ruang lingkup monitoring, evaluasi dan pelaporan meliputi semua aspek di dalam 
perencanaan program, di setiap jenjang pendidikan. 
4. Sasaran 
Sasaran monitoring adalah manajemen/organisasi serta berbagai Program Pembinaan 
dan Pengembangan UKS yang dilakukan oleh Tim Pelaksana UKS termasuk Guru, 
Kepsek, Peserta didik dan seluruh warga sekolah/madrasah serta sarana prasarana 
yang mencakup pelaksanaan program UKS. 
Monitoring hendaknya dilakukan secara berkala untuk mengetahui apakah tujuan 
program sudah tercapai. Hal ini memungkinkan kita untuk menyesuaikan strategi bagi 
pelaksana program tahap berikutnya. 
5. Instrumen Monitoring 
Untuk memudahkan pelaksanaan monitoring oleh kepala sekolah/madrasah maka 
sebaiknya digunakan instrumen monitoring sebagaimana terlampir. 
26
ALUR MONITORING 
Tim Pembina UKS Pusat 
(Kemdikbud, Kemenkes, 
Kemdagri, dan Kemenag) 
Tim Pembina UKS Provinsi 
Tim Pembina UKS Kabupaten/Kota 
Tim Pembina UKS Kecamatan 
Tim Pelaksana UKS 
(TK/RA, SD/MI, SDLB, SMP/MTs, SMPLB dan 
SMA/SMK/MA, SMALB) 
27
B. EVALUASI 
Evaluasi adalah salah satu kegiatan pembinaan melalui proses pengukuran hasil yang 
dicapai dibandingkan dengan sasaran yang telah ditentukan sebagai bahan 
penyempurnaan perencanaan dan pelaksanaan UKS. 
1. Tujuan 
Evaluasi ini bertujuan untuk: 
a. Memberikan umpan balik sebagai dasar penyempurnaan program pembinaan dan 
pengembangan; 
b. Mengukur keberhasilan seluruh program yang dilaksanakan pada akhir kegiatan. 
2. Sasaran 
Sasaran Evaluasi adalah 
a. Peserta didik; 
b. Lingkungan sekolah/madrasah; 
c. Dampak pembinaan terhadap perilaku peserta didik; 
d. Pengelolaan program pada setiap jenjang; 
e. Manajemen/pengelola program pada setiap jenjang. 
3. Ruang Lingkup 
Ruang lingkup evaluasi meliputi seluruh komponen program UKS, proses maupun hasil 
pelaksanaannya. 
4. Unsur-unsur yang dievaluasi 
a. Perubahan tingkat pengetahuan pada umumnya yang berhubungan dengan 
kesehatan khususnya; 
b. Perubahan sikap dan penghayatan terhadap prinsip dan pola hidup bersih dan 
sehat; 
c. Perubahan tingkah laku kebiasaan hidup sehari-hari dan keterampilan dalam 
melaksanakan prinsip pola hidup bersih dan sehat termasuk peningkatan daya 
tangkal terhadap pengaruh buruk dari kebiasaan merokok, penyalahgunaan 
narkoba, serta kepekaan terhadap kebersihan lingkungan; 
d. Kemampuan hidup sehat dan derajat kesehatan yang telah terjadi pada peserta 
didik karena adanya pelayanan kesehatan di sekolah/madrasah; 
e. Perubahan keadaan lingkungan khususnya lingkungan sekolah/madrasah dan 
lingkungan tempat tinggal yang meliputi, tingkat kebersihan, sanitasi, keindahan, 
keamanan, ketertiban dan sebagainya; 
f. Tingkat keberhasilan maupun ketidakberhasilan kegiatan pembinaan dan 
pengelolaan program UKS. 
28
5. Prinsip-prinsip Evaluasi 
1. Menyeluruh (meliputi seluruh komponen program UKS, proses serta hasil 
pelaksanaan), yang merupakan satu kesatuan. 
2. Berkesinambungan yaitu secara bertahap sesuai dengan kebutuhan, fungsi dan 
tanggung jawab. 
3. Obyektif yaitu berdasarkan kriteria yang jelas dan baku. 
4. Pedagogis yaitu hasil penilaian dapat digunakan sebagai penghargaan yang 
berhasil, dan merupakan pendorong bagi yang belum berhasil. 
6. Cara dan Teknik Evaluasi 
a. Cara evaluasi 
Penilaian dapat dilakukan degan bentuk kualitatif dan atau kuantitatif sesuai 
dengan keperluan. 
b. Teknik evaluasi penilaian dapat dilakukan dengan mempergunakan: 
1) Tes; 
2) Pengamatan; 
3) Skala sikap; 
4) Wawancara/tatap muka; 
5) Pemeriksaan; 
6) Analisa data; 
7) Penelitian dampak UKS. 
29
ALUR EVALUASI 
Tim Pembina UKS Pusat 
Tim Pembina Provinsi 
Tim Pembina UKS Kabupaten/Kota 
Tim Pembina UKS Kecamatan 
Tim Pelaksana UKS 
Penkes Yankes Lingkungan Sarana/Prasarana 
Guru-guru 
Siswa 
Keterngan: 
Penkes : Pendidikan Kesehatan 
Yankes : Pelayanan Kesehatan 
30
C. PELAPORAN 
Pelaporan dalam pelaksanaan UKS adalah suatu kegiatan melaporkan/menyampaikan 
secara tertulis segala kegiatan yang telah dilakukan, mencakup program pelaksanaan UKS 
yang dilakukan Tim Pelaksana UKS. 
1. Tujuan 
Tujuan pelaporan dalam pelaksanaan UKS adalah untuk mengetahui daya guna, hasil 
guna, dan tepat guna program serta penyimpangan-penyimpangan yang mungkin 
terjadi pada waktu pelaksanaan program. 
2. Sasaran 
Yang menjadi sasaran pelaporan (apa yang perlu dilaporkan) ini pada dasarnya adalah 
sama dengan sasaran pada evaluasi. Namun secara spesifik sasaran pelaporan ini 
mencakup hal-hal sebagai berikut: 
a) Manajemen/pengelolan kegiatan. 
b) Jenis keberhasilan dan ketidak berhasilan kegiatan (termasuk masalah/hambatan 
yang ditenui). 
c) Upaya-upaya pengembangan yang dilaksanakan (termasuk upaya mengatasi 
masalah/hambatan yang ditemui). 
3. Waktu 
Laporan hasil pelaksanaan UKS di sekolah/madrasah disusun dan disampaikan dua kali 
dalam setahun, yaitu berupa 
a) Laporan Tengah Tahunan yang disampaikan pada bulan Januari (paling lambat 
tanggal 10). 
b) Laporan Tahunan di sampaikan pada bulan Juli (paling lambat tanggal 10). 
4. Hal-hal yang perlu dilaporkan 
Pada dasarnya hal-hal yang dilaporkan Tim Pelaksana UKS kepada Tim Pembina UKS 
Kecamatan adalah segala bentuk kegiatan Pembinaan dan Pelaksanaan UKS di 
sekolah/madrasah terutama yang telah di programkan. Namun, secara umum hal-hal 
yang perlu dilaporkan adalah sebagai berikut 
a. Kegiatan Trias UKS 
1. Pendidikan Kesehatan 
a) Kurikuler: 
 Mata pelajaran Pendidikan Jasmani, Olahraga dan Kesehatan. 
b) Ekstrakurikuler: 
 Pemeriksaan rutin dan berkala; 
31
 KMS anak sekolah/madrasah; 
 “Dokter Kecil”; 
 PKS; 
 Lomba kebersihan kelas, dan lain-lain. 
2. Pelayanan Kesehatan 
1) Penjaringan termasuk pemeriksaan kesehatan. 
2) Imunisasi dan upaya pencegahan lain. 
3) Pengobatan peserta didik siswa yang dirujuk (kalau ada). 
4) Pemberantasan sumber infeksi. 
5) Ahli teknologi pengetahuan kesehatan/pelayanan kesehatan kepada guru dan 
peserta didik. 
3. Pembinaan Lingkungan Sekolah/madrasah Sehat 
1) Ruang/sudut UKS. 
2) Warung sekolah/madrasah. 
3) Sumber air bersih. 
4) Lomba sekolah/madrasah sehat, dan lain-lain. 
b. Dampak Pelaksanaan UKS terhadap Peserta Didik 
Secara sederhana dampak pelaksanaan UKS terhadap peserta didik dapat dilihat, 
melalui: 
1) Prosentase rata-rata peserta didik yang sakit. 
2) Keadaan berat badan/tinggi badan (keadaan gizi). 
3) Kesehatan/kebersihan peserta didik secara umum. 
c. Pengelolaan UKS 
Kegiatan pengelolaan UKS yang harus dilaporkan meliputi: 
1) Rapat-rapat rutin/rapat kerja; 
2) Organisasi Tim Pelaksana UKS; 
3) Bimbingan dan pengarahan terhadap guru serta penataran yang telah diikuti, 
dan lain-lain. 
d. Jalur pelaporan 
Laporan kegiatan pelaksanaan UKS di sekolah disampaikan ke TP UKS Kecamatan 
secara berjenjang sampai ke TP UKS Pusat. 
32
CONTOH FORMAT 
LAPORAN TIM PELAKSANA UKS 
TENGAH TAHUNAN/TAHUNAN *) 
TAHUN............... 
I. Nama Sekolah/madrasah : 
Alamat : 
Kab/Kota : 
Provinsi : 
Nomor telepon : 
Kode Pos : 
Jumlah siswa : Laki-laki ...... Orang, Perempuan ...... Orang 
II. Kegiatan UKS 
A. Pendidikan Kesehatan 
1. Pemeriksaan berkala : ........................................ kali 
2. Pemeriksaan rutin : ........................................ kali 
3. Pengukuran tinggi berat siswa: ....................................... kali 
4. Lomba kebersihan kelas : ........................................ kali 
5. Kerja bakti kebersihan : ........................................ kali 
6. Alat peraga UKS : ada/tidak ada *) 
: lengkap/tidak lengkap *) 
(lihat pembakuan) 
B. Pelayanan Kesehatan 
1. Penyuluhan : ........................................ kali 
2. Penjaringan (screening) : Ya/Tidak 
Jumlah siswa : .............................................. 
3. Imunisasi (Khusus SD/MI) : ........................................ kali 
Kelas I : ...................................... siswa 
Kelas II : ...................................... siswa 
Kelas III : ...................................... siswa 
4. Pemeriksaan berkala : ........................................ kali 
Jumlah siswa : .............................................. 
5. Pengobatan siswa dirujuk : .......................................siswa 
6. Jumlah siswa mendapat 
Konseling : .......................................siswa 
C. Lingkungan Sehat 
1. Identifikasi masalah : Ya/Tidak 
2. Intervensi : Ya/Tidak 
33
III. Dampak Pelaksanaan UKS Terhadap Siswa 
1. Kebersihan siswa secara umum : baik/sedang/kurang* 
2. Kesehatan siswa secara umum : sehat/kurang sehat* 
3. Perbandingan tinggi berat sesuai 
umur secara umum : di bawah normal .... % 
4. Persentase rata-rata absensi 
sakit siswa : ........................................ % 
5. Kategori lingkungan sehat : ........................................ 
IV. Pengelolaan UKS 
1. Tim Pelaksana UKS : terbentuk/belum terbentuk 
2. Unsur-unsur yang menjadi 
Anggota Tim Pelaksana : ............................................ 
3. Rapat rutin koordinasi kegiatan : ........................................ kali 
4. Rapat kerja penyusunan program : ........................................ kali 
5. Bimbingan dan pengarahan 
program : ........................................ kali 
6. Menerima kunjungan/supervisi : ........................................ kali 
Tim Pembina 
7. Mengikuti rapat koordinasi : ........................................ kali 
8. Pemeriksaan kebersihan SMP : ........................................ kali 
9. Pembuatan laporan Triwulan : ........................................ kali 
................................................ 
Pelapor, 
Kepala Sekolah/madrasah 
Selaku Ketua Tim Pelaksana UKS 
(...........................) 
Catatan: 
*) Coret yang tidak perlu 
**) sasaran penjaringan kesehatan adalah seluruh siswa baru 
34
BAB V 
PENUTUP 
Pedoman Pelaksanaan UKS di sekolah/madrasah ini disusun dengan tujuan untuk 
mempermudah pelaksanaan program UKS. Buku ini merupakan penjabaran dari pedoman 
pembinaan dan Pengembangan UKS. 
Dengan adanya Pedoman Pelaksanaan UKS di Sekolah/madrasah diharapkan kegiatan UKS 
dapat dilaksanakan dengan tertib, baik dan benar sehingga upaya meningkatkan 
kemampuan hidup sehat dan derajat kesehatan peserta didik dapat tercapai. 
35
DAFTAR PUSTAKA 
1. Dit. Dikmenum, Ditjen Dikdasmen; Pedoman Pembinaan dan Pengembangan Usaha Kesehatan 
Sekolah/madrasah, Jakarta, 2003. 
2. Kementerian Kesehatan; Keputusan Menteri Kesehatan Nomor 1429/menkes/SK/XII/2006 
tentang Pedoman Penyelenggaraan Kesehatan Lingkungan Sekolah, Jakarta, 2006. 
3. Kementerian Kesehatan; Pedoman Penyelenggaraan Kesehatan Lingkungan Sekolah, Jakarta. 
4. Kementerian Kesehatan; Pedoman Untuk Tenaga Kesehatan UKS ditingkat SD, Sekolah 
Menengah, dan Pondok Pesantren, Jakarta, 2011. 
5. Pusat Pengembangan Kualitas Jasmani, Depdiknas; Pedoman Pelatihan Pembinaan dan 
Pelaksanaan UKS di TK, Jakarta 2006. 
6. Pusat Pengembangan Kualitas Jasmani, Depdiknas; Petunjuk Pelaksanaan Monitoring, Evaluasi 
dan Pelaporan Usaha Kesehatan Sekolah/madrasah, Jakarta, 2006. 
7. Pusat Pengembangan Kualitas Jasmani, Depdiknas; SKB 4 Menteri (Mendiknas, Menkes, Menag 
dan Mendagri tahun 2003 tentang Pembina dan Pengembangan UKS, Jakarta, 2003. 
8. Tim Pembina UKS Pusat, Hasil Rapat Kerja Nasional Usaha Kesehatan Sekolah/madrasah 
(Rakernas UKS) VII di Solo, Jawa Tengah 2 – 4 Desember 2004. 
36
LAMPIRAN 1 
INSTRUMEN PENILAIAN FAKTOR RISIKO LINGKUNGAN SEHAT DI SEKOLAH 
Nama Sekolah : 
Alamat : 
No. Telepon : 
Status lingkungan sehat : SANGAT BAIK/BAIK/CUKUP/BURUK/SANGAT BURUK *) 
No. Faktor Risiko 
Kondisi 
Tidak Berpotensi Berpotensi Keterangan 
1 2 3 4 5 6 
1 Atap dan Talang Memenuhi syarat Tidak Memenuhi 
syarat 
Kemiringan cukup dan tidak ada 
genangan air, tidak bocor, tidak 
kotor 
2 Dinding Minimal 
memenuhi aspek 
(a) dan salah satu 
aspek (b)/(c)/(d) 
Bila hanya satu 
aspek saja atau 
lebih dari satu 
aspek tanpa 
aspek (a) 
a. Bersih, kuat, tidak retak,tidak 
pecah 
b. Permukaan yang selalu kontak 
dengan air harus kedap air 
c. Permukaan bagian dalam 
mudah dibersihkan 
d. Berwarna terang 
3 Lantai Minimal 
memenuhi aspek 
(a) dan salah satu 
aspek (b)/(c) 
Bila hanya 
memenuhi 1 
aspek saja atau 
lebih satu aspek 
tanpa aspek (a) 
a. Bersih 
b.Kedap air 
c. Tidak licin 
4 Tangga Semua aspek 
terpenuhi 
Tidak ada salah 
satu aspek atau 
lebih tidak 
terpenuhi 
Untuk bangunan tidak 
yang tidak memerlukan 
tangga dikatagorikan 
memenuhi semua 
aspek 
a. Lebar anak tangga minimal 30 
Cm 
b.Tinggi anak tangga maksimal 
20 Cm 
c. Ada pegangan tangan 
d. Lebar tangga minimal 150 Cm 
5 Pencahayaan Ruang Kelas 
Dapat membaca dengan jelas 
tanpa bantuan cahaya buatan 
pada siang hari 
Memenuhi syarat Tidak memenuhi 
syarat 
6 Pencahayaan Ruang 
Perpustakaan 
Dapat membaca dengan jelas 
tanpa bantuan cahaya buatan 
Memenuhi syarat Tidak memenuhi 
syarat 
37
No. Faktor Risiko 
Kondisi 
Tidak Berpotensi Berpotensi Keterangan 
1 2 3 4 5 6 
pada siang hari 
7 Pencahayaan Ruang 
Laboratorium 
Dapat membaca dengan jelas 
tanpa bantuan cahaya buatan 
pada siang hari 
Memenuhi syarat Tidak memenuhi 
syarat 
Untuk sekolah yang 
tidak ada ruang 
laboratorium 
dikatagorikan 
memenuhi syarat 
8 Ventilasi Memenuhi syarat Tidak memenuhi 
syarat 
a. 80% ruang kelas yang tidak 
menggunakan AC mempunyai 
luas ventilasi minimal 20% luas 
lantai 
atau 
b.80% ruang kelas yang 
menggunakan AC mempunyai 
jendela dan tidak bau apek 
9 Kepadatan kelas Memenuhi syarat Tidak memenuhi 
syarat 
Setiap murid menddapat ruang 
seluas minimal 1,75 M2 
10 Jarak papan tulis dengan bangku 
paling depan minimal 2,5 M 
Memenuhi syarat Tidak memenuhi 
syarat 
Untuk TK/RA 
dikatagorikan 
memenuhi syarat 
karena susunan tempat 
duduk non klasikal 
11 Jarak papan tulis dengan bangku 
paling belakang maksimal 9 M 
Memenuhi syarat Tidak memenuhi 
syarat 
Untuk TK/RA 
dikatagorikan 
memenuhi syarat 
karena susunan tempat 
duduk non klasikal 
12 Sarana cuci tangan Terpenuhi semua 
aspek 
Salah satu aspek 
atau lebih tidak 
terpenuhi 
a. Tersedian minimal 1 sarana 
untuk 2 kelas 
b.Tersedia sabun 
c. Tersedian air bersih mengalir 
13 Kebisingan 
Tidaka ada keluhan kebisingan 
Memenuhi syarat Tidak memenuhi 
syarat 
14 Air bersih Terpenuhi semua Salah satu aspek 
atau lebih tidak 
38
No. Faktor Risiko 
Kondisi 
Tidak Berpotensi Berpotensi Keterangan 
1 2 3 4 5 6 
aspek terpenuhi 
a. Tersedia dan cukup untuk 
kebutuhan sekolah 
b. Kualitas fisik; jernih, tidak 
berwarna, tidak ada rasa dan 
bau 
15 Kamar mandi Terpenuhi semua 
aspek 
Salah satu aspek 
atau lebih tidak 
memenuhi syarat 
a. Bersih, tidak berbau 
b. Ventilasi minimal 20% luas 
lantai 
c. Penerangan cukup 
d. Lantai tidak licin dan bersih 
e. Tidak ditemukan jentik atau 
nyamuk 
16 WC/Urinoar Terpenuhi semua 
aspek 
Salah satu aspek 
atau lebih tidak 
memenuhi syarat 
a. Jumlah sarana minimal 1:25 
untuk perempuan dan 1:40 
untuk laki-laki 
b.Bersih, tidak berbau 
c. Ventilasi minimal 20% luas 
lantai 
d.Penerangan cukup 
e. Lantai tidak licin dan bersih 
f. Tersedia air bersih dan sabun 
g. Tidak ditemukan jentik atau 
nyamuk 
17 Sampah Terpenuhi semua 
aspek 
Salah satu aspek 
atau lebih tidak 
memenuhi syarat 
a. Minimal 80% dari seluruh 
ruangan tersedia tempat 
sampah 
b. Tersedia tempat pembuangan 
sampah sementara 
18 Saluran pembuangan air limbah Terpenuhi semua 
aspek 
Salah satu aspek 
atau lebih tidak 
memenuhi syarat 
a. Air limbah mengalir dengan 
lancer 
39
No. Faktor Risiko 
Kondisi 
Tidak Berpotensi Berpotensi Keterangan 
1 2 3 4 5 6 
b. Saluran air limbah tertutup 
c. Ada penampungan air limbah 
tertutup atau dialirkan ke 
saluran air limbah umum 
19 Vektor Memenuhi syarat Tidak memenuhi 
syarat 
Tidak ditemukan vector (lalat, 
jentik nyamuk, kecoa, tikus, dll) 
20 Kantin Sekolah Terpenuhi semua 
aspek 
Salah satu aspek 
atau lebih tidak 
memenuhi syarat 
Untuk TK/RA tidak ada 
kantin, dikatagorikan 
terpenuhi semua aspek 
a. Penyajian makanan tertutup 
b.Tersedian sarana cuci 
peralatan dengan air bersih 
yang cukup dan sabun 
c. Tersedia sarana cuci tangan 
dengan air mengalir dan sabun 
d.Tersedia tempat terpisah 
untuk penyimpanan bahan 
makan dan makanan 
jadi/matang 
e. Kondisi kantin bersih 
f. Peralatan makan/minum 
bersih 
g. Penjamah makanan tidak 
mengidap penyakit menular 
(hepatitis, kulit, tipoid, diare, 
dll) 
h.Penjamah makanan berkuku 
pendek dan bersih, pakain 
bersih dan rapi 
21 Halaman sekolah Terpenuhi semua 
aspek 
Salah satu aspek 
atau lebih tidak 
memenuhi syarat 
a. Tidak banyak debu 
b.Ada penghijauan dan tertata 
rapi 
c. Tidak ada genangan air 
d.Tidak ada sampah berserakan 
22 Meja belajar Memenuhi syarat Tidak memenuhi 
syarat 
Kemiringan meja 15% (10o) 
23 Perilaku Terpenuhi semua Salah satu aspek 
atau lebih tidak 
40
No. Faktor Risiko 
Kondisi 
Tidak Berpotensi Berpotensi Keterangan 
1 2 3 4 5 6 
aspek memenuhi syarat 
a. Tidak ada orang merokok di 
lingkungan sekolah 
b.80% kuku para peserta didik 
pendek dan bersih 
c. Terbiasa membuang sampah 
pada tempatnya (terlihat tidak 
ada sampah berserakan) 
d. Siswa terlihat mencuci tangan 
sebelum masuk kelas 
JUMLAH TANDA (√) ….. ….. 
% ….. ….. 
…………………………., ………………………20.. 
Pelaksana, 
………………………………….. 
Keterangan : 
*) Coret yang tidak sesuai 
Status Lingkungan Sehat dengan katagori sebagai berikut : 
 Sangat Baik, bila mencapai angka 80%-100% 
 Baik, bila mencapai angka 60%-79% 
 Cukup, bila mencapai angka 40%-59% 
 Buruk, bila mencapai angka 20%-39% 
 Sangat Buruk, bila mencapai angka 0-19% 
41
Lampiran 2 
CHECKLIST PEMANTAUAN 
Nama Sekolah : 
Alamat : 
Status Lingkungan Sehat saat ini : SANGAT BAIK/BAIK/CUKUP/BURUK/SANGAT BURUK *) 
No Uraian 
Status 
Ya Tidak Keterangan 
1 Apakah dilakukan penilaian factor risiko 
lingkungan sehat dengan menggunakan 
Form. Lampiran 1 
2 Apakah dibuat rencana kegiatan untuk 
mengatasi masalah atau peningkatan 
kualitas lingkungan 
3 Apakah realisasi kegiatan tercapai sesuai 
dengan rencana 
Sebutkan yang belum 
tercapai & kendalanya 
4 Apakah laporan sudah disampaikan ke 
pihak yang berkepentingan 
…………………………., ………………………20.. 
Pelaksana, 
………………………………….. 
42
Lampiran 3 
LAPORAN KONDISI KESEHATAN LINGKUNGAN 
Semester :……./ Tahun……….. 
Nama Sekolah : 
Alamat : 
No. Telepon : 
Status Lingkungan Sehat saat ini : SANGAT BAIK/BAIK/CUKUP/BURUK/SANGAT BURUK *) 
No Faktor Risiko 
Upaya mengatasi masalah/ 
peningkatan kualitas lingkungan 
Target waktu Biaya 
Penanggung 
Jawab 
1 
2 
3 
4 
5 
dst 
…………………………., ………………………20.. 
Kepala Sekolah, 
………………………………….. 
43

Buku saku uks 2014

  • 1.
    BUKU SAKU DOKTERKECIL UNTUK SISWA SD/MI JAMES JEFERSON TALLO U K S PUSKESMAS AMARASI SELATAN 2014
  • 2.
    DAFTAR ISI Hal BAB I U K S .................................................................................................................. BAB II DOKTER KECIL ................................................................................................... A. Pengertian B. Kriteria Peserta C. Tugas & Kewajiban Dokter Kecil D. Kegiatan Dokter Kecil BAB III KESEHATAN LINGKUNGAN ................................................................................ A. Lingkungan Sehat B. Rumah Sehat C. Air Bersih D. Jamban Sehat E. Sampah/limbah BAB IV G I Z I ................................................................................................................. A. Fungsi Makanan B. Zat Gizi C. Warung Sekolah D. KMS-AS BAB V KESEHATAN GIGI DAN MULUT .......................................................................... A. Bentuk Gigi B. Penyakit Gigi C. Perawatan Gigi D. KMS-AS BAB VI KESEHATAN MATA ............................................................................................ A. Bagian Mata B. Penyakit Mata C. Perawatan Perawatan BAB VII PENCEGAHAN PENYAKIT MENULAR ................................................................. A. Penyakit Menular Langsung B. Penyakit Menular Melalui Binatang C. Imunisasi D. KMS-AS BAB VIII PERTOLONGAN PERTAMA PADA KECELAKAAN (P3K) ...................................... BAB IX IMUNISASI BAB X OBAT SEDERHANA A. Penggolongan Obat B. Jenis Obat Sederhana LAMPIRAN A. Istilah-istilah kesehatan terkini
  • 3.
    KATA PENGANTAR Denganmengucapkan puji syukur kepada Tuhan Yang Maha Esa, Buku Saku Dokter Kecil bagi siswa Sekolah Dasar telah selesai disusun dan diterbitkan oleh Puskesmas Amarasi Selatan I. Tujuan disusunnya buku saku ini adalah untuk membantu siswa agar dapat menumbuhkembangkan potensi dan partisipasi anak sekolah di bidang kesehatan. Hal ini merupakan salah satu upaya untuk menurunkan angka kesakitan dan angka kematian serta untuk membantu memecahkan permasalahan kesehatan lainnya di sekolah. Masalah kesehatan merupakan masalah yang sangat kompleks, untuk itu diperlukan upaya yang menyelutuh dan bersama-sama dengan berbagai elemen mayarakat untuk mengatasinya. Poliklinik Kesehatan Desa merupakan sentra dari pembangunan kesehatan di desa sekaligus unit pelayanan kesehatan swadaya yang didirikan dari, oleh dan untuk masyarakat yang diharapkan mampu menjadi agent yang membantu perwujudan Desa Sehat, yang selanjutnya akan berkembang menciptakan Kecamatan Sehat dan seterusnya menjadi Amarasi Selatan Sehat 2015. Buku ini disusun sebagai pegangan Dokter Kecil di sekolah, sebagai panduan bagi petugas kesehatan. Akhir kata semoga buku ini bermanfaat bagi Dokter Kecil dan masyarakat pada umumnya. Ttd. Penyusun
  • 4.
    U K S ( Usaha Kesehatan Sekolah ) Pengertian UKS Usaha Kesehatan Sekolah (UKS) adalah upaya terpadu lintas program dan lintas sector dalam rangka meningkatkan derajat kesehatan serta membentuk perilaku hidup sehat anak usia sekolah yang ada di sekolah dan perguruan agama. Tujuan UKS Umum Meningkatkan prestasi belajar peserta didik melalui peningkatan derajat kesehatan Khusus  Meningkatkan penget,sikap & ktrampilam hidup sehat  Memandirikan berperilaku hidup sehat  Meningkatkan peranserta dlm peningkatan kes.di sekolah,rumah tangga & lingkungan  Meningkatkan ketrampilan hidup sehat peserta didik agar mampu melindungi diri thd pengarih Napsa,kenakalan remaja, peny.menualr HIV/AIDS Visi dan Misi UKS Visi : UKS SEBAGAI PONDASI PEMBANGUNAN BERWAWASAN KESEHATAN. Misi :  Mendorong kemandirian masyarkat sekolah untuk hidup sehat serta tercapai normat hidup sehat  Mengembangakan dan meningkatkan pelayanan kesehatan sekolah paripurna yang bermutu.  Menggalang dan meningkatkan partisipai semua warga sekolah, lintas sektor dan lintas program  Meningkatnya pembinaan dan pengembanganUKS melalui kerjasama lintas sektor dan lintas program. Sasaran  Peserta didik  Masyarakat sekolah  Orang tua murid, Komite Sekolah & Masyarakat 1 Buku Saku Dokter Kecil Jt0058@gmail.com#2014
  • 5.
    Logo UKS Segitigasama sisi, dengan lingkaran yang menyinggung ketiga sisinya, dan tulisan UKS secara vertical dan horizontal, huruf K tepat di tengah. SEGITIGA SAMA SISI Menggambarkan tiga program pokok UKS, yaitu : 1. Pendidikan Kesehatan 2. Pelayanan Kesehatan 3. Pembinaan Lingkungan Sekolah Sehat LINGKARAN : Menggambarkan bahwa Program UKS dilaksanakan secara terpadu oleh seluruh sektor terkait. TULISAN UKS : YANG DITULIS SECARA VERTIKAL DAN HORIZONTAL: Menggambarkan bahwa UKS dilaksanakan mulai dari TK/RA sampai SLTA/MA, serta dilaksanakan secara berjenjang dari sekolah/madrasah sampai pusat secara terkoordinasi baik antara sekolah dengan Tim Pembina, Tim Pembina UKS dibawahnya dengan yang diatasnya maupun antar sesama Tim Pembina UKS yang sejajar. Program Pokok UKS (TRIAS UKS) 1. Pendidikan Kesehatan o Penyuluhan : oleh Puskesmas, kel. Profesi, org. pemuda, Karang Taruna, Pramuka PMI dll o Pelatihan kader UKS ( lanjutan prog. Dokcil) 2. Pelayanan Kesehatan o Promotif (peningkatan kesehatan): melalui Pendidikan dan Penyuluhan Kesehatan o Preventif (pencegahan) :  Pengenalan dini penyakit  Penjaringan kesehatan oleh Pet. Pusk  Pada siswa kelas I (SD,SMP)  Pemeriksaan berkala, kelas 2,3.  Observasi  Imunisasi : BIAS, TT, DPT, Campak (SD) o Kuratif (Pengobatan)  P3K & P3Psederhana oleh kader UKS/guru UKS  Kondisi serius di rujuk ke Puskesmas  Bila diperlukan ke RS o Rehabilitatif ( pemulihan)  misal: siswa mata (-) duduk di depan  kasus lain apa bila perlu dirujuk ke RS 2 Buku Saku Dokter Kecil Jt0058@gmail.com#2014
  • 6.
    3. Pembinaan LingkunganSekolah Sehat o Lingkungan fisik, missal : menjaga kebersihan kelas dan halaman sekolah, memperhatiakn pengaturan pencahayaan ( ventilasi ) ruangan, pengaturan jarak, tempat duduk, dan papan tulis, dll. o Lingkungan mental dan sosial, antara lain : menciptakan suasana hubungan kekeluargaan yang akarab dan erat antara sesama warga sekolah KRITERIA STANDARD PELAYANAN UKS 1. Minimal Penyuluhan kesehatan, UKGS sederhana, Imunisasi, Pembangunan lingkungan sekolah sehat 2. Standard Minimal + Dokcil, penjaringan kesehatan, pemeriksaan kesehatan rutin/6 bln, pengawasan warung sekolah, UKGS, P3P & P3K 3. Optimal Standard + Dana Sehat, kebun sekolah, UKGS, Konsultasi Kesehatan. 4. Paripurna Optimal + Pemantauan kesegaran jasmani STRATA UKS STRATA UKS I II III IV V Papan nama UKS Guru UKS Strata I + Ruang UKS Strata II + Kegiatan Dokcil Strata III + Dana Sehat 3 Buku Saku Dokter Kecil Jt0058@gmail.com#2014 Strata IV + Sumur, WC 1 : 50, Urinoir 1 : 75, Warung sekolah, Kebun, Apotik Hidup, Obat sederhana, Air bersih, Bak sampah, SPAL, Ventilasi cukup, cahaya cukup STRUKTUR ORGANISASI UKS DASAR HUKUM Keputusan Bersama Menteri Pendidikan dan Kebudayaan, Menteri Kesehatan, Menteri Agama dan Menteri Dalam Negeri Nomor: 2/P/SKB/2003, Nomor 1068/Menkes/SKB/VII/2003, dan Nomor MA/230 B/2003, Nomor 4415-404 Tahun 2003 tentang Tim Pembina Usaha Kesehatan Sekolah Pusat; Tim Pembina UKS Propinsi  Pembina : Gubernur  Ketua I : Kepala Dinas Pendidikan Propinsi  Ketua II : Kepala Dinas Kesehatan Propinsi  Ketua III : Kepala Departemen Agama Propinsi  Ketua IV : Ketua PKK Propinsi
  • 7.
     Sekretaris :  Anggota : 1. Unsur Dinas Pendidikan 2. Unsur Puskesmas 3. Unsur Pengawas Pendidikan Agama Islam 4. Unsur PKK 5. Unsur PMI 6. Unsur Dinas/instansi terkait lainnya Tim Pembina UKS Kabupaten/Kota  Pembina : Bupati/Walikota  Ketua : Wakil Bupati / Wakil Walikota  Ketua I : Kepala Dinas Pendidikan  Ketua II : Kepala Dinas Kesehatan  Ketua III : Kepala Kantor Departemen Agama  Ketua IV :  Sekretaris :  Anggota : 1. Unsur Dinas Pendidikan 2. Unsur Puskesmas 3. Unsur Pengawas Pendidikan Agama Islam 4. Unsur PKK 5. Unsur PMI 6. Unsur Dinas/instansi terkait lainnya Tim Pembina UKS Kecamatan  Ketua : Camat  Ketua I : Kepala Cabang Dinas Pendidikan  Ketua II : Kepala Puskesmas  Ketua III : Kepala KUA  Ketua IV : Ketua PKK  Sekretaris : Sekretaris Camat  Anggota : 1. Unsur Dinas Pendidikan 2. Unsur Puskesmas 3. Unsur Pengawas Pendidikan Agama Islam 4. Unsur PKK 5. Unsur PMI 6. Unsur Dinas/instansi terkait lainnya 4 Buku Saku Dokter Kecil Jt0058@gmail.com#2014
  • 8.
    Tim Pelaksana UKSSekolah SD/MI  Pembina : Kepala Desa / Lurah  Ketua : Kepala Sekolah  Sekretaris I : Guru Pembina UKS  Sekretaris II : Ketua Komite Sekolah/Majelis Madrasah  Anggota : 1. Unsur Pengurus Komite Sekolah 2. Unsur Petugas Puskesmas  Petugas Pelaksana UKS Puskesmas  Bidan Desa setempat 3. Unsur Peserta Didik 4. Unsur Guru/tenaga pendidik. DOKTER KECIL Pengertian Dokter Kecil adalah siswa yang memenuhi criteria dan telah dilatih untuk ikut melaksanakan sebagian usaha pemeliharaan dan peningkatan kesehatan terhadap diri sendiri, teman, keluarga dan lingkungannya. Tujuan Umum : Meningkatkan partisipasi siswa dala program UKS Khusus :  Agar siswa menjadi penggerak hidup sehat  Siswa mampu menolong dirinya, keluarga dan orang lain untuk hidup sehat Kriteria  Telah menduduki kelas 4 SD/MI  Siswa kelas 5 dan 6 yang belum pernah mendapatkan pelatihan “dokter kecil”  Berprestasi di sekolah  Berbadan sehat  Berwatak pemimpin dan bertanggung jawab  Berpenampilan bersih dan berperilaku sehat  Berbudi pekerti baik dan suka menolong  Diijinkan orang tua Tugas dan kewajiban dokter kecil  Selalu bersikap dan berperilaku sehat. 5 Buku Saku Dokter Kecil Jt0058@gmail.com#2014
  • 9.
     Dapat menggerakkansesama teman-teman siswa untuk bersama-sama menjalankan usaha kesehatan terhadap dirinya masing-masing.  Berusaha bagi tercapainya kesehatan lingkungan yang baik di sekolah maupun di rumah.  Membantu guru dan petugas kesehatan pada waktu pelaksanaan pelayanan kesehatan di sekolah.  Berperan aktif dalam rangka peningkatan kesehatan ,antara lain : Pekan kebersihan, Pekan Gizi, Pekan Penimbangan BB dan TB di sekolah, Pekan Kesehatan Gigi, Pekan Kesehatan Mata, dan lain-lain. KESEHATAN LINGKUNGAN LINGKUNGAN SEKOLAH 1. Lingkungan Fisik Letak atau lokasi sekolah, bangunan sekolah, ruang ( kelas, guru, UKS, perpustakaan ), halaman dan pagar, taman dan kebun, halaman tempat bermain, lapangan olah raga, kamar mandi dan WC, penyediaan air bersih, tempat sampah, kantin sekolah, saluran air hujan dan air limbah, perabot sekolah. 2. Lingkungan Mental dan sosial a. Pengaturan hari –hari sekolah dan kegiatan belajar mengajar b. Hubungan timbale balik antara guru dan guru, murid dan murid, guru dan murid. c. Hubungan antara orang tua, petugas kesehatan, sekolah , masyarakat sekitar, Pembina/ pengawas dan pejabat pemerintah. SANITASI LINGKUNGAN SEKOLAH  Letak atau lokasi sekolah  Bangunan sekolah  Ruang ( kelas, guru, UKS, perpustakaan )  Halaman dan pagar  Taman dan kebun  Halaman tempat bermain  Lapngan olah raga  Kamar mandi dan WC  Penyediaan air bersih  Tempat sampah  Kantin sekolah  Saluran air hujan dan air limbah  Perabot sekolah 6 Buku Saku Dokter Kecil Jt0058@gmail.com#2014
  • 10.
    1. Rumah, kelas,sekolah sehat  Berjendela  Tidak ada sarang serangga  Ada jalan keluar asap  Tersedia air bersih  Halaman bersih  Ada saluran pembuangan air limbah  Kandang ternak terpisah  Ada peralatan pembersih  Ada tempat sampah  Ada kamar mandi dan jamban yang sehat 2. Jamban sehat  Cukup lubang angina  Cukup penerangan  Dinding tidak lembab  Lantai bersih tidak licin  Tersedia air bersih  Ada peralatan pembersih  Tidak ada sarang serangga  Lubang jambanharus ditutup ( jamban cemplung ) 3. Letak bangunan sekolah  Dekat dengan pusat perumahan  Agak jauh dari jalan besar yang ramai lalu lintasnya  Dekat dengan tanah lapang/ taman  Jauh daridaerah pembuangan sampah, industri, pabrik, rel kereta api, rawa-rawa dan lain – lain yang dapat menggangu ketenangan belajar  Letak banguanan sekolah memanjang kurang lebih dari selatan ke utara 4. Halaman sekolah  Halaman sekolah harus selalu kering rata  Cukup luas untuk bermaian, minimal 2000 M 2  Ditanami rumput yang selalu dipotong pendek dan sebagian ditanami pohon rindang  Baik bila disediakan tempat untuk kolam ikan, berkebun dan lain – lain kegiatan ekstra kurikuler lainnya 5. Bangunan sekolah  Bangunan sekolah harus mempunyai fondasi yang permanent/ kuat dan kedap air 7 Buku Saku Dokter Kecil Jt0058@gmail.com#2014
  • 11.
     Lantai banguannterbuat dari bahan – bahan kedap air  Dinding bangunan hendaknya rata dan halus supaya mudah dibersihkan  Atap bangunan terbuat dari dari bahan yang cukup kuat untuk melindungi anak – anak dari panas, hujan dan tidak mudah terbakar  Banguanan hendaknya dilengkapi dengan ruang guru, ruang rapat, ruang kantor, ruang penyimpanan barang – barang kesehatan  Bangunan sekolah hendaknya dilengkapi dengan tempat bermaian yang beratap untuk bermain waktu hujan/ panas terik 6. Ruang kelas  Jumlah kelas tergantung jumlah murid. Sebaiknya 1 kelas untuk 35 – 40 orang murid  Ukuran ruang kelas sebaiknya tinggi 4 m, panjang 8 m dan lebar 6 m  Lantai terbuat dari bahan kedap air dan tidak retak –retak  Dinding rata, halus tidak retak –retak dan berwarna putih  Langit – langit terbuat dari bahan yang cukup kuat dan tidak tembus debu  Tiap ruang kelas hendaknya dilengkapi dengan 2 buah pintu  Luas jendela beserta lobang angina minimal 20% dari luas lantai  Waktu istirahat pintu dan jendela harus terbuka  Sinar sebaiknya dating dari 2 arah kanan dan kiri 7. Perlengkapan ruang kelas  Papan tulis : harus halus, tidak retak – retak, sedikit mungkin bergelombang, dicat redup ( tidak menyilaukan ), letak mudah dan nyaman dilihat siswa  Meja murid : konstruksi harus sederahana tapi kuat, meja berukuran 40 X 60 dan dibuat sedikit miring kebelakang 8. Persediaan air bersih  Memenuhi persyaratan air bersih :  Tidak berbau  Tidak berasa  Tidak berwarna 9. Kamar mandi, jamban dan peturasan Kamar mandi, jamban, dan peturasan  Jumlah KM/ WC untuk 35 orang murid wanita dan tiap 100 orang murid pria Rasio KM/ WC 1 : 35 murid wanita Rasio KM/ WC 1 : 100 murid pria  Jumlah peturasan untuk 30 murid pria Rasio peturasan 1 : 30 murid pria  Terpisah antara KM/ WC murid dan guru 8 Buku Saku Dokter Kecil Jt0058@gmail.com#2014
  • 12.
    10. Ruang UKS Ruang UKS dengan peralatan sederhana :  Tempat tidur  Timbangan berat badan, alat ukur tinggi badan, snellen chart  Kotak P3K dan obat obat ( betadine, oralit, parasetamol ) Ruang UKS dengan peralatan lengkap :  Tempat tidur  Timbangan berat badan, alat ukur tinggi badan, snellen chart  Lemari obat, buku rujukan, KMS, poster – poster, struktur organisasi, jadwal piket, tempat cuci tangan/ wastafel, data angka kesakitan murid Ruang UKS dengan peralatan ideal :  Tempat tidur  Timbangan berat badan, alat ukur tinggi badan, snellen chart  Kotak P3K  Lemari obat, buku rujukan, KMS, poster – poster, struktur organisasi, jadwal piket  Peralatan gigi, unit gigi  Contoh – contoh model organ tubuh, rangka/ torso, dll. 11. WARUNG SEKOLAH SEHAT  Warung sekolah merupakan tempat penjualan makanan yang diorganisir oleh masyarakat sekolah, berada dalam pekarangan sekolah dan dibuka selama hari sekolah.  Makanan warung sekolah tidak berdekatan dengan jamban, kamar mandi dan tempat pembuangan sampah.  Makanan warung sekolah yang disajikan harus memperhitungkan aspek pendidikan gizi dan kesehatan siswa ( bergizi, dimasak dengan benar, bersih, tertutup, segar/ tidak basi, tidak mengandung banyak zat kimia ). 9 Buku Saku Dokter Kecil Jt0058@gmail.com#2014
  • 13.
    P H BS ( PERILAKU HIDUP BERSIH DAN SEHAT ) PENGERTIAN Perilaku kesehatan yang dilakukan atas dasar kesadaran sehingga anggota keluarga atau keluarga dapat menolong dirinya sendiri di bidang kesehatan dan berperan aktif dlam kegiatan-kegiatan kesehatan di masyarakat. TATANAN PHBS 1. Tatanan Rumah Tangga 2. Tatanan Tempat-Tempat Umum ( TTU ), contoh : pasar, terminal, tempat ibadah dll. 3. Tatanan Institusi Pendidikan. 4. Tatanan Sarana kesehatan 5. Tatanan tempat kerja 1. PHBS TATANAN RUMAH TANGGA MANFAAT RUMAH TANGGA SEHAT :  Setiap anggota keluarga menjadi sehat dan tidak mudah sakit  Anak tumbuh sehat dan cerdas  Anggota keluarga giat bekerja  Pengeluaran biaya rumah tangga dapat ditujukan untuk memenuhi gizi keluarga, pendidikan dan modal usaha untuk menambah pendapatan keluarga Untuk menilai rumah tangga sehat digunakan alat ukur ( indicator ) b. Indikator Nasional  Terdiri dari 7 indikator PHBS dan 3 indikator gaya hidup sehat  7 indikator PHBS 1. Pertolongan persalinan oleh tenaga kesehatan 2. Bayi diberi ASI ekslusif 3. Mempunyai jaminan pemeliharaan kesehatan 4. ketersediaan air bersih 5. Ketersediaan jamban sehat 6. Kesesuaian luas lantai dengan penghuni/ kepadatan hunian 7. lantai rumah bukan tanah  3 indikator gaya hidup sehat 1. Tidak merokok didalam rumah 2. Melakukan aktifitas fisik setiap hari 3. makan buah dan sayur setiap hari 10 Buku Saku Dokter Kecil Jt0058@gmail.com#2014
  • 14.
    c. Indikator JawaTengah dan Kab. Wonogiri  Terdiri dari 11 indikator PHBS dan 5 indikator gaya hidup sehat  11 indikator PHBS 1. Persalinan oleh tenaga kesehatan 2. Asi eksklusif 3. Penimbangan balita 4. Gizi seimbang 5. Air bersih 6. Jamban 7. Sampah 8. Kepadatan hunian 9. Lantai rumah 10. JPK ( Jaminan pemeliharaan kesehatan ) 11. PSN ( Pemberantasan Sarang Nyamuk )  5 indikator gaya hidup sehat 1. Aktifitas fisik 2. Tidak merokok 3. Cuci tangan 4. Kesehatan Gigi dan mulut 5. Bebas miras/ narkoba KETERANGAN ; JAWABAN YA DIBERI NILAI 1 ( SATU ) JAWABAN TIDAK DIBERI NILAI 0 ( NOL ) STRATA PHBS RUMAH TANGGA : SEHAT PRATAMA ( WARNA MERAH ) : apabila nilai antara 0 – 5 SEHAT MADYA ( WARNA KUNING ) : apabila nilai antara 6 – 10 SEHAT UTAMA ( WARNA HIJAU 0 : apabila nilai antara 11 – 15 SEHAT PARIPURNA ( WARNA BIRU ) : apabila nilai 16 2. PHBS TATANAN INSTITUSI PENDIDIKAN Pengertian : Adalah upaya pemberdayaan dan peningkatan kemampuan untuk berperilaku hidup bersih dan sehat di institusi pendidikan Sasaran : Masyarakat sekolah, yaitu : murid, guru, staf/ karyawan dll Tujuan :  Meningkatkan perilaku hidup bersih dan sehat di institusi pendidikan  Meningkatkan kualifikasi PHBS di tatanan institusi pendidikan Indikator PHBS Institusi Tatanan Sekolah :  Siswa dan guru kukunya pendek dan bersih  Siswa dan guru tidak merokok 11 Buku Saku Dokter Kecil Jt0058@gmail.com#2014
  • 15.
     Siswa danguru giginya bersih  Siswa dan guru memakai sepatu  Di sekolah terdapat ruang UKS dengan peralatan PPPK  Di sekolah ada dokter kecil  Di sekolah menjadi anggota dana sehat / JPKM  Di sekolah melaksanakan PSN  Di sekolah siswa dan guru menggunakan air bersih  Di sekolah siswa dan guru menggunakan WC yang bersih dan sehat  Di sekolah siswa dan guru membuang sampah pada tempat sampah  Di sekolah siswa membeli/ jajan makanan yang bersih dan tertutup di warung sekolah Nilai/ score : variable 1 s/d 12, apabila sudah berperilaku baik maka nilainya 1 ( satu ) dan apabila tidak nilainya 0 ( nol ) Strata PHBS Institusi Sekolah SEHAT PRATAMA : Apabila nilai antar 1 s/d 5 SEHAT MADYA : Apabila nilai antara 6 s/d 9 SEHAT UTAMA : Apabila nilai antara 10 s/d 11 SEHAT PARIPURNA : Apabila nilainya 12 3. PHBS TATANAN TEMPAT IBADAH  INDIKATOR : 1. Bak air bersih 2. Air bersih 3. Jamban/ WC sehat 4. Sampah 5. Saluran pembuangan air (SPAL ) 6. Bebas rokok 7. kotak P3K 8. Penyuluhan rutin 12 Buku Saku Dokter Kecil Jt0058@gmail.com#2014
  • 16.
    G I ZI A. SUSUNAN MAKANAN SEHAT Susunan makanan sehat yang dianjurkan adalah yang menjamin keseimbangan zat – zat gizi. Hal ini dapat dicapai dengan mengkonsumsi beraneka ragam makanan setiap harinya, sehingga tiap makanan dapat saling melengkapi dalam zat – zat gizi yang dikandungnya. B. TIGA FUNGSI/ MANFAAT UTAMA MAKANAN ( TRIGUNA MAKANAN )  Sumber zat tenaga/ energi : nasi, jagung, gandum, kentang, umbi, sagu, roti, mie  Sumber zat pembangun : ikan, telur, ayam daging, kacang, tahu, tempe, susu  Sumber zat pengatur : sayuran, buah – buahan, vitamin, air C. BAHAN MAKANAN MENGANDUNG ZAT GIZI Karbohidrat, protein, lemak, vitamin, air, mineral/ garam Karbohidrat/ Hidrat Arang Dinamakan juga pati atau gula. Terdapat dalam bahan makanan : padi-padian, gandum, beras, jagung, roti, mie, singkong, gaplek, kentang, gula dan bahan makanan yang dibuat dari gula seperti manisan, dodol. 1 gram karbohidrat memberikan 4 kalori Lemak Lemak juga diperlukan untuk melarutkan vitamin A, D, E, K dalam tubuh 1 gram lemak memberikan 9 kalori. Lemak dibagi dalam 2 ( dua ) golongan : Lemak hewani, berasal dari hewan ( lemak sapi, kambing, babi, minyak ikan )  Lemak nabati, berasal dari tumbuh – tumbuhan ( minyak kelapa, santan, jagung, biji bunga matahari, biji kapas, minyak dari kacang tanah, kacang kedelai dan jagung. Protein Protein dibagi dalam dua golongan : Protei hewani, protein yang berasal dari hewan seperti daging, ikan ayam, telur, susu dan keju Protein nabati, berasal dari tumbuh – tumbuhan seperti kacang – kacangan, kacng tanah, kacang hijau, kacang kedelai, kacang tunggak, kacang buncis, dan koro – koroan Kebutuhan protein bagi orang dewasa adalah 1 gram untuk tiap kg berat badannya. Misalnya : seorang dengan berat badan 60 Kg maka kebutuhan proteinnya 60 gr. Kebutuhan protein anak relative lebih tinggi dari kebutuhan orang dewasa :  Bayi : 3 gram tiap kg berat badan  Anak umur 6 – 12 tahun : 2 gramtiap kg berat badan  Remaja : 1,5 gram tiap kg berat badan Vitamin 13 Buku Saku Dokter Kecil Jt0058@gmail.com#2014
  • 17.
    Vitamin adalah zatmakanan yang diperlukan untuk mempertahankan kesehatan tubuh. Vitamin dibedakan menjadi 2 :  Larut air : B kompleks dan C Vitamin B kompleks terdiri dari 10 macam vitamin B, antara lain : Vitamin B1 ( thiamin ), B2 ( Riboflavin ), B6 (Pyridoxin)B12 ( Sianocobalamin )  Larut lemak : A, D, E, K DAFTAR VITAMIN, SUMBER DAN KEGUNAANYA VITAMIN GUNA KEKURANGAN SUMBER B1/ Thiamin Pertumbuhan,menambah nafsu makan, menyempurnakan pencernaan, penggunaan hidrat arang Penyakit beri - beri Beras tumbuk, 14 Buku Saku Dokter Kecil Jt0058@gmail.com#2014 kacang hijau, kacang tanah, hati, telur, susu, sayur hijau B2/ Riboflavin Untuk pertumbuhan dan pernapasan Pertumbuahan terganggu, lemah, kesehatan terganggu Hati, susu, kacang – kacangan, beras tumbuk Niacin Memelihara kesehatan jaringan tubuh PELLAGRA ( kulit kasar Beras tumbuk, kacang – kacangan, daging, hati B12 Pembentukan butir darah merah dan untuk pertumbuhan Pucat kurang darah, pertumbuhan terganggu Hati, daging, ikan , kerang Vit. C Membentuk daya tahan tubuh terhadap infeksi Pembentukan jaringan tubuh Pembentukan butir –butir drah merah Gusi berdarah, daya tahan tubuh kurang, kulit mudah mengelupas Buah – buahan, sayuran hijau Vit. A Untuk kesehatan mata dan pertumbuhan Buta senja, dapat menyebabkan kebutaan dan mengganggu pertumbuhan Susu, keju, mentega, minyak ikan, hati kuning telur Vit. D Pembentuk tulang dan gigi Pembentukan tulang dan gigi tidak sempurna ( Kaki bengkok/ rachitis) Sinar matahari Vit. E Untuk kesuburan/ anti kemandulan Keguguran pada tikus betina dan kemandulan pada tikus jantan Minyak jagung, beras tumbuk, kecambah, telur, susu, mentega Vit. K Untuk pembekuan darah Gangguan pembekuan Sayuran berwarna
  • 18.
    darah hijau VitaminA terdapat dalam 2 bentuk :  Vitamin A  Karotin ( Pro Vitamin A ) yang didalam tubuh diubah menjadi vitamin A Sumber Karotin : sayuran hijau, sayuran kuning dan buah berwarna kuning Air Guna air :  Bahan Pembangun o Tubuh mengandung 70 % air o Tulang yang keras mengandung 1/3 air o Darah mengandung 4/5 air  Zat pengatur  Pelarut bahan tubuh  Menjaga suhu tubuh agar tetap Mineral/ garam Mineral dibutuhkan tubuh sebagai zat pembangun dan zat pelindung. Garam dapur adalah jenis garam yang diperlukan tubuh. Mineral lain yang penting adalah besi ( fe), kapur ( kalsium ), dan yodium Zat besi ( ferrum/ Fe ) Guna : Membentuk zat warna darah ( Hemoglobin/ Hb ) yang terdapat dalam butir – butir darah merah Kekurangan : menyebabkan penyakit anemia ( kurang darah ) Sumber : hati, kuning telor, daging, sayuran hijau dan kacang kacangan Wanita dewasa, ibu hamil, ibu menyusui dan remaja membutuhkan lebih banyak zat besi daripada laki – laki dewasa Kebutuhan zat besi sehari : Anak – anak : 5 – 12 mg Laki – laki : 8 mg Wanita dewas : 10 mg Ibu hamil : 15 mg Kapur/ Kalsium Guna :  Memperkuat tulang dan gigi  Membantu pembekuan darah pada luka  Membantu pekerjaan syaraf termasuk mengatur denyut jantung Kekurangan : Tulang dan gigi menjadi rapuh Sumber : Susu, teri, kacang – kacangan kering, sayuran hijau Kebutuhan kalsium sehari : Anak anak dibawah 10 tahun : 0,5 gram Anak anak 10 tahun – remaja : 0,7 gram 15 Buku Saku Dokter Kecil Jt0058@gmail.com#2014
  • 19.
    Orang – orangdewasa : 0,6 gram Wanita hamil dan menyusui : 1,2 gram Yodium Yodium adalah sejenis mineral yangterdapat di alam, baik di tanah maupun di air. Yodium merupakan zat gizi mikro yang diperlukan untuk pertumbuhan dan perkembangan makhluk hidup Guna : membentuk hormone tiroksin yang diperlukan oleh tubuh untuk mengatur pertumbuhan dan perkembangan mulai dari janin sampai dewasa Kekurangan :  Anak kretin ( cebol, cacat mental, IQ rendah )  Penyakit gondok  Pada ibu hamil mengganggu pertumbuhan dan perkembangan janin Sumber : ikan, cumi- cumi, udang, ganggang laut, garam beryodium D. GIZI SEIMBANG Pedoman umum Gizi Seimbang ( PUGS ) memuat 13 pesan dasar yang harus dilaksanakan agar tercapai kesehatan yang optimal. 13 Pesan dasar tersebut adalah : 1. Makanlah anekaragam makanan 2. Makanlah makanan untuk memenuhi kecukupan energi Kecukupan energi bagi seseorang, ditandai dengan berat badan yang normal ( ideal ), cara mengetahuinya dapat digunakan Kartu Menuju sehat ( KMS ) untuk balita, anak usia sekolah, ibu hamil dan usia lanjut. Bagi orang dewasa, digunakan Indeks Massa tubuh ( IMT ) dengan rumus : Berat badan ( kg ) tinggi badan x tinggi badan ( m ) atau BB (kg )/ TB2 ( m ) Tabel IMT : KATEGORI IMT KURUS NORMAL GEMUK Kekurangan BB tingkat berat Kekurangan BB tingkat ringan IDEAL Kelebihan BB tingkat ringan Kelebihan BB tingkat berat 16 Buku Saku Dokter Kecil Jt0058@gmail.com#2014 < 17 17 – 18,5 18,5 – 25 > 25 – 27 > 27
  • 20.
    3. Makanlah makanansumber karbohidrat, setengah kebutuhan energi 4. Batasi konsumsi lemak dan minyak sampai seperempat dari kecukupan energi 5. gunakan garam yodium 6. Makanlah makanan sumber zat besi 7. Berikan ASI saja pada bayi sampai umur 6 bulan ( ASI EKSLUSIF ) 8. Biasakan makan pagi 9. Minumlah air bersih, aman yang cukup jumlahnya 10. lakukan kegiatan fisik dan olahraga secara teratur 11. Hindari minum minuman beralkohol 12. Makanlah makanan yang aman bagi kesehatan 13. Bacalah label pada makanan yang dikemas E. EKAPAN DAN CARA MAKAN YANG BENAR Makan sebaiknya dilakukan 3 kali sehari yaitu pagi hari ( sarapan ), siang hari, dan malam hari. Makan yang benar :  Makan makanan dengan menu gizi seimbang  Makanan bersih, perlatan makan bersih, tangan bersih  Makan dikunyah dengan baik  Makan dengan tenang tidak terburu – buru, tidak bicara ketika makan F. MAKANAN YANG TIDAK SEHAT Makanan yang kotor terkena debu, dihinggapi lalat, sudah basi dan makanan yang banyak mengandung zat kimia, zat pengawet dan zat pewarna G. JUMLAH KEBUTUHAN KALORI FAKTOR PENGARUH KETERANGAN Umur Jenis Kelamin Macam Pekerjaan Iklim Tinggi dan berat badan Keadaan individu : : : : : : Anak–anak membutuhkan kalori lebih banyak disbanding orang dewasa Laki – laki membutuhkan kalori lebih banyak dibanding wanita Pekerjaan berat ( petani ,kuli ) membutuhkan kalori lebih banyak disbanding pekerja sedang/ ringan ( guru, pegawai kantor ) Negara beriklim dengin membutuhkan kalori lebih banyak disbanding ukuran tubuh kecil Ukuran tubuh besar membutuhkan kalori lebih banyak dibanding ukuran tubuh kecil Wanita hamil membutuhkan lebih banyak kalori 17 Buku Saku Dokter Kecil Jt0058@gmail.com#2014
  • 21.
    H. JENIS KEADAANGIZI  GIZI BAIK Ialah apabila seseorang menurut pengukuran tidak menunjukkan adanya kelainan – kelainan menurut suatu norma atau ukuran tertentu. Keadaan gizi dapat ditentukan dengan pengukuran :  Pengukuran antopometri ( BB, TB, LILA )  Pemeriksaan Laboratorium ( darah, urin, tinja )  Pemeriksan klinik ( oleh dokter )  Pemeriksaan dietika ( jenis, jumlah makanan yang dimakan )  GIZI SALAH ( MALNUTRISI ) a. GIZI LEBIH Berarti makanan yang dimakan lebih dari ukuran yang telah ditentukan ( Kegemukan/ obesitas, kencing manis dll ) b. GIZI KURANG Berarti makanan yang dimakan kurang dari ukuran yang telah ditentukan ( GAKY, KVA, ANEMIA GIZI BEZI ) I. PENYAKIT KEKURANGAN GIZI UTAMA a. Gangguan Akibat Kekurangan Yodium (GAKY) GAKY adalah sekumpulan gejala yang timbul karena tubuh seseorang kekurangan unsur yodium secara terus menerus dalam jangka waktu yang cukup lama. Kelompok rawan GAKY : ibu hamil, ibu menyusui, bayi dan anak balita, anak-anak usia sekolah serta Wanita Usia subur ( WUS ). Kebutuhan yodium pada WUS : WUS sebagai calon ibu sangat membutuhkan yodium agar janin yang dikandung lahir menjadi bayi yang sehat. Berapa kebutuhan kita akan Yodium ?  Kebutuhan rata-rata per hari ± 1 – 2 mikrogram per kg berat badan  Anak usia 10 tahun membutuhkan garam yodium 1/3 – ½ sendok the per hari  Orang dewasa membutuhkan garm yodium 2/3 sendok the per hari  Ibu hamil dan ibu menyusui dianjurkan ditambah 1 – 1 ¼ sendok the per hari dari kebutuhan orang dewasa Akibat GAKY :  Gondok  Bayi lahir mati  Keguguran  Gangguan pertumbuhan 18 Buku Saku Dokter Kecil Jt0058@gmail.com#2014
  • 22.
     Kretinisme, yaitukerdil dengan 2 atau lebih kelainan antara lain : mata juling, bisu, tuli, cara berdiri dan berjalan khas disertai dengan kemunduran mental. AKIBAT PALING SERIUS ADALAH PENURUNAN TINGKAT KECERDASAN ( IQ ) YAITU :  Penderita gondok = terjadi penurunan 5 IQ point dibawah normal  Penderita kretin = terjadi penurunan 50 IQ point dibawah normal  Penderita GAKY lain = terjadi penurunan 10 IQ point dibawah normal  Daerah endemik GAKY terjadi penurunan 10 IQ point pada bayi lahir setiap tahun ( IQ normal adalah 110 point ) Cara mencegah kekurangan Yodium  Mengkonsumsi makanan kaya iodium, yaitu makanan dari laut ( sea food ) seperti : kerang, kepiting, ikan laut dsb.  Mengurangi konsumsi makanan yang bersifat goitrogenik atau zat yang mengganggu penyerapan iodium, misalnya : singkong, lobak, kol, sawi  Mengkonsumsi garam iodium dalam makanan sehari-hari sesuai standar 30 – 80 ppm  Minum kapsul minyak iodium setahun sekali ( khusus daerah endemik ) Cara menanggulangi GAKY :  Upaya jangka pendek  Suplementasi yodium distribusi minyak beryodium pada kecamatan endemic GAKY berat dan sedang ( TGR > 20 % )  Upaya jangka panjang ( pencegahan ) a. Yodisasi garam b. Peningkatan konsumsi aneka ragam bahan pangan ( diserfikasi pangan dan gizi ) yang bersumber dari laut Gejala anak kekurangan yodium :  Malas dan lamban  Kelenjar tiroid membesar  Kemampuan belajar rendah b. Anemia Defisiensi Besi ( Fe ) Anemia defisiensi besi adalah suatu keadaan dimana kadar hemoglobin ( HB ) dalam darah kurang dari normal, setiap kelompok umur dan jenis kelamin kadar Hb berbeda yaitu : 1. Anak balita : 11 gr% 2. Anak usia sekolah : 12 gr% 3. Wanita dewasa ; 12 gr% 4. Pria dewasa ; 13 gr% 19 Buku Saku Dokter Kecil Jt0058@gmail.com#2014
  • 23.
    5. Ibu hamil: 11 gr% 6. Ibu menyusui > 3 bl : 12 gr% Zat besi/ Fe : merupakan mineral mikro yang paling banyak terdapat di dalam tubuh manusia dan hewan. Guna Zat besi : zat besi diperlukan tubuh untuk pembentukan hemoglobin/ Hb, Hb adalah alat pengangkut oksigen dari paru – paru ke jaringan tubuh Penyebab anemia defisiensi besi :  Kurangnya konsumsi makanan kaya besi, terutama yang berasal dari sumber hewani  Kehilangan zat besi yang berlebihan ( penyakit cacingan ) Tanda-tanda anemia gizi besi adalah:  5 L : lemah, letih, lesu, lelah,lalai  Muka dan telapak tangan pucat  Pusing  Mudah mengantuk  Mata berkunang-kunang c. Kekurangan Energi Protein ( KEP ) KEP adalah suatu penyakit gangguan gizi pada tubuh disebabkan kekurangan energi dan protein dlam proporsi yang bermacam – macam Makanan sumber energi : padi, tepung, umbi, kentang, sagu, roti, mie, pisang Makanan sumber protein : ikan, telur, ayam, daging, susu, keju, kacang, tempe, tahu Gejala KEP : merasa cepat lelah, lemah, kurang bergairah dan berat badan tidak naik atau berat badan menurun. Ada 2 macam KEP : a. Marasmus ( terutama kekurangan kalori )  Sangat kurus, tulang iga terlihat jelas  Wajah seperti orang tua  Kulit keriput Tanda-tanda yang menyertai:  Pucat karena anemia  Berak encer  Dehidrasi  Gejala kekurangan vitamin A b. Kwashiorkor  Bengkak pada kaki, tangan/ anggota badan lain  Berat badan dibandingkan umur kurang  Wajah sembab ( wajah bulan/ moon face )  Otot kendor Tanda-tanda yang menyertai :  Rambut tipis, kulit kusam 20 Buku Saku Dokter Kecil Jt0058@gmail.com#2014
  • 24.
     Berak encer  Pembesaran hati  Kulit mengelupas  Gejala kurang vitamin A Pencegahan KEP :  Makan makanan sesuai PUGS ( Pedoman umum gizi seimbang )  Imunisasi lengkap  Pemeriksaan kesehatan secara teratur  Menjaga kebersihan pribadi, makanan dan lingkungan Resiko Kekurangan Energi Kronis ( KEK ) : adalah szeseorang yang mempunyai kecenderungan menderita KEK dengan ukuran Lingkar Lengan Atas ( LILA ) < 23,5 cm KEK biasa disertai oleh wanita Usia Subur ( WUS ) d. Kekurangan vitamin A (KVA) KVA adalah suatu keadaan dimana simpanan vitamin A di dalam tubuh sudah habis terpakai, sehingga kadar vitamin A dalam darah menurun Penyebab kekurangan vitamin :  Primer : kurangnya konsumsi makanan yang mengandung vitamin A  Sekunder : terjadai gangguan penyerapan atau penggunaaan vitanmin A, misalnya pada penderita KEP, penderita penyakit hati Makanan sumber vitamin A ( hewani ) :  Hati, kuning telur, susu, mentega Makanan sumber karoten ( nabati ) :  Daun singkong, daun kacang, daun kangkung, bayam, kacang panjang, buncis, wortel, tomat, jagung kuning, papaya, mangga, nangka masak, jeruk Akibat kekurangan vitamin A :  Xeroptalmia ( buta senja – bercak bitot, mata keruh kering )  Daya tahan tubuh menurun terhadap resiko infeksi  Kulit menjadi kering dan kasar  Gangguan pertumbuhan pada anak ( tulang dan gigi )  Nafsu makan berkurang Cara mencegah Kekurangan Vitamin A :  Meningkatkan konsumsi makanan sumber vit. A  Menambah vitamin A pada bahan makanan ( fortifikasi )  Distribusi kapsul vitamin A dosis tinggi secara berkala  Pemberian kapsul vit A dosis tinggi setiap bulan Februari dan Agustus kepada:  Bayi ( 6 – 11 bl )  100.000 SI ( warna biru )  Anak balita ( 12 – 59 bl )  200.000 SI ( warna merah ) Pemeberian kapsul vit A kepada ibu nifas sebanyak 1 kapsul selama nifas dengan dosis 200.000 SI. 21 Buku Saku Dokter Kecil Jt0058@gmail.com#2014
  • 25.
    Di wilayah terjadinyaKLB ( Kejadian Luar Biasa ) campak  semua balita diberikan kapsul vit A sesuai dosis, meskipun bulan Februari atau Agustus sudah mendapatkan Vit A. KEBERSIHAN PRIBADI/ PERSONAL HYGIENE A. MANDI Guna mandi :  Menghilangkan kotoranpada permukaan kulit  Menghilangkan bau badan/ keringat  Melancarkan peredaran darah  Menyegarkan tubuh Bahan dan peralatan mandi :  Air bersih  Gayung air  Sabun mandi  Handuk bersih milik sendiri ( jangan memakai handuk orang lain ) Sesudah madi sebaiknya memakai pakaian yang bersih ( terutama pakaian dalam ) karena pakaian yang kotor akan mengotori badan yang sudah bersih. B. MENGGOSOK GIGI Guna menggosok gigi : membersihkan gigi dari sisa makanan yang menempel pada gigi, sebaiknya sesuadah mkan dan sebelum tidur. Bahan dan peralatan menggosok gigi :  Sikat gigi  Pasta gigi yang mengandung fluor  Air bersih  Gelas bersih Cara menggosok gigi :  Siapkan sikat gigi dan pasta gigi yang mengandung fluor, oleskan pasta gigi pada sikat gigi, kira – kira sebesar satu butir kacang tanah  Berkumurlah sebelum menyikat gigi  Sikatlah semua permukaan gigi dengan geerakan maju mundur dan pendek- pendek selama 2 menit dan sedikitnya 8 kali gerakan untuk setiap permukaan  Sikatlah permukaan gigi yang menghadap pipi dan bibir, menghadap langit – langi/ lidah  Sikatlah permukan gigi yang dipakai untuk mengunyah  Berkumurlah dengan air bersih satu kali saja  Bersihkan sikat gigi dengan air bersih 22 Buku Saku Dokter Kecil Jt0058@gmail.com#2014
  • 26.
     Simpan sikatgigi dengan tegak posisi kepala sikat gigi berada di atas C. MEMBERSIHKAN MATA-HIDUNG- TELINGA  Memelihara kebersihan mata Sering kita dapatkan kotoran mata menumpuk pada salah satu sudut mata kita. Bersihkan kotoran mata tersebut dengan kapas yang diberi air matang dan boorwater, bisa dilakukan 2 kali sehari. Membersihkan mata dimulai dari pinggir ke tengah arah hidung sampai ke sudut mata. Dilakukan berulang – ulang sampai bersih. Untuk menjaga kebersihan mata sebaiknya juga memperhatikan hal – hal sebagai berikut : biasakan membaca dalam keadaan sinar yang terang, jarak buku dengan mata sekitar 30 cm, sebaiknya tidak membaca sambil tiduran, menghindari masuknya benda – benda asing kemata dll.  Memelihara kebersihan hidung Di dalam rongga hidung terdapat bulu –bulu halus dan lender keluar dari ke kelenjar di dinding rongga hidung. Fungsi bulu dan lender iaalah menyaring udara yang masuk dari kotoran dan debu, sehingga udara yang masuk ke paru paru lebih bersih. Oleh karena itu dalam rongga hidung selalu da kotoran. Bersihkan rongga hidung dengan tissue, sapu tangan, atau handuk yang lembut.  Memelihara kebersihan telinga Bersihkan daun telinga pada waktu mandi, harus lebih diperhatikan lekuk daun telinga dan lipatan yang ada dibelakang daun telinga, karena pada bagian ini sering terdapat kotoran ( daki ). Gosok semua lekuk dan lipatan belakang dengan handuk atau kapas yang diberi sabun agar semua menjadi bersih. D. MEMELIHARA KEBERSIHAN TANGAN DAN KAKI Cara memelihara kebersihan tangan dan kaki :  Mencuci tangan dengan sabun setelah memegang sesuatu yang kotor  Mencuci tangan sebelum memegang makanan  Mencuci kaki setiap selesai bermain diluar rumah, pulang dari sekolah/ perjalanan  Pakailah alas kaki bila keluar dari rumah  Pakailah sandal atau sepatu yang sesuai ukuran kaki 23 Buku Saku Dokter Kecil Jt0058@gmail.com#2014
  • 27.
    KESEHATAN GIGI DANMULUT Mulut Gusi Gigi Mahkota Gigii Leher Gigii Akar Gigii Bibir Lidah Fungsi Bibir :  Menjaga agar makanan dan minuman tidak tercecer keluar  Merasakan panas dinginnya makanan/minuman  Berbicara dengan jelas Fungsi Lidah :  Mengecap  Menelan  Menjilat  Bicara Gigi Fungsi Gigi :  Memotong, mencabik dan menghaluskan makanan  Mengucap kata-kata dengan jelas  Kosmetik (membentuk wajah) Email gigi Dentin Pulpa 24 Buku Saku Dokter Kecil Jt0058@gmail.com#2014
  • 28.
    a. FUNGSI GIGI atas bawah  Mengunyah  Berbicara  Membentuk muka b. STRUKTUR GIGI a b b c c d d a d  Mahkota Gigi, yaitu bagian gigi yang kelihatan dalam mulut  Akar gigi, yaitu bagian gigi yang tertanam dalam tulang rahang  Jaringan penyangga gigi  Gusi : Jaringan lunak yang mengelilingi gigi dan berwarna merah  Tulang Alveo : Gigi tertanam dalam tulang ini  Selaput Periodontum : Selaput pengikat gigi pada tulang alveol c. MASA PERTUMBUHAN GIGI  Masa Gigi Sulung Tumbuh waktu anak umur 6 bulan dan lengkap pada umur 2,5 s/d 3 tahun.  Masa gigi Peralihan Gigi tetap telah tumbuh disamping gigi sulung. Pada umur 6 th telah tumbuh gigi tetap yang pertama. Antara umur 6-12 th. Gigi sulung berangsur- angsur diganti gigi tetap.  Masa Gigi Tetap  Gigi Sulung : 1. Jumlah 20 2. Terdiri dari : 8 gigi seri, 4 gigi taring, 8 gigi geraham 3. Lengkap pada umum 2 tahun  Gigi Tetap : 1. Jumlah : 32 gigi 2. Terdiri dari : gigi sulung + 12 gigi geraham 3. Muncul ± umur 6 tahun  Tahapan waktu tumbuhnya gigi tetap adalah sebagai berikut : 25 Buku Saku Dokter Kecil Jt0058@gmail.com#2014 Keterangan : a. Gigi seri b. Gigi Taring c. Gigi Geraham pertama d. Gigi Geraham kedua b c
  • 29.
    Geraham Pertama :6 – 7 tahun Seri Pertama : 5 – 8 tahun Seri Kedua : 6 – 9 tahun Geraham Kecil Pertama : 8 – 12 tahun Taring : 9 – 12 tahun Geraham Kecil Kedua : 9 – 13 tahun Geraham Kedua : 11 – 14 tahun Geraham : 16 – 25 tahun d. PENYAKIT GIGI  Karies Gigi (Gigi Keropos ) Karies dapat terjadi pada gigi sulung maupun gigi tetap.karies gigi dimulai dengan lepasnya kalsium lapisan gigi luar (demineralisasi enamel gigi ), sehingga gigi menjadi keropos dan berlubang. Tanpa perawatan proses penyakit berjalan terus sampai ke bagian syaraf gigi, lama lama gigi akan mati dan membusuk. Pada tahap awal tidak terdapat rasa sakit atau hanya rasa linu bila terkena makan dingin, manis, asam. Rasa sakit akan timbul apabila lubang sudah semakin dalam dan akhirnya akan timbul rasa sakit berdenyut siang dan malam. Bila dibiarkan terus lama kelamaan rasa sakit akan hilang karena syaraf gigi mati, gigi menjadi busuk. Gigi yang busuk merupakan sumber infeksi organ tubuh yang lainnya, seperti peradangan rongga hidung, tenggorokan, dll.  Radang Gusi/ Ginggivitis Radang gusi jarang disertai rasa sakit, sehingga dapat berjalan bertahun- tahun tanpa disadari. Tanda- tanda tanpa disadari. Tanda tanda : Gusi Bengkak, berwarna lebih merah dan mudah berdarah bila disentuh atau menggosok gigi dan terdapat banyak kotoran yang menempel pada gigi terutama yang berbatasan dengan gusi (karang gigi). Anak- anak yang menderita radang gusi mempunyai bau mulut tidak enak.Tanpa perawatan, proses peradangan menjalar sampai akar gigi shg gigi menjadi goyah. PENYEBAB KARIES DAN RADANG GUSI ADALAH : PLAK APAKAH PLAK ITU ? Yaitu endapan lunak, yang menutupi dan melekat pada permukaan gigi, yang terdiri atas semacam bahan perekat (seperti agar- agar) dan aneka ragam bentuk bakteri. SIFAT PLAK : 1. Melekat erat pada permukaan gigi, sehingga perlu menggosok gigi untuk menghilangkannya 2. Plak mudah tumbuh kembali dan menutup permukaan gigi beberapa jam setelah dibersihkan 3. Bila dibiarkan  menempel pada permukaan gigi  menebal  karang gigi 4. Plak tidak berwarna, sehingga tidak bisa dilihat 26 Buku Saku Dokter Kecil Jt0058@gmail.com#2014
  • 30.
    Cara Pencegahannya adalah:  Menjaga kebersihan mulut : dengan cara menggosok gigi untuk menghilangkan plak dari permukaan gigi. Sedangkan karang gigi hanya dapat dihilangkan dengan lat khusus, oleh tenaga kesehatan.  Mengatur pola makan : sususnan makanan yang baik dan bergizi perlu untuk pertumbuhan yang baik dan perlu untuk menjaga kesehatan pada umumnya. Pengaruh makanan : 1. Pengaruh selama pembentukan gigi 2. Pengaruh kalau gigi sudah sembuh  Pemerikasaan gigi : pemeriksaan kesehatan gigi secara teratur sangat dianjurkan, supaya kesehatan gigi selalu terjagaa, apabila ditemukan kelainan dapat segera diatasi.  Hindari makanan manis dan lengket (coklat, dll) MENGGOSOK GIGI 1. Sikat gigi yang baik  Kepala sikat gigi harus kecil ( ukuran sama dengan sikat gigi untuk anak – anak )  Bulu – bulu sikat harus sama panjang, sehingga membentuk permukaan yang datar, dan bulu sikat terbuat dari nilon yang tidak terlalu kaku, disusun berderet 2 atau 3  Tangkai sikat harus lurus dan mudah dipegang 2. Biasakan untuk menggosok untuk menggosok gigi di depan cermin Untuk mengetahui apakah masih ada plak yang tertinggal di permukaan gigi → uji dengan pewarna ( pewrna kue, lipstick atau teres ) 3. Permukaan gigi yang perlu mendapat perhatian kalau menggosok gigi adalah :  Bagian yang berbatasan dengan gusi  Di rahang bawah : permukaan gigi yang menghadap lidah  Geraham di rahang atas : permukaan geraham yang menghadap ke pipi 4. Gerakan menggosok gigi :  Menggosok gigi yang berbatasan dengan gusi → horizontal berulang – ulang pada satu tempat dulu, sebelum pindah ke tempat lain  Dataran pengunyah dari geraham juga disikat dengan gerakan horizontal  Sikat gigi jangan ditekan sewaktu menggosok gigi PENYAKIT GIGI DAN MULUT  CARIES GIGI Adalah keadaan dimana gigi berlubang Penyebab : o Sisa makanan dan bakteri yang menutupi dan melekat pada gigi 27 Buku Saku Dokter Kecil Jt0058@gmail.com#2014
  • 31.
    Pencegahan : oMenyikat gigi secara teratur dan benar o Menyikat gigi menggunakan pasta gigi yg mengandung flour. o Minimal 2 x sehari (sesudah makan dan sebelum tidur) o Hindari makanan yang merusak gigi o Periksa gigi minimal 6 bulan sekali ke dokter gigi KESEHATAN MATA  Bagian-bagian Mata o Alis o Kelopak Mata : o Bola Mata o Iris o Pupil o Konjungtiva o Lensa  Penyakit Mata 1. Penyakit – penyakit mata. a. Radang selaput mata Penyebab : bakteri, virus Penularan : kontak langsung atau melalui barang – barang milik penderita ( sapu tangan, handuk dll ) Tanda – tanda/ gejala :  Mata merah, berair, dan banyak kotoran  Seakan – akan ada pasir dan terasa pedih  Ada kalanya kelopak mata bengkak  Photophobia ( silau kena sinar ) Tindakan :  Bersihkan mata dengan kapas yang dibasahi boorwater/ air masak yang dingin  Keringkan dan oleskan salep mata, seperti penicillin, kemicetin dan tetracycline, atau tetes mata, sulfa zinci 0,5% ( banyak dipergunakan ), tetracycline dan lain – lain Perhatian : jangan mengobati mata di bagian yang hitam Pencegahan : dan pemeliharaan mata : 28 Buku Saku Dokter Kecil Jt0058@gmail.com#2014
  • 32.
     Jagalah kebersihanmata dan jangan sampai kemasukan debu  Lakukan pemeriksaan mata secara berkala  Jauhilah orang – orang yang menderita penyakit mata  Cucilah tangan bersih – bersih sehabis menolong penderita penyakit mata  Jangan menggosok mata dengan sapu tangan, handuk atau benda – benda lain kepunyaan penderita penyakit mata Peringatan : Jika tidak terlihat perbaikan setelah diobati selama 3 hari di sekolah, segeralah pen derita dikirim puskesmas/ rumah sakit b. Conjungtivitas sawahica Penyebab : semacam virus Penularan : sering terjangkitnya bersamaan dengan masa panen dan mengerjakan sawah Pencegahan : hindari kontak dengan penderita dan usaha – usaha lain seperti yang telah dikemukakan Tindakan : Pengobatan dengan salep antibiotika c. Trachoma Penyebab : virus Penularan : kontak langsung dan melalui segala sesuatu yang dipakai Penderita Tanda – tanda/ gejala :  Mata gatal dan karenanya selalu di gosok – gosok  Keluar kotoran  Mata tidak begitu merah  Bintik – bintik pada kelopak mata bagian dalam dan sekitarnya dikelilingi bagian yang merah  Infeksi menjalar ke selaput bening mata dan timbul garis-garis putih ( pannus )  Kemudian timbul luka pada selaput bening mata  Penyembuhan dapat menimbulkan cacat : - Selaput bening mata menjadi putih dan suram - Kelopak mata tertarik ke dalam atau keluar akibat terjadinya jaringan parut pada bagian dalam kelopak mata - Dapat menimbulkan gangguan penglihatan pada mata Pencegahan :  Jangan memakai sapu tangan, handuk atau benda – benda lain kepunyaan penderita  Jangan tidur bersama penderita atau mendekatinya  Cuci tangan hingga bersih setelah bersinggungan dengan penderita  Usahakan makanan yang bergizi terutama yang banyak mengandung vitamin A 29 Buku Saku Dokter Kecil Jt0058@gmail.com#2014
  • 33.
     Sewaktu adawabah, jangan mandi di pemandian umum Tindakan :  Beri salep mata, tetapi ingat jangan yang mengandung cortisone atau sejenisnya  Segera kirim ke puskesmas  Bicaralah dengan dokter d. Radang kelopak mata Penyebab : kuman – kuman seperti staphylococcus dan streptococcus Penularan : kontak dengan kuman – kuman tersebut Tanda – tanda/ gejala :  Sering terjadi kumpulan nanah di kelopak mata ( hordeolum/ timbil ) Pencegahan : memelihara kebersihan Tindakan :  Pengobatan local dengan salep mata  Pengobatan berupa tablet sulfa 3 x sehari sebagai obat minum PERTOLONGAN PERTAMA PADA KECELAKAAN (P3K)  P3K adalah memberikan pertolongan pertama kepada korban kecelakaan dengan cepat dan tepat sebelum korban dibawa ke tempat rujukan (Dokter/Puskesmas/Rumah Sakit)  Tujuan o Mencegah cidera bertambah parah o Menunjang upaya penyembuhan  Pedoman P3K o P : Penolong mengamankan diri o A : Amankan korban o T : Tandai tempat kejadian o U : Usahakan menghubungi ambulan, dokter, rumah sakit atau yang berwajib o T : Tindakan pertolongan yang tepat  Tanggung jawab Penolong o Penolong dapat menilai situasi o Penolong dapat mengenal kondisi korban dan prioritasnya o Penolong harus segera memberi pertolongan sesuai keadaan korban o Penolong mengatur dan merencanakan transportasi  Bahan yang minimal harus tersedia o Bahan untuk membersihkan tangan o Obat untuk mencuci luka o Obat pengurang rasa sakit o Bahan untuk menyadarkan 30 Buku Saku Dokter Kecil Jt0058@gmail.com#2014
  • 34.
     Alat minimalyang disediakan o 10 pembalut cepat o Pembalut gulung o Pembalut segitiga o Kapas o Plester o Kasa Steril o Gunting o Pinset  Langkah-langkah pemeriksaan korban o Periksa Kesadaran o Periksa Pernafasan o Periksa tanda-tanda perdarahan & peredaran darah o Periksa keadaan lokal (patah tulang, luka dll) dan perhatikan keluhan  Gangguan Pernafasan o Adalah keadaan dimana korban sulit bernafas s/d tidak bernafas o Penyebab :  Sumbatan jalan nafas  Kelemahan atau kejang otot pernafasan  Menghisap asap/gas beracun o Penggolongan  Korban sadar  Korban tidak sadar o Prioritas pertolongan : Pada korban tidak sadar o Lokasi gangguan: Rongga hidung, kerongkongan sampai paru-paru o Tindakan P3K: Berikan Pernafasan Buatan  Gangguan Kesadaran o Adalah keadaan dimana kesadaran berkurang atau hilang sama sekali o Penyebab :  Benturan/pukulan pada kepala  Sinar terik matahari langsung mengenai kepala  Berada pada ruangan penuh orang sehingga kekurangan oksigen.  Keadaan tertentu dimana tubuh lemah, kurang latihan perut kosong dll. o Penggolongan :  Kesadaran kurang  Kesadaran hilang o Prioritas Pertolongan :  Korban tidak sadar dg gangguan pernafasan  Korban yang kesadarannya berkurang o Lokasi gagguan 31 Buku Saku Dokter Kecil Jt0058@gmail.com#2014
  • 35.
     Pada SusunanSaraf Pusat (SSP) o Tindakan P3K :  Angkat penderita ke tempat teduh dan baik sirkulasi udaranya  Tidurkan terlentang tanpa bantal (bila muka pucat/biru), dengan bantal bila muka merah  Longgarkan semua pakaian yang mengikat  Bila penderita sadar, beri minum hangat  Beri selimut badannya hangat  Jika perlu kirim ke rumah sakit  Gangguan Peredaran Darah (Syok) o Adalah keadaan yg dapat mengancam kehidupan dimana otak dan alat vital lain kekurangan darah oleh pelbagai sebab. o Penyebab :  Kekurangan darah/cairan  Luka bakar yang luas  Nyeri yang hebat  Tidak tahan terhadap obat/bahan kimia tertentu o Penggolongan  Ringan :  Pucat  Kulit dingin  Nadi lemah dan cepat (>100 x/menit)  Gelisah, haus, kadang-kadang ngacau.  Berat :  Sangat pucat, mata cekung, nafas cepat & tidak teratur o Lokasi gangguan :  Kulit (luka/luka bakar)  Saluran pencernaan (muntaber)  Patah tulang dll o Tindakan P3K :  Segera bawa ke dokter/puskesmas/rumah sakit sambil berusaha :  Bawa korban ke tempat teduh dan aman  Pakaian korban dikendorkan  Tenangkan korban dan usahakan agar badan tetap hangat  Bila ada luka/perdarahan, rawat lukanya dan hentikan perdarahannya  Bila ada patah tulang kerjakan pembidaian  Bila muntaber berikan oralit  Perdarahan o Adalah keluarnya darah dari pembuluh darah yang rusak o Macam Perdarahan :  Perdarahan keluar 32 Buku Saku Dokter Kecil Jt0058@gmail.com#2014
  • 36.
     Perdarahan kedalam o Penyebab :  Putusnya pembuluh darah datau perlukaan pada pembuluh darah o Penggolongan :  Perdarahan pembuluh nadi/arteri  Perdarahan pembuluh darah balik/vena  Perdarahan pembuluh darah rambut/kapiler o Prioritas Pertolongan :  Pembuluh darah nadi o Tindakan P3K :  Bagian anggota badan yg berdarah ditinggikan  Tekan pembuluh darah yang terletak diantara tempat perdarahan  PEMBALUTAN o Guna Pembalutan :  Menutup luka  Melakukan penekanan, misal pada bagian tubuh yg sakit  Membatasi pergerakan  Mengikat bidai  Menghentikan/mengurangi perdarahan o Macam Pembalutan  Mitela  Funda  Platenga Mitela Funda Platenga o Cara Pembalutan  Kepala  Menggendong tangan  Pembalutan siku  Telapak tangan  Telapak kaki PINGSAN Penyebab pingsan : Sengatan matahari, lapar, takut sedih, perdarahan, rasa sakit yang hebat, benturan/ pukulan di kepala. Pertolongan pertama yang harus dilakukan : 33 Buku Saku Dokter Kecil Jt0058@gmail.com#2014
  • 37.
    1. Bawalah penderitake tempat yang tduh dan segar udaranya 2. Longgarkan pakaiannya, agar dapat bernafas dengan leluasa 3. Baringkan penderita dengan posisi kepala agak lebih rendah dari badannya, atau kakinya dianggkat agar letaknya lebih tinggi dari badan ( dengan posisi demikian darah akan banyak mengalir ke jantung dan akhirnya ke kepala ). Hal ini akan mempermudah penderita menjadi sadar kembali. 4. Bila muntah, miringkan kepalanya, agar muntahan tidak masuk ke paru – paru. 5. Ciumkan bau – bauan untuk mempercepat kesadaran penderita 6. Bila penyebabnya sengatan matahari, kompres kepalanya dengan air dingin setelah sadar berilah air minum. 7. Bila karena lapar ( belum sarapan ), beri minum teh manis hangat 8. Bila karena perdarahan, hentikan perdarahannya, segera bawa ke puskesmas/ RS terdekat 9. Bila karena keringat berlebih, setelah sadar beri minum air garam ( satu sendok the garam dilarutkan ke dalam satu gelas air matang. LUKA Luka yang mungkin dialami oleh peserta didik di sekolah dalam kesehariaannya dapat dibagi menjadi beberapa jenis luka, yaitu :  Luka lecet : terjadi karena terjatuh, biasanya diangkat dan tidak beraturan Pertolongan : cuci luka sampai bersih dengan memakai sabun dan air bersih. Olesi luka dengan obat merah atau betadine. Bila luas dan agak kedalam tutup dengan kasa steril diperban  Luka memar : terjadi karena benturan dengan benda tumpul, biasanya tampak bengkak berwarna biru atu merah kebiru –biruan Pertolongan : kompres bagian yang memar dengan handuk kecil yang dicelup air dingin atau es, bisa diberikan sedikit tekanan. Keesokan harinya kompres dengan air hangat/ handuk hangat, selanjutnya olesi dengan balsam agar pembengkakan cepat mengempis  Luka iris : terjadi karena terpotong benda benda tajam umpamanya pisau, biasanya tepi luka tampak rapi Pertolongan : Bersihkan luka iris dengan obat antiseptic. Sesudah luka bersih, tutup dengan plester obat. Usahakan agar kedua pinggir luka terus merapat agar penyembuhan cepat dan tidak berbekas. Khusus untuk luka iris yang dalam dan mengeluarkan banyak darah. , tinggikan bagian yang luka untuk mengurangi perdarahan. Tutup luka dengan kasa steril yang tebal dan balut dengan pembalut dan tekan agar perdarahan berhenti. Segera bawa ke Puskesmas terdekat  Luka tusuk : terjadi karena tertusuk benda yang runcing, biasanya luka kecil agak dalam Pertolongan : bersihkan luka dengan air bersih ( boorwater ) kemudian larutan desinfektan (betadine). Tutup luka dengan kasa dan balut dengan pembalut dan tekan agar perdarahan berhenti. Segera bawa ke Puskesmas/ RS terdekat 34 Buku Saku Dokter Kecil Jt0058@gmail.com#2014
  • 38.
    TERKILIR Terkilir (bukan retak atau patah tualng ) sulit diperkirakan dari luar apakah bagian yang terkilir mengalami luka/ kerusakan di dalam. Maka pertolongan pertamanya adalah :  Menjaganya dalam posisi/ kedudukan yang benar  Upayakan sendi tidak bergerak  Rendam dalam air dingin atau mengompresnya dengan kain dingin. Hal ini baik dilakukan beberapa kali pada 24 jam pertama setelah kejadian.  Jangan mengurut bagian sendi yang terkilir  Sesudah 24 jam, rendamlah bagian sendi yang terkilir dalam air panas atau mengompresnya dengan kain panas beberpa kali sehari MIMISAN Adalah Keluarnya darah dari hidung tanpa terkena benturan atau pukulan sebelumnya. Biasanya merupakan tanda dari suatu penyakit. Pertolongan pertama yang diberikan :  Dudukkan penderita di kursi atau lantai  Tekan / pijatlah hidung selama 10 menit, penderita bernafas dengan mulut, agar perdarahan cepat berhenti  Bantulah dengan memberi kompres dingin/ es di daerah batang hidung dan leher  Apabila perdarahan belum juga berhenti masukkan gulungan kasa stetril atau kapas steril ke dalam hidung yang berdarah, biarkan ujung gulungan kasa/ kapas keluar dari lubang hidung agar mudah diambil kembali. Sebaiknya sebelum dimasukkan ke dalam hidung dibasahi dengan Vaseline supaya tidak melekat. Selanjutnya pijit lagi hidung penderita kurang lebih selama 10 menit. Setelah perdarahan berhenti keluarkan kasa/ kapas tersebut dengan hati – hati sekali  Apabila perdarahan belum berhenti segera bawa ke Puskesmas/ RS terdekat TRAUMA MATA Benda asing masuk mata ( kliliben ) :  Masuknya benda – benda kecil misalnya : pasir, serpihan kayu, serangga ke dalam mata, yang menyebabkan luka pada mata, dan bisa menyebabkan infeksi mata  Pertolongan pertama yang harus dilakukan : 1. Tidak diperkenankan menggosok – gosok mata 2. Berikan salep mata antibiotika 3. Bawa segera ke puskesmas/ RS terdekat Trauma tumpul :  Terjadi karena benda tumpul mengenai mata, misalnya cock, tinju, bola tennis, bisa juga secara tidak langsung, yaitu melalui getaran yang merambat. Misalnya trauma pada dahi atau kepala tetapi kerusakannya sampai mengenai mata.  Pertolongan pertama yang harus dilakkukan adalah : 1. berikan salep mata antibiotika pada mata yang cedera 35 Buku Saku Dokter Kecil Jt0058@gmail.com#2014
  • 39.
    2. Mata ditutupsupaya beristirahat 3. Bawa penderita ke puskesmas/ RS terdekat Trauma kimia :  Terjadi karena tiodak sengaja mata terperscik oleh ciran yang mengandung zat kimia ( tip ex, cat air, dll)  Pertolongan pertama yang harus dilakukan adalah : 1. segera lakukan irigasi dengan air mengalir yang bersih, bhisa menggunakan ceret, gayung, gelas botol, atau kran yang dihubungkan dengan selang 2. Beriakn salep mata antibiotika jika ada 3. Bawalah penderita ke Puskesmas/ RS terdekat OBAT SEDERHANA LOGO OBAT Lingkaran Hijau : Obat Bebas Lingkaran Biru : Obat Bebas Terbatas Lingkaran Merah dengan huruf K : Obat Keras Pengertian obat adalah semua zat baik kimiawi, hewani maupun nabati, yang dalam dosis layak dapat menyembuhkan, meringankan atau mencegah penyakit atau gejala – gejalanya. Cara pemberian obat : 1. Obat dalam/ efek sistemik adalah obat yang diedarkan ke seluruh tubuh a. Oral : pemberiannya melalui mulut Bentuk : tablet, kapsul, obat hisap, sirup, tetesan b. Oromucosal : pemberian melalui mucosa di rongga mulut  Sub lingual : obat ditaruh di bawah lidah Bentuk : tablet kecil atau spray  Bucal : obat diletakkan di antara pipi dan gusi Contoh : obat untuk mempercepat kelahiran c. Injeksi : pemberiannya melalui suntikan d. Implantasi : obat dicangkokkan di bawah kulit e. Rectal : pemberian obat melalui rectal ( dubur ) Contoh : obat untuk wasir f. Transdermal : cara pemakaian melalui permukaan kulit, berupa plester Umumnya untuk gangguan jantung 2. Obal luar/ efek local adalah obat yang di pakai setempat 36 Buku Saku Dokter Kecil Jt0058@gmail.com#2014
  • 40.
    a. Intranasal: obatdiberikan melalui selaput lendir hidung b. Inhalasi: obat diberikan untuk disedot melalui hidung atau mulut atau disemprotkan c. Mukosa mata dan telinga : obat diberikan melalui selaput/ mukosa mata atau telinga, bentuk : drop dan salep d. intra vaginal : obat diberikan melalui selaput lendir/ mukosa vagina bentuk : tablet, salep, cream dan cairan bilasan e. kulit ( percutan ): obat diberikan dengan jalan mengoleskan pada permukaan kulit bentuk : salep atau cream MACAM – MACAM OBAT 1. Obat analgetik – antipiretik Adalah obat yang mengurangi atau melenyapkan rasa nyeri tanpa menghilangkan kesadaran. Antipiritika untuk menurunkan panas. Contoh : parasetamol, panadol, tempra biogesik dll 2. Obat antibiotika Adalah zat kimia yang dihasilkan oleh mikroorganisme hidup terutama fungi dan bakteri, yang memiliki khasiat mematikan atau menghambat pertumbuhan banyak bakteri dan beberapa virus besar. Contoh : Ampicilin, amoxicillin, chloramphenicol, erythromycin dll 3. Obat malaria Adalah khemoterapi yang mampu membunuh/ menghentikan penyakit infeksi dengan demam berkala yang disebabkan oleh suatu parasit bersel tunggal dan ditularkan oleh nyamuk anhopeles. Contoh : kloroquine, kina dll 4. Obat Ekspektoran Adalah obat yang digunakan untuk mencairkan dahak yang kental dan mempermudah pengeluarannya dengan batuk. Antitusive : penekan/ pereda batuk Contoh : bisolvon, dextromethorphane, OBH, glyceryl guaicolat dll 5. Obat tukak lambung Adalah obat yang digunakan untuk menetralisir/ mengikat asam lambung ( antasida ) dan mengurangi produksi asam lambung. Contoh : antasida, Mylanta dll 6. Obat cacing Adalah obat yang digunakan untuk memusnahkan cacing dalam tubuh manusia dan hewan. Contoh : mebendazole, pyrantel, combantrin dll 7. Obat anti diare Adalah obat yang menghentiakn buang air besar seringkali sehari dengan banyak cairan ( mencret) yang merupakan gejala – gejala penyakit tertentu. 37 Buku Saku Dokter Kecil Jt0058@gmail.com#2014
  • 41.
    Contoh : newdiatab,entrostop, oralit dll TUNTUNAN PENGGUNAAN OBAT – OBATAN UNTUK PENGOBATAN RINGAN ATAU PENGOBATAN SEMENTARA NO NAMA OBAT DIBERIKAN PADA ANAK DENGAN TANDA/ GEJALA 38 Buku Saku Dokter Kecil Jt0058@gmail.com#2014 CARA PEMAKAIAN KETERANGAN 1. Tablet kina Anak dengan panas badan tetapi merasa dingin dan menggigil ( disangka malaria ) 3 x 1 tablet sehari berturut-turut sampai 3 hari 2. Tablet acetosal Anak dengan sakit kepala badan panas, pilek dll Anak yang kecil: 3 x ½ tablet hari anak umur 10 tahun keatas 3x1 tablet sehari 3. Tablet tryasin B. Complek Anak yang kurus, lemah pucat, nafsu makan kurang 3 x 1 tablet sehari berturut-turut sampai 3 hari 4. Tablet vitamin c Anak dengan keluhan sariawan, bibir pecah – pecah mimisan ( hidung berdarah ) 3x1 tablet sehari 5. Kapsul Vitamin A/ D Anak dengan keluhan mata rabun diwaktu senja atau selaput mata kelihatan kering dan kulit badan juga kering 1x1 kapsul sehari Dianjurkan vitamin A 200.000 IU 6. Ammoniak liquida Anak yang pingsan karena panas matahari, belum makan pagi, dsb Diciumkan dengan memakai kapas atau sapu tangan 7. Obat mata sulfa zinci Anak dengan mata merah merah/ banyak kotorannya ( beleken ) 1x1 tetes sehari tiap mata 8. Mercurochroom 2% Anak dengan luka yang baru Dioleskan diluka dengan kapas
  • 42.
    9. Larutan rivanol 1/1000 Mencuci/ mengkompres luka yang bernanah 39 Buku Saku Dokter Kecil Jt0058@gmail.com#2014 Menggunakan kain kasa dan pembalut 10. Salep Boor 3 % Anak dengan koreng yang kecil Luka dibersihkan dahulu baru diolesi dengan salep 1x1 hari 11. Salep Ichtyol Anak dengan bisul Dioleskan di bisul kemudian ditutup dengan kain kasa dan diplester 12. Salep sulfa Koreng yang baru Koreng dibersihkan terlebih dahulu kemudian diberi salep 13. Kapas Digunakan untuk membersihkan luka, mengoleskan obat menggosok mata dll Tidak boleh digunakan untuk menghentikan perdarahjan pada luka, kecuali bila diletakkan dalam kain kassa 14 Lysol Cairan yang dapat dipakai untuk mencuci tangan, membersihakan alat-alat dan lain - lain Dilarutkan dahulu dalam air bersih ( 1 cc Lysol untuk ± 2 liter air 15. Plester Digunakan untuk menutup luka sesuadh diberi kain kasa terlebih dahulu 16. creolin Larutan yang dipakai untuk membersihakan lantai atau kassa
  • 43.
    ISTILAH-ISTILAH OBAT oAnalgetika : Obat/zat yang mengurangi/menghilangkan rasa sakit (contoh : Antalgin) o Antipiretika : Obat/zat yangd apat menurunkan suhu badan pada keadaan demam. (contoh : Paracetamol) o Anestetika : obat bius, dikemukakan pertama kali oleh O.W. Holmes o Hipnotika : obat tidur o Anti Emetika : Mengurangi/mencegah rasa mual/muntah o Psikofarmaka : Obat yang berkhasiat terhadap susunan saraf pusat dengan mempengaruhi fungsi psikis dan proses-proses mental o Farmakologi : Ilmu yang mempelajari penggunaan obat o Farmasi : Ilmu yang mempelajari cara membuat mencampur dan formulasi obat o Kemoterapi : Pengobatan penyakit menggunakan zat yang mengandung bahan kimia o Antibiotica : Obat yang berkhasiat mematikan/menghambat pertumbuhan bakteri/virus PEMBERANTASAN PENYAKIT MENULAR PENYAKIT MENULAR 2. Penyakit kulit atau penyakit yang gejalanya terdapat pada kulit. a. Gudik/ kudis ( scabies ) Penyebab : parasit Penularan : kontak langsung Tanda – tanda/ gejala : Gatal dan timbul koreng/ gelembung ( adakalanya bernanah ) Lokasi : lipatan jari tangan, siku, paha, pinggul, dan juga telapak tangan Pencegahan : Hindari penderita, termasuk segala sesuatu kepunyaan atau yang dipakai oleh penderita Tindakan :  Penderita mandi bersih dengan sabun  Keringkan badan dan gosok dengan zalf 2 – 4 b. Borok ( ulcus tropicum ) Penyebab : bakteri Penularan : kontak langsung Tanda – tanda/ gejala :  Luka kian hari kian besar, keadaan luka kotor, bernanah, darah cairan jernih kekuning – kuningan meleleh dari luka dan sangat berbau 40 Buku Saku Dokter Kecil Jt0058@gmail.com#2014
  • 44.
     Disekitar lukabengkak, gatal dan nyeri Lokasi : biasanya terdapat di kaki Tindakan :  Bersihkan borok dengan air bersih yang hangat  Kemudian borok dibersihkan dengan kain lunak/ kapas yang telah dibasahi dengan rivanol  Kompres dengan rivanol dan akhirnya dibalut c. Bisul ( abses ) Penyebab : bakteri Penularan : kontak langsung Tanda – tanda/ gejala :  Kulit setempat bengkak, merah, panas pada rabaan dan sakit  Jika sudah matang terdapat matanya  Ada kalanya disertai demam dan kelenjar membengkak Lokasi : dapat terjadi di mana saja pada kulit Pencegahan : pelihara kebersihan badan dan lingkungan Tindakan :  Bisul yang belum pecah sendiri tidak boleh dipecahkan, beri ichtyol, tutup dengan kain kasa dan balut/ diplester  Bisul yang telah pecah sendiri, dikompres dengan rivanol setelah dibersihakan d. Kadas ( tinea inbricata ) Penyebab : jamur Penularan : kontak langsung ( pakaian, handuk, dll yang mengandung jamur) Tanda – tanda/ gejala :  Bercak – bercak putih, bersisik, batas jelas dan gatal Lokasi : terdapat di badan Pencegahan :  Hindarkan kontak dengan penderita  Jangan memakai pakaian, handuk dan dll. Kepunyaan si penderita Tindakan :  Gosok dengan salicyl spiritus 3% atau salep 2 – 4 atau dengan yodium 1% e. Panu ( ptyriasis versicolor ) Penyebab : jamur Penularan : kontak langsung ( pakaian, handuk dll yang mengandung jamur ) Tanda – tanda/ gejala : Bercak –bercak putih, bersisik ( lebih halus daripada kadas ), tidak terbatas Lokasi : kadang –kadang tersebar di seluruh tubuh Pencegahan :  Mandilah bersih –bersih  Jangan memakai pakaian, handuk dll kepunyaan penderita Tindakan : 41 Buku Saku Dokter Kecil Jt0058@gmail.com#2014
  • 45.
     Gosok dengansalicyl spiritus 3% atau salep 2 – 4 atau denagan yodium 1 % f. Campak ( morbili ) Penyebab : virus Penularan : kontak langsung dengan virus ( air liur atau ingus si penderita ) Tanda – tanda/ gejala :  Dimulai dengan panas, batuk, lesu dan selaput mata merah  Timbul bercak putih di mulut ( koplik spot )  Demam tinggi ( lebih 300 C ), timbul bercak merah yang pada permulaannya di belakang telinga dan kemudian secara cepat meluas ke muka leher, lengan dan dada  Rasa sakit berkurang jika bercak – bercak merah meluas ke seluruh tubuh  Bercak merah menghilang dan berganti dengan bercak berwarna hitam dan suhu badan menurun Lokasi : seluruh tubuh Pencegahan : hindari penderita Tindakan : beri acetosal setelah makan  Anak – anak di bawah 10 tahun : 3 x 1 ½ tablet sehari  Anak – anak di atas 10 tahun : 3 x 1 tablet sehari Peringatan :  Kirim ke puskesmas  Tidak boleh boleh bersekolah sampai bercak hilang g. Kusta ( Morbus Hansen ) Penyebab : basil Penularan : kontak langsung dengan penderita Tanda – tanda/ gejala :  Bercak putih pada kulit, tidak sakit/ tidak begitu sakit kalau ditusuk atau dicubit, tidak gatal.  Pada penderita berat, bercak berwarna kemerahan menonjol di bagian ujung dari tubuh, seperti jari tangan dan kaki, telinga, hidung dll ( mengakibatkan rusaknya bagian tubuh atau anggota gerak ). Lokasi : terutama di bagian ujung dari tubuh pada keadaan yang berat h. Patek ( Frambusia ) Penyebab : bacteria Penularan : kontak langsung Tanda-tanda/ gejala :  Dimulai dengan bengkak kecil yang makin membesar, warna merah sekitarnya, bernanah, gatal dan ngilu.  Meluas secara sendiri – sendiri atau berkelompok ( ada klanya kelaianan semula telah sembuh ) terutama sekitar mulut, ketiak, kelamin dan anus.  Biasanya sembuh sendiri, tetapi proses penyakit jalan terus, sekalipun dari luar tidak terlihat nyata. 42 Buku Saku Dokter Kecil Jt0058@gmail.com#2014
  • 46.
     Terjadi perubahanbentuk alat - alat tubuh.  Setelah beberapa tahun, timbul kembali kelainan kulit yang merata ke seluruh tubuh dan juga tulang.  Akhirnya dapat terjadi patah tulang dan kerusakan organ – organ, seperti hidung, mulut dll. Lokasi : dapat mengenai seluruh badan dan organ – organ Pencegahan :  Pelihara kebersihan badan dan lingkungan  Hindari kontak dengan penderita  Usahakan makanan bergizi i. Cacar air ( varicella ) Penyebab : virus Penularan : kontak melalui air liur dan muntahan penderita Tanda – tanda/ gejala :  Panas, menggigil, mual, pusing, nyeri di punggung dan anggota gerak.  Timbul bercak – bercak dengan warna kemerahan, kemudian berubah menjadi bintik – bintik kecil dan selanjutnya menjadi gelembung.  Gelembung berisi cairan jernih yang kemudian menjadi keruh ( berisikan nanah ).  Pada hari ke- 5 hingga ke-6 timbul cekungan di tengah gelembung, sedangkan sekitarnya berwarna merah.  Pada hari ke-9 gelembung mulai mongering dan daerah merah mulai menghilang.  Pada hari ke-14 timbul keropeng  Pada minggu ke-3 hingga ke-4 keropeng mengelupas ( yang terakhir pada tangan dan kaki ).  Bekas keropeng menjadi agak kehitam-hitaman dan jelas sekali terlihat di muka ( bopeng ). Lokasi : dimulai pada telapak tangan, muka dan anggota badan bagian luar. Kemudian baru meluas ke seluruh tubuh. Pencegahan : vaksinasi cacar dalam lima tahun dan waktu berjangkit wabah. Tindakan : segera laporkan ke puskesmas. 3. Penyakit – penyakit pada saluran pernapasan. a. Pilek ( influenza ) Penyebab : virus Penularan : melalui udara Tanda-tanda/ gejala :  Sakit kepala dan ngilu di persendian.  Demam yang disertai panas dingin, batuk dan bersin.  Keluar ingus, mula-mula encer, kemudian menjadi kental dengan warna kehijauan.  Kadang-kadang mual dan muntah. 43 Buku Saku Dokter Kecil Jt0058@gmail.com#2014
  • 47.
     Adakalanya jugabatuk disertai dengan buang air ( berak –berak ). Pencegahan :  Jauhi penderita ( jangan tidur bersama atau sekamar ).  Penderita harus menutup hidung dan mulut sewaktu bersin dan batuk.  Penderita jangan membuang ingus semaunya .  Sewaktu ada wabah, hendaknya dihindari tempat-tempat yang ramai  Jangan memakai sapu tangan atau handuk si penderita. Peringatan : Penderita flu dengan berak –berak dan muntah – muntah, segeralah dikirim ke puskesmas atau rumah sakit. b. Radang cabang tenggorok ( bronchitis ) Penyebab : bakteri Penularan : kontak dengan dahak penderita Tanda – tanda/ gejala :  Sering batuk danserak  Demam  Pada umumnya batuk berlendir Pencegahan : hindari penderita Tindakan :  Segera kirim ke puskesmas atau rumah sakit  Tidak boleh sekolah sebelum sembuh benar c. Batuk rejan ( pertusis ) Penyebab : bakteri Penularan : kontak langsung Tanda – tanda/ gejala :  Dimulai dengan batuk, pilek, panas dan tidak ada nafsu makan.  Selanjutnya timbul serangan batuk yang panjang dengan diselingi tarikan napas panjang dan dalam yang disertai pula dengan bunyi melengking.  Batuk diakhiri dengan muntah disertai ludah kental, berkeringat dan kadang – kadang sampai terkencing – kencing dan terberak – berak. Pencegahan :  Imunisasi dengan DPT ( difteria, pertusis, tetanus )  Hindari penderita Tindakan : kirimkan segera ke puskesmas atau rumah sakit Catatan : Batuk rejan juga dinamakan batuk seratus hari, karena kesembuhan tercapai setelah sekitar seratus hari. d. Difteria Penyebab : bakteri 44 Buku Saku Dokter Kecil Jt0058@gmail.com#2014
  • 48.
    Penularan : kontaklangsung dengan penyandang penyakit, artinya seseorang yang mengandung bakteri akan tetapi dia sendiri tidak sakit karenanya. Tanda – tanda/ gejala – gejala :  Sakit di tenggorokan dan adanya selaput putih di sekitar tenggorokan  Panas tinggi  Pada penyakit yang berat, sukar bernapas Lokasi : tenggorokan Pencegahan :  Imunisasi dengan DPT  Hindari penderita Tindakan :  Segera kirim ke puskesmas atau rumah sakit  Penderita dilarang bersekolah selama 4 hari e. Radang tenggorokan ( pharyngitis ) Penyebab : bakteri, virus Penularan : melalui udara Tanda-tanda/ gejala :  Lesu dan pusing  Batuk dan panas  Tenggorokan merah, terasa kering dan sakit menelan Pencegahan : hindari si penderita f. Radang amandel ( tonsillitis ) Penyebab : bakteri Penularan : melalui udara Tanda-tanda/ gejala :  Sakit pada saat menelan dan tenggorokan kering  Panas, nafsu makan tidak ada  Napas berbau dan amandel bengkak berwarna merah  Ada kalanya terlihat bintik – bintik putih pada amandel g. SARS ( Severe Acute Respiratory Syndrome )/ penyakit pernapasan akut Penyebab : virus corona Penularan :  kontak langsung dengan penderita SARS baik karena bicara, terkena percikan atau bersin ( droplet infection ) Tanda-tanda/ gejala :  Demam tinggi > 380 C  Satu atau lebih gangguan pernapasan, yaitu : Batuk, napas pendek, kesulitan bernapas  Satu atau lebih keadaan berikut : 45 Buku Saku Dokter Kecil Jt0058@gmail.com#2014
  • 49.
    - Dalam 10hari terakhir sebelum sakit, mempunyai riwayat kontak erat dengan seseorang yang telah didiagnosis sebagai penderita SARS - Dalam 10 hari terakhir sebelum sakit, melakukan perjalanan ke tempat terjangkit SARS - Penduduk dari daerah terjangkit Pencegahan :  Menjaga kebersihan tangan dan cuci tangan  Memisahkan penggunaan alat – alat rumah tangga penderita dengan anggota yang lain 4. Penyakit – penyakit pada saluran pencernaan. a. Kolera Penyebab : vibrio kolera/ eltor Penularan : melalui makanan dan minuman Tanda – tanda/ gejala :  Sakit perut dan buang air lebih dari 20 kali sehari ( encer seperti tajin/ air beras ) disertai dengan muntah – muntah  Karena banyak mengeluarkan cairan, maka terasa haus, kulit keriput dan kendor serta mata cekung Pencegahan :  Vaksinasi kotipa  Memelihara kebersihan lingkungan, makanan dan minuman  Hindari kontak dengan penderita Tindakan :  Kirim segera ke puskesmas atau rumah sakit  Mengasingkan penderita  Kotoran penderita jangan sampai dihinggapi lalat  Penularan melalui makanan dan minuman harus dihindarkan  Segala sesuatu yang terkena kotoran penderita harus disucihamakan dengan lisol dan kenudian dicuci bersih dengan sabun b. Typhus abdominalis Penyebab : bakteri Penularan : melalui makanan dan minuman Tanda – tanda/ gejala :  Panas terus-menerus dan tidak mau turun, kepala sakit  Badan lesu  Adakalanya disertai mual dan muntah-muntah  Sukar buang air besar  Terdapat bintik-bintik merah di dada dan perut  Pada minggu ke-2 panas tinggi Pencegahan : 46 Buku Saku Dokter Kecil Jt0058@gmail.com#2014
  • 50.
     Vaksinasi kotipa  Memelihara kebersihan lingkungan, makanan dan minuman  Hindari kontak dengan penderita Tindakan :  Kirim segera ke puskesmas atau rumah sakit  Mengasingkan penderita  Kotoran penderita jangan sampai dihinggapi lalat Penularan melalui makanan dan minuman harus dihindarkan  Segala sesuatu yang terkena kotoran penderita harus disucihamakan dengan lisol dan kenudian dicuci bersih dengan sabun c. Disentri basiler dan amuba Penyebab : bakteri/ amuba Penularan : melalui makanan dan minuman Tanda – tanda/ gejala :  Buang air besar disertai lender, nanah dan adarah amis  Pada basiler, mencret sampai lebih dari 10 kali sehari  Perut sakit dan kadang – kadang muntah  Dubur tersa nyeri  badan panas Pencegahan : memelihara kebersihan lingkungan, makanan dan minuman Tindakan :  Kirim ke puskesmas  Tidak boleh masuk sekolah sampai sembuh  Penderita tidak boleh membuang kotoran semaunya, harus di buang di lubang kakus d. Diare/ mencret/ berak – berak Penyebab : bakteri, virus, Penularan : jika penyebab bakteri atau virus, penularan melalui makanan dan minuman Tanda-tanda/ gejala :  Berulang kali berak tanpa darah  Mual dan nyeri di perut  Badan lesu Tindakan :  Diobati dengan norit Dewasa 3 x 1 tablet dan anak – anak 3 x ½ tablet pada hari pertama  Jika tidak berkurang pada hari kedua, segera kirim ke puskesmas Peringatan : Pada keracunan makanan, haruslah segera penderita dibawa ke puskesmas, rumah sakit atau dokter 47 Buku Saku Dokter Kecil Jt0058@gmail.com#2014
  • 51.
    5. Penyakit –penyakit karena cacing. a. Cacing gelang Penyebab : cacing ascaris lumbricoides Penularan : telur cacing ikut bersama makanan atau melekat di jari, dapat juga tertular melalui debu yang mengandung telur cacing Tanda – tanda/ gejala :  Perut buncit  Rasa mual, mau muntah dan nafsu makan tidak ada  Nyeri di perut, mencret  Pada anak-anak, suka menangis, tidur tidak nyenyak dan berat badan turun Pencegahan :  Pelihara kebersihan perorangan, lingkungan dan makanan  Bersihkan tangan sebelum makan  Kuku dipotong  Orang yang serumah dengan penderita harus juga mendapat pengobatan b. Cacing kremi Penyebab : cacing oxyuris vermicularis Penularan : telur cacing ikut bersama makanan atau melekat di jari, dapat juga tertular melalui debu yang mengandung telur cacing Tanda – tanda/ gejala :  Gatal sekitar dubur, terutama malam hari  Dapat terjadi radang pada kemaluan anak perempauan  Anak – anak suka menangis dan tiduir tidak nyenyak  Nafsu makan dan berat badan menurun Pencegahan :  Pelihara kebersihan perorangan, lingkungan dan makanan  Bersihkan tangan sebelum makan  Kuku dipotong  Orang yang serumah dengan penderita harus juga mendapat pengobatan c. Cacing tambang Penyebab : cacing ankylostoma duodenale Penularan :  Telur cacing terhirup melalui udara  Telur cacing dalam kotoran si penderita menetas menjadi larva di tanah yang lembab atau Lumpur, kemudian jika terinjak, masuk melalui kulit telapak kaki ke dalam tubuh ( sering terjadi pada orang dewasa daripada anak – anak )  Penderita menggaruk duburnya dan telur – telur cacing masuk ke dalam kuku, kalau telur itu jatuh di tempat tidur, maka ada kemungkinan masuk ke dalam mulut orang lain ( terjadi penularan ) 48 Buku Saku Dokter Kecil Jt0058@gmail.com#2014
  • 52.
    Tanda – tanda/gejala :  Perut buncit dan muka pucat  Anggota tubuh bengkak, sering sakit kepala dan mata berkunang – kunang  Badan lesu, napas sesak, dan jantung berdebar – debar Pencegahan :  Menjaga kebersihan lingkungan, perorangan, dan makanan  Buang air besar di kakus  Selalu memakai alas kaki  Cuci dan jemur celana, alas tidur, selimut dan lain – lain yang selalu dipergunakan  6. Radang pada telinga. a. Radang telinga luar ( otitis externa ) Penyebab : bakteri, jamur Penularan : kontak dengan bakteri/ jamur ( misalnya korek telinga yang ada bakteri/ jamur melekat ) Tanda – tanda/ gejala :  Telinga sakit waktu mulut dibuka tertawa ataupun sewaktu ditarik, sedangkan pendengaran tetap baik  Panas dan kelenjar di bawah telinga membesar Pencegahan : jangan mengorek telinga b. Radang telinga tengah ( otitis medium ) Penyebab : bakteri ( semula terjadi radang tenggorokan yang selanjutnya meluas ke telinga tengah ) Penularan : melalui udara Tanda-tanda/ gejala :  Telinga terasa sakit dan pendengaran terganggu  Panas dan muintah – muntah Pencegahan :  Jauhi penderita dan jauhi pula penderita yang disertai radang tenggorokan c. Radang telinga tengah dengan lubang (otitis medium perforate ) Penyebab : bakteri, kelanjutan dari penyakit radang telinga tengah Penularan :melalui udara Tanda – tanda/ gejala :  Telinga terasa sakit, pendengaran terganggu  Dari dalam telinga keluar cairan yang mula – muala jernih dan kemudian menjadi keruh dan berbau busuk Pencegahan :  Jauhi penderita, dan jauhi pula penderita yang disertai radang tenggorokan 49 Buku Saku Dokter Kecil Jt0058@gmail.com#2014
  • 53.
    7. Malaria Penyebab: parasit Penularan : gigitan nyamuk malaria Tanda – tanda/ gejala :  Demam menggigil  Diikuti dengan keluarnya peluh dan demam berkurang  Serangan demam dapat tidak teratur tiap tiga hari atau tiap empat hari sekali Pencegahan :  Peliharalah kebersihan lingkungan, terutama genangan air dimana nyamuk bersarang  Tidur memakai kelambu atau memasang obat nyamuk  Hindari gigitan nyamuk Tindakan :  Obati dengan tablet kina sekali sehari  Kirim penderita ke puskesmas 8. Penyakit kuning ( hepatistis ) Penyakit : virus Penularan :  Melalui makanan dan minuman  Melalui suntikan atau vaksinasi Tanda – tanda/ gejala :  Mata dan kulit menjadi kuning  Badan lesu, panas, pusing dan tidak nafsu makan  Nyeri pada perut bagian kanan atas  Mual dan adakalanya muntah – muntah  Warna tinja seperti dempul Pencegahan :  Peliharalah kebersihan lingkungan, makanan dan minuman jangan tertular oleh penderita Tindakan :  Istirahat penuh ( tidak boleh bersekolah )  Memberi makanan dengan kadar putih telur dan kalori yang tinggi ( gula ), kadar zat lemak rendah 9. Tetanus Penyebab : bakteri Penularan : melalui luka yang terkena debu atau kotoran Tanda – tanda/ gejala :  Sukar membuka mulut dan sukar menelan  Kuduk kaku dan dinding perut tegang  Kejang – kejang yang disertai rasa nyeri 50 Buku Saku Dokter Kecil Jt0058@gmail.com#2014
  • 54.
     Kesadaran tidakterganggu  Tidak ada demam, kecuali pada keadaan yang berat Pencegahan :  Jangan sampai ada luka  Imunisasi dengan DPT Tindakan :  Segera kirim ke puskesmas atau rumah sakit  Sebelum dikirim, beri pertolongan seperti berikut : - Antara rahang atas dan bawah letakkan penekan lidah atau benda yang sejenis, agar lidah tidak tergigit sewaktu terjadinya kejang – kejang - Tanggalkan pakaian yang sempit - Penderita jangan dikerumuni orang banyak ( suruh mereka menyingkir ) - Biarkan penderita tinggal di tempatnya, sementara dipersiapkan untuk membawanya ke puskesmas 10. Pes Penyebab : basil Penularan :  Melalui kutu tikus/ rumah yang telah tertular basil dan dapat juga melalui batuk dan bersin penderita Tanda – tanda/ gejala : Terdapat dua macam, yaitu : a. Pes kelenjar - Kelenjar paha dan ketiak bengkak - Panas tinggi, kepala sakit, muntah – muntah dan seluruh badan tersa sakit - Adakalanya terjadi pendarahan di bawah kulit b. Pes paru – paru - Batuk – batuk, sakit kepala, panas tinggi, muntah – muntah dan seluruh badan terasa sakit - Dapat sebagai kelanjutan dari pes kelenjar ( komplikasi ) atau berdiri sendiri Pencegahan :  Vaksinasi pes  Memelihara kebersihan lingkungan dan membasmi tikus serta sarangnya  Hindari penderita 11. Demam Berdarah Penyebab : virus dengue Penularan :  Melalui gigitan nyamuk Aedes Aegypti ( di dalam rumah ) dan nyamuk Aedes Albopictus ( di luar rumah ) 51 Buku Saku Dokter Kecil Jt0058@gmail.com#2014
  • 55.
    Tanda – tanda/gejala :  Demam tinggi mendadak, tanpa sebab jelas, berlangsung terus menerus selama 2 – 7 hari  Pembesaran hati  Syok, ditandai nadi cepat dan lemah serta penurunan tekanan nadi, hipotensi, kaki dan tangan dingin, kulit lembab dan pasien tampak gelisah  Ada bintik – bintik merah pada kulit  Kadang – kadang mimisan, muntah/ berak darah dan nyeri ulu hati Pencegahan :  PSN ( Pemberantasan Sarang Nyamuk ) dengan 3 M - Menguras kamar mandi/ bak – bak penampungan air - Menutup kamar mandi/ bak – bak penampungan air - Mengubur barang – barang bekas  Pemakaian obat nyamuk  Membunuh nyamuk dengan penyemprotan ( fogging )  Pemakaian abate - Skala 5 gram abate untuk 1 m3 Tindakan :  Beri penderita minum yang banyak  Kompres dengan air es  Beri obat penurun panas  Cepat bawa ke dokter, puskesmas, rumah sakit. 12. ANTRAKS Penyebab : Bacillus antrachis Penularan :  Kontak langsung dengan spora antraks yang ada di tanah, rumput maupun bahan – bahan yang berasal dari hewan yang sakit seperti : kulit, daging, tulang dan darah  Mengkonsumsi daging ternak yang terserang antraks atau produk/ bahan hasil ternak seperti dendeng, kerupuk kulit dll.  Melalui udara yang mengandung spora kemudian terhirup, misalnya pada pekerja pada pabrik/ industri wool, kulit dll. Sumber penularannya adalah hewan sapi, kerbau, kambing, domba, babi, kuda, burung unta yang terkena antraks. Tanda – tanda/ gejala : a. Antraks kulit  Rasa gatal disertai sakit kemudian dalam waktu 2 – 3 hari membesar menjadi vesikel yang berisi cairan kemerahan b. Antraks saluran pencernaan  Dapat terjadi karena infeksi melalui mkanan yang tertular oleh kuman/ spora antraks misalnya : daging, jeroan dari hewan, sayur – sayuran yang tidak 52 Buku Saku Dokter Kecil Jt0058@gmail.com#2014
  • 56.
    dimasak dengan sempurnaatau pekerja peternakan yang makan dengan tangan kurang bersih terkontaminasi kuman antraks.  Gejala awal adalah rasa sakit perut yang hebat, mual, muntah, tidak nafsu makan dan suhu badan meningkat. c. Antraks paru  Lesu, lemah, batuk seperti tanda – tanda bronchitis, dalam waktu 2 – 4 hari gejala berkembang dengan cepat menjadi gangguan respirasi berat, mendadak ditandai dengan suhu meningkat, keringat berlebihan, nadi lemah, dan cepat. d. Antraks meningitis  Kompiklasi dari antraks bentuk lain  Demam, nyeri kepla hebat, kejang umum, penurunan kesadaran, kaku kuduk Pencegahan :  Hindari kontak langsung atau makan bahan makanan ( seperti daging, jerohan ) yang berasal dari hewan yang terkena sakit antraks  Cuci tangan dengan sabun sebelum makan  Cuci sayuran/ lalapan atau buah – buahan sampai bersih sebelum dimakan  Memasak bahan makanan yang berasal dari hewan sempurna  Untuk ternak : - Vaksinasi hewan potong - Pengawasan pada rumah potong hewan - Pengawasan pemotongan hewan yang dilakukan masyarakat - Pemusnahan hewan sakit antraks - Bila ada hewan menderita antraks kandang dilakukan disinfeksi 13. HIV/ AIDS HIV merupakan singkatan dari Human Immunodeficiency Virus adalah penyebab AIDS. AIDS yang merupakan kependekan dari Acquired Immune Deficiency Syndrom adalah sindroma menurunnya kekebalan tubuh yang disebabkab oleh HIV. Penularan :  Melalui hubungan seksual dengan seseorang yang sudah terinfeksi HIV  Melalui tranfusi, penggunaan narkoba suntikan suntikan secara bersama-sama dan kegiatan medis dengan alat tusuk dan iris yang tercemar HIV  Dari ibu ke janin/ bayinya selama kehamilan, persalinan atau menyusui Tanda – tanda/ gejala : a. HIV Biasanya tidak ada gejala khusus pada orang yang terinfeksi oleh HIV dalam waktu 5 – 10 tahun. Setelah itu mulai berkembang dan menunjukkan tanda – tanda atau gejala umum seperti berikut :  Demam berkepanjangan  Selera makan hilang  Diare terus menerus tanpa sebab  Pembengkakan kelenjar pada leher dan / tidak 53 Buku Saku Dokter Kecil Jt0058@gmail.com#2014
  • 57.
     Berat badanmenurun drastis b. AIDS Pengidap HIV kekebalan tubuhnya semakin lama semakin menurun dan selanjutnya akan menjadi AIDS dengan gejala :  Radang paru – paru  Radang saluran pencernaan  Kanker kulit  Radang karena jamur di mulut dan kerongkongan  Gangguan susunan syarat pusat Pencegahan :  Jauhilah hubungan seks berganti ganti pasangan  Bersikap saling setia dengan pasangannya  Cegah dengan menggunakan kondom  Hindari pemakaian jarum suntik secara berulang – ulang 14. Poliomyelitis Penyebab : virus polio liar Penularan :  langsung  melalui udara ( air borne )  Tidak langsung  melalui air yang terkontaminasi tinja yang mengandung virus polio liar Tanda –tanda/ gejala :  Demam  Kelumpuhan  Rasa nyeri otot  Gangguan fungsi kandung kemih Pencegahan :  Imunisasi polio sebanyak 4 kali  PHBS ( Pola Hidup Bersih dan Sehat )  Penyuluhan 15. AVIAN INFLUENZA ( AI )/ Flu Burung Penyebab : virus influenza tipe A ( H5N1 ) Penularan :  Dari unggas ke unggas dan dari unggas ke manusia melalui air lir, lender dan kotoran unggas yang sakit  Melalui udara yang tercemar virus flu burung dari kotoran unggas yang sakit  Penularan dari unggas ke manusia ke manusia, apabila terjadi persinggungan langsung dengan unggas yang sakit Tanda – tanda/ gejala : a. Pada unggas  Jengger dan pial berubah menjadi biru keunguan 54 Buku Saku Dokter Kecil Jt0058@gmail.com#2014
  • 58.
     Timbul borokdi kaki  Batuk, ngorok, keluar lender dari hidung dan mata  Pada dada dan kaki ada bintik – bintik kemerahan  Terjadi kematian unggas mendadak dalam jumlah yang banyak b. Pada manusia  Pusing/ sakit kepala, demam tinggi ( > 380 )  Batuk, pilek, sakit, tenggorokan dan sesak nafas  Nyeri otot dan diare Pencegahan :  Menjaga daya tahan tubuh  Makan makanan bergizi  Cuci tangan dengan sabun  Istirahat yang cukup Tindakan : jika ditemukan gejala – gejala flu burung maka segera periksa ke sarana kesehatan ( puskesmas/ rumah sakit ) PENYAKIT TIDAK MENULAR 1. Biang keringat Penyebab :  Akibat udara yang panas dan lembab, maka penguapan keringat tidak sempurna. Tanda – tanda/ gejala :  Terjadi bintik – bintik merah dan gatal  Terasa pedih Pencegahan :  Pakailah baju yang mudah menghisap keringat  Sering berganti pakaian Tindakan :  Obati dengan bedak salicyl 2. Xeropthalmia Penyebab : kekurangan vitamin A Tanda – tanda/ gejala :  Pada tahap permulaan terjadi rabun senja  Selaput mata menjadi kering disertai dengan timbulnya bercak merah berwarna keputihan ( bitotspot ), radang pada pinggir kelopak mata ( blepharitis ), tahap kedua.  Selanjutnya selaput mata melunak yang disertai dengan infeksi ( tahap ke-3 )  Tahap ke-4, bola mata rusak, kering dan orang menjadi buta. Pencegahan :  Perhatikan makanan, hidangan harus banyak mengandung vitamin A, usahakan buah – buahan dengan kadar vitamin A yang tinggi 55 Buku Saku Dokter Kecil Jt0058@gmail.com#2014
  • 59.
     Jaga kebersihanperorangan  Lakukan pemeriksaan mata berkala Tindakan :  Segera kirim ke puskesmas atau rumah sakit, sekalipun pada thap permulaan masih dapat diobati dengan pemberian vitamin A yang tinggi.  Kalau suadah terjadi infeksi, harus diberi salep mata antibiotika. 3. Gangguan penglihatan Tanda – tanda/ gejala :  Penglihatan pada jarak tertentu kabur, padahal kalau mata normal harus adapat melihat dengan jelas dalam jarak yang demikian  Sukar membaca tulisan dipapan tulis dan murid sering maju mundur unttuk dapat melihat tulisan dengan jelas  keluhan sakit di mata dan kepala pusing Pencegahan :  lakukan perpindahan tempat duduk secara berkala di kalangan mjurid  penerangan dalam kelas harus baik, demikian papan tulis haruslah yang memenuhi syarat  adakan pemeriksaan mata secara berkala 4. Penyakit buta warna Penyakit ini berasal dari keturunan ( herediter ) tidak dapat membedakan warna, sekalipun dalam kehidupan sehari – hari pada umumnya tidak merupakan gangguan yang berarti. Penyakit ini tidak dapat diobati. 5. Radang umbai cacing ( appendicitis ) Penyebab : bakteri Tanda – tanda/ gejala :  Nyeri pada bagian kanan bawah perut, terutama jika ditekan  Demam, badan panas  Mual dan muntah – muntah  Adakalanya tidak bisa buang air besar ( konstipasi ) 6. Sumbatan usus ( ileus obstructive ) Penyebab :  Cacing yang banyak mengelompok dalam usus  Usus terjepit pada hernia  Usus bagian depan terdorong masuk ke dalam usus bagian belakangnya Tanda – tanda/ gejala :  Perut mendadak sakit seperti dipilin  Tidak bisa kentut dan buang air besar  Perut kembung, muntah – muntah 56 Buku Saku Dokter Kecil Jt0058@gmail.com#2014
  • 60.
     Suhu badanagak meninggi 7. Kurang darah ( anemia ) juga di kenal dengan istilah “ lesu darah “ Penyebab :  Makanan tidak mempunyai nilai gizi yang baik  Pendarahan yang banyak, misalnya pada kcelakaan  Keracunan obat Tanda – tanda/ gejala :  Kelopak mata sebelah dalam pucat demikian pada kulit  Badan lesu dan kurang perhatian  Mata berkunang – kunag, terutama sewaktu berdiri dari jongkok  Sering merasa kepala sakit Pencegahan :  Usahakan makanan yang bergizi  Jangan sembarangan minum obat tanpa petunjuk dokter Tindakan :  Beri makanan yang mengandung banyak protein,irim ke puskesmas, jika setelah satu bulan tidak terlihat perbaikan IMUNISASI Imunisasi adalah : Usaha untuk memberikan kekebalan kepada seseorang terhadap suatu penyakit dengan jalan memasukkan suatu zat ke dalam tubuh. Kekebalan dibagi 2 macam : 1. Kekebalan pasif : tubuh menerima zat penolak terhadap serangan suatu penyakit 2. Kekebalan aktif : tubuh membentuk zat penolak sendiri terhadap serangan suatu penyakit Kekebalan aktif dan pasif dibagi dua dalam kekebalan bawaan ( alami ) dan kekebalan buatan ( didapat ) : 1. Kekebalan pasif bawaan Bayi memiliki kekebalan pasIf bawaan hingga usia 5 bulan, yang diperoleh dari ibu yang melahirkannya melalui ari – ari ( placenta ), seperti campak dan difteria 2. Kekebalan pasif buatan Darah seseorang yang petrnah terserang penyakit misalnya : campak mengandung zat penolak dalam serumnya dan ini dimasukkan kedalam badan orang lain untuk mencegah serangan penyakit yang bersangkutan. Kekebalan ini hanya dapat bertahan sekitar 2 – 3 minggu 3. Kekebalan aktif bawaan Seseorang yang terserang penyakit dapat sembuh dengan sendirinya tanpa diobati dan kemudian menjadi kebal terhadap penyakit yang bersangkutan. 4. Kekebalan aktif buatan 57 Buku Saku Dokter Kecil Jt0058@gmail.com#2014
  • 61.
    Dalam hal inisengaja dimasukkan kuman penyakit atau suatu zat ke dalam badan, agar badan membuat sendiri zat penolak terhadap suatu penyakit. Penyakit/ zat yang dimasukkan kedalam tubuh tersebut adalah :  Bakteri/ virus hidup Kuman/ virus yang dimasukkan ke dalam tubuh masih hidup akan tetapi dayanya telah dilemahkan. Contoh : cacar, BCG, Polio  Bakteri/ virus mati Kedalam badan dimasukkan kuman/ virus yang sudah mati. Misal : kolera, tipus, para tipus  Racun/ Toxoid Racun kuman/ virus yang telah diolah dipakai sebagai imunisasi. TUJUAN IMUNISASI : Menurunkan angka kesakitan, kecacatan dan kematian yang disebabkan penyakit – penyakit yang dapat dicegah dengan imunisasi ( PD3I)  Imunisasi DT dan TT dilaksanakan setiap bulan November sebagai sebuah gerakan nasional dan selanjutnya disebut “ Bulan Imunisasi Anak Sekolah ( BIAS ) “.  Imunisasi campak dilaksankan dalam bulan pertama tahun kalender sekolah, disebut sebagai BIAS campak. TUJUAN KHUSUS BIAS :  Semua anak SD, MI SDLB ( negeri dan swasta ) termasuk PONTREN dan SEMINARI mendapatkan imunisasi TT lengkap untuk memberikan perlindungan selama 25 tahun terhadap tetanus  Semua anak SD, MI, SDLB ( negeri dan swasta ) termasuk PONTREN dan SEMINARI mendapatkan imunisasi DT sebagai booster untuk mendapatkan perlindungan terhadap difteri selama 10 tahun  Semua anak SD, MI, SDLB ( negeri dan swasta ) termasuk PONTREN dan SEMINARI mendapatkan dosis ke 2 campak untuk mendapatkan perlindungan campak seumur hidup Sasaran Frekuensi Vaksin Dosis Kelas 1 1 Kali DT dan campak 0,5 cc Kelas 2 1 Kali TT 0,5 cc Kelas 3 1 Kali TT 0,5 cc IMUNISASI PADA BAYI UMUR VAKSIN 0 – 7 HARI HB 1 58 Buku Saku Dokter Kecil Jt0058@gmail.com#2014
  • 62.
    1 BULAN BCG,POLIO 2 BULAN DPT/ HB COMBO 1, POLIO 2 3 BULAN DPT/ HB COMBO 2, POLIO 3 4 BULAN DPT/ HB COMBO 3, POLIO 4 9 BULAN CAMPAK Vaksin tetes = polio, lainnya melalui suntikan Penyimpanan vaksin pada suhu 2 – 8 0 C Masa inkubasi = awal masuknya bibit penyakit sampai timbulnya penyakit BIAS mulai dilaksanakan = Bulan November 1998 DESA SIAGA SEHAT ( D S S )  Pengertian : suatu desa yg penduduknya memiliki kesiapan sumber daya dan kemampuan serta kemauan untuk mencegah & mengatasi masalah kesehatan secara mandiri  Tujuan : Mewujudkan masyarakat sehat yang mandiri melalui pengembangan Desa Siaga sebagai prasyarat terciptanya Desa Sehat, Kecamatan Sehat, Kabupaten / Kota Sehat, Propinsi Sehat dan Indonesia Sehat  Tahap Pelaksanaan DSS : SOSIALISASI FORKESDES (Forum Kesehatan Desa) S M D (Survey Mawas Diri) HEMOGLOBIN (HB) Hb adalah pecahan dari Erytrosit. Definisi : Suatu senyawa protein dengan Fe( zat besi)yang dinamakan Conjugated protein.dimana Fe sebagai intinya. Penyebab warna merah pada darah : Fe(zat besi),hemoglobin Maka hemoglobin juga disebut sebagai zat warna darah. Fungsi Hb: 59 Buku Saku Dokter Kecil Jt0058@gmail.com#2014 M M D (Musyawara h Mufakat Desa)
  • 63.
    - Mengatur pertukaranO2 dengan CO2 dalam jaringan tubuh. - Mengambil O2 dari paru-paru kemudian dibawa keseluruh jaringan tubuh utk dipakai sebagai bahan bakar. - Membawa CO2 dari jaringan tubuh sebagai hasil metabolisme paru-paru untuk dibuang. Harga Normal : Saat lahir : 17-23 g/dl Umur 2 bln : 9- 14 g/dl Umur 10 th : 12-14 g/dl Dewasa lk : 13-17 g/dl Dewasa wnta : 11-15 g/dl Metode yang lain: - BD/Berat jenis Berdasarkan berat jenis Hb pada cairan Cupri Sulfat. - Skala Warna Mencocokkan warna darah dgn skala warna pada kertas. Guna pemeriksaan Hb: - Persiapan Operasi. - Penunjang Diagnosa. - Mengetahui perdarahan tersembunyi. Jumlah Hb dipengaruhi oleh jumlah eritrosit. GOLONGAN DARAH Pembagian Golongan darah: A , B , AB dan O Tujuan pemeriksaan Golongan darah : - Untuk mengetahui jenis golongan darah seseorang . Definisi : - pemeriksaan gol darah adalah pemeriksaan untuk mengetahui jenis golongan darah dengan jalan mencampur sample darah dengan antisera A dan Antisera B kemudian disimpulkan hasilnya berdasarkan ada tidaknya aglutinasi. ANTISERA A ANTISERA B GOLONGAN DARAH Aglutinasi ( - ) Aglutinasi ( - ) O Aglutinasi ( + ) Aglutinasi ( - ) A Aglutinasi ( - ) Aglutinasi ( + ) B Aglutinasi ( + ) Aglutinasi ( + ) AB 60 Buku Saku Dokter Kecil Jt0058@gmail.com#2014
  • 64.
    Untuk pemeriksaan lebihlanjut ,diberikan uji crossmatch untuk mengetahui cocok tidaknya darah pasien/compatible/incompatible. Guna pemeriksaan Golongan darah: Untuk Transfusi darah ( jika transfusi darah ,darah pasien dan pendonor harus sama) Donor : Orang yang mondonorkan darah. Resipien : Orang yang menerima donor darah. SEL SEL DARAH Eritrosit/sel darah Merah Harga normal : Laki-laki : 4.5 juta - 5.5 juta sel/ul. Perempuan : 4.0 juta - 5.0 juta sel/ul . Produksi erytrosit diginjal oleh hormon Eritropoitin. Hormon Eritropitin Laki-laki lebih banyak sehingga jumlah sel darah laki-laki lebih banyak daripada perempuan. Fungsi Erytrosit: Fungsi Utama dengan perantaraan Hb sebagai transport O2 ke seluruh jaringan. Sifat Erytrosit: Ukuran 6-7 Mikron Bentuk biconcaf dengan kepucatan ditengah (central palor). Umur sel darah merah adalah 120 hari. Anemia : keadaan dimana sel darah merah kurang dari normal. Polisitemia : keadaan dimana sel darah merah lebih dari normal. Erytropoisis : Proses pembentukan Erytrosit. Pembentukan Erytrosit terjadi di ginjal. Leukosit/sel darah putih: Harga Normal : 4000 - 10.000 sel /ul darah. Leukosit dibagi menjadi: a. granuler : Netrofil,basofil,eosinofil. b. agranuler : monosit , limposit ,sel plasma. c. fixed tissue sel . Leukosit ini akan meningkat pada proses infeksi (eosinofil) Leukositosis : keadaan dimana Jumlah Lekosit lebih dari normal. Leukopenia : keadaan dimana Jumlah Lekosit kurang dari normal. Leukemia : keadaan dimana Lekosit berubah fungsi memakan sel darah merah. Eosinofil 61 Buku Saku Dokter Kecil Jt0058@gmail.com#2014
  • 65.
    Fungsi : Penghancuran protein asing.  Memfagosit tetapi tidak membunuh. Trombosit/Platelet:  Definisi : pecahan protoplasma megakaryosit yg terjadi di sumsum tulang .  Harga Normal : 150 – 300 sel/ul darah.  Fungsi dari trombosit adalah sebagai factor pembekuan darah.  Sifat2 dari trombosit: o Adhesi : menempel pada permukaan. o Koagulasi : menggumpal satu sama lain.  Pada penderita DBD, virus merusak pembuluh darah sehingga elasitsitas pembuluh darah pecah dan kadar trombosit turun.  Trombositopeni :keadaan jumlah trombosit kurang dari normal.  Trombositosis :keadaan jumlah trombosit lebih dari normal. CACING Cacing /Nematoda usus: 1. Cacing Gelang Nama lain : Ascaris Lumbricoides Cacing perut Nama penyakit yg ditimbulkan : Ascariasis Habitat : dalam usus halus Cara infeksi : menelan telur berisi larva(bentuk infektif) Diagnosa : menemukan telur pada pemeriksaan tinja pada pemeriksaan lab. 2. Cacing Cambuk Nama lain : Trichuris trichiura. Whip worm Trichocephalus dispar Trichocephalus hominis Nama penyakit yg ditimbulkan:Trichuriasis Habitat : Rongga usus besar 62 Buku Saku Dokter Kecil Jt0058@gmail.com#2014
  • 66.
    Lumen ileum bagiandistal Cara Infeksi : menelan telur berisi larva Diagnosa : menemukan telur pada pemeriksaan tinja pada pemeriksaan lab. 3. Cacing kremi Nama Lain : Pin worm Enterobius vermicularis Ascaris vermicularis Oxyuris vermicularis Nama penyakit yg ditimbulkan:Oxyuriasis/Enterobiasis Habitat : Lumen ilem bagian distal Usus besar Cara infeksi : Auto Infeksi Retro Infeksi Diagnosa : menemukan telur pada pemeriksaan tinja pada pemeriksaan lab. 4. Cacing tambang Nama Lain : Hook Worm Ada 2 spesies : Ancylostoma Duodenale Necator Americanus Penyakit yg ditimbulkan : Hook Worm disease Ancylostomiasis Necatoriasis Habitat : Mukosa Intestinum Tenue Cara Infeksi : Larva Filariform menembus pori2 kulit MIKROBIOLOGI Louis Pasteur menemukan cara membebaskan cairan dan bahan-bahan dari mikroba dengan cara: 1. Pasteurisasi: - Membunuh beberapa jenis Mikroba dengan uap air panas (suhu 62oC). 2. Sterilisasi: -Sterilisasi dengan alat yang dinamakan Autoklaf. MIKROSKOP Bagian Mikroskop: 63 Buku Saku Dokter Kecil Jt0058@gmail.com#2014
  • 67.
    1. Lensa Okuler Lensa yang berfungsi membuat bayangan semu terakhir ,sehingga bayangan semu itu dapat dilihat langsung oleh mata. 2. Lensa Obyektif Lensa ini membentuk bayangan nyata dari benda.Lensa ini mempunyai beberapa perbesaran yaitu 10X,40X dan 100X. 3. Kondensor berfungsi mengatur intensitas cahaya yang masuk ke dalam mikroskop. Terdiri dari 2 bagian: a. Susunan lensa: utk mengumpulkan sinar sebelum masuk kedalam mikroskop. b. Diagfragma : utk mengatur sinar tepi yg masuk kedalam mikroskop. 4. Makrometer : utk mengatur naik turunnya lensa 5. Mikrometer : memperjelas obyek 6. Penggerak meja benda : Menggeser benda dimeja preparat. 7. Meja benda :utk meletakkan benda yang diperiksa 8. Cermin : utk mengumpulkan sinar 9. Revolver : memutar lensa obyektif Macam –macam Mikroskop: 1. Mikroskop Ultra Violet - menggunakan sinar ultraviolet. - lengkap dengan alat pemotret. 2. Mikroskop Fase Kontras: - mempunyai Diagfragma khusus 3. Mikroskop Elektron: - menggunakan sinar electron dengan panjang gelombang pendek. POSYANDU ( POS PELAYANAN TERPADU ) Kegiatan posyandu = 5 meja ( 5 pelayanan ) 4. pendaftaran 5. penimbangan 6. pencatatan 7. penyuluhan 8. pelayanan kesehatan contoh : memberikan vitamin A, imunisasi, pemberian zat besi ( fe ) 5 program posyandu : 1. KB 2. KIA 3. GIZI 64 Buku Saku Dokter Kecil Jt0058@gmail.com#2014
  • 68.
    4. IMUNISASI 5.PENANGGULANGAN DIARE Stratifikasi posyandu ada 4 : 1. posyandu pratama ( merah ) 2. posyandu madya ( kuning ) 3. posyandu purnama ( hijau ) 4. posyandu mandiri ( biru ) Disamping posyandu masih ada UKBM ( Usaha Kesehatan Berbasis Masyarakat ) yang lainnya 1. Polindes ( Pondok Bersalin Desa ) 2. POD ( pos Obat Desa ) 3. pos UKK ( Pos upaya Kesehatan Kerja ) 4. TOGA ( Tanaman Obat Keluarga ) 5. Dana sehat 6. Poskestren ( Pos Kesehatan Pesantren ) 7. BKB ( Bina Keluarga Balita ) NAPSA (Narkotika, Psikotropika dan Zat Adiktif) Apa NAPZA Itu ? NARKOTIKA Zat/Obat yg berasal dari tanaman/non tanaman baik sintetis maupun semi sintetis yang dapat menyebabkan penurunan/perubahan kesadaran, hilang rasa, mengurangi sampai menghilangkan rasa nyeri dan dpt menimbulkan ketergantungan ( Opium,codein, ganja,morfin) PSIKOTROPIKA Zat/Obat baik alamiah maupun sintetis bukan narkotika, yg berkhasiat psikoaktif melalui pengaruh selektif pada susunan syaraf pusat yang menyebabkan perubahan khas pada aktivitas mental dan perilaku(zat penenang : diazepam , ekstasi, sabu) ZAT ADIKTIF Bahan lain bukan narkotika atau psikotropika yang penggunaannya dapat menimbulkan ketergantungan ( Alkohol, cafein, tembakau ) Jenis-jenis NAPZA 1. Narkotika, digolongkan menjadi 3 yaitu - Gol 1 : untuk ilmu pengetahuan dan penelitian - Gol II : untuk pengobatan sebagai pilihan terakhir - Gol III : untuk terapi, adalah obat analgesic kuat (cth : obat batuk, Coldein) 2. Psychotropika - Gol I : untuk ilmu pengetahuan dan penelitian (cth : MDMA, LSD, Psilosibina) - Gol II : untuk pengobatan dengan tujuan ilmu pengetahuan (cth : sabu-sabu, Amfetamin) - Gol III : untuk obat sebagai antidepresan (cth : Diazepam, Pil BK, Nipam) 3. Zat adiktif, terdiri dari : 65 Buku Saku Dokter Kecil Jt0058@gmail.com#2014
  • 69.
    - Alkohol /Minuman, digolongkan menjadi : Gol A : 0 – 5 %; Gol B : 5 – 20 % ; Gol C : 20 – 55 % - Inhalasia : zat-zat pelarut yang mudah menguap Contoh : Tinner, acetone, chloroform - Tembakau : Nicotine - Extasi : Bukan obat, mempunyai nama lain yaitu ICE, ADAM, INEX, APACHE, dll. ROKOK/TEMBAKAU - Awal menuju narkoba - Merupakan zat adiktif yang menimbulkan ketagihan dan ketrgantungan - Pembunuh no. 3 setelah jantung dan kanker - Di Indonesia 57.000 orang mati/tahun karena rokok - ASAP ROKOK : o Nikotin : Ketergantungan o Tar : Campuran bahan kimia, warna coklat o CO : (Carbon Monoksida = gas beracun) o Amonia : Bahan peledak, pembersih o Butan : Gas Korek Api - Penyakit akibat Rokok : o Bronchitis (Radang paru-paru) o Gangguan pernafasan o Kanker paru-paru o Gangguan jantung o Impotensi DAFTAR SINGKATAN AI : Aviant Influensa AIDS : Aquired Immune Deviciency Syndrome BALITA : Bawah Lima Tahun BATITA : Bawah Tiga Tahun BCG : Bacillus Calmete Guirene BKKBN : Badan Koordinasi Keluarga Berencana Nasional DBD : Demam Berdarah Dengue DHF : Dengue High Fever DPT : Difteri Pertusis Tetanus DSS : Desa Siaga Sehat FKD : Forum Kesehatan Desa 66 Buku Saku Dokter Kecil Jt0058@gmail.com#2014
  • 70.
    FORKESDES : ForumKesehatan Desa HIV : Human Imunodeviciency Virus IMS : Infeksi Menular Seksual ISPA : Infeksi Saluran Pernapasan Akut JAMKESDA : Jaminan Kesehatan Daerah JAMKESMAS : Jaminan Kesehatan Masyarakat KADARZI : Keluarga Sadar Gizi KEK : Kurang Energi Kalori KEP : Kurang Energi Protein KIA : Kesehatan Ibu dan Anak KIPI : Kejadian Ikutan Paska Imunisasi KLB : Kejadian Luar Biasa KMS : Kartu Menuju Sehat KRR : Kesehatan Reproduksi Remaja KVA : kurang Vitamin A LANSIA : Lanjut Usia LGG : Larutan Gula Garam LKMD : Lembaga ketahanan Masyarakat Desa LSM : Lembaga Swadaya Masyarakat MCK : Mandi Cuci Kakus Miras : Minuman Keras MMD : Musyawarah Mufakat Desa MOP : Medis Operasi Pria ( Vasektomi ) MOW : Medis Operasi Wanita ( tubektomi ) NAPSA : Narkotika, Psikotropika dan Zat adiktif NARKOBA : Narkotika dan Obat – obat Terlarang NKKBS : Norma Keluarga Kecil Bahagia Sejahtera OBH : Obat Batuk Hitam ODHA : Orang Dengan HIV/ AIDS P3K : Pertolongan Pertama Pada Kecelakaan PAH : Penampungan Air Hujan PD3I : Penyakit yang Dapat Dicegah Dengan imuunisasi PHBS : Perilaku Hidup Bersih dan Sehat PHBS : Perilaku Hidup Bersih dan Sehat PHS : Penyakit Hubungan Seksual PKD : Pos Kesehatan Desa PKD : Poliklinik Kesehatan Desa PMI : Palang Merah Indonesia PMR : Palang Merah Remaja PMS : Penyakit Menular Seksual POD : Pos Obat desa Polindes : Pondok Bersalin Desa 67 Buku Saku Dokter Kecil Jt0058@gmail.com#2014
  • 71.
    POSYANDU : PosPelayanan Terpadu Posyandu : Pos Pelayanan Terpadu PSN : Pemberantasan sarang Nyamuk PUS : Pasangan Usia Subur PUSKESMAS : Pusat Kesehatan Masyarakat PUSLING : Puskesmas Keliling PUSTU : Puskesmas Pembantu SAMIJAGA : Sarana Air Minum dan Jamban Keluarga SARS : Severe Acute Respiratory Syndrom TOGA : Tanaman Obat Keluarga TT : Tetanus Toxoid UCI : Universal Child Imunization UKGMD : Usaha Kesehatan Gigi Masyarakat Desa UKGS : Usaha Kesehatan Gigi Sekolah UKK : Usaha Kesehatan Keluarga UKS : Usaha Kesehatan Sekolah UPGK : Usaha Peningkatan Gizi Keluarga WUS : Wanita Usia Subur Sterilisasi adalah suatu usaha untuk membebaskan alat-alat atau bahan-bahan dari segala bentuk kehidupan terutama Mikroba. Desinfeksi adalah suatu usaha memusnahkan mikroba dengan menggunakan zat-zat kimia tertentu. Zat kimia yang digunakan disebut Desinfektan PENEMU-PENEMU BIDANG KESEHATAN Insulin : Frederick Grant Banting Negara Kanada, tgl 14 November Diperingati sebagai hari Diabetes Dunia Stethoscope : Rene Laennec Berasal dari Negara Perancis Mikroskop : Mikroskop Adalah Anthoni van Leeuwenhoek . Sinar Rontgen : Wilhelm Conrad Rontgen Berasal dari Negara Jerman Termometer : Galileo Galilei Berasal dari Negara Italia HIV : Franscoise Barre-Sinousse dan Luc Montagnier UNDANG-UNDANG KESEHATAN 1. Keputusan Bersama Menteri Pendidikan dan Kebudayaan, Menteri Kesehatan, Menteri Agama dan Menteri Dalam Negeri Nomor: 2/P/SKB/2003, Nomor 1068/Menkes/SKB/VII/2003, dan Nomor MA/230 B/2003, Nomor 4415-404 Tahun 2003 tentang Tim Pembina Usaha Kesehatan Sekolah Pusat 2. Undang-Undang Nomor 23 Tahun 1992 tentang Kesehatan 68 Buku Saku Dokter Kecil Jt0058@gmail.com#2014
  • 72.
    CATATAN …………………………………………………………………………………………………………………………………………………. …………………………………………………………………………………………………………………………………………………. …………………………………………………………………………………………………………………………………………………. …………………………………………………………………………………………………………………………………………………. …………………………………………………………………………………………………………………………………………………. …………………………………………………………………………………………………………………………………………………. …………………………………………………………………………………………………………………………………………………. …………………………………………………………………………………………………………………………………………………. …………………………………………………………………………………………………………………………………………………. …………………………………………………………………………………………………………………………………………………. …………………………………………………………………………………………………………………………………………………. …………………………………………………………………………………………………………………………………………………. …………………………………………………………………………………………………………………………………………………. …………………………………………………………………………………………………………………………………………………. …………………………………………………………………………………………………………………………………………………. …………………………………………………………………………………………………………………………………………………. …………………………………………………………………………………………………………………………………………………. …………………………………………………………………………………………………………………………………………………. …………………………………………………………………………………………………………………………………………………. …………………………………………………………………………………………………………………………………………………. …………………………………………………………………………………………………………………………………………………. …………………………………………………………………………………………………………………………………………………. 69 Buku Saku Dokter Kecil Jt0058@gmail.com#2014
  • 73.
    …………………………………………………………………………………………………………………………………………………. …………………………………………………………………………………………………………………………………………………. …………………………………………………………………………………………………………………………………………………. …………………………………………………………………………………………………………………………………………………. ………………………………………………………………………………………………………………………………………………… ………………………………………………………………………………………………………………………………………………… …………………………………………………………………………………………………………………………………………………. …………………………………………………………………………………………………………………………………………… …….……………………………………………………………………………………………………………………………………… ………….………………………………………………………………………………………………………………………………… ……………….…………………………………………………………………………………………………………………………… …………………….……………………………………………………………………………………………………………………… ………………………….………………………………………………………………………………………………………………… ……………………………….…………………………………………………………………………………………………………… …………………………………….……………………………………………………………………………………………………… ………………………………………….………………………………………………………………………………………………… ……………………………………………….…………………………………………………………………………………………… …………………………………………………….……………………………………………………………………………………… ………………………………………………………….………………………………………………………………………………… ……………………………………………………………….…………………………………………………………………………… …………………………………………………………………….……………………………………………………………………… ………………………………………………………………………….………………………………………………………………… ……………………………………………………………………………….…………………………………………………………… …………………………………………………………………………………….……………………………………………………… ………………………………………………………………………………………….………………………………………………… ……………………………………………………………………………………………….…………………………………………… …………………………………………………………………………………………………….……………………………………… ………………………………………………………………………………………………………….………………………………… 70 Buku Saku Dokter Kecil Jt0058@gmail.com#2014
  • 74.
    ……………………………………………………………………………………………………………….…………………………… …………………………………………………………………………………………………………………….……………………… ………………………………………………………………………………………………………………………….………………… …………………………………………………………………………………………………………………………………………… …………………………………………….……………………………………………………………………………………………… ………………………………………………….………………………………………………………………………………………… ……………………………………………………….…………………………………………………………………………………… …………………………………………………………….……………………………………………………………………………… ………………………………………………………………….………………………………………………………………………… ……………………………………………………………………….…………………………………………………………………… …………………………………………………………………………….……………………………………………………………… ………………………………………………………………………………….………………………………………………………… ………………………………………………………………………….………………………………………………………………… ……………………………………………………………………………….…………………………………………………………… …………………………………………………………………………………….……………………………………………………… ………………………………………………………………………………………….………………………………………………… ……………………………………………………………………………………………….…………………………………………… …………………………………………………………………………………………………….……………………………………… ………………………………………………………………………………………………………….………………………………… ……………………………………………………………………………………………………………….…………………………… ……………………………………………………………………………………………………….…………………………………… …………………………………………………………………………………………………………….……………………………… ………………………………………………………………………………………………………………….………………………… ……………………………………………………………………………………………………………………….…………………… …………………………………………………………………………………………………………………………….……………… ………………………………………………………………………………………………………………………………….………… ……………………………………………………………………………………………………………………………………….…… ……………………………………………………………………………………………………………………………………………. 71 Buku Saku Dokter Kecil Jt0058@gmail.com#2014
  • 75.
    …………………………………………………………………………………………………………………………………….……… ………………………………………………………………………………………………………………………………………….… …………………………………………………………………………………………………………………………………………… ….………………………………………………………………………………………………………………………………………… ……….…………………………………………………………………………………………………………………………………… …………….……………………………………………………………………………………………………………………………… ………………….………………………………………………………………………………………………………………………… ……………………….…………………………………………………………………………………………………………………… ……… DAFTAR PUSTAKA 72 Buku Saku Dokter Kecil Jt0058@gmail.com#2014
  • 76.
    PEDOMAN PELAKSANAAN UKS DI SEKOLAH KEMENTERIAN PENDIDIKAN DAN KEBUDAYAAN DIREKTORAT JENDERAL PENDIDIKAN DASAR TAHUN 2012 Edisi Revisi
  • 77.
    KATA PENGANTAR Sesuaidengan perkembangan berbagai masalah dalam pelaksanaan Usaha Kesehatan Sekolah (UKS) pada saat ini, Pedoman Pelaksanaan UKS di Sekolah/Madrasah dipandang perlu untuk disempurnakan. Penyempurnaan pedoman ini dilakukan berdasarkan masalah dari berbagai pihak yang perduli dengan UKS dan pembahasannya melibatkan empat Kementerian terkait yaitu Kementerian Pendidikan dan Kebudayaan, Kementerian Kesehatan, Kementerian Agama, dan Kementerian Dalam Negeri. Dengan disempurnakannya Pedoman Pelaksanaan UKS di Sekolah/Madrasah oleh Direktorat Jenderal Pendidikan Dasar, diharapkan para Kepala Sekolah/Madrasah dan guru sebagai Tim Pelaksana UKS dapat lebih mengimplementasikan program UKS dengan baik, sehingga sangat membantu pencapaian tujuan akhir dari program ini yaitu meningkatkan prestasi belajar peserta didik melalui peningkatan derajat kesehatan. Untuk itu, Saya berharap semoga pedoman ini dapat dimanfaatkan secara optimal oleh kepala sekolah dan guru sebagai Tim Pelaksana UKS. Kepada semua pihak yang telah membantu terlaksananya penerbitan pedoman ini, kami menyampaikan penghargaan dan terima kasih yang sebesar-besarnya. Jakarta, Agustus 2012 Sekretaris Direktorat Jenderal Pendidikan Dasar Dr. Thamrin Kasman NIP. 19601126 1988031001 i
  • 78.
    DAFTAR ISI Halaman KATA PENGANTAR i DAFTAR ISI ii BAB I PENDAHULUAN . . . . . . . . . . . . . . . . . . . . . . . . . . . . . . . . . . . . . . . . . 1 A. Latar belakang . . . . . . . . . . . . . . . . . . . . . . . . . . . . . . . . . . . . . . . . . 1 B. Sasaran . . . . . . . . . . . . . . . . . . . . . . . . . . . . . . . . . . . . . . . . . . . . . . . 1 C. Tujuan . . . . . . . . . . . . . . . . . . . . . . . . . . . . . . . . . . . . . . . . . . . . . . . . 1 D. Ruang Lingkup . . . . . . . . . . . . . . . . . . . . . . . . . . . . . . . . . . . . . . . . . 2 E. Berbagai Informasi Tentang UKS . . . . . . . . . . . . . . . . . . . . . . . . . . 2 BAB II PENYUSUNAN RENCANA KEGIATAN UKS . . . . . . . . . . . . . . . . . . . . 6 BAB III PEDOMAN PELAKSANAAN TIGA PROGRAM POKOK UKS . . . . . . . . 11 A. Pendidikan Kesehatan . . . . . . . . . . . . . . . . . . . . . . . . . . . . . . . . . . . 11 B. Pelayanan Kesehatan . . . . . . . . . . . . . . . . . . . . . . . . . . . . . . . . . . . 16 C. Pembinaan Lingkungan Sekolah Sehat . . . . . . . . . . . . . . . . . . . . . 20 BAB IV PELAKSANAAN MONITORING, EVALUASI, DAN PELAPORAN . . . . 25 A. Monitoring . . . . . . . . . . . . . . . . . . . . . . . . . . . . . . . . . . . . . . . . . . . . 25 B. Evaluasi . . . . . . . . . . . . . . . . . . . . . . . . . . . . . . . . . . . . . . . . . . . . . . . 28 C. Pelaporan . . . . . . . . . . . . . . . . . . . . . . . . . . . . . . . . . . . . . . . . . . . . . 31 BAB V PENUTUP . . . . . . . . . . . . . . . . . . . . . . . . . . . . . . . . . . . . . . . . . . . . . . 35 DAFTAR PUSTAKA . . . . . . . . . . . . . . . . . . . . . . . . . . . . . . . . . . . . . . . . . . . . . . . . . . 36 LAMPIRAN . . . . . . . . . . . . . . . . . . . . . . . . . . . . . . . . . . . . . . . . . . . . . . . . . . . . . . . . 37 ii
  • 79.
    BAB I PENDAHULUAN A. LATAR BELAKANG Keberhasilan pembinaan dan pengembangan Usaha Kesehatan Sekolah/madrasah (UKS) pada akhirnya akan terlihat/tercermin pada perilaku hidup sehat dan derajat kesehatan peserta didik, dan ini merupakan dampak yang diharapkan dari keseluruhan pola pembinaan dan pengembangan UKS. Hal ini dikarenakan UKS merupakan wadah dan program untuk meningkatkan kemampuan hidup sehat dan derajat kesehatan peserta didik sedini mungkin, yang dilakukan secara terpadu oleh 4 Kementerian terkait beserta seluruh jajarannya baik di pusat maupun di daerah. Adapun landasannya, yaitu SKB 4 Menteri, yaitu Menteri Pendidikan Nasional, Menteri Kesehatan, Menteri Agama dan Menteri Dalam Negeri. Usaha membina, mengembangkan, dan meningkatkan kemampuan hidup sehat dan derajat kesehatan peserta didik dilaksanakan melalui program pendidikan di sekolah/madrasah dengan berbagai kegiatan intrakurikuler dan ekstrakurikulernya, serta melalui usaha-usaha lain diluar sekolah/madrasah yang dilakukan dalam rangka pembinaan dan pemeliharaan kesehatan masyarakat. Berdasarkan hasil pengamatan yang dilakukan oleh Tim Pembina UKS Pusat ternyata masih cukup banyak sekolah/madrasah yang belum melaksanakan UKS secara baik dan benar, terutama disebabkan kurangnya buku-buku/pedoman pelaksanaan UKS di sekolah/madrasah. Dengan adanya buku ini diharapkan dapat membantu Tim Pelaksana UKS dalam melaksanakan program UKS di sekolah/madrasah, B. SASARAN Sasaran Pedoman Pelaksanaan UKS ini adalah Tim Pelaksana UKS di sekolah/madrasah baik negeri maupun swasta. C. TUJUAN Tujuan dari Pedoman Pelaksanaan UKS ini ialah agar UKS dapat dilaksanakan di sekolah/madrasah sesuai dengan panduan dan kebijakan yang telah ditetapkan oleh Tim Pembina UKS. Secara rinci tujuan yang hendak dicapai adalah sebagai berikut: a. Membantu guru dan kepala sekolah/madrasah sebagai Tim Pelaksana UKS dalam memahami berbagai informasi tentang UKS dan dapat melaksanakannya disekolah/madrasah masing-masing; 1
  • 80.
    b. Membantu gurudan kepala sekokah sebagai Tim Pelaksana UKS dalam memahami cara menyusun dan melaksanakan rencana kegiatan UKS di sekolah/madrasah masing-masing; c. Membantu guru dan kepala sekolah/madrasah sebagai Tim Pelaksana UKS dalam memahami dan menguasai cara melaksakan tiga program pokok UKS (Trias UKS); d. Membantu guru dan kepala sekolah/madrasah sebagat Tim Pelaksana UKS dalam memahami dan menguasai cara melaksanakan evaluasi dan pelaporan pelaksanaan UKS. D. RUANG LINGKUP Ruang lingkup buku ini adalah bagaimana melaksanakan UKS secara benar yang meliputi bagaimana pembentukan Tim Pelaksana UKS, penyusunan rencana/program UKS bagi Tim Pelaksana UKS, dan cara melaksanakan program UKS serta bagaimana cara melaksanakan monitoring, evaluasi dan pelaporannya. E. BERBAGAI INFORMASI TENTANG UKS 1. Tujuan UKS a. Tujuan Umum Tujuan Usaha Kesehatan Sekolah/madrasah adalah untuk meningkatkan mutu pendidikan dan prestasi belajar peserta didik dengan meningkatkan perilaku hidup bersih dan sehat serta derajat kesehatan peserta didik dan menciptakan lingkungan yang sehat, sehingga memungkinkan pertumbuhan dan perkembangan Yang harmonis dan optimal dalam rangka pembentukan manusia Indonesia seutuhnya. b. Tujuan Khusus Memupuk kebiasaan hidup sehat dan meningkatkan derajat kesehatan peserta didik yang di dalamnya mencakup: 1) Memiliki pengetahuan, sikap dan keterampilan untuk melaksanakan prinsip hidup sehat serta berpartisipasi aktif di dalam usaha peningkatan kesehatan; 2) Sehat, baik dalam arti fisik, mental maupun sosial dan; 3) Memiliki daya hayat dan daya tangkal terhadap Pengaruh buruk penyalahgunaan narkotika, Obat-obatan dan bahan bebahaya, alkohol (minuman keras), rokok dan sebagainya. 2
  • 81.
    2. Sasaran UKS Sasaran UKS adalah peserta didik dari tingkat pendidikan dasar sampai dengan tingkat pendidikan menengah (TK, SD, SMP, dan SMA/SMK) termasuk peserta didik di perguruan agama beserta lingkungannya. 3. Sasaran Pembinaan UKS Adapun sasaran Pembinaan UKS adalah sebagai berikut: a. Peseta didik; b. Pembina teknis (guru dan petugas kesehatan); c. Pembina nonteknis (pengelola pendidikan, karyawan sekolah/madrasah); d. Sarana dan prasarana pendidikan serta pelayanan kesehatan; e. lingkungan (lingkungan sekolah/madrasah, lingkungan keluarga, lingkungan masyarakat sekitar sekolah/madrasah). 4. Ruang Lingkup UKS di Sekolah/madrasah Ruang lingkup UKS adalah ruang lingkup yang tercermin dalam Tiga Program pokok Usaha Kesehatan Sekolah/madrasah (disebut Trias UKS) meliputi; a. Penyelenggaraan Pendidikan Kesehatan; b. Penyelenggaraan Pelayanan Kesehatan; c. Pembinaan lingkungan Sekolah/madrasah Sehat. 5. Ruang Lingkup Pembinaan UKS a. Penyusunan perencanaan program; b. Pelaksanaan program; c. Pengendalian program; d. Penilaian dan penelitian; e. Manajemen dan organisasi termasuk ketenagaan, sarana dan prasarana serta pembiayaan. 6. Tim Pembina UKS dan Tim Pelaksana UKS Untuk melaksanakan tugas pembinaan dan pengembangan UKS secara terpadu dan terkoordinasi, maka dibentuk Tim Pembina UKS pada setiap jenjang Pemerintahan, yaitu: a. Tim Pembina UKS Tingkat Pusat; b. Tim Pembina UKS Tingkat Provinsi; c. Tim Pembina UKS Tingkat Kab/Kota; 3
  • 82.
    d. Tim PembinaUKS Tingkat Kecamatan. Sedangkan di sekolah/madrasah/madrasah dinamakan Tim Pelaksana UKS. Sedangkan struktur organisasi Tim Pembina UKS tingkat Kecamatan; yang bertugas langsung membina sekolah/madrasah di wilayah kerjanya adalah sebagai berikut: Ketua : Camat; Ketua I : Kepala Dinas Pendidikan dan Kebudayaan Tingkat Kecamatan; Ketua II : Kepala Puskesmas; Ketua III : Penilik/Pendais/Pergurais/PPA/KUA; Ketua IV : Dinas Pendidikan dan Kebudayaan Kecamatan; Ketua V : Ketua Tim Penggerak PKK Kecamatan; Sekretaris : Sekretaris Kecamatan; Anggota : *Kantor Kecamatan; * Puskesmas; * Kementerian Agama; * PKK Kecamatan 7. Tim Pelaksana UKS yaitu: Pembina : Lurah/Kepala Desa; Ketua : Kepala Sekolah/madrasah; Sekretaris I : Guru Pembina UKS/Pembina UKS; Sekretaris II : Ketua Komite Sekolah/madrasah; Anggota : 1. Komite Sekolah/madrasah; 2. Petugas UKS Puskesmas; 3. Guru; 4. Siswa. 8. Tugas dan Fungsi Tim Pelaksana UKS Tugas: a. Melaksanakan tiga program UKS yaitu Pendidikan Kesehatan, Pelayanan Kesehatan, dan Pembinaan Lingkungan Sekolah/madrasah Sehat. b. Menjalin kerjasama dengan orang tua murid (komite sekolah/madrasah). c. Mengadakan pengendalian/evaluasi, menyusun program dan menyampaikan laporan ke TP UKS Kecamatan. d. Melaksanakan ketatausahaan. 4
  • 83.
    Fungsi: Sebagai penanggungjawab dan pelaksana program UKS di Sekolah/madrasah berdasarkan prioritas kebutuhan dan kebijakan yang ditetapkan TP UKS Kecamatan. 9. Program Pembinaan dan Pengembangan UKS meliputi: a. Program pembinaan peserta didik. 1) Pendidikan kesehatan; 2) Pelayanan kesehatan. b. Program Pembinaan Pembina UKS (ketenagaan): Peningkatan jumlah (kuantitas), melalui: - Pendidikan formal dan non formal; - Pelatihan, bimbingan teknis, seminar, dan lokakarya; - Monitoring dan evaluasi; - Pengawasan. c. Program Pembinaan Sarana Prasarana Pendidikan dan Pelayanan Kesehatan. 1) Ruang UKS, tempat tidur, alat ukur Berat Badan dan Tinggi Badan, Obat-obatan sederhana, tensi meter, kartu snellen, media Komunikasi Informasi Edukasi (KIE), alat peraga kesehatan. 2) Buku pencatatan pemerikasaan kesehatan peserta didik, buku/lembar rujukan. d. Program Pembinaan lingkungan: 1) Lingkungan fisik (konstruksi ruang dan bangunan, pencahayaan, ventilasi, kebisingan, kepadatan, sarana air bersih dan sanitasi, halaman, jarak papan tulis, vektor penyakit, kantin, meja, kursi) 2) Lingkungan non fisik (perilaku tidak merokok, perilaku membuang sampah pada tempatnya, perilaku mencuci tangan menggunakan sabun dan air bersih mengalir, dan perilaku memilih makanan jajanan yang sehat) e. Program Pengembangan. Pihak sekolah/madrasah dapat melakukan program pengembangan dengan bekerja sama dengan pihak-pihak terkait (stakeholder) dalam pelaksanaan program UKS. Disamping itu pihak sekolah/madrasah diharapkan dapat menularkan ke sekolah/madrasah-sekolah/madrasah lain di lingkungannya. 5
  • 84.
    BAB II PENYUSUNANRENCANA KEGIATAN UKS 1. Rencana kegiatan UKS tahunan Rencana Kegiatan UKS tahunan ialah rangkaian dan tahap kegiatan UKS yang disusun oleh Tim Pelaksana UKS yang akan dilaksanakan selama satu tahun pelajaran oleh Tim Pelaksana UKS. 2. Rencana Kegiatan UKS/Rencana Anggaran Belanja UKS merupakan bagian dari Rencana Kerja Sekolah/madrasah (RKS) dan Rencana Anggaran Belanja Sekolah/madrasah (RABS). 3. Langkah pelaksanaan: a. Menyusun Rencana Kegiatan UKS dan Rencana Anggaran Belanja UKS; b. Mengajukan Rencana Kegiatan UKS dan Rencana Anggaran Belanja UKS tersebut pada rapat pengurus Komite Sekolah/madrasah untuk dimasukkan pada RKS dan RABS; c. Sekolah dan komite sekolah menetapkan dan mengalokasikan ke dalam RKS dan RABS. 4. Penyusunan Rencana Kegiatan UKS Dalam penyusunan rencana kegiatan tahunan melibatkan semua anggota Tim Pelaksana UKS. 5. Dalam penyusunan Rencana Kegiatan UKS memperhatikan: a. Kegiatan Kegiatan mengacu pada program UKS yaitu: 1) Program pendidikan kesehatan; 2) Program pelayanan kesehatan; 3) Program peningkatan mutu ketenagaan; 4) Program pengadaan sarana prasarana; 5) Program pembinaan lingkungan sekolah/madrasah sehat. b. Jenis Kegiatan Kegiatan terdiri dari 2 jenis 1) Kegiatan yang sudah baku dan rutin dilaksanakan dalam hal ini yang perlu direncanakan ialah: a) Waktu pelaksanaan agar disesuaikan dengan kalender pendidikan; b) Cara pelaksanaan agar tidak tumpang tindih dan perlu dilaksanakan secara terpadu; 6
  • 85.
    c) Dana pelaksanaan Contoh kegiatan ini adalah pemeriksaan rutin dan berkala 2) Kegiatan yang perlu ditambahkan. Kegiatan tambahan diusulkan berdasarkan hasil evaluasi/pengamatan agar sesuai dengan kebutuhan. Kegiatan tambahan ini mengacu pada program UKS. Contoh penyusunan kegiatan berdasarkan kebutuhan yang diketahui dari hasil evaluasi/pengamatan, yaitu: a) Bila banyak peserta didik yang menderita penyakit kulit, perlu dibuat kegiatan pendidikan kebersihan pribadi yang ditekankan pada kebersihan kulit dan upaya pengobatannya; b) Bila tingkat kemampuan guru dalam melaksanakan kegiatan pendidikan kesehatan masih kurang, maka perlu diadakan kegiatan peningkatan mutu (pengetahuan/kemampuan) guru umpamanya penataran (alih teknologi) oleh petugas Puskesmas; c) Bila kegiatan pendidikan tidak dapat berjalan dengan baik karena kurangnya alat peraga, maka perlu diadakan alat peraga pendidikan kesehatan (kegiatan pengadaan alat peraga); d) Untuk melaksanakan pemeliharaan keberhasilan lingkungan sekolah/madrasah diperlukan alat-alat kebersihan, maka perlu diperhitungkan macam dan jumlah alat/bahan yang dibutuhkan selama satu tahun ajaran; e) Bila lingkungan sekitar sekolah/madrasah dapat menjadi tempat berkembang biaknya nyamuk, maka perlu diadakan kegiatan PSN (pemberantasan Sarang Nyamuk). c. Waktu Pelaksanaan Kegiatan Waktu pelaksanaan kegiatan diatur dan disesuaikan dengan kalender pendidikan. Kegiatan yang melibatkan peserta didik dan guru agar diatur sehingga tidak mengganggu proses belajar mengajar, serta tidak dilaksanakan pada masa ujian. d. Dana kegiatan Kegiatan yang memerlukan dana perlu dipertimbangkan dan diatur sehingga dana yang diperlukan tidak memberatkan orang tua (disesuaikan dengan kemampuan). Sumber dana kegiatan pada sekolah/madrasah diperoleh dari orang tua peserta didik, dan sumbangan lain yang tidak mengikat, serta dana yang diusahakan oleh sekolah/madrasah melalui kegiatan 7
  • 86.
    CONTOH RENCANA KEGIATANUKS DI SD/MI Tahun Pelajaran ……………………………. SD/MI : ………………………………………… Kec. : ………………………………………… No Kegiatan 1 2 3 4 5 6 7 8 9 10 11 12 Keterangan A. Manajemen 1. Rapat Tahunan 2. Rapat Tengah Tahunan X X Dalam kolom keterangan dapat dicantumkan hal-hal yang berkaitan dengan kegiatan seperti: - jumlah guru yang ditatar - jumlah murid yang direncanakan mengikuti program dokter kecil/KKR. B Pendidikan Kesehatan a. Kurikuler X X X X X X X X X X X X b. Ekstrakurikuler X X X X X X X X X X X X C Pelayanan Kesehatan a. Penyuluhan Kesehatan X X X X b. Penjaringan kesehatan X c. Pemerikasaan berkala X X d. Bulan Imunisasi anak sekolah X X D Pembinaan lingkungan sekolah sehat a. Melakukan identifikasi masalah X X b. Perbaikan sarana X X X X X X X X X X c. Pengendalian X X X X X X X X X X 8
  • 87.
    No Kegiatan 12 3 4 5 6 7 8 9 10 11 12 Keterangan E Pengadaan sarana UKS a. Pengadaan alat/bahan UKS X X X b. Pengadaan buku bacaan X X F Peningkatan mutu guru dan peserta didik a. Ceramah/pelatihan X X X b. Studi siswa X ……………………………………….. Kepala SD/MI Selaku Ketua Tim Pelaksana …………………………………………… 9
  • 88.
    PROGRAM KEGIATAN UKS,SASARAN DAN PEMBIAYAAN YANG DIPERLUKAN No Program Kegiatan Sasaran Pembiayaan Keterangan (1) (2) (3) (4) (5) 1) dicatat siapa/apa yang menjadi sasaran dan berapa target jumlahnya 2) dicatat biaya yang diperlukan masing-masing kegiatan ……………………………………….. Kepala SD/MI Selaku Ketua Tim Pelaksana …………………………………………… 10
  • 89.
    BAB III PEDOMANPELAKSANAAN TIGA PROGRAM POKOK UKS Untuk meningkatkan kemampuan hidup sehat dan derajat kesehatan peserta didik dilakukan upaya menanamkan prinsip hidup sehat sedini mungkin melalui pendidikan kesehatan,pelayanan kesehatan dan pembinaan lingkungan sekolah/madrasah sehat yang dikenal dengan nama tiga program pokok UKS (TRIAS UKS). A. PENDIDIKAN KESEHATAN Pendidikan kesehatan adalah upaya yang diberikan berupa bimbingan dan atau tuntunan kepada peserta didik tentang kesehatan yang meliputi seluruh aspek kesehatan pribadi (fisik, mental dan sosial) agar kepribadiannya dapat tumbuh dan berkembang dengan baik melalui kegitan intrakurikuler dan ekstrakurikuler. 1. Tujuan Pendidikan Kesehatan. Tujuan pendidikan kesehatan ialah agar peserta didik: a. Memiliki pengetahuan tentang kesehatan,termasuk cara hidup sehat dan teratur; b. Memiliki nilai dan sikap yang positif terhadap prinsip hidup sehat; c. Memiliki keterampilan dalam melaksanakan hal yang berkaitan dengan pemeliharaan, pertolongan, dan perawatan kesehatan; d. Memiliki perilaku hidup bersih dan sehat (PHBS); e. Mengerti dan dapat menerapkan prinsip-prinsip pencegahan penyakit. f. Memiliki daya tangkal terhadap pengaruh buruk diluar (narkoba, arus informasi, dan gaya hidup yang tidak sehat). 2. Pelaksanaan Pendidikan Kesehatan Pelaksanaan pendidikan kesehatan diberikan melalui: a. Kegiatan Kurikuler Pelaksanaan pendidikan kesehatan melalui kegiatan kurikuler adalah pelaksanaan pendidikan pada jam pelajaran. Pelaksanaan Pendidikan Kesehatan sesuai dengan Kurikulum Tingkat Satuan Pendidikan (KTSP) khususnya pada standard isi yang telah diatur dalam Peraturan Mendiknas nomor 22 tahun 2006 pada mata pelajaran Pendidikan Jasmani, Olahraga dan Kesehatan. 1) Taman Kanak-kanak/Raudhatuh Athfal Pelaksanaan pendidikan kesehatan sesuai dengan Garis-garis Besar Program Pengajaran Pendidikan Jasmani, Olahraga dan Kesehatan, yang diberikan 11
  • 90.
    pengenalan,pembangkit minat,dan penanamankebiasaan hidup sehat. Materi pendidikan kesehatan mencakup: a) Kebersihan dan kesehatan pribadi; b) Kebersihan dan kerapihan lingkungan; c) Makanan dan minuman sehat. 2) Sekolah Dasar/Madrasah Ibtidaiyah Pelaksanaan pendidikan kesehatan melalui kegiatan kurikuler adalah pelaksanaan pendidikan pada jam pelajaran. Pelaksanaan Pendidikan Kesehatan sesuai dengan Kurikulum Tingkat Satuan Pendidikan (KTSP) khususnya pada standard isi yang telah diatur dalam Peraturan Mendiknas nomor 22 tahun 2006 pada mata pelajaran Pendidikan Jasmani, Olahraga dan Kesehatan. Pelaksanaannya diberikan melalui peningkatan pengetahuan penanaman nilai dan sikap positif terhadap prinsip hidup sehat dan peningkatan keterampilan dalam melaksanakan hal yang berkaitan dengan pemeliharaan,pertolongan dan perawatan kesehatan. Materi pendidikan kesehatan mencakup: a) Menjaga kebersihan diri; b) Mengenal pentingnya imunisasi; c) Mengenal makanan sehat; d) Mengenal bahaya penyakit diare,demam berdarah dan influenza; e) Menjaga kebersihan lingkungan (sekolah/madrasah dan rumah); f) Membiasakan buang sampah pada tempatnya g) Mengenal cara menjaga kebersihan alat reproduksi; h) Mengenal bahaya merokok bagi kesehatan; i) Mengenal bahaya minuman keras; j) Mengenal bahaya narkoba; k) Mengenal cara menolak ajakan menggunakan narkoba; l) Mengenal cara menolak perlakuan pelecehan seksual. 3) Sekolah Menengah Pertama/Madrash Tsanawiyah Pelaksanaan pendidikan kesehatan melalui kegiatan kurikuler adalah pelaksanaan pendidikan pada jam pelajaran. Pelaksanaan Pendidikan Kesehatan sesuai dengan Kurikulum Tingkat Satuan Pendidikan (KTSP) khususnya pada standard isi yang telah diatur dalam Peraturan Mendiknas nomor 22 tahun 2006 pada mata Pelajaran Pendidikan Jasmani,Olahraga dan Kesehatan, dimana untuk pendidikan kesehatan pelaksanaanya dilakukan melalui peningkatan pengetahuan, keterampilan, penanaman kebiasaan 12
  • 91.
    hidup sehat, terutamamelalui pemahaman penafsiran konsep-konsep yang berkaitan dengan prinsip hidup sehat. Materi pendidikan kesehatan mencakup: a) Memahami pola makanan sehat; b) Memahami perlunya keseimbangan gizi; c) Memahami berbagai penyakit menular seksual; d) Mengenal bahaya seks bebas; e) Memahami berbagai penyakit menular yang bersumber dari lingkungan yang tidak sehat; f) Memahami cara menghindari bahaya kebakaran; g) Memahami cara menghadapi berbagai bencana alam. 4) Sekolah Menengah Atas/Sekolah Menengah Kejuruan/Madrasah Aliyah Pelaksanaan pendidikan kesehatan melalu kegiatan kurikuler adalah pelaksanaan pendidikan pada jam pelajaran. Pelaksanaan Pendidikan Kesehatan sesuai dengan Kurikulum Tingkat Satuan Pendidikan (KTSP) khususnya pada standard isi yang telah diatur dalam Peraturan Mendiknas nomor 22 tahun 2006 pada dimata Pelajaran Pendidikan Jasmani,Olahraga dan Kesehatan. Pelaksanaannya dilakukan melalui peningkatan pengetahuan,keterampilan,terutama melalui peningkatan pemahaman dan penafsiran konsep-konsep yang berkaitan dengan prinsip hidup sehat sehingga mempunyai kemampuan untuk menularkan perilaku hidup sehat dalam kehidupan sehari-hari. Materi pendidikan kesehatan mencakup: a) Menganilisis bahaya penggunaan narkoba; b) Memahami berbagai peraturan perundangan tentang narkoba; c) Menganalisis dampak seks bebas; d) Memahami cara menghindari seks bebas; e) Memahami bahaya HIV/AIDS; f) Memahami cara menghindari penularan seks bebas. Pada sekolah/madrasah kejuruan yang banyak menggunakan mesin-mesin, peralatan tenaga listrik/elektronika bahan kimia untuk pelaksanaan praktek dibengkel sekolah/madrasah dapat mengakibatkan resiko atau bahaya kecelakaan bagi peserta didik. Untuk itu perlu ditanamkan sikap hidup yang selalu mengutamakan keselamatan kerja. Sehingga pendidikan kesehatan untuk sekolah/madrasah kejuruan harus ditekankan juga kepada pendidikan keamanan dan keselamatan kerja. 13
  • 92.
    5) Sekolah LuarBiasa Pendidikan kesehatan pada SDLB, SMPLB, dan SMALB dilaksanakan sesuai dengan kurikulum, materi, maupun metode pengajarannya disesuaikan dengan kebutuhan,tingkat kemampuan peserta didik,tingkat kemampuan guru serta situasi dan kondisi sekolah, peserta didik, sarana dan fasilitas pedidikan yang tersedia. b. Kegiatan Ekstrakurikuler Kegiatan ekstrakurikuler adalah kegiatan di luar jam pelajaran biasa (termasuk kegiatan pada waktu libur) yang dilakukan di sekolah/madrasah ataupun diluar sekolah/madrasah dengan tujuan antara lain untuk memperluas pengetahuan dan keterampilan siswa serta melengkapi upaya pembinaan manusia Indonesia seutuhnya. Kegiatan ekstrakurikuler mencakup kegiatan yang berkaitan dengan pendidikan kesehatan, pelayanan kesehatan dan pembinaan lingkungan sekolah/madrasah sehat. 1) Kegiatan ekstrakurikuler yang berkaitan dengan pendidikan kesehatan antara lain; a) Wisata siswa; b) Kemah (Persami); c) Ceramah, diskusi; d) Lomba-lomba; e) Bimbingan hidup sehat; f) Apotik hidup; g) Kebun sekolah; h) Kerja bakti; i) Majalah dinding; j) Pramuka; k) Piket sekolah. Catatan: OSIS mempunyai peranan yang besar dalam pelaksanaan program UKS yang dilakukan secara ekstrakurikuler di SMP dan SMA. Dalam pelaksanaan program UKS, OSIS dapat mengamati adanya masalah yang berkaitan dengan kesehatan, melaporkannya kepada guru pembina OSIS, agar bersama-sama mencari cara penanggulangannya antara lain berupa kegiatan berdasarkan konsep 7K. 14
  • 93.
    3. Pendekatan danMetode a. Pendekatan Beberapa pendekatan yang dapat dilakukan dalam rangka melaksanakan pendidikan kesehatan antara lain ialah: 1) pendekatan individual 2) pendekatan kelompok a) kelompok kelas; b) kelompok bebas; c) lingkungan keluarga. Agar tujuan pendidikan kesehatan bagi para peserta didik dapat tercapai secara optimal, dalam pelaksanaannya hendaknya memperhatikan hal-hal sebagai berikut: 1) Sesuai dengan tingkat kemampuan dan perbedaan individual peserta didik 2) Diupayakan sebanyak-banyaknya melibatkan peran aktif peserta didik 3) Sesuai dengan situasi dan kondisi setempat 4) Selalu mengacu pada tujuan pendidikan kesehatan termasuk upaya alih teknologi 5) Memperhatikan kebutuhan pembangunan nasional 6) Mengikuti/memperhatikan perkembangan pengetahuan dan teknologi b. Metode Dalam proses belajar mengajar guru dan Pembina dapat menggunakan metode; a) Belajar kelompok; b) Kerja kelompok/penugasan; c) Diskusi/ceramah; d) Belajar perorangan; e) Pemberian tugas; f) Karya wisata; g) Bermain peran; h) Tanya jawab; i) Simulasi; 15
  • 94.
    B. PELAYANAN KESEHATAN 1. Tujuan pelayanan kesehatan Tujuan pelayanan kesehatan di sekolah/madrasah adalah untuk: a. Meningkatkan kemampuan dan keterampilan melakukan tindakan hidup sehat dalam rangka membentuk perilaku hidup sehat. b. Meningkatkan daya tahan tubuh peserta didik terhadap Penyakit dan mencegah terjadinya penyakit, kelainan dan cacat. c. Menghentikan proses penyakit dan pencegahan komplikasi akibat penyakit, kelainan, pengembalian fungsi dan peningkatan kemampuan peserta didik yang cedera/cacat agar dapat berfungsi optimal. 2. Pelaksanaan Pelayanan Kesehatan Pelayanan kesehatan di sekolah dilaksanakan oleh Tim Kesehatan dari Puskesmas bekerjasama dengan guru dan kader kesehatan sekolah. Pelayanan Kesehatan sekolah dilaksanakan secara menyeluruh (komprehensif), dengan mengutamakan kegiatan promotif dan preventif serta didukung kegiatan kuratif dan rehabilitatif untuk mencapai derajat kesehatan yang optimal meliputi: a. Kegiatan Peningkatan (Promotif) Kegiatan promotif (peningkatan) dilaksanakan melalui kegiatan penyuluhan kesehatan dan latihan keterampilan yang dilaksanakan secara ekstrakurikuler, yaitu: 1) Latihan keterampilan teknis dalam rangka pemeliharan kesehatan, dan pembentukan peran serta aktif peserta didik dalam pelayanan kesehatan, antara lain: • Dokter Kecil; • Kader Kesehatan Remaja; • Palang Merah Remaja; • Saka Bhakti Husada. 2) Pembinaan sarana keteladanan yang ada di lingkungan sekolah antara lain: • Pembinaan Kantin Sekolah Sehta; • Pembinaan lingkungan sekolah yang terpelihara dan bebas dari faktor pembawa penyakit. 3) Pembinaan keteladanan berperilaku hidup bersih dan sehat (PHBS) 16
  • 95.
    b. Kegiatan Pencegahan(Preventif) Kegiatan pencegahan dilaksanakan melalui kegiatan peningkatan daya tahan tubuh, kegiatan pemutusan mata rantai penularan penyakit dan kegiatan penghentian proses penyakit pada tahap dini sebelum timbul penyakit, yaitu: 1) Pemeliharaan kesehatan yang bersifat umum maupun yang bersifat khusus untuk penyakit-penyakit tertentu, antara lain demam berdarah, kecacingan, muntaber. 2) Penjaringan (screening) kesehatan bagi anak yang baru masuk sekolah. 3) Pemeriksaan berkala kesehatan tiap 6 bulan. 4) Mengikuti (memonitoring/memantau) pertumbuhan peserta didik. 5) Immunisasi peserta didik kelas I dan kelas VI di sekolah dasar dan madrasah ibtidaiyah. 6) Usaha pencegahan penularan penyakit dengan jalan memberantas sumber infeksi dan pengawasan kebersihan lingkungan sekolah dan perguruan agama. 7) Konseling kesehatan remaja di sekolah dan perguruan agama oleh kader kesehatan sekolah, guru BP dan guru agama dan Puskesmas oleh Dokter Puskesmas atau tenaga kesehatan lain. c. Kegiatan Penyembuhan dan Pemulihan (Kuratif dan Rehabilitatif) Kegiatan penyembuhan dan pemulihan dilakukan melalui kegiatan mencegah komplikasi dan kecacatan akibat proses penyakit atau untuk meningkatkan kemampuan peserta didik yang cedera atau cacat agar dapat berfungsi optimal, yaitu: 1) Diagnose dini; 2) Pengobatan ringan; 3) Pertolongan pertama pada kecelakaan dan pertolongan pertama pada penyakit; dan 4) Rujukan medik. 3. Tempat Pelayanan kesehatan Pelayanan kesehatan terhadap peserta didik dilakukan a. Di sekolah/madrasah dilakukan melalui kegiatan ekstrakurikuler dan b. Di Puskesmas dan instansi kesehatan jenjang berikutnya sesuai kebutuhan. 17
  • 96.
    4. Metode pelayanankesehatan a. Pelayanan Kesehatan di Sekolah/madrasah Pelayanan kesehatan di sekolah/madrasah dilakukan sebagai berikut: 1) Sebagian kegiatan pelayanan kesehatan di sekolah/madrasah perlu di delegasikan kepada guru, setelah guru ditatar/dibimbing oleh petugas Puskesmas. Kegiatan tersebut adalah kegiatan peningkatan (promotif), pencegahan (preventif) dan dilakukan pengobatan sederhana pada waktu terjadi kecelakaan atau penyakit sehingga selain menjadi kegiatan pelayanan, juga menjadi kegiatan pendidikan. 2) Sebagian lagi pelayanan kesehatan hanya boleh dilakukan oleh petugas Puskesmas dan dilaksanakan sesuai dengan waktu yang telah direncanakan secara terpadu (antara kepala sekolah/madrasah dan petugas Puskesmas) b. Pelayanan Kesehatan di Puskesmas Pelayanan kesehatan di Puskesmas adalah bagi peserta didik yang dirujuk dari sekolah/madrasah (khusus untuk kasus yang tidak dapat diatasi oleh sekolah/madrasah). Untuk itu perlu diadakan kesepakatan dalam rapat perencanaan tentang pembiayaan peserta didik yang dirujuk ke Puskesmas. Sekolah/madrasah sebaiknya mengupayakan dana UKS untuk pembiayaan yang diperlukan agar masalah pembiayaan tidak menghambat pelayanan pengobatan yang diberikan. Untuk ini setiap peserta didik harus memiliki buku/kartu rujukan sesuai tingkat pelayanan kesehatan. Tugas dan fungsi Puskesmas adalah melaksanakan kegiatan pembinaan kesehatan dalam rangka usaha kesehatan di sekolah dan perguruan agama yang mencaku: 1) Memberikan pencegahan terhadap sesuatu penyakit dengan immuniasi dan lainnya yang dianggap perlu; 2) Merencanakan pelaksanaan kegiatan dengan pihak yang berhubungan dengan peserta didik (kepala sekolah, guru, orang tua peserta didik dan lain-lain); 3) Memberikan bimbingan teknis medik kepada kepala sekolah dan guru dalam melaksanakan Usaha Kesehatan Sekolah; 4) Memberikan penyuluhan tentang kesehatan pada umumnya dan UKS pada khususnya kepada kepala sekolah, guru, dan pihak lain dalam rangka meningkatkan peran serta dalam pelaksanaan UKS; 18
  • 97.
    5) Memberikan pelatihan/penatarankepada guru UKS dan kader UKS (Dokter Kecil dan Kader Kesehatan Remaja); 6) Melakukan penjaringan dan pemeriksaan berkala serta perujukan terhadap kasus-kasus tertentu yang memerlukannya; 7) Memberikan pembinaan dan pelaksanaan konseling; 8) Menginformasikan kepada kepala sekolah tentang derajat kesehatan dan tingkat kesegaran jasmani peserta didik dan cara peningkatannya; 9) Menginformasikan secara teratur kepada Tim Pembina UKS setempat meliputi segala kegiatan pembinaan kesehatan dan permasalahan yang dialami. c. Peserta didik yang perlu dirujuk Adapun peserta didik yang perlu dirujuk adalah: 1) Peserta didik yang sakit sehingga tidak dapat mengikuti pelajaran, dan bila masih memungkinkan segera disuruh pulang dengan membawa surat pengantar dan buku/kartu rujukan agar dibawa orang tuanya ke sarana pelayanan kesehatan yang terdekat. 2) Bila Peserta didik cedera/sakit yang tidak memungkinkan disuruh pulang dan segera membutuhkan pertolongan secepatnya agar dibawa ke sarana pelayanan kesehatan yang terdekat untuk mendapatkan pengobatan. Setelah itu agar segera diberitahukan kepada orang tuanya untuk datang ke sarana pelayanan kesehatan tersebut. d. Pendekatan Pendekatan pelayanan kesehatan dikelompokan sebagai berikut: 1) Intervensi yang ditujukan untuk menyelesaikan atau mengurangi masalah perorangan, antara lain pencarian, pemeriksaan, dan pengobatan penderita. 2) Intervensi yang ditujukan untuk menyelesaikan atau mengurangi masalah lingkungan di sekolah, khususnya masalah lingkungan yang tidak mendukung tercapainya derajat kesehatan optimal. 3) Intervensi yang ditujukan untuk membentuk perilaku hidup sehat masyarakat sekolah. e. Metode yang diperlukan ialah: 1) Pentaran dan pelatiha; 2) Bimbingan kesehatan dan bimbingan khusus (konseling); 3) Penyuluhan kesehatan; 4) Pemeriksaan langsung; dan 5) Pengamatan (observasi) 19
  • 98.
    C. PEMBINAAN LINGKUNGANSEKOLAH SEHAT Pembinaan lingkungan sekolah bertujuan untuk mewujudkan lingkungan sehat di sekolah/madrasah yang memungkinkan setiap warga sekolah/madrasah mencapai derajat kesehatan setinggi-tingginya dalam rangka mendukung tercapainya proses belajar yang maksimal bagi setiap peserta didik. Lingkungan sekolah/madrasah dibedakan menjadi dua yaitu lingkungan fisik dan non fisik , lingkungan fisik meliputi; - Konstruksi ruang dan bangunan; - Sarana air bersih dan sanitasi; - Halaman; - Pencahayaan, ventilasi, kebisingan; - Kepadatan kelas, jarak papan tulis, meja/kursi; - Vektor penyakit; - Kantin/Warung sekolah. Sedangkan lingkungan non fisik meliput perilaku masyarakat sekolah/madrasah, antara lain; - Perilaku tidak merokok; - Perilaku membuang sampah pada tempatnya; - Perilaku mencuci tanganmenggunakan sabung dan air bersih mengalir; - Perilaku memilih makanan jajanan yang sehat; Pelaksanaan pembinaan lingkungan sekolah sehat meliputi kegiatan identifikasi masalah, perencanaan, intervensi, pemantauan dan evaluasi serta pelaporan. 1. Identifikasi faktor risiko lingkungan sekolah/madrasah Identifikasi faktor risiko dilakukan dengan cara pengamatan visual dengan menggunakan instrument pengamatan dan bila perlu dilakukan pengukuran lapangan dan laboratorium. Analisa faktor risiko dilakukan dengan cara membandingkan hasil pengamatan dengan standar yang telah ditentukan. Penentuan prioritas masalah berdasarkan perkiraan potensi besarnya bahaya atau gangguan yang ditimbulkan, tingkat keparahan dan pertimbangan lain yang diperlukan sebagai dasar melakukan intervensi. 2. Perencanaan Yang dimaksud perencanaan adalah kegiatan yang akan dilaksanakan dalam upaya mengatasi masalah atau menurunkan/menghilangkan risiko kesehatan lingkungan yang disusun secara sistimatis dan terukur. Dalam perencanaan sudah dimassukkan rencana pemantauan dan evaluasi dan indikator keberhasilan. Perencanaan masing- 20
  • 99.
    masing kegiatan/upaya harussudah terinci volume kegiatan, besarnya biaya, sumber biaya, waktu pelaksanaan, pelaksana dan penanggungjawab. Agar rencana kegiatan atau upaya mengatasi masalah atau menurunkan risiko menjadi tanggungjawab bersama maka dalam menyusun perencanaan hendaknya melibatkan masyarakat sekolah (peserta didik, guru, kepala sekolah/madrasah, orang tua peserta didik/ komite sekolah, penjaja makanan di kantin sekolah, instansi terkait, Tim Pembina UKS). 3. Intervensi Intervensi terhadap faktor risiko lingkungan dan perilaku pada prinsipnya meliputi tiga kegiatan yaitu penyuluhan, perbaikan sarana dan pengendalian. a. Penyuluhan Kegiatan penyuluhan bisa dilakukan oleh pihak sekolah sendiri atau dari pihak luar yang diperlukan. b. Perbaikan sarana Bila dari hasil identifikasi dan penilaian faktor risiko lingkungan ditemukan kondisi yang tidak sesuai dengan standar teknis maka segera dilakukan perbaikan. c. Pengendalian Untuk menjaga dan meningkatkan kondisi kesehatan lingkungan di sekolah/madrasah, upaya pengendalian faktor risiko disesuaikan dengan kondisi yang ada, antara lain sebagai berikut; 1) Pemeliharaan ruang dan bangunan a) Atap dan talang dibersihkan secara berkala sekali dalam sebulan dari kotoran/sampah yang dapat menimbulkan genangan air; b) Pembersihan ruang sekolah dan halaman minimal sekali dalam sehari; c) Pembersihan ruang sekolah harus menggunakan kain pel basah untuk menghilangkan debu atau menggunakan alat penghisap debu; d) Membersihkan lantai dengan menggunakan larutan desinfektan; e) Lantai harus disapu terlebih dahulu sebelum di pel; f) Dinding yang kotor atau yang catnya sudah pudar harus dicat ulang; g) Bila ditemukan kerusakan pada tangga segera diperbaiki. 2) Pencahayaan dan kesilauan a) Pencahayaan ruang sekolah harus mempunyai intensitas yang cukup sesuai dengan fungsi ruang; b) Pencahayaan ruang sekolah harus dilengkapi dengan penerangan buatan; 21
  • 100.
    c) Untuk menghindarikesilauan maka harus disesuaikan tata letak papan tulis dan posisi bangku peserta didik; d) Gunakan papan tulis yang menyerap cahaya. 3) Ventilasi a) Ventilasi ruang sekolah harus menggunakan sistim silang agar udara segar dapat menjangkau setiap sudut ruangan; b) Pada ruang yang menggunakan AC (Air Conditioner)harus disediakan jendela yang bisa dibuka dan ditutup; c) Agar terjadi penyegaran pada ruang ber-AC, jendela harus dibuka terlebih dahulu minimal satu jam sebelum ruangan tersebut dimanfaatkan; d) Filter AC harus dicuci minimal 3 bulan sekali. 4) Kepadatan ruang kelas Kepadatan ruang kelas dengan perbandingan minimal setiap peserta didik mendapat tempat seluas 1,75 M2. Rotasi tempat duduk perlu dilakukan secara berkala untuk menjaga keseimbangan otot mata. 5) Jarak papan tulis a) Jarak papan tulis dengan peserta didik paling depan minimal 2,5 M; b) Jarak papan tulis dengan peserta paling belakang maksimal 9 M; c) Petugas menghapus papan tulis sebaiknya menggunakan masker. 6) Sarana cuci tangan a) Tersedia air bersih yang mengalir dan sabun; b) Tersedia saluran pembuangan air bekas cuci tangan; c) Bila menggunakan tempat penampungan air bersih maka harus dibersihkan minimal seminggu sekali. 7) Kebisingan Untuk menghindari kebisingan agar tercapai ketenangan dalam proses belajar, maka dapat dilakukan dengan cara; a) Lokasi jauh dari keramaian, misalnya; pasar, terminal, pusat hiburan, jalan protokol, rel kereta api; b) Penghijauan dengan pohon berdaun lebat dan lebar; c) Pembuatan pagar tembok yang tinggi. 8) Air Bersih a) Sarana air bersih harus jauh dari sumber pencemaran (tangki septic, tempat pembuangan sampah, sarana pembuangan air limbah, dll); 22
  • 101.
    b) Bila terjadikeretakan pada dinding sumur atau lantai sumur agar segera diperbaiki; c) Tempat penampungan air harus dibersihkan/dikuras secara berkala. 9) Toilet a) Toilet harus selalu dalam keadaan bersih dan tidak berbau; b) Bak air harus dibersihkan minimal sekali dalam seminggu, dan bila tidak digunankan dalam waktu lama (libur panjang) maka bak air harus dikosongkan agar tidak menjadi tempat perindukan nyamuk; c) Menggunakan desinfektan untuk membersihkan lantai, closet serta urinoar; d) Tersedia sarana cuci tangan dan sabun untuk cuci tangan. 10) Sampah a) Tersedia tempat sampah di setiap ruangan; b) Pengumpulan sampah dari seluruh ruang dilakukan setiap hari dan dibuang ke tempat pembuangan sampah sementara; c) Pembuangan sampah dari tempat pembuangan sampah sementara ke tempat pembuangan sampah akhir dilakukan maksimal 3 hari sekali. 11) Sarana pembuangan air limbah Membersihkan saluran pembuangan limbah terbuka minimal seminggu sekali agar tidak terjadi perindukan nyamuk dan tidak menimbulkan bau 12) Vektor (pembawa penyakit) Agar lingkungan sekolah bebas dari nyamuk demam berdarah maka harus dilakukan kegiatan; a) Kerja bakti rutin sekali dalam seminggu dalam rangka pemberantasan sarang nyamuk; b) Menguras bak penampungan air secara rutin minimal seminggu sekali dan bila libur panjang dikosongkan; c) Bila ada kolam ikan dirawat agar tidak ada jentik nyamuk; d) Pengamatan terhadap jentik nyamuk di setiap penampungan air atau wadah yang berpontensi adanya jentik nyamuk. Hasil pengamatan dicatat untuk menghitung container indeks. 13) Kantin/Warung sekolah a) Makanan jajanan harus dibungkus dan atau tertutup sehingga terlindung dari lalat, binatang lain dan debu; 23
  • 102.
    b) Makanan tidakkadaluarsa; c) Tempat penyimpanan makanan dalam keadaan bersih, terlindung dari debu, terhindar dari baham berbahaya, serangga dan hewan lainnya; d) Tempat pengolahan atau penyiapan makan harus bersih dan memenuhi syarat kesehatan sesuai ketentuan yang berlaku; e) Peralatan yang digunakan untuk mengolah, menyajikan dan peralatan makan harus bersih dan disimpan pada tempat yang bebas dari pencemaran; f) Peralatan digunakan sesuai dengan peruntukkannya; g) Dilarang menggunakan kembali peralatan yang dirancang untuk sekali pakai; h) Penyaji makanan harus selalu menjaga kebersihan, mencuci tangan sebelum memasak dan setelah dari toilet; i) Bila tidak tersedia kantin di sekolah maka harus dilakukan pembinaan dan pengawasan terhadap penjaja makanan disekitar sekolah. Pembinaan dan pengawasan meliputi jenis makanan/minuman yang dijual, penyajian, kemasan, bahan tambahan (pengawet, pewarna, penyedap rasa). 14) Halaman a) Melakukan penghijauan; b) Melakukan kebersihan halaman sekolah secara berkala seminggu sekali; c) Menghilangkan genangan air di halaman dengan menutup/mengurug atau mengalirkan ke saluran umum; d) Melakukan pengaturan dan pemeliharaan tanaman; e) Memasang pagar keliling yang kuat dan kokoh tetapi tetap memperhatikan aspek keindahan. 15) Meja dan kursi peserta didik Desain meja dan kursi harus memperhatikan aspek ergonomis, permukaan meja/bangku memiliki kemiringan ke arah pengguna sebesar 15% atau sudut 10o 16) Perilaku a) Mendorong peserta didik untuk berperilaku hidup bersih dan sehat dengan memberikan kateladanan, misalnya tidak merokok di sekolah; b) Membiasakan membuang sampah pada tempatnya; c) Membiasakan mencuci tangan dengan sabun dan air mengalir setelah buang air besar, sebelum menyentuh makanan, setelah beramain atau setelah beraktifitas lainnya; d) Membiasakan memilih makanan jajanan yang sehat. 24
  • 103.
    BAB IV PELAKSANAANMONITORING, EVALUASI DAN PELAPORAN Agar usaha kesehatan berjalan sesuai dengan rencana, dapat berhasil guna dan berdaya guna maka perlu dilakukan pengendalian dan pengawasan. Upaya tersebut dapat dilakukan melalui monitoring, evaluasi dan pelaporan yang dilakukan oleh Tim Pelaksana UKS. A. MONITORING Monitoring adalah suatu kegiatan yang dilakukan dalam rangka pengawasan, pengontrolan atau pengendalian terhadap suatu objek kegiatan yang akan, sedang atau yang sudah dilaksanakan. Agar program UKS senantiasa sesuai dengan tuntutan/kebutuhan setiap waktu, maka umpan balik dari lapangan sangat diperlukan. Untuk itu perlu diadakan monitoring secara terus menerus, baik terhadap persiapan maupun proses pelaksanaan sebagai penyempurnaan lebih lanjut. Monitoring dilakukan oleh Tim Pelaksana UKS pada setiap jenjang dan jenis pendidikan dan pelaksanaan monitoring ini dilakukan dengan frekuensi sebagai berikut: • Kepala Sekolah/madrasah selaku Ketua Tim Pelaksana UKS melakukan monitoring terhadap pelaksanaanTrias Program UKS secara terus menerus. • Penjaringan data dan informasi dilakukan dengan wawancara dan pengamatan yang selanjutnya dicatat pada instrumen monitoring dan dilakukan oleh Guru Pembina UKS. 1. Tujuan Tujuan monitoring, evaluasi dan pelaporan dalam pelaksanaan program pembinaan dan pengembangan UKS adalah untuk mengetahui sampai sejauh mana manfaat maupun keberhasilan dari program yang telah dilaksanakan, serta untuk mengetahui kendala-kendala dan hambatan-hambatan, sekaligus untuk mengetahui penyimpangan-penyimpangan yang mungkin terjadi baik pada tahap perencanaan pelaksanaan program dan pencapaian dari kegiatan yang dilaksanakan. 2. Hasil Yang Diharapkan Apabila ada program kegiatan yang kurang sesuai/menyimpang dapat dilakukan koreksi baik pada perencanaan maupun pada saat proses pelaksanaan kegiatan, sehingga pelaksnaan program dapat sesuai dengan tujuan yang ditetapkan. 25
  • 104.
    3. Ruang Lingkup Ruang lingkup monitoring, evaluasi dan pelaporan meliputi semua aspek di dalam perencanaan program, di setiap jenjang pendidikan. 4. Sasaran Sasaran monitoring adalah manajemen/organisasi serta berbagai Program Pembinaan dan Pengembangan UKS yang dilakukan oleh Tim Pelaksana UKS termasuk Guru, Kepsek, Peserta didik dan seluruh warga sekolah/madrasah serta sarana prasarana yang mencakup pelaksanaan program UKS. Monitoring hendaknya dilakukan secara berkala untuk mengetahui apakah tujuan program sudah tercapai. Hal ini memungkinkan kita untuk menyesuaikan strategi bagi pelaksana program tahap berikutnya. 5. Instrumen Monitoring Untuk memudahkan pelaksanaan monitoring oleh kepala sekolah/madrasah maka sebaiknya digunakan instrumen monitoring sebagaimana terlampir. 26
  • 105.
    ALUR MONITORING TimPembina UKS Pusat (Kemdikbud, Kemenkes, Kemdagri, dan Kemenag) Tim Pembina UKS Provinsi Tim Pembina UKS Kabupaten/Kota Tim Pembina UKS Kecamatan Tim Pelaksana UKS (TK/RA, SD/MI, SDLB, SMP/MTs, SMPLB dan SMA/SMK/MA, SMALB) 27
  • 106.
    B. EVALUASI Evaluasiadalah salah satu kegiatan pembinaan melalui proses pengukuran hasil yang dicapai dibandingkan dengan sasaran yang telah ditentukan sebagai bahan penyempurnaan perencanaan dan pelaksanaan UKS. 1. Tujuan Evaluasi ini bertujuan untuk: a. Memberikan umpan balik sebagai dasar penyempurnaan program pembinaan dan pengembangan; b. Mengukur keberhasilan seluruh program yang dilaksanakan pada akhir kegiatan. 2. Sasaran Sasaran Evaluasi adalah a. Peserta didik; b. Lingkungan sekolah/madrasah; c. Dampak pembinaan terhadap perilaku peserta didik; d. Pengelolaan program pada setiap jenjang; e. Manajemen/pengelola program pada setiap jenjang. 3. Ruang Lingkup Ruang lingkup evaluasi meliputi seluruh komponen program UKS, proses maupun hasil pelaksanaannya. 4. Unsur-unsur yang dievaluasi a. Perubahan tingkat pengetahuan pada umumnya yang berhubungan dengan kesehatan khususnya; b. Perubahan sikap dan penghayatan terhadap prinsip dan pola hidup bersih dan sehat; c. Perubahan tingkah laku kebiasaan hidup sehari-hari dan keterampilan dalam melaksanakan prinsip pola hidup bersih dan sehat termasuk peningkatan daya tangkal terhadap pengaruh buruk dari kebiasaan merokok, penyalahgunaan narkoba, serta kepekaan terhadap kebersihan lingkungan; d. Kemampuan hidup sehat dan derajat kesehatan yang telah terjadi pada peserta didik karena adanya pelayanan kesehatan di sekolah/madrasah; e. Perubahan keadaan lingkungan khususnya lingkungan sekolah/madrasah dan lingkungan tempat tinggal yang meliputi, tingkat kebersihan, sanitasi, keindahan, keamanan, ketertiban dan sebagainya; f. Tingkat keberhasilan maupun ketidakberhasilan kegiatan pembinaan dan pengelolaan program UKS. 28
  • 107.
    5. Prinsip-prinsip Evaluasi 1. Menyeluruh (meliputi seluruh komponen program UKS, proses serta hasil pelaksanaan), yang merupakan satu kesatuan. 2. Berkesinambungan yaitu secara bertahap sesuai dengan kebutuhan, fungsi dan tanggung jawab. 3. Obyektif yaitu berdasarkan kriteria yang jelas dan baku. 4. Pedagogis yaitu hasil penilaian dapat digunakan sebagai penghargaan yang berhasil, dan merupakan pendorong bagi yang belum berhasil. 6. Cara dan Teknik Evaluasi a. Cara evaluasi Penilaian dapat dilakukan degan bentuk kualitatif dan atau kuantitatif sesuai dengan keperluan. b. Teknik evaluasi penilaian dapat dilakukan dengan mempergunakan: 1) Tes; 2) Pengamatan; 3) Skala sikap; 4) Wawancara/tatap muka; 5) Pemeriksaan; 6) Analisa data; 7) Penelitian dampak UKS. 29
  • 108.
    ALUR EVALUASI TimPembina UKS Pusat Tim Pembina Provinsi Tim Pembina UKS Kabupaten/Kota Tim Pembina UKS Kecamatan Tim Pelaksana UKS Penkes Yankes Lingkungan Sarana/Prasarana Guru-guru Siswa Keterngan: Penkes : Pendidikan Kesehatan Yankes : Pelayanan Kesehatan 30
  • 109.
    C. PELAPORAN Pelaporandalam pelaksanaan UKS adalah suatu kegiatan melaporkan/menyampaikan secara tertulis segala kegiatan yang telah dilakukan, mencakup program pelaksanaan UKS yang dilakukan Tim Pelaksana UKS. 1. Tujuan Tujuan pelaporan dalam pelaksanaan UKS adalah untuk mengetahui daya guna, hasil guna, dan tepat guna program serta penyimpangan-penyimpangan yang mungkin terjadi pada waktu pelaksanaan program. 2. Sasaran Yang menjadi sasaran pelaporan (apa yang perlu dilaporkan) ini pada dasarnya adalah sama dengan sasaran pada evaluasi. Namun secara spesifik sasaran pelaporan ini mencakup hal-hal sebagai berikut: a) Manajemen/pengelolan kegiatan. b) Jenis keberhasilan dan ketidak berhasilan kegiatan (termasuk masalah/hambatan yang ditenui). c) Upaya-upaya pengembangan yang dilaksanakan (termasuk upaya mengatasi masalah/hambatan yang ditemui). 3. Waktu Laporan hasil pelaksanaan UKS di sekolah/madrasah disusun dan disampaikan dua kali dalam setahun, yaitu berupa a) Laporan Tengah Tahunan yang disampaikan pada bulan Januari (paling lambat tanggal 10). b) Laporan Tahunan di sampaikan pada bulan Juli (paling lambat tanggal 10). 4. Hal-hal yang perlu dilaporkan Pada dasarnya hal-hal yang dilaporkan Tim Pelaksana UKS kepada Tim Pembina UKS Kecamatan adalah segala bentuk kegiatan Pembinaan dan Pelaksanaan UKS di sekolah/madrasah terutama yang telah di programkan. Namun, secara umum hal-hal yang perlu dilaporkan adalah sebagai berikut a. Kegiatan Trias UKS 1. Pendidikan Kesehatan a) Kurikuler:  Mata pelajaran Pendidikan Jasmani, Olahraga dan Kesehatan. b) Ekstrakurikuler:  Pemeriksaan rutin dan berkala; 31
  • 110.
     KMS anaksekolah/madrasah;  “Dokter Kecil”;  PKS;  Lomba kebersihan kelas, dan lain-lain. 2. Pelayanan Kesehatan 1) Penjaringan termasuk pemeriksaan kesehatan. 2) Imunisasi dan upaya pencegahan lain. 3) Pengobatan peserta didik siswa yang dirujuk (kalau ada). 4) Pemberantasan sumber infeksi. 5) Ahli teknologi pengetahuan kesehatan/pelayanan kesehatan kepada guru dan peserta didik. 3. Pembinaan Lingkungan Sekolah/madrasah Sehat 1) Ruang/sudut UKS. 2) Warung sekolah/madrasah. 3) Sumber air bersih. 4) Lomba sekolah/madrasah sehat, dan lain-lain. b. Dampak Pelaksanaan UKS terhadap Peserta Didik Secara sederhana dampak pelaksanaan UKS terhadap peserta didik dapat dilihat, melalui: 1) Prosentase rata-rata peserta didik yang sakit. 2) Keadaan berat badan/tinggi badan (keadaan gizi). 3) Kesehatan/kebersihan peserta didik secara umum. c. Pengelolaan UKS Kegiatan pengelolaan UKS yang harus dilaporkan meliputi: 1) Rapat-rapat rutin/rapat kerja; 2) Organisasi Tim Pelaksana UKS; 3) Bimbingan dan pengarahan terhadap guru serta penataran yang telah diikuti, dan lain-lain. d. Jalur pelaporan Laporan kegiatan pelaksanaan UKS di sekolah disampaikan ke TP UKS Kecamatan secara berjenjang sampai ke TP UKS Pusat. 32
  • 111.
    CONTOH FORMAT LAPORANTIM PELAKSANA UKS TENGAH TAHUNAN/TAHUNAN *) TAHUN............... I. Nama Sekolah/madrasah : Alamat : Kab/Kota : Provinsi : Nomor telepon : Kode Pos : Jumlah siswa : Laki-laki ...... Orang, Perempuan ...... Orang II. Kegiatan UKS A. Pendidikan Kesehatan 1. Pemeriksaan berkala : ........................................ kali 2. Pemeriksaan rutin : ........................................ kali 3. Pengukuran tinggi berat siswa: ....................................... kali 4. Lomba kebersihan kelas : ........................................ kali 5. Kerja bakti kebersihan : ........................................ kali 6. Alat peraga UKS : ada/tidak ada *) : lengkap/tidak lengkap *) (lihat pembakuan) B. Pelayanan Kesehatan 1. Penyuluhan : ........................................ kali 2. Penjaringan (screening) : Ya/Tidak Jumlah siswa : .............................................. 3. Imunisasi (Khusus SD/MI) : ........................................ kali Kelas I : ...................................... siswa Kelas II : ...................................... siswa Kelas III : ...................................... siswa 4. Pemeriksaan berkala : ........................................ kali Jumlah siswa : .............................................. 5. Pengobatan siswa dirujuk : .......................................siswa 6. Jumlah siswa mendapat Konseling : .......................................siswa C. Lingkungan Sehat 1. Identifikasi masalah : Ya/Tidak 2. Intervensi : Ya/Tidak 33
  • 112.
    III. Dampak PelaksanaanUKS Terhadap Siswa 1. Kebersihan siswa secara umum : baik/sedang/kurang* 2. Kesehatan siswa secara umum : sehat/kurang sehat* 3. Perbandingan tinggi berat sesuai umur secara umum : di bawah normal .... % 4. Persentase rata-rata absensi sakit siswa : ........................................ % 5. Kategori lingkungan sehat : ........................................ IV. Pengelolaan UKS 1. Tim Pelaksana UKS : terbentuk/belum terbentuk 2. Unsur-unsur yang menjadi Anggota Tim Pelaksana : ............................................ 3. Rapat rutin koordinasi kegiatan : ........................................ kali 4. Rapat kerja penyusunan program : ........................................ kali 5. Bimbingan dan pengarahan program : ........................................ kali 6. Menerima kunjungan/supervisi : ........................................ kali Tim Pembina 7. Mengikuti rapat koordinasi : ........................................ kali 8. Pemeriksaan kebersihan SMP : ........................................ kali 9. Pembuatan laporan Triwulan : ........................................ kali ................................................ Pelapor, Kepala Sekolah/madrasah Selaku Ketua Tim Pelaksana UKS (...........................) Catatan: *) Coret yang tidak perlu **) sasaran penjaringan kesehatan adalah seluruh siswa baru 34
  • 113.
    BAB V PENUTUP Pedoman Pelaksanaan UKS di sekolah/madrasah ini disusun dengan tujuan untuk mempermudah pelaksanaan program UKS. Buku ini merupakan penjabaran dari pedoman pembinaan dan Pengembangan UKS. Dengan adanya Pedoman Pelaksanaan UKS di Sekolah/madrasah diharapkan kegiatan UKS dapat dilaksanakan dengan tertib, baik dan benar sehingga upaya meningkatkan kemampuan hidup sehat dan derajat kesehatan peserta didik dapat tercapai. 35
  • 114.
    DAFTAR PUSTAKA 1.Dit. Dikmenum, Ditjen Dikdasmen; Pedoman Pembinaan dan Pengembangan Usaha Kesehatan Sekolah/madrasah, Jakarta, 2003. 2. Kementerian Kesehatan; Keputusan Menteri Kesehatan Nomor 1429/menkes/SK/XII/2006 tentang Pedoman Penyelenggaraan Kesehatan Lingkungan Sekolah, Jakarta, 2006. 3. Kementerian Kesehatan; Pedoman Penyelenggaraan Kesehatan Lingkungan Sekolah, Jakarta. 4. Kementerian Kesehatan; Pedoman Untuk Tenaga Kesehatan UKS ditingkat SD, Sekolah Menengah, dan Pondok Pesantren, Jakarta, 2011. 5. Pusat Pengembangan Kualitas Jasmani, Depdiknas; Pedoman Pelatihan Pembinaan dan Pelaksanaan UKS di TK, Jakarta 2006. 6. Pusat Pengembangan Kualitas Jasmani, Depdiknas; Petunjuk Pelaksanaan Monitoring, Evaluasi dan Pelaporan Usaha Kesehatan Sekolah/madrasah, Jakarta, 2006. 7. Pusat Pengembangan Kualitas Jasmani, Depdiknas; SKB 4 Menteri (Mendiknas, Menkes, Menag dan Mendagri tahun 2003 tentang Pembina dan Pengembangan UKS, Jakarta, 2003. 8. Tim Pembina UKS Pusat, Hasil Rapat Kerja Nasional Usaha Kesehatan Sekolah/madrasah (Rakernas UKS) VII di Solo, Jawa Tengah 2 – 4 Desember 2004. 36
  • 115.
    LAMPIRAN 1 INSTRUMENPENILAIAN FAKTOR RISIKO LINGKUNGAN SEHAT DI SEKOLAH Nama Sekolah : Alamat : No. Telepon : Status lingkungan sehat : SANGAT BAIK/BAIK/CUKUP/BURUK/SANGAT BURUK *) No. Faktor Risiko Kondisi Tidak Berpotensi Berpotensi Keterangan 1 2 3 4 5 6 1 Atap dan Talang Memenuhi syarat Tidak Memenuhi syarat Kemiringan cukup dan tidak ada genangan air, tidak bocor, tidak kotor 2 Dinding Minimal memenuhi aspek (a) dan salah satu aspek (b)/(c)/(d) Bila hanya satu aspek saja atau lebih dari satu aspek tanpa aspek (a) a. Bersih, kuat, tidak retak,tidak pecah b. Permukaan yang selalu kontak dengan air harus kedap air c. Permukaan bagian dalam mudah dibersihkan d. Berwarna terang 3 Lantai Minimal memenuhi aspek (a) dan salah satu aspek (b)/(c) Bila hanya memenuhi 1 aspek saja atau lebih satu aspek tanpa aspek (a) a. Bersih b.Kedap air c. Tidak licin 4 Tangga Semua aspek terpenuhi Tidak ada salah satu aspek atau lebih tidak terpenuhi Untuk bangunan tidak yang tidak memerlukan tangga dikatagorikan memenuhi semua aspek a. Lebar anak tangga minimal 30 Cm b.Tinggi anak tangga maksimal 20 Cm c. Ada pegangan tangan d. Lebar tangga minimal 150 Cm 5 Pencahayaan Ruang Kelas Dapat membaca dengan jelas tanpa bantuan cahaya buatan pada siang hari Memenuhi syarat Tidak memenuhi syarat 6 Pencahayaan Ruang Perpustakaan Dapat membaca dengan jelas tanpa bantuan cahaya buatan Memenuhi syarat Tidak memenuhi syarat 37
  • 116.
    No. Faktor Risiko Kondisi Tidak Berpotensi Berpotensi Keterangan 1 2 3 4 5 6 pada siang hari 7 Pencahayaan Ruang Laboratorium Dapat membaca dengan jelas tanpa bantuan cahaya buatan pada siang hari Memenuhi syarat Tidak memenuhi syarat Untuk sekolah yang tidak ada ruang laboratorium dikatagorikan memenuhi syarat 8 Ventilasi Memenuhi syarat Tidak memenuhi syarat a. 80% ruang kelas yang tidak menggunakan AC mempunyai luas ventilasi minimal 20% luas lantai atau b.80% ruang kelas yang menggunakan AC mempunyai jendela dan tidak bau apek 9 Kepadatan kelas Memenuhi syarat Tidak memenuhi syarat Setiap murid menddapat ruang seluas minimal 1,75 M2 10 Jarak papan tulis dengan bangku paling depan minimal 2,5 M Memenuhi syarat Tidak memenuhi syarat Untuk TK/RA dikatagorikan memenuhi syarat karena susunan tempat duduk non klasikal 11 Jarak papan tulis dengan bangku paling belakang maksimal 9 M Memenuhi syarat Tidak memenuhi syarat Untuk TK/RA dikatagorikan memenuhi syarat karena susunan tempat duduk non klasikal 12 Sarana cuci tangan Terpenuhi semua aspek Salah satu aspek atau lebih tidak terpenuhi a. Tersedian minimal 1 sarana untuk 2 kelas b.Tersedia sabun c. Tersedian air bersih mengalir 13 Kebisingan Tidaka ada keluhan kebisingan Memenuhi syarat Tidak memenuhi syarat 14 Air bersih Terpenuhi semua Salah satu aspek atau lebih tidak 38
  • 117.
    No. Faktor Risiko Kondisi Tidak Berpotensi Berpotensi Keterangan 1 2 3 4 5 6 aspek terpenuhi a. Tersedia dan cukup untuk kebutuhan sekolah b. Kualitas fisik; jernih, tidak berwarna, tidak ada rasa dan bau 15 Kamar mandi Terpenuhi semua aspek Salah satu aspek atau lebih tidak memenuhi syarat a. Bersih, tidak berbau b. Ventilasi minimal 20% luas lantai c. Penerangan cukup d. Lantai tidak licin dan bersih e. Tidak ditemukan jentik atau nyamuk 16 WC/Urinoar Terpenuhi semua aspek Salah satu aspek atau lebih tidak memenuhi syarat a. Jumlah sarana minimal 1:25 untuk perempuan dan 1:40 untuk laki-laki b.Bersih, tidak berbau c. Ventilasi minimal 20% luas lantai d.Penerangan cukup e. Lantai tidak licin dan bersih f. Tersedia air bersih dan sabun g. Tidak ditemukan jentik atau nyamuk 17 Sampah Terpenuhi semua aspek Salah satu aspek atau lebih tidak memenuhi syarat a. Minimal 80% dari seluruh ruangan tersedia tempat sampah b. Tersedia tempat pembuangan sampah sementara 18 Saluran pembuangan air limbah Terpenuhi semua aspek Salah satu aspek atau lebih tidak memenuhi syarat a. Air limbah mengalir dengan lancer 39
  • 118.
    No. Faktor Risiko Kondisi Tidak Berpotensi Berpotensi Keterangan 1 2 3 4 5 6 b. Saluran air limbah tertutup c. Ada penampungan air limbah tertutup atau dialirkan ke saluran air limbah umum 19 Vektor Memenuhi syarat Tidak memenuhi syarat Tidak ditemukan vector (lalat, jentik nyamuk, kecoa, tikus, dll) 20 Kantin Sekolah Terpenuhi semua aspek Salah satu aspek atau lebih tidak memenuhi syarat Untuk TK/RA tidak ada kantin, dikatagorikan terpenuhi semua aspek a. Penyajian makanan tertutup b.Tersedian sarana cuci peralatan dengan air bersih yang cukup dan sabun c. Tersedia sarana cuci tangan dengan air mengalir dan sabun d.Tersedia tempat terpisah untuk penyimpanan bahan makan dan makanan jadi/matang e. Kondisi kantin bersih f. Peralatan makan/minum bersih g. Penjamah makanan tidak mengidap penyakit menular (hepatitis, kulit, tipoid, diare, dll) h.Penjamah makanan berkuku pendek dan bersih, pakain bersih dan rapi 21 Halaman sekolah Terpenuhi semua aspek Salah satu aspek atau lebih tidak memenuhi syarat a. Tidak banyak debu b.Ada penghijauan dan tertata rapi c. Tidak ada genangan air d.Tidak ada sampah berserakan 22 Meja belajar Memenuhi syarat Tidak memenuhi syarat Kemiringan meja 15% (10o) 23 Perilaku Terpenuhi semua Salah satu aspek atau lebih tidak 40
  • 119.
    No. Faktor Risiko Kondisi Tidak Berpotensi Berpotensi Keterangan 1 2 3 4 5 6 aspek memenuhi syarat a. Tidak ada orang merokok di lingkungan sekolah b.80% kuku para peserta didik pendek dan bersih c. Terbiasa membuang sampah pada tempatnya (terlihat tidak ada sampah berserakan) d. Siswa terlihat mencuci tangan sebelum masuk kelas JUMLAH TANDA (√) ….. ….. % ….. ….. …………………………., ………………………20.. Pelaksana, ………………………………….. Keterangan : *) Coret yang tidak sesuai Status Lingkungan Sehat dengan katagori sebagai berikut :  Sangat Baik, bila mencapai angka 80%-100%  Baik, bila mencapai angka 60%-79%  Cukup, bila mencapai angka 40%-59%  Buruk, bila mencapai angka 20%-39%  Sangat Buruk, bila mencapai angka 0-19% 41
  • 120.
    Lampiran 2 CHECKLISTPEMANTAUAN Nama Sekolah : Alamat : Status Lingkungan Sehat saat ini : SANGAT BAIK/BAIK/CUKUP/BURUK/SANGAT BURUK *) No Uraian Status Ya Tidak Keterangan 1 Apakah dilakukan penilaian factor risiko lingkungan sehat dengan menggunakan Form. Lampiran 1 2 Apakah dibuat rencana kegiatan untuk mengatasi masalah atau peningkatan kualitas lingkungan 3 Apakah realisasi kegiatan tercapai sesuai dengan rencana Sebutkan yang belum tercapai & kendalanya 4 Apakah laporan sudah disampaikan ke pihak yang berkepentingan …………………………., ………………………20.. Pelaksana, ………………………………….. 42
  • 121.
    Lampiran 3 LAPORANKONDISI KESEHATAN LINGKUNGAN Semester :……./ Tahun……….. Nama Sekolah : Alamat : No. Telepon : Status Lingkungan Sehat saat ini : SANGAT BAIK/BAIK/CUKUP/BURUK/SANGAT BURUK *) No Faktor Risiko Upaya mengatasi masalah/ peningkatan kualitas lingkungan Target waktu Biaya Penanggung Jawab 1 2 3 4 5 dst …………………………., ………………………20.. Kepala Sekolah, ………………………………….. 43