Depo­Provera: It’s Detrimental Effects on Bone Health
Should there be an age restriction on its prescribing to teens 
who have yet to reach optimal bone mineral density?
Jessica Brown B.S. RT (R)(M)
Capstone Advisor: Don Allensworth­Davies, PhD, MSc
  Reader: Stella Iwuagwu, PhD, MPH, RN
Final Capstone Report for Master’s of Science in Health Sciences Program
School of Health Sciences, Cleveland State University
April 22, 2014 
ABSTRACT
Much effort has been made within the last decade to educate the public and raise 
awareness about bone density and preventing osteoporosis, yet it is common practice to 
prescribe a drug to teens that is known to cause a loss in bone mineral density (BMD). 
Depo­Provera is a very popular birth control method among teens and a major side effect 
of DMPA is bone loss. Because teens and young adults have yet to reach peak bone 
mass, this medication could affect their bones later in life if not now. Should there be an 
age restriction on its prescribing to teens?
Objective: A systematic review of relevant literature over the past decade on the 
relationship between Depo­Provera (DMPA) and bone mineral density (BMD) in 
adolescent and young adult females. Methods: Searches were performed in PubMed and 
OhioLink EJC resulting in a review of 15 articles. Findings: Research reiterates the 
findings of adverse effects of DMPA on BMD in this special population that has yet to 
reach skeletal maturity and analyzes ways to reduce bone loss including estrogen, calcium 
and/or Vitamin D supplementation, while other studies attempt to measure bone 
remineralization after discontinuation of use. Conclusion: Much research needs to be done 
pertaining to long term effects of DMPA, preventing bone loss and bone remineralization. 
Recommendations: Until more can be learned, DMPA should be prescribed with caution 
to this population and an osteoporosis risk assessment should be performed before 
prescribing. High risk patients should be educated on bone health, have DEXA scans to 
monitor BMD, and be limited to two years of use.
INTRODUCTION
Much effort has been made within the last decade to educate the public and raise 
awareness about bone density and preventing osteoporosis, yet it has become common 
practice to prescribe a drug to teens that is known to cause a loss in bone mineral density 
(BMD). On October 29, 1992, the FDA approved Depo­Provera Medroxyprogesterone 
Acetate (DMPA) (FDA, 2013). DMPA is a long term progestin­only 
Gonadotrophin­releasing hormone agonists (GnRH) prescribed frequently to teens and 
young women for birth control (WebMD, 2013). It is a highly effective, injectable medication 
that lasts 11­ 15 weeks. According to the Surgeon General’s Report on Bone Health and 
Osteoporosis, DMPA causes levels of bone loss that are similar to that seen in women 
after menopause (Office of the Surgeon General, 2004). DMPA has carried a black box 
label since 2004 warning users of the risk of significant loss in bone mineral density which 
may be irreversible and could increase the risk of osteoporotic fractures later in life (RX 
List, 2013). The label points out that using this medication during adolescence or early 
adulthood during a critical period of bone accretion will reduce bone mass and should not 
be used as a long term birth control method (Cromer et al., 2008)
This information raises the question whether an adolescent with lower than normal 
bone density can ever “catch up” and have healthy bones through adulthood and maintain 
adequate bone density through menopause, and whether it is safe, acceptable or even 
ethical to prescribe to young women and adolescent girls a birth control medication that 
essentially halts bone mineralization before full bone mineralization is achieved.
Importance for Health Research 
Osteoporosis is the thinning of bone tissue resulting in weakened bones; essentially 
bone reabsorption occurs faster than bone mineralization. Low BMD (osteoporosis or 
osteopenia) is a serious health condition that increases a person’s risk for osteoporotic 
fractures (usually of the hip, wrist or compression fractures of the spine) and can have 
devastating effects on one’s quality of life (Johnell & Hertzman, 2006).  In the past, 
osteoporosis was thought to be a natural process of aging and was only considered in the 
elderly population; however it is now recognized as a serious and usually preventable 
debilitating disease that affects people of all ages for various reasons (Stetzer, 2011). 
“Because of related morbidity and disability, diminished quality of life, and mortality, 
osteoporosis and the fractures associated with it are major public health concerns. The 
worldwide prevalence of disability from hip fractures alone is projected to be close to 2.6 
million by 2025, and deaths following hip fractures have been projected to be about 
700,000 per year by the year 2025” (Office of the Surgeon General US, 2004).
Osteoporosis is considered a silent disease because there are no real signs or 
symptoms until the disease has already severely affected the bones. Symptoms include 
loss of height, development of a curved upper back (Dowager's Hump) or an osteoporotic 
fracture (Johnell & Hertzman, 2006).  When symptoms appear it is too late for prevention. 
Currently the only way to screen for osteoporosis is through a diagnostic radiological exam 
called a Dual Energy X­Ray Absorptiometry Scan (DEXA) which measures bone mineral 
density (WebMD, 2013). 
 
The significance of bone health during puberty is well known. The Surgeon General 
states the amount of BMD gained during puberty usually equals the amount lost through 
adulthood. Achieving (or not achieving) optimal bone mass during puberty allows for (or 
doesn’t allow for) a reserve of bone mass that will be necessary for normal bone loss later 
in life (Office of the Surgeon General, 2004).  Ninety percent of adult bone mass is 
obtained within the first 20 years of life and the detriments and benefits of that bone health 
will be seen throughout life (Moretto, et al., 2011). In fact, up to 50% of total body bone 
mass occurs between the ages of twelve and eighteen (Cromer et al., 2008).
METHOD OF SYSTEMATIC REVIEW
Information Sources and Databases
PRISMA guidelines were used as a framework (Moher et al., 2009) and all articles 
used in this systematic review were located through database searches of online peer 
reviewed scientific articles or journals. All searches had limiters to only include studies 
involving humans that were published within previous 10 years (2003­2013). An electronic 
search strategy was used and articles were identified from the National Center for 
Biotechnology Information (NCBI) via PubMed.gov and through OhioLink via the Electronic 
Journal Center (EJC). 
Search Terms and Criteria for Selected Articles
Each of the following terms were entered into the search boxes in different 
combinations to ensure all relevant articles were located. The Medical Subject Headings 
(MeSH) terms used were: Adolescent; BMD; Bone Mineral Density; Depot 
Medroxyprogesterone Acetate; DMPA; DEXA (Dual Energy X­ray Absorption); and 
Postmenarcheal. The eight possible combinations were then entered into each database, 
the resulting articles were compared and duplicates were eliminated. Many articles were 
eliminated based on their title and/or abstract because they were inappropriate for this 
review.
Table 1.  Sample Search and Article Yield
PubMed Through NCBI
U.S. Library of Medicine
EJC (Electronic Journal 
Center) OhioLink 
Cross­referenced with 
PubMed 
Adolescent + DEXA + 
medroxyprogesterone 
acetate
1 0
Adolescent + BMD + 
medroxyprogesterone 
acetate
22 19
Adolescent + DEXA + 
DMPA 
1 0
Adolescent + BMD +DMPA  18 16
Postmenarcheal + DEXA + 
medroxyprogesterone 
acetate
0 0
Postmenarcheal + BMD + 
medroxyprogesterone 
acetate
3 4
Postmenarcheal + DEXA + 
DMPA 
0 0
Postmenarcheal + BMD + 
DMPA
3 4
Total  48 43
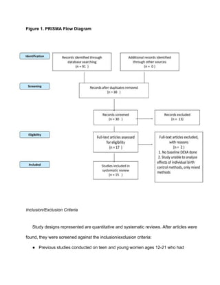
Figure 1. PRISMA Flow Diagram 
 
 
Inclusion/Exclusion Criteria
Study designs represented are quantitative and systematic reviews. After articles were 
found, they were screened against the inclusion/exclusion criteria:
● Previous studies conducted on teen and young women ages 12­21 who had 
self­chosen to use Depo­Provera for any reason. 
● Study length of at least 24 months.
● Prior studies must have measured baseline bone mineral density (BMD) with Dual 
Energy X­Ray Absorptiometry (DEXA) and follow up scans at pre­determined 
intervals. 
● Prior studies should have occurred in an outpatient setting with healthy individuals.
● Studies involving individuals with prior bone health issues including but not limited to 
osteoporosis, Paget’s disease, osteoarthritis, osteogenesis imperfecta, 
rheumatoid arthritis, bone cancer, or leukemia were excluded, as well as studies 
with subjects using medications known to affect bone density including chronic 
cortico­steroids, albuterol inhalers or bone enhancing medications such as Boniva.
● All studies included took place within the last 10 years (2003­2013).
● Prior studies must have been performed in scientific format, were peer reviewed, 
the full text was retrievable, and were written in English. 
Table 2.  Summary of Included Studies 
Source Setting Number 
Subjects
Age 
Range of 
Subjects
Inclusion Criteria
1 Busen et al., J 
Adolescent Health, 
2003
Outpatient 22 15­19 Depo­Provera; BMD 
measured with DEXA
2 Lara­Torre et al., J  Outpatient 148 11­21 Depo­Provera; BMD 
Pediatr Adolesc 
Gynecol, 2004 
measured with DEXA
3 Rome et al.,  J Pediatr 
Adolesc Gynecol, 2004 
Outpatient 370 12­18 Depo­Provera; BMD 
measured with DEXA
4 Cromer et al., J 
Adolescent Health, 
2004
Outpatient 215 12­18 Depo­Provera; BMD 
measured with DEXA
5 Cromer, B.,  Clin Rev 
Bone Miner Metab, 
2004
N/A 
Literature 
Review
N/A N/A Previous 10 years 
relationship between 
DMPA and BMD
6 Beksinska et al., 
Contraception, 2007
Outpatient 490 15­19 Depo­Provera; BMD 
measured with DEXA
7 Cromer et al.,  Fertil 
Steril, 2008
Outpatient 433 12­18 Depo­Provera; BMD 
measured with DEXA
8 Johnson et al., 
Contraception, 2008
Outpatient 389 11­18 Depo­Provera; BMD 
measured with DEXA
9 Beksinska et al., 
Contraception, 2009
Outpatient 490 15­19 Follow up of #6
10 Harel et al., J Pediatr 
Adolesc Gynecol, 
2010b
Outpatient 15 12­18 Depo­Provera; BMD 
measured with DEXA
11 Harel et al., 
Contraception, 2010a
Outpatient 98 12­18 Follow up of #8
12 Harel et al., 
Contraception, 2010c
Outpatient 181 12­18 Follow up of #8 
13 Bonny et al.,  J Pediatr 
Adolesc Gynecol, 2011
Outpatient Not given 12­18 Depo­Provera; BMD 
measured with DEXA
14 Nappi et al., 
Contraception, 2012
Systematic 
Review
N/A N/A Effects of hormonal 
contraception on 
bone metabolism
15 Zhang et al., Chin. Med. 
J, 2013
Not 
mentioned
199 16­18 Depo­Provera; BMD 
measured with DEXA
Methods Used to Assess Bias in Articles
To avoid bias, it is imperative that all articles/studies reviewed on this topic are 
found and analyzed against the inclusion/exclusion criteria, and are reported accurately. 
The Cochrane Collaboration tool for assessing risk of bias was used to assess each 
article for overall strength of evidence. The Cochrane tool is extremely comprehensive and 
evaluates seven specific domains: sequence generation, allocation concealment, blinding 
of participants and personnel, blinding of outcome assessment, incomplete outcome data, 
selective outcome reporting and ‘other issues’ (Higgins JP, et al. 2011). The results from 
the tool are then categorized as high risk of bias, low risk of bias, or unclear risk of bias. 
Only articles that were categorized as low or unclear risk of bias were included in this 
review. See the Cochrane Collaboration Article Bias Tool in Appendix B.
RESULTS
Summary of Information Extracted from Articles 
The key elements and information that was extracted from all of the articles in this 
review include the results of studies done on DMPA and its effects on BMD in adolescent 
females before full bone mineralization has occurred, other contributing factors to the loss 
of BMD in adolescents taking DMPA, and information on the rate of bone remineralization 
after cessation of DMPA. In line with the inclusion criteria, all studies performed a 
measurement of BMD through the use of DEXA scans. Most scans were performed on the 
hip (femoral neck) and spine, while two measured the forearm (Beksinska, Kleinschmidt, 
Smit, & Farley, 2007; Beksinska, Kleinschmidt, Smit, & Farley, 2009). Changes in BMD 
were more notable in studies of the hip and spine. It may be that differences in BMD are 
more sensitive to the hip and spine and decreases would be magnified at those sites 
(Beksinska et al., 2007). 
In 2003, studies were aiming to determine if there was in fact a negative effect on BMD 
in DMPA users as compared to controls as had been suggested in earlier studies. Also, 
earlier studies were mostly on adult women so studies on adolescents were still emerging. 
In 2003, 24 month prospective study with hip and spine DEXAs done at baseline, 12 
months and 24 months was performed. At the end of year one, significant mean bone loss 
in the femoral neck was 3.31% and 3.52% in the lumbar spine and trends continued 
through to 24 months (Busen, Britt, & Rianon, 2003). However only 4/22 participants 
completed the study. In another study, results showed a steady decline in BMD in the 
DMPA group from baseline. At 6 months ­3.01%, 12 months ­3.02%, 18 months ­4.81% 
and 24 months ­6.81%, and there was no statistical difference between pills and control 
(Lara­Torre, Edwards, Perlman, & Hertweck, 2004). Then researchers began to 
investigate the reasons for the loss in BMD. Studies continued to include DEXA scans but 
also studied other factors affecting bone density in adolescents, including estrogen levels, 
BMI, calcium intake, and Vitamin  D deficiency. Studies emerged that measured mixed 
contraceptives as well therefore allowing participants to stay in the study if they switched 
methods. 
In 2010, a study categorized DMPA users into two groups: users with more than 5% 
loss and those with less than 5% loss to determine biopsychosocial variables between the 
groups. The most significant factor affecting BMD was number of DMPA injections but it 
was determined that the associated bone loss could possibly be controlled by managing 
secondary factors including calcium intake, BMI, and alcohol use (Harel, Wolter, Gold, 
Cromer, Stager et al., 2010c). In another study, it was determined that regardless of the 
method chosen (DMPA, OC, or none) body weight was positively correlated with hip and 
spine BMD suggesting that weight gain on DMPA may mitigate bone loss in adolescents 
(Bonny, Secic, & Cromer, 2011). DMPA use induces a state of estrogen deficiency (Harel, 
Wolter, Gold, Cromer, Bruner et al., 2010c). Estrogen is a very important hormone for 
regulating bone mass. Decreasing circulating levels of estrogen has a significant impact 
on bone and future peak bone mass (Cromer et al., 2004). It is of utmost importance during 
periods of growth as the bones must grow thicker as they grow longer. In women, estrogen 
levels fall significantly after menopause inducing a fast resorption of bone tissue (Nappi et 
al., 2012). DMPA and other hormonal contraceptives reduce estrogen levels and thereby 
induce a state of menopause virtually halting bone mineralization. 
Most of the studies reviewed support the theory that DMPA is associated with a 
decrease in BMD however, “data on DMPA use and fracture risk are still unclear…and it is 
still unclear if adolescents can reach peak bone mass after discontinuation of DMPA 
(Nappi et al., 2012). In contrast, the American College of Obstetricians and Gynecologists 
stated that current evidence suggests that partial or full recovery of BMD occurs at the 
spine and at least partial recovery occurs at the hip after discontinuation of DMPA (ACOG 
Committee Opinion No. 415, 2008). Estrogen deficiencies also affect intestinal calcium 
absorption which is particularly important in DMPA users with low calcium intake from their 
diet (Harel et al., 2010b). Still, there are other methods of measuring bone activity. Serum 
bone specific alkaline phosphate (BSAP) is produced by osteoblasts, the cells which build 
bone, and can be used to measure bone formation with biochemical markers. One study 
attempted to discover a relationship and found there was evidence of increased bone 
formation and resorption in the control group when compared to the DMPA and OC groups 
(Rome et al., 2004). Vitamin D is another factor affecting BMD because it works with 
calcium and estrogen to help build bone. A 2010 study took blood samples to measure 
Vitamin D in subjects who had more than 5% BMD loss (as measured with DEXA at the 
hip and spine). One out of 15 (7%) had sufficient Vitamin D levels, (50%) had Vitamin D 
insufficiency, and (43%) were deficient in Vitamin D (Harel et al., 2010b). Baseline Vitamin 
D tests were not obtained however, so it is unclear if the low Vitamin  D contributed to the 
low BMD.
It became evident that long term studies following the cessation of DMPA were needed. 
In 2010 A multi­center, prospective, non­randomized observational study on participants 
who provided BMD for up to 240 weeks while using DMPA and for up to 300 weeks after 
discontinuation of DMPA. DEXA of the hip and spine were obtained. The results of this 
study suggest that BMD loss in female adolescents receiving DMPA is substantially or fully 
reversible in most girls following discontinuation results showing that 84% had spine BMD 
that exceeded their baseline value at 240 weeks after discontinuation (Harel, Johnson et 
al., 2010a), however data excluded what the expected BMD should have been at that point 
had they never used DMPA (greater than baseline). In 2013, a 24 Month prospective study, 
hip and spine DEXAs were done at Baseline, 12 months, and 24 months. Throughout the 
study, the DMPA group showed a steady decline in BMD. At 24 months the change from 
baseline for the spine and hip was ­1.88% and ­2.32% respectively. However the 
non­users showed an increase of BMD and at 24 months the change from baseline for the 
spine and hip was +1.80% and +.85% respectively (Zhang MH, Zhang W, Zhang AD, Yang 
Y, & Gai L, 2013). 
In 2012, Nappi et.al, performed a systematic review to analyze the overall effect on 
BMD in the general population and on fracture risk of COC (combined oral contraceptives), 
progestogen­only contraceptives (includes DMPA), transdermal contraceptives, and 
vaginal ring. The studies reviewed by Nappi, et al strongly suggested DMPA is associated 
with a decrease in BMD, but data on DMPA use and associated fracture risk was limited 
(Nappi, Bifulco, Tommaselli, Gargano, & Di Carlo, 2012). 
DISCUSSION
Many of the studies examined had significant limitations which were reported. Due 
to the nature of the age group being studied, gathering long term information on 
adolescents taking any form of birth control is a challenge due to high dropout rates 
whether because of lack of compliance, change of method and/or pregnancy. However, 
even with high attrition rates, the information gathered must be analyzed and new studies 
must be put into action.
DMPA is an extremely popular birth control method, especially among teenagers 
who possibly could not comply with daily contraceptives or methods that must be used with 
each act of intercourse. The possible adverse side effects have to be carefully weighed 
against unplanned pregnancy by the patient and physician. 
It is apparent that DMPA use causes a significant decline in BMD in adolescents 
when BMD should be increasing. What is unclear is whether or not the bones can fully 
recover from such loss in order to withstand other losses later in life that are inevitable (i.e. 
aging). More studies following the use and discontinuation of DMPA are needed in this 
area. It is also clear there are many factors that affect bone health and that some of those 
factors are manageable with diet, exercise and supplements. Estrogen levels can be easily 
measured, and more studies are needed to determine if calcium and/or Vitamin D 
supplementation can slow the rate of bone loss. 
Fracture risk is a very important consideration when discussing BMD. If the 
reduction in BMD doesn’t cause increase of fracture risk for teens, and it is proven that 
BMD levels do in fact return to normal, then the side effect of low BMD is insignificant and 
warning labels could be removed. However, if the opposite is found and DMPA users (or 
recent users) have more fractures than their peers, or it is determined that BMD never fully 
recovers and those women experience more osteoporosis as they age compared to their 
peers, an age restriction should be imposed on the prescribing of DMPA.  If research to 
prevent bone loss by supplementing calcium, Vitamin D and/or estrogen and long term 
effects are proven to be adverse, changing the age at which DMPA is prescribed will result 
in significant health improvements. The question remains whether should there be an age 
restriction for the prescribing of DMPA to adolescents and young women before they reach 
the age of full bone mineralization, thereby possibly reducing their chance of developing 
osteoporosis in their lifetime.
RESEARCH RECOMMENDATIONS
1. Long term research studies are needed to determine if the bones of adolescents can 
fully recover from such BMD loss in order to withstand loss later in life. 
2.  Studies are needed to determine if calcium, Vitamin D and/or estrogen 
supplementation slow the rate of bone loss in this population without imposing other 
negatives side effects such as increased risk of breast cancer. 
3. The key research issue that needs to be addressed is fracture risk. Fracture is the 
main cause for concern in patients with low BMD.
CLINICAL RECOMMENDATIONS
Until further research is completed, DMPA should be prescribed with caution. If a 
patient is inclined to start DMPA, an osteoporosis risk assessment should be performed. 
High risk patients should be screened and monitored for low BMD.
1. Screening for osteoporosis risk before prescribing Depo­Provera 
● History of bone disease?
● Family history of osteoporosis?
● Smoke cigarettes?
● Drink alcohol?
● History of fractures?
● Low dietary calcium intake?
● Take other medications that affect bone health?
2. Management of high risk patients who opt to use DMPA 
● Educate patient on bone health and side effects of DMPA
● Obtain a baseline DEXA scan.
● Offer other options for birth control such as the pill.
● Limit use to two years.
● Instruct patient to take calcium and vitamin D supplements if appropriate.
3. Follow­up 
● Order DEXA scan every 6­12 months until BMD returns to baseline.
CONCLUSION
Although this research question was not answered, more questions were raised and 
the need for more research was highlighted. The recommendations Cromer, et al made 
after a systematic review of studies from 1993­2003 are still appropriate today: “several 
issues needed to be considered in evaluating prescription of DMPA and oral 
contraceptives (OCs) in young women including: (1) likelihood of at least partial recovery of 
BMD after cessation of contraceptive method; (2) the short duration of use common among 
young women, thereby self­limiting loss; (3) the real need for and benefit of effective and 
appealing contraceptives in this age group; and (4) the feasible management approach 
that appears to ameliorate the problem, i.e., adding estrogen supplementation, in those 
receiving DMPA” (Cromer et al., 2004). 
 
 
 
 
 
 
 
 
 
 
REFERENCES 
American College of Obstetricians and Gynecologists Committee on Gynecologic 
Practice. ACOG Committee Opinion No. 415: Depot medroxyprogesterone acetate 
and bone effects. Obstet Gynecol. 2008 Sep;112 (3):727­30. doi: 
10.1097/AOG.0b013e318188d1ec. PubMed PMID: 18757687.
Beksinska, M. E., Kleinschmidt, I., Smit, J. A., & Farley, T. M. M. (2007). Bone mineral 
density in adolescents using norethisterone enanthate, depot­medroxyprogesterone 
acetate or combined oral contraceptives for contraception. Contraception, 75(6), 
438­443. doi:10.1016/j.contraception.2007.02.001
Beksinska, M. E., Kleinschmidt, I., Smit, J. A., & Farley, T. M. M. (2009). Bone mineral 
density in a cohort of adolescents during use of norethisterone enanthate, 
depot­medroxyprogesterone acetate or combined oral contraceptives and after 
discontinuation of norethisterone enanthate. Contraception, 79(5), 345­349. 
doi:10.1016/j.contraception.2008.11.009
Bonny, A. E., Secic, M., & Cromer, B. A. (2011). Relationship between weight and bone 
mineral density in adolescents on hormonal contraception. Journal of Pediatric and 
Adolescent Gynecology, 24(1), 35­38. doi:10.1016/j.jpag.2010.06.007
Busen, N. H., Britt, R. B., & Rianon, N. (2003). Bone mineral density in a cohort of 
adolescent women using depot medroxyprogesterone acetate for one to two years. 
Journal of Adolescent Health, 32(4), 257­259. 
doi:10.1016/S1054­139X(02)00567­0
Cromer, B. A. (2004). Hormonal contraception and bone mineral density: Unique issues in 
adolescent and young adult Women. Clinical Reviews in Bone and Mineral 
Metabolism, 2(2), 123­134.
Cromer, B. A., Bonny, A. E., Stager, M., Lazebnik, R., Rome, E., Ziegler, J., Secic, M. 
(2008). Bone mineral density in adolescent females using injectable or oral 
contraceptives: A 24­month prospective study. Fertility and Sterility, 90(6), 
2060­2067. doi:10.1016/j.fertnstert.2007.10.070
Cromer, B. A., Stager, M., Bonny, A., Lazebnik, R., Rome, E., Ziegler, J., & Debanne, S. M. 
(2004). Depot medroxyprogesterone acetate, oral contraceptives and bone mineral 
density in a cohort of adolescent girls. Journal of Adolescent Health, 35(6), 434­441. 
doi:10.1016/j.jadohealth.2004.07.005
Moher D, Liberati A, Tetzlaff J, Altman DG, The PRISMA Group (2009). Preferred 
Reporting Items for Systematic Reviews andMeta­Analyses: The PRISMA 
Statement. BMJ 2009;339:b2535, doi: 10.1136/bmj.b2535 
FDA. US Food and Drug Administration Website. Retrieved Oct 31, 2013 from: 
http://www.accessdata.fda.gov/scripts/cder/ob/docs/obdetail.cfm?Appl_No=02024
6&TABLE1=OB_Rx
Harel, Z., Johnson, C. C., Gold, M. A., Cromer, B., Peterson, E., Burkman, R., Bachrach, L. 
K. (2010a). Recovery of bone mineral density in adolescents following the use of 
depot medroxyprogesterone acetate contraceptive injections. Contraception, 81(4), 
281­291. doi:10.1016/j.contraception.2009.11.003 
Harel, Z., Wolter, K., Gold, M. A., Cromer, B., Bruner, A., Stager, M., Bone, H. (2010b). 
Inadequate Vitamin D status in adolescents with substantial bone mineral density 
loss during the use of depot medroxyprogesterone acetate injectable contraceptive: 
A pilot study. Journal of Pediatric and Adolescent Gynecology, 23(4), 209­214. 
doi:10.1016/j.jpag.2009.11.004
Harel, Z., Wolter, K., Gold, M. A., Cromer, B., Stager, M., Johnson, C. C., Bachrach, L. K. 
(2010c). Biopsychosocial variables associated with substantial bone mineral 
density loss during the use of depot medroxyprogesterone acetate in adolescents: 
Adolescents who lost 5% or more from baseline vs. those who lost less than 5%. 
Contraception, 82(6), 503­512. doi:10.1016/j.contraception.2010.04.022
Higgins JP, Altman DG, Gøtzsche PC, Jüni P, Moher D, Oxman AD, Savovic J, Schulz KF, 
Weeks L, Sterne JA; Cochrane Bias Methods Group; Cochrane Statistical Methods 
Group. The Cochrane Collaboration's tool for assessing risk of bias in randomised 
trials. BMJ. 2011 Oct 18;343:d5928. doi: 10.1136/bmj.d5928. PubMed PMID: 
22008217; PubMed Central PMCID: PMC3196245.
Johnell O, Hertzman P. (2006). What evidence is there for the prevention and screening of 
osteoporosis? Copenhagen, WHO Regional Office for Europe (Health Evidence 
Network report; http://www.euro.who.int/document/e88668.pdf, accessed 18 May 
2006).
Lara­Torre, E., Edwards, C. P., Perlman, S., & Hertweck, S. P. (2004). Bone mineral 
density in adolescent females using depot medroxyprogesterone acetate. Journal of 
Pediatric and Adolescent Gynecology, 17(1), 17­21. 
doi:10.1016/j.jpag.2003.11.017
Moretto de Oliveria MR, Cristiane da Silva C, Kurokawa CS, Teixeira Fortes CM, Campos 
Capela R, Santos Teixeira A, Carlos Dalmas J, Lederer Goldberg TB. Bone 
mineral density in healthy female adolescents according to age, bone age and 
pubertal breast stage.Open Orthop J. 2011; 5:324­30. doi: 
10.2174/1874325001105010324.
Nappi, C., Bifulco, G., Tommaselli, G. A., Gargano, V., & Di Carlo, C. (2012). Hormonal 
contraception and bone metabolism: A systematic review. Contraception, 86(6), 
606­621. doi:10.1016/j.contraception.2012.04.009
Office of the Surgeon General (US). Bone Health and Osteoporosis: A Report of the 
Surgeon General. Rockville (MD): Office of the Surgeon General (US); 2004. 
PubMed PMID: 20945569.
Rome, E., Ziegler, J., Secic, M., Bonny, A., Stager, M., Lazebnik, R., & Cromer, B. A. 
(2004). Bone biochemical markers in adolescent girls using either depot 
medroxyprogesterone acetate or an oral contraceptive. Journal of Pediatric and 
Adolescent Gynecology, 17(6), 373­377. doi:10.1016/j.jpag.2004.09.013
RX List website. (2013). Depo Provera (medroxyprogesterone) drug information Retrieved 
from: 
http://www.rxlist.com/depo­provera­drug.htmhttp://www.rxlist.com/depo­provera­drug
.htm
Stetzer E. (2011). The Internet Journal of Allied Health Sciences and Practice. Identifying 
Risk Factors for Osteoporosis in Young Women and Practice. Volume 9 Number 4. 
Retrieved from: http://ijahsp.nova.edu/articles/Vol9Num4/pdf/Stetzer.pdf 
WebMD website (2013). Osteoporosis Health Center. Retrieved From 
http://www.webmd.com/osteoporosis/default.htm 
Zhang MH, Zhang W, Zhang AD, Yang Y, & Gai L. (2013). Effect of depot 
medroxyprogesterone acetate on  bone mineral density in adolescent women. Chin 
Med J (Engl)., Nov(126(21)), 4043­7­PubMed PMID: 24229671. 
 
 
 
 
 
 
 
 
 
 
APPENDIX A: 
Data Extraction List:
● Author (s)
● Title
● Database
● Name of journal
● Objective/Goal
● Inclusion Criteria
● Exclusion Criteria
● Include? Y/N
● Type and length of research/methodology
● Number of Subjects
● Age range of subjects
● Setting
● Actual Findings
● Reported Findings
● Support Vs. Challenge
● Limitations
● Link/DOI/PubMedID
APPENDIX B: 
Cochrane Collaboration Article Bias Tool
Higgins JPT, Altman DG, Sterne, JAC (editors). Chapter 8: Assessing risk of bias in included 
studies. In: Higgins JPT, Green S (editors). Cochrane Handbook for Systematic Reviews of 
Interventions. Version 5.1.0 [updated March 2011]. The Cochrane Collaboration, 2011. Available 
from www.cochrane­handbook.org 

Depo-Provera: It’s Detrimental Effects on Bone Health