LEARNING BY EXAMPLE
Penggunaan BPMN 2.0
Oleh Faqih Zulfikar
PIZZA ORDER
Kolaborasi
PIZZA ONLINE DELIVERY
PizzaOnlineDelivery
TimDapurTimDelivery
Membuat Pizza
Sesuai Order
Mengirimkan Pizza
Menerima
Pembayaran
PIZZA ONLINE DELIVERY CUSTOMER
PizzaOnlineDeliveryCustomer
Pizza Sampai
Belum
sampai > 45
menit
Pizza Sampai
Telp Call Center
Pilih Pizza Order Pizza Bayar Pizza
PizzaOnlineDeliveryCustomer
Pizza Sampai
Belum
sampai > 45
menit
Pizza Sampai
Telp Call Center
Pilih Pizza Order Pizza Bayar Pizza
Arti dari Event-Based Gateway sebagaimana gambar di atas adalah jalur yang dipilih merupakan
jalur yang event “Pizza Sampai” atau event “belum sampai >45 menit” terjadi lebih dahulu.
Misalkan pizza sampai sebelum menit ke-45 maka jalur yang digunakan adalah jalur bagian atas
atau event “Pizza Sampai”
?
Event-based Gateway
PizzaOnlineDeliveryCustomer
Pizza Sampai
Belum
sampai > 45
menit
Telp Call C
Pilih Pizza Order Pizza
COLLABORATION1
PizzaOnlineDelivery
TimDapurTimDelivery
Membuat Pizza
Sesuai Order
Mengirimkan Pizza
Menerima
Pembayaran
PizzaOnlineDeliveryCustomer
Pizza Sampai
Belum
sampai > 45
menit
Pizza Sampai
Telp Call Center
Pilih Pizza Order Pizza Bayar Pizza
COLLABORATION1
PizzaOnlineDelivery
TimDapurTimDelivery
Membuat Pizza
Sesuai Order
Mengirimkan Pizza
Menerima
Pembayaran
PizzaOnlineDeliveryCustomer
Pizza Sampai
Belum
sampai > 45
menit
Pizza Sampai
Telp Call Center
Pilih Pizza Order Pizza Bayar Pizza
Pada gambar di atas terlihat kolaborasi yang terjadi antara pool “Pizza Online Delivery”
dengan pool “Pizza Online Delivery Customer”. Kolaborasi antar dua pool tersebut
ditandai dengan message flow antar notasi di dalam pool tersebut.
Message Flow
COLLABORATION2
Pizza Online Delivery
PizzaOnlineDeliveryCustomer
Pizza Sampai
Belum
sampai > 45
menit
Pizza Sampai
Telp Call Center
Pilih Pizza Order Pizza Bayar Pizza
Pool dapat digambarkan seperti gambar di atas (blackbox/collapsed) jika modeler ingin
fokus kepada proses yang terjadi dari sisi customer
COLLABORATION3
Pizza Online Delivery
Pizza Online Delivery Customer
Order Pizza Call jika terlambat Delivery Pizza Tagihan Bayar
Modeler juga dapat menggambarkan pool sebagaimana gambar di atas jika misalnya
hanya ingin focus kepada interaksi (message flow) yang terjadi
Kesimpulan: Modeler memiliki fleksibilitas pemodelan sesuai dengan kebutuhan yang
ada
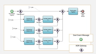
PEMBUATAN TAGIHAN
Penggunaan Business Rule
Simplifikasi pemodelan
Permintaan
Tagihan
Total Belanja?
Pemberian
Diskon 5%
Pemberian
Diskon 8%
Pemberian
Diskon 12%
Member?
Member?
Member?
Tambah diskon 1
%
Tambah diskon 1
%
Tambah diskon 1
%
Pembuatan
Tagihan
Tagihan
telah
dibuat
> 5 juta
3-5 juta
1-3 Juta
< 1 juta
Start Event Message
XOR Gateway
Permintaan
Tagihan
Total Belanja?
P
D1-3 Juta
Permintaan
Total Belanja?
< 1 juta
Permintaan
Tagihan
Pembuatan
Tagihan
Tagihan
telah
dibuat
Hitung Diskon
Rule Engine
Task (Business Rule)
Permintaan
Tagihan
P
Hitung Diskon
Rule Engine
Pool
(Blackbox/Collapsed)
Permintaan
Tagihan
Pem
Ta
Hitung Diskon
Rule Engine
Ada kalanya modeler ingin menyederhanakan pemodelan perhitungan
bisnis tertentu (business rule) dengan notasi task business rule (notasi task
dengan icon table pada sudut kiri atas)
MANAJEMEN INSIDEN
Penggunaan Embedded Message Event
1. Ada laporan insiden
2. Tim mencari root cause
3. Tim menjalankan solusi
4. Insiden bukan salah pelapor
5. Tim berterimakasih ke pelapor
6. Happy ending
Ada
laporan
insiden
Mencari root
cause
Menjalankan
solusi
Salah
pelapor?
Mengucapkan
terimakasih ke
pelaporbukan
Pelapor
dan kita
bahagia
Memarahi
pelapor
ya
Pelapor:
maaf false
alarm
Pelapor
sedih
1. Ada laporan insiden
2. Tim mencari root cause, tiba-tiba
pelapor bilang “false alarm”
3. Memarahi pelapor
4. Pelapor Sedih
Ada
laporan
insiden
Mencari root
cause
Menjalankan
solusi
Salah
pelapor?
Mengucapkan
terimakasih ke
pelaporbukan
Pelapor
dan kita
bahagia
Memarahi
pelapor
ya
Pelapor:
maaf false
alarm
Pelapor
sedih
Intermediate Message Event pada gambar di atas adalah contoh event
yang terjadi saat terjadinya proses/task. Intermediate Message Event di
atas adalah jenis interrupt event (garis lingkaran tidak putus), artinya saat
event tersebut terjadi maka proses/task “mencari root cause” dihentikan
dan langsung menuju proses/task setelah event tersebut. Jika jenisnya
non-interrupt event maka proses/task “mencari root cause” tetap
dilaksanakan parallel dengan proses/task “memarahi pelapor” 
LAPAR TENGAH MALAM
Penggunaan Embedded Time Event
Lapar di
Tengah
Malam
Pesan via Ojek
Online
Pesanan
diterima
Makan Tengah
Malam
Bikin Mie Instan
Sudah lewat
30 menit
BUSINESS PROCESS IMPROVEMENT
BPR VS BPM
• Radikal (Rombak BP)
• High Risk
BPR
• Bertahap (Maintain BP)
• Normal Risk
BPM
R = Re-engineering, M = Management
KEY OF BP IMPROVEMENT
Iteration Not Perfection
People are Key to Process Innovation
Open Minded and Agile Organization
CONTOH
LANGKAH-LANGKAH BPI
1. Identifikasi layanan organisasi yang ingin ‘diperbaiki’
2. Petakan proses-proses yang dilakukan oleh pengguna layanan dan internal
organisasi
3. Tentukan goals yang ingin dituju. Misal: memudahkan pengguna dalam
mendapatkan layanan dari organisasi
4. Identifikasi solusi yang dimungkinkan dapat menjawab concern pengguna
1.IDENTIFIKASI LAYANAN ORGANISASI
YANG INGIN ‘DIPERBAIKI’
Misalnya Layanan TIK nomor XX
2. PETAKAN PROSES-PROSES YANG DILAKUKAN OLEH PENGGUNA
LAYANAN DAN INTERNAL ORGANISASI
Ada
kebutuhan
layanan
TIK
Mendownload
Template
Permintaan
Layanan
Mengisi
Template
Permintaan
Layanan
Meminta
Tandatangan
Pejabat Eselon
3
Meminta Cap
di unit
pemegang cap
Pejabat Eselon 3Portal Pusintek Subbagian Umum
Mengirimkan ND,
Template dan
kelengkapan
Permintaan Layanan
Membuat ND
Permintaan
Layanan
PenggunaLayananTIKPusintek
Mengecek
persyaratan
Lengkap?
Menotifkasi
persyaratan
belum lengkap
Memproses
Permintaan Layanan
belum
ya
Permintaan belum dapat dipenuhi
Menyiapkan
kelengkapan lainnya
Permintaan dipenuhi
3. TENTUKAN GOALS YANG INGIN DITUJU
Misalnya: kemudahan pengguna layanan dalam mendapatkan layanan
4. IDENTIFIKASI SOLUSI YANG
DIMUNGKINKAN DAPAT MENJAWAB
KEBUTUHAN PENGGUNA
1. Perubahan proses permintaan layanan
2. Pengembangan portal layanan online:
a) Hindari re-entry data yang sama
b) Approval online dari pejabat eselon 3 atau lebih
c) Hindari proses manual yang redundan dengan proses pada portal
d) Portal informative
e) Validasi online
f) Notifikasi/Tracking permintaan layanan
Pejabat Eselon 3
PenggunaLayanan
TIK
Notifikasi
Permintaan
Approval
Approval
Pusintek
Memproses
Permintaan Layanan
Portal Layanan
Ada
kebutuhan
layanan
TIK
Mengisi
Formulir
Permintaan
Online
Formulir Online
Permintaan terpenuhiPermintaan layanan
Notifikasi Permintaan TerpenuhiVerifikasi
TAHAPAN
Pengembangan
Portal
Uji Coba Terbatas Launching
Change Management
Penyesuaian
BP
CHANGE MANAGEMENT
• Peran Change Management sangat sentral pada proses BPI. Change
management akan memastikan perubahan dapat dijalankan secara
sesuai target, smooth, meminimalisir risiko dan resistensi dari para pihak
terkait.
KESIMPULAN
KESIMPULAN
1. Penggunaan BPMN harus disesuaikan dengan kebutuhan.
Misal, apakah perlu gambaran high-level atau detail
2. Improvement proses bisnis dapat dilakukan dengan cara BPR
atau BPM, penerapannya perlu disesuaikan dengan kondisi
dan kebutuhan organisasi
3. BPMN dapat membantu orgnisasi dalam analisis
improvement proses bisnis
4. Rule atau ‘grammar’ akan lebih mudah dipahami dengan
case scenario
REFERENSI BERMANFAAT
• http://bpmgeek.com/blog/business-process-management-vs-
business-process-reengineering
• https://camunda.com/bpmn/reference/
• https://camunda.com/bpmn/examples/
• http://www3.cis.gsu.edu/dtruex/courses/cis4120/sessions/Sessio
n%203%20-
%20Level%201%20BPMN/Introduction_to_BPMN/Understanding
-the-bpmn-connections-Orbus.pdf
TERIMAKASIH
TERIMA
KASIH
“Value atau manfaat dari pemodelan proses bisnis bukan pada dokumen yang
dihasilkan tapi perbaikan yang dapat dilakukan pada proses bisnis organisasi”

BPMN learning by example

  • 1.
    LEARNING BY EXAMPLE PenggunaanBPMN 2.0 Oleh Faqih Zulfikar
  • 2.
  • 3.
    PIZZA ONLINE DELIVERY PizzaOnlineDelivery TimDapurTimDelivery MembuatPizza Sesuai Order Mengirimkan Pizza Menerima Pembayaran
  • 4.
    PIZZA ONLINE DELIVERYCUSTOMER PizzaOnlineDeliveryCustomer Pizza Sampai Belum sampai > 45 menit Pizza Sampai Telp Call Center Pilih Pizza Order Pizza Bayar Pizza
  • 5.
    PizzaOnlineDeliveryCustomer Pizza Sampai Belum sampai >45 menit Pizza Sampai Telp Call Center Pilih Pizza Order Pizza Bayar Pizza Arti dari Event-Based Gateway sebagaimana gambar di atas adalah jalur yang dipilih merupakan jalur yang event “Pizza Sampai” atau event “belum sampai >45 menit” terjadi lebih dahulu. Misalkan pizza sampai sebelum menit ke-45 maka jalur yang digunakan adalah jalur bagian atas atau event “Pizza Sampai” ? Event-based Gateway PizzaOnlineDeliveryCustomer Pizza Sampai Belum sampai > 45 menit Telp Call C Pilih Pizza Order Pizza
  • 6.
    COLLABORATION1 PizzaOnlineDelivery TimDapurTimDelivery Membuat Pizza Sesuai Order MengirimkanPizza Menerima Pembayaran PizzaOnlineDeliveryCustomer Pizza Sampai Belum sampai > 45 menit Pizza Sampai Telp Call Center Pilih Pizza Order Pizza Bayar Pizza
  • 7.
    COLLABORATION1 PizzaOnlineDelivery TimDapurTimDelivery Membuat Pizza Sesuai Order MengirimkanPizza Menerima Pembayaran PizzaOnlineDeliveryCustomer Pizza Sampai Belum sampai > 45 menit Pizza Sampai Telp Call Center Pilih Pizza Order Pizza Bayar Pizza Pada gambar di atas terlihat kolaborasi yang terjadi antara pool “Pizza Online Delivery” dengan pool “Pizza Online Delivery Customer”. Kolaborasi antar dua pool tersebut ditandai dengan message flow antar notasi di dalam pool tersebut. Message Flow
  • 8.
    COLLABORATION2 Pizza Online Delivery PizzaOnlineDeliveryCustomer PizzaSampai Belum sampai > 45 menit Pizza Sampai Telp Call Center Pilih Pizza Order Pizza Bayar Pizza Pool dapat digambarkan seperti gambar di atas (blackbox/collapsed) jika modeler ingin fokus kepada proses yang terjadi dari sisi customer
  • 9.
    COLLABORATION3 Pizza Online Delivery PizzaOnline Delivery Customer Order Pizza Call jika terlambat Delivery Pizza Tagihan Bayar Modeler juga dapat menggambarkan pool sebagaimana gambar di atas jika misalnya hanya ingin focus kepada interaksi (message flow) yang terjadi Kesimpulan: Modeler memiliki fleksibilitas pemodelan sesuai dengan kebutuhan yang ada
  • 10.
    PEMBUATAN TAGIHAN Penggunaan BusinessRule Simplifikasi pemodelan
  • 11.
    Permintaan Tagihan Total Belanja? Pemberian Diskon 5% Pemberian Diskon8% Pemberian Diskon 12% Member? Member? Member? Tambah diskon 1 % Tambah diskon 1 % Tambah diskon 1 % Pembuatan Tagihan Tagihan telah dibuat > 5 juta 3-5 juta 1-3 Juta < 1 juta Start Event Message XOR Gateway Permintaan Tagihan Total Belanja? P D1-3 Juta Permintaan Total Belanja? < 1 juta
  • 12.
    Permintaan Tagihan Pembuatan Tagihan Tagihan telah dibuat Hitung Diskon Rule Engine Task(Business Rule) Permintaan Tagihan P Hitung Diskon Rule Engine Pool (Blackbox/Collapsed) Permintaan Tagihan Pem Ta Hitung Diskon Rule Engine Ada kalanya modeler ingin menyederhanakan pemodelan perhitungan bisnis tertentu (business rule) dengan notasi task business rule (notasi task dengan icon table pada sudut kiri atas)
  • 13.
  • 14.
    1. Ada laporaninsiden 2. Tim mencari root cause 3. Tim menjalankan solusi 4. Insiden bukan salah pelapor 5. Tim berterimakasih ke pelapor 6. Happy ending Ada laporan insiden Mencari root cause Menjalankan solusi Salah pelapor? Mengucapkan terimakasih ke pelaporbukan Pelapor dan kita bahagia Memarahi pelapor ya Pelapor: maaf false alarm Pelapor sedih 1. Ada laporan insiden 2. Tim mencari root cause, tiba-tiba pelapor bilang “false alarm” 3. Memarahi pelapor 4. Pelapor Sedih
  • 15.
    Ada laporan insiden Mencari root cause Menjalankan solusi Salah pelapor? Mengucapkan terimakasih ke pelaporbukan Pelapor dankita bahagia Memarahi pelapor ya Pelapor: maaf false alarm Pelapor sedih Intermediate Message Event pada gambar di atas adalah contoh event yang terjadi saat terjadinya proses/task. Intermediate Message Event di atas adalah jenis interrupt event (garis lingkaran tidak putus), artinya saat event tersebut terjadi maka proses/task “mencari root cause” dihentikan dan langsung menuju proses/task setelah event tersebut. Jika jenisnya non-interrupt event maka proses/task “mencari root cause” tetap dilaksanakan parallel dengan proses/task “memarahi pelapor” 
  • 16.
    LAPAR TENGAH MALAM PenggunaanEmbedded Time Event
  • 17.
    Lapar di Tengah Malam Pesan viaOjek Online Pesanan diterima Makan Tengah Malam Bikin Mie Instan Sudah lewat 30 menit
  • 18.
  • 19.
    BPR VS BPM •Radikal (Rombak BP) • High Risk BPR • Bertahap (Maintain BP) • Normal Risk BPM R = Re-engineering, M = Management
  • 20.
    KEY OF BPIMPROVEMENT Iteration Not Perfection People are Key to Process Innovation Open Minded and Agile Organization
  • 21.
    CONTOH LANGKAH-LANGKAH BPI 1. Identifikasilayanan organisasi yang ingin ‘diperbaiki’ 2. Petakan proses-proses yang dilakukan oleh pengguna layanan dan internal organisasi 3. Tentukan goals yang ingin dituju. Misal: memudahkan pengguna dalam mendapatkan layanan dari organisasi 4. Identifikasi solusi yang dimungkinkan dapat menjawab concern pengguna
  • 22.
    1.IDENTIFIKASI LAYANAN ORGANISASI YANGINGIN ‘DIPERBAIKI’ Misalnya Layanan TIK nomor XX
  • 23.
    2. PETAKAN PROSES-PROSESYANG DILAKUKAN OLEH PENGGUNA LAYANAN DAN INTERNAL ORGANISASI Ada kebutuhan layanan TIK Mendownload Template Permintaan Layanan Mengisi Template Permintaan Layanan Meminta Tandatangan Pejabat Eselon 3 Meminta Cap di unit pemegang cap Pejabat Eselon 3Portal Pusintek Subbagian Umum Mengirimkan ND, Template dan kelengkapan Permintaan Layanan Membuat ND Permintaan Layanan PenggunaLayananTIKPusintek Mengecek persyaratan Lengkap? Menotifkasi persyaratan belum lengkap Memproses Permintaan Layanan belum ya Permintaan belum dapat dipenuhi Menyiapkan kelengkapan lainnya Permintaan dipenuhi
  • 24.
    3. TENTUKAN GOALSYANG INGIN DITUJU Misalnya: kemudahan pengguna layanan dalam mendapatkan layanan
  • 25.
    4. IDENTIFIKASI SOLUSIYANG DIMUNGKINKAN DAPAT MENJAWAB KEBUTUHAN PENGGUNA 1. Perubahan proses permintaan layanan 2. Pengembangan portal layanan online: a) Hindari re-entry data yang sama b) Approval online dari pejabat eselon 3 atau lebih c) Hindari proses manual yang redundan dengan proses pada portal d) Portal informative e) Validasi online f) Notifikasi/Tracking permintaan layanan
  • 26.
    Pejabat Eselon 3 PenggunaLayanan TIK Notifikasi Permintaan Approval Approval Pusintek Memproses PermintaanLayanan Portal Layanan Ada kebutuhan layanan TIK Mengisi Formulir Permintaan Online Formulir Online Permintaan terpenuhiPermintaan layanan Notifikasi Permintaan TerpenuhiVerifikasi
  • 27.
    TAHAPAN Pengembangan Portal Uji Coba TerbatasLaunching Change Management Penyesuaian BP
  • 28.
    CHANGE MANAGEMENT • PeranChange Management sangat sentral pada proses BPI. Change management akan memastikan perubahan dapat dijalankan secara sesuai target, smooth, meminimalisir risiko dan resistensi dari para pihak terkait.
  • 29.
  • 30.
    KESIMPULAN 1. Penggunaan BPMNharus disesuaikan dengan kebutuhan. Misal, apakah perlu gambaran high-level atau detail 2. Improvement proses bisnis dapat dilakukan dengan cara BPR atau BPM, penerapannya perlu disesuaikan dengan kondisi dan kebutuhan organisasi 3. BPMN dapat membantu orgnisasi dalam analisis improvement proses bisnis 4. Rule atau ‘grammar’ akan lebih mudah dipahami dengan case scenario
  • 31.
    REFERENSI BERMANFAAT • http://bpmgeek.com/blog/business-process-management-vs- business-process-reengineering •https://camunda.com/bpmn/reference/ • https://camunda.com/bpmn/examples/ • http://www3.cis.gsu.edu/dtruex/courses/cis4120/sessions/Sessio n%203%20- %20Level%201%20BPMN/Introduction_to_BPMN/Understanding -the-bpmn-connections-Orbus.pdf
  • 32.
    TERIMAKASIH TERIMA KASIH “Value atau manfaatdari pemodelan proses bisnis bukan pada dokumen yang dihasilkan tapi perbaikan yang dapat dilakukan pada proses bisnis organisasi”