BASIC LIFE SUPPORT WORKSHOP
DEPT OF ANAESTHESIOLOGY
VENUE:
GOVERNMENT MEDICAL COLLEGE & HOSPITAL,THIRUVALLUR
DATE: 08.05.2025
BASIC LIFE SUPPORT
WHAT IS CARDIAC ARREST
Cardiac arrest is the cessation of all cardiac mechanical activity.
Its clinical activity is confirmed by
 Unresponsiveness
 Absence of detectable pulse
 Apnea or agonal respiration(gasping type of breathing)
REVERSIBLE CAUSES OF CARDIAC ARREST
5Ts 5Hs
• Pulmonary Thromboembolism • Hypoxia
• Tension Pneumothorax • Hypovolemia
• Cardiac Tamponade • Hypo/Hyperkalemia
• Coronary Thrombosis • Hydrogen ions
• Toxins • Hypothermia
WHAT IS BLS
It is a stepwise Protocol for cardiopulmonary cerebral
resuscitation(CPCR) that is performed without equipment or medication
to assist with the immediate survival of patient who is in
cardiopulmonary arrest.
CARDIOPULMONARY CEREBRAL RESUSCITATION(CPCR)
 To maintain vital organ perfusion and tissue oxygenation until return of
spontaneous circulation.
 To restrore effective circulation and ventilation
 To prevent IRREVERSIBLE CEREBRAL DAMAGE due to anoxia
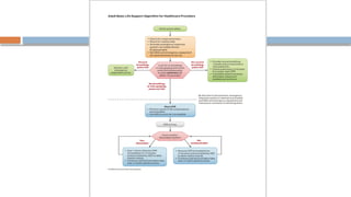
CHAIN OF SURVIVAL
VERIFY SCENE SAFETY
RESCUER SAFETY
ASSESS FOR RESPONSIVENESS
CHECK FOR PULSE AND BREATHING
 Keep head tilted back.
 Locate adam’s apple with 2 or 3
Fingers.
 Slide fingers into groove
between trachea and muscles at
side of neck.
 Feel pulse for atleast 5 secs not
more than 10 secs.
 For infants – Brachial or femoral.
ACTIVATE EMS AND GET AED
Call EMS 08 and get AED
GIVE THE FOLLOWING DETAILS
 The location of the victim
 Nature of the emergency
 No of persons who need help
 Ask for immediate ambulance
CHEST COMPRESSIONS
 Start chest compressions in the ratio of
30:2.
 30 chest compressions and 2 Rescue
breaths
 Place your hands on the centre of the
chest.
 Keep arm straight and elbow locked.
 PUSH HARD Push the sternum straight
down atleast 2 inches(5cm)
1/2-1/3 of chest in infants.
 PUSH FAST Atleast 100 to 120 /min.
CHEST COMPRESSIONS
 Allow complete recoil of chest after each compression
 Minimize interruption in chest compressions.
 Rescuers should ideally change positions every 2 minutes to maintain
high-quality chest compressions and prevent fatigue.
AIRWAY MANEUVERS
 Head tilt and chin lift (if
no trauma is suspected)
 Jaw thrust when trauma
to head and neck is
suspected.
AUTOMATED EXTERNAL DEFIBRILLATOR(AED)
BASIC OPERATION OF AED
 Turn the power on
 Apply the electrode pads.
 Initiate the rhythm analysis
 Deliver a shock if indicated.
STEPS
 Attach the pads to the victims bare chest
 While analysing the rhythm do not touch the victim
 If shock is indicated -stand clear
- Deliver shock
 If victim starts to breathe normally place him in recovery position.
WHEN TO STOP CPR
CPR should be continued till
 Qualified help arrives and takes over
 Return of spontaneous circulation(ROSC)
 The patient recovers
 An authorised person pronounces life extinct
 Rescuer becomes exhausted
SPECIAL SCENARIOS
PREGNANCY
 Full left lateral decubitus position to relieve aortocaval compression.
 100% oxygen by face mask to treat hypoxemia
 Manual left uterine displacement
DROWNING
 Most important cause of death is asphyxiation and hypoxia.
 Prompt initiation of rescue breathing is vital .
 Recovery from water.
 Clear airway and give 2 rescue breaths.
 No delay is starting chest compressions.
 Attempts to remove water from the breathing passages should not be
attempted.
BASIC LIFE SUPPORT-march 2025 copy copy.pptx

BASIC LIFE SUPPORT-march 2025 copy copy.pptx

  • 1.
    BASIC LIFE SUPPORTWORKSHOP DEPT OF ANAESTHESIOLOGY VENUE: GOVERNMENT MEDICAL COLLEGE & HOSPITAL,THIRUVALLUR DATE: 08.05.2025
  • 2.
  • 3.
    WHAT IS CARDIACARREST Cardiac arrest is the cessation of all cardiac mechanical activity. Its clinical activity is confirmed by  Unresponsiveness  Absence of detectable pulse  Apnea or agonal respiration(gasping type of breathing)
  • 4.
    REVERSIBLE CAUSES OFCARDIAC ARREST 5Ts 5Hs • Pulmonary Thromboembolism • Hypoxia • Tension Pneumothorax • Hypovolemia • Cardiac Tamponade • Hypo/Hyperkalemia • Coronary Thrombosis • Hydrogen ions • Toxins • Hypothermia
  • 5.
    WHAT IS BLS Itis a stepwise Protocol for cardiopulmonary cerebral resuscitation(CPCR) that is performed without equipment or medication to assist with the immediate survival of patient who is in cardiopulmonary arrest.
  • 6.
    CARDIOPULMONARY CEREBRAL RESUSCITATION(CPCR) To maintain vital organ perfusion and tissue oxygenation until return of spontaneous circulation.  To restrore effective circulation and ventilation  To prevent IRREVERSIBLE CEREBRAL DAMAGE due to anoxia
  • 7.
  • 9.
  • 10.
  • 11.
  • 12.
    CHECK FOR PULSEAND BREATHING  Keep head tilted back.  Locate adam’s apple with 2 or 3 Fingers.  Slide fingers into groove between trachea and muscles at side of neck.  Feel pulse for atleast 5 secs not more than 10 secs.  For infants – Brachial or femoral.
  • 13.
    ACTIVATE EMS ANDGET AED Call EMS 08 and get AED GIVE THE FOLLOWING DETAILS  The location of the victim  Nature of the emergency  No of persons who need help  Ask for immediate ambulance
  • 14.
    CHEST COMPRESSIONS  Startchest compressions in the ratio of 30:2.  30 chest compressions and 2 Rescue breaths  Place your hands on the centre of the chest.  Keep arm straight and elbow locked.  PUSH HARD Push the sternum straight down atleast 2 inches(5cm) 1/2-1/3 of chest in infants.  PUSH FAST Atleast 100 to 120 /min.
  • 15.
    CHEST COMPRESSIONS  Allowcomplete recoil of chest after each compression  Minimize interruption in chest compressions.  Rescuers should ideally change positions every 2 minutes to maintain high-quality chest compressions and prevent fatigue.
  • 17.
    AIRWAY MANEUVERS  Headtilt and chin lift (if no trauma is suspected)  Jaw thrust when trauma to head and neck is suspected.
  • 19.
  • 20.
    BASIC OPERATION OFAED  Turn the power on  Apply the electrode pads.  Initiate the rhythm analysis  Deliver a shock if indicated.
  • 21.
    STEPS  Attach thepads to the victims bare chest  While analysing the rhythm do not touch the victim  If shock is indicated -stand clear - Deliver shock  If victim starts to breathe normally place him in recovery position.
  • 22.
    WHEN TO STOPCPR CPR should be continued till  Qualified help arrives and takes over  Return of spontaneous circulation(ROSC)  The patient recovers  An authorised person pronounces life extinct  Rescuer becomes exhausted
  • 23.
    SPECIAL SCENARIOS PREGNANCY  Fullleft lateral decubitus position to relieve aortocaval compression.  100% oxygen by face mask to treat hypoxemia  Manual left uterine displacement
  • 24.
    DROWNING  Most importantcause of death is asphyxiation and hypoxia.  Prompt initiation of rescue breathing is vital .  Recovery from water.  Clear airway and give 2 rescue breaths.  No delay is starting chest compressions.  Attempts to remove water from the breathing passages should not be attempted.