DIAGNOSIS AND
MANAGEMENT OF
AUTOIMMUNE HEPATITIS
EPIDEMIOLOGY
Age onset:
• All ages and all populations, regardless of race and ethnicity.
Trivedi P et al. Gut 2021
• Commonly 2 peaks : 2nd Decade, 50-60 years
• Sex:
Female predominance
adults (71%-95%)
children (60%-76%)
Lv T, Li M, Zeng N, et al. Systematic review and meta-analysis on the incidence and prevalence of autoimmune hepatitis in Asian, European,
and American population. J Gastroenterol Hepatol 2019
Annual incidence /lac Annual prevalence /lac
Worldwide 1.37 17.44
Asian 1.31 12.99
Europe 1.37 19.44
America 1.0 22.80
Choudhuri, G., Somani, S.K., Baba, C.S. et al. Autoimmune hepatitis in India: profile of an uncommon
disease. BMC Gastroenterol 5, 27 (2005)
INDIAN DATA
Study Prevalence Mean Age(Years) Gender
Choudhuri G et al 1.50% (38/2401) 36.2 89.4% Females
Gupta R et al 3.43%(39/1358) 31 M:F 1:3
Gupta R, Agarwal SR, Jain M, Malhotra V, Sarin SK. Autoimmune hepatitis in the Indian subcontinent: 7
years experience. J Gastroenterol Hepatol. 2001
PATHOGENESIS
Antibodies
Target Disease association
ANA Multiple nuclear antigens
AIH, SLE, PBC, PSC, drug hepatitis, alcoholic liver disease and
viral hepatitis.
AMA 2-oxo-acid-dehydrogenase complex PBC
pANCA h-Lamp-2, proteinase 3 AIH, PSC, PBC
ASMA Actin, troponin, tropomyosin
AIH I, infectious and rheumatic disorders
VGT pattern: earlier disease
LKM 1 CYP 2D6 AIH II, HCV
LKM 2 CYP 2C9 Tienilic acid-induced hepatitis
LKM 3 UGT1A AIH, hepatitis D
LM CYP 2A6 Hepatitis C, Dihydralazine induced hepatitis
LC1 FTCD AIH II or HCV
SLA/LP tRNP(Ser)Sec AIH I and II, PSC
LM CYP 1A2 Dihydralzine-induced hepatitis, APECED
ASGP-R Asialoglycoprotein receptor Autoimmune liver disease, HCV
ANA, anti-nuclear antibodies; AMA, anti-mitochondrial antibodies; ANCA, antineutrophilic cytoplasmatic antibodies; SMA, smooth muscle antibodies; LKM, liver kidney microsomal
antibodies; LM, liver microsomal antibodies; LC1, liver cytosolic antibodies type 1; SLA/LP, soluble liver antigen/liver pancreas antibodies; ASGPR-R, asialoglycoprotein receptor
antibodies; UGT1A, UDP glucuronosyltransferase family 1 A; FTCD, formimino-transferase cyclodeaminase; AIH, autoimmune hepatitis; PSC, primary sclerosing cholangitis; PBC, primary
biliary cirrhosis; HCV, hepatitis C virus; APECED,
Features Type 1 AIH Type 2 AIH
Frequency US adults, 96%
US children, 9%‐12%
UK children, 38%
Age at presentation Peripubertal and adults Usually under 14 years
Mode of presentation
Chronic symptoms common Acute onset (~40%)
Ascites or GI bleeding rare Acute liver failure possible
Asymptomatic in 25%‐34% Relapse frequent
Acute in 25%‐75%
Acute severe in 2%‐6%
Laboratoryfeatures Hypergammaglobulinemia IgA levels may be reduced
Autoantibodies
ANA 80% Anti‐LKM1
SMA 63%, anti‐actin Anti‐LC1, Anti‐LKM3
SLA 7-22% ; high specificity
Concurrentimmune diseases
Autoimmune thyroiditis Autoimmune thyroiditis
Rheumatic diseases Diabetes mellitus
IBD Vitiligo
Autoimmune overlap with PSC Common in children Rare
Atypical pANCA‐positive Atypical pANCA‐negative
Overlap with PBC Seen in adults (not children) Not reported
Cirrhosis at presentation
Adults, 28%‐33% (especially elderly)
Children, ≤33%
Rare
Remission after drug withdrawal Possible Rare, usually need long‐term immunosuppression
• Auto Antibody Negative AIH
• ANA AMA Anti LKM1 : Absent (19-34%)
• Similar :
• lab findings,
• histologic features,
• HLA phenotypes ,
• response to glucocorticoids.
• Atypical pANCA and anti SLA(15-20%) Anti LC 1
• Scoring system helpful.
OVERLAP SYNDROMES
AIH-PBC OVERLAP
SYNDROME
AIH COMPONENTS:
Interface hepatitis plus 1 of 2 features:
ALT ≥ 5 x ULN
IgG ≥ 2 x ULN or SMA present
PBC components (2 of 3 features):
Alk phos ≥ 2 x ULN or GGTP ≥ 5 x ULN
AMA present
Florid duct lesions
PARIS CRITERIA
SENITITIVITY 92%
SPECICIFICITY 97%
AIH-PSC OVERLAP Typical AIH features
AMA absent
Focal bile duct strictures and dilations
by cholangiography
Bile duct loss or damage, portal
edema, and fibrous obliterative
cholangitis possible on histologic
examination
• Asymptomatic (25%-34%)
• 12% spontaneous laboratory improvement
• Symptoms within 2 to 120 months (mean 32months).
Mack CL, Hepatology. 2020
CLINICAL PRESENTATIONS
• Acute onset hepatitis:
• Most frequent pattern worldwide
• AST ALT >5-10 X ULN
• Jaundice, INR prolonged
Muratori L, BMJ. 2023
Feb
• Acute liver failure “fulminant”:
• Difficult to diagnosis AIH in ALF
• ANA and IgG may be negative.
• Cirrhosis:
• 30% of AIH patients have cirrhosis at presentation
AIH Diagnosis
• DIAGNOSIS OF EXCLUSION
• NO DIAGNOSTIC TEST
• INTERNATIONAL SCORES : HELP DIAGNOSIS
REVISED International Autoimmune Hepatitis Group diagnostic (IAIHG) scoring system (1999)
Viral markers of active infection Positive −3
Negative +3
Hepatotoxic drug history Yes −4
No +1
Average alcohol <25 g/day +2
>60gm/day −2
ALP:AST (or ALT) ratio >3 −2
1.5–3 0
<1.5 +2
Serum globulins or IgG (times above >2.0 +3
ULN) 1.5–2.0 +2
1.0–1.5 +1
<1.0 0
ANA, SMA, or anti-LKM-1 titers >1:80 +3
1:80 +2
1:40 +1
<1:40 0
AMA Positive −4
Parameter Feature Score
Principal parameters
Sex Female +2
Revised International Autoimmune Hepatitis Group diagnostic (IAIHG) scoring system (1999)
Histological features Interface hepatitis +3
Plasmacytic infiltrates +1
Rosettes +1
None of above −5
Biliary changes −3
Atypical changes −3
Concurrent immune illness Thyroiditis UC etc +2
Seropositivity for other defined
autoantibodies
Anti-SLA/LP, actin, LC1, atypical p-ANCA +2
HLA DR3 or DR4 +1
Response to therapy complete +2
Relapse +3
Interpretation of aggregate scores
Pre-treatment
Definite AIH >15
Parameter Feature Score
Principal parameters
Probable AIH 10–15
Post-treatment
Definite AIH >17
Probable AIH 12–17
Simplified criteria for the diagnosis of autoimmune hepatitis (2008)
Variable Cut-off Points
ANA or SMA 1:40 +1
≥1:80 +2
Or Anti-LKM1 (alternative to ANA and SMA) ≥1:40 +2
Or Anti-SLA (alternative to ANA, SMA and LKM1) Positive +2
IgG or γ-globulins level >ULN +1
>1.10 times ULN +2
Liver histology Compatible with AIH +1
Typical of AIH +2
Absence of viral hepatitis Yes +2
6 probable AIH
≥7 definite AIH
 Less reliable in children and atypical groups of AIH patients (seronegative disease, normal IgG levels) and
those with co-existing chronic viral hepatitis
Typical AIH: 2 points
Typical and compatible histology for the diagnosis of AIH in the 2008 simplified criteria
Diagnostic category Histological features
• Interface hepatitis with lymphocytic or lymphoplasmacytic
portal inflammatory infiltrates extending into the lobule
• Emperipolesis
• Hepatocyte rosette formation
Compatible with AIH: 1 point
Chronic hepatitis with lymphocytic infiltration without all the
features considered typical
Atypical 0 points Evidence of another diagnosis
• Revised diagnostic criteria (1999):
• More accurate for diagnosis of AIH
in patients with complex or unusual
features, multiple medications or
alcohol use
• The simplified diagnostic criteria
(2008):
• Preferred with typical biochemical,
serological and histological features
100%
73%
82%
95%
90%
92%
60%
65%
70%
75%
80%
85%
90%
95%
100%
105%
Sensitivity Accuracy
Specificity
Revised Simplified
Limitations of the revised original and
simplified scoring systems
• Lack of validation
• Lack of accuracy in the setting of concurrent PSC, PBC, NAFLD/NASH,
LT
, or fulminant liver failure
• Failure to include other serological markers, such as anti‐SLA
LIVER BIOPSY
• Histopathology :
• diagnosis,
• exclusion
• monitoring
• response.
INVESTIGATIONS
No single histological feature is specific or pathognomonic for AIH
de Boer et al Histopathology 2015
TYPICAL histology: Two out of Three. IAHG
Hennes EM, Zeniya M, Czaja AJ, et al, Hepatology 2008
Histological activity index for chronic hepatitis
HAI 1-3: minimal hepatitis or remission.

 HAI 4-8: mild hepatitis.
 HAI 9-12: moderate hepatitis.
 HAI 13-18: severe hepatitis
Noninvasive Fibrosis Assessment
FIBROSCAN
• After 6 months of treatment: accuracy is excellent in the detection of
advanced fibrosis.
Hartl J et al. J Hepatol 2016
• MR ELASTOGRAPHY
• MRE correlate strongly with fibrosis stage
• Accuracy (97%), sensitivity (90%), specificity (100%), positive predictive value
(100%), and negative predictive value (90%)
Wang J et al. World J Gastroenterol 2017
2019
50
 TPMT activity:
• Test for thiopurine methyltransferase activity to detect patients with zero or
near‐zero TPMT activity (0.3-0.5%) to avoid AZA severe myelosuppression.
 Vaccines:
• Recombinant and inactivated vaccines.
• Avoid live, attenuated vaccines in persons on high doses of immunosuppression.
• HAV and HBV vaccination before treatment.
• Response to vaccines is relatively slow.
PRE TREATMENT EVALUATION
 Bone Maintenance:
 Baseline DEXA scan and then every 2- 3 years.
 Measure Vit D
 On Steroids: 1-1.2g elemental calcium and 800 IU vitamin D.
 Osteoporosis: bisphosphonate.
 Metabolic syndrome.
 Steroids increases DM and cardiovascular diseases.
 Assessment for all features of metabolic syndrome.
ABSOLUTE RELATIVE NONE
Clinical ֍ Symptoms (fatigue, arthralgia, ֍ Asymptomatic
jaundice, abdominal pain)
Laboratory ֍ AST ≥ 10 ULN or AST ≥ 5 ULN and ֍ AST or IgG less than absolute ֍ Normal or near normal AST and
IgG ≥ 2 ULN criteria IgG
Histology ֍ Bridging necrosis or multiacinar ֍ Interface hepatitis ֍ Inactive cirrhosis or mild portal
necrosis on histology HAI >4 hepatitis
֍ Incapacitating symptoms ֍ Osteopenia, emotional instability,
hypertension, diabetes, or cytopenia
(white blood cell counts ≤2.5 ×109/L
or platelet counts ≤50 ×109/L)
֍ Severe cytopenia (WBCs <2.5
×109/L or platelet counts <50 ×109/L)
or known complete deficiency of
TPMT activity precludes treatment
with azathioprine
֍ Vertebral compression, psychosis,
brittle diabetes, uncontrolled
hypertension, known intolerances to
prednisone or azathioprine.
Indications for treatment of autoimmune hepatitis
2010
EASL Clinical Practice Guidelines: Autoimmune hepatitis. Journal of Hepatology 2015; 63:971-1004.
with AIH are
All patients
candidates for therapy except
individuals with inactive disease by
clinical, laboratory, and histological
assessment.
New
Concept
2019
2015
Different Guideline Protocols
AASLD 2010 EASL 2015
Monotherapy Combined Therapy Combined Therapy
Week
Prednisolone
mg/day
Prednisolone
mg/day
AZA mg/day or
mg/kg/day
Prednisolone
or Budesonide
mg/day
AZA mg/day
1 60 30 50 or 1-2 60 (1mg/kg) 9 0
2 40 20 50 or 1-2 50 9 0
3 30 15 50 or 1-2 40 6 50
4 30 15 50 or 1-2 30 6 50
5 20 10 50 or 1-2 25 6 100 (1-2mg/kg)
6 20 10 50 or 1-2 20 6 100
7+8 20 10 50 or 1-2 15 6 100
8+9 20 10 50 or 1-2 12.5 6 100
from week
10
20 and below 10 50 or 1-2 10 and below 6 and below 100
For EASL if the patient is not 60kg use initial weight based formula Prednisolone 1mg/kg and AZA 1-2mg/kg
2019
EASL Clinical
EASL.
Practice Guidelines:
Autoimmune hepatitis.
Journal of Hepatology
2015; 63:971-1004.
2015
Therapeutic strategy in autoimmune hepatitis.
Figure 1
Budesonide Induces Remission More Effectively Than Prednisone in a Controlled Trial of Patients With
Autoimmune Hepatitis Michael P. Manns et al Gastroenterology 2010
0.00%
10.00%
20.00%
30.00%
40.00%
50.00%
60.00%
70.00%
Complete Biochemical
Remission At 6 months
SSSE
Prednisolone Budesonide
0%
10%
20%
30%
40%
50%
60%
70%
80%
90%
100%
Biochemical Response Side Effects
Predinisolone Budesonide
Pape S, Gevers TJG, Belias M, Mustafajev IF, Vrolijk JM, van Hoek B, Bouma G, van Nieuwkerk CMJ, Hartl J, Schramm C, Lohse
AW, Taubert R, Jaeckel E, Manns MP, Papp M, Stickel F, Heneghan MA, Drenth JPH. Predniso(lo)ne Dosage and Chance of
Remission in Patients With Autoimmune Hepatitis. Clin Gastroenterol Hepatol. 2019
Pape S, Gevers TJG, Belias M, Mustafajev IF, Vrolijk JM, van Hoek B, Bouma G, van Nieuwkerk CMJ, Hartl J, Schramm C, Lohse
AW, Taubert R, Jaeckel E, Manns MP, Papp M, Stickel F, Heneghan MA, Drenth JPH. Predniso(lo)ne Dosage and Chance of
Remission in Patients With Autoimmune Hepatitis. Clin Gastroenterol Hepatol. 2019
Predictors of Treatment Response
• AST and ALT improvement within 2 weeks.
• Patients ≥60y and HLA DRB1*04:01 : Rapid response
• 6-months biochemical remission decreases risk of progression to cirrhosis.
• ELEVATED Ferritin >2.1‐fold ULN.
• IgG <1.9‐fold ULN
• Vit D def : histological severity, poor treatment response, progression to cirrhosis
Duration of therapy & drug withdrawal
• AASLD 2019:
• Sustained normal liver functions, IgG
• At least 2 years.
• Liver biopsy before drug withdrawal is preferred but not mandatory in adults
• EASL 2015:
• At least 3 years
• And at least 24 months after complete normalization of ALT AST and IgG levels
Acute Severe AIH or ALF due to AIH
Acute severe AIH Jaundice, INR > 1.5 < 2, no encephalopathy; no previously recognized liver disease
ALF
INR ≥ 2; hepatic encephalopathy within 26 weeks of onset of illness; no previously recognized
liver disease
 Acute severe AIH:
 Prednisolone: 0.5‐1 mg/kg/d.
 If no response after 2 weeks LT
 AIH and ALF:
 Steroids do not increase survival.
 MELD >40 :poor survival.
 Steroids may be deleterious in patients with severe decompensation.
 Refer for LT
DILI vs AIH
Definite Association Probable Association Possible Association
 Minocycline  Propylthiouracil  Ipilimumab (anti‐CTLA‐4)
 Nitrofurantoin  Isoniazid  Tremelimumab (anti‐CTLA‐4)
 Infliximab  Diclofenac  Nivolumab (anti‐PD‐1)
 Alpha‐methyldopa  Etanercept  Pembroluzimab (anti‐PD‐1)
 Adalimumab  Atorvastatin  Atezolizumab (anti‐PD‐L1)
 Halothane  Rosuvastatin  Black cohosh (herbal medicine)
 Oxyphenisatin  Clometacine  Dai‐saiko‐to (herbal medicine)
 Dihydralazine  Germander (herbal medicine)
 Tienilic acid  Hydroxycut (nutritional supplement)
 Trichloroethylene (toxin)
 Papaverine
 Indomethacin
 Imatinab
DILI vs AIH
Clinical Features Drug Induced AIH‐Like Injury AIH
Gender  Mainly women
 Female predominance, but men also
affected
Acute onset  Majority (>60%)  <20%
Hypersensitivity (fever, rash,
eosinophilia)
 Up to 30%  Unusual
Temporal relationship with drug  Positive  Negative
HLA DRB1*03:01 or DRB1*04:01
association
 None  Common
Concurrent autoimmune diseases  Unusual  Present in 14%‐44%
Cirrhosis at presentation  Rare  28%‐33%
Management  Stop offending drug ± glucocorticoids  Glucocorticoids with AZA
Relapse after drug withdrawal  Rare  60%‐87%
Progression to cirrhosis  Rare  7%‐40%
Survival without transplantation  90%‐100%  10‐year survival, 89%‐91%
DILI vs AIH
2015
 Stop offending drug and watch
recovery within 1-3 months.
 Fulfilled Hy’s criteria (>3fold
ULN ALTs and >2fold ULN
bilirubin) or deterioration
give steroids.
 Laboratory flare after steroid
withdrawal suggest classic AIH
2019
 Pregnancy:
 Pregnancy may be planned 1 year after remission.
 Patient education is mandatory.
 Continue Maintenance doses of glucocorticoids and/or AZA.
 AVOID: MMF before and after pregnancy.
 Varices in a cirrhotic patients should be screened before and during 2nd trimester of
pregnancy +/- EVL.
 Surveillance for flare in the 1st 6 months postpartum.
Medication Safety Reports in Pregnancy
Terlipressin Uterine ischemia
Octreotide No harmful effects noted
Beta‐blockers Fetal bradycardia, fetal growth retardation
Lactulose No harmful effects noted
Rifaximin No harmful effects noted but limited data
Corticosteroids Inconsistent association with cleft abnormalities
AZA No LBW/defects. Preterm birth.
MMF Birth defects, spontaneous abortion
TAC
Premature birth, transient neonatal renal
dysfunction
Categories Recurrent AIH De Novo AIH
Clinical findings Graft dysfunction at 2 months‐12 years Indication for LT other than AIH
Laboratory findings Increased serum AST, ALT, IgG levels Increased serum AST, ALT, IgG levels
Serological markers Same antibodies as pre‐LT AIH ANA, SMA, anti‐LKM1
ANA, SMA common
Anti‐LKM1 rare
Histologic findings Lobular hepatitis, focal necrosis, pseudorosettes (early) Interface hepatitis
Interface hepatitis, lymphoplasmacytic infiltration (late) Lymphoplasmacytic infiltrates
Lobular collapse, confluent/bridging necrosis (severe)
Treatment Predniso(lo)ne, 30 mg daily, and AZA, 1‐2 mg/kg daily  Same as recurrent AIH
Predniso(lo)ne dose reduction to 5‐10 mg daily in 4‐8 weeks
Predniso(lo)ne and AZA maintenance
Continue calcineurin inhibitor
Rescueregimens
(empiric)
MMF for AZA MMF for AZA
Switch calcineurin inhibitor Rapamycin
Rapamycin
Outcomes 5‐year patient survival, 86%‐100% Better in children than adults
Graft failure, 8%‐50% Biochemical remission, 86%
Retransplantation, 33%‐60% Retransplantation, 8%
Recurrent AIH in retransplanted liver, 33%‐100% Patient survival, 95%
THANK YOU

Autoimmune Hepatitits .pptx

  • 1.
  • 2.
    EPIDEMIOLOGY Age onset: • Allages and all populations, regardless of race and ethnicity. Trivedi P et al. Gut 2021 • Commonly 2 peaks : 2nd Decade, 50-60 years • Sex: Female predominance adults (71%-95%) children (60%-76%)
  • 3.
    Lv T, LiM, Zeng N, et al. Systematic review and meta-analysis on the incidence and prevalence of autoimmune hepatitis in Asian, European, and American population. J Gastroenterol Hepatol 2019 Annual incidence /lac Annual prevalence /lac Worldwide 1.37 17.44 Asian 1.31 12.99 Europe 1.37 19.44 America 1.0 22.80
  • 4.
    Choudhuri, G., Somani,S.K., Baba, C.S. et al. Autoimmune hepatitis in India: profile of an uncommon disease. BMC Gastroenterol 5, 27 (2005) INDIAN DATA Study Prevalence Mean Age(Years) Gender Choudhuri G et al 1.50% (38/2401) 36.2 89.4% Females Gupta R et al 3.43%(39/1358) 31 M:F 1:3 Gupta R, Agarwal SR, Jain M, Malhotra V, Sarin SK. Autoimmune hepatitis in the Indian subcontinent: 7 years experience. J Gastroenterol Hepatol. 2001
  • 5.
  • 7.
    Antibodies Target Disease association ANAMultiple nuclear antigens AIH, SLE, PBC, PSC, drug hepatitis, alcoholic liver disease and viral hepatitis. AMA 2-oxo-acid-dehydrogenase complex PBC pANCA h-Lamp-2, proteinase 3 AIH, PSC, PBC ASMA Actin, troponin, tropomyosin AIH I, infectious and rheumatic disorders VGT pattern: earlier disease LKM 1 CYP 2D6 AIH II, HCV LKM 2 CYP 2C9 Tienilic acid-induced hepatitis LKM 3 UGT1A AIH, hepatitis D LM CYP 2A6 Hepatitis C, Dihydralazine induced hepatitis LC1 FTCD AIH II or HCV SLA/LP tRNP(Ser)Sec AIH I and II, PSC LM CYP 1A2 Dihydralzine-induced hepatitis, APECED ASGP-R Asialoglycoprotein receptor Autoimmune liver disease, HCV ANA, anti-nuclear antibodies; AMA, anti-mitochondrial antibodies; ANCA, antineutrophilic cytoplasmatic antibodies; SMA, smooth muscle antibodies; LKM, liver kidney microsomal antibodies; LM, liver microsomal antibodies; LC1, liver cytosolic antibodies type 1; SLA/LP, soluble liver antigen/liver pancreas antibodies; ASGPR-R, asialoglycoprotein receptor antibodies; UGT1A, UDP glucuronosyltransferase family 1 A; FTCD, formimino-transferase cyclodeaminase; AIH, autoimmune hepatitis; PSC, primary sclerosing cholangitis; PBC, primary biliary cirrhosis; HCV, hepatitis C virus; APECED,
  • 8.
    Features Type 1AIH Type 2 AIH Frequency US adults, 96% US children, 9%‐12% UK children, 38% Age at presentation Peripubertal and adults Usually under 14 years Mode of presentation Chronic symptoms common Acute onset (~40%) Ascites or GI bleeding rare Acute liver failure possible Asymptomatic in 25%‐34% Relapse frequent Acute in 25%‐75% Acute severe in 2%‐6% Laboratoryfeatures Hypergammaglobulinemia IgA levels may be reduced Autoantibodies ANA 80% Anti‐LKM1 SMA 63%, anti‐actin Anti‐LC1, Anti‐LKM3 SLA 7-22% ; high specificity Concurrentimmune diseases Autoimmune thyroiditis Autoimmune thyroiditis Rheumatic diseases Diabetes mellitus IBD Vitiligo Autoimmune overlap with PSC Common in children Rare Atypical pANCA‐positive Atypical pANCA‐negative Overlap with PBC Seen in adults (not children) Not reported Cirrhosis at presentation Adults, 28%‐33% (especially elderly) Children, ≤33% Rare Remission after drug withdrawal Possible Rare, usually need long‐term immunosuppression
  • 9.
    • Auto AntibodyNegative AIH • ANA AMA Anti LKM1 : Absent (19-34%) • Similar : • lab findings, • histologic features, • HLA phenotypes , • response to glucocorticoids. • Atypical pANCA and anti SLA(15-20%) Anti LC 1 • Scoring system helpful.
  • 10.
    OVERLAP SYNDROMES AIH-PBC OVERLAP SYNDROME AIHCOMPONENTS: Interface hepatitis plus 1 of 2 features: ALT ≥ 5 x ULN IgG ≥ 2 x ULN or SMA present PBC components (2 of 3 features): Alk phos ≥ 2 x ULN or GGTP ≥ 5 x ULN AMA present Florid duct lesions PARIS CRITERIA SENITITIVITY 92% SPECICIFICITY 97%
  • 11.
    AIH-PSC OVERLAP TypicalAIH features AMA absent Focal bile duct strictures and dilations by cholangiography Bile duct loss or damage, portal edema, and fibrous obliterative cholangitis possible on histologic examination
  • 12.
    • Asymptomatic (25%-34%) •12% spontaneous laboratory improvement • Symptoms within 2 to 120 months (mean 32months). Mack CL, Hepatology. 2020 CLINICAL PRESENTATIONS • Acute onset hepatitis: • Most frequent pattern worldwide • AST ALT >5-10 X ULN • Jaundice, INR prolonged Muratori L, BMJ. 2023 Feb
  • 13.
    • Acute liverfailure “fulminant”: • Difficult to diagnosis AIH in ALF • ANA and IgG may be negative. • Cirrhosis: • 30% of AIH patients have cirrhosis at presentation
  • 14.
    AIH Diagnosis • DIAGNOSISOF EXCLUSION • NO DIAGNOSTIC TEST • INTERNATIONAL SCORES : HELP DIAGNOSIS
  • 15.
    REVISED International AutoimmuneHepatitis Group diagnostic (IAIHG) scoring system (1999) Viral markers of active infection Positive −3 Negative +3 Hepatotoxic drug history Yes −4 No +1 Average alcohol <25 g/day +2 >60gm/day −2 ALP:AST (or ALT) ratio >3 −2 1.5–3 0 <1.5 +2 Serum globulins or IgG (times above >2.0 +3 ULN) 1.5–2.0 +2 1.0–1.5 +1 <1.0 0 ANA, SMA, or anti-LKM-1 titers >1:80 +3 1:80 +2 1:40 +1 <1:40 0 AMA Positive −4 Parameter Feature Score Principal parameters Sex Female +2
  • 16.
    Revised International AutoimmuneHepatitis Group diagnostic (IAIHG) scoring system (1999) Histological features Interface hepatitis +3 Plasmacytic infiltrates +1 Rosettes +1 None of above −5 Biliary changes −3 Atypical changes −3 Concurrent immune illness Thyroiditis UC etc +2 Seropositivity for other defined autoantibodies Anti-SLA/LP, actin, LC1, atypical p-ANCA +2 HLA DR3 or DR4 +1 Response to therapy complete +2 Relapse +3 Interpretation of aggregate scores Pre-treatment Definite AIH >15 Parameter Feature Score Principal parameters Probable AIH 10–15 Post-treatment Definite AIH >17 Probable AIH 12–17
  • 17.
    Simplified criteria forthe diagnosis of autoimmune hepatitis (2008) Variable Cut-off Points ANA or SMA 1:40 +1 ≥1:80 +2 Or Anti-LKM1 (alternative to ANA and SMA) ≥1:40 +2 Or Anti-SLA (alternative to ANA, SMA and LKM1) Positive +2 IgG or γ-globulins level >ULN +1 >1.10 times ULN +2 Liver histology Compatible with AIH +1 Typical of AIH +2 Absence of viral hepatitis Yes +2 6 probable AIH ≥7 definite AIH  Less reliable in children and atypical groups of AIH patients (seronegative disease, normal IgG levels) and those with co-existing chronic viral hepatitis
  • 18.
    Typical AIH: 2points Typical and compatible histology for the diagnosis of AIH in the 2008 simplified criteria Diagnostic category Histological features • Interface hepatitis with lymphocytic or lymphoplasmacytic portal inflammatory infiltrates extending into the lobule • Emperipolesis • Hepatocyte rosette formation Compatible with AIH: 1 point Chronic hepatitis with lymphocytic infiltration without all the features considered typical Atypical 0 points Evidence of another diagnosis
  • 19.
    • Revised diagnosticcriteria (1999): • More accurate for diagnosis of AIH in patients with complex or unusual features, multiple medications or alcohol use • The simplified diagnostic criteria (2008): • Preferred with typical biochemical, serological and histological features 100% 73% 82% 95% 90% 92% 60% 65% 70% 75% 80% 85% 90% 95% 100% 105% Sensitivity Accuracy Specificity Revised Simplified
  • 20.
    Limitations of therevised original and simplified scoring systems • Lack of validation • Lack of accuracy in the setting of concurrent PSC, PBC, NAFLD/NASH, LT , or fulminant liver failure • Failure to include other serological markers, such as anti‐SLA
  • 21.
    LIVER BIOPSY • Histopathology: • diagnosis, • exclusion • monitoring • response. INVESTIGATIONS No single histological feature is specific or pathognomonic for AIH de Boer et al Histopathology 2015 TYPICAL histology: Two out of Three. IAHG Hennes EM, Zeniya M, Czaja AJ, et al, Hepatology 2008
  • 23.
    Histological activity indexfor chronic hepatitis HAI 1-3: minimal hepatitis or remission.   HAI 4-8: mild hepatitis.  HAI 9-12: moderate hepatitis.  HAI 13-18: severe hepatitis
  • 24.
    Noninvasive Fibrosis Assessment FIBROSCAN •After 6 months of treatment: accuracy is excellent in the detection of advanced fibrosis. Hartl J et al. J Hepatol 2016 • MR ELASTOGRAPHY • MRE correlate strongly with fibrosis stage • Accuracy (97%), sensitivity (90%), specificity (100%), positive predictive value (100%), and negative predictive value (90%) Wang J et al. World J Gastroenterol 2017
  • 25.
  • 26.
     TPMT activity: •Test for thiopurine methyltransferase activity to detect patients with zero or near‐zero TPMT activity (0.3-0.5%) to avoid AZA severe myelosuppression.  Vaccines: • Recombinant and inactivated vaccines. • Avoid live, attenuated vaccines in persons on high doses of immunosuppression. • HAV and HBV vaccination before treatment. • Response to vaccines is relatively slow. PRE TREATMENT EVALUATION
  • 27.
     Bone Maintenance: Baseline DEXA scan and then every 2- 3 years.  Measure Vit D  On Steroids: 1-1.2g elemental calcium and 800 IU vitamin D.  Osteoporosis: bisphosphonate.  Metabolic syndrome.  Steroids increases DM and cardiovascular diseases.  Assessment for all features of metabolic syndrome.
  • 28.
    ABSOLUTE RELATIVE NONE Clinical֍ Symptoms (fatigue, arthralgia, ֍ Asymptomatic jaundice, abdominal pain) Laboratory ֍ AST ≥ 10 ULN or AST ≥ 5 ULN and ֍ AST or IgG less than absolute ֍ Normal or near normal AST and IgG ≥ 2 ULN criteria IgG Histology ֍ Bridging necrosis or multiacinar ֍ Interface hepatitis ֍ Inactive cirrhosis or mild portal necrosis on histology HAI >4 hepatitis ֍ Incapacitating symptoms ֍ Osteopenia, emotional instability, hypertension, diabetes, or cytopenia (white blood cell counts ≤2.5 ×109/L or platelet counts ≤50 ×109/L) ֍ Severe cytopenia (WBCs <2.5 ×109/L or platelet counts <50 ×109/L) or known complete deficiency of TPMT activity precludes treatment with azathioprine ֍ Vertebral compression, psychosis, brittle diabetes, uncontrolled hypertension, known intolerances to prednisone or azathioprine. Indications for treatment of autoimmune hepatitis 2010
  • 29.
    EASL Clinical PracticeGuidelines: Autoimmune hepatitis. Journal of Hepatology 2015; 63:971-1004. with AIH are All patients candidates for therapy except individuals with inactive disease by clinical, laboratory, and histological assessment. New Concept 2019 2015
  • 30.
    Different Guideline Protocols AASLD2010 EASL 2015 Monotherapy Combined Therapy Combined Therapy Week Prednisolone mg/day Prednisolone mg/day AZA mg/day or mg/kg/day Prednisolone or Budesonide mg/day AZA mg/day 1 60 30 50 or 1-2 60 (1mg/kg) 9 0 2 40 20 50 or 1-2 50 9 0 3 30 15 50 or 1-2 40 6 50 4 30 15 50 or 1-2 30 6 50 5 20 10 50 or 1-2 25 6 100 (1-2mg/kg) 6 20 10 50 or 1-2 20 6 100 7+8 20 10 50 or 1-2 15 6 100 8+9 20 10 50 or 1-2 12.5 6 100 from week 10 20 and below 10 50 or 1-2 10 and below 6 and below 100 For EASL if the patient is not 60kg use initial weight based formula Prednisolone 1mg/kg and AZA 1-2mg/kg
  • 31.
  • 33.
    EASL Clinical EASL. Practice Guidelines: Autoimmunehepatitis. Journal of Hepatology 2015; 63:971-1004. 2015 Therapeutic strategy in autoimmune hepatitis.
  • 34.
    Figure 1 Budesonide InducesRemission More Effectively Than Prednisone in a Controlled Trial of Patients With Autoimmune Hepatitis Michael P. Manns et al Gastroenterology 2010
  • 35.
  • 37.
  • 38.
    Pape S, GeversTJG, Belias M, Mustafajev IF, Vrolijk JM, van Hoek B, Bouma G, van Nieuwkerk CMJ, Hartl J, Schramm C, Lohse AW, Taubert R, Jaeckel E, Manns MP, Papp M, Stickel F, Heneghan MA, Drenth JPH. Predniso(lo)ne Dosage and Chance of Remission in Patients With Autoimmune Hepatitis. Clin Gastroenterol Hepatol. 2019
  • 39.
    Pape S, GeversTJG, Belias M, Mustafajev IF, Vrolijk JM, van Hoek B, Bouma G, van Nieuwkerk CMJ, Hartl J, Schramm C, Lohse AW, Taubert R, Jaeckel E, Manns MP, Papp M, Stickel F, Heneghan MA, Drenth JPH. Predniso(lo)ne Dosage and Chance of Remission in Patients With Autoimmune Hepatitis. Clin Gastroenterol Hepatol. 2019
  • 40.
    Predictors of TreatmentResponse • AST and ALT improvement within 2 weeks. • Patients ≥60y and HLA DRB1*04:01 : Rapid response • 6-months biochemical remission decreases risk of progression to cirrhosis. • ELEVATED Ferritin >2.1‐fold ULN. • IgG <1.9‐fold ULN • Vit D def : histological severity, poor treatment response, progression to cirrhosis
  • 41.
    Duration of therapy& drug withdrawal • AASLD 2019: • Sustained normal liver functions, IgG • At least 2 years. • Liver biopsy before drug withdrawal is preferred but not mandatory in adults • EASL 2015: • At least 3 years • And at least 24 months after complete normalization of ALT AST and IgG levels
  • 44.
    Acute Severe AIHor ALF due to AIH Acute severe AIH Jaundice, INR > 1.5 < 2, no encephalopathy; no previously recognized liver disease ALF INR ≥ 2; hepatic encephalopathy within 26 weeks of onset of illness; no previously recognized liver disease  Acute severe AIH:  Prednisolone: 0.5‐1 mg/kg/d.  If no response after 2 weeks LT  AIH and ALF:  Steroids do not increase survival.  MELD >40 :poor survival.  Steroids may be deleterious in patients with severe decompensation.  Refer for LT
  • 45.
    DILI vs AIH DefiniteAssociation Probable Association Possible Association  Minocycline  Propylthiouracil  Ipilimumab (anti‐CTLA‐4)  Nitrofurantoin  Isoniazid  Tremelimumab (anti‐CTLA‐4)  Infliximab  Diclofenac  Nivolumab (anti‐PD‐1)  Alpha‐methyldopa  Etanercept  Pembroluzimab (anti‐PD‐1)  Adalimumab  Atorvastatin  Atezolizumab (anti‐PD‐L1)  Halothane  Rosuvastatin  Black cohosh (herbal medicine)  Oxyphenisatin  Clometacine  Dai‐saiko‐to (herbal medicine)  Dihydralazine  Germander (herbal medicine)  Tienilic acid  Hydroxycut (nutritional supplement)  Trichloroethylene (toxin)  Papaverine  Indomethacin  Imatinab
  • 46.
    DILI vs AIH ClinicalFeatures Drug Induced AIH‐Like Injury AIH Gender  Mainly women  Female predominance, but men also affected Acute onset  Majority (>60%)  <20% Hypersensitivity (fever, rash, eosinophilia)  Up to 30%  Unusual Temporal relationship with drug  Positive  Negative HLA DRB1*03:01 or DRB1*04:01 association  None  Common Concurrent autoimmune diseases  Unusual  Present in 14%‐44% Cirrhosis at presentation  Rare  28%‐33% Management  Stop offending drug ± glucocorticoids  Glucocorticoids with AZA Relapse after drug withdrawal  Rare  60%‐87% Progression to cirrhosis  Rare  7%‐40% Survival without transplantation  90%‐100%  10‐year survival, 89%‐91%
  • 47.
    DILI vs AIH 2015 Stop offending drug and watch recovery within 1-3 months.  Fulfilled Hy’s criteria (>3fold ULN ALTs and >2fold ULN bilirubin) or deterioration give steroids.  Laboratory flare after steroid withdrawal suggest classic AIH 2019
  • 48.
     Pregnancy:  Pregnancymay be planned 1 year after remission.  Patient education is mandatory.  Continue Maintenance doses of glucocorticoids and/or AZA.  AVOID: MMF before and after pregnancy.  Varices in a cirrhotic patients should be screened before and during 2nd trimester of pregnancy +/- EVL.  Surveillance for flare in the 1st 6 months postpartum.
  • 49.
    Medication Safety Reportsin Pregnancy Terlipressin Uterine ischemia Octreotide No harmful effects noted Beta‐blockers Fetal bradycardia, fetal growth retardation Lactulose No harmful effects noted Rifaximin No harmful effects noted but limited data Corticosteroids Inconsistent association with cleft abnormalities AZA No LBW/defects. Preterm birth. MMF Birth defects, spontaneous abortion TAC Premature birth, transient neonatal renal dysfunction
  • 50.
    Categories Recurrent AIHDe Novo AIH Clinical findings Graft dysfunction at 2 months‐12 years Indication for LT other than AIH Laboratory findings Increased serum AST, ALT, IgG levels Increased serum AST, ALT, IgG levels Serological markers Same antibodies as pre‐LT AIH ANA, SMA, anti‐LKM1 ANA, SMA common Anti‐LKM1 rare Histologic findings Lobular hepatitis, focal necrosis, pseudorosettes (early) Interface hepatitis Interface hepatitis, lymphoplasmacytic infiltration (late) Lymphoplasmacytic infiltrates Lobular collapse, confluent/bridging necrosis (severe) Treatment Predniso(lo)ne, 30 mg daily, and AZA, 1‐2 mg/kg daily  Same as recurrent AIH Predniso(lo)ne dose reduction to 5‐10 mg daily in 4‐8 weeks Predniso(lo)ne and AZA maintenance Continue calcineurin inhibitor Rescueregimens (empiric) MMF for AZA MMF for AZA Switch calcineurin inhibitor Rapamycin Rapamycin Outcomes 5‐year patient survival, 86%‐100% Better in children than adults Graft failure, 8%‐50% Biochemical remission, 86% Retransplantation, 33%‐60% Retransplantation, 8% Recurrent AIH in retransplanted liver, 33%‐100% Patient survival, 95%
  • 51.

Editor's Notes

  • #4 The lower prevalence in Asian -different genetic background, aND European and North American higher frequency of HLA DR3 and DR4 in Environmental factors such as better living conditions, changes in lifestyle habits, and diet remodulate the intestinal microbiome, which in turn affects the immune system and the gut-liver axis
  • #6 DR3 4 PRMOINENT PREDISPOSING SINGLE
  • #7 APC activate CD4+ helper T cells by presenting foreign and self-antigens. The activated CD4+ helper T cells can then differentiate along cytokine pathways into liver-infiltrating CD8+ cytotoxic T cells, antibody-producing plasma cells, and Th17 lymphocytes.The differentiation is directed by interferon-γ (IFN-γ), TNF-α, interleukin-10 (IL-10), transforming growth factor-β (TGF-β), and IL-6. The Th17 lymphocytes can inhibit regulatory T cells and limit (red X) their ability to dampen extrinsic apoptosis. Liver-infiltrating CD8+ cytotoxic T cells bearing Fas ligand (FasL) can bind with Fas receptors on the surface of hepatocytes, activate caspases, and promote apoptosis of liver cells . Apoptotic bodies can serve as neoantigens and stimulate the activation of naïve CD4+ helper T cells in a positive feedback loop (red arrows). The apoptotic bodies can also activate Kupffer cells to produce reactive oxygen species (ROS), which in turn can activate hepatic stellate cells, promote hepatic fibrosis, alter mitochondrial membrane permeability, and trigger liver cell apoptosis).
  • #8 Detected by IFA Diagnosis Classification No role in decision of treatment or monitoring of therapy Titers decrease with treatment and increase with flare or relapse
  • #19 Penetration of one intact cell into another intact cell, with both cells retaining viability. Lymphocyte penetrates into hepatocytes Rosette ; group /cluster of hepatocytes
  • #24 Briging necrosis: nectosis extending from one lobule to another djacent lobule Piecemeal necrosis = interface hepatis
  • #25 Hepatic inflammation has been identified as a potential confounder generating false positive results for liver stiffness. In the 1st 3-6 months of treatment: reflection of the inflammation rather than stage of fibrosis.
  • #35 double-blind, randomized, active-controlled, multicenter study that evaluated prednisone and azathioprine against budesonide and azathioprine in autoimmune hepatitis. Treatment was followed by a 6-month, open-label phase during which all patients received budesonide in addition to azathioprine. In weeks 1 and 2 of segment A, all patients received 3 mg of budesonide TIDor 40 mg/d prednisone, respectively. After 2 weeks the dose of budesonide was tapered to 3 mg twice daily (BID), and a low-dose regimen for prednisone could be implemented ON PT ACIEVING complete biochemical remission). Patients without complete biochemical remission continued to receive 3 mg of budesonide TID and the high-dose prednisone regimen.. Prednisone dose was tapered down according to the fixed-dose regimen selected at the 2-week visit (high-dose regimen or low-dose regimen). Treatment was followed by a 6-month, open-label phase during which allpatients received budesonide in addition to azathioprine.Segments A and B were scheduled to last 6 months each. Patients who showed biochemical remission after 3 months in segment A were eligible to enter segment B. Patients without biochemical remission at month 6 could proceed to segment B at the investigator's discretion. In segment B, patients who had received prednisone were switched to budesonide in an open-label fashion.
  • #36 At 6 months, complete biochemical remission occurred in 60% of the patients given budesonide versus 38.8% of those given prednisone (P = .001; CI: 7.7); fewer steroid-specific side effects in pt on budesonide (SSSE; 28% versus 53%) compared to prednisone (40 mg daily tapered to 10 mg daily) combined with weight-based AZA (P < .001; CI = 12.3). 
  • #37 Retrospective, multicenter study of 105 naive AIH patients treated with budesonide as the first-line drug. The control group included 276 patients treated with prednisone. The Biochemical remission rate was significantly higher in patients treated with prednisone (87% vs. 49% of patients with budesonide, p < 0.001). The probability of achieving Biovhemimcal remission, (assessed using the inverse probability of treatment weighting propensity score,) was significantly lower in the budesonide group (OR = 0.20; 95% CI: 0.11–0.38) at any time during follow-up, and at 6 (OR = 0.51; 95% CI: 0.29–0.89) and 12 months after starting treatment (0.41; 95% CI: 0.23–0.73).
  • #38 Efficacy was assessed using logistic regression and validated using inverse probability of treatment weighting propensity score. Prednisone treatment was significantly associated with a higher risk of adverse events (24.2% vs. 15.9%, p = 0.047).
  • #39 retrospective cohort study using a comparative effectiveness design.Data from 451 adults with AIH who began treatment from 1978 through 2017 at 9 centers in 5 European countries. Patients were assigned into a high-dose group (initial predniso(lo)ne dose ≥0.50 mg/kg/day; n = 281) or a low-dose group (<0.50 mg/kg/day; n = 170). 
  • #40 There was no significant difference in rates of normalization of transaminases between INITIAL the high-dose predniso(lo)ne group and the low-dose group (70.5% vs 64.7%; P =.20). After multivariable logistic regression with correction for confounders, there was no difference in the likelihood of normalization of transaminases between the groups (odds ratio, 1.21; 95% CI, 0.78–1.87; P =.38) the dose of predniso(lo)ne to induce remission in patients with AIH is less relevant than assumed. An initial predniso(lo)ne dose below 0.50 mg/kg/day substantially decreases unnecessary exposure to predniso(lo)ne in patients with AIH.
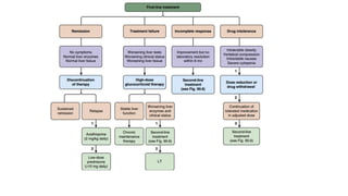
  • #43 REMISSION 80-90 % HAI score of <4/18 . SR 19-40% RELAPSE REAPRANC OF LAB AND HISTO FEATURE AFTER DISCONTI OF MEDS :50%IN 6M 80%IN 3Y  ORIGINAL PRED+AZA90% ACHIEVS REMISSION AGAIN FAILURE 9%: RecheckDiagnosis.Patient compliance. Co-diseases as viral. INCOMPLETE14%: S/B EVALUATED FOR MISDIAG,POOR ADHERE, DRUG TOX: 80% FOR PRED, 46 % AZA CYTO
  • #44 FAILURE: TREAT WITH 30 PRED+150 AZA->IMPROVED LFTTAPER Y10MG N 50MG qM…………………. Aasld: trial of MMF 1st or tacrilimus Incom: 15% Steroids toxicity:->Add AZA to steroid regimen to spare steroids or Switch to AZA monotherapy 2mg/kg. Aasld: trial of MMF 1st or tacrilimus .
  • #48 (3) absence of initial findings of cholestasis (ie, absence of elevation of alkaline phosphatase [ALP] to >2× ULN); and (4) no other reason can be found to explain the combination of increased ALT and TBL, such as viral hepatitis ; other preexisting or acute liver disease; or another drug capable of causing the observed injury. In addition to these 4 components, it is required that the drug in question would show a higher incidence of ALT or AST elevations >3× ULN compared with the (nonhepatotoxic) control drug or placebo.8