AUDIT
SIKLUS PENGELUARAN
PEMBELIAN DAN PENGELUARAN KAS
DEBIT KREDIT DEBIT KREDIT
TUJUAN AUDIT SPESIFIK
KATEGORI ASERSI
KELOMPOK TRANSAKSI
ATAU SALDO TUJUAN AUDIT SPESIFIK
Eksistensi atau Keterjadian
Transaksi
Mencatat pembelian barang, jasa, dan aktiva produktif yang diterima selama
periode berjalan (EO1).
Mencatat transaksi pengeluaran kass yang dilakukan selama periode berjalan
kepada pemasok dan kreditor (EO2)
Saldo
Mencatat hutang usaha yang mencerminkan jumlah hutang perusahaan per
tanggal neraca (EO3)
Kelengkapan
Transaksi
Semua pembelian (C1) dan pengeluaran kas (C2) yang dilakukan selama periode
berjalan telah dicatat.
Saldo
Hutang Usaha meliputi semua jumlah yang terutang kepada pemasok barang dan
jasa per tanggal neraca (C3)
Hak dan Kewajiban
Transaksi
Perusahaan bertanggung jawab atas hutang yang berasal dari pencatatan
transakasi pembelian (R1)
Saldo Hutang usaha merupakan kewajiban perusahaan per tanggal neraca (R2)
TUJUAN AUDIT SPESIFIK (lanjutan)
KATEGORI ASERSI
KELOMPOK TRANSAKSI
ATAU SALDO TUJUAN AUDIT SPESIFIK
Penilaian atau Alokasi
Transaksi
Semua transaksi pembelian (VA1) dan pengeluaran kas (VA2) telah dinilai dengan
menggunakan GAAP dan dijurnal, diikhtisarkan, serta diposting dengan benar.
Saldo
Hutang usaha dinyatakan dalam jumlah benar (VA3) .
Saldo beban yang berkaitan telah sesuai GAAP (VA 4)
Penyajian dan Pengungkapan
Transaksi
Rincian pembelian (PD1) dan pengeluaran kas (PD2) mendukung penyajiannya
dalam laporan keuangan termasuk klasifikasi dan pengungkapannya yang
berkaitan.
Saldo
Hutang usaha (PD3) dan beban terkait (PD4) telah diidentifkasi dengan benar
dalam laporan keuangan.
Pengungkapan yang memadai yang telah dibuat berkaitan dengan komitmen,
kewajiban kontijen, dan penjamin serta hutang pihak yang mempunyai hubungan
yang istimewa (PD5)
RESIKO INHERENT
 KERANCUAN KARENA TINDAKAN MANAJEMEN
 Biaya dinilai terlalu rendah
 Utang dinilai terlalu rendah
 PENYEBAB LAIN KERANCUAN
 Volume Transaksi yang tinggi
 Pembelian tidak diotorisasi
 Penyelewengan
 Pembayaran Ganda
PROSEDUR ANALITIS UMUM
ATAS AUDIT SIKLUS PENGELUARAN
RASIO RUMUS SIGNIFIKANSI AUDIT
Jumlah Hari Perputaran Hutang
Usaha
Rata rata Hutang Usaha
Pembelian x 365
Perbadingan dengan periode sebelumnya dapat
digunakan untuk mengestimasi utang periode
berjalan
Harga Pokok Penjualan Terhadap
Utang Usaha
Harga Pokok Penjualan
Hutang Usaha
Perubahan jumlah tidak akan berbeda jauh
persentasenya kecuali perusahaan mengubah
kebijakan
Hutang Sebagai Persentase
dari Total Aktiva
Hutang Usaha
Total Aktiva
Saldo utang usaha di luar neraca bermanfaat dalam
Rasio Lancar
Aktiva Lancar
Kewajiban Lancar
Menunjukkan kemampuan perusahaan dalam
membayar hutang dalam jangka pendek
Rasio Cepat
Aktiva Moneter Lancar
Kewajiban Moneter Lancar
Menunjukkan kemampuan perusahaan dalam
membayar hutang dalam jangka pendek dengan
mengeluarkan asset non moneter
PERTIMBANGAN PENGENDALIAN
INTERNAL PERUSAHAAN
 LINGKUNGAN PENGEDALIAN
 PENILAIAN RESIKO
 INFORMASI DAN KOMUNIKASI
 MONITORING
 PENILAIAN AWAL ATAS RESIKO PENGENDALIAN
AKTIVITAS PENGENDALIAN
TRANSAKSI PENGENDALIAN
 PENGENDALIAN UMUM
 Berkaitan dengan lingkunngan komputer, dan yang berpengaruh terhadap
aplikasi komputer
 PENGENDALIAN APLIKASI
 Berkaitan dengan aplikasi akuntansi yang terkomputerisasi
TRANSAKSI DAN DOKUMEN
YANG DIBUTUHKAN TRANSAKSI PEMBELIAN
 Permintaan pembelian
 Pesanan pembelian
 Laporan penerimaan
 Faktur penjual
 Voucher
 Laporan pengecualian
 File induk utang usaha
 File suspensi atau penolakan
 Ikhtisar voucher
 Register voucher
 File induk pemasok yang telah
disetujui
 File pesanan pembelian terbuka
 File penerimaan
 File transaksi pembelia
FUNGSI FUNGSI PEMBELIAN
 Pengajuan Pembelian
 Pencantuman nama pemasok yang telah disetujui.
 Pengajuan kembali permintaan barang dan jasa.
 Pembuatan besarnya pesanan pembelian.
 Penerimaan barang dan jasa
 Pembuatan laporan penerimaan
 Penyimpanan barang yang diterima sebagai persediaan
 Pencatatan Kewajiban
 Pembuatan voucher dan pencatatan kewajiban
 Pertanggungjawaban atas transaksi yang telah di catat
TRANSAKSI DAN DOKUMEN
YANG DIBUTUHKAN TRANSAKSI PENGELUARAN
KAS
 Cek.
 Ikhtisar cek.
 File transaksi pengeluaran kas.
 Jurnal pengeluaran kas atau register cek.
FUNGSI FUNGSI
PENGELUARAN KAS
 PEMBAYARAN HUTANG
 Sistem Manual
 Sistem Terkomputerisasi
 PENCATATAN PEMBAYARAN
 Sistem Manual
 Sistem Terkomputerisasi
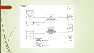
TRANSAKSI DISTRIBUSI KAS
File induk
hutang
usaha
File
suspensi
File induk
hutang
usaha
File induk
buku
besar
File induk
kas awa;
per G/L
File
transaksi
pengeluar
an kas
PROGRAM
PEMUTAKHIRAN FILE
INDUK:
Memutakhiran file induk;
mencetak jurnal penjualan,
G/L, dan laporan bulanan
PROGRAMPENGELUARAN
KAS
Membuat daftar voucher yang
jatuh tempo; membandingkan
pengeluaran dengan data
yang mendasari dan edit cek;
mencetak cek < $25.000
Voucher yg jatuh
tempo
Buku besar
Laporan
pengecualian
Perubahan file
induk A, P
cek
Jurnal
pengeluaran kas
Laporan
pengecualian
Saldo kas
Pemasukan
voucher yg
akan dibayar
Ikhtisar cek Harian
Laporan Kunci
Dokumentasi
Jejak Audit
Fungsi
Pengeluaran
Kas
Program dan File
Komputer
PENGUJIAN SUBSTANTIF
ATAS SALDO HUTANG USAHA
 PROSEDUR AWAL
 Mendapatkan Pemahaman tentang bisnis dan industri klien
 Melaksanakan prosedur awal atas saldo utang usaha dan catatan yang akan diuji lebih
lanjut
 PROSEDUR ANALITIS
 Mengembangkan ekspetasi atas utang saha
 Menghitung Rasio
 Menganalisis hasil rasio dibandingkan ekspetasi, berdasarkan data tahun sebelumnya,
data industry, atau data lainnya
 Membandingkan saldo beban dengan tahun sebelumnya
 PENGUJIAN RINCIAN TRANSAKSI
 Menelusuri sampel catatan transaksi hutang usaha ke dokumen pendukungnya
 Melaksanakan pengujian pisah batas pembelian
 Melaksanakan pengujian pisah batas pengeluaran kas
 Melaksanakan pencarian kewajiban yang belum tercatat
 PENGUJIAN RINCIAN TRANSAKSI
 Mengkonfirmasi hutang usaha
 Merekonsiliasi hutang yang belum dikonfirmasi dengan laporan bulanan yang diterima
klien dari pemasok
 PENYAJIAN DAN PENGUNGKAPAN
 Membandingkan pelaporan dengan standar yang berlaku
 Boynton, William C, Raymond N Johnson.2006.Modern Auditing 8th Edition

AUDIT Siklus Pengeluaran.pptx

  • 1.
  • 2.
    PEMBELIAN DAN PENGELUARANKAS DEBIT KREDIT DEBIT KREDIT
  • 3.
    TUJUAN AUDIT SPESIFIK KATEGORIASERSI KELOMPOK TRANSAKSI ATAU SALDO TUJUAN AUDIT SPESIFIK Eksistensi atau Keterjadian Transaksi Mencatat pembelian barang, jasa, dan aktiva produktif yang diterima selama periode berjalan (EO1). Mencatat transaksi pengeluaran kass yang dilakukan selama periode berjalan kepada pemasok dan kreditor (EO2) Saldo Mencatat hutang usaha yang mencerminkan jumlah hutang perusahaan per tanggal neraca (EO3) Kelengkapan Transaksi Semua pembelian (C1) dan pengeluaran kas (C2) yang dilakukan selama periode berjalan telah dicatat. Saldo Hutang Usaha meliputi semua jumlah yang terutang kepada pemasok barang dan jasa per tanggal neraca (C3) Hak dan Kewajiban Transaksi Perusahaan bertanggung jawab atas hutang yang berasal dari pencatatan transakasi pembelian (R1) Saldo Hutang usaha merupakan kewajiban perusahaan per tanggal neraca (R2)
  • 4.
    TUJUAN AUDIT SPESIFIK(lanjutan) KATEGORI ASERSI KELOMPOK TRANSAKSI ATAU SALDO TUJUAN AUDIT SPESIFIK Penilaian atau Alokasi Transaksi Semua transaksi pembelian (VA1) dan pengeluaran kas (VA2) telah dinilai dengan menggunakan GAAP dan dijurnal, diikhtisarkan, serta diposting dengan benar. Saldo Hutang usaha dinyatakan dalam jumlah benar (VA3) . Saldo beban yang berkaitan telah sesuai GAAP (VA 4) Penyajian dan Pengungkapan Transaksi Rincian pembelian (PD1) dan pengeluaran kas (PD2) mendukung penyajiannya dalam laporan keuangan termasuk klasifikasi dan pengungkapannya yang berkaitan. Saldo Hutang usaha (PD3) dan beban terkait (PD4) telah diidentifkasi dengan benar dalam laporan keuangan. Pengungkapan yang memadai yang telah dibuat berkaitan dengan komitmen, kewajiban kontijen, dan penjamin serta hutang pihak yang mempunyai hubungan yang istimewa (PD5)
  • 5.
    RESIKO INHERENT  KERANCUANKARENA TINDAKAN MANAJEMEN  Biaya dinilai terlalu rendah  Utang dinilai terlalu rendah  PENYEBAB LAIN KERANCUAN  Volume Transaksi yang tinggi  Pembelian tidak diotorisasi  Penyelewengan  Pembayaran Ganda
  • 6.
    PROSEDUR ANALITIS UMUM ATASAUDIT SIKLUS PENGELUARAN RASIO RUMUS SIGNIFIKANSI AUDIT Jumlah Hari Perputaran Hutang Usaha Rata rata Hutang Usaha Pembelian x 365 Perbadingan dengan periode sebelumnya dapat digunakan untuk mengestimasi utang periode berjalan Harga Pokok Penjualan Terhadap Utang Usaha Harga Pokok Penjualan Hutang Usaha Perubahan jumlah tidak akan berbeda jauh persentasenya kecuali perusahaan mengubah kebijakan Hutang Sebagai Persentase dari Total Aktiva Hutang Usaha Total Aktiva Saldo utang usaha di luar neraca bermanfaat dalam Rasio Lancar Aktiva Lancar Kewajiban Lancar Menunjukkan kemampuan perusahaan dalam membayar hutang dalam jangka pendek Rasio Cepat Aktiva Moneter Lancar Kewajiban Moneter Lancar Menunjukkan kemampuan perusahaan dalam membayar hutang dalam jangka pendek dengan mengeluarkan asset non moneter
  • 7.
    PERTIMBANGAN PENGENDALIAN INTERNAL PERUSAHAAN LINGKUNGAN PENGEDALIAN  PENILAIAN RESIKO  INFORMASI DAN KOMUNIKASI  MONITORING  PENILAIAN AWAL ATAS RESIKO PENGENDALIAN
  • 8.
    AKTIVITAS PENGENDALIAN TRANSAKSI PENGENDALIAN PENGENDALIAN UMUM  Berkaitan dengan lingkunngan komputer, dan yang berpengaruh terhadap aplikasi komputer  PENGENDALIAN APLIKASI  Berkaitan dengan aplikasi akuntansi yang terkomputerisasi
  • 9.
    TRANSAKSI DAN DOKUMEN YANGDIBUTUHKAN TRANSAKSI PEMBELIAN  Permintaan pembelian  Pesanan pembelian  Laporan penerimaan  Faktur penjual  Voucher  Laporan pengecualian  File induk utang usaha  File suspensi atau penolakan  Ikhtisar voucher  Register voucher  File induk pemasok yang telah disetujui  File pesanan pembelian terbuka  File penerimaan  File transaksi pembelia
  • 10.
    FUNGSI FUNGSI PEMBELIAN Pengajuan Pembelian  Pencantuman nama pemasok yang telah disetujui.  Pengajuan kembali permintaan barang dan jasa.  Pembuatan besarnya pesanan pembelian.  Penerimaan barang dan jasa  Pembuatan laporan penerimaan  Penyimpanan barang yang diterima sebagai persediaan  Pencatatan Kewajiban  Pembuatan voucher dan pencatatan kewajiban  Pertanggungjawaban atas transaksi yang telah di catat
  • 13.
    TRANSAKSI DAN DOKUMEN YANGDIBUTUHKAN TRANSAKSI PENGELUARAN KAS  Cek.  Ikhtisar cek.  File transaksi pengeluaran kas.  Jurnal pengeluaran kas atau register cek.
  • 14.
    FUNGSI FUNGSI PENGELUARAN KAS PEMBAYARAN HUTANG  Sistem Manual  Sistem Terkomputerisasi  PENCATATAN PEMBAYARAN  Sistem Manual  Sistem Terkomputerisasi
  • 15.
    TRANSAKSI DISTRIBUSI KAS Fileinduk hutang usaha File suspensi File induk hutang usaha File induk buku besar File induk kas awa; per G/L File transaksi pengeluar an kas PROGRAM PEMUTAKHIRAN FILE INDUK: Memutakhiran file induk; mencetak jurnal penjualan, G/L, dan laporan bulanan PROGRAMPENGELUARAN KAS Membuat daftar voucher yang jatuh tempo; membandingkan pengeluaran dengan data yang mendasari dan edit cek; mencetak cek < $25.000 Voucher yg jatuh tempo Buku besar Laporan pengecualian Perubahan file induk A, P cek Jurnal pengeluaran kas Laporan pengecualian Saldo kas Pemasukan voucher yg akan dibayar Ikhtisar cek Harian Laporan Kunci Dokumentasi Jejak Audit Fungsi Pengeluaran Kas Program dan File Komputer
  • 16.
    PENGUJIAN SUBSTANTIF ATAS SALDOHUTANG USAHA  PROSEDUR AWAL  Mendapatkan Pemahaman tentang bisnis dan industri klien  Melaksanakan prosedur awal atas saldo utang usaha dan catatan yang akan diuji lebih lanjut  PROSEDUR ANALITIS  Mengembangkan ekspetasi atas utang saha  Menghitung Rasio  Menganalisis hasil rasio dibandingkan ekspetasi, berdasarkan data tahun sebelumnya, data industry, atau data lainnya  Membandingkan saldo beban dengan tahun sebelumnya
  • 17.
     PENGUJIAN RINCIANTRANSAKSI  Menelusuri sampel catatan transaksi hutang usaha ke dokumen pendukungnya  Melaksanakan pengujian pisah batas pembelian  Melaksanakan pengujian pisah batas pengeluaran kas  Melaksanakan pencarian kewajiban yang belum tercatat
  • 18.
     PENGUJIAN RINCIANTRANSAKSI  Mengkonfirmasi hutang usaha  Merekonsiliasi hutang yang belum dikonfirmasi dengan laporan bulanan yang diterima klien dari pemasok  PENYAJIAN DAN PENGUNGKAPAN  Membandingkan pelaporan dengan standar yang berlaku
  • 19.
     Boynton, WilliamC, Raymond N Johnson.2006.Modern Auditing 8th Edition