VOLCANOES
PRESENTATION BY : ASHMITA MUKHERJEE
CONTENTS
• What is a Volcano?
• Cross Section of a Volcano
• Magma
• Causes of Volcanism
• Types of Volcanoes
• Volcanic Landforms
• Effects of Volcanoes
What is a Volcano?
A volcano is a vent or
‘chimney’ that connects
molten rock (magma)
from within the Earth’s
Interior to the Earth’s
surface.
It is a conical or domed
shaped landform that is
built from lava emerging
through vents in the
earth’s surface.
SOURCE :http://www.volcano-erasmusplus.eu/wp-
content/uploads/2016/01/Lesson-Plan_Volcanoes.pdf
Origin of Volcanoes
 The word volcano is derived from the name of
VULCANO ,a volcanic island in the Aeolian
Islands of Italy whose name in turn comes from
VULCAN ,the god of fire in roman mythology .
SOURCE:
https://mythology.net/roman/roman-
gods/vulcan/
Source : PINTEREST
Cross Section of a Volcano
SOURCE:
https://pinoyscienceteacher.wordpress.com/2017/11/
05/parts-of-a-volcano/
SOURCE:http://www.primaryhomeworkhelp.co.uk/mountains
/volcanoparts.html
• Magma - Molten rock beneath Earth's surface.
• Parasitic Cone - A small cone-shaped volcano formed by an
accumulation of volcanic debris.
• Sill - A flat piece of rock formed when magma hardens in a crack in a
volcano.
• Vent - An opening in Earth's surface through which volcanic
materials escape.
• Flank - The side of a volcano.
• Lava - Molten rock that erupts from a volcano that solidifies as it
cools.
• Crater - Mouth of a volcano - surrounds a volcanic vent.
• Conduit - An underground passage magma travels through.
• Summit - Highest point; apex
• Throat - Entrance of a volcano. The part of the conduit that ejects
lava and volcanic ash.
• Ash - Fragments of lava or rock smaller than 2 mm in size that are
blasted into the air by volcanic explosions.
• Ash Cloud - A cloud of ash formed by volcanic explosions.
Magma
• Magma is defined as molten rock found
below the earth's surface. Magma is
primarily a very hot liquid.
• Magma comes from the asthenosphere-
the weak layer within the mantle that
allows the overlying rigid lithospheric
plates to move around the globe.
Composition of Magma
• Magma is composed of melted silicate rocks and
dissolved gases.
• Silica ( SiO2 ) is the primary constituent of magma.
• The three types of magma :
BASALT ANDESITE RHYOLITE
Lowest % of silicon
and oxygen
Interdemediate %
silicon and oxygen
Higesht % of silicon
and oxygen
Oceanic crust Mixture of oceanic
and continental crust
Continental Crust
Divergent plate
boundaries and hot
spots (Hawaii)
Subduction zone :
Ring of fire
Hot spot under
continental crust
(Yellowstone)
SOURCE:https://www.google.co.in/url?sa=t&
rct=j&q=&esrc=s&source=web&cd=1&cad=rj
a&uact=8&ved=2ahUKEwiQ15yYmqLkAhXRb
CsKHYTgALIQFjAAegQIABAB&url=https%3A%
2F%2Fwww.slideshare.net%2Fcbarcroft%2Fv
olcanoes-
ppt&usg=AOvVaw0Jq2rDCsjJso5scNjdYPzT
Properties Of Magma
VISCOSITY : Resistance to flow in fluids is called viscosity.
• Greater amount of silica makes it more difficult for magma to flow.
• Variability in magma viscosity strongly influences both the mobility of
magma under the surface and the velocity and form if it reaches the
surface as lava flow.
SOURCE :
https://www.google.co.in/url?sa=t&rct=j&q=&e
src=s&source=web&cd=5&cad=rja&uact=8&ved
=2ahUKEwiQ15yYmqLkAhXRbCsKHYTgALIQFjAEe
gQICBAC&url=http%3A%2F%2Fwww.primaryres
ources.co.uk%2Fenglish%2Fpowerpoints%2FVol
canoes.ppt&usg=AOvVaw3vTa_esmEegkDnCpPE
2Pam
Volatile Content : High concentration of
dissolved volatiles within the magma causes
an explosive eruption
• Volatile content increases with increasing
silica content .
• Volcanoes with andesitic-to-rhyolitic magma
are more prone to explosive eruption than
volcanoes with basic lavas.
PRINCIPAL PROCESS THAT GENERATE MAGMA :
1.Decompression melting : It occurs when the
overlying pressure exerted on hot rock within
the asthenosphere is decreased due to
thinning of the overlying lithosphere during
tectonic extension
SOURCE:https://www.google
.co.in/url?sa=t&rct=j&q=&esr
c=s&source=web&cd=1&cad
=rja&uact=8&ved=2ahUKEwi
Q15yYmqLkAhXRbCsKHYTgAL
IQFjAAegQIABAB&url=https%
3A%2F%2Fwww.slideshare.n
et%2Fcbarcroft%2Fvolcanoes
-
ppt&usg=AOvVaw0Jq2rDCsjJ
so5scNjdYPzT
2. Addition of Volatile :Melting occurs at subduction zones due
to addition of volatiles to the asthenosphere,which are
released from down going oceanic plate.
• Volatiles are chemical compounds,such as water (H20),carbon
dioxide (CO2) that evaporate easily and exists in gaseous state
at earth’s surface.
• Volatiles,such as water when added as fluid to rocks that are
close to their melting temperature , will enable the rocks to
melt.
SOURCE:https://www.googl
e.co.in/url?sa=t&rct=j&q=&
esrc=s&source=web&cd=1
&cad=rja&uact=8&ved=2ah
UKEwiQ15yYmqLkAhXRbCs
KHYTgALIQFjAAegQIABAB&
url=https%3A%2F%2Fwww.
slideshare.net%2Fcbarcroft
%2Fvolcanoes-
ppt&usg=AOvVaw0Jq2rDCsj
Jso5scNjdYPzT
3.Addition of heat to rocks will induce melting if the
temperature exceeds the melting temperature of the
rocks at the depth.
• As the magma rises within the mantle and ultimately
through the crust ,heat from deep within Earth is
carried toward the surface and along the way is
transferred to the surrounding rocks.
Causes of Eruption
The volcanic eruptions are closely associated with
sea floor spreading ,plate tectonics and mountain
building . The main causes of volcanism may be
summarised as :
1.There is gradual increase in temperature with
increasing depth at the rate of 1℃ per 32
metres,caused by disintegration of radioactive
elements deep within the earth.
2.Origin of magma because of lowering of melting
point inside the earth caused by reduction in
pressure due to splitting of plates .
3.Ascent of magma forced by enormous volume of
gases and water vapour.
PLATE TECTONICS AND VOLCANISM
There is a close relationship between movement of plates and volcanism
1.Divergent plate boundaries :
• Associated with fissure eruptions of volcanoes and constant
upwelling of magma.
• The rise of magma along the mid oceanic ridges where splitting and
lateral spreading of plate creates fractures and pressure release and
lowering of melting point and materials of upper mantle are melted
and move upwards as magma.
2.Convergent plate boundaries :
• Associated with explosive type of volcanoes .Two plate collide along
Benioff zone ,the heavier plate gets subducted beneath the lighter
plate and melts after reaching a depth of 100km or more.
• The magma is forced to ascend by the enormous volume of
accumulated explosive gases.
SOURCE :https://opentextbc.ca/geology/chapter/4-1-plate-
tectonics-and-volcanism/
3.Hot spot : Occurs at abnormally hot centres known as mantle
plumes. In the ocean, they generate seamounts and islands .On
land, they cover large regions with flood basalts.
• A chain of volcanic islands is formed as oceanic crust moves
across a hotspot of rising magma. As the hot mantle rock rises,
magma forms in bodies that melt their way through the
lithosphere and reach the sea floor.Each major pulse of the
plume sets off a cycle of volcano formation.
Sea floor spreading
Active volcanoExtinct
volcano
Beveled
island
Guyot
HOT
SPOT
SOURCE : Strahler,Alan,Introduction to
physical geography,5th edition
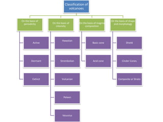
Classification of
volcanoes
On the basis of
periodicity
Active
Dormant
Extinct
On the basis of
intensity
Hawaiian
Strombolian
Vulcanian
Peleen
Vesuvius
On the basis of magma
composition
Basic cone
Acid cone
On the basis of shape
and morphology
Shield
Cinder Cones
Composite or Strato
On the basis of intensity
• Hawaiian : Such volcanoes erupt quietly due to less
viscous lavas and non violent nature of gases.
• Kilauea is an active volcano in the Hawaiian Islands.
source :https://www.soest.hawaii.edu/soestwp/announce/news/kilauea-volcano-
eruption-marks-35-years/
• STROMBOLIAN : These volcanoes named after
Stromboli Volcano of Lipari island in Mediterranean
sea, erupt with moderate intensity. Almost rhythmic
or nearly continuous .
source:
https://www.trover.com/d/Qx1L-
stromboli-island-lipari-italy
• Vulcanian : A Vulcanian eruption is a short, violent, relatively
small explosion of viscous magma.
• Due to viscous magma ,these are quickly solidified and
hardened between two eruptions and thus they plug the vents
resulting into ash laden volcanic clouds in next eruption.
• Sabancaya volcano is located in thePeruvian Andes about 75
km northwest of Peru’s second largest city, Arequipa
Sabancaya means “Tongue of fire” in the local Quechua
language.
Source
:http://www.photovolcanica.co
m/VolcanoInfo/Sabancaya/Saba
ncaya.html
• Peleean : These are named after the Pelee volcano of
Martinique Islands in the Caribbean Sea. These are the most
violent and most explosive type of volcanoes.Ejected lava is very
viscous ,leading to disastrous eruptions, “nuee ardente”
(glowing cloud)
• Mount Pelée, active volcanic mountain on the Caribbean island
of Martinique. Situated 15 miles (24 km) northwest of Fort-de-
France.
Source
:https://allthatsinteresting.com/
mount-pelee#2
SOURCE : EPGPATHSHALA
On the basis of Magma Composition
• Acidic Cone : Acid lava is highly viscous ,rich in Silica and flows
only a short distance.The lava forms steep sided cones and
solidifies in the vent,forming a plug through which it can erupt
again.
• Mt.Krakatau lies in the Sunda Strait between Java and Sumatra
blew up more than half of the island on which it is situated.
SOURCE
http://volcano.oregonstate.edu/
oldroot/volcanoes/krakatau/kra
katau.html
• BASIC CONE : This type of volcano has liquid lava and
flows for a long distance quietly before it solidifies.
• India's Deccan Traps - one of the largest volcanic
features on the Earth - may have formed due to
eruptions from two distinct plumes simultaneously for
about 10 million years - one under Reunion and
another called the Comoros plume.
SOURCE:
https://www.deccanchron
icle.com/science/science/
140217/indias-deccan-
traps-formed-by-two-
eruptions-study.html
On the basis of shape and morphology
• Shield Volcano : The basaltic lavas are comparatively fluid and
spread quietly, easily and widely. These flows slowly constructs
broad flat shield volcano. They are named as shield volcanoes
because they are shaped like a warrior’s shield.
• Mauna loa is a shield volcano located along the Hawaiian
emperor chain in the Pacific Ocean
Source :
https://edu.glogster.c
om/glog/mauna-
loa/2a8b8goikpc?=glo
gpedia-source
• Cinder Cone :Cinder cones are the most abundant of all volcanoes. Small
cones consisting mostly of pyroclastic debris each having a single vent are
called cinder cones. When pyroclastic fragments fall and accumulate close
to the vent, they may pile up to form a very symmetric cinder cone
• Parícutin is a cinder cone volcano located in the Mexican state of
Michoacán.
SOURCE :
http://mysteriesandwonde
rs.blogspot.com/2012/07/
paricutin-volcano.html
• Composite cones or stratovolcanoes :Composite volcanoes – also called
stratovolcanoes – are named for their composition. These volcanoes are
built from layers, or strata, of pyroclastic material, including lava, pumice,
volcanic ash, and tephra. The layers stack on each other with each eruption.
The volcanoes form steep cones, rather than rounded shapes, because the
magma is viscous.
• Composite volcanoes are responsible for the most catastrophic eruptions in
history.
• Mount St. Helens is an active stratovolcano located in Skamania County,
Washington, in the Pacific Northwest region of the United States.
SOURCE :
https://learno
do-
newtonic.com
/mt-st-
helens-
eruption-facts
On the basis of periodicity
• ACTIVE VOLCANOS : erupted in recent past or keeps erupting
periodically.
• e,.g Mount Etna in Italy,
• Barren Islands in India
Barren Island,India
source
:https://www.indiatoday.in/e
ducation-today/gk-current-
affairs/story/barren-island-
volcano-961879-2017-02-21
• Dormant Volcanoes : erupted in the historical
periods ,but have remained inactive for a fairly
long period of time.
• E.g. Mauna Kea last erupted around 2460
BC,hawaiin island
source :
https://www.hawaii.com/bi
g-island/attractions/mauna-
kea/
• EXTINCT VOLCANOES: not erupted since long period of times
• E.g. . Chimborazo is a currently inactive stratovolcano in the
Cordillera Occidental range of the Andes. Its last known
eruption is believed to have occurred around 550 A.D
Source :
https://www.123rf.com/ph
oto_42213891_chimborazo
-volcano-and-sheep-on-the-
moor-andes-ecuador.html
VOLCANIC LANDFORMS
• Deposition of magma or lava results in formation of a
variety of landforms.
• Depending upon where the magma gets deposited ,the
volcanic activity can be classified into :
1. INTRUSIVE
2. EXTRUSIVE
The landforms made through intrusion of magma into the
rocks of the crust below the surface are called
intrusive forms of volcanicity.
The landforms made through deposition of magma on
the surface are called the extrusive forms of
volcanicity.
INTRUSIVE FORMS OF VULCANICITY
• Many a times the magma fails to reach the
surface of the earth and cools below the
surface. In such cases magma gets deposited
in the form of intrusions in the crevices and
fissures below the surfaces. Such kind of
landforms are known as intrusive landforms
INTRUSIVE LANDFORMS
SOURCE : G C Leong Certificate Physical and Human Geography
book
• SILLS AND DYKES
Magma penetrating and solidifying in the vertical joints and fissures in the
rocks produces dykes
They are narrow vertical wall like feature
Intrusion of magma in the horizontal bedding planes and fissures leads to
formation of horizontal sheets of lavas called sills
• PHACOLITHS,LOPOLITHS,LACCOLITHS AND BATHOLITHS
Sometimes the lava intrusions push the rocks upwards from below and form
dome shaped deposits below the surface called laccoliths
Phacoliths are lens shaped intrusions found in the bottoms of the syncline
and tops of the anticlines in folded sedimentary rocks arranged one above
the other between layers of rocks.
Lopoliths are saucer shaped intrusions ofg large size which are concave
upwards .Large lopoliths form extensive plateaus on exposure.
Batholiths are very large intrusions of irregular shape and their base is at
great depth in the interior .Smaller batholiths are called stocks or bosses.
GEYSERS AND HOT SPRINGS
• Geysers are fountains of hot water superheated steam that may spout
up to a height of 150 feet from the earth beneath. The phenomena are
associated with a thermal or volcanic region in which U.S.A The world’s
best known geyser is perhaps Old faithful in Yellowstone National Park.
• HOT SPRINGS or thermal springs are more common and may be found
in any part of earth where water sinks deep enough beneath the surface
to be heated by the interior forces.
SOURCE :
https://www.britannica.com/science/volcano/
Hot-springs-and-geysers
•Tapt Kund is renowned for its healing
properties. It is believed that before heading
towards the Badrinath Temple, one has to
take a sacred dip in the Tapt Kund.
SOURCE :
https://www.hellotravel.c
om/india/tapt-kund
EXTRUSIVE LANDFORMS
• CINDER CONE:
These are usually of low height and are formed of volcanic
dusts, ashes and pyroclastic matter.
The formation of cinder cone is initiated due to accumulation of
finer solid particles around volcanic vent in the form of tiny
mound, having steep concave slope.
• COMPOSITE CONE : It consist of alternate layers of lavas and
ash. They are result of alternating explosive and placid
eruptions.
• PARASITE CONES : Several branches of pipe come out of the
main central pipe of the volcano when the volcanic cones are
enormously enlarged.
• LAVA PLUGS : solidification of magma within the vent
pipe forms a vertical plug or spine.It is called as
volcanic neck indicated by diatreme.
• LAVA PLATEAUS :The magma erupting from fissure
eruptions spreads over a large areas and spreads over
a large area and cools in a form of a vast sheet of lava.
• MID-OCEANIC RIDGE : Occur in the underwater
oceans.. The central portion of the mid-oceanic ridges
is associated with frequent volcanic eruptions.
The lava which comes out through these eruptions are
Basaltic and have less silica content, so they are less
viscous. Due to less viscosity, they flow through longer
distances and cool slowly. This outpour of lava through
volcanic eruptions is responsible for the phenomenon
of seafloor spreading.
• CRATER AND CALDERAS : The crater is a bowl or
funnel shaped depression or cavity usually of
volcanic origin It is usually more or less circular in
the plan at the summit of the volcanic
mountainThe diameter of crater is commonly less
than 1.6 kilometres. Craters may result from
either explosive activity or from subsidence.
• The huge carter like depression is called Caldera.
• The diameter of a caldera is usually several times
that of a crater. The figure demonstrates the
formation of caldera due repeated volcanic
eruption.
Menengai Crater in Kenya
SOURCE : http://magicalkenya.com/places-to-
visit/highlands-and-valleys/menengai-crater/
LAGUNA DE QUILTOA
CALDERA IN ECUDOR
SOURCE :
https://www.nationalgeographic.org/encyclopedia/cald
eras/
SOURCE :
http://academic.emporia.edu/ab
erjame/student/kuss1/shiprock.
html
SHIP ROCK (LAVA PLUG) NEW
MEXICO
SOURCE
:https://www.eartheclipse.com/geology/theory-
and-evidence-of-seafloor-spreading.html
WORLD DISTRIBUTION OF VOLCANOES
SOURCE :https://msnucleus.org/membership/html/k-
6/pt/plate/5/ptpt5_1a.html
Volcanoes generally occurs in the weaker zone of the
earth’s crust and are characterized by young folded
mountains.The weaker zones are generally on margins
of plates of the continents and ocean basins:
• Subduction Zones in the Circum Pacific Belt
Pacific Ring of Fire”is the collection of volcanoes
bordering the Pacific Ocean. This zone is infact a ring of
subduction zones.It includes some of the deadliest
volcanoes known, such as Pinatubo and Mt. St.
Helens.The belt includes the Andes of South
America,Rocky of North America,the Aleutian Islands
and the Island region of Asia including Kurile,and
Japanese Islands,Taiwan,Indonesian Islands.There are
large number of Volcanoes in New Zealand and Hawaii
also.
• DIVERGENCE ZONE : VOLCANOES OF THE
MID ATLANTIC RIDGE
Divergence causes pulling apart of tectonic
plates eventually leading to spreading .These
spreading sites are the common sites of
basaltic lava eruption .Here Mid Oceanic
Ridge are formed. The volcanic eruptions are
represented by the East African Rift Valley
Zone extending from Ethipia to Tanzania.
INTRA PLATE OCEANIC VOLCANISM
• Intraplate oceanic volcanism can be
represented by a single oceanic volcano, or
lines of volcanoes such as the Hawaiian
Emperor seamount chains. They are also
popular as hotspots and are located within the
tectonic plates instead of plate margins
• MID CONTINENTAL BELT AND VOLCANOES IN
THE MEDITERREAN BELT
• This belt is extended from the Mediterranean
Alps to the Himalayan Region. Most often
visited active volcanoes are found in this belt.
Vesuvius and Stromboli are well known
example of this belt. Mount Sicily is Europe’s
largest volcano. Its frequent eruptions often
attract visitors.
SOURCE :Keller and Devecchio ,Natural Hazards
EFFECTS OF
VOLCANOES
PRIMARY
•LAVA FLOW
•ASH FALL
•PYROCLASTIC FLOW
•POISNOUS GASES
SECONDARY
•DEBRIS FLOW
•MUD FLOW
•LANDSLIDE
,TSUNAMIS,EARTHQUAKE
SOURCE :
Mahapatra,G.B,
Textbook of
Physical
Geology
• LAVA FLOW results when magma reaches the surface and
overflows the central crater or erupts from a volcanic vent
along the flank of the volcano.Lava flows have temperature in
excess of 200 degree Celsius. Therefore will burn any flamable
material it contacts with.
• PYROCLASTIC ACTIVITY refers to explosive volcanism in which
magma and the rocks that compose the volcano are physically
blasted from a volcanic vent into the atmosphere forming
pyroclastic debris ,known as Tephra.They range from fine duts
to large angular bombs.
• Ash Fall : Volcanic Ash develops due to explosive fragmentation
of magma during an eruption .Ash fall occurs downwind of the
volcano as the fine particles carried aloft cool and fall back
towards the earth’s surface affecting vegetation,surface
water,etc
• PYROCLASTIC FLOW : These flows of pyroclastic debris are hot
and race down the side of the volcano, attaining speeds in excess
of 400 km/hr.
As pyroclastic flows move down the side of the mountain,hot
expanding gases carrying low density ash upward,forms a gray
cloud that rises above the higher density base of the flow.
• POISNOUS GASES : A number of gases ,including water vapour
(H20),Carbon dioxide (CO2),Hydrogen Sulphide (H2S) are emitted
during volcanic activity . Carbon dioxide released often
accumulates in sediments and bottom water of lakes,leading to
release of misty cloud of dense ,CO2 gas displacing the clean air.
Sulphur dioxide causes acid rain.
2012 Tolbachik eruption
SOURCE :
https://www.wired.com/2012/12/tolbachik-
eruption-identifying-lava-flow-features/
• DEBRIS FLOWS,MUD FLOWS :Collectively known by their
Indonesian name Lahar.Lahars are produced when large
amounts of loose volcanic ash and other tephra are saturated
with water,become unstable and suddenly move downslope.
Debris Flow differs from Mud flows in that they are coarser
,more than half of their particles are larger than sand grains .
• LANDSLIDES AND TSUNAMIS :Landslides are common on
volcanic cones because they are tall, steep, and weakened by
the rise and eruption of molten rock. Magma releases volcanic
gases that partially dissolve in groundwater, resulting in a hot
acidic hydrothermal system that weakens rock by altering
minerals to clay.
TSUNAMI : Waves may be generated by the sudden
displacement of water caused by a volcanic explosion, by a
volcano's slope failure, or more likely by a phreatomagmatic
explosion and collapse/engulfment of the volcanic magmatic
chambers causing Tsunami
Lahar on Mt.St.Helens,1982
SOURCE :
https://www.britannica.com/science/
lahar
VOLCANO leading to TSUNAMI
SOURCE : http://itic.ioc-
unesco.org/index.php?option=com_content&view=article&id=1159:ho
w-do-volcanic-eruptions-generate-tsunamis&catid=1340&Itemid=2059
REFERENCES
1. Singh,Savindra,Geomorphology
Published by : Pravalika Publications Allahabad ,2016 Edition
2. Strahler,Alan,Introduction to Physical Geography,
Published by John Wiley & Sons, Inc. 5th Edition
3. Bhargava,Veena ,A Textbook of I.C.S.E Geography Part 1 ( Class 9),Published by Goyal Brothers
Prakasan ,Third Edition 2006
4. Keller and Devecchio ,Natural Hazards ,Published by Routledge,4th Edition.
5. Mahapatra,G.B,Textbook of Physical Geology ,Published by CBS Publisher and distributors Pvt
Ltd,Edition 2014
6. EPGPATHSHALA : MODULE : Geomorphologhy: Volcano : Types of Volcano,World Distribution
Of volcanoes (Accessed on 23.08.19)
7. Husain,Majid ,Fundamentals of Physical Geography,Published by Rawat Publication ,4th Edition
8. https://www.deccanchronicle.com/science/science/140217/indias-deccan-traps-
formed-by-two-eruptions-study.html : Lava Plateaus ( Accessed on 23.08.19)
9. http://www.primaryhomeworkhelp.co.uk/mountains/volcanoparts.html : Cross Section Of
Volcano ( Accessed on 23.08.19)
10.
https://www.google.co.in/url?sa=t&rct=j&q=&esrc=s&source=web&cd=1&cad=rja&uact=8&ve
d=2ahUKEwiQ15yYmqLkAhXRbCsKHYTgALIQFjAAegQIABAB&url=https%3A%2F%2Fwww.slidesh
are.net%2Fcbarcroft%2Fvolcanoes-ppt&usg=AOvVaw0Jq2rDCsjJso5scNjdYPzT
(PPT On Volcanoes) ( Accessed on 23.08.19)

All about - Volcanoes

  • 1.
    VOLCANOES PRESENTATION BY :ASHMITA MUKHERJEE
  • 2.
    CONTENTS • What isa Volcano? • Cross Section of a Volcano • Magma • Causes of Volcanism • Types of Volcanoes • Volcanic Landforms • Effects of Volcanoes
  • 3.
    What is aVolcano? A volcano is a vent or ‘chimney’ that connects molten rock (magma) from within the Earth’s Interior to the Earth’s surface. It is a conical or domed shaped landform that is built from lava emerging through vents in the earth’s surface. SOURCE :http://www.volcano-erasmusplus.eu/wp- content/uploads/2016/01/Lesson-Plan_Volcanoes.pdf
  • 4.
    Origin of Volcanoes The word volcano is derived from the name of VULCANO ,a volcanic island in the Aeolian Islands of Italy whose name in turn comes from VULCAN ,the god of fire in roman mythology . SOURCE: https://mythology.net/roman/roman- gods/vulcan/ Source : PINTEREST
  • 5.
    Cross Section ofa Volcano SOURCE: https://pinoyscienceteacher.wordpress.com/2017/11/ 05/parts-of-a-volcano/
  • 6.
  • 7.
    • Magma -Molten rock beneath Earth's surface. • Parasitic Cone - A small cone-shaped volcano formed by an accumulation of volcanic debris. • Sill - A flat piece of rock formed when magma hardens in a crack in a volcano. • Vent - An opening in Earth's surface through which volcanic materials escape. • Flank - The side of a volcano. • Lava - Molten rock that erupts from a volcano that solidifies as it cools. • Crater - Mouth of a volcano - surrounds a volcanic vent. • Conduit - An underground passage magma travels through. • Summit - Highest point; apex • Throat - Entrance of a volcano. The part of the conduit that ejects lava and volcanic ash. • Ash - Fragments of lava or rock smaller than 2 mm in size that are blasted into the air by volcanic explosions. • Ash Cloud - A cloud of ash formed by volcanic explosions.
  • 8.
    Magma • Magma isdefined as molten rock found below the earth's surface. Magma is primarily a very hot liquid. • Magma comes from the asthenosphere- the weak layer within the mantle that allows the overlying rigid lithospheric plates to move around the globe.
  • 9.
    Composition of Magma •Magma is composed of melted silicate rocks and dissolved gases. • Silica ( SiO2 ) is the primary constituent of magma. • The three types of magma : BASALT ANDESITE RHYOLITE Lowest % of silicon and oxygen Interdemediate % silicon and oxygen Higesht % of silicon and oxygen Oceanic crust Mixture of oceanic and continental crust Continental Crust Divergent plate boundaries and hot spots (Hawaii) Subduction zone : Ring of fire Hot spot under continental crust (Yellowstone)
  • 10.
  • 11.
    Properties Of Magma VISCOSITY: Resistance to flow in fluids is called viscosity. • Greater amount of silica makes it more difficult for magma to flow. • Variability in magma viscosity strongly influences both the mobility of magma under the surface and the velocity and form if it reaches the surface as lava flow. SOURCE : https://www.google.co.in/url?sa=t&rct=j&q=&e src=s&source=web&cd=5&cad=rja&uact=8&ved =2ahUKEwiQ15yYmqLkAhXRbCsKHYTgALIQFjAEe gQICBAC&url=http%3A%2F%2Fwww.primaryres ources.co.uk%2Fenglish%2Fpowerpoints%2FVol canoes.ppt&usg=AOvVaw3vTa_esmEegkDnCpPE 2Pam
  • 12.
    Volatile Content :High concentration of dissolved volatiles within the magma causes an explosive eruption • Volatile content increases with increasing silica content . • Volcanoes with andesitic-to-rhyolitic magma are more prone to explosive eruption than volcanoes with basic lavas.
  • 13.
    PRINCIPAL PROCESS THATGENERATE MAGMA : 1.Decompression melting : It occurs when the overlying pressure exerted on hot rock within the asthenosphere is decreased due to thinning of the overlying lithosphere during tectonic extension SOURCE:https://www.google .co.in/url?sa=t&rct=j&q=&esr c=s&source=web&cd=1&cad =rja&uact=8&ved=2ahUKEwi Q15yYmqLkAhXRbCsKHYTgAL IQFjAAegQIABAB&url=https% 3A%2F%2Fwww.slideshare.n et%2Fcbarcroft%2Fvolcanoes - ppt&usg=AOvVaw0Jq2rDCsjJ so5scNjdYPzT
  • 14.
    2. Addition ofVolatile :Melting occurs at subduction zones due to addition of volatiles to the asthenosphere,which are released from down going oceanic plate. • Volatiles are chemical compounds,such as water (H20),carbon dioxide (CO2) that evaporate easily and exists in gaseous state at earth’s surface. • Volatiles,such as water when added as fluid to rocks that are close to their melting temperature , will enable the rocks to melt. SOURCE:https://www.googl e.co.in/url?sa=t&rct=j&q=& esrc=s&source=web&cd=1 &cad=rja&uact=8&ved=2ah UKEwiQ15yYmqLkAhXRbCs KHYTgALIQFjAAegQIABAB& url=https%3A%2F%2Fwww. slideshare.net%2Fcbarcroft %2Fvolcanoes- ppt&usg=AOvVaw0Jq2rDCsj Jso5scNjdYPzT
  • 15.
    3.Addition of heatto rocks will induce melting if the temperature exceeds the melting temperature of the rocks at the depth. • As the magma rises within the mantle and ultimately through the crust ,heat from deep within Earth is carried toward the surface and along the way is transferred to the surrounding rocks.
  • 16.
    Causes of Eruption Thevolcanic eruptions are closely associated with sea floor spreading ,plate tectonics and mountain building . The main causes of volcanism may be summarised as : 1.There is gradual increase in temperature with increasing depth at the rate of 1℃ per 32 metres,caused by disintegration of radioactive elements deep within the earth. 2.Origin of magma because of lowering of melting point inside the earth caused by reduction in pressure due to splitting of plates . 3.Ascent of magma forced by enormous volume of gases and water vapour.
  • 17.
    PLATE TECTONICS ANDVOLCANISM There is a close relationship between movement of plates and volcanism 1.Divergent plate boundaries : • Associated with fissure eruptions of volcanoes and constant upwelling of magma. • The rise of magma along the mid oceanic ridges where splitting and lateral spreading of plate creates fractures and pressure release and lowering of melting point and materials of upper mantle are melted and move upwards as magma. 2.Convergent plate boundaries : • Associated with explosive type of volcanoes .Two plate collide along Benioff zone ,the heavier plate gets subducted beneath the lighter plate and melts after reaching a depth of 100km or more. • The magma is forced to ascend by the enormous volume of accumulated explosive gases.
  • 18.
  • 19.
    3.Hot spot :Occurs at abnormally hot centres known as mantle plumes. In the ocean, they generate seamounts and islands .On land, they cover large regions with flood basalts. • A chain of volcanic islands is formed as oceanic crust moves across a hotspot of rising magma. As the hot mantle rock rises, magma forms in bodies that melt their way through the lithosphere and reach the sea floor.Each major pulse of the plume sets off a cycle of volcano formation. Sea floor spreading Active volcanoExtinct volcano Beveled island Guyot HOT SPOT SOURCE : Strahler,Alan,Introduction to physical geography,5th edition
  • 20.
    Classification of volcanoes On thebasis of periodicity Active Dormant Extinct On the basis of intensity Hawaiian Strombolian Vulcanian Peleen Vesuvius On the basis of magma composition Basic cone Acid cone On the basis of shape and morphology Shield Cinder Cones Composite or Strato
  • 21.
    On the basisof intensity • Hawaiian : Such volcanoes erupt quietly due to less viscous lavas and non violent nature of gases. • Kilauea is an active volcano in the Hawaiian Islands. source :https://www.soest.hawaii.edu/soestwp/announce/news/kilauea-volcano- eruption-marks-35-years/
  • 22.
    • STROMBOLIAN :These volcanoes named after Stromboli Volcano of Lipari island in Mediterranean sea, erupt with moderate intensity. Almost rhythmic or nearly continuous . source: https://www.trover.com/d/Qx1L- stromboli-island-lipari-italy
  • 23.
    • Vulcanian :A Vulcanian eruption is a short, violent, relatively small explosion of viscous magma. • Due to viscous magma ,these are quickly solidified and hardened between two eruptions and thus they plug the vents resulting into ash laden volcanic clouds in next eruption. • Sabancaya volcano is located in thePeruvian Andes about 75 km northwest of Peru’s second largest city, Arequipa Sabancaya means “Tongue of fire” in the local Quechua language. Source :http://www.photovolcanica.co m/VolcanoInfo/Sabancaya/Saba ncaya.html
  • 24.
    • Peleean :These are named after the Pelee volcano of Martinique Islands in the Caribbean Sea. These are the most violent and most explosive type of volcanoes.Ejected lava is very viscous ,leading to disastrous eruptions, “nuee ardente” (glowing cloud) • Mount Pelée, active volcanic mountain on the Caribbean island of Martinique. Situated 15 miles (24 km) northwest of Fort-de- France. Source :https://allthatsinteresting.com/ mount-pelee#2
  • 25.
  • 26.
    On the basisof Magma Composition • Acidic Cone : Acid lava is highly viscous ,rich in Silica and flows only a short distance.The lava forms steep sided cones and solidifies in the vent,forming a plug through which it can erupt again. • Mt.Krakatau lies in the Sunda Strait between Java and Sumatra blew up more than half of the island on which it is situated. SOURCE http://volcano.oregonstate.edu/ oldroot/volcanoes/krakatau/kra katau.html
  • 27.
    • BASIC CONE: This type of volcano has liquid lava and flows for a long distance quietly before it solidifies. • India's Deccan Traps - one of the largest volcanic features on the Earth - may have formed due to eruptions from two distinct plumes simultaneously for about 10 million years - one under Reunion and another called the Comoros plume. SOURCE: https://www.deccanchron icle.com/science/science/ 140217/indias-deccan- traps-formed-by-two- eruptions-study.html
  • 28.
    On the basisof shape and morphology • Shield Volcano : The basaltic lavas are comparatively fluid and spread quietly, easily and widely. These flows slowly constructs broad flat shield volcano. They are named as shield volcanoes because they are shaped like a warrior’s shield. • Mauna loa is a shield volcano located along the Hawaiian emperor chain in the Pacific Ocean Source : https://edu.glogster.c om/glog/mauna- loa/2a8b8goikpc?=glo gpedia-source
  • 29.
    • Cinder Cone:Cinder cones are the most abundant of all volcanoes. Small cones consisting mostly of pyroclastic debris each having a single vent are called cinder cones. When pyroclastic fragments fall and accumulate close to the vent, they may pile up to form a very symmetric cinder cone • Parícutin is a cinder cone volcano located in the Mexican state of Michoacán. SOURCE : http://mysteriesandwonde rs.blogspot.com/2012/07/ paricutin-volcano.html
  • 30.
    • Composite conesor stratovolcanoes :Composite volcanoes – also called stratovolcanoes – are named for their composition. These volcanoes are built from layers, or strata, of pyroclastic material, including lava, pumice, volcanic ash, and tephra. The layers stack on each other with each eruption. The volcanoes form steep cones, rather than rounded shapes, because the magma is viscous. • Composite volcanoes are responsible for the most catastrophic eruptions in history. • Mount St. Helens is an active stratovolcano located in Skamania County, Washington, in the Pacific Northwest region of the United States. SOURCE : https://learno do- newtonic.com /mt-st- helens- eruption-facts
  • 31.
    On the basisof periodicity • ACTIVE VOLCANOS : erupted in recent past or keeps erupting periodically. • e,.g Mount Etna in Italy, • Barren Islands in India Barren Island,India source :https://www.indiatoday.in/e ducation-today/gk-current- affairs/story/barren-island- volcano-961879-2017-02-21
  • 32.
    • Dormant Volcanoes: erupted in the historical periods ,but have remained inactive for a fairly long period of time. • E.g. Mauna Kea last erupted around 2460 BC,hawaiin island source : https://www.hawaii.com/bi g-island/attractions/mauna- kea/
  • 33.
    • EXTINCT VOLCANOES:not erupted since long period of times • E.g. . Chimborazo is a currently inactive stratovolcano in the Cordillera Occidental range of the Andes. Its last known eruption is believed to have occurred around 550 A.D Source : https://www.123rf.com/ph oto_42213891_chimborazo -volcano-and-sheep-on-the- moor-andes-ecuador.html
  • 34.
    VOLCANIC LANDFORMS • Depositionof magma or lava results in formation of a variety of landforms. • Depending upon where the magma gets deposited ,the volcanic activity can be classified into : 1. INTRUSIVE 2. EXTRUSIVE The landforms made through intrusion of magma into the rocks of the crust below the surface are called intrusive forms of volcanicity. The landforms made through deposition of magma on the surface are called the extrusive forms of volcanicity.
  • 35.
    INTRUSIVE FORMS OFVULCANICITY • Many a times the magma fails to reach the surface of the earth and cools below the surface. In such cases magma gets deposited in the form of intrusions in the crevices and fissures below the surfaces. Such kind of landforms are known as intrusive landforms
  • 36.
    INTRUSIVE LANDFORMS SOURCE :G C Leong Certificate Physical and Human Geography book
  • 37.
    • SILLS ANDDYKES Magma penetrating and solidifying in the vertical joints and fissures in the rocks produces dykes They are narrow vertical wall like feature Intrusion of magma in the horizontal bedding planes and fissures leads to formation of horizontal sheets of lavas called sills • PHACOLITHS,LOPOLITHS,LACCOLITHS AND BATHOLITHS Sometimes the lava intrusions push the rocks upwards from below and form dome shaped deposits below the surface called laccoliths Phacoliths are lens shaped intrusions found in the bottoms of the syncline and tops of the anticlines in folded sedimentary rocks arranged one above the other between layers of rocks. Lopoliths are saucer shaped intrusions ofg large size which are concave upwards .Large lopoliths form extensive plateaus on exposure. Batholiths are very large intrusions of irregular shape and their base is at great depth in the interior .Smaller batholiths are called stocks or bosses.
  • 38.
    GEYSERS AND HOTSPRINGS • Geysers are fountains of hot water superheated steam that may spout up to a height of 150 feet from the earth beneath. The phenomena are associated with a thermal or volcanic region in which U.S.A The world’s best known geyser is perhaps Old faithful in Yellowstone National Park. • HOT SPRINGS or thermal springs are more common and may be found in any part of earth where water sinks deep enough beneath the surface to be heated by the interior forces. SOURCE : https://www.britannica.com/science/volcano/ Hot-springs-and-geysers
  • 39.
    •Tapt Kund isrenowned for its healing properties. It is believed that before heading towards the Badrinath Temple, one has to take a sacred dip in the Tapt Kund. SOURCE : https://www.hellotravel.c om/india/tapt-kund
  • 40.
    EXTRUSIVE LANDFORMS • CINDERCONE: These are usually of low height and are formed of volcanic dusts, ashes and pyroclastic matter. The formation of cinder cone is initiated due to accumulation of finer solid particles around volcanic vent in the form of tiny mound, having steep concave slope. • COMPOSITE CONE : It consist of alternate layers of lavas and ash. They are result of alternating explosive and placid eruptions. • PARASITE CONES : Several branches of pipe come out of the main central pipe of the volcano when the volcanic cones are enormously enlarged.
  • 41.
    • LAVA PLUGS: solidification of magma within the vent pipe forms a vertical plug or spine.It is called as volcanic neck indicated by diatreme. • LAVA PLATEAUS :The magma erupting from fissure eruptions spreads over a large areas and spreads over a large area and cools in a form of a vast sheet of lava. • MID-OCEANIC RIDGE : Occur in the underwater oceans.. The central portion of the mid-oceanic ridges is associated with frequent volcanic eruptions. The lava which comes out through these eruptions are Basaltic and have less silica content, so they are less viscous. Due to less viscosity, they flow through longer distances and cool slowly. This outpour of lava through volcanic eruptions is responsible for the phenomenon of seafloor spreading.
  • 42.
    • CRATER ANDCALDERAS : The crater is a bowl or funnel shaped depression or cavity usually of volcanic origin It is usually more or less circular in the plan at the summit of the volcanic mountainThe diameter of crater is commonly less than 1.6 kilometres. Craters may result from either explosive activity or from subsidence. • The huge carter like depression is called Caldera. • The diameter of a caldera is usually several times that of a crater. The figure demonstrates the formation of caldera due repeated volcanic eruption.
  • 43.
    Menengai Crater inKenya SOURCE : http://magicalkenya.com/places-to- visit/highlands-and-valleys/menengai-crater/
  • 44.
    LAGUNA DE QUILTOA CALDERAIN ECUDOR SOURCE : https://www.nationalgeographic.org/encyclopedia/cald eras/
  • 45.
    SOURCE : http://academic.emporia.edu/ab erjame/student/kuss1/shiprock. html SHIP ROCK(LAVA PLUG) NEW MEXICO SOURCE :https://www.eartheclipse.com/geology/theory- and-evidence-of-seafloor-spreading.html
  • 46.
    WORLD DISTRIBUTION OFVOLCANOES SOURCE :https://msnucleus.org/membership/html/k- 6/pt/plate/5/ptpt5_1a.html
  • 47.
    Volcanoes generally occursin the weaker zone of the earth’s crust and are characterized by young folded mountains.The weaker zones are generally on margins of plates of the continents and ocean basins: • Subduction Zones in the Circum Pacific Belt Pacific Ring of Fire”is the collection of volcanoes bordering the Pacific Ocean. This zone is infact a ring of subduction zones.It includes some of the deadliest volcanoes known, such as Pinatubo and Mt. St. Helens.The belt includes the Andes of South America,Rocky of North America,the Aleutian Islands and the Island region of Asia including Kurile,and Japanese Islands,Taiwan,Indonesian Islands.There are large number of Volcanoes in New Zealand and Hawaii also.
  • 48.
    • DIVERGENCE ZONE: VOLCANOES OF THE MID ATLANTIC RIDGE Divergence causes pulling apart of tectonic plates eventually leading to spreading .These spreading sites are the common sites of basaltic lava eruption .Here Mid Oceanic Ridge are formed. The volcanic eruptions are represented by the East African Rift Valley Zone extending from Ethipia to Tanzania.
  • 49.
    INTRA PLATE OCEANICVOLCANISM • Intraplate oceanic volcanism can be represented by a single oceanic volcano, or lines of volcanoes such as the Hawaiian Emperor seamount chains. They are also popular as hotspots and are located within the tectonic plates instead of plate margins
  • 50.
    • MID CONTINENTALBELT AND VOLCANOES IN THE MEDITERREAN BELT • This belt is extended from the Mediterranean Alps to the Himalayan Region. Most often visited active volcanoes are found in this belt. Vesuvius and Stromboli are well known example of this belt. Mount Sicily is Europe’s largest volcano. Its frequent eruptions often attract visitors.
  • 51.
    SOURCE :Keller andDevecchio ,Natural Hazards
  • 52.
    EFFECTS OF VOLCANOES PRIMARY •LAVA FLOW •ASHFALL •PYROCLASTIC FLOW •POISNOUS GASES SECONDARY •DEBRIS FLOW •MUD FLOW •LANDSLIDE ,TSUNAMIS,EARTHQUAKE
  • 53.
  • 54.
    • LAVA FLOWresults when magma reaches the surface and overflows the central crater or erupts from a volcanic vent along the flank of the volcano.Lava flows have temperature in excess of 200 degree Celsius. Therefore will burn any flamable material it contacts with. • PYROCLASTIC ACTIVITY refers to explosive volcanism in which magma and the rocks that compose the volcano are physically blasted from a volcanic vent into the atmosphere forming pyroclastic debris ,known as Tephra.They range from fine duts to large angular bombs. • Ash Fall : Volcanic Ash develops due to explosive fragmentation of magma during an eruption .Ash fall occurs downwind of the volcano as the fine particles carried aloft cool and fall back towards the earth’s surface affecting vegetation,surface water,etc
  • 55.
    • PYROCLASTIC FLOW: These flows of pyroclastic debris are hot and race down the side of the volcano, attaining speeds in excess of 400 km/hr. As pyroclastic flows move down the side of the mountain,hot expanding gases carrying low density ash upward,forms a gray cloud that rises above the higher density base of the flow. • POISNOUS GASES : A number of gases ,including water vapour (H20),Carbon dioxide (CO2),Hydrogen Sulphide (H2S) are emitted during volcanic activity . Carbon dioxide released often accumulates in sediments and bottom water of lakes,leading to release of misty cloud of dense ,CO2 gas displacing the clean air. Sulphur dioxide causes acid rain.
  • 56.
    2012 Tolbachik eruption SOURCE: https://www.wired.com/2012/12/tolbachik- eruption-identifying-lava-flow-features/
  • 57.
    • DEBRIS FLOWS,MUDFLOWS :Collectively known by their Indonesian name Lahar.Lahars are produced when large amounts of loose volcanic ash and other tephra are saturated with water,become unstable and suddenly move downslope. Debris Flow differs from Mud flows in that they are coarser ,more than half of their particles are larger than sand grains . • LANDSLIDES AND TSUNAMIS :Landslides are common on volcanic cones because they are tall, steep, and weakened by the rise and eruption of molten rock. Magma releases volcanic gases that partially dissolve in groundwater, resulting in a hot acidic hydrothermal system that weakens rock by altering minerals to clay. TSUNAMI : Waves may be generated by the sudden displacement of water caused by a volcanic explosion, by a volcano's slope failure, or more likely by a phreatomagmatic explosion and collapse/engulfment of the volcanic magmatic chambers causing Tsunami
  • 58.
    Lahar on Mt.St.Helens,1982 SOURCE: https://www.britannica.com/science/ lahar
  • 59.
    VOLCANO leading toTSUNAMI SOURCE : http://itic.ioc- unesco.org/index.php?option=com_content&view=article&id=1159:ho w-do-volcanic-eruptions-generate-tsunamis&catid=1340&Itemid=2059
  • 60.
    REFERENCES 1. Singh,Savindra,Geomorphology Published by: Pravalika Publications Allahabad ,2016 Edition 2. Strahler,Alan,Introduction to Physical Geography, Published by John Wiley & Sons, Inc. 5th Edition 3. Bhargava,Veena ,A Textbook of I.C.S.E Geography Part 1 ( Class 9),Published by Goyal Brothers Prakasan ,Third Edition 2006 4. Keller and Devecchio ,Natural Hazards ,Published by Routledge,4th Edition. 5. Mahapatra,G.B,Textbook of Physical Geology ,Published by CBS Publisher and distributors Pvt Ltd,Edition 2014 6. EPGPATHSHALA : MODULE : Geomorphologhy: Volcano : Types of Volcano,World Distribution Of volcanoes (Accessed on 23.08.19) 7. Husain,Majid ,Fundamentals of Physical Geography,Published by Rawat Publication ,4th Edition 8. https://www.deccanchronicle.com/science/science/140217/indias-deccan-traps- formed-by-two-eruptions-study.html : Lava Plateaus ( Accessed on 23.08.19) 9. http://www.primaryhomeworkhelp.co.uk/mountains/volcanoparts.html : Cross Section Of Volcano ( Accessed on 23.08.19) 10. https://www.google.co.in/url?sa=t&rct=j&q=&esrc=s&source=web&cd=1&cad=rja&uact=8&ve d=2ahUKEwiQ15yYmqLkAhXRbCsKHYTgALIQFjAAegQIABAB&url=https%3A%2F%2Fwww.slidesh are.net%2Fcbarcroft%2Fvolcanoes-ppt&usg=AOvVaw0Jq2rDCsjJso5scNjdYPzT (PPT On Volcanoes) ( Accessed on 23.08.19)