2017 ACC/AHA Guideline for the
Prevention, Detection, Evaluation, and
Management of High Blood Pressure in
Adults
DR VASIF MAYAN M C
© American College of Cardiology Foundation and American
Heart Association, Inc.
CVD Risk Factors Common in Patients With Hypertension
CLASSIFICATION
Corresponding Values of SBP/DBP for Clinic, HBPM, Daytime, Nighttime, and 24-Hour ABPM
Measurements
w-onset or uncontrolled hypertension in adults
Conditions
• Drug-resistant/induced hypertension
• brupt onset of hypertension
• Onset of hypertension at <30 y
• Exacerbation of previously controlled hypertension
• Disproportionate TOD for degree of hypertension
• ccelerated/malignant hypertension
• Onset of diastolic hypertension in older adults (age ≥65 y)
• Unprovoked or excessive hypokalemia
Yes No
Causes of Secondary Hypertension With Clinical Indications
Investigations
• Plasma Aldosterone
• Aldosterone : Renin activity Ratio
• Renal Artery Doppler
Nonpharmacological Interventions
Investigations
BP thresholds and recommendations for treatment and follow-up
Normal BP
(BP <120/80
mm Hg)
Promote optimal
lifestyle habits
Elevated BP
(BP 120-129/<80
mm Hg)
Nonpharmacologic
therapy
(Class I)
Stage 1 hypertension
(BP 130-139/80-89
mm Hg)
Clinical ASCVD
or estimated 10-y CVD risk
≥10%*
No Yes
Nonpharmacologic
Stage 2 hypertension
(BP ≥ 140/90 mm Hg)
Nonpharmacologic therapy
Reassess in Reassess in
1 y 3-6 mo
(Class IIa) (Class I)
Nonpharmacologic
therapy
(Class I)
therapy and
BP-lowering medication
(Class I)
and
BP-lowering medication†
(Class I)
SBP 130-139 / DBP 80-89
Choice of initial drug
•Thiazide diuretics
•CCBs
•ACE inhibitors
•ARB
•2 first-line agents of different classes, either as separate
agents or in a fixed-dose combination, is recommended in
adults with stage 2 hypertension and an average BP more
than 20/10 mm Hg above their BP target.
• Initiation of antihypertensive drug therapy with a single
antihypertensive drug is reasonable in adults with stage 1
hypertension and BP goal <130/80 mm Hg with dosage
titration and sequential addition of other agents to achieve
the BP target.
• Monthly follow up
Stable Ischaemic HD
addition of dihydropyridine CCBs to beta blockers is recommended.
In previous MI patients, continue beta blockers beyond 3 years
Heart Failure
• Nondihydropyridine CCBs are not recommended in the treatment of
hypertension in adults with HFrEF.
• In adults with HFpEF who present with symptoms of volume overload,
diuretics should be prescribed to control hypertension.
• Adults with HFpEF and persistent hypertension after management of volume
overload should be prescribed ACE inhibitors or ARBs and beta blockers
titrated to attain SBP of less than 130 mm Hg.
reatment of hypertension in patients with CKD
BP goal <130/80 mm Hg
(Class I)
Albuminuria
(≥300 mg/d or ≥300 mg/g
creatinine)
Yes No
ACE inhibitor Usual “first-line”
(Class IIa) medication choices
ACE inhibitor
intolerant
Yes No
ARB* ACE inhibitor*
(Class IIb) (Class IIa)
CKD
• Target BP < 130/80
• ACE inhibitor slows kidney disease progression
• ARB may be reasonable if an ACE inhibitor is not tolerated.
• POST RENAL TRANSPLANT CASES : Calcium channel blockers
ACUTE STROKE
• In adults with an acute ischemic stroke, BP should be <185/110 mm Hg before
administration of intravenous tissue plasminogen activator and should be
maintained below 180/105 mm Hg for at least the first 24 hours after initiating
drug therapy.
• If not thrombolysing, the benefit of initiating or reinitiating treatment of
hypertension within the first 48 to 72 hours is uncertain
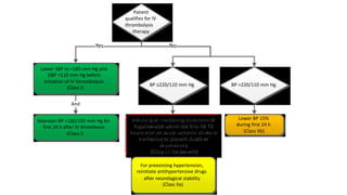
Patient
qualifies for IV
thrombolysis
therapy
Yes
Lower SBP to <185 mm Hg and
DBP <110 mm Hg before
initiation of IV thrombolysis
(Class I)
And
Maintain BP <180/105 mm Hg for
first 24 h after IV thrombosis
(Class I)
No
BP ≤220/110 mm Hg
Initiating or reinitiating treatment of
hypertension within the first 48-72
hours after an acute ischemic stroke is
ineffective to prevent death or
dependency
(Class III: No Benefit)
For preexisting hypertension,
reinitiate antihypertensive drugs
after neurological stability
(Class IIa)
BP >220/110 mm Hg
Lower BP 15%
during first 24 h
(Class IIb)
Transient ischaemic Attack
• Target <130/80 mm Hg
• Drugs
• ACE inhibitor/ARB/ Thiazide
• ACE + THIAZIDE
Diabetes Mellitus
• Target BP is <130/80 mm Hg
• Initiate treatment if BP >130/80 mm Hg
• ACE inhibitors or ARBs may be considered in the presence of
albuminuria
• Diuretics and CCBs also useful
ATRIAL FIBRILLATION ARBs recommended
COR LOE
I B-NR
Recommendations for Treatment of Hypertension in Patients With Valvular
Heart Disease
In adults with asymptomatic aortic stenosis, hypertension should be treated with
pharmacotherapy, starting at a low dose and gradually titrating upward as needed.
In patients with chronic aortic insufficiency, treatment of systolic
hypertension with agents that do not slow the heart rate (i.e., avoid beta
IIa C-LD blockers) is reasonable.
PREGNANCY
SURGERY
Resistant
Hypertension
SUMMARY
BP thresholds for Drug therapy
Aha new guidelines

Aha new guidelines

  • 1.
    2017 ACC/AHA Guidelinefor the Prevention, Detection, Evaluation, and Management of High Blood Pressure in Adults DR VASIF MAYAN M C © American College of Cardiology Foundation and American Heart Association, Inc.
  • 2.
    CVD Risk FactorsCommon in Patients With Hypertension
  • 3.
  • 5.
    Corresponding Values ofSBP/DBP for Clinic, HBPM, Daytime, Nighttime, and 24-Hour ABPM Measurements
  • 7.
    w-onset or uncontrolledhypertension in adults Conditions • Drug-resistant/induced hypertension • brupt onset of hypertension • Onset of hypertension at <30 y • Exacerbation of previously controlled hypertension • Disproportionate TOD for degree of hypertension • ccelerated/malignant hypertension • Onset of diastolic hypertension in older adults (age ≥65 y) • Unprovoked or excessive hypokalemia Yes No
  • 8.
    Causes of SecondaryHypertension With Clinical Indications
  • 9.
    Investigations • Plasma Aldosterone •Aldosterone : Renin activity Ratio • Renal Artery Doppler
  • 10.
  • 14.
  • 15.
    BP thresholds andrecommendations for treatment and follow-up Normal BP (BP <120/80 mm Hg) Promote optimal lifestyle habits Elevated BP (BP 120-129/<80 mm Hg) Nonpharmacologic therapy (Class I) Stage 1 hypertension (BP 130-139/80-89 mm Hg) Clinical ASCVD or estimated 10-y CVD risk ≥10%* No Yes Nonpharmacologic Stage 2 hypertension (BP ≥ 140/90 mm Hg) Nonpharmacologic therapy Reassess in Reassess in 1 y 3-6 mo (Class IIa) (Class I) Nonpharmacologic therapy (Class I) therapy and BP-lowering medication (Class I) and BP-lowering medication† (Class I)
  • 17.
    SBP 130-139 /DBP 80-89
  • 18.
    Choice of initialdrug •Thiazide diuretics •CCBs •ACE inhibitors •ARB
  • 19.
    •2 first-line agentsof different classes, either as separate agents or in a fixed-dose combination, is recommended in adults with stage 2 hypertension and an average BP more than 20/10 mm Hg above their BP target. • Initiation of antihypertensive drug therapy with a single antihypertensive drug is reasonable in adults with stage 1 hypertension and BP goal <130/80 mm Hg with dosage titration and sequential addition of other agents to achieve the BP target. • Monthly follow up
  • 20.
    Stable Ischaemic HD additionof dihydropyridine CCBs to beta blockers is recommended. In previous MI patients, continue beta blockers beyond 3 years
  • 21.
    Heart Failure • NondihydropyridineCCBs are not recommended in the treatment of hypertension in adults with HFrEF. • In adults with HFpEF who present with symptoms of volume overload, diuretics should be prescribed to control hypertension. • Adults with HFpEF and persistent hypertension after management of volume overload should be prescribed ACE inhibitors or ARBs and beta blockers titrated to attain SBP of less than 130 mm Hg.
  • 22.
    reatment of hypertensionin patients with CKD BP goal <130/80 mm Hg (Class I) Albuminuria (≥300 mg/d or ≥300 mg/g creatinine) Yes No ACE inhibitor Usual “first-line” (Class IIa) medication choices ACE inhibitor intolerant Yes No ARB* ACE inhibitor* (Class IIb) (Class IIa)
  • 23.
    CKD • Target BP< 130/80 • ACE inhibitor slows kidney disease progression • ARB may be reasonable if an ACE inhibitor is not tolerated. • POST RENAL TRANSPLANT CASES : Calcium channel blockers
  • 24.
    ACUTE STROKE • Inadults with an acute ischemic stroke, BP should be <185/110 mm Hg before administration of intravenous tissue plasminogen activator and should be maintained below 180/105 mm Hg for at least the first 24 hours after initiating drug therapy. • If not thrombolysing, the benefit of initiating or reinitiating treatment of hypertension within the first 48 to 72 hours is uncertain
  • 25.
    Patient qualifies for IV thrombolysis therapy Yes LowerSBP to <185 mm Hg and DBP <110 mm Hg before initiation of IV thrombolysis (Class I) And Maintain BP <180/105 mm Hg for first 24 h after IV thrombosis (Class I) No BP ≤220/110 mm Hg Initiating or reinitiating treatment of hypertension within the first 48-72 hours after an acute ischemic stroke is ineffective to prevent death or dependency (Class III: No Benefit) For preexisting hypertension, reinitiate antihypertensive drugs after neurological stability (Class IIa) BP >220/110 mm Hg Lower BP 15% during first 24 h (Class IIb)
  • 26.
    Transient ischaemic Attack •Target <130/80 mm Hg • Drugs • ACE inhibitor/ARB/ Thiazide • ACE + THIAZIDE
  • 27.
    Diabetes Mellitus • TargetBP is <130/80 mm Hg • Initiate treatment if BP >130/80 mm Hg • ACE inhibitors or ARBs may be considered in the presence of albuminuria • Diuretics and CCBs also useful
  • 28.
    ATRIAL FIBRILLATION ARBsrecommended COR LOE I B-NR Recommendations for Treatment of Hypertension in Patients With Valvular Heart Disease In adults with asymptomatic aortic stenosis, hypertension should be treated with pharmacotherapy, starting at a low dose and gradually titrating upward as needed. In patients with chronic aortic insufficiency, treatment of systolic hypertension with agents that do not slow the heart rate (i.e., avoid beta IIa C-LD blockers) is reasonable.
  • 29.
  • 30.
  • 32.
  • 34.
  • 35.
    BP thresholds forDrug therapy