Kopaleishvili Ana, MD
Endorinologist
Anatomy of adrenal gland
Adrenal Cortex Disease
Three types of steroids that are secreted from adrenal cortex :
(1) Glucocorticoids (principally cortisol) zona fasciculata
(2) Mineralocorticoids (aldosterone) zona glomerulosa
(3) Sex steroids (estrogens and androgens) zona reticularis.
Regulation
• Production of
glucocorticoids
and adrenal
androgens is
under the
control of the
hypothalamic-
pituitary-
adrenal (HPA)
axis,
Glucocorticoids
• Glucocorticoid synthesis is under
inhibitory feedback control by the
hypothalamus and the CRH occurs
in response to endogenous or
exogenous stress which is in long
term
• CRH stimulates the cleavage of
the 241–amino acid polypeptide
proopiomelanocortin (POMC) by
pituitary-specific prohormone
convertase 1 (PC1), yielding the
39–amino acid peptide ACTH.
• Glucocorticoid excess is
diagnosed by employing a
dexamethasone suppression test
cause of supression
Where as
mineralocorticoids
are regulated by
the
reninangiotensin-
aldosterone (RAA)
system.
Steroidogenesis
Androgen production of the adrenals
• Adrenal steroidogenesis occurs in a zone-
specific fashion, with mineralocorticoid
synthesis occurring in the outer zona
glomerulosa,glucocorticoid synthesis in the
zona fasciculata, and adrenal androgen
synthesis in the inner zona reticularis
• All steroidogenic pathways require cholesterol
import into the mitochondrion, a process
initiated by the action of the steroidogenic
acute regulatory (StAR) protein, which shuttles
cholesterol from the outer to the inner
mitochondrial membrane. The majority of
steroidogenic enzymes are cytochrome P450
(CYP) enzymes, which are either located in the
mitochondrion
Disease of Adrenal Cortex
General considerations
-Diseases of the adrenal cortex are caused by the excessive production
of cortisol (Cushing’s syndrome),
• aldosterone (primary aldosteronism),
• adrenal androgens (congenital adrenal hyperplasia),
-As well as by inadequate production of cortisol and aldosterone
(Addison’s disease).
Cushing’s syndrome
• is caused by excessive concentrations of cortisol or other glucocorticoid
hormones in the circulation.
• Cushing’s syndrome is a nonspecific designation that refers to increased
glucocorticoid levels from any origin.
• The disorder can be ACTH-dependent (e.g., pituitary corticotrope adenoma,
ectopic secretion of ACTH by nonpituitary tumor) or ACTH-independent
(e.g., adrenocortical adenoma, adrenocortical carcinoma, nodular adrenal
hyperplasia), as well as iatrogenic (e.g., administration of exogenous
glucocorticoids to treat various inflammatory conditions). The term
Cushing’s disease refers specifically to Cushing’s syndrome caused by a
pituitary corticotrope adenoma.
Cushing syndrome causes
Cushing disease
• characterized by increased adrenocorticotropic hormone (ACTH)
production from the anterior pituitary, leading to excess cortisol
release from the adrenal glands.
Clinical features
• Central obesity excess glucocorticoid levels on fat distribution.
• “moon face,” “buffalo hump” fat accumulation
• Hypertension vascular effects of cortisol and including sodium retention.
• Impaired glucose tolerance increased hepatic gluconeogenesis and decreased peripheral
glucose utilization
• Symptoms of androgen excess stimulation by ACTH of adrenal androgen production.( e.g.,
oligomenorrhea, hirsutism, and acne)
• Purple striae are linear marks on the abdomen where the thin, wasted
• Muscle wasting and weakness reflect the catabolic effects of cortisol on muscle protein.
• Osteoporosis increased bone catabolism inhibitory effects of cortisol on collagen synthesis
and calcium absorption.
• Psychiatric disturbances, especially depression, are frequent results of cortisol excess.
• Growth retardation in children may be severe.
Cushing disease symptoms
Cushing disease algorithm
Diagnosis
• Nonspecific laboratory abnormalities: include leukocytosis, low percentage of
lymphocytes and eosinophils, and an elevation in the serum glucose level.
• The serum cortisol level in normal individuals is highest in early morning and
decreases throughout the day, reaching a low point at about midnight.
• The 24-hour urinary free cortisol excretion rate is increased in most patients with
Cushing’s syndrome. This test is the most useful indicator of daily cortisol secretion.
• ACTH measurement may help differentiate the causes of Cushing’s syndrome.
(1) ACTH levels are usually high-normal or slightly elevated in patients with Cushing’s
disease and may be markedly elevated in patients with ectopic ACTH production.
(2) When an autonomously functioning adrenal tumor is the source of excess cortisol
secretion, pituitary secretion of ACTH is suppressed by the high levels of circulating
cortisol, and the ACTH level is extremely low or undetectable.
• Low-dose dexamethasone suppression tests
Radiographic findings
• radiographs show enlargement of the sella turcica in the 10% of
patients with Cushing’s syndrome who have macroadenomas, but
they do not reveal most of these tumours, which are microadenomas
averaging 5–6 mm in diameter.
• CT scans with injection of contrast medium detect approximately
50% of the pituitary adenomas that cause Cushing’s disease.
• MRI with gadolinium contrast, however, reveals approximately 75%
of these tumours and is the method of choice.
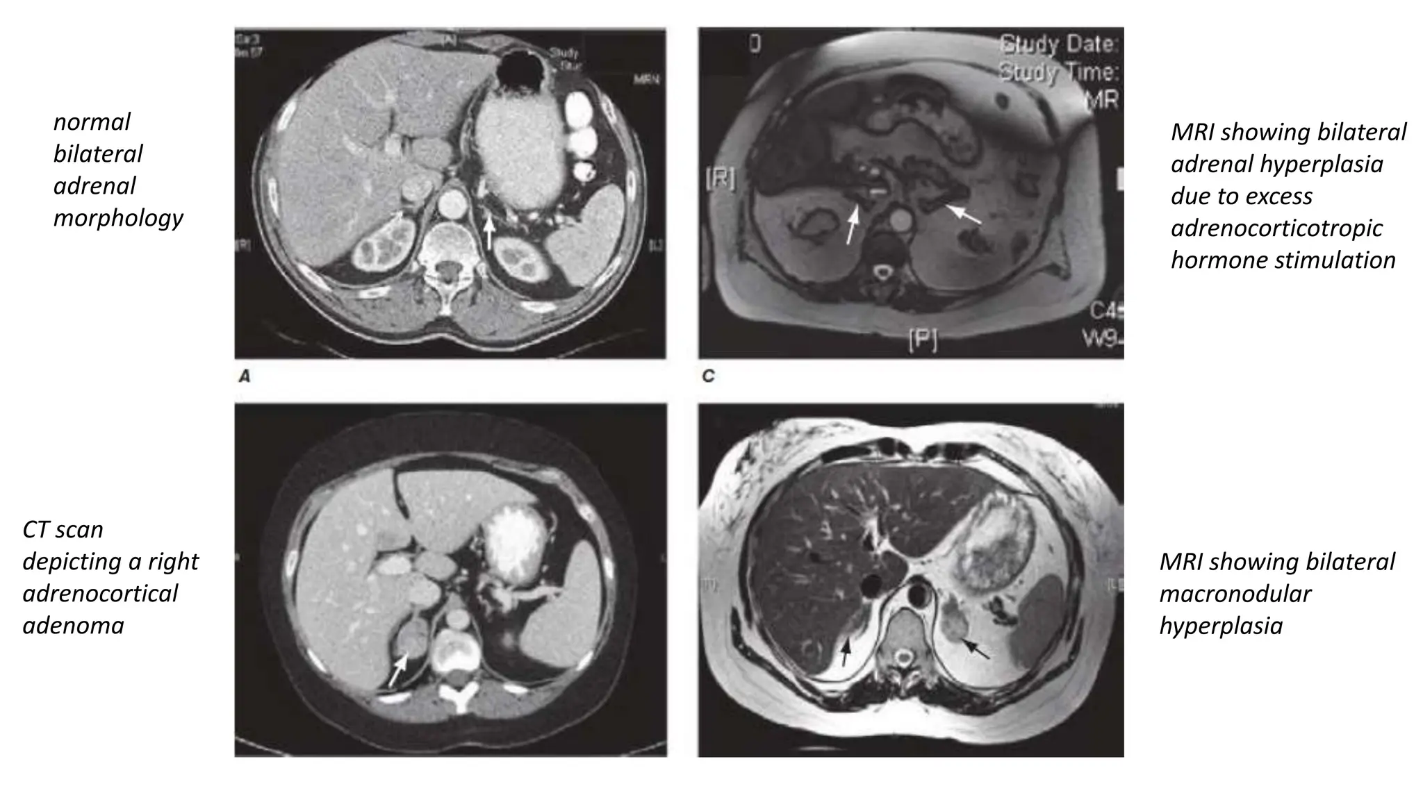
• CT scans of the adrenal gland show most adrenal tumours. Uniform
enlargement of both adrenal glands it suggest ectopic ACTH
syndrome
normal
bilateral
adrenal
morphology
CT scan
depicting a right
adrenocortical
adenoma
MRI showing bilateral
adrenal hyperplasia
due to excess
adrenocorticotropic
hormone stimulation
MRI showing bilateral
macronodular
hyperplasia
Treatment
• Adrenal adenomas can usually be resected completely, often
laparoscopically, with cure of the disease. Cortisol replacement may be
need it
• Adrenal carcinoma is often inoperable when first diagnosed because of
metastases, usually to the liver and the lungs. Mitotane, metyrapone, and
aminoglutethimide are drugs that block adrenal steroid production and
may relieve the manifestations of excess cortisol production in patients
with inoperable adrenal carcinoma.
• Ectopic ACTH syndrome can be cured by removal of the tumor, but this is
not possible in many cases. The tumor causing the syndrome, rather than
the Cushing’s syndrome itself, is usually the primary problem.
Treatment
Cushing’s disease may be treated in several ways:
• Transsphenoidal pituitary surgery
• Pituitary irradiation
• Bilateral adrenalectomy cures Cushing’s disease but leaves the
patient with Addison’s disease and the need for lifelong steroid
replacement. In addition, adrenalectomy is sometimes followed by the
development of Nelson’s syndrome, in which a pituitary adenoma
undergoes rapid growth, perhaps because it is no longer inhibited by
above-normal levels of cortisol.
• Medical therapy could be used.
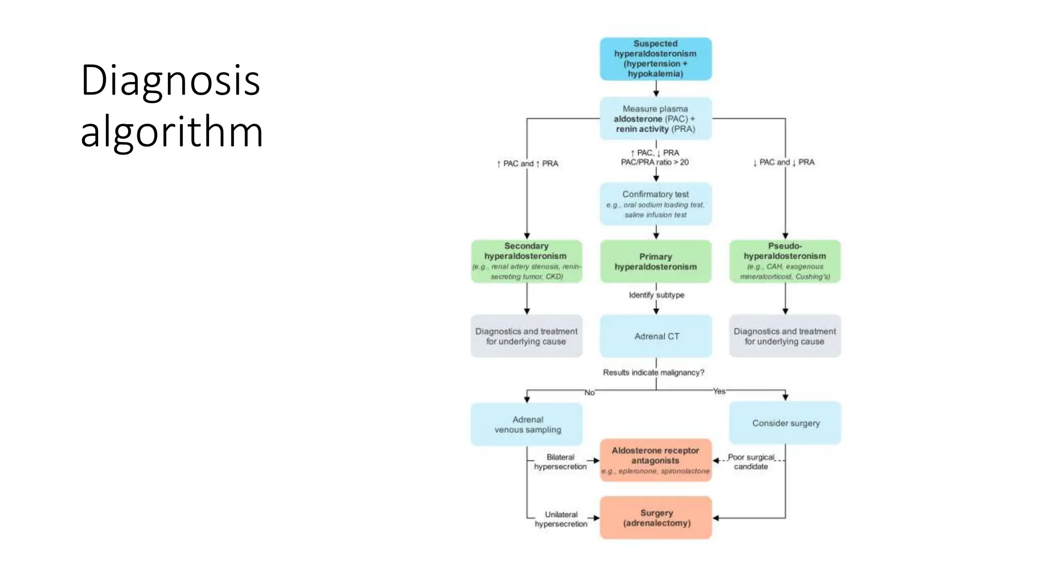
Primary aldosteronism
Etiology is Excessive adrenal production of aldosterone is usually caused by
a single small (0.5–3.0 cm) adrenal adenoma (Conn’s adenoma)
Less often (i.e., in 20%–40% of cases), there is bilateral hyperplasia of the
adrenal cortex.
Clinical features
Diagnosis
algorithm
Diagnosis- Laboratory findings
• Hypokalemia
• Aldosterone must be measured under standardized conditions because it is affected by sodium
balance, diuretics, and other factors. (Diuretics, angiotensin-converting-enzyme inhibitors, and
vasodilators should be discontinued at least 2 weeks before studies of aldosterone (and renin) are
undertaken)
• 24-hour urinary aldosterone excretion rate can be measured after the patient has ingested more than
250 mEq sodium daily for at least 3 days.
• Plasma levels of aldosterone can be measured after 2000 mL of normal saline have been infused over
4 hours.
• Plasma renin activity is the most useful indicator of whether elevated aldosteron production is primary
or secondary.
Diagnosis
• primary aldosteronism, the enhanced aldosterone production is caused by an
adrenal abnormality, not by increased renin activity; the resulting volume
expansion suppresses renin production. This combination of increased
aldosterone production and reduced renin activity can be caused only by
primary aldosteronism, and it is a reliable indicator of this diagnosis.
• (c) Suppression of renin activity is diagnosed with certainty only if levels remain
low after manipulations that are known to stimulate renin in normal individuals,
such as dietary sodium restriction, several hours of upright posture, or furosemide
administration.
• (4) The best screening test for primary aldosteronism is measurement of the
ratio of plasma aldosterone (ng/dL) to plasma renin activity (ng of angiotensin
I/mL/hour) in a blood sample drawn with the patient upright
• CT scans and MRI sometimes show aldosterone-producing adenomas, but these
tumors may be small and often cannot be visualized.
Primary vs
Secondary
Treatment
• Surgery
• Removal of a unilateral adenoma results in cure of the hypertension in
approximately 60% of cases and improvement in another 25%.
• In contrast, only 20%–50% of patients with bilateral hyperplasia are
improved by surgery, even if bilateral adrenalectomy is performed. Medical
therapy is preferable.
• Medical therapy
• Spironolactone inhibits the effects of aldosterone on the renal tubule. A
dose of 200–400 mg daily corrects the hypokalemia and often corrects the
hypertension. Eplerenon 50–100 mg daily can be used in patients who
develop gynecomastia on spironolactone.
Congenital adrenal hyperplasia
Etiology and pathophysiology.
• Congenital adrenal hyperplasia is caused by a defect in one of the enzymes
(21-hydroxylase or 11-beta-hydroxylase) necessary for the synthesis of
cortisol.
• Cortisol deficiency stimulates ACTH, which results in overproduction of
steroid precursors in the early parts of the blocked pathway. One of these,
17-hydroxyprogesterone, is converted to adrenal androgens, resulting in
virilization.
• Depending on the severity of the enzyme defect, patients with 21-
hydroxylase deficiency may develop salt wasting due to decreased
production of mineralocorticoids, and patients with 11-beta-hydroxylase
deficiency may develop hypertension may due to accumulation of steroid
precursors with mineralocorticoid effects
Clinical features
• Androgen excess is caused by increased adrenal production of dehydroepiandrosterone,
androstenedione, and testosterone.
• If present during fetal development, this disorder may cause ambiguous genitalia in female
infants. If androgen excess is manifested in the postnatal period, it may cause virilization in
prepubertal girls or in young women.
• In male infants, the consequence of androgen excess during fetal development is
macrogenitosomia. In the postnatal period, the consequence is precocious puberty.
• The cortisol deficit usually does not cause major clinical manifestations, because the ACTH
stimulation and adrenal hyperplasia maintain cortisol levels in the low-normal range, despite
the enzyme deficiency.
• Other manifestations occasionally occur, depending on the specific enzyme affected.
• 21-Hydroxylase deficiency accounts for 95% of cases of adrenal hyperplasia.
• In the mild (simple virilising) form, only the androgen-excess symptoms are of importance.
• In the severe (salt-losing) form, the production of aldosterone is impaired, as well as that of
cortisol; mineralocorticoid deficiency leads to hyponatremia, hyperkalemia, dehydration, and
hypotension
Clinical features
• In 11-hydroxylase deficiency, deoxycorticosterone, a
mineralocorticoid, as well as adrenal androgens are overproduced.
This causes hypertension through mechanisms that are similar to
those causing hypertension in primary aldosteronism.
• In 17-hydroxylase deficiency, deoxycorticosterone is overproduced,
resulting in hypertension. However, because 17-hydroxylase is
necessary for sex steroid synthesis, there is androgen deficiency as
well as estrogen deficiency. This causes the development of
ambiguous genitalia in male infants and primary amenorrhea in
women.
Diagnosis
• Concentrations of adrenal androgens and precursors of cortisol are
increased in blood and urine. The most useful measurements are of
• blood testosterone,
• androstenedione,
• dehydroepiandrosterone,
• 17-hydroxyprogesterone (a cortisol precursor), as well as
• Urinary 17-ketosteroids
• pregnanetriol (a metabolite of 17-hydroxyprogesterone).
Treatment
• Medical therapy
-Cortisol administration suppresses the overproduction of ACTH and
adrenal androgens. In the salt-losing syndrome, mineralocorticoid
replacement with fludrocortisone may be necessary.
• Surgery. Reconstructive surgery of the external genitalia in female
infants is done in the first few years of life.
Adrenal insufficiency
• Etiology
• Primary adrenal insufficiency (Addison’s disease)
• Idiopathic atrophy of the adrenal cortex due to an autoimmune process is the most common cause of
adrenal insufficiency.
• Tuberculosis may involve the adrenal glands, with destruction of both the adrenal cortex and medulla.
• Bilateral adrenalectomy for Cushing’s disease results in adrenal insufficiency.
• Adrenal suppression following prolonged steroid therapy may persist for up to 1 year or longer.
• Acquired immunodeficiency syndrome (AIDS) sometimes leads to adrenal insufficiency through
cytomegalovirus (CMV) and other infections of the adrenal glands.
• Adrenoleukodystrophy is an X-linked disorder caused by a defi ciency of very long chain acyl CoA synthetase.
This leads to an accumulation of very long chain fatty acids in the adrenal glands, causing adrenal insuffi
ciency, and in the CNS, causing a demyelinating syndrome.
• Less common causes of adrenal destruction include amyloidosis, fungal infections syphilis, bilateral adrenal
hemorrhage (especially in patients receiving anticoagulants) and metastatic malignancy.
• Secondary adrenal insufficiency is due to pituitary disease and results from any of the causes of
hypopituitarism.
Addison’s disease causes
Clinical features
• The symptoms of adrenal insufficiency are caused by both cortisol and aldosterone
deficiencies.
- Cortisol deficiency
• Hyperpigmentation of the skin
• Hypotension, often orthostatic, is caused by the absence of the pressor effect of
cortisol on vascular tone and by a decrease in cardiac output.
-In Addison’s disease aldosterone deficiency also plays a role.
• Gastrointestinal symptoms include anorexia, nausea and vomiting, and weight loss.
• Hypoglycemia is related to decreased cortisol-induced gluconeogenesis.
• Mental symptoms may include lethargy and confusion.
• Intolerance to stress may occur. Long term will be vascular collapse
Symptoms and Signs:
Clinical features
• Aldosterone deficiency
• Sodium loss results from reduced aldosterone-mediated reabsorption of
sodium in the
• distal renal tubules. Hypovolemia, decreased cardiac output, and
decreased renal blood
• flow with azotemia, as well as weakness, hypotension, and weight loss,
may be related to sodium depletion.
• (2) Potassium retention caused by aldosterone deficiency may lead to
hyperkalemia and cardiac arrhythmias.
• (3) Because angiotensin II, rather than ACTH, has primary control of
aldosterone production and the renin–angiotensin system is not affected by
ACTH deficiency, there is usually no defi ciency of aldosterone in secondary
adrenal insufficiency.
Diagnosis
• ACTH response
-The normal adrenal gland sharply increases its output of cortisol when
stimulated by ACTH; absence of this response indicates adrenal
insufficiency.
• ACTH test
- The serum level of cortisol is measured before and 1 hour after an
intravenous or intramuscular injection of 0.25 mg (25 U) of
cosyntropin, a synthetic form of ACTH. The plasma cortisol should
reach a level of 20 μg/dL or higher.
Laboratory findings
• Nonspecific laboratory abnormalities may include hyponatremia,
hyperkalemia, hypoglycemia and an increased eosinophil count
(glucocorticoids lower the eosinophil count). Chest radiography may
show a small heart.
• Plasma cortisol,
• Urinary free cortisol,
• Urinary 17-hydroxycorticosteroid levels are low
Treatment
• Glucocorticoid replacement is needed in all patients.
(1) The usual dose of cortisol is 10–30 mg daily. A higher dose is usually given in the morning and a
smaller dose in the evening to mimic the normal diurnal variation
(2) The dose must be increased during times of stress. infection or injury).
• Mineralocorticoid replacement is needed in patients with Addison’s disease. Fludrocortisone
(Florinef) is given in a daily dose of 0.05–0.2 mg. Persistence of low blood pressure, weakness, and
low serum sodium and high serum potassium levels suggests that a higher dose of mineralocorticoid
is needed; hypertension, edema, or hypokalemia suggest that the dose should be decreased.
• Adrenal crisis (Addisonian crisis) is an acute, life-threatening complication of Addison’s disease
in which the manifestations of adrenal insuffi ciency are greatly exaggerated.
Immediate intravenous administration of 100 mg of cortisol over 5–10 minutes and
Intravenous saline is also needed, and mineralocorticoid replacement should be provided if
hypotension and volume depletion persist.
Case 1
• 46years man present with fever, red tender area on his right leg
• His recent medical history reveals fatigue, weight gain
• His family history is negative for DM and HT
• Physical examination: central obesity; BMI-33kg/m2
• BP= 160/100mmHg
• Moon face, a dorsal fat pad in the neck and abdominal purple striae
Question?
• For diagnosis what tests is recommended?
Diagnosis algorithm
Laboratory findings:
• Electrolytes –N
• FPG- 104mg/dl
• HbA1c-5.9%
• Cholesterol- 235mg/dl
• Triglyceride – 178mg/dl
• Late-night salivary cortisol- 11.3nmol/l
• Urine free cortisol – 115
• Overnight 1mg DST- cortisol 6.4; ACTH- 37
• DHEAS-398
• Basal ACTH- 117
Treatment
In this case conclusion:
46years man present with fatigue, weight gain
Moon face, a dorsal fat pad, purple striae
Diagnostic tests reveals that the pts has Cushing syndrome
Medication treatment
Further treatment decided based on the specific etiology
Adrenal gland disorders

adrenal cortex disorders endocrinology p

  • 1.
  • 2.
  • 3.
  • 4.
    Three types ofsteroids that are secreted from adrenal cortex : (1) Glucocorticoids (principally cortisol) zona fasciculata (2) Mineralocorticoids (aldosterone) zona glomerulosa (3) Sex steroids (estrogens and androgens) zona reticularis.
  • 5.
    Regulation • Production of glucocorticoids andadrenal androgens is under the control of the hypothalamic- pituitary- adrenal (HPA) axis,
  • 6.
    Glucocorticoids • Glucocorticoid synthesisis under inhibitory feedback control by the hypothalamus and the CRH occurs in response to endogenous or exogenous stress which is in long term • CRH stimulates the cleavage of the 241–amino acid polypeptide proopiomelanocortin (POMC) by pituitary-specific prohormone convertase 1 (PC1), yielding the 39–amino acid peptide ACTH. • Glucocorticoid excess is diagnosed by employing a dexamethasone suppression test cause of supression
  • 7.
    Where as mineralocorticoids are regulatedby the reninangiotensin- aldosterone (RAA) system.
  • 8.
  • 9.
    Androgen production ofthe adrenals • Adrenal steroidogenesis occurs in a zone- specific fashion, with mineralocorticoid synthesis occurring in the outer zona glomerulosa,glucocorticoid synthesis in the zona fasciculata, and adrenal androgen synthesis in the inner zona reticularis • All steroidogenic pathways require cholesterol import into the mitochondrion, a process initiated by the action of the steroidogenic acute regulatory (StAR) protein, which shuttles cholesterol from the outer to the inner mitochondrial membrane. The majority of steroidogenic enzymes are cytochrome P450 (CYP) enzymes, which are either located in the mitochondrion
  • 10.
    Disease of AdrenalCortex General considerations -Diseases of the adrenal cortex are caused by the excessive production of cortisol (Cushing’s syndrome), • aldosterone (primary aldosteronism), • adrenal androgens (congenital adrenal hyperplasia), -As well as by inadequate production of cortisol and aldosterone (Addison’s disease).
  • 11.
    Cushing’s syndrome • iscaused by excessive concentrations of cortisol or other glucocorticoid hormones in the circulation. • Cushing’s syndrome is a nonspecific designation that refers to increased glucocorticoid levels from any origin. • The disorder can be ACTH-dependent (e.g., pituitary corticotrope adenoma, ectopic secretion of ACTH by nonpituitary tumor) or ACTH-independent (e.g., adrenocortical adenoma, adrenocortical carcinoma, nodular adrenal hyperplasia), as well as iatrogenic (e.g., administration of exogenous glucocorticoids to treat various inflammatory conditions). The term Cushing’s disease refers specifically to Cushing’s syndrome caused by a pituitary corticotrope adenoma.
  • 12.
  • 14.
    Cushing disease • characterizedby increased adrenocorticotropic hormone (ACTH) production from the anterior pituitary, leading to excess cortisol release from the adrenal glands.
  • 15.
    Clinical features • Centralobesity excess glucocorticoid levels on fat distribution. • “moon face,” “buffalo hump” fat accumulation • Hypertension vascular effects of cortisol and including sodium retention. • Impaired glucose tolerance increased hepatic gluconeogenesis and decreased peripheral glucose utilization • Symptoms of androgen excess stimulation by ACTH of adrenal androgen production.( e.g., oligomenorrhea, hirsutism, and acne) • Purple striae are linear marks on the abdomen where the thin, wasted • Muscle wasting and weakness reflect the catabolic effects of cortisol on muscle protein. • Osteoporosis increased bone catabolism inhibitory effects of cortisol on collagen synthesis and calcium absorption. • Psychiatric disturbances, especially depression, are frequent results of cortisol excess. • Growth retardation in children may be severe.
  • 16.
  • 18.
  • 19.
    Diagnosis • Nonspecific laboratoryabnormalities: include leukocytosis, low percentage of lymphocytes and eosinophils, and an elevation in the serum glucose level. • The serum cortisol level in normal individuals is highest in early morning and decreases throughout the day, reaching a low point at about midnight. • The 24-hour urinary free cortisol excretion rate is increased in most patients with Cushing’s syndrome. This test is the most useful indicator of daily cortisol secretion. • ACTH measurement may help differentiate the causes of Cushing’s syndrome. (1) ACTH levels are usually high-normal or slightly elevated in patients with Cushing’s disease and may be markedly elevated in patients with ectopic ACTH production. (2) When an autonomously functioning adrenal tumor is the source of excess cortisol secretion, pituitary secretion of ACTH is suppressed by the high levels of circulating cortisol, and the ACTH level is extremely low or undetectable. • Low-dose dexamethasone suppression tests
  • 20.
    Radiographic findings • radiographsshow enlargement of the sella turcica in the 10% of patients with Cushing’s syndrome who have macroadenomas, but they do not reveal most of these tumours, which are microadenomas averaging 5–6 mm in diameter. • CT scans with injection of contrast medium detect approximately 50% of the pituitary adenomas that cause Cushing’s disease. • MRI with gadolinium contrast, however, reveals approximately 75% of these tumours and is the method of choice. • CT scans of the adrenal gland show most adrenal tumours. Uniform enlargement of both adrenal glands it suggest ectopic ACTH syndrome
  • 21.
    normal bilateral adrenal morphology CT scan depicting aright adrenocortical adenoma MRI showing bilateral adrenal hyperplasia due to excess adrenocorticotropic hormone stimulation MRI showing bilateral macronodular hyperplasia
  • 22.
    Treatment • Adrenal adenomascan usually be resected completely, often laparoscopically, with cure of the disease. Cortisol replacement may be need it • Adrenal carcinoma is often inoperable when first diagnosed because of metastases, usually to the liver and the lungs. Mitotane, metyrapone, and aminoglutethimide are drugs that block adrenal steroid production and may relieve the manifestations of excess cortisol production in patients with inoperable adrenal carcinoma. • Ectopic ACTH syndrome can be cured by removal of the tumor, but this is not possible in many cases. The tumor causing the syndrome, rather than the Cushing’s syndrome itself, is usually the primary problem.
  • 23.
    Treatment Cushing’s disease maybe treated in several ways: • Transsphenoidal pituitary surgery • Pituitary irradiation • Bilateral adrenalectomy cures Cushing’s disease but leaves the patient with Addison’s disease and the need for lifelong steroid replacement. In addition, adrenalectomy is sometimes followed by the development of Nelson’s syndrome, in which a pituitary adenoma undergoes rapid growth, perhaps because it is no longer inhibited by above-normal levels of cortisol. • Medical therapy could be used.
  • 24.
    Primary aldosteronism Etiology isExcessive adrenal production of aldosterone is usually caused by a single small (0.5–3.0 cm) adrenal adenoma (Conn’s adenoma) Less often (i.e., in 20%–40% of cases), there is bilateral hyperplasia of the adrenal cortex.
  • 26.
  • 27.
  • 28.
    Diagnosis- Laboratory findings •Hypokalemia • Aldosterone must be measured under standardized conditions because it is affected by sodium balance, diuretics, and other factors. (Diuretics, angiotensin-converting-enzyme inhibitors, and vasodilators should be discontinued at least 2 weeks before studies of aldosterone (and renin) are undertaken) • 24-hour urinary aldosterone excretion rate can be measured after the patient has ingested more than 250 mEq sodium daily for at least 3 days. • Plasma levels of aldosterone can be measured after 2000 mL of normal saline have been infused over 4 hours. • Plasma renin activity is the most useful indicator of whether elevated aldosteron production is primary or secondary.
  • 29.
    Diagnosis • primary aldosteronism,the enhanced aldosterone production is caused by an adrenal abnormality, not by increased renin activity; the resulting volume expansion suppresses renin production. This combination of increased aldosterone production and reduced renin activity can be caused only by primary aldosteronism, and it is a reliable indicator of this diagnosis. • (c) Suppression of renin activity is diagnosed with certainty only if levels remain low after manipulations that are known to stimulate renin in normal individuals, such as dietary sodium restriction, several hours of upright posture, or furosemide administration. • (4) The best screening test for primary aldosteronism is measurement of the ratio of plasma aldosterone (ng/dL) to plasma renin activity (ng of angiotensin I/mL/hour) in a blood sample drawn with the patient upright • CT scans and MRI sometimes show aldosterone-producing adenomas, but these tumors may be small and often cannot be visualized.
  • 30.
  • 31.
    Treatment • Surgery • Removalof a unilateral adenoma results in cure of the hypertension in approximately 60% of cases and improvement in another 25%. • In contrast, only 20%–50% of patients with bilateral hyperplasia are improved by surgery, even if bilateral adrenalectomy is performed. Medical therapy is preferable. • Medical therapy • Spironolactone inhibits the effects of aldosterone on the renal tubule. A dose of 200–400 mg daily corrects the hypokalemia and often corrects the hypertension. Eplerenon 50–100 mg daily can be used in patients who develop gynecomastia on spironolactone.
  • 32.
    Congenital adrenal hyperplasia Etiologyand pathophysiology. • Congenital adrenal hyperplasia is caused by a defect in one of the enzymes (21-hydroxylase or 11-beta-hydroxylase) necessary for the synthesis of cortisol. • Cortisol deficiency stimulates ACTH, which results in overproduction of steroid precursors in the early parts of the blocked pathway. One of these, 17-hydroxyprogesterone, is converted to adrenal androgens, resulting in virilization. • Depending on the severity of the enzyme defect, patients with 21- hydroxylase deficiency may develop salt wasting due to decreased production of mineralocorticoids, and patients with 11-beta-hydroxylase deficiency may develop hypertension may due to accumulation of steroid precursors with mineralocorticoid effects
  • 33.
    Clinical features • Androgenexcess is caused by increased adrenal production of dehydroepiandrosterone, androstenedione, and testosterone. • If present during fetal development, this disorder may cause ambiguous genitalia in female infants. If androgen excess is manifested in the postnatal period, it may cause virilization in prepubertal girls or in young women. • In male infants, the consequence of androgen excess during fetal development is macrogenitosomia. In the postnatal period, the consequence is precocious puberty. • The cortisol deficit usually does not cause major clinical manifestations, because the ACTH stimulation and adrenal hyperplasia maintain cortisol levels in the low-normal range, despite the enzyme deficiency. • Other manifestations occasionally occur, depending on the specific enzyme affected. • 21-Hydroxylase deficiency accounts for 95% of cases of adrenal hyperplasia. • In the mild (simple virilising) form, only the androgen-excess symptoms are of importance. • In the severe (salt-losing) form, the production of aldosterone is impaired, as well as that of cortisol; mineralocorticoid deficiency leads to hyponatremia, hyperkalemia, dehydration, and hypotension
  • 34.
    Clinical features • In11-hydroxylase deficiency, deoxycorticosterone, a mineralocorticoid, as well as adrenal androgens are overproduced. This causes hypertension through mechanisms that are similar to those causing hypertension in primary aldosteronism. • In 17-hydroxylase deficiency, deoxycorticosterone is overproduced, resulting in hypertension. However, because 17-hydroxylase is necessary for sex steroid synthesis, there is androgen deficiency as well as estrogen deficiency. This causes the development of ambiguous genitalia in male infants and primary amenorrhea in women.
  • 35.
    Diagnosis • Concentrations ofadrenal androgens and precursors of cortisol are increased in blood and urine. The most useful measurements are of • blood testosterone, • androstenedione, • dehydroepiandrosterone, • 17-hydroxyprogesterone (a cortisol precursor), as well as • Urinary 17-ketosteroids • pregnanetriol (a metabolite of 17-hydroxyprogesterone).
  • 36.
    Treatment • Medical therapy -Cortisoladministration suppresses the overproduction of ACTH and adrenal androgens. In the salt-losing syndrome, mineralocorticoid replacement with fludrocortisone may be necessary. • Surgery. Reconstructive surgery of the external genitalia in female infants is done in the first few years of life.
  • 37.
    Adrenal insufficiency • Etiology •Primary adrenal insufficiency (Addison’s disease) • Idiopathic atrophy of the adrenal cortex due to an autoimmune process is the most common cause of adrenal insufficiency. • Tuberculosis may involve the adrenal glands, with destruction of both the adrenal cortex and medulla. • Bilateral adrenalectomy for Cushing’s disease results in adrenal insufficiency. • Adrenal suppression following prolonged steroid therapy may persist for up to 1 year or longer. • Acquired immunodeficiency syndrome (AIDS) sometimes leads to adrenal insufficiency through cytomegalovirus (CMV) and other infections of the adrenal glands. • Adrenoleukodystrophy is an X-linked disorder caused by a defi ciency of very long chain acyl CoA synthetase. This leads to an accumulation of very long chain fatty acids in the adrenal glands, causing adrenal insuffi ciency, and in the CNS, causing a demyelinating syndrome. • Less common causes of adrenal destruction include amyloidosis, fungal infections syphilis, bilateral adrenal hemorrhage (especially in patients receiving anticoagulants) and metastatic malignancy. • Secondary adrenal insufficiency is due to pituitary disease and results from any of the causes of hypopituitarism.
  • 38.
  • 39.
    Clinical features • Thesymptoms of adrenal insufficiency are caused by both cortisol and aldosterone deficiencies. - Cortisol deficiency • Hyperpigmentation of the skin • Hypotension, often orthostatic, is caused by the absence of the pressor effect of cortisol on vascular tone and by a decrease in cardiac output. -In Addison’s disease aldosterone deficiency also plays a role. • Gastrointestinal symptoms include anorexia, nausea and vomiting, and weight loss. • Hypoglycemia is related to decreased cortisol-induced gluconeogenesis. • Mental symptoms may include lethargy and confusion. • Intolerance to stress may occur. Long term will be vascular collapse
  • 40.
  • 41.
    Clinical features • Aldosteronedeficiency • Sodium loss results from reduced aldosterone-mediated reabsorption of sodium in the • distal renal tubules. Hypovolemia, decreased cardiac output, and decreased renal blood • flow with azotemia, as well as weakness, hypotension, and weight loss, may be related to sodium depletion. • (2) Potassium retention caused by aldosterone deficiency may lead to hyperkalemia and cardiac arrhythmias. • (3) Because angiotensin II, rather than ACTH, has primary control of aldosterone production and the renin–angiotensin system is not affected by ACTH deficiency, there is usually no defi ciency of aldosterone in secondary adrenal insufficiency.
  • 42.
    Diagnosis • ACTH response -Thenormal adrenal gland sharply increases its output of cortisol when stimulated by ACTH; absence of this response indicates adrenal insufficiency. • ACTH test - The serum level of cortisol is measured before and 1 hour after an intravenous or intramuscular injection of 0.25 mg (25 U) of cosyntropin, a synthetic form of ACTH. The plasma cortisol should reach a level of 20 μg/dL or higher.
  • 43.
    Laboratory findings • Nonspecificlaboratory abnormalities may include hyponatremia, hyperkalemia, hypoglycemia and an increased eosinophil count (glucocorticoids lower the eosinophil count). Chest radiography may show a small heart. • Plasma cortisol, • Urinary free cortisol, • Urinary 17-hydroxycorticosteroid levels are low
  • 44.
    Treatment • Glucocorticoid replacementis needed in all patients. (1) The usual dose of cortisol is 10–30 mg daily. A higher dose is usually given in the morning and a smaller dose in the evening to mimic the normal diurnal variation (2) The dose must be increased during times of stress. infection or injury). • Mineralocorticoid replacement is needed in patients with Addison’s disease. Fludrocortisone (Florinef) is given in a daily dose of 0.05–0.2 mg. Persistence of low blood pressure, weakness, and low serum sodium and high serum potassium levels suggests that a higher dose of mineralocorticoid is needed; hypertension, edema, or hypokalemia suggest that the dose should be decreased. • Adrenal crisis (Addisonian crisis) is an acute, life-threatening complication of Addison’s disease in which the manifestations of adrenal insuffi ciency are greatly exaggerated. Immediate intravenous administration of 100 mg of cortisol over 5–10 minutes and Intravenous saline is also needed, and mineralocorticoid replacement should be provided if hypotension and volume depletion persist.
  • 45.
    Case 1 • 46yearsman present with fever, red tender area on his right leg • His recent medical history reveals fatigue, weight gain • His family history is negative for DM and HT • Physical examination: central obesity; BMI-33kg/m2 • BP= 160/100mmHg • Moon face, a dorsal fat pad in the neck and abdominal purple striae
  • 46.
    Question? • For diagnosiswhat tests is recommended?
  • 47.
  • 48.
    Laboratory findings: • Electrolytes–N • FPG- 104mg/dl • HbA1c-5.9% • Cholesterol- 235mg/dl • Triglyceride – 178mg/dl • Late-night salivary cortisol- 11.3nmol/l • Urine free cortisol – 115 • Overnight 1mg DST- cortisol 6.4; ACTH- 37 • DHEAS-398 • Basal ACTH- 117
  • 49.
  • 50.
    In this caseconclusion: 46years man present with fatigue, weight gain Moon face, a dorsal fat pad, purple striae Diagnostic tests reveals that the pts has Cushing syndrome Medication treatment Further treatment decided based on the specific etiology
  • 52.

Editor's Notes

  • #5 The adrenal cortex consist of three classes of corticosteroid hormones which are glucocorticoids like cortisole, mineralocorticoids like aldosterone adrenal androgen precursors like dehydroepiandrosterone (DHEA)  Glucocorticoids and mineralocorticoids act through specific nuclear receptors, regulating aspects of the physiologic stress response as well as blood pressure and electrolyte homeostasis. Adrenal androgen precursors are converted in the gonads and peripheral target cells to sex steroids that act via nuclear androgen and estrogen receptors.
  • #8 Mineralocorticoid production is controlled by the RAA regulatory cycle, which is initiated by the release of renin from the juxtaglomerular cells in the kidney increased adrenal aldosterone production and vasoconstriction the Aldosterone enhances sodium retention and potassium excretion, and increases the arterial perfusion pressure, which in turn regulates renin release. Because mineralocorticoid synthesis is primarily under the control of the RAA system, hypothalamic-pituitary damage does not significantly impact the capacity of the adrenal to synthesize aldosterone If mineralocorticoid excess is present, there is a counter-regulatory downregulation of plasma renin. Conversely, in mineralocorticoid deficiency, plasma renin is markedly increased.
  • #9 ACTH stimulation is required for the initiation of steroidogenesis. The ACTH receptor MC2R (melanocortin 2 receptor) interacts withthe MC2R-accessory protein MRAP, and the complex is transported to the adrenocortical cell membrane, where it binds to ACTH ACTH stimulation generates cyclic AMP (cAMP), which upregulates the protein kinase A (PKA) signaling pathway. PKA activation impacts steroidogenesis in three distinct ways: (1) increases the import of cholesterol esters; (2) increases the activity of hormone-sensitive lipase, which cleaves cholesterol esters to cholesterol for import into the mitochondrion; (3) increases the availability and phosphorylation of CREB (cAMP response element binding), a transcription factor that enhances transcription of CYP11A1 and other enzymes required for glucocorticoid synthesis.
  • #29 Secondary aldosteronism is caused by conditions that originate outside the adrenal gland and that reduce the effective arterial blood volume, thus diminishing the pressure or tension sensed by the juxtaglomerular cells. Such conditions include heart failure, nephrosis, cirrhosis, volume depletion aused by diuretics, and renovascular disease. Decreased pressure on the juxtaglomerular cells stimulates renin release, which increases angiotensin II and, in turn, aldosterone.