W255BU/W258BUQ-C/W258BUQ/W252BUM/W255BU/W251BUQ/W251BUQC/W258BWQ/W258BWQ-C/W251BWQ-C/W251BWQ/W255BW
Preface

Notebook Computer
W255BU/W258BUQ-C/W258BUQ/W252BUM/W255BU/W251BUQ/W251BUQC/W258BWQ/W258BWQC/W251BWQ-C/W251BWQ/W255BW

Service Manual
Preface

I
Preface

Notice
The company reserves the right to revise this publication or to change its contents without notice. Information contained
herein is for reference only and does not constitute a commitment on the part of the manufacturer or any subsequent vendor. They assume no responsibility or liability for any errors or inaccuracies that may appear in this publication nor are
they in anyway responsible for any loss or damage resulting from the use (or misuse) of this publication.
This publication and any accompanying software may not, in whole or in part, be reproduced, translated, transmitted or
reduced to any machine readable form without prior consent from the vendor, manufacturer or creators of this publication, except for copies kept by the user for backup purposes.

Preface

Brand and product names mentioned in this publication may or may not be copyrights and/or registered trademarks of
their respective companies. They are mentioned for identification purposes only and are not intended as an endorsement
of that product or its manufacturer.
Version 1.0
October 2011

Trademarks
AMD® is a registered trademark of Advanced Micro Devices, Inc.

Windows® is a registered trademark of Microsoft Corporation.
Other brand and product names are trademarks and/or registered trademarks of their respective companies.

II
Preface

About this Manual
This manual is intended for service personnel who have completed sufficient training to undertake the maintenance and
inspection of personal computers.
It is organized to allow you to look up basic information for servicing and/or upgrading components of the W255BU/
W258BUQ-C/W258BUQ/W252BUM/W255BUC/W251BUQP/W251BUQC/W258BWQ/W258BWQ-C/W251BWQC/W251BWQ/W255BW series notebook PC.
The following information is included:
Chapter 1, Introduction, provides general information about the location of system elements and their specifications.
Chapter 2, Disassembly, provides step-by-step instructions for disassembling parts and subsystems and how to upgrade
elements of the system.

Preface

Appendix A, Part Lists
Appendix B, Schematic Diagrams
Appendix C, Updating the FLASH ROM BIOS

III
Preface

IMPORTANT SAFETY INSTRUCTIONS
Follow basic safety precautions, including those listed below, to reduce the risk of fire, electric shock and injury to persons when using any electrical equipment:

Preface

1. Do not use this product near water, for example near a bath tub, wash bowl, kitchen sink or laundry tub, in a wet
basement or near a swimming pool.
2. Avoid using a telephone (other than a cordless type) during an electrical storm. There may be a remote risk of electrical shock from lightning.
3. Do not use the telephone to report a gas leak in the vicinity of the leak.
4. Use only the power cord and batteries indicated in this manual. Do not dispose of batteries in a fire. They may
explode. Check with local codes for possible special disposal instructions.
5. This product is intended to be supplied by a Listed Power Unit with an AC Input of 100 - 240V, 50 - 60Hz, DC Output
of 19V, 1.58A (30 Watts) Or (for E-300, E350, E450 APU only) 19V, 3.42A or 18.5V, 3.5A (65W) minimum AC/DC
Adapter.

CAUTION
This Computer’s Optical Device is a Laser Class 1 Product

FCC Statement
This device complies with Part 15 of the FCC Rules. Operation is subject to the following two conditions:
This device may not cause harmful interference.
This device must accept any interference received, including interference that may cause undesired operation.

IV
Preface

Instructions for Care and Operation
The notebook computer is quite rugged, but it can be damaged. To prevent this, follow these suggestions:
1.

Don’t drop it, or expose it to shock. If the computer falls, the case and the components could be damaged.
Do not expose the computer
to any shock or vibration.

2.

Do not place anything heavy
on the computer.

Keep it dry, and don’t overheat it. Keep the computer and power supply away from any kind of heating element. This
is an electrical appliance. If water or any other liquid gets into it, the computer could be badly damaged.
Do not leave it in a place
where foreign matter or moisture may affect the system.

Don’t use or store the computer in a humid environment.

Do not place the computer on
any surface which will block
the vents.

Preface

Do not expose it to excessive
heat or direct sunlight.

3.

Do not place it on an unstable
surface.

Follow the proper working procedures for the computer. Shut the computer down properly and don’t forget to save
your work. Remember to periodically save your data as data may be lost if the battery is depleted.
Do not turn off the power
until you properly shut down
all programs.

Do not turn off any peripheral
devices when the computer is
on.

Do not disassemble the computer by yourself.

Perform routine maintenance
on your computer.

V
Preface
4.
5.

Avoid interference. Keep the computer away from high capacity transformers, electric motors, and other strong magnetic fields. These can hinder proper performance and damage your data.
Take care when using peripheral devices.
Use only approved brands of
peripherals.

Unplug the power cord before
attaching peripheral devices.

Preface

Power Safety
The computer has specific power requirements:



•
•

Power Safety
Warning
Before you undertake
any upgrade procedures, make sure that
you have turned off the
power, and disconnected all peripherals
and cables (including
telephone lines). It is
advisable to also remove your battery in
order to prevent accidentally turning the
machine on.

VI

•
•
•
•

Only use a power adapter approved for use with this computer.
Your AC adapter may be designed for international travel but it still requires a steady, uninterrupted power supply. If you are
unsure of your local power specifications, consult your service representative or local power company.
The power adapter may have either a 2-prong or a 3-prong grounded plug. The third prong is an important safety feature; do
not defeat its purpose. If you do not have access to a compatible outlet, have a qualified electrician install one.
When you want to unplug the power cord, be sure to disconnect it by the plug head, not by its wire.
Make sure the socket and any extension cord(s) you use can support the total current load of all the connected devices.
Before cleaning the computer, make sure it is disconnected from any external power supplies.
Do not plug in the power
cord if you are wet.

Do not use the power cord if
it is broken.

Do not place heavy objects
on the power cord.
Preface

Battery Precautions
• Only use batteries designed for this computer. The wrong battery type may explode, leak or damage the computer.
• Do not continue to use a battery that has been dropped, or that appears damaged (e.g. bent or twisted) in any way. Even if the
computer continues to work with a damaged battery in place, it may cause circuit damage, which may possibly result in fire.
• Recharge the batteries using the notebook’s system. Incorrect recharging may make the battery explode.
• Do not try to repair a battery pack. Refer any battery pack repair or replacement to your service representative or qualified service
personnel.
• Keep children away from, and promptly dispose of a damaged battery. Always dispose of batteries carefully. Batteries may explode
or leak if exposed to fire, or improperly handled or discarded.
• Keep the battery away from metal appliances.
• Affix tape to the battery contacts before disposing of the battery.
• Do not touch the battery contacts with your hands or metal objects.

Battery Guidelines

Preface

The following can also apply to any backup batteries you may have.
• If you do not use the battery for an extended period, then remove the battery from the computer for storage.
• Before removing the battery for storage charge it to 60% - 70%.
• Check stored batteries at least every 3 months and charge them to 60% - 70%.


Battery Disposal
The product that you have purchased contains a rechargeable battery. The battery is recyclable. At the end of its useful life, under various state and local laws, it may be illegal to dispose of this battery into the municipal waste stream. Check with your local solid waste
officials for details in your area for recycling options or proper disposal.
Caution
Danger of explosion if battery is incorrectly replaced. Replace only with the same or equivalent type recommended by the manufacturer.
Discard used battery according to the manufacturer’s instructions.

Battery Level
Click the battery icon
in the taskbar to see the current battery level and charge status. A battery that drops below a level of 10%
will not allow the computer to boot up. Make sure that any battery that drops below 10% is recharged within one week.

VII
Preface

Related Documents
You may also need to consult the following manual for additional information:
User’s Manual on CD
This describes the notebook PC’s features and the procedures for operating the computer and its ROM-based setup program. It also describes the installation and operation of the utility programs provided with the notebook PC.

System Startup
Remove all packing materials.
Place the computer on a stable surface.
Insert the battery and make sure it is locked in position.
Securely attach any peripherals you want to use with the computer (e.g.
keyboard and mouse) to their ports.
5. Attach the AC/DC adapter to the DC-In jack on the left of the computer, then plug
the AC power cord into an outlet, and connect the AC power cord to the AC/DC
adapter.
6. Use one hand to raise the lid/LCD to a comfortable viewing angle (do not exceed
130 degrees); use the other hand to support the base of the computer (Note:
Never lift the computer by the lid/LCD).
7. Press the power button to turn the computer “on”.

Preface

1.
2.
3.
4.


Shut Down

130 ゚

Figure 1
Opening the Lid/LCD/Computer with AC/DC Adapter
Plugged-In

VIII

Note that you should
always shut your
computer down by
choosing Shut Down
from the Start Menu.
This will help prevent
hard disk or system
problems.
Preface

Contents
System Startup ............................................................................ 1-VIII

Introduction ..............................................1-1

Disassembly ...............................................2-1
Overview .........................................................................................2-1
Maintenance Tools ..........................................................................2-2
Connections .....................................................................................2-2
Maintenance Precautions .................................................................2-3
Disassembly Steps ...........................................................................2-4
Removing the Battery ......................................................................2-5
Removing the Hard Disk Drive .......................................................2-6
Removing the Optical (CD/DVD) Device ......................................2-8
Removing the System Memory (RAM) ..........................................2-9
Removing the Wireless LAN Module ...........................................2-10
Removing the 3.75G Module ........................................................2-11
Removing the Keyboard ................................................................2-12

Part Lists ..................................................A-1
Part List Illustration Location ........................................................ A-2
Top (W248BUQ) ............................................................................ A-3

Schematic Diagrams................................. B-1
System Block Diagram ...................................................................B-2
ONTARIO MEM & PCIE I/F, AP .................................................B-3
ONTATIO DISPLAY/ CLK/ MISC ...............................................B-4
ONTARIO POWER & DECOUPLING .........................................B-5
INAGUA DDR3 SO-DIMMS A ....................................................B-6
INAGUA DDR3 SO-DIMMS B ....................................................B-7
Robson S3 PCIE/ LVDS 1/6 ...........................................................B-8
Robson S3 MAIN 2/6 .....................................................................B-9
Robson S3 MEM Interface 3/6 .....................................................B-10
Robson S3 Straps 4/6 ....................................................................B-11
Robson S3 Power 5/6 ....................................................................B-12
Robson S3 Power 6/6 ....................................................................B-13
Robson DDR3 MEM CH-A .........................................................B-14
Robson DDR3 MEM CH-B ..........................................................B-15
IX

Preface

Overview .........................................................................................1-1
Models Differences .........................................................................1-1
Specifications ..................................................................................1-2
External Locator - Top View with LCD Panel Open ......................1-4
External Locator - Front & Right side Views .................................1-5
External Locator - Left Side & Rear View .....................................1-6
External Locator - Bottom View .....................................................1-7
Mainboard Overview - Top (Key Parts) .........................................1-8
Mainboard Overview - Bottom (Key Parts) ....................................1-9
Mainboard Overview - Top (Connectors) .....................................1-10
Mainboard Overview - Bottom (Connectors) ...............................1-11

Top (W245BUQ) ........................................................................... A-4
Top (W240BUQ, W241BU-C, W240BW) .................................... A-5
Bottom (W240BU, W241BU) W/O USIM ................................... A-6
Bottom (W240BU, W241BU) With USIM ................................... A-7
Bottom (W248BUQ, W249BU-C) ................................................ A-8
Bottom (W240BW) WITH USIM ................................................. A-9
Bottom (W240BW) W/O USIM .................................................. A-10
LCD (W240BU, W241BU, W240BW) ....................................... A-11
LCD (W245BUQ) ....................................................................... A-12
LCD (W248BUQ - C) ................................................................. A-13
SATA-DVD SUPER MULTI (W245BUQ/ W240BUQ/ W241BU-C)
A-14
SATA-DVD SUPER MULTI (W248BUQ) ................................ A-15
SATA-DVD SUPER MULTI (W240BW) .................................. A-16
HDD ............................................................................................. A-17
Preface

Preface
HUDSON PCIE/ PCI/ CLOCK/ FCH .......................................... B-16
HUDSON GPIO/ USB/ STRAP .................................................. B-17
HUDSON SATA/ DEBUG IO/ SPI ............................................. B-18
HUDSON POWER DECOUPLING ............................................ B-19
POWERGOOD/ TPM .................................................................. B-20
LVDS, INVERTER ...................................................................... B-21
HDMI/ CRT ................................................................................. B-22
CCD/ 3G ....................................................................................... B-23
Card Reader/ LAN JMC261C ...................................................... B-24
MINI PCIE/ SATA HDD/ ODD .................................................. B-25
AUDIO CODEC ALC261C ......................................................... B-26
USB 3.0 VL800 ............................................................................ B-27
KBC- ITE IT8518 ........................................................................ B-28
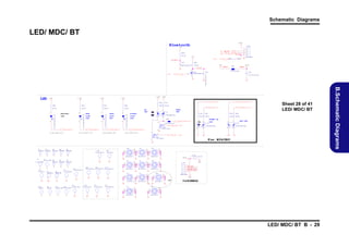
LED/ MDC/ BT ............................................................................ B-29
USB/ FAN/ TP/ MULTI CON ..................................................... B-30
5VS/ 3.3VS/ 1.8VS/ 1.5VS/ 1.1VS .............................................. B-31
POWER VDD3/ VDD5 ............................................................... B-32
Power 1.5V/ 0.75 .......................................................................... B-33
Power 1.1V/ 1VS .......................................................................... B-34
Power 1.8VS ................................................................................. B-35
APU CORE/ NB CORE ............................................................... B-36
VGA POWER .............................................................................. B-37
CHARGER/ DC IN ...................................................................... B-38
Click Board .................................................................................. B-39
Audio Board/ USB ....................................................................... B-40
Power Switch & LID Board ......................................................... B-41
EXTERNAL ODD Board ............................................................ B-42

Updating the FLASH ROM BIOS......... C-1

X
Introduction

Chapter 1: Introduction
Overview
This manual covers the information you need to service or upgrade the W255BU/W258BUQ-C/W258BUQ/W252BUM/
W255BU/W251BUQ/W251BUQC/W258BWQ/W258BWQ-C/W251BWQ-C/W251BWQ/W255BW series notebook
computer. Information about operating the computer (e.g. getting started, and the Setup utility) is in the User’s Manual.
Information about drivers (e.g. VGA & audio) is also found in User’s Manual. That manual is shipped with the computer.
Operating systems (e.g. Windows 7 etc.) have their own manuals as do application software (e.g. word processing and
database programs). If you have questions about those programs, you should consult those manuals.

1.Introduction

The W255BU/W258BUQ-C/W258BUQ/W252BUM/W255BU/W251BUQ/W251BUQC/W258BWQ/W258BWQ-C/
W251BWQ-C/W251BWQ/W255BW series notebook is designed to be upgradeable. See Disassembly on page 2 - 1 for
a detailed description of the upgrade procedures for each specific component. Please note the warning and safety information indicated by the “” symbol.
The balance of this chapter reviews the computer’s technical specifications and features.

Models Differences
This notebook series includes different models that vary slightly in design style, color and general appearance. Note that though your
computer may look slightly different from that pictured throughout this documentation, all ports, jacks, indicators, specifications and
general functions are the same for all the design styles.

Overview 1 - 1
Introduction

Specifications

Latest Specification Information
The specifications listed here are correct at the
time of sending them to the press. Certain items
(particularly processor types/speeds) may be
changed, delayed or updated due to the manufacturer's release schedule. Check with your
service center for more details.

Memory

AMD-C Series Accelerated Processing Unit - C-30 1C
(1.2GHz)



Processor Options

One 204 Pin SO-DIMM Socket Supporting DDR3 1066/
1333MHz Memory

512KB L2 Cache, 40nm, DDR3-1066MHz, TDP 9W

Memory Expandable up to 4GB

AMD-C Series (Dual-Core) Accelerated Processing Unit C-50 2C (1.0GHz)

Card Reader

1MB L2 Cache, 40nm, DDR3-1066MHz, TDP 9W

Embedded Multi-In-1 Card Reader

AMD-C Series (Dual-Core) Accelerated Processing Unit C-60 2C (1.0GHz)
1MB L2 Cache, 40nm, DDR3-1066MHz, TDP 9W
AMD-E Series (Dual-Core) Accelerated Processing Unit E-300 (1.3GHz)

MMC (MultiMedia Card) / RS MMC
SD (Secure Digital) / Mini SD / SDHC/ SDXC
MS (Memory Stick) / MS Pro / MS Duo

Video Adapter

1.Introduction

1MB L2 Cache, 40nm, DDR3-1066MHz, TDP 18W
AMD-E Series (Dual-Core) Accelerated Processing Unit E-350 (1.6GHz)

AMD Radeon™ HD 6250 (C-30/ C-50/ C-60 APU
Integrated)

1MB L2 Cache, 40nm, DDR3-1066MHz, TDP 18W

Shared Memory Architecture of up to 1469MB



AMD-E Series (Dual-Core) Accelerated Processing Unit E-450 (1.65GHz)

Microsoft® DirectX11 Compatible

CPU

1MB L2 Cache, 40nm, DDR3-1066MHz, TDP 18W

AMD Radeon™ HD 6310 (E-300/ E-350/ HD630 APU
Integrated)

BIOS

Shared Memory Architecture of up to 1469MB (under Windows 7 32 Bit with 4GB Memory)

One 16Mb SPI Flash ROM

Microsoft® DirectX11 Compatible

The CPU is not a user serviceable part. Accessing the CPU in any way may violate your
warranty.

AMI BIOS

Storage
Core Logic
AMD A50M FCH

LCD
15.6" (39.62cm) HD TFT LCD

Security
Security (Kensington® Type) Lock Slot
BIOS Password

(Factory Option) One Changeable 12.7mm(h) Super Multi
Optical Device Drive
One Changeable 2.5" 9.5 mm (h) SATA HDD

Audio
High Definition Audio Compliant Interface
2 * Built-In Speakers
Built-In Microphone

Pointing Device
Built-in Touchpad

1 - 2 Specifications
Introduction
Keyboard

Power

Full-size “WinKey” keyboard (with numeric keypad)

(for C-30, C-50, C-60 APU only)

Communication

3 Cell Smart Lithium-Ion Battery Pack, 24.42WH

Built-In 10Mb/100Mb Ethernet LAN

(Factory Option) 6 Cell Smart Lithium-Ion Battery Pack,
48.84WH

(Factory Option) 300K/1.3M Pixel USB PC Camera Module

Full Range AC/DC Adapter

(Factory Option) 3.75G/HSPA Mini-Card Module

AC Input: 100 - 240V, 50 - 60Hz

WLAN/ Bluetooth Half Mini-Card Modules:

DC Output: 19V, 1.58A (30W)

(Factory Option) Wireless LAN (802.11b/g/n)

Or

(Factory Option) Wireless LAN (802.11b/g/n) + Bluetooth
3.0

(for E-300, E350, E450 APU only)

Interface

Full Range AC/DC Adapter

One HDMI-Out Port
One Headphone-Out Jack
One Microphone-In Jack
One RJ-45 LAN Jack
One DC-in Jack
One External Monitor Port

Environmental Spec

1.Introduction

Three USB 2.0 Ports

6 Cell Smart Lithium-Ion Battery Pack, 48.84WH

AC Input: 100 - 240V, 50 - 60Hz
DC Output: 19V, 3.42A or 18.5V, 3.5A (65W)

Dimensions & Weight
374mm (w) * 250mm (d) * 14.3 - 34.1mm (h)
2.25 kg (with 24.42WH Battery and ODD)
Or
374mm (w) * 250mm (d) * 14.3 - 34.1mm (h)
2.3 kg (with 48.84WH Battery and ODD)

Temperature
Operating: 5°C - 35°C
Non-Operating: -20°C - 60°C
Relative Humidity
Operating: 20% - 80%
Non-Operating: 10% - 90%

Mini Card Slots
Slot 1 for WLAN Module or WLAN and Bluetooth Combo
Module
(Factory Option) Slot 2 for 3.75G/HSPA Module

Specifications 1 - 3
Introduction
Figure 1

External Locator - Top View with LCD Panel Open

1.Introduction

Top View
1

1. Optional Built-In
PC Camera
2. LCD
3. Power Button
4. LED Status
Indicators
5. Keyboard
6. Built-In
Microphone
7. Touchpad &
Buttons

2

15.6” (39.62cm)

3

4
5

6
7

1 - 4 External Locator - Top View with LCD Panel Open
Introduction

External Locator - Front & Right side Views

Figure 2
Front Views
1. LED Power
Indicators

1

Right Side Views
1

2

3

4

5

1. Microphone-In
Jack
2. Headphone-Out
Jack
3. USB 2.0 Port
4. Optical Device
Drive Bay
5. Security Lock
Slot
6. Security Lock
Slot

External Locator - Front & Right side Views 1 - 5

1.Introduction

Figure 3
Introduction

External Locator - Left Side & Rear View
Figure 4
Left Side View

2

1

3

4

5

5
6

1.Introduction

1. DC-In Jack
2. External Monitor
Port
3. RJ-45 LAN Jack
4. HDMI-Out Port
5. 2 * USB 2.0 Ports
6. Vent
7. Multi-in-1 Card
Reader

Figure 5
Rear View
1. Battery
2. Security Lock Slot
2

1 - 6 External Locator - Left Side & Rear View

1

7
Introduction

External Locator - Bottom View
Figure 6
Bottom View
1

3

2
3
3

4

6

5

3

6


Overheating
To prevent your computer from overheating
make sure nothing
blocks the vent/fan intakes while the computer is in use.

External Locator - Bottom View 1 - 7

1.Introduction

1. Battery
2. Component Bay
Cover
3. Vent/Fan Intake/
Outlet
4. Hard Disk Bay
Cover
5. 3.75G/HSPA
USIM Card
Cover (optional)
6. Speakers
Introduction
Figure 7

Mainboard Overview - Top (Key Parts)

Mainboard Top
Key Parts

1.Introduction

1. JMC261
2. ITE 8518E
3. AZALIA Codec

4
2
1
3

1 - 8 Mainboard Overview - Top (Key Parts)
Introduction

Mainboard Overview - Bottom (Key Parts)

Figure 8
Mainboard Bottom
Key Parts

1
2

3

4

5

6
7

8

Mainboard Overview - Bottom (Key Parts) 1 - 9

1.Introduction

1. Memory Slots
DDR3 SO-DIMM
2. Accelerated
Processing Unit
3. AMD Hudson M1
FCH
4. Mini-Card
Connector (3G
Module)
5. SIMLOCK
6. Mini-Card
Connector (WLAN
Module)
7. CMOS Battery
8. Card Reader
Socket
Introduction
Figure 9

Mainboard Overview - Top (Connectors)

1.Introduction

Mainboard Top
Connectors
1. HDMI-Out Port
2. USB Port 2.0
3. Speaker Cable
Connector
4. Microphone
Cable Connector
5. Audio Board
Connector
6. TouchPad Cable
Connector 2
7. TouchPad Cable
Connector 1
8. Keyboard Cable
Connector
9. Switch Board
Cable Connector

9

1

8

2

4
6
7

2

5
3

1 - 10 Mainboard Overview - Top (Connectors)
Introduction

Mainboard Overview - Bottom (Connectors)

Figure 10
7

9

6

8

1
5

Mainboard Bottom
Connectors

2

4

3

Mainboard Overview - Bottom (Connectors) 1 - 11

1.Introduction

1. Battery
Connector
2. ODD Connector
3. HDD Connector
4. CPU Fan Cable
Connector
5. RJ-45 LAN Jack
6. External Monitor
Port
7. DC-In Jack
8. CCD Cable
Connector
9. LCD Cable
Connector
1.Introduction

Introduction

1 - 12
Disassembly

Chapter 2: Disassembly
Overview
This chapter provides step-by-step instructions for disassembling the W255BU/W258BUQ-C/W258BUQ/W252BUM/
W255BU/W251BUQ/W251BUQC/W258BWQ/W258BWQ-C/W251BWQ-C/W251BWQ/W255BW series notebook’s
parts and subsystems. When it comes to reassembly, reverse the procedures (unless otherwise indicated).
We suggest you completely review any procedure before you take the computer apart.

To make the disassembly process easier each section may have a box in the page margin. Information contained under
the figure # will give a synopsis of the sequence of procedures involved in the disassembly procedure. A box with a 
lists the relevant parts you will have after the disassembly process is complete. Note: The parts listed will be for the disassembly procedure listed ONLY, and not any previous disassembly step(s) required. Refer to the part list for the previous disassembly procedure. The amount of screws you should be left with will be listed here also.


Information

A box with a  will also provide any possible helpful information. A box with a  contains warnings.
An example of these types of boxes are shown in the sidebar.


Warning

Overview 2 - 1

2.Disassembly

Procedures such as upgrading/replacing the RAM, optical device and hard disk are included in the User’s Manual but are
repeated here for your convenience.
Disassembly
NOTE: All disassembly procedures assume that the system is turned OFF, and disconnected from any power supply (the
battery is removed too).

Maintenance Tools
The following tools are recommended when working on the notebook PC:

2.Disassembly

•
•
•
•
•
•

M3 Philips-head screwdriver
M2.5 Philips-head screwdriver (magnetized)
M2 Philips-head screwdriver
Small flat-head screwdriver
Pair of needle-nose pliers
Anti-static wrist-strap

Connections
Connections within the computer are one of four types:
Locking collar sockets for ribbon connectors

Pressure sockets for multi-wire connectors

To release this connector type, grasp it at its head and gently
rock it from side to side as you pull it out. Do not pull on the
wires themselves. When replacing the connection, do not try to
force it. The socket only fits one way.

Pressure sockets for ribbon connectors

To release these connectors, use a small pair of needle-nose pliers to gently lift the connector away from its socket. When replacing the connection, make sure the connector is oriented in
the same way. The pin1 side is usually not indicated.

Board-to-board or multi-pin sockets

2 - 2 Overview

To release these connectors, use a small flat-head screwdriver to
gently pry the locking collar away from its base. When replacing the connection, make sure the connector is oriented in the
same way. The pin1 side is usually not indicated.

To separate the boards, gently rock them from side to side as
you pull them apart. If the connection is very tight, use a small
flat-head screwdriver - use just enough force to start.
Disassembly

Maintenance Precautions
The following precautions are a reminder. To avoid personal injury or damage to the computer while performing a removal and/or replacement job, take the following precautions:

Power Safety
Warning
Before you undertake
any upgrade procedures, make sure that
you have turned off the
power, and disconnected all peripherals
and cables (including
telephone lines). It is
advisable to also remove your battery in
order to prevent accidentally turning the
machine on.

Cleaning
Do not apply cleaner directly to the computer, use a soft clean cloth.
Do not use volatile (petroleum distillates) or abrasive cleaners on any part of the computer.

Overview 2 - 3

2.Disassembly

1. Don't drop it. Perform your repairs and/or upgrades on a stable surface. If the computer falls, the case and other
components could be damaged.
2. Don't overheat it. Note the proximity of any heating elements. Keep the computer out of direct sunlight.
3. Avoid interference. Note the proximity of any high capacity transformers, electric motors, and other strong magnetic fields. These can hinder proper performance and damage components and/or data. You should also monitor
the position of magnetized tools (i.e. screwdrivers).
4. Keep it dry. This is an electrical appliance. If water or any other liquid gets into it, the computer could be badly
damaged.
5. Be careful with power. Avoid accidental shocks, discharges or explosions.
•Before removing or servicing any part from the computer, turn the computer off and detach any power supplies.
•When you want to unplug the power cord or any cable/wire, be sure to disconnect it by the plug head. Do not pull on the wire.
6. Peripherals – Turn off and detach any peripherals.
7. Beware of static discharge. ICs, such as the CPU and main support chips, are vulnerable to static electricity.
Before handling any part in the computer, discharge any static electricity inside the computer. When handling a
printed circuit board, do not use gloves or other materials which allow static electricity buildup. We suggest that
you use an anti-static wrist strap instead.
8. Beware of corrosion. As you perform your job, avoid touching any connector leads. Even the cleanest hands produce oils which can attract corrosive elements.
9. Keep your work environment clean. Tobacco smoke, dust or other air-born particulate matter is often attracted
to charged surfaces, reducing performance.
10. Keep track of the components. When removing or replacing any part, be careful not to leave small parts, such as
screws, loose inside the computer.


Disassembly

Disassembly Steps
The following table lists the disassembly steps, and on which page to find the related information. PLEASE PERFORM
THE DISASSEMBLY STEPS IN THE ORDER INDICATED.

To remove the Battery:
1. Remove the battery

To remove the Keyboard:
page 2 - 5

To remove the HDD:

2.Disassembly

1. Remove the battery
2. Remove the HDD

page 2 - 5
page 2 - 6

To remove the Optical Device:
1. Remove the battery
2. Remove the Optical device

page 2 - 5
page 2 - 8

To remove the System Memory:
1. Remove the battery
2. Remove the system memory

page 2 - 5
page 2 - 9

To remove the WLAN Module:
1. Remove the battery
2. Remove the wireless LAN

page 2 - 5
page 2 - 10

To remove the 3.75G Module:
1. Remove the battery
2. Remove the 3.75G

2 - 4 Disassembly Steps

page 2 - 5
page 2 - 11

1. Remove the battery
2. Remove the keyboard

page 2 - 5
page 2 - 12
Disassembly

Removing the Battery
1.
2.
3.
4.

Figure 1
Battery Removal

Turn the computer off, and turn it over.
Slide the latch 1 in the direction of the arrow (Figure 1a).
Slide the latch 2 in the direction of the arrow, and hold it in place (Figure 1a).
3
Slide the battery 6 in the direction of the arrow 4 (Figure 1b).

a.

a. Slide the latch and hold it
in place.
b. Slide the battery in the direction of the arrow.

b.

2
1

3

2.Disassembly

4


3. Battery

Removing the Battery 2 - 5
Disassembly

Removing the Hard Disk Drive
Figure 2
HDD Assembly
Removal

2.Disassembly

a. Locate the HDD bay cover
and remove the screws.

The hard disk drive can be taken out to accommodate other 2.5" serial (SATA) hard disk drives with a height of 9.5mm
(h). Follow your operating system’s installation instructions, and install all necessary drivers and utilities (as outlined in
Chapter 4 of the User’s Manual) when setting up a new hard disk.

Hard Disk Upgrade Process
1. Turn off the computer, and remove the battery (page 2 - 5).
2. Locate the hard disk bay cover and remove screws 1 & 2 (Figure 2a).



a.

HDD System Warning
New HDD’s are blank. Before you
begin make sure:
You have backed up any data
you want to keep from your old
HDD.

1


• 2 Screws

2 - 6 Removing the Hard Disk Drive

2

You have all the CD-ROMs and
FDDs required to install your operating system and programs.
If you have access to the internet,
download the latest application
and hardware driver updates for
the operating system you plan to
install. Copy these to a removable medium.
Disassembly
3.
4.
5.
6.
7.

3
Remove the hard disk bay cover 6 (Figure 3b).
Grip the tab and slide the hard disk in the direction of arrow 4 (Figure 3c).
5
Lift the hard disk assembly 6 out of the bay 6 (Figure 3d).
Remove the screw 7 - 10 and the mylar cover 11 from the hard disk 12 (Figure 3e).
Reverse the process to install a new hard disk (do not forget to replace all the screws and covers).

b.

d.

6
6

3

5
5

e.

c.

b. Remove the HDD bay
cover.
c. Grip the tab and slide the
HDD assembly in the direction of the arrow.
d. Lift the HDD assembly
out of the bay.
e. Remove the screws and
mylar cover.

2.Disassembly

3

Figure 3
HDD Assembly
Removal (cont’d.)

7


10

8
44

11
12

9

3. HDD Bay Cover
5. HDD Assembly
11. Mylar Cover
12. HDD

• 4 Screws

Removing the Hard Disk Drive 2 - 7
Disassembly

Figure 4
Optical Device
Removal

1.
2.
3.
4.

Turn off the computer, remove the battery (page 2 - 5) and hard disk (page 2 - 6).
Remove the screw at point 1 (Figure 4a).
Use a screwdriver to carefully push out the optical device 3 at point 2 (Figure 4b).
Insert the new device and carefully slide it into the computer (the device only fits one way. DO NOT FORCE IT; The
screw holes should line up).
5. Restart the computer to allow it to automatically detect the new device.
a.

2.Disassembly

a. Remove the screw at
point 1 .
b. Use a screwdriver to
carefully push out the
optical device at point
2 .

Removing the Optical (CD/DVD) Device

b.

3

1

2


3. Optical Device

• 1 Screw

2 - 8 Removing the Optical (CD/DVD) Device
Disassembly

Removing the System Memory (RAM)

Figure 5

The computer has one memory socket for 200 pin Small Outline Dual In-line Memory Modules (SO-DIMM) supporting
DDR3 1333/ 1066MHz. The main memory can be expanded up to 4GB. The SO-DIMM modules supported are 1GB,
2GB and 4GB and DDRIII Modules. The total memory size is automatically detected by the POST routine once you turn
on your computer.

Memory Upgrade Process
1.
2.
3.
4.

Turn off the computer, remove the battery (page 2 - 5) and the component bay cover (page 2 - 8).
The RAM modules will be visible at point 1 on the main board.
Gently pull the two release latches on the sides of the memory socket.
The RAM module 2 will pop-up (Figure 7b), and you can then remove it.

a. Locate the memory
socket.
b. Remove the module.


Contact Warning
Be careful not to touch
the metal pins on the
module’s connecting
edge. Even the cleanest hands have oils
which can attract particles, and degrade the
module’s
performance.

1

2

5. Insert a new module holding it at about a 30° angle and fit the connectors firmly into the memory slot.
6. The module’s pin alignment will allow it to only fit one way. Make sure the module is seated as far into the slot as it
will go. DO NOT FORCE the module; it should fit without much pressure.
7. Press the module in and down towards the mainboard until the slot levers click into place to secure the module.
8. Replace the bay cover and screws (make sure you reconnect the fan cable before screwing down the bay
cover).
9. Restart the computer to allow the BIOS to register the new memory configuration as it starts up.


2. RAM Module

Removing the System Memory (RAM) 2 - 9

2.Disassembly

b.

a.

RAM Module
Removal
Disassembly
Figure 6
Wireless LAN
Module Removal

2.Disassembly

a. Remove the cover.
b. Disconnect the cables
and remove the screw.
c. Lift the WLAN module
out.

Removing the Wireless LAN Module
1.
2.
3.
4.

Turn off the computer, remove the battery (page 2 - 5) and the component bay cover (page 2 - 9).
The Wireless LAN module will be visible at point 1 on the mainboard.
Carefully disconnect cables 2 - 3 , then remove screw 4 from the module socket.
Lift the Wireless LAN module 5 (Figure 6c) up and off the computer.
c.

a.

Note: Make sure you
reconnect the antenna
cable to ‘’1’’ +
‘’2’’socket (Figure
b).

5

1

b.
4
3


5. WLAN Module.

2
• 1 Screw

2 - 10 Removing the Wireless LAN Module
Disassembly

Removing the 3.75G Module

Figure 7
3.75G Module
Removal

Turn off the computer, remove the battery (page 2 - 5) and the component bay cover (page 2 - 9).
The 3.75G module will be visible at point 1 on the mainboard.
Carefully disconnect the cable 2 , then remove the screw 3 from the module socket.
The 3.75G module 4 will pop-up.
Lift the 3.75G module (Figure 7d) up and off the computer.

1.
2.
3.
4.
5.
a.

c.

d.

a. Remove the cover.
b. Disconnect the cable
and remove the screw.
c. The 3.75G module will
pop up.
d. Lift the 3.75G module
out.

d.

2.Disassembly

4

1
4
b.

2


4. 3.75G Module.

• 1 Screw
3

Removing the 3.75G Module 2 - 11
Disassembly
Figure 8

2.Disassembly

Keyboard Removal
a. Remove screws from the
bottom of the computer.
Press at points 5 to unsnap the LED cover
module.
b. Remove the LED cover
module and screws
from the keyboard.
c. Carefully lift the keyboard up and disconnect
the keyboard ribbon cable from the locking collar socket.
d. Remove the keyboard.

Removing the Keyboard
1. Turn off the computer, and remove the battery (page 2 - 5).
2. Remove screws 1 - 4 from the bottom of the computer. Press at points 5 to unsnap the LED cover module 6
(you may need to use the Eject Pin Tool to do this (Figure 10a).
3. Remove the LED cover module 6 and screws 7 - 11 from the keyboard (Figure 10b).
4. Carefully lift the keyboard up, being careful not to bend the keyboard ribbon cable 12 . Disconnect the keyboard
ribbon cable 12 from the locking collar socket 13 (Figure 10c)
5. Carefully lift up the keyboard 14 (Figure 10d) off the computer.
a.
c.
12

4

3

2
5

1

5

13


Re-Inserting the
Keyboard

b.

When re-inserting the
keyboard firstly align the
four keyboard tabs at the
bottom (Figure 10c) at
the bottom of the keyboard with the slots in the
case.

d.
7

8

9

10

11

14



6

6. LED Cover Module
14. Keyboard

Keyboard Tabs
• 9 Screws

2 - 12 Removing the Keyboard
Part Lists

Appendix A: Part Lists
This appendix breaks down the W255BU/W258BUQ-C/W258BUQ/W252BUM/W255BU/W251BUQ/W251BUQC/
W258BWQ/W258BWQ-C/W251BWQ-C/W251BWQ/W255BW series notebook’s construction into a series of illustrations. The component part numbers are indicated in the tables opposite the drawings.
Note: This section indicates the manufacturer’s part numbers. Your organization may use a different system, so be sure
to cross-check any relevant documentation.
Note: Some assemblies may have parts in common (especially screws). However, the part lists DO NOT indicate the
total number of duplicated parts used.

A.Part Lists

Note: Be sure to check any update notices. The parts shown in these illustrations are appropriate for the system at the
time of publication. Over the product life, some parts may be improved or re-configured, resulting in new part numbers.

A - 1
Part Lists

Part List Illustration Location
The following table indicates where to find the appropriate part list illustration.
Table A- 1
Part List Illustration
Location
W251BUQ

W251BWQ

W255BU

Top

page A - 3

page A - 4

page A - 5

Bottom

A.Part Lists

Parts

page A - 8

page A - 8

W258BUQ
page A - 6
page A - 7

LCD

page A - 9

DVD-DUAL

page A - 10

SATA DVD
DUMMY ODD

A - 2 Part List Illustration Location

W258BWQ

page A - 11
page A - 12

page A - 8
Part Lists

Top (W251BUQ)

Figure A - 1

非耐落

灰色

Top (W251BUQ) A - 3

A.Part Lists

Top (W251BUQ)
Part Lists

Top (W251BWQ)

A.Part Lists

Figure A - 2
Top (W251BWQ)

非 落
耐

灰
色

A - 4 Top (W251BWQ)
Part Lists

Top (W255BU)

Figure A - 3

非耐落

灰色

Top (W255BU) A - 5

A.Part Lists

Top (W255BU)
Part Lists

Top (W258BUQ, W258BWQ)

A.Part Lists

Figure A - 4
Top (W258BUQ,
W258BWQ)

非耐落

灰色

A - 6 Top (W258BUQ, W258BWQ)
Part Lists

Bottom (W251BUQ, W255BU, W258BUQ)

Figure A - 5

Bottom (W251BUQ, W255BU, W258BUQ) A - 7

A.Part Lists

Bottom
(W251BUQ,
W255BU,
W258BUQ)
Part Lists

Bottom (W251BWQ, W258BWQ)

A.Part Lists

Figure A - 6
Bottom(W251BWQ,
W258BWQ)

A - 8 Bottom (W251BWQ, W258BWQ)
Part Lists

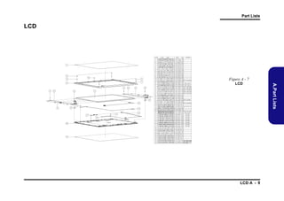
LCD

頭厚
非耐落

Figure A - 7

LCD A - 9

A.Part Lists

LCD
Part Lists

DVD DUAL

A.Part Lists

Figure A - 8
DVD DUAL
非耐落
志精

A - 10 DVD DUAL
Part Lists

SATA-DVD (W258BWQ)

Figure A - 9

非耐落
志精

SATA-DVD (W258BWQ) A - 11

A.Part Lists

SATA-DVD
(W258BWQ)
Part Lists

DUMMY ODD

A.Part Lists

Figure A - 10
DUMMY ODD

非耐落
志精

A - 12 DUMMY ODD
Schematic Diagrams

Appendix B: Schematic Diagrams
This appendix has circuit diagrams of the W255BU/W258BUQ-C/W258BUQ/W252BUM/W255BU/W251BUQ/
W251BUQC/W258BWQ/W258BWQ-C/W251BWQ-C/W251BWQ/W255BW notebook’s PCB’s. The following table
indicates where to find the appropriate schematic diagram.
Table B - 1
Diagram - Page

Diagram - Page

Diagram - Page

HUDSON PCIE/ PCI/ CLOCK/ FCH - Page B - 16

USB/ FAN/ TP/ MULTI CON - Page B - 30

ONTARIO MEM & PCIE I/F, AP - Page B - 3

HUDSON GPIO/ USB/ STRAP - Page B - 17

5VS/ 3.3VS/ 1.8VS/ 1.5VS/ 1.1VS - Page B - 31

ONTATIO DISPLAY/ CLK/ MISC - Page B - 4

HUDSON SATA/ DEBUG IO/ SPI - Page B - 18

POWER VDD3/ VDD5 - Page B - 32

ONTARIO POWER & DECOUPLING - Page B - 5

HUDSON POWER DECOUPLING - Page B - 19

Power 1.5V/ 0.75 - Page B - 33

INAGUA DDR3 SO-DIMMS A - Page B - 6

POWERGOOD/ TPM - Page B - 20

Power 1.1V/ 1VS - Page B - 34

INAGUA DDR3 SO-DIMMS B - Page B - 7

LVDS, INVERTER - Page B - 21

Power 1.8VS - Page B - 35

Robson S3 PCIE/ LVDS 1/6 - Page B - 8

HDMI/ CRT - Page B - 22

APU CORE/ NB CORE - Page B - 36

Robson S3 MAIN 2/6 - Page B - 9

CCD/ 3G - Page B - 23

VGA POWER - Page B - 37

Robson S3 MEM Interface 3/6 - Page B - 10

Card Reader/ LAN JMC261C - Page B - 24

CHARGER/ DC IN - Page B - 38

Robson S3 Straps 4/6 - Page B - 11

MINI PCIE/ SATA HDD/ ODD - Page B - 25

Click Board - Page B - 39

Robson S3 Power 5/6 - Page B - 12

AUDIO CODEC ALC261C - Page B - 26

Audio Board/ USB - Page B - 40

Robson S3 Power 6/6 - Page B - 13

USB 3.0 VL800 - Page B - 27

Power Switch & LID Board - Page B - 41

Robson DDR3 MEM CH-A - Page B - 14

KBC- ITE IT8518 - Page B - 28

EXTERNAL ODD Board - Page B - 42

Robson DDR3 MEM CH-B - Page B - 15

LED/ MDC/ BT - Page B - 29


Version Note
The schematic diagrams in this chapter
are based upon version 6-7P-W2405003. If your mainboard
(or
other
boards) are a later
version,
please
check with the Service Center for updated
diagrams
(if
required).

B - 1

B.Schematic Diagrams

System Block Diagram - Page B - 2

Schematic
Diagrams
Schematic Diagrams

System Block Diagram
W240BU/W250BUQ/W250BAQ System Block Diagram

CLICK BOARD
6-71-W2402-D01

POWER SWITCH BOARD
POWER SWITCH+HOTKEY X 3
6-71-E51QS-D02

A T I RO BS O N
(S3 TYPE)

PCIE*4

USB+EARPHONE+EXT.MIC
6-71-W2408-D02

EXTERNAL ODD BOARD
EXT. ODD
6-71-E51QN-D01

GPU POWER, VDDC
MVDDQ,1.8V_REG,1.0V_REG

AMD FUSION APU
Ontario FT1

5V,3V,5VS,3.3VS
1.5VS,1.1VS

41 3-B A LL
19 mm X 19mm B GA
S IN GLE C H A NN E L D D R 3
D I SP LA Y P OR T X 2
D X 11 IGP
4 X 1 P C IE GE N 2 GP P
1 X 4 U M I-L IN K GE N 1
V GA D A C

512MB DDR3

AUDIO BOARD

LCD CONNECTOR

1066MHz
DDR3 / 1.5V
DDRIII
SO-DIMM2
SHEE 6
T

APU_CORE,NB_CORE
1.5V,0.75VS(VTT_MEM)

DDRIII
SO-DIMM1
SHEE 5
T

CRT Connector

1.1V, 1VS

UMI*4

HDMI Conne ctor

B.Schematic Diagrams

VDD3,VDD5

1.8VS

USB PORT
(USB4)

AMD HUDSON-M1

M
IC
I
N

H
P
O
UT

INT SPK R

CHARGER,DC IN
TOUCH PAD

Sheet 1 of 41
System Block
Diagram

SHEET 38

605-BALL

CLICK B
OARD

SPI

23mmX23mm BG A
TPM

(Reserve)

32
.768 KHz

EC
ITE 8518
128pins LQFP

LPC

14 *1 4*1 .6m m

INT. K/B

P C IE GE N 1 I/F (4 x 1)
U SB 2. 0(12) + 1.1 (2)
S AT AI I (3 P OR TS )
IN T. C LK GE N
A ZA LIA H D AU D I O
GB M A C
S PI I/F
LP C I/ F
H W M ON ITOR

33 MHz
BIOS
SPI

EC SMBUS
THERMAL
SENSOR
W
83L771
AWG

SMART
BATTERY
AC-IN

SMART
FAN

INT SPKER

Azalia Codec
REALTEK
ALC269

INT MIC

24 MHz AZALIA LINK
PCIE

100 MHz

3
2.768
KHz

USB 3.0

(USB9)

Mini PCIE
SOCKET
(USB2)

(
Optio
nal)

3G CARD

WLAN

(Re
serve)

USB2.0
480 Mbps

(USB3)

JMICRO JMC261C

LAN

RJ-45

SATA HDD

SATA ODD

SATA I/II 3.0Gb/s

B - 2 System Block Diagram

USB PORT USB PORT
(USB0)
(USB1)

Bluetooth
(USB6)

CCD
(USB5)

CARD
READER

7IN1
SOCKET

25
MHz
Schematic Diagrams

ONTARIO MEM & PCIE I/F, AP
DD R0
DD R1
DD R2
DD R3
DD R4
DD R5
DD R6
DD R7
DD R8
DD R9
DD R1 0
DD R1 1
DD R1 2
DD R1 3
DD R1 4
DD R1 5

M E M _D A T A [ 6 3 : 0 ] 5 , 6

U1 E
M _AD D
0

H1 9
J17
H1 8
H1 7
G1 7
H1 5
G1 8
F1 9
E1 9
T1 9
F1 7
E1 8
W17
E1 6
G1 5

M _D AT A0
O N AR O 2. 0)
T I
(

M _AD D
1
M _AD D
2

PA RT 1 O F 5

M _D AT A1
M _D AT A2

M _AD D
3

M _D AT A3

M _AD D
4

M _D AT A4

M _AD D
5

M _D AT A5

M _AD D
6

M _D AT A6

M _AD D
7
M _AD D
8

M _D AT A7

M _AD D
9

M _D AT A8

M _AD D
10
M _AD D
11

M _D AT A9
M _D ATA 10

M _AD D
12
M _AD D
13

M _D ATA 11
M _D ATA 12

M _AD D
14

M _D ATA 13

M _AD D
15

M _D ATA 14
M _D ATA 15

ME M
ME M
ME M
ME M
ME M
ME M
ME M
ME M
ME M
ME M
ME M
ME M
ME M
ME M
ME M
ME M

_ DQ
_ DQ
_ DQ
_ DQ
_ DQ
_ DQ
_ DQ
_ DQ
_ DQ
_ DQ
_ DQ
_ DQ
_ DQ
_ DQ
_ DQ
_ DQ

S _ H0
S_ L 0
S _ H1
S_ L 1
S _ H2
S_ L 2
S _ H3
S_ L 3
S _ H4
S_ L 4
S _ H5
S_ L 5
S _ H6
S_ L 6
S _ H7
S_ L 7

M
M
M
M
M
M
M
M

EM
EM
EM
EM
EM
EM
EM
EM

_D
_D
_D
_D
_D
_D
_D
_D

M0
M1
M2
M3
M4
M5
M6
M7

D1 5
B1 9
D2 1
H2 2
P2 3
V2 3
AB2 0
AA1 6
A1 6
B1 6
B2 0
A2 0
E2 3
E2 2
J22
J23
R2 2
P2 2
W22
V2 2
A C2 0
A C2 1
AB1 6
A C1 6

M _BA N
K0
M _BA N
K1

M _D ATA 16

M _BA N
K2

M _D ATA 17
M _D ATA 18

M _D 0
M

M _D ATA 19

M _D 1
M

M _D ATA 20

M _D 2
M
M _D 3
M

M _D ATA 21
M _D ATA 22

M _D 4
M

M _D ATA 23

M _D 5
M
M _D 6
M

M _D ATA 24

M _D 7
M

M _D ATA 25
M _D ATA 26

M _D S_H 0
Q

M _D ATA 27

M _D S_L 0
Q

M _D ATA 28

M _D S_H 1
Q

M _D ATA 29

M _D S_L 1
Q

M _D ATA 30

M _D S_H 2
Q

M _D ATA 31

M _D S_L 2
Q
M _D S_H 3
Q
M _D S_L 3
Q
M _D S_H 4
Q
M _D S_L 4
Q
M _D S_H 5
Q
M _D S_L 5
Q
M _D S_H 6
Q
M _D S_L 6
Q

M
M
M
M
M
M
M
M

E M_ C
E M_ C
E M_ C
E M_ C
E M_ C
E M_ C
E M_ C
E M_ C

LK
LK
LK
LK
LK
LK
LK
LK

_H 0
_L 0
_H 1
_L 1
_H 2
_L 2
_H 3
_L 3

5 , 6 M E M_ R E S E T #
5 , 6 M E M_ E V E N T #

M1 7
M1 6
M1 9
M1 8
N1 8
N1 9
L18
L17

M _D ATA 33
M _D ATA 34
M _D ATA 35
M _D ATA 36
M _D ATA 37
M _D ATA 38
M _D ATA 39

M _D S_H 7
Q
M _D S_L 7
Q

L23
N1 7

M _D ATA 40

M _C LK_H 0

M _D ATA 42

M _C LK_L0

M _D ATA 43

M _C LK_H 1

M _D ATA 44

M _C LK_L1
M _C LK_H 2

M _D ATA 45
M _D ATA 46

M _C LK_L2

M _D ATA 47

M _C LK_H 3
M _C LK_L3

M _D ATA 48
M _D ATA 49

M _R SET _L
E

M _D ATA 50

M _EV EN _L
T

M _D ATA 51
M _D ATA 52
M _D ATA 53

5, 6
5, 6

ME M _ C K E 0
ME M _ C K E 1

F1 5
E1 5

M _C E0
K

M _D ATA 54

M _C E1
K

M _D ATA 55

M _D ATA 56

5 D I MM 0 _O D T 0
5 D I MM 0 _O D T 1
6 D I MM 1 _O D T 0
6 D I MM 1 _O D T 1
5 D I MM 0 _C S # 0
5 D I MM 0 _C S # 1
6 D I MM 1 _C S # 0
6 D I MM 1 _C S # 1
5, 6
5, 6
5, 6

ME M _ R A S #
ME M _ C A S #
ME M _ W E #

W19
V1 5
U1 9
W15
T1 7
W16
U1 7
V1 6
U1 8
V1 9
V1 7

ME M
ME M
ME M
ME M
ME M
ME M
ME M
ME M

_ DA T A 0
_ DA T A 1
_ DA T A 2
_ DA T A 3
_ DA T A 4
_ DA T A 5
_ DA T A 6
_ DA T A 7

C
A
B
D
A
B
A
C

18
19
21
20
18
18
21
20

ME M
ME M
ME M
ME M
ME M
ME M
ME M
ME M

_ DA T A 8
_ DA T A 9
_ DA T A 1 0
_ DA T A 1 1
_ DA T A 1 2
_ DA T A 1 3
_ DA T A 1 4
_ DA T A 1 5

C
D
F
F
C
D
F
F

23
23
23
22
22
22
20
21

ME M
ME M
ME M
ME M
ME M
ME M
ME M
ME M

_ DA T A 1 6
_ DA T A 1 7
_ DA T A 1 8
_ DA T A 1 9
_ DA T A 2 0
_ DA T A 2 1
_ DA T A 2 2
_ DA T A 2 3

H
H
K
K
G
H
K
K

21
23
22
21
23
20
20
23

ME M
ME M
ME M
ME M
ME M
ME M
ME M
ME M

_ DA T A 2 4
_ DA T A 2 5
_ DA T A 2 6
_ DA T A 2 7
_ DA T A 2 8
_ DA T A 2 9
_ DA T A 3 0
_ DA T A 3 1

N 23
P 21
T2 0
T2 3
M 20
P 20
R 23
T2 2

ME M
ME M
ME M
ME M
ME M
ME M
ME M
ME M

_ DA T A 3 2
_ DA T A 3 3
_ DA T A 3 4
_ DA T A 3 5
_ DA T A 3 6
_ DA T A 3 7
_ DA T A 3 8
_ DA T A 3 9

V 20
V 21
Y 23
Y 22
T2 1
U 23
W 23
Y 21

ME M
ME M
ME M
ME M
ME M
ME M
ME M
ME M

_ DA T A 4 0
_ DA T A 4 1
_ DA T A 4 2
_ DA T A 4 3
_ DA T A 4 4
_ DA T A 4 5
_ DA T A 4 6
_ DA T A 4 7

Y
A
A
A
A
A
A
Y

20
B2 2
C1 9
A1 8
A2 3
A2 0
B1 9
18

ME M
ME M
ME M
ME M
ME M
ME M
ME M
ME M

_ DA T A 4 8
_ DA T A 4 9
_ DA T A 5 0
_ DA T A 5 1
_ DA T A 5 2
_ DA T A 5 3
_ DA T A 5 4
_ DA T A 5 5

A
Y
A
A
A
A
A
A

C1 7
16
B1 4
C1 4
C1 8
B1 8
B1 5
C1 5

ME M
ME M
ME M
ME M
ME M
ME M
ME M
ME M

_ DA T A 5 6
_ DA T A 5 7
_ DA T A 5 8
_ DA T A 5 9
_ DA T A 6 0
_ DA T A 6 1
_ DA T A 6 2
_ DA T A 6 3

For W250BA Q
U1 A
AA6
Y6

V GA _ R X P 1
V GA _ R X N 1

7
7

VG A_ RXP2
VG A_ RXN 2

7
7

M 0_O D
T0

M _D ATA 57
M _D ATA 58

M 0_O D
T1
M 1_O D
T0

M _D ATA 59
M _D ATA 60

M 1_O D
T1

M _D ATA 61

M 0_C _L0
S

M _D ATA 62
M _D ATA 63

P _G PP_ R 1
XP
P _G PP_ R 1
XN

V GA _ R X P 0
V GA _ R X N 0

7
7

P _G PP_ R 0
XP
P _G PP_ R 0
XN

AB4
A C4

7
7

VG A_ RXP3
VG A_ RXN 3

AA1
AA2

ON _Z V D D
R 2

P_G PP _TX P0
P_G PP _TX N
0

P _G PP_ R 3
XP

Y1 4

AB6
AC6

C1
C2

* 0. 1u _ 1 0 V _ X7 R _ 04
* 0. 1u _ 1 0 V _ X7 R _ 04

V G A _ TX P 0 7
V G A _ TX N 0 7

P_G PP _TX P1
P_G PP _TX N
1

O N TAR I O ( 2. 0)
P ART 2O F 5

P _G PP_ R 2
XP

Y4
Y3

1 VS
M _D ATA 32

M _D ATA 41

5
5
5
5
6
6
6
6

14
15
17
18
14
14
16
16

AB3
AC3

C3
C4

* 0. 1u _ 1 0 V _ X7 R _ 04
* 0. 1u _ 1 0 V _ X7 R _ 04

V G A _ TX P 1 7
V G A _ TX N 1 7

Y1
Y2

C5
C6

* 0. 1u _ 1 0 V _ X7 R _ 04
* 0. 1u _ 1 0 V _ X7 R _ 04

VG A_ TXP2 7
V G A _ T X N2 7

V3
V4

C7
C8

* 0. 1u _ 1 0 V _ X7 R _ 04
* 0. 1u _ 1 0 V _ X7 R _ 04

VG A_ TXP3 7
V G A _ T X N3 7

P_G PP _TX P2

P _G PP_ R 2
XN

P _G PP_ R 3
XN

P_G PP _TX N
2

P_G PP _TX P3
P_G PP _TX N
3

P_ ZVS S

P _ZV D _10
D

Sheet 2 of 41
ONTARIO MEM &
PCIE I/F, AP

AA1 4

ON _ Z V S S

R 1

B.Schematic Diagrams

5 ,6
5 ,6
5 ,6
5 ,6
5 ,6
5 ,6
5 ,6
5 ,6
5 ,6
5 ,6
5 ,6
5 ,6
5 ,6
5 ,6
5 ,6
5 ,6

R1 8
T1 8
F1 6

M EMO RY I/F

5 , 6 M E M _B A N K 0
5 , 6 M E M _B A N K 1
5 , 6 M E M _B A N K 2
5 , 6 M E M_ D M[ 7 : 0 ]

B
A
A
D
A
C
C
D

PC IE I/F

M EM _
A
M E M _A
M E M _A
M E M _A
M E M _A
M E M _A
M E M _A
M E M _A
M E M _A
M E M _A
M E M _A
M E M _A
M E M _A
M E M _A
M E M _A
M E M _A

1. 27 K _ 1 % _ 0 4

2 K _ 1% _ 0 4
AA1 2
Y1 2

1 5 C _U MI _ P _ R X 1
1 5 C _U MI _ N _ R X 1

P _U I _R P0
M
X
P _U I _R N
M
X 0

P _U I _TX P0
M
P _U I _TX N
M
0

AB1 2
AC1 2

C9
C1 0

0 . 1 u _ 10 V _ X 7 R _ 0 4
0 . 1 u _ 10 V _ X 7 R _ 0 4

C _ U MI _ P _ T X 0 1 5
C _ U MI _ N _ TX 0 1 5

AA1 0
Y1 0

1 5 C _U MI _ P _ R X 0
1 5 C _U MI _ N _ R X 0

P _U I _R P1
M
X
P _U I _R N
M
X 1

P _U I _TX P1
M
P _U I _TX N
M
1

AC1 1
AB1 1

C1 1
C1 2

0 . 1 u _ 10 V _ X 7 R _ 0 4
0 . 1 u _ 10 V _ X 7 R _ 0 4

C _ U MI _ P _ T X 1 1 5
C _ U MI _ N _ TX 1 1 5

AA8
Y8

C1 3
C1 4

0 . 1 u _ 10 V _ X 7 R _ 0 4
0 . 1 u _ 10 V _ X 7 R _ 0 4

C _ U MI _ P _ T X 2 1 5
C _ U MI _ N _ TX 2 1 5

AB8
AC8

C1 5
C1 6

0 . 1 u _ 10 V _ X 7 R _ 0 4
0 . 1 u _ 10 V _ X 7 R _ 0 4

C _ U MI _ P _ T X 3 1 5
C _ U MI _ N _ TX 3 1 5

UM I I/F

5 , 6 M E M_ A D D R [ 1 5 : 0 ]

R 17

ONTARIO MEM & PCIE I/F, AP

AB1 0
A C1 0

1 5 C _U MI _ P _ R X 3
1 5 C _U MI _ N _ R X 3

P _U I _R P2
M
X
P _U I _R N
M
X 2

P _U I _TX N
M
2

A C7
AB7

1 5 C _U MI _ P _ R X 2
1 5 C _U MI _ N _ R X 2

P _U I _R P3
M
X

P _U I _TX P3
M

P _U I _TX P2
M

P _U I _R N
M
X 3

P _U I _TX N
M
3

O N T A R I O_ A P U

ROUTE A- LIN K D IFF PAI R @ 8 5 OHM +/ - 10 %
C8 4 2

C 84 3

C 844

1 0 u_ 6 . 3 V _ X 5 R _ 0 6
0 . 1u _ 1 0 V _ X 7R _ 04
1 0 0 0 p_ 5 0 V _ X 7R _ 0 4

1 .5 V

V T T _M E M
R 67 8
1 K _ 1 % _0 4

Analog Thermal Sensor
3. 3V

M 0_C _L1
S
M 1_C _L0
S
M 1_C _L1
S

M _V R F
E

R 67 9
R 68 0

M 23

* 0 _0 4
0_04

Q1 5
2

1
VC C

OU T

1: ( il 8m s)
2 4m s: il

T H E R M _ V OL T 2 7

1 .5 V

M _R S_L
A
M _C S_L
A
M _WE_L

M _Z VD I O E M _S
D _M

M 2 2 M E M _Z V D D I O

R 6

3 9. 2_ 1 % _ 0 4

R 68 1
1 K _ 1 % _0 4

3

C 3 65

G ND

0 . 1 u _ 10 V _ X 5 R _ 0 4

G 7 11 S T 9 U

C3 6 4
0 . 1u _ 1 0 V _ X 5R _ 0 4

O N TA R I O _A P U

Not e: Open th e sod lermas k for Vi as on Mem int erfac e

R6 c onnec tion to VD DIO_SU S s hould
be direc tly t o the pla n e with ou t a long tr ac e

1

PLACE NEAR U1

3

2

ONTARIO MEM & PCIE I/F, AP B - 3
Schematic Diagrams

ONTATIO DISPLAY/ CLK/ MISC
ONTARIO DISPLAY/CLK/MISC

1 .8 V S
R 11
R 12

1 K_ 0 4
1 K_ 0 4

C P U_ S V C
C P U_ S V D

R 14

3 0 0_ 1 % _ 0 4

APU _ PW R G D

U 1B

P R OC H OT #

20
20

LVD S

DIS P _ CL K P
DIS P _ CL K N

L D T R S T_ R
L D T P W R GD _ R

D3

V2
V1

15
1 5, 35

* 1 50 p F _ N P O _ 50 V _ 0 4 0 2* 1 5 0p F _ N P O _ 50 V _0 4 0 2

35

A P U _S I C
A P U _S I D

R 35
R 36

P3
P4
T3
T4

0_04
0_04

L DT R ST _ R
L DT P W RG D_ R

0_04

P R OC H O T #
A P U _ TH E R MT R I P #

U 1
U 2
T2
N 2
N 1
P1
P2
M4
M3
M1

R 38

F4
*1 0 m i l _s h o rt _ 0 4 V D D C R _ N B _ S E N S E
*1 0 m i l _s h o rt _ 0 4 V D D C R _ C P U _S E N S E G 1
VD DIO _ S U S _ S E N SE F 3

R 45
R 46

CP U _ V D DN B _ RU N _ F B _ H
3 5 C P U _V D D 0 _ R U N _ F B _ H

*1 0 m i l _s h o rt _ 0 4 V S S _ S E N S E
*1 0 m i l _s h o rt _ 0 4

R 48
R 49

3 5 C P U _V D D 0 _ R U N _ F B _ L
3 5 C P U _V D D N B _ R U N _ F B _ L

H D MI _ D D C _ C LK
H D MI _ D D C _ D A T A

F1
B4
W11
V5

LT D 0_TX P3
P

D AC _G R EN
E
D C R EE N
A _G
B
D AC _BL U
E

LT D 0_TX N
P
3

D C LU EB
A _B

C LK I _H
N

D I SP _C I N
LK _H

D C SY N
A _H
C

C1 2
D1 3
A1 2
B1 2
A1 3
B1 3

LV D S _ D D C _ C LK
LV D S _ D D C _ D A T A
R 60
*1 0 0 K _ 0 4
R 62
*1 0 0 K _ 0 4

R2 7

5

D A C_ R E D

1 5 0_ 1 % _ 0 4

R2 9

1 5 0_ 1 % _ 0 4

E1
E2

DA C_ H S Y NC
DA C_ V S Y N C

D C SY N
A _V
C

D AC _SC L

S VC

D AC ZV SS
_

SV D
T ES T4

F2
D4

SIC

T ES T5

SI D

T ES T6
T ES T14

R SE T_L
E

T ES T15

PW R K
O

T ES T16
T ES T17

PR O C O T_L
H
TH ER M TR I _L
P

T ES T18
T ES T19

AL ER T_L

TE ST 25_H

TD I

T ES T25_L
TE ST 28_H

TD O

T ES T28_L

TC
K

T ES T31

TM S
TR ST _L

TE ST 33_H
T ES T33_L

D R Y
B D

TE ST 34_H

D R Q _L
B E

T ES T34_L
T ES T35

VD D R B_ SE N E
C _N
S

T ES T36

VD D R PU _S EN SE
C _C

T ES T37

D1 2

DA C _ RS E T

R1
R2
R6
T5
E4
K4
L1
L2
M2
K1
K2
L5
M5
M2 1
J1 8
J1 9
U1 5
T1 5
H4
N5
R5

R3 1
R3 2

*0 _ 0 4
*0 _ 0 4

R 58

S T 1 8_ P L L T E S T 1
S T 1 9_ P L L T E S T 0
S T 2 5_ H _ B Y P A S S C L K
S T 2 5_ L _ B Y P A S S C L K

A P U _T E S T 3 3_ H _ M_ C L K T S T _ H
A P U _T E S T 3 3_ L _ M _C L K T S T _ L

L DT _ R S T # _ B UF

C 23
C 24

R 44

A PU _ P W R G D_ B U F R5 4

T ES T38
R VD _1
S

D M AA C I E_L
TV

K3
T1

ON _ D MA A C T I V E #

R 50

0_04

O N AR I ( 2. 0)
T
O
R VD _3
S

R5 1

3
5
3

Reserve
H DT + H EA D E R / P L A C E O N T O P

1 .8 V S

1 .8 VS

J1
R 59
1 K_ 0 4
A P U _ T RS T # R
R
R
R

65
66
67
68

*
*
*
*

0 _0 4 H D T _ T R S T #
1 0K _ 04
1 0K _ 04
1 0K _ 04

1
3
5
7
9
11
13
15
17
19

C U VD D O
P _
I
GN
D
GN
D
GN
D

C PU _TC K
C U MS
P _T
C U TD I
P _
C U D
P _T O

C U TR ST_ L
P _

C U WR K _BU F
P _P
O

C U D RY3
P _ B D

C PU _R ST_ L_BU F

C U D RY2
P _ B D

C PU _D R Y0
B D

C U D RY1
P _ B D

C U BR EQ _L
P _D

GN
D

C U PLLT ES T0
P _

C U VD D O
P _
I

C U PLLT ES T1
P _

* H D R 10 X 2 - B LU E - V E R T I C A L P L U G

B - 4 ONTATIO DISPLAY/ CLK/ MISC

5 1 _ 04
5 1 _ 04

A L LO W _ L D T S T P 1 5

R VD _2
S

* 1 K _ 04

1. 8V S

R 42
R 43

* 1K _0 4

VS S_ SEN SE

* 74 A H C 1 G0 8 GW
4

1 6 ,1 7 ,2 7
1 6 ,1 7 ,2 7

VD D O _M EM _S _S EN E
I
S

* 1 K _ 04

2

APU _ SIC
APU _ SID

1. 8V S

0 . 1 u_ 1 6 V _ Y 5 V _ 0 4
0 . 1 u_ 1 6 V _ Y 5 V _ 0 4

A P U _T E S T 3 5
A P U _T E S T 3 6

1. 8V S
U4 5
1

1 K _0 4
1 K _0 4
5 1 0 _ 1 % _ 04
5 1 0 _ 1 % _ 04

R5 6

R5 2

1 .8 V S
R5 3

0_04
0_04

S MD _ C P U _ T H E R M
S MC _ C P U _ T H E R M

1 K_ 0 4

R3 7
R3 9
R4 0
R4 1

2

A P U _ P W R GD

R 33
R 34

4 9 9 _1 % _ 0 4

A P U _B P 1 _ T S T U P D _ U S C L K 1

_T E
_T E
_T E
_T E

21
21

DA C_ D DC A C L K 2 1
DA C _ DD C A DA T A 2 1

A P U _T H E R MD A
A P U _T H E R MD C

APU
APU
APU
APU

21

D A C _ B LU E 2 1

1 K_ 0 4 1 K_ 0 4 1 K_ 0 4
4

1 0 0 K_ 0 4
1 0 0 K_ 0 4
1 0 0 K_ 0 4

21

D A C_ G R E E N

PA R 3 O F 5
T

* 74 A H C 1 G0 8 GW

R 5 91
R 5 92
R 5 93

21

1 5 0_ 1 % _ 0 4

R2 8

ON T A R I O_ A P U
U4 4
1

O N_ BL O N
O N _ D I GO N
O N_ VA R Y

LV D S _ D D C _ C LK 2 0
LV D S _ D D C _ D A T A 2 0
5V S

D _S D
AC
A

1. 8V S

L DT _ R S T #

BL O N
20
N B_ EN AVD D 2 0

H D MI _ D D C _ C LK 2 1
H D MI _ D D C _ D A T A 2 1

R 30
J1
J2

PRO C HO T #

1 6 CP U _ T HE RM T RIP #
1 7 ,2 7 AP U_ T A L E R T #

LT D 0_TX N
P
2

D _R ED
AC
D AC R D
_ E B

D I SP _C I N
LK _L

A P U_ S IC
A P U_ S ID

L D T_ R S T #
A P U_ P W RG D

L D T _R S T #
A P U _P W R GD

15

C 22

LT D 0_TX N
P
1

C LK I _L
N

A P U _ TD I
A P U _ TD O
A P U _ TC K
A P U _ TM S
A P U _ TR S T #
DB RD Y
DB RE Q #

C 21

H3
LT D 0_H PD
P

LT D 0_TX P2
P

CP U_ S V C
C PU _ SVD

16
16

H 2 G2

LT D 0_TX P1
P

D 2
D 1

0_04
0_04

P OR T C _ H P D
A3
B3

A P U _C L K P
A P U _C L K N

35
35

C 84 0
0 . 1 u _1 6 V _ Y 5 V _ 0 4

1 5 0 _ 1% _ 0 4

R 16
R 5 98

C1

LTD P0_ AU XN

D 8
C 8

R 21

ON _ B L O N
ON _ D I GO N
ON _ V A R Y

T D 1_H PD
P

LTD P0_ AU XP

LT D 0_TX N
P
0

A6
B6

L V D S -L C L K P
L V D S -L C L K N

15
15

L DT _ R S T #

Sheet 3 of 41
ONTATIO
DISPLAY/ CLK/
MISC

B2
C2

LT D 0_TX P0
P

L V D S -L 0P
L V D S -L 0N

15
15

R 13
3 0 0_ 1 % _ 0 4

TD P1_ AU XN

H1

D 6
C 6

L V D S -L 1P
L V D S -L 1N

20
20

TD P1_ AU XP

TD P1 _TX N
3

1 .8 V S
20
20

TD P1 _TX N
2

D BLO N
P_
D P_D I O N
G
D _VA R _BL
P
Y

B5
A5

L V D S -L 2P
L V D S -L 2N

20
20

TD P1 _TX P3

DPM I C
S

A1 0
B1 0

H D M I B _ D 0B P
H D M I B _ D 0B N

2 1 H D MI B _ C L K B P
2 1 H D MI B _ C L K B N

TD P1 _TX P2

TD P1 _TX N
1

VGADAC

0_ 0 4

D1 0
C1 0

ON D P _ C A LR

D ZV SS
P_

TD P1 _TX P1

TEST

R2 5

B9
A9

DI PL A
S
YPORT 1

21
21

HD M I
1 7 S B _ P RO C HO T #

H D M I B _ D 1B P
H D M I B _ D 1B N

TD P1 _TX N
0

DI PL A
S
YPORT 0

21
21

_ TH E R MT R I P #
_ TA L E R T #
C HO T #
_ SIC
_ SID

B8

CL
K

APU
APU
P RO
APU
APU

TD P1 _TX P0

H D M I B _ D 2B P
H D M I B _ D 2B N

SER

21
21

*1 K _ 0 4
1K _ 04
1K _ 04
1K _ 04
1K _ 04
1K _ 04

CTR
L

R1 5
R2 2
R1 7
R1 9
R2 4
R2 0

JT
AG

3 .3 V S

B.Schematic Diagrams

ANAL O
G/DIS
PLAY
/MISC

A8

3 .3 V

2
4
6
8
10
12
14
16
18
20

A P U _ T CK
A P U _ T MS
A P U _ T DI
A P U _ T DO
A PU _ P W R G D_ B U
L D T _ R S T # _B U F
D B RD Y
D B R E Q#
J 1 08 _ P L L T S T 0
J 1 08 _ P L L T S T 1

R6 1
R6 3
R6 4

1 K_ 0 4
1 K_ 0 4
1 K_ 0 4

F

R6 9
R7 0
R7 1

3 0 0_ 1 % _ 0 4
*0 _ 0 4
*0 _ 0 4

A P U _ T E S T 1 9 _P L LT E S T 0
A P U _ T E S T 1 8 _P L LT E S T 1

1 .8 VS
Schematic Diagrams

ONTARIO POWER & DECOUPLING
ONTARIO POWER & DECOUPLING
1 .8 V S

V D D C R _C P U

E5
E6
F5
F7
G6
G8
H5
H7
J6
J8
L7
M6
M8
N7
R8

V D D C R _N B

C 30

V D C _C PU _1
D R

VD D 8_1
_1

V D C _C PU _2
D R

VD D 8_2
_1

V D C _C PU _3
D R

VD D 8_3
_1

V D C _C PU _4
D R

VD D 8_4
_1

V D C _C PU _5
D R

VD D 8_5
_1

V D C _C PU _6
D R

VD D 8_6
_1

V D C _C PU _7
D R

VD D 8_7
_1

U 8
W 8
U 6
U 9
W 6
T7
V 7

C 26

C 27

C 29

C 28

C3 1

U 1D

C 869

C 87 1

C 870

V D C _C PU _8
D R

*1 0 u _ 6 . 3 V _ X 5R _ 0 6
*1 0 u _ 6 . 3 V _ X 5R _ 0 6
* 1 0u _ 6 . 3 V _ X 5 R _0 6

V D C _C PU _9
D R
V D C _C PU _10
D R
V D C _C PU _11
D R
V D C _C PU _12
D R
V D C _C PU _13
D R
V D C _C PU _14
D R
V D C _C PU _15
D R

V D DA N _ 1 8 _ DA C
1 .8 VS

1 .5 V

V D C _N B_1
D R

V D _18_D AC
D

R 73

0 _0 4

V D C _N B_3
D R
V D C _N B_4
D R
V D C _N B_5
D R

C 872

O TA R O ( 2. )
N
I
0
P AR T 4 O F 5

C 32

C 33

1 0 u _ 6 . 3 V _ X 5R _ 0 6
*1 0 u _ 6 . 3 V _ X 5R _ 0 6
1 u _ 6 .3 V _ X 5 R_ 0 4

V D C _N B_6
D R
V D C _N B_7
D R
V D C _N B_8
D R
V D C _N B_9
D R
V D C _N B_10
D R
V D C _N B_11
D R
V D C _N B_12
D R
V D C _N B_13
D R
V D C _N B_14
D R
V D C _N B_15
D R

1V S

V DD P L _ 1 0
V D PL _10
D

U 11

L63

C 34

C 35

.

H C B 1 6 0 8 K F -1 2 1 T 2 5
C 36

V D C _N B_16
D R

1 0u _ 6 . 3 V _ X 5 R _0 6
0 .1 u _ 1 0 V_ X 5 R_ 0 4
1 u _ 6. 3V _ X5 R _ 0 4

V D C _N B_17
D R
V D C _N B_18
D R
V D C _N B_19
D R
V D C _N B_20
D R

1 VS

V D C _N B_21
D R
V D C _N B_22
D R

VD D 0_1
_1
VD D 0_2
_1

G1 6
G1 9
E1 7
J16
L16
L19
N1 6
R1 6
R1 9
W18
U1 6

W 9

V D C _N B_2
D R

P OW ER

E8
E1 1
E1 3
F9
F12
G1 1
G1 3
H9
H1 2
K1 1
K1 3
L10
L12
L14
M1 1
M1 2
M1 3
N1 0
N1 2
N1 4
P1 1
P1 3

VD D 0_3
_1
V D I O _M EM _S _1
D
V D I O _M EM _S _2
D

VD D 0_4
_1

U 13
W 13
V 12
T1 2
C 37

C 38

C 39

C4 0

C 41

C 42

V D I O _M EM _S _3
D

1 0u _ 6 . 3 V _ X 5 R _0 6
1 u _ 6 .3 V _ X5 R_ 0 4
0 . 1 u _1 0 V _ X 5 R _ 04
1 0 u _ 6 .3 V _ X 5 R_ 0 6
1 u _ 6 .3 V _ X 5 R_ 0 4
0 .1 u _ 1 0 V _ X 5 R_ 0 4

V D I O _M EM _S _4
D
V D I O _M EM _S _5
D
V D I O _M EM _S _6
D
V D I O _M EM _S _7
D
V D I O _M EM _S _8
D

3 .3 V S

V D I O _M EM _S _9
D

C8 7 3

C 874

V SS _1

O N TA R O 2 . )
I
( 0

VS S_50

V SS _2

P AR T 5 O F 5

VS S_51

V SS _3

VS S_52

V SS _4

VS S_53

V SS _5

VS S_54

V SS _6

VS S_55

V SS _7

VS S_56

V SS _8

VS S_57

V SS _9

VS S_58

V SS _10
V SS _11

VS S_59
VS S_60

V SS _12

VS S_61

V SS _13

VS S_62

V SS _14
V SS _15

VS S_63
VS S_64

V SS _16

VS S_65

V SS _17

VS S_66

V SS _18

VS S_67

V SS _19

VS S_68

V SS _20

VS S_69

V SS _21

VS S_70

V SS _22

VS S_71

V SS _23

VS S_72

V SS _24

VS S_73

V SS _25

VS S_74

V SS _26
V SS _27
V SS _28
V SS _29

VS S_75
VS S_76
VS S_77
VS S_78

V SS _30

VS S_79

V SS _31

VS S_80

V SS _32

VS S_81

V SS _33

VS S_82

V SS _34

VS S_83

V SS _35

VS S_84

V SS _36

VS S_85

V SS _37

VS S_86

V SS _38
V SS _39

VS S_87
VS S_88

V SS _40

VS S_89

V SS _41

VS S_90

V SS _42
V SS _43

VS S_91
VS S_92

V SS _44

VS S_93

V SS _45

VS S_94

V SS _46

VS S_95

V SS _47

VS S_96

V SS _48

VS S_97

V SS _49

V SS BG _D AC

N1 3
N2 0
N2 2
P1 0
P1 4
R4
R7
R2 0
T6
T9
T1 1
T1 3
U4
U5
U7
U1 2
U2 0
U2 2
V8
V9
V1 1
V1 3
W1
W2
W4
W5
W7
W12
W20
Y5
Y7
Y9
Y1 1
Y1 3
Y1 5
Y1 7
Y1 9
AA4
AA2 2
AB2
AB5
AB9
AB1 3
AB1 7
AB2 1
AC 5
AC 9
AC 1 3
A1 1

Sheet 4 of 41
ONTARIO POWER
& DECOUPLING

C 875

V D I O _M EM _S _10
D
V D I O _M EM _S _11
D

V D _33
D

A 4

O NT A RIO _ A P U

O N TA R I O _ A P U

*1 0 u _ 6 . 3 V _ X 5 R _ 0 6
* 1 0 u _6 . 3 V _X 5 R _ 0 6
*1 0 u _ 6 . 3 V _ X 5R _ 0 6
C 43

V D D CR _ CP U

1 u _ 6 .3 V _ X 5 R_ 0 4
1 .5 V

C 44

C 45

C4 6

C 47

C 48

C 49

C5 0
C5 1

1 0 u _ 6 .3 V _ X 5 R_ 0 6
1 0 u _6 . 3 V _X 5 R _ 0 6
1 0 u _ 6 .3 V _ X 5 R_ 0 6
1 0 u _6 . 3 V _X 5 R _ 0 6
1 0 u _ 6 . 3 V _ X 5R _ 0 6
1 0u _ 6 . 3 V _ X 5 R _0 6
1 0 u _ 6 . 3 V _ X 5R _ 0 6

C 52

C5 3

C 54

10 u _ 6 . 3 V _ X 5 R _ 0 6
*2 2 u _ 6 . 3 V _ X 5 R _ 0 8
1 0 u _ 6 .3 V _ X 5 R_ 0 6
*2 2 u _ 6 . 3 V _ X 5R _ 0 8

C 55

C 56

C5 7

C 58

C 59

C 60

C6 1

C 62

C 63

1 u _ 6 .3 V _ X5 R_ 0 4
1 u _ 6. 3V _ X5 R _ 0 4
0 . 1 u _ 10 V _X 5 R _ 0 4
0. 1u _ 1 0 V _ X 5 R _ 0 4
0. 1u _ 1 0 V _ X 5 R _ 0 4
1 u _ 6 .3 V _ X 5 R_ 0 4
1 u _ 6 .3 V _ X 5 R_ 0 4
0 . 1 u _ 1 0 V _ X 5R _ 0 4
0 . 1 u_ 1 0 V _ X 5 R _0 4

C6 4

EMC C APS
1 .5 V

V D DC R _ CP U

V D D CR _ NB

C 65

C6 6

0 .1 u _ 1 0 V _ X 5 R_ 0 4
* 0 . 1 u _1 0 V _ X 7 R _ 04
0 .1 u _ 1 0 V _ X 5 R_ 0 4

1. 5V

V DD C R_ N B
C 67

C 68

C6 9

1 80 P _5 0 V _ N P O _ 0 4
1 8 0 P _ 5 0 V _ N P O _0 4
C 75

C 76

C7 7

C 78

V D DA N_ 1 8 _ DA C

1 8 0 P _ 5 0 V _ N P O _0 4
C9 1

C 92

C7 2

C 73

C7 4

0 .1 u _ 1 0 V _ X 5 R_ 0 4
* 0. 1u _ 1 0 V _ X 7 R _ 0 4

3. 3V S
1 .8 VS

C 84

C 90

C 71

1 8 0 P _ 5 0 V _ N P O_ 0 4
1 8 0P _ 50 V _N P O _ 0 4

C8 0

C 81

C8 2

C 83

C 79

1 0 u _ 6 .3 V _ X 5 R_ 0 6
1 0 u _6 . 3 V _X 5 R _ 0 6
1 0 u _ 6 .3 V _ X 5 R_ 0 6
1 0 u _ 6 .3 V _ X 5 R_ 0 6
1 0u _ 6 . 3 V _ X 5 R _0 6

C 89

C 70

1 8 0 P _ 5 0V _ N P O _ 0 4
1 80 P _5 0 V _ N P O _ 0 4

C 93

C 94

C9 5

C 96

C8 5
1 8 0 P _ 5 0V _ N P O _ 0 4

1 u _ 6. 3V _ X5 R _ 0 4
1 u _ 6. 3V _ X5 R _ 0 4
1 u _6 . 3 V _X 5 R _ 0 4
*1 u _ 6 . 3 V _ X 5 R _ 0 4

V D D P L _ 10

1 VS

C8 6
1 8 0 P _ 5 0V _ N P O _ 0 4

C8 7
1 8 0 P _ 5 0 V _ N P O_ 0 4

C 88
0 .1 u _ 1 0 V _ X5 R_ 0 4

C 97

1 u _ 6 .3 V _ X5 R_ 0 4
1 u _ 6. 3V _ X5 R _ 0 4
1 u _ 6 .3 V _ X 5 R_ 0 4
0 . 1 u _ 10 V _X 5 R _ 0 4
0. 1u _ 1 0 V _ X 5 R _ 0 4
1 u _ 6 .3 V _ X 5 R_ 0 4
1 u _ 6 .3 V _ X 5 R_ 0 4
0 . 1 u _ 1 0 V _ X 5R _ 0 4
0 . 1 u_ 1 0 V _ X 5 R _0 4

ONTARIO POWER & DECOUPLING B - 5

B.Schematic Diagrams

A7
B7
B1 1
B1 7
B2 2
C4
D5
D7
D9
D1 1
D1 4
B1 5
D1 7
D1 9
E7
E9
E1 2
E2 0
F8
F1 1
F1 3
G4
G5
G7
G9
G1 2
G2 0
G2 2
H6
H1 1
H1 3
J4
J5
J7
J20
K1 0
K1 4
L4
L6
L8
L11
L13
L20
L22
M7
N4
N6
N8
N1 1

10 u _ 6 . 3 V _ X 5 R _ 0 6
1 u _ 6 .3 V _ X 5 R_ 0 4
1 u_ 6 . 3 V _ X 5 R _ 04
1 u_ 6 . 3 V _ X 5 R _ 04
* 1 u _6 . 3 V _X 5 R _ 0 4
0. 1u _ 1 0 V _ X 5 R _ 0 4

GR O UN D

U 1C
Schematic Diagrams

INAGUA DDR3 SO-DIMMS A
SO -D IMM A

INAGUA DDR3 SO-DIMMS A

2,6 M M DD
E _A R[15:0]

B.Schematic Diagrams

6,10,16 S
CLK
0
6,10,16 S T 0
DA A

M _DM
EM
0
M _DM
EM
1
M _DM
EM
2
M _DM
EM
3
M _DM
EM
4
M _DM
EM
5
M _DM
EM
6
M _DM
EM
7

M M QS_
E _D
L0
M M QS_
E _D
L1
M M QS_
E _D
L2
M M QS_
E _D
L3
M M QS_
E _D
L4
M M QS_
E _D
L5
M M QS_
E _D
L6
M M QS_
E _D
L7

D
Q0
D
Q1
D
Q2
D
Q3
D
Q4
D
Q5
D
Q6
D
Q7
D
Q8
D
Q9
D
Q10
D
Q11
D
Q12
D
Q13
D
Q14
D
Q15
D
Q16
D
Q17
D
Q18
D
Q19
D
Q20
D
Q21
D
Q22
D
Q23
D
Q24
D
Q25
D
Q26
D
Q27
D
Q28
D
Q29
D
Q30
D
Q31
D
Q32
D
Q33
D
Q34
D
Q35
D
Q36
D
Q37
D
Q38
D
Q39
D
Q40
D
Q41
D
Q42
D
Q43
D
Q44
D
Q45
D
Q46
D
Q47
D
Q48
D
Q49
D
Q50
D
Q51
D
Q52
D
Q53
D
Q54
D
Q55
D
Q56
D
Q57
D
Q58
D
Q59
D
Q60
D
Q61
D
Q62
D
Q63

BA
0
BA
1
BA
2
S0#
S1#
CK
0
CK
0#
CK
1
CK
1#
CK
E0
CK
E1
CA
S#
RA
S#
WE
#
SA
0
SA
1
SC
L
SD
A
ODT
0
ODT
1

11
28
46
63
136
153
170
187

DM
0
DM
1
DM
2
DM
3
DM
4
DM
5
DM
6
DM
7

12
29
47
64
137
154
171
188

M M QS_
E _D
H0
M M QS_
E _D
H1
M M QS_
E _D
H2
M M QS_
E _D
H3
M M QS_
E _D
H4
M M QS_
E _D
H5
M M QS_
E _D
H6
M M QS_
E _D
H7

2,6
2,6
2,6
2,6
2,6
2,6
2,6
2,6

A0
A1
A2
A3
A4
A5
A6
A7
A8
A9
A10/A
P
A11
A12/B
C#
A13
A14
A15

116
120

2 D M
IM 0_O 0
DT
2 D M
IM 0_O 1
DT
2,6 M _DM
EM
[7:0]

2,6
2,6
2,6
2,6
2,6
2,6
2,6
2,6

98
97
96
95
92
91
90
86
89
85
107
84
83
119
80
78
109
108
79
114
121
101
103
102
104
73
74
115
110
113
197
201
202
200

2,6 M M AN
E _B K0
2,6 M M AN
E _B K1
2,6 M M AN
E _B K2
2 D M
IM 0_C
S#0
2 D M
IM 0_C
S#1
2 M _CLK
EM
_H0
2 M _CLK
EM
_L0
2 M _CLK
EM
_H1
2 M _CLK
EM
_L1
2,6 M M
E _CK 0
E
2,6 M M
E _CK 1
E
2,6 M _CA
EM
S#
2,6 M _RA
EM
S#
2,6 M _WE
EM
#

Sheet 5 of 41
INAGUA DDR3 SODIMMS A

M M AT
E _D A[63:0] 2,6

JDIM 1A
M
M M AD
E _ DR0
M M AD
E _ DR1
M M AD
E _ DR2
M M AD
E _ DR3
M M AD
E _ DR4
M M AD
E _ DR5
M M AD
E _ DR6
M M AD
E _ DR7
M M AD
E _ DR8
M M AD
E _ DR9
M M AD
E _ DR10
M M AD
E _ DR11
M M AD
E _ DR12
M M AD
E _ DR13
M M AD
E _ DR14
M M AD
E _ DR15

DQS
0
DQS
1
DQS
2
DQS
3
DQS
4
DQS
5
DQS
6
DQS
7

10
27
45
62
135
152
169
186

DQS
0#
DQS
1#
DQS
2#
DQS
3#
DQS
4#
DQS
5#
DQS
6#
DQS
7#

5
7
15
17
4
6
16
18
21
23
33
35
22
24
34
36
39
41
51
53
40
42
50
52
57
59
67
69
56
58
68
70
12
9
13
1
14
1
14
3
13
0
13
2
14
0
14
2
14
7
14
9
15
7
15
9
14
6
14
8
15
8
16
0
16
3
16
5
17
5
17
7
16
4
16
6
17
4
17
6
18
1
18
3
19
1
19
3
18
0
18
2
19
2
19
4

M M AT 0
E _D A
M M AT 1
E _D A
M M AT 2
E _D A
M M AT 3
E _D A
M M AT 4
E _D A
M M AT 5
E _D A
M M AT 6
E _D A
M M AT 7
E _D A
M M AT 8
E _D A
M M AT 9
E _D A
M M AT 10
E _D A
M M AT 11
E _D A
M M AT 12
E _D A
M M AT 13
E _D A
M M AT 14
E _D A
M M AT 15
E _D A
M M AT 16
E _D A
M M AT 17
E _D A
M M AT 18
E _D A
M M AT 19
E _D A
M M AT 20
E _D A
M M AT 21
E _D A
M M AT 22
E _D A
M M AT 23
E _D A
M M AT 24
E _D A
M M AT 25
E _D A
M M AT 26
E _D A
M M AT 27
E _D A
M M AT 28
E _D A
M M AT 29
E _D A
M M AT 30
E _D A
M M AT 31
E _D A
M M AT 32
E _D A
M M AT 33
E _D A
M M AT 34
E _D A
M M AT 35
E _D A
M M AT 36
E _D A
M M AT 37
E _D A
M M AT 38
E _D A
M M AT 39
E _D A
M M AT 40
E _D A
M M AT 41
E _D A
M M AT 42
E _D A
M M AT 43
E _D A
M M AT 44
E _D A
M M AT 45
E _D A
M M AT 46
E _D A
M M AT 47
E _D A
M M AT 48
E _D A
M M AT 49
E _D A
M M AT 50
E _D A
M M AT 51
E _D A
M M AT 52
E _D A
M M AT 53
E _D A
M M AT 54
E _D A
M M AT 55
E _D A
M M AT 56
E _D A
M M AT 57
E _D A
M M AT 58
E _D A
M M AT 59
E _D A
M M AT 60
E _D A
M M AT 61
E _D A
M M AT 62
E _D A
M M AT 63
E _D A

J
DIM 1B
M

1.5V
75
76
81
82
87
88
93
94
99
100
105
106
111
112
117
118
123
124

3.3V
S

20m
ils
C9
8

C
99

1u_6.3V 5R_04
_X
0.1u_
16V_Y
5V_
04

VD
D1
VD
D2
VD
D3
VD
D4
VD
D5
VD
D6
VD
D7
VD
D8
VD
D9
VD
D10
VD
D11
VD
D12
VD
D13
VD
D14
VD
D15
VD
D16
VD
D17
VD
D18

199
VD PD
DS
1.5V
R75

77
122
125

1K_0
4

198
30

2,6 M M VE #
E _E NT
2,6 M M
E _RE ET
S #
M RE _DIM 0
V F
M

C100

1
126

C
101

NC1
NC2
NCT S
ET
EV NT
E #
RE T
SE #

VR _DQ
EF
VR _CA
EF

C
102
2
3
8
9
13
14
19
20
25
26
31
32
37
38
43

1u_6.3V 5R_04
_X
1000p_50V 7R_0
_X
4
0.1u_10V 7R_04
_X

VS 1
S
VS 2
S
VS 3
S
VS 4
S
VS 5
S
VS 6
S
VS 7
S
VS 8
S
VS 9
S
VS 10
S
VS 11
S
VS 12
S
VS 13
S
VS 14
S
VS 15
S

44
48
49
54
55
60
61
65
66
71
72
12
7
12
8
13
3
13
4
13
8
13
9
14
4
14
5
15
0
15
1
15
5
15
6
16
1
16
2
16
7
16
8
17
2
17
3
17
8
17
9
18
4
18
5
18
9
19
0
19
5
19
6

VS 16
S
VS 17
S
VS 18
S
VS 19
S
VS 20
S
VS 21
S
VS 22
S
VS 23
S
VS 24
S
VS 25
S
VS 26
S
VS 27
S
VS 28
S
VS 29
S
VS 30
S
VS 31
S
VS 32
S
VS 33
S
VS 34
S
VS 35
S
VS 36
S
VS 37
S
VS 38
S
VS 39
S
VS 40
S
VS 41
S
VS 42
S
VS 43
S
VS 44
S
VS 45
S
VS 46
S
VS 47
S
VS 48
S
VS 49
S
VS 50
S
VS 51
S
VS 52
S

VT E
T _M M
20
3
20
4

VT
T 1
VT
T 2

G
ND1
G
ND2

G1
G2

D
DRR
K-2040 T 4B
1- R

DDRR
K-2040 T
1- R4B

(REV)4.0mm

C LOS E TO S O- DI M M A

1.5V

R
76

1
K_1%
_04

M EF
VR _DIM 0
M

1.5V
R
77
104
+C

C
105

C
106

C
107

C
108

C
109

C
110

C
111

C11
2

1.5V

VT _M
T EM

C
114

C
115

C
116

C
117

C
118

C
119

C
120

C
121

C
122

C
123

0.1u_16V 5V_04
_Y
0.1u_16V 5V_04
_Y
0.1u_16
V_Y
5V_04
0.1u_16
V_Y
5V_04
0.1u_16
V_Y
5V_0
4
0.1u_16V 5V_04
_Y
0.1u_16
V_Y
5V_04
0.1u_16
V_Y
5V_04
0.1u_16
V_Y
5V_04
0.1u_16
V_Y
5V_0
4

B - 6 INAGUA DDR3 SO-DIMMS A

C124

C125

C126

C127

C128

10u_10V
_Y5V
_08
1u_6.3V 5R_04
_X
1u_6.3V 5R_04
_X
1u_6.3V 5R_04
_X
1u_6.3V 5R_04
_X

C103

1
K_1%
_04

C
113

+

*
150u_4V _A *
_B
220u_4V _A 10u_
_V
10V_Y
5V_
08
10u_
10V_Y
5V_
08
1u_6 3V 5R
.
_X _04
1u_6 3V 5R
.
_X _04
10u_
10V_Y
5V_
08
1u_6 3V 5R
.
_X _04
1u_6 3V 5R
.
_X _04
1u_6 3V 5R
.
_X _04

0.1u_10V 5R_04
_X
Schematic Diagrams

INAGUA DDR3 SO-DIMMS B
S O-D IMM B

INA GUA DDR3 S O-DIMMS B

2,5 M M DD
E _A R[15:0]

M _DA A[63 0] 2,5
EM
T
:

JD M
IM 2A

2,5 M M AN
E _B K0
2,5 M M AN
E _B K1
2,5 M M AN
E _B K2
2 D M
IM 1_C
S#0
2 D M
IM 1_C
S#1
2 M _CLK
EM
_H2
2 M _CLK
EM
_L2
2 M _CLK
EM
_H3
2 M _CLK
EM
_L3
2,5 M M
E _CK 0
E
2,5 M M
E _CK 1
E
2,5 M _CA
EM
S#
2,5 M _RA
EM
S#
2,5 M _WE
EM
#

R7
8

5,10,16 S
CLK
0
5,10,16 S T 0
DA A

MM M
E _D 0
MM M
E _D 1
MM M
E _D 2
MM M
E _D 3
MM M
E _D 4
MM M
E _D 5
MM M
E _D 6
MM M
E _D 7

O 0
DT
O 1
DT

11
28
46
63
136
153
170
187

D 0
M
D 1
M
D 2
M
D 3
M
D 4
M
D 5
M
D 6
M
D 7
M

12
29
47
64
137
154
171
188

M M QS
E _D _H0
M M QS
E _D _H1
M M QS
E _D _H2
M M QS
E _D _H3
M M QS
E _D _H4
M M QS
E _D _H5
M M QS
E _D _H6
M M QS
E _D _H7
M M QS
E _D _L0
M M QS
E _D _L1
M M QS
E _D _L2
M M QS
E _D _L3
M M QS
E _D _L4
M M QS
E _D _L5
M M QS
E _D _L6
M M QS
E _D _L7

DQ0
DQ1
DQ2
DQ3
DQ4
DQ5
DQ6
DQ7
DQ8
DQ9
D
Q10
D
Q11
D
Q12
D
Q13
D
Q14
D
Q15
D
Q16
D
Q17
D
Q18
D
Q19
D
Q20
D
Q21
D
Q22
D
Q23
D
Q24
D
Q25
D
Q26
D
Q27
D
Q28
D
Q29
D
Q30
D
Q31
D
Q32
D
Q33
D
Q34
D
Q35
D
Q36
D
Q37
D
Q38
D
Q39
D
Q40
D
Q41
D
Q42
D
Q43
D
Q44
D
Q45
D
Q46
D
Q47
D
Q48
D
Q49
D
Q50
D
Q51
D
Q52
D
Q53
D
Q54
D
Q55
D
Q56
D
Q57
D
Q58
D
Q59
D
Q60
D
Q61
D
Q62
D
Q63

B0
A
B1
A
B2
A
S
0#
S
1#
C
K0
C #
K0
C
K1
C #
K1
C 0
KE
C 1
KE
C #
AS
R #
AS
W#
E
S0
A
S1
A
S
CL
S
DA

116
120

2 D M
IM 1_O 0
DT
2 D M
IM 1_O 1
DT
2,5 M M DM
E _
[7:0]

2,5
2,5
2,5
2,5
2,5
2,5
2,5
2,5

A
0
A
1
A
2
A
3
A
4
A
5
A
6
A
7
A
8
A
9
A
10/A
P
A
11
A
12/B
C#
A
13
A
14
A
15

109
108
79
114
121
101
103
102
104
73
74
115
110
113
4.7K
_04 197
201
202
200

3.3V
S

2,5
2,5
2,5
2,5
2,5
2,5
2,5
2,5

98
97
96
95
92
91
90
86
89
85
107
84
83
119
80
78

D 0
QS
D 1
QS
D 2
QS
D 3
QS
D 4
QS
D 5
QS
D 6
QS
D 7
QS

10
27
45
62
135
152
169
186

D 0#
QS
D 1#
QS
D 2#
QS
D 3#
QS
D 4#
QS
D 5#
QS
D 6#
QS
D 7#
QS

5
7
15
17
4
6
16
18
21
23
33
35
22
24
34
36
39
41
51
53
40
42
50
52
57
59
67
69
56
58
68
70
129
131
141
143
130
132
140
142
147
149
157
159
146
148
158
160
163
165
175
177
164
166
174
176
181
183
191
193
180
182
192
194

M _DA A
EM
T 0
M _DA A
EM
T 1
M _DA A
EM
T 2
M _DA A
EM
T 3
M _DA A
EM
T 4
M _DA A
EM
T 5
M _DA A
EM
T 6
M _DA A
EM
T 7
M _DA A
EM
T 8
M _DA A
EM
T 9
M _DA A
EM
T 10
M _DA A
EM
T 11
M _DA A
EM
T 12
M _DA A
EM
T 13
M _DA A
EM
T 14
M _DA A
EM
T 15
M _DA A
EM
T 16
M _DA A
EM
T 17
M _DA A
EM
T 18
M _DA A
EM
T 19
M _DA A
EM
T 20
M _DA A
EM
T 21
M _DA A
EM
T 22
M _DA A
EM
T 23
M _DA A
EM
T 24
M _DA A
EM
T 25
M _DA A
EM
T 26
M _DA A
EM
T 27
M _DA A
EM
T 28
M _DA A
EM
T 29
M _DA A
EM
T 30
M _DA A
EM
T 31
M _DA A
EM
T 32
M _DA A
EM
T 33
M _DA A
EM
T 34
M _DA A
EM
T 35
M _DA A
EM
T 36
M _DA A
EM
T 37
M _DA A
EM
T 38
M _DA A
EM
T 39
M _DA A
EM
T 40
M _DA A
EM
T 41
M _DA A
EM
T 42
M _DA A
EM
T 43
M _DA A
EM
T 44
M _DA A
EM
T 45
M _DA A
EM
T 46
M _DA A
EM
T 47
M _DA A
EM
T 48
M _DA A
EM
T 49
M _DA A
EM
T 50
M _DA A
EM
T 51
M _DA A
EM
T 52
M _DA A
EM
T 53
M _DA A
EM
T 54
M _DA A
EM
T 55
M _DA A
EM
T 56
M _DA A
EM
T 57
M _DA A
EM
T 58
M _DA A
EM
T 59
M _DA A
EM
T 60
M _DA A
EM
T 61
M _DA A
EM
T 62
M _DA A
EM
T 63

J
DIM 2
MB

1.5V
75
76
81
82
87
88
93
94
99
100
105
106
111
112
117
118
123
124

3. 3
VS

20mils
C129

C
130

1u_6.3V 5R_04
_X
0 1u
. _16V
_Y5V
_04

VD
D1
VD
D2
VD
D3
VD
D4
VD
D5
VD
D6
VD
D7
VD
D8
VD
D9
VD
D10
VD
D11
VD
D12
VD
D13
VD
D14
VD
D15
VD
D16
VD
D17
VD
D18

199
VD PD
DS
77
122
125
198
30

2,5 M M VE #
E _E NT
2,5 M M
E _RE ET
S #

1
126

M RE _DIM 1
V F
M

C
131

C132

NC1
NC2
NCT S
ET
EV NT
E #
RE T
SE #

VR _DQ
EF
VR _CA
EF

C133
2
3
8
9
13
14
19
20
25
26
31
32
37
38
43

1u_6.3V 5R_04
_X
1000p_
50V_ 7R_04
X
0.1u_10V 7R
_X _04

VS 1
S
VS 2
S
VS 3
S
VS 4
S
VS 5
S
VS 6
S
VS 7
S
VS 8
S
VS 9
S
VS 10
S
VS 11
S
VS 12
S
VS 13
S
VS 14
S
VS 15
S

44
48
49
54
55
60
61
65
66
71
72
127
128
133
134
138
139
144
145
150
151
155
156
161
162
167
168
172
173
178
179
184
185
189
190
195
196

V S16
S
V S17
S
V S18
S
V S19
S
V S20
S
V S21
S
V S22
S
V S23
S
V S24
S
V S25
S
V S26
S
V S27
S
V S28
S
V S29
S
V S30
S
V S31
S
V S32
S
V S33
S
V S34
S
V S35
S
V S36
S
V S37
S
V S38
S
V S39
S
V S40
S
V S41
S
V S42
S
V S43
S
V S44
S
V S45
S
V S46
S
V S47
S
V S48
S
V S49
S
V S50
S
V S51
S
V S52
S

Sheet 6 of 41
INAGUA DDR3 SODIMMS B

VT _M M
T E
203
204

VT
T1
VT
T2

GN
D1
GN
D2

G1
G2

D
DRR - 20
K 401-T D
P8

D
DRR
K-204
01-T
P8D

(REV)8.0mm
SN:6-86-24204-XXX

C LO SE TO SO - DI MM B

1.5V

R
79

1
K_1%04
_

M RE _DIM 1
V F
M

1.5V
R80
C
136
C
135

C137

C1
38

C
139

C140

C14
1

C
142

C
143

C
134

1K
_1%
_04

C144

0.1u_1
0V_X
5R_04

+

+

*
220u_4
V_V
_A 10u_10V
_Y5
V_08
10
u_10V
_Y5V
_08
1u_6.3V 5R
_X _04
1u_6.3V 5R_04
_X
10u_1
0V_Y _08
5V
1u_6.3V 5R_0
_X
4
1u_
6.3V_X
5R_04
1u_6.3V 5R
_X _04
560u
_2.5V_ 6
6. *6.6* 9
5.

VT _ E
TM M

1.5V

C
145

C
146

C147

C1
48

C
149

C150

C15
1

C
152

C153

C154

0.1u_1
6V_Y _04
5V
0.1u_16V
_Y5V
_04
0.1u
_16V
_Y5V
_04
0.1u_16V 5V_0
_Y
4
0.1u_16V
_Y5V
_04
01
. u_16V
_Y5V
_04
0.1u_16
V_Y
5V_
04
0.1u_16V
_Y5V
_04
0.1u_
16V_
Y5V
_04
0.1u_16V
_Y5
V_04

C155

C
156

C157

C158

C1
59

10u_10V 5V_
_Y
08
1u_6.3V 5R_04
_X
1u_6 3V 5R
.
_X _04
1u_ 3
6. V_XR_04
5
1u_6.3V 5R_
_X
04

INAGUA DDR3 SO-DIMMS B B - 7

B.Schematic Diagrams

M M DDR
E _A
0
M M DDR
E _A
1
M M DDR
E _A
2
M M DDR
E _A
3
M M DDR
E _A
4
M M DDR
E _A
5
M M DDR
E _A
6
M M DDR
E _A
7
M M DDR
E _A
8
M M DDR
E _A
9
M M DDR
E _A
10
M M DDR
E _A
11
M M DDR
E _A
12
M M DDR
E _A
13
M M DDR
E _A
14
M M DDR
E _A
15
Schematic Diagrams

B.Schematic Diagrams

Robson S3 PCIE/ LVDS 1/6

Sheet 7 of 41
Robson S3 PCIE/
LVDS 1/6

B - 8 Robson S3 PCIE/ LVDS 1/6
Schematic Diagrams

Robson S3 MAIN 2/6
COMPONENTS SH OWN AR E EXAMPLES ONLY
AND NOT NEC ESSAR ILY QUALIFIED

VBIOS FLA SH ROM

U4 B

Y1 1
AE9
L9
N9
1 8 V _R E G
.

R 96

R 97

R9 8

R 99

ME M_ I D 0 *1 0K _0 4
*1 0K _ 04
*10 K_ 04
*1 0K _0 4
ME M_ I D 1
ME M_ I D 2
ME M_ I D 3

M EM_ I D 3
M EM_ I D 2
M EM_ I D 1
M EM_ I D 0

A C6
A C5

D P C _ VD D 1 8

1 . 0V _R E G

*10 u_6 . 3V _X 5R _ 06

*1u _6 . V _X 5R _0 4
3

AA5
AA6

3 . 3V S_ GP U 3. 3V S _GP U

*1 0K _ 04
*1 0K _ 04

S B _MX M_C L KR E Q#

GP I O0
GP I O1
GP I O2
MX M_S D A TA
MXM_ S C LK
10
GP I O5
20 GP I O7_ B LON
10
GP I O8
10
GP I O9
10
10
10

3. 3 VS _ GPU

GP I O11
GP I O12
GP I O13

36 R OB S ON _GP I O15
36 R OB S ON _GP I O16
10 , 17 GP U _T A LE R T#
R 11 3

*1K _0 4 GP I 2 8_ TD O
O

R 11 4

*1K _0 4 GP I 2 4_ TR S T B
O

10
GP I O2 1
10
GP I O2 2
1 6 S B_ MXM_ C LK R E Q#

GP I O0
GP I O1
GP I O2
MX M_S D A TA
MX M_S C L K
GP I O5
GP I O6
GP I O7_ B LON
GP I O8
GP I O9
GP I O10
GP I O11
GP I O12
GP I O13
HP D2
R OB S ON _GP I O1 5
R OB S ON _GP I O1 6
GP U _ TA LE R T#
GP I O18 _H P D 3
GP I O_1 9_ C TF
GP I O20
GP I O21
GP I O22
S B _MX M_C L KR EQ#
GP I O24 _T R S TB
GP I O25 _T D I
GP I O26 _T C K
GP I O27 _T MS
GP I O28 _T D O
T E ST EN
R 115
*5 . 11 K_ 1% _0 6

R1
R3

U6
U1 0
T1 0
U8
U7
T9
T8
T7
P1 0
P4
P2
N6
N5
N3
Y9
N1
M4
R6
W1 0
M2
P8
P7
N8
N7
L6
L5
L3
L1
K4
K7
A F2 4

HP D_ 4

A B1 3
W8
W9
W7
A D1 0

HP D1
P X _E N

A C1 4
A B1 6

GE N _ A
GE N _ B
10

R 1 16

For PX_EN refer to t he BACO
,
reference schem atics for detail

T XC C P _D P C 3 P
TX C C M_D P C 3N

D PC _ V D D 18 #1
D PC _ V D D 18 #2

TX 0P _D P C 2 P
T X0 M_D P C 2N

D PC _ V D D 10 #1
D PC _ V D D 10 #2

D PC _ V SS R # 1
D PC _ V SS R # 2
D PC _ V SS R # 3
D PC _ V SS R # 4
D PC _ V SS R # 5

TX 2P _D P C 0 P
T X2 M_D P C 0N
D P C _C A LR

GE N E R I C C

21 *5. 1 1K _1 %_ 061
HPD

R
RB

GPI O_ 0
GPI O_ 1
GPI O_ 2
GPI O_ 3_ SMB D A TA
GPI O_ 4_ SMB C L K
GPI O_ 5_ AC _ B AT T
DA C1
GPI O_ 6
GPI O_ 7_ BL ON
GPI O_ 8_ R OMSO
GPI O_ 9_ R OMSI
GPI O_ 10 _R OMS C K
GPI O_ 11
GPI O_ 12
GPI O_ 13
GPI O_ 14 _H P D 2
GPI O_ 15 _P WR C N TL_ 0
GPI O_ 16 _S S I
N
GPI O_ 17 _T H ER MA L _I N T
GPI O_ 18 _H P D 3
GPI O_ 19 _C T F
GPI O_ 20 _P WR C N TL_ 1
GPI O_ 21 _B B _E N
GPI O_ 22 _R OMC S B
GPI O_ 23 _C L KR E QB

G
GB
B
BB
H SY N C
V SY N C
RS E T
A VD D
A V S SQ
VDD1 DI
V SS 1 D I
R2
R2 B
G2
G2 B

JT AG_ TR S TB
JT AG_ TD I
JT AG_ TC K
JT AG_ TMS
JT AG_ TD O
TE S TE N
TE S TE N _L EGA C Y
GEN E R I C A
GEN E R I C B
GEN E R I C C
GEN E R I C D
GEN E R I C E _H P D 4

B2
B2 B
C
Y
C OMP
DA C2
H 2 SY N C
V 2 SY N C
VDD2 DI
V SS 2 D I

H PD 1
PX _E N

C 19 3

C 194

D PL L_ PV D D

C 1 95

VR E F G

DD C/ AU X
A F1 4
A E1 4
A D1 4

X TA LI N
X TA LOU T

D P LL _V D D C

A M2 8
A K2 8
A C2 2
A B2 2

* 0. 1u _1 0V _X 5R _ 04

*1 u_ 6. 3V _ X5 R _04
3. 3 VS _ GPU
R 16 7
*2. 2 K_ 04
(1 .8 @2 0 A TSVDD)
V
m
C 20 1 C 20 2

C 2 03

T SV D D

PL L/ CLO CK
D PL L_ PV D D
D PL L_ PV S S

1 0 GP U _D P LU S
1 0 GP U _D MI N U S
T S_ F D O

D D C 1C L K
D D C 1D A T A
A U X1 P
AU X 1N

D PL L_ VD D C

D D C 2C L K
D D C 2D A T A

XT AL I N
XT AL OU T

A U X2 P
AU X 2N

XO_ I
N
XO_ I 2
N

D D C C L K _A U X3 P
D D C D A T A_ AU X 3N

GND Opti n If
o
XO_
IN/XO_
IN2
no us d
t e

1. 8 V_ R EG

*10 u_ 6. 3V _ X5 R _06

R 94

* 33_ 04

S CK / E b
W

6

GP I O22

R 95

* 33_ 04

CSb

1

U5
D

Q

2

C
S

7

A K5
A M3

H OL D
3
W

3. 3 VS _G PU

A K6
A M5

R 1 02
DNI

8

*0_ 04

R 1 00

*0_ 04

VCC
VSS
*EN 2 5P 0 5-50 GC P
*0 . u_ 10 V_ X5 R _0 4
1

A J7
A H6
A K8
A L7

4

C 1 70

1 M bit SERIAL EE
PRO M is optiona l for Se ym our GDDR5 Des ign
1 M bit SERIAL EE
PRO M is r e quire d for Pa r k /Robson GDDR5 De s ign

V4
U5

N OTE: D es i ns t ha t do not inc l de a n EEP RO M m us t still pr ovide
g
u
a cc e s s to the RO M inte r fa c e s igna ls for de bug pur pos e s

W3
V2
Y4
W5

Sheet 8 of 41
Robson S3 MAIN 2/
6

A A3
Y2
J8

R 1 03

*1 50_ 1% _0 4

A M26
A K2 6

R _D A C 1
R B _D A C 1 R 71 5

*1 50 _1 %_0 4

R _D A C 1

A L2 5
A J2 5

G_D A C 1
GB _D A C 1 R 71 6

*1 50 _1 %_0 4

G_D A C 1

21

A H 24
A G25

B _D A C 1
B B_ D A C 1 R 71 7

*1 50 _1 %_0 4

B_ D A C 1

21

21
1. 8 V_ R E G
(1.8 @65 A AVD D)
V
m
* H C B1 60 8K F -121 T2 5

H S Y N C _ D AC 1 10, 2 1
V S Y N C _D A C 1 1 0, 21

A V DD

L 66
C 17 8

C 1 77

A H 26
A J2 7

*1 0u _6. 3 V _X5 R _0 6

C 179

*1u _6 . V _X5 R _0 4
3
*0 . 1u _10 V _X 5R _0 4

R 1 12

A D 22
AV D D

A G24
A E2 2

*4 99 _1% _0 4
(1.8 @10 m A VDD1 DI)
V
0

VD D 1 D I

L 67
C 1 80

V D D 1D I

A E2 3
A D 23

C 18 1

C 182

* H C B1 60 8K F -121 T2 5
*1 0u_ 6. 3 V_ X5 R _0 6

A M12
A K1 2

R _D A C 2
R B _D A C 2

A L1 1
A J1 1

G_D A C 2
GB _D A C 2

A K1 0
A L9

B _D A C 2
B B_ D A C 2

*0. 1u _1 0V _X 5R _ 04
*1 u_ 6. 3V _ X5R _ 04

(1.8 @2m A A2 VD DQ)
V

A 2V D D Q

L 68
C 1 84

C 183

C 185

* H C B1 60 8K F -121 T2 5
*1 0u _6 . V _X 5R _0 6
3

*1u _6 . V _X5 R _0 4
3
*0 . 1u _10 V _X 5R _0 4

DAC2 i s NC on Se ymo ur

A H 12
A M10
A J9

(1 .8 @1 0 m A V DD2 DI
V
0
)

V D D 2D I

L 69
C 1 87

C 186

C 188

* H C B1 60 8K F -121 T2 5
*1 0u _6 . V _X 5R _0 6
3

A L1 3
A J1 3

H S Y N C _D A C 2 1 0
V SY N C _ D A C 2 10

*1u _6 . V _X5 R _0 4
3
*0 . 1u _10 V _X 5R _0 4

VD D 2D I

A D 19
A C 19

R 1 17

Se ym ou r

3. 3 VS _ GPU
(3 .3 @1 3 m A A 2 VDD)
V
0

A 2V D D

L 70
C 19 0

C 1 89

*0 _04

A E2 0
A 2V D D Q

C 191

* H C B1 60 8K F -121 T2 5
*1 0u _6 . V _X 5R _0 6
3

NC o n Seym ou r

A E1 9

*0 . 1u _10 V _X5 R _0 4

C 1 97 C 19 8 C 1 99

L 73
*H C B 1 60 8K F-1 21 T2 5

R OM_S O

*0. 1u _1 0V _X 5R _ 04
*1 u_ 6. 3V _ X5R _ 04

A 2V S SQ
A C1 6

R 1 20
*2 49 _1 %_0 4
C 19 2
*0. 1 u_1 0V _ X5R _ 04 D P LL _P V D D

(1.0 V@1 25 A DPLL_ VDDC)
m

*10 u_ 6. 3 V_ X5 R _0 6

GP I O10

TMD S _T X2 P 21
TMD S _T X2 N 21

A 2 VD D Q

PLA CE VREF DI IDE A ND CAP
G V
R
C LOSE TO ASIC

*1u _6 . 3V _X 5R _ 04

1. 0 V_ R EG
L7 2
*H C B 1 60 8K F-1 21 T2 5

TMD S _T X1 P 21
TMD S _T X1 N 21

A K3
A K1

A E1 7

R 2S E T
1. 8 V_ R EG

*10 u_ 6. 3V _ X5 R _06

5

A 2V D D
A 2 VD D

R 1 18
*4 99 _1 %_0 4

L 71
*H C B 1 60 8K F-1 21 T2 5

S I / A1 6

SC L
SD A

1 . 8V _R E G

(1 .8 V@75 m A DPLL_ PVDD)

* 33_ 04

I2 C
SC L
SDA

10
10
10
10
10

GP I O26 _T C K

R 68 5

* 33_ 04

R 93

DP C

G ENE RA L PU RPO SE I /O

GP I O27 _T MS

R 11 1

T X4 P_ D PB 1 P
TX4 M_D P B 1N

D PC _ P VD D
D PC _ P VS S

*4. 7 K_ 04

SCL
SDA

GP I O24 _T R ST B
GP I O25 _T D I

*1 0K _ 04

T X3 P_ D PB 2 P
TX3 M_D P B 2N

R 92

GP I O9

D D C C L K _A U X5 P
D D C D A T A_ AU X 5N
T4
T2
R5
A D1 7
A C1 7

D PL U S
D MI N U S

THE RM AL

D D C 6C L K
D D C 6D A T A

A G13

R 1 19

*71 5_ 1%_ 04

A E6
A E5

D D C 1C L K
D D C 1D A T A

A D2
A D4

A U X1P
A U X1N

A C 11
A C 13

D D C 2C L K
D D C 2D A T A

A D 13
A D 11

D D C 1 C LK 2 1
D D C 1 D AT A 2 1
X TA L I
N

A U X2P
A U X2N

X2
*F SX 8L _2 7MH z

A D 20
A C 20

D D C C LK _ AU X 3P
D D C D A TA _A U X 3N

A E1 6
A D 16

D D C C LK _ AU X 5P
D D C D A TA _A U X 5N

A C1
A C3

C 1 96 *2 2p_ 50 V _N P O_0 4

1

*1 0K _ 04
*1 0K _ 04

TX C B P_ D PB 3 P
T XC B M_D P B 3N
DP B

5
12Kbit
*1 0K _0 4

GP I O8

TMD S _T X0 P 21
TMD S _T X0 N 21

A H3
A H1

R 10 5

*4 . 7K _0 4

20
20

S B _MX M_C L KR E Q#
GP I O7_ B LON

R 11 0

T X2 P_ D PA 0 P
TX2 M_D P A 0N

A G3
A G5

D D C 6C L K
D D C 6D A T A

2

R 1 04

for debug purposes
3 3 V S_ GP U
.

R 10 8
R 10 9

T X1 P_ D PA 1 P
TX1 M_D P A 1N

D VD A T A_ 12
D VD A T A_ 11
D VD A T A_ 10
D VD A T A_ 9
D VD A T A_ 8
D VD A T A_ 7
D VD A T A_ 6
D VD A T A_ 5
D VD A T A_ 4
D VD A T A_ 3
D VD A T A_ 2
D VD A T A_ 1
D VD A T A_ 0

TX 1P _D P C 1 P
T X1 M_D P C 1N
U1
W1
U3
Y6
AA1

*0. 1 u_1 0V _ X5R _ 04

Access to SCL and SDA is
mandatory on BACO designs

*1 0K _ 04
*1 0K _ 04

T X0 P_ D PA 2 P
TX0 M_D P A 2N

DP A

T X5 P_ D PB 0 P
TX5 M_D P B 0N
W6
V6

D PC _ VD D 18

D P C _ VD D 1 0
(1 .0 V@1 1 0 A DPC_ VDD1 0 )
m
L6 5
*H C B 16 08 KF -12 1T 25
C 17 4
C 1 75
C 17 6

R 10 6
R 10 7

D VO

3. 3V S _GP U
R 10 1

0. 1"~ 0.5 "
TMD S _T XC P 21
TMD S _T XC N 21

R 1 21
*1 M_0 4

X TA LOU T
C 2 00 *2 2p_ 50 V _N P O_0 4
D D C 6C L K
21
D D C 6D A T A 21

XTAL Opt ion

TS _F D O
TS V D D
TS V SS

*0 . 1u _10 V _X5 R _0 4
*1 u_6 . 3V _X 5R _ 04

*R OB S ON XT S3

Robson S3 MAIN 2/6 B - 9

B.Schematic Diagrams

1. 8 V_ R E G
(1.8 V@1 50 A DPC_ VDD18 )
m
L 64
C 1 73
*H C B 16 08 KF -12 1T 25
C 17 2

C 1 71

*1u _6 . 3V _X 5R _ 04
*1 0u _6 . 3V _X 5R _ 06

D VC L K
D VC N T L_ 0
D VC N T L_ 1
D VC N T L_ 2

Fo S
r eymo
ur,
DP VDD is D
C_P
PC_V
DD18
DP VSS and all DPC_
C_P
VSSR are DP
_VSS
R

D PC _ V D D 18

*0 . 1u _10 V _X 5R _0 4

AE8
A D9
A C1 0
A D7
A C8
A C7
AB9
AB8
AB7
AB4
AB2
Y8
Y7

TX C A P_ D PA 3 P
T XC A M_D P A 3N

A F2
A F4
Schematic Diagrams

Robson S3 MEM Interface 3/6
COMPONENTS SHOWN ARE EXAMPLES ONLY
AND NOT NECESSARILY QUALIFIED

DDR3 Memory
Interface

U4C

Sheet 9 of 41
Robson S3 MEM
InTERFACE 3/6

14

DQA0_[ 31. .0]

G DDR 5/DD R3
DQA0_ 0
DQA0_ 1
DQA0_ 2
DQA0_ 3
DQA0_ 4
DQA0_ 5
DQA0_ 6
DQA0_ 7
DQA0_ 8
DQA0_ 9
DQA0_ 10
DQA0_ 11
DQA0_ 12
DQA0_ 13
DQA0_ 14
DQA0_ 15
DQA0_ 16
DQA0_ 17
DQA0_ 18
DQA0_ 19
DQA0_ 20
DQA0_ 21
DQA0_ 22
DQA0_ 23
DQA0_ 24
DQA0_ 25
DQA0_ 26
DQA0_ 27
DQA0_ 28
DQA0_ 29
DQA0_ 30
DQA0_ 31
DQA1_ 0
DQA1_ 1
DQA1_ 2
DQA1_ 3
DQA1_ 4
DQA1_ 5
DQA1_ 6
DQA1_ 7
DQA1_ 8
DQA1_ 9
DQA1_10
DQA1_11
DQA1_12
DQA1_13
DQA1_14
DQA1_15
DQA1_16
DQA1_17
DQA1_18
DQA1_19
DQA1_20
DQA1_21
DQA1_22
DQA1_23
DQA1_24
DQA1_25
DQA1_26
DQA1_27
DQA1_28
DQA1_29
DQA1_30
DQA1_31

DQA1_[ 31. .0]

PLACE MVREF DIVIDERS
AND CAPS CLOSE TO ASIC
MV DQ
D

Ra

R12 2
*40. 2_1%_0 4

K 7
2
J2 9
H3 0
H3 2
G2 9
F2 8
F3 2
F3 0
C3 0
F2 7
A 8
2
C2 8
E 7
2
G2 6
D2 6
F2 5
A 5
2
C2 5
E 5
2
D2 4
E 3
2
F2 3
D2 2
F2 1
E 1
2
D2 0
F1 9
A 9
1
D1 8
F1 7
A 7
1
C1 7
E 7
1
D1 6
F1 5
A 5
1
D1 4
F1 3
A 3
1
C1 3
E 1
1
A 1
1
C1 1
F1 1
A9
C9
F9
D8
E7
A7
C7
F7
A5
E5
C3
E1
G7
G6
G1
G3
J6
J1
J3
J5
K 6
2
J2 6

R12 3

MVDDQ

Rb

C204

*100 _04

*0 .1u _10V_X5R_0 4

MV Q
DD
R12 4
R12 5

* 43_1 % 04
2
_

J2 5
K 5
2

* 43_1 % 04
2
_

MAA _0/ MAA 0
0
_
MAA _1/ MAA 1
0
_
MAA _2/ MAA 2
0
_
MAA _3/ MAA 3
0
_
MAA _4/ MAA 4
0
_
MAA _5/ MAA 5
0
_
MA
A0_ 6/MA
A0_ 6
MA
A0_ 7/MA
A0_ 7
MAA _0/ MAA 8
1
_
MAA _1/ MAA 9
1
_
MA
A1_ 2/MA
A_1 0
MA
A1_ 3/MA
A_1 1
MA
A1_ 4/MA
A_1 2
MA
A1_ 5/MAA_13 /BA2
MA
A1_ 6/MAA_14 /BA0
MA
A1_ 7/MAA_15 /BA1
WCKA0_0 /DQMA 0
_
W CK
A0B_0 /DQMA 1
_
WCKA0_1 /DQMA 2
_
W CK
A0B_1 /DQMA 3
_
WCKA1_0 /DQMA 4
_
W CK
A1B_0 /DQMA 5
_
WCKA1_1 /DQMA 6
_
W CK
A1B_1 /DQMA 7
_
EDCA0_ 0/RD QSA 0
_
EDCA0_ 1/RD QSA 1
_
EDCA0_ 2/RD QSA 2
_
EDCA0_ 3/RD QSA 3
_
EDCA1_ 0/RD QSA 4
_
EDCA1_ 1/RD QSA 5
_
EDCA1_ 2/RD QSA 6
_
EDCA1_ 3/RD QSA 7
_

DDBI A 0/WD QSA 0
0_
_
DDBI A 1/WD QSA 1
0_
_
DDBI A 2/WD QSA 2
0_
_
DDBI A 3/WD QSA 3
0_
_
DDBI A 0/WD QSA 4
1_
_
DDBI A 1/WD QSA 5
1_
_
DDBI A 2/WD QSA 6
1_
_
DDBI A 3/WD QSA 7
1_
_
ADB A0/OD TA0
I
ADB A1/OD TA1
I
CLKA0
CLKA0B
CLKA1
CLKA1B
RA
SA0B
RA
SA1B
CA
SA0B
CA
SA1B
CSA B 0
0 _
CSA B 1
0 _
CSA B 0
1 _
CSA B 1
1 _

MVREFDA
MVREFS
A
MEM_ CA RN0
L
MEM_ CA RP0
L

CKEA0
CKEA1
WEA0B
WEA1B
G DDR5 /DD R3

Ra R1 26
DM _ RS
EM
T

*40 .2_1 % 04
_

MA
A0_ 8/MA
A_1 3
M
AA1_8 _RSVD

L1 0

K17
J2 0
H2 3
G2 3
G2 4
H2 4
J1 9
K19
J1 4
K14
J1 1
J1 3
H1 1
G1 1
J1 6
L1 5
E32
E30
A21
C2 1
E13
D1 2
E3
F4

DQM
A0_ 0
DQM
A0_ 1
DQM
A0_ 2
DQM
A0_ 3
DQM
A1_ 0
DQM
A1_ 1
DQM
A1_ 2
DQM
A1_ 3

H2 8
C2 7
A23
E19
E15
D1 0
D6
G5

QSA _0
0
QSA _1
0
QSA _2
0
QSA _3
0
QSA _0
1
QSA _1
1
QSA _2
1
QSA _3
1

H2 7
A27
C2 3
C1 9
C1 5
E9
C5
H4

QSA _0B
0
QSA _1B
0
QSA _2B
0
QSA _3B
0
QSA _0B
1
QSA _1B
1
QSA _2B
1
QSA _3B
1

L1 8
K16

ODTA0
ODTA1

H2 6
H2 5

CLKA0
CLKA0#

G9
H9

CLKA1
CLKA1#

G2 2
G1 7

RAS
A0#
RAS
A1#

G1 9
G1 6

CAS
A0#
CAS
A1#

H2 2
J2 2

CSA b_0
0

G1 3
K13

CSA b_0
1

K20
J1 7

CKE
A0
CKE
A1

G2 5
H1 0

WE
A0#
WE
A1#

G2 0
G1 4

MAA 3
1
MAA _8
1

A_BA2
13 ,14
A_BA0
13 ,14
A_BA1
13 ,14
DQ M
A0_[3 ..0 ] 13

DQMA1_ [3. .0] 1 4

QSA0_[ 3.. 0]

13

QSA _[3 ..0 ]
1

QSA0_0 B
QSA0_1 B
QSA0_2 B
QSA0_3 B
QSA1_0 B
QSA1_1 B
QSA1_2 B
QSA1_3 B

14

13
13
13
13
14
14
14
14

ODTA
0
ODTA
1

13
14

C LKA
0
C LKA #
0

13
13

C LKA
1
C LKA #
1

14
14

RA
SA0#
RA
SA1#

13
14

CA
SA0#
CA
SA1#

13
14

CS
A0b _0

13

CS
A1b _0

14

CKEA
0
CKEA
1

13
14

WEA0#
WEA1#

13
14

MA
A13

13 ,14

T9 7

From GPU

CL K STA
TE
CL K STB
TE

C 205
*ROBSON XT S3

Rb

1 3,14

MAA0
MAA1
MAA2
MAA3
MAA4
MAA5
MAA6
MAA7
MAA8
MAA9
MAA10
MAA11
MAA12

DR A _ RST
M
K8
L7

R1 27

M
AA[12 ..0]

GDD R5/D DR3

DQ A _0/D QA 0
0
_
DQ A _1/D QA 1
0
_
DQ A _2/D QA 2
0
_
DQ A _3/D QA 3
0
_
DQ A _4/D QA 4
0
_
DQ A _5/D QA 5
0
_
DQ A _6/D QA 6
0
_
DQ A _7/D QA 7
0
_
DQ A _8/D QA 8
0
_
DQ A _9/D QA 9
0
_
DQ A _10/ DQA_10
0
DQ A _11/ DQA_11
0
DQ A _12/ DQA_12
0
DQ A _13/ DQA_13
0
DQ A _14/ DQA_14
0
DQ A _15/ DQA_15
0
DQ A _16/ DQA_16
0
DQ A _17/ DQA_17
0
DQ A _18/ DQA_18
0
DQ A _19/ DQA_19
0
DQ A _20/ DQA_20
0
DQ A _21/ DQA_21
0
DQ A _22/ DQA_22
0
DQ A _23/ DQA_23
0
DQ A _24/ DQA_24
0
DQ A _25/ DQA_25
0
DQ A _26/ DQA_26
0
DQ A _27/ DQA_27
0
DQ A _28/ DQA_28
0
DQ A _29/ DQA_29
0
DQ A _30/ DQA_30
0
DQ A _31/ DQA_31
0
DQ A _0/D QA 32
1
_
DQ A _1/D QA 33
1
_
DQ A _2/D QA 34
1
_
DQ A _3/D QA 35
1
_
DQ A _4/D QA 36
1
_
DQ A _5/D QA 37
1
_
DQ A _6/D QA 38
1
_
DQ A _7/D QA 39
1
_
DQ A _8/D QA 40
1
_
DQ A _9/D QA 41
1
_
DQ A _10/ DQA_42
1
DQ A _11/ DQA_43
1
DQ A _12/ DQA_44
1
DQ A _13/ DQA_45
1
DQ A _14/ DQA_46
1
DQ A _15/ DQA_47
1
DQ A _16/ DQA_48
1
DQ A _17/ DQA_49
1
DQ A _18/ DQA_50
1
DQ A _19/ DQA_51
1
DQ A _20/ DQA_52
1
DQ A _21/ DQA_53
1
DQ A _22/ DQA_54
1
DQ A _23/ DQA_55
1
DQ A _24/ DQA_56
1
DQ A _25/ DQA_57
1
DQ A _26/ DQA_58
1
DQ A _27/ DQA_59
1
DQ A _28/ DQA_60
1
DQ A _29/ DQA_61
1
DQ A _30/ DQA_62
1
DQ A _31/ DQA_63
1

MEMORY INTERFACE

B.Schematic Diagrams

13

*0. 1u_ 10V_X R_04
5
*10 0_04

25mm (max)
D M M_RST
E

5
mm (max)

RPD1
*4.99 K 1%_04
_

r oute 50o hms sin gle- ende d/1 00oh ms d iff
a nd k eep sho rt

25mm (ma
x)

RSE 1
R
*10 _04 1 0.0

RSER2
*49. 9_1 % 04
_

M
EM_RST

13, 14

CSHUNT1
*040 2_12 0pF_50 V 5%
_

D ebug onl y, for cloc k ob ser vati on, if n ot need ed, DNI

DD R3/GD DR 3 Me mory Stu ff Optio n

CLKTEST
B
C LKTES
TA

GDDR5

DDR3

MVDDQ

1.5V/1.8V

40.2R

40.2R

Rb

B - 10 Robson S3 MEM Interface 3/6

1.5V

Ra

100R

100R

C2 06

*0.1u _10 V X
_ 5R_ 04
R 128

* 1.1 _1%_04
5

C2 07
R 129
*0. 1u_1 0V_X _04
5R
*51. 1_1 % 4
_0

Place all these components very close to GPU (Within
25mm) and keep all component close to each Other (within
5mm) except Rser2
This basi c topo logy s hould be use d for DRAM_ RST fo r DDR3 /GDDR5 .Thes e
Capa citor s and Resist or val ues ar e an exampl e only . The Series R an d
|| C ap va lues w ill de pend o n the DRAM load a nd wil l have to be
calc ulate d for diffe rent M emory ,DRAM Load and bo ard t o pass Rese t
Sign al Sp ec.
Schematic Diagrams

Robson S3 Straps 4/6
GPIO21 MUST BE LOW DURING PERSTB WHEN BEING USED TO CONTROL MVDDQ
3.3V _GP
S
U

P IN S T RAP S

W250B AQ

8

GP
IO0

R1
30

*1
0K_0
4

GP IO0

GP
IO1

R1
31

*1
0K_0
4

R1
32

*1
0K_0
4

GP IO1
GP IO2

1
0

R1
33

*1
0K_0
4

R1
34

*1
0K_0
4

R1
35

*1
0K_0
4

R1
36

*1
0K_0
4

R1
37

RE
COM E ED S T ING
M ND
ET
S

1

8
8

GP
IO2

8

GP
IO11

8

GP
IO12

8

GP
IO13

GP IO8
GP IO9

1
0

*1
0K_0
4

GP IO13

0

*1
0K_0
4
*1
0K_0
4

0= DO N
OT INS A RE I S O
T LL
S T R
1 =I N T
S ALL 3 RE IS OR
K
S T

ALLOW FOR PULLUP PADS FOR THES E S TRAPS AND IF THES E GPI OS ARE US ED,
THEY MUS T NOT CONFLICT DURI NG RESET

0
0

GP IO11
GP IO12

R1
39

GP
IO9

8

R1
38

GP
IO8

8

CONFIGU RATION S TR APS-- SEE EAC H DATAB OOK FOR S TR AP DE TAILS

V SY NC_DA C1 1
HSY NC_DA C1 1

S RA S
T P

P
IN

X = D SIGNDE N NT
E
PE DA
NA = N
OT A PLIC LE
P
AB

DE CRIP ION O D A
S
T
F EF ULT S T ING
ET
S

T _P
X WR
S_E B
N

GI O
P 0

P
CIEFU T OU PU SW
LL X
T T
ING

T _DE M H_E
X
E P
N

GI O
P 1

P
CIET NS IT E D
RA M T R E-E P S E B D
M HA IS NA LE

X
X

8,21 V NC_ C1
SY
DA

R1
40

*1
0K_0
4

GP
IO22
GP
IO5

HSY NC_DA C2 0

*1
0K_0
4
*1
0K_0
4

GP IO21
GP IO22

R E ED
ES RV

0

EN ABL E EXTER NA L BIO S R OM

X

1

G
PIO
_22_RO CS
M B

ROM
IDCF
G(2:0)

G [1 1
PIO 3: 1]

VIP
_DE ICE T P
V
_S RA _EN
A

SER IAL

V YN
2S C

RO M TYP E O R MEM O RY AP ER TUR E S IZE S EL EC T

IGN
OREV D ICES RA
IP EV
T PS(Rem
oved on S
eym
our/Whi tler)
s

Sheet 10 of 41
Robson S3 Straps
4/6

XXX

X

RS
VD

*
2.2K
_04

*2.2K
_04

U
6
*0_0
4
*0_0
4

C
209

8

M M
X _SD A R151
AT

7

*
0_04

R E ED
ES RV

0

*
2200p_50V 7R
_X _04

NOTE1: AMD RESERVED C ONF IGURATI ON ST RAPS

2
D+

6

R
153

G NE
E RICC

VD
D

S AT
D A

*
0_04

X
X

1
S LK
C

R
152

0

SEE DA TABO OK FO R DE T IL
A
SEE DA TABO OK FO R DE T IL
A

C
208
3.3V GP
S_ U
*
1000p_ _X
50V 7R_04

M M
X _SC
LK R150

R E ED
ES RV

H YNC
S
V YN
S C

RS
VD

R147

H YNC
2S

AU
D[1]
AU
D[0]

R
146

5

GP DP
U_ LUS
3

A RT
LE

GP DM
U_ INU 8
S

D4

G
ND

T ER
H M

8

R
154

*
0_04

* 3L771A
W8
WG

ALLOW FOR P ULLUP P ADS FOR THESE STRAPS BUT DO NOT I NST ALL RESI STOR. IF THESE GPI OS ARE US ED,
THEY MUS T KEEP "LOW" AND NOT CONFLICT DURI NG RESET .

V _A
GA LER # 27
T
R157

GP
IO21

H2S NC
Y

G ER
EN ICC

G PIO 8

GP
IO2

*
2.2K_0
4
3.3V _GP
S
U

R
155
R156

*
0_04

GP
U_T
ALE T 8 1
R# , 7

3.3VS PU
_G

SMBus gating circuit

*2.2K
_04
3.3V _GP
S
U

7
M M ST
X _R #
R159
*6.8K
_1%
_04
R160
*6.8K
_1%
_04
8

M M DA A
X _S T

R
158

*
0_04

G

27 S D_V A_T E
M
G
H RM

0

GI O
P 21

3.3V _GP
S
U

GPU Thermal Sensor

27 S C_V A_T E
M
G
H RM

0
0

V
GAE BLE
NA
D

BIO
S_R
OM EN
_

0
0

GP IO5

R E ED
ES RV
R E ED
ES RV

GI O
P 9

RS
VD

GE NERICC
1
V SY NC_DA C2 0

*1
0K_0
4

R1
44

GP
IO21

8

R1
43

R1
45

8

8

*1
0K_0
4

R1
42

8 H YNC
S
_DA
C2

*1
0K_0
4

R1
41

GE RIC
NE
C

GI O
P 2
GI O
P 8

BIF GADIS
_V

M M DA A
X _S T

S
G

8

8 V YNC
S
_DA
C2

RS
VD
RS
VD

8

M M CLK
X _S

M M CLK
X _S

S

Q4
D
* T
M N70
02ZH 3
S

S T 0
DA A

5 6,16
,

S
CLK
0

5 6,16
,

Q
5
D
* T 7002Z 3
M N
HS

Robson S3 Straps 4/6 B - 11

B.Schematic Diagrams

8,21 HS C_DA 1
YN
C
Schematic Diagrams

Robson S3 Power 5/6

B.Schematic Diagrams

U4E

Sheet 11 of 41
Robson S3 Power
5/6

A 27
A
A 24
B
A 32
B
A
C24
A
C26
A
C27
A
D25
A
D32
A 27
E
A 32
F
A
G27
A
H32
K
28
K
32
L27
M
32
N25
N27
P
25
P
32
R27
T
25
T
32
U25
U27
V
32
W
25
W
26
W
27
Y25
Y32

M
6
N11
N12
N13
N16
N18
N21
P
6
P
9
R12
R15
R17
R20
T
13
T
16
T
18
T
21
T
6
U15
U17
U20
U9
V
13
V
16
V
18
Y10
Y15
Y17
Y20
R11
T
11

PC
IE_V S
S #1
PC
IE_V S
S #2
PC
IE_V S
S #3
PC
IE_V S
S #4
PC
IE_V S
S #5
PC
IE_V S
S #6
PC
IE_V S
S #7
PC
IE_V S
S #8
PC
IE_V S
S #9
PC
IE_V S
S #10
PC
IE_V S
S #11
PC
IE_V S
S #12
PC
IE_V S
S #13
PC
IE_V S
S #14
PC
IE_V S
S #15
PC
IE_V S
S #16
PC
IE_V S
S #17
PC
IE_V S
S #18
PC
IE_V S
S #19
PC
IE_V S
S #20
PC
IE_V S
S #21
PC
IE_V S
S #22
PC
IE_V S
S #23
PC
IE_V S
S #24
PC
IE_V S
S #25
PC
IE_V S
S #26
PC
IE_V S
S #27
PC
IE_V S
S #28
PC
IE_V S
S #29
PC
IE_V S
S #30
PC
IE_V S
S #31

GND
#56
GND
#57
GND
#58
GND
#59
GND
#60
GND
#61
GND
#62
GND
#63
GND
#64
GND
#65
GND
#66
GND
#67
GND
#68
GND
#69
GND
#70
GND
#71
GND
#72
GND
#73
GND
#74
GND
#75
GND
#76
GND
#77
GND
#78
GND
#79
GND
#80
GND
#81
GND
#82
GND
#83
GND
#84
GND
#85
GND
#86

GND

G
ND#1
G
ND#2
G
ND#3
G
ND#4
G
ND#5
G
ND#6
G
ND#7
G
ND#8
G
ND#9
GN
D#10
GN
D#11
GN
D#12
GN
D#13
GN
D#14
GN
D#15
GN
D#16
GN
D#17
GN
D#18
GN
D#19
GN
D#20
GN
D#21
GN
D#22
GN
D#23
GN
D#24
GN
D#25
GN
D#26
GN
D#27
GN
D#28
GN
D#29
GN
D#30
GN
D#31
GN
D#32
GN
D#33
GN
D#34
GN
D#35
GN
D#36
GN
D#37
GN
D#38
GN
D#39
GN
D#40
GN
D#41
GN
D#42
GN
D#43
GN
D#44
GN
D#45
GN
D#46
GN
D#47
GN
D#48
GN
D#49
GN
D#50
GN
D#51
GN
D#52
GN
D#53
GN
D#54
GN
D#55

A
3
A
30
A 3
A1
A 6
A1
A 0
B1
A 5
B1
A
B6
A
C9
A
D6
A
D8
A
E7
A
G12
A
H10
A
H28
B
10
B
12
B
14
B
16
B
18
B
20
B
22
B
24
B
26
B
6
B
8
C1
C32
E
28
F
10
F
12
F
14
F
16
F
18
F
2
F
20
F
22
F
24
F
26
F
6
F
8
G10
G27
G31
G8
H14
H17
H2
H20
H6
J27
J31
K
11
K
2
K
22
K
6

PARK/ROBSON- S3 (DP Power)
( 1.8V@ 300m A D
PAB_VDD )
18
DP B
A _VD
D18
U4
G

A 5
G1
A 6
G1

*1u_6.3V 5
_XR_04

* B16 F-121T
HC
08K
25
C212
1.8V@440m DPEF_VD
A
D18)
LVD mode (
S
.8V@300mA DPEF_VDD
18)
DP mode (1

C21
5

*
10u_6.3V
_08_H
125

C
213

B - 12 Robson S3 Power 5/6

C
210

D _V 18#1
PE DD
D _V 18#2
PE DD

DP VD
A_ D18#1
DP VD
A_ D18#2

D _V 10#1
PE DD
D _V 10#2
PE DD

DP VD
A_ D10#1
DP VD
A_ D10#2

A 1
E1
A 1
F1

*0.1u_ _X
10V 5R_04
A
F6
A
F7

L77

L74

C
211

*H 1608K -121T
CB
F
25

C219

C220 C2
21

*10
u_6.3V
_08_H1
25

*
0.1u_10V 5R
_X _04

D _V SR
PE S #1
D _V SR
PE S #2
D _V SR
PE S #3
D _V SR
PE S #4
D _V SR
PE S #5

DP _VS R#1
A
S
DP _VS R#2
A
S
DP _VS R#3
A
S
DP _VS R#4
A
S
DP _VS R#5
A
S

C
217

A
E1
A
E3
A
G1
A
G6
A
H5
DP B_ D18
A VD

A 6
F1
A 7
G1

D _V 18#1
PF DD
D _V 18#2
PF DD

DP VD
B_ D18#1
DP VD
B_ D18#2

D _V 10#1
PF DD
D _V 10#2
PF DD

DP VD
B_ D10#1
DP VD
B_ D10#2

A 3
E1
A 3
F1

DP F_V D10
E
D
D AB DD
P _V 10
A 2
F2
A 2
G2

A 3
F2
A 3
G2
A 2
M0
A 2
M2
A 2
M4

R162

D _V SR
PF S #1
D _V SR
PF S #2
D _V SR
PF S #3
D _V SR
PF S #4
D _V SR
PF S #5

DP _VS R#1
B
S
DP _VS R#2
B
S
DP _VS R#3
B
S
DP _VS R#4
B
S
DP _VS R#5
B
S

*150
_1% A 7
_04F1

A
F8
A
F9

A 0
F1
A
G9
A
H8
A 6
M
A 8
M

A 0 R163
E1
D F
PE _CA
LR

D B
PA _CA
LR

*
150_1%
_04
DP _V 18
AB DD

DP PLL P
OWER
D _P DD
PE V
D _P SS
PE V

D _P DD
PA V
DP PV S
A_ S

D _P DD
PF V
D _P SS
PF V

D _P DD
PB V
DP PV S
B_ S

A
G8
A
G7

DP F_V D18
E
D

DP B_ D18
A VD
A 9
G1
A 0
F2

A
G10
A
G11

C218

1.0V
_RE
G

*HC 1608K - 12 25
B
F 1T

*10u_
6.3V_
08_H125

*
1u_6.3V 5R
_X _04

*1u_6 3 5R_04
. V_X
DP F_V D18
E
D

*
10u_6.3V
_08_H
125

( 1.0 V@220 m A DPAB_VDD 0)L76
1

C
216
*0.1u
_10V 5R_0
_X
4

A 4
G1
A 4
H1
A 1
M4
A 1
M6
A 1
M8

* B16 F-121T
HC
08K
25
0mA DPEF_
VDD10)
LVDS mode (1.0V@24
1.0V@220m DPEF_VD
A
D10)
DP mode (

DP F_ D18
E VD

A
32
A 1
M
A 32
M

C21
4

*0.1u_10 5R_04
V_X

D AB DD
P _V 10
A 0
G2
A 1
G2

D F DD1
PE _V
0

1.0V EG
_R

*
ROB ON X S
S
T 3

*RO O X S
BS N T 3

DP A/B PO
WER

DP F
E _VD
D18
L75

A 8
G1
A 9
F1

V S_M CH#1
S
E
V S_M CH#2
S
E
V S_M CH#3
S
E

1.8V
_RE
G

*
1u_6.3V 5R_
_X
04

DP E/F POWE
R
1.8V EG
_R
Schematic Diagrams

Robson S3 Power 6/6
M V DQ
D
2.8A 21
0m il

MV D D Q

*0 . 1u _ 10 V _X 5R _ 0 4
C 22 2

C 2 23

* 0. 1 u_ 1 0V _ X5 R _ 04

C 22 5

C 22 4

C 2 26

* 0. 1 u_ 10 V _X 5 R _0 4
* 0. 1 u_ 1 0V _ X5 R _ 04

C 23 2

C 23 3

*1 u_ 6 . 3V _ X5 R _ 04

C 24 8

C 2 35

C2 3 4

C 24 9

* 10 u_ 6. 3 V _0 8 _H 1 2 5

* 1u _6 . 3 V_ X 5R _ 0 4

C2 2 9

C 2 28

C 23 0

* 0. 1 u_ 1 0V _ X5 R _ 04

C 23 1

U 4D

*1 u_ 6 . V _ X5 R _0 4
3

* 1u _6 . 3V _ X5 R _ 04

C 25 2

C 25 1

*1 0u _6 . 3V _ 0 8_ H 12 5

*10 u _6 . 3V _ 08 _H 12 5

V DDR
V DDR
V DDR
V DDR
V DDR
V DDR
V DDR
V DDR
V DDR
V DDR
V DDR
V DDR
V DDR
V DDR
V DDR
V DDR
V DDR

1# 1
1# 2
1# 3
1# 4
1# 5
1# 6
1# 7
1# 8
1# 9
1# 10
1# 11
1# 12
1# 13
1# 14
1# 15
1# 16
1# 17

P CIE _ V DDR# 1
P CIE _ V DDR# 2
P CIE _ V DDR# 3
P CIE _ V DDR# 4
P CIE _ V DDR# 5
P CIE _ V DDR# 6
P CIE _ V DDR# 7
P CIE _ V DDR# 8

1 . 8V _ R E G
V D D C _C T
L7 9

*1 u_ 6. 3 V _X 5R _0 4

* H C B 1 60 8K F -1 21 T2 5
C 2 61

* 0. 1 u_ 10 V _X 5 R _0 4
C 26 3

C 26 2

C 26 4

AA2 0
AA2 1
AB2 0
AB2 1

C 2 65
*1 u _6 . 3V _ X5 R _ 04

L EL
EV
T NSL ION
RA AT
V D D _ C T #1
V D D _ C T #2
V D D _ C T #3
V D D _ C T #4

P CIE _ V DDC# 1
P CIE _ V DDC# 2
P CIE _ V DDC# 3
P CIE _ V DDC# 4
P CIE _ V DDC# 5
P CIE _ V DDC# 6
P CIE _ V DDC# 7
P CIE _ V DDC# 8
P CIE _ V DDC# 9
P C I E _V D D C #1 0
P C I E _V D D C #1 1
P C I E _V D D C #1 2

C
ORE

3. 3 V S _GP U
I
/O

*1 u _6 . 3V _ X5 R _ 04
V C
DD _CT+V R
DD 4

* 1u _6 . 3V _ X 5R _ 04

187m 1
A 0mil

C 27 7

C 27 6
*1 0u _ 6. 3 V _0 8_ H 1 25

C 27 8

AA1 7
AA1 8
AB1 7
AB1 8

C 2 79

*1 u_ 6. 3 V _X 5 R _0 4

3.3V
S_G U
P
60m 4m
A
il

V DD R4
V1 2
Y1 2
U1 2

* 1u _6 . 3V _ X 5R _ 04
V DDR4

AA1 1
AA1 2

* H C B 1 60 8K F -1 21 T2 5
C 29 0

C 2 91

V1 1
U1 1

*0 . u _1 0V _ X5 R _ 04
1

*1 u _6 . 3V _ X5 R _ 04

V D D R 4# 1
V D D R 4# 2
V D D R 4# 3
N C #1
N C #2

POWER

L8 0

V D D R 3# 1
V D D R 3# 2
V D D R 3# 3
V D D R 3# 4

N C #3
N C #4

M CL
EM K
L1 7
L1 6
P C I E _ VD D R _ VG A
A M3 0

V DDC# 1
V DDC# 2
V DDC# 3
V DDC# 4
V DDC# 5
V DDC# 6
V DDC# 7
V DDC# 8
V DDC# 9
V D D C #1 0
V D D C #1 1
V D D C #1 2
V D D C #1 3
V D D C #1 4
V D D C #1 5
V D D C #1 6
V D D C #1 7
V D D C #1 8
V D D C #1 9
V D D C #2 0
V D D C #2 1
V D D C #2 2
V D D C #2 3

BI F _ V D D C # 1
BI F _ V D D C # 2

R 21
U 21

N C _MP V 1 8

C 2 43

C 2 42

C 24 5

C 2 44

*1 u_ 6. 3 V _X 5R _0 4 * 1u _6 . 3V _ X5 R _ 04

*1 0u _ 6. 3 V _0 8_ H 1 25
*1u _ 6. 3 V _X 5R _0 4

1
.0V_R G
E
2 80m
A
il

C 2 53

C 2 55

C 25 4

* 1u _6 . 3 V_ X 5R _ 0 4

C 2 56

*1 u_ 6. 3 V _X 5R _0 4

*1 u_ 6. 3 V _X 5 R _0 4

VD DC
1 . 0V _ R E G
C2 5 8

C 25 7

*1 u_ 6. 3 V _X 5R _0 4

*1 u_ 6. 3 V _X 5 R _0 4

C 8 37
+
* 22 0u _ 4V _ V_ A

C2 6 0

C2 5 9

*1 0u _6 . 3 V_ 0 8_ H 1 25

*1 u_ 6. 3 V _X 5R _0 4

* 1u _6 . 3 V_ X 5R _ 0 4

VD C
D
12.9A 5
20mil
* 1u _6 . 3 V_ X 5R _ 0 4
C 2 66

C 26 7

*1 u_ 6. 3 V _X 5R _0 4
C 2 69

C2 6 8

*1 u_ 6. 3 V _X 5 R _0 4
C 27 1

C 2 70

C 27 2

V DDC

* 1u _6 . 3 V_ X 5R _ 0 4
C 27 3

C 2 74

C 27 5
*1 u_ 6. 3 V _X 5R _0 4

*1 u_ 6 . 3V _ X5 R _ 04
*1u _ 6. 3 V_ X 5R _ 0 4
C 2 80

* 1u _6 . 3V _ X5 R _ 04
C2 8 2

C 28 1

*1 u _6 . 3V _ X5 R _ 04

*1 u_ 6. 3 V _X 5R _0 4
C2 8 7

*1 u_ 6. 3 V _X 5R _0 4

C 3 01

C 3 00

C 28 9

* 1u _6 . 3V _ X 5R _ 04

*1 0 u_ 6. 3 V _0 8 _H 1 25

*1 0u _ 6. 3 V _0 8_ H 1 25

C 2 88

*1 u _6 . 3V _ X5 R _ 04 *1 u_ 6. 3 V _X 5R _0 4

*1u _ 6. 3 V _X 5R _0 4

C 2 99

C 2 98
*1 0u _ 6. 3 V _0 8_ H 1 25

*1u _6 . 3 V_ X 5R _ 0 4
C 2 84

C 2 83

*1 u _6 . 3V _ X5 R _ 04

*1 u_ 6 . 3V _ X5 R _ 04

C 3 02
*1 0u _ 6. 3 V _0 8_ H 1 25

C3 0 3

Sheet 12 of 41
Robson S3 Power
6/6

*1 0 u_ 6. 3 V _0 8_ H 1 25

* 10 u_ 6. 3 V _0 8 _H 1 25

See Not e 1
C 30 4

S P V 18

I LAT
SO ED
C E I V DDCI# 1
OR /O
V DDCI# 2
V DDCI# 3
V DDCI# 4
V DDCI# 5
V DDCI# 6
V DDCI# 7
V DDCI# 8

S P V 10

J7
SPVSS

* 1u _6 . 3V _ X 5R _ 04
S H OR T

C2 4 1

* 0. 1 u_ 1 0V _ X5 R _ 04

*H C B1 6 08 K F- 1 2 1T 25

B I _ V DDC
F

P
LL

H7
H8

C 24 0

*0 . 1u _ 10 V _X 5R _0 4

AA1 5
N 15
N 17
R 13
R 16
R 18
Y 21
T12
T15
T17
T20
U 13
U 16
U 18
V2 1
V1 5
V1 7
V2 0
Y 13
Y 16
Y 18
M 11
M 12

S P V1 8
1. 0 V _R E G
*10 u _6 . 3V _ 08 _H 12 5
L8 1
C 3 07 C 30 8
* H C B 16 0 8K F -12 1 T2 5
C 30 6
N C1
*0 . 1 u_ 10 V _X 5R _0 4

L78

N C _V S S R H A

MP V 18
L8

L23
L24
L25
L26
M 22
N 22
N 23
N 24
R 22
T22
U 22
V2 2

1 . 8V _ R E G

400m 20mil
A

N C _V D D R H A

P C I E _ P VD D

Fo r Se ym o u r,PCIE_ PV DD i s PC I _ VDDR
E

AB2 3
A C2 3
A D2 4
AE2 4
AE2 5
AE2 6
AF2 5
A G2 6

SPVSS

*1 u _6 . 3V _ X5 R _ 04
M
M
M
M
M
M
M
N

13
15
16
17
18
20
21
20

C3 0 5
*1 u _6 . 3V _ X5 R _ 04
V DDCI
V DDC

V DC
D I
2A80m
il
*1 u _6 . 3V _ X5 R _ 04
C 3 09

C 3 10

L 82
C 31 1

C 3 12

*H C B1 6 08 K F -12 1T 25
0. .1 @2 (D ) ?? DD
9-1 2V A DR3
(G R5)
*1 u_ 6 . V _ X5 R _0 4
3
Wa ing el
rn :S ect t co ect B d t
he rr
ea o
*1 u_ 6. 3 V _X 5R _0 4
su ort e ect V I cur nt S
pp
xp ed DDC
re . ee
da boo fo d ai
ta k r et ls.
C3 1 3

C 3 14

*1 u_ 6 . 3V _ X5 R _ 04
* 1u _6 . 3 V_ X 5R _ 0 4

*1 u_ 6. 3 V _X 5 R _0 4

*R OB S ON X T S3
MP V 18

(Pa r k : 1 . V @7 5 m A M PV 1 8 )
8
L8 3
C 3 20
C 31 7
C 3 21
*H C B 1 60 8 K F-1 2 1T 25
*1 0u _6 . 3 V_ 0 8_ H 1 25

C 3 15

*1 u _6 . 3V _ X5 R _ 04
* 0. 1 u_ 1 0V _ X5 R _0 4

(1 .8 V @7 5 m A SPV 1 8
)
L84
C 32 2
*H C B 1 60 8K F -1 21 T2 5

SP V 1 8
C 32 3

*1 0u _6 . 3 V_ 0 8_ H 1 25

C 3 24
* 0. 1 u_ 10 V _X 5 R _0 4

*1u _ 6. 3 V _X 5R _ 0 4
SPVSS

*1 0u _ 6. 3 V _0 8_ H 1 25

N ote 1
B F _ V DDC
I
R 16 4

C 3 16
*1 0u _ 6. 3 V _0 8_ H 1 25

V DDC
* 10 mi l_ s ho rt

1. N BAC Suppo rt:
o
O
BIF_VD
DC sho rts with VDDC if
BACO is not su ppor ted
2. BACO Su pport :

VDDCI and VDDC share one commo n regulator

Refer to the BACO r eferen ce schem atics/Application
no te for de t ila bout BIF_VDDC Rail if BACO is
a
Suppo rted

Robson S3 Power 6/6 B - 13

B.Schematic Diagrams

* 10 u_ 6. 3 V _0 8 _H 1 2 5

P C E _ V D D R _ V GA
I

PC
IE
H1 3
H1 6
H1 9
J1 0
J2 3
J2 4
J9
K1 0
K2 3
K2 4
K9
L1 1
L1 2
L1 3
L2 0
L2 1
L2 2

C 2 38

*10 u _6 . 3V _ 08 _ H 12 5

P _VD R
CIE
D

M I/
EM O

*1 u_ 6 . 3V _ X5 R _ 04

*0. 1 u _1 0V _ X5 R _ 04

*1 u_ 6. 3 V _X 5 R _0 4
* 1u _6 . 3 V_ X 5R _ 0 4

*0 . 1 u_ 10 V _X 5 R _0 4

C 22 7

*0 . 1 u_ 10 V _X 5 R _0 4
Schematic Diagrams

Robson DDR3 MEM CH-A
COMPONENTS SHOWN ARE EXAMPLES ONLY
AND NOT NECESSARILY QUALIFIED

CHANNEL A: 64M X 16 bit X8 DDR3 (RANK0)

U 7

U8
MV D D Q

9

C S A 0b _0
R A S A0 #
C A S A0 #
W EA 0 #

OD T A 0
D QMA 0 _0
D QMA 0 _1
D QMA 0 _2
D QMA 0 _3

QS A 0 _1
QS A 0 _2

QS A 0_ [ 3. . 0 ]
Q SA 0 _0
Q SA 0 _1
Q SA 0 _2
Q SA 0 _3

K1
L2
J3
K3
L3
F3
C7

QS A 0_ 0 B
QS A 0_ 1 B
QS A 0_ 2 B
QS A 0_ 3 B

QS A0 _ 0B
QS A0 _ 1B
QS A0 _ 2B
QS A0 _ 3B

E7
D3

QS A 0 _1 B
QS A 0 _2 B

9
9
9
9

D Q MA 0_ 1
D Q MA 0_ 2

G3
B7

T2

9, 1 4 ME M_ R S T

L8

OD T
CS
RAS
CAS
WE
D QS L
D QS U
D ML
D MU
D QS L
D QS U

RESE T
ZQ

V D D Q# A1
V D D Q# A8
V D D Q#C 1
V D D Q#C 9
V D D Q#D 2
V D D Q# E9
V D D Q# F1
V D D Q#H 2
V D D Q#H 9
V S S # A9
V S S # B3
V S S # E1
V S S #G8
V SS # J2
V SS # J8
V S S #M1
V S S #M9
V S S # P1
V S S # P9
V SS # T1
V SS # T9

MV D D Q
A1
A8
C1
C9
D2
E9
F1
H2
H9
A9
B3
E1
G8
J2
J8
M1
M9
P1
P9
T1
T9

9
9
9

C LK A 0
C LK A 0#
C KE A 0
OD T A 0

9
9
9
9

C S A 0 b_ 0
R AS A 0 #
C AS A 0 #
W E A 0#

J7
K7
K9
K1
L2
J3
K3
L3

QS A 0_ 3
QS A 0_ 0

F3
C7

D QMA 0 _3
D QMA 0 _0

E7
D3

QS A 0 _3 B
QS A 0_ 0B

G3
B7

T2

9, 1 4 ME M_R ST

L8

CK
CK
CKE
OD T
CS
RAS
CAS
WE
D QS L
D QS U
D ML
D MU
D QS L
D QS U

RESE T
ZQ

V D D Q#A 1
V D D Q#A 8
V D D Q #C 1
V D D Q #C 9
V D D Q #D 2
V D D Q#E 9
V D D Q#F 1
V D D Q #H 2
V D D Q #H 9
V S S #A 9
V S S #B 3
V S S #E 1
V S S #G8
VS S # J2
VS S # J8
V S S #M1
V S S #M9
V S S #P 1
V S S #P 9
VS S # T1
VS S # T9

C 34 1

C 3 42
* 0. 1 u_ 10 V _X 5 R _0 4

C 3 40

*0 . 1u _1 0V _ X 5R _ 04

C 35 4

C 3 55

C 35 6

C 3 57

C 35 8

C 3 59

C 36 0

C 3 61

C 36 2

C 3 63

C 37 5

B2
D9
G7
K2
K8
N1
N9
R1
R9

C 3 76

C 37 7

C 3 78

MV D D Q

M VD D Q
A1
A8
C1
C9
D2
E9
F1
H2
H9
A9
B3
E1
G8
J2
J8
M1
M9
P1
P9
T1
T9

C 33 9

MV D D Q

M VD D Q
VD D #B 2
V D D #D 9
V D D #G7
VD D #K 2
VD D #K 8
V D D #N 1
V D D #N 9
V D D #R 1
V D D #R 9

C 3 38

* 0. 1 u_ 10 V _X 5 R _0 4

9

C 33 7

*0 . u _1 0V _ X 5R _ 04
1

D QA 0 _[ 7 . 0 ]
.

C 3 36

*0 . 1 u_ 10 V _X 5 R _0 4

A0 _ 3
A0 _ 2
A0 _ 5
A0 _ 0
A0 _ 7
A0 _ 4
A0 _ 6
A0 _ 1

C 33 5

*1 u_ 6. 3 V _X 5R _0 4

DQ
DQ
DQ
DQ
DQ
DQ
DQ
DQ

C 3 34

*1 u _6 . 3V _ X5 R _ 04

D7
C3
C8
C2
A7
A2
B8
A3

C 33 3

*1u _ 6. 3 V_ X 5R _0 4

D QA 0_ [ 31 . . 24 ] 9

*1 u _6 . 3V _ X5 R _ 04

A0 _ 27
A0 _ 28
A0 _ 25
A0 _ 31
A0 _ 29
A0 _ 30
A0 _ 24
A0 _ 26

* 0. 1 u_ 10 V _X 5 R _0 4

B A0
B A1
B A2

DQ
DQ
DQ
DQ
DQ
DQ
DQ
DQ

*0 . 1u _1 0V _ X 5R _ 04

M2
N8
M3

D QU 0
D QU 1
D QU 2
D QU 3
D QU 4
D QU 5
D QU 6
D QU 7

E3
F7
F2
F8
H3
H8
G2
H7

* 0. 1 u_ 10 V _X 5 R _0 4

A_ BA0
A_ BA1
A_ BA2

QL0
QL1
QL2
QL3
QL4
QL5
QL6
QL7

*0 . u _1 0V _ X 5R _ 04
1

9, 1 4
9, 1 4
9, 1 4

A0
A1
A2
A3
A4
A5
A6
A7
A8
A9
A 10 / A P
A 11
A 12 / B C
A 13
A 14
A 15

D
D
D
D
D
D
D
D

*0 . 1 u_ 10 V _X 5 R _0 4

MV D D Q

V RE F CA
V RE F DQ

*1 u_ 6. 3 V _X 5R _0 4

B2
D9
G7
K2
K8
N1
N9
R1
R9

D QA 0 _[ 2 3. . 1 6] 9

N3
P7
P3
N2
P8
P2
R8
R2
T8
R3
L7
R7
N7
T3
T7
M7

*1 u _6 . 3V _ X5 R _ 04

9
9
9
9

D QMA 0_ [ 3. . 0 ]

CK
CK
CKE

V D D # B2
VD D #D 9
VD D #G7
V D D # K2
V D D # K8
VD D #N 1
VD D #N 9
VD D #R 1
VD D #R 9

MA A 0
MA A 1
MA A 2
MA A 3
MA A 4
MA A 5
MA A 6
MA A 7
MA A 8
MA A 9
MA A 1 0
MA A 1 1
MA A 1 2
MA A 13

M8
H1

*1u _ 6. 3 V_ X 5R _0 4

9

C LK A 0
C LK A 0 #
C K E A0

J7
K7
K9

BA0
BA1
BA2

QA 0_ 23
QA 0_ 22
QA 0_ 18
QA 0_ 21
QA 0_ 16
QA 0_ 19
QA 0_ 17
QA 0_ 20

V R E FC _U 8
V R E FD _U 8

*1 0 u_ 6. 3 V _X 5 R _0 6

9
9
9

M2
N8
M3

D
D
D
D
D
D
D
D

9

*10 u _6 . 3V _ X5 R _ 06

A_ B A 0
A_ B A 1
A_ B A 2

D7
C3
C8
C2
A7
A2
B8
A3

D QA 0 _[ 1 5. . 8 ]

*1 u _6 . 3V _ X5 R _ 04

9, 4
1
9, 4
1
9, 4
1

D QU 0
D QU 1
D QU 2
D QU 3
D QU 4
D QU 5
D QU 6
D QU 7

D QA 0_ 11
D QA 0_ 9
D QA 0_ 8
D QA 0_ 10
D QA 0_ 15
D QA 0_ 12
D QA 0_ 14
D QA 0_ 13

E3
F7
F2
F8
H3
H8
G2
H7

*1 0 u_ 6. 3 V _X 5R _0 6

Sheet 13 of 41
Robson DDR3 MEM
CH-A

A0
A1
A2
A3
A4
A5
A6
A7
A8
A9
A 10 / A P
A 11
A 12 / B C
A 13
A 14
A 15

D QL0
D QL1
D QL2
D QL3
D QL4
D QL5
D QL6
D QL7

*1u _ 6. 3 V_ X 5R _0 4

MA A 0
MA A 1
MA A 2
MA A 3
MA A 4
MA A 5
MA A 6
MA A 7
MA A 8
MA A 9
M AA 1 0
M AA 1 1
M AA 1 2
MA A 13

N3
P7
P3
N2
P8
P2
R8
R2
T8
R3
L7
R7
N7
T3
T7
M7

V RE F CA
V RE F DQ

*1u _ 6. 3 V_ X 5R _0 4

MA A 0
MA A 1
MA A 2
MA A 3
MA A 4
MA A 5
MA A 6
MA A 7
MA A 8
MA A 9
MA A1 0
MA A1 1
MA A1 2
MA A 1 3

9, 1 4 MA A [ 1 3. . 0 ]

M8
H1

*10 u _6 . 3V _ X5 R _ 06

B.Schematic Diagrams

V R E F C _U 7
V R E F D _U 7

M VD D Q
MV D D Q

R 1 69
*4 . 99 K _1 %_ 04

R1 7 0
* 4. 9 9K _ 1% _0 4
V RE F C_ U8

V R E F C _U 7
R 1 65

9

OD T A0

*24 3_ 1 %_ 04

OD T A0
J1
L1
J9
L9

V S S Q# B1
V S S Q# B9
V S S Q#D 1
V S S Q#D 8
V S S Q# E2
V S S Q# E8
V S S Q# F9
V S S Q#G1
V S S Q#G9

N C # J1
N C # L1
N C # J9
N C # L9
10 0-B A LL
SD R A M D D R 3

* K 4W 1G 16 46 G-B C 11

B1
B9
D1
D8
E2
E8
F9
G1
G9

R 1 66

* 24 3_ 1% _0 4

J1
L1
J9
L9

V S S Q#B 1
V S S Q#B 9
V SS Q #D 1
V SS Q #D 8
V S S Q#E 2
V S S Q#E 8
V S S Q#F 9
V SS Q #G1
V SS Q #G9

N C # J1
N C # L1
N C # J9
N C # L9
1 0 0-B A LL
S D R AM D D R 3

B1
B9
D1
D8
E2
E8
F9
G1
G9

R1 7 4
C 32 5
* 0. 1 u_ 10 V _X 5R _0 4
*4 . 99 K _1 %_ 04
R 1 73

C 3 26
*0 . 1u _1 0V _ X5 R _ 04
* 4. 9 9K _ 1% _0 4

M VD D Q
MV D D Q

* K4 W 1G1 6 46 G-B C 11
R 1 77
*4 . 99 K _1 %_ 04

R1 7 8
* 4. 9 9K _ 1% _0 4
V RE F D_ U8

V R E F D _U 7
C 3 30
*0 . 1u _1 0V _ X5 R _ 04
* 4. 9 9K _ 1% _0 4
R1 8 2
R 1 81

C 32 9
* 0. 1 u_ 10 V _X 5R _0 4
*4 . 99 K _1 %_ 04
9

C L KA 0
R 18 5
*5 6_ 04
R 18 6
*5 6_ 04

9

C L KA 0 #

B - 14 Robson DDR3 MEM CH-A

*0 . 0 1u _1 6V _ X7 R _ 04
C3 5 3
Schematic Diagrams

Robson DDR3 MEM CH-B
C OMPONEN TS SHOWN AR E EXA MPLES ON LY
A ND N OT NE CE SSA RILY QUA LIFIED

QS A 1_ 0B
QS A 1_ 1B
QS A 1_ 2B
QS A 1_ 3B

C S A 1b _0
R A S A1 #
C A S A1 #
W EA 1 #

QS A 1_ 0B
QS A 1_ 1B
QS A 1_ 2B
QS A 1_ 3B

QS A 1 _0
QS A 1 _1

F3
C7
E7
D3
G3
B7

D QA 1 _2 1
D QA 1 _2 2
D QA 1 _1 6
D QA 1 _2 3
D QA 1 _1 8
D QA 1 _2 0
D QA 1 _1 9
D QA 1 _1 7

D 7
C 3
C 8
C 2
A7
A2
B8
A3

D QA 1 _2 8
D QA 1 _2 6
D QA 1 _3 1
D QA 1 _2 4
D QA 1 _2 9
D QA 1 _2 5
D QA 1 _3 0
D QA 1 _2 7

D QA 1 _[ 2 3. . 16 ] 9

MV D D Q
C 3 95

C 3 96

C 39 7

C 39 8

C 3 99

C 4 00
*0 . 1u _1 0V _ X 5R _ 04

C 3 94

*0 . 1u _1 0V _ X5 R _ 04

C 39 3

*0. 1 u_ 10 V _X 5 R _0 4

C 39 2

*0. 1 u_ 10 V _X 5R _0 4

C3 9 1

* 0. 1 u_ 10 V_ X 5R _ 04

MV D D Q

D QA 1 _[ 3 1. . 24 ] 9

*1 u_ 6. 3 V _X 5 R _0 4

D QU 0
D QU 1
D QU 2
D QU 3
D QU 4
D QU 5
D QU 6
D QU 7

E3
F7
F2
F8
H 3
H 8
G 2
H 7

*1 u_ 6. 3 V _X 5R _ 0 4

QL0
QL1
QL2
QL3
QL4
QL5
QL6
QL7

O DT
C S
R AS
C AS
WE
D QS L
D QS U
D ML
D MU
D QS L
D QS U

R ES E T
L8

R 23 6
*56 _0 4
C 41 1
*0 . 1u _ 16 V_ X7 R _ 04
0

J1
L1
J9
L9

N C #J 1
N C #L 1
N C #J 9
N C #L 9

V D D Q# A1
V D D Q# A8
VD D Q#C 1
VD D Q#C 9
VD D Q#D 2
V D D Q# E9
V D D Q# F1
VD D Q#H 2
VD D Q#H 9
VS S # A9
VS S # B3
VS S # E1
V S S #G8
V SS # J2
V SS # J8
V S S #M1
V S S #M9
VS S # P1
VS S # P9
V SS # T1
V SS # T9
V S S Q# B1
V S S Q# B9
V S S Q#D 1
V S S Q#D 8
V S S Q# E2
V S S Q# E8
V S S Q# F9
V S S Q#G1
V S S Q#G9

1 00 -BA L L
S DRA M DDR3
*K 4 W1 G16 4 6G-B C 1 1

A9
B3
E1
G8
J2
J8
M1
M9
P1
P9
T1
T9

C LK A 1
C LK A 1 #
C K EA 1
OD T A 1

9
9
9
9

C S A1 b_ 0
R A SA 1 #
C A SA 1 #
WE A 1 #

J7
K7
K9
K1
L2
J3
K3
L3

QS A 1_ 2
QS A 1_ 3

F3
C7

D QMA 1 _2
D QMA 1 _3

E7
D3

QS A 1_ 2B
QS A 1_ 3B

G3
B7

BA0
BA1
BA2

C K
C K
C KE
O DT
C S
R AS
C AS
WE
D QSL
D QSU
D ML
D MU
D QSL
D QSU

T2

9 , 13 ME M_ R S T

R ES E T
L8
ZQ

B1
B9
D1
D8
E2
E8
F9
G1
G9

R 20 6
*24 3_ 1% _0 4

J1
L1
J9
L9

N C #J 1
N C #L 1
N C #J 9
N C #L 9

V D D #B 2
VD D #D 9
VD D #G7
V D D #K 2
V D D #K 8
VD D #N 1
VD D #N 9
VD D #R 1
VD D #R 9
V D D Q#A 1
V D D Q#A 8
V D D Q #C 1
V D D Q #C 9
V D D Q #D 2
V D D Q#E 9
V D D Q#F 1
V D D Q #H 2
V D D Q #H 9
V S S #A 9
V S S #B 3
V S S #E 1
V S S #G8
V SS # J2
V SS # J8
V S S #M1
V S S #M9
V S S #P 1
V S S #P 9
V SS # T1
V SS # T9
V S S Q#B 1
V S S Q#B 9
V S SQ #D 1
V S SQ #D 8
V S S Q#E 2
V S S Q#E 8
V S S Q#F 9
V S SQ #G1
V S SQ #G9

B2
D 9
G 7
K2
K8
N 1
N 9
R 1
R 9

C4 1 2

C 41 3

C 41 4

C 4 15

C 4 16

C 4 17

C 41 8

C 41 9

C 4 20

MV D D Q
A1
A8
C 1
C 9
D 2
E9
F1
H 2
H 9

C 4 21

A9
B3
E1
G 8
J2
J8
M1
M9
P1
P9
T1
T9
B1
B9
D 1
D 8
E2
E8
F9
G 1
G 9

C 43 5

C 43 6

C 4 37

MV D D Q
C4 3 4

Sheet 14 of 41
Robson DDR3 MEM
CH-B

*0 . 1u _1 0V _ X 5R _ 04

9
9
9

M2
N8
M3

*0 . 1u _1 0V _ X5 R _ 04

MV D D Q
A1
A8
C1
C9
D2
E9
F1
H2
H9

A _B A 0
A _B A 1
A _B A 2

*0. 1 u_ 10 V _X 5 R _0 4

9 , 13
9 , 13
9 , 13

*0. 1 u_ 10 V _X 5R _0 4

B2
D9
G7
K2
K8
N1
N9
R1
R9

* 0. 1 u_ 10 V_ X 5R _ 04

V D D # B2
VD D #D 9
VD D #G7
V D D # K2
V D D # K8
VD D #N 1
VD D #N 9
VD D #R 1
VD D #R 9

*1 u_ 6. 3 V _X 5 R _0 4

C K
C K
C KE

T2

9 , 13 ME M_ R S T

OD T A 1

R 23 7
*56 _0 4

D
D
D
D
D
D
D
D

*1 u_ 6. 3 V _X 5R _ 0 4

9
9
9
9

K1
L2
J3
K3
L3

C LK A 1

C LK A 1#

A0
A1
A2
A3
A4
A5
A6
A7
A8
A9
A 1 0/ A P
A1 1
A 1 2/ B C
A1 3
A1 4
A1 5

*1 u_ 6. 3V _ X 5R _ 04

C LK A 1
C LK A 1 #
C K E A1
OD T A 1

J7
K7
K9

BA0
BA1
BA2

ZQ

9

MV D D Q

V RE F CA
V RE F DQ

*1u _6 . 3V _ X5 R _ 04

9
9
9

QS A 1_ 0
QS A 1_ 1
QS A 1_ 2
QS A 1_ 3

M2
N8
M3

R 20 5
*24 3_ 1% _0 4
9

9

N3
P7
P3
N2
P8
P2
R8
R2
T8
R3
L7
R7
N7
T3
T7
M7

* 1u _6 . 3V _X 5 R _0 4

D QMA 1 _0
D QMA 1 _1
D QMA 1 _2
D QMA 1 _3

A _B A 0
A _B A 1
A _B A 2

QS A 1 _0 B
QS A 1 _1 B

O D TA 1

D QA 1 _[ 7 . . ]
0

MA A 0
MA A 1
MA A 2
MA A 3
MA A 4
MA A 5
MA A 6
MA A 7
MA A 8
MA A 9
MA A1 0
MA A1 1
MA A1 2
MA A 13

MV D D Q
9 , 13
9 , 13
9 , 13

D Q MA 1_ 0
D Q MA1 _ 1

9

QA1 _ 11
QA1 _ 12
QA1 _ 9
QA1 _ 8
QA1 _ 14
QA1 _ 15
QA1 _ 10
QA1 _ 13

V R E F C _U 12 M8
V R E F D _U 12 H 1

MV D D Q

+C 83

*1 0u _6 . 3V _ X5 R _ 06

9
9
9
9

D
D
D
D
D
D
D
D

9

*1 0u _6 . V _X 5 R _0 6
3

QS A1 _ 3 . . 0]
[

D7
C3
C8
C2
A7
A2
B8
A3

D QA 1 _[ 1 5. . 8]

*10 u_ 6. 3 V _X 5 R _0 6

9

D QA 1 _0
D QA 1 _2
D QA 1 _7
D QA1 _ 3
D QA 1 _6
D QA 1 _4
D QA 1 _5
D QA1 _ 1

* 10 u_ 6. 3 V_ X 5R _ 06

9 D Q MA1 _ [ . . 0]
3

D QU 0
D QU 1
D QU 2
D QU 3
D QU 4
D QU 5
D QU 6
D QU 7

E3
F7
F2
F8
H3
H8
G2
H7

*1 u_ 6. 3V _ X 5R _ 04

MA A 0
MA A 1
MA A 2
MA A 3
MA A 4
MA A 5
MA A 6
MA A 7
MA A 8
MA A 9
MA A1 0
MA A1 1
MA A1 2
MA A 13

A0
A1
A2
A3
A4
A5
A6
A7
A8
A9
A 1 0/ A P
A1 1
A 1 2/ B C
A1 3
A1 4
A1 5

D QL0
D QL1
D QL2
D QL3
D QL4
D QL5
D QL6
D QL7

*1u _6 . 3V _ X5 R _ 04

9 , 3 MA A [ 1 3. . 0]
1

N3
P7
P3
N2
P8
P2
R8
R2
T8
R3
L7
R7
N7
T3
T7
M7

U1 2

V RE F CA
V RE F DQ

MV D D Q

8

* 22 0u _4 V _V _A

MV D D Q

R 22 4
*4. 9 9K _ 1% _0 4

R 2 25
* 4. 99 K _1 %_ 04

V R E F C _ U 11
R 23 2

C 3 87
*0 . 1u _1 0V _ X5 R _0 4
*4. 9 9K _ 1% _0 4

V R E F D _U 1 1
R 2 33

C 38 8
*0. 1 u_ 10 V _X 5R _ 04
* 4. 99 K _1 %_ 04

10 0 - A L L
B
S DRA M DDR3
*K 4W 1 G16 46 G-B C 11

MV D D Q

MV D D Q

R 22 6
*4 . 9 K_ 1% _0 4
9
VR EF C _ U 12

R2 2 7
* 4. 9 9K _1 %_ 04
V R E F D _U 1 2

C 3 89
C 39 0
R2 3 5
*0 . 1u _1 0V _ X5 R _0 4
*0. 1 u_ 10 V _X 5R _ 04
*4 . 9 K_ 1% _0 4
9
* 4. 9 9K _1 %_ 04
R 23 4

Robson DDR3 MEM CH-B B - 15

B.Schematic Diagrams

MA A 0
MA A 1
MA A 2
MA A 3
MA A 4
MA A 5
MA A 6
MA A 7
MA A 8
MA A 9
MA A1 0
MA A1 1
MA A1 2
MA A 1 3

M8
H1

* 1u _6 . 3V _X 5 R _0 4

U1 1
V R E F C _U 11
V R E F D _U 11

CHANNEL A: 64M X 16 bit X8 DDR3 (RANK1)
Schematic Diagrams

HUDSON PCIE/ PCI/ CLOCK/ FCH
HU DS ON P CI E/P CI /C LO CK /FC H

U 19 E
1 50 p F _N P O_ 5 0V _ 0 40 2

A D2 6
A D2 7
A C2 8
A C2 9
AB2 9
AB2 8
AB2 6
AB2 7

P C E_R T#
I
S

PC I LK3/ G O
C
P 38
PC I LK4/ 14M _O C G O
C
S / P 39

U M _TX 1P
I
U M _TX 1N
I
U M _TX 2P
I

P C C LKS
I

2
2
2
2
2
2
2
2

12/9
1. 1 V S

C_ U
C_ U
C_ U
C_ U
C_ U
C_ U
C_ U
C_ U

MI _ P _T X 0
MI _ N _ TX 0
MI _ P _T X 1
MI _ N _ TX 1
MI _ P _T X 2
MI _ N _ TX 2
MI _ P _T X 3
MI _ N _ TX 3

R 24 9
R 25 0

CA L RP
CA L RN

A D2 9
A D2 8

F C H _G P P T XP 0
F C H _G P P T XN 0
F C H _G P P T XP 1
F C H _G P P T XN 1

5 90
2 K _1 % _0 4

AA2 8
AA2 9
Y2 9
Y2 8
Y2 6
Y2 7
W28
W29

C4 5 2
C4 5 3
C4 5 4
C4 5 5

AD G PI O
1/
1

U M _R 0P
I X
U M _R 0N
I X

AD G PI O
4/
4

U M _R 1P
I X

AD G PI O
5/
5

U M _R 1N
I X
U M _R 2P
I X

24 P C I E _T X P 3_ W L A N
24 P C I E _T X N 3 _ W LA N

0. 1 u _1 0 V _ X7 R _ 0 4
0. 1 u _1 0 V _ X7 R _ 0 4

F C H _G P P T XP 3
F C H _G P P T XN 3

AA2 2
Y2 1
AA2 5
AA2 4
W23
V2 4
W24
W25

2 3 P C I E _ R X P 0 _J MC
2 3 P C I E _ R X N 0 _ JM C
2 6 P C I E _ U S B 30 _ N B _ R X P
2 6 P C I E _ U S B 30 _ N B _ R X N

Sheet 15 of 41
HUDSON PCIE/
PCI/ CLOCK/ FCH

24 P C I E _R X P 3_ W L A N
24 P C I E _R X N 3 _W L A N

AD G PI O
6/
6
AD G PI O
7/
7

U M _R 2N
I X

AD G PI O
8/
8

U M _R 3P
I X
U M _R 3N
I X

AD G PI O
9/
9
AD G PI O
10/
10

P C E_C LR
I
A P

AD G PI O
11/
11
AD G PI O
12/
12

G PP _TX0P

AD G PI O
13/
13
AD G PI O
14/
14
AD G PI O
15/
15

G PP _TX0N
G PP _TX1P

AD G PI O
16/
16
AD G PI O
17/
17

G PP _TX1N

AD G PI O
18/
18

G PP _TX2P
G PP _TX2N

AD G PI O
19/
19
AD G PI O
20/
20

G PP _TX3P

AD G PI O
21/
21
AD G PI O
22/
22

G PP _R
X0P

AD G PI O
23/
23
AD G PI O
24/
24

G PP _R
X0N

AD G PI O
25/
25

G PP _R
X1P
G PP _R
X1N

AD G PI O
26/
26
AD G PI O
27/
27

G PP _R
X2P
G PP _R
X2N

AD G PI O
28/
28
AD G PI O
29/
29

G PP _R
X3P
G PP _R
X3N

AD G PI O
30/
30
AD G PI O
31/
31
C BE0#
P C IF
I /

C BE1#
C BE2#
C BE3#

M2 3
P2 3

F R E#
AM
D SEL#
EV

3
3

P C I E _ R C L K : (S p re ad , F U S I ON M OD E )

D I S P _C LK P
D I S P _C LK N

T2 6
T2 7

R Y#
I D
TR D
Y#

N B_D SP _C P
I
LK

P AR
STO P#

N B_D SP _C N
I
LK

U2 9
U2 8

P C E_R LKP / B_LN _C
I
C
N
K LKP
P C E_R LKN / B_LN _C
I
C
N
K LKN

D I S P _ C L K : C P U (no n -s pre a d)

PE R #
R
SE R #
R
R Q
E 0#

N B_H _C P
T LK
N B_H _C N
T LK

3
3

V2 1
T2 1

A P U _C LK P
A P U _C LK N

V2 3
T2 3

7 V GA _ P C I E C L K _P
7 V GA _ P C I E C L K _N

L2 9
L2 8

2 3 C LK _ P C I E _J MC
2 3 C LK _ P C I E _J MC #

N2 9
N2 8

FC H _GP P

D EV I C E

GF X_ C LK
0
1
2
3
4
5
6
7
8

MX M
J MC 2 61C
W LA N
N A
N A
N A
N A
N A
U S B3 .
0
N A

R Q G PI O
E 1#/
40
R Q C _R Q G PI O
E 2#/ LK E 8#/
41

C PU T_C LKP
_H
C PU T_C LKN
_H

R Q C _R Q G PI O
E 3#/ LK E 5#/
42
GN
T0#
G T1#/ G O
N
P 44

S LT_G FX_ C
LKP
S LT_G FX_ C
LKN

G T2#/ G O
N
P 45
GN
T3#/ C _R Q G PI O
LK E 7#/
46
C
LKR U #
N
LO C
K#

G PP _C
LK0 P
G PP _C
LK0 N

M2 9
M2 8

C L KR E Q#

R2 4 5

PCL K _ K B C 1 6
P CI_ CL K 2 1 6
P CI_ CL K 3 1 6
P CI_ CL K 4 1 6
P C I _R S T#

*3 3 _0 4

N
I TF#/ G PI O
33
I N G G PI O
T #/
34
N #/
I TH G PI O
35

*1 50 p F _ N P O_ 5 0V _ 0 4 02

Re se rve
C 7 50
P CL K _ K B C

R 5 13

*1 0 _0 4 P C L K _ K B C _ R
*1 0 p _5 0 V _N P O_ 0 6

B T _ ON
MX M_ P R E S E N T 2#
MX M_ P R E S E N T 1#

R6 8 6
R2 4 7

2 4, 2 8

* 0_ 0 4
2 0 K _0 4

3 . 3V S
3 .3 V
U1 7
* 74 A H C 1 G0 8G W
* 0_ 0 4
1
*0 _ 0 4
2

R 80 5
R 8 06

1 6 P C I E _ R S T # _G A T E
P C I E _R S T# _ C

C4 6 0
4

M XM _G P I O0 7

R 2 52

3 . 3V S
R6 8 7
R6 8 8

* 10 K _ 0 4
* 10 K _ 0 4

P C I _ R ST # I S F OR PC I E D E V I C ES ON H U D SON
E
3 .3 V
M XM _P W R GD

U1 8
* 74 A H C 1 G0 8G W
1
S B _A R S T #_ GA T E

36

C4 6 1

GP I O 30
GP I O 31

4
2

A _R S T# _ C

P2 5
M2 5

R 2 54

*0 _ 04
P C I E _A R S T # I S F O R P C I E D E V I C E S ON F T1

B OA R D I D

3 .3 V S
MX M_ GP I O2

GP I O 31
0
R 2 56
* 20 K _ 04

MX M_ GP I O1
U S B 3 0 _C L K R E Q#
R 8 12
*2 2 _ 04

MX M_ GP I O 1 7 , 3 6

R2 5 5
* 2 0K _ 0 4

1

GP I O 3 0
0
W 2 4 0B U
W 25 0 B U Q
0
W 2 5 0B A Q

LP C

LAD
2
LAD
3

N2 6
N2 7
R6 8 9

C4 6 5

2 2_ 0 4

2 3 JM C _ 2 5M _I N
22 P _ 50 V _ N P O _0 4

T2 9
T2 8

G PP _C
LK6 P

LF R E#
AM
LD Q
R 0#
LD Q C _R Q G PI O
R 1#/ LK E 6#/
49

G PP _C
LK6 N

2 6 P C I E _ U S B 3 0 _C LK P
2 6 P C I E _ U S B 3 0 _C LK N

R2 5 7
2 0 K _0 4
L D T _ S TP #

R 2 59
2 0 K _0 4

22 p _ 50 V _ N P O _0 4
C4 6 2

R2 5 8
2 0K _ 0 4
* MC -1 4 6 _3 2 . 76 8 K H z

L P CCL K _ 0
L P CCL K _ 1

R 2 61
R 2 62

S E RIR Q
R 59 5

G2 1
H2 1
K1 9
G2 2
J 24

ALLO W_LD STP / D A_AC TI VE#
T
M
G PP _C
LK8 P
G PP _C
LK8 N

P R C O T#
O H
LD
T_P G
C PU

LD
T_S TP#
LD
T_R ST#

2 2 _0 4
2 2 _0 4

S E RIR Q
*1 0K _ 0 4

L D T _S T P #

L2 7

25M _X1

R TC

C4 6 8

1 u_ 6 . 3V _X 5 R _ 04

B - 16 HUDSON PCIE/ PCI/ CLOCK/ FCH

A_ VBAT
I NT RUD E R_ AL E RT #
V B A T_ I N R 2 6 8

VD D _R _G
BT TC

H U D S ON M1 A 1 3

C4 6 6
* 1u _ 6 . 3V _ X 5R _ 04

1
D2
B2

2

D4 6
A_ VBAT
B A T 54 C W GH
A
20mi ls
C 3
C 4 64
A

R 2 65

32 K _ X2

32K_X2

R C
TC LK
N
I TR U E R
D _ALE R
T#
25M _X2

1 K _ 04 1

10mi l s

1 K _ 04

5 1 0_ 1 % _0 4

2
*8 5 20 5 -0 27 0 1

1u _ 6 . 3V _ Y 5 V _ 0 4

J _R TC 2
1
2
A A A -B A T -02 2 -K 0 1

22 p _ 50 V _ N P O _0 4

INT RUD E R_ A L E RT #
* 1 M_ 04

R 26 6

2

2 5M _X 2

1 M _0 4

20m i ls

R 2 63

R T C _ V B A T _1

J _ RT C1

L2 6

B 1

22 P _ 50 V _ N P O _0 4

32 K _ X1

C2

1
C4 6 7

X4
1T J S 1 25 D J 4 A 4 20 P _ 32 . 7 6 8K H z
C4 6 3

Zo= 50O? 5%

P C LK _ T P M 1 9

A L L OW _ L D T S TP 3
P R OC H OT # 3
A P U _P W R GD 3, 3 5

32K_X1

2 5M _X 1

VDD 3

3 . 3V

L DT _ RST # 3

C1

F S X 5L _ 2 5M H Z

R2 6 0
1 0 M_ 0 4

3 2K _ X 2

* 0_ 0 4

1 9, 2 7

14M _25M _48M _O C
S

R 2 67

L P C _ C L K 0 1 6, 2 7
L PC_ CL K 1 1 6

L P C _ A D 0 1 9, 2 7
R2 7 1
L P C _ A D 1 1 9, 2 7
L P C _ A D 2 1 9, 2 7
L P C _ A D 3 1 9, 2 7
LP C _F R A ME # 1 9, 27

S ER I Q G PI O
R /
48

G PP _C
LK7 P
G PP _C
LK7 N

L2 5

X5

1 .8 V S

GP I O3 1
GP I O3 0

P C I _ C L K R U N # 19

S B _ A R S T # _G A TE

H2 4
H2 5
J 27
J 26
H2 9
H2 8
G2 8
J 25
AA1 8
AB1 9

LPC C
LK1
LAD
0
LAD
1

G PP _C
LK5 P

P CIE _ A RS T # 7

*1 50 p F _N P O_ 5 0V _ 0 4 02

X3

LPC C
LK0
C C G EN ER TO R
LO K
A

G PP _C
LK4 P
G PP _C
LK4 N

W 250 BAQ ad d R2 53 , R2 54
*3 3 _0 4
C 45 9

3 2K _ X 1

G PP _C
LK5 N

P2 9
P2 8

0 . 1u _ 16 V _ Y 5 V _ 04
R 2 53

1

L2 4
L2 3

B U F _ P L T_ R S T # 1 9, 2 3 , 24 , 2 6 , 27

15 0 pF _ N P O_ 50 V _ 04 0 2

G PP _C
LK2 P

G PP _C
LK3 P
G PP _C
LK3 N

3 3_ 0 4

0 _0 4

G PP _C
LK2 N

T2 5
V2 5

G
0
1
NA
NA
NA
NA
NA
7
NA

0 . 1u _ 16 V _ Y 5 V _ 04
R 2 51

C 45 7
MX M_ GP I O0

AJ 6
A G6
A G4
AJ 4

N
I TE#/ G PI O
32
G PP _C
LK1 P
G PP _C
LK1 N

2 4 CL K_ P CIE _ W L A N
2 4 CL K_ P CIE _ W L A N#

2

B.Schematic Diagrams

C8 2 2
C8 2 3

AA1
AA4
AA3
AB1
AA5
AB2
AB6
AB5
AA6
A C2
A C3
A C4
A C1
A D1
A D2
A C6
AE2
AE1
AF8
AE3
AF1
A G1
AF2
AE9
A D9
A C1 1
AF6
AF4
AF3
A H2
A G2
A H3
AA8
A D5
A D8
AA1 0
AE8
AB9
AJ 3
AE7
A C5
AF5
AE6
AE4
AE1 1
A H5
A H4
A C1 2
A D1 2
AJ 5
A H6
AB1 2
AB1 1
A D7

AD G PI O
2/
2
AD G PI O
3/
3

PC EXP R SS I /
I
E
F

G PP _TX3N

0. 1 u _1 0 V _ X7 R _ 0 4
0. 1 u _1 0 V _ X7 R _ 0 4
*0 . 1u _ 1 0V _ X 7R _0 4
*0 . 1u _ 1 0V _ X 7R _0 4

22 _ 0 4
22 _ 0 4
22 _ 0 4
22 _ 0 4

C4 4 9
AD G PI O
0/
0

P C E_C LR
I
A N

2 3 P C I E _ TX P 0 _ JM C
2 3 P C I E _ TX N 0_ J MC
2 6 P C I E _ N B _ U S B 30 _ TX P
2 6 P C I E _ N B _ U S B 30 _ TX N

P C I R S T# _ R

R2 4 2
R2 4 0
R2 4 3
R2 4 4

PC I ST#
R

U M _TX 2N
I
U M _TX 3P
I
U M _TX 3N
I

AE2 4
AE2 3
A D2 5
A D2 4
A C2 4
A C2 5
AB2 5
AB2 4

P CI_ CL K 1 _ R
P CI_ CL K 2 _ R
P CI_ CL K 3 _ R
P CI_ CL K 4 _ R

V2

P CC
I LK0
PC I LK1/ G O
C
P 36
PC I LK2/ G O
C
P 37

U M _TX 0P
I
U M _TX 0N
I

2
1

U_ RX 0 P _ C
U_ RX 0 N_ C
U_ RX 1 P _ C
U_ RX 1 N_ C
U_ RX 2 P _ C
U_ RX 2 N_ C
U_ RX 3 P _ C
U_ RX 3 N_ C

3
4

0. 1 u _1 0 V _ X7 R _ 0 4
0. 1 u _1 0 V _ X7 R _ 0 4
0. 1 u _1 0 V _ X7 R _ 0 4
0. 1 u _1 0 V _ X7 R _ 0 4
0. 1 u _1 0 V _ X7 R _ 0 4
0. 1 u _1 0 V _ X7 R _ 0 4
0. 1 u _1 0 V _ X7 R _ 0 4
0. 1 u _1 0 V _ X7 R _ 0 4

2
1

33 _ 04

A _R #
ST

C4 4 4
C4 4 5
C4 4 3
C4 4 6
C4 4 7
C4 4 8
C4 5 0
C4 5 1

I _ P _R X0
I_ N_ RX 0
I _ P _R X1
I_ N_ RX 1
I _ P _R X2
I_ N_ RX 2
I _ P _R X3
I_ N_ RX 3

3
4

R2 4 1

E C_ RS T #
C_ UM
C_ UM
C_ UM
C_ UM
C_ UM
C_ UM
C_ UM
C_ UM

W2
W1
W3
W4
Y1

5

2
2
2
2
2
2
2
2

PA R 1 O F 5
T

3

27

P1
L1

5

HU DS ON -1
P C I E _ R S T # _C
A _ R S T # _C

3

C4 4 1

J OP E N 1
*O P E N _ 1 0m i - 1 M M
l
Schematic Diagrams

HUDSON GPIO/ USB/ STRAP
HUDSON GPIO/USB/AUDIO/STRAP
U1 9 A

27
27

3 . 3V

R2 8 2
1 0K _ 0 4

J2
K1
2 0, 2 7 , 2 9 LI D _ S W #
D3
F1
1 9 , 2 6, 2 7 , 3 0 S U S B #
H1
2 7 , 3 0, 3 2
S US C #
F2
R6 9 1
0_ 0 4
27
P W R _ B TN #
H5
19
S B _ P W R GD
R8 1 3
*0 _0 4 S U S _ S T A T # G6
19
S 4 _ S T A TE #
B3
R7 4 2
*2 . 2 K _0 4
R7 4 3
*2 . 2 K _0 4
C4
3 . 3V
F6
R7 4 4
*2 . 2 K _0 4
R 2 75
0 _ 04
GE V E N T 0#
AD2 1
GA 2 0
GE V E N T 1#
AE2 1
R 2 70
0 _ 04
K B C _ R S T#
K2
27
E C _S C I #
J2 9
2 6, 2 7 E C _S MI #
S W I # R7 3 1
0_ 0 4
H2
27
S W I#
J1
S Y S _ R S T#
19
S Y S _ RS T #
H6
2 3 , 2 4, 26 P C I E _ W A K E #
F3
23 J M_ D 3M OD E
J6
3 C P U _ T H E R MT R I P #
AC1 9
N B _ P W R GD
*0 _0 4
*0 _ 0 4

G1

RS M RS T #
S Y S _R S T #

AD1 9
AA1 6
AB2 1
AC1 8
AF 2 0
AE1 9
AF 1 9
AD2 2
AE2 2
F5
F4
AH2 1
AB1 8
E1
A J2 1
H4
D5
D7
G5
K3
AA2 0

1 5 P C I E _ R S T# _ GA T E
MX M_ P W R _ E N

7 M XM _P W R _ E N
25
H DA _ S P K R
5 , 6, 10
S CL K 0
5 , 6, 10
S DA T A 0

3 .3 V

R 28 0
* 20 K _ 0 4

S CL K 1
S DA T A 1

2 4 W L A N _ C L K R E Q#

W F _ RA D IO
C4 7 0
*0 . 1u _ 1 6 V _Y 5 V _0 4

W F _ RA D IO

R 2 96

8 S B _ MX M _C L K R E Q #

0 _ 04

R 6 92
U SB C 14M _25M _48M _O SC
LK/

R #/ E VEN T22#
I G
SPI _C S3#/ G BE_S TA T1/ G EVE N 21#
T

U SB _R O P
C M

2 4 OD D _ D A # _ F C H
2 4 OD D _ D E T E C T#
26 , 2 9 U S B _ O C P 0 _ 1#
2 6 U S B 3 0 _P W R _ E N

3 . 3V
G1 9

U S B _ R C OM P

R 2 72

1 1 K _1 % _ 0 4
R 2 73

U SB M I SC

SLP_ S3#
SLP_ S5#
PWR _BTN #
PWR _G O D
O

U 1. 1
SB

SU _ST AT#
S
TES T0

U B_F SD 1P/ G I O
S
P 186
U _FS D
SB
1N

TES T1/ TM S
TES T2

U B_F SD 0P/ G I O
S
P 185

G 20I N G VE N
A
/ E
T0#
KBR ST #/ E VEN T1#
G

U _FS D
SB
0N

LPC PM E#/ G EVE N 3#
_
T
LPC SM I / G EV EN 23#
_
#
T

U SB _H D
S 13P
U SB _H D
S 13N

G VE N
E
T5#
SYS _R SET #/ G VE NT19 #
E
E

U SB _H D
S 12P

WAK E#/ G VE N
E
T8#
R
I _RX 1/ EV EN T20#
G

U SB _H D
S 12N

TH M TR P# S M ALE R / EV EN T2#
R
I
/ B
T# G
N
B_P WR D
G

U SB _H D
S 11P
U SB _H D
S 11N

A CPI / WAK E U E VE N
P
TS
R R ST#
SM

U SB _H D
S 10P
U SB _H D
S 10N

C
LK_ R 4#/ SA TA_ I 0#/ P O 64
EQ
S G I
C
LK_ R 3#/ SA TA_ I 1#/ P O 63
EQ
S G I
SM AR TVO LT 1/ AT A_I S2#/ G PI O 50
S

U _H D
SB S 9P
U _H D
SB S 9N

C
LK_ R 0#/ SA TA_ I 3#/ P O 60
EQ
S G I
SAT A_I S4#/ F AN U T3/ G I O
O
P 55
SAT A_I S5#/ F AN N / PI O 59
I 3 G

U _H D
SB S 8P
U _H D
SB S 8N

SPK R G PI O 66
/
SC G PI O 43
L0 /

U _H D
SB S 7P

SD 0/ G I 47
A
PO
SC G PI O 227
L1 /

J1 0
H1 1

R S MR S T #

* 2 2K _ 0 4
C 4 69

R2 7 4
* 2 . 2u _ 6 . 3V _X 5 R _ 0 4

H9
J8

*2 0 K _ 04

B 12
A 12

Q6
*M T N 7 0 02 Z H S 3

G

2 7 R S M R S T _ GA TE #

F 11
E 11
E 14
E 12
J1 2
J1 4
A 13
B 13

U S B _P P 9
U S B _P N 9

22
22

3 . 3V S
U SB9

3G
R 2 76
R 2 77
R 2 78
R 2 79

D1 3
C1 3

2 .2 K_ 0 4
2 .2 K_ 0 4
4 .7 K_ 0 4
4 .7 K_ 0 4

S CL K 0
S DA T A 0
N B _ P W R GD
S US _ S T A T #

G1 2
G1 4

U _H D
SB S 7N
U 2. 0
SB

SD 1/ G I 228
A
PO

U _H D
SB S 6P

C
LK_ R 2#/ FA N N G PI O 62
EQ
I 4/

U _H D
SB S 6N

C
LK_ R 1#/ FA N U 4/ P O 61
EQ
O T G I
R
I _LED #/ LB #/ G I 184
L
PO

U _H D
SB S 5P

SM AR TVO LT 2/ H TDO WN #/ P O 51
S U
G I

U _H D
SB S 5N

D R 3_R T#/ G EVE N 7#
D
S
T
G E_LE D G PI O 3
B
0/
18
G E_LE D G EVE N 9#
B
1/
T

U _H D
SB S 4P
U _H D
SB S 4N

G E_LE D G EVE N 10#
B
2/
T
G E_S TAT 0/ G VE N
B
E
T11#

U _H D
SB S 3P

C
LK_ R G #/ G I 65/ O SC N
EQ
PO
I

U _H D
SB S 3N
G I
PO

H3
D1
E4
D4
E8
F7
E7
F8

0 _0 4

A 10

U _H D
SB S 2P
BLI NK U SB_ O 7#/ E VEN T18#
/
C G

U _H D
SB S 2N

U _O C I R_TX 1/ G VE N
SB
6#/
E
T6#
U _O C I R_TX 0/ G VE N
SB
5#/
E
T17#

U _H D
SB S 1P

U _O C I R_R 0/ G VE N
SB
4#/
X
E
T16#

U _H D
SB S 1N

U _O C AC _PR S/ TD O / EV EN T15#
SB
3#/
E
G
U _O C TC K/ G VE N 14#
SB
2#/
E
T
U _O C TD I G EV EN 13#
SB
1#/
/
T

U _H D
SB S 0P
U _H D
SB S 0N

G1 6
G1 8

P LA C E C L O S E T O S O U T H B R I D GE

U S B _P P 6
U S B _P N 6

U SB6
U SB5

CC D

29
29

U SB4

3 . 3V
R 2 81
R 2 88
R 2 84

P OR T 3

U S B _ P P 2 24
U S B _ P N 2 24

B 17
A 17

U SB2

R
R
R
R

MI N I C A R D

S Y S _ R S T#
S CL K 1
S DA T A 1

3 10
3 12
3 13
3 14

1 0 K_ 0 4
1 0 K_ 0 4
* 2 . 2K _0 4
* 2 . 2K _0 4

SC L K2
SD ATA2
A P U _ S IC
A P U _ S ID

P OR T 1

R 2 91

29
29

U SB1

U S B _P P 0
U S B _P N 0

29
29

U SB0

1 0 K_ 0 4

S W I#

R 2 92
R 2 93

U S B _P P 1
U S B _P N 1

A 16
B 16

* 2 . 2K _0 4
2 .2 K_ 0 4
2 .2 K_ 0 4

9/14

E 18
E 16
J1 6
J1 8

Sheet 16 of 41
HUDSON GPIO/
USB/ STRAP

B L U E T O OT H

22
22

U S B _P P 4
U S B _P N 4

B 14
A 14

28
28

U S B _P P 5
U S B _P N 5

D1 6
C1 6

1 0 K_ 0 4
1 0 K_ 0 4

E C_ S C I#
E C_ S M I#

P OR T 0

U _O C TR ST#/ G EV EN T12#
SB
0#/
U SB O C

3 .3 V
GB E _P H Y _ I N TR
R2 9 0
1 0K _ 0 4

R 8 07
* 1 0K _0 4

E2 3
E2 4
F21
G2 9

EC WM 1/ C I E R G I O
_P
E _T M
1/ P 198
EC WM 2/ C I E R G I O
_P
E _T M
2/ P 199
EC WM 3/ C I E R G I O
_P
E _T M
3/ P 200

G E_C O
B
L

K SI _0/ G I O
P 201
K SI _1/ G I O
P 202

G B E LAN

G E_C R
B
S
G E_M D K
B
C

K SI _2/ G I O
P 203
K SI _3/ G I O
P 204

G E_M D O
B
I
G E_R XC
B
LK

K SI _4/ G I O
P 205
K SI _5/ G I O
P 206

G E_R XD
B
3
G E_R XD
B
2

K SI _6/ G I O
P 207
K SI _7/ G I O
P 208

G E_R XD
B
1
G E_R XD
B
0

K SO _0/ G I O
P 209

G E_R XC L/ R V
B
T
XD
G E_R XER R
B

K SO _1/ G I O
P 210
K SO _2/ G I O
P 211

G E_T XC
B
LK
G E_T XD
B
3

K SO _3/ G I O
P 212
K SO _4/ G I O
P 213

G E_T XD
B
2
G E_T XD
B
1

K SO _5/ G I O
P 214
K SO _6/ G I O
P 215

G E_T XD
B
0
G E_T XC L/ TXE N
B
T

K SO _7/ G I O
P 216
K SO _8/ G I O
P 217

G E_P H
B
Y_P D
G E_P H
B
Y_R ST #

K SO _9/ G I O
P 218
K SO _10/ G I O
P 219

G E_P H N TR
B
Y_I

K SO _11/ G I O
P 220
K SO _12/ G I O
P 221

PS2_ D S D 4/ P O 187
AT / A G I

K SO _13/ G I O
P 222

PS2_ C SC L4/ G I O
LK/
P 188

K SO _14/ G I O
P 223

SPI _C S2#/ G BE_S TA T2/ G PI O
166

K SO _15/ G I O
P 224

FC ST #/ P O
_R
G
160

0_04

S B _ A C _ OK

D

R6 9 6

Q 8
* MT N 70 0 2 Z H S 3

G

K SO _16/ G I O
P 225
K SO _17/ G I O
P 226

PS2K B_D AT G PI O 189
/
PS2K B_C LK/ G PI O 90
1

6 93
6 94
7 28
7 52

*0 _ 0 4
*0 _ 0 4
*0 _ 0 4
*0 _ 0 4

S MC _C P U _ T H E R M
S MD _C P U _ T H E R M
A P U_ S IC 3
A P U_ S ID 3

PU
LL

M I N I P C I E _ S L T2 _ E N #
M I N I P C I E _ S L T3 _ E N #

HI H
G

G2 4
G2 5
E 28
E 29
D2 9
D2 8
C2 9
C2 8
B 28
A 27
B 27
D2 6
A 26
C2 6
A 24
B 25
A 25
D2 4
B 24
C2 4
B 23
A 23
D2 2
C2 2
A 22
B 22

3, 1 7 , 2 7
3, 1 7 , 2 7

PU
LL

A Z_S O U
D
T
LO W P WE R
O

P C _C 1
I LK
A LLO W

P _C LK
CI
2
Wat chdog

P C _C 3
I LK
US
E

P I C LK
C_
4
non_F usi n
o

L P _C LK
C
0
EC

L P _C LK
C
1
C LK E N
G

MI I P I E _S
N C
LT3_ E #
N
G P O 200
I

MO D
E
P E F OR N C
R
MA E

P I G en2
CE
FO C
R E

Ti m
er
E
nabl ed

DE U
B G
S TR A
P

C CK M DE
LO
O

EN B D
A LE

EN B D
A LE
D E A LT
F U

H H = R eser ved
,
HL = S IRO
,
P
M

MO D
E
DE U
FA LT

P C E G en1
I
DE U
FA LT

C LK E N
G
D I S B LE
A
D

L, H = LP R M ( D FA LT)
C O
E U

Wat chdog
Ti m
er

V D DIO _ A Z

R 3 68

H D A _ S D OU T
15
PC L K_ KBC
15
P C I_ CL K 2
15
P C I_ CL K 3
15
P C I_ CL K 4
1 5 , 27 L P C _C L K 0
15
L P C _C L K 1

MI N I P C I E _S L T 3 _ E N #
MI N I P C I E _S L T 2 _ E N #

IGN R
O E
DE U
B G

FU S O N
I
C CK M DE
LO
O

EC
D I S B LE
A
D

D sabl d
i
e
D FA LT
E U

LO W

S TR A
P
D E A LT
F U

D FA LT
E U

DE AL T
F U

3 .3 V S

R 3 69

MI N P I E _S
I C
LT2 _E #
N
G P O 199
I

L, L = FWH R O
M

3 . 3V

R 3 7 0 R 3 71

R3 7 2

R 3 7 3 R 37 4

R 3 7 5 R 37 6

R 3 77
R 3 78
R 3 79
R 3 80
R 3 81
R 3 82
R 3 83

10 K _ 0 4
*1 0K _0 4
10 K _ 0 4
10 K _ 0 4
10 K _ 0 4
10 K _ 0 4
*1 0K _0 4

R 3 84
R 3 85

*2 . 2 K _0 4
2. 2 K _ 0 4

EM BE D E D C R
D
T L

PS2M _D AT/ G PI O 191
PS2M _C LK/ G PI O 2
19

H U D S ON M1 A 1 3

STR AP PINS

S

2 7 , 2 9, 3 7 A C _I N #

D2 7
F28
F29
E2 7

S C LK 2 R
SD ATA2 R
R
R

1 0 K _0 4

AZ_S D N G PI O 170
I 3/
AZ_S YN C

D2 5
F 23
B 26
E 26
F 25
E 22
F 22
E 21

*1 0 K _0 4

R2 8 9
*1 0 K _ 04

SD
A3_ LV/ G I O
P 196
EC WM 0/ C I E R G I O
_P
E _T M
0/ P 197

10 K _ 0 4

R2 8 7
3 . 3V

GB E _C OL
GB E _C R S

SD A2/ G I O
P 194
SC
L3_ LV/ G I O
P 195

AZ_S D N G PI O 168
I 1/
AZ_S D N G PI O 169
I 2/

*1 0 K _ 0 4

3 .3 V

SC L2/ G I O
P 193

AZ_S D U
O T
AZ_S D N G PI O 167
I 0/

AZ_R ST #

T1
T4
L6
R 2 83
1 0 K _0 4 L 5
T9
U1
U3
T2
U2
T5
1 0 K _0 4
G B E _ RX E RR V 5
P5
M5
P9
T7
P7
M7
P4
M9
GB E _ P H Y _ I N T R
V7

10 K _ 0 4
10 K _ 0 4

AZ_B I TC
LK

*1 0 K _ 0 4

R2 8 5
R2 8 6

3 3 _0 4
3 3 _0 4

M3
N1
L2
M2
M1
M4
N2
P2

* 1 0K _ 0 4

R 4 73
R 6 95

H DA _ S Y N C
H DA _ RS T #

3 3 _0 4
3 3 _0 4

1 0 K_ 0 4

R 4 70
R 4 69

*1 0 K _ 04

25
25

Closed to SB.

H D A _B I TC LK
H D A _S D OU T
H D A _S D I N 0
S B _ B L ON

H AU I
D
DO

*1 0 K _ 04

25
25
25
20

8/18

HUDSON GPIO/ USB/ STRAP B - 17

B.Schematic Diagrams

C4 7 1
1 u _6 . 3 V _ Y 5 V _ 0 4

P AR T 4O F 5

PC _P M #/ E VEN T4#
I
E G

S

S W I # R7 3 0
R6 9 0

D

HU
DSON
-1
Schematic Diagrams

HUDSON SATA/ DEBUG IO/ SPI
HUDSON SATA/DEB UG IO/SPI
DE G ON
BU
LY
DNI R6 and R653 for custom board
52
er

HUD
SON-1
24
24
24
24

A
H9
AJ9

S AT P
AT X 0
S AT N
AT X 0
S AR N0
AT X
S AR P0
AT X

24
24

FC _C LK
FC _F BC LKO U T
FC _FB C I N
LK

SA TA _R 0N
X
SA TA _R 0P
X

S AR N1
AT X
S AR P1
AT X

A
G10
A
F10

FC _O E#/ G P O D 145
I

SA TA _TX 1P

FC _AV D G P I D 146
#/
O
F C WE#/ G P I D 148
_
O

SA TA _TX 1N

A
H10
A
J10

S AT P
AT X 1
S AT N
AT X 1

24
24

AJ8
A
H8

PA R 2O F 5
T

SA TA _TX 0P
SA TA _TX 0N

F C E1#/ G P I D 149
_C
O
F C E2#/ G P I D 150
_C
O

SA TA _R 1N
X

F C I T1/ G P O D 144
_ N
I

SA TA _R 1P
X

A
G12
A
F12

F C I T2/ G P O D 147
_ N
I
GP IOD

F C D 1/ G P O D 129
_A Q
I
F C D 2/ G P O D 130
_A Q
I

SA TA _R 2N
X
SA TA _R 2P
X

F C D 3/ G P O D 131
_A Q
I
F C D 4/ G P O D 132
_A Q
I
F C D 5/ G P O D 133
_A Q
I

SA TA _TX 3P

F C D 6/ G P O D 134
_A Q
I

SA TA _TX 3N

A
G14
A
F14

S T t rac s
AA
e hould use on 1via o the
ly
n

F C D 7/ G P O D 135
_A Q
I

A
G17
A
F17

s
ignal via as lo as they c ensure that their platfor m
ng
an

F C D 8/ G P O D 136
_A Q
I
SA TA _R 3N
X

F C D 9/ G P O D 137
_A Q
I

SA TA _R 3P
X

trace. ers can use 2vias w GN via w
c
ustom
ith
D
ithin 150m s of
i
l

F C D 10/ G P I D 138
_A Q
O
F C D 11/ G P I D 139
_A Q
O

to get aff ected w 2 vias. A D p orm are valid e
ith
M latf
s
at d
w one via on
ith
ly

A
J17
A
H17

F C D 12/ G P I D 140
_A Q
O
F C D 13/ G P I D 141
_A Q
O
F C D 14/ G P I D 142
_A Q
O

SA TA _R 4N
X

Debug port

N T : R UT T M _C M
OE O E E P O M
A A10 L T A E
S
M RC
I
PA EQ 0 U D RDI M
L C 60 N E
M

F C D 15/ G P I D 143
_A Q
O

SA TA _R 4P
X

A
J18
A
H18
A
H19
A
J19

S ER I AL AT A
SA TA _TX 5P
SA TA _TX 5N

W5
W6
Y9

A DD_S T
V
AA
SA A
T _CA
LP
SA A
T _CA
LN

A
B14
A
A14

F AN N 1/ G PI O 57
I
SA TA _C LR P
A

T EM P N 0/ G PI O 171
I
T EM P N 1/ G PI O 172
I

A
D11

S T _LE
AA
D#

33
. VS

*
10K
_04

F AN N 2/ G PI O 58
I

SA TA _C LR N
A

28

OD
D_P R 24
W
R330

F AN N 0/ G PI O 56
I

1K
_1%
_04
931_1 04
%_

T PIN
EM 0

FA N U 2/ G PI O 54
O T

SA TA _R 5P
X

R
331
R
332

HUD N_F NT CH0
SO
A A
HDD
0_P
WR
GP O
I 58

B6
A6
A5
B5
C7

FA N U 1/ G PI O 53
O T

HUD N_F NOU 0
SO
A
T
ODD
_PW
R
SB RO
_P CHO #_C
T

W7
V9
W8

FA N U 0/ G PI O 52
O T

SA TA _R 5N
X

SA TA _AC T# / P I O 7
G
6

T EM P N 2/ G PI O 173
I
TE M I N T ALE R #/ G PI O 174
P 3/
T

R
333

M _T M _S
B HR DA B

*0_0
4

R
335

R79
8

*0_0
4

SM
D_C _T RM 3,16 2
PU HE
, 7

10K_
04

C

Sheet 17 of 41
HUDSON SATA/
DEBUG IO/ SPI

SA TA _TX 4P
SA TA _TX 4N

m et s S T logo requirem nt s R
e
AA
e . eturn loss is exp
ected

AJ2
7
AJ2
6
AH
25
AH
24
AG
23
AH
23
AJ2
2
AG
21
AF
21
AH
22
AJ2
3
AF
23
AJ2
4
AJ2
5
AG
25
AH
26

F C D 0/ G P O D 128
_A Q
I

SB A RT
_T LE #
C486

B

C
487

Q9
*
2N3
904

T EM P _C O M
M

SA TA _X1

*10
K_04

V N 1/ G PI O 176
I
V N 2/ G PI O 177
I
V N 3/ G PI O 178
I

V I 6/ G BE _ST AT 3/ G PI O 181
N

A
C16
SA TA _X2

SP
I_DA A
T IN
J5
SP
I_DA A T
T OU
E2
SP
I_CLK
K4
SP
I_CS
#_S L
E
K9
HUD N_RO _R # G2
SO
M ST

VI N 7/ G BE _LED 3/ G PI O 182

ABB
8 8 7

V N 4/ G PI O 179
I
V N 5/ G PI O 180
I

VIN_ DCR
VD
VIN_ DNB
VD
VIN_ DIO_S
VD
US
R799
10
K_0
4
R800
10
K_0
4
R801
10
K_0
4
R802
10
K_0
4
R803
10
K_0
4

U2
0

NC

10K
_04

*74A 1G08G
HC
W
1

4

NC

SP I _C / G I O 162
LK P
SP I _C 1#/ G PI O 165
S

M _T M _S
B HR DC B

SM
C_C _T RM 3,16 2
PU HE
, 7

3.3V
S

R
697

SP I _D / G PI O 163
O

*0_0
4

3.3V
S

S PI R M
O
SP I _D / G PI O 164
I

*0_0
4

R
337

E

330p
_50V 7R_04
_X
330p_5
0V_ 7R_04
X
R
336

A U_T LE # 3,27
P
A RT

2
GP T ER # 8,10
U_ AL T
3

R
576

A3
B4
A4
C5
A7

V N 0/ G PI O 175
I

A
D16

5

H W M O I TO R
N

3.3V
S

Y
G27
2

B.Schematic Diagrams

A
H14
A
J14

SA TA _TX 2P
SA TA _TX 2N

A
J12
A
H12

A A AA A A A A A A
H27 E29G26 F28F26 H28
F29F27 G29
G28

U
19B

R M _R ST #/ G I O 161
O
P

HUD N M A
SO
1 13
Cnne C a D th gotoGN diec .
o ct 7 nd 8, en
D r tly

1.8V
S
R340
V
IN_V CR
DD

*
11K_ _04
1%

R341

*
10K_
04

VD
DCR
_CP
U

3.3V
C488
R73
2

R3
42
10K
_04
*0.1u_
16V_
Y5V
_04

*
0_04

R
346
R3
50

D22
A

R347

R
B751
V
C

3 S _PR
B
OCH #
OT

* _04
1K
*1
0K_0
4

*10K
_04

S _P
B ROC T
HO #_C

U2
1

VIN
_VD
DNB

8

5

S I _ T UT R
P DA AO
573

0_04

2

S I_ T
P DA AIN

R
386

0_04

1

V
DD

S I _ #_S
P CS
EL R
571

0_04

S I_
P CLK

0_04

S
I
S
O

C
491
3
W
P#

*
0.1u_16V
_Y5V
_04

C
E#
6
SC
K

7
VS
S

R
572

C490

*
4.99K
_1%
_04

R3
49
10K
_04
*0.1u_
16V_
Y5V
_04

HS I _ S 27
P M O
HS I _ # 27
P CE
HS I _ LK 27
P SC
1.5V
V
IN_V I O US
DD _S

R351

*
25VF B
032
C
492

R35
2
10K
_04
*0.1u_16
V_Y _04
5V

B - 18 HUDSON SATA/ DEBUG IO/ SPI

*
4.99K
_1% VD
_04 DCR
_NB

R345

HS I _ S 27
P M I

4
H
OLD#

1V
S
R344

NEAR U19

*
10K
_04
Schematic Diagrams

HUDSON POWER DECOUPLING
HUDSON POWER DECOUPLING
U 19 C

H SON
UD
-1

3 . 3V S

PAR T 3 O 5
F

1 .1 V S

P O WER

1 3 1 mA
C4 9 4

C4 9 5

C 4 96

C 49 3

0. 1u _ 1 0V _ X 5 R _ 0 4
2 2u _ 6 . 3V _X 5 R _ 0 8
0 . 1 u _1 0 V _ X 5R _ 04
0 . 1u _ 1 0V _X 5 R _ 0 4

1. 8 V S
R3 5 5

0 _ 04

A H1
V6
Y1 9
AE5
AC2 1
AA2
AB4
A C8
AA7
AA9
AF7
AA1 9

V D D I O_ 1 8_ F C

U 19 D

V D I O _33_PC I G
D
P

VD D R
C _11

V D I O _33_PC I G
D
P

VD D R
C _11

V D I O _33_PC I G
D
P

VD D R
C _11

V D I O _33_PC I G
D
P
V D I O _33_PC I G
D
P

VD D R
C _11
VD D R
C _11

V D I O _33_PC I G
D
P

VD D R
C _11

V D I O _33_PC I G
D
P

VD D R
C _11
C O E S0
R

V D I O _33_PC I G
D
P

VD D R
C _11

V D I O _33_PC I G
D
P

VD D R
C _11

C5 0 4

C 5 06

C G EN I O
LK
/

V D I O _33_PC I G
D
P
V D I O _33_PC I G
D
P

VD D N
A _11_C LK
VD D N
A _11_C LK
VD D N
A _11_C LK

C 4 97
71m A

0 . 1 u _ 10 V _ X 5R _ 04
4 . 7 u _6 . 3 V _ X 5R _ 06
0 . 1u _ 1 0V _X 5 R _ 0 4
* 0 . 1u _ 1 0V _X 7 R _ 0 4

.

H C B 1 0 0 5K F -12 1 T 20

V D D P L _3 . 3 V _ P C I E
C 5 11

VD D N
A _11_C LK
V D I O _18_FC
D

VD D N
A _11_C LK

V D I O _18_FC
D

VD D N
A _11_C LK

V D I O _18_FC
D

VD D N
A _11_C LK

VD D F_G BE _S
R

V D I O _33_G BE _S
D

PC EX PR SS
I
E

C 51 2

U2 6
V2 2
V2 6
V2 7
V2 8
V2 9
W22
W26

1 2/9
60 0 m A
C5 1 8

C 51 9

C5 2 0

PAR T 5 O 5
F

C5 0 2

C 5 03

1u _ 6 . 3 V _X 5 R _ 0 4
10 u _ 6. 3 V _ X 5 R _ 0 8
0 . 1u _ 1 0V _ X 5 R _ 0 4
0 . 1 u_ 1 0 V _ X5 R _0 4
1 u _ 6. 3 V _ X 5 R _ 0 4

+1 . 1 V _ C K V D D
K 28
K 29
J28
K 26
J21
J20
K 21
J22

Y 14
Y 16
A B 16
A C 14
A E 12
A E 14
AF9
A F 11
A F 13
A F 16
A G8
A H7
A H 11
A H 13
A H 16
A J7
A J 11
A J 13
A J 16

1. 1 V S

T B Dm A

L85
C5 0 5

C5 0 7

C 50 8

C5 1 0

. H C B 1 0 0 5K F -12 1 T 2 0

C 49 8

0 . 1 u _1 0 V _ X 5R _ 04
1 u_ 6 . 3 V _ X5 R _0 4
2 2u _ 6 . 3V _ X 5 R _ 0 8
0. 1 u _ 10 V _ X 5 R _ 0 4
1 u _6 . 3 V _ X 5R _ 04

V 1

R3 5 6

M 10

0_ 0 4

A9
B 10
K 11
B9
D 10
D 12
D 14
D 17
E9
F9
F 12
F 14
F 16
C9
G 11
F 18
D9
H 12
H 14
H 16
H 18
J 11
J 19
K 12
K 14
K 16
K 18
H 19

R 7 7 1 * 10 m i _ s h ort
l

G BE L AN

1 .1 V S

C 51 7

C 50 1

V D P L_33_PC I E
D

1 u _1 0 V _ Y 5 V _ 0 6
0 . 1u _ 1 0V _X 5 R _ 0 4

12 /6 D el R8 27

C5 0 0

V D I O _18_FC
D

43m A
AE2 8

HU
DSON-1
C4 9 9

C5 2 1

* 1 u_ 6 . 3 V _ X5 R _0 4 0. 1 u _ 10 V _ X 5 R _ 0 4
2 2u _ 6 . 3V _X 5 R _ 0 8 1 u _ 6. 3V _ X 5 R _ 0 4 0 . 1 u _1 0 V _ X 5R _ 04

VDAN
D _11_P C E
I

VD D R
C _11_G BE _S

VDAN
D _11_P C E
I

VD D R
C _11_G BE _S

L7
L9

R 77 2

* 10 m i _ s h ort
l

VDAN
D _11_P C E
I
VDAN
D _11_P C E
I
VDAN
D _11_P C E
I

V D I _G BE _S
DO

VDAN
D _11_P C E
I
VDAN
D _11_P C E
I

M6
P 8

R 77 3

* 10 m i _ s h ort
l

V D I _G BE _S
DO

VDAN
D _11_P C E
I

3. 3V S

L8 8

93m A
V D D P L _3 . 3 V _ S A T A

. H C B 10 0 5 K F -1 2 1T 2 0
C 5 27

A J2 0
AF 1 8
AH2 0
A G1 9
AE1 8
AD1 8
AE1 6

C 52 8

* 0 . 1u _ 1 0 V _X 7 R _ 0 4
1u _ 1 0V _ Y 5V _0 6

VD D O _33_S
I
VDAN
D _11_S AT A
VDAN
D _11_S AT A

VD D O _33_S
I
VD D O _33_S
I

VDAN
D _11_S AT A

VD D O _33_S
I

VDAN
D _11_S AT A

VD D O _33_S
I

VDAN
D _11_S AT A

VD D O _33_S
I

VDAN
D _11_S AT A

VD D O _33_S
I

VDAN
D _11_S AT A

VD D O _33_S
I

A 21
D 21
B 21
K 10
L10
J9
T6
T8

32m A

C5 2 9

C 5 30

5 6 7m A
C 5 33

C 5 34

C5 3 5

C5 3 6

1 u_ 6 . 3 V _ X5 R _0 4
0. 1 u _ 10 V _ X 5 R _ 0 4
2 2u _ 6 . 3V _X 5 R _ 0 8
1 u_ 6 . 3 V _ X5 R _0 4
0 . 1 u _1 0 V _ X5 R _0 4

3 .3 V

A V D D _U S B

. H C B 1 0 05 K F -1 2 1 T2 0

C R S5
O E

U B I/
S
O

6 5 8m A

A1 8
A1 9
A2 0
B1 8
B1 9
B2 0
C1 8
C2 0
D1 8
D1 9
D2 0
E1 9

C5 4 2
C 54 3
C 54 4
C5 4 5
C 5 46
0 . 1u _ 1 0V _ X 5 R _ 0 4 C 1 1
D1 1
1 u _ 6 . 3V _ X 5 R _ 0 4
10 u _ 6 . 3V _ X 5 R _ 0 8
1u _ 6 . 3 V _X 5 R _ 0 4
1 0u _ 6 . 3 V _X 5 R _ 0 8

VD C _11_S
D R
VDAN
D _33_U SB _S
VDAN
D _33_U SB _S

C5 3 1

1u _ 1 0V _ Y 5V _0 6
* 0. 1u _ 1 0V _ X 7 R _ 0 4
1u _ 1 0V _Y 5 V _0 6

V D I O _AZ _S
D

1 1 3m A

V D D C R _ 1. 1 V

VD C _11_S
D R

VDAN
D _33_U SB _S

F 26
G 26
M8

VDAN
D _33_U SB _S
VDAN
D _33_U SB _S

VDCR
D _11_ U _S
SB

VDAN
D _33_U SB _S

VDCR
D _11_ U _S
SB

A 11
B 11

R3 6 1

V D D I O_ A Z

C 53 7

V D D P L _ 3 . 3V

VDAN
D _33_U SB _S

VD D L_33_SY S
P

VDAN
D _33_U SB _S

P LL

VDAN
D _33_U SB _S

VD PL_11_ SYS _S
D

VDAN
D _33_U SB _S
VD PL_33_ U _S
D
SB

VDAN
D _11_U SB _S

VDA N
D _33_H WM _S

VDAN
D _11_U SB _S
VD D L_33_S
X

M 21
L22

62 m A

F 19

17 m A

D 6

5m A

L20

TB D m A

L90

4 7m A
V D D P L _1 . 1 V

C 53 9

A V D D_ U S B

. H C B 1 0 0 5K F -12 1 T 20

C5 4 0

. H C B 1 0 0 5K F -12 1 T 20

P 21
P 20
M 22
M 24
M 26
P 22
P 24
P 26
T 20
T 22
T 24
V 20
J 23

C 5 41

V D D A N _ 3. 3 V _ H W M

3 .3 V
L92
C5 4 7

. H C B 1 0 0 5K F -12 1 T 20

C 54 8

0. 1 u _ 10 V _ X 5 R _ 0 4
1 u_ 1 0 V _ Y 5 V _ 06

T B Dm A
L93

M 19

0 . 1u _ 1 0V _ X 5 R _ 0 4
10 u _ 6. 3 V _ X 5 R _ 0 8
0 . 1 u_ 1 0 V _ X5 R _0 4

V D D X L_ 3 . 3 V

HU DS O N M 1 A 1 3
1 .1 V

D8

1u _ 6 . 3V _ X 5 R _ 0 4
1 u _6 . 3 V _ X 5R _ 04

V D D C R _ 1. 1 _ U S B

VS S

V SSI O _SA TA

VS S

V SSI O _SA TA

VS S

V SSI O _SA TA

VS S

V SSI O _SA TA

VS S

V SSI O _SA TA

VS S

V SSI O _SA TA

VS S

V SSI O _SA TA

VS S

V SSI O _SA TA

VS S

V SSI O _SA TA

VS S

V SSI O _SA TA

VS S

V SSI O _SA TA

VS S

V SSI O _SA TA

VS S

V SSI O _SA TA

VS S

V SSI O _SA TA

VS S

V SSI O _SA TA

VS S

V SSI O _SA TA

VS S

V SSI O _U B
S

VS S
VS S

V SSI O _U B
S

VS S

V SSI O _U B
S

VS S

V SSI O _U B
S

VS S

V SSI O _U B
S

VS S

V SSI O _U B
S

VS S

V SSI O _U B
S

VS S

V SSI O _U B
S

VS S

V SSI O _U B
S

VS S

V SSI O _U B
S

VS S

V SSI O _U B
S
V SSI O _U B
S

VS S
VS S

V SSI O _U B
S

VS S

V SSI O _U B
S
V SSI O _U B
S

VS S
GR O N
U D

VS S

V SSI O _U B
S

VS S

V SSI O _U B
S

VS S

V SSI O _U B
S

VS S

V SSI O _U B
S
V SSI O _U B
S

VS S
VS S

V SSI O _U B
S

VS S

V SSI O _U B
S

VS S

V SSI O _U B
S

VS S

V SSI O _U B
S

VS S

V SSI O _U B
S

VS S

V SSI O _U B
S

VS S

V SSI O _U B
S

VS S
VS S
VS S

Y4

C5 3 8

1 .1 V

VDAN
D _33_U SB _S
VDAN
D _33_U SB _S

0 _0 4

T B Dm A
1 9 7m A

VS S
VS S

V SSI O _SA TA

V SSI O _U B
S

3 . 3V

3. 3V_S5 I / O

1 . 1V

. H C B 1 0 05 K F -1 2 1 T2 0
C 5 32

L 91

SE R AL AT A
I
V D P L_33_SA TA
D

A V D D _S A TA

1 . 1V S
L 89

AD1 4

V SSI O _SA TA
V SSI O _SA TA

VS S
VS S

E FU E
S

A J2
A 28
A 2
E 5
D 23
E 25
E 6
F 24
N 15
R 13
R 17
T1 0
P 10
V 11
U 15
M 18
V 19
M 11
L12
L18
J7
P 3
V 4
A D6
A D4
A B7
A C9
V 8
W 9
W 10
A J2 8
B 29
U 4
Y 18
Y 10
Y 12
Y 11
A A 11
A A 12
G 4
J4
G 8
G 9
M 12
A F 25
H 7
A H2 9
V 10
P 6
N 4
L4
L8

Sheet 18 of 41
HUDSON POWER
DECOUPLING

VS S
V SSA N WM
_H

V SSX L

V SS PL_SY S

V SSI O _PC I EC
LK

VS SI O C EC LK
_P I

V SSI O _PC I EC
LK

VS SI O C EC LK
_P I

V SSI O _PC I EC
LK

VS SI O C EC LK
_P I

V SSI O _PC I EC
LK

VS SI O C EC LK
_P I

V SSI O _PC I EC
LK

VS SI O C EC LK
_P I

V SSI O _PC I EC
LK

VS SI O C EC LK
_P I

V SSI O _PC I EC
LK

VS SI O C EC LK
_P I

V SSI O _PC I EC
LK

VS SI O C EC LK
_P I

V SSI O _PC I EC
LK

VS SI O C EC LK
_P I

V SSI O _PC I EC
LK

VS SI O C EC LK
_P I

V SSI O _PC I EC
LK

VS SI O C EC LK
_P I

V SSI O _PC I EC
LK
V SSI O _PC I EC
LK

VS SI O C EC LK
_P I
VS SI O C EC LK
_P I
VS SI O C EC LK
_P I

V D D A N _ 1. 1 V _ U S B

M 20

H 23
H 26
A A 21
A A 23
A B 23
A D2 3
A A 26
A C2 6
Y 20
W 21
W 20
A E 26
L21
K 20

H U D S ON M1 A 1 3
C 54 9

C5 5 0

0 . 1 u_ 1 0 V _ X5 R _0 4
1 u _ 10 V _ Y 5V _ 0 6

3. 3 V

V D D A N _ 3 . 3V _H W M

L94
3 .3 V S
3 . 3V

V D D P L _ 3. 3V

1. 1 V

V D D P L_ 1 . 1 V

V D DIO _ A Z

1 .5 V

C 5 51
L95

R 36 2

0 _0 4

. H C B 1 0 0 5K F -12 1 T 20

L96
C 5 53

R 36 3

. H C B 1 0 05 K F - 12 1 T 20

C 55 4

. H C B 1 0 0 5 K F -1 21 T 2 0

C 55 2

1 u _ 10 V _ Y 5V _ 0 6
0. 1 u _ 1 0V _ X 5 R _ 0 4
C5 5 5

C 5 56

*0 _ 0 4
C5 5 7

1 u _ 1 0V _ Y 5V _ 0 6
*0 . 1 u _ 10 V _ X 7R _ 04

1u _ 1 0V _Y 5 V _0 6
*0 . 1 u _1 0 V _ X 7R _ 04

1 u _ 10 V _ Y 5 V _ 0 6

HUDSON POWER DECOUPLING B - 19

B.Schematic Diagrams

3 . 3V S
L86

VD D N
A _11_C LK

FLA SH I / O

AF 2 2
AE2 5
AF 2 4
AC2 2

51 0 m A

V D I O _33_PC I G
D
P

PC / G PI O I / O
I

C 50 9

N 13
R 15
N 17
U 13
U 17
V 12
V 18
W 12
W 18
Schematic Diagrams

POWERGOOD/ TPM
14

3 .3 V

6
5

S Y S _ R S T#

7

16

U2 2 B
7 4 LV C 0 8P W

4

33 1 . 1 V _ P W R G D

3 .3 V

3 5 P W R G D _ V C OR E

3 .3 V
3 .3 V

R 7 74

3 .3 V

3 2 , 35 D D R 1. 5 V _ P W R GD

*0 _ 04

U2 2 C
74 L V C 0 8 P W

14

R7 7 6

14

0_ 0 4

U 22 D
7 4 LV C 0 8P W

14

U2 2 A
7 4 LV C 0 8P W

R7 7 5

34 1 . 8 V _ P W R G D

9

12
11
3

R3 6 4

7
7
7

R3 6 7

1 u_ 6 . 3 V _Y 5 V _0 4

*1 0 K _ 04

Sheet 19 of 41
POWERGOOD/
TPM
TPM 1.2
3 .3 V S

15
15 , 2 7
1 5 , 23 , 2 4 , 26 , 2 7
15 , 2 7
15

R 8 14
R 8 16
R 8 17
R 8 15

*0 _ 0 4 2 6
*0 _ 0 4 2 3
*0 _ 0 4 2 0
*0 _ 0 4 1 7

R 8 18
R 8 19
R 8 20

*0 _ 0 4 2 2
*0 _ 0 4 1 6
*0 _ 0 4 2 7
15

U 50
L A D0
L A D1
L A D2
L A D3

21

P C L K _T P M
LP C _ F R A M E #
B U F _ P L T _R S T #
S E RIR Q
P C I _ C LK R U N #

L CL K

V DD 1
V DD 2
V DD 3

S 4 _ S T A TE #

10
19
24

9

3 .3 VS
VSB
C8 8 0

G PIO
GP I O 2

T E S T B I/B A D D
7

6
2

*0 . 1 u _1 6 V _ Y 5 V _ 04
T P M3 0 04
T P M3 0 05

13

XTAL I

XTAL O

X T A LI
PP

T P M3 0 0 1 1
T P M3 0 0 2 3
T P M3 0 0 3 1 2
8

XT A L O
N C_ 1
N C_ 2
N C_ 3
TESTI

GN D _ 1
GN D _ 2
GN D _ 3
GN D _ 4

X 12
4
3

Ass er ted befo re entering S3
LPC reset t iming:
LPCP D# inac tive to LRST# inact ive 32~96us
HI: A
CCESS
LO N
W: ORMAL ( Int ernal PD)
HI: 4E/ 4F H
TPM_BA
DD L O 2E 2F H
W: /

* 3 2. 7 6 8 K H z
1
2

X 13
4
3

4
11
18
25

* 3 2. 7 6 8 K H z
1
2

C 8 81

P C L K _ TP M

R 8 21

C8 8 2

*1 8p _ 5 0V _ N P O_ 0 4

* S L B 96 3 5 TT

TPM_PP

*1 8 p_ 5 0 V _N P O_ 0 4

*3 3 _ 04

C 8 83

3 .3 V S
T P M_ P P

R 8 22

*1 0 K _ 04

T P M_ B A D D

R 8 23

*1 0 K _ 04

R 8 24

B - 20 POWERGOOD/ TPM

C8 7 8

C 87 9

*0 . 1 u _1 6 V _ Y 5 V _ 04
*0 . 1 u_ 1 6 V _Y 5 V _0 4
*0 . 1 u _1 6 V _ Y 5 V _ 04
* 1u _ 1 6V _ X 5 R _ 06

14

T P M_ P P

C 8 77

5

L P CP D #
T P M_ B A D D

C8 7 6

TPM

L F RA M E #
L R E S E T#
S E R IRQ
C LK R U N #

28
16

S Y S _P W R OK

C 84 1

ON

L P C_ A D0
L P C_ A D1
L P C_ A D2
L P C_ A D3

S B _ P W RO K

0 _0 4

13

1 6 , 2 6, 27 , 3 0 S U S B #

1 5 ,2 7
1 5 ,2 7
1 5 ,2 7
1 5 ,2 7

0 _0 4

R3 6 5

10

2

B.Schematic Diagrams

10 K _ 0 4

8

1

*1 0 K _ 04

*1 0 p_ 5 0 V _0 4

S B _ P W R GD

16

A L L _ S Y S _ P W R GD 2 0 , 2 7
Schematic Diagrams

LVDS, INVERTER
3 .3 VS

R577, R578 W250BAQ Delete
R5 7 7
R5 7 8

J_LC D1 For single channel
J_LC D2 For dual channe l

2. 2 K _ 0 4
2. 2 K _ 0 4

EDID Mode

V IN_ L CD
J _ LC D 1

8 0mi ls

R
R
R
R
R
R

1
3
5
7
9
11
13
L V D S -L C LK N 15
L V D S -L C LK P 17
19
L V D S -L 1 N 21
L V D S -L 1 P
23
25
L V D S -L 0 N 27
29
L V D S -L 0 P

1
3
5
7
9
11
13
15
17
19
21
23
25
27
29

V IN_ L CD
2
4
6
8
10
12
14
16
18
20
22
24
26
28
30

2
4
6
8
10
12
14
16
18
20
22
24
26
28
30

LV D S _ D A T A
LV D S _ C L K
B RIG HT NE S S

J_ L C D 2

12/ 7

B R I GH TN E S S 2 7

I N V _ B L ON

3 .3 V

R L V D S -L2 N
R L V D S -L2 P

D2 3
C
B RIG HT N E S S

AC

3. 3 V S

R L V D S -LC L K N
R L V D S -LC L K P

C 5 66
* 0 . 1u _ 1 6V _ Y 5V _ 0 4

A

R L V D S -L1 N
R L V D S -L1 P

*B A V 99 R E C T I F I E R

R L V D S -L0 N
R L V D S -L0 P

C5 6 1

87 2 1 6-3 0 0 6
P LV D D
C 5 63

4. 7 u _ 6. 3 V _ X 5 R _ 06

7
7
7
7

0. 1 u _ 16 V _ Y 5 V _ 0 4

T X CL K _ UN
TX C LK _ U P
T X OU T_ U 1N
TX O U T _U 1 P

1
3
5
7
9
11
13
15
17
19
21
23
25
27
29
31
33
35
37
39

LV D S _ D A T A
LV D S _ C L K

2
4
6
8
10
12
14
16
18
20
22
24
26
28
30
32
34
36
38
40

B RIG HT NE S S
I N V _ B L ON
R L V D S -L 2 N
R L V D S -L 2 P

3 .3 VS
PL VD D

2A

T XO U T _ U 2 N 7
T XO U T _ U 2 P 7
T XO U T _ U 0 N 7
T XO U T _ U 0 P 7

* 87 2 1 6-4 0 0 6

Sheet 20 of 41
LVDS, INVERTER

12 /7

PANEL POWER

3. 3 V S

.

3
2
1

Q 46
R5 8 6

V IN_ L CD

L1
*0 _ 0 6

P 20 0 3 E V G

2A
8
7
6
5

3. 3 V

3A

C 56 5

C 56 4
P L V DD

R2 3 8
4

1 M_ 0 4

C5 6 0

V IN

C 5 59

VIN

0 . 1u _ 1 6V _ Y 5V _ 0 4

Default UMA

*0 . 0 1u _ 1 6V _ X 7 R _ 0 4
U2 4
4
5

1
VIN
VIN

V OU T

EN

1

S
Q4 5 B
*MT D N 7 0 02 Z H S 6R

S

0 . 1 u _5 0 V _ Y 5 V _0 6

3
5G
4

2G

Q 45 A
*M TD N 7 0 02 Z H S 6 R

S

Q 49
M T N 7 0 02 Z H S 3

E N A V DD

6

D

G

D

G ND

R 6 03

7 V GA _D I GO N

R 69 9

*0 _ 0 4

R3 8 7
1 00 K _ 0 4

*1 0 mi l _ sh o rt _ 04

INVERTER CONNECTOR

C5 6 7

3 .3 V
U 2 5A
7 4 L VC0 8 PW
3

R LV D S -L 1 P

R 7 00

Z 12 0 1

L V D S -L 1 N

* 0 _0 4

T X OU T _ L 1N

R 6 08

0_04

L V D S -L 1 P

* 0 _0 4

T X OU T _ L 1P

R 6 10

0_04

L V D S -L 2 N

* 0 _0 4

T X OU T _ L 2N

R 6 12

0_04

L V D S -L 2 P

* 0 _0 4

T X OU T _ L 2P

R 6 14

0_04

LV D S -L C L K N

* 0 _0 4

TX C L K _ L N

R 6 16

0_04

LV D S -L C L K P

* 0_ 0 4

U2 5 B
74 L V C 0 8 P W

* 0 _0 4

TX C L K _ L P

R 6 18

0_04

LV D S _ D D C _ D A T A

* 0 _0 4

S DA

R 6 20

0_04

LV D S _ D D C _ C L K

6

R 39 0

L V D S _D A T A

*0 . 1 u _1 6 V _ Y 5 V _ 04

L V D S _C L K
14

1 0 0K _0 4
16

S B _ B LO N

Z 1 20 2

U2 5 C
7 4 LV C 0 8P W

9

3 .3 V

* 0 _0 4

S CL

7

L V D S -L 0 P 3
T XO U T _ L 0P 7
L V D S -L 1 N 3
T XO U T _ L 1N

7

L V D S -L 1 P 3
T XO U T _ L 1P 7
L V D S -L 2 N 3
T XO U T _ L 2N

7

L V D S -L 2 P 3
T XO U T _ L 2P 7
L V D S -L C LK N
T XC L K _L N

3

7

L V D S -L C LK P

3

T XC L K _L P 7

8

L V D S _ D D C _ D A TA
SDA

3

8

L V D S _ D D C _ C LK 3
SCL

8

I N V _B LO N

12
16 , 2 7 , 29 L I D _S W #

U2 5 D
74 L V C 0 8 P W
11

13

7

Z 1 20 3 10

* 10 0 K _ 0 4
14

R3 9 1

T XO U T _ L 0N

C5 6 8

5

R 3 92

C5 6 9

* 1 M_ 0 4

0 . 1u _ 1 6V _ Y 5V _ 0 4

1 9 , 27 A L L _ S Y S _ P W R GD
7

W250BAQ R700 Off , R701 On

L V D S -L 0 N 3

4

2

0_04

R 7 01

R LV D S -L C L K N

R LV D S -L C L K P

7

B L ON
GP I O 7_ B L O N

3. 3 V

7

3

14

1

8

0_04

*0 . 4 7u _ 10 V _ Y 5V _ 0 4
14

* 10 0 K _ 04

3 . 3V

R 6 06

R 6 13

R LV D S -L 1 N

W250BAQ R698 Off, R699 On

B K L _ E N_ R

R 38 9

T X OU T _ L 0P

A P L 3 5 12 A

R LV D S -L 2 P

R3 8 8

* 0 _0 4

R 6 09

R LV D S -L 0 P

R LV D S -L 2 N

B K L_ E N

L V D S -L 0 P

2

G5243A 6-02-05243-9C0
APL3512A 6-02-03512-9C0

27

T X OU T _ L 0N

R 6 05

3

0_04

R 6 21

E N A V DD

0 _ 04

* 0 _0 4

R 6 19

R 69 8

R 6 04

R 6 17

3 NB _ E N A V DD

L V D S -L 0 N

R 6 15

*0 . 1 u _5 0 V _ Y 5 V _ 0 6

D

0_04

R 6 11

*2 00 _ 1 %_ 0 4
1
108

R LV D S -L 0 N

R 6 02

R 6 07

*1 0 K _0 4
C1 8

0 . 01 u _ 50 V _ X 7 R _ 0 4

R 2 28

2A

LVDS, INVERTER B - 21

B.Schematic Diagrams

0 . 1u _ 1 6V _ Y 5V _0 4
C5 6 2

G1
G 2

12/7

Gn d 1
G nd 2

PANEL CONNECTOR
Schematic Diagrams

HDMI/ CRT
HDMI PORT

5V S _H D MI

H D MI B_ D A TA 2P
H D MI B_ D A TA 2N
H D MI B_ D A TA 1P
H D MI B_ D A TA 1N
H D MI B_ D A TA 0P
H D MI B_ D A TA 0N

C

A

A

1 _04

5 V S_ H D MI
J_ H D MI 1

2. 2 K_ 04
2. 2 K_ 04

R E S E R VE D
12

*0_ 04
H D MI _S D A

R 6 61

8

TMD S _T X2 P

R 6 62

0_ 04

SH I E L D 1
T MD S D A T A1 +

2

TMD S D AT A 2-

S H I E LD 2
TM D S D A TA 2 +

3
1

C 1 28 17 - 19 A5 -L
1

Q2 8

2. 2K _ 04

D

2 H D MI B _D A T A0 N

1

2 H D MI B _D A T A2 N

L1 02

4
3 H D MI B_ D AT A 2P
*H D MI 01 2F 2S F -90 0T 04-s ho rt
2

R 660

S

R 39 8

4

*LV A R 04 02 - 40 E0 R 05 P - F
2
L

5

L1 00

4
3 H D MI B_ D AT A 0P
*H D MI 2 01 2F 2S F -90 0T0 4-s ho r
t

TM D S D A TA 0 +
T MD S D A T A1 -

R 40 7

R 4 00

*L VA R 04 02 -24 0E 0R 0 5P -LF

7

S H I E LD 0

6

3. 3 VS

H D MI B _E XT 1_ SD A

R H D MI B_ D 2B P

*0_ 04

*0_ 04

*0_ 04

*0_ 04

*0_ 04
0_ 04

R 6 26

*0_ 04

R 6 27

0_ 04

R 6 28

*0_ 04

3 H D MI _ D D C _C L K
8

D D C 1C L K

3 H D MI _D D C _ D A TA
8

D D C 1D A TA

3

D AC _ R E D

R 6 29

0_ 04

8

R _D A C 1

R 6 30

R 4 14

1 50 _1% _0 4
1 50 _1 %_0 4
15 0_ 1%_ 04

H D MI _S C L

D A C _GR E E N

R 6 31

0_ 04

8

G_D A C 1

R 6 32

RN1
2. 2K _ 8P 4R _ 04

D AC _ B LU E

R 6 33

0_ 04

8

B_ D A C 1

R D AC _ R E D

*0_ 04

3

5 VS

0_ 04

5V S

*0_ 04

R 6 37

0_ 04

D D C 6D A TA

R 6 40

*0_ 04

3 D A C _D D C A C LK

R 6 41

0_ 04

R 6 42

*0_ 04

8

8

D D C 6C L K

S Y N C _I N 1

SY N C _ OU T1

S Y N C _I N 2

SY N C _ OU T2

C R T_H SY N C

R 4 15

33 _04

H SY N C

16

C R T_V S Y N C

R 4 16

33 _04

VS Y N C

3

BL U E
GR N

5

VI D E O_1

R ED

VI D E O_2

V C C _D D C
8

D D C LK

14

4

V C C _S Y N C

VI D E O_3

7

R D AC _ D D C A D AT A

R D AC _ D D C A C LK

12

V C C _V I D E O

3. 3V S

*0_ 04

R 6 39

8, 1 0 V SY N C _ D A C 1
3 D A C _D D C A D A TA

D D C _ OU T2

2

3 . 3V S

C 58 9

R 6 38

R D AC _ V SY N C

0. 2 2u _10 V _Y 5V _0 4

D A C _V S Y N C

R 6 35

1

C 5 91

3

15

R D AC _ H S Y N C

D D C D AT A

D D C _ OU T1

DDC_ I 2
N

R D A C _V S Y N C
0_ 04

9

DDC_ I 1
N
13

*0_ 04

R 6 36

U 27

11

R D A C _H S Y N C

0 . 22 u_1 0V _ Y5 V_ 04

8, 1 0 H S Y N C _D A C 1

10

R D AC _ D D C A C LK

C 590

D A C _H S Y N C

R D AC _ B LU E

0. 2 2u_ 10 V_ Y 5V _0 4

3

R D AC _ GR E EN
R D AC _ D D C A D A TA

R 6 34

11
4
12
5

BYP
TP D 7S 01 9

GN D

6

I P47 72C Z16 6- 02-4 772 1-B 60
T PD7 S01 9 6-0 2-07 019 -B2 0

D D C D A TA

13

HS Y NC

6
14

V S YNC

7
15
8

3. 3 VS

H D MI _S D A

*0_ 04

3

R 41 3

DDCL K
C 58 8 10 00 p_5 0V _ X7 R _0 4

R 6 25

TMD S _T XC N

R 4 12

9

2 4 m il
10

3

220 p_ 50 V_ N P O_0 4

R 6 76

8

R H D MI B_ C LK B N

GR N
B LU E

C 5 87 2 20 p_5 0V _N PO_ 04

0_ 04

J_ C R T1
10 8A H 15 F ST 04 A1 C C
1
2

F C M10 05MF -6 00T 01
F C M10 05MF -6 00T 01
F C M10 05MF -6 00T 01

C 586

R 6 75

TMD S _T XC P

L 10 4
L 10 3
L 10 5

C 58 5 10 00 p_ 50 V_ X7 R _0 4

R 6 74

8

3 H D MI B _C L KB N

R H D MI B_ C LK B P

FC M 100 5MF -60 0T 01
FC M 100 5MF -60 0T 01
FC M 100 5MF -60 0T 01

GN D 1
GN D 2

0_ 04

RE D
L 137
L 139
L 138

10 p_ 50V _ N PO_ 04

R 6 72

8

6
-20-14X30015

R D A C _R E D
R D A C _GR E E N
R D A C _B LU E

C 58 4

3 H D MI B _C L KB P

CRT PORT

R H D MI B_ D 0B N

1 0p _5 0V _N P O_0 4

TMD S _T X0 N

R 6 73

R H D MI B_ D 0B P

10 p_ 50 V_ N P O_0 4

0_ 04

C 5 83

R 6 71

C 5 82

R 6 70

H D MI B_ D 0B N

22p _5 0V _N P O_ 04

TMD S _T X0 P

3

22 p_ 50 V_ N P O_04

8

R H D MI B_ D 1B N

C 86 7

0_ 04

2 2p _50 V _N P O_0 4

R 6 69

C 86 6

H D MI B_ D 0B P

C 8 65

3

10p _5 0V _N P O_ 04

0_ 04

R 6 68

*0 . 1u_ 16 V _Y 5V _ 04

*0_ 04

R 6 67

TMD S _T X1 N

10 p_ 50 V_ N PO _04

R 6 66

H D MI B_ D 1B N

8

C 581

TMD S _T X1 P

3

1 0p _50 V _N P O_0 4

8

C 5 78

0. 1 u_ 16 V_ Y 5V _0 4
R H D MI B_ D 1B P

C 58 0

H D MI B_ D 1B P

0_ 04

C 57 7

*0_ 04

R 6 65

C 5 79

0_ 04

R 6 64

1
2
3
4

R 6 63

TMD S _T X2 N

R H D MI B_ D 2B N

8
7
6
5

H D MI B_ D 2B N

3

B - 22 HDMI/ CRT

1

*0_ 04

8

Default U
MA

TMD S D AT A 0-

8

FO R EM I

H D MI _ C EC

9

MT N 70 02 ZH S 3

3

Default U
MA

5V S

R 65 9
4. 7 K _04

T MD S C L OC K +

*LV A R 04 02 - 40 E0 R 05 P - F
2
L

3 . 3V S
3 . 3V S

R 721

H D MI B_ D 2B P

1
2
*H D MI 2 012 F 2S F - 00 T0 4-sh ort
9

H D MI B _E XT 1_ SC L

* LV A R 040 2-2 40 E0 R 05 P-L F

R 39 5

R 65 7
*2 00 K _04
R 6 58
10 K _04

3

H D MI _ D AT A 1P
B

D
MT N 70 02 ZH S 3

2N 3 90 4

0_ 04

R 72 0
*1 00K _ 04

2. 2K _ 04

Q2 6

S

H D M I _ EX T1 _H P D
B

H D MI B _E X T1 _S C L

13
11

R 4 06

20 0K _0 4

R 40 4

R5 5

C L K S H I E LD

*L VA R 04 02 -24 0E 0R 0 5P -LF

E
R 7 19

P OR TC _ H P D

B

3

L10 1

.
.
.

3

4. 7 K _04
H D MI _ SC L

Q27

*0_ 04

G

R 7 18

HPD1

C

W250BAQ Del R719, Add R718
8

4

H D MI _ D AT A 1N
B

R 4 05

3 . VS
3

Sheet 21 of 41
HDMI/ CRT

R 656
G

R 65 5

* LV A R 040 2-2 40 E0 R 05 P-L F

5V S
3 . 3V S

CEC

T MD S C L OC K -

10

.
.
.

B.Schematic Diagrams

3 . 3V S

H D MI B _E X T1 _H P D

R 3 97

3

L99

1
2
*H D MI 2 012 F 2S F - 00 T0 4-sh ort
9

19
17
15

S CL

*L VA R 0 40 2-24 0E 0R 0 5P -LF

49 9_ 1%_ 04

49 9_ 1% _04

4 99 _1 %_0 4

4

H D MI _ C LOC K P
B

D D C / C E C GN D
S DA

14

R 65 4

R 65 3

R 6 52

49 9_ 1%_ 04

49 9_ 1% _04

4 99 _1 %_0 4
R 651

R 65 0

H D MI _ C LOC K N
B

+ 5V

16

FO R EM I
H D MI B _E XT 1_ SC L
H D MI B _E XT 1_ SD A
H D MI B _E XT 1_ H PD

CLOSE TO HD MI CO NN.

H OT P L U G D ET E C T

18
H D MI B _E XT 1_ SD A

D

MT N 70 02 ZH S 3

R 64 9

499 _1 %_ 04
R 647

G

R 6 48

S

3 . 3V S

Q2 5

2 2u_ 6. 3 V_ X5 R _0 8

H D MI B_ C LOC K P
H D MI B_ C LOC K N
4 99 _1 %_0 4

C 83 5 0. 1u _1 0V _X 7R _ 04
C 83 6 0. 1u _1 0V _X 7R _ 04

C 5 71

1 0u_ 10 V_ Y 5V _ 08
R H D MI B _ C LK BP
R H D MI B _ C LK BN

C 5 70

*L VA R 0 40 2-24 0E 0R 0 5P -LF

C 83 3 0. 1u _1 0V _X 7R _ 04
C 83 4 0. 1u _1 0V _X 7R _ 04

5V S

R 3 93

R 579
R 580

AC

R H D MI B _ D 0B P
R H D MI B _ D 0B N

L9 8
1_ 04

For ESD

5V S _H D MI
AC

C 83 1 0. 1u _1 0V _X 7R _ 04
C 83 2 0. 1u _1 0V _X 7R _ 04

A

C

C 82 9 0. 1u _1 0V _X 7R _ 04
C 83 0 0. 1u _1 0V _X 7R _ 04

R H D MI B _ D 1B P
R H D MI B _ D 1B N

AC

R H D MI B _ D 2B P
R H D MI B _ D 2B N

C

RD2
* BA V 99 R EC T I FI E R R D 3
* BA V 99 R EC T I FI E R
RD1
* BA V 99 R EC T I FI E R
Schematic Diagrams

CCD/ 3G
MINI CARD 3G(Port 6)
Layo ut Sh ow "3.5G( H A)" Note
SDP

Layout?
1. SIM? ? ? ? ? ? ? ? (10mil)
2. ? ? ? ? ? ? ? ? GND
3. SIM hold ? ? ? ? ? GND? ?
4. SIM CONN ? ? MINI CARD
CONN

3 G_ 3 . 3 V
J _3 G 1
1
3
5

W AKE#
C O E X1
C O E X2

7
11
13
9
15

CL K RE Q #
R E F C LK R E F C LK +
GN D 0
GN D 1

60 mils

2
6
8
10
12
14
16

3 .3 V A UX _ 0
1. 5 V _ 0
U I M_ P W R
U I M _D A T A
U I M _C L K
U I M _R E S E T
U I M _V P P

U
U
U
U
U

I M_ P W R
I M_ D A T A
I M_ C L K
I M_ R S T
I M_ V P P

C5 9 2

+C 5 9 3

C5 9 4
0. 1u _ 16 V _ Y 5 V _ 0 4

2 20 u _ 4V _ V _ B

0 . 1u _ 1 6V _ Y 5V _ 0 4

4
GN D 5

KEY
21
27
29
27

GN D 2
GN D 3
GN D 4

3 G_ 3 . 3 V

C5 9 8

C5 9 9

0 . 1u _ 1 6V _ Y 5V _ 0 4

1 0u _ 1 0V _ Y 5V _ 0 8

GN D 1 1
P E T n0
P E T p0
P E Rn 0
P E Rp 0

17
19
37
39
41
43
45
47
49
51

R e s erv e d 0
R e s erv e d 1
GN D 1 2
3. 3 V A U X_ 3
3. 3 V A U X_ 4
GN D 1 3
R e s erv e d 2
R e s erv e d 3
R e s erv e d 4
R e s erv e d 5

SIM CONN

20
22
30
32
36
38

W _D I S A B L E #
P E RS E T #
S M B _C L K
S M B _D A T A
USB_ D U S B _D +

3 G _E N

L106
2

*W C M2 0 12 F 2 S -1 61 T 0 3-s h o rt
1
USB_ P N 9 1 6

3

24
28
48
52
42
44
46

3 .3 V A UX _ 1
1. 5 V _ 1
1. 5 V _ 2
3 .3 V A UX _ 2
L E D_ W W A N #
LE D _ W LA N #
L E D_ W P A N #

R 42 0

27

R 41 9

4

*1 5 m li _ sh o rt _ 06

USB_ P P9

J _ S I M1

16

3 G_ 3 . 3 V
3G _ 3. 3 V

C3
C2
C1

UIM _ RS T
UIM _ P W R

U I M_ C L K
U I M_ R S T
U I M_ P W R

C6 0 5

0 . 1 u_ 1 6 V _Y 5 V _0 4

U I M_ D A T A
U I M_ V P P
U I M_ GN D

D avid 8/25
R 4 22
*1 0m i l _s h or t _0 4
C 7
C 6
C 5

+ C 6 01

C6 0 3

C 60 4

*2 2p _ 5 0V _ N P O_ 0 4

C 1 77 0 6 61 -1
S I ML OC K

*0 . 1 u _1 6 V _ Y 5 V _ 04

UIM _ DA T A
UIM _ V P P

C 6 02

O PEN

*2 2 p _5 0 V _ N P O_ 0 4

C6 0 0

8 89 1 0 -52 0 4 M-0 1

LO CK
(T OP VI EW )

R4 2 1
*1 0 mi l _s h o rt _0 4
U I M _C LK

C 86 8

60 mil s

*4 . 7K _0 4

*2 2 p_ 5 0V _N P O_ 0 4

* 22 p _ 50 V _ N P O _0 4

Sheet 22 of 41
CCD/ 3G

22 0 u _4 V _ V _ B

AO3409? ? ?

CCD

AO3409( 90mohm) C hange
to AO3 415(45moh m).

3G POWER

5V

Q 10
MT P 3 4 03 N 3
S
D

3 . 3 V _ 3G

Q 32
A O3 41 5
S

3A 1
20mi
ls

MJ_C
CD1
C 6 10

C6 1 1

R 4 23

C 61 2

C 6 13

C 6 14

10 0 K _ 04

C8 4 6

3A 120mil
s

D

G

0 _ 06

* 1u _ 6 . 3V _ Y 5V _ 0 4

0 . 1 u _1 6 V _ Y 5 V _ 04

1u _ 6. 3 V _ Y 5 V _ 0 4

1

1 u _ 6. 3 V _ Y 5 V _ 0 4
0 . 1 u _1 6 V _ Y 5 V _ 04

C 8 57

5

R4 2 4

1 u_ 6 . 3 V _Y 5 V _0 4
C5 9 6

C 5 95

G

1u _ 6 . 3V _ Y 5V _ 0 4

1 00 K _ 0 4

1 0u _ 10 V _ Y 5 V _ 0 8

0. 1 u _1 6 V _ Y 5 V _ 04

J _ CCD 1
R4 2 6

2 7 3G _ P OW E R

D
27

1 0 0K _ 0 4

3

R7 9 3

1 0 _ 06

2 G

From SB GPI O P in de fa ul t HI
Pow e r Pla ne : Suspe nd
S3 : Def ine d

3 3 0K _ 0 4

R 7 92

2 0K _ 1 % _0 4

D
Q3 3 A
S R T 3 K 4 4M

5 G

D

C C D _E N

Q1 1
MT N 7 0 0 2Z H S 3

G

C CD_ E N

S

R7 9 1

Fr
om H8 def
ault HI

16
US B _ P N5
16
U S B _P P 5
2 7 C C D _D E T #

CC D_ DE T #

1
2
3
4
5
8 5 20 5 -0 50 0 1

Q 3 3B
S R T 3K 4 4 M
4

R7 9 0

5V _ C C D

4 mil
8

3G _3 . 3 V

6

3 .3 V

*0 _ 0 6

1

3 .3 V S

R7 8 9

AD R128,Q2
D
S lut ion F or
o
P
DA
B - W en
UG h
B te ry
at
dis charge to
sh utd ow n,
th e CMOS
so me time s
los s.

1A
U4 7
4
5

1
V IN
V IN

V O UT

C C D _E N 3

1A
2

EN

GN D
*G 52 4 3 A

CCD/ 3G B - 23

B.Schematic Diagrams

35
23
25
31
33

3G _ D E T #

18
26
34
40
50

GN D 6
GN D 7
GN D 8
GN D 9
GN D 1 0
Schematic Diagrams

Card Reader/ LAN JMC261C
3 . 3 V _L A N

JMC261 C

S D_ CL K
S D _ CL K

R 44 0

* 1 0p _ 50 V _ N P O_ 0 4

3 . 3V S

S wit ch in g Reg ul at or
c los e to P IN3 3

0_04

ne
ar P
in#4
1

C 6 43

3 . 3 V _ LA N

*4 . 7 K _0 4

DV D D

S D_ CD #

R4 4 4

1 K_ 0 4

SD _ W P

* 0 . 1u _ 1 6V _ Y 5V _ 0 4

M DIO 1 1
LA N _ LE D 0
L A N_ L E D1
I S ON

C 6 46
C 64 7
2 . 2 u _6 . 3 V _ X5 R _0 6

U3 0
C R _ C D 1N R 5 8 3

* 0_ 0 4

MS _ I N S #

0 _ 04
M DIO 1 0
M DIO 9
M DIO 8
L A N _M D I P 0
L A N _M D I N 0

DVD D

3 . 3 V _L A N

L A N _M D I P 2
L A N _M D I N 2
A V D D 12 _ 62
L A N _M D I P 3
L A N _M D I N 3

DV D D

C8 0 4
10 u _ 10 V _ Y 5 V _ 0 8
Pin
#59

PC Ie D iff er en ti al
Pa ir s = 1 00 O hm

need to close to chip

M D I O 10
M DIO 9
M DIO 8
VD D
V I P _1
VIN _ 1
AV DD1 2
V I P _2
VIN _ 2
G ND
AV DD3 3
V I P _3
VIN _ 3
AV DD1 2
V I P _4
VIN _ 4

JMC261 C
( LQFP 64)

R EXT
A V D D 33
X IN
X OU T
C LK N
CL K P
A VD D1 2
RXP
RX N
G ND
T XN
T XP
A VD D1 2
M D I O1 3
M DIO 7
C R_ CD 1 N

Sheet 23 of 41
Card Reader/ LAN
JMC261C

L A N _M D I P 1
L A N _M D I N 1

49
50
51
52
53
54
55
56
57
58
59
60
61
62
63
64

JM C 2 6 1 C

V DD 3

1 0 u _1 0 V _ Y 5 V _ 08
Pi
n#33

32
31
30
29
28
27
26
25
24
23
22
21
20
19
18
17

L A NXIN

X8

*0 _ 0 4

J M C _ 2 5M _I N 1 5

3 .3 VS
V C C_ CA R D
M PD
R 82 8
0_04
L A N _S C L
L A N _S D A
B U F _ P LT _ R S T #
S EE DA T

D VDD

27 p _ 50 V _ N P O _ 04

DV D D

DVD D

C8 0 7

GN D

G ND

R 5 81

*0 _ 0 6

1
OU T

I N
S HD N#

1 . 6 9K _ 1 % _0 4

0_06
3. 3 V S V D D 3

SET

GN D

3

V D D_ IN
MP D

2

R 58 9

R5 8 5

C6 4 9

* 0_ 0 4

B U F _P LT _ R S T #

3. 3 V S

(>2 0m il )

(> 20m il )

C6 5 0

R 8 26

C6 5 1

C 65 2

C 8 17

1 0 u_ 1 0 V _Y 5 V _0 8
P
in#3
1

0. 1 u _ 16 V _ Y 5 V _ 0 4
Pi
n#31

R8 2 5
1 0u _ 1 0V _Y 5V _0 8 0 . 1u _ 1 6V _ Y 5V _ 0 4
Pin#
32
Pi
n#32

V DD 3 3 .3 V

R 72 9

*0 _ 0 4

*0 _ 06

R 44 1

*0 _ 06

R 44 3

0_ 0 4

R 43 8

*1 0 K _0 4

3 . 3V _ L A N
JM _D 3 MO D E

JM _ D 3 MO D E 1 6

need to close to chip

Q7 9
M TN 7 00 2 Z H S 3

G

D VDD

IS O N

0. 1 u _ 10 V _ X 7R _ 04
0. 1 u _ 10 V _ X 7R _ 04

P CIE _ W A K E#

16 , 2 4 , 26 P C I E _ W A K E #

C 8 10

P C I E _ R X P 0 _ JM C 1 5
P C I E _ R X N 0_ J MC 15
P C I E _T X N 0 _ JM C 1 5
P C I E _T X P 0 _J MC 1 5
C L K _P C I E _ J MC 15
C LK _ P C I E _ JM C # 1 5

A

3. 3 V _ L A N
C

R5 8 2

4 IN 1 SOCKET SD/MMC/MS/MS Pro

Card Reader
Power

J _C A R D -R E V 1
S D_ CD #
S D_ D2
S D_ D3
SD_ BS

1 0 K _ 04
V C C_ CA R D

V CC _ CA RD

R B 7 5 1V
C 8 39

S D_ CL K
R6 4 3

M LM X 0+ _ R

0_04

4

DV DD

1

R6 4 5

3
M L MX 0 *W C M2 0 12 F 2 S -1 6 1T 0 3
2
M L MX 0 +

3 .3 V_ L AN

ML MX 1 -_ R
ML MX 1 + _R

0_04

4
1

L 13 1
R6 4 4
0 _0 4

C 80 3

10 u _1 0 V _ Y 5 V _ 0 8

3
ML M X1 *W C M2 0 12 F 2 S -1 6 1T 0 3
2
ML M X1 +

L 13 2
R6 4 6

V C C_ CA R D

0 . 1 u _1 6 V _ Y 5 V _ 04
Pin#
13

C 81 5

4
5

10/21 N _M D I P 1
LA
C 8 18

0 . 1 u _1 6 V _ Y 5 V _ 04
Pin
#59

0 . 1 u_ 1 6 V _Y 5 V _0 4
Pin
#2

0 . 1 u _1 6 V _ Y 5 V _ 04
Pin#
21

L A N _M D I N 1
R D_ CT
T D_ C T
R4 5 0
*0 _ 04
C 48 9

C 61 9
*0 . 0 1 u_ 1 6 V _ X 7R _ 04

C 80 5

1
2
3
6

T D+
T D-

TX+
T X-

N C
N C

NC
NC

R D+
R D-

RX +
R X-

R D_ CT
T D_ C T
P 30 1 2

C 6 20

R X _C T
T X _C T

10
9

ML M X0 + _ R
ML M X0 -_ R

16
15
14
11

1
2
3
6

D C _N P

4
5
7
8

ML M X1 + _ R
ML M X1 -_ R
RX _ CT
T X_ CT

D D _N P
R3 3 4

1 0 0 0p _ 2 K V _X 7 R _ 1 2 _H 1 25

R7 3 6
*7 5_ 1 % _0 4

J _R J1
ML MX 0 +
ML MX 0 ML MX 1 +
ML MX 1 -

12
13

R3 4 8

R 2 69

R 3 43
75 _ 1% _ 0 4

7
8

75 _ 1 %_ 0 4

L A N _M D I P 0
L A N _M D I N 0
3 . 3 V _ LA N

C 81 4

0 . 1 u_ 1 6 V _ Y 5 V _ 04
* 0. 1 u _ 16 V _ Y 5 V _ 0 4

L36

75 _ 1 %_ 0 4

0. 1 u _ 16 V _ Y 5 V _ 0 4
P
in#7

C 82 1

C 8 13

75 _ 1 %_ 0 4

C 8 08

C 80 6

0 . 1 u_ 1 6 V _ Y 5 V _ 04
* 0. 1 u _ 16 V _ Y 5 V _ 0 4

0_04

C 81 2

B - 24 Card Reader/ LAN JMC261C

0 . 1 u_ 1 6 V _ Y 5 V _ 04

R6 7 7

3 . 3 V _ LA N

D V DD

C 8 54

Pla ce all cap acito rs clo sed t o ch ip.
The su bscript in eac h CAP incica tes t he p in
nu mber of JMC251/JMC261 t hat shou ld b e
clo sed t o.

*4 . 7 K _0 4

1 u_ 6 . 3 V _ Y 5 V _ 04

2 . 7 K _1 % _ 04

S D _ CD#

for D3E C991022

C 81 1
C 81 9

M LM X 0-_ R

* 0. 1 u _ 10 V _ X 7R _ 04
Pin
#43

10 K _ 0 4

C6 4 8

*A P L 5 6 03 -1 2 B I -T R G

Rb

R 44 5

G914
1
APL5
603-12B(no R20
1,R198)

LA N _ P C I E _ W A K E #

0 . 1 u _1 6 V _ Y 5 V _ 0 4
Pin#
43

*A T 2 4C 0 2B N

V D D3

U4 3
5

L A N _ P C I E _W A K E # 2 7

B U F _P L T _ R S T # 15 , 1 9 , 2 4, 2 6 , 2 7

SD _ W P

1
2
3

R4 4 2

Ra

VD DR EG

0 . 1u _ 1 6V _Y 5V _0 4 0 . 1u _ 1 6V _ Y 5V _ 0 4 0. 1 u _ 16 V _ Y 5 V _ 0 4 0. 1 u _ 16 V _ Y 5 V _ 0 4 * 10 u _ 6. 3V _ X 5 R _ 06
Pin#
52
Pin#
55
Pin
#62
Pi
n#35
Pin#
7
Rese
rved

C 8 20

A0
A1
A2

S

DVD D

D VDD

WP

S CL
S DA

4

LA N _ S D A
3 . 3V

need to cl o to chip
se

need to cl ose to chip

C8 1 6

7
V CC

6
5

R4 4 7

( >2 0m il)

D4 5
C8 0 9

U 31
8

V D D3
3 . 3 V _ LA N

C8 0 1

27 p _ 50 V _ N P O_ 04

*4 . 7 K _ 04

LA N _ S C L

Vout=0.8(1+Ra/Rb).
AP L
5603-12B Chan AX6610.
ge

4

SE E DAT

F S X5 L _ 25 MH Z
C 8 02

R4 4 6

1
VF B

1.2 V

D VDD

( >2 0m il)

3 . 3V

6- 22- 25 R0 0-1 B4
6- 22- 25 R0 0-1 B5

1

R4 3 7
* 4 . 7K _ 0 4
V D D_ IN

*0 _ 06

12 K _ 1 %_ 0 4

D VDD

2

R6 0 1

5
9
7

8

2

D

* 1M _ 04

VO UT

A X 6 6 10

R4 3 4

V D DR E G

M D I O 13
M D I O7
CR _ CD1 N

LA N X I N
L A N X OU T

L A N X OU T
R4 3 5

R4 3 2

VIN
VIN
P OK

VO UT

8 2 p _5 0 V _ N P O _0 4

0 _0 6

VD DREG
VC C3 V
P W RCR
TEST
MP D
W AKEN
L AN_ L E D2
C R _ LE D
R S TN
CP P E N
GN D
V DDIO
MD I O6
M D I O1 2
M D I O1 4
C R _ C D 0N

VC NT L

EN

for AX6610 , Ra( 1. 69K_1% ) ,
Rb( 2.7K_1% )

1 0K _ 0 4

10/28 Modify value

3

0. 1 u _ 16 V _ Y 5 V _ 0 4
Pin
#33

3 . 3V

R5 8 4

1
2
3
4
5
6
7
8
9
10
11
12
13
14
15
16

DVD D

0 . 0 1u _ 1 6V _ X 7 R _0 4

B.Schematic Diagrams

MD I O1 3 R 5 8 8

4

C6 4 5

C8 5 3

48
47
46
45
44
43
42
41
40
39
38
37
36
35
34
33

Card Re
ader Pull High
/Low
Resisto
rs

6

1 u_ 1 0 V _Y 5 V _0 6

(> 20m il )
C 6 44

Fo r J MC 25 1/2 61 o nl y
R E GL X

VCC _ CA R D

S D _B S
S D_ D3
S D _D 2
S D_ D1
S D_ D 0

S D X C _ P OW E R

S D X C _ P OW E R

M S_ INS#

MD I O1 1
L A N_ L E D0
LA N _ LE D 1
IS O N
GN D
V D DIO
V DDO
M DIO 5
M D I O4
M DIO 3
M D I O2
M DIO 1
M D I O0
FB1 2
G ND
LX

1 K_ 0 4

U 49
C8 5 2

DVDD

*S W F 2 52 0 C F -4 R 7 M -M
R 4 33

DV DD

L62

.

R4 3 6

L6 2 NC da vid 8 /25

DV D D

(> 20m il )
REG L X

3 . 3V _L A N

5V

LDO t ype ? J MC26 1C ,

DA+
DADB+
DB-

s h e ld
i
s h e ld
i

GN D 1
GN D 2

DC+
DCDD+
DDP J S -0 8S L 3 B

W240BU 6-21-B4000-0
08
W250BUQ 6-21-B4040008

Da v d 8 /2 7
i

S D_ D0
S D_ D1
SD_ W P

S D_ CL K
S D_ D3
MS _ I N S #
S D_ D2
S D_ D0
S D_ D1
SD_ BS

P1
P2
P3
P4
P5
P6
P7
P8
P9
P1 0
P1 1
P1 2
P1 3
P1 4
P1 5
P1 6
P1 7
P1 8
P1 9
P2 0
P2 1

CD_ S D
D A T 2 _S D
C D / D A T 3_ S D
C MD _ S D
VSS_ SD
V D D _S D
CL K _ S D
VSS_ SD
D A T 0 _S D
D A T 1 _S D
W P_ SD
V S S _ MS
V C C _M S
S C L K _ MS
D A T 3 _M S
I N S _ MS
D A T 2 _M S
S D I O / D A T 0 _M S
D A T 1 _M S
B S _M S
V S S _ MS
MD R 0 1 9-C 0 -10 4 2

Fo r JM C2 51 C
3 . 3 V _ LA N
C 8 00
*0 . 1u _ 1 6V _Y 5V _0 4
Pi
n#2

C 79 9
*1 0 u_ 1 0 V _ Y 5 V _ 08
Pin#
2

G ND
G ND

P 22
P 23
Schematic Diagrams

MINI PCIE/ SATA HDD/ ODD
MINI CARD (WLAN,Port 5)
20 mil

3 .3 V
C 84 7

Layo ut Sho w "WLAN W
( imax, 802. 11N "Not e
)

0 . 1 u _1 6 V _ Y 5 V _ 04
J_ M I N I 1
P CIE _ W A K E #

1 6, 2 3 , 2 6 P C I E _ W A K E #
R 4 51

3 .3 VS

R5 0 9

*0 _ 0 4

1 0 K _ 04
W LA N _ C L K R E Q #

1 6 W L A N _ C L K R E Q#
15 C LK _ P C I E _ W LA N #
15 C LK _P C I E _ W L A N

1
3
5
7
11
13
9
15

W AKE#
C OE X 1
C OE X 2
C
R
R
G
G

3 . 3 V A U X_ 0
1. 5 V _ 0
U I M_ P W R
U I M _D A T A
UIM _ CL K
U I M _R E S E T
UIM _ V P P

L K RE Q #
E F C LK E F C LK +
ND 0
ND 1

GN D 5

2
6
8
10
12
14
16

2 mil
0
R4 5 2

*0 _ 04
R4 9 6
R7 2 2
R5 0 8

V D D3
B T_ ON
8 0 CL K

0 _0 4
1 00 K _ 0 4
0 _0 4

1 5 , 28
27

3 IN 1

4

KEY

27
W LA N _ D E T #
1 5 P C IE _ RX N3 _ W L A N
1 5 P C I E _R X P 3_ W L A N
1 5 P C I E _ T XN 3_ W L A N
1 5 P C I E _T X P 3 _ W LA N

27

R4 5 4
3 IN1

3I N 1

*0 _0 4

V D D3
3 .3 V
1 5, 2 8
2 7, 2 8

*1 0 K _ 04

*0 _0 4

R7 3 8

B T _E N

*1 0 m li _ sh o rt
*1 0 m li _ sh o rt

R 4 55
27 , 2 8

R 7 23
R 7 24

B T_ ON
B T _E N

3. 3 V

R4 9 4
R4 5 6
R4 5 7
R4 5 8

* 1 0K _ 0 4
* 1 0K _ 0 4
* 0 _0 4
0 _0 4

35
23
25
31
33
17
19
37
39
41
43
45
47
49
51

G ND 2
G ND 3
G ND 4
G
P
P
P
P

GN D 6
GN D 7
GN D 8
GN D 9
GN D 1 0

ND 1 1
E Tn 0
E Tp 0
ERn 0
ERp 0

W _D I S A B L E #
P E RS E T #
S M B _ CL K
S M B _D A T A
U S B _D U SB _ D+

R e se rv e d 0
R e se rv e d 1
G ND 1 2
3 . 3 V A U X_ 3
3 . 3 V A U X_ 4
G ND 1 3
R e se rv e d 2
R e se rv e d 3
R e se rv e d 4
R e se rv e d 5

3 . 3 V A U X_ 1
1. 5 V _ 1
1. 5 V _ 2
3 . 3 V A U X_ 2
L ED_ W W AN#
LE D _ W L A N #
L E D _W P A N #

18
26
34
40
50

R4 5 3
*1 0 K _0 4

20
22
30
32
36
38
24
28
48
52
42
44
46

3 .3 V S

W L AN_ E N 2 7 ,2 8
B U F _ P L T _R S T # 1 5 , 1 9, 23 , 2 6 , 27

B U F _P L T _ R S T #

R 72 5
R 72 6
3. 3 V A U X _1

20 mil

20 mil

B T _D E T # 2 7 , 2 8
US B _ P N 2 1 6
US B _ P P 2 1 6

* 10 m i l_ s ho rt
* 10 m i l_ s ho rt
R7 2 7

0 _ 04

Port 2

3. 3 V

3 .3 V
W LA N _ LE D # 27 , 2 8

R7 3 9

*0 _0 4

8 0 CL K

27

Sheet 24 of 41
MINI PCIE/ SATA
HDD/ ODD

B E L LW E TH E R 8 0 0 03 -1 0 21

SATA ODD

SATA HDD
J _ HD D1

J _ OD D 1
S A TA _ T X P 0
S A TA _ T X N 0

C6 5 3
C6 5 4

0 . 0 1 u_ 1 6 V _ X7 R _ 0 4
0 . 0 1 u_ 1 6 V _ X7 R _ 0 4

S A TA _ R XN 0
S A TA _ R XP 0

C6 5 5
C6 5 8

0 . 0 1 u_ 1 6 V _ X7 R _ 0 4
0 . 0 1 u_ 1 6 V _ X7 R _ 0 4

S A TA T X P 0 1 7
S A TA T X N 0 1 7
S A TA R X N 0 1 7
S A TA R X P 0 17

3 . 3V S

C6 6 1
C6 6 2
*0 . 0 1 u_ 1 6 V _ X7 R _ 0 4
5V S

*1 0 u _1 0 V _ Y 5 V _ 08

P1
P2
P3
P4
P5
P6

S A T A _ TX P 1 C 65 6
S A T A _ TX N 1 C 65 7

0. 0 1 u _1 6 V _ X7 R _0 4
0. 0 1 u _1 6 V _ X7 R _0 4

S A T A _ R X N 1 C 65 9
S A T A _ R X P 1 C 66 0

0. 0 1 u _1 6 V _ X7 R _0 4
0. 0 1 u _1 6 V _ X7 R _0 4

R7 0 5

0_ 0 4

S A T A RX N1 1 7
S A T A R X P 1 17

OD D _ D E T E C T#

O D D _ D E TE C T # 16

3 .3 VS

OD D _ 5 V
R 70 6

S A T A TX P 1 1 7
S A T A TX N 1 1 7

*1 0 K _0 4

C 1 8 5 53 -1 1 30 5 -L
P IN G ND 1 ~ 2 = G ND

*M TN 70 0 2 Z H S 3

Q 7

S

OD D _ 5 V
R7 0 2

D

0 _ 06
Q3 0

O D D _D A # _F C H 1 6

S

C8 4 5

A L L T O P -C 1 6 6 N 5 -1 2 2 0 5 -L

D

C 67 0

C6 7 6

C6 7 5

C6 7 4

C6 7 3

C6 7 2

*1 00 0 p _5 0 V _ X7 R _0 4
C6 7 1

17

OD D _ P W R

R7 0 7

R 70 4
*1 0 K _0 4
Q 31
* MT N 7 0 02 Z H S 3

* 1K _0 4 G
S

W2
40BU 6-204373
0-122
W2
50BUQ 6-20
-437
50-02
2

D
* A O3 4 0 9

R 70 3
* 1M _ 04

+

G

2 2 0u _ 6 . 3V _ 6 . 6 *5 . 7

22 u _ 6. 3 V _ X 5 R _ 0 8

1 u_ 6 . 3 V _Y 5V _ 0 4

2 2u _ 6. 3V _ X 5 R _ 0 8

A L L T OP -C 16 6 N 5 -1 2 20 5 -L

0 . 1u _ 1 6V _Y 5 V _ 0 4

H D D _N C 1
H D D _N C 2
H D D _N C 3

0 . 1 u_ 1 6V _Y 5 V _ 0 4

5V S
H D D _N C 0

0 . 1 u_ 1 6 V _Y 5 V _ 0 4

P1
P2
P3
P4
P5
P6
P7
P8
P9
P1 0
P1 1
P1 2
P1 3
P1 4
P1 5

S1
S2
S3
S4
S5
S6
S7

G

S1
S2
S3
S4
S5
S6
S7

5 VS

OD D _ 5 V
C 6 77

C 6 78

C 67 9

0. 0 1 u _1 6 V _ X7 R _0 4

0 . 0 1 u_ 1 6 V _X 7 R _ 0 4

0 . 0 1u _ 1 6V _X 7 R _ 0 4

12 /6 Re se rve
C6 6 3
*0 . 1 u _1 6 V _ Y 5 V _ 04

C 66 4
0 . 1 u _1 6 V _ Y 5 V _ 04

C6 6 5
0. 1 u _ 16 V _ Y 5 V _ 0 4

C6 6 6
1 u_ 6 . 3 V _ Y 5 V _ 04

C 66 7

C 66 8

1 0 u _1 0 V _ Y 5 V _ 08

+

C6 6 9
* 22 0 u _6 . 3 V _ 6. 6 * 5. 7
*0 . 1 u _1 6 V _ Y 5 V _ 04

MINI PCIE/ SATA HDD/ ODD B - 25

B.Schematic Diagrams

21
27
29
Schematic Diagrams

AUDIO CODEC ALC261C
5 8 C o m p o n e nt.

AUDIO CODEC
ALC269 VB
VT1802P

P V D D1 _ 2
R 45 9

For 1 .5 V H DA Link .
R4 6 0

1. 5V S

C 6 80
1 0 u _1 0 V _ Y 5 V _ 0 8
R4 6 1

3 .3 V S _ A UD

3 . 3V S

C 68 1
0 . 1 u_ 1 6 V _ Y 5 V _ 04

L 1 091

2

*H C B 1 0 05 K F -1 2 1 T2 0

A UDG

*1 0 m il _ s ho rt

J P1

C 68 4
* 1 0u _ 1 0V _ Y 5V _ 0 8

C6 8 5
*0 . 1 u _1 6 V _ Y 5 V _ 0 4

AN ALOG

5 V S _A U D

L 11 0
3. 3 V S _ A U D
H C B 1 0 0 5K F -12 1 T 2 0
1
2

L 11 1
H C B 1 0 0 5K F -12 1 T 20
1
2

*1 0 mi l _ sh o rt
0. 1u _ 1 6V _ Y 5V _ 0 4

C 68 7

DIG ITAL

*1 0 mi l _ sh o rt

J P2
C 68 6

VT1802
P
L75,C7
18 ? ? ?
C6 8 3
0 . 1 u _1 6 V _ Y 5 V _ 04

0. 1u _ 1 6V _ Y 5V _ 0 4

5 VS

C6 8 8

C6 8 9

C 69 0

C 6 91

C6 9 2

C6 9 3

C 69 4

C6 9 5

0 . 1u _ 1 6V _Y 5 V _0 4

AZ_ RST# For 3 .3 V
HDA Li nk D e- pop

EM I Requ ire

DV D D_ IO

C6 8 2
1 0 u_ 1 0 V _Y 5 V _ 08

PD# Cont rol

Lay out note :
GN D a nd AUDG spa c e is
60 mil s ~ 100 mi ls

0 _ 06

* 0 _0 4

For 3. 3V HDA Li nk.

10 u _ 10 V _ Y 5 V _ 0 8

0 . 1 u _1 6 V _ Y 5 V _ 04

0 . 1 u _ 16 V _ Y 5 V _ 0 4

1 0 u_ 1 0 V _Y 5 V _ 08

0. 1 u _ 16 V _ Y 5V _ 0 4

1 0 u _1 0 V _ Y 5 V _ 08

1 u_ 6 . 3 V _ Y 5 V _ 04

5 VS
A UDG

R4 6 6

* 10 0 K _ 04

S

S P K O UT RS P K O UT R+

44
45

EAPD
S P DI F O

47
48

C O D E C _ GP I O 02
C O D E C _ GP I O 13

9

25
38

L I N E 2 -L
L I N E 2 -R
M I C 2 -L
MI C 2 -R

S P K -R S P K -R +

J DR EF
M ON O-O U T

GP I O0 -D M I C -D A T
GP I O1 -D M I C -C L K

ANALOG

M I C 1 -L
MI C 1 -R

S D A TA - OU T

B E E P _C

R4 7 8

16
17

MI C 2_ L
MI C 2_ R

C6 9 6
C6 9 7

S E N S E _B

19
20

JD R E F
MO N O _O U T

R4 6 8
C6 9 9

2 0 K _ 1% _ 0 4
* 10 0 p _5 0 V _ N P O _ 04

21
22

MI C 1_ L _ C
MI C 1_ R _C

C7 0 0
C7 0 1

J_
INTM
IC1

4 . 7 u _6 . 3 V _ X5 R _0 6
4 . 7 u _6 . 3 V _ X5 R _0 6

MI C _ S E N S E

M IC_ S E N S E 2 9

4 . 7 u _6 . 3 V _ X5 R _0 6
4 . 7 u _6 . 3 V _ X5 R _0 6

LI N E 1 _ L
LI N E 1 _ R

C7 0 3

H P -O U T -L
H P -OU T -R

I N T _ MI C

R 4 67

C7 0 4

32
33

HE A D P HO NE - L
HE A D P HO NE - R
C O D E C _C B N

36
34

C O D E C _C B P

VT1802P
C7 0 5

C7 0 7
A LC 2 69 Q -V B 6 -GR

10 0 p _5 0 V _ N P O _ 04

6 8 0p _ 5 0V _X 7 R _ 0 4

10u

VT1
802P 75_1%_04
MI C 1-L

NC PIN

H E A D P H ON E -L 29
H E A D P H ON E -R 2 9

2. 2 u _ 6. 3 V _ X 5 R _ 0 6

R4 7 2

1K _ 0 4

M I C 1 -L _ M

MI C 1-R

1 0 u_ 1 0 V _ Y 5 V _ 08

VT1802P

R4 7 4

1K _ 0 4

M I C 1 -R _M

M I C 1 -V R E F O-R R 4 7 5

2. 2 K _ 0 4

M I C 1 -V R E F O-L R 4 7 6

A UD G

2. 2 K _ 0 4

VT1
802P 4.7K_1%_04
C 7 08
2 . 2 u _6 . 3 V _ X5 R _0 6
S P K OU T R +

1 2/6

SP K O UT R+ 2 9

A U DG
S P K OU T R A U DG

SP K O UT R- 2 9

M I C 1 -V R E F O-L

The rm al Pa d pl ac e 9
Vi a hole .
3 .3V S_AUD
S P K O UT L +

5VS

PD#

C7 1 1

* 1u _ 1 0V _Y 5 V _0 6

*1 8 0 p_ 5 0 V _N P O_ 0 4

C2 3 6
C2 4 6

*1 8 0 p_ 5 0 V _ N P O _0 4
*1 8 0 p_ 5 0 V _ N P O _0 4

A UD G
J _ SPK1

S P K OU TL -

J
_SPK
1

S P K OU TL -_ L
* F C M 16 0 8 K -1 21 T 0 6_ s h ort
L 1 13

C7 1 2
*1 8 0 p_ 5 0 V _N P O_ 0 4

2

Spea k er wi re le ngth l es s tha n 8 00 0mi ls , It don't ne ed LC Fil te r.
SPKO UTR+, R-, L+, L- Tra ce wi dth
Spea k er 4 ohm- --- -- > 40 mil s
Spea k er 8 ohm- --- -- > 20 mil s

B - 26 AUDIO CODEC ALC261C

Re serve 9/8

L 1 12
* F C M 16 0 8 K -1 21 T 0 6_ s h ort
S P K O U T L + _L
C 7 10

20ms

AZ_ RST#

1

EMI Require

1
2
8 8 2 66 -0 2 00 1
P C B F oo t p ri nt = 8 8 2 66 -2 L

A UDG

CBN
C BP
OP V E E

I N T _ MI C _ OU T
C 69 8

2 . 2 u _6 . 3 V _ X5 R _0 6

LD O_ C A P
MI C 1- V R E F O -R
MI C 2- V R E F O

1 K _ 04

VT1802P
330P

0 . 1 u _1 6 V _ Y 5 V _ 04

C O D E C _V R E F

28
30
29

1

4 . 7 K _ 04
J _ INT M IC1

VT1802P 5.1K_1%_04

23
24

2
R 46 5

VT1802P
2.2K_04

HP _ S E N S E 2 9

C7 0 9

4. 7 K _ 0 4

MI C 1 -V R E F O -L

4 7 K_ 0 4

FOR VOLUMN
ADJUST

A VSS1
AVSS2

1u _ 6 . 3V _Y 5 V _0 4
R 4 77

42
43

K B C_ B EE P
H D A _S P K R

PC BEEP

31

C7 0 6

R E S E T#

G ND

D 28
B A T 5 4 CW G H
A
C 3 BEEP
2 A
1

27

12

B E E P _R

PC BEEP
16

11

H D A _ R S T#

26
37

H D A _R S T #

LD O_ C A P
M I C 1 -V R E F O-R
MI C 2- V R E F O

S Y NC

49

16

S D A TA - I N
10

DV S S 2

H DA _ SY NC

PVSS1
PV SS2

H D A _S D I N 0

16

8

A Z _S D I N 0 _ R

3 9 . 2 K _1 % _ 04 H P _S E N S E

VR EF

7

16

B I T -C L K
2 2 _0 4

2 0 K _ 1% _ 0 4

R4 6 4

35

L I N E 1 -L
L I N E 1 -R

6
R 4 71

R4 6 3

LI N E 2 _ L
LI N E 2 _ R

27

5

22 p _ 50 V _ N P O _ 04

1 6 H DA _ B IT CL K

S E N S E _A

14
15

S en s e -B
S PD IF C2 /E A PD
S PD IF O

DIGITAL
C 7 02

13
S en s e A

S P K -L +
S P K -L -

1 6 H DA _ S DO UT

A UD G
MI C 2- V R E F O

A VD D1
A V DD 2

P VD D1
P V DD 2

1
DVD D1

D V D D -I O

P le a se Le t LC Filt e r
t oge t he r a nd c lose t o
C ode c. IF S pe a k er
w i re le ngt h is le ss
t han 80 00m ils It don't
ne e d the LC Filt e r.

Q 12
*B S S 1 3 8 _N L

40
41

S P K O UT L +
S P K O UT L -

A U DG

18

PD #
Q 13
* MT N 7 0 0 2Z H S 3

G

HD A _ RS T #
G

AZ_RST# For 1. 5V
HDA Link De -pop

4

P D#

D

Sheet 25 of 41
AUDIO CODEC
ALC261C

5V S

U 32

1 0 K _ 04

D

H D A _ R S T#
2 7 K B C _M U T E #

39
46

R 4 62
D3 3
B A T 54 A W G H
1 A
C 3
2 A

S

B.Schematic Diagrams

5 VS

J_ S P K L 1
1
2

SP K O UT R+
SP K O UT R-

L136
L135

S P K OU T L+ _ L
S P K OU T L-_ L
* F C M 1 60 8 K -1 21 T 0 6 _s h o rt
* F C M 1 60 8 K -1 21 T 0 6 _s h o rt

S P K OU T R +_ R
S P K OU T R -_R

4
3
2
1
* 85 2 0 4-0 4 0 01

8 5 20 4 -0 20 0 1
P C B F o o t p rin t = 8 5 20 4 -0 2R

PN: 6-20- 43130- 104
C2 3 7
C2 3 9
A UD G

*1 8 0 p_ 5 0 V _ N P O _0 4
*1 8 0 p_ 5 0 V _ N P O _0 4

MI C 1 -L M

29

MI C 1-R M 2 9
Schematic Diagrams

USB 3.0 VL800

USB 3.0 VL800 B - 27

B.Schematic Diagrams

Sheet 26 of 41
USB 3.0 VL800
Schematic Diagrams

KBC- ITE IT8518
KB C _ AV DD

*1 5 m li _ sh o rt _ 06

C7 4 1

C7 4 2

C7 4 3

C 74 4

0. 1 u _ 16 V _ Y 5 V _ 0 4

1 0u _ 10 V _ Y 5 V _ 0 8

0 . 1u _ 1 6V _ Y 5V _ 0 4 0 . 1 u_ 1 6V _Y 5V _ 0 4

V DD3

L 1 17
H C B 1 0 05 K F -1 2 1T 2 0

U 37
8

.

R 50 1

V DD3

C 74 7

V DD 3

VD D

C8 5 6

C7 4 5

0. 1 u _ 16 V _ Y 5 V _ 0 4

*0 . 1 u_ 1 6 V _Y 5 V _0 4

* 0 . 1u _ 1 6V _ Y 5 V _ 0 4

SI
SO
CE #
SC K

C 7 46

0 . 1 u_ 1 6 V _Y 5 V _0 4
K B C _ F LA S H

3

5
2
1
6

VD D3

K B C _S P I _S I _ R
K B C _S P I _S O _ R
K B C _S P I _C E # _R
K B C _S P I _S C L K _R

R 50 2

W P#

1 0 0K _0 4

C 74 8
L 11 8
H C B 1 00 5 K F -1 21 T 2 0

0 . 1 u_ 1 6 V _Y 5 V _0 4
EC_ VCC

R7 8 5

15

E C_ RS T #

*0 _0 4

R7 8 6

1 5 , 19 , 2 3 , 24 , 2 6 B U F _ P L T_ R S T#

0_ 0 4

( S MI # )
( S CI# )

E C _ S MI #
E C_ S CI#

29

23
15

M E _W E #
C PU_ F A N
( W EB1 # )
V G A _F A N

C P U _F A N
2 9 W E B _E MA I L #
C8 5 5
0 . 1u _ 1 6V _ Y 5V _ 0 4

BA T _ DE T
B A T _ V OL T
( APKEY# )

37
B A T _ DET
37
B A T _ V OL T
29
A P _K E Y #
2 TH E R M _V OL T

L A N _ P C I E _W A K E #
3 G_ D E T#
C C D _ D E T#
M OD E L_ I D

2 3 L A N_ P CIE _ W A K E #
22
22

3 G_ D E T #
CCD _ DE T #

37
S MC _B A T
37
S MD _B A T
1 0 S MC _ V GA _ T H E R M
1 0 S MD _ V GA _ T H E R M
3, 1 6 , 1 7 S M C _ C P U _ TH E R M
3, 1 6 , 1 7 S M D _ C P U _ TH E R M

R 70 8
R 70 9
R 52 3

H _P E C I

25

Pin87 3 IN mult i
1
f un ctio n pin

L C D _ B R I GH TN E S S
K BC_ BE E P( B E EP )
K B C_ B E E P
28 L E D _ S C R OL L #
28
L E D _N U M #
28
L E D _C A P #
2 8 LE D _ B A T _C H G
2 8 L ED_ BA T _ F UL L
28
L E D_ P W R
24

2 4, 2 8
24

3 IN1

B T_ D E T #

S MC _ B A T
S MD _ B A T
S MC _ V GA _ T H E R M
S MD _ V GA _ T H E R M
0_04
0_04
* 0 _0 4

R 7 87

8 0 CL K

80 C L K
1 K_ 0 4

2 9 W E B _W W W #
29
T P _ CL K
29
T P_ DAT A
22

8 0 D E T # ( 80 P O R T _D E T # )
( W EB2 # )

PJ 0
PJ 1
A C 2 / GP J 2
A C 3 / GP J 3
A C 4 / GP J 4
A C 5 / GP J 5

3

74
VBAT

IT8518

AD
AD
AD
AD
AD
AD
AD
AD

C 0 / GP I
C 1 / GP I
C 2 / GP I
C 3 / GP I
C 4 / GP I
C 5 / GP I
C 6 / GP I
C 7 / GP I

0
1
2
3
4
5
6
7

F L F R A M E # / GP G 2
F L AD0 /S C E #
F L A D1 /S I
F L A D2 /SO
F LA D 3 / GP G 6
F LC L K / S C K
( P D )F L R S T# / W U I 7/ G P G0 / T M

GPIO

SMBUS

1 10
1 11
1 15
1 16
1 17
1 18

SM
SM
SM
SM
SM
SM

( P D )K S O1 6 / GP C 3
( P D )K S O1 7 / GP C 5

C L K 0 / GP B 3
D A T 0 / GP B 4
C L K 1 / GP C 1
D A T 1 / GP C 2
C L K 2 / GP F 6 ( P U )
D A T 2 / GP F 7 ( P U )

(
(
(
(
(
(
(
(

PWM

24
25
28
29
30
31
32
34

PW M
PW M
PW M
PW M
PW M
PW M
PW M
PW M

0 / GP A 0 (
1 / GP A 1 (
2 / GP A 2 (
3 / GP A 3 (
4 / GP A 4 (
5 / GP A 5 (
6 / GP A 6 (
7 / GP A 7 (

PU
PU
PU
PU
PU
PU
PU
PU

)
)
)
)
)
)
)
)

PS2 C
PS2 D
PS2 C
PS2 D
PS2 C
PS2 D

LK 0 / G
A T0 / G
LK 1 / G
A T1 / G
LK 2 / G
A T2 / G

P F 0(
P F 1(
P F 2(
P F 3(
P F 4(
P F 5(

)G
)G
)G
)G
)G
)G
)G
)G

P H0 /ID
P H1 /ID
P H2 /ID
P H3 /ID
P H4 /ID
P H5 /ID
P H6 /ID
P G1 / I D

0
1
2
3
4
5
6
7

( P D )E GA D / GP E 1
( P D )E G C S # / GP E 2
( P D )E G C L K / GP E 3

K B -S I 0
K B -S I 1
K B -S I 2
K B -S I 3
K B -S I 4
K B -S I 5
K B -S I 6
K B -S I 7

4
5
6
8
11
12
14
15

KB
KB
KB
KB
KB
KB
KB
KB

-S I 0
-S I 1
-S I 2
-S I 3
-S I 4
-S I 5
-S I 6
-S I 7

4
5
6
8
11
12
14
15

36
37
38
39
40
41
42
43
44
45
46
51
52
53
54
55

K B -S O0
K B -S O1
K B -S O2
K B -S O3
K B -S O4
K B -S O5
K B -S O6
K B -S O7
K B -S O8
K B -S O9
K B -S O1 0
K B -S O1 1
K B -S O1 2
K B -S O1 3
K B -S O1 4
K B -S O1 5

1
2
3
7
9
10
13
16
17
18
19
20
21
22
23
24

KB
KB
KB
KB
KB
KB
KB
KB
KB
KB
KB
KB
KB
KB
KB
KB

-S O0
-S O1
-S O2
-S O3
-S O4
-S O5
-S O6
-S O7
-S O8
-S O9
-S O1 0
-S O1 1
-S O1 2
-S O1 3
-S O1 4
-S O1 5

1
2
3
7
9
10
13
16
17
18
19
20
21
22
23
24

PU
PU
PU
PU
PU
PU

( P D )W U I 5 / GP E 5
( P D )L P C P D # / W U I 6 / GP E 6

)
)
)
)
)
)

( P D )T A C H 0 / GP D 6
( P D )T A C H 1 / GP D 7
( P D )T MR I 0/ W U I 2 / GP C 4
( P D )T MR I 1/ W U I 3 / GP C 6

CIR

R I 1# / W U I 0 / GP D 0( P U )
R I 2# / W U I 1 / GP D 1( P U )

( P D )C R X / GP C 0
( P D )C TX / GP B 2

( 3 G_ P W R _ E N )
K B C _ S P I _C E #
K B C _ S P I _S I
K B C _ S P I _S O
( V C H G-S E L )
KB C_ S P I_ SCL K

0 _04 F OR IT 85 12C X/ EX
0 .1U _0 4 F OR I TE8 51 2- J(I TE 85 02- J
E C C os t D ow n

R 5 33

W/ 0 CI R)

C 7 53

R5 3 5

0V

V 2. 0

R5 03 10 K/ R5 04 10 K

1.6 5V

W240
BU
W250
BU
W250
BAQ

MO D E L _ I D

EC_ VS S

C K 32 K E
C K 3 2K

1 0 K _ 04

VD D3

* 1 0K _ 0 4

RX

2. 2 K _ 0 4
2. 2 K _ 0 4

1 0K _ 0 4

R 50 6

1 0K _ 0 4

R 50 7

*1 0 K _ 04

W L A N_ L E D#

1 6 , 1 9, 2 6 , 3 0
1 6 , 3 0, 3 2

B A T _V O L T

VD D3

OC P P E #
ICP P E #

35
17

C 7 5 1 1 u _6 . 3 V _ X5 R _0 4

80PORT

J_ 8 0D E B U G 1

2 9 , 3 0, 3 1

5
4
3
2
1

E GA D
26
26

3 IN 1
8 0 CL K
R 51 4

1 0 K _0 4

80 D E T#

1 2/6 Reve rse

R S M R S T _ GA T E # 16
K B C_ RS T # 1 6

47
48

C P U _F A N S E N

V GA _ F A N S E N

120
1 2 4 ( P M_ P W R O K )

V C O R E _ ON

119
1 2 3 ( K B C _ P ME # ) P ME #

29

VDD 3

C7 5 2
0 . 1 u _1 6 V _ Y 5 V _ 04

For 8512E
KBC_SPI_*
_R = 0.1"~0.5
"

35

U 39
8

5

0_ 0 4

VD D

C E L L _C ON TR OL 3 7

R5 2 8 1 K _ 0 4

? ? ?
3

R 5 3 2 4 . 7 K _ 04
K B C _ H O LD #

2
128

16

C H G_ E N

37

7

*1 0m i l _s h ort

1
2

* 12 p _5 0 V _ N P O _0 4

C K 3 2K

* 12 p _ 50 V _ N P O _ 04

S H OR T
* MC -14 6 _3 2 . 7 68 K H z

Co -la yo ut X2 , X3
1
2

4
3

R5 34 F or IT8 518 BX&
IT 85 19 B On ly.
X

1 5 _ 1% _ 0 4K B C _S P I _ C E #

K B C _S P I _S C L K _R

R5 3 0

4 7 _ 04

CE#

VSS

P C T 25 V F 0 1 6B -75 -4 I -S 2 A F

C K 3 2K E
C 7 55

1 5 _ 1% _ 0 4K B C _S P I _ S O

R5 2 9

4

*1 0 M_ 0 4

4
3

4 7 _ 04

R5 2 7

K B C _S P I _C E # _R

SC K
H OL D #

U37 U39 Co-layout

CK 3 2 K E
CK 3 2 K
R 53 1

R5 2 6

K B C _S P I _S O _ R

SI
SO

K B C _ F LA S H
S W I#

K B C _S P I _S I _R

2
1
6

R 7 10

C7 5 4

K BC_ AG ND

R 50 5

3 .3 VS

22

B T _E N
2 4 ,2 8
B K L _E N
20
H S PI_ CE # 1 7
H S P I _ S C LK 1 7
H S P I _ MS O 1 7
H S P I _ MS I 17
D D _O N

82
83
84

SM D_ BA T R8 0 8
SM C_ BA T R8 0 9

3G _D E T #
CCD _ DE T #

22

X1 0
R5 3 4

0 . 1 u_ 1 6 V _Y 5 V _0 4

* 10 m i _ s h ort _ 0 4 C D _ B R I G H T N E S S
l
L
*0 . 1 u_ 1 6 V _Y 5 V _0 4

R5 0 3
R5 0 4

X1 1
* 1T J S 1 25 D J4 A 4 2 0P _ 3 2 . 76 8 K H z

6 -2 2-3 2R 76 -0B 4
C7 5 6

B - 28 KBC- ITE IT8518

M OD EL _ID

3.3 V

V C H G _ S E L 37

S USB #
S USC #

19

CLOCK

NC 2
2 0 B R I GH TN E S S

V OLT AG E

R5 03 X/ R 504 1 0K

Pin100 ,104&106 EXT ? ? Pu ll hi
& Pull L ow .

93
94
95
96
97
98
99
107

( P D )L 80 H L A T / GP E 0

AVSS

R XD / GP B 0 ( P U )
T X D/G P B1 ( PU )

*0 _0 4

RX
R5 03 10 K/ R5 04 X

V 2. 0

C CD_ E N

75

UART

I T8 5 1 8E

V ER .
V 1. 0

3 G_ P OW E R

56
57

( P D )R I N G #/ P W R F A I L # / L P C R S T# / GP B 7

VSS
VSS
VSS
VSS
VSS
VSS
VSS

WEB #- --WEB_EM AIL#
1
WEB #- --WEB_WWW #
2

EC MODULE CHOOS (FOR DIFFER
E
ENCE K/B TYPE
)

W P#

LPC/WAKE UP

GP INTERRUP
T
G I N T / GP D 5 ( P U )

1 08
1 09

24

J_
KB1

A L L _S Y S _ P W R G D 1 9 , 20

PWM/COUNTER

P W R S W / G P E 4( P U )

* 0 _0 4
* 0 _0 4

1 u _6 . 3 V _ X5 R _0 4

V DD3
100
101
102
103
104
105
106

112
R 83 0
1 0 V G A _ A L E RT #
R 82 9
2 4, 2 8 W L A N _ L E D #
24
W L A N_ DE T #

1

*8 52 0 5 -05 0 0 1

WAKE UP

WAKE UP

33

PD
PD
PD
PD
PD
PD
PD
PD

EXT GPIO

PS/2

85
86
87
88
89
90

* 8 52 0 1- 24 0 51

58
59
60
61
62
63
64
65

K B C _W R E S E T #
C 74 9

For 8502
E
U9 U28 Co-l
ayout

V D D3

FLASH

ADC

66
67
68
69
70
71
72
73

18
21

P W R_ B T N#

A VCC

26
50
92
114
1 21
127
VSTBY
VST BY
VSTBY
VSTB Y
VSTBY
VSTBY

DAC
G
G
D
D
D
D

1 25

3G _E N

30
P W R_ S W #
16 , 2 0 , 29 L I D _ S W #
16

E C S CI# /G P D3 ( P U )
E C S MI # / G P D 4 ( P U )

76
77
78
79
80
81

W L A N _E N

2 4 , 28 W L A N _E N
25
K B C _ MU T E #

Sheet 27 of 41
KBC- ITE IT8518

0 _ 04

K S O0 / P D 0
K S O1 / P D 1
K S O2 / P D 2
K S O3 / P D 3
K S O4 / P D 4
K S O5 / P D 5
K S O6 / P D 6
K S O7 / P D 7
K S O8 / A C K #
K S O 9/ B U S Y
K S O 10 / P E
K S O1 1 / E R R #
K S O 1 2/ S L C T
KSO 1 3
KSO 1 4
KSO 1 5

G A 2 0/ G P B 5
K B R S T #/ G P B 6 ( P U )
P W U R E Q # / GP C 7( P U )
L 8 0L L A T / GP E 7 ( P U )

4
VSS

* A T 25 F 5 1 2A N

FOR W250BUQ
J _K B 2

8 52 0 1 -24 0 5 1
KSI0 /ST B#
K S I1 /A F D #
K S I 2/ I N I T #
K S I 3/ S L I N #
KS I4
KS I5
KS I6
KS I7

LPC K/B MATRIX

1
12
27
49
91
113
1 22

B.Schematic Diagrams

1 6, 2 6
16

FOR J _W240BU
KB1

W R ST #
1 26
4
16
20

G A 20
R 7 97

0
1
2
3
CL K
A ME #
IRQ
R S T #/ W U I 4 / GP D 2 ( P U )

7
HO L D#

14

K B C _W R E S E T #
16
GA 2 0
1 6, 2 9 , 3 7 A C _ I N #
28
LE D _ A C I N
3 ,1 7 AP U_ T A L E RT #

L AD
L AD
L AD
L AD
L PC
LFR
SER
L PC

V CC

U3 8
10
9
8
7
13
6
5
22

1 5, 1 9
L P C _A D 0
1 5, 1 9
L P C _A D 1
1 5, 1 9
L P C _A D 2
1 5, 1 9
L P C _A D 3
15 , 1 6 LP C _ C L K 0
1 5 , 19 L P C _ F R A ME #
1 5, 1 9
S E RIR Q

K B C _ H OL D #

K B C _ A GN D

11

.

3 .3 VS

6 -22 -3 2R 76- 0B 2
6 -22 -3 2R 76- 0B G

K B C _S P I _ S I

K B C _S P I _ S C LK
Schematic Diagrams

LED/ MDC/ BT
3V _B T

Bluetooth

J _ BT 1

3 .3 V

16
US B _ P N 6
16
US B _ P P 6
2 4, 2 7
B T _ DE T #

R5 3 6
47 K _ 0 4

3 .3 V

*8 7 21 2 -0 6G 0
1 5, 2 4

B T _ DE T #
C7 5 7

R5 3 7

B T _ ON

3 . 3V

*1 0K _0 4

3 V_ BT

D
3 . 3V S

3 . 3V S

R 5 40

L ED_ PW R

22 0 _0 4

R 54 3

R 54 4

R5 4 5

2 2 0 _0 4

2 2 0_ 0 4

2 2 0_ 0 4

2 20 _ 04

R5 5 0

M2
M-M A R K 1

H3 4
h t 6 _ 0b 7 _0 d 3 _7

H3 5
H C 6_ 0 d 3_ 7

3
4
5

1

9
8
7
6

H1 4
3
4
5

MT H 31 5 D 1 1 1

3

3

1

E

2

Y

K P B - 30 2 5Y S GC

B
24 , 2 7

For W240BU

E
H2 5
M8
M-M A R K 1

BAT LED
D 14

K P B -3 02 5 Y S G C

C

6-5 2- 520 01 -02 7

BT _ EN

M7
M-MA R K 1

LED
D1 3

2
2 4, 2 7

Q1 6
* DT C1 1 4 E UA

SG

* 10 m i _ s ho rt _ 0 4
l
B
W L A N _E N

1

1

POWE ON
R
W LA N _L E D # 2 4 , 2 7

Y

2

R 5 42

Sheet 28 of 41
LED/ MDC/ BT

K P B -3 02 5 Y S G C

Q1 7
D T C 1 1 4E U A

M1
M5
M -MA R K 1 M -MA R K 1

L E D _ B A T _F U L L 2 7

WL
AN
LE
D

D1

L E D _ S C R OL L # 2 7

27

SG

1
4

C

C

3

2

LOCK
LED

L E D_ CA P # 2 7

6-5 2- 520 01 -02 7

1

SCRO
LL
D5

L
OCK
L
ED

R Y - S P 17 0 Y G3 4 -5M

C
L E D _ N U M# 2 7

6- 52 -52 00 1- 027

A

C
APS
D 4

LOC
K
LED

R Y -S P 1 70 Y G 34 -5 M

C
S A T A _L E D # 1 7

6- 52- 52 001 -0 27

A

NUM
D 3

LED

R Y -S P 17 0 Y G3 4 -5 M

C

A

HDD/
ODD
D2

R Y -S P 1 70 Y G 34 -5 M

A

BT
LE
D

4

2 20 _ 0 4

L E D_ B A T _ CH G 2 7

2 2 0 _0 4

3

2 20 _ 0 4

LE D _A C I N 2 7

R 54 1

22 0 _0 4

R 5 48

4

22 0 _ 04

R5 4 7

Y

R5 4 6

SG

R 5 49

*1 0 u_ 1 0 V _Y 5V _0 8

4

3 .3 V S

2

3 .3 V S

C7 5 9

* 18 0 p_ 5 0 V _N P O_ 0 4

S
3 .3 VS
3 .3 VS

C 75 8

1

9
8
7
6

H1 3
3
4
5

MT H 31 5 D 1 1 1

9
8
7
6

1

C 76 0
*0 . 1 u_ 1 6V _Y 5V _ 0 4

MT H 3 1 5 D 1 1 1
V D D3

H2

H1
C 1 10 D 11 0 N P

C 11 0 D 1 1 0N P

M6
M-MA R K 1

M3
M-M A R K 1

M4
M-M A R K 1

H5
3
4
5

S2
S MD 8 0 X 80

H 29
H 30
H 31
H 4_ 7 B 6 _0 D 3 _ 7 H 4_ 7 B 6 _0 D 3_ 7 H 4 _7 B 6 _0 D 3_ 7

9
8
7
6

MT H 31 5 D 1 1 1

3
4
5

H6
C6 7 D6 7

H1 9
H 4 _ 0B 7 _ 0 D 3 _7
H2 1
H 20
C 1 10 D 1 1 0 N P C 11 0 D 1 1 0N P

H3 6
h t 6 _ 0b 7 _0 d 3 _7

H3 2
H 4 _ 7B 6_ 0 D 3 _ 7

H 33
H T 6_ 0 B S 1 D 3 _7

H7
1

H9
3
4
5

1

1

MT H 31 5 D 1 1 1

9
8
7
6

H2 4
3
4
5

MT H 31 5 D 1 1 1

6

mt h3 1 5d 1 1 1_ 3

H 23
C 67 D 6 7

H3
3
4
5

H1 1

1

1

H 17
H 15
* H 4 _7 B 6 _ 0D 3 _7
H 4_ 7 B 6 _0 D 3 _ 7

1

S1
S MD 80 X 8 0
1

H 18
H 6_ 0 D 3 _ 7

1

9
8
7
6

3
4
5

1

9
8
7
6

1

1
2
3
4
5
6

MT H 3 1 5 D 1 1 1

H2 6

9
8
7
6

3
4
5

MT H 31 5 D 1 1 1

1

M TH 3 15 D 1 1 1

H4
3
4
5

1

GN D

J_ T P 4

9
8
7
6

L E D_ P W R
L E D_ A CI N
L E D_ B A T _ F UL L
L E D_ B A T _ CHG

* 85 2 01 -0 6 05 1
GN D

1 2/9

For W250BUQ

9
8
7
6

MT H 3 1 5 D 1 1 1

LED/ MDC/ BT B - 29

B.Schematic Diagrams

LED

5 0mi l

*1 5 m li _ sh o rt _ 06
Q1 4
*MT N 70 0 2Z H S 3

G

R 5 39

50 mi l

B T _ E N#

BT_ EN

* 0_ 0 4

R 5 38

* 18 0 p_ 5 0 V _N P O_ 0 4

2 4 , 27

1
2
3
4
5
6

BT _ EN#
Schematic Diagrams

USB/ FAN/ TP/ MULTI CON
USB PORT*2(Port 0,Port1)

R7 4 0

* 0_ 0 6

U S B _V C C 2

US B V CC0

Reserve 9/8

0 _ 06

R7 4 1

US B V CC1

60 mil
+

C 7 40

+ C7 6 9

2 2 0u _ 6. 3V _ 6 . 6 *4 . 5
V DD 5
17

12

O UT

3
D P _O

V D D5

*1 0 K _0 4

11

U S B _P N 0 _R

*1 0 K _0 4

* 17 . 8 K _ 1% _ 0 4

15

R7 4 5

NC

8
F A U LT #

D

C TL 3

R7 4 6

*1 0 K _0 4

R5 7 4

*0 _ 04

5 VS

J _ F A N1

X
1
1

3 . 3V

R 5 52
1 0 K _ 04
U S B _O C P 0 _ 1 #

R 5 54

US B V CC1

U S B _P N 0

U S B _P P 0

R 1 68

0_ 0 4

US B _ P N0 _ R

U S B _P P 0

US B _ P N0

+ C 7 72

U S B _F L G #

*0 _ 04

U S B _ V CC3

L 13 0
*1 5 mi l _ sh o rt _ 06

R 5 53
*1 0K _ 0 4

R 1 71

0_ 0 4

JFA
N

U S B _ P P 0 _R

2 7 C P U_ F A N S E N

3
R 5 51

* 10 0 u _6 . 3 V _ B _A

6

100 M
IL

16

C 7 62

C 7 63

C 7 64 1 6

US B _ P P 1

1

VIN2

0 . 1 u _1 6 V _ Y 5 V _ 04

0. 1 u _1 6 V _ Y 5 V _ 04

*1 0u _ 6 . 3V _ X 5 R _ 06

V O UT 3

4
E N#

1

R7 1 4

C 77 0
R 5 56

GN D

R T9 7 1 5B G S

U S 0 40 3 6 B C A 0 81

W 24 0 B U 6 - 2 1- B 4 9C 0 - 10 4

C7 7 1

R 5 57

10 K _ 0 4

DA T A _ L

10 K _ 0 4

* 10 u _ 10 V _ Y 5 V _ 08

3

J_ T P 1

DA T A _ H
0 _0 4

3 0, 3 2 , 3 3 D D _ ON #

* 15 m il _ s ho rt _ 0 6

2

L1 2 1
4

G ND

R 5 55

V+

3
* W C M 20 1 2 F 2S -1 6 1 T0 3
2

1

FO R CLI CK B OA RD
5 VS_ TP

5V S

1

0 _0 4

4

U S B _P N 1

8

7
V O UT 2

3

1 0u _ 10 V _ Y 5 V _ 0 8

R7 1 3

U S B V CC 1

F L G# V O U T 1
VIN1

Port 1
J _ USB 2

5
2

C 76 1

CLICK CONN

0 . 1 u _1 6 V _ Y 5 V _0 4

1
2
3
4
8 52 0 1-0 4 0 51

GN D 1
G ND 2
GN D 3
G ND 4

U S B _ F L G#

4. 7 K _ 0 4

8 mil
0

C 7 73

U 40
5V

8 52 0 5-0 3 7 01

1 0u _ 1 0V _ Y 5V _ 0 8

1-----> Dedicated Charging Port, A
uto-detect
1-----> Charging Downdtream Port, BC Spec 1.1
0-----> Standard Downstream Port, USB 2.0 M
ode.

3 . 3V

1 6, 2 6 U S B _ O C P 0 _ 1#

1
2
3

C7 6 6
0. 1 u _1 6 V _ Y 5 V _ 04

U S B _ O C P 0 _1 #

16

CTL3: 0
CTL3: 1
CTL3: X

5 VS_ FAN

C 7 65

*T P S 2 5 40
N/A

Q7 6
*M TN 70 0 2 Z H S 3

1 u_ 6 . 3V _Y 5V _ 0 4

T P _D A T A 2 7
T P _C LK
27
C 7 74

C 7 75

47 p _ 50 V _ N P O _0 4

G ND 1
GN D 2
G ND3
GN D 4

CTL2
CTL2
CTL2

8
7
6
5

G 9 9 0P 1 1 U 6 - 0 2- 9 9 01 1 - B2 0
P 2 7 93 A 6- 0 2 - 02 7 9 3- B 2 0

GN D

0_ 0 4

3 .3 VS

CTL1
CTL1
CTL1

D
D
D
D

A X 9 9 5S A

W 25 0 B UQ 6 -2 1 - B4 4 1 0- 0 0 4

V DD3

GN
GN
GN
GN

D A TA _ L

W 24 0 B U 6 - 21 - B 49 C 0 -1 0 4

13

FO N
VIN
V O UT
VSET

3

U S 0 40 3 6 B C A 0 8 1

9

C P U _F A N

V+

* 10 K _ 0 4

I L I M1

16

Sheet 29 of 41
USB/ FAN/ TP/
MULTI CON

U 41
1
2
3
4

D A TA _ H

R 7 12

S

47 p _ 50 V _ N P O _0 4

W 25 0 B UQ 6 - 21 - B 44 1 0 -0 0 4

VDD 3

POWER SWITCH CONN.

CONN.(Port 2)

AP_ KEY#

5V

R7 3 4

3 . 3V S

1.1 60
A
mils
*0 _ 0 6

C7 7 8

0 . 0 1 u_ 1 6 V _X 7 R _ 0 4

3. 3 V

C7 7 6

C 7 77

1
2
3
4
5
6
7
8

Q 18
G

2 5 M IC_ S E N S E
2 5 H P _ S ENSE

2 5 S P K OU T R +
2 5 S P K OU T R 16

USB _ PN4

R5 6 1

*1 0 m il _ sh o rt _ 04

USB _ PP 4

R5 6 2

*1 0 m il _ sh o rt _ 04

S P K OU T R +
S P K O UT R-

U S B N4 _ R

16

H E A D P H O N E -R
H E A D P H O N E -L
M IC_ S E NS E
S P K _H P #
H P _ S ENSE
U S BN4 _ R
U S B P 4 _R

U S B P 4 _R

B - 30 USB/ FAN/ TP/ MULTI CON

1
2
3
4
5
6
7
8
9
10
11
12
13
14
8 5 20 1 -14 0 5 1-0 1

Ch an ge co nne ct or

0 . 01 u _ 16 V _ X 7R _0 4

0. 0 1 u_ 1 6 V _X 7 R _ 0 4

*1 0 m il _ sh o rt _ 04 M_ B T N #

AP_ KEY#

88 4 8 6-0 8 01
J _ SW 1
1
2
3
4
5
6
7
8
9
10

M_ B T N #

20 mi l
M _B T N #_ R
W EB_ W W W #
W E B _ E M A I L#
L ID_ S W #

30

R5 6 0
*1 0m i l _s h or t _0 4
M_ B TN #

M_ B T N #

W E B _W W W # 2 7
W E B _E M A I L # 2 7
L I D _ S W # 1 6, 2 0 , 2 7

A P _ ON

30

P R 21 5
* 47 K _ 0 4
*0 . 1u _ 5 0V _ Y 5V _ 0 6

12 /8

P C2 3 0

P V1
*V 1 5 A V L C 0 4 02
2

2 5 H E A D P H ON E -R
2 5 H E A D P H ON E -L

M I C 1 -R M
M IC1 -L M

3 .3 V

2 0m il
MB T N
R5 5 8
W EB_ W W W #
W E B _ E MA I L #
LI D _ S W #

1

2 5 M I C 1 -R M
2 5 M I C 1 -L M

S

* MT N 7 0 02 Z H S 3
J _ A UDIO 1

12 /10 Dele te R5 59

F OR A UD IO B OA RD

3 .3 VS

1 0 K _ 04
* 1 0K _ 0 4
* 1 0K _ 0 4
J_ S W 2

0 _ 06
D

R7 3 3

R8 3 1
R8 3 2
R8 3 3

A P _K E Y # 2 7

FOR P OW ER S WI TC H BO AR D
US B V CC1

AP_ KEY #
W E B _W W W #
W E B _E M A I L #

CLOSE TO J_SW1

1

Audio/B

A P _ ON

PV2
*V 1 5 A V L C 0 40 2

VIN
2

B.Schematic Diagrams

R 7 51

R7 3 7

I L I M0

C TL 2

7

A C_ IN

G

1 6 , 27 , 3 7 A C _I N #

5V S

2

3
*W C M2 0 1 2F 2 S -1 6 1T 0 3
2

4

6

*1 0 K _0 4

1
L 1 20

16
C TL 1

*1 0 K _0 4

R 7 48

4

U S B _P P 0_ R

G ND

EN /DSC

R 7 50

U S B _ P P 0_ R

14

27

1

0_ 0 4

U S B _ P N 0 _R

D P _I N

5

V DD5

D D _ ON

J _ USB 1
R 7 11

D M _I N

I L I M_ S E L
R 7 49

12 /7

10 mi
0
l

10

D M_ O

4

* 10 K _ 0 4

5V S _ F A N

G ND1
GN D 2
G ND3
GN D 4

IN

2

U S B _P P 0

R 7 47

FAN CONTROL

Port 0

G ND 1
GN D 2
G ND 3
GN D 4

1

PPAD

U 10

10 mi
0
l
U S B _P N 0

27 , 3 0 , 31

0 . 1 u _1 6 V _ Y 5 V _ 04

F ON #

US B PO RT Charg e

V DD 5

C7 6 8

*1 0 0u _ 6 . 3V _ B _ A

US B V C C0

* 5 05 0 0- 01 0 41 -0 0 1L

If system has APON function, uses J_SW1
If system has no APON function, uses J_SW2

1 2/8
Schematic Diagrams

5VS/ 3.3VS/ 1.8VS/ 1.5VS/ 1.1VS
VI N
VA

VIN

V IN 1

3 .3 V

V IN 1
R8 1 0

PU 1
V A

*1 2 K _ 06

V IN
29

P R 2 10

M_ B T N #
29

8
VA

7
V IN

1 K _ 04

6
M _B T N #

1K _ 0 4

R5 6 3

D D _ ON _L A T C H

D D_ O N

P R1 8

P W R_ S W #

4

PC 6
2 7 , 29 , 3 1

1 K_ 0 4

P W R_ S W # 2 7

ON
D
D_ON"L" T O
"H FR
" OM EC

PC 7

PC 8

C 7 79

0 . 1 u_ 5 0 V _Y 5 V _ 06

12 /6

V IN1

2
3

1 K_ 0 4

P R 2 11

A P _ ON

1

0 . 1 u _5 0 V _ Y 5 V _ 0 6

0 . 1 u_ 5 0 V _ Y 5 V _ 0 6

0 . 0 1 u _1 6 V _ X7 R _0 4

5
I N S TA N T -ON

GN D

PR 3

10 0 K _ 0 4

V DD 3

P 2 8 0 8B 0
S Y S 5V

5V

S Y S 5V

PR 4
1 0 K_ 0 4

SY S5 V

P R5
1 0 K_ 0 4

P R6
10 K _ 0 4

ON

ON
D D _ ON #

0 . 0 1 u_ 1 6 V _X 7 R _0 4

0. 0 1 u _1 6 V _ X 7R _ 04

P Q1 A
M TD N 7 0 0 2Z H S 6 R

SU SB

S US C

0 . 01 u _ 1 6V _ X 7 R _ 0 4

D D_ O N#

2 9 , 3 2 , 33
P Q1 B
M TD N 7 0 0 2Z H S 6 R

O
N

D

S US B

D

5G
4

PR 7

1 6 , 27 , 3 2

PC 1 0

P C1 1

S US C #
S

1 6, 1 9 , 2 6 , 27 S U S B #

* 0. 1 u _ 16 V _ Y 5V _ 0 4

S
* 0. 1 u _ 16 V _ Y 5V _ 0 4

* 0 . 1u _ 1 6 V _Y 5 V _ 04

P R9

PR 8
10 0 K _ 04

1 0 0K _0 4

C7 8 3

C 78 4

0. 01 u _ 16 V _ X 7 R _ 0 4

1 0 0 K _0 4

0 . 0 1u _ 1 6V _X 7 R _ 0 4

ON
ON

ON

5VS

5V

S Y S 1 5V
V DD 5

3A

3A

1.5VS

NM O S
PQ 4 A
M TN N 2 0 N 0 3 Q8
2
1

V DD 5

5V

8
7

5V S

S Y S 15 V

P R1 1

Po
wer Pl
ane

1 .5 V

P Q 5A
*M T N N 20 N 03 Q 8
2
1

8
7

P R1 2

1 M_ 0 4

N M OS
1 . 5V S

*1 M_ 0 4

P C1 2

P C2 2 5

P R 2 06

0. 1 u _ 16 V _ Y 5V _ 0 4

1 0u _ 1 0V _Y 5 V _0 8

1 0 0 _1 % _ 04

PC1 3

5

2

D

P Q1 3
* MT N 70 0 2 Z H S 3

G

S US B

*0 . 1 u_ 1 0 V _ X7 R _0 4
6

S

1
2

10/20

PJ 2

P J1

* 1 00 _ 1 % _0 4

P Q 5B
*M TN N 2 0 N 0 3 Q8

P C1 9

4 70 p _ 50 V _ X 7 R _ 0 4

G

47 0 p _ 50 V _ X 7 R _ 0 4
6

PQ 6 0
M TN 7 00 2 Z H S 3

G

1

D D _O N #

S US B

6

5

5

P R1 4

*1 0 u_ 1 0 V _ Y 5 V _ 08

S

P C1 7

P C1 8
P Q6 1
MT N 7 0 0 2Z H S 3

S

P Q3 B
M T N N 20 N 03 Q 8

P Q4 B
M TN N 2 0 N 0 3 Q8

D

10 0 _ 1% _ 0 4

4

P R2 0 7

1 0 u _1 0 V _ Y 5 V _ 0 8
D

4

P C 2 27

0 . 1 u_ 1 6 V _Y 5 V _ 04

3

P C 22 6

4

1M _ 04

P C1 4

*0 . 1 u _1 6 V _ Y 5 V _ 0 4

3

P R1 0

8
7

P Q3 A
MT N N 20 N 03 Q 8
2
1

3

S Y S 15 V

Sheet 30 of 41
5VS/ 3.3VS/ 1.8VS/
1.5VS/ 1.1VS

4 0 m il
SU SB

4 0m i l

3 2, 3 3 , 3 4 , 36

O
N

ON

1.1VS

3 .3 V

3A

8
7

P Q6 A

1 M_ 0 4

P R1 6

P C2 1

PR 1 9

0. 1 u _ 1 6V _ Y 5V _0 4

1 0 u _1 0 V _ Y 5 V _ 0 8

1 0 0 _1 % _ 04

3

P C2 2

P C 2 29

P R2 0 8

0 . 1 u_ 1 6 V _Y 5 V _ 04

1 0 u _1 0 V _ Y 5 V _ 0 8

10 0 _ 1% _ 0 4

5

5

PQ 7
MT N 70 0 2 Z H S 3

G
S

SU SB

2 20 0 p _ 50 V _ X 7 R _ 0 4

G

PQ 1 0
M TN 7 00 2 Z H S 3

6

D

4
P C 26

P Q6 2
MT N 7 0 0 2Z H S 3

SU SB

0 . 0 1 u_ 1 6 V _ X7 R _0 4
P Q9 B
MT N N 2 0N 0 3Q 8

S

G

ON

1 2/8

6

S

22 0 0 p _5 0 V _ X 7R _ 04

D D _ ON #

1 0 0_ 1 % _0 4

P Q6 B
M T N N 20 N 03 Q 8

6

5

D

4

P Q8 B
M T N N 20 N 03 Q 8

P R 15

1 0 u_ 1 0 V _ Y 5 V _ 0 8

PC 2 0

3

P C 22 8

PC 1 6

0 . 1 u _ 16 V _ Y 5 V _ 0 4

1 M_ 0 4

P C2 5

P C1 5

P R 17

Po
wer Pl
ane

1M _ 04

1 .1 V S

M T N N 20 N 03 Q 8
2
1

3

P Q8 A
MT N N 20 N 03 Q 8
2
1

P Q9 A
MT N N 2 0N 0 3Q 8
2
1

PR 1 3

8
7

D

8
7

V D D3

3. 3 V S

1 . 1V

4

V DD 3

3A

SY S1 5 V

NM O S
S Y S 1 5V

S Y S 15 V

NM O S

3.3VS

3.3V

ON

5VS/ 3.3VS/ 1.8VS/ 1.5VS/ 1.1VS B - 31

B.Schematic Diagrams

1

PC 9
S

3 3, 3 5

P Q2
MT N 7 0 0 2 Z H S 3

G
2G

27 , 2 9 , 3 1 D D _ ON

3. 3 V S

S US C

3 2 , 3 3 , 34 , 3 6
D

C7 8 2

3

C7 8 1

6

C 78 0
Schematic Diagrams

POWER VDD3/ VDD5
VR EF

P R2 1

* 0 _0 4

P R2 2

0_04
P C2 8

1u _ 1 0 V _ Y 5 V _ 0 6

P R2 3

PR2 4
E N _3 V

E N _5 V

V O2

P C3 1

P R2 9
20 K _ 1 % _ 04

1

2
VR EF

E N1

5
6
7
8
1
2
3
5
6
7
8
1
2
3

18

17

16

C

A

PR 3 0
* RB 0 5 4 0 S 2

* 68 0 K _ 1 % _0 4

P R3 4

0 _0 4

P R3 5

VR EF
VR EG 5

P R 1 46
5 . 1 _ 06

P R2 6
3 0 K _ 1 % _0 6

P C 1 74
2 2 00 p _ 5 0V _X 7 R _0 4

V REG 5

P R3 3
2 . 2_ 0 6

P C 46
0 . 01 u _ 5 0V _X 7 R _0 4

VIN 1

1 9 . 1 K _ 1 % _0 6

P D5
B A T 54 S W GH
A 1

3 C

12 /7
SY S5 V

2
SY S1 0 V

V RE G 5
C

V IN

P C 47
PC 4 8

PC 4 9

A
4 . 7 u _ 25 V _ X 5 R _ 0 8

R B 0 54 0 S 2

1 u _1 0 V _ Y 5V _0 6

P C 50
0 . 01 u _ 5 0V _X 7 R _0 4

P D6
B A T 54 S W GH
A 1

2 20 0 p _ 50 V _ X 7 R _ 0 4

3 C
A

2

SY S1 5 V
P C 51
2 20 0 p _ 50 V _ X 7 R _ 0 4

VR EG 5
P R3 6
Z24 18

P R 37

E N_ 3 V

0 _ 04

E N_ 5 V

D

1 0K _0 4

*0 _ 0 4

P R3 8

P Q1 8
G

1
2

S

D
P Q2 2
*M T N 7 0 0 2Z H S 3

B - 32 POWER VDD3/ VDD5

S

AC IN

S

10 0 K _ 0 4

G
37

PR3 9

P Q 19
M T N7 0 0 2 Z HS 3

0 . 1 u _1 0 V _ X 7 R _0 4

PJ 5
*6 m i l

D D _ ON

PC 5 5

D

MT N 70 0 2 Z H S 3

G
2 7 , 2 9 , 30

+

P R2 8

68 0 K _ 1 % _ 06

A

P D7

Rb

P R2 1 6

P R 32
*0 _ 0 4

*0 _ 0 4

2

P C 41

* RB 0 5 4 0 S 2

EN _ AL L
P R3 1
0_04

1
*5 m m

1 0 00 p _ 5 0 V _X 7 R _0 4

PD 4
C

25
15

VR EG 5
P C2 3 8
22 0 0 p _ 50 V _ X 7 R _ 0 4

PQ 1 7
P 1 2 0 3B V

4

VCL K

L DO 5

EN0

19

PD 3
A

PJ 4

5A
Ra

LG A T E 1
VIN

L G AT E2

S K IPS EL

12

4

V D D5

P L2
T MP C 0 60 3 H -4 R 7 M-Z 01
2

PH ASE1

14

1 3 K _ 1 % _0 6

S YS5 V

1

20

GN D P A D
G ND

P Q 16
P 1 2 0 3B V

4 . 7 u_ 2 5 V _ X 5R _ 0 8
4 . 7 u _ 25 V _ X 5 R _ 0 8

PQ 1 5
P1 2 0 3 BV

4

3
2
1
8
7
6
5

P R1 5 2
5. 1_ 0 6

PC 4 2

1 u_ 1 0 V _ Y 5 V _ 0 6

21
UG A T E 1

11

13

Sheet 31 of 41
POWER VDD3/
VDD5

P R2 7

PC 3 8

0 . 1u _ 5 0 V _ Y 5 V _ 0 6

B O OT 1

uP6182

0 . 1 u _1 0 V _ X 7 R _ 0 4
10

3
2
1

+

P C3 9
0 . 1 u_ 1 6 V _ Y 5 V _ 0 4

1 0 0p _ 5 0 V _ N P O _ 04

* 5 mm

PC3 7

22
B OO T2

P HAS E 2
PC 4 0
22 0 u _ 6. 3V _6 . 6 * 5. 7

B.Schematic Diagrams

9

U GA TE 2

PL 1
T M P C 0 6 0 3H -4 R 7 M -Z 0 1
2
1

5A

P C 33

SY S5 V

PO K
PC3 6

P C 35

4
S YS3 V
1

*1 0 K _ 04

23
L D O3

P C3 4
1u _ 1 0 V _ Y 5 V _ 0 6

8
7
6
5

4 . 7 u _2 5 V _ X 5 R _ 0 8

P J3

V IN
24
V O1

8
P Q 14
P 1 2 0 3B V

4 . 7 u _2 5 V _ X 5 R _ 0 8

2

PU 2

PR 2 5
PC 3 2

V D D3

VF B1

4

7
V RE G 3

3
T O N SEL

6
E N2

V F B2

10 0 0 p _5 0 V _ X 7 R _ 0 4

VIN

PC 3 0
1 0 0 0p _ 5 0 V _ X7 R _ 04

10 0 K _ 0 4
5

1 00 K _ 0 4

P C 45
22 0 u _ 6. 3 V _ 6 . 6 *4 . 5

PC2 9

P C4 4
0 . 1 u _ 1 6V _Y 5 V _ 04
Schematic Diagrams

*0 . 1 u _5 0 V _ Y 5 V _ 0 6

* 4 . 7 u _2 5 V _ X 5 R _0 8
P C6 8

C
R B 0 5 40 S 2

PU 4

P C6 7

PD 1 2
A

5V

*4 . 7 u _2 5 V _ X 5 R _0 8

P C6 6

Power 1.5V/ 0.75
V IN

12 /6 Dis ab le

V D DQ

5
6
7
8

u P 6 1 63
PC 6 9
10 u _ 1 0V _ Y 5 V _ 0 8
PC 7 0
23

PQ 2 3
MD S 2 6 5 9

4

0 . 1 u _ 10 V _ X 7 R _0 4

VBST

2
3
1

V L DO IN

V D DQ

PJ 7
2

1

24

P R 47

21
VTT

PL 4
1 . 0 U H _ 1 0 *1 0 *4 . 5
1
2

0_06

D RV H

10A

PJ 8
1

2
1 .5 V

4

C

5
6
7
8
PR 5 2

0_06
5V

PR 5 4

16
MO D E

P C8 0

PQ 2 4
MD S 2 6 5 5

Z 26 2 1
PD 1 3

4

18
17

* SK3 4 SA
A

P G ND
C S _G N D

2
3
1

11 /5

*0 _ 0 4

DR V L

GN D

*0 _ 0 4

P R5 5

5V

P R5 3

19
V T T S NS

1 0 K _ 1 % _ 06

C S

0 . 1 u _ 10 V _ X 7 R _ 0 4

P V C C5
V C C5

5
V T T REF

+

P R5 0
5 .1 _ 0 6

15
14

P R 56

2 . 2 _0 4
PR 5 7

0_06

6

PC 8 2

P GO OD

V D DQ S E T

S3
N C

*1 0 _0 4

10

0_06

7

Sheet 32 of 41
Power 1.5V/0.75V

P R6 0
1 0 0 K_ 0 4
DD R1 .5 V _ P W RG D

PC 8 4
*1 0 0 0p _ 5 0 V _ X 7 R _ 0 4

PC 8 3
* 1 00 0 p _ 5 0V _X 7R _ 0 4

NC

3 .3 V
11

G N D

S5

1u _ 1 0 V _ Y 5 V _ 0 6

V D DQ S NS

1 u _ 10 V _ Y 5 V _ 0 6

P R5 9
9

P C8 1

13
C O MP

8

25

P R5 8

12

5V

+

DD R1 .5 V _ P W RG D 1 9 ,3 5

P R6 2
5V
*1 0 K _ 1 % _ 04

PR 6 3

1 0K _1 % _ 0 6

PR 6 4
1 0 K _ 1 %_ 0 6

P R6 5

1 .5 V E N

4 7K _0 4

S

2

S

0 . 1 u_ 1 6 V _ Y 5 V _ 0 4
*M T N 7 0 0 2 Z H S 3

PJ 9
*6 m i l

G
M TN 7 0 02 Z H S 3
1

S

P C 85
P Q2 6

G
P Q 27

1 6 ,2 7 ,3 0 S U S C#

P Q2 5
MT N 70 0 2 Z H S 3

G

1 0 0 K _ 04
D

P R6 6

D

D

5V

2 9 , 3 0, 33 D D _O N #

5V
* 2 2 _0 4

+1 . 5 S _ C P U _ P W R G D

PR 6 7

1 0 0K _0 4

PR 6 9

*1 0 0 K _ 0 4

PQ 2 8
SU SB

G

P C8 6
PQ 2 9

S US B

0. 1u _ 1 6 V _ Y 5 V _ 0 4

G

* MT N 7 00 2 Z H S 3

M TN 7 0 0 2Z H S 3
S

3 0 , 3 3 , 3 4, 3 6 S U S B

V TT E N

D

P R 68

D

V T T _ ME M

Power 1.5V/ 0.75 B - 33

B.Schematic Diagrams

0 _ 06

0 . 1 u _1 6 V _ Y 5 V _ 0 4

3

P R4 9

* OP E N _ 8 A

0 . 0 1u _ 1 6 V _ X 7 R _ 0 4

2

11/5

LL

P C 77

1 0 u _ 10 V _Y 5 V _ 0 8
1 0 u _ 10 V _ Y 5 V _ 08
* 10 u _ 1 0 V _ Y 5 V _ 0 8
V D DQ

20
V T T GN D

PR 4 8
0_06

P C7 9
5 6 0 u _2 . 5 V _ 6 . 6 *6 . 6 * 5. 9

1

PC 7 3

PC 7 5

PC 7 2

P C7 4
2 2 0 0p _ 5 0 V _ X 7 R _ 0 6

PC 7 1

PC 7 6
*5 6 0 u _ 2. 5 V _ 6 . 6 * 6. 6 * 5 . 9

* OP E N _ 2 A

S

V TT _ M E M

1.5V

22
Schematic Diagrams

Power 1.1V/ 1VS
5V
V IN

OCP=10uA X RILIM / Rdson
0 . 1 u_ 1 0 V _ X 7 R _ 0 4

PQ 3 1
M D S 2 65 8
4

PC 9 1

5
6
7
8

C

10 K _1 % _ 0 4

2
3
1

0 . 1 u _1 0 V _ X 5 R _ 0 4

15

PU5
uP 6 12 7

PL 5
TM P C 0 60 3 H -4 R 7 M -Z 0 1
1
2

D H

BST

V O UT

VC C

3

G N D

R TN

17
PA D

+

P Q3 2
MD S 2 6 5 8

5

6

8

7

P C 78

P R 74

* 0 . 1 u_ 1 0 V _ X 7 R _ 0 4

N.C

N .C

DL

P C9 5

P R 51
5 . 1 _0 6

4

4
FB

P C9 6
2 2 00 p _ 5 0 V _ X7 R _ 0 4

2
5m m

1 u_ 1 0 V _ Y 5 V _0 6
* 1 0 m il _ s h ort

Sheet 33 of 41
Power 1.1V/ 1VS

P C 97

PR 7 5

PC 9 8

0 . 0 1u _ 1 6 V _ X 7R _ 0 4

1 0 K _ 1 % _ 04

* 2 0p _ 5 0 V _ N P O_ 0 4

5V
PC 9 9

P C 2 13

* 2 0p _ 5 0 V _ N P O_ 0 4

1 u _1 0 V _ Y 5 V _ 06

PR 7 6

1.1VS_VTT=0.75 X (1+PR101 / PR102)

2 1 K _ 1 % _ 04
1. 5V
P C 2 15

P U1 1

3A

0 . 1u _ 1 6 V _ Y 5 V _ 0 4
P C2 1 8

5
9
7

1V S _ P W R GD

6
V IN
V IN
P OK

V1 S _ R EG

V C NT L

3A

4

P R 1 96

E N
1

2
G N D

P C 2 14

P C2 1 6

8 2 p _5 0 V _ N P O_ 0 4

Ra

V FB

1 0 u _ 6 . 3 V _ X5 R _ 06
1 0 u _6 . 3 V _ X 5 R _0 6

3 . 2 4 K _ 1% _ 0 4

PC 2 1 9

A X 66 1 0
P R 1 95
5V

Rb

1 0 . 2 K _ 1% _ 0 4

VIN

Vo
ut = 0.
8V ( 1 + Ra / Rb )

5V

* R B 05 4 0 S 2
PR 7 9

*6 . 8 K _ 1 % _ 0 4

0 . 1 u_ 1 0 V _ X 7 R _ 0 4

5
6
7
8

P Q3 4
*M D S 26 5 9
4

P C1 0 4

2
3
1

0 . 1 u _ 1 0V _ X5 R _ 04

16

15

14

1

P C 1 09
*1 u _ 1 0 V _ Y 5 V _ 0 6

*1 0 m i l_ s h o rt
PC 1 1 0

P R8 2

PC1 1 1

* 0. 01 u _ 1 6 V _ X7 R _ 0 4

*1 . 2 K _ 1 % _0 4 *2 0 p _5 0 V _ N P O_ 0 4

PC1 1 2
P R8 3
*2 0 p _5 0 V _ N P O_ 0 4

PD 1 7
* C S O D 14 0 S H

2
3
1

GN D
5

N .C

N.C

R TN
6

7

8

PR 8 1

P Q 35
*M D S 26 5 5

4

17

P AD

+

* 0 . 1 u_ 1 6 V _ Y 5 V _ 0 4

5
6
7
8

3
4
D L

P C 1 07

VC C

FB

1 VS

PJ 1 1
2
5 mm

BS T

V O UT

P C1 0 8

B - 34 Power 1.1V/ 1VS

6.5A
PC1 0 6
* 5 60 u _ 2 . 5 V _ 6 . 6 *6 . 6 *5 . 9

PG D

*3 K _ 1 % _0 4

V1 .0 S

2

9

*0 . 1 u _ 10 V _ X 7 R _0 4

PL 6
*2 . 5 U H _ 6 . 8 *7 . 3 * 3
1
2

1

10

1 V S _P W R GD

1VS

* 0 . 1 u_ 1 0 V _ X 7 R _ 0 4

LX

11

2 20 K _ 1 % _ 0 4

PU 6
*u P 6 1 2 7
DH

EN

N .C

12
P R8 0

N .C

IL IM

13

P C1 0 5

3 .3 V

35 1VS P GD
_ WR

* 4 . 7u _ 2 5 V _ X 5 R _ 0 8

P C 10 0

*4 . 7 u _2 5 V _ X 5 R _ 08

PQ 3 3
M TN 7 0 0 2Z H S 3

G

62 K _1 % _ 0 4

PC 1 0 2

C

PR 7 8

P C1 0 3

A

SU SB

P C 10 1
C

3 0 , 3 2 , 3 4, 36 S U S B

P D1 6

D

10 0 K _ 1 % _ 0 4

OCP=10uA X RILIM / Rdson

*0 . 1 u _ 5 0V _Y 5V _ 06

E N_ 1 V S

A

10/22 1.0V=>1.054V

P R7 7

2
3m m

V O UT

8

E N_ 1 VS

1 VS

PJ 1 8
1

V O UT
3

1 0 u_ 6 . 3 V _ X 5 R _ 0 6

S

B.Schematic Diagrams

PG D

9

1 .1 V

1
0 . 1u _ 1 6 V _ Y 5 V _ 0 4

10

19 1.1 V_P GD
WR

P J1 0

5A

2
5
6
7
8

2 2 0 K _ 1 % _ 04

1

V 1 .1

LX

11

2
3
1

P R7 3

N .C

EN

N.C

I LI M

12

1.1V

0 . 1 u _ 10 V _ X 7 R _ 0 4

2

16

13

14

1

PC 9 2
PJ 2 3
O P E N -1 mm

3 .3 V

PC9 4

6 2 K _ 1 % _ 04

P C 90

R B 0 5 40 S 2
P R7 1

P C9 3
5 6 0u _ 2 . 5 V _ 6 . 6 *6 . 6 *5 . 9

P R 1 97

29 , 3 0 , 3 2 D D _ O N #

PC 8 7

*4 . 7 u _ 2 5V _ X 5 R _ 0 8

D

P C 89

M TN 7 0 0 2Z H S 3

SU SC

G

* 6 2K _ 1% _ 0 4

S

3 0 , 35

PD 1 4
P C8 8

PQ 3 0
PR 7 2

4 . 7 u _ 25 V _X 5R _ 0 8

E N _ 1 .1 V

1 0 0 K _ 1 % _0 4
SU SC

0 .1 u _ 5 0 V _ Y5 V_ 0 6

PR 7 0

A

5V
Schematic Diagrams

Power 1.8VS
5V

3

17

P
Q21B
*AP
6901GSM

P
C61

P
C62

2
5mm

+

1.8V
S

PJ6
1

PC
60

P
AD

PC
59
*560u_2.5V 6*6.6*5.9
_6.

7

8

DL

3
4

V1.8S

4A

1.8VS

*1u_10V_Y5V
_06
*10mil_short

*0.1u_10V 7R_04
_X

PR45

Sheet 34 of 41
Power 1.8VS

PC63

PC
64
*14K
_1%_04 *20p_50V
_NPO_04
*0.01u_16V
_X7R
_04

PR46

PC65

*10K
_1%_04 *20p_50V
_NPO_04

3.3V
PC
217

5V

0.1u_16V_Y5V
_04

P
C224
PC
221
1u_10V
_Y5V
_06

10u_6.3V_X
5R_06

3A
1.8V_P
WRG
D
EN 8V
_1.

PU12
5
9 VIN
7 VIN
POK
8
1

V
CNT
L
V
OUT
V
OUT

6

VFB

P
J22
1

3
2

1.8VS
2

3mm
P
R204

EN
GND

V1.8 S_REG

3A

4

Ra

P
C222

P
C223

P
C220

12.7K
_1%_1/16W
_04
10u_6.3V 5R_06
_X
82p_50V O_04
_NP
10u_6.3V_X _06
5R

AX
6610
P
R205

Rb

10K _04
_1%

Vout = 0.8V ( 1 + Ra / Rb )

Power 1.8VS B - 35

B.Schematic Diagrams

PR
44

P
L3
*TM
PC0603H 4R
- 7M-Z01
1
2

1
2

P
C54

5
6

V
CC

FB

P
C58

4

15

16
DH

14

B
ST

VOU
T

220K %
_1 _04
1.8V
_PW
RGD

N.C

N.C

PGD

N.C

P
R43

1
2

P
Q21A
*AP
6901GS
M
8

*0. 1u_10V 7R_04
_X
LX

GND

9

P
U3
*uP6127

5

10

RTN

3.3V

EN

6

11

N.C

12

ILIM

13

0.01u_16V_X
7R_04

P
C53

*0.1u_16V_Y _04
5V

MT
N7002ZHS *0.1u_10V_X _04
3
7R

PC
57

19 1.8V_PWRG
D

P
C52

*RB0540S
2

*. 1u_50V
_Y5V
_06

P
D10

D

G

*4.7u_25V
_X5R
_08

*15K_1%
_04

7

10K 1%
_ _04

PR41
PC56

C

P
R42

S

S B
US

PQ
20

*4.7u_25V
_X5R
_08

E
N_1.8V

A

P
R40
100K _04
_1%
30, 32,33,36 SUS
B

VN
I

OCP=10uA X RILIM / Rdson

5V
Schematic Diagrams

APU CORE/ NB CORE
Of fse t &
Dr oop
O

O FS/V FIX EN
GND
+3 .3V
+5V

SV I
O

VF IX

X
O

O
X

X
X

V DDCR_ CP U

X

EMI

P R 10 9
10 _0 4
N B _V D D C R

C 78 9 0 . 1u _10 V _X 5R _0 4

C 79 0 * 0. 01 u_ 16V _ X7 R _04

C PU _ V D D N B_ R U N _F B _H 3

M eta l VI D C ode s
C PU _ V D D N B_ R U N _F B _L 3

0 .8

P R 11 4
10 _0 6

C

1
PD 2 0

P Q43
MD S 26 55

4

1

P C 13 9
4. 7 u_ 25 V_ X5 R _0 8

2

5
6
7
8
P H A S E_ N B

L GA TE _N B

*3 30 U _2 5V

N B _V D D C R P J1 9 VD D C R _N B
P L8

P R 1 16
8 . 2K _1 %_0 4

C 79 1 0 . 1u _10 V _X 5R _0 4

P C 1 40

T MP C 06 03H -R 6 8M-Z 01
2

P R 21 7
5 . 1_0 6

+

P C 23 4
2 20 0p_ 50 V_ X7 R _0 4

10 A

+

1

2
*8 mm

P C 14 4
*3 30 u_2 . 5V _V _ A

1 .2
1 .0

1

V IN

+

P C 143
56 0u_ 2. 5 V_ 6. 6 *6. 6* 5. 9

1
0

1

P Q42
MD S 26 59

A

0
1

4

*C S OD 140 S H

1 .4

P C 14 7

0

P C 14 6
0. 1 u_ 50 V_ Y5 V _06

0

V IN

U GA T E_ N B

5
6
7
8

SGN D 5

O utp ut

P C 1 45
1 0u _6 . V _X 5R _0 8
3

SGN D 5

P H A SE _ 0

4

P R 13 1

0 _0 6

E N AB L E
7

P R 1 34

P C 16 5

2 55 _1 %_0 4

S GN D 5

PR 1 33
62 K_ 1%_ 04

PR 1 32
54 . K _1% _0 4
9

8

LGA TE _0

R B I AS

10

A

+

29

LGA TE _1

P C 153
*4. 7 u_ 25V _ X5 R _0 8

P C 15 2
*4 . 7u_ 25 V_ X 5R _ 08
+

P C 163
2. 2 u_6 . 3V _Y 5 V _06

2
*8mm

P GN D _1

I S P _0
28

F B_ 0

P H A SE _1

C OMP _0

27

U GA TE _1

IS N_ 0

P C 16 6

6 . K _1% _0 4
8

I SN _ 1

I S P _1

P R 1 39

5V

24

23

VW _1

C OMP _1
22

21

VD I F F _1

F B _1
20

V SE N _ 1
19

17

18

RT N_ 1

R TN _ 0
16

15

V SE N _ 0

B OOT_1
I S N _0

V W_ 0

1 00 0p_ 50 V_ X7 R _0 4

14

P C 168

25
I SP _0

P R 137
PC 1 67
18 0p_ 50 V_ N P O_0 4

26

12

I S P _1

10 0K _0 4

I SN _ 0

*0 _0 4

P R 14 7

S US C

*0 _0 4

P R 20 9

0 _0 4

3. 3 VS

3 C P U _V D D 0 _R U N _ FB _ L

U4 6
P R 14 9
10 _0 4

33 1 VS _ PW R GD

EN _ V C OR E

G

19 , 32 D D R 1 . 5V _P W R GD

1 0K _1 %_ 04

4
2

G

1 . 8V S

3. 3V S

R 6 82
1 0K _0 4

MTN 7 00 2Z H S 3
3, 1 5 AP U _ PW R GD

Q29

S

D

AP U _P W R GD _R

*0 . 1u _10 V _X7 R _0 4

P C 17 2
P Q46
MT N 700 2Z H S 3

G

P J1 6
OP EN -1 mm
PQ4 7
MTN 7 00 2Z H S3

P C 17 1

*74 AH C 1 G08 GW

1

3

P R 14 8

5

3 C P U _V D D 0_ R U N _F B _H

1 . 5V

Z 33 01
1

P R 14 4

V C OR E _ON

3 0, 3 3

2

P C 1 69
0 . 1u _5 0V _Y 5 V_ 06

S

P R 1 40
4 . 02 K_ 1%_ 04

P R 143
*10 mi _ sh ort
l

C P U _V D D C R

I S N _1
27

C los e to
C PU
s ock et

51 0K _0 4

PR 1 45

7. 5 K_ 1% _0 4

P R 14 2
*1 0mi l _sh ort

P R 14 1
10 _0 4

PR 1 38

D

I SP _0

D

1 00 0p _5 0V _X 7R _0 4

S

11
5 4. 9 K_ 1%_ 04

B - 36 APU CORE/ NB CORE

PC 1 51
4 . 7u _2 5V _X 5R _ 08

2 20 0p_ 50 V_ X7 R _0 4

30

P V CC

OC S ET

P C 15 0
4. 7 u_2 5V _X 5 R _0 8

P C 15 8

LGA TE _0
5 VS

9

1 K _1% _0 4

P R 1 36

31

V D I FF _0

4 70 0p_ 50 V_ X7 R _0 4

P R 13 5

ISL6265C

6

PC 1 61

EN _ V C OR E

32

0. 0 1u _50 V _X 7R _ 04

P GN D _0

P R 12 9
*1 0m li _s ho r
t

V D D C R _ C PU
PJ 20

1

P C 16 2

33

P H A SE _0

S VC

P R 12 8
*1 0m li _s ho r
t

0 . 22u _1 0V _Y 5 V_ 04

S VD

P R 21 8
5 . 1_0 6
P D 21
*C S OD 1 40S H

C P U _V D D C R

1 1A

10u _6 . 3V _X 5R _ 08

5

P Q45
MD S 26 55

4

*1 5u _2 5V _6 . 3*4 . _C
4

P C 16 0

4

* 10m li _s ho rt

P L9
T MPC 0 60 3H -R 6 8M-Z 01
1
2

U GAT E _0

U GA TE _0

Pin 49 is GND Pi n

P Q44
MD S 26 59

P C 15 5
0 2 2u _1 6V _0 6
.

+P C 15

PC 1 59

* 10m li _s ho rt

P R 13 0

C PU _ SV C

34
P WR OK

*0. 1 u_ 50V _ Y 5V _0 6

P C 16 4 *3 30 u_2 . 5V _V _ A

3

P R 12 7

C PU _ SV D

3

* 10m li _s ho rt

2
3
1
PR 125
1_ 1% _0 6

35

B OOT_0

2
3
1

3

P R 12 6

*0 . u_ 50 V_ Y 5V _0 6 0. 1 u_ 50V _ Y 5V _0 6
1

4

36

B OOT _N B

P C 157

560 u_ 2. 5 V_ 6. 6* 6. 6*5 . 9

AP U _ PW R GD _R

P GOOD

P C 14 9

C

2

*1 0mi l _sh ort

P C 15 6

5
6
7
8

PR 1 20
1_1 %_ 06

S GN D 5
PR 1 24
1 9 P WR GD _ VC OR E

V IN

P U9

5
6
7
8

37

39

38

U GA TE _ N B

P H A SE _ N B

LGA T E_ N B

P GN D _N B

R TN _ N B

OC S E T _N B

40

P R 118

PC 1 48
0. 22 u_ 16V _ 06
41

42

V SE N _ N B

OF S/ V F I XE N

43

44
F S E T_ N B

46

45

47

49
1

C OMP _N B

*10 K_ 06

V CC

P R 12 3

P R 12 1
1 0K _0 4

*0_ 06

F B_ N B

P R 12 2

3 . 3V S

GN D

5 VS

0_0 6

48

S GN D 5
P R 11 9

VI N

3. 3V S

P R 11 7

P R 115
44 . 2K _1 %_0 4

Sheet 35 of 41
APU CORE/ NB
CORE

13

B.Schematic Diagrams

V FIX EN V ID Cod es
SV C
SV D

PC 1 38
4 . 7u _2 5V _X 5R _ 08

1 u_1 0V _Y 5V _0 6
P R 11 2
*1 0mi l _s hort

P R 11 1
10 _0 4

S GN D 5

2
3
1

S GN D 5

2
3
1

0 .8

P C 13 7

*10 mi _ sh ort
l

1

P R 11 0
10 _0 6

2 2K _ 1%_ 04

1

5V S

1 .0
0 .9

10 00 p_5 0V _ X7 R _0 4

0

P C 14 1
*1 0mi l _s hort

1

3 3p_ 50 V_ N P O_0 4

0
1

1 00 0p_ 50 V _X 7R _ 04

O utp ut
1 .1

P R 1 13

SV D
0

P C 142

SV C
0

0. 1 u_ 10 V_ X7 R _0 4
Schematic Diagrams

VGA POWER
Table: VDDC_OPT_VID
1.15V

1.05V

VID0

0
0
SE T0

3 . 3V S _GP U

0.9V

0

1

1
SE T2

0
SE T1

1.0V

1
SET 3

1

VID1

P R9 1

5V

VI N

* 10 K_ 04
MX M_P W R GD

15 MX M_ PW R GD

? ? VGA default? ? ?

P C 1 18
P C 11 3

A

? ? ? ? ? ? ? ? ? ? ? VGA? ? ? ? ?

* 10 0p _50 V _N P O_ 04

PD 1 8

* 18 . 7K _1 %_ 04

PR 9 6

* 21 . 5K _1 %_ 04

*0 . 1u _5 0V _Y 5V _0 6
PL 7
*1. 0 U H _6 . 8* 7. 3* 3. 5

*12 K _1 %_ 04
A

*22 00 p_ 50 V _X 7R _ 04

* 47 p_ 50 V_ N P O_0 4

P R 1 04
* 10 0K _1 %_ 04

VDDC
2

* 8mm

V GA_COR E

P C 1 25
* 0. 01 u_ 50 V _X 7R _ 04
PC 17 0

3 . 3V

*0 . 1u _1 0V _X 7 R _0 4

P C 1 24
PR 9 4
*22 _0 4

P J 12
1

+

PR 19 3
*C S OD 1 40 SH P C 12 2

*1 u_ 16 V_ X5 R _ 06
PR 9 3
*1K _ 1%_ 04

V GA _ VC OR E

P D 19

P C 12 3

*5 60 u_ 2. 5 V_ 6. 6 *6 . *5 . 9
6

*0. 0 1u _5 0V _X 7R _ 04

13A

P R 92
*5. 1 _0 6

P Q38
*ME 46 26 -G

4

P R 89
*3 3K _ 1%_ 04

11
12
13
14
15

PC 1 27

P C 11 7

P C 12 1

*0_ 04

S ET 3
S ET 2
S ET 1
S ET 0
FB

P U7
*u P6 12 2
21
20
19
18
17
16

P C 11 9

PR 95

*10 . 2K _1 %_ 04

G ND
P HA SE
LG
V CC
RT
CSP

1 2/8 D
elete PC
120

*0. 1 u_ 50 V _Y 5 V_ 06

3 . 3V
Q1

S

P C 1 73
* 0. 1u _5 0V _ Y 5V _ 06

P R 21 4

D

3 . 3V S _GP U

300mA

Sheet 36 of 41
VGA POWER

*A O3 40 9
*3K _ 1% _0 4

C 1 68
C 1 69

MX M_P W R E N #

D

G

P R 19 4

*10 K _0 4

* 10 u_ 6. 3V _ 08 _H 1 25
*2 20 0p _5 0V _ X7 R _0 4

P Q63
*MT N 70 02 ZH S 3

G

PR 8 4

3. 3 V

* 10 0K _0 4

R8 3
*1 K _0 4

12/10

* 6mi l
1

P J 25
2

S

P J 24
2

* 6mi l
1

3. 3V S
3. 3 V S_ GP U

ON

R OB S ON _ GPI O1 5

8 R OB SON _GP I O15

P R 88
P C 1 16

R8 4

*1 0K _0 4

P R 21 2

*0 _0 4

*1 00 K _0 4

R8 8
* 10 K_ 04

D

MXM_ PW R E N

Q2

MX M_P W R E N 7
G
MV D D Q

Q3

*MT N 70 02 Z H S 3

R9 0

*M TN 7 00 2Z H S 3

*1 M_0 4

P R8 7
7 , 15 M XM_ GP I 1
O

*1 00 K _0 4

R 68 4

* 0_ 04

SUS B

*1 00 K _0 4

MX M_GP I O1

R 91

G

* 0_ 04

S

P R8 6

*0 _0 4

D

P R 21 3

S

*2 20 0p _5 0V _ X7 R _0 6
R OB S ON _ GPI O1 6

8 R OB SON _GP I O16

12/7

NMOS
1. 5 V
Q19
*P 12 03 B V
8
7
3
6
2
5
1

1. 8 V _R E G

2A

PJ 14
2

R 5 65
3

R 56 6

P Q3 9A
* MTN N 2 0N 0 3Q8
8
2
7
1

P R 10 5

3

*1 00 _0 4

5V

P R 10 6

* 0. 02 2u _5 0V _ X7 R _0 4
5

S

6

*1 u_ 10 V _Y 5 V _0 6

G

Q23
*MT N 70 02 Z H S3

8

*10 K _0 4
D

P C 1 36

1 . 5V _P G

V IN
V IN
P OK

R 56 7

D

D

Q 22

*10 0K _ 04

3. 3 VS

*1 0u _1 0V _ Y 5V _0 8
*0 . 1u _1 6V _ Y 5V _0 4

4
6

*MTN N 20 N 03 Q8
Q20 B

2
*OP E N _3 A

P U8
5
9
7

P J1 5
1

C 7 87
P C 1 31

*MTN 7 00 2Z H S 3
G

5

120MIL

2A

* 1M_ 04

* 10 0_ 04
C 7 88
*0 . 02 2u _5 0V _X 7R _ 04

5V
P C 1 30

PC 1 29

*10 u_ 6. 3 V_ X5 R _ 08
*0. 1 u_ 16 V_ Y 5V _ 04

G
S

1

*OP EN _5 A
C 78 6
*10 u_ 10 V _Y 5 V_ 08
*0. 1 u_ 16 V _Y 5 V_ 04
C 78 5

PC 1 28

1 . 8V S

1
PQ4 0

PC 1 35

*1U _ 6. 3 V_ Y 5 V_ 04
*MTN 7 00 2Z H S 3

1021 delete

S

200MIL

*1 M_0 4
F B V D D Q_P W R _E N

1. V
5

NM OS
S Y S 15 V

4

R 5 64

Q20 A
*MT N N 20 N 03 Q8
8
2
7
1

MVD D Q

4

S Y S 1 5V

*M TN N 2 0N 0 3Q8
P Q3 9B

V C N TL
V OU T
V OU T

6

VFB

1.5A

3
P R 1 07

EN
GN D

R E G_ 1 . 0V

4

2

Ra

P C 1 32

P C 13 3

1 .0 V _ REG
P J2 1
1

2

*OP E N _3 A
P C 13 4

*2 . 61 K _1 %_0 4
*1 0u _6 . 3V _X 5R _ 08
*8 2p _5 0V _ N PO _0 4
*1 0u _6 . 3V _X 5R _ 08

* AX 66 10
P R 1 08

Rb

*1 0K _ 1% _0 4

Vout = 0.8V ( 1 + Ra / Rb )
ON

P R 19 9
PR 19 8
PR 20 1

*0 _0 4 MXM_ P WR E N #

PR 20 0

*0_ 04 MX M_P W R E N #

P R 20 2

*0 _0 4 SU SB

PR 20 3

*0_ 04 S U S B

*0_ 04 MX M_P W R E N #
*0_ 04 S U S B

ON
S US B

3 0, 3 2, 3 3, 3 4

VGA POWER B - 37

B.Schematic Diagrams

PR 97

6
7
8
9
10

C

* 17 . 4K _1 %_ 04

PR 9 8

5
6
7
8

PR 1 00

*10 . 2K _1 %_ 04

P Q36
*ME 4 89 4-G
4

2
3
1

*10 . 2K _1 %_ 04

PR 99

* 0_0 4

5
4
3
2
1

PR 10 1

P R 1 50

* 14 . 7K _1 %_ 04

EAP
SS
P OK
UG
B OOT

PR 1 02

PC 11 5

2
3
1

* 0_ 04

*10 K _1 %_0 4

C

P R 1 51
PR 10 3

P C 11 4

*4. 7 u_ 25 V _X 5R _ 08 *4. 7 u_ 25 V _X5 R _ 08
*0 . u_ 50 V _Y 5 V _0 6
1

*R B 0 54 0S 2

5
6
7
8

*10 00 p_ 50 V _X 7R _ 04

C OM P
VID0
VID1
E N / P SM
CS N

PC 12 6
Schematic Diagrams

CHARGER/ DC IN
4
P Q 49 A
A P 6 9 01 G S M

0. 1 u _ 50 V _ Y 5 V _ 06

0. 1u _ 50 V _ Y 5 V _0 6

4 . 7 u_ 2 5V _ X 5 R _ 0 8

P C1 9 0

4 . 7 u _2 5 V _X 5 R _0 8

P C 18 8

4. 7 u _ 25 V _ X 5R _ 08

P C 1 87

P C1 8 9

4 . 7 u _2 5 V _ X 5R _0 8

* 4. 7 u _2 5 V _ X 5R _ 08

4. 7u _ 25 V _ X 5 R _ 08

4

P Q 4 9B
A P 6 9 0 1G S M

P C1 8 5

3

P C 1 86

B C I H P 0 7 30 -6 R 8 M

5
6

PL 1 1

8

0 . 1 u _5 0 V _Y 5 V _ 0 6

V _B A T

PR1 5 5
0. 02 _ 1% _ 3 2

7

P C1 8 4

0. 01 u _1 6 V _ X7 R _ 0 4

0. 1 u _ 50 V _ Y 5V _0 6

1 0 K _ 1% _ 04

P C 1 81

P C1 7 9

P C1 8 3

P R 1 59

4. 7 u _ 25 V _ X 5R _ 08

0 . 1 u_ 5 0 V _Y 5 V _ 0 6

1 3 0K _1 % _0 4

4 . 7 u _2 5 V _X 5 R _0 8
P C1 8 0

0 . 1 u_ 5 0 V _Y 5 V _ 0 6

P R1 5 6
1 0 K _ 04

P C 1 82

0 . 1 u_ 5 0 V _Y 5 V _ 0 6

P R 1 54

2
1

*1 u _2 5 V _0 8

P C 17 7

4

P C 17 6

PC2 3 5
PR1 5 3
0 . 02 _ 1 %_ 3 2

3
2
1

P R 15 7
20 0 K _ 1% _ 04

P C 17 5

PQ 5 0
P 2 0 0 3E V G
8
7
6
5

# Char g e Volt age 1 2.6V

P Q 48
P 2 0 03 E V G
5
6
7
8

1
2
3

VA
PL 1 0
H C B 4 53 2 K F -8 00 T 6 0

1
2
GN D 1
GN D 2

VA
V IN

P C1 7 8

J A CK 1
J D D -5 2 0 48 A S 1 F - 1 65

# Char g e Cur r ent 1.5A

CHARGER

6-20-B3Z40-004 for 30W
6-20-B3410-003 for 65W

2 0 0 K _0 4

32
31
30
29
28
27
26
25

P R 17 3

P R 1 67

B A T _ DE T
P C2 0 6
*2 2 p_ 5 0V _ N P O_ 04
P C2 0 9
1 0 00 p _ 50 V _ X 7R _0 4 P R 17 7

S G ND6
S G ND6

22 K _ 1 %_ 0 4
P C2 1 0
1 0 00 p _ 50 V _ X 7R _0 4 P R 17 9
S GN D 6

P R 18 1

S GN D 6

S GN D 6

0 . 1 u_ 5 0 V _Y 5V _ 0 6

B A T _V O L T

C
AC
A
D3 2
*B A V 9 9 R E C TI F I E R

P C 2 36
TO T A L_ C U R
CU R_ S E NS E

C E L LS C

E

G

5

P R 1 83
27
27
27

1 0 2 K _1 % _ 04
P R 18 4

SY S3 V

P R 18 6
* 17 . 4 K _ 1% _ 04

2 M_ 1 %_ 0 4

G

G

S

7 6 . 8 K _1 % _ 04
S

MT N 70 0 2Z H S 3
P R1 8 9

1 0 0K _0 4

D

P R 1 88

P Q5 7

1 0K _ 0 4

P Q 5 8A
C T L1
D

F RO M E C: #1 23 /(P D) CTX /G PB2

P R 1 92
1 M_ 0 4

PR1 9 0

0. 1u _ 50 V _ Y 5 V _ 06

6- 2 1 -D 3 4 B0 - 1 05

M TN 7 00 2 Z H S 3

5
4
3
2
1
JB A TT A 1
* B TD -0 5T C 1 B

P Q 59

G
2 7 C E LL _ C O N T R O L

VH =3 S
VL =4 S

P C 21 2
0 . 0 1u _ 50 V _ X 7 R _ 04

1
2

S

S

P Q5 8 B
5 MT D N 70 0 2 Z H S 6 R

G
4
P J 17
O P E N -1 m m

W250BUQ
P C2 3 7

V H= 4.2 V
V L= 4.3 V

* MT N 7 0 02 Z H S 3

D
2

S

P Q5 6
MT N 7 0 0 2Z H S 3

S

3
D

P C 23 3

V C H G_ S E L 2 7

G

C E CL M
6

P C 23 2

4
3
2
1
JB A TT A 2
B T D -05 T I 1G

3 0p _ 5 0V _ N P O_ 04
3 0p _ 5 0V _ N P O_ 04
3 0p _ 5 0V _ N P O_ 04

P R 1 87
P Q5 5

1

H C B 10 0 5K F -12 1 T2 0
H C B 10 0 5K F -12 1 T2 0
H C B 10 0 5K F -12 1 T2 0
P C 23 1

P R 1 85
1 0 0 K _0 4

D B

P Q5 4
D T A 11 4 E U A

G

S M C_ B A T
S M D_ B A T
B A T _ DE T

P L1 2
P L1 3
P L1 4

V OL T _S E L

MT N 7 0 02 Z H S 3

MT D N 70 0 2Z H S 6 R

W240BU

PIN17t h CO ECT
NN
T OBAT CO .
NN

C H G-C U R R E N T

D

P Q5 3

0. 1 u _ 50 V _ Y 5 V _ 06

V_ BAT

0. 5V/ 1A
0. 5V/ 1A

SYS3 V

B - 38 CHARGER/ DC IN

27

S GN D 6

1 0 K _1 % _ 04

P C 21 1

6 0 . 4K _ 1 % _0 4
*1 0m i l _s h ort _0 4

C H G_ E N

S MD _ B A T

CH
ARG
E
CU ENT
RR
AD
J

1 0 K _ 1% _ 0 4

P R1 8 2

27

4 9 . 9 K _1 % _ 04

P R 1 72

1 0K _ 0 4

C
AC
A
D2 9
*B A V 9 9 R E C TI F I E R
C
AC
A
D3 0
*B A V 9 9 R E C TI F I E R
C
AC
A
D3 1
*B A V 9 9 R E C TI F I E R

S MC _ B A T

S G ND6
39 . 2 K _ 1% _ 04

V O LT _ S E L

D

P R1 8 0
2 0 0K _ 1 % _0 4

SY S3 V

V DD3
R5 6 8

G

B A T _V O L T

P R1 7 6
2 0K _1 % _0 4

PR17 0 : 3 .65 K f or 3 0W

P R 17 8
3 0 0K _ 1 % _0 4

0 . 1u _ 5 0V _ Y 5 V _ 0 6
C T L1

1 K _ 1 %_ 0 4
0 . 0 1 u_ 5 0 V _X 7 R _ 0 4

PR17 0 : 1 0K fo r 65 W

P C2 0 2

P C 2 04

* 0. 1 u _5 0 V _ Y 5 V _ 06

P Q 52
A O3 4 09
S
D

P C2 0 3
1 0 0p _ 5 0V _ N P O_ 04

*0 _ 04

P R1 7 4

P C 20 5

1 0 K _ 1% _ 0 4

24
23
22
21
20
19
18
17
33

P C 2 08

TOTAL
POW
ER
AD
J

V IN
CT L 1
G ND
VR EF
RT
C S
ADJ 3
BATT
SG ND

P C 20 7

S G ND6
MT N 7 0 02 Z H S 3

P R 1 71

V_ BAT

MB 39 A 1 32

P R 1 68

G
S

1M _ 04

P R1 7 0
3 . 6 5K _ 1 %_ 0 4

P Q5 1
P R1 6 9

T
RERM PAD
AL

P R1 6 5

VA

0 . 1 u_ 5 0V _ Y 5 V _ 06

1 6, 2 7 , 2 9

D

A C_ IN#

V CC
-I N C 1
+I N C 1
A CIN
A C OK
-I N E 3
A DJ 1
C OM P 1

C T L2
CB
O U T -1
LX
VB
O U T -2
P GN D
C E LL S

1
2
3
4
5
6
7
8

-IN E 1
OU T C 1
O UT C 2
+I N C 2
-INC 2
AD J 2
C O MP 2
C OM P 3

P U 10

10 K _ 0 4

VA

*0 _0 4
C E LL S

VA

9
10
11
12
13
14
15
16

PR1 6 6

A C IN

PIN 25th
FOR2S CON
NECT TO GN
D
FOR3S CON
NECT N
.C.
FOR4S CON
NECT TO VR PIN
EF

P R1 6 3

P R1 6 1

V DD 3

31

P C 1 99
* 0. 1 u _5 0 V _ Y 5V _ 0 6

0 . 1 u_ 5 0 V _Y 5V _ 0 6

P C 1 98

P C 20 1

0 . 1u _ 5 0V _ Y 5 V _ 0 6

P R1 6 0

P C2 0 0

0 . 1 u_ 5 0V _ Y 5V _ 0 6

A
R B 05 4 0S 2

* 0. 1 u _5 0 V _ Y 5V _ 0 6

P C 19 7

0 . 1u _ 50 V _ Y 5 V _ 0 6

PC1 9 5
1u _ 10 V _ Y 5 V _ 0 6

C

P R1 6 4

P C 19 6

0 . 1 u _5 0 V _Y 5 V _0 6
P D 22

V IN

Sheet 37 of 41
CHARGER/ DC IN

P C1 9 1

0 . 1 u _5 0 V _ Y 5 V _0 6

0 . 1 u _5 0 V _Y 5 V _ 0 6

PC1 9 4

0 . 1 u_ 5 0V _ Y 5V _ 0 6

10 0 K _ 1% _ 0 4

P C 19 3

0 . 1 u_ 5 0 V _Y 5V _ 0 6

S

B.Schematic Diagrams

P C 19 2

0_ 0 4

0_ 0 4

V_ BAT

P R 19 1

1. 5 M_ 0 4

*1 5 m li _ sh o rt _ 06
S GN D 6

S G ND 6
Schematic Diagrams

Click Board
CLICK BOARD
CLED_A
CIN

6- 21-9 1A00 -106
6- 21-9 1A20 -106

CG
ND

B AT LED

SG

CD26
*K -30 25Y
PB
SGC

4

Y

S
G

Y

CGND

CGND

*KP
B-3025YS
GC

4

1
CLE WR
D_P
2
CLE CIN
D_A
3
CLE AT_FULL
D_B
4
CLE AT_CHG
D_B
5
6
*85201- 06051

C
GND

C
D27

2

C TP
J_ 3

1
CT
P_CLK
2
CT
P_DA
TA
3
CT UTTON_L
PB
4
CT UTTON_R
PB
5
6
85201- 06051

Sheet 38 of 41
Click Board

CGND CGND

6-5 2-55 002 -042
6-5 2-55 002 -04E

6-52 -550 02-0 42
6-52 -550 02-0 4E

6-21 -91A 00-1 06
6-21 -91A 20-1 06

For W250BUQ
CSW1~4
4
3

CS
W1
TJG-533-S-T
/R

2
4

1
3

CTPB ON_L
UTT

CGN
D

CS
W2
TJG-533-S-T/R

CH3
1

9
8
7
6

2
3
4
5

MT
H237D91
CGND

2
4

CS
W3
*TJG 533-S T/R
2
4

CH1
1

9
8
7
6

2
3
4
5

CGND

CH4
1

9
8
7
6

2
3
4
5

MTH237D91
CGND

C
GND

RI GHT
K EY

1
3

CTPB ON_L
UTT

CGND

6-5 3-30 50B- 041

MTH237D91
CGND

1
3

CTPB TON_R
UT

CGND

6-53 -30 50B- 041

2
3
4
5

LI FT
KE Y

5
6

1
3

RIG HT
KE Y

5
6

LIF T
KEY

1

9
8
7
6

C UTTON_R
TPB

CGND

6-5 3-30 50B -041

CH2

CS
W4
*TJG-533-S-T
/R
2
4
5
6

2
1

5
6

C
GND

6- 20-9 4A50 -104
6- 20-9 4AA0 -104
6- 20-9 4A70 -104

CJ_TP2

2

CGND

CH
5
C95D 5
9

6-5 3-3 050B -041

CH6
HO-165X
94_5NP

MTH237D91
CGND

C
GND

CGND

Click Board B - 39

B.Schematic Diagrams

CJ_TP1
1
CTP_D
ATA
2
CTP_C K
L
3
4
85201-0 4051

CGND

3

1

1

CGND

CR
3
CR4
*220_04 *220 _04

POW ER O N
LED

1

C
R1
CR2
*220_04 *220_04

CC3
*0.1u_16V_Y5V
_04
CV
DD3

2

CC2
*0. 1u_16V
_Y5V_04
C5VS

CLE
D_BA _FU L
T
L

3

CC
1
0.1u_16V_Y
5V_04
C5VS

CLE
D_BA _CHG
T

CLED_P
WR
Schematic Diagrams

Audio Board/ USB
USB PORT
A R7 3 5

0 _0 6
A_ US B V CC
AL 1
H C B 1 60 8 K F -1 2 1T 2 5

A_ US B V C C2

60 mil

A _U S B V C C
AU 1
5

6
F L G# V O U T 1

5 0mi ls

2
3

A C3

4

A C4

*0 . 1 u_ 1 6V _Y 5V _ 0 4

0. 1 u _ 16 V _ Y 5 V _ 0 4

A J _ US B 1
A R1

8
V IN 2 V O UT 3

1 0u _ 1 0V _ Y 5 V _ 0 8

E N#

G ND

A G ND

1

6-02-09715-920

*1 0 mi l _ sh o rt _ 04

4

A US B _ P P 2

A US B _ P N2 _ R

2

A US B _ P P 2 _ R

1
2
*W C M2 0 12 F 2 S -1 6 1T 0 3

A G ND

3

3
4

*1 0 mi l _ sh o rt _ 04

D A TA _ L
D A TA _ H
G ND

U S 0 4 03 6 B C A 0 8 1

GN D 1
GN D 2
G ND 3
GN D 4

A R2

B.Schematic Diagrams

1
V+

A US B _ P N2

A GN D A G N D

A GN D

AL 1 2 2

* R T 9 71 5 B GS
A GN D

0 . 1u _ 1 6V _ Y 5V _ 0 4

7
V IN 1 V O UT 2

A C5

A C2

G ND 1
GN D 2
G ND 3
GN D 4

A_ 5 V

+A C 1
* 10 0 u_ 6 . 3 V _ B _A
2 2 u _6 . 3 V _ X5 R _0 8
A C1 0

50m ils

621-B49C0-104

A G ND

Sheet 39 of 41
Audio Board/ USB

TO M/B

AUDIO JACK

EMI Require

A M I C 1 -R

A L1 213

2

F C M1 0 05 K F -1 2 1T 0 3

A M I C 1 -L

A L1 214

2

F C M1 0 05 K F -1 2 1T 0 3

A C 7 92
A_ 5 V

5 A J _ MI C 1
4
3
R

A M IC_ S E N S E
M I C 1 _ OU T _ R
M I C 1 _ OU T _ L
N C _M I C 1

2
6
L
1
2S J -T 3 51 -S 2 3

A C7 9 3

A J _ A U D I O1
* 1 00 p _5 0 V _ N P O _0 4 *1 00 p _ 50 V _ N P O _ 04
1
2
3
4
5
6
7
8
9
10
11
12
13
14

A M I C 1 -R
A M I C 1 -L
A H E A D P H ON E -R
A H E A D P H ON E -L
A M IC_ S E N S E
A S P K _H P #
A H P _ S E NS E
A U S B _ P N2
AU SB_ PP2
A S P K OU T R +
A S P K OU T R -

R esi stor 3 2 or 3 3_0 4
m ee t WLK Te st
VT1802P
33_1%_04
10/28 Modify value
A H E A D P H O N E -R

A R5 6 9

1 8 0_ 1 % _0 4

P H O N E -R

A L 1215

2

A R5 7 0

1 8 0_ 1 % _0 4

P H O N E -L

A L 1216

2

F C M 1 00 5 K F -1 21 T 0 3
A C 7 94

La y out not e :
He adphone ? ? ? ? > 1 0mi ls
? ? phone ja ck ? ?
?? ?? ?? ?
R/L? ? ? ? GND ? ? ? ? 3*? ?

Reverse

6-20-B2800-106

*1 0 0 p_ 5 0V _N P O_ 0 4

5 A J _ HP1
4
3
R

A HP _ S E N S E
P H O N E _ OU T_ R

F C M 1 00 5 K F -1 21 T 0 3

A H E A D P H O N E -L

8 52 0 1 -14 0 5 1-0 1
A _ A U DG A G ND

MIC IN

BLACK
A _ A UD G

2
L
6
1
2S J -T 3 51 -S 2 3

P H O N E _ OU T_ L
A S P K _ HP #
A C7 9 5
*1 00 p _ 50 V _ N P O _ 04

HEADPHONE

BLACK 6-20-B2800-106

EMI Require

A _ A UD G

3
4

2
1

A C6

0 . 1 u_ 1 6V _Y 5V _ 0 4
0 . 1 u_ 1 6V _Y 5V _ 0 4

HP -R

A C8

0 . 1 u_ 1 6V _Y 5V _ 0 4

A C9

G ND

HP -L

A C7

0 . 1 u_ 1 6V _Y 5V _ 0 4

5

6

3* R/ L? ?
G ND

A L 12 7
*F C M1 6 0 8K -1 2 1 T0 6 _ sh o rt
A S P K OU TR +
A GN D

A _ A UDG
A C7 9 6

A C7 9 7

*1 u _1 0 V _ 06

*1 8 0p _ 5 0V _ N P O_ 0 4
A J _ S P K R1
A _A U D G

A S P K OU TR *F C M1 6 0 8K -1 2 1 T0 6 _ sh o rt
A L 12 8
J_SP
K1
AH 1
C 59 D 59

A H3
C5 9 D5 9

2
3
4
5

A H2
1

9
8
7
6

2
3
4
5

M TH 2 76 D 1 1 1
A GN D

B - 40 Audio Board/ USB

A H4
1

9
8
7
6

MT H 2 7 6 D 1 11
A GN D A G N D

A G ND

2

A C7 9 8

A S P K O UT R+ _ R
A S P K O U T R -_ R

1
2

J
_SPK
1
2 1

85 2 0 4-0 2 0 01
P C B F o ot p ri n t = 8 5 2 04 -0 2 R

*1 8 0 p_ 5 0V _N P O_ 0 4

1
A _A U D G

6-20-43150-102
6-20-43110-102
Schematic Diagrams

Power Switch & LID Board
POWER SW & LED & HOT KEY
S _ 3. 3 V S

S _3 . 3 V

POWER
SWITCH
LED

S _ 3 . 3V
S R2
S _ 3. 3 V S

SD2
*B A V 99 R E C T I F I E R

S _ 3 .3 V
22 0 _0 4

20 mi l

S R1
SJ _ SW 2
1
2
3
4
5
6
7
8

S M GN D
S _ V IN

1 0 p in & 8 pi n co- la y

6
-5256001
-023
6
-5256001
-028
6
-5256000
-020
6
-5256001
-022

6-20-94
K10-108

SC 2

*0 . 1 u_ 1 0 V _X 7 R _ 0 4

SD 1

S LI D _ S W #

2
VC C

OU T
A

GN D

A

S D3
* H T -1 50 N B -D T

S MGN D

S A P _ ON

AC

S U1
S C6

8 8 48 6 -0 80 1

* 50 5 0 0-0 1 0 41 -0 01 L

Z430 1

3

S A P _ ON

2 0m il

1
S M _B T N #
SW EB_ W W W #
S W E B _ E M A I L#
S L ID_ S W #

S C1
M H 2 4 8-A LF A -E S O

0 . 1 u_ 1 6 V _Y 5 V _0 4

*1 00 p _ 50 V _ N P O _ 04

S MGN D
H T -1 5 0N B -D T

S M GN D
S M GN D

C

S M GN D

20 mi l

20 mi l

A

S M _B T N #
SW EB_ W W W #
S W E B _ E M A IL #
S L ID_ S W #

1 0 0 K _0 4

S MG N D

S MG N D
S MGN D

6-52-56
001-023
6-52-56
001-028
6-52-56
000-020
6-52-56
001-022

S M GN D

SU1, SU2

6-0200248-LC
2
6-0200268-LC
1

3
1

6-53-31
50B-245
6-53-30
50B-241
6-53-30
50B-240
P
OWER BUTTON

6-53-31
50B-245
6-53-30
50B-241
6-53-30
50B-240
WEB_WWW#

SPW R _ SW 1
T J G-5 33 -S -T / R

S W W W _S W 1
*T J G-5 3 3 -S -T/ R
S M_ B T N #

1
3

S W E B _W W W #

1
3

SC 4

2
4

S A P _S W 1
* T JG -53 3 -S -T / R

S W E B _E M A I L #

1
3

2
4

S C3
S R4
*0 _ 0 4

P
SW1~
8
* 0. 1 u _ 16 V _ Y 5 V _ 04
3
4

Sheet 40 of 41
Power Switch & LID
Board

653-3
150B245
653-3
050B241
653-3
050B240
AP_K
EY#

SR 3
* 10 0 K _ 1% _ 0 4

S MA I L _ S W 1
* T JG -5 33 -S -T / R
2
4

5
6

2
4
5
6

1
3

S _ V IN

6-53-3150
B-24
5
6-53-3050
B-24
1
6-53-3050
B-24
0
WE
B_EM
AIL#

5
6

HOT KEY

FOR E4120Q/E5120Q

*0 . 1u _ 1 6V _ Y 5V _ 0 4

S A P _O N

S C5

5
6

FOR E5128Q

2

SR 5
* 4 7K _ 0 4

* 0 . 1u _ 1 6V _ Y 5V _ 0 4

1
2

S M GN D

S M GN D

S M GN D

S MG N D

S MG N D

S MGN D

S MGN D

S M GN D
S MG N D

FOR E5120Q
POWER BU
TTON
S MH 2
S MH 5
H 7 _0 D 2_ 3 H 7 _ 0D 2 _3

SPW R _ SW 2
*T J G-5 3 3 -S -T/ R
2
4

S MH 6
T1 5 8B 11 8 X8 7 D 1 1 8 X8 7

S MH 7
T1 5 8 B 91 D 91

SM H1
2
3
4
5

S M_ B T N #

1

S MH 3
9
8
7
6

2
3
4
5

1

S MH 4
9
8
7
6

2
3
4
5

1

9
8
7
6

5
6

1
3

P
SW1~
8
3
4
S M GN D

1
2

M TH 2 37 D 8 7
S MG N D
S MG N D

M T H 2 37 D 87
S MG N D

MT H 2 3 7D 1 18
S M GN D

S M GN D

S MG N D

6-53-31
50B-245
6-53-30
50B-240
6-53-30
50B-241

FOR E5128Q

Power Switch & LID Board B - 41

B.Schematic Diagrams

1
2
3
4
5
6
7
8
9
10

S _ 3 . 3V

C

SJ _ SW 1

LID SWITCH IC
C

S _ 3. 3 V S
Schematic Diagrams

EXTERNAL ODD Board
QJ_O DD 2
S1
S2
S3
S4
S5
S6
S7

QJ_ODD 1
S1
S2
S3
S4
S5
S6
S7

QJ_SATA_TXP1
QJ_SATA_TXN1
QJ_SATA_RXN 1
QJ_SATA_RXP1

QGND

B.Schematic Diagrams

P1
P2
P3
P4
P5
P6

QGN D
QJ_O DD _D ETEC T#
Q_5VS

P1
P2
P3
P4
P5
P6

Q_5VS
QJ_SATA_OD D_D A#

1-162-100562

PI N
GN D1 ~ 2= WGN D

Sheet 41 of 41
EXTERNAL ODD
Board

242001-1
QGND

P IN
GN D1 ~ 3= QG ND

QGN D

6-21 -140 10-01 3
6-21 -140 20-01 3
6-21 -140 30-01 3

6- 21-1 3A00 -013

Q_5VS

QC1

Q C2

0.1u_16V_Y5V_04

*0. 1u_16V_Y5V_04

QGN D

Q H1
C 237D91

QGN D

B - 42

QH4
C 237D 91

QG ND

QH 3
C67D 67

QH 2
C67D 67
BIOS Update

Appendix C:Updating the FLASH ROM BIOS
To update the FLASH ROM BIOS you must:
•
•
•
•
•
•
•

Download the BIOS
1. Go to www.clevo.com.tw and point to E-Services and click E-Channel.
2. Use your user ID and password to access the appropriate download area (BIOS), and download the latest BIOS files
(the BIOS file will be contained in a batch file that may be run directly once unzipped) for your computer model
(see sidebar for important information on BIOS versions).

Unzip the downloaded files to a bootable CD/DVD/ or USB Flash drive
1. Insert a bootable CD/DVD/USB flash drive into the CD/DVD drive/USB port of the computer containing the
downloaded files.
2. Use a tool such as Winzip or Winrar to unzip all the BIOS files and refresh tools to your bootable CD/DVD/USB
flash drive (you may need to create a bootable CD/DVD with the files using a 3rd party software).

BIOS Version
Make sure you download the latest correct
version of the BIOS appropriate for the computer model you are
working on.
You
should
only
download BIOS versions
that
are
V1.01.XX or higher as
appropriate for your
computer model.
Note that BIOS versions
are not backward compatible and therefore
you may not downgrade your BIOS to an
older version after upgrading to a later version (e.g if you upgrade
a BIOS to ver 1.01.05,
you MAY NOT then go
back and flash the BIOS
to ver 1.01.04).

Set the computer to boot from the external drive
1. With the bootable CD/DVD/USB flash drive containing the BIOS files in your CD/DVD drive/USB port, restart the
computer and press F2 (in most cases) to enter the BIOS.
2. Use the arrow keys to highlight the Boot menu.
3. Use the “+” and “-” keys to move boot devices up and down the priority order.
4. Make sure that the CD/DVD drive/USB flash drive is set first in the boot priority of the BIOS.
5. Press F4 to save any changes you have made and exit the BIOS to restart the computer.
C - 1

C:BIOS Update

Download the BIOS update from the web site.
Unzip the files onto a bootable CD/DVD/USB Flash Drive.
Reboot your computer from an external CD/DVD/USB Flash Drive.
Use the flash tools to update the flash BIOS using the commands indicated below.
Restart the computer booting from the HDD and press F2 at startup enter the BIOS.
Load setup defaults from the BIOS and save the default settings and exit the BIOS to restart the computer.
After rebooting the computer you may restart the computer again and make any required changes to the default BIOS
settings.


BIOS Update

Use the flash tools to update the BIOS
1. Make sure you are not loading any memory management programs such as HIMEM by holding the F8 key as you
see the message “Starting MS-DOS”. You will then be prompted to give “Y” or “N” responses to the programs
being loaded by DOS. Choose “N” for any memory management programs.
2. You should now be at the DOS prompt e.g: DISK C:> (C is the designated drive letter for the CD/DVD drive/USB
flash drive).
3. Type the following command at the DOS prompt:

C:BIOS Update

C:> Flash.bat
4. The utility will then proceed to flash the BIOS.
5. You should then be prompted to press any key to restart the system or turn the power off, and then on again but
make sure you remove the CD/DVD/USB flash drive from the CD/DVD drive/USB port before the computer
restarts.

Restart the computer (booting from the HDD)
1. With the CD/DVD/USB flash drive removed from the CD/DVD drive/USB port the computer should restart from
the HDD.
2. Press F2 as the computer restarts to enter the BIOS.
3. Use the arrow keys to highlight the Exit menu.
4. Select Load Setup Defaults (or press F3) and select “Yes” to confirm the selection.
5. Press F4 to save any changes you have made and exit the BIOS to restart the computer.

Your computer is now running normally with the updated BIOS
You may now enter the BIOS and make any changes you require to the default settings.

C-2

6-7p-w2405-003

  • 1.
  • 3.
  • 4.
    Preface Notice The company reservesthe right to revise this publication or to change its contents without notice. Information contained herein is for reference only and does not constitute a commitment on the part of the manufacturer or any subsequent vendor. They assume no responsibility or liability for any errors or inaccuracies that may appear in this publication nor are they in anyway responsible for any loss or damage resulting from the use (or misuse) of this publication. This publication and any accompanying software may not, in whole or in part, be reproduced, translated, transmitted or reduced to any machine readable form without prior consent from the vendor, manufacturer or creators of this publication, except for copies kept by the user for backup purposes. Preface Brand and product names mentioned in this publication may or may not be copyrights and/or registered trademarks of their respective companies. They are mentioned for identification purposes only and are not intended as an endorsement of that product or its manufacturer. Version 1.0 October 2011 Trademarks AMD® is a registered trademark of Advanced Micro Devices, Inc. Windows® is a registered trademark of Microsoft Corporation. Other brand and product names are trademarks and/or registered trademarks of their respective companies. II
  • 5.
    Preface About this Manual Thismanual is intended for service personnel who have completed sufficient training to undertake the maintenance and inspection of personal computers. It is organized to allow you to look up basic information for servicing and/or upgrading components of the W255BU/ W258BUQ-C/W258BUQ/W252BUM/W255BUC/W251BUQP/W251BUQC/W258BWQ/W258BWQ-C/W251BWQC/W251BWQ/W255BW series notebook PC. The following information is included: Chapter 1, Introduction, provides general information about the location of system elements and their specifications. Chapter 2, Disassembly, provides step-by-step instructions for disassembling parts and subsystems and how to upgrade elements of the system. Preface Appendix A, Part Lists Appendix B, Schematic Diagrams Appendix C, Updating the FLASH ROM BIOS III
  • 6.
    Preface IMPORTANT SAFETY INSTRUCTIONS Followbasic safety precautions, including those listed below, to reduce the risk of fire, electric shock and injury to persons when using any electrical equipment: Preface 1. Do not use this product near water, for example near a bath tub, wash bowl, kitchen sink or laundry tub, in a wet basement or near a swimming pool. 2. Avoid using a telephone (other than a cordless type) during an electrical storm. There may be a remote risk of electrical shock from lightning. 3. Do not use the telephone to report a gas leak in the vicinity of the leak. 4. Use only the power cord and batteries indicated in this manual. Do not dispose of batteries in a fire. They may explode. Check with local codes for possible special disposal instructions. 5. This product is intended to be supplied by a Listed Power Unit with an AC Input of 100 - 240V, 50 - 60Hz, DC Output of 19V, 1.58A (30 Watts) Or (for E-300, E350, E450 APU only) 19V, 3.42A or 18.5V, 3.5A (65W) minimum AC/DC Adapter. CAUTION This Computer’s Optical Device is a Laser Class 1 Product FCC Statement This device complies with Part 15 of the FCC Rules. Operation is subject to the following two conditions: This device may not cause harmful interference. This device must accept any interference received, including interference that may cause undesired operation. IV
  • 7.
    Preface Instructions for Careand Operation The notebook computer is quite rugged, but it can be damaged. To prevent this, follow these suggestions: 1. Don’t drop it, or expose it to shock. If the computer falls, the case and the components could be damaged. Do not expose the computer to any shock or vibration. 2. Do not place anything heavy on the computer. Keep it dry, and don’t overheat it. Keep the computer and power supply away from any kind of heating element. This is an electrical appliance. If water or any other liquid gets into it, the computer could be badly damaged. Do not leave it in a place where foreign matter or moisture may affect the system. Don’t use or store the computer in a humid environment. Do not place the computer on any surface which will block the vents. Preface Do not expose it to excessive heat or direct sunlight. 3. Do not place it on an unstable surface. Follow the proper working procedures for the computer. Shut the computer down properly and don’t forget to save your work. Remember to periodically save your data as data may be lost if the battery is depleted. Do not turn off the power until you properly shut down all programs. Do not turn off any peripheral devices when the computer is on. Do not disassemble the computer by yourself. Perform routine maintenance on your computer. V
  • 8.
    Preface 4. 5. Avoid interference. Keepthe computer away from high capacity transformers, electric motors, and other strong magnetic fields. These can hinder proper performance and damage your data. Take care when using peripheral devices. Use only approved brands of peripherals. Unplug the power cord before attaching peripheral devices. Preface Power Safety The computer has specific power requirements:  • • Power Safety Warning Before you undertake any upgrade procedures, make sure that you have turned off the power, and disconnected all peripherals and cables (including telephone lines). It is advisable to also remove your battery in order to prevent accidentally turning the machine on. VI • • • • Only use a power adapter approved for use with this computer. Your AC adapter may be designed for international travel but it still requires a steady, uninterrupted power supply. If you are unsure of your local power specifications, consult your service representative or local power company. The power adapter may have either a 2-prong or a 3-prong grounded plug. The third prong is an important safety feature; do not defeat its purpose. If you do not have access to a compatible outlet, have a qualified electrician install one. When you want to unplug the power cord, be sure to disconnect it by the plug head, not by its wire. Make sure the socket and any extension cord(s) you use can support the total current load of all the connected devices. Before cleaning the computer, make sure it is disconnected from any external power supplies. Do not plug in the power cord if you are wet. Do not use the power cord if it is broken. Do not place heavy objects on the power cord.
  • 9.
    Preface Battery Precautions • Onlyuse batteries designed for this computer. The wrong battery type may explode, leak or damage the computer. • Do not continue to use a battery that has been dropped, or that appears damaged (e.g. bent or twisted) in any way. Even if the computer continues to work with a damaged battery in place, it may cause circuit damage, which may possibly result in fire. • Recharge the batteries using the notebook’s system. Incorrect recharging may make the battery explode. • Do not try to repair a battery pack. Refer any battery pack repair or replacement to your service representative or qualified service personnel. • Keep children away from, and promptly dispose of a damaged battery. Always dispose of batteries carefully. Batteries may explode or leak if exposed to fire, or improperly handled or discarded. • Keep the battery away from metal appliances. • Affix tape to the battery contacts before disposing of the battery. • Do not touch the battery contacts with your hands or metal objects. Battery Guidelines Preface The following can also apply to any backup batteries you may have. • If you do not use the battery for an extended period, then remove the battery from the computer for storage. • Before removing the battery for storage charge it to 60% - 70%. • Check stored batteries at least every 3 months and charge them to 60% - 70%.  Battery Disposal The product that you have purchased contains a rechargeable battery. The battery is recyclable. At the end of its useful life, under various state and local laws, it may be illegal to dispose of this battery into the municipal waste stream. Check with your local solid waste officials for details in your area for recycling options or proper disposal. Caution Danger of explosion if battery is incorrectly replaced. Replace only with the same or equivalent type recommended by the manufacturer. Discard used battery according to the manufacturer’s instructions. Battery Level Click the battery icon in the taskbar to see the current battery level and charge status. A battery that drops below a level of 10% will not allow the computer to boot up. Make sure that any battery that drops below 10% is recharged within one week. VII
  • 10.
    Preface Related Documents You mayalso need to consult the following manual for additional information: User’s Manual on CD This describes the notebook PC’s features and the procedures for operating the computer and its ROM-based setup program. It also describes the installation and operation of the utility programs provided with the notebook PC. System Startup Remove all packing materials. Place the computer on a stable surface. Insert the battery and make sure it is locked in position. Securely attach any peripherals you want to use with the computer (e.g. keyboard and mouse) to their ports. 5. Attach the AC/DC adapter to the DC-In jack on the left of the computer, then plug the AC power cord into an outlet, and connect the AC power cord to the AC/DC adapter. 6. Use one hand to raise the lid/LCD to a comfortable viewing angle (do not exceed 130 degrees); use the other hand to support the base of the computer (Note: Never lift the computer by the lid/LCD). 7. Press the power button to turn the computer “on”. Preface 1. 2. 3. 4.  Shut Down 130 ゚ Figure 1 Opening the Lid/LCD/Computer with AC/DC Adapter Plugged-In VIII Note that you should always shut your computer down by choosing Shut Down from the Start Menu. This will help prevent hard disk or system problems.
  • 11.
    Preface Contents System Startup ............................................................................1-VIII Introduction ..............................................1-1 Disassembly ...............................................2-1 Overview .........................................................................................2-1 Maintenance Tools ..........................................................................2-2 Connections .....................................................................................2-2 Maintenance Precautions .................................................................2-3 Disassembly Steps ...........................................................................2-4 Removing the Battery ......................................................................2-5 Removing the Hard Disk Drive .......................................................2-6 Removing the Optical (CD/DVD) Device ......................................2-8 Removing the System Memory (RAM) ..........................................2-9 Removing the Wireless LAN Module ...........................................2-10 Removing the 3.75G Module ........................................................2-11 Removing the Keyboard ................................................................2-12 Part Lists ..................................................A-1 Part List Illustration Location ........................................................ A-2 Top (W248BUQ) ............................................................................ A-3 Schematic Diagrams................................. B-1 System Block Diagram ...................................................................B-2 ONTARIO MEM & PCIE I/F, AP .................................................B-3 ONTATIO DISPLAY/ CLK/ MISC ...............................................B-4 ONTARIO POWER & DECOUPLING .........................................B-5 INAGUA DDR3 SO-DIMMS A ....................................................B-6 INAGUA DDR3 SO-DIMMS B ....................................................B-7 Robson S3 PCIE/ LVDS 1/6 ...........................................................B-8 Robson S3 MAIN 2/6 .....................................................................B-9 Robson S3 MEM Interface 3/6 .....................................................B-10 Robson S3 Straps 4/6 ....................................................................B-11 Robson S3 Power 5/6 ....................................................................B-12 Robson S3 Power 6/6 ....................................................................B-13 Robson DDR3 MEM CH-A .........................................................B-14 Robson DDR3 MEM CH-B ..........................................................B-15 IX Preface Overview .........................................................................................1-1 Models Differences .........................................................................1-1 Specifications ..................................................................................1-2 External Locator - Top View with LCD Panel Open ......................1-4 External Locator - Front & Right side Views .................................1-5 External Locator - Left Side & Rear View .....................................1-6 External Locator - Bottom View .....................................................1-7 Mainboard Overview - Top (Key Parts) .........................................1-8 Mainboard Overview - Bottom (Key Parts) ....................................1-9 Mainboard Overview - Top (Connectors) .....................................1-10 Mainboard Overview - Bottom (Connectors) ...............................1-11 Top (W245BUQ) ........................................................................... A-4 Top (W240BUQ, W241BU-C, W240BW) .................................... A-5 Bottom (W240BU, W241BU) W/O USIM ................................... A-6 Bottom (W240BU, W241BU) With USIM ................................... A-7 Bottom (W248BUQ, W249BU-C) ................................................ A-8 Bottom (W240BW) WITH USIM ................................................. A-9 Bottom (W240BW) W/O USIM .................................................. A-10 LCD (W240BU, W241BU, W240BW) ....................................... A-11 LCD (W245BUQ) ....................................................................... A-12 LCD (W248BUQ - C) ................................................................. A-13 SATA-DVD SUPER MULTI (W245BUQ/ W240BUQ/ W241BU-C) A-14 SATA-DVD SUPER MULTI (W248BUQ) ................................ A-15 SATA-DVD SUPER MULTI (W240BW) .................................. A-16 HDD ............................................................................................. A-17
  • 12.
    Preface Preface HUDSON PCIE/ PCI/CLOCK/ FCH .......................................... B-16 HUDSON GPIO/ USB/ STRAP .................................................. B-17 HUDSON SATA/ DEBUG IO/ SPI ............................................. B-18 HUDSON POWER DECOUPLING ............................................ B-19 POWERGOOD/ TPM .................................................................. B-20 LVDS, INVERTER ...................................................................... B-21 HDMI/ CRT ................................................................................. B-22 CCD/ 3G ....................................................................................... B-23 Card Reader/ LAN JMC261C ...................................................... B-24 MINI PCIE/ SATA HDD/ ODD .................................................. B-25 AUDIO CODEC ALC261C ......................................................... B-26 USB 3.0 VL800 ............................................................................ B-27 KBC- ITE IT8518 ........................................................................ B-28 LED/ MDC/ BT ............................................................................ B-29 USB/ FAN/ TP/ MULTI CON ..................................................... B-30 5VS/ 3.3VS/ 1.8VS/ 1.5VS/ 1.1VS .............................................. B-31 POWER VDD3/ VDD5 ............................................................... B-32 Power 1.5V/ 0.75 .......................................................................... B-33 Power 1.1V/ 1VS .......................................................................... B-34 Power 1.8VS ................................................................................. B-35 APU CORE/ NB CORE ............................................................... B-36 VGA POWER .............................................................................. B-37 CHARGER/ DC IN ...................................................................... B-38 Click Board .................................................................................. B-39 Audio Board/ USB ....................................................................... B-40 Power Switch & LID Board ......................................................... B-41 EXTERNAL ODD Board ............................................................ B-42 Updating the FLASH ROM BIOS......... C-1 X
  • 13.
    Introduction Chapter 1: Introduction Overview Thismanual covers the information you need to service or upgrade the W255BU/W258BUQ-C/W258BUQ/W252BUM/ W255BU/W251BUQ/W251BUQC/W258BWQ/W258BWQ-C/W251BWQ-C/W251BWQ/W255BW series notebook computer. Information about operating the computer (e.g. getting started, and the Setup utility) is in the User’s Manual. Information about drivers (e.g. VGA & audio) is also found in User’s Manual. That manual is shipped with the computer. Operating systems (e.g. Windows 7 etc.) have their own manuals as do application software (e.g. word processing and database programs). If you have questions about those programs, you should consult those manuals. 1.Introduction The W255BU/W258BUQ-C/W258BUQ/W252BUM/W255BU/W251BUQ/W251BUQC/W258BWQ/W258BWQ-C/ W251BWQ-C/W251BWQ/W255BW series notebook is designed to be upgradeable. See Disassembly on page 2 - 1 for a detailed description of the upgrade procedures for each specific component. Please note the warning and safety information indicated by the “” symbol. The balance of this chapter reviews the computer’s technical specifications and features. Models Differences This notebook series includes different models that vary slightly in design style, color and general appearance. Note that though your computer may look slightly different from that pictured throughout this documentation, all ports, jacks, indicators, specifications and general functions are the same for all the design styles. Overview 1 - 1
  • 14.
    Introduction Specifications Latest Specification Information Thespecifications listed here are correct at the time of sending them to the press. Certain items (particularly processor types/speeds) may be changed, delayed or updated due to the manufacturer's release schedule. Check with your service center for more details. Memory AMD-C Series Accelerated Processing Unit - C-30 1C (1.2GHz)  Processor Options One 204 Pin SO-DIMM Socket Supporting DDR3 1066/ 1333MHz Memory 512KB L2 Cache, 40nm, DDR3-1066MHz, TDP 9W Memory Expandable up to 4GB AMD-C Series (Dual-Core) Accelerated Processing Unit C-50 2C (1.0GHz) Card Reader 1MB L2 Cache, 40nm, DDR3-1066MHz, TDP 9W Embedded Multi-In-1 Card Reader AMD-C Series (Dual-Core) Accelerated Processing Unit C-60 2C (1.0GHz) 1MB L2 Cache, 40nm, DDR3-1066MHz, TDP 9W AMD-E Series (Dual-Core) Accelerated Processing Unit E-300 (1.3GHz) MMC (MultiMedia Card) / RS MMC SD (Secure Digital) / Mini SD / SDHC/ SDXC MS (Memory Stick) / MS Pro / MS Duo Video Adapter 1.Introduction 1MB L2 Cache, 40nm, DDR3-1066MHz, TDP 18W AMD-E Series (Dual-Core) Accelerated Processing Unit E-350 (1.6GHz) AMD Radeon™ HD 6250 (C-30/ C-50/ C-60 APU Integrated) 1MB L2 Cache, 40nm, DDR3-1066MHz, TDP 18W Shared Memory Architecture of up to 1469MB  AMD-E Series (Dual-Core) Accelerated Processing Unit E-450 (1.65GHz) Microsoft® DirectX11 Compatible CPU 1MB L2 Cache, 40nm, DDR3-1066MHz, TDP 18W AMD Radeon™ HD 6310 (E-300/ E-350/ HD630 APU Integrated) BIOS Shared Memory Architecture of up to 1469MB (under Windows 7 32 Bit with 4GB Memory) One 16Mb SPI Flash ROM Microsoft® DirectX11 Compatible The CPU is not a user serviceable part. Accessing the CPU in any way may violate your warranty. AMI BIOS Storage Core Logic AMD A50M FCH LCD 15.6" (39.62cm) HD TFT LCD Security Security (Kensington® Type) Lock Slot BIOS Password (Factory Option) One Changeable 12.7mm(h) Super Multi Optical Device Drive One Changeable 2.5" 9.5 mm (h) SATA HDD Audio High Definition Audio Compliant Interface 2 * Built-In Speakers Built-In Microphone Pointing Device Built-in Touchpad 1 - 2 Specifications
  • 15.
    Introduction Keyboard Power Full-size “WinKey” keyboard(with numeric keypad) (for C-30, C-50, C-60 APU only) Communication 3 Cell Smart Lithium-Ion Battery Pack, 24.42WH Built-In 10Mb/100Mb Ethernet LAN (Factory Option) 6 Cell Smart Lithium-Ion Battery Pack, 48.84WH (Factory Option) 300K/1.3M Pixel USB PC Camera Module Full Range AC/DC Adapter (Factory Option) 3.75G/HSPA Mini-Card Module AC Input: 100 - 240V, 50 - 60Hz WLAN/ Bluetooth Half Mini-Card Modules: DC Output: 19V, 1.58A (30W) (Factory Option) Wireless LAN (802.11b/g/n) Or (Factory Option) Wireless LAN (802.11b/g/n) + Bluetooth 3.0 (for E-300, E350, E450 APU only) Interface Full Range AC/DC Adapter One HDMI-Out Port One Headphone-Out Jack One Microphone-In Jack One RJ-45 LAN Jack One DC-in Jack One External Monitor Port Environmental Spec 1.Introduction Three USB 2.0 Ports 6 Cell Smart Lithium-Ion Battery Pack, 48.84WH AC Input: 100 - 240V, 50 - 60Hz DC Output: 19V, 3.42A or 18.5V, 3.5A (65W) Dimensions & Weight 374mm (w) * 250mm (d) * 14.3 - 34.1mm (h) 2.25 kg (with 24.42WH Battery and ODD) Or 374mm (w) * 250mm (d) * 14.3 - 34.1mm (h) 2.3 kg (with 48.84WH Battery and ODD) Temperature Operating: 5°C - 35°C Non-Operating: -20°C - 60°C Relative Humidity Operating: 20% - 80% Non-Operating: 10% - 90% Mini Card Slots Slot 1 for WLAN Module or WLAN and Bluetooth Combo Module (Factory Option) Slot 2 for 3.75G/HSPA Module Specifications 1 - 3
  • 16.
    Introduction Figure 1 External Locator- Top View with LCD Panel Open 1.Introduction Top View 1 1. Optional Built-In PC Camera 2. LCD 3. Power Button 4. LED Status Indicators 5. Keyboard 6. Built-In Microphone 7. Touchpad & Buttons 2 15.6” (39.62cm) 3 4 5 6 7 1 - 4 External Locator - Top View with LCD Panel Open
  • 17.
    Introduction External Locator -Front & Right side Views Figure 2 Front Views 1. LED Power Indicators 1 Right Side Views 1 2 3 4 5 1. Microphone-In Jack 2. Headphone-Out Jack 3. USB 2.0 Port 4. Optical Device Drive Bay 5. Security Lock Slot 6. Security Lock Slot External Locator - Front & Right side Views 1 - 5 1.Introduction Figure 3
  • 18.
    Introduction External Locator -Left Side & Rear View Figure 4 Left Side View 2 1 3 4 5 5 6 1.Introduction 1. DC-In Jack 2. External Monitor Port 3. RJ-45 LAN Jack 4. HDMI-Out Port 5. 2 * USB 2.0 Ports 6. Vent 7. Multi-in-1 Card Reader Figure 5 Rear View 1. Battery 2. Security Lock Slot 2 1 - 6 External Locator - Left Side & Rear View 1 7
  • 19.
    Introduction External Locator -Bottom View Figure 6 Bottom View 1 3 2 3 3 4 6 5 3 6  Overheating To prevent your computer from overheating make sure nothing blocks the vent/fan intakes while the computer is in use. External Locator - Bottom View 1 - 7 1.Introduction 1. Battery 2. Component Bay Cover 3. Vent/Fan Intake/ Outlet 4. Hard Disk Bay Cover 5. 3.75G/HSPA USIM Card Cover (optional) 6. Speakers
  • 20.
    Introduction Figure 7 Mainboard Overview- Top (Key Parts) Mainboard Top Key Parts 1.Introduction 1. JMC261 2. ITE 8518E 3. AZALIA Codec 4 2 1 3 1 - 8 Mainboard Overview - Top (Key Parts)
  • 21.
    Introduction Mainboard Overview -Bottom (Key Parts) Figure 8 Mainboard Bottom Key Parts 1 2 3 4 5 6 7 8 Mainboard Overview - Bottom (Key Parts) 1 - 9 1.Introduction 1. Memory Slots DDR3 SO-DIMM 2. Accelerated Processing Unit 3. AMD Hudson M1 FCH 4. Mini-Card Connector (3G Module) 5. SIMLOCK 6. Mini-Card Connector (WLAN Module) 7. CMOS Battery 8. Card Reader Socket
  • 22.
    Introduction Figure 9 Mainboard Overview- Top (Connectors) 1.Introduction Mainboard Top Connectors 1. HDMI-Out Port 2. USB Port 2.0 3. Speaker Cable Connector 4. Microphone Cable Connector 5. Audio Board Connector 6. TouchPad Cable Connector 2 7. TouchPad Cable Connector 1 8. Keyboard Cable Connector 9. Switch Board Cable Connector 9 1 8 2 4 6 7 2 5 3 1 - 10 Mainboard Overview - Top (Connectors)
  • 23.
    Introduction Mainboard Overview -Bottom (Connectors) Figure 10 7 9 6 8 1 5 Mainboard Bottom Connectors 2 4 3 Mainboard Overview - Bottom (Connectors) 1 - 11 1.Introduction 1. Battery Connector 2. ODD Connector 3. HDD Connector 4. CPU Fan Cable Connector 5. RJ-45 LAN Jack 6. External Monitor Port 7. DC-In Jack 8. CCD Cable Connector 9. LCD Cable Connector
  • 24.
  • 25.
    Disassembly Chapter 2: Disassembly Overview Thischapter provides step-by-step instructions for disassembling the W255BU/W258BUQ-C/W258BUQ/W252BUM/ W255BU/W251BUQ/W251BUQC/W258BWQ/W258BWQ-C/W251BWQ-C/W251BWQ/W255BW series notebook’s parts and subsystems. When it comes to reassembly, reverse the procedures (unless otherwise indicated). We suggest you completely review any procedure before you take the computer apart. To make the disassembly process easier each section may have a box in the page margin. Information contained under the figure # will give a synopsis of the sequence of procedures involved in the disassembly procedure. A box with a  lists the relevant parts you will have after the disassembly process is complete. Note: The parts listed will be for the disassembly procedure listed ONLY, and not any previous disassembly step(s) required. Refer to the part list for the previous disassembly procedure. The amount of screws you should be left with will be listed here also.  Information A box with a  will also provide any possible helpful information. A box with a  contains warnings. An example of these types of boxes are shown in the sidebar.  Warning Overview 2 - 1 2.Disassembly Procedures such as upgrading/replacing the RAM, optical device and hard disk are included in the User’s Manual but are repeated here for your convenience.
  • 26.
    Disassembly NOTE: All disassemblyprocedures assume that the system is turned OFF, and disconnected from any power supply (the battery is removed too). Maintenance Tools The following tools are recommended when working on the notebook PC: 2.Disassembly • • • • • • M3 Philips-head screwdriver M2.5 Philips-head screwdriver (magnetized) M2 Philips-head screwdriver Small flat-head screwdriver Pair of needle-nose pliers Anti-static wrist-strap Connections Connections within the computer are one of four types: Locking collar sockets for ribbon connectors Pressure sockets for multi-wire connectors To release this connector type, grasp it at its head and gently rock it from side to side as you pull it out. Do not pull on the wires themselves. When replacing the connection, do not try to force it. The socket only fits one way. Pressure sockets for ribbon connectors To release these connectors, use a small pair of needle-nose pliers to gently lift the connector away from its socket. When replacing the connection, make sure the connector is oriented in the same way. The pin1 side is usually not indicated. Board-to-board or multi-pin sockets 2 - 2 Overview To release these connectors, use a small flat-head screwdriver to gently pry the locking collar away from its base. When replacing the connection, make sure the connector is oriented in the same way. The pin1 side is usually not indicated. To separate the boards, gently rock them from side to side as you pull them apart. If the connection is very tight, use a small flat-head screwdriver - use just enough force to start.
  • 27.
    Disassembly Maintenance Precautions The followingprecautions are a reminder. To avoid personal injury or damage to the computer while performing a removal and/or replacement job, take the following precautions: Power Safety Warning Before you undertake any upgrade procedures, make sure that you have turned off the power, and disconnected all peripherals and cables (including telephone lines). It is advisable to also remove your battery in order to prevent accidentally turning the machine on. Cleaning Do not apply cleaner directly to the computer, use a soft clean cloth. Do not use volatile (petroleum distillates) or abrasive cleaners on any part of the computer. Overview 2 - 3 2.Disassembly 1. Don't drop it. Perform your repairs and/or upgrades on a stable surface. If the computer falls, the case and other components could be damaged. 2. Don't overheat it. Note the proximity of any heating elements. Keep the computer out of direct sunlight. 3. Avoid interference. Note the proximity of any high capacity transformers, electric motors, and other strong magnetic fields. These can hinder proper performance and damage components and/or data. You should also monitor the position of magnetized tools (i.e. screwdrivers). 4. Keep it dry. This is an electrical appliance. If water or any other liquid gets into it, the computer could be badly damaged. 5. Be careful with power. Avoid accidental shocks, discharges or explosions. •Before removing or servicing any part from the computer, turn the computer off and detach any power supplies. •When you want to unplug the power cord or any cable/wire, be sure to disconnect it by the plug head. Do not pull on the wire. 6. Peripherals – Turn off and detach any peripherals. 7. Beware of static discharge. ICs, such as the CPU and main support chips, are vulnerable to static electricity. Before handling any part in the computer, discharge any static electricity inside the computer. When handling a printed circuit board, do not use gloves or other materials which allow static electricity buildup. We suggest that you use an anti-static wrist strap instead. 8. Beware of corrosion. As you perform your job, avoid touching any connector leads. Even the cleanest hands produce oils which can attract corrosive elements. 9. Keep your work environment clean. Tobacco smoke, dust or other air-born particulate matter is often attracted to charged surfaces, reducing performance. 10. Keep track of the components. When removing or replacing any part, be careful not to leave small parts, such as screws, loose inside the computer. 
  • 28.
    Disassembly Disassembly Steps The followingtable lists the disassembly steps, and on which page to find the related information. PLEASE PERFORM THE DISASSEMBLY STEPS IN THE ORDER INDICATED. To remove the Battery: 1. Remove the battery To remove the Keyboard: page 2 - 5 To remove the HDD: 2.Disassembly 1. Remove the battery 2. Remove the HDD page 2 - 5 page 2 - 6 To remove the Optical Device: 1. Remove the battery 2. Remove the Optical device page 2 - 5 page 2 - 8 To remove the System Memory: 1. Remove the battery 2. Remove the system memory page 2 - 5 page 2 - 9 To remove the WLAN Module: 1. Remove the battery 2. Remove the wireless LAN page 2 - 5 page 2 - 10 To remove the 3.75G Module: 1. Remove the battery 2. Remove the 3.75G 2 - 4 Disassembly Steps page 2 - 5 page 2 - 11 1. Remove the battery 2. Remove the keyboard page 2 - 5 page 2 - 12
  • 29.
    Disassembly Removing the Battery 1. 2. 3. 4. Figure1 Battery Removal Turn the computer off, and turn it over. Slide the latch 1 in the direction of the arrow (Figure 1a). Slide the latch 2 in the direction of the arrow, and hold it in place (Figure 1a). 3 Slide the battery 6 in the direction of the arrow 4 (Figure 1b). a. a. Slide the latch and hold it in place. b. Slide the battery in the direction of the arrow. b. 2 1 3 2.Disassembly 4  3. Battery Removing the Battery 2 - 5
  • 30.
    Disassembly Removing the HardDisk Drive Figure 2 HDD Assembly Removal 2.Disassembly a. Locate the HDD bay cover and remove the screws. The hard disk drive can be taken out to accommodate other 2.5" serial (SATA) hard disk drives with a height of 9.5mm (h). Follow your operating system’s installation instructions, and install all necessary drivers and utilities (as outlined in Chapter 4 of the User’s Manual) when setting up a new hard disk. Hard Disk Upgrade Process 1. Turn off the computer, and remove the battery (page 2 - 5). 2. Locate the hard disk bay cover and remove screws 1 & 2 (Figure 2a).  a. HDD System Warning New HDD’s are blank. Before you begin make sure: You have backed up any data you want to keep from your old HDD. 1  • 2 Screws 2 - 6 Removing the Hard Disk Drive 2 You have all the CD-ROMs and FDDs required to install your operating system and programs. If you have access to the internet, download the latest application and hardware driver updates for the operating system you plan to install. Copy these to a removable medium.
  • 31.
    Disassembly 3. 4. 5. 6. 7. 3 Remove the harddisk bay cover 6 (Figure 3b). Grip the tab and slide the hard disk in the direction of arrow 4 (Figure 3c). 5 Lift the hard disk assembly 6 out of the bay 6 (Figure 3d). Remove the screw 7 - 10 and the mylar cover 11 from the hard disk 12 (Figure 3e). Reverse the process to install a new hard disk (do not forget to replace all the screws and covers). b. d. 6 6 3 5 5 e. c. b. Remove the HDD bay cover. c. Grip the tab and slide the HDD assembly in the direction of the arrow. d. Lift the HDD assembly out of the bay. e. Remove the screws and mylar cover. 2.Disassembly 3 Figure 3 HDD Assembly Removal (cont’d.) 7  10 8 44 11 12 9 3. HDD Bay Cover 5. HDD Assembly 11. Mylar Cover 12. HDD • 4 Screws Removing the Hard Disk Drive 2 - 7
  • 32.
    Disassembly Figure 4 Optical Device Removal 1. 2. 3. 4. Turnoff the computer, remove the battery (page 2 - 5) and hard disk (page 2 - 6). Remove the screw at point 1 (Figure 4a). Use a screwdriver to carefully push out the optical device 3 at point 2 (Figure 4b). Insert the new device and carefully slide it into the computer (the device only fits one way. DO NOT FORCE IT; The screw holes should line up). 5. Restart the computer to allow it to automatically detect the new device. a. 2.Disassembly a. Remove the screw at point 1 . b. Use a screwdriver to carefully push out the optical device at point 2 . Removing the Optical (CD/DVD) Device b. 3 1 2  3. Optical Device • 1 Screw 2 - 8 Removing the Optical (CD/DVD) Device
  • 33.
    Disassembly Removing the SystemMemory (RAM) Figure 5 The computer has one memory socket for 200 pin Small Outline Dual In-line Memory Modules (SO-DIMM) supporting DDR3 1333/ 1066MHz. The main memory can be expanded up to 4GB. The SO-DIMM modules supported are 1GB, 2GB and 4GB and DDRIII Modules. The total memory size is automatically detected by the POST routine once you turn on your computer. Memory Upgrade Process 1. 2. 3. 4. Turn off the computer, remove the battery (page 2 - 5) and the component bay cover (page 2 - 8). The RAM modules will be visible at point 1 on the main board. Gently pull the two release latches on the sides of the memory socket. The RAM module 2 will pop-up (Figure 7b), and you can then remove it. a. Locate the memory socket. b. Remove the module.  Contact Warning Be careful not to touch the metal pins on the module’s connecting edge. Even the cleanest hands have oils which can attract particles, and degrade the module’s performance. 1 2 5. Insert a new module holding it at about a 30° angle and fit the connectors firmly into the memory slot. 6. The module’s pin alignment will allow it to only fit one way. Make sure the module is seated as far into the slot as it will go. DO NOT FORCE the module; it should fit without much pressure. 7. Press the module in and down towards the mainboard until the slot levers click into place to secure the module. 8. Replace the bay cover and screws (make sure you reconnect the fan cable before screwing down the bay cover). 9. Restart the computer to allow the BIOS to register the new memory configuration as it starts up.  2. RAM Module Removing the System Memory (RAM) 2 - 9 2.Disassembly b. a. RAM Module Removal
  • 34.
    Disassembly Figure 6 Wireless LAN ModuleRemoval 2.Disassembly a. Remove the cover. b. Disconnect the cables and remove the screw. c. Lift the WLAN module out. Removing the Wireless LAN Module 1. 2. 3. 4. Turn off the computer, remove the battery (page 2 - 5) and the component bay cover (page 2 - 9). The Wireless LAN module will be visible at point 1 on the mainboard. Carefully disconnect cables 2 - 3 , then remove screw 4 from the module socket. Lift the Wireless LAN module 5 (Figure 6c) up and off the computer. c. a. Note: Make sure you reconnect the antenna cable to ‘’1’’ + ‘’2’’socket (Figure b). 5 1 b. 4 3  5. WLAN Module. 2 • 1 Screw 2 - 10 Removing the Wireless LAN Module
  • 35.
    Disassembly Removing the 3.75GModule Figure 7 3.75G Module Removal Turn off the computer, remove the battery (page 2 - 5) and the component bay cover (page 2 - 9). The 3.75G module will be visible at point 1 on the mainboard. Carefully disconnect the cable 2 , then remove the screw 3 from the module socket. The 3.75G module 4 will pop-up. Lift the 3.75G module (Figure 7d) up and off the computer. 1. 2. 3. 4. 5. a. c. d. a. Remove the cover. b. Disconnect the cable and remove the screw. c. The 3.75G module will pop up. d. Lift the 3.75G module out. d. 2.Disassembly 4 1 4 b. 2  4. 3.75G Module. • 1 Screw 3 Removing the 3.75G Module 2 - 11
  • 36.
    Disassembly Figure 8 2.Disassembly Keyboard Removal a.Remove screws from the bottom of the computer. Press at points 5 to unsnap the LED cover module. b. Remove the LED cover module and screws from the keyboard. c. Carefully lift the keyboard up and disconnect the keyboard ribbon cable from the locking collar socket. d. Remove the keyboard. Removing the Keyboard 1. Turn off the computer, and remove the battery (page 2 - 5). 2. Remove screws 1 - 4 from the bottom of the computer. Press at points 5 to unsnap the LED cover module 6 (you may need to use the Eject Pin Tool to do this (Figure 10a). 3. Remove the LED cover module 6 and screws 7 - 11 from the keyboard (Figure 10b). 4. Carefully lift the keyboard up, being careful not to bend the keyboard ribbon cable 12 . Disconnect the keyboard ribbon cable 12 from the locking collar socket 13 (Figure 10c) 5. Carefully lift up the keyboard 14 (Figure 10d) off the computer. a. c. 12 4 3 2 5 1 5 13  Re-Inserting the Keyboard b. When re-inserting the keyboard firstly align the four keyboard tabs at the bottom (Figure 10c) at the bottom of the keyboard with the slots in the case. d. 7 8 9 10 11 14  6 6. LED Cover Module 14. Keyboard Keyboard Tabs • 9 Screws 2 - 12 Removing the Keyboard
  • 37.
    Part Lists Appendix A:Part Lists This appendix breaks down the W255BU/W258BUQ-C/W258BUQ/W252BUM/W255BU/W251BUQ/W251BUQC/ W258BWQ/W258BWQ-C/W251BWQ-C/W251BWQ/W255BW series notebook’s construction into a series of illustrations. The component part numbers are indicated in the tables opposite the drawings. Note: This section indicates the manufacturer’s part numbers. Your organization may use a different system, so be sure to cross-check any relevant documentation. Note: Some assemblies may have parts in common (especially screws). However, the part lists DO NOT indicate the total number of duplicated parts used. A.Part Lists Note: Be sure to check any update notices. The parts shown in these illustrations are appropriate for the system at the time of publication. Over the product life, some parts may be improved or re-configured, resulting in new part numbers. A - 1
  • 38.
    Part Lists Part ListIllustration Location The following table indicates where to find the appropriate part list illustration. Table A- 1 Part List Illustration Location W251BUQ W251BWQ W255BU Top page A - 3 page A - 4 page A - 5 Bottom A.Part Lists Parts page A - 8 page A - 8 W258BUQ page A - 6 page A - 7 LCD page A - 9 DVD-DUAL page A - 10 SATA DVD DUMMY ODD A - 2 Part List Illustration Location W258BWQ page A - 11 page A - 12 page A - 8
  • 39.
    Part Lists Top (W251BUQ) FigureA - 1 非耐落 灰色 Top (W251BUQ) A - 3 A.Part Lists Top (W251BUQ)
  • 40.
    Part Lists Top (W251BWQ) A.PartLists Figure A - 2 Top (W251BWQ) 非 落 耐 灰 色 A - 4 Top (W251BWQ)
  • 41.
    Part Lists Top (W255BU) FigureA - 3 非耐落 灰色 Top (W255BU) A - 5 A.Part Lists Top (W255BU)
  • 42.
    Part Lists Top (W258BUQ,W258BWQ) A.Part Lists Figure A - 4 Top (W258BUQ, W258BWQ) 非耐落 灰色 A - 6 Top (W258BUQ, W258BWQ)
  • 43.
    Part Lists Bottom (W251BUQ,W255BU, W258BUQ) Figure A - 5 Bottom (W251BUQ, W255BU, W258BUQ) A - 7 A.Part Lists Bottom (W251BUQ, W255BU, W258BUQ)
  • 44.
    Part Lists Bottom (W251BWQ,W258BWQ) A.Part Lists Figure A - 6 Bottom(W251BWQ, W258BWQ) A - 8 Bottom (W251BWQ, W258BWQ)
  • 45.
    Part Lists LCD 頭厚 非耐落 Figure A- 7 LCD A - 9 A.Part Lists LCD
  • 46.
    Part Lists DVD DUAL A.PartLists Figure A - 8 DVD DUAL 非耐落 志精 A - 10 DVD DUAL
  • 47.
    Part Lists SATA-DVD (W258BWQ) FigureA - 9 非耐落 志精 SATA-DVD (W258BWQ) A - 11 A.Part Lists SATA-DVD (W258BWQ)
  • 48.
    Part Lists DUMMY ODD A.PartLists Figure A - 10 DUMMY ODD 非耐落 志精 A - 12 DUMMY ODD
  • 49.
    Schematic Diagrams Appendix B:Schematic Diagrams This appendix has circuit diagrams of the W255BU/W258BUQ-C/W258BUQ/W252BUM/W255BU/W251BUQ/ W251BUQC/W258BWQ/W258BWQ-C/W251BWQ-C/W251BWQ/W255BW notebook’s PCB’s. The following table indicates where to find the appropriate schematic diagram. Table B - 1 Diagram - Page Diagram - Page Diagram - Page HUDSON PCIE/ PCI/ CLOCK/ FCH - Page B - 16 USB/ FAN/ TP/ MULTI CON - Page B - 30 ONTARIO MEM & PCIE I/F, AP - Page B - 3 HUDSON GPIO/ USB/ STRAP - Page B - 17 5VS/ 3.3VS/ 1.8VS/ 1.5VS/ 1.1VS - Page B - 31 ONTATIO DISPLAY/ CLK/ MISC - Page B - 4 HUDSON SATA/ DEBUG IO/ SPI - Page B - 18 POWER VDD3/ VDD5 - Page B - 32 ONTARIO POWER & DECOUPLING - Page B - 5 HUDSON POWER DECOUPLING - Page B - 19 Power 1.5V/ 0.75 - Page B - 33 INAGUA DDR3 SO-DIMMS A - Page B - 6 POWERGOOD/ TPM - Page B - 20 Power 1.1V/ 1VS - Page B - 34 INAGUA DDR3 SO-DIMMS B - Page B - 7 LVDS, INVERTER - Page B - 21 Power 1.8VS - Page B - 35 Robson S3 PCIE/ LVDS 1/6 - Page B - 8 HDMI/ CRT - Page B - 22 APU CORE/ NB CORE - Page B - 36 Robson S3 MAIN 2/6 - Page B - 9 CCD/ 3G - Page B - 23 VGA POWER - Page B - 37 Robson S3 MEM Interface 3/6 - Page B - 10 Card Reader/ LAN JMC261C - Page B - 24 CHARGER/ DC IN - Page B - 38 Robson S3 Straps 4/6 - Page B - 11 MINI PCIE/ SATA HDD/ ODD - Page B - 25 Click Board - Page B - 39 Robson S3 Power 5/6 - Page B - 12 AUDIO CODEC ALC261C - Page B - 26 Audio Board/ USB - Page B - 40 Robson S3 Power 6/6 - Page B - 13 USB 3.0 VL800 - Page B - 27 Power Switch & LID Board - Page B - 41 Robson DDR3 MEM CH-A - Page B - 14 KBC- ITE IT8518 - Page B - 28 EXTERNAL ODD Board - Page B - 42 Robson DDR3 MEM CH-B - Page B - 15 LED/ MDC/ BT - Page B - 29  Version Note The schematic diagrams in this chapter are based upon version 6-7P-W2405003. If your mainboard (or other boards) are a later version, please check with the Service Center for updated diagrams (if required). B - 1 B.Schematic Diagrams System Block Diagram - Page B - 2 Schematic Diagrams
  • 50.
    Schematic Diagrams System BlockDiagram W240BU/W250BUQ/W250BAQ System Block Diagram CLICK BOARD 6-71-W2402-D01 POWER SWITCH BOARD POWER SWITCH+HOTKEY X 3 6-71-E51QS-D02 A T I RO BS O N (S3 TYPE) PCIE*4 USB+EARPHONE+EXT.MIC 6-71-W2408-D02 EXTERNAL ODD BOARD EXT. ODD 6-71-E51QN-D01 GPU POWER, VDDC MVDDQ,1.8V_REG,1.0V_REG AMD FUSION APU Ontario FT1 5V,3V,5VS,3.3VS 1.5VS,1.1VS 41 3-B A LL 19 mm X 19mm B GA S IN GLE C H A NN E L D D R 3 D I SP LA Y P OR T X 2 D X 11 IGP 4 X 1 P C IE GE N 2 GP P 1 X 4 U M I-L IN K GE N 1 V GA D A C 512MB DDR3 AUDIO BOARD LCD CONNECTOR 1066MHz DDR3 / 1.5V DDRIII SO-DIMM2 SHEE 6 T APU_CORE,NB_CORE 1.5V,0.75VS(VTT_MEM) DDRIII SO-DIMM1 SHEE 5 T CRT Connector 1.1V, 1VS UMI*4 HDMI Conne ctor B.Schematic Diagrams VDD3,VDD5 1.8VS USB PORT (USB4) AMD HUDSON-M1 M IC I N H P O UT INT SPK R CHARGER,DC IN TOUCH PAD Sheet 1 of 41 System Block Diagram SHEET 38 605-BALL CLICK B OARD SPI 23mmX23mm BG A TPM (Reserve) 32 .768 KHz EC ITE 8518 128pins LQFP LPC 14 *1 4*1 .6m m INT. K/B P C IE GE N 1 I/F (4 x 1) U SB 2. 0(12) + 1.1 (2) S AT AI I (3 P OR TS ) IN T. C LK GE N A ZA LIA H D AU D I O GB M A C S PI I/F LP C I/ F H W M ON ITOR 33 MHz BIOS SPI EC SMBUS THERMAL SENSOR W 83L771 AWG SMART BATTERY AC-IN SMART FAN INT SPKER Azalia Codec REALTEK ALC269 INT MIC 24 MHz AZALIA LINK PCIE 100 MHz 3 2.768 KHz USB 3.0 (USB9) Mini PCIE SOCKET (USB2) ( Optio nal) 3G CARD WLAN (Re serve) USB2.0 480 Mbps (USB3) JMICRO JMC261C LAN RJ-45 SATA HDD SATA ODD SATA I/II 3.0Gb/s B - 2 System Block Diagram USB PORT USB PORT (USB0) (USB1) Bluetooth (USB6) CCD (USB5) CARD READER 7IN1 SOCKET 25 MHz
  • 51.
    Schematic Diagrams ONTARIO MEM& PCIE I/F, AP DD R0 DD R1 DD R2 DD R3 DD R4 DD R5 DD R6 DD R7 DD R8 DD R9 DD R1 0 DD R1 1 DD R1 2 DD R1 3 DD R1 4 DD R1 5 M E M _D A T A [ 6 3 : 0 ] 5 , 6 U1 E M _AD D 0 H1 9 J17 H1 8 H1 7 G1 7 H1 5 G1 8 F1 9 E1 9 T1 9 F1 7 E1 8 W17 E1 6 G1 5 M _D AT A0 O N AR O 2. 0) T I ( M _AD D 1 M _AD D 2 PA RT 1 O F 5 M _D AT A1 M _D AT A2 M _AD D 3 M _D AT A3 M _AD D 4 M _D AT A4 M _AD D 5 M _D AT A5 M _AD D 6 M _D AT A6 M _AD D 7 M _AD D 8 M _D AT A7 M _AD D 9 M _D AT A8 M _AD D 10 M _AD D 11 M _D AT A9 M _D ATA 10 M _AD D 12 M _AD D 13 M _D ATA 11 M _D ATA 12 M _AD D 14 M _D ATA 13 M _AD D 15 M _D ATA 14 M _D ATA 15 ME M ME M ME M ME M ME M ME M ME M ME M ME M ME M ME M ME M ME M ME M ME M ME M _ DQ _ DQ _ DQ _ DQ _ DQ _ DQ _ DQ _ DQ _ DQ _ DQ _ DQ _ DQ _ DQ _ DQ _ DQ _ DQ S _ H0 S_ L 0 S _ H1 S_ L 1 S _ H2 S_ L 2 S _ H3 S_ L 3 S _ H4 S_ L 4 S _ H5 S_ L 5 S _ H6 S_ L 6 S _ H7 S_ L 7 M M M M M M M M EM EM EM EM EM EM EM EM _D _D _D _D _D _D _D _D M0 M1 M2 M3 M4 M5 M6 M7 D1 5 B1 9 D2 1 H2 2 P2 3 V2 3 AB2 0 AA1 6 A1 6 B1 6 B2 0 A2 0 E2 3 E2 2 J22 J23 R2 2 P2 2 W22 V2 2 A C2 0 A C2 1 AB1 6 A C1 6 M _BA N K0 M _BA N K1 M _D ATA 16 M _BA N K2 M _D ATA 17 M _D ATA 18 M _D 0 M M _D ATA 19 M _D 1 M M _D ATA 20 M _D 2 M M _D 3 M M _D ATA 21 M _D ATA 22 M _D 4 M M _D ATA 23 M _D 5 M M _D 6 M M _D ATA 24 M _D 7 M M _D ATA 25 M _D ATA 26 M _D S_H 0 Q M _D ATA 27 M _D S_L 0 Q M _D ATA 28 M _D S_H 1 Q M _D ATA 29 M _D S_L 1 Q M _D ATA 30 M _D S_H 2 Q M _D ATA 31 M _D S_L 2 Q M _D S_H 3 Q M _D S_L 3 Q M _D S_H 4 Q M _D S_L 4 Q M _D S_H 5 Q M _D S_L 5 Q M _D S_H 6 Q M _D S_L 6 Q M M M M M M M M E M_ C E M_ C E M_ C E M_ C E M_ C E M_ C E M_ C E M_ C LK LK LK LK LK LK LK LK _H 0 _L 0 _H 1 _L 1 _H 2 _L 2 _H 3 _L 3 5 , 6 M E M_ R E S E T # 5 , 6 M E M_ E V E N T # M1 7 M1 6 M1 9 M1 8 N1 8 N1 9 L18 L17 M _D ATA 33 M _D ATA 34 M _D ATA 35 M _D ATA 36 M _D ATA 37 M _D ATA 38 M _D ATA 39 M _D S_H 7 Q M _D S_L 7 Q L23 N1 7 M _D ATA 40 M _C LK_H 0 M _D ATA 42 M _C LK_L0 M _D ATA 43 M _C LK_H 1 M _D ATA 44 M _C LK_L1 M _C LK_H 2 M _D ATA 45 M _D ATA 46 M _C LK_L2 M _D ATA 47 M _C LK_H 3 M _C LK_L3 M _D ATA 48 M _D ATA 49 M _R SET _L E M _D ATA 50 M _EV EN _L T M _D ATA 51 M _D ATA 52 M _D ATA 53 5, 6 5, 6 ME M _ C K E 0 ME M _ C K E 1 F1 5 E1 5 M _C E0 K M _D ATA 54 M _C E1 K M _D ATA 55 M _D ATA 56 5 D I MM 0 _O D T 0 5 D I MM 0 _O D T 1 6 D I MM 1 _O D T 0 6 D I MM 1 _O D T 1 5 D I MM 0 _C S # 0 5 D I MM 0 _C S # 1 6 D I MM 1 _C S # 0 6 D I MM 1 _C S # 1 5, 6 5, 6 5, 6 ME M _ R A S # ME M _ C A S # ME M _ W E # W19 V1 5 U1 9 W15 T1 7 W16 U1 7 V1 6 U1 8 V1 9 V1 7 ME M ME M ME M ME M ME M ME M ME M ME M _ DA T A 0 _ DA T A 1 _ DA T A 2 _ DA T A 3 _ DA T A 4 _ DA T A 5 _ DA T A 6 _ DA T A 7 C A B D A B A C 18 19 21 20 18 18 21 20 ME M ME M ME M ME M ME M ME M ME M ME M _ DA T A 8 _ DA T A 9 _ DA T A 1 0 _ DA T A 1 1 _ DA T A 1 2 _ DA T A 1 3 _ DA T A 1 4 _ DA T A 1 5 C D F F C D F F 23 23 23 22 22 22 20 21 ME M ME M ME M ME M ME M ME M ME M ME M _ DA T A 1 6 _ DA T A 1 7 _ DA T A 1 8 _ DA T A 1 9 _ DA T A 2 0 _ DA T A 2 1 _ DA T A 2 2 _ DA T A 2 3 H H K K G H K K 21 23 22 21 23 20 20 23 ME M ME M ME M ME M ME M ME M ME M ME M _ DA T A 2 4 _ DA T A 2 5 _ DA T A 2 6 _ DA T A 2 7 _ DA T A 2 8 _ DA T A 2 9 _ DA T A 3 0 _ DA T A 3 1 N 23 P 21 T2 0 T2 3 M 20 P 20 R 23 T2 2 ME M ME M ME M ME M ME M ME M ME M ME M _ DA T A 3 2 _ DA T A 3 3 _ DA T A 3 4 _ DA T A 3 5 _ DA T A 3 6 _ DA T A 3 7 _ DA T A 3 8 _ DA T A 3 9 V 20 V 21 Y 23 Y 22 T2 1 U 23 W 23 Y 21 ME M ME M ME M ME M ME M ME M ME M ME M _ DA T A 4 0 _ DA T A 4 1 _ DA T A 4 2 _ DA T A 4 3 _ DA T A 4 4 _ DA T A 4 5 _ DA T A 4 6 _ DA T A 4 7 Y A A A A A A Y 20 B2 2 C1 9 A1 8 A2 3 A2 0 B1 9 18 ME M ME M ME M ME M ME M ME M ME M ME M _ DA T A 4 8 _ DA T A 4 9 _ DA T A 5 0 _ DA T A 5 1 _ DA T A 5 2 _ DA T A 5 3 _ DA T A 5 4 _ DA T A 5 5 A Y A A A A A A C1 7 16 B1 4 C1 4 C1 8 B1 8 B1 5 C1 5 ME M ME M ME M ME M ME M ME M ME M ME M _ DA T A 5 6 _ DA T A 5 7 _ DA T A 5 8 _ DA T A 5 9 _ DA T A 6 0 _ DA T A 6 1 _ DA T A 6 2 _ DA T A 6 3 For W250BA Q U1 A AA6 Y6 V GA _ R X P 1 V GA _ R X N 1 7 7 VG A_ RXP2 VG A_ RXN 2 7 7 M 0_O D T0 M _D ATA 57 M _D ATA 58 M 0_O D T1 M 1_O D T0 M _D ATA 59 M _D ATA 60 M 1_O D T1 M _D ATA 61 M 0_C _L0 S M _D ATA 62 M _D ATA 63 P _G PP_ R 1 XP P _G PP_ R 1 XN V GA _ R X P 0 V GA _ R X N 0 7 7 P _G PP_ R 0 XP P _G PP_ R 0 XN AB4 A C4 7 7 VG A_ RXP3 VG A_ RXN 3 AA1 AA2 ON _Z V D D R 2 P_G PP _TX P0 P_G PP _TX N 0 P _G PP_ R 3 XP Y1 4 AB6 AC6 C1 C2 * 0. 1u _ 1 0 V _ X7 R _ 04 * 0. 1u _ 1 0 V _ X7 R _ 04 V G A _ TX P 0 7 V G A _ TX N 0 7 P_G PP _TX P1 P_G PP _TX N 1 O N TAR I O ( 2. 0) P ART 2O F 5 P _G PP_ R 2 XP Y4 Y3 1 VS M _D ATA 32 M _D ATA 41 5 5 5 5 6 6 6 6 14 15 17 18 14 14 16 16 AB3 AC3 C3 C4 * 0. 1u _ 1 0 V _ X7 R _ 04 * 0. 1u _ 1 0 V _ X7 R _ 04 V G A _ TX P 1 7 V G A _ TX N 1 7 Y1 Y2 C5 C6 * 0. 1u _ 1 0 V _ X7 R _ 04 * 0. 1u _ 1 0 V _ X7 R _ 04 VG A_ TXP2 7 V G A _ T X N2 7 V3 V4 C7 C8 * 0. 1u _ 1 0 V _ X7 R _ 04 * 0. 1u _ 1 0 V _ X7 R _ 04 VG A_ TXP3 7 V G A _ T X N3 7 P_G PP _TX P2 P _G PP_ R 2 XN P _G PP_ R 3 XN P_G PP _TX N 2 P_G PP _TX P3 P_G PP _TX N 3 P_ ZVS S P _ZV D _10 D Sheet 2 of 41 ONTARIO MEM & PCIE I/F, AP AA1 4 ON _ Z V S S R 1 B.Schematic Diagrams 5 ,6 5 ,6 5 ,6 5 ,6 5 ,6 5 ,6 5 ,6 5 ,6 5 ,6 5 ,6 5 ,6 5 ,6 5 ,6 5 ,6 5 ,6 5 ,6 R1 8 T1 8 F1 6 M EMO RY I/F 5 , 6 M E M _B A N K 0 5 , 6 M E M _B A N K 1 5 , 6 M E M _B A N K 2 5 , 6 M E M_ D M[ 7 : 0 ] B A A D A C C D PC IE I/F M EM _ A M E M _A M E M _A M E M _A M E M _A M E M _A M E M _A M E M _A M E M _A M E M _A M E M _A M E M _A M E M _A M E M _A M E M _A M E M _A 1. 27 K _ 1 % _ 0 4 2 K _ 1% _ 0 4 AA1 2 Y1 2 1 5 C _U MI _ P _ R X 1 1 5 C _U MI _ N _ R X 1 P _U I _R P0 M X P _U I _R N M X 0 P _U I _TX P0 M P _U I _TX N M 0 AB1 2 AC1 2 C9 C1 0 0 . 1 u _ 10 V _ X 7 R _ 0 4 0 . 1 u _ 10 V _ X 7 R _ 0 4 C _ U MI _ P _ T X 0 1 5 C _ U MI _ N _ TX 0 1 5 AA1 0 Y1 0 1 5 C _U MI _ P _ R X 0 1 5 C _U MI _ N _ R X 0 P _U I _R P1 M X P _U I _R N M X 1 P _U I _TX P1 M P _U I _TX N M 1 AC1 1 AB1 1 C1 1 C1 2 0 . 1 u _ 10 V _ X 7 R _ 0 4 0 . 1 u _ 10 V _ X 7 R _ 0 4 C _ U MI _ P _ T X 1 1 5 C _ U MI _ N _ TX 1 1 5 AA8 Y8 C1 3 C1 4 0 . 1 u _ 10 V _ X 7 R _ 0 4 0 . 1 u _ 10 V _ X 7 R _ 0 4 C _ U MI _ P _ T X 2 1 5 C _ U MI _ N _ TX 2 1 5 AB8 AC8 C1 5 C1 6 0 . 1 u _ 10 V _ X 7 R _ 0 4 0 . 1 u _ 10 V _ X 7 R _ 0 4 C _ U MI _ P _ T X 3 1 5 C _ U MI _ N _ TX 3 1 5 UM I I/F 5 , 6 M E M_ A D D R [ 1 5 : 0 ] R 17 ONTARIO MEM & PCIE I/F, AP AB1 0 A C1 0 1 5 C _U MI _ P _ R X 3 1 5 C _U MI _ N _ R X 3 P _U I _R P2 M X P _U I _R N M X 2 P _U I _TX N M 2 A C7 AB7 1 5 C _U MI _ P _ R X 2 1 5 C _U MI _ N _ R X 2 P _U I _R P3 M X P _U I _TX P3 M P _U I _TX P2 M P _U I _R N M X 3 P _U I _TX N M 3 O N T A R I O_ A P U ROUTE A- LIN K D IFF PAI R @ 8 5 OHM +/ - 10 % C8 4 2 C 84 3 C 844 1 0 u_ 6 . 3 V _ X 5 R _ 0 6 0 . 1u _ 1 0 V _ X 7R _ 04 1 0 0 0 p_ 5 0 V _ X 7R _ 0 4 1 .5 V V T T _M E M R 67 8 1 K _ 1 % _0 4 Analog Thermal Sensor 3. 3V M 0_C _L1 S M 1_C _L0 S M 1_C _L1 S M _V R F E R 67 9 R 68 0 M 23 * 0 _0 4 0_04 Q1 5 2 1 VC C OU T 1: ( il 8m s) 2 4m s: il T H E R M _ V OL T 2 7 1 .5 V M _R S_L A M _C S_L A M _WE_L M _Z VD I O E M _S D _M M 2 2 M E M _Z V D D I O R 6 3 9. 2_ 1 % _ 0 4 R 68 1 1 K _ 1 % _0 4 3 C 3 65 G ND 0 . 1 u _ 10 V _ X 5 R _ 0 4 G 7 11 S T 9 U C3 6 4 0 . 1u _ 1 0 V _ X 5R _ 0 4 O N TA R I O _A P U Not e: Open th e sod lermas k for Vi as on Mem int erfac e R6 c onnec tion to VD DIO_SU S s hould be direc tly t o the pla n e with ou t a long tr ac e 1 PLACE NEAR U1 3 2 ONTARIO MEM & PCIE I/F, AP B - 3
  • 52.
    Schematic Diagrams ONTATIO DISPLAY/CLK/ MISC ONTARIO DISPLAY/CLK/MISC 1 .8 V S R 11 R 12 1 K_ 0 4 1 K_ 0 4 C P U_ S V C C P U_ S V D R 14 3 0 0_ 1 % _ 0 4 APU _ PW R G D U 1B P R OC H OT # 20 20 LVD S DIS P _ CL K P DIS P _ CL K N L D T R S T_ R L D T P W R GD _ R D3 V2 V1 15 1 5, 35 * 1 50 p F _ N P O _ 50 V _ 0 4 0 2* 1 5 0p F _ N P O _ 50 V _0 4 0 2 35 A P U _S I C A P U _S I D R 35 R 36 P3 P4 T3 T4 0_04 0_04 L DT R ST _ R L DT P W RG D_ R 0_04 P R OC H O T # A P U _ TH E R MT R I P # U 1 U 2 T2 N 2 N 1 P1 P2 M4 M3 M1 R 38 F4 *1 0 m i l _s h o rt _ 0 4 V D D C R _ N B _ S E N S E *1 0 m i l _s h o rt _ 0 4 V D D C R _ C P U _S E N S E G 1 VD DIO _ S U S _ S E N SE F 3 R 45 R 46 CP U _ V D DN B _ RU N _ F B _ H 3 5 C P U _V D D 0 _ R U N _ F B _ H *1 0 m i l _s h o rt _ 0 4 V S S _ S E N S E *1 0 m i l _s h o rt _ 0 4 R 48 R 49 3 5 C P U _V D D 0 _ R U N _ F B _ L 3 5 C P U _V D D N B _ R U N _ F B _ L H D MI _ D D C _ C LK H D MI _ D D C _ D A T A F1 B4 W11 V5 LT D 0_TX P3 P D AC _G R EN E D C R EE N A _G B D AC _BL U E LT D 0_TX N P 3 D C LU EB A _B C LK I _H N D I SP _C I N LK _H D C SY N A _H C C1 2 D1 3 A1 2 B1 2 A1 3 B1 3 LV D S _ D D C _ C LK LV D S _ D D C _ D A T A R 60 *1 0 0 K _ 0 4 R 62 *1 0 0 K _ 0 4 R2 7 5 D A C_ R E D 1 5 0_ 1 % _ 0 4 R2 9 1 5 0_ 1 % _ 0 4 E1 E2 DA C_ H S Y NC DA C_ V S Y N C D C SY N A _V C D AC _SC L S VC D AC ZV SS _ SV D T ES T4 F2 D4 SIC T ES T5 SI D T ES T6 T ES T14 R SE T_L E T ES T15 PW R K O T ES T16 T ES T17 PR O C O T_L H TH ER M TR I _L P T ES T18 T ES T19 AL ER T_L TE ST 25_H TD I T ES T25_L TE ST 28_H TD O T ES T28_L TC K T ES T31 TM S TR ST _L TE ST 33_H T ES T33_L D R Y B D TE ST 34_H D R Q _L B E T ES T34_L T ES T35 VD D R B_ SE N E C _N S T ES T36 VD D R PU _S EN SE C _C T ES T37 D1 2 DA C _ RS E T R1 R2 R6 T5 E4 K4 L1 L2 M2 K1 K2 L5 M5 M2 1 J1 8 J1 9 U1 5 T1 5 H4 N5 R5 R3 1 R3 2 *0 _ 0 4 *0 _ 0 4 R 58 S T 1 8_ P L L T E S T 1 S T 1 9_ P L L T E S T 0 S T 2 5_ H _ B Y P A S S C L K S T 2 5_ L _ B Y P A S S C L K A P U _T E S T 3 3_ H _ M_ C L K T S T _ H A P U _T E S T 3 3_ L _ M _C L K T S T _ L L DT _ R S T # _ B UF C 23 C 24 R 44 A PU _ P W R G D_ B U F R5 4 T ES T38 R VD _1 S D M AA C I E_L TV K3 T1 ON _ D MA A C T I V E # R 50 0_04 O N AR I ( 2. 0) T O R VD _3 S R5 1 3 5 3 Reserve H DT + H EA D E R / P L A C E O N T O P 1 .8 V S 1 .8 VS J1 R 59 1 K_ 0 4 A P U _ T RS T # R R R R 65 66 67 68 * * * * 0 _0 4 H D T _ T R S T # 1 0K _ 04 1 0K _ 04 1 0K _ 04 1 3 5 7 9 11 13 15 17 19 C U VD D O P _ I GN D GN D GN D C PU _TC K C U MS P _T C U TD I P _ C U D P _T O C U TR ST_ L P _ C U WR K _BU F P _P O C U D RY3 P _ B D C PU _R ST_ L_BU F C U D RY2 P _ B D C PU _D R Y0 B D C U D RY1 P _ B D C U BR EQ _L P _D GN D C U PLLT ES T0 P _ C U VD D O P _ I C U PLLT ES T1 P _ * H D R 10 X 2 - B LU E - V E R T I C A L P L U G B - 4 ONTATIO DISPLAY/ CLK/ MISC 5 1 _ 04 5 1 _ 04 A L LO W _ L D T S T P 1 5 R VD _2 S * 1 K _ 04 1. 8V S R 42 R 43 * 1K _0 4 VS S_ SEN SE * 74 A H C 1 G0 8 GW 4 1 6 ,1 7 ,2 7 1 6 ,1 7 ,2 7 VD D O _M EM _S _S EN E I S * 1 K _ 04 2 APU _ SIC APU _ SID 1. 8V S 0 . 1 u_ 1 6 V _ Y 5 V _ 0 4 0 . 1 u_ 1 6 V _ Y 5 V _ 0 4 A P U _T E S T 3 5 A P U _T E S T 3 6 1. 8V S U4 5 1 1 K _0 4 1 K _0 4 5 1 0 _ 1 % _ 04 5 1 0 _ 1 % _ 04 R5 6 R5 2 1 .8 V S R5 3 0_04 0_04 S MD _ C P U _ T H E R M S MC _ C P U _ T H E R M 1 K_ 0 4 R3 7 R3 9 R4 0 R4 1 2 A P U _ P W R GD R 33 R 34 4 9 9 _1 % _ 0 4 A P U _B P 1 _ T S T U P D _ U S C L K 1 _T E _T E _T E _T E 21 21 DA C_ D DC A C L K 2 1 DA C _ DD C A DA T A 2 1 A P U _T H E R MD A A P U _T H E R MD C APU APU APU APU 21 D A C _ B LU E 2 1 1 K_ 0 4 1 K_ 0 4 1 K_ 0 4 4 1 0 0 K_ 0 4 1 0 0 K_ 0 4 1 0 0 K_ 0 4 21 D A C_ G R E E N PA R 3 O F 5 T * 74 A H C 1 G0 8 GW R 5 91 R 5 92 R 5 93 21 1 5 0_ 1 % _ 0 4 R2 8 ON T A R I O_ A P U U4 4 1 O N_ BL O N O N _ D I GO N O N_ VA R Y LV D S _ D D C _ C LK 2 0 LV D S _ D D C _ D A T A 2 0 5V S D _S D AC A 1. 8V S L DT _ R S T # BL O N 20 N B_ EN AVD D 2 0 H D MI _ D D C _ C LK 2 1 H D MI _ D D C _ D A T A 2 1 R 30 J1 J2 PRO C HO T # 1 6 CP U _ T HE RM T RIP # 1 7 ,2 7 AP U_ T A L E R T # LT D 0_TX N P 2 D _R ED AC D AC R D _ E B D I SP _C I N LK _L A P U_ S IC A P U_ S ID L D T_ R S T # A P U_ P W RG D L D T _R S T # A P U _P W R GD 15 C 22 LT D 0_TX N P 1 C LK I _L N A P U _ TD I A P U _ TD O A P U _ TC K A P U _ TM S A P U _ TR S T # DB RD Y DB RE Q # C 21 H3 LT D 0_H PD P LT D 0_TX P2 P CP U_ S V C C PU _ SVD 16 16 H 2 G2 LT D 0_TX P1 P D 2 D 1 0_04 0_04 P OR T C _ H P D A3 B3 A P U _C L K P A P U _C L K N 35 35 C 84 0 0 . 1 u _1 6 V _ Y 5 V _ 0 4 1 5 0 _ 1% _ 0 4 R 16 R 5 98 C1 LTD P0_ AU XN D 8 C 8 R 21 ON _ B L O N ON _ D I GO N ON _ V A R Y T D 1_H PD P LTD P0_ AU XP LT D 0_TX N P 0 A6 B6 L V D S -L C L K P L V D S -L C L K N 15 15 L DT _ R S T # Sheet 3 of 41 ONTATIO DISPLAY/ CLK/ MISC B2 C2 LT D 0_TX P0 P L V D S -L 0P L V D S -L 0N 15 15 R 13 3 0 0_ 1 % _ 0 4 TD P1_ AU XN H1 D 6 C 6 L V D S -L 1P L V D S -L 1N 20 20 TD P1_ AU XP TD P1 _TX N 3 1 .8 V S 20 20 TD P1 _TX N 2 D BLO N P_ D P_D I O N G D _VA R _BL P Y B5 A5 L V D S -L 2P L V D S -L 2N 20 20 TD P1 _TX P3 DPM I C S A1 0 B1 0 H D M I B _ D 0B P H D M I B _ D 0B N 2 1 H D MI B _ C L K B P 2 1 H D MI B _ C L K B N TD P1 _TX P2 TD P1 _TX N 1 VGADAC 0_ 0 4 D1 0 C1 0 ON D P _ C A LR D ZV SS P_ TD P1 _TX P1 TEST R2 5 B9 A9 DI PL A S YPORT 1 21 21 HD M I 1 7 S B _ P RO C HO T # H D M I B _ D 1B P H D M I B _ D 1B N TD P1 _TX N 0 DI PL A S YPORT 0 21 21 _ TH E R MT R I P # _ TA L E R T # C HO T # _ SIC _ SID B8 CL K APU APU P RO APU APU TD P1 _TX P0 H D M I B _ D 2B P H D M I B _ D 2B N SER 21 21 *1 K _ 0 4 1K _ 04 1K _ 04 1K _ 04 1K _ 04 1K _ 04 CTR L R1 5 R2 2 R1 7 R1 9 R2 4 R2 0 JT AG 3 .3 V S B.Schematic Diagrams ANAL O G/DIS PLAY /MISC A8 3 .3 V 2 4 6 8 10 12 14 16 18 20 A P U _ T CK A P U _ T MS A P U _ T DI A P U _ T DO A PU _ P W R G D_ B U L D T _ R S T # _B U F D B RD Y D B R E Q# J 1 08 _ P L L T S T 0 J 1 08 _ P L L T S T 1 R6 1 R6 3 R6 4 1 K_ 0 4 1 K_ 0 4 1 K_ 0 4 F R6 9 R7 0 R7 1 3 0 0_ 1 % _ 0 4 *0 _ 0 4 *0 _ 0 4 A P U _ T E S T 1 9 _P L LT E S T 0 A P U _ T E S T 1 8 _P L LT E S T 1 1 .8 VS
  • 53.
    Schematic Diagrams ONTARIO POWER& DECOUPLING ONTARIO POWER & DECOUPLING 1 .8 V S V D D C R _C P U E5 E6 F5 F7 G6 G8 H5 H7 J6 J8 L7 M6 M8 N7 R8 V D D C R _N B C 30 V D C _C PU _1 D R VD D 8_1 _1 V D C _C PU _2 D R VD D 8_2 _1 V D C _C PU _3 D R VD D 8_3 _1 V D C _C PU _4 D R VD D 8_4 _1 V D C _C PU _5 D R VD D 8_5 _1 V D C _C PU _6 D R VD D 8_6 _1 V D C _C PU _7 D R VD D 8_7 _1 U 8 W 8 U 6 U 9 W 6 T7 V 7 C 26 C 27 C 29 C 28 C3 1 U 1D C 869 C 87 1 C 870 V D C _C PU _8 D R *1 0 u _ 6 . 3 V _ X 5R _ 0 6 *1 0 u _ 6 . 3 V _ X 5R _ 0 6 * 1 0u _ 6 . 3 V _ X 5 R _0 6 V D C _C PU _9 D R V D C _C PU _10 D R V D C _C PU _11 D R V D C _C PU _12 D R V D C _C PU _13 D R V D C _C PU _14 D R V D C _C PU _15 D R V D DA N _ 1 8 _ DA C 1 .8 VS 1 .5 V V D C _N B_1 D R V D _18_D AC D R 73 0 _0 4 V D C _N B_3 D R V D C _N B_4 D R V D C _N B_5 D R C 872 O TA R O ( 2. ) N I 0 P AR T 4 O F 5 C 32 C 33 1 0 u _ 6 . 3 V _ X 5R _ 0 6 *1 0 u _ 6 . 3 V _ X 5R _ 0 6 1 u _ 6 .3 V _ X 5 R_ 0 4 V D C _N B_6 D R V D C _N B_7 D R V D C _N B_8 D R V D C _N B_9 D R V D C _N B_10 D R V D C _N B_11 D R V D C _N B_12 D R V D C _N B_13 D R V D C _N B_14 D R V D C _N B_15 D R 1V S V DD P L _ 1 0 V D PL _10 D U 11 L63 C 34 C 35 . H C B 1 6 0 8 K F -1 2 1 T 2 5 C 36 V D C _N B_16 D R 1 0u _ 6 . 3 V _ X 5 R _0 6 0 .1 u _ 1 0 V_ X 5 R_ 0 4 1 u _ 6. 3V _ X5 R _ 0 4 V D C _N B_17 D R V D C _N B_18 D R V D C _N B_19 D R V D C _N B_20 D R 1 VS V D C _N B_21 D R V D C _N B_22 D R VD D 0_1 _1 VD D 0_2 _1 G1 6 G1 9 E1 7 J16 L16 L19 N1 6 R1 6 R1 9 W18 U1 6 W 9 V D C _N B_2 D R P OW ER E8 E1 1 E1 3 F9 F12 G1 1 G1 3 H9 H1 2 K1 1 K1 3 L10 L12 L14 M1 1 M1 2 M1 3 N1 0 N1 2 N1 4 P1 1 P1 3 VD D 0_3 _1 V D I O _M EM _S _1 D V D I O _M EM _S _2 D VD D 0_4 _1 U 13 W 13 V 12 T1 2 C 37 C 38 C 39 C4 0 C 41 C 42 V D I O _M EM _S _3 D 1 0u _ 6 . 3 V _ X 5 R _0 6 1 u _ 6 .3 V _ X5 R_ 0 4 0 . 1 u _1 0 V _ X 5 R _ 04 1 0 u _ 6 .3 V _ X 5 R_ 0 6 1 u _ 6 .3 V _ X 5 R_ 0 4 0 .1 u _ 1 0 V _ X 5 R_ 0 4 V D I O _M EM _S _4 D V D I O _M EM _S _5 D V D I O _M EM _S _6 D V D I O _M EM _S _7 D V D I O _M EM _S _8 D 3 .3 V S V D I O _M EM _S _9 D C8 7 3 C 874 V SS _1 O N TA R O 2 . ) I ( 0 VS S_50 V SS _2 P AR T 5 O F 5 VS S_51 V SS _3 VS S_52 V SS _4 VS S_53 V SS _5 VS S_54 V SS _6 VS S_55 V SS _7 VS S_56 V SS _8 VS S_57 V SS _9 VS S_58 V SS _10 V SS _11 VS S_59 VS S_60 V SS _12 VS S_61 V SS _13 VS S_62 V SS _14 V SS _15 VS S_63 VS S_64 V SS _16 VS S_65 V SS _17 VS S_66 V SS _18 VS S_67 V SS _19 VS S_68 V SS _20 VS S_69 V SS _21 VS S_70 V SS _22 VS S_71 V SS _23 VS S_72 V SS _24 VS S_73 V SS _25 VS S_74 V SS _26 V SS _27 V SS _28 V SS _29 VS S_75 VS S_76 VS S_77 VS S_78 V SS _30 VS S_79 V SS _31 VS S_80 V SS _32 VS S_81 V SS _33 VS S_82 V SS _34 VS S_83 V SS _35 VS S_84 V SS _36 VS S_85 V SS _37 VS S_86 V SS _38 V SS _39 VS S_87 VS S_88 V SS _40 VS S_89 V SS _41 VS S_90 V SS _42 V SS _43 VS S_91 VS S_92 V SS _44 VS S_93 V SS _45 VS S_94 V SS _46 VS S_95 V SS _47 VS S_96 V SS _48 VS S_97 V SS _49 V SS BG _D AC N1 3 N2 0 N2 2 P1 0 P1 4 R4 R7 R2 0 T6 T9 T1 1 T1 3 U4 U5 U7 U1 2 U2 0 U2 2 V8 V9 V1 1 V1 3 W1 W2 W4 W5 W7 W12 W20 Y5 Y7 Y9 Y1 1 Y1 3 Y1 5 Y1 7 Y1 9 AA4 AA2 2 AB2 AB5 AB9 AB1 3 AB1 7 AB2 1 AC 5 AC 9 AC 1 3 A1 1 Sheet 4 of 41 ONTARIO POWER & DECOUPLING C 875 V D I O _M EM _S _10 D V D I O _M EM _S _11 D V D _33 D A 4 O NT A RIO _ A P U O N TA R I O _ A P U *1 0 u _ 6 . 3 V _ X 5 R _ 0 6 * 1 0 u _6 . 3 V _X 5 R _ 0 6 *1 0 u _ 6 . 3 V _ X 5R _ 0 6 C 43 V D D CR _ CP U 1 u _ 6 .3 V _ X 5 R_ 0 4 1 .5 V C 44 C 45 C4 6 C 47 C 48 C 49 C5 0 C5 1 1 0 u _ 6 .3 V _ X 5 R_ 0 6 1 0 u _6 . 3 V _X 5 R _ 0 6 1 0 u _ 6 .3 V _ X 5 R_ 0 6 1 0 u _6 . 3 V _X 5 R _ 0 6 1 0 u _ 6 . 3 V _ X 5R _ 0 6 1 0u _ 6 . 3 V _ X 5 R _0 6 1 0 u _ 6 . 3 V _ X 5R _ 0 6 C 52 C5 3 C 54 10 u _ 6 . 3 V _ X 5 R _ 0 6 *2 2 u _ 6 . 3 V _ X 5 R _ 0 8 1 0 u _ 6 .3 V _ X 5 R_ 0 6 *2 2 u _ 6 . 3 V _ X 5R _ 0 8 C 55 C 56 C5 7 C 58 C 59 C 60 C6 1 C 62 C 63 1 u _ 6 .3 V _ X5 R_ 0 4 1 u _ 6. 3V _ X5 R _ 0 4 0 . 1 u _ 10 V _X 5 R _ 0 4 0. 1u _ 1 0 V _ X 5 R _ 0 4 0. 1u _ 1 0 V _ X 5 R _ 0 4 1 u _ 6 .3 V _ X 5 R_ 0 4 1 u _ 6 .3 V _ X 5 R_ 0 4 0 . 1 u _ 1 0 V _ X 5R _ 0 4 0 . 1 u_ 1 0 V _ X 5 R _0 4 C6 4 EMC C APS 1 .5 V V D DC R _ CP U V D D CR _ NB C 65 C6 6 0 .1 u _ 1 0 V _ X 5 R_ 0 4 * 0 . 1 u _1 0 V _ X 7 R _ 04 0 .1 u _ 1 0 V _ X 5 R_ 0 4 1. 5V V DD C R_ N B C 67 C 68 C6 9 1 80 P _5 0 V _ N P O _ 0 4 1 8 0 P _ 5 0 V _ N P O _0 4 C 75 C 76 C7 7 C 78 V D DA N_ 1 8 _ DA C 1 8 0 P _ 5 0 V _ N P O _0 4 C9 1 C 92 C7 2 C 73 C7 4 0 .1 u _ 1 0 V _ X 5 R_ 0 4 * 0. 1u _ 1 0 V _ X 7 R _ 0 4 3. 3V S 1 .8 VS C 84 C 90 C 71 1 8 0 P _ 5 0 V _ N P O_ 0 4 1 8 0P _ 50 V _N P O _ 0 4 C8 0 C 81 C8 2 C 83 C 79 1 0 u _ 6 .3 V _ X 5 R_ 0 6 1 0 u _6 . 3 V _X 5 R _ 0 6 1 0 u _ 6 .3 V _ X 5 R_ 0 6 1 0 u _ 6 .3 V _ X 5 R_ 0 6 1 0u _ 6 . 3 V _ X 5 R _0 6 C 89 C 70 1 8 0 P _ 5 0V _ N P O _ 0 4 1 80 P _5 0 V _ N P O _ 0 4 C 93 C 94 C9 5 C 96 C8 5 1 8 0 P _ 5 0V _ N P O _ 0 4 1 u _ 6. 3V _ X5 R _ 0 4 1 u _ 6. 3V _ X5 R _ 0 4 1 u _6 . 3 V _X 5 R _ 0 4 *1 u _ 6 . 3 V _ X 5 R _ 0 4 V D D P L _ 10 1 VS C8 6 1 8 0 P _ 5 0V _ N P O _ 0 4 C8 7 1 8 0 P _ 5 0 V _ N P O_ 0 4 C 88 0 .1 u _ 1 0 V _ X5 R_ 0 4 C 97 1 u _ 6 .3 V _ X5 R_ 0 4 1 u _ 6. 3V _ X5 R _ 0 4 1 u _ 6 .3 V _ X 5 R_ 0 4 0 . 1 u _ 10 V _X 5 R _ 0 4 0. 1u _ 1 0 V _ X 5 R _ 0 4 1 u _ 6 .3 V _ X 5 R_ 0 4 1 u _ 6 .3 V _ X 5 R_ 0 4 0 . 1 u _ 1 0 V _ X 5R _ 0 4 0 . 1 u_ 1 0 V _ X 5 R _0 4 ONTARIO POWER & DECOUPLING B - 5 B.Schematic Diagrams A7 B7 B1 1 B1 7 B2 2 C4 D5 D7 D9 D1 1 D1 4 B1 5 D1 7 D1 9 E7 E9 E1 2 E2 0 F8 F1 1 F1 3 G4 G5 G7 G9 G1 2 G2 0 G2 2 H6 H1 1 H1 3 J4 J5 J7 J20 K1 0 K1 4 L4 L6 L8 L11 L13 L20 L22 M7 N4 N6 N8 N1 1 10 u _ 6 . 3 V _ X 5 R _ 0 6 1 u _ 6 .3 V _ X 5 R_ 0 4 1 u_ 6 . 3 V _ X 5 R _ 04 1 u_ 6 . 3 V _ X 5 R _ 04 * 1 u _6 . 3 V _X 5 R _ 0 4 0. 1u _ 1 0 V _ X 5 R _ 0 4 GR O UN D U 1C
  • 54.
    Schematic Diagrams INAGUA DDR3SO-DIMMS A SO -D IMM A INAGUA DDR3 SO-DIMMS A 2,6 M M DD E _A R[15:0] B.Schematic Diagrams 6,10,16 S CLK 0 6,10,16 S T 0 DA A M _DM EM 0 M _DM EM 1 M _DM EM 2 M _DM EM 3 M _DM EM 4 M _DM EM 5 M _DM EM 6 M _DM EM 7 M M QS_ E _D L0 M M QS_ E _D L1 M M QS_ E _D L2 M M QS_ E _D L3 M M QS_ E _D L4 M M QS_ E _D L5 M M QS_ E _D L6 M M QS_ E _D L7 D Q0 D Q1 D Q2 D Q3 D Q4 D Q5 D Q6 D Q7 D Q8 D Q9 D Q10 D Q11 D Q12 D Q13 D Q14 D Q15 D Q16 D Q17 D Q18 D Q19 D Q20 D Q21 D Q22 D Q23 D Q24 D Q25 D Q26 D Q27 D Q28 D Q29 D Q30 D Q31 D Q32 D Q33 D Q34 D Q35 D Q36 D Q37 D Q38 D Q39 D Q40 D Q41 D Q42 D Q43 D Q44 D Q45 D Q46 D Q47 D Q48 D Q49 D Q50 D Q51 D Q52 D Q53 D Q54 D Q55 D Q56 D Q57 D Q58 D Q59 D Q60 D Q61 D Q62 D Q63 BA 0 BA 1 BA 2 S0# S1# CK 0 CK 0# CK 1 CK 1# CK E0 CK E1 CA S# RA S# WE # SA 0 SA 1 SC L SD A ODT 0 ODT 1 11 28 46 63 136 153 170 187 DM 0 DM 1 DM 2 DM 3 DM 4 DM 5 DM 6 DM 7 12 29 47 64 137 154 171 188 M M QS_ E _D H0 M M QS_ E _D H1 M M QS_ E _D H2 M M QS_ E _D H3 M M QS_ E _D H4 M M QS_ E _D H5 M M QS_ E _D H6 M M QS_ E _D H7 2,6 2,6 2,6 2,6 2,6 2,6 2,6 2,6 A0 A1 A2 A3 A4 A5 A6 A7 A8 A9 A10/A P A11 A12/B C# A13 A14 A15 116 120 2 D M IM 0_O 0 DT 2 D M IM 0_O 1 DT 2,6 M _DM EM [7:0] 2,6 2,6 2,6 2,6 2,6 2,6 2,6 2,6 98 97 96 95 92 91 90 86 89 85 107 84 83 119 80 78 109 108 79 114 121 101 103 102 104 73 74 115 110 113 197 201 202 200 2,6 M M AN E _B K0 2,6 M M AN E _B K1 2,6 M M AN E _B K2 2 D M IM 0_C S#0 2 D M IM 0_C S#1 2 M _CLK EM _H0 2 M _CLK EM _L0 2 M _CLK EM _H1 2 M _CLK EM _L1 2,6 M M E _CK 0 E 2,6 M M E _CK 1 E 2,6 M _CA EM S# 2,6 M _RA EM S# 2,6 M _WE EM # Sheet 5 of 41 INAGUA DDR3 SODIMMS A M M AT E _D A[63:0] 2,6 JDIM 1A M M M AD E _ DR0 M M AD E _ DR1 M M AD E _ DR2 M M AD E _ DR3 M M AD E _ DR4 M M AD E _ DR5 M M AD E _ DR6 M M AD E _ DR7 M M AD E _ DR8 M M AD E _ DR9 M M AD E _ DR10 M M AD E _ DR11 M M AD E _ DR12 M M AD E _ DR13 M M AD E _ DR14 M M AD E _ DR15 DQS 0 DQS 1 DQS 2 DQS 3 DQS 4 DQS 5 DQS 6 DQS 7 10 27 45 62 135 152 169 186 DQS 0# DQS 1# DQS 2# DQS 3# DQS 4# DQS 5# DQS 6# DQS 7# 5 7 15 17 4 6 16 18 21 23 33 35 22 24 34 36 39 41 51 53 40 42 50 52 57 59 67 69 56 58 68 70 12 9 13 1 14 1 14 3 13 0 13 2 14 0 14 2 14 7 14 9 15 7 15 9 14 6 14 8 15 8 16 0 16 3 16 5 17 5 17 7 16 4 16 6 17 4 17 6 18 1 18 3 19 1 19 3 18 0 18 2 19 2 19 4 M M AT 0 E _D A M M AT 1 E _D A M M AT 2 E _D A M M AT 3 E _D A M M AT 4 E _D A M M AT 5 E _D A M M AT 6 E _D A M M AT 7 E _D A M M AT 8 E _D A M M AT 9 E _D A M M AT 10 E _D A M M AT 11 E _D A M M AT 12 E _D A M M AT 13 E _D A M M AT 14 E _D A M M AT 15 E _D A M M AT 16 E _D A M M AT 17 E _D A M M AT 18 E _D A M M AT 19 E _D A M M AT 20 E _D A M M AT 21 E _D A M M AT 22 E _D A M M AT 23 E _D A M M AT 24 E _D A M M AT 25 E _D A M M AT 26 E _D A M M AT 27 E _D A M M AT 28 E _D A M M AT 29 E _D A M M AT 30 E _D A M M AT 31 E _D A M M AT 32 E _D A M M AT 33 E _D A M M AT 34 E _D A M M AT 35 E _D A M M AT 36 E _D A M M AT 37 E _D A M M AT 38 E _D A M M AT 39 E _D A M M AT 40 E _D A M M AT 41 E _D A M M AT 42 E _D A M M AT 43 E _D A M M AT 44 E _D A M M AT 45 E _D A M M AT 46 E _D A M M AT 47 E _D A M M AT 48 E _D A M M AT 49 E _D A M M AT 50 E _D A M M AT 51 E _D A M M AT 52 E _D A M M AT 53 E _D A M M AT 54 E _D A M M AT 55 E _D A M M AT 56 E _D A M M AT 57 E _D A M M AT 58 E _D A M M AT 59 E _D A M M AT 60 E _D A M M AT 61 E _D A M M AT 62 E _D A M M AT 63 E _D A J DIM 1B M 1.5V 75 76 81 82 87 88 93 94 99 100 105 106 111 112 117 118 123 124 3.3V S 20m ils C9 8 C 99 1u_6.3V 5R_04 _X 0.1u_ 16V_Y 5V_ 04 VD D1 VD D2 VD D3 VD D4 VD D5 VD D6 VD D7 VD D8 VD D9 VD D10 VD D11 VD D12 VD D13 VD D14 VD D15 VD D16 VD D17 VD D18 199 VD PD DS 1.5V R75 77 122 125 1K_0 4 198 30 2,6 M M VE # E _E NT 2,6 M M E _RE ET S # M RE _DIM 0 V F M C100 1 126 C 101 NC1 NC2 NCT S ET EV NT E # RE T SE # VR _DQ EF VR _CA EF C 102 2 3 8 9 13 14 19 20 25 26 31 32 37 38 43 1u_6.3V 5R_04 _X 1000p_50V 7R_0 _X 4 0.1u_10V 7R_04 _X VS 1 S VS 2 S VS 3 S VS 4 S VS 5 S VS 6 S VS 7 S VS 8 S VS 9 S VS 10 S VS 11 S VS 12 S VS 13 S VS 14 S VS 15 S 44 48 49 54 55 60 61 65 66 71 72 12 7 12 8 13 3 13 4 13 8 13 9 14 4 14 5 15 0 15 1 15 5 15 6 16 1 16 2 16 7 16 8 17 2 17 3 17 8 17 9 18 4 18 5 18 9 19 0 19 5 19 6 VS 16 S VS 17 S VS 18 S VS 19 S VS 20 S VS 21 S VS 22 S VS 23 S VS 24 S VS 25 S VS 26 S VS 27 S VS 28 S VS 29 S VS 30 S VS 31 S VS 32 S VS 33 S VS 34 S VS 35 S VS 36 S VS 37 S VS 38 S VS 39 S VS 40 S VS 41 S VS 42 S VS 43 S VS 44 S VS 45 S VS 46 S VS 47 S VS 48 S VS 49 S VS 50 S VS 51 S VS 52 S VT E T _M M 20 3 20 4 VT T 1 VT T 2 G ND1 G ND2 G1 G2 D DRR K-2040 T 4B 1- R DDRR K-2040 T 1- R4B (REV)4.0mm C LOS E TO S O- DI M M A 1.5V R 76 1 K_1% _04 M EF VR _DIM 0 M 1.5V R 77 104 +C C 105 C 106 C 107 C 108 C 109 C 110 C 111 C11 2 1.5V VT _M T EM C 114 C 115 C 116 C 117 C 118 C 119 C 120 C 121 C 122 C 123 0.1u_16V 5V_04 _Y 0.1u_16V 5V_04 _Y 0.1u_16 V_Y 5V_04 0.1u_16 V_Y 5V_04 0.1u_16 V_Y 5V_0 4 0.1u_16V 5V_04 _Y 0.1u_16 V_Y 5V_04 0.1u_16 V_Y 5V_04 0.1u_16 V_Y 5V_04 0.1u_16 V_Y 5V_0 4 B - 6 INAGUA DDR3 SO-DIMMS A C124 C125 C126 C127 C128 10u_10V _Y5V _08 1u_6.3V 5R_04 _X 1u_6.3V 5R_04 _X 1u_6.3V 5R_04 _X 1u_6.3V 5R_04 _X C103 1 K_1% _04 C 113 + * 150u_4V _A * _B 220u_4V _A 10u_ _V 10V_Y 5V_ 08 10u_ 10V_Y 5V_ 08 1u_6 3V 5R . _X _04 1u_6 3V 5R . _X _04 10u_ 10V_Y 5V_ 08 1u_6 3V 5R . _X _04 1u_6 3V 5R . _X _04 1u_6 3V 5R . _X _04 0.1u_10V 5R_04 _X
  • 55.
    Schematic Diagrams INAGUA DDR3SO-DIMMS B S O-D IMM B INA GUA DDR3 S O-DIMMS B 2,5 M M DD E _A R[15:0] M _DA A[63 0] 2,5 EM T : JD M IM 2A 2,5 M M AN E _B K0 2,5 M M AN E _B K1 2,5 M M AN E _B K2 2 D M IM 1_C S#0 2 D M IM 1_C S#1 2 M _CLK EM _H2 2 M _CLK EM _L2 2 M _CLK EM _H3 2 M _CLK EM _L3 2,5 M M E _CK 0 E 2,5 M M E _CK 1 E 2,5 M _CA EM S# 2,5 M _RA EM S# 2,5 M _WE EM # R7 8 5,10,16 S CLK 0 5,10,16 S T 0 DA A MM M E _D 0 MM M E _D 1 MM M E _D 2 MM M E _D 3 MM M E _D 4 MM M E _D 5 MM M E _D 6 MM M E _D 7 O 0 DT O 1 DT 11 28 46 63 136 153 170 187 D 0 M D 1 M D 2 M D 3 M D 4 M D 5 M D 6 M D 7 M 12 29 47 64 137 154 171 188 M M QS E _D _H0 M M QS E _D _H1 M M QS E _D _H2 M M QS E _D _H3 M M QS E _D _H4 M M QS E _D _H5 M M QS E _D _H6 M M QS E _D _H7 M M QS E _D _L0 M M QS E _D _L1 M M QS E _D _L2 M M QS E _D _L3 M M QS E _D _L4 M M QS E _D _L5 M M QS E _D _L6 M M QS E _D _L7 DQ0 DQ1 DQ2 DQ3 DQ4 DQ5 DQ6 DQ7 DQ8 DQ9 D Q10 D Q11 D Q12 D Q13 D Q14 D Q15 D Q16 D Q17 D Q18 D Q19 D Q20 D Q21 D Q22 D Q23 D Q24 D Q25 D Q26 D Q27 D Q28 D Q29 D Q30 D Q31 D Q32 D Q33 D Q34 D Q35 D Q36 D Q37 D Q38 D Q39 D Q40 D Q41 D Q42 D Q43 D Q44 D Q45 D Q46 D Q47 D Q48 D Q49 D Q50 D Q51 D Q52 D Q53 D Q54 D Q55 D Q56 D Q57 D Q58 D Q59 D Q60 D Q61 D Q62 D Q63 B0 A B1 A B2 A S 0# S 1# C K0 C # K0 C K1 C # K1 C 0 KE C 1 KE C # AS R # AS W# E S0 A S1 A S CL S DA 116 120 2 D M IM 1_O 0 DT 2 D M IM 1_O 1 DT 2,5 M M DM E _ [7:0] 2,5 2,5 2,5 2,5 2,5 2,5 2,5 2,5 A 0 A 1 A 2 A 3 A 4 A 5 A 6 A 7 A 8 A 9 A 10/A P A 11 A 12/B C# A 13 A 14 A 15 109 108 79 114 121 101 103 102 104 73 74 115 110 113 4.7K _04 197 201 202 200 3.3V S 2,5 2,5 2,5 2,5 2,5 2,5 2,5 2,5 98 97 96 95 92 91 90 86 89 85 107 84 83 119 80 78 D 0 QS D 1 QS D 2 QS D 3 QS D 4 QS D 5 QS D 6 QS D 7 QS 10 27 45 62 135 152 169 186 D 0# QS D 1# QS D 2# QS D 3# QS D 4# QS D 5# QS D 6# QS D 7# QS 5 7 15 17 4 6 16 18 21 23 33 35 22 24 34 36 39 41 51 53 40 42 50 52 57 59 67 69 56 58 68 70 129 131 141 143 130 132 140 142 147 149 157 159 146 148 158 160 163 165 175 177 164 166 174 176 181 183 191 193 180 182 192 194 M _DA A EM T 0 M _DA A EM T 1 M _DA A EM T 2 M _DA A EM T 3 M _DA A EM T 4 M _DA A EM T 5 M _DA A EM T 6 M _DA A EM T 7 M _DA A EM T 8 M _DA A EM T 9 M _DA A EM T 10 M _DA A EM T 11 M _DA A EM T 12 M _DA A EM T 13 M _DA A EM T 14 M _DA A EM T 15 M _DA A EM T 16 M _DA A EM T 17 M _DA A EM T 18 M _DA A EM T 19 M _DA A EM T 20 M _DA A EM T 21 M _DA A EM T 22 M _DA A EM T 23 M _DA A EM T 24 M _DA A EM T 25 M _DA A EM T 26 M _DA A EM T 27 M _DA A EM T 28 M _DA A EM T 29 M _DA A EM T 30 M _DA A EM T 31 M _DA A EM T 32 M _DA A EM T 33 M _DA A EM T 34 M _DA A EM T 35 M _DA A EM T 36 M _DA A EM T 37 M _DA A EM T 38 M _DA A EM T 39 M _DA A EM T 40 M _DA A EM T 41 M _DA A EM T 42 M _DA A EM T 43 M _DA A EM T 44 M _DA A EM T 45 M _DA A EM T 46 M _DA A EM T 47 M _DA A EM T 48 M _DA A EM T 49 M _DA A EM T 50 M _DA A EM T 51 M _DA A EM T 52 M _DA A EM T 53 M _DA A EM T 54 M _DA A EM T 55 M _DA A EM T 56 M _DA A EM T 57 M _DA A EM T 58 M _DA A EM T 59 M _DA A EM T 60 M _DA A EM T 61 M _DA A EM T 62 M _DA A EM T 63 J DIM 2 MB 1.5V 75 76 81 82 87 88 93 94 99 100 105 106 111 112 117 118 123 124 3. 3 VS 20mils C129 C 130 1u_6.3V 5R_04 _X 0 1u . _16V _Y5V _04 VD D1 VD D2 VD D3 VD D4 VD D5 VD D6 VD D7 VD D8 VD D9 VD D10 VD D11 VD D12 VD D13 VD D14 VD D15 VD D16 VD D17 VD D18 199 VD PD DS 77 122 125 198 30 2,5 M M VE # E _E NT 2,5 M M E _RE ET S # 1 126 M RE _DIM 1 V F M C 131 C132 NC1 NC2 NCT S ET EV NT E # RE T SE # VR _DQ EF VR _CA EF C133 2 3 8 9 13 14 19 20 25 26 31 32 37 38 43 1u_6.3V 5R_04 _X 1000p_ 50V_ 7R_04 X 0.1u_10V 7R _X _04 VS 1 S VS 2 S VS 3 S VS 4 S VS 5 S VS 6 S VS 7 S VS 8 S VS 9 S VS 10 S VS 11 S VS 12 S VS 13 S VS 14 S VS 15 S 44 48 49 54 55 60 61 65 66 71 72 127 128 133 134 138 139 144 145 150 151 155 156 161 162 167 168 172 173 178 179 184 185 189 190 195 196 V S16 S V S17 S V S18 S V S19 S V S20 S V S21 S V S22 S V S23 S V S24 S V S25 S V S26 S V S27 S V S28 S V S29 S V S30 S V S31 S V S32 S V S33 S V S34 S V S35 S V S36 S V S37 S V S38 S V S39 S V S40 S V S41 S V S42 S V S43 S V S44 S V S45 S V S46 S V S47 S V S48 S V S49 S V S50 S V S51 S V S52 S Sheet 6 of 41 INAGUA DDR3 SODIMMS B VT _M M T E 203 204 VT T1 VT T2 GN D1 GN D2 G1 G2 D DRR - 20 K 401-T D P8 D DRR K-204 01-T P8D (REV)8.0mm SN:6-86-24204-XXX C LO SE TO SO - DI MM B 1.5V R 79 1 K_1%04 _ M RE _DIM 1 V F M 1.5V R80 C 136 C 135 C137 C1 38 C 139 C140 C14 1 C 142 C 143 C 134 1K _1% _04 C144 0.1u_1 0V_X 5R_04 + + * 220u_4 V_V _A 10u_10V _Y5 V_08 10 u_10V _Y5V _08 1u_6.3V 5R _X _04 1u_6.3V 5R_04 _X 10u_1 0V_Y _08 5V 1u_6.3V 5R_0 _X 4 1u_ 6.3V_X 5R_04 1u_6.3V 5R _X _04 560u _2.5V_ 6 6. *6.6* 9 5. VT _ E TM M 1.5V C 145 C 146 C147 C1 48 C 149 C150 C15 1 C 152 C153 C154 0.1u_1 6V_Y _04 5V 0.1u_16V _Y5V _04 0.1u _16V _Y5V _04 0.1u_16V 5V_0 _Y 4 0.1u_16V _Y5V _04 01 . u_16V _Y5V _04 0.1u_16 V_Y 5V_ 04 0.1u_16V _Y5V _04 0.1u_ 16V_ Y5V _04 0.1u_16V _Y5 V_04 C155 C 156 C157 C158 C1 59 10u_10V 5V_ _Y 08 1u_6.3V 5R_04 _X 1u_6 3V 5R . _X _04 1u_ 3 6. V_XR_04 5 1u_6.3V 5R_ _X 04 INAGUA DDR3 SO-DIMMS B B - 7 B.Schematic Diagrams M M DDR E _A 0 M M DDR E _A 1 M M DDR E _A 2 M M DDR E _A 3 M M DDR E _A 4 M M DDR E _A 5 M M DDR E _A 6 M M DDR E _A 7 M M DDR E _A 8 M M DDR E _A 9 M M DDR E _A 10 M M DDR E _A 11 M M DDR E _A 12 M M DDR E _A 13 M M DDR E _A 14 M M DDR E _A 15
  • 56.
    Schematic Diagrams B.Schematic Diagrams RobsonS3 PCIE/ LVDS 1/6 Sheet 7 of 41 Robson S3 PCIE/ LVDS 1/6 B - 8 Robson S3 PCIE/ LVDS 1/6
  • 57.
    Schematic Diagrams Robson S3MAIN 2/6 COMPONENTS SH OWN AR E EXAMPLES ONLY AND NOT NEC ESSAR ILY QUALIFIED VBIOS FLA SH ROM U4 B Y1 1 AE9 L9 N9 1 8 V _R E G . R 96 R 97 R9 8 R 99 ME M_ I D 0 *1 0K _0 4 *1 0K _ 04 *10 K_ 04 *1 0K _0 4 ME M_ I D 1 ME M_ I D 2 ME M_ I D 3 M EM_ I D 3 M EM_ I D 2 M EM_ I D 1 M EM_ I D 0 A C6 A C5 D P C _ VD D 1 8 1 . 0V _R E G *10 u_6 . 3V _X 5R _ 06 *1u _6 . V _X 5R _0 4 3 AA5 AA6 3 . 3V S_ GP U 3. 3V S _GP U *1 0K _ 04 *1 0K _ 04 S B _MX M_C L KR E Q# GP I O0 GP I O1 GP I O2 MX M_S D A TA MXM_ S C LK 10 GP I O5 20 GP I O7_ B LON 10 GP I O8 10 GP I O9 10 10 10 3. 3 VS _ GPU GP I O11 GP I O12 GP I O13 36 R OB S ON _GP I O15 36 R OB S ON _GP I O16 10 , 17 GP U _T A LE R T# R 11 3 *1K _0 4 GP I 2 8_ TD O O R 11 4 *1K _0 4 GP I 2 4_ TR S T B O 10 GP I O2 1 10 GP I O2 2 1 6 S B_ MXM_ C LK R E Q# GP I O0 GP I O1 GP I O2 MX M_S D A TA MX M_S C L K GP I O5 GP I O6 GP I O7_ B LON GP I O8 GP I O9 GP I O10 GP I O11 GP I O12 GP I O13 HP D2 R OB S ON _GP I O1 5 R OB S ON _GP I O1 6 GP U _ TA LE R T# GP I O18 _H P D 3 GP I O_1 9_ C TF GP I O20 GP I O21 GP I O22 S B _MX M_C L KR EQ# GP I O24 _T R S TB GP I O25 _T D I GP I O26 _T C K GP I O27 _T MS GP I O28 _T D O T E ST EN R 115 *5 . 11 K_ 1% _0 6 R1 R3 U6 U1 0 T1 0 U8 U7 T9 T8 T7 P1 0 P4 P2 N6 N5 N3 Y9 N1 M4 R6 W1 0 M2 P8 P7 N8 N7 L6 L5 L3 L1 K4 K7 A F2 4 HP D_ 4 A B1 3 W8 W9 W7 A D1 0 HP D1 P X _E N A C1 4 A B1 6 GE N _ A GE N _ B 10 R 1 16 For PX_EN refer to t he BACO , reference schem atics for detail T XC C P _D P C 3 P TX C C M_D P C 3N D PC _ V D D 18 #1 D PC _ V D D 18 #2 TX 0P _D P C 2 P T X0 M_D P C 2N D PC _ V D D 10 #1 D PC _ V D D 10 #2 D PC _ V SS R # 1 D PC _ V SS R # 2 D PC _ V SS R # 3 D PC _ V SS R # 4 D PC _ V SS R # 5 TX 2P _D P C 0 P T X2 M_D P C 0N D P C _C A LR GE N E R I C C 21 *5. 1 1K _1 %_ 061 HPD R RB GPI O_ 0 GPI O_ 1 GPI O_ 2 GPI O_ 3_ SMB D A TA GPI O_ 4_ SMB C L K GPI O_ 5_ AC _ B AT T DA C1 GPI O_ 6 GPI O_ 7_ BL ON GPI O_ 8_ R OMSO GPI O_ 9_ R OMSI GPI O_ 10 _R OMS C K GPI O_ 11 GPI O_ 12 GPI O_ 13 GPI O_ 14 _H P D 2 GPI O_ 15 _P WR C N TL_ 0 GPI O_ 16 _S S I N GPI O_ 17 _T H ER MA L _I N T GPI O_ 18 _H P D 3 GPI O_ 19 _C T F GPI O_ 20 _P WR C N TL_ 1 GPI O_ 21 _B B _E N GPI O_ 22 _R OMC S B GPI O_ 23 _C L KR E QB G GB B BB H SY N C V SY N C RS E T A VD D A V S SQ VDD1 DI V SS 1 D I R2 R2 B G2 G2 B JT AG_ TR S TB JT AG_ TD I JT AG_ TC K JT AG_ TMS JT AG_ TD O TE S TE N TE S TE N _L EGA C Y GEN E R I C A GEN E R I C B GEN E R I C C GEN E R I C D GEN E R I C E _H P D 4 B2 B2 B C Y C OMP DA C2 H 2 SY N C V 2 SY N C VDD2 DI V SS 2 D I H PD 1 PX _E N C 19 3 C 194 D PL L_ PV D D C 1 95 VR E F G DD C/ AU X A F1 4 A E1 4 A D1 4 X TA LI N X TA LOU T D P LL _V D D C A M2 8 A K2 8 A C2 2 A B2 2 * 0. 1u _1 0V _X 5R _ 04 *1 u_ 6. 3V _ X5 R _04 3. 3 VS _ GPU R 16 7 *2. 2 K_ 04 (1 .8 @2 0 A TSVDD) V m C 20 1 C 20 2 C 2 03 T SV D D PL L/ CLO CK D PL L_ PV D D D PL L_ PV S S 1 0 GP U _D P LU S 1 0 GP U _D MI N U S T S_ F D O D D C 1C L K D D C 1D A T A A U X1 P AU X 1N D PL L_ VD D C D D C 2C L K D D C 2D A T A XT AL I N XT AL OU T A U X2 P AU X 2N XO_ I N XO_ I 2 N D D C C L K _A U X3 P D D C D A T A_ AU X 3N GND Opti n If o XO_ IN/XO_ IN2 no us d t e 1. 8 V_ R EG *10 u_ 6. 3V _ X5 R _06 R 94 * 33_ 04 S CK / E b W 6 GP I O22 R 95 * 33_ 04 CSb 1 U5 D Q 2 C S 7 A K5 A M3 H OL D 3 W 3. 3 VS _G PU A K6 A M5 R 1 02 DNI 8 *0_ 04 R 1 00 *0_ 04 VCC VSS *EN 2 5P 0 5-50 GC P *0 . u_ 10 V_ X5 R _0 4 1 A J7 A H6 A K8 A L7 4 C 1 70 1 M bit SERIAL EE PRO M is optiona l for Se ym our GDDR5 Des ign 1 M bit SERIAL EE PRO M is r e quire d for Pa r k /Robson GDDR5 De s ign V4 U5 N OTE: D es i ns t ha t do not inc l de a n EEP RO M m us t still pr ovide g u a cc e s s to the RO M inte r fa c e s igna ls for de bug pur pos e s W3 V2 Y4 W5 Sheet 8 of 41 Robson S3 MAIN 2/ 6 A A3 Y2 J8 R 1 03 *1 50_ 1% _0 4 A M26 A K2 6 R _D A C 1 R B _D A C 1 R 71 5 *1 50 _1 %_0 4 R _D A C 1 A L2 5 A J2 5 G_D A C 1 GB _D A C 1 R 71 6 *1 50 _1 %_0 4 G_D A C 1 21 A H 24 A G25 B _D A C 1 B B_ D A C 1 R 71 7 *1 50 _1 %_0 4 B_ D A C 1 21 21 1. 8 V_ R E G (1.8 @65 A AVD D) V m * H C B1 60 8K F -121 T2 5 H S Y N C _ D AC 1 10, 2 1 V S Y N C _D A C 1 1 0, 21 A V DD L 66 C 17 8 C 1 77 A H 26 A J2 7 *1 0u _6. 3 V _X5 R _0 6 C 179 *1u _6 . V _X5 R _0 4 3 *0 . 1u _10 V _X 5R _0 4 R 1 12 A D 22 AV D D A G24 A E2 2 *4 99 _1% _0 4 (1.8 @10 m A VDD1 DI) V 0 VD D 1 D I L 67 C 1 80 V D D 1D I A E2 3 A D 23 C 18 1 C 182 * H C B1 60 8K F -121 T2 5 *1 0u_ 6. 3 V_ X5 R _0 6 A M12 A K1 2 R _D A C 2 R B _D A C 2 A L1 1 A J1 1 G_D A C 2 GB _D A C 2 A K1 0 A L9 B _D A C 2 B B_ D A C 2 *0. 1u _1 0V _X 5R _ 04 *1 u_ 6. 3V _ X5R _ 04 (1.8 @2m A A2 VD DQ) V A 2V D D Q L 68 C 1 84 C 183 C 185 * H C B1 60 8K F -121 T2 5 *1 0u _6 . V _X 5R _0 6 3 *1u _6 . V _X5 R _0 4 3 *0 . 1u _10 V _X 5R _0 4 DAC2 i s NC on Se ymo ur A H 12 A M10 A J9 (1 .8 @1 0 m A V DD2 DI V 0 ) V D D 2D I L 69 C 1 87 C 186 C 188 * H C B1 60 8K F -121 T2 5 *1 0u _6 . V _X 5R _0 6 3 A L1 3 A J1 3 H S Y N C _D A C 2 1 0 V SY N C _ D A C 2 10 *1u _6 . V _X5 R _0 4 3 *0 . 1u _10 V _X 5R _0 4 VD D 2D I A D 19 A C 19 R 1 17 Se ym ou r 3. 3 VS _ GPU (3 .3 @1 3 m A A 2 VDD) V 0 A 2V D D L 70 C 19 0 C 1 89 *0 _04 A E2 0 A 2V D D Q C 191 * H C B1 60 8K F -121 T2 5 *1 0u _6 . V _X 5R _0 6 3 NC o n Seym ou r A E1 9 *0 . 1u _10 V _X5 R _0 4 C 1 97 C 19 8 C 1 99 L 73 *H C B 1 60 8K F-1 21 T2 5 R OM_S O *0. 1u _1 0V _X 5R _ 04 *1 u_ 6. 3V _ X5R _ 04 A 2V S SQ A C1 6 R 1 20 *2 49 _1 %_0 4 C 19 2 *0. 1 u_1 0V _ X5R _ 04 D P LL _P V D D (1.0 V@1 25 A DPLL_ VDDC) m *10 u_ 6. 3 V_ X5 R _0 6 GP I O10 TMD S _T X2 P 21 TMD S _T X2 N 21 A 2 VD D Q PLA CE VREF DI IDE A ND CAP G V R C LOSE TO ASIC *1u _6 . 3V _X 5R _ 04 1. 0 V_ R EG L7 2 *H C B 1 60 8K F-1 21 T2 5 TMD S _T X1 P 21 TMD S _T X1 N 21 A K3 A K1 A E1 7 R 2S E T 1. 8 V_ R EG *10 u_ 6. 3V _ X5 R _06 5 A 2V D D A 2 VD D R 1 18 *4 99 _1 %_0 4 L 71 *H C B 1 60 8K F-1 21 T2 5 S I / A1 6 SC L SD A 1 . 8V _R E G (1 .8 V@75 m A DPLL_ PVDD) * 33_ 04 I2 C SC L SDA 10 10 10 10 10 GP I O26 _T C K R 68 5 * 33_ 04 R 93 DP C G ENE RA L PU RPO SE I /O GP I O27 _T MS R 11 1 T X4 P_ D PB 1 P TX4 M_D P B 1N D PC _ P VD D D PC _ P VS S *4. 7 K_ 04 SCL SDA GP I O24 _T R ST B GP I O25 _T D I *1 0K _ 04 T X3 P_ D PB 2 P TX3 M_D P B 2N R 92 GP I O9 D D C C L K _A U X5 P D D C D A T A_ AU X 5N T4 T2 R5 A D1 7 A C1 7 D PL U S D MI N U S THE RM AL D D C 6C L K D D C 6D A T A A G13 R 1 19 *71 5_ 1%_ 04 A E6 A E5 D D C 1C L K D D C 1D A T A A D2 A D4 A U X1P A U X1N A C 11 A C 13 D D C 2C L K D D C 2D A T A A D 13 A D 11 D D C 1 C LK 2 1 D D C 1 D AT A 2 1 X TA L I N A U X2P A U X2N X2 *F SX 8L _2 7MH z A D 20 A C 20 D D C C LK _ AU X 3P D D C D A TA _A U X 3N A E1 6 A D 16 D D C C LK _ AU X 5P D D C D A TA _A U X 5N A C1 A C3 C 1 96 *2 2p_ 50 V _N P O_0 4 1 *1 0K _ 04 *1 0K _ 04 TX C B P_ D PB 3 P T XC B M_D P B 3N DP B 5 12Kbit *1 0K _0 4 GP I O8 TMD S _T X0 P 21 TMD S _T X0 N 21 A H3 A H1 R 10 5 *4 . 7K _0 4 20 20 S B _MX M_C L KR E Q# GP I O7_ B LON R 11 0 T X2 P_ D PA 0 P TX2 M_D P A 0N A G3 A G5 D D C 6C L K D D C 6D A T A 2 R 1 04 for debug purposes 3 3 V S_ GP U . R 10 8 R 10 9 T X1 P_ D PA 1 P TX1 M_D P A 1N D VD A T A_ 12 D VD A T A_ 11 D VD A T A_ 10 D VD A T A_ 9 D VD A T A_ 8 D VD A T A_ 7 D VD A T A_ 6 D VD A T A_ 5 D VD A T A_ 4 D VD A T A_ 3 D VD A T A_ 2 D VD A T A_ 1 D VD A T A_ 0 TX 1P _D P C 1 P T X1 M_D P C 1N U1 W1 U3 Y6 AA1 *0. 1 u_1 0V _ X5R _ 04 Access to SCL and SDA is mandatory on BACO designs *1 0K _ 04 *1 0K _ 04 T X0 P_ D PA 2 P TX0 M_D P A 2N DP A T X5 P_ D PB 0 P TX5 M_D P B 0N W6 V6 D PC _ VD D 18 D P C _ VD D 1 0 (1 .0 V@1 1 0 A DPC_ VDD1 0 ) m L6 5 *H C B 16 08 KF -12 1T 25 C 17 4 C 1 75 C 17 6 R 10 6 R 10 7 D VO 3. 3V S _GP U R 10 1 0. 1"~ 0.5 " TMD S _T XC P 21 TMD S _T XC N 21 R 1 21 *1 M_0 4 X TA LOU T C 2 00 *2 2p_ 50 V _N P O_0 4 D D C 6C L K 21 D D C 6D A T A 21 XTAL Opt ion TS _F D O TS V D D TS V SS *0 . 1u _10 V _X5 R _0 4 *1 u_6 . 3V _X 5R _ 04 *R OB S ON XT S3 Robson S3 MAIN 2/6 B - 9 B.Schematic Diagrams 1. 8 V_ R E G (1.8 V@1 50 A DPC_ VDD18 ) m L 64 C 1 73 *H C B 16 08 KF -12 1T 25 C 17 2 C 1 71 *1u _6 . 3V _X 5R _ 04 *1 0u _6 . 3V _X 5R _ 06 D VC L K D VC N T L_ 0 D VC N T L_ 1 D VC N T L_ 2 Fo S r eymo ur, DP VDD is D C_P PC_V DD18 DP VSS and all DPC_ C_P VSSR are DP _VSS R D PC _ V D D 18 *0 . 1u _10 V _X 5R _0 4 AE8 A D9 A C1 0 A D7 A C8 A C7 AB9 AB8 AB7 AB4 AB2 Y8 Y7 TX C A P_ D PA 3 P T XC A M_D P A 3N A F2 A F4
  • 58.
    Schematic Diagrams Robson S3MEM Interface 3/6 COMPONENTS SHOWN ARE EXAMPLES ONLY AND NOT NECESSARILY QUALIFIED DDR3 Memory Interface U4C Sheet 9 of 41 Robson S3 MEM InTERFACE 3/6 14 DQA0_[ 31. .0] G DDR 5/DD R3 DQA0_ 0 DQA0_ 1 DQA0_ 2 DQA0_ 3 DQA0_ 4 DQA0_ 5 DQA0_ 6 DQA0_ 7 DQA0_ 8 DQA0_ 9 DQA0_ 10 DQA0_ 11 DQA0_ 12 DQA0_ 13 DQA0_ 14 DQA0_ 15 DQA0_ 16 DQA0_ 17 DQA0_ 18 DQA0_ 19 DQA0_ 20 DQA0_ 21 DQA0_ 22 DQA0_ 23 DQA0_ 24 DQA0_ 25 DQA0_ 26 DQA0_ 27 DQA0_ 28 DQA0_ 29 DQA0_ 30 DQA0_ 31 DQA1_ 0 DQA1_ 1 DQA1_ 2 DQA1_ 3 DQA1_ 4 DQA1_ 5 DQA1_ 6 DQA1_ 7 DQA1_ 8 DQA1_ 9 DQA1_10 DQA1_11 DQA1_12 DQA1_13 DQA1_14 DQA1_15 DQA1_16 DQA1_17 DQA1_18 DQA1_19 DQA1_20 DQA1_21 DQA1_22 DQA1_23 DQA1_24 DQA1_25 DQA1_26 DQA1_27 DQA1_28 DQA1_29 DQA1_30 DQA1_31 DQA1_[ 31. .0] PLACE MVREF DIVIDERS AND CAPS CLOSE TO ASIC MV DQ D Ra R12 2 *40. 2_1%_0 4 K 7 2 J2 9 H3 0 H3 2 G2 9 F2 8 F3 2 F3 0 C3 0 F2 7 A 8 2 C2 8 E 7 2 G2 6 D2 6 F2 5 A 5 2 C2 5 E 5 2 D2 4 E 3 2 F2 3 D2 2 F2 1 E 1 2 D2 0 F1 9 A 9 1 D1 8 F1 7 A 7 1 C1 7 E 7 1 D1 6 F1 5 A 5 1 D1 4 F1 3 A 3 1 C1 3 E 1 1 A 1 1 C1 1 F1 1 A9 C9 F9 D8 E7 A7 C7 F7 A5 E5 C3 E1 G7 G6 G1 G3 J6 J1 J3 J5 K 6 2 J2 6 R12 3 MVDDQ Rb C204 *100 _04 *0 .1u _10V_X5R_0 4 MV Q DD R12 4 R12 5 * 43_1 % 04 2 _ J2 5 K 5 2 * 43_1 % 04 2 _ MAA _0/ MAA 0 0 _ MAA _1/ MAA 1 0 _ MAA _2/ MAA 2 0 _ MAA _3/ MAA 3 0 _ MAA _4/ MAA 4 0 _ MAA _5/ MAA 5 0 _ MA A0_ 6/MA A0_ 6 MA A0_ 7/MA A0_ 7 MAA _0/ MAA 8 1 _ MAA _1/ MAA 9 1 _ MA A1_ 2/MA A_1 0 MA A1_ 3/MA A_1 1 MA A1_ 4/MA A_1 2 MA A1_ 5/MAA_13 /BA2 MA A1_ 6/MAA_14 /BA0 MA A1_ 7/MAA_15 /BA1 WCKA0_0 /DQMA 0 _ W CK A0B_0 /DQMA 1 _ WCKA0_1 /DQMA 2 _ W CK A0B_1 /DQMA 3 _ WCKA1_0 /DQMA 4 _ W CK A1B_0 /DQMA 5 _ WCKA1_1 /DQMA 6 _ W CK A1B_1 /DQMA 7 _ EDCA0_ 0/RD QSA 0 _ EDCA0_ 1/RD QSA 1 _ EDCA0_ 2/RD QSA 2 _ EDCA0_ 3/RD QSA 3 _ EDCA1_ 0/RD QSA 4 _ EDCA1_ 1/RD QSA 5 _ EDCA1_ 2/RD QSA 6 _ EDCA1_ 3/RD QSA 7 _ DDBI A 0/WD QSA 0 0_ _ DDBI A 1/WD QSA 1 0_ _ DDBI A 2/WD QSA 2 0_ _ DDBI A 3/WD QSA 3 0_ _ DDBI A 0/WD QSA 4 1_ _ DDBI A 1/WD QSA 5 1_ _ DDBI A 2/WD QSA 6 1_ _ DDBI A 3/WD QSA 7 1_ _ ADB A0/OD TA0 I ADB A1/OD TA1 I CLKA0 CLKA0B CLKA1 CLKA1B RA SA0B RA SA1B CA SA0B CA SA1B CSA B 0 0 _ CSA B 1 0 _ CSA B 0 1 _ CSA B 1 1 _ MVREFDA MVREFS A MEM_ CA RN0 L MEM_ CA RP0 L CKEA0 CKEA1 WEA0B WEA1B G DDR5 /DD R3 Ra R1 26 DM _ RS EM T *40 .2_1 % 04 _ MA A0_ 8/MA A_1 3 M AA1_8 _RSVD L1 0 K17 J2 0 H2 3 G2 3 G2 4 H2 4 J1 9 K19 J1 4 K14 J1 1 J1 3 H1 1 G1 1 J1 6 L1 5 E32 E30 A21 C2 1 E13 D1 2 E3 F4 DQM A0_ 0 DQM A0_ 1 DQM A0_ 2 DQM A0_ 3 DQM A1_ 0 DQM A1_ 1 DQM A1_ 2 DQM A1_ 3 H2 8 C2 7 A23 E19 E15 D1 0 D6 G5 QSA _0 0 QSA _1 0 QSA _2 0 QSA _3 0 QSA _0 1 QSA _1 1 QSA _2 1 QSA _3 1 H2 7 A27 C2 3 C1 9 C1 5 E9 C5 H4 QSA _0B 0 QSA _1B 0 QSA _2B 0 QSA _3B 0 QSA _0B 1 QSA _1B 1 QSA _2B 1 QSA _3B 1 L1 8 K16 ODTA0 ODTA1 H2 6 H2 5 CLKA0 CLKA0# G9 H9 CLKA1 CLKA1# G2 2 G1 7 RAS A0# RAS A1# G1 9 G1 6 CAS A0# CAS A1# H2 2 J2 2 CSA b_0 0 G1 3 K13 CSA b_0 1 K20 J1 7 CKE A0 CKE A1 G2 5 H1 0 WE A0# WE A1# G2 0 G1 4 MAA 3 1 MAA _8 1 A_BA2 13 ,14 A_BA0 13 ,14 A_BA1 13 ,14 DQ M A0_[3 ..0 ] 13 DQMA1_ [3. .0] 1 4 QSA0_[ 3.. 0] 13 QSA _[3 ..0 ] 1 QSA0_0 B QSA0_1 B QSA0_2 B QSA0_3 B QSA1_0 B QSA1_1 B QSA1_2 B QSA1_3 B 14 13 13 13 13 14 14 14 14 ODTA 0 ODTA 1 13 14 C LKA 0 C LKA # 0 13 13 C LKA 1 C LKA # 1 14 14 RA SA0# RA SA1# 13 14 CA SA0# CA SA1# 13 14 CS A0b _0 13 CS A1b _0 14 CKEA 0 CKEA 1 13 14 WEA0# WEA1# 13 14 MA A13 13 ,14 T9 7 From GPU CL K STA TE CL K STB TE C 205 *ROBSON XT S3 Rb 1 3,14 MAA0 MAA1 MAA2 MAA3 MAA4 MAA5 MAA6 MAA7 MAA8 MAA9 MAA10 MAA11 MAA12 DR A _ RST M K8 L7 R1 27 M AA[12 ..0] GDD R5/D DR3 DQ A _0/D QA 0 0 _ DQ A _1/D QA 1 0 _ DQ A _2/D QA 2 0 _ DQ A _3/D QA 3 0 _ DQ A _4/D QA 4 0 _ DQ A _5/D QA 5 0 _ DQ A _6/D QA 6 0 _ DQ A _7/D QA 7 0 _ DQ A _8/D QA 8 0 _ DQ A _9/D QA 9 0 _ DQ A _10/ DQA_10 0 DQ A _11/ DQA_11 0 DQ A _12/ DQA_12 0 DQ A _13/ DQA_13 0 DQ A _14/ DQA_14 0 DQ A _15/ DQA_15 0 DQ A _16/ DQA_16 0 DQ A _17/ DQA_17 0 DQ A _18/ DQA_18 0 DQ A _19/ DQA_19 0 DQ A _20/ DQA_20 0 DQ A _21/ DQA_21 0 DQ A _22/ DQA_22 0 DQ A _23/ DQA_23 0 DQ A _24/ DQA_24 0 DQ A _25/ DQA_25 0 DQ A _26/ DQA_26 0 DQ A _27/ DQA_27 0 DQ A _28/ DQA_28 0 DQ A _29/ DQA_29 0 DQ A _30/ DQA_30 0 DQ A _31/ DQA_31 0 DQ A _0/D QA 32 1 _ DQ A _1/D QA 33 1 _ DQ A _2/D QA 34 1 _ DQ A _3/D QA 35 1 _ DQ A _4/D QA 36 1 _ DQ A _5/D QA 37 1 _ DQ A _6/D QA 38 1 _ DQ A _7/D QA 39 1 _ DQ A _8/D QA 40 1 _ DQ A _9/D QA 41 1 _ DQ A _10/ DQA_42 1 DQ A _11/ DQA_43 1 DQ A _12/ DQA_44 1 DQ A _13/ DQA_45 1 DQ A _14/ DQA_46 1 DQ A _15/ DQA_47 1 DQ A _16/ DQA_48 1 DQ A _17/ DQA_49 1 DQ A _18/ DQA_50 1 DQ A _19/ DQA_51 1 DQ A _20/ DQA_52 1 DQ A _21/ DQA_53 1 DQ A _22/ DQA_54 1 DQ A _23/ DQA_55 1 DQ A _24/ DQA_56 1 DQ A _25/ DQA_57 1 DQ A _26/ DQA_58 1 DQ A _27/ DQA_59 1 DQ A _28/ DQA_60 1 DQ A _29/ DQA_61 1 DQ A _30/ DQA_62 1 DQ A _31/ DQA_63 1 MEMORY INTERFACE B.Schematic Diagrams 13 *0. 1u_ 10V_X R_04 5 *10 0_04 25mm (max) D M M_RST E 5 mm (max) RPD1 *4.99 K 1%_04 _ r oute 50o hms sin gle- ende d/1 00oh ms d iff a nd k eep sho rt 25mm (ma x) RSE 1 R *10 _04 1 0.0 RSER2 *49. 9_1 % 04 _ M EM_RST 13, 14 CSHUNT1 *040 2_12 0pF_50 V 5% _ D ebug onl y, for cloc k ob ser vati on, if n ot need ed, DNI DD R3/GD DR 3 Me mory Stu ff Optio n CLKTEST B C LKTES TA GDDR5 DDR3 MVDDQ 1.5V/1.8V 40.2R 40.2R Rb B - 10 Robson S3 MEM Interface 3/6 1.5V Ra 100R 100R C2 06 *0.1u _10 V X _ 5R_ 04 R 128 * 1.1 _1%_04 5 C2 07 R 129 *0. 1u_1 0V_X _04 5R *51. 1_1 % 4 _0 Place all these components very close to GPU (Within 25mm) and keep all component close to each Other (within 5mm) except Rser2 This basi c topo logy s hould be use d for DRAM_ RST fo r DDR3 /GDDR5 .Thes e Capa citor s and Resist or val ues ar e an exampl e only . The Series R an d || C ap va lues w ill de pend o n the DRAM load a nd wil l have to be calc ulate d for diffe rent M emory ,DRAM Load and bo ard t o pass Rese t Sign al Sp ec.
  • 59.
    Schematic Diagrams Robson S3Straps 4/6 GPIO21 MUST BE LOW DURING PERSTB WHEN BEING USED TO CONTROL MVDDQ 3.3V _GP S U P IN S T RAP S W250B AQ 8 GP IO0 R1 30 *1 0K_0 4 GP IO0 GP IO1 R1 31 *1 0K_0 4 R1 32 *1 0K_0 4 GP IO1 GP IO2 1 0 R1 33 *1 0K_0 4 R1 34 *1 0K_0 4 R1 35 *1 0K_0 4 R1 36 *1 0K_0 4 R1 37 RE COM E ED S T ING M ND ET S 1 8 8 GP IO2 8 GP IO11 8 GP IO12 8 GP IO13 GP IO8 GP IO9 1 0 *1 0K_0 4 GP IO13 0 *1 0K_0 4 *1 0K_0 4 0= DO N OT INS A RE I S O T LL S T R 1 =I N T S ALL 3 RE IS OR K S T ALLOW FOR PULLUP PADS FOR THES E S TRAPS AND IF THES E GPI OS ARE US ED, THEY MUS T NOT CONFLICT DURI NG RESET 0 0 GP IO11 GP IO12 R1 39 GP IO9 8 R1 38 GP IO8 8 CONFIGU RATION S TR APS-- SEE EAC H DATAB OOK FOR S TR AP DE TAILS V SY NC_DA C1 1 HSY NC_DA C1 1 S RA S T P P IN X = D SIGNDE N NT E PE DA NA = N OT A PLIC LE P AB DE CRIP ION O D A S T F EF ULT S T ING ET S T _P X WR S_E B N GI O P 0 P CIEFU T OU PU SW LL X T T ING T _DE M H_E X E P N GI O P 1 P CIET NS IT E D RA M T R E-E P S E B D M HA IS NA LE X X 8,21 V NC_ C1 SY DA R1 40 *1 0K_0 4 GP IO22 GP IO5 HSY NC_DA C2 0 *1 0K_0 4 *1 0K_0 4 GP IO21 GP IO22 R E ED ES RV 0 EN ABL E EXTER NA L BIO S R OM X 1 G PIO _22_RO CS M B ROM IDCF G(2:0) G [1 1 PIO 3: 1] VIP _DE ICE T P V _S RA _EN A SER IAL V YN 2S C RO M TYP E O R MEM O RY AP ER TUR E S IZE S EL EC T IGN OREV D ICES RA IP EV T PS(Rem oved on S eym our/Whi tler) s Sheet 10 of 41 Robson S3 Straps 4/6 XXX X RS VD * 2.2K _04 *2.2K _04 U 6 *0_0 4 *0_0 4 C 209 8 M M X _SD A R151 AT 7 * 0_04 R E ED ES RV 0 * 2200p_50V 7R _X _04 NOTE1: AMD RESERVED C ONF IGURATI ON ST RAPS 2 D+ 6 R 153 G NE E RICC VD D S AT D A * 0_04 X X 1 S LK C R 152 0 SEE DA TABO OK FO R DE T IL A SEE DA TABO OK FO R DE T IL A C 208 3.3V GP S_ U * 1000p_ _X 50V 7R_04 M M X _SC LK R150 R E ED ES RV H YNC S V YN S C RS VD R147 H YNC 2S AU D[1] AU D[0] R 146 5 GP DP U_ LUS 3 A RT LE GP DM U_ INU 8 S D4 G ND T ER H M 8 R 154 * 0_04 * 3L771A W8 WG ALLOW FOR P ULLUP P ADS FOR THESE STRAPS BUT DO NOT I NST ALL RESI STOR. IF THESE GPI OS ARE US ED, THEY MUS T KEEP "LOW" AND NOT CONFLICT DURI NG RESET . V _A GA LER # 27 T R157 GP IO21 H2S NC Y G ER EN ICC G PIO 8 GP IO2 * 2.2K_0 4 3.3V _GP S U R 155 R156 * 0_04 GP U_T ALE T 8 1 R# , 7 3.3VS PU _G SMBus gating circuit *2.2K _04 3.3V _GP S U 7 M M ST X _R # R159 *6.8K _1% _04 R160 *6.8K _1% _04 8 M M DA A X _S T R 158 * 0_04 G 27 S D_V A_T E M G H RM 0 GI O P 21 3.3V _GP S U GPU Thermal Sensor 27 S C_V A_T E M G H RM 0 0 V GAE BLE NA D BIO S_R OM EN _ 0 0 GP IO5 R E ED ES RV R E ED ES RV GI O P 9 RS VD GE NERICC 1 V SY NC_DA C2 0 *1 0K_0 4 R1 44 GP IO21 8 R1 43 R1 45 8 8 *1 0K_0 4 R1 42 8 H YNC S _DA C2 *1 0K_0 4 R1 41 GE RIC NE C GI O P 2 GI O P 8 BIF GADIS _V M M DA A X _S T S G 8 8 V YNC S _DA C2 RS VD RS VD 8 M M CLK X _S M M CLK X _S S Q4 D * T M N70 02ZH 3 S S T 0 DA A 5 6,16 , S CLK 0 5 6,16 , Q 5 D * T 7002Z 3 M N HS Robson S3 Straps 4/6 B - 11 B.Schematic Diagrams 8,21 HS C_DA 1 YN C
  • 60.
    Schematic Diagrams Robson S3Power 5/6 B.Schematic Diagrams U4E Sheet 11 of 41 Robson S3 Power 5/6 A 27 A A 24 B A 32 B A C24 A C26 A C27 A D25 A D32 A 27 E A 32 F A G27 A H32 K 28 K 32 L27 M 32 N25 N27 P 25 P 32 R27 T 25 T 32 U25 U27 V 32 W 25 W 26 W 27 Y25 Y32 M 6 N11 N12 N13 N16 N18 N21 P 6 P 9 R12 R15 R17 R20 T 13 T 16 T 18 T 21 T 6 U15 U17 U20 U9 V 13 V 16 V 18 Y10 Y15 Y17 Y20 R11 T 11 PC IE_V S S #1 PC IE_V S S #2 PC IE_V S S #3 PC IE_V S S #4 PC IE_V S S #5 PC IE_V S S #6 PC IE_V S S #7 PC IE_V S S #8 PC IE_V S S #9 PC IE_V S S #10 PC IE_V S S #11 PC IE_V S S #12 PC IE_V S S #13 PC IE_V S S #14 PC IE_V S S #15 PC IE_V S S #16 PC IE_V S S #17 PC IE_V S S #18 PC IE_V S S #19 PC IE_V S S #20 PC IE_V S S #21 PC IE_V S S #22 PC IE_V S S #23 PC IE_V S S #24 PC IE_V S S #25 PC IE_V S S #26 PC IE_V S S #27 PC IE_V S S #28 PC IE_V S S #29 PC IE_V S S #30 PC IE_V S S #31 GND #56 GND #57 GND #58 GND #59 GND #60 GND #61 GND #62 GND #63 GND #64 GND #65 GND #66 GND #67 GND #68 GND #69 GND #70 GND #71 GND #72 GND #73 GND #74 GND #75 GND #76 GND #77 GND #78 GND #79 GND #80 GND #81 GND #82 GND #83 GND #84 GND #85 GND #86 GND G ND#1 G ND#2 G ND#3 G ND#4 G ND#5 G ND#6 G ND#7 G ND#8 G ND#9 GN D#10 GN D#11 GN D#12 GN D#13 GN D#14 GN D#15 GN D#16 GN D#17 GN D#18 GN D#19 GN D#20 GN D#21 GN D#22 GN D#23 GN D#24 GN D#25 GN D#26 GN D#27 GN D#28 GN D#29 GN D#30 GN D#31 GN D#32 GN D#33 GN D#34 GN D#35 GN D#36 GN D#37 GN D#38 GN D#39 GN D#40 GN D#41 GN D#42 GN D#43 GN D#44 GN D#45 GN D#46 GN D#47 GN D#48 GN D#49 GN D#50 GN D#51 GN D#52 GN D#53 GN D#54 GN D#55 A 3 A 30 A 3 A1 A 6 A1 A 0 B1 A 5 B1 A B6 A C9 A D6 A D8 A E7 A G12 A H10 A H28 B 10 B 12 B 14 B 16 B 18 B 20 B 22 B 24 B 26 B 6 B 8 C1 C32 E 28 F 10 F 12 F 14 F 16 F 18 F 2 F 20 F 22 F 24 F 26 F 6 F 8 G10 G27 G31 G8 H14 H17 H2 H20 H6 J27 J31 K 11 K 2 K 22 K 6 PARK/ROBSON- S3 (DP Power) ( 1.8V@ 300m A D PAB_VDD ) 18 DP B A _VD D18 U4 G A 5 G1 A 6 G1 *1u_6.3V 5 _XR_04 * B16 F-121T HC 08K 25 C212 1.8V@440m DPEF_VD A D18) LVD mode ( S .8V@300mA DPEF_VDD 18) DP mode (1 C21 5 * 10u_6.3V _08_H 125 C 213 B - 12 Robson S3 Power 5/6 C 210 D _V 18#1 PE DD D _V 18#2 PE DD DP VD A_ D18#1 DP VD A_ D18#2 D _V 10#1 PE DD D _V 10#2 PE DD DP VD A_ D10#1 DP VD A_ D10#2 A 1 E1 A 1 F1 *0.1u_ _X 10V 5R_04 A F6 A F7 L77 L74 C 211 *H 1608K -121T CB F 25 C219 C220 C2 21 *10 u_6.3V _08_H1 25 * 0.1u_10V 5R _X _04 D _V SR PE S #1 D _V SR PE S #2 D _V SR PE S #3 D _V SR PE S #4 D _V SR PE S #5 DP _VS R#1 A S DP _VS R#2 A S DP _VS R#3 A S DP _VS R#4 A S DP _VS R#5 A S C 217 A E1 A E3 A G1 A G6 A H5 DP B_ D18 A VD A 6 F1 A 7 G1 D _V 18#1 PF DD D _V 18#2 PF DD DP VD B_ D18#1 DP VD B_ D18#2 D _V 10#1 PF DD D _V 10#2 PF DD DP VD B_ D10#1 DP VD B_ D10#2 A 3 E1 A 3 F1 DP F_V D10 E D D AB DD P _V 10 A 2 F2 A 2 G2 A 3 F2 A 3 G2 A 2 M0 A 2 M2 A 2 M4 R162 D _V SR PF S #1 D _V SR PF S #2 D _V SR PF S #3 D _V SR PF S #4 D _V SR PF S #5 DP _VS R#1 B S DP _VS R#2 B S DP _VS R#3 B S DP _VS R#4 B S DP _VS R#5 B S *150 _1% A 7 _04F1 A F8 A F9 A 0 F1 A G9 A H8 A 6 M A 8 M A 0 R163 E1 D F PE _CA LR D B PA _CA LR * 150_1% _04 DP _V 18 AB DD DP PLL P OWER D _P DD PE V D _P SS PE V D _P DD PA V DP PV S A_ S D _P DD PF V D _P SS PF V D _P DD PB V DP PV S B_ S A G8 A G7 DP F_V D18 E D DP B_ D18 A VD A 9 G1 A 0 F2 A G10 A G11 C218 1.0V _RE G *HC 1608K - 12 25 B F 1T *10u_ 6.3V_ 08_H125 * 1u_6.3V 5R _X _04 *1u_6 3 5R_04 . V_X DP F_V D18 E D * 10u_6.3V _08_H 125 ( 1.0 V@220 m A DPAB_VDD 0)L76 1 C 216 *0.1u _10V 5R_0 _X 4 A 4 G1 A 4 H1 A 1 M4 A 1 M6 A 1 M8 * B16 F-121T HC 08K 25 0mA DPEF_ VDD10) LVDS mode (1.0V@24 1.0V@220m DPEF_VD A D10) DP mode ( DP F_ D18 E VD A 32 A 1 M A 32 M C21 4 *0.1u_10 5R_04 V_X D AB DD P _V 10 A 0 G2 A 1 G2 D F DD1 PE _V 0 1.0V EG _R * ROB ON X S S T 3 *RO O X S BS N T 3 DP A/B PO WER DP F E _VD D18 L75 A 8 G1 A 9 F1 V S_M CH#1 S E V S_M CH#2 S E V S_M CH#3 S E 1.8V _RE G * 1u_6.3V 5R_ _X 04 DP E/F POWE R 1.8V EG _R
  • 61.
    Schematic Diagrams Robson S3Power 6/6 M V DQ D 2.8A 21 0m il MV D D Q *0 . 1u _ 10 V _X 5R _ 0 4 C 22 2 C 2 23 * 0. 1 u_ 1 0V _ X5 R _ 04 C 22 5 C 22 4 C 2 26 * 0. 1 u_ 10 V _X 5 R _0 4 * 0. 1 u_ 1 0V _ X5 R _ 04 C 23 2 C 23 3 *1 u_ 6 . 3V _ X5 R _ 04 C 24 8 C 2 35 C2 3 4 C 24 9 * 10 u_ 6. 3 V _0 8 _H 1 2 5 * 1u _6 . 3 V_ X 5R _ 0 4 C2 2 9 C 2 28 C 23 0 * 0. 1 u_ 1 0V _ X5 R _ 04 C 23 1 U 4D *1 u_ 6 . V _ X5 R _0 4 3 * 1u _6 . 3V _ X5 R _ 04 C 25 2 C 25 1 *1 0u _6 . 3V _ 0 8_ H 12 5 *10 u _6 . 3V _ 08 _H 12 5 V DDR V DDR V DDR V DDR V DDR V DDR V DDR V DDR V DDR V DDR V DDR V DDR V DDR V DDR V DDR V DDR V DDR 1# 1 1# 2 1# 3 1# 4 1# 5 1# 6 1# 7 1# 8 1# 9 1# 10 1# 11 1# 12 1# 13 1# 14 1# 15 1# 16 1# 17 P CIE _ V DDR# 1 P CIE _ V DDR# 2 P CIE _ V DDR# 3 P CIE _ V DDR# 4 P CIE _ V DDR# 5 P CIE _ V DDR# 6 P CIE _ V DDR# 7 P CIE _ V DDR# 8 1 . 8V _ R E G V D D C _C T L7 9 *1 u_ 6. 3 V _X 5R _0 4 * H C B 1 60 8K F -1 21 T2 5 C 2 61 * 0. 1 u_ 10 V _X 5 R _0 4 C 26 3 C 26 2 C 26 4 AA2 0 AA2 1 AB2 0 AB2 1 C 2 65 *1 u _6 . 3V _ X5 R _ 04 L EL EV T NSL ION RA AT V D D _ C T #1 V D D _ C T #2 V D D _ C T #3 V D D _ C T #4 P CIE _ V DDC# 1 P CIE _ V DDC# 2 P CIE _ V DDC# 3 P CIE _ V DDC# 4 P CIE _ V DDC# 5 P CIE _ V DDC# 6 P CIE _ V DDC# 7 P CIE _ V DDC# 8 P CIE _ V DDC# 9 P C I E _V D D C #1 0 P C I E _V D D C #1 1 P C I E _V D D C #1 2 C ORE 3. 3 V S _GP U I /O *1 u _6 . 3V _ X5 R _ 04 V C DD _CT+V R DD 4 * 1u _6 . 3V _ X 5R _ 04 187m 1 A 0mil C 27 7 C 27 6 *1 0u _ 6. 3 V _0 8_ H 1 25 C 27 8 AA1 7 AA1 8 AB1 7 AB1 8 C 2 79 *1 u_ 6. 3 V _X 5 R _0 4 3.3V S_G U P 60m 4m A il V DD R4 V1 2 Y1 2 U1 2 * 1u _6 . 3V _ X 5R _ 04 V DDR4 AA1 1 AA1 2 * H C B 1 60 8K F -1 21 T2 5 C 29 0 C 2 91 V1 1 U1 1 *0 . u _1 0V _ X5 R _ 04 1 *1 u _6 . 3V _ X5 R _ 04 V D D R 4# 1 V D D R 4# 2 V D D R 4# 3 N C #1 N C #2 POWER L8 0 V D D R 3# 1 V D D R 3# 2 V D D R 3# 3 V D D R 3# 4 N C #3 N C #4 M CL EM K L1 7 L1 6 P C I E _ VD D R _ VG A A M3 0 V DDC# 1 V DDC# 2 V DDC# 3 V DDC# 4 V DDC# 5 V DDC# 6 V DDC# 7 V DDC# 8 V DDC# 9 V D D C #1 0 V D D C #1 1 V D D C #1 2 V D D C #1 3 V D D C #1 4 V D D C #1 5 V D D C #1 6 V D D C #1 7 V D D C #1 8 V D D C #1 9 V D D C #2 0 V D D C #2 1 V D D C #2 2 V D D C #2 3 BI F _ V D D C # 1 BI F _ V D D C # 2 R 21 U 21 N C _MP V 1 8 C 2 43 C 2 42 C 24 5 C 2 44 *1 u_ 6. 3 V _X 5R _0 4 * 1u _6 . 3V _ X5 R _ 04 *1 0u _ 6. 3 V _0 8_ H 1 25 *1u _ 6. 3 V _X 5R _0 4 1 .0V_R G E 2 80m A il C 2 53 C 2 55 C 25 4 * 1u _6 . 3 V_ X 5R _ 0 4 C 2 56 *1 u_ 6. 3 V _X 5R _0 4 *1 u_ 6. 3 V _X 5 R _0 4 VD DC 1 . 0V _ R E G C2 5 8 C 25 7 *1 u_ 6. 3 V _X 5R _0 4 *1 u_ 6. 3 V _X 5 R _0 4 C 8 37 + * 22 0u _ 4V _ V_ A C2 6 0 C2 5 9 *1 0u _6 . 3 V_ 0 8_ H 1 25 *1 u_ 6. 3 V _X 5R _0 4 * 1u _6 . 3 V_ X 5R _ 0 4 VD C D 12.9A 5 20mil * 1u _6 . 3 V_ X 5R _ 0 4 C 2 66 C 26 7 *1 u_ 6. 3 V _X 5R _0 4 C 2 69 C2 6 8 *1 u_ 6. 3 V _X 5 R _0 4 C 27 1 C 2 70 C 27 2 V DDC * 1u _6 . 3 V_ X 5R _ 0 4 C 27 3 C 2 74 C 27 5 *1 u_ 6. 3 V _X 5R _0 4 *1 u_ 6 . 3V _ X5 R _ 04 *1u _ 6. 3 V_ X 5R _ 0 4 C 2 80 * 1u _6 . 3V _ X5 R _ 04 C2 8 2 C 28 1 *1 u _6 . 3V _ X5 R _ 04 *1 u_ 6. 3 V _X 5R _0 4 C2 8 7 *1 u_ 6. 3 V _X 5R _0 4 C 3 01 C 3 00 C 28 9 * 1u _6 . 3V _ X 5R _ 04 *1 0 u_ 6. 3 V _0 8 _H 1 25 *1 0u _ 6. 3 V _0 8_ H 1 25 C 2 88 *1 u _6 . 3V _ X5 R _ 04 *1 u_ 6. 3 V _X 5R _0 4 *1u _ 6. 3 V _X 5R _0 4 C 2 99 C 2 98 *1 0u _ 6. 3 V _0 8_ H 1 25 *1u _6 . 3 V_ X 5R _ 0 4 C 2 84 C 2 83 *1 u _6 . 3V _ X5 R _ 04 *1 u_ 6 . 3V _ X5 R _ 04 C 3 02 *1 0u _ 6. 3 V _0 8_ H 1 25 C3 0 3 Sheet 12 of 41 Robson S3 Power 6/6 *1 0 u_ 6. 3 V _0 8_ H 1 25 * 10 u_ 6. 3 V _0 8 _H 1 25 See Not e 1 C 30 4 S P V 18 I LAT SO ED C E I V DDCI# 1 OR /O V DDCI# 2 V DDCI# 3 V DDCI# 4 V DDCI# 5 V DDCI# 6 V DDCI# 7 V DDCI# 8 S P V 10 J7 SPVSS * 1u _6 . 3V _ X 5R _ 04 S H OR T C2 4 1 * 0. 1 u_ 1 0V _ X5 R _ 04 *H C B1 6 08 K F- 1 2 1T 25 B I _ V DDC F P LL H7 H8 C 24 0 *0 . 1u _ 10 V _X 5R _0 4 AA1 5 N 15 N 17 R 13 R 16 R 18 Y 21 T12 T15 T17 T20 U 13 U 16 U 18 V2 1 V1 5 V1 7 V2 0 Y 13 Y 16 Y 18 M 11 M 12 S P V1 8 1. 0 V _R E G *10 u _6 . 3V _ 08 _H 12 5 L8 1 C 3 07 C 30 8 * H C B 16 0 8K F -12 1 T2 5 C 30 6 N C1 *0 . 1 u_ 10 V _X 5R _0 4 L78 N C _V S S R H A MP V 18 L8 L23 L24 L25 L26 M 22 N 22 N 23 N 24 R 22 T22 U 22 V2 2 1 . 8V _ R E G 400m 20mil A N C _V D D R H A P C I E _ P VD D Fo r Se ym o u r,PCIE_ PV DD i s PC I _ VDDR E AB2 3 A C2 3 A D2 4 AE2 4 AE2 5 AE2 6 AF2 5 A G2 6 SPVSS *1 u _6 . 3V _ X5 R _ 04 M M M M M M M N 13 15 16 17 18 20 21 20 C3 0 5 *1 u _6 . 3V _ X5 R _ 04 V DDCI V DDC V DC D I 2A80m il *1 u _6 . 3V _ X5 R _ 04 C 3 09 C 3 10 L 82 C 31 1 C 3 12 *H C B1 6 08 K F -12 1T 25 0. .1 @2 (D ) ?? DD 9-1 2V A DR3 (G R5) *1 u_ 6 . V _ X5 R _0 4 3 Wa ing el rn :S ect t co ect B d t he rr ea o *1 u_ 6. 3 V _X 5R _0 4 su ort e ect V I cur nt S pp xp ed DDC re . ee da boo fo d ai ta k r et ls. C3 1 3 C 3 14 *1 u_ 6 . 3V _ X5 R _ 04 * 1u _6 . 3 V_ X 5R _ 0 4 *1 u_ 6. 3 V _X 5 R _0 4 *R OB S ON X T S3 MP V 18 (Pa r k : 1 . V @7 5 m A M PV 1 8 ) 8 L8 3 C 3 20 C 31 7 C 3 21 *H C B 1 60 8 K F-1 2 1T 25 *1 0u _6 . 3 V_ 0 8_ H 1 25 C 3 15 *1 u _6 . 3V _ X5 R _ 04 * 0. 1 u_ 1 0V _ X5 R _0 4 (1 .8 V @7 5 m A SPV 1 8 ) L84 C 32 2 *H C B 1 60 8K F -1 21 T2 5 SP V 1 8 C 32 3 *1 0u _6 . 3 V_ 0 8_ H 1 25 C 3 24 * 0. 1 u_ 10 V _X 5 R _0 4 *1u _ 6. 3 V _X 5R _ 0 4 SPVSS *1 0u _ 6. 3 V _0 8_ H 1 25 N ote 1 B F _ V DDC I R 16 4 C 3 16 *1 0u _ 6. 3 V _0 8_ H 1 25 V DDC * 10 mi l_ s ho rt 1. N BAC Suppo rt: o O BIF_VD DC sho rts with VDDC if BACO is not su ppor ted 2. BACO Su pport : VDDCI and VDDC share one commo n regulator Refer to the BACO r eferen ce schem atics/Application no te for de t ila bout BIF_VDDC Rail if BACO is a Suppo rted Robson S3 Power 6/6 B - 13 B.Schematic Diagrams * 10 u_ 6. 3 V _0 8 _H 1 2 5 P C E _ V D D R _ V GA I PC IE H1 3 H1 6 H1 9 J1 0 J2 3 J2 4 J9 K1 0 K2 3 K2 4 K9 L1 1 L1 2 L1 3 L2 0 L2 1 L2 2 C 2 38 *10 u _6 . 3V _ 08 _ H 12 5 P _VD R CIE D M I/ EM O *1 u_ 6 . 3V _ X5 R _ 04 *0. 1 u _1 0V _ X5 R _ 04 *1 u_ 6. 3 V _X 5 R _0 4 * 1u _6 . 3 V_ X 5R _ 0 4 *0 . 1 u_ 10 V _X 5 R _0 4 C 22 7 *0 . 1 u_ 10 V _X 5 R _0 4
  • 62.
    Schematic Diagrams Robson DDR3MEM CH-A COMPONENTS SHOWN ARE EXAMPLES ONLY AND NOT NECESSARILY QUALIFIED CHANNEL A: 64M X 16 bit X8 DDR3 (RANK0) U 7 U8 MV D D Q 9 C S A 0b _0 R A S A0 # C A S A0 # W EA 0 # OD T A 0 D QMA 0 _0 D QMA 0 _1 D QMA 0 _2 D QMA 0 _3 QS A 0 _1 QS A 0 _2 QS A 0_ [ 3. . 0 ] Q SA 0 _0 Q SA 0 _1 Q SA 0 _2 Q SA 0 _3 K1 L2 J3 K3 L3 F3 C7 QS A 0_ 0 B QS A 0_ 1 B QS A 0_ 2 B QS A 0_ 3 B QS A0 _ 0B QS A0 _ 1B QS A0 _ 2B QS A0 _ 3B E7 D3 QS A 0 _1 B QS A 0 _2 B 9 9 9 9 D Q MA 0_ 1 D Q MA 0_ 2 G3 B7 T2 9, 1 4 ME M_ R S T L8 OD T CS RAS CAS WE D QS L D QS U D ML D MU D QS L D QS U RESE T ZQ V D D Q# A1 V D D Q# A8 V D D Q#C 1 V D D Q#C 9 V D D Q#D 2 V D D Q# E9 V D D Q# F1 V D D Q#H 2 V D D Q#H 9 V S S # A9 V S S # B3 V S S # E1 V S S #G8 V SS # J2 V SS # J8 V S S #M1 V S S #M9 V S S # P1 V S S # P9 V SS # T1 V SS # T9 MV D D Q A1 A8 C1 C9 D2 E9 F1 H2 H9 A9 B3 E1 G8 J2 J8 M1 M9 P1 P9 T1 T9 9 9 9 C LK A 0 C LK A 0# C KE A 0 OD T A 0 9 9 9 9 C S A 0 b_ 0 R AS A 0 # C AS A 0 # W E A 0# J7 K7 K9 K1 L2 J3 K3 L3 QS A 0_ 3 QS A 0_ 0 F3 C7 D QMA 0 _3 D QMA 0 _0 E7 D3 QS A 0 _3 B QS A 0_ 0B G3 B7 T2 9, 1 4 ME M_R ST L8 CK CK CKE OD T CS RAS CAS WE D QS L D QS U D ML D MU D QS L D QS U RESE T ZQ V D D Q#A 1 V D D Q#A 8 V D D Q #C 1 V D D Q #C 9 V D D Q #D 2 V D D Q#E 9 V D D Q#F 1 V D D Q #H 2 V D D Q #H 9 V S S #A 9 V S S #B 3 V S S #E 1 V S S #G8 VS S # J2 VS S # J8 V S S #M1 V S S #M9 V S S #P 1 V S S #P 9 VS S # T1 VS S # T9 C 34 1 C 3 42 * 0. 1 u_ 10 V _X 5 R _0 4 C 3 40 *0 . 1u _1 0V _ X 5R _ 04 C 35 4 C 3 55 C 35 6 C 3 57 C 35 8 C 3 59 C 36 0 C 3 61 C 36 2 C 3 63 C 37 5 B2 D9 G7 K2 K8 N1 N9 R1 R9 C 3 76 C 37 7 C 3 78 MV D D Q M VD D Q A1 A8 C1 C9 D2 E9 F1 H2 H9 A9 B3 E1 G8 J2 J8 M1 M9 P1 P9 T1 T9 C 33 9 MV D D Q M VD D Q VD D #B 2 V D D #D 9 V D D #G7 VD D #K 2 VD D #K 8 V D D #N 1 V D D #N 9 V D D #R 1 V D D #R 9 C 3 38 * 0. 1 u_ 10 V _X 5 R _0 4 9 C 33 7 *0 . u _1 0V _ X 5R _ 04 1 D QA 0 _[ 7 . 0 ] . C 3 36 *0 . 1 u_ 10 V _X 5 R _0 4 A0 _ 3 A0 _ 2 A0 _ 5 A0 _ 0 A0 _ 7 A0 _ 4 A0 _ 6 A0 _ 1 C 33 5 *1 u_ 6. 3 V _X 5R _0 4 DQ DQ DQ DQ DQ DQ DQ DQ C 3 34 *1 u _6 . 3V _ X5 R _ 04 D7 C3 C8 C2 A7 A2 B8 A3 C 33 3 *1u _ 6. 3 V_ X 5R _0 4 D QA 0_ [ 31 . . 24 ] 9 *1 u _6 . 3V _ X5 R _ 04 A0 _ 27 A0 _ 28 A0 _ 25 A0 _ 31 A0 _ 29 A0 _ 30 A0 _ 24 A0 _ 26 * 0. 1 u_ 10 V _X 5 R _0 4 B A0 B A1 B A2 DQ DQ DQ DQ DQ DQ DQ DQ *0 . 1u _1 0V _ X 5R _ 04 M2 N8 M3 D QU 0 D QU 1 D QU 2 D QU 3 D QU 4 D QU 5 D QU 6 D QU 7 E3 F7 F2 F8 H3 H8 G2 H7 * 0. 1 u_ 10 V _X 5 R _0 4 A_ BA0 A_ BA1 A_ BA2 QL0 QL1 QL2 QL3 QL4 QL5 QL6 QL7 *0 . u _1 0V _ X 5R _ 04 1 9, 1 4 9, 1 4 9, 1 4 A0 A1 A2 A3 A4 A5 A6 A7 A8 A9 A 10 / A P A 11 A 12 / B C A 13 A 14 A 15 D D D D D D D D *0 . 1 u_ 10 V _X 5 R _0 4 MV D D Q V RE F CA V RE F DQ *1 u_ 6. 3 V _X 5R _0 4 B2 D9 G7 K2 K8 N1 N9 R1 R9 D QA 0 _[ 2 3. . 1 6] 9 N3 P7 P3 N2 P8 P2 R8 R2 T8 R3 L7 R7 N7 T3 T7 M7 *1 u _6 . 3V _ X5 R _ 04 9 9 9 9 D QMA 0_ [ 3. . 0 ] CK CK CKE V D D # B2 VD D #D 9 VD D #G7 V D D # K2 V D D # K8 VD D #N 1 VD D #N 9 VD D #R 1 VD D #R 9 MA A 0 MA A 1 MA A 2 MA A 3 MA A 4 MA A 5 MA A 6 MA A 7 MA A 8 MA A 9 MA A 1 0 MA A 1 1 MA A 1 2 MA A 13 M8 H1 *1u _ 6. 3 V_ X 5R _0 4 9 C LK A 0 C LK A 0 # C K E A0 J7 K7 K9 BA0 BA1 BA2 QA 0_ 23 QA 0_ 22 QA 0_ 18 QA 0_ 21 QA 0_ 16 QA 0_ 19 QA 0_ 17 QA 0_ 20 V R E FC _U 8 V R E FD _U 8 *1 0 u_ 6. 3 V _X 5 R _0 6 9 9 9 M2 N8 M3 D D D D D D D D 9 *10 u _6 . 3V _ X5 R _ 06 A_ B A 0 A_ B A 1 A_ B A 2 D7 C3 C8 C2 A7 A2 B8 A3 D QA 0 _[ 1 5. . 8 ] *1 u _6 . 3V _ X5 R _ 04 9, 4 1 9, 4 1 9, 4 1 D QU 0 D QU 1 D QU 2 D QU 3 D QU 4 D QU 5 D QU 6 D QU 7 D QA 0_ 11 D QA 0_ 9 D QA 0_ 8 D QA 0_ 10 D QA 0_ 15 D QA 0_ 12 D QA 0_ 14 D QA 0_ 13 E3 F7 F2 F8 H3 H8 G2 H7 *1 0 u_ 6. 3 V _X 5R _0 6 Sheet 13 of 41 Robson DDR3 MEM CH-A A0 A1 A2 A3 A4 A5 A6 A7 A8 A9 A 10 / A P A 11 A 12 / B C A 13 A 14 A 15 D QL0 D QL1 D QL2 D QL3 D QL4 D QL5 D QL6 D QL7 *1u _ 6. 3 V_ X 5R _0 4 MA A 0 MA A 1 MA A 2 MA A 3 MA A 4 MA A 5 MA A 6 MA A 7 MA A 8 MA A 9 M AA 1 0 M AA 1 1 M AA 1 2 MA A 13 N3 P7 P3 N2 P8 P2 R8 R2 T8 R3 L7 R7 N7 T3 T7 M7 V RE F CA V RE F DQ *1u _ 6. 3 V_ X 5R _0 4 MA A 0 MA A 1 MA A 2 MA A 3 MA A 4 MA A 5 MA A 6 MA A 7 MA A 8 MA A 9 MA A1 0 MA A1 1 MA A1 2 MA A 1 3 9, 1 4 MA A [ 1 3. . 0 ] M8 H1 *10 u _6 . 3V _ X5 R _ 06 B.Schematic Diagrams V R E F C _U 7 V R E F D _U 7 M VD D Q MV D D Q R 1 69 *4 . 99 K _1 %_ 04 R1 7 0 * 4. 9 9K _ 1% _0 4 V RE F C_ U8 V R E F C _U 7 R 1 65 9 OD T A0 *24 3_ 1 %_ 04 OD T A0 J1 L1 J9 L9 V S S Q# B1 V S S Q# B9 V S S Q#D 1 V S S Q#D 8 V S S Q# E2 V S S Q# E8 V S S Q# F9 V S S Q#G1 V S S Q#G9 N C # J1 N C # L1 N C # J9 N C # L9 10 0-B A LL SD R A M D D R 3 * K 4W 1G 16 46 G-B C 11 B1 B9 D1 D8 E2 E8 F9 G1 G9 R 1 66 * 24 3_ 1% _0 4 J1 L1 J9 L9 V S S Q#B 1 V S S Q#B 9 V SS Q #D 1 V SS Q #D 8 V S S Q#E 2 V S S Q#E 8 V S S Q#F 9 V SS Q #G1 V SS Q #G9 N C # J1 N C # L1 N C # J9 N C # L9 1 0 0-B A LL S D R AM D D R 3 B1 B9 D1 D8 E2 E8 F9 G1 G9 R1 7 4 C 32 5 * 0. 1 u_ 10 V _X 5R _0 4 *4 . 99 K _1 %_ 04 R 1 73 C 3 26 *0 . 1u _1 0V _ X5 R _ 04 * 4. 9 9K _ 1% _0 4 M VD D Q MV D D Q * K4 W 1G1 6 46 G-B C 11 R 1 77 *4 . 99 K _1 %_ 04 R1 7 8 * 4. 9 9K _ 1% _0 4 V RE F D_ U8 V R E F D _U 7 C 3 30 *0 . 1u _1 0V _ X5 R _ 04 * 4. 9 9K _ 1% _0 4 R1 8 2 R 1 81 C 32 9 * 0. 1 u_ 10 V _X 5R _0 4 *4 . 99 K _1 %_ 04 9 C L KA 0 R 18 5 *5 6_ 04 R 18 6 *5 6_ 04 9 C L KA 0 # B - 14 Robson DDR3 MEM CH-A *0 . 0 1u _1 6V _ X7 R _ 04 C3 5 3
  • 63.
    Schematic Diagrams Robson DDR3MEM CH-B C OMPONEN TS SHOWN AR E EXA MPLES ON LY A ND N OT NE CE SSA RILY QUA LIFIED QS A 1_ 0B QS A 1_ 1B QS A 1_ 2B QS A 1_ 3B C S A 1b _0 R A S A1 # C A S A1 # W EA 1 # QS A 1_ 0B QS A 1_ 1B QS A 1_ 2B QS A 1_ 3B QS A 1 _0 QS A 1 _1 F3 C7 E7 D3 G3 B7 D QA 1 _2 1 D QA 1 _2 2 D QA 1 _1 6 D QA 1 _2 3 D QA 1 _1 8 D QA 1 _2 0 D QA 1 _1 9 D QA 1 _1 7 D 7 C 3 C 8 C 2 A7 A2 B8 A3 D QA 1 _2 8 D QA 1 _2 6 D QA 1 _3 1 D QA 1 _2 4 D QA 1 _2 9 D QA 1 _2 5 D QA 1 _3 0 D QA 1 _2 7 D QA 1 _[ 2 3. . 16 ] 9 MV D D Q C 3 95 C 3 96 C 39 7 C 39 8 C 3 99 C 4 00 *0 . 1u _1 0V _ X 5R _ 04 C 3 94 *0 . 1u _1 0V _ X5 R _ 04 C 39 3 *0. 1 u_ 10 V _X 5 R _0 4 C 39 2 *0. 1 u_ 10 V _X 5R _0 4 C3 9 1 * 0. 1 u_ 10 V_ X 5R _ 04 MV D D Q D QA 1 _[ 3 1. . 24 ] 9 *1 u_ 6. 3 V _X 5 R _0 4 D QU 0 D QU 1 D QU 2 D QU 3 D QU 4 D QU 5 D QU 6 D QU 7 E3 F7 F2 F8 H 3 H 8 G 2 H 7 *1 u_ 6. 3 V _X 5R _ 0 4 QL0 QL1 QL2 QL3 QL4 QL5 QL6 QL7 O DT C S R AS C AS WE D QS L D QS U D ML D MU D QS L D QS U R ES E T L8 R 23 6 *56 _0 4 C 41 1 *0 . 1u _ 16 V_ X7 R _ 04 0 J1 L1 J9 L9 N C #J 1 N C #L 1 N C #J 9 N C #L 9 V D D Q# A1 V D D Q# A8 VD D Q#C 1 VD D Q#C 9 VD D Q#D 2 V D D Q# E9 V D D Q# F1 VD D Q#H 2 VD D Q#H 9 VS S # A9 VS S # B3 VS S # E1 V S S #G8 V SS # J2 V SS # J8 V S S #M1 V S S #M9 VS S # P1 VS S # P9 V SS # T1 V SS # T9 V S S Q# B1 V S S Q# B9 V S S Q#D 1 V S S Q#D 8 V S S Q# E2 V S S Q# E8 V S S Q# F9 V S S Q#G1 V S S Q#G9 1 00 -BA L L S DRA M DDR3 *K 4 W1 G16 4 6G-B C 1 1 A9 B3 E1 G8 J2 J8 M1 M9 P1 P9 T1 T9 C LK A 1 C LK A 1 # C K EA 1 OD T A 1 9 9 9 9 C S A1 b_ 0 R A SA 1 # C A SA 1 # WE A 1 # J7 K7 K9 K1 L2 J3 K3 L3 QS A 1_ 2 QS A 1_ 3 F3 C7 D QMA 1 _2 D QMA 1 _3 E7 D3 QS A 1_ 2B QS A 1_ 3B G3 B7 BA0 BA1 BA2 C K C K C KE O DT C S R AS C AS WE D QSL D QSU D ML D MU D QSL D QSU T2 9 , 13 ME M_ R S T R ES E T L8 ZQ B1 B9 D1 D8 E2 E8 F9 G1 G9 R 20 6 *24 3_ 1% _0 4 J1 L1 J9 L9 N C #J 1 N C #L 1 N C #J 9 N C #L 9 V D D #B 2 VD D #D 9 VD D #G7 V D D #K 2 V D D #K 8 VD D #N 1 VD D #N 9 VD D #R 1 VD D #R 9 V D D Q#A 1 V D D Q#A 8 V D D Q #C 1 V D D Q #C 9 V D D Q #D 2 V D D Q#E 9 V D D Q#F 1 V D D Q #H 2 V D D Q #H 9 V S S #A 9 V S S #B 3 V S S #E 1 V S S #G8 V SS # J2 V SS # J8 V S S #M1 V S S #M9 V S S #P 1 V S S #P 9 V SS # T1 V SS # T9 V S S Q#B 1 V S S Q#B 9 V S SQ #D 1 V S SQ #D 8 V S S Q#E 2 V S S Q#E 8 V S S Q#F 9 V S SQ #G1 V S SQ #G9 B2 D 9 G 7 K2 K8 N 1 N 9 R 1 R 9 C4 1 2 C 41 3 C 41 4 C 4 15 C 4 16 C 4 17 C 41 8 C 41 9 C 4 20 MV D D Q A1 A8 C 1 C 9 D 2 E9 F1 H 2 H 9 C 4 21 A9 B3 E1 G 8 J2 J8 M1 M9 P1 P9 T1 T9 B1 B9 D 1 D 8 E2 E8 F9 G 1 G 9 C 43 5 C 43 6 C 4 37 MV D D Q C4 3 4 Sheet 14 of 41 Robson DDR3 MEM CH-B *0 . 1u _1 0V _ X 5R _ 04 9 9 9 M2 N8 M3 *0 . 1u _1 0V _ X5 R _ 04 MV D D Q A1 A8 C1 C9 D2 E9 F1 H2 H9 A _B A 0 A _B A 1 A _B A 2 *0. 1 u_ 10 V _X 5 R _0 4 9 , 13 9 , 13 9 , 13 *0. 1 u_ 10 V _X 5R _0 4 B2 D9 G7 K2 K8 N1 N9 R1 R9 * 0. 1 u_ 10 V_ X 5R _ 04 V D D # B2 VD D #D 9 VD D #G7 V D D # K2 V D D # K8 VD D #N 1 VD D #N 9 VD D #R 1 VD D #R 9 *1 u_ 6. 3 V _X 5 R _0 4 C K C K C KE T2 9 , 13 ME M_ R S T OD T A 1 R 23 7 *56 _0 4 D D D D D D D D *1 u_ 6. 3 V _X 5R _ 0 4 9 9 9 9 K1 L2 J3 K3 L3 C LK A 1 C LK A 1# A0 A1 A2 A3 A4 A5 A6 A7 A8 A9 A 1 0/ A P A1 1 A 1 2/ B C A1 3 A1 4 A1 5 *1 u_ 6. 3V _ X 5R _ 04 C LK A 1 C LK A 1 # C K E A1 OD T A 1 J7 K7 K9 BA0 BA1 BA2 ZQ 9 MV D D Q V RE F CA V RE F DQ *1u _6 . 3V _ X5 R _ 04 9 9 9 QS A 1_ 0 QS A 1_ 1 QS A 1_ 2 QS A 1_ 3 M2 N8 M3 R 20 5 *24 3_ 1% _0 4 9 9 N3 P7 P3 N2 P8 P2 R8 R2 T8 R3 L7 R7 N7 T3 T7 M7 * 1u _6 . 3V _X 5 R _0 4 D QMA 1 _0 D QMA 1 _1 D QMA 1 _2 D QMA 1 _3 A _B A 0 A _B A 1 A _B A 2 QS A 1 _0 B QS A 1 _1 B O D TA 1 D QA 1 _[ 7 . . ] 0 MA A 0 MA A 1 MA A 2 MA A 3 MA A 4 MA A 5 MA A 6 MA A 7 MA A 8 MA A 9 MA A1 0 MA A1 1 MA A1 2 MA A 13 MV D D Q 9 , 13 9 , 13 9 , 13 D Q MA 1_ 0 D Q MA1 _ 1 9 QA1 _ 11 QA1 _ 12 QA1 _ 9 QA1 _ 8 QA1 _ 14 QA1 _ 15 QA1 _ 10 QA1 _ 13 V R E F C _U 12 M8 V R E F D _U 12 H 1 MV D D Q +C 83 *1 0u _6 . 3V _ X5 R _ 06 9 9 9 9 D D D D D D D D 9 *1 0u _6 . V _X 5 R _0 6 3 QS A1 _ 3 . . 0] [ D7 C3 C8 C2 A7 A2 B8 A3 D QA 1 _[ 1 5. . 8] *10 u_ 6. 3 V _X 5 R _0 6 9 D QA 1 _0 D QA 1 _2 D QA 1 _7 D QA1 _ 3 D QA 1 _6 D QA 1 _4 D QA 1 _5 D QA1 _ 1 * 10 u_ 6. 3 V_ X 5R _ 06 9 D Q MA1 _ [ . . 0] 3 D QU 0 D QU 1 D QU 2 D QU 3 D QU 4 D QU 5 D QU 6 D QU 7 E3 F7 F2 F8 H3 H8 G2 H7 *1 u_ 6. 3V _ X 5R _ 04 MA A 0 MA A 1 MA A 2 MA A 3 MA A 4 MA A 5 MA A 6 MA A 7 MA A 8 MA A 9 MA A1 0 MA A1 1 MA A1 2 MA A 13 A0 A1 A2 A3 A4 A5 A6 A7 A8 A9 A 1 0/ A P A1 1 A 1 2/ B C A1 3 A1 4 A1 5 D QL0 D QL1 D QL2 D QL3 D QL4 D QL5 D QL6 D QL7 *1u _6 . 3V _ X5 R _ 04 9 , 3 MA A [ 1 3. . 0] 1 N3 P7 P3 N2 P8 P2 R8 R2 T8 R3 L7 R7 N7 T3 T7 M7 U1 2 V RE F CA V RE F DQ MV D D Q 8 * 22 0u _4 V _V _A MV D D Q R 22 4 *4. 9 9K _ 1% _0 4 R 2 25 * 4. 99 K _1 %_ 04 V R E F C _ U 11 R 23 2 C 3 87 *0 . 1u _1 0V _ X5 R _0 4 *4. 9 9K _ 1% _0 4 V R E F D _U 1 1 R 2 33 C 38 8 *0. 1 u_ 10 V _X 5R _ 04 * 4. 99 K _1 %_ 04 10 0 - A L L B S DRA M DDR3 *K 4W 1 G16 46 G-B C 11 MV D D Q MV D D Q R 22 6 *4 . 9 K_ 1% _0 4 9 VR EF C _ U 12 R2 2 7 * 4. 9 9K _1 %_ 04 V R E F D _U 1 2 C 3 89 C 39 0 R2 3 5 *0 . 1u _1 0V _ X5 R _0 4 *0. 1 u_ 10 V _X 5R _ 04 *4 . 9 K_ 1% _0 4 9 * 4. 9 9K _1 %_ 04 R 23 4 Robson DDR3 MEM CH-B B - 15 B.Schematic Diagrams MA A 0 MA A 1 MA A 2 MA A 3 MA A 4 MA A 5 MA A 6 MA A 7 MA A 8 MA A 9 MA A1 0 MA A1 1 MA A1 2 MA A 1 3 M8 H1 * 1u _6 . 3V _X 5 R _0 4 U1 1 V R E F C _U 11 V R E F D _U 11 CHANNEL A: 64M X 16 bit X8 DDR3 (RANK1)
  • 64.
    Schematic Diagrams HUDSON PCIE/PCI/ CLOCK/ FCH HU DS ON P CI E/P CI /C LO CK /FC H U 19 E 1 50 p F _N P O_ 5 0V _ 0 40 2 A D2 6 A D2 7 A C2 8 A C2 9 AB2 9 AB2 8 AB2 6 AB2 7 P C E_R T# I S PC I LK3/ G O C P 38 PC I LK4/ 14M _O C G O C S / P 39 U M _TX 1P I U M _TX 1N I U M _TX 2P I P C C LKS I 2 2 2 2 2 2 2 2 12/9 1. 1 V S C_ U C_ U C_ U C_ U C_ U C_ U C_ U C_ U MI _ P _T X 0 MI _ N _ TX 0 MI _ P _T X 1 MI _ N _ TX 1 MI _ P _T X 2 MI _ N _ TX 2 MI _ P _T X 3 MI _ N _ TX 3 R 24 9 R 25 0 CA L RP CA L RN A D2 9 A D2 8 F C H _G P P T XP 0 F C H _G P P T XN 0 F C H _G P P T XP 1 F C H _G P P T XN 1 5 90 2 K _1 % _0 4 AA2 8 AA2 9 Y2 9 Y2 8 Y2 6 Y2 7 W28 W29 C4 5 2 C4 5 3 C4 5 4 C4 5 5 AD G PI O 1/ 1 U M _R 0P I X U M _R 0N I X AD G PI O 4/ 4 U M _R 1P I X AD G PI O 5/ 5 U M _R 1N I X U M _R 2P I X 24 P C I E _T X P 3_ W L A N 24 P C I E _T X N 3 _ W LA N 0. 1 u _1 0 V _ X7 R _ 0 4 0. 1 u _1 0 V _ X7 R _ 0 4 F C H _G P P T XP 3 F C H _G P P T XN 3 AA2 2 Y2 1 AA2 5 AA2 4 W23 V2 4 W24 W25 2 3 P C I E _ R X P 0 _J MC 2 3 P C I E _ R X N 0 _ JM C 2 6 P C I E _ U S B 30 _ N B _ R X P 2 6 P C I E _ U S B 30 _ N B _ R X N Sheet 15 of 41 HUDSON PCIE/ PCI/ CLOCK/ FCH 24 P C I E _R X P 3_ W L A N 24 P C I E _R X N 3 _W L A N AD G PI O 6/ 6 AD G PI O 7/ 7 U M _R 2N I X AD G PI O 8/ 8 U M _R 3P I X U M _R 3N I X AD G PI O 9/ 9 AD G PI O 10/ 10 P C E_C LR I A P AD G PI O 11/ 11 AD G PI O 12/ 12 G PP _TX0P AD G PI O 13/ 13 AD G PI O 14/ 14 AD G PI O 15/ 15 G PP _TX0N G PP _TX1P AD G PI O 16/ 16 AD G PI O 17/ 17 G PP _TX1N AD G PI O 18/ 18 G PP _TX2P G PP _TX2N AD G PI O 19/ 19 AD G PI O 20/ 20 G PP _TX3P AD G PI O 21/ 21 AD G PI O 22/ 22 G PP _R X0P AD G PI O 23/ 23 AD G PI O 24/ 24 G PP _R X0N AD G PI O 25/ 25 G PP _R X1P G PP _R X1N AD G PI O 26/ 26 AD G PI O 27/ 27 G PP _R X2P G PP _R X2N AD G PI O 28/ 28 AD G PI O 29/ 29 G PP _R X3P G PP _R X3N AD G PI O 30/ 30 AD G PI O 31/ 31 C BE0# P C IF I / C BE1# C BE2# C BE3# M2 3 P2 3 F R E# AM D SEL# EV 3 3 P C I E _ R C L K : (S p re ad , F U S I ON M OD E ) D I S P _C LK P D I S P _C LK N T2 6 T2 7 R Y# I D TR D Y# N B_D SP _C P I LK P AR STO P# N B_D SP _C N I LK U2 9 U2 8 P C E_R LKP / B_LN _C I C N K LKP P C E_R LKN / B_LN _C I C N K LKN D I S P _ C L K : C P U (no n -s pre a d) PE R # R SE R # R R Q E 0# N B_H _C P T LK N B_H _C N T LK 3 3 V2 1 T2 1 A P U _C LK P A P U _C LK N V2 3 T2 3 7 V GA _ P C I E C L K _P 7 V GA _ P C I E C L K _N L2 9 L2 8 2 3 C LK _ P C I E _J MC 2 3 C LK _ P C I E _J MC # N2 9 N2 8 FC H _GP P D EV I C E GF X_ C LK 0 1 2 3 4 5 6 7 8 MX M J MC 2 61C W LA N N A N A N A N A N A U S B3 . 0 N A R Q G PI O E 1#/ 40 R Q C _R Q G PI O E 2#/ LK E 8#/ 41 C PU T_C LKP _H C PU T_C LKN _H R Q C _R Q G PI O E 3#/ LK E 5#/ 42 GN T0# G T1#/ G O N P 44 S LT_G FX_ C LKP S LT_G FX_ C LKN G T2#/ G O N P 45 GN T3#/ C _R Q G PI O LK E 7#/ 46 C LKR U # N LO C K# G PP _C LK0 P G PP _C LK0 N M2 9 M2 8 C L KR E Q# R2 4 5 PCL K _ K B C 1 6 P CI_ CL K 2 1 6 P CI_ CL K 3 1 6 P CI_ CL K 4 1 6 P C I _R S T# *3 3 _0 4 N I TF#/ G PI O 33 I N G G PI O T #/ 34 N #/ I TH G PI O 35 *1 50 p F _ N P O_ 5 0V _ 0 4 02 Re se rve C 7 50 P CL K _ K B C R 5 13 *1 0 _0 4 P C L K _ K B C _ R *1 0 p _5 0 V _N P O_ 0 6 B T _ ON MX M_ P R E S E N T 2# MX M_ P R E S E N T 1# R6 8 6 R2 4 7 2 4, 2 8 * 0_ 0 4 2 0 K _0 4 3 . 3V S 3 .3 V U1 7 * 74 A H C 1 G0 8G W * 0_ 0 4 1 *0 _ 0 4 2 R 80 5 R 8 06 1 6 P C I E _ R S T # _G A T E P C I E _R S T# _ C C4 6 0 4 M XM _G P I O0 7 R 2 52 3 . 3V S R6 8 7 R6 8 8 * 10 K _ 0 4 * 10 K _ 0 4 P C I _ R ST # I S F OR PC I E D E V I C ES ON H U D SON E 3 .3 V M XM _P W R GD U1 8 * 74 A H C 1 G0 8G W 1 S B _A R S T #_ GA T E 36 C4 6 1 GP I O 30 GP I O 31 4 2 A _R S T# _ C P2 5 M2 5 R 2 54 *0 _ 04 P C I E _A R S T # I S F O R P C I E D E V I C E S ON F T1 B OA R D I D 3 .3 V S MX M_ GP I O2 GP I O 31 0 R 2 56 * 20 K _ 04 MX M_ GP I O1 U S B 3 0 _C L K R E Q# R 8 12 *2 2 _ 04 MX M_ GP I O 1 7 , 3 6 R2 5 5 * 2 0K _ 0 4 1 GP I O 3 0 0 W 2 4 0B U W 25 0 B U Q 0 W 2 5 0B A Q LP C LAD 2 LAD 3 N2 6 N2 7 R6 8 9 C4 6 5 2 2_ 0 4 2 3 JM C _ 2 5M _I N 22 P _ 50 V _ N P O _0 4 T2 9 T2 8 G PP _C LK6 P LF R E# AM LD Q R 0# LD Q C _R Q G PI O R 1#/ LK E 6#/ 49 G PP _C LK6 N 2 6 P C I E _ U S B 3 0 _C LK P 2 6 P C I E _ U S B 3 0 _C LK N R2 5 7 2 0 K _0 4 L D T _ S TP # R 2 59 2 0 K _0 4 22 p _ 50 V _ N P O _0 4 C4 6 2 R2 5 8 2 0K _ 0 4 * MC -1 4 6 _3 2 . 76 8 K H z L P CCL K _ 0 L P CCL K _ 1 R 2 61 R 2 62 S E RIR Q R 59 5 G2 1 H2 1 K1 9 G2 2 J 24 ALLO W_LD STP / D A_AC TI VE# T M G PP _C LK8 P G PP _C LK8 N P R C O T# O H LD T_P G C PU LD T_S TP# LD T_R ST# 2 2 _0 4 2 2 _0 4 S E RIR Q *1 0K _ 0 4 L D T _S T P # L2 7 25M _X1 R TC C4 6 8 1 u_ 6 . 3V _X 5 R _ 04 B - 16 HUDSON PCIE/ PCI/ CLOCK/ FCH A_ VBAT I NT RUD E R_ AL E RT # V B A T_ I N R 2 6 8 VD D _R _G BT TC H U D S ON M1 A 1 3 C4 6 6 * 1u _ 6 . 3V _ X 5R _ 04 1 D2 B2 2 D4 6 A_ VBAT B A T 54 C W GH A 20mi ls C 3 C 4 64 A R 2 65 32 K _ X2 32K_X2 R C TC LK N I TR U E R D _ALE R T# 25M _X2 1 K _ 04 1 10mi l s 1 K _ 04 5 1 0_ 1 % _0 4 2 *8 5 20 5 -0 27 0 1 1u _ 6 . 3V _ Y 5 V _ 0 4 J _R TC 2 1 2 A A A -B A T -02 2 -K 0 1 22 p _ 50 V _ N P O _0 4 INT RUD E R_ A L E RT # * 1 M_ 04 R 26 6 2 2 5M _X 2 1 M _0 4 20m i ls R 2 63 R T C _ V B A T _1 J _ RT C1 L2 6 B 1 22 P _ 50 V _ N P O _0 4 32 K _ X1 C2 1 C4 6 7 X4 1T J S 1 25 D J 4 A 4 20 P _ 32 . 7 6 8K H z C4 6 3 Zo= 50O? 5% P C LK _ T P M 1 9 A L L OW _ L D T S TP 3 P R OC H OT # 3 A P U _P W R GD 3, 3 5 32K_X1 2 5M _X 1 VDD 3 3 . 3V L DT _ RST # 3 C1 F S X 5L _ 2 5M H Z R2 6 0 1 0 M_ 0 4 3 2K _ X 2 * 0_ 0 4 1 9, 2 7 14M _25M _48M _O C S R 2 67 L P C _ C L K 0 1 6, 2 7 L PC_ CL K 1 1 6 L P C _ A D 0 1 9, 2 7 R2 7 1 L P C _ A D 1 1 9, 2 7 L P C _ A D 2 1 9, 2 7 L P C _ A D 3 1 9, 2 7 LP C _F R A ME # 1 9, 27 S ER I Q G PI O R / 48 G PP _C LK7 P G PP _C LK7 N L2 5 X5 1 .8 V S GP I O3 1 GP I O3 0 P C I _ C L K R U N # 19 S B _ A R S T # _G A TE H2 4 H2 5 J 27 J 26 H2 9 H2 8 G2 8 J 25 AA1 8 AB1 9 LPC C LK1 LAD 0 LAD 1 G PP _C LK5 P P CIE _ A RS T # 7 *1 50 p F _N P O_ 5 0V _ 0 4 02 X3 LPC C LK0 C C G EN ER TO R LO K A G PP _C LK4 P G PP _C LK4 N W 250 BAQ ad d R2 53 , R2 54 *3 3 _0 4 C 45 9 3 2K _ X 1 G PP _C LK5 N P2 9 P2 8 0 . 1u _ 16 V _ Y 5 V _ 04 R 2 53 1 L2 4 L2 3 B U F _ P L T_ R S T # 1 9, 2 3 , 24 , 2 6 , 27 15 0 pF _ N P O_ 50 V _ 04 0 2 G PP _C LK2 P G PP _C LK3 P G PP _C LK3 N 3 3_ 0 4 0 _0 4 G PP _C LK2 N T2 5 V2 5 G 0 1 NA NA NA NA NA 7 NA 0 . 1u _ 16 V _ Y 5 V _ 04 R 2 51 C 45 7 MX M_ GP I O0 AJ 6 A G6 A G4 AJ 4 N I TE#/ G PI O 32 G PP _C LK1 P G PP _C LK1 N 2 4 CL K_ P CIE _ W L A N 2 4 CL K_ P CIE _ W L A N# 2 B.Schematic Diagrams C8 2 2 C8 2 3 AA1 AA4 AA3 AB1 AA5 AB2 AB6 AB5 AA6 A C2 A C3 A C4 A C1 A D1 A D2 A C6 AE2 AE1 AF8 AE3 AF1 A G1 AF2 AE9 A D9 A C1 1 AF6 AF4 AF3 A H2 A G2 A H3 AA8 A D5 A D8 AA1 0 AE8 AB9 AJ 3 AE7 A C5 AF5 AE6 AE4 AE1 1 A H5 A H4 A C1 2 A D1 2 AJ 5 A H6 AB1 2 AB1 1 A D7 AD G PI O 2/ 2 AD G PI O 3/ 3 PC EXP R SS I / I E F G PP _TX3N 0. 1 u _1 0 V _ X7 R _ 0 4 0. 1 u _1 0 V _ X7 R _ 0 4 *0 . 1u _ 1 0V _ X 7R _0 4 *0 . 1u _ 1 0V _ X 7R _0 4 22 _ 0 4 22 _ 0 4 22 _ 0 4 22 _ 0 4 C4 4 9 AD G PI O 0/ 0 P C E_C LR I A N 2 3 P C I E _ TX P 0 _ JM C 2 3 P C I E _ TX N 0_ J MC 2 6 P C I E _ N B _ U S B 30 _ TX P 2 6 P C I E _ N B _ U S B 30 _ TX N P C I R S T# _ R R2 4 2 R2 4 0 R2 4 3 R2 4 4 PC I ST# R U M _TX 2N I U M _TX 3P I U M _TX 3N I AE2 4 AE2 3 A D2 5 A D2 4 A C2 4 A C2 5 AB2 5 AB2 4 P CI_ CL K 1 _ R P CI_ CL K 2 _ R P CI_ CL K 3 _ R P CI_ CL K 4 _ R V2 P CC I LK0 PC I LK1/ G O C P 36 PC I LK2/ G O C P 37 U M _TX 0P I U M _TX 0N I 2 1 U_ RX 0 P _ C U_ RX 0 N_ C U_ RX 1 P _ C U_ RX 1 N_ C U_ RX 2 P _ C U_ RX 2 N_ C U_ RX 3 P _ C U_ RX 3 N_ C 3 4 0. 1 u _1 0 V _ X7 R _ 0 4 0. 1 u _1 0 V _ X7 R _ 0 4 0. 1 u _1 0 V _ X7 R _ 0 4 0. 1 u _1 0 V _ X7 R _ 0 4 0. 1 u _1 0 V _ X7 R _ 0 4 0. 1 u _1 0 V _ X7 R _ 0 4 0. 1 u _1 0 V _ X7 R _ 0 4 0. 1 u _1 0 V _ X7 R _ 0 4 2 1 33 _ 04 A _R # ST C4 4 4 C4 4 5 C4 4 3 C4 4 6 C4 4 7 C4 4 8 C4 5 0 C4 5 1 I _ P _R X0 I_ N_ RX 0 I _ P _R X1 I_ N_ RX 1 I _ P _R X2 I_ N_ RX 2 I _ P _R X3 I_ N_ RX 3 3 4 R2 4 1 E C_ RS T # C_ UM C_ UM C_ UM C_ UM C_ UM C_ UM C_ UM C_ UM W2 W1 W3 W4 Y1 5 2 2 2 2 2 2 2 2 PA R 1 O F 5 T 3 27 P1 L1 5 HU DS ON -1 P C I E _ R S T # _C A _ R S T # _C 3 C4 4 1 J OP E N 1 *O P E N _ 1 0m i - 1 M M l
  • 65.
    Schematic Diagrams HUDSON GPIO/USB/ STRAP HUDSON GPIO/USB/AUDIO/STRAP U1 9 A 27 27 3 . 3V R2 8 2 1 0K _ 0 4 J2 K1 2 0, 2 7 , 2 9 LI D _ S W # D3 F1 1 9 , 2 6, 2 7 , 3 0 S U S B # H1 2 7 , 3 0, 3 2 S US C # F2 R6 9 1 0_ 0 4 27 P W R _ B TN # H5 19 S B _ P W R GD R8 1 3 *0 _0 4 S U S _ S T A T # G6 19 S 4 _ S T A TE # B3 R7 4 2 *2 . 2 K _0 4 R7 4 3 *2 . 2 K _0 4 C4 3 . 3V F6 R7 4 4 *2 . 2 K _0 4 R 2 75 0 _ 04 GE V E N T 0# AD2 1 GA 2 0 GE V E N T 1# AE2 1 R 2 70 0 _ 04 K B C _ R S T# K2 27 E C _S C I # J2 9 2 6, 2 7 E C _S MI # S W I # R7 3 1 0_ 0 4 H2 27 S W I# J1 S Y S _ R S T# 19 S Y S _ RS T # H6 2 3 , 2 4, 26 P C I E _ W A K E # F3 23 J M_ D 3M OD E J6 3 C P U _ T H E R MT R I P # AC1 9 N B _ P W R GD *0 _0 4 *0 _ 0 4 G1 RS M RS T # S Y S _R S T # AD1 9 AA1 6 AB2 1 AC1 8 AF 2 0 AE1 9 AF 1 9 AD2 2 AE2 2 F5 F4 AH2 1 AB1 8 E1 A J2 1 H4 D5 D7 G5 K3 AA2 0 1 5 P C I E _ R S T# _ GA T E MX M_ P W R _ E N 7 M XM _P W R _ E N 25 H DA _ S P K R 5 , 6, 10 S CL K 0 5 , 6, 10 S DA T A 0 3 .3 V R 28 0 * 20 K _ 0 4 S CL K 1 S DA T A 1 2 4 W L A N _ C L K R E Q# W F _ RA D IO C4 7 0 *0 . 1u _ 1 6 V _Y 5 V _0 4 W F _ RA D IO R 2 96 8 S B _ MX M _C L K R E Q # 0 _ 04 R 6 92 U SB C 14M _25M _48M _O SC LK/ R #/ E VEN T22# I G SPI _C S3#/ G BE_S TA T1/ G EVE N 21# T U SB _R O P C M 2 4 OD D _ D A # _ F C H 2 4 OD D _ D E T E C T# 26 , 2 9 U S B _ O C P 0 _ 1# 2 6 U S B 3 0 _P W R _ E N 3 . 3V G1 9 U S B _ R C OM P R 2 72 1 1 K _1 % _ 0 4 R 2 73 U SB M I SC SLP_ S3# SLP_ S5# PWR _BTN # PWR _G O D O U 1. 1 SB SU _ST AT# S TES T0 U B_F SD 1P/ G I O S P 186 U _FS D SB 1N TES T1/ TM S TES T2 U B_F SD 0P/ G I O S P 185 G 20I N G VE N A / E T0# KBR ST #/ E VEN T1# G U _FS D SB 0N LPC PM E#/ G EVE N 3# _ T LPC SM I / G EV EN 23# _ # T U SB _H D S 13P U SB _H D S 13N G VE N E T5# SYS _R SET #/ G VE NT19 # E E U SB _H D S 12P WAK E#/ G VE N E T8# R I _RX 1/ EV EN T20# G U SB _H D S 12N TH M TR P# S M ALE R / EV EN T2# R I / B T# G N B_P WR D G U SB _H D S 11P U SB _H D S 11N A CPI / WAK E U E VE N P TS R R ST# SM U SB _H D S 10P U SB _H D S 10N C LK_ R 4#/ SA TA_ I 0#/ P O 64 EQ S G I C LK_ R 3#/ SA TA_ I 1#/ P O 63 EQ S G I SM AR TVO LT 1/ AT A_I S2#/ G PI O 50 S U _H D SB S 9P U _H D SB S 9N C LK_ R 0#/ SA TA_ I 3#/ P O 60 EQ S G I SAT A_I S4#/ F AN U T3/ G I O O P 55 SAT A_I S5#/ F AN N / PI O 59 I 3 G U _H D SB S 8P U _H D SB S 8N SPK R G PI O 66 / SC G PI O 43 L0 / U _H D SB S 7P SD 0/ G I 47 A PO SC G PI O 227 L1 / J1 0 H1 1 R S MR S T # * 2 2K _ 0 4 C 4 69 R2 7 4 * 2 . 2u _ 6 . 3V _X 5 R _ 0 4 H9 J8 *2 0 K _ 04 B 12 A 12 Q6 *M T N 7 0 02 Z H S 3 G 2 7 R S M R S T _ GA TE # F 11 E 11 E 14 E 12 J1 2 J1 4 A 13 B 13 U S B _P P 9 U S B _P N 9 22 22 3 . 3V S U SB9 3G R 2 76 R 2 77 R 2 78 R 2 79 D1 3 C1 3 2 .2 K_ 0 4 2 .2 K_ 0 4 4 .7 K_ 0 4 4 .7 K_ 0 4 S CL K 0 S DA T A 0 N B _ P W R GD S US _ S T A T # G1 2 G1 4 U _H D SB S 7N U 2. 0 SB SD 1/ G I 228 A PO U _H D SB S 6P C LK_ R 2#/ FA N N G PI O 62 EQ I 4/ U _H D SB S 6N C LK_ R 1#/ FA N U 4/ P O 61 EQ O T G I R I _LED #/ LB #/ G I 184 L PO U _H D SB S 5P SM AR TVO LT 2/ H TDO WN #/ P O 51 S U G I U _H D SB S 5N D R 3_R T#/ G EVE N 7# D S T G E_LE D G PI O 3 B 0/ 18 G E_LE D G EVE N 9# B 1/ T U _H D SB S 4P U _H D SB S 4N G E_LE D G EVE N 10# B 2/ T G E_S TAT 0/ G VE N B E T11# U _H D SB S 3P C LK_ R G #/ G I 65/ O SC N EQ PO I U _H D SB S 3N G I PO H3 D1 E4 D4 E8 F7 E7 F8 0 _0 4 A 10 U _H D SB S 2P BLI NK U SB_ O 7#/ E VEN T18# / C G U _H D SB S 2N U _O C I R_TX 1/ G VE N SB 6#/ E T6# U _O C I R_TX 0/ G VE N SB 5#/ E T17# U _H D SB S 1P U _O C I R_R 0/ G VE N SB 4#/ X E T16# U _H D SB S 1N U _O C AC _PR S/ TD O / EV EN T15# SB 3#/ E G U _O C TC K/ G VE N 14# SB 2#/ E T U _O C TD I G EV EN 13# SB 1#/ / T U _H D SB S 0P U _H D SB S 0N G1 6 G1 8 P LA C E C L O S E T O S O U T H B R I D GE U S B _P P 6 U S B _P N 6 U SB6 U SB5 CC D 29 29 U SB4 3 . 3V R 2 81 R 2 88 R 2 84 P OR T 3 U S B _ P P 2 24 U S B _ P N 2 24 B 17 A 17 U SB2 R R R R MI N I C A R D S Y S _ R S T# S CL K 1 S DA T A 1 3 10 3 12 3 13 3 14 1 0 K_ 0 4 1 0 K_ 0 4 * 2 . 2K _0 4 * 2 . 2K _0 4 SC L K2 SD ATA2 A P U _ S IC A P U _ S ID P OR T 1 R 2 91 29 29 U SB1 U S B _P P 0 U S B _P N 0 29 29 U SB0 1 0 K_ 0 4 S W I# R 2 92 R 2 93 U S B _P P 1 U S B _P N 1 A 16 B 16 * 2 . 2K _0 4 2 .2 K_ 0 4 2 .2 K_ 0 4 9/14 E 18 E 16 J1 6 J1 8 Sheet 16 of 41 HUDSON GPIO/ USB/ STRAP B L U E T O OT H 22 22 U S B _P P 4 U S B _P N 4 B 14 A 14 28 28 U S B _P P 5 U S B _P N 5 D1 6 C1 6 1 0 K_ 0 4 1 0 K_ 0 4 E C_ S C I# E C_ S M I# P OR T 0 U _O C TR ST#/ G EV EN T12# SB 0#/ U SB O C 3 .3 V GB E _P H Y _ I N TR R2 9 0 1 0K _ 0 4 R 8 07 * 1 0K _0 4 E2 3 E2 4 F21 G2 9 EC WM 1/ C I E R G I O _P E _T M 1/ P 198 EC WM 2/ C I E R G I O _P E _T M 2/ P 199 EC WM 3/ C I E R G I O _P E _T M 3/ P 200 G E_C O B L K SI _0/ G I O P 201 K SI _1/ G I O P 202 G B E LAN G E_C R B S G E_M D K B C K SI _2/ G I O P 203 K SI _3/ G I O P 204 G E_M D O B I G E_R XC B LK K SI _4/ G I O P 205 K SI _5/ G I O P 206 G E_R XD B 3 G E_R XD B 2 K SI _6/ G I O P 207 K SI _7/ G I O P 208 G E_R XD B 1 G E_R XD B 0 K SO _0/ G I O P 209 G E_R XC L/ R V B T XD G E_R XER R B K SO _1/ G I O P 210 K SO _2/ G I O P 211 G E_T XC B LK G E_T XD B 3 K SO _3/ G I O P 212 K SO _4/ G I O P 213 G E_T XD B 2 G E_T XD B 1 K SO _5/ G I O P 214 K SO _6/ G I O P 215 G E_T XD B 0 G E_T XC L/ TXE N B T K SO _7/ G I O P 216 K SO _8/ G I O P 217 G E_P H B Y_P D G E_P H B Y_R ST # K SO _9/ G I O P 218 K SO _10/ G I O P 219 G E_P H N TR B Y_I K SO _11/ G I O P 220 K SO _12/ G I O P 221 PS2_ D S D 4/ P O 187 AT / A G I K SO _13/ G I O P 222 PS2_ C SC L4/ G I O LK/ P 188 K SO _14/ G I O P 223 SPI _C S2#/ G BE_S TA T2/ G PI O 166 K SO _15/ G I O P 224 FC ST #/ P O _R G 160 0_04 S B _ A C _ OK D R6 9 6 Q 8 * MT N 70 0 2 Z H S 3 G K SO _16/ G I O P 225 K SO _17/ G I O P 226 PS2K B_D AT G PI O 189 / PS2K B_C LK/ G PI O 90 1 6 93 6 94 7 28 7 52 *0 _ 0 4 *0 _ 0 4 *0 _ 0 4 *0 _ 0 4 S MC _C P U _ T H E R M S MD _C P U _ T H E R M A P U_ S IC 3 A P U_ S ID 3 PU LL M I N I P C I E _ S L T2 _ E N # M I N I P C I E _ S L T3 _ E N # HI H G G2 4 G2 5 E 28 E 29 D2 9 D2 8 C2 9 C2 8 B 28 A 27 B 27 D2 6 A 26 C2 6 A 24 B 25 A 25 D2 4 B 24 C2 4 B 23 A 23 D2 2 C2 2 A 22 B 22 3, 1 7 , 2 7 3, 1 7 , 2 7 PU LL A Z_S O U D T LO W P WE R O P C _C 1 I LK A LLO W P _C LK CI 2 Wat chdog P C _C 3 I LK US E P I C LK C_ 4 non_F usi n o L P _C LK C 0 EC L P _C LK C 1 C LK E N G MI I P I E _S N C LT3_ E # N G P O 200 I MO D E P E F OR N C R MA E P I G en2 CE FO C R E Ti m er E nabl ed DE U B G S TR A P C CK M DE LO O EN B D A LE EN B D A LE D E A LT F U H H = R eser ved , HL = S IRO , P M MO D E DE U FA LT P C E G en1 I DE U FA LT C LK E N G D I S B LE A D L, H = LP R M ( D FA LT) C O E U Wat chdog Ti m er V D DIO _ A Z R 3 68 H D A _ S D OU T 15 PC L K_ KBC 15 P C I_ CL K 2 15 P C I_ CL K 3 15 P C I_ CL K 4 1 5 , 27 L P C _C L K 0 15 L P C _C L K 1 MI N I P C I E _S L T 3 _ E N # MI N I P C I E _S L T 2 _ E N # IGN R O E DE U B G FU S O N I C CK M DE LO O EC D I S B LE A D D sabl d i e D FA LT E U LO W S TR A P D E A LT F U D FA LT E U DE AL T F U 3 .3 V S R 3 69 MI N P I E _S I C LT2 _E # N G P O 199 I L, L = FWH R O M 3 . 3V R 3 7 0 R 3 71 R3 7 2 R 3 7 3 R 37 4 R 3 7 5 R 37 6 R 3 77 R 3 78 R 3 79 R 3 80 R 3 81 R 3 82 R 3 83 10 K _ 0 4 *1 0K _0 4 10 K _ 0 4 10 K _ 0 4 10 K _ 0 4 10 K _ 0 4 *1 0K _0 4 R 3 84 R 3 85 *2 . 2 K _0 4 2. 2 K _ 0 4 EM BE D E D C R D T L PS2M _D AT/ G PI O 191 PS2M _C LK/ G PI O 2 19 H U D S ON M1 A 1 3 STR AP PINS S 2 7 , 2 9, 3 7 A C _I N # D2 7 F28 F29 E2 7 S C LK 2 R SD ATA2 R R R 1 0 K _0 4 AZ_S D N G PI O 170 I 3/ AZ_S YN C D2 5 F 23 B 26 E 26 F 25 E 22 F 22 E 21 *1 0 K _0 4 R2 8 9 *1 0 K _ 04 SD A3_ LV/ G I O P 196 EC WM 0/ C I E R G I O _P E _T M 0/ P 197 10 K _ 0 4 R2 8 7 3 . 3V GB E _C OL GB E _C R S SD A2/ G I O P 194 SC L3_ LV/ G I O P 195 AZ_S D N G PI O 168 I 1/ AZ_S D N G PI O 169 I 2/ *1 0 K _ 0 4 3 .3 V SC L2/ G I O P 193 AZ_S D U O T AZ_S D N G PI O 167 I 0/ AZ_R ST # T1 T4 L6 R 2 83 1 0 K _0 4 L 5 T9 U1 U3 T2 U2 T5 1 0 K _0 4 G B E _ RX E RR V 5 P5 M5 P9 T7 P7 M7 P4 M9 GB E _ P H Y _ I N T R V7 10 K _ 0 4 10 K _ 0 4 AZ_B I TC LK *1 0 K _ 0 4 R2 8 5 R2 8 6 3 3 _0 4 3 3 _0 4 M3 N1 L2 M2 M1 M4 N2 P2 * 1 0K _ 0 4 R 4 73 R 6 95 H DA _ S Y N C H DA _ RS T # 3 3 _0 4 3 3 _0 4 1 0 K_ 0 4 R 4 70 R 4 69 *1 0 K _ 04 25 25 Closed to SB. H D A _B I TC LK H D A _S D OU T H D A _S D I N 0 S B _ B L ON H AU I D DO *1 0 K _ 04 25 25 25 20 8/18 HUDSON GPIO/ USB/ STRAP B - 17 B.Schematic Diagrams C4 7 1 1 u _6 . 3 V _ Y 5 V _ 0 4 P AR T 4O F 5 PC _P M #/ E VEN T4# I E G S S W I # R7 3 0 R6 9 0 D HU DSON -1
  • 66.
    Schematic Diagrams HUDSON SATA/DEBUG IO/ SPI HUDSON SATA/DEB UG IO/SPI DE G ON BU LY DNI R6 and R653 for custom board 52 er HUD SON-1 24 24 24 24 A H9 AJ9 S AT P AT X 0 S AT N AT X 0 S AR N0 AT X S AR P0 AT X 24 24 FC _C LK FC _F BC LKO U T FC _FB C I N LK SA TA _R 0N X SA TA _R 0P X S AR N1 AT X S AR P1 AT X A G10 A F10 FC _O E#/ G P O D 145 I SA TA _TX 1P FC _AV D G P I D 146 #/ O F C WE#/ G P I D 148 _ O SA TA _TX 1N A H10 A J10 S AT P AT X 1 S AT N AT X 1 24 24 AJ8 A H8 PA R 2O F 5 T SA TA _TX 0P SA TA _TX 0N F C E1#/ G P I D 149 _C O F C E2#/ G P I D 150 _C O SA TA _R 1N X F C I T1/ G P O D 144 _ N I SA TA _R 1P X A G12 A F12 F C I T2/ G P O D 147 _ N I GP IOD F C D 1/ G P O D 129 _A Q I F C D 2/ G P O D 130 _A Q I SA TA _R 2N X SA TA _R 2P X F C D 3/ G P O D 131 _A Q I F C D 4/ G P O D 132 _A Q I F C D 5/ G P O D 133 _A Q I SA TA _TX 3P F C D 6/ G P O D 134 _A Q I SA TA _TX 3N A G14 A F14 S T t rac s AA e hould use on 1via o the ly n F C D 7/ G P O D 135 _A Q I A G17 A F17 s ignal via as lo as they c ensure that their platfor m ng an F C D 8/ G P O D 136 _A Q I SA TA _R 3N X F C D 9/ G P O D 137 _A Q I SA TA _R 3P X trace. ers can use 2vias w GN via w c ustom ith D ithin 150m s of i l F C D 10/ G P I D 138 _A Q O F C D 11/ G P I D 139 _A Q O to get aff ected w 2 vias. A D p orm are valid e ith M latf s at d w one via on ith ly A J17 A H17 F C D 12/ G P I D 140 _A Q O F C D 13/ G P I D 141 _A Q O F C D 14/ G P I D 142 _A Q O SA TA _R 4N X Debug port N T : R UT T M _C M OE O E E P O M A A10 L T A E S M RC I PA EQ 0 U D RDI M L C 60 N E M F C D 15/ G P I D 143 _A Q O SA TA _R 4P X A J18 A H18 A H19 A J19 S ER I AL AT A SA TA _TX 5P SA TA _TX 5N W5 W6 Y9 A DD_S T V AA SA A T _CA LP SA A T _CA LN A B14 A A14 F AN N 1/ G PI O 57 I SA TA _C LR P A T EM P N 0/ G PI O 171 I T EM P N 1/ G PI O 172 I A D11 S T _LE AA D# 33 . VS * 10K _04 F AN N 2/ G PI O 58 I SA TA _C LR N A 28 OD D_P R 24 W R330 F AN N 0/ G PI O 56 I 1K _1% _04 931_1 04 %_ T PIN EM 0 FA N U 2/ G PI O 54 O T SA TA _R 5P X R 331 R 332 HUD N_F NT CH0 SO A A HDD 0_P WR GP O I 58 B6 A6 A5 B5 C7 FA N U 1/ G PI O 53 O T HUD N_F NOU 0 SO A T ODD _PW R SB RO _P CHO #_C T W7 V9 W8 FA N U 0/ G PI O 52 O T SA TA _R 5N X SA TA _AC T# / P I O 7 G 6 T EM P N 2/ G PI O 173 I TE M I N T ALE R #/ G PI O 174 P 3/ T R 333 M _T M _S B HR DA B *0_0 4 R 335 R79 8 *0_0 4 SM D_C _T RM 3,16 2 PU HE , 7 10K_ 04 C Sheet 17 of 41 HUDSON SATA/ DEBUG IO/ SPI SA TA _TX 4P SA TA _TX 4N m et s S T logo requirem nt s R e AA e . eturn loss is exp ected AJ2 7 AJ2 6 AH 25 AH 24 AG 23 AH 23 AJ2 2 AG 21 AF 21 AH 22 AJ2 3 AF 23 AJ2 4 AJ2 5 AG 25 AH 26 F C D 0/ G P O D 128 _A Q I SB A RT _T LE # C486 B C 487 Q9 * 2N3 904 T EM P _C O M M SA TA _X1 *10 K_04 V N 1/ G PI O 176 I V N 2/ G PI O 177 I V N 3/ G PI O 178 I V I 6/ G BE _ST AT 3/ G PI O 181 N A C16 SA TA _X2 SP I_DA A T IN J5 SP I_DA A T T OU E2 SP I_CLK K4 SP I_CS #_S L E K9 HUD N_RO _R # G2 SO M ST VI N 7/ G BE _LED 3/ G PI O 182 ABB 8 8 7 V N 4/ G PI O 179 I V N 5/ G PI O 180 I VIN_ DCR VD VIN_ DNB VD VIN_ DIO_S VD US R799 10 K_0 4 R800 10 K_0 4 R801 10 K_0 4 R802 10 K_0 4 R803 10 K_0 4 U2 0 NC 10K _04 *74A 1G08G HC W 1 4 NC SP I _C / G I O 162 LK P SP I _C 1#/ G PI O 165 S M _T M _S B HR DC B SM C_C _T RM 3,16 2 PU HE , 7 3.3V S R 697 SP I _D / G PI O 163 O *0_0 4 3.3V S S PI R M O SP I _D / G PI O 164 I *0_0 4 R 337 E 330p _50V 7R_04 _X 330p_5 0V_ 7R_04 X R 336 A U_T LE # 3,27 P A RT 2 GP T ER # 8,10 U_ AL T 3 R 576 A3 B4 A4 C5 A7 V N 0/ G PI O 175 I A D16 5 H W M O I TO R N 3.3V S Y G27 2 B.Schematic Diagrams A H14 A J14 SA TA _TX 2P SA TA _TX 2N A J12 A H12 A A AA A A A A A A H27 E29G26 F28F26 H28 F29F27 G29 G28 U 19B R M _R ST #/ G I O 161 O P HUD N M A SO 1 13 Cnne C a D th gotoGN diec . o ct 7 nd 8, en D r tly 1.8V S R340 V IN_V CR DD * 11K_ _04 1% R341 * 10K_ 04 VD DCR _CP U 3.3V C488 R73 2 R3 42 10K _04 *0.1u_ 16V_ Y5V _04 * 0_04 R 346 R3 50 D22 A R347 R B751 V C 3 S _PR B OCH # OT * _04 1K *1 0K_0 4 *10K _04 S _P B ROC T HO #_C U2 1 VIN _VD DNB 8 5 S I _ T UT R P DA AO 573 0_04 2 S I_ T P DA AIN R 386 0_04 1 V DD S I _ #_S P CS EL R 571 0_04 S I_ P CLK 0_04 S I S O C 491 3 W P# * 0.1u_16V _Y5V _04 C E# 6 SC K 7 VS S R 572 C490 * 4.99K _1% _04 R3 49 10K _04 *0.1u_ 16V_ Y5V _04 HS I _ S 27 P M O HS I _ # 27 P CE HS I _ LK 27 P SC 1.5V V IN_V I O US DD _S R351 * 25VF B 032 C 492 R35 2 10K _04 *0.1u_16 V_Y _04 5V B - 18 HUDSON SATA/ DEBUG IO/ SPI * 4.99K _1% VD _04 DCR _NB R345 HS I _ S 27 P M I 4 H OLD# 1V S R344 NEAR U19 * 10K _04
  • 67.
    Schematic Diagrams HUDSON POWERDECOUPLING HUDSON POWER DECOUPLING U 19 C H SON UD -1 3 . 3V S PAR T 3 O 5 F 1 .1 V S P O WER 1 3 1 mA C4 9 4 C4 9 5 C 4 96 C 49 3 0. 1u _ 1 0V _ X 5 R _ 0 4 2 2u _ 6 . 3V _X 5 R _ 0 8 0 . 1 u _1 0 V _ X 5R _ 04 0 . 1u _ 1 0V _X 5 R _ 0 4 1. 8 V S R3 5 5 0 _ 04 A H1 V6 Y1 9 AE5 AC2 1 AA2 AB4 A C8 AA7 AA9 AF7 AA1 9 V D D I O_ 1 8_ F C U 19 D V D I O _33_PC I G D P VD D R C _11 V D I O _33_PC I G D P VD D R C _11 V D I O _33_PC I G D P VD D R C _11 V D I O _33_PC I G D P V D I O _33_PC I G D P VD D R C _11 VD D R C _11 V D I O _33_PC I G D P VD D R C _11 V D I O _33_PC I G D P VD D R C _11 C O E S0 R V D I O _33_PC I G D P VD D R C _11 V D I O _33_PC I G D P VD D R C _11 C5 0 4 C 5 06 C G EN I O LK / V D I O _33_PC I G D P V D I O _33_PC I G D P VD D N A _11_C LK VD D N A _11_C LK VD D N A _11_C LK C 4 97 71m A 0 . 1 u _ 10 V _ X 5R _ 04 4 . 7 u _6 . 3 V _ X 5R _ 06 0 . 1u _ 1 0V _X 5 R _ 0 4 * 0 . 1u _ 1 0V _X 7 R _ 0 4 . H C B 1 0 0 5K F -12 1 T 20 V D D P L _3 . 3 V _ P C I E C 5 11 VD D N A _11_C LK V D I O _18_FC D VD D N A _11_C LK V D I O _18_FC D VD D N A _11_C LK V D I O _18_FC D VD D N A _11_C LK VD D F_G BE _S R V D I O _33_G BE _S D PC EX PR SS I E C 51 2 U2 6 V2 2 V2 6 V2 7 V2 8 V2 9 W22 W26 1 2/9 60 0 m A C5 1 8 C 51 9 C5 2 0 PAR T 5 O 5 F C5 0 2 C 5 03 1u _ 6 . 3 V _X 5 R _ 0 4 10 u _ 6. 3 V _ X 5 R _ 0 8 0 . 1u _ 1 0V _ X 5 R _ 0 4 0 . 1 u_ 1 0 V _ X5 R _0 4 1 u _ 6. 3 V _ X 5 R _ 0 4 +1 . 1 V _ C K V D D K 28 K 29 J28 K 26 J21 J20 K 21 J22 Y 14 Y 16 A B 16 A C 14 A E 12 A E 14 AF9 A F 11 A F 13 A F 16 A G8 A H7 A H 11 A H 13 A H 16 A J7 A J 11 A J 13 A J 16 1. 1 V S T B Dm A L85 C5 0 5 C5 0 7 C 50 8 C5 1 0 . H C B 1 0 0 5K F -12 1 T 2 0 C 49 8 0 . 1 u _1 0 V _ X 5R _ 04 1 u_ 6 . 3 V _ X5 R _0 4 2 2u _ 6 . 3V _ X 5 R _ 0 8 0. 1 u _ 10 V _ X 5 R _ 0 4 1 u _6 . 3 V _ X 5R _ 04 V 1 R3 5 6 M 10 0_ 0 4 A9 B 10 K 11 B9 D 10 D 12 D 14 D 17 E9 F9 F 12 F 14 F 16 C9 G 11 F 18 D9 H 12 H 14 H 16 H 18 J 11 J 19 K 12 K 14 K 16 K 18 H 19 R 7 7 1 * 10 m i _ s h ort l G BE L AN 1 .1 V S C 51 7 C 50 1 V D P L_33_PC I E D 1 u _1 0 V _ Y 5 V _ 0 6 0 . 1u _ 1 0V _X 5 R _ 0 4 12 /6 D el R8 27 C5 0 0 V D I O _18_FC D 43m A AE2 8 HU DSON-1 C4 9 9 C5 2 1 * 1 u_ 6 . 3 V _ X5 R _0 4 0. 1 u _ 10 V _ X 5 R _ 0 4 2 2u _ 6 . 3V _X 5 R _ 0 8 1 u _ 6. 3V _ X 5 R _ 0 4 0 . 1 u _1 0 V _ X 5R _ 04 VDAN D _11_P C E I VD D R C _11_G BE _S VDAN D _11_P C E I VD D R C _11_G BE _S L7 L9 R 77 2 * 10 m i _ s h ort l VDAN D _11_P C E I VDAN D _11_P C E I VDAN D _11_P C E I V D I _G BE _S DO VDAN D _11_P C E I VDAN D _11_P C E I M6 P 8 R 77 3 * 10 m i _ s h ort l V D I _G BE _S DO VDAN D _11_P C E I 3. 3V S L8 8 93m A V D D P L _3 . 3 V _ S A T A . H C B 10 0 5 K F -1 2 1T 2 0 C 5 27 A J2 0 AF 1 8 AH2 0 A G1 9 AE1 8 AD1 8 AE1 6 C 52 8 * 0 . 1u _ 1 0 V _X 7 R _ 0 4 1u _ 1 0V _ Y 5V _0 6 VD D O _33_S I VDAN D _11_S AT A VDAN D _11_S AT A VD D O _33_S I VD D O _33_S I VDAN D _11_S AT A VD D O _33_S I VDAN D _11_S AT A VD D O _33_S I VDAN D _11_S AT A VD D O _33_S I VDAN D _11_S AT A VD D O _33_S I VDAN D _11_S AT A VD D O _33_S I A 21 D 21 B 21 K 10 L10 J9 T6 T8 32m A C5 2 9 C 5 30 5 6 7m A C 5 33 C 5 34 C5 3 5 C5 3 6 1 u_ 6 . 3 V _ X5 R _0 4 0. 1 u _ 10 V _ X 5 R _ 0 4 2 2u _ 6 . 3V _X 5 R _ 0 8 1 u_ 6 . 3 V _ X5 R _0 4 0 . 1 u _1 0 V _ X5 R _0 4 3 .3 V A V D D _U S B . H C B 1 0 05 K F -1 2 1 T2 0 C R S5 O E U B I/ S O 6 5 8m A A1 8 A1 9 A2 0 B1 8 B1 9 B2 0 C1 8 C2 0 D1 8 D1 9 D2 0 E1 9 C5 4 2 C 54 3 C 54 4 C5 4 5 C 5 46 0 . 1u _ 1 0V _ X 5 R _ 0 4 C 1 1 D1 1 1 u _ 6 . 3V _ X 5 R _ 0 4 10 u _ 6 . 3V _ X 5 R _ 0 8 1u _ 6 . 3 V _X 5 R _ 0 4 1 0u _ 6 . 3 V _X 5 R _ 0 8 VD C _11_S D R VDAN D _33_U SB _S VDAN D _33_U SB _S C5 3 1 1u _ 1 0V _ Y 5V _0 6 * 0. 1u _ 1 0V _ X 7 R _ 0 4 1u _ 1 0V _Y 5 V _0 6 V D I O _AZ _S D 1 1 3m A V D D C R _ 1. 1 V VD C _11_S D R VDAN D _33_U SB _S F 26 G 26 M8 VDAN D _33_U SB _S VDAN D _33_U SB _S VDCR D _11_ U _S SB VDAN D _33_U SB _S VDCR D _11_ U _S SB A 11 B 11 R3 6 1 V D D I O_ A Z C 53 7 V D D P L _ 3 . 3V VDAN D _33_U SB _S VD D L_33_SY S P VDAN D _33_U SB _S P LL VDAN D _33_U SB _S VD PL_11_ SYS _S D VDAN D _33_U SB _S VD PL_33_ U _S D SB VDAN D _11_U SB _S VDA N D _33_H WM _S VDAN D _11_U SB _S VD D L_33_S X M 21 L22 62 m A F 19 17 m A D 6 5m A L20 TB D m A L90 4 7m A V D D P L _1 . 1 V C 53 9 A V D D_ U S B . H C B 1 0 0 5K F -12 1 T 20 C5 4 0 . H C B 1 0 0 5K F -12 1 T 20 P 21 P 20 M 22 M 24 M 26 P 22 P 24 P 26 T 20 T 22 T 24 V 20 J 23 C 5 41 V D D A N _ 3. 3 V _ H W M 3 .3 V L92 C5 4 7 . H C B 1 0 0 5K F -12 1 T 20 C 54 8 0. 1 u _ 10 V _ X 5 R _ 0 4 1 u_ 1 0 V _ Y 5 V _ 06 T B Dm A L93 M 19 0 . 1u _ 1 0V _ X 5 R _ 0 4 10 u _ 6. 3 V _ X 5 R _ 0 8 0 . 1 u_ 1 0 V _ X5 R _0 4 V D D X L_ 3 . 3 V HU DS O N M 1 A 1 3 1 .1 V D8 1u _ 6 . 3V _ X 5 R _ 0 4 1 u _6 . 3 V _ X 5R _ 04 V D D C R _ 1. 1 _ U S B VS S V SSI O _SA TA VS S V SSI O _SA TA VS S V SSI O _SA TA VS S V SSI O _SA TA VS S V SSI O _SA TA VS S V SSI O _SA TA VS S V SSI O _SA TA VS S V SSI O _SA TA VS S V SSI O _SA TA VS S V SSI O _SA TA VS S V SSI O _SA TA VS S V SSI O _SA TA VS S V SSI O _SA TA VS S V SSI O _SA TA VS S V SSI O _SA TA VS S V SSI O _SA TA VS S V SSI O _U B S VS S VS S V SSI O _U B S VS S V SSI O _U B S VS S V SSI O _U B S VS S V SSI O _U B S VS S V SSI O _U B S VS S V SSI O _U B S VS S V SSI O _U B S VS S V SSI O _U B S VS S V SSI O _U B S VS S V SSI O _U B S V SSI O _U B S VS S VS S V SSI O _U B S VS S V SSI O _U B S V SSI O _U B S VS S GR O N U D VS S V SSI O _U B S VS S V SSI O _U B S VS S V SSI O _U B S VS S V SSI O _U B S V SSI O _U B S VS S VS S V SSI O _U B S VS S V SSI O _U B S VS S V SSI O _U B S VS S V SSI O _U B S VS S V SSI O _U B S VS S V SSI O _U B S VS S V SSI O _U B S VS S VS S VS S Y4 C5 3 8 1 .1 V VDAN D _33_U SB _S VDAN D _33_U SB _S 0 _0 4 T B Dm A 1 9 7m A VS S VS S V SSI O _SA TA V SSI O _U B S 3 . 3V 3. 3V_S5 I / O 1 . 1V . H C B 1 0 05 K F -1 2 1 T2 0 C 5 32 L 91 SE R AL AT A I V D P L_33_SA TA D A V D D _S A TA 1 . 1V S L 89 AD1 4 V SSI O _SA TA V SSI O _SA TA VS S VS S E FU E S A J2 A 28 A 2 E 5 D 23 E 25 E 6 F 24 N 15 R 13 R 17 T1 0 P 10 V 11 U 15 M 18 V 19 M 11 L12 L18 J7 P 3 V 4 A D6 A D4 A B7 A C9 V 8 W 9 W 10 A J2 8 B 29 U 4 Y 18 Y 10 Y 12 Y 11 A A 11 A A 12 G 4 J4 G 8 G 9 M 12 A F 25 H 7 A H2 9 V 10 P 6 N 4 L4 L8 Sheet 18 of 41 HUDSON POWER DECOUPLING VS S V SSA N WM _H V SSX L V SS PL_SY S V SSI O _PC I EC LK VS SI O C EC LK _P I V SSI O _PC I EC LK VS SI O C EC LK _P I V SSI O _PC I EC LK VS SI O C EC LK _P I V SSI O _PC I EC LK VS SI O C EC LK _P I V SSI O _PC I EC LK VS SI O C EC LK _P I V SSI O _PC I EC LK VS SI O C EC LK _P I V SSI O _PC I EC LK VS SI O C EC LK _P I V SSI O _PC I EC LK VS SI O C EC LK _P I V SSI O _PC I EC LK VS SI O C EC LK _P I V SSI O _PC I EC LK VS SI O C EC LK _P I V SSI O _PC I EC LK VS SI O C EC LK _P I V SSI O _PC I EC LK V SSI O _PC I EC LK VS SI O C EC LK _P I VS SI O C EC LK _P I VS SI O C EC LK _P I V D D A N _ 1. 1 V _ U S B M 20 H 23 H 26 A A 21 A A 23 A B 23 A D2 3 A A 26 A C2 6 Y 20 W 21 W 20 A E 26 L21 K 20 H U D S ON M1 A 1 3 C 54 9 C5 5 0 0 . 1 u_ 1 0 V _ X5 R _0 4 1 u _ 10 V _ Y 5V _ 0 6 3. 3 V V D D A N _ 3 . 3V _H W M L94 3 .3 V S 3 . 3V V D D P L _ 3. 3V 1. 1 V V D D P L_ 1 . 1 V V D DIO _ A Z 1 .5 V C 5 51 L95 R 36 2 0 _0 4 . H C B 1 0 0 5K F -12 1 T 20 L96 C 5 53 R 36 3 . H C B 1 0 05 K F - 12 1 T 20 C 55 4 . H C B 1 0 0 5 K F -1 21 T 2 0 C 55 2 1 u _ 10 V _ Y 5V _ 0 6 0. 1 u _ 1 0V _ X 5 R _ 0 4 C5 5 5 C 5 56 *0 _ 0 4 C5 5 7 1 u _ 1 0V _ Y 5V _ 0 6 *0 . 1 u _ 10 V _ X 7R _ 04 1u _ 1 0V _Y 5 V _0 6 *0 . 1 u _1 0 V _ X 7R _ 04 1 u _ 10 V _ Y 5 V _ 0 6 HUDSON POWER DECOUPLING B - 19 B.Schematic Diagrams 3 . 3V S L86 VD D N A _11_C LK FLA SH I / O AF 2 2 AE2 5 AF 2 4 AC2 2 51 0 m A V D I O _33_PC I G D P PC / G PI O I / O I C 50 9 N 13 R 15 N 17 U 13 U 17 V 12 V 18 W 12 W 18
  • 68.
    Schematic Diagrams POWERGOOD/ TPM 14 3.3 V 6 5 S Y S _ R S T# 7 16 U2 2 B 7 4 LV C 0 8P W 4 33 1 . 1 V _ P W R G D 3 .3 V 3 5 P W R G D _ V C OR E 3 .3 V 3 .3 V R 7 74 3 .3 V 3 2 , 35 D D R 1. 5 V _ P W R GD *0 _ 04 U2 2 C 74 L V C 0 8 P W 14 R7 7 6 14 0_ 0 4 U 22 D 7 4 LV C 0 8P W 14 U2 2 A 7 4 LV C 0 8P W R7 7 5 34 1 . 8 V _ P W R G D 9 12 11 3 R3 6 4 7 7 7 R3 6 7 1 u_ 6 . 3 V _Y 5 V _0 4 *1 0 K _ 04 Sheet 19 of 41 POWERGOOD/ TPM TPM 1.2 3 .3 V S 15 15 , 2 7 1 5 , 23 , 2 4 , 26 , 2 7 15 , 2 7 15 R 8 14 R 8 16 R 8 17 R 8 15 *0 _ 0 4 2 6 *0 _ 0 4 2 3 *0 _ 0 4 2 0 *0 _ 0 4 1 7 R 8 18 R 8 19 R 8 20 *0 _ 0 4 2 2 *0 _ 0 4 1 6 *0 _ 0 4 2 7 15 U 50 L A D0 L A D1 L A D2 L A D3 21 P C L K _T P M LP C _ F R A M E # B U F _ P L T _R S T # S E RIR Q P C I _ C LK R U N # L CL K V DD 1 V DD 2 V DD 3 S 4 _ S T A TE # 10 19 24 9 3 .3 VS VSB C8 8 0 G PIO GP I O 2 T E S T B I/B A D D 7 6 2 *0 . 1 u _1 6 V _ Y 5 V _ 04 T P M3 0 04 T P M3 0 05 13 XTAL I XTAL O X T A LI PP T P M3 0 0 1 1 T P M3 0 0 2 3 T P M3 0 0 3 1 2 8 XT A L O N C_ 1 N C_ 2 N C_ 3 TESTI GN D _ 1 GN D _ 2 GN D _ 3 GN D _ 4 X 12 4 3 Ass er ted befo re entering S3 LPC reset t iming: LPCP D# inac tive to LRST# inact ive 32~96us HI: A CCESS LO N W: ORMAL ( Int ernal PD) HI: 4E/ 4F H TPM_BA DD L O 2E 2F H W: / * 3 2. 7 6 8 K H z 1 2 X 13 4 3 4 11 18 25 * 3 2. 7 6 8 K H z 1 2 C 8 81 P C L K _ TP M R 8 21 C8 8 2 *1 8p _ 5 0V _ N P O_ 0 4 * S L B 96 3 5 TT TPM_PP *1 8 p_ 5 0 V _N P O_ 0 4 *3 3 _ 04 C 8 83 3 .3 V S T P M_ P P R 8 22 *1 0 K _ 04 T P M_ B A D D R 8 23 *1 0 K _ 04 R 8 24 B - 20 POWERGOOD/ TPM C8 7 8 C 87 9 *0 . 1 u _1 6 V _ Y 5 V _ 04 *0 . 1 u_ 1 6 V _Y 5 V _0 4 *0 . 1 u _1 6 V _ Y 5 V _ 04 * 1u _ 1 6V _ X 5 R _ 06 14 T P M_ P P C 8 77 5 L P CP D # T P M_ B A D D C8 7 6 TPM L F RA M E # L R E S E T# S E R IRQ C LK R U N # 28 16 S Y S _P W R OK C 84 1 ON L P C_ A D0 L P C_ A D1 L P C_ A D2 L P C_ A D3 S B _ P W RO K 0 _0 4 13 1 6 , 2 6, 27 , 3 0 S U S B # 1 5 ,2 7 1 5 ,2 7 1 5 ,2 7 1 5 ,2 7 0 _0 4 R3 6 5 10 2 B.Schematic Diagrams 10 K _ 0 4 8 1 *1 0 K _ 04 *1 0 p_ 5 0 V _0 4 S B _ P W R GD 16 A L L _ S Y S _ P W R GD 2 0 , 2 7
  • 69.
    Schematic Diagrams LVDS, INVERTER 3.3 VS R577, R578 W250BAQ Delete R5 7 7 R5 7 8 J_LC D1 For single channel J_LC D2 For dual channe l 2. 2 K _ 0 4 2. 2 K _ 0 4 EDID Mode V IN_ L CD J _ LC D 1 8 0mi ls R R R R R R 1 3 5 7 9 11 13 L V D S -L C LK N 15 L V D S -L C LK P 17 19 L V D S -L 1 N 21 L V D S -L 1 P 23 25 L V D S -L 0 N 27 29 L V D S -L 0 P 1 3 5 7 9 11 13 15 17 19 21 23 25 27 29 V IN_ L CD 2 4 6 8 10 12 14 16 18 20 22 24 26 28 30 2 4 6 8 10 12 14 16 18 20 22 24 26 28 30 LV D S _ D A T A LV D S _ C L K B RIG HT NE S S J_ L C D 2 12/ 7 B R I GH TN E S S 2 7 I N V _ B L ON 3 .3 V R L V D S -L2 N R L V D S -L2 P D2 3 C B RIG HT N E S S AC 3. 3 V S R L V D S -LC L K N R L V D S -LC L K P C 5 66 * 0 . 1u _ 1 6V _ Y 5V _ 0 4 A R L V D S -L1 N R L V D S -L1 P *B A V 99 R E C T I F I E R R L V D S -L0 N R L V D S -L0 P C5 6 1 87 2 1 6-3 0 0 6 P LV D D C 5 63 4. 7 u _ 6. 3 V _ X 5 R _ 06 7 7 7 7 0. 1 u _ 16 V _ Y 5 V _ 0 4 T X CL K _ UN TX C LK _ U P T X OU T_ U 1N TX O U T _U 1 P 1 3 5 7 9 11 13 15 17 19 21 23 25 27 29 31 33 35 37 39 LV D S _ D A T A LV D S _ C L K 2 4 6 8 10 12 14 16 18 20 22 24 26 28 30 32 34 36 38 40 B RIG HT NE S S I N V _ B L ON R L V D S -L 2 N R L V D S -L 2 P 3 .3 VS PL VD D 2A T XO U T _ U 2 N 7 T XO U T _ U 2 P 7 T XO U T _ U 0 N 7 T XO U T _ U 0 P 7 * 87 2 1 6-4 0 0 6 Sheet 20 of 41 LVDS, INVERTER 12 /7 PANEL POWER 3. 3 V S . 3 2 1 Q 46 R5 8 6 V IN_ L CD L1 *0 _ 0 6 P 20 0 3 E V G 2A 8 7 6 5 3. 3 V 3A C 56 5 C 56 4 P L V DD R2 3 8 4 1 M_ 0 4 C5 6 0 V IN C 5 59 VIN 0 . 1u _ 1 6V _ Y 5V _ 0 4 Default UMA *0 . 0 1u _ 1 6V _ X 7 R _ 0 4 U2 4 4 5 1 VIN VIN V OU T EN 1 S Q4 5 B *MT D N 7 0 02 Z H S 6R S 0 . 1 u _5 0 V _ Y 5 V _0 6 3 5G 4 2G Q 45 A *M TD N 7 0 02 Z H S 6 R S Q 49 M T N 7 0 02 Z H S 3 E N A V DD 6 D G D G ND R 6 03 7 V GA _D I GO N R 69 9 *0 _ 0 4 R3 8 7 1 00 K _ 0 4 *1 0 mi l _ sh o rt _ 04 INVERTER CONNECTOR C5 6 7 3 .3 V U 2 5A 7 4 L VC0 8 PW 3 R LV D S -L 1 P R 7 00 Z 12 0 1 L V D S -L 1 N * 0 _0 4 T X OU T _ L 1N R 6 08 0_04 L V D S -L 1 P * 0 _0 4 T X OU T _ L 1P R 6 10 0_04 L V D S -L 2 N * 0 _0 4 T X OU T _ L 2N R 6 12 0_04 L V D S -L 2 P * 0 _0 4 T X OU T _ L 2P R 6 14 0_04 LV D S -L C L K N * 0 _0 4 TX C L K _ L N R 6 16 0_04 LV D S -L C L K P * 0_ 0 4 U2 5 B 74 L V C 0 8 P W * 0 _0 4 TX C L K _ L P R 6 18 0_04 LV D S _ D D C _ D A T A * 0 _0 4 S DA R 6 20 0_04 LV D S _ D D C _ C L K 6 R 39 0 L V D S _D A T A *0 . 1 u _1 6 V _ Y 5 V _ 04 L V D S _C L K 14 1 0 0K _0 4 16 S B _ B LO N Z 1 20 2 U2 5 C 7 4 LV C 0 8P W 9 3 .3 V * 0 _0 4 S CL 7 L V D S -L 0 P 3 T XO U T _ L 0P 7 L V D S -L 1 N 3 T XO U T _ L 1N 7 L V D S -L 1 P 3 T XO U T _ L 1P 7 L V D S -L 2 N 3 T XO U T _ L 2N 7 L V D S -L 2 P 3 T XO U T _ L 2P 7 L V D S -L C LK N T XC L K _L N 3 7 L V D S -L C LK P 3 T XC L K _L P 7 8 L V D S _ D D C _ D A TA SDA 3 8 L V D S _ D D C _ C LK 3 SCL 8 I N V _B LO N 12 16 , 2 7 , 29 L I D _S W # U2 5 D 74 L V C 0 8 P W 11 13 7 Z 1 20 3 10 * 10 0 K _ 0 4 14 R3 9 1 T XO U T _ L 0N C5 6 8 5 R 3 92 C5 6 9 * 1 M_ 0 4 0 . 1u _ 1 6V _ Y 5V _ 0 4 1 9 , 27 A L L _ S Y S _ P W R GD 7 W250BAQ R700 Off , R701 On L V D S -L 0 N 3 4 2 0_04 R 7 01 R LV D S -L C L K N R LV D S -L C L K P 7 B L ON GP I O 7_ B L O N 3. 3 V 7 3 14 1 8 0_04 *0 . 4 7u _ 10 V _ Y 5V _ 0 4 14 * 10 0 K _ 04 3 . 3V R 6 06 R 6 13 R LV D S -L 1 N W250BAQ R698 Off, R699 On B K L _ E N_ R R 38 9 T X OU T _ L 0P A P L 3 5 12 A R LV D S -L 2 P R3 8 8 * 0 _0 4 R 6 09 R LV D S -L 0 P R LV D S -L 2 N B K L_ E N L V D S -L 0 P 2 G5243A 6-02-05243-9C0 APL3512A 6-02-03512-9C0 27 T X OU T _ L 0N R 6 05 3 0_04 R 6 21 E N A V DD 0 _ 04 * 0 _0 4 R 6 19 R 69 8 R 6 04 R 6 17 3 NB _ E N A V DD L V D S -L 0 N R 6 15 *0 . 1 u _5 0 V _ Y 5 V _ 0 6 D 0_04 R 6 11 *2 00 _ 1 %_ 0 4 1 108 R LV D S -L 0 N R 6 02 R 6 07 *1 0 K _0 4 C1 8 0 . 01 u _ 50 V _ X 7 R _ 0 4 R 2 28 2A LVDS, INVERTER B - 21 B.Schematic Diagrams 0 . 1u _ 1 6V _ Y 5V _0 4 C5 6 2 G1 G 2 12/7 Gn d 1 G nd 2 PANEL CONNECTOR
  • 70.
    Schematic Diagrams HDMI/ CRT HDMIPORT 5V S _H D MI H D MI B_ D A TA 2P H D MI B_ D A TA 2N H D MI B_ D A TA 1P H D MI B_ D A TA 1N H D MI B_ D A TA 0P H D MI B_ D A TA 0N C A A 1 _04 5 V S_ H D MI J_ H D MI 1 2. 2 K_ 04 2. 2 K_ 04 R E S E R VE D 12 *0_ 04 H D MI _S D A R 6 61 8 TMD S _T X2 P R 6 62 0_ 04 SH I E L D 1 T MD S D A T A1 + 2 TMD S D AT A 2- S H I E LD 2 TM D S D A TA 2 + 3 1 C 1 28 17 - 19 A5 -L 1 Q2 8 2. 2K _ 04 D 2 H D MI B _D A T A0 N 1 2 H D MI B _D A T A2 N L1 02 4 3 H D MI B_ D AT A 2P *H D MI 01 2F 2S F -90 0T 04-s ho rt 2 R 660 S R 39 8 4 *LV A R 04 02 - 40 E0 R 05 P - F 2 L 5 L1 00 4 3 H D MI B_ D AT A 0P *H D MI 2 01 2F 2S F -90 0T0 4-s ho r t TM D S D A TA 0 + T MD S D A T A1 - R 40 7 R 4 00 *L VA R 04 02 -24 0E 0R 0 5P -LF 7 S H I E LD 0 6 3. 3 VS H D MI B _E XT 1_ SD A R H D MI B_ D 2B P *0_ 04 *0_ 04 *0_ 04 *0_ 04 *0_ 04 0_ 04 R 6 26 *0_ 04 R 6 27 0_ 04 R 6 28 *0_ 04 3 H D MI _ D D C _C L K 8 D D C 1C L K 3 H D MI _D D C _ D A TA 8 D D C 1D A TA 3 D AC _ R E D R 6 29 0_ 04 8 R _D A C 1 R 6 30 R 4 14 1 50 _1% _0 4 1 50 _1 %_0 4 15 0_ 1%_ 04 H D MI _S C L D A C _GR E E N R 6 31 0_ 04 8 G_D A C 1 R 6 32 RN1 2. 2K _ 8P 4R _ 04 D AC _ B LU E R 6 33 0_ 04 8 B_ D A C 1 R D AC _ R E D *0_ 04 3 5 VS 0_ 04 5V S *0_ 04 R 6 37 0_ 04 D D C 6D A TA R 6 40 *0_ 04 3 D A C _D D C A C LK R 6 41 0_ 04 R 6 42 *0_ 04 8 8 D D C 6C L K S Y N C _I N 1 SY N C _ OU T1 S Y N C _I N 2 SY N C _ OU T2 C R T_H SY N C R 4 15 33 _04 H SY N C 16 C R T_V S Y N C R 4 16 33 _04 VS Y N C 3 BL U E GR N 5 VI D E O_1 R ED VI D E O_2 V C C _D D C 8 D D C LK 14 4 V C C _S Y N C VI D E O_3 7 R D AC _ D D C A D AT A R D AC _ D D C A C LK 12 V C C _V I D E O 3. 3V S *0_ 04 R 6 39 8, 1 0 V SY N C _ D A C 1 3 D A C _D D C A D A TA D D C _ OU T2 2 3 . 3V S C 58 9 R 6 38 R D AC _ V SY N C 0. 2 2u _10 V _Y 5V _0 4 D A C _V S Y N C R 6 35 1 C 5 91 3 15 R D AC _ H S Y N C D D C D AT A D D C _ OU T1 DDC_ I 2 N R D A C _V S Y N C 0_ 04 9 DDC_ I 1 N 13 *0_ 04 R 6 36 U 27 11 R D A C _H S Y N C 0 . 22 u_1 0V _ Y5 V_ 04 8, 1 0 H S Y N C _D A C 1 10 R D AC _ D D C A C LK C 590 D A C _H S Y N C R D AC _ B LU E 0. 2 2u_ 10 V_ Y 5V _0 4 3 R D AC _ GR E EN R D AC _ D D C A D A TA R 6 34 11 4 12 5 BYP TP D 7S 01 9 GN D 6 I P47 72C Z16 6- 02-4 772 1-B 60 T PD7 S01 9 6-0 2-07 019 -B2 0 D D C D A TA 13 HS Y NC 6 14 V S YNC 7 15 8 3. 3 VS H D MI _S D A *0_ 04 3 R 41 3 DDCL K C 58 8 10 00 p_5 0V _ X7 R _0 4 R 6 25 TMD S _T XC N R 4 12 9 2 4 m il 10 3 220 p_ 50 V_ N P O_0 4 R 6 76 8 R H D MI B_ C LK B N GR N B LU E C 5 87 2 20 p_5 0V _N PO_ 04 0_ 04 J_ C R T1 10 8A H 15 F ST 04 A1 C C 1 2 F C M10 05MF -6 00T 01 F C M10 05MF -6 00T 01 F C M10 05MF -6 00T 01 C 586 R 6 75 TMD S _T XC P L 10 4 L 10 3 L 10 5 C 58 5 10 00 p_ 50 V_ X7 R _0 4 R 6 74 8 3 H D MI B _C L KB N R H D MI B_ C LK B P FC M 100 5MF -60 0T 01 FC M 100 5MF -60 0T 01 FC M 100 5MF -60 0T 01 GN D 1 GN D 2 0_ 04 RE D L 137 L 139 L 138 10 p_ 50V _ N PO_ 04 R 6 72 8 6 -20-14X30015 R D A C _R E D R D A C _GR E E N R D A C _B LU E C 58 4 3 H D MI B _C L KB P CRT PORT R H D MI B_ D 0B N 1 0p _5 0V _N P O_0 4 TMD S _T X0 N R 6 73 R H D MI B_ D 0B P 10 p_ 50 V_ N P O_0 4 0_ 04 C 5 83 R 6 71 C 5 82 R 6 70 H D MI B_ D 0B N 22p _5 0V _N P O_ 04 TMD S _T X0 P 3 22 p_ 50 V_ N P O_04 8 R H D MI B_ D 1B N C 86 7 0_ 04 2 2p _50 V _N P O_0 4 R 6 69 C 86 6 H D MI B_ D 0B P C 8 65 3 10p _5 0V _N P O_ 04 0_ 04 R 6 68 *0 . 1u_ 16 V _Y 5V _ 04 *0_ 04 R 6 67 TMD S _T X1 N 10 p_ 50 V_ N PO _04 R 6 66 H D MI B_ D 1B N 8 C 581 TMD S _T X1 P 3 1 0p _50 V _N P O_0 4 8 C 5 78 0. 1 u_ 16 V_ Y 5V _0 4 R H D MI B_ D 1B P C 58 0 H D MI B_ D 1B P 0_ 04 C 57 7 *0_ 04 R 6 65 C 5 79 0_ 04 R 6 64 1 2 3 4 R 6 63 TMD S _T X2 N R H D MI B_ D 2B N 8 7 6 5 H D MI B_ D 2B N 3 B - 22 HDMI/ CRT 1 *0_ 04 8 Default U MA TMD S D AT A 0- 8 FO R EM I H D MI _ C EC 9 MT N 70 02 ZH S 3 3 Default U MA 5V S R 65 9 4. 7 K _04 T MD S C L OC K + *LV A R 04 02 - 40 E0 R 05 P - F 2 L 3 . 3V S 3 . 3V S R 721 H D MI B_ D 2B P 1 2 *H D MI 2 012 F 2S F - 00 T0 4-sh ort 9 H D MI B _E XT 1_ SC L * LV A R 040 2-2 40 E0 R 05 P-L F R 39 5 R 65 7 *2 00 K _04 R 6 58 10 K _04 3 H D MI _ D AT A 1P B D MT N 70 02 ZH S 3 2N 3 90 4 0_ 04 R 72 0 *1 00K _ 04 2. 2K _ 04 Q2 6 S H D M I _ EX T1 _H P D B H D MI B _E X T1 _S C L 13 11 R 4 06 20 0K _0 4 R 40 4 R5 5 C L K S H I E LD *L VA R 04 02 -24 0E 0R 0 5P -LF E R 7 19 P OR TC _ H P D B 3 L10 1 . . . 3 4. 7 K _04 H D MI _ SC L Q27 *0_ 04 G R 7 18 HPD1 C W250BAQ Del R719, Add R718 8 4 H D MI _ D AT A 1N B R 4 05 3 . VS 3 Sheet 21 of 41 HDMI/ CRT R 656 G R 65 5 * LV A R 040 2-2 40 E0 R 05 P-L F 5V S 3 . 3V S CEC T MD S C L OC K - 10 . . . B.Schematic Diagrams 3 . 3V S H D MI B _E X T1 _H P D R 3 97 3 L99 1 2 *H D MI 2 012 F 2S F - 00 T0 4-sh ort 9 19 17 15 S CL *L VA R 0 40 2-24 0E 0R 0 5P -LF 49 9_ 1%_ 04 49 9_ 1% _04 4 99 _1 %_0 4 4 H D MI _ C LOC K P B D D C / C E C GN D S DA 14 R 65 4 R 65 3 R 6 52 49 9_ 1%_ 04 49 9_ 1% _04 4 99 _1 %_0 4 R 651 R 65 0 H D MI _ C LOC K N B + 5V 16 FO R EM I H D MI B _E XT 1_ SC L H D MI B _E XT 1_ SD A H D MI B _E XT 1_ H PD CLOSE TO HD MI CO NN. H OT P L U G D ET E C T 18 H D MI B _E XT 1_ SD A D MT N 70 02 ZH S 3 R 64 9 499 _1 %_ 04 R 647 G R 6 48 S 3 . 3V S Q2 5 2 2u_ 6. 3 V_ X5 R _0 8 H D MI B_ C LOC K P H D MI B_ C LOC K N 4 99 _1 %_0 4 C 83 5 0. 1u _1 0V _X 7R _ 04 C 83 6 0. 1u _1 0V _X 7R _ 04 C 5 71 1 0u_ 10 V_ Y 5V _ 08 R H D MI B _ C LK BP R H D MI B _ C LK BN C 5 70 *L VA R 0 40 2-24 0E 0R 0 5P -LF C 83 3 0. 1u _1 0V _X 7R _ 04 C 83 4 0. 1u _1 0V _X 7R _ 04 5V S R 3 93 R 579 R 580 AC R H D MI B _ D 0B P R H D MI B _ D 0B N L9 8 1_ 04 For ESD 5V S _H D MI AC C 83 1 0. 1u _1 0V _X 7R _ 04 C 83 2 0. 1u _1 0V _X 7R _ 04 A C C 82 9 0. 1u _1 0V _X 7R _ 04 C 83 0 0. 1u _1 0V _X 7R _ 04 R H D MI B _ D 1B P R H D MI B _ D 1B N AC R H D MI B _ D 2B P R H D MI B _ D 2B N C RD2 * BA V 99 R EC T I FI E R R D 3 * BA V 99 R EC T I FI E R RD1 * BA V 99 R EC T I FI E R
  • 71.
    Schematic Diagrams CCD/ 3G MINICARD 3G(Port 6) Layo ut Sh ow "3.5G( H A)" Note SDP Layout? 1. SIM? ? ? ? ? ? ? ? (10mil) 2. ? ? ? ? ? ? ? ? GND 3. SIM hold ? ? ? ? ? GND? ? 4. SIM CONN ? ? MINI CARD CONN 3 G_ 3 . 3 V J _3 G 1 1 3 5 W AKE# C O E X1 C O E X2 7 11 13 9 15 CL K RE Q # R E F C LK R E F C LK + GN D 0 GN D 1 60 mils 2 6 8 10 12 14 16 3 .3 V A UX _ 0 1. 5 V _ 0 U I M_ P W R U I M _D A T A U I M _C L K U I M _R E S E T U I M _V P P U U U U U I M_ P W R I M_ D A T A I M_ C L K I M_ R S T I M_ V P P C5 9 2 +C 5 9 3 C5 9 4 0. 1u _ 16 V _ Y 5 V _ 0 4 2 20 u _ 4V _ V _ B 0 . 1u _ 1 6V _ Y 5V _ 0 4 4 GN D 5 KEY 21 27 29 27 GN D 2 GN D 3 GN D 4 3 G_ 3 . 3 V C5 9 8 C5 9 9 0 . 1u _ 1 6V _ Y 5V _ 0 4 1 0u _ 1 0V _ Y 5V _ 0 8 GN D 1 1 P E T n0 P E T p0 P E Rn 0 P E Rp 0 17 19 37 39 41 43 45 47 49 51 R e s erv e d 0 R e s erv e d 1 GN D 1 2 3. 3 V A U X_ 3 3. 3 V A U X_ 4 GN D 1 3 R e s erv e d 2 R e s erv e d 3 R e s erv e d 4 R e s erv e d 5 SIM CONN 20 22 30 32 36 38 W _D I S A B L E # P E RS E T # S M B _C L K S M B _D A T A USB_ D U S B _D + 3 G _E N L106 2 *W C M2 0 12 F 2 S -1 61 T 0 3-s h o rt 1 USB_ P N 9 1 6 3 24 28 48 52 42 44 46 3 .3 V A UX _ 1 1. 5 V _ 1 1. 5 V _ 2 3 .3 V A UX _ 2 L E D_ W W A N # LE D _ W LA N # L E D_ W P A N # R 42 0 27 R 41 9 4 *1 5 m li _ sh o rt _ 06 USB_ P P9 J _ S I M1 16 3 G_ 3 . 3 V 3G _ 3. 3 V C3 C2 C1 UIM _ RS T UIM _ P W R U I M_ C L K U I M_ R S T U I M_ P W R C6 0 5 0 . 1 u_ 1 6 V _Y 5 V _0 4 U I M_ D A T A U I M_ V P P U I M_ GN D D avid 8/25 R 4 22 *1 0m i l _s h or t _0 4 C 7 C 6 C 5 + C 6 01 C6 0 3 C 60 4 *2 2p _ 5 0V _ N P O_ 0 4 C 1 77 0 6 61 -1 S I ML OC K *0 . 1 u _1 6 V _ Y 5 V _ 04 UIM _ DA T A UIM _ V P P C 6 02 O PEN *2 2 p _5 0 V _ N P O_ 0 4 C6 0 0 8 89 1 0 -52 0 4 M-0 1 LO CK (T OP VI EW ) R4 2 1 *1 0 mi l _s h o rt _0 4 U I M _C LK C 86 8 60 mil s *4 . 7K _0 4 *2 2 p_ 5 0V _N P O_ 0 4 * 22 p _ 50 V _ N P O _0 4 Sheet 22 of 41 CCD/ 3G 22 0 u _4 V _ V _ B AO3409? ? ? CCD AO3409( 90mohm) C hange to AO3 415(45moh m). 3G POWER 5V Q 10 MT P 3 4 03 N 3 S D 3 . 3 V _ 3G Q 32 A O3 41 5 S 3A 1 20mi ls MJ_C CD1 C 6 10 C6 1 1 R 4 23 C 61 2 C 6 13 C 6 14 10 0 K _ 04 C8 4 6 3A 120mil s D G 0 _ 06 * 1u _ 6 . 3V _ Y 5V _ 0 4 0 . 1 u _1 6 V _ Y 5 V _ 04 1u _ 6. 3 V _ Y 5 V _ 0 4 1 1 u _ 6. 3 V _ Y 5 V _ 0 4 0 . 1 u _1 6 V _ Y 5 V _ 04 C 8 57 5 R4 2 4 1 u_ 6 . 3 V _Y 5 V _0 4 C5 9 6 C 5 95 G 1u _ 6 . 3V _ Y 5V _ 0 4 1 00 K _ 0 4 1 0u _ 10 V _ Y 5 V _ 0 8 0. 1 u _1 6 V _ Y 5 V _ 04 J _ CCD 1 R4 2 6 2 7 3G _ P OW E R D 27 1 0 0K _ 0 4 3 R7 9 3 1 0 _ 06 2 G From SB GPI O P in de fa ul t HI Pow e r Pla ne : Suspe nd S3 : Def ine d 3 3 0K _ 0 4 R 7 92 2 0K _ 1 % _0 4 D Q3 3 A S R T 3 K 4 4M 5 G D C C D _E N Q1 1 MT N 7 0 0 2Z H S 3 G C CD_ E N S R7 9 1 Fr om H8 def ault HI 16 US B _ P N5 16 U S B _P P 5 2 7 C C D _D E T # CC D_ DE T # 1 2 3 4 5 8 5 20 5 -0 50 0 1 Q 3 3B S R T 3K 4 4 M 4 R7 9 0 5V _ C C D 4 mil 8 3G _3 . 3 V 6 3 .3 V *0 _ 0 6 1 3 .3 V S R7 8 9 AD R128,Q2 D S lut ion F or o P DA B - W en UG h B te ry at dis charge to sh utd ow n, th e CMOS so me time s los s. 1A U4 7 4 5 1 V IN V IN V O UT C C D _E N 3 1A 2 EN GN D *G 52 4 3 A CCD/ 3G B - 23 B.Schematic Diagrams 35 23 25 31 33 3G _ D E T # 18 26 34 40 50 GN D 6 GN D 7 GN D 8 GN D 9 GN D 1 0
  • 72.
    Schematic Diagrams Card Reader/LAN JMC261C 3 . 3 V _L A N JMC261 C S D_ CL K S D _ CL K R 44 0 * 1 0p _ 50 V _ N P O_ 0 4 3 . 3V S S wit ch in g Reg ul at or c los e to P IN3 3 0_04 ne ar P in#4 1 C 6 43 3 . 3 V _ LA N *4 . 7 K _0 4 DV D D S D_ CD # R4 4 4 1 K_ 0 4 SD _ W P * 0 . 1u _ 1 6V _ Y 5V _ 0 4 M DIO 1 1 LA N _ LE D 0 L A N_ L E D1 I S ON C 6 46 C 64 7 2 . 2 u _6 . 3 V _ X5 R _0 6 U3 0 C R _ C D 1N R 5 8 3 * 0_ 0 4 MS _ I N S # 0 _ 04 M DIO 1 0 M DIO 9 M DIO 8 L A N _M D I P 0 L A N _M D I N 0 DVD D 3 . 3 V _L A N L A N _M D I P 2 L A N _M D I N 2 A V D D 12 _ 62 L A N _M D I P 3 L A N _M D I N 3 DV D D C8 0 4 10 u _ 10 V _ Y 5 V _ 0 8 Pin #59 PC Ie D iff er en ti al Pa ir s = 1 00 O hm need to close to chip M D I O 10 M DIO 9 M DIO 8 VD D V I P _1 VIN _ 1 AV DD1 2 V I P _2 VIN _ 2 G ND AV DD3 3 V I P _3 VIN _ 3 AV DD1 2 V I P _4 VIN _ 4 JMC261 C ( LQFP 64) R EXT A V D D 33 X IN X OU T C LK N CL K P A VD D1 2 RXP RX N G ND T XN T XP A VD D1 2 M D I O1 3 M DIO 7 C R_ CD 1 N Sheet 23 of 41 Card Reader/ LAN JMC261C L A N _M D I P 1 L A N _M D I N 1 49 50 51 52 53 54 55 56 57 58 59 60 61 62 63 64 JM C 2 6 1 C V DD 3 1 0 u _1 0 V _ Y 5 V _ 08 Pi n#33 32 31 30 29 28 27 26 25 24 23 22 21 20 19 18 17 L A NXIN X8 *0 _ 0 4 J M C _ 2 5M _I N 1 5 3 .3 VS V C C_ CA R D M PD R 82 8 0_04 L A N _S C L L A N _S D A B U F _ P LT _ R S T # S EE DA T D VDD 27 p _ 50 V _ N P O _ 04 DV D D DVD D C8 0 7 GN D G ND R 5 81 *0 _ 0 6 1 OU T I N S HD N# 1 . 6 9K _ 1 % _0 4 0_06 3. 3 V S V D D 3 SET GN D 3 V D D_ IN MP D 2 R 58 9 R5 8 5 C6 4 9 * 0_ 0 4 B U F _P LT _ R S T # 3. 3 V S (>2 0m il ) (> 20m il ) C6 5 0 R 8 26 C6 5 1 C 65 2 C 8 17 1 0 u_ 1 0 V _Y 5 V _0 8 P in#3 1 0. 1 u _ 16 V _ Y 5 V _ 0 4 Pi n#31 R8 2 5 1 0u _ 1 0V _Y 5V _0 8 0 . 1u _ 1 6V _ Y 5V _ 0 4 Pin# 32 Pi n#32 V DD 3 3 .3 V R 72 9 *0 _ 0 4 *0 _ 06 R 44 1 *0 _ 06 R 44 3 0_ 0 4 R 43 8 *1 0 K _0 4 3 . 3V _ L A N JM _D 3 MO D E JM _ D 3 MO D E 1 6 need to close to chip Q7 9 M TN 7 00 2 Z H S 3 G D VDD IS O N 0. 1 u _ 10 V _ X 7R _ 04 0. 1 u _ 10 V _ X 7R _ 04 P CIE _ W A K E# 16 , 2 4 , 26 P C I E _ W A K E # C 8 10 P C I E _ R X P 0 _ JM C 1 5 P C I E _ R X N 0_ J MC 15 P C I E _T X N 0 _ JM C 1 5 P C I E _T X P 0 _J MC 1 5 C L K _P C I E _ J MC 15 C LK _ P C I E _ JM C # 1 5 A 3. 3 V _ L A N C R5 8 2 4 IN 1 SOCKET SD/MMC/MS/MS Pro Card Reader Power J _C A R D -R E V 1 S D_ CD # S D_ D2 S D_ D3 SD_ BS 1 0 K _ 04 V C C_ CA R D V CC _ CA RD R B 7 5 1V C 8 39 S D_ CL K R6 4 3 M LM X 0+ _ R 0_04 4 DV DD 1 R6 4 5 3 M L MX 0 *W C M2 0 12 F 2 S -1 6 1T 0 3 2 M L MX 0 + 3 .3 V_ L AN ML MX 1 -_ R ML MX 1 + _R 0_04 4 1 L 13 1 R6 4 4 0 _0 4 C 80 3 10 u _1 0 V _ Y 5 V _ 0 8 3 ML M X1 *W C M2 0 12 F 2 S -1 6 1T 0 3 2 ML M X1 + L 13 2 R6 4 6 V C C_ CA R D 0 . 1 u _1 6 V _ Y 5 V _ 04 Pin# 13 C 81 5 4 5 10/21 N _M D I P 1 LA C 8 18 0 . 1 u _1 6 V _ Y 5 V _ 04 Pin #59 0 . 1 u_ 1 6 V _Y 5 V _0 4 Pin #2 0 . 1 u _1 6 V _ Y 5 V _ 04 Pin# 21 L A N _M D I N 1 R D_ CT T D_ C T R4 5 0 *0 _ 04 C 48 9 C 61 9 *0 . 0 1 u_ 1 6 V _ X 7R _ 04 C 80 5 1 2 3 6 T D+ T D- TX+ T X- N C N C NC NC R D+ R D- RX + R X- R D_ CT T D_ C T P 30 1 2 C 6 20 R X _C T T X _C T 10 9 ML M X0 + _ R ML M X0 -_ R 16 15 14 11 1 2 3 6 D C _N P 4 5 7 8 ML M X1 + _ R ML M X1 -_ R RX _ CT T X_ CT D D _N P R3 3 4 1 0 0 0p _ 2 K V _X 7 R _ 1 2 _H 1 25 R7 3 6 *7 5_ 1 % _0 4 J _R J1 ML MX 0 + ML MX 0 ML MX 1 + ML MX 1 - 12 13 R3 4 8 R 2 69 R 3 43 75 _ 1% _ 0 4 7 8 75 _ 1 %_ 0 4 L A N _M D I P 0 L A N _M D I N 0 3 . 3 V _ LA N C 81 4 0 . 1 u_ 1 6 V _ Y 5 V _ 04 * 0. 1 u _ 16 V _ Y 5 V _ 0 4 L36 75 _ 1 %_ 0 4 0. 1 u _ 16 V _ Y 5 V _ 0 4 P in#7 C 82 1 C 8 13 75 _ 1 %_ 0 4 C 8 08 C 80 6 0 . 1 u_ 1 6 V _ Y 5 V _ 04 * 0. 1 u _ 16 V _ Y 5 V _ 0 4 0_04 C 81 2 B - 24 Card Reader/ LAN JMC261C 0 . 1 u_ 1 6 V _ Y 5 V _ 04 R6 7 7 3 . 3 V _ LA N D V DD C 8 54 Pla ce all cap acito rs clo sed t o ch ip. The su bscript in eac h CAP incica tes t he p in nu mber of JMC251/JMC261 t hat shou ld b e clo sed t o. *4 . 7 K _0 4 1 u_ 6 . 3 V _ Y 5 V _ 04 2 . 7 K _1 % _ 04 S D _ CD# for D3E C991022 C 81 1 C 81 9 M LM X 0-_ R * 0. 1 u _ 10 V _ X 7R _ 04 Pin #43 10 K _ 0 4 C6 4 8 *A P L 5 6 03 -1 2 B I -T R G Rb R 44 5 G914 1 APL5 603-12B(no R20 1,R198) LA N _ P C I E _ W A K E # 0 . 1 u _1 6 V _ Y 5 V _ 0 4 Pin# 43 *A T 2 4C 0 2B N V D D3 U4 3 5 L A N _ P C I E _W A K E # 2 7 B U F _P L T _ R S T # 15 , 1 9 , 2 4, 2 6 , 2 7 SD _ W P 1 2 3 R4 4 2 Ra VD DR EG 0 . 1u _ 1 6V _Y 5V _0 4 0 . 1u _ 1 6V _ Y 5V _ 0 4 0. 1 u _ 16 V _ Y 5 V _ 0 4 0. 1 u _ 16 V _ Y 5 V _ 0 4 * 10 u _ 6. 3V _ X 5 R _ 06 Pin# 52 Pin# 55 Pin #62 Pi n#35 Pin# 7 Rese rved C 8 20 A0 A1 A2 S DVD D D VDD WP S CL S DA 4 LA N _ S D A 3 . 3V need to cl o to chip se need to cl ose to chip C8 1 6 7 V CC 6 5 R4 4 7 ( >2 0m il) D4 5 C8 0 9 U 31 8 V D D3 3 . 3 V _ LA N C8 0 1 27 p _ 50 V _ N P O_ 04 *4 . 7 K _ 04 LA N _ S C L Vout=0.8(1+Ra/Rb). AP L 5603-12B Chan AX6610. ge 4 SE E DAT F S X5 L _ 25 MH Z C 8 02 R4 4 6 1 VF B 1.2 V D VDD ( >2 0m il) 3 . 3V 6- 22- 25 R0 0-1 B4 6- 22- 25 R0 0-1 B5 1 R4 3 7 * 4 . 7K _ 0 4 V D D_ IN *0 _ 06 12 K _ 1 %_ 0 4 D VDD 2 R6 0 1 5 9 7 8 2 D * 1M _ 04 VO UT A X 6 6 10 R4 3 4 V D DR E G M D I O 13 M D I O7 CR _ CD1 N LA N X I N L A N X OU T L A N X OU T R4 3 5 R4 3 2 VIN VIN P OK VO UT 8 2 p _5 0 V _ N P O _0 4 0 _0 6 VD DREG VC C3 V P W RCR TEST MP D W AKEN L AN_ L E D2 C R _ LE D R S TN CP P E N GN D V DDIO MD I O6 M D I O1 2 M D I O1 4 C R _ C D 0N VC NT L EN for AX6610 , Ra( 1. 69K_1% ) , Rb( 2.7K_1% ) 1 0K _ 0 4 10/28 Modify value 3 0. 1 u _ 16 V _ Y 5 V _ 0 4 Pin #33 3 . 3V R5 8 4 1 2 3 4 5 6 7 8 9 10 11 12 13 14 15 16 DVD D 0 . 0 1u _ 1 6V _ X 7 R _0 4 B.Schematic Diagrams MD I O1 3 R 5 8 8 4 C6 4 5 C8 5 3 48 47 46 45 44 43 42 41 40 39 38 37 36 35 34 33 Card Re ader Pull High /Low Resisto rs 6 1 u_ 1 0 V _Y 5 V _0 6 (> 20m il ) C 6 44 Fo r J MC 25 1/2 61 o nl y R E GL X VCC _ CA R D S D _B S S D_ D3 S D _D 2 S D_ D1 S D_ D 0 S D X C _ P OW E R S D X C _ P OW E R M S_ INS# MD I O1 1 L A N_ L E D0 LA N _ LE D 1 IS O N GN D V D DIO V DDO M DIO 5 M D I O4 M DIO 3 M D I O2 M DIO 1 M D I O0 FB1 2 G ND LX 1 K_ 0 4 U 49 C8 5 2 DVDD *S W F 2 52 0 C F -4 R 7 M -M R 4 33 DV DD L62 . R4 3 6 L6 2 NC da vid 8 /25 DV D D (> 20m il ) REG L X 3 . 3V _L A N 5V LDO t ype ? J MC26 1C , DA+ DADB+ DB- s h e ld i s h e ld i GN D 1 GN D 2 DC+ DCDD+ DDP J S -0 8S L 3 B W240BU 6-21-B4000-0 08 W250BUQ 6-21-B4040008 Da v d 8 /2 7 i S D_ D0 S D_ D1 SD_ W P S D_ CL K S D_ D3 MS _ I N S # S D_ D2 S D_ D0 S D_ D1 SD_ BS P1 P2 P3 P4 P5 P6 P7 P8 P9 P1 0 P1 1 P1 2 P1 3 P1 4 P1 5 P1 6 P1 7 P1 8 P1 9 P2 0 P2 1 CD_ S D D A T 2 _S D C D / D A T 3_ S D C MD _ S D VSS_ SD V D D _S D CL K _ S D VSS_ SD D A T 0 _S D D A T 1 _S D W P_ SD V S S _ MS V C C _M S S C L K _ MS D A T 3 _M S I N S _ MS D A T 2 _M S S D I O / D A T 0 _M S D A T 1 _M S B S _M S V S S _ MS MD R 0 1 9-C 0 -10 4 2 Fo r JM C2 51 C 3 . 3 V _ LA N C 8 00 *0 . 1u _ 1 6V _Y 5V _0 4 Pi n#2 C 79 9 *1 0 u_ 1 0 V _ Y 5 V _ 08 Pin# 2 G ND G ND P 22 P 23
  • 73.
    Schematic Diagrams MINI PCIE/SATA HDD/ ODD MINI CARD (WLAN,Port 5) 20 mil 3 .3 V C 84 7 Layo ut Sho w "WLAN W ( imax, 802. 11N "Not e ) 0 . 1 u _1 6 V _ Y 5 V _ 04 J_ M I N I 1 P CIE _ W A K E # 1 6, 2 3 , 2 6 P C I E _ W A K E # R 4 51 3 .3 VS R5 0 9 *0 _ 0 4 1 0 K _ 04 W LA N _ C L K R E Q # 1 6 W L A N _ C L K R E Q# 15 C LK _ P C I E _ W LA N # 15 C LK _P C I E _ W L A N 1 3 5 7 11 13 9 15 W AKE# C OE X 1 C OE X 2 C R R G G 3 . 3 V A U X_ 0 1. 5 V _ 0 U I M_ P W R U I M _D A T A UIM _ CL K U I M _R E S E T UIM _ V P P L K RE Q # E F C LK E F C LK + ND 0 ND 1 GN D 5 2 6 8 10 12 14 16 2 mil 0 R4 5 2 *0 _ 04 R4 9 6 R7 2 2 R5 0 8 V D D3 B T_ ON 8 0 CL K 0 _0 4 1 00 K _ 0 4 0 _0 4 1 5 , 28 27 3 IN 1 4 KEY 27 W LA N _ D E T # 1 5 P C IE _ RX N3 _ W L A N 1 5 P C I E _R X P 3_ W L A N 1 5 P C I E _ T XN 3_ W L A N 1 5 P C I E _T X P 3 _ W LA N 27 R4 5 4 3 IN1 3I N 1 *0 _0 4 V D D3 3 .3 V 1 5, 2 8 2 7, 2 8 *1 0 K _ 04 *0 _0 4 R7 3 8 B T _E N *1 0 m li _ sh o rt *1 0 m li _ sh o rt R 4 55 27 , 2 8 R 7 23 R 7 24 B T_ ON B T _E N 3. 3 V R4 9 4 R4 5 6 R4 5 7 R4 5 8 * 1 0K _ 0 4 * 1 0K _ 0 4 * 0 _0 4 0 _0 4 35 23 25 31 33 17 19 37 39 41 43 45 47 49 51 G ND 2 G ND 3 G ND 4 G P P P P GN D 6 GN D 7 GN D 8 GN D 9 GN D 1 0 ND 1 1 E Tn 0 E Tp 0 ERn 0 ERp 0 W _D I S A B L E # P E RS E T # S M B _ CL K S M B _D A T A U S B _D U SB _ D+ R e se rv e d 0 R e se rv e d 1 G ND 1 2 3 . 3 V A U X_ 3 3 . 3 V A U X_ 4 G ND 1 3 R e se rv e d 2 R e se rv e d 3 R e se rv e d 4 R e se rv e d 5 3 . 3 V A U X_ 1 1. 5 V _ 1 1. 5 V _ 2 3 . 3 V A U X_ 2 L ED_ W W AN# LE D _ W L A N # L E D _W P A N # 18 26 34 40 50 R4 5 3 *1 0 K _0 4 20 22 30 32 36 38 24 28 48 52 42 44 46 3 .3 V S W L AN_ E N 2 7 ,2 8 B U F _ P L T _R S T # 1 5 , 1 9, 23 , 2 6 , 27 B U F _P L T _ R S T # R 72 5 R 72 6 3. 3 V A U X _1 20 mil 20 mil B T _D E T # 2 7 , 2 8 US B _ P N 2 1 6 US B _ P P 2 1 6 * 10 m i l_ s ho rt * 10 m i l_ s ho rt R7 2 7 0 _ 04 Port 2 3. 3 V 3 .3 V W LA N _ LE D # 27 , 2 8 R7 3 9 *0 _0 4 8 0 CL K 27 Sheet 24 of 41 MINI PCIE/ SATA HDD/ ODD B E L LW E TH E R 8 0 0 03 -1 0 21 SATA ODD SATA HDD J _ HD D1 J _ OD D 1 S A TA _ T X P 0 S A TA _ T X N 0 C6 5 3 C6 5 4 0 . 0 1 u_ 1 6 V _ X7 R _ 0 4 0 . 0 1 u_ 1 6 V _ X7 R _ 0 4 S A TA _ R XN 0 S A TA _ R XP 0 C6 5 5 C6 5 8 0 . 0 1 u_ 1 6 V _ X7 R _ 0 4 0 . 0 1 u_ 1 6 V _ X7 R _ 0 4 S A TA T X P 0 1 7 S A TA T X N 0 1 7 S A TA R X N 0 1 7 S A TA R X P 0 17 3 . 3V S C6 6 1 C6 6 2 *0 . 0 1 u_ 1 6 V _ X7 R _ 0 4 5V S *1 0 u _1 0 V _ Y 5 V _ 08 P1 P2 P3 P4 P5 P6 S A T A _ TX P 1 C 65 6 S A T A _ TX N 1 C 65 7 0. 0 1 u _1 6 V _ X7 R _0 4 0. 0 1 u _1 6 V _ X7 R _0 4 S A T A _ R X N 1 C 65 9 S A T A _ R X P 1 C 66 0 0. 0 1 u _1 6 V _ X7 R _0 4 0. 0 1 u _1 6 V _ X7 R _0 4 R7 0 5 0_ 0 4 S A T A RX N1 1 7 S A T A R X P 1 17 OD D _ D E T E C T# O D D _ D E TE C T # 16 3 .3 VS OD D _ 5 V R 70 6 S A T A TX P 1 1 7 S A T A TX N 1 1 7 *1 0 K _0 4 C 1 8 5 53 -1 1 30 5 -L P IN G ND 1 ~ 2 = G ND *M TN 70 0 2 Z H S 3 Q 7 S OD D _ 5 V R7 0 2 D 0 _ 06 Q3 0 O D D _D A # _F C H 1 6 S C8 4 5 A L L T O P -C 1 6 6 N 5 -1 2 2 0 5 -L D C 67 0 C6 7 6 C6 7 5 C6 7 4 C6 7 3 C6 7 2 *1 00 0 p _5 0 V _ X7 R _0 4 C6 7 1 17 OD D _ P W R R7 0 7 R 70 4 *1 0 K _0 4 Q 31 * MT N 7 0 02 Z H S 3 * 1K _0 4 G S W2 40BU 6-204373 0-122 W2 50BUQ 6-20 -437 50-02 2 D * A O3 4 0 9 R 70 3 * 1M _ 04 + G 2 2 0u _ 6 . 3V _ 6 . 6 *5 . 7 22 u _ 6. 3 V _ X 5 R _ 0 8 1 u_ 6 . 3 V _Y 5V _ 0 4 2 2u _ 6. 3V _ X 5 R _ 0 8 A L L T OP -C 16 6 N 5 -1 2 20 5 -L 0 . 1u _ 1 6V _Y 5 V _ 0 4 H D D _N C 1 H D D _N C 2 H D D _N C 3 0 . 1 u_ 1 6V _Y 5 V _ 0 4 5V S H D D _N C 0 0 . 1 u_ 1 6 V _Y 5 V _ 0 4 P1 P2 P3 P4 P5 P6 P7 P8 P9 P1 0 P1 1 P1 2 P1 3 P1 4 P1 5 S1 S2 S3 S4 S5 S6 S7 G S1 S2 S3 S4 S5 S6 S7 5 VS OD D _ 5 V C 6 77 C 6 78 C 67 9 0. 0 1 u _1 6 V _ X7 R _0 4 0 . 0 1 u_ 1 6 V _X 7 R _ 0 4 0 . 0 1u _ 1 6V _X 7 R _ 0 4 12 /6 Re se rve C6 6 3 *0 . 1 u _1 6 V _ Y 5 V _ 04 C 66 4 0 . 1 u _1 6 V _ Y 5 V _ 04 C6 6 5 0. 1 u _ 16 V _ Y 5 V _ 0 4 C6 6 6 1 u_ 6 . 3 V _ Y 5 V _ 04 C 66 7 C 66 8 1 0 u _1 0 V _ Y 5 V _ 08 + C6 6 9 * 22 0 u _6 . 3 V _ 6. 6 * 5. 7 *0 . 1 u _1 6 V _ Y 5 V _ 04 MINI PCIE/ SATA HDD/ ODD B - 25 B.Schematic Diagrams 21 27 29
  • 74.
    Schematic Diagrams AUDIO CODECALC261C 5 8 C o m p o n e nt. AUDIO CODEC ALC269 VB VT1802P P V D D1 _ 2 R 45 9 For 1 .5 V H DA Link . R4 6 0 1. 5V S C 6 80 1 0 u _1 0 V _ Y 5 V _ 0 8 R4 6 1 3 .3 V S _ A UD 3 . 3V S C 68 1 0 . 1 u_ 1 6 V _ Y 5 V _ 04 L 1 091 2 *H C B 1 0 05 K F -1 2 1 T2 0 A UDG *1 0 m il _ s ho rt J P1 C 68 4 * 1 0u _ 1 0V _ Y 5V _ 0 8 C6 8 5 *0 . 1 u _1 6 V _ Y 5 V _ 0 4 AN ALOG 5 V S _A U D L 11 0 3. 3 V S _ A U D H C B 1 0 0 5K F -12 1 T 2 0 1 2 L 11 1 H C B 1 0 0 5K F -12 1 T 20 1 2 *1 0 mi l _ sh o rt 0. 1u _ 1 6V _ Y 5V _ 0 4 C 68 7 DIG ITAL *1 0 mi l _ sh o rt J P2 C 68 6 VT1802 P L75,C7 18 ? ? ? C6 8 3 0 . 1 u _1 6 V _ Y 5 V _ 04 0. 1u _ 1 6V _ Y 5V _ 0 4 5 VS C6 8 8 C6 8 9 C 69 0 C 6 91 C6 9 2 C6 9 3 C 69 4 C6 9 5 0 . 1u _ 1 6V _Y 5 V _0 4 AZ_ RST# For 3 .3 V HDA Li nk D e- pop EM I Requ ire DV D D_ IO C6 8 2 1 0 u_ 1 0 V _Y 5 V _ 08 PD# Cont rol Lay out note : GN D a nd AUDG spa c e is 60 mil s ~ 100 mi ls 0 _ 06 * 0 _0 4 For 3. 3V HDA Li nk. 10 u _ 10 V _ Y 5 V _ 0 8 0 . 1 u _1 6 V _ Y 5 V _ 04 0 . 1 u _ 16 V _ Y 5 V _ 0 4 1 0 u_ 1 0 V _Y 5 V _ 08 0. 1 u _ 16 V _ Y 5V _ 0 4 1 0 u _1 0 V _ Y 5 V _ 08 1 u_ 6 . 3 V _ Y 5 V _ 04 5 VS A UDG R4 6 6 * 10 0 K _ 04 S S P K O UT RS P K O UT R+ 44 45 EAPD S P DI F O 47 48 C O D E C _ GP I O 02 C O D E C _ GP I O 13 9 25 38 L I N E 2 -L L I N E 2 -R M I C 2 -L MI C 2 -R S P K -R S P K -R + J DR EF M ON O-O U T GP I O0 -D M I C -D A T GP I O1 -D M I C -C L K ANALOG M I C 1 -L MI C 1 -R S D A TA - OU T B E E P _C R4 7 8 16 17 MI C 2_ L MI C 2_ R C6 9 6 C6 9 7 S E N S E _B 19 20 JD R E F MO N O _O U T R4 6 8 C6 9 9 2 0 K _ 1% _ 0 4 * 10 0 p _5 0 V _ N P O _ 04 21 22 MI C 1_ L _ C MI C 1_ R _C C7 0 0 C7 0 1 J_ INTM IC1 4 . 7 u _6 . 3 V _ X5 R _0 6 4 . 7 u _6 . 3 V _ X5 R _0 6 MI C _ S E N S E M IC_ S E N S E 2 9 4 . 7 u _6 . 3 V _ X5 R _0 6 4 . 7 u _6 . 3 V _ X5 R _0 6 LI N E 1 _ L LI N E 1 _ R C7 0 3 H P -O U T -L H P -OU T -R I N T _ MI C R 4 67 C7 0 4 32 33 HE A D P HO NE - L HE A D P HO NE - R C O D E C _C B N 36 34 C O D E C _C B P VT1802P C7 0 5 C7 0 7 A LC 2 69 Q -V B 6 -GR 10 0 p _5 0 V _ N P O _ 04 6 8 0p _ 5 0V _X 7 R _ 0 4 10u VT1 802P 75_1%_04 MI C 1-L NC PIN H E A D P H ON E -L 29 H E A D P H ON E -R 2 9 2. 2 u _ 6. 3 V _ X 5 R _ 0 6 R4 7 2 1K _ 0 4 M I C 1 -L _ M MI C 1-R 1 0 u_ 1 0 V _ Y 5 V _ 08 VT1802P R4 7 4 1K _ 0 4 M I C 1 -R _M M I C 1 -V R E F O-R R 4 7 5 2. 2 K _ 0 4 M I C 1 -V R E F O-L R 4 7 6 A UD G 2. 2 K _ 0 4 VT1 802P 4.7K_1%_04 C 7 08 2 . 2 u _6 . 3 V _ X5 R _0 6 S P K OU T R + 1 2/6 SP K O UT R+ 2 9 A U DG S P K OU T R A U DG SP K O UT R- 2 9 M I C 1 -V R E F O-L The rm al Pa d pl ac e 9 Vi a hole . 3 .3V S_AUD S P K O UT L + 5VS PD# C7 1 1 * 1u _ 1 0V _Y 5 V _0 6 *1 8 0 p_ 5 0 V _N P O_ 0 4 C2 3 6 C2 4 6 *1 8 0 p_ 5 0 V _ N P O _0 4 *1 8 0 p_ 5 0 V _ N P O _0 4 A UD G J _ SPK1 S P K OU TL - J _SPK 1 S P K OU TL -_ L * F C M 16 0 8 K -1 21 T 0 6_ s h ort L 1 13 C7 1 2 *1 8 0 p_ 5 0 V _N P O_ 0 4 2 Spea k er wi re le ngth l es s tha n 8 00 0mi ls , It don't ne ed LC Fil te r. SPKO UTR+, R-, L+, L- Tra ce wi dth Spea k er 4 ohm- --- -- > 40 mil s Spea k er 8 ohm- --- -- > 20 mil s B - 26 AUDIO CODEC ALC261C Re serve 9/8 L 1 12 * F C M 16 0 8 K -1 21 T 0 6_ s h ort S P K O U T L + _L C 7 10 20ms AZ_ RST# 1 EMI Require 1 2 8 8 2 66 -0 2 00 1 P C B F oo t p ri nt = 8 8 2 66 -2 L A UDG CBN C BP OP V E E I N T _ MI C _ OU T C 69 8 2 . 2 u _6 . 3 V _ X5 R _0 6 LD O_ C A P MI C 1- V R E F O -R MI C 2- V R E F O 1 K _ 04 VT1802P 330P 0 . 1 u _1 6 V _ Y 5 V _ 04 C O D E C _V R E F 28 30 29 1 4 . 7 K _ 04 J _ INT M IC1 VT1802P 5.1K_1%_04 23 24 2 R 46 5 VT1802P 2.2K_04 HP _ S E N S E 2 9 C7 0 9 4. 7 K _ 0 4 MI C 1 -V R E F O -L 4 7 K_ 0 4 FOR VOLUMN ADJUST A VSS1 AVSS2 1u _ 6 . 3V _Y 5 V _0 4 R 4 77 42 43 K B C_ B EE P H D A _S P K R PC BEEP 31 C7 0 6 R E S E T# G ND D 28 B A T 5 4 CW G H A C 3 BEEP 2 A 1 27 12 B E E P _R PC BEEP 16 11 H D A _ R S T# 26 37 H D A _R S T # LD O_ C A P M I C 1 -V R E F O-R MI C 2- V R E F O S Y NC 49 16 S D A TA - I N 10 DV S S 2 H DA _ SY NC PVSS1 PV SS2 H D A _S D I N 0 16 8 A Z _S D I N 0 _ R 3 9 . 2 K _1 % _ 04 H P _S E N S E VR EF 7 16 B I T -C L K 2 2 _0 4 2 0 K _ 1% _ 0 4 R4 6 4 35 L I N E 1 -L L I N E 1 -R 6 R 4 71 R4 6 3 LI N E 2 _ L LI N E 2 _ R 27 5 22 p _ 50 V _ N P O _ 04 1 6 H DA _ B IT CL K S E N S E _A 14 15 S en s e -B S PD IF C2 /E A PD S PD IF O DIGITAL C 7 02 13 S en s e A S P K -L + S P K -L - 1 6 H DA _ S DO UT A UD G MI C 2- V R E F O A VD D1 A V DD 2 P VD D1 P V DD 2 1 DVD D1 D V D D -I O P le a se Le t LC Filt e r t oge t he r a nd c lose t o C ode c. IF S pe a k er w i re le ngt h is le ss t han 80 00m ils It don't ne e d the LC Filt e r. Q 12 *B S S 1 3 8 _N L 40 41 S P K O UT L + S P K O UT L - A U DG 18 PD # Q 13 * MT N 7 0 0 2Z H S 3 G HD A _ RS T # G AZ_RST# For 1. 5V HDA Link De -pop 4 P D# D Sheet 25 of 41 AUDIO CODEC ALC261C 5V S U 32 1 0 K _ 04 D H D A _ R S T# 2 7 K B C _M U T E # 39 46 R 4 62 D3 3 B A T 54 A W G H 1 A C 3 2 A S B.Schematic Diagrams 5 VS J_ S P K L 1 1 2 SP K O UT R+ SP K O UT R- L136 L135 S P K OU T L+ _ L S P K OU T L-_ L * F C M 1 60 8 K -1 21 T 0 6 _s h o rt * F C M 1 60 8 K -1 21 T 0 6 _s h o rt S P K OU T R +_ R S P K OU T R -_R 4 3 2 1 * 85 2 0 4-0 4 0 01 8 5 20 4 -0 20 0 1 P C B F o o t p rin t = 8 5 20 4 -0 2R PN: 6-20- 43130- 104 C2 3 7 C2 3 9 A UD G *1 8 0 p_ 5 0 V _ N P O _0 4 *1 8 0 p_ 5 0 V _ N P O _0 4 MI C 1 -L M 29 MI C 1-R M 2 9
  • 75.
    Schematic Diagrams USB 3.0VL800 USB 3.0 VL800 B - 27 B.Schematic Diagrams Sheet 26 of 41 USB 3.0 VL800
  • 76.
    Schematic Diagrams KBC- ITEIT8518 KB C _ AV DD *1 5 m li _ sh o rt _ 06 C7 4 1 C7 4 2 C7 4 3 C 74 4 0. 1 u _ 16 V _ Y 5 V _ 0 4 1 0u _ 10 V _ Y 5 V _ 0 8 0 . 1u _ 1 6V _ Y 5V _ 0 4 0 . 1 u_ 1 6V _Y 5V _ 0 4 V DD3 L 1 17 H C B 1 0 05 K F -1 2 1T 2 0 U 37 8 . R 50 1 V DD3 C 74 7 V DD 3 VD D C8 5 6 C7 4 5 0. 1 u _ 16 V _ Y 5 V _ 0 4 *0 . 1 u_ 1 6 V _Y 5 V _0 4 * 0 . 1u _ 1 6V _ Y 5 V _ 0 4 SI SO CE # SC K C 7 46 0 . 1 u_ 1 6 V _Y 5 V _0 4 K B C _ F LA S H 3 5 2 1 6 VD D3 K B C _S P I _S I _ R K B C _S P I _S O _ R K B C _S P I _C E # _R K B C _S P I _S C L K _R R 50 2 W P# 1 0 0K _0 4 C 74 8 L 11 8 H C B 1 00 5 K F -1 21 T 2 0 0 . 1 u_ 1 6 V _Y 5 V _0 4 EC_ VCC R7 8 5 15 E C_ RS T # *0 _0 4 R7 8 6 1 5 , 19 , 2 3 , 24 , 2 6 B U F _ P L T_ R S T# 0_ 0 4 ( S MI # ) ( S CI# ) E C _ S MI # E C_ S CI# 29 23 15 M E _W E # C PU_ F A N ( W EB1 # ) V G A _F A N C P U _F A N 2 9 W E B _E MA I L # C8 5 5 0 . 1u _ 1 6V _ Y 5V _ 0 4 BA T _ DE T B A T _ V OL T ( APKEY# ) 37 B A T _ DET 37 B A T _ V OL T 29 A P _K E Y # 2 TH E R M _V OL T L A N _ P C I E _W A K E # 3 G_ D E T# C C D _ D E T# M OD E L_ I D 2 3 L A N_ P CIE _ W A K E # 22 22 3 G_ D E T # CCD _ DE T # 37 S MC _B A T 37 S MD _B A T 1 0 S MC _ V GA _ T H E R M 1 0 S MD _ V GA _ T H E R M 3, 1 6 , 1 7 S M C _ C P U _ TH E R M 3, 1 6 , 1 7 S M D _ C P U _ TH E R M R 70 8 R 70 9 R 52 3 H _P E C I 25 Pin87 3 IN mult i 1 f un ctio n pin L C D _ B R I GH TN E S S K BC_ BE E P( B E EP ) K B C_ B E E P 28 L E D _ S C R OL L # 28 L E D _N U M # 28 L E D _C A P # 2 8 LE D _ B A T _C H G 2 8 L ED_ BA T _ F UL L 28 L E D_ P W R 24 2 4, 2 8 24 3 IN1 B T_ D E T # S MC _ B A T S MD _ B A T S MC _ V GA _ T H E R M S MD _ V GA _ T H E R M 0_04 0_04 * 0 _0 4 R 7 87 8 0 CL K 80 C L K 1 K_ 0 4 2 9 W E B _W W W # 29 T P _ CL K 29 T P_ DAT A 22 8 0 D E T # ( 80 P O R T _D E T # ) ( W EB2 # ) PJ 0 PJ 1 A C 2 / GP J 2 A C 3 / GP J 3 A C 4 / GP J 4 A C 5 / GP J 5 3 74 VBAT IT8518 AD AD AD AD AD AD AD AD C 0 / GP I C 1 / GP I C 2 / GP I C 3 / GP I C 4 / GP I C 5 / GP I C 6 / GP I C 7 / GP I 0 1 2 3 4 5 6 7 F L F R A M E # / GP G 2 F L AD0 /S C E # F L A D1 /S I F L A D2 /SO F LA D 3 / GP G 6 F LC L K / S C K ( P D )F L R S T# / W U I 7/ G P G0 / T M GPIO SMBUS 1 10 1 11 1 15 1 16 1 17 1 18 SM SM SM SM SM SM ( P D )K S O1 6 / GP C 3 ( P D )K S O1 7 / GP C 5 C L K 0 / GP B 3 D A T 0 / GP B 4 C L K 1 / GP C 1 D A T 1 / GP C 2 C L K 2 / GP F 6 ( P U ) D A T 2 / GP F 7 ( P U ) ( ( ( ( ( ( ( ( PWM 24 25 28 29 30 31 32 34 PW M PW M PW M PW M PW M PW M PW M PW M 0 / GP A 0 ( 1 / GP A 1 ( 2 / GP A 2 ( 3 / GP A 3 ( 4 / GP A 4 ( 5 / GP A 5 ( 6 / GP A 6 ( 7 / GP A 7 ( PU PU PU PU PU PU PU PU ) ) ) ) ) ) ) ) PS2 C PS2 D PS2 C PS2 D PS2 C PS2 D LK 0 / G A T0 / G LK 1 / G A T1 / G LK 2 / G A T2 / G P F 0( P F 1( P F 2( P F 3( P F 4( P F 5( )G )G )G )G )G )G )G )G P H0 /ID P H1 /ID P H2 /ID P H3 /ID P H4 /ID P H5 /ID P H6 /ID P G1 / I D 0 1 2 3 4 5 6 7 ( P D )E GA D / GP E 1 ( P D )E G C S # / GP E 2 ( P D )E G C L K / GP E 3 K B -S I 0 K B -S I 1 K B -S I 2 K B -S I 3 K B -S I 4 K B -S I 5 K B -S I 6 K B -S I 7 4 5 6 8 11 12 14 15 KB KB KB KB KB KB KB KB -S I 0 -S I 1 -S I 2 -S I 3 -S I 4 -S I 5 -S I 6 -S I 7 4 5 6 8 11 12 14 15 36 37 38 39 40 41 42 43 44 45 46 51 52 53 54 55 K B -S O0 K B -S O1 K B -S O2 K B -S O3 K B -S O4 K B -S O5 K B -S O6 K B -S O7 K B -S O8 K B -S O9 K B -S O1 0 K B -S O1 1 K B -S O1 2 K B -S O1 3 K B -S O1 4 K B -S O1 5 1 2 3 7 9 10 13 16 17 18 19 20 21 22 23 24 KB KB KB KB KB KB KB KB KB KB KB KB KB KB KB KB -S O0 -S O1 -S O2 -S O3 -S O4 -S O5 -S O6 -S O7 -S O8 -S O9 -S O1 0 -S O1 1 -S O1 2 -S O1 3 -S O1 4 -S O1 5 1 2 3 7 9 10 13 16 17 18 19 20 21 22 23 24 PU PU PU PU PU PU ( P D )W U I 5 / GP E 5 ( P D )L P C P D # / W U I 6 / GP E 6 ) ) ) ) ) ) ( P D )T A C H 0 / GP D 6 ( P D )T A C H 1 / GP D 7 ( P D )T MR I 0/ W U I 2 / GP C 4 ( P D )T MR I 1/ W U I 3 / GP C 6 CIR R I 1# / W U I 0 / GP D 0( P U ) R I 2# / W U I 1 / GP D 1( P U ) ( P D )C R X / GP C 0 ( P D )C TX / GP B 2 ( 3 G_ P W R _ E N ) K B C _ S P I _C E # K B C _ S P I _S I K B C _ S P I _S O ( V C H G-S E L ) KB C_ S P I_ SCL K 0 _04 F OR IT 85 12C X/ EX 0 .1U _0 4 F OR I TE8 51 2- J(I TE 85 02- J E C C os t D ow n R 5 33 W/ 0 CI R) C 7 53 R5 3 5 0V V 2. 0 R5 03 10 K/ R5 04 10 K 1.6 5V W240 BU W250 BU W250 BAQ MO D E L _ I D EC_ VS S C K 32 K E C K 3 2K 1 0 K _ 04 VD D3 * 1 0K _ 0 4 RX 2. 2 K _ 0 4 2. 2 K _ 0 4 1 0K _ 0 4 R 50 6 1 0K _ 0 4 R 50 7 *1 0 K _ 04 W L A N_ L E D# 1 6 , 1 9, 2 6 , 3 0 1 6 , 3 0, 3 2 B A T _V O L T VD D3 OC P P E # ICP P E # 35 17 C 7 5 1 1 u _6 . 3 V _ X5 R _0 4 80PORT J_ 8 0D E B U G 1 2 9 , 3 0, 3 1 5 4 3 2 1 E GA D 26 26 3 IN 1 8 0 CL K R 51 4 1 0 K _0 4 80 D E T# 1 2/6 Reve rse R S M R S T _ GA T E # 16 K B C_ RS T # 1 6 47 48 C P U _F A N S E N V GA _ F A N S E N 120 1 2 4 ( P M_ P W R O K ) V C O R E _ ON 119 1 2 3 ( K B C _ P ME # ) P ME # 29 VDD 3 C7 5 2 0 . 1 u _1 6 V _ Y 5 V _ 04 For 8512E KBC_SPI_* _R = 0.1"~0.5 " 35 U 39 8 5 0_ 0 4 VD D C E L L _C ON TR OL 3 7 R5 2 8 1 K _ 0 4 ? ? ? 3 R 5 3 2 4 . 7 K _ 04 K B C _ H O LD # 2 128 16 C H G_ E N 37 7 *1 0m i l _s h ort 1 2 * 12 p _5 0 V _ N P O _0 4 C K 3 2K * 12 p _ 50 V _ N P O _ 04 S H OR T * MC -14 6 _3 2 . 7 68 K H z Co -la yo ut X2 , X3 1 2 4 3 R5 34 F or IT8 518 BX& IT 85 19 B On ly. X 1 5 _ 1% _ 0 4K B C _S P I _ C E # K B C _S P I _S C L K _R R5 3 0 4 7 _ 04 CE# VSS P C T 25 V F 0 1 6B -75 -4 I -S 2 A F C K 3 2K E C 7 55 1 5 _ 1% _ 0 4K B C _S P I _ S O R5 2 9 4 *1 0 M_ 0 4 4 3 4 7 _ 04 R5 2 7 K B C _S P I _C E # _R SC K H OL D # U37 U39 Co-layout CK 3 2 K E CK 3 2 K R 53 1 R5 2 6 K B C _S P I _S O _ R SI SO K B C _ F LA S H S W I# K B C _S P I _S I _R 2 1 6 R 7 10 C7 5 4 K BC_ AG ND R 50 5 3 .3 VS 22 B T _E N 2 4 ,2 8 B K L _E N 20 H S PI_ CE # 1 7 H S P I _ S C LK 1 7 H S P I _ MS O 1 7 H S P I _ MS I 17 D D _O N 82 83 84 SM D_ BA T R8 0 8 SM C_ BA T R8 0 9 3G _D E T # CCD _ DE T # 22 X1 0 R5 3 4 0 . 1 u_ 1 6 V _Y 5 V _0 4 * 10 m i _ s h ort _ 0 4 C D _ B R I G H T N E S S l L *0 . 1 u_ 1 6 V _Y 5 V _0 4 R5 0 3 R5 0 4 X1 1 * 1T J S 1 25 D J4 A 4 2 0P _ 3 2 . 76 8 K H z 6 -2 2-3 2R 76 -0B 4 C7 5 6 B - 28 KBC- ITE IT8518 M OD EL _ID 3.3 V V C H G _ S E L 37 S USB # S USC # 19 CLOCK NC 2 2 0 B R I GH TN E S S V OLT AG E R5 03 X/ R 504 1 0K Pin100 ,104&106 EXT ? ? Pu ll hi & Pull L ow . 93 94 95 96 97 98 99 107 ( P D )L 80 H L A T / GP E 0 AVSS R XD / GP B 0 ( P U ) T X D/G P B1 ( PU ) *0 _0 4 RX R5 03 10 K/ R5 04 X V 2. 0 C CD_ E N 75 UART I T8 5 1 8E V ER . V 1. 0 3 G_ P OW E R 56 57 ( P D )R I N G #/ P W R F A I L # / L P C R S T# / GP B 7 VSS VSS VSS VSS VSS VSS VSS WEB #- --WEB_EM AIL# 1 WEB #- --WEB_WWW # 2 EC MODULE CHOOS (FOR DIFFER E ENCE K/B TYPE ) W P# LPC/WAKE UP GP INTERRUP T G I N T / GP D 5 ( P U ) 1 08 1 09 24 J_ KB1 A L L _S Y S _ P W R G D 1 9 , 20 PWM/COUNTER P W R S W / G P E 4( P U ) * 0 _0 4 * 0 _0 4 1 u _6 . 3 V _ X5 R _0 4 V DD3 100 101 102 103 104 105 106 112 R 83 0 1 0 V G A _ A L E RT # R 82 9 2 4, 2 8 W L A N _ L E D # 24 W L A N_ DE T # 1 *8 52 0 5 -05 0 0 1 WAKE UP WAKE UP 33 PD PD PD PD PD PD PD PD EXT GPIO PS/2 85 86 87 88 89 90 * 8 52 0 1- 24 0 51 58 59 60 61 62 63 64 65 K B C _W R E S E T # C 74 9 For 8502 E U9 U28 Co-l ayout V D D3 FLASH ADC 66 67 68 69 70 71 72 73 18 21 P W R_ B T N# A VCC 26 50 92 114 1 21 127 VSTBY VST BY VSTBY VSTB Y VSTBY VSTBY DAC G G D D D D 1 25 3G _E N 30 P W R_ S W # 16 , 2 0 , 29 L I D _ S W # 16 E C S CI# /G P D3 ( P U ) E C S MI # / G P D 4 ( P U ) 76 77 78 79 80 81 W L A N _E N 2 4 , 28 W L A N _E N 25 K B C _ MU T E # Sheet 27 of 41 KBC- ITE IT8518 0 _ 04 K S O0 / P D 0 K S O1 / P D 1 K S O2 / P D 2 K S O3 / P D 3 K S O4 / P D 4 K S O5 / P D 5 K S O6 / P D 6 K S O7 / P D 7 K S O8 / A C K # K S O 9/ B U S Y K S O 10 / P E K S O1 1 / E R R # K S O 1 2/ S L C T KSO 1 3 KSO 1 4 KSO 1 5 G A 2 0/ G P B 5 K B R S T #/ G P B 6 ( P U ) P W U R E Q # / GP C 7( P U ) L 8 0L L A T / GP E 7 ( P U ) 4 VSS * A T 25 F 5 1 2A N FOR W250BUQ J _K B 2 8 52 0 1 -24 0 5 1 KSI0 /ST B# K S I1 /A F D # K S I 2/ I N I T # K S I 3/ S L I N # KS I4 KS I5 KS I6 KS I7 LPC K/B MATRIX 1 12 27 49 91 113 1 22 B.Schematic Diagrams 1 6, 2 6 16 FOR J _W240BU KB1 W R ST # 1 26 4 16 20 G A 20 R 7 97 0 1 2 3 CL K A ME # IRQ R S T #/ W U I 4 / GP D 2 ( P U ) 7 HO L D# 14 K B C _W R E S E T # 16 GA 2 0 1 6, 2 9 , 3 7 A C _ I N # 28 LE D _ A C I N 3 ,1 7 AP U_ T A L E RT # L AD L AD L AD L AD L PC LFR SER L PC V CC U3 8 10 9 8 7 13 6 5 22 1 5, 1 9 L P C _A D 0 1 5, 1 9 L P C _A D 1 1 5, 1 9 L P C _A D 2 1 5, 1 9 L P C _A D 3 15 , 1 6 LP C _ C L K 0 1 5 , 19 L P C _ F R A ME # 1 5, 1 9 S E RIR Q K B C _ H OL D # K B C _ A GN D 11 . 3 .3 VS 6 -22 -3 2R 76- 0B 2 6 -22 -3 2R 76- 0B G K B C _S P I _ S I K B C _S P I _ S C LK
  • 77.
    Schematic Diagrams LED/ MDC/BT 3V _B T Bluetooth J _ BT 1 3 .3 V 16 US B _ P N 6 16 US B _ P P 6 2 4, 2 7 B T _ DE T # R5 3 6 47 K _ 0 4 3 .3 V *8 7 21 2 -0 6G 0 1 5, 2 4 B T _ DE T # C7 5 7 R5 3 7 B T _ ON 3 . 3V *1 0K _0 4 3 V_ BT D 3 . 3V S 3 . 3V S R 5 40 L ED_ PW R 22 0 _0 4 R 54 3 R 54 4 R5 4 5 2 2 0 _0 4 2 2 0_ 0 4 2 2 0_ 0 4 2 20 _ 04 R5 5 0 M2 M-M A R K 1 H3 4 h t 6 _ 0b 7 _0 d 3 _7 H3 5 H C 6_ 0 d 3_ 7 3 4 5 1 9 8 7 6 H1 4 3 4 5 MT H 31 5 D 1 1 1 3 3 1 E 2 Y K P B - 30 2 5Y S GC B 24 , 2 7 For W240BU E H2 5 M8 M-M A R K 1 BAT LED D 14 K P B -3 02 5 Y S G C C 6-5 2- 520 01 -02 7 BT _ EN M7 M-MA R K 1 LED D1 3 2 2 4, 2 7 Q1 6 * DT C1 1 4 E UA SG * 10 m i _ s ho rt _ 0 4 l B W L A N _E N 1 1 POWE ON R W LA N _L E D # 2 4 , 2 7 Y 2 R 5 42 Sheet 28 of 41 LED/ MDC/ BT K P B -3 02 5 Y S G C Q1 7 D T C 1 1 4E U A M1 M5 M -MA R K 1 M -MA R K 1 L E D _ B A T _F U L L 2 7 WL AN LE D D1 L E D _ S C R OL L # 2 7 27 SG 1 4 C C 3 2 LOCK LED L E D_ CA P # 2 7 6-5 2- 520 01 -02 7 1 SCRO LL D5 L OCK L ED R Y - S P 17 0 Y G3 4 -5M C L E D _ N U M# 2 7 6- 52 -52 00 1- 027 A C APS D 4 LOC K LED R Y -S P 1 70 Y G 34 -5 M C S A T A _L E D # 1 7 6- 52- 52 001 -0 27 A NUM D 3 LED R Y -S P 17 0 Y G3 4 -5 M C A HDD/ ODD D2 R Y -S P 1 70 Y G 34 -5 M A BT LE D 4 2 20 _ 0 4 L E D_ B A T _ CH G 2 7 2 2 0 _0 4 3 2 20 _ 0 4 LE D _A C I N 2 7 R 54 1 22 0 _0 4 R 5 48 4 22 0 _ 04 R5 4 7 Y R5 4 6 SG R 5 49 *1 0 u_ 1 0 V _Y 5V _0 8 4 3 .3 V S 2 3 .3 V S C7 5 9 * 18 0 p_ 5 0 V _N P O_ 0 4 S 3 .3 VS 3 .3 VS C 75 8 1 9 8 7 6 H1 3 3 4 5 MT H 31 5 D 1 1 1 9 8 7 6 1 C 76 0 *0 . 1 u_ 1 6V _Y 5V _ 0 4 MT H 3 1 5 D 1 1 1 V D D3 H2 H1 C 1 10 D 11 0 N P C 11 0 D 1 1 0N P M6 M-MA R K 1 M3 M-M A R K 1 M4 M-M A R K 1 H5 3 4 5 S2 S MD 8 0 X 80 H 29 H 30 H 31 H 4_ 7 B 6 _0 D 3 _ 7 H 4_ 7 B 6 _0 D 3_ 7 H 4 _7 B 6 _0 D 3_ 7 9 8 7 6 MT H 31 5 D 1 1 1 3 4 5 H6 C6 7 D6 7 H1 9 H 4 _ 0B 7 _ 0 D 3 _7 H2 1 H 20 C 1 10 D 1 1 0 N P C 11 0 D 1 1 0N P H3 6 h t 6 _ 0b 7 _0 d 3 _7 H3 2 H 4 _ 7B 6_ 0 D 3 _ 7 H 33 H T 6_ 0 B S 1 D 3 _7 H7 1 H9 3 4 5 1 1 MT H 31 5 D 1 1 1 9 8 7 6 H2 4 3 4 5 MT H 31 5 D 1 1 1 6 mt h3 1 5d 1 1 1_ 3 H 23 C 67 D 6 7 H3 3 4 5 H1 1 1 1 H 17 H 15 * H 4 _7 B 6 _ 0D 3 _7 H 4_ 7 B 6 _0 D 3 _ 7 1 S1 S MD 80 X 8 0 1 H 18 H 6_ 0 D 3 _ 7 1 9 8 7 6 3 4 5 1 9 8 7 6 1 1 2 3 4 5 6 MT H 3 1 5 D 1 1 1 H2 6 9 8 7 6 3 4 5 MT H 31 5 D 1 1 1 1 M TH 3 15 D 1 1 1 H4 3 4 5 1 GN D J_ T P 4 9 8 7 6 L E D_ P W R L E D_ A CI N L E D_ B A T _ F UL L L E D_ B A T _ CHG * 85 2 01 -0 6 05 1 GN D 1 2/9 For W250BUQ 9 8 7 6 MT H 3 1 5 D 1 1 1 LED/ MDC/ BT B - 29 B.Schematic Diagrams LED 5 0mi l *1 5 m li _ sh o rt _ 06 Q1 4 *MT N 70 0 2Z H S 3 G R 5 39 50 mi l B T _ E N# BT_ EN * 0_ 0 4 R 5 38 * 18 0 p_ 5 0 V _N P O_ 0 4 2 4 , 27 1 2 3 4 5 6 BT _ EN#
  • 78.
    Schematic Diagrams USB/ FAN/TP/ MULTI CON USB PORT*2(Port 0,Port1) R7 4 0 * 0_ 0 6 U S B _V C C 2 US B V CC0 Reserve 9/8 0 _ 06 R7 4 1 US B V CC1 60 mil + C 7 40 + C7 6 9 2 2 0u _ 6. 3V _ 6 . 6 *4 . 5 V DD 5 17 12 O UT 3 D P _O V D D5 *1 0 K _0 4 11 U S B _P N 0 _R *1 0 K _0 4 * 17 . 8 K _ 1% _ 0 4 15 R7 4 5 NC 8 F A U LT # D C TL 3 R7 4 6 *1 0 K _0 4 R5 7 4 *0 _ 04 5 VS J _ F A N1 X 1 1 3 . 3V R 5 52 1 0 K _ 04 U S B _O C P 0 _ 1 # R 5 54 US B V CC1 U S B _P N 0 U S B _P P 0 R 1 68 0_ 0 4 US B _ P N0 _ R U S B _P P 0 US B _ P N0 + C 7 72 U S B _F L G # *0 _ 04 U S B _ V CC3 L 13 0 *1 5 mi l _ sh o rt _ 06 R 5 53 *1 0K _ 0 4 R 1 71 0_ 0 4 JFA N U S B _ P P 0 _R 2 7 C P U_ F A N S E N 3 R 5 51 * 10 0 u _6 . 3 V _ B _A 6 100 M IL 16 C 7 62 C 7 63 C 7 64 1 6 US B _ P P 1 1 VIN2 0 . 1 u _1 6 V _ Y 5 V _ 04 0. 1 u _1 6 V _ Y 5 V _ 04 *1 0u _ 6 . 3V _ X 5 R _ 06 V O UT 3 4 E N# 1 R7 1 4 C 77 0 R 5 56 GN D R T9 7 1 5B G S U S 0 40 3 6 B C A 0 81 W 24 0 B U 6 - 2 1- B 4 9C 0 - 10 4 C7 7 1 R 5 57 10 K _ 0 4 DA T A _ L 10 K _ 0 4 * 10 u _ 10 V _ Y 5 V _ 08 3 J_ T P 1 DA T A _ H 0 _0 4 3 0, 3 2 , 3 3 D D _ ON # * 15 m il _ s ho rt _ 0 6 2 L1 2 1 4 G ND R 5 55 V+ 3 * W C M 20 1 2 F 2S -1 6 1 T0 3 2 1 FO R CLI CK B OA RD 5 VS_ TP 5V S 1 0 _0 4 4 U S B _P N 1 8 7 V O UT 2 3 1 0u _ 10 V _ Y 5 V _ 0 8 R7 1 3 U S B V CC 1 F L G# V O U T 1 VIN1 Port 1 J _ USB 2 5 2 C 76 1 CLICK CONN 0 . 1 u _1 6 V _ Y 5 V _0 4 1 2 3 4 8 52 0 1-0 4 0 51 GN D 1 G ND 2 GN D 3 G ND 4 U S B _ F L G# 4. 7 K _ 0 4 8 mil 0 C 7 73 U 40 5V 8 52 0 5-0 3 7 01 1 0u _ 1 0V _ Y 5V _ 0 8 1-----> Dedicated Charging Port, A uto-detect 1-----> Charging Downdtream Port, BC Spec 1.1 0-----> Standard Downstream Port, USB 2.0 M ode. 3 . 3V 1 6, 2 6 U S B _ O C P 0 _ 1# 1 2 3 C7 6 6 0. 1 u _1 6 V _ Y 5 V _ 04 U S B _ O C P 0 _1 # 16 CTL3: 0 CTL3: 1 CTL3: X 5 VS_ FAN C 7 65 *T P S 2 5 40 N/A Q7 6 *M TN 70 0 2 Z H S 3 1 u_ 6 . 3V _Y 5V _ 0 4 T P _D A T A 2 7 T P _C LK 27 C 7 74 C 7 75 47 p _ 50 V _ N P O _0 4 G ND 1 GN D 2 G ND3 GN D 4 CTL2 CTL2 CTL2 8 7 6 5 G 9 9 0P 1 1 U 6 - 0 2- 9 9 01 1 - B2 0 P 2 7 93 A 6- 0 2 - 02 7 9 3- B 2 0 GN D 0_ 0 4 3 .3 VS CTL1 CTL1 CTL1 D D D D A X 9 9 5S A W 25 0 B UQ 6 -2 1 - B4 4 1 0- 0 0 4 V DD3 GN GN GN GN D A TA _ L W 24 0 B U 6 - 21 - B 49 C 0 -1 0 4 13 FO N VIN V O UT VSET 3 U S 0 40 3 6 B C A 0 8 1 9 C P U _F A N V+ * 10 K _ 0 4 I L I M1 16 Sheet 29 of 41 USB/ FAN/ TP/ MULTI CON U 41 1 2 3 4 D A TA _ H R 7 12 S 47 p _ 50 V _ N P O _0 4 W 25 0 B UQ 6 - 21 - B 44 1 0 -0 0 4 VDD 3 POWER SWITCH CONN. CONN.(Port 2) AP_ KEY# 5V R7 3 4 3 . 3V S 1.1 60 A mils *0 _ 0 6 C7 7 8 0 . 0 1 u_ 1 6 V _X 7 R _ 0 4 3. 3 V C7 7 6 C 7 77 1 2 3 4 5 6 7 8 Q 18 G 2 5 M IC_ S E N S E 2 5 H P _ S ENSE 2 5 S P K OU T R + 2 5 S P K OU T R 16 USB _ PN4 R5 6 1 *1 0 m il _ sh o rt _ 04 USB _ PP 4 R5 6 2 *1 0 m il _ sh o rt _ 04 S P K OU T R + S P K O UT R- U S B N4 _ R 16 H E A D P H O N E -R H E A D P H O N E -L M IC_ S E NS E S P K _H P # H P _ S ENSE U S BN4 _ R U S B P 4 _R U S B P 4 _R B - 30 USB/ FAN/ TP/ MULTI CON 1 2 3 4 5 6 7 8 9 10 11 12 13 14 8 5 20 1 -14 0 5 1-0 1 Ch an ge co nne ct or 0 . 01 u _ 16 V _ X 7R _0 4 0. 0 1 u_ 1 6 V _X 7 R _ 0 4 *1 0 m il _ sh o rt _ 04 M_ B T N # AP_ KEY# 88 4 8 6-0 8 01 J _ SW 1 1 2 3 4 5 6 7 8 9 10 M_ B T N # 20 mi l M _B T N #_ R W EB_ W W W # W E B _ E M A I L# L ID_ S W # 30 R5 6 0 *1 0m i l _s h or t _0 4 M_ B TN # M_ B T N # W E B _W W W # 2 7 W E B _E M A I L # 2 7 L I D _ S W # 1 6, 2 0 , 2 7 A P _ ON 30 P R 21 5 * 47 K _ 0 4 *0 . 1u _ 5 0V _ Y 5V _ 0 6 12 /8 P C2 3 0 P V1 *V 1 5 A V L C 0 4 02 2 2 5 H E A D P H ON E -R 2 5 H E A D P H ON E -L M I C 1 -R M M IC1 -L M 3 .3 V 2 0m il MB T N R5 5 8 W EB_ W W W # W E B _ E MA I L # LI D _ S W # 1 2 5 M I C 1 -R M 2 5 M I C 1 -L M S * MT N 7 0 02 Z H S 3 J _ A UDIO 1 12 /10 Dele te R5 59 F OR A UD IO B OA RD 3 .3 VS 1 0 K _ 04 * 1 0K _ 0 4 * 1 0K _ 0 4 J_ S W 2 0 _ 06 D R7 3 3 R8 3 1 R8 3 2 R8 3 3 A P _K E Y # 2 7 FOR P OW ER S WI TC H BO AR D US B V CC1 AP_ KEY # W E B _W W W # W E B _E M A I L # CLOSE TO J_SW1 1 Audio/B A P _ ON PV2 *V 1 5 A V L C 0 40 2 VIN 2 B.Schematic Diagrams R 7 51 R7 3 7 I L I M0 C TL 2 7 A C_ IN G 1 6 , 27 , 3 7 A C _I N # 5V S 2 3 *W C M2 0 1 2F 2 S -1 6 1T 0 3 2 4 6 *1 0 K _0 4 1 L 1 20 16 C TL 1 *1 0 K _0 4 R 7 48 4 U S B _P P 0_ R G ND EN /DSC R 7 50 U S B _ P P 0_ R 14 27 1 0_ 0 4 U S B _ P N 0 _R D P _I N 5 V DD5 D D _ ON J _ USB 1 R 7 11 D M _I N I L I M_ S E L R 7 49 12 /7 10 mi 0 l 10 D M_ O 4 * 10 K _ 0 4 5V S _ F A N G ND1 GN D 2 G ND3 GN D 4 IN 2 U S B _P P 0 R 7 47 FAN CONTROL Port 0 G ND 1 GN D 2 G ND 3 GN D 4 1 PPAD U 10 10 mi 0 l U S B _P N 0 27 , 3 0 , 31 0 . 1 u _1 6 V _ Y 5 V _ 04 F ON # US B PO RT Charg e V DD 5 C7 6 8 *1 0 0u _ 6 . 3V _ B _ A US B V C C0 * 5 05 0 0- 01 0 41 -0 0 1L If system has APON function, uses J_SW1 If system has no APON function, uses J_SW2 1 2/8
  • 79.
    Schematic Diagrams 5VS/ 3.3VS/1.8VS/ 1.5VS/ 1.1VS VI N VA VIN V IN 1 3 .3 V V IN 1 R8 1 0 PU 1 V A *1 2 K _ 06 V IN 29 P R 2 10 M_ B T N # 29 8 VA 7 V IN 1 K _ 04 6 M _B T N # 1K _ 0 4 R5 6 3 D D _ ON _L A T C H D D_ O N P R1 8 P W R_ S W # 4 PC 6 2 7 , 29 , 3 1 1 K_ 0 4 P W R_ S W # 2 7 ON D D_ON"L" T O "H FR " OM EC PC 7 PC 8 C 7 79 0 . 1 u_ 5 0 V _Y 5 V _ 06 12 /6 V IN1 2 3 1 K_ 0 4 P R 2 11 A P _ ON 1 0 . 1 u _5 0 V _ Y 5 V _ 0 6 0 . 1 u_ 5 0 V _ Y 5 V _ 0 6 0 . 0 1 u _1 6 V _ X7 R _0 4 5 I N S TA N T -ON GN D PR 3 10 0 K _ 0 4 V DD 3 P 2 8 0 8B 0 S Y S 5V 5V S Y S 5V PR 4 1 0 K_ 0 4 SY S5 V P R5 1 0 K_ 0 4 P R6 10 K _ 0 4 ON ON D D _ ON # 0 . 0 1 u_ 1 6 V _X 7 R _0 4 0. 0 1 u _1 6 V _ X 7R _ 04 P Q1 A M TD N 7 0 0 2Z H S 6 R SU SB S US C 0 . 01 u _ 1 6V _ X 7 R _ 0 4 D D_ O N# 2 9 , 3 2 , 33 P Q1 B M TD N 7 0 0 2Z H S 6 R O N D S US B D 5G 4 PR 7 1 6 , 27 , 3 2 PC 1 0 P C1 1 S US C # S 1 6, 1 9 , 2 6 , 27 S U S B # * 0. 1 u _ 16 V _ Y 5V _ 0 4 S * 0. 1 u _ 16 V _ Y 5V _ 0 4 * 0 . 1u _ 1 6 V _Y 5 V _ 04 P R9 PR 8 10 0 K _ 04 1 0 0K _0 4 C7 8 3 C 78 4 0. 01 u _ 16 V _ X 7 R _ 0 4 1 0 0 K _0 4 0 . 0 1u _ 1 6V _X 7 R _ 0 4 ON ON ON 5VS 5V S Y S 1 5V V DD 5 3A 3A 1.5VS NM O S PQ 4 A M TN N 2 0 N 0 3 Q8 2 1 V DD 5 5V 8 7 5V S S Y S 15 V P R1 1 Po wer Pl ane 1 .5 V P Q 5A *M T N N 20 N 03 Q 8 2 1 8 7 P R1 2 1 M_ 0 4 N M OS 1 . 5V S *1 M_ 0 4 P C1 2 P C2 2 5 P R 2 06 0. 1 u _ 16 V _ Y 5V _ 0 4 1 0u _ 1 0V _Y 5 V _0 8 1 0 0 _1 % _ 04 PC1 3 5 2 D P Q1 3 * MT N 70 0 2 Z H S 3 G S US B *0 . 1 u_ 1 0 V _ X7 R _0 4 6 S 1 2 10/20 PJ 2 P J1 * 1 00 _ 1 % _0 4 P Q 5B *M TN N 2 0 N 0 3 Q8 P C1 9 4 70 p _ 50 V _ X 7 R _ 0 4 G 47 0 p _ 50 V _ X 7 R _ 0 4 6 PQ 6 0 M TN 7 00 2 Z H S 3 G 1 D D _O N # S US B 6 5 5 P R1 4 *1 0 u_ 1 0 V _ Y 5 V _ 08 S P C1 7 P C1 8 P Q6 1 MT N 7 0 0 2Z H S 3 S P Q3 B M T N N 20 N 03 Q 8 P Q4 B M TN N 2 0 N 0 3 Q8 D 10 0 _ 1% _ 0 4 4 P R2 0 7 1 0 u _1 0 V _ Y 5 V _ 0 8 D 4 P C 2 27 0 . 1 u_ 1 6 V _Y 5 V _ 04 3 P C 22 6 4 1M _ 04 P C1 4 *0 . 1 u _1 6 V _ Y 5 V _ 0 4 3 P R1 0 8 7 P Q3 A MT N N 20 N 03 Q 8 2 1 3 S Y S 15 V Sheet 30 of 41 5VS/ 3.3VS/ 1.8VS/ 1.5VS/ 1.1VS 4 0 m il SU SB 4 0m i l 3 2, 3 3 , 3 4 , 36 O N ON 1.1VS 3 .3 V 3A 8 7 P Q6 A 1 M_ 0 4 P R1 6 P C2 1 PR 1 9 0. 1 u _ 1 6V _ Y 5V _0 4 1 0 u _1 0 V _ Y 5 V _ 0 8 1 0 0 _1 % _ 04 3 P C2 2 P C 2 29 P R2 0 8 0 . 1 u_ 1 6 V _Y 5 V _ 04 1 0 u _1 0 V _ Y 5 V _ 0 8 10 0 _ 1% _ 0 4 5 5 PQ 7 MT N 70 0 2 Z H S 3 G S SU SB 2 20 0 p _ 50 V _ X 7 R _ 0 4 G PQ 1 0 M TN 7 00 2 Z H S 3 6 D 4 P C 26 P Q6 2 MT N 7 0 0 2Z H S 3 SU SB 0 . 0 1 u_ 1 6 V _ X7 R _0 4 P Q9 B MT N N 2 0N 0 3Q 8 S G ON 1 2/8 6 S 22 0 0 p _5 0 V _ X 7R _ 04 D D _ ON # 1 0 0_ 1 % _0 4 P Q6 B M T N N 20 N 03 Q 8 6 5 D 4 P Q8 B M T N N 20 N 03 Q 8 P R 15 1 0 u_ 1 0 V _ Y 5 V _ 0 8 PC 2 0 3 P C 22 8 PC 1 6 0 . 1 u _ 16 V _ Y 5 V _ 0 4 1 M_ 0 4 P C2 5 P C1 5 P R 17 Po wer Pl ane 1M _ 04 1 .1 V S M T N N 20 N 03 Q 8 2 1 3 P Q8 A MT N N 20 N 03 Q 8 2 1 P Q9 A MT N N 2 0N 0 3Q 8 2 1 PR 1 3 8 7 D 8 7 V D D3 3. 3 V S 1 . 1V 4 V DD 3 3A SY S1 5 V NM O S S Y S 1 5V S Y S 15 V NM O S 3.3VS 3.3V ON 5VS/ 3.3VS/ 1.8VS/ 1.5VS/ 1.1VS B - 31 B.Schematic Diagrams 1 PC 9 S 3 3, 3 5 P Q2 MT N 7 0 0 2 Z H S 3 G 2G 27 , 2 9 , 3 1 D D _ ON 3. 3 V S S US C 3 2 , 3 3 , 34 , 3 6 D C7 8 2 3 C7 8 1 6 C 78 0
  • 80.
    Schematic Diagrams POWER VDD3/VDD5 VR EF P R2 1 * 0 _0 4 P R2 2 0_04 P C2 8 1u _ 1 0 V _ Y 5 V _ 0 6 P R2 3 PR2 4 E N _3 V E N _5 V V O2 P C3 1 P R2 9 20 K _ 1 % _ 04 1 2 VR EF E N1 5 6 7 8 1 2 3 5 6 7 8 1 2 3 18 17 16 C A PR 3 0 * RB 0 5 4 0 S 2 * 68 0 K _ 1 % _0 4 P R3 4 0 _0 4 P R3 5 VR EF VR EG 5 P R 1 46 5 . 1 _ 06 P R2 6 3 0 K _ 1 % _0 6 P C 1 74 2 2 00 p _ 5 0V _X 7 R _0 4 V REG 5 P R3 3 2 . 2_ 0 6 P C 46 0 . 01 u _ 5 0V _X 7 R _0 4 VIN 1 1 9 . 1 K _ 1 % _0 6 P D5 B A T 54 S W GH A 1 3 C 12 /7 SY S5 V 2 SY S1 0 V V RE G 5 C V IN P C 47 PC 4 8 PC 4 9 A 4 . 7 u _ 25 V _ X 5 R _ 0 8 R B 0 54 0 S 2 1 u _1 0 V _ Y 5V _0 6 P C 50 0 . 01 u _ 5 0V _X 7 R _0 4 P D6 B A T 54 S W GH A 1 2 20 0 p _ 50 V _ X 7 R _ 0 4 3 C A 2 SY S1 5 V P C 51 2 20 0 p _ 50 V _ X 7 R _ 0 4 VR EG 5 P R3 6 Z24 18 P R 37 E N_ 3 V 0 _ 04 E N_ 5 V D 1 0K _0 4 *0 _ 0 4 P R3 8 P Q1 8 G 1 2 S D P Q2 2 *M T N 7 0 0 2Z H S 3 B - 32 POWER VDD3/ VDD5 S AC IN S 10 0 K _ 0 4 G 37 PR3 9 P Q 19 M T N7 0 0 2 Z HS 3 0 . 1 u _1 0 V _ X 7 R _0 4 PJ 5 *6 m i l D D _ ON PC 5 5 D MT N 70 0 2 Z H S 3 G 2 7 , 2 9 , 30 + P R2 8 68 0 K _ 1 % _ 06 A P D7 Rb P R2 1 6 P R 32 *0 _ 0 4 *0 _ 0 4 2 P C 41 * RB 0 5 4 0 S 2 EN _ AL L P R3 1 0_04 1 *5 m m 1 0 00 p _ 5 0 V _X 7 R _0 4 PD 4 C 25 15 VR EG 5 P C2 3 8 22 0 0 p _ 50 V _ X 7 R _ 0 4 PQ 1 7 P 1 2 0 3B V 4 VCL K L DO 5 EN0 19 PD 3 A PJ 4 5A Ra LG A T E 1 VIN L G AT E2 S K IPS EL 12 4 V D D5 P L2 T MP C 0 60 3 H -4 R 7 M-Z 01 2 PH ASE1 14 1 3 K _ 1 % _0 6 S YS5 V 1 20 GN D P A D G ND P Q 16 P 1 2 0 3B V 4 . 7 u_ 2 5 V _ X 5R _ 0 8 4 . 7 u _ 25 V _ X 5 R _ 0 8 PQ 1 5 P1 2 0 3 BV 4 3 2 1 8 7 6 5 P R1 5 2 5. 1_ 0 6 PC 4 2 1 u_ 1 0 V _ Y 5 V _ 0 6 21 UG A T E 1 11 13 Sheet 31 of 41 POWER VDD3/ VDD5 P R2 7 PC 3 8 0 . 1u _ 5 0 V _ Y 5 V _ 0 6 B O OT 1 uP6182 0 . 1 u _1 0 V _ X 7 R _ 0 4 10 3 2 1 + P C3 9 0 . 1 u_ 1 6 V _ Y 5 V _ 0 4 1 0 0p _ 5 0 V _ N P O _ 04 * 5 mm PC3 7 22 B OO T2 P HAS E 2 PC 4 0 22 0 u _ 6. 3V _6 . 6 * 5. 7 B.Schematic Diagrams 9 U GA TE 2 PL 1 T M P C 0 6 0 3H -4 R 7 M -Z 0 1 2 1 5A P C 33 SY S5 V PO K PC3 6 P C 35 4 S YS3 V 1 *1 0 K _ 04 23 L D O3 P C3 4 1u _ 1 0 V _ Y 5 V _ 0 6 8 7 6 5 4 . 7 u _2 5 V _ X 5 R _ 0 8 P J3 V IN 24 V O1 8 P Q 14 P 1 2 0 3B V 4 . 7 u _2 5 V _ X 5 R _ 0 8 2 PU 2 PR 2 5 PC 3 2 V D D3 VF B1 4 7 V RE G 3 3 T O N SEL 6 E N2 V F B2 10 0 0 p _5 0 V _ X 7 R _ 0 4 VIN PC 3 0 1 0 0 0p _ 5 0 V _ X7 R _ 04 10 0 K _ 0 4 5 1 00 K _ 0 4 P C 45 22 0 u _ 6. 3 V _ 6 . 6 *4 . 5 PC2 9 P C4 4 0 . 1 u _ 1 6V _Y 5 V _ 04
  • 81.
    Schematic Diagrams *0 .1 u _5 0 V _ Y 5 V _ 0 6 * 4 . 7 u _2 5 V _ X 5 R _0 8 P C6 8 C R B 0 5 40 S 2 PU 4 P C6 7 PD 1 2 A 5V *4 . 7 u _2 5 V _ X 5 R _0 8 P C6 6 Power 1.5V/ 0.75 V IN 12 /6 Dis ab le V D DQ 5 6 7 8 u P 6 1 63 PC 6 9 10 u _ 1 0V _ Y 5 V _ 0 8 PC 7 0 23 PQ 2 3 MD S 2 6 5 9 4 0 . 1 u _ 10 V _ X 7 R _0 4 VBST 2 3 1 V L DO IN V D DQ PJ 7 2 1 24 P R 47 21 VTT PL 4 1 . 0 U H _ 1 0 *1 0 *4 . 5 1 2 0_06 D RV H 10A PJ 8 1 2 1 .5 V 4 C 5 6 7 8 PR 5 2 0_06 5V PR 5 4 16 MO D E P C8 0 PQ 2 4 MD S 2 6 5 5 Z 26 2 1 PD 1 3 4 18 17 * SK3 4 SA A P G ND C S _G N D 2 3 1 11 /5 *0 _ 0 4 DR V L GN D *0 _ 0 4 P R5 5 5V P R5 3 19 V T T S NS 1 0 K _ 1 % _ 06 C S 0 . 1 u _ 10 V _ X 7 R _ 0 4 P V C C5 V C C5 5 V T T REF + P R5 0 5 .1 _ 0 6 15 14 P R 56 2 . 2 _0 4 PR 5 7 0_06 6 PC 8 2 P GO OD V D DQ S E T S3 N C *1 0 _0 4 10 0_06 7 Sheet 32 of 41 Power 1.5V/0.75V P R6 0 1 0 0 K_ 0 4 DD R1 .5 V _ P W RG D PC 8 4 *1 0 0 0p _ 5 0 V _ X 7 R _ 0 4 PC 8 3 * 1 00 0 p _ 5 0V _X 7R _ 0 4 NC 3 .3 V 11 G N D S5 1u _ 1 0 V _ Y 5 V _ 0 6 V D DQ S NS 1 u _ 10 V _ Y 5 V _ 0 6 P R5 9 9 P C8 1 13 C O MP 8 25 P R5 8 12 5V + DD R1 .5 V _ P W RG D 1 9 ,3 5 P R6 2 5V *1 0 K _ 1 % _ 04 PR 6 3 1 0K _1 % _ 0 6 PR 6 4 1 0 K _ 1 %_ 0 6 P R6 5 1 .5 V E N 4 7K _0 4 S 2 S 0 . 1 u_ 1 6 V _ Y 5 V _ 0 4 *M T N 7 0 0 2 Z H S 3 PJ 9 *6 m i l G M TN 7 0 02 Z H S 3 1 S P C 85 P Q2 6 G P Q 27 1 6 ,2 7 ,3 0 S U S C# P Q2 5 MT N 70 0 2 Z H S 3 G 1 0 0 K _ 04 D P R6 6 D D 5V 2 9 , 3 0, 33 D D _O N # 5V * 2 2 _0 4 +1 . 5 S _ C P U _ P W R G D PR 6 7 1 0 0K _0 4 PR 6 9 *1 0 0 K _ 0 4 PQ 2 8 SU SB G P C8 6 PQ 2 9 S US B 0. 1u _ 1 6 V _ Y 5 V _ 0 4 G * MT N 7 00 2 Z H S 3 M TN 7 0 0 2Z H S 3 S 3 0 , 3 3 , 3 4, 3 6 S U S B V TT E N D P R 68 D V T T _ ME M Power 1.5V/ 0.75 B - 33 B.Schematic Diagrams 0 _ 06 0 . 1 u _1 6 V _ Y 5 V _ 0 4 3 P R4 9 * OP E N _ 8 A 0 . 0 1u _ 1 6 V _ X 7 R _ 0 4 2 11/5 LL P C 77 1 0 u _ 10 V _Y 5 V _ 0 8 1 0 u _ 10 V _ Y 5 V _ 08 * 10 u _ 1 0 V _ Y 5 V _ 0 8 V D DQ 20 V T T GN D PR 4 8 0_06 P C7 9 5 6 0 u _2 . 5 V _ 6 . 6 *6 . 6 * 5. 9 1 PC 7 3 PC 7 5 PC 7 2 P C7 4 2 2 0 0p _ 5 0 V _ X 7 R _ 0 6 PC 7 1 PC 7 6 *5 6 0 u _ 2. 5 V _ 6 . 6 * 6. 6 * 5 . 9 * OP E N _ 2 A S V TT _ M E M 1.5V 22
  • 82.
    Schematic Diagrams Power 1.1V/1VS 5V V IN OCP=10uA X RILIM / Rdson 0 . 1 u_ 1 0 V _ X 7 R _ 0 4 PQ 3 1 M D S 2 65 8 4 PC 9 1 5 6 7 8 C 10 K _1 % _ 0 4 2 3 1 0 . 1 u _1 0 V _ X 5 R _ 0 4 15 PU5 uP 6 12 7 PL 5 TM P C 0 60 3 H -4 R 7 M -Z 0 1 1 2 D H BST V O UT VC C 3 G N D R TN 17 PA D + P Q3 2 MD S 2 6 5 8 5 6 8 7 P C 78 P R 74 * 0 . 1 u_ 1 0 V _ X 7 R _ 0 4 N.C N .C DL P C9 5 P R 51 5 . 1 _0 6 4 4 FB P C9 6 2 2 00 p _ 5 0 V _ X7 R _ 0 4 2 5m m 1 u_ 1 0 V _ Y 5 V _0 6 * 1 0 m il _ s h ort Sheet 33 of 41 Power 1.1V/ 1VS P C 97 PR 7 5 PC 9 8 0 . 0 1u _ 1 6 V _ X 7R _ 0 4 1 0 K _ 1 % _ 04 * 2 0p _ 5 0 V _ N P O_ 0 4 5V PC 9 9 P C 2 13 * 2 0p _ 5 0 V _ N P O_ 0 4 1 u _1 0 V _ Y 5 V _ 06 PR 7 6 1.1VS_VTT=0.75 X (1+PR101 / PR102) 2 1 K _ 1 % _ 04 1. 5V P C 2 15 P U1 1 3A 0 . 1u _ 1 6 V _ Y 5 V _ 0 4 P C2 1 8 5 9 7 1V S _ P W R GD 6 V IN V IN P OK V1 S _ R EG V C NT L 3A 4 P R 1 96 E N 1 2 G N D P C 2 14 P C2 1 6 8 2 p _5 0 V _ N P O_ 0 4 Ra V FB 1 0 u _ 6 . 3 V _ X5 R _ 06 1 0 u _6 . 3 V _ X 5 R _0 6 3 . 2 4 K _ 1% _ 0 4 PC 2 1 9 A X 66 1 0 P R 1 95 5V Rb 1 0 . 2 K _ 1% _ 0 4 VIN Vo ut = 0. 8V ( 1 + Ra / Rb ) 5V * R B 05 4 0 S 2 PR 7 9 *6 . 8 K _ 1 % _ 0 4 0 . 1 u_ 1 0 V _ X 7 R _ 0 4 5 6 7 8 P Q3 4 *M D S 26 5 9 4 P C1 0 4 2 3 1 0 . 1 u _ 1 0V _ X5 R _ 04 16 15 14 1 P C 1 09 *1 u _ 1 0 V _ Y 5 V _ 0 6 *1 0 m i l_ s h o rt PC 1 1 0 P R8 2 PC1 1 1 * 0. 01 u _ 1 6 V _ X7 R _ 0 4 *1 . 2 K _ 1 % _0 4 *2 0 p _5 0 V _ N P O_ 0 4 PC1 1 2 P R8 3 *2 0 p _5 0 V _ N P O_ 0 4 PD 1 7 * C S O D 14 0 S H 2 3 1 GN D 5 N .C N.C R TN 6 7 8 PR 8 1 P Q 35 *M D S 26 5 5 4 17 P AD + * 0 . 1 u_ 1 6 V _ Y 5 V _ 0 4 5 6 7 8 3 4 D L P C 1 07 VC C FB 1 VS PJ 1 1 2 5 mm BS T V O UT P C1 0 8 B - 34 Power 1.1V/ 1VS 6.5A PC1 0 6 * 5 60 u _ 2 . 5 V _ 6 . 6 *6 . 6 *5 . 9 PG D *3 K _ 1 % _0 4 V1 .0 S 2 9 *0 . 1 u _ 10 V _ X 7 R _0 4 PL 6 *2 . 5 U H _ 6 . 8 *7 . 3 * 3 1 2 1 10 1 V S _P W R GD 1VS * 0 . 1 u_ 1 0 V _ X 7 R _ 0 4 LX 11 2 20 K _ 1 % _ 0 4 PU 6 *u P 6 1 2 7 DH EN N .C 12 P R8 0 N .C IL IM 13 P C1 0 5 3 .3 V 35 1VS P GD _ WR * 4 . 7u _ 2 5 V _ X 5 R _ 0 8 P C 10 0 *4 . 7 u _2 5 V _ X 5 R _ 08 PQ 3 3 M TN 7 0 0 2Z H S 3 G 62 K _1 % _ 0 4 PC 1 0 2 C PR 7 8 P C1 0 3 A SU SB P C 10 1 C 3 0 , 3 2 , 3 4, 36 S U S B P D1 6 D 10 0 K _ 1 % _ 0 4 OCP=10uA X RILIM / Rdson *0 . 1 u _ 5 0V _Y 5V _ 06 E N_ 1 V S A 10/22 1.0V=>1.054V P R7 7 2 3m m V O UT 8 E N_ 1 VS 1 VS PJ 1 8 1 V O UT 3 1 0 u_ 6 . 3 V _ X 5 R _ 0 6 S B.Schematic Diagrams PG D 9 1 .1 V 1 0 . 1u _ 1 6 V _ Y 5 V _ 0 4 10 19 1.1 V_P GD WR P J1 0 5A 2 5 6 7 8 2 2 0 K _ 1 % _ 04 1 V 1 .1 LX 11 2 3 1 P R7 3 N .C EN N.C I LI M 12 1.1V 0 . 1 u _ 10 V _ X 7 R _ 0 4 2 16 13 14 1 PC 9 2 PJ 2 3 O P E N -1 mm 3 .3 V PC9 4 6 2 K _ 1 % _ 04 P C 90 R B 0 5 40 S 2 P R7 1 P C9 3 5 6 0u _ 2 . 5 V _ 6 . 6 *6 . 6 *5 . 9 P R 1 97 29 , 3 0 , 3 2 D D _ O N # PC 8 7 *4 . 7 u _ 2 5V _ X 5 R _ 0 8 D P C 89 M TN 7 0 0 2Z H S 3 SU SC G * 6 2K _ 1% _ 0 4 S 3 0 , 35 PD 1 4 P C8 8 PQ 3 0 PR 7 2 4 . 7 u _ 25 V _X 5R _ 0 8 E N _ 1 .1 V 1 0 0 K _ 1 % _0 4 SU SC 0 .1 u _ 5 0 V _ Y5 V_ 0 6 PR 7 0 A 5V
  • 83.
    Schematic Diagrams Power 1.8VS 5V 3 17 P Q21B *AP 6901GSM P C61 P C62 2 5mm + 1.8V S PJ6 1 PC 60 P AD PC 59 *560u_2.5V6*6.6*5.9 _6. 7 8 DL 3 4 V1.8S 4A 1.8VS *1u_10V_Y5V _06 *10mil_short *0.1u_10V 7R_04 _X PR45 Sheet 34 of 41 Power 1.8VS PC63 PC 64 *14K _1%_04 *20p_50V _NPO_04 *0.01u_16V _X7R _04 PR46 PC65 *10K _1%_04 *20p_50V _NPO_04 3.3V PC 217 5V 0.1u_16V_Y5V _04 P C224 PC 221 1u_10V _Y5V _06 10u_6.3V_X 5R_06 3A 1.8V_P WRG D EN 8V _1. PU12 5 9 VIN 7 VIN POK 8 1 V CNT L V OUT V OUT 6 VFB P J22 1 3 2 1.8VS 2 3mm P R204 EN GND V1.8 S_REG 3A 4 Ra P C222 P C223 P C220 12.7K _1%_1/16W _04 10u_6.3V 5R_06 _X 82p_50V O_04 _NP 10u_6.3V_X _06 5R AX 6610 P R205 Rb 10K _04 _1% Vout = 0.8V ( 1 + Ra / Rb ) Power 1.8VS B - 35 B.Schematic Diagrams PR 44 P L3 *TM PC0603H 4R - 7M-Z01 1 2 1 2 P C54 5 6 V CC FB P C58 4 15 16 DH 14 B ST VOU T 220K % _1 _04 1.8V _PW RGD N.C N.C PGD N.C P R43 1 2 P Q21A *AP 6901GS M 8 *0. 1u_10V 7R_04 _X LX GND 9 P U3 *uP6127 5 10 RTN 3.3V EN 6 11 N.C 12 ILIM 13 0.01u_16V_X 7R_04 P C53 *0.1u_16V_Y _04 5V MT N7002ZHS *0.1u_10V_X _04 3 7R PC 57 19 1.8V_PWRG D P C52 *RB0540S 2 *. 1u_50V _Y5V _06 P D10 D G *4.7u_25V _X5R _08 *15K_1% _04 7 10K 1% _ _04 PR41 PC56 C P R42 S S B US PQ 20 *4.7u_25V _X5R _08 E N_1.8V A P R40 100K _04 _1% 30, 32,33,36 SUS B VN I OCP=10uA X RILIM / Rdson 5V
  • 84.
    Schematic Diagrams APU CORE/NB CORE Of fse t & Dr oop O O FS/V FIX EN GND +3 .3V +5V SV I O VF IX X O O X X X V DDCR_ CP U X EMI P R 10 9 10 _0 4 N B _V D D C R C 78 9 0 . 1u _10 V _X 5R _0 4 C 79 0 * 0. 01 u_ 16V _ X7 R _04 C PU _ V D D N B_ R U N _F B _H 3 M eta l VI D C ode s C PU _ V D D N B_ R U N _F B _L 3 0 .8 P R 11 4 10 _0 6 C 1 PD 2 0 P Q43 MD S 26 55 4 1 P C 13 9 4. 7 u_ 25 V_ X5 R _0 8 2 5 6 7 8 P H A S E_ N B L GA TE _N B *3 30 U _2 5V N B _V D D C R P J1 9 VD D C R _N B P L8 P R 1 16 8 . 2K _1 %_0 4 C 79 1 0 . 1u _10 V _X 5R _0 4 P C 1 40 T MP C 06 03H -R 6 8M-Z 01 2 P R 21 7 5 . 1_0 6 + P C 23 4 2 20 0p_ 50 V_ X7 R _0 4 10 A + 1 2 *8 mm P C 14 4 *3 30 u_2 . 5V _V _ A 1 .2 1 .0 1 V IN + P C 143 56 0u_ 2. 5 V_ 6. 6 *6. 6* 5. 9 1 0 1 P Q42 MD S 26 59 A 0 1 4 *C S OD 140 S H 1 .4 P C 14 7 0 P C 14 6 0. 1 u_ 50 V_ Y5 V _06 0 V IN U GA T E_ N B 5 6 7 8 SGN D 5 O utp ut P C 1 45 1 0u _6 . V _X 5R _0 8 3 SGN D 5 P H A SE _ 0 4 P R 13 1 0 _0 6 E N AB L E 7 P R 1 34 P C 16 5 2 55 _1 %_0 4 S GN D 5 PR 1 33 62 K_ 1%_ 04 PR 1 32 54 . K _1% _0 4 9 8 LGA TE _0 R B I AS 10 A + 29 LGA TE _1 P C 153 *4. 7 u_ 25V _ X5 R _0 8 P C 15 2 *4 . 7u_ 25 V_ X 5R _ 08 + P C 163 2. 2 u_6 . 3V _Y 5 V _06 2 *8mm P GN D _1 I S P _0 28 F B_ 0 P H A SE _1 C OMP _0 27 U GA TE _1 IS N_ 0 P C 16 6 6 . K _1% _0 4 8 I SN _ 1 I S P _1 P R 1 39 5V 24 23 VW _1 C OMP _1 22 21 VD I F F _1 F B _1 20 V SE N _ 1 19 17 18 RT N_ 1 R TN _ 0 16 15 V SE N _ 0 B OOT_1 I S N _0 V W_ 0 1 00 0p_ 50 V_ X7 R _0 4 14 P C 168 25 I SP _0 P R 137 PC 1 67 18 0p_ 50 V_ N P O_0 4 26 12 I S P _1 10 0K _0 4 I SN _ 0 *0 _0 4 P R 14 7 S US C *0 _0 4 P R 20 9 0 _0 4 3. 3 VS 3 C P U _V D D 0 _R U N _ FB _ L U4 6 P R 14 9 10 _0 4 33 1 VS _ PW R GD EN _ V C OR E G 19 , 32 D D R 1 . 5V _P W R GD 1 0K _1 %_ 04 4 2 G 1 . 8V S 3. 3V S R 6 82 1 0K _0 4 MTN 7 00 2Z H S 3 3, 1 5 AP U _ PW R GD Q29 S D AP U _P W R GD _R *0 . 1u _10 V _X7 R _0 4 P C 17 2 P Q46 MT N 700 2Z H S 3 G P J1 6 OP EN -1 mm PQ4 7 MTN 7 00 2Z H S3 P C 17 1 *74 AH C 1 G08 GW 1 3 P R 14 8 5 3 C P U _V D D 0_ R U N _F B _H 1 . 5V Z 33 01 1 P R 14 4 V C OR E _ON 3 0, 3 3 2 P C 1 69 0 . 1u _5 0V _Y 5 V_ 06 S P R 1 40 4 . 02 K_ 1%_ 04 P R 143 *10 mi _ sh ort l C P U _V D D C R I S N _1 27 C los e to C PU s ock et 51 0K _0 4 PR 1 45 7. 5 K_ 1% _0 4 P R 14 2 *1 0mi l _sh ort P R 14 1 10 _0 4 PR 1 38 D I SP _0 D 1 00 0p _5 0V _X 7R _0 4 S 11 5 4. 9 K_ 1%_ 04 B - 36 APU CORE/ NB CORE PC 1 51 4 . 7u _2 5V _X 5R _ 08 2 20 0p_ 50 V_ X7 R _0 4 30 P V CC OC S ET P C 15 0 4. 7 u_2 5V _X 5 R _0 8 P C 15 8 LGA TE _0 5 VS 9 1 K _1% _0 4 P R 1 36 31 V D I FF _0 4 70 0p_ 50 V_ X7 R _0 4 P R 13 5 ISL6265C 6 PC 1 61 EN _ V C OR E 32 0. 0 1u _50 V _X 7R _ 04 P GN D _0 P R 12 9 *1 0m li _s ho r t V D D C R _ C PU PJ 20 1 P C 16 2 33 P H A SE _0 S VC P R 12 8 *1 0m li _s ho r t 0 . 22u _1 0V _Y 5 V_ 04 S VD P R 21 8 5 . 1_0 6 P D 21 *C S OD 1 40S H C P U _V D D C R 1 1A 10u _6 . 3V _X 5R _ 08 5 P Q45 MD S 26 55 4 *1 5u _2 5V _6 . 3*4 . _C 4 P C 16 0 4 * 10m li _s ho rt P L9 T MPC 0 60 3H -R 6 8M-Z 01 1 2 U GAT E _0 U GA TE _0 Pin 49 is GND Pi n P Q44 MD S 26 59 P C 15 5 0 2 2u _1 6V _0 6 . +P C 15 PC 1 59 * 10m li _s ho rt P R 13 0 C PU _ SV C 34 P WR OK *0. 1 u_ 50V _ Y 5V _0 6 P C 16 4 *3 30 u_2 . 5V _V _ A 3 P R 12 7 C PU _ SV D 3 * 10m li _s ho rt 2 3 1 PR 125 1_ 1% _0 6 35 B OOT_0 2 3 1 3 P R 12 6 *0 . u_ 50 V_ Y 5V _0 6 0. 1 u_ 50V _ Y 5V _0 6 1 4 36 B OOT _N B P C 157 560 u_ 2. 5 V_ 6. 6* 6. 6*5 . 9 AP U _ PW R GD _R P GOOD P C 14 9 C 2 *1 0mi l _sh ort P C 15 6 5 6 7 8 PR 1 20 1_1 %_ 06 S GN D 5 PR 1 24 1 9 P WR GD _ VC OR E V IN P U9 5 6 7 8 37 39 38 U GA TE _ N B P H A SE _ N B LGA T E_ N B P GN D _N B R TN _ N B OC S E T _N B 40 P R 118 PC 1 48 0. 22 u_ 16V _ 06 41 42 V SE N _ N B OF S/ V F I XE N 43 44 F S E T_ N B 46 45 47 49 1 C OMP _N B *10 K_ 06 V CC P R 12 3 P R 12 1 1 0K _0 4 *0_ 06 F B_ N B P R 12 2 3 . 3V S GN D 5 VS 0_0 6 48 S GN D 5 P R 11 9 VI N 3. 3V S P R 11 7 P R 115 44 . 2K _1 %_0 4 Sheet 35 of 41 APU CORE/ NB CORE 13 B.Schematic Diagrams V FIX EN V ID Cod es SV C SV D PC 1 38 4 . 7u _2 5V _X 5R _ 08 1 u_1 0V _Y 5V _0 6 P R 11 2 *1 0mi l _s hort P R 11 1 10 _0 4 S GN D 5 2 3 1 S GN D 5 2 3 1 0 .8 P C 13 7 *10 mi _ sh ort l 1 P R 11 0 10 _0 6 2 2K _ 1%_ 04 1 5V S 1 .0 0 .9 10 00 p_5 0V _ X7 R _0 4 0 P C 14 1 *1 0mi l _s hort 1 3 3p_ 50 V_ N P O_0 4 0 1 1 00 0p_ 50 V _X 7R _ 04 O utp ut 1 .1 P R 1 13 SV D 0 P C 142 SV C 0 0. 1 u_ 10 V_ X7 R _0 4
  • 85.
    Schematic Diagrams VGA POWER Table:VDDC_OPT_VID 1.15V 1.05V VID0 0 0 SE T0 3 . 3V S _GP U 0.9V 0 1 1 SE T2 0 SE T1 1.0V 1 SET 3 1 VID1 P R9 1 5V VI N * 10 K_ 04 MX M_P W R GD 15 MX M_ PW R GD ? ? VGA default? ? ? P C 1 18 P C 11 3 A ? ? ? ? ? ? ? ? ? ? ? VGA? ? ? ? ? * 10 0p _50 V _N P O_ 04 PD 1 8 * 18 . 7K _1 %_ 04 PR 9 6 * 21 . 5K _1 %_ 04 *0 . 1u _5 0V _Y 5V _0 6 PL 7 *1. 0 U H _6 . 8* 7. 3* 3. 5 *12 K _1 %_ 04 A *22 00 p_ 50 V _X 7R _ 04 * 47 p_ 50 V_ N P O_0 4 P R 1 04 * 10 0K _1 %_ 04 VDDC 2 * 8mm V GA_COR E P C 1 25 * 0. 01 u_ 50 V _X 7R _ 04 PC 17 0 3 . 3V *0 . 1u _1 0V _X 7 R _0 4 P C 1 24 PR 9 4 *22 _0 4 P J 12 1 + PR 19 3 *C S OD 1 40 SH P C 12 2 *1 u_ 16 V_ X5 R _ 06 PR 9 3 *1K _ 1%_ 04 V GA _ VC OR E P D 19 P C 12 3 *5 60 u_ 2. 5 V_ 6. 6 *6 . *5 . 9 6 *0. 0 1u _5 0V _X 7R _ 04 13A P R 92 *5. 1 _0 6 P Q38 *ME 46 26 -G 4 P R 89 *3 3K _ 1%_ 04 11 12 13 14 15 PC 1 27 P C 11 7 P C 12 1 *0_ 04 S ET 3 S ET 2 S ET 1 S ET 0 FB P U7 *u P6 12 2 21 20 19 18 17 16 P C 11 9 PR 95 *10 . 2K _1 %_ 04 G ND P HA SE LG V CC RT CSP 1 2/8 D elete PC 120 *0. 1 u_ 50 V _Y 5 V_ 06 3 . 3V Q1 S P C 1 73 * 0. 1u _5 0V _ Y 5V _ 06 P R 21 4 D 3 . 3V S _GP U 300mA Sheet 36 of 41 VGA POWER *A O3 40 9 *3K _ 1% _0 4 C 1 68 C 1 69 MX M_P W R E N # D G P R 19 4 *10 K _0 4 * 10 u_ 6. 3V _ 08 _H 1 25 *2 20 0p _5 0V _ X7 R _0 4 P Q63 *MT N 70 02 ZH S 3 G PR 8 4 3. 3 V * 10 0K _0 4 R8 3 *1 K _0 4 12/10 * 6mi l 1 P J 25 2 S P J 24 2 * 6mi l 1 3. 3V S 3. 3 V S_ GP U ON R OB S ON _ GPI O1 5 8 R OB SON _GP I O15 P R 88 P C 1 16 R8 4 *1 0K _0 4 P R 21 2 *0 _0 4 *1 00 K _0 4 R8 8 * 10 K_ 04 D MXM_ PW R E N Q2 MX M_P W R E N 7 G MV D D Q Q3 *MT N 70 02 Z H S 3 R9 0 *M TN 7 00 2Z H S 3 *1 M_0 4 P R8 7 7 , 15 M XM_ GP I 1 O *1 00 K _0 4 R 68 4 * 0_ 04 SUS B *1 00 K _0 4 MX M_GP I O1 R 91 G * 0_ 04 S P R8 6 *0 _0 4 D P R 21 3 S *2 20 0p _5 0V _ X7 R _0 6 R OB S ON _ GPI O1 6 8 R OB SON _GP I O16 12/7 NMOS 1. 5 V Q19 *P 12 03 B V 8 7 3 6 2 5 1 1. 8 V _R E G 2A PJ 14 2 R 5 65 3 R 56 6 P Q3 9A * MTN N 2 0N 0 3Q8 8 2 7 1 P R 10 5 3 *1 00 _0 4 5V P R 10 6 * 0. 02 2u _5 0V _ X7 R _0 4 5 S 6 *1 u_ 10 V _Y 5 V _0 6 G Q23 *MT N 70 02 Z H S3 8 *10 K _0 4 D P C 1 36 1 . 5V _P G V IN V IN P OK R 56 7 D D Q 22 *10 0K _ 04 3. 3 VS *1 0u _1 0V _ Y 5V _0 8 *0 . 1u _1 6V _ Y 5V _0 4 4 6 *MTN N 20 N 03 Q8 Q20 B 2 *OP E N _3 A P U8 5 9 7 P J1 5 1 C 7 87 P C 1 31 *MTN 7 00 2Z H S 3 G 5 120MIL 2A * 1M_ 04 * 10 0_ 04 C 7 88 *0 . 02 2u _5 0V _X 7R _ 04 5V P C 1 30 PC 1 29 *10 u_ 6. 3 V_ X5 R _ 08 *0. 1 u_ 16 V_ Y 5V _ 04 G S 1 *OP EN _5 A C 78 6 *10 u_ 10 V _Y 5 V_ 08 *0. 1 u_ 16 V _Y 5 V_ 04 C 78 5 PC 1 28 1 . 8V S 1 PQ4 0 PC 1 35 *1U _ 6. 3 V_ Y 5 V_ 04 *MTN 7 00 2Z H S 3 1021 delete S 200MIL *1 M_0 4 F B V D D Q_P W R _E N 1. V 5 NM OS S Y S 15 V 4 R 5 64 Q20 A *MT N N 20 N 03 Q8 8 2 7 1 MVD D Q 4 S Y S 1 5V *M TN N 2 0N 0 3Q8 P Q3 9B V C N TL V OU T V OU T 6 VFB 1.5A 3 P R 1 07 EN GN D R E G_ 1 . 0V 4 2 Ra P C 1 32 P C 13 3 1 .0 V _ REG P J2 1 1 2 *OP E N _3 A P C 13 4 *2 . 61 K _1 %_0 4 *1 0u _6 . 3V _X 5R _ 08 *8 2p _5 0V _ N PO _0 4 *1 0u _6 . 3V _X 5R _ 08 * AX 66 10 P R 1 08 Rb *1 0K _ 1% _0 4 Vout = 0.8V ( 1 + Ra / Rb ) ON P R 19 9 PR 19 8 PR 20 1 *0 _0 4 MXM_ P WR E N # PR 20 0 *0_ 04 MX M_P W R E N # P R 20 2 *0 _0 4 SU SB PR 20 3 *0_ 04 S U S B *0_ 04 MX M_P W R E N # *0_ 04 S U S B ON S US B 3 0, 3 2, 3 3, 3 4 VGA POWER B - 37 B.Schematic Diagrams PR 97 6 7 8 9 10 C * 17 . 4K _1 %_ 04 PR 9 8 5 6 7 8 PR 1 00 *10 . 2K _1 %_ 04 P Q36 *ME 4 89 4-G 4 2 3 1 *10 . 2K _1 %_ 04 PR 99 * 0_0 4 5 4 3 2 1 PR 10 1 P R 1 50 * 14 . 7K _1 %_ 04 EAP SS P OK UG B OOT PR 1 02 PC 11 5 2 3 1 * 0_ 04 *10 K _1 %_0 4 C P R 1 51 PR 10 3 P C 11 4 *4. 7 u_ 25 V _X 5R _ 08 *4. 7 u_ 25 V _X5 R _ 08 *0 . u_ 50 V _Y 5 V _0 6 1 *R B 0 54 0S 2 5 6 7 8 *10 00 p_ 50 V _X 7R _ 04 C OM P VID0 VID1 E N / P SM CS N PC 12 6
  • 86.
    Schematic Diagrams CHARGER/ DCIN 4 P Q 49 A A P 6 9 01 G S M 0. 1 u _ 50 V _ Y 5 V _ 06 0. 1u _ 50 V _ Y 5 V _0 6 4 . 7 u_ 2 5V _ X 5 R _ 0 8 P C1 9 0 4 . 7 u _2 5 V _X 5 R _0 8 P C 18 8 4. 7 u _ 25 V _ X 5R _ 08 P C 1 87 P C1 8 9 4 . 7 u _2 5 V _ X 5R _0 8 * 4. 7 u _2 5 V _ X 5R _ 08 4. 7u _ 25 V _ X 5 R _ 08 4 P Q 4 9B A P 6 9 0 1G S M P C1 8 5 3 P C 1 86 B C I H P 0 7 30 -6 R 8 M 5 6 PL 1 1 8 0 . 1 u _5 0 V _Y 5 V _ 0 6 V _B A T PR1 5 5 0. 02 _ 1% _ 3 2 7 P C1 8 4 0. 01 u _1 6 V _ X7 R _ 0 4 0. 1 u _ 50 V _ Y 5V _0 6 1 0 K _ 1% _ 04 P C 1 81 P C1 7 9 P C1 8 3 P R 1 59 4. 7 u _ 25 V _ X 5R _ 08 0 . 1 u_ 5 0 V _Y 5 V _ 0 6 1 3 0K _1 % _0 4 4 . 7 u _2 5 V _X 5 R _0 8 P C1 8 0 0 . 1 u_ 5 0 V _Y 5 V _ 0 6 P R1 5 6 1 0 K _ 04 P C 1 82 0 . 1 u_ 5 0 V _Y 5 V _ 0 6 P R 1 54 2 1 *1 u _2 5 V _0 8 P C 17 7 4 P C 17 6 PC2 3 5 PR1 5 3 0 . 02 _ 1 %_ 3 2 3 2 1 P R 15 7 20 0 K _ 1% _ 04 P C 17 5 PQ 5 0 P 2 0 0 3E V G 8 7 6 5 # Char g e Volt age 1 2.6V P Q 48 P 2 0 03 E V G 5 6 7 8 1 2 3 VA PL 1 0 H C B 4 53 2 K F -8 00 T 6 0 1 2 GN D 1 GN D 2 VA V IN P C1 7 8 J A CK 1 J D D -5 2 0 48 A S 1 F - 1 65 # Char g e Cur r ent 1.5A CHARGER 6-20-B3Z40-004 for 30W 6-20-B3410-003 for 65W 2 0 0 K _0 4 32 31 30 29 28 27 26 25 P R 17 3 P R 1 67 B A T _ DE T P C2 0 6 *2 2 p_ 5 0V _ N P O_ 04 P C2 0 9 1 0 00 p _ 50 V _ X 7R _0 4 P R 17 7 S G ND6 S G ND6 22 K _ 1 %_ 0 4 P C2 1 0 1 0 00 p _ 50 V _ X 7R _0 4 P R 17 9 S GN D 6 P R 18 1 S GN D 6 S GN D 6 0 . 1 u_ 5 0 V _Y 5V _ 0 6 B A T _V O L T C AC A D3 2 *B A V 9 9 R E C TI F I E R P C 2 36 TO T A L_ C U R CU R_ S E NS E C E L LS C E G 5 P R 1 83 27 27 27 1 0 2 K _1 % _ 04 P R 18 4 SY S3 V P R 18 6 * 17 . 4 K _ 1% _ 04 2 M_ 1 %_ 0 4 G G S 7 6 . 8 K _1 % _ 04 S MT N 70 0 2Z H S 3 P R1 8 9 1 0 0K _0 4 D P R 1 88 P Q5 7 1 0K _ 0 4 P Q 5 8A C T L1 D F RO M E C: #1 23 /(P D) CTX /G PB2 P R 1 92 1 M_ 0 4 PR1 9 0 0. 1u _ 50 V _ Y 5 V _ 06 6- 2 1 -D 3 4 B0 - 1 05 M TN 7 00 2 Z H S 3 5 4 3 2 1 JB A TT A 1 * B TD -0 5T C 1 B P Q 59 G 2 7 C E LL _ C O N T R O L VH =3 S VL =4 S P C 21 2 0 . 0 1u _ 50 V _ X 7 R _ 04 1 2 S S P Q5 8 B 5 MT D N 70 0 2 Z H S 6 R G 4 P J 17 O P E N -1 m m W250BUQ P C2 3 7 V H= 4.2 V V L= 4.3 V * MT N 7 0 02 Z H S 3 D 2 S P Q5 6 MT N 7 0 0 2Z H S 3 S 3 D P C 23 3 V C H G_ S E L 2 7 G C E CL M 6 P C 23 2 4 3 2 1 JB A TT A 2 B T D -05 T I 1G 3 0p _ 5 0V _ N P O_ 04 3 0p _ 5 0V _ N P O_ 04 3 0p _ 5 0V _ N P O_ 04 P R 1 87 P Q5 5 1 H C B 10 0 5K F -12 1 T2 0 H C B 10 0 5K F -12 1 T2 0 H C B 10 0 5K F -12 1 T2 0 P C 23 1 P R 1 85 1 0 0 K _0 4 D B P Q5 4 D T A 11 4 E U A G S M C_ B A T S M D_ B A T B A T _ DE T P L1 2 P L1 3 P L1 4 V OL T _S E L MT N 7 0 02 Z H S 3 MT D N 70 0 2Z H S 6 R W240BU PIN17t h CO ECT NN T OBAT CO . NN C H G-C U R R E N T D P Q5 3 0. 1 u _ 50 V _ Y 5 V _ 06 V_ BAT 0. 5V/ 1A 0. 5V/ 1A SYS3 V B - 38 CHARGER/ DC IN 27 S GN D 6 1 0 K _1 % _ 04 P C 21 1 6 0 . 4K _ 1 % _0 4 *1 0m i l _s h ort _0 4 C H G_ E N S MD _ B A T CH ARG E CU ENT RR AD J 1 0 K _ 1% _ 0 4 P R1 8 2 27 4 9 . 9 K _1 % _ 04 P R 1 72 1 0K _ 0 4 C AC A D2 9 *B A V 9 9 R E C TI F I E R C AC A D3 0 *B A V 9 9 R E C TI F I E R C AC A D3 1 *B A V 9 9 R E C TI F I E R S MC _ B A T S G ND6 39 . 2 K _ 1% _ 04 V O LT _ S E L D P R1 8 0 2 0 0K _ 1 % _0 4 SY S3 V V DD3 R5 6 8 G B A T _V O L T P R1 7 6 2 0K _1 % _0 4 PR17 0 : 3 .65 K f or 3 0W P R 17 8 3 0 0K _ 1 % _0 4 0 . 1u _ 5 0V _ Y 5 V _ 0 6 C T L1 1 K _ 1 %_ 0 4 0 . 0 1 u_ 5 0 V _X 7 R _ 0 4 PR17 0 : 1 0K fo r 65 W P C2 0 2 P C 2 04 * 0. 1 u _5 0 V _ Y 5 V _ 06 P Q 52 A O3 4 09 S D P C2 0 3 1 0 0p _ 5 0V _ N P O_ 04 *0 _ 04 P R1 7 4 P C 20 5 1 0 K _ 1% _ 0 4 24 23 22 21 20 19 18 17 33 P C 2 08 TOTAL POW ER AD J V IN CT L 1 G ND VR EF RT C S ADJ 3 BATT SG ND P C 20 7 S G ND6 MT N 7 0 02 Z H S 3 P R 1 71 V_ BAT MB 39 A 1 32 P R 1 68 G S 1M _ 04 P R1 7 0 3 . 6 5K _ 1 %_ 0 4 P Q5 1 P R1 6 9 T RERM PAD AL P R1 6 5 VA 0 . 1 u_ 5 0V _ Y 5 V _ 06 1 6, 2 7 , 2 9 D A C_ IN# V CC -I N C 1 +I N C 1 A CIN A C OK -I N E 3 A DJ 1 C OM P 1 C T L2 CB O U T -1 LX VB O U T -2 P GN D C E LL S 1 2 3 4 5 6 7 8 -IN E 1 OU T C 1 O UT C 2 +I N C 2 -INC 2 AD J 2 C O MP 2 C OM P 3 P U 10 10 K _ 0 4 VA *0 _0 4 C E LL S VA 9 10 11 12 13 14 15 16 PR1 6 6 A C IN PIN 25th FOR2S CON NECT TO GN D FOR3S CON NECT N .C. FOR4S CON NECT TO VR PIN EF P R1 6 3 P R1 6 1 V DD 3 31 P C 1 99 * 0. 1 u _5 0 V _ Y 5V _ 0 6 0 . 1 u_ 5 0 V _Y 5V _ 0 6 P C 1 98 P C 20 1 0 . 1u _ 5 0V _ Y 5 V _ 0 6 P R1 6 0 P C2 0 0 0 . 1 u_ 5 0V _ Y 5V _ 0 6 A R B 05 4 0S 2 * 0. 1 u _5 0 V _ Y 5V _ 0 6 P C 19 7 0 . 1u _ 50 V _ Y 5 V _ 0 6 PC1 9 5 1u _ 10 V _ Y 5 V _ 0 6 C P R1 6 4 P C 19 6 0 . 1 u _5 0 V _Y 5 V _0 6 P D 22 V IN Sheet 37 of 41 CHARGER/ DC IN P C1 9 1 0 . 1 u _5 0 V _ Y 5 V _0 6 0 . 1 u _5 0 V _Y 5 V _ 0 6 PC1 9 4 0 . 1 u_ 5 0V _ Y 5V _ 0 6 10 0 K _ 1% _ 0 4 P C 19 3 0 . 1 u_ 5 0 V _Y 5V _ 0 6 S B.Schematic Diagrams P C 19 2 0_ 0 4 0_ 0 4 V_ BAT P R 19 1 1. 5 M_ 0 4 *1 5 m li _ sh o rt _ 06 S GN D 6 S G ND 6
  • 87.
    Schematic Diagrams Click Board CLICKBOARD CLED_A CIN 6- 21-9 1A00 -106 6- 21-9 1A20 -106 CG ND B AT LED SG CD26 *K -30 25Y PB SGC 4 Y S G Y CGND CGND *KP B-3025YS GC 4 1 CLE WR D_P 2 CLE CIN D_A 3 CLE AT_FULL D_B 4 CLE AT_CHG D_B 5 6 *85201- 06051 C GND C D27 2 C TP J_ 3 1 CT P_CLK 2 CT P_DA TA 3 CT UTTON_L PB 4 CT UTTON_R PB 5 6 85201- 06051 Sheet 38 of 41 Click Board CGND CGND 6-5 2-55 002 -042 6-5 2-55 002 -04E 6-52 -550 02-0 42 6-52 -550 02-0 4E 6-21 -91A 00-1 06 6-21 -91A 20-1 06 For W250BUQ CSW1~4 4 3 CS W1 TJG-533-S-T /R 2 4 1 3 CTPB ON_L UTT CGN D CS W2 TJG-533-S-T/R CH3 1 9 8 7 6 2 3 4 5 MT H237D91 CGND 2 4 CS W3 *TJG 533-S T/R 2 4 CH1 1 9 8 7 6 2 3 4 5 CGND CH4 1 9 8 7 6 2 3 4 5 MTH237D91 CGND C GND RI GHT K EY 1 3 CTPB ON_L UTT CGND 6-5 3-30 50B- 041 MTH237D91 CGND 1 3 CTPB TON_R UT CGND 6-53 -30 50B- 041 2 3 4 5 LI FT KE Y 5 6 1 3 RIG HT KE Y 5 6 LIF T KEY 1 9 8 7 6 C UTTON_R TPB CGND 6-5 3-30 50B -041 CH2 CS W4 *TJG-533-S-T /R 2 4 5 6 2 1 5 6 C GND 6- 20-9 4A50 -104 6- 20-9 4AA0 -104 6- 20-9 4A70 -104 CJ_TP2 2 CGND CH 5 C95D 5 9 6-5 3-3 050B -041 CH6 HO-165X 94_5NP MTH237D91 CGND C GND CGND Click Board B - 39 B.Schematic Diagrams CJ_TP1 1 CTP_D ATA 2 CTP_C K L 3 4 85201-0 4051 CGND 3 1 1 CGND CR 3 CR4 *220_04 *220 _04 POW ER O N LED 1 C R1 CR2 *220_04 *220_04 CC3 *0.1u_16V_Y5V _04 CV DD3 2 CC2 *0. 1u_16V _Y5V_04 C5VS CLE D_BA _FU L T L 3 CC 1 0.1u_16V_Y 5V_04 C5VS CLE D_BA _CHG T CLED_P WR
  • 88.
    Schematic Diagrams Audio Board/USB USB PORT A R7 3 5 0 _0 6 A_ US B V CC AL 1 H C B 1 60 8 K F -1 2 1T 2 5 A_ US B V C C2 60 mil A _U S B V C C AU 1 5 6 F L G# V O U T 1 5 0mi ls 2 3 A C3 4 A C4 *0 . 1 u_ 1 6V _Y 5V _ 0 4 0. 1 u _ 16 V _ Y 5 V _ 0 4 A J _ US B 1 A R1 8 V IN 2 V O UT 3 1 0u _ 1 0V _ Y 5 V _ 0 8 E N# G ND A G ND 1 6-02-09715-920 *1 0 mi l _ sh o rt _ 04 4 A US B _ P P 2 A US B _ P N2 _ R 2 A US B _ P P 2 _ R 1 2 *W C M2 0 12 F 2 S -1 6 1T 0 3 A G ND 3 3 4 *1 0 mi l _ sh o rt _ 04 D A TA _ L D A TA _ H G ND U S 0 4 03 6 B C A 0 8 1 GN D 1 GN D 2 G ND 3 GN D 4 A R2 B.Schematic Diagrams 1 V+ A US B _ P N2 A GN D A G N D A GN D AL 1 2 2 * R T 9 71 5 B GS A GN D 0 . 1u _ 1 6V _ Y 5V _ 0 4 7 V IN 1 V O UT 2 A C5 A C2 G ND 1 GN D 2 G ND 3 GN D 4 A_ 5 V +A C 1 * 10 0 u_ 6 . 3 V _ B _A 2 2 u _6 . 3 V _ X5 R _0 8 A C1 0 50m ils 621-B49C0-104 A G ND Sheet 39 of 41 Audio Board/ USB TO M/B AUDIO JACK EMI Require A M I C 1 -R A L1 213 2 F C M1 0 05 K F -1 2 1T 0 3 A M I C 1 -L A L1 214 2 F C M1 0 05 K F -1 2 1T 0 3 A C 7 92 A_ 5 V 5 A J _ MI C 1 4 3 R A M IC_ S E N S E M I C 1 _ OU T _ R M I C 1 _ OU T _ L N C _M I C 1 2 6 L 1 2S J -T 3 51 -S 2 3 A C7 9 3 A J _ A U D I O1 * 1 00 p _5 0 V _ N P O _0 4 *1 00 p _ 50 V _ N P O _ 04 1 2 3 4 5 6 7 8 9 10 11 12 13 14 A M I C 1 -R A M I C 1 -L A H E A D P H ON E -R A H E A D P H ON E -L A M IC_ S E N S E A S P K _H P # A H P _ S E NS E A U S B _ P N2 AU SB_ PP2 A S P K OU T R + A S P K OU T R - R esi stor 3 2 or 3 3_0 4 m ee t WLK Te st VT1802P 33_1%_04 10/28 Modify value A H E A D P H O N E -R A R5 6 9 1 8 0_ 1 % _0 4 P H O N E -R A L 1215 2 A R5 7 0 1 8 0_ 1 % _0 4 P H O N E -L A L 1216 2 F C M 1 00 5 K F -1 21 T 0 3 A C 7 94 La y out not e : He adphone ? ? ? ? > 1 0mi ls ? ? phone ja ck ? ? ?? ?? ?? ? R/L? ? ? ? GND ? ? ? ? 3*? ? Reverse 6-20-B2800-106 *1 0 0 p_ 5 0V _N P O_ 0 4 5 A J _ HP1 4 3 R A HP _ S E N S E P H O N E _ OU T_ R F C M 1 00 5 K F -1 21 T 0 3 A H E A D P H O N E -L 8 52 0 1 -14 0 5 1-0 1 A _ A U DG A G ND MIC IN BLACK A _ A UD G 2 L 6 1 2S J -T 3 51 -S 2 3 P H O N E _ OU T_ L A S P K _ HP # A C7 9 5 *1 00 p _ 50 V _ N P O _ 04 HEADPHONE BLACK 6-20-B2800-106 EMI Require A _ A UD G 3 4 2 1 A C6 0 . 1 u_ 1 6V _Y 5V _ 0 4 0 . 1 u_ 1 6V _Y 5V _ 0 4 HP -R A C8 0 . 1 u_ 1 6V _Y 5V _ 0 4 A C9 G ND HP -L A C7 0 . 1 u_ 1 6V _Y 5V _ 0 4 5 6 3* R/ L? ? G ND A L 12 7 *F C M1 6 0 8K -1 2 1 T0 6 _ sh o rt A S P K OU TR + A GN D A _ A UDG A C7 9 6 A C7 9 7 *1 u _1 0 V _ 06 *1 8 0p _ 5 0V _ N P O_ 0 4 A J _ S P K R1 A _A U D G A S P K OU TR *F C M1 6 0 8K -1 2 1 T0 6 _ sh o rt A L 12 8 J_SP K1 AH 1 C 59 D 59 A H3 C5 9 D5 9 2 3 4 5 A H2 1 9 8 7 6 2 3 4 5 M TH 2 76 D 1 1 1 A GN D B - 40 Audio Board/ USB A H4 1 9 8 7 6 MT H 2 7 6 D 1 11 A GN D A G N D A G ND 2 A C7 9 8 A S P K O UT R+ _ R A S P K O U T R -_ R 1 2 J _SPK 1 2 1 85 2 0 4-0 2 0 01 P C B F o ot p ri n t = 8 5 2 04 -0 2 R *1 8 0 p_ 5 0V _N P O_ 0 4 1 A _A U D G 6-20-43150-102 6-20-43110-102
  • 89.
    Schematic Diagrams Power Switch& LID Board POWER SW & LED & HOT KEY S _ 3. 3 V S S _3 . 3 V POWER SWITCH LED S _ 3 . 3V S R2 S _ 3. 3 V S SD2 *B A V 99 R E C T I F I E R S _ 3 .3 V 22 0 _0 4 20 mi l S R1 SJ _ SW 2 1 2 3 4 5 6 7 8 S M GN D S _ V IN 1 0 p in & 8 pi n co- la y 6 -5256001 -023 6 -5256001 -028 6 -5256000 -020 6 -5256001 -022 6-20-94 K10-108 SC 2 *0 . 1 u_ 1 0 V _X 7 R _ 0 4 SD 1 S LI D _ S W # 2 VC C OU T A GN D A S D3 * H T -1 50 N B -D T S MGN D S A P _ ON AC S U1 S C6 8 8 48 6 -0 80 1 * 50 5 0 0-0 1 0 41 -0 01 L Z430 1 3 S A P _ ON 2 0m il 1 S M _B T N # SW EB_ W W W # S W E B _ E M A I L# S L ID_ S W # S C1 M H 2 4 8-A LF A -E S O 0 . 1 u_ 1 6 V _Y 5 V _0 4 *1 00 p _ 50 V _ N P O _ 04 S MGN D H T -1 5 0N B -D T S M GN D S M GN D C S M GN D 20 mi l 20 mi l A S M _B T N # SW EB_ W W W # S W E B _ E M A IL # S L ID_ S W # 1 0 0 K _0 4 S MG N D S MG N D S MGN D 6-52-56 001-023 6-52-56 001-028 6-52-56 000-020 6-52-56 001-022 S M GN D SU1, SU2 6-0200248-LC 2 6-0200268-LC 1 3 1 6-53-31 50B-245 6-53-30 50B-241 6-53-30 50B-240 P OWER BUTTON 6-53-31 50B-245 6-53-30 50B-241 6-53-30 50B-240 WEB_WWW# SPW R _ SW 1 T J G-5 33 -S -T / R S W W W _S W 1 *T J G-5 3 3 -S -T/ R S M_ B T N # 1 3 S W E B _W W W # 1 3 SC 4 2 4 S A P _S W 1 * T JG -53 3 -S -T / R S W E B _E M A I L # 1 3 2 4 S C3 S R4 *0 _ 0 4 P SW1~ 8 * 0. 1 u _ 16 V _ Y 5 V _ 04 3 4 Sheet 40 of 41 Power Switch & LID Board 653-3 150B245 653-3 050B241 653-3 050B240 AP_K EY# SR 3 * 10 0 K _ 1% _ 0 4 S MA I L _ S W 1 * T JG -5 33 -S -T / R 2 4 5 6 2 4 5 6 1 3 S _ V IN 6-53-3150 B-24 5 6-53-3050 B-24 1 6-53-3050 B-24 0 WE B_EM AIL# 5 6 HOT KEY FOR E4120Q/E5120Q *0 . 1u _ 1 6V _ Y 5V _ 0 4 S A P _O N S C5 5 6 FOR E5128Q 2 SR 5 * 4 7K _ 0 4 * 0 . 1u _ 1 6V _ Y 5V _ 0 4 1 2 S M GN D S M GN D S M GN D S MG N D S MG N D S MGN D S MGN D S M GN D S MG N D FOR E5120Q POWER BU TTON S MH 2 S MH 5 H 7 _0 D 2_ 3 H 7 _ 0D 2 _3 SPW R _ SW 2 *T J G-5 3 3 -S -T/ R 2 4 S MH 6 T1 5 8B 11 8 X8 7 D 1 1 8 X8 7 S MH 7 T1 5 8 B 91 D 91 SM H1 2 3 4 5 S M_ B T N # 1 S MH 3 9 8 7 6 2 3 4 5 1 S MH 4 9 8 7 6 2 3 4 5 1 9 8 7 6 5 6 1 3 P SW1~ 8 3 4 S M GN D 1 2 M TH 2 37 D 8 7 S MG N D S MG N D M T H 2 37 D 87 S MG N D MT H 2 3 7D 1 18 S M GN D S M GN D S MG N D 6-53-31 50B-245 6-53-30 50B-240 6-53-30 50B-241 FOR E5128Q Power Switch & LID Board B - 41 B.Schematic Diagrams 1 2 3 4 5 6 7 8 9 10 S _ 3 . 3V C SJ _ SW 1 LID SWITCH IC C S _ 3. 3 V S
  • 90.
    Schematic Diagrams EXTERNAL ODDBoard QJ_O DD 2 S1 S2 S3 S4 S5 S6 S7 QJ_ODD 1 S1 S2 S3 S4 S5 S6 S7 QJ_SATA_TXP1 QJ_SATA_TXN1 QJ_SATA_RXN 1 QJ_SATA_RXP1 QGND B.Schematic Diagrams P1 P2 P3 P4 P5 P6 QGN D QJ_O DD _D ETEC T# Q_5VS P1 P2 P3 P4 P5 P6 Q_5VS QJ_SATA_OD D_D A# 1-162-100562 PI N GN D1 ~ 2= WGN D Sheet 41 of 41 EXTERNAL ODD Board 242001-1 QGND P IN GN D1 ~ 3= QG ND QGN D 6-21 -140 10-01 3 6-21 -140 20-01 3 6-21 -140 30-01 3 6- 21-1 3A00 -013 Q_5VS QC1 Q C2 0.1u_16V_Y5V_04 *0. 1u_16V_Y5V_04 QGN D Q H1 C 237D91 QGN D B - 42 QH4 C 237D 91 QG ND QH 3 C67D 67 QH 2 C67D 67
  • 91.
    BIOS Update Appendix C:Updatingthe FLASH ROM BIOS To update the FLASH ROM BIOS you must: • • • • • • • Download the BIOS 1. Go to www.clevo.com.tw and point to E-Services and click E-Channel. 2. Use your user ID and password to access the appropriate download area (BIOS), and download the latest BIOS files (the BIOS file will be contained in a batch file that may be run directly once unzipped) for your computer model (see sidebar for important information on BIOS versions). Unzip the downloaded files to a bootable CD/DVD/ or USB Flash drive 1. Insert a bootable CD/DVD/USB flash drive into the CD/DVD drive/USB port of the computer containing the downloaded files. 2. Use a tool such as Winzip or Winrar to unzip all the BIOS files and refresh tools to your bootable CD/DVD/USB flash drive (you may need to create a bootable CD/DVD with the files using a 3rd party software). BIOS Version Make sure you download the latest correct version of the BIOS appropriate for the computer model you are working on. You should only download BIOS versions that are V1.01.XX or higher as appropriate for your computer model. Note that BIOS versions are not backward compatible and therefore you may not downgrade your BIOS to an older version after upgrading to a later version (e.g if you upgrade a BIOS to ver 1.01.05, you MAY NOT then go back and flash the BIOS to ver 1.01.04). Set the computer to boot from the external drive 1. With the bootable CD/DVD/USB flash drive containing the BIOS files in your CD/DVD drive/USB port, restart the computer and press F2 (in most cases) to enter the BIOS. 2. Use the arrow keys to highlight the Boot menu. 3. Use the “+” and “-” keys to move boot devices up and down the priority order. 4. Make sure that the CD/DVD drive/USB flash drive is set first in the boot priority of the BIOS. 5. Press F4 to save any changes you have made and exit the BIOS to restart the computer. C - 1 C:BIOS Update Download the BIOS update from the web site. Unzip the files onto a bootable CD/DVD/USB Flash Drive. Reboot your computer from an external CD/DVD/USB Flash Drive. Use the flash tools to update the flash BIOS using the commands indicated below. Restart the computer booting from the HDD and press F2 at startup enter the BIOS. Load setup defaults from the BIOS and save the default settings and exit the BIOS to restart the computer. After rebooting the computer you may restart the computer again and make any required changes to the default BIOS settings. 
  • 92.
    BIOS Update Use theflash tools to update the BIOS 1. Make sure you are not loading any memory management programs such as HIMEM by holding the F8 key as you see the message “Starting MS-DOS”. You will then be prompted to give “Y” or “N” responses to the programs being loaded by DOS. Choose “N” for any memory management programs. 2. You should now be at the DOS prompt e.g: DISK C:> (C is the designated drive letter for the CD/DVD drive/USB flash drive). 3. Type the following command at the DOS prompt: C:BIOS Update C:> Flash.bat 4. The utility will then proceed to flash the BIOS. 5. You should then be prompted to press any key to restart the system or turn the power off, and then on again but make sure you remove the CD/DVD/USB flash drive from the CD/DVD drive/USB port before the computer restarts. Restart the computer (booting from the HDD) 1. With the CD/DVD/USB flash drive removed from the CD/DVD drive/USB port the computer should restart from the HDD. 2. Press F2 as the computer restarts to enter the BIOS. 3. Use the arrow keys to highlight the Exit menu. 4. Select Load Setup Defaults (or press F3) and select “Yes” to confirm the selection. 5. Press F4 to save any changes you have made and exit the BIOS to restart the computer. Your computer is now running normally with the updated BIOS You may now enter the BIOS and make any changes you require to the default settings. C-2