TELEVISOR A LCD
MANUAL DE SERVICIO
ATENCIÓN
Antes de dar servicio al chasis, lea las PRECAUCIONES DE SEGURIDAD
en este manual.
CHASIS : LP81A
MODELO : 42LG30R 42LG30R-MA
website:http://biz.LGservice.com
Internal Use Only
Copyright LG Electronics. Inc. All right reserved.
Only for training and service purposes
LGE Internal Use Only- 2 -
CONTENIDO
CONTENIDO ............................................................................................ 2
PRECAUCIONES DE SEGURIDAD..........................................................3
ESPECIFICACIONES ...............................................................................4
INSTRUCCIÓN DE AJUSTE....................................................................11
SOLUCIÓN DE PROBLEMAS.................................................................15
DIAGRAMA EN BLOQUE .......................................................................20
VISTA EN DESPIECE ............................................................................ 21
PAGINA DE SVC ........................................................................................
Copyright LG Electronics. Inc. All right reserved.
Only for training and service purposes
LGE Internal Use Only- 3 -
PRECAUCIONES DE SEGURIDAD
ADVERTENCIA: Antes de dar servicio a este chasis, lea "PRECAUCIONES RESPECTO A RADIACION POR RAYOS X",
"INSTRUCCIONES DE SEGURIDAD" y "AVISO SOBRE SEGURIDAD DE PRODUCTOS"
Muchas de las partes, electricas y mecánicas en este chasis tienen caracteristicas relacionadas con la seguridad. Estas
caracteristicas frecuentemente pasan desapercibidas en las inspecciones visuales y la proteccion que proporcionan contra la
RADIACION DE RAYOS-X no siempre necesariamente se obtiene al mismo grado cuando se reemplazan piezas o componentes
diseñados para voltajes o vatajes mayores, etc. Las piezas que tienen estas caracteristicas de seguridad se identifican por la
marca impresa sobre el diagrama esquematico y la marca ★ impresa en la lista de partes. Antes de reemplazar alguno de
esos componente, lea cuidadosamente la lista de este manual. El uso de partes de reemplazo que no tengan las mismas
caracteristicas de seguridad, como se especifica en la lista de partes, puede crear Radiacion de Rayos-X.
1. Cuando el receptor está en operación, se producen voltajes
potencialmente tan altos como 25,000-29,000 voltios. Operar
el receptor fuera de su gabinete o con la tapa trasera
removida puede causar peligro de choque eléctrico.
(1)Nadie debe intentar dar servicio si no está debidamente
familiarizado con las precauciones que son necesarias
cuando se trabaja con un equipo de alto voltaje.
(2)Siempre descargue el ánodo del tubo de la imagen a tierra
para evitar el riesgo de choque eléctrico antes de remover
la tapa del ánodo.
(3)Descargue completamente el alto potencial del tubo de
imagen antes de manipularlo. El tubo de la imagen es de
alto vacío y, si se rompe, los fragmentos de vidrio salen
despedidos violentamente.
2. Si se quemara algún fusible de este receptor de televisión,
reemplácelo con otro especificado en la lista de partes.
3. Cuando reemplace tableros o plaquetas de circuitos,
cuidadosamente enrolle sus alambres alrededor de las
terminales antes de soldar.
4. Cuando reemplace un resistencia de vataje (resistor de
película de óxido metálico) en el Tablero o Plaqueta de
circuitos, mantenga la resistencia a un mínimo de 10mm de
distancia.
5. Mantenga los alambres lejos de componentes de alto voltaje
o de alta temperatura.
6. Este receptor de televisión debe conectarse a una fuente de
100 a 240 V AC.
7. Antes de devolver este aparato al cliente, haga una
verificación de fuga de corriente sobre las partes metálicas
del gabinete expuestas, tales como antenas, terminales,
cabezas de tornillos, tapas de metal, palancas de control etc.,
para estar seguro de que el equipo funciona sin peligro de
choque eléctrico. Enchufe el cordón directamente al
tomacorriente de la línea de AC 100-240V.
No utilice una línea aislada de transformador durante esta
verificación. Use un voltímetro de 1000 Ohmios por voltio
de sensibilidad o más, en la forma que se describe a
continuación.
Cuando la unidad está ya conectada a la AC, pulse el
conmutador primero poniéndolo en "ON" (encendiendo) y
luego en "OFF" (apagando), mida desde un punto de tierra
conocido, tal como una (cañería de metal, una manija
metálica, una tubería etc.) a todas las partes metálicas
expuestas del receptor de televisión (antenas, manijas de
metal, gabinetes de metal, cubiertas de metal, palancas de
control etc.,) especialmente cualquiera de las partes
metálicas expuestas que puedan ofrecer un camino hacia el
chasis. Ninguna medición de corriente eléctrica debe exceder
de 0.5 miliamperios. Repita la prueba cambiando la posición
del enchufe en el tomacorriente. Cualquier medición que no
esté dentro de los límites especificados aquí representan un
riesgo potencial de choque eléctrico que debe ser eliminado
antes de devolver el equipo al cliente.
INSTRUCCIONES DE SEGURIDAD
AVISO SOBRE SEGURIDAD DE PRODUCTOS
DEVICE
UNDER
TEST
TEST ALL
EXPOSED METAL
SURFACES
2- WIRE CORD
ALSO TEST WITH
PLUG REVERSED
(USINGA CADAPTER
PLUG AS REQUIRED)
EARTH
GROUND
LEAKAGE
CURRENT
TESTER
(READING SHOULD
NOT BE ABOVE
0.5mA)
Aparato
bajo
examen
Probador
de fuga de
corriente
La lectura no debe
exceder de 0.5mA
Pruebe todas
las superficies
metálicas
Tambien pruebe cón
los enchufes al reves
(utilizando adaptador
en caso necesario)
Tierra
suelo
Copyright LG Electronics. Inc. All right reserved.
Only for training and service purposes
LGE Internal Use Only- 4 -
ESPECIFICACIONES
NOTA: las especificaciones que reflejan mejoras en los productos están sujetos a cambios sin previo aviso.
4. General Specification(TV)
No Item Specification Measurement Result Remark
1. Display Screen Device 37" wide Color Display Module Resolution:1366X768(HD)
42" wide Color Display Module Resolution:1366X768(HD)/1920*1080(FHD)
47" wide Color Display Module Resolution:1366X768(HD)/1920*1080(FHD)
52" wide Color Display Module Resolution:1920X1080(FHD)
2. Aspect Ratio 16:9
3. LCD Module 37" TFT WXGA LCD 37" HD MAKER :LPL
42" TFT WXGA LCD 42" HD MAKER :AUO, LPL
47" TFT WXGA LCD 47" HD MAKER :LPL
42" TFT WUXGA LCD 42" FHD MAKER : LPL
47" TFT WUXGA LCD 47" FHD MAKER : LPL
52" TFT WUXGA LCD 52" FHD MAKER : SHARP
4. Operating Environment 1) Temp. : 0 ~ 40 deg LGE SPEC
2) Humidity : 0 ~ 85%
5. Storage Environment 1) Temp. : -20 ~ 60 deg
2) Humidity : 0 ~ 85 %
6. Input Voltage AC100 ~ 240V, 50/60Hz
1. Application Range.
This spec sheet is applied to the 37"/42"/47"/52" LCD TV used
LP81A chassis.
2. Specification
Each part is tested as below without special appointment
2.1 Temperature : 25±5°C(77±9°F), CST : 40±5°C
2.2 Relative Humidity : 65±10%
2.3 Power Voltage : Standard input voltage
(100~240V@ 50/60Hz)
• Standard Voltage of each products is marked by models
2.4 Specification and performance of each parts are followed
each drawing and specification by part number in
accordance with BOM .
2.5 The receiver must be operated for about 20 minutes prior
to the adjustment.
3. Test method
3.1 Performance : LGE TV test method followed.
3.2 Demanded other specification
Safety : UL, CSA, IEC specification
3.3 EMC : FCC, ICES, IEC specification
Copyright LG Electronics. Inc. All right reserved.
Only for training and service purposes
LGE Internal Use Only- 5 -
No Item Specification Measurement Result Remark
7. Power Consumption Power on (Blue) : LG30/LG50 Volume: 1/8 volume of
Power on (White) : LG60 sound distortion point
≤ TBD 37" HD
≤ 250W 42" HD
≤ 230W FHD
≤ 320W 47" HD
≤ 310W FHD
≤ 350W 52" FHD
St-By (Red) LG60:St-by Light condition
≤ 1.0 W (All)
8 LCD Module Maker Inch (H)x(V)x(D) unit Remark
(Maker : AUO(HD) Outline Dimension 42" 983 x 576 x 52.7 mm [with inverter]
AUO, CMO, CPT, Pixel Pitch 0.681 x 0.681 mm
LPL, SHARP) Back Light 18 CCFL mm
CMO Outline Dimension 42" - mm
(FHD) Pixel Pitch - mm
Back Light - mm
LPL(HD) Outline Dimension 37" 877 x 516.8 x 55.5 mm [with inverter]
Pixel Pitch 0.200 x 0.600 mm
Back Light 16 EEFL mm
Outline Dimension 42" 983 x 576 x 51 mm [with inverter]
Pixel Pitch 0.227 x 0.681 mm
Back Light mm
Outline Dimension 47" 1096 x 640 x 51 mm [with inverter]
Pixel Pitch 0.76125 x 0.76125 mm
Back Light mm
LPL(FHD) Outline Dimension 42" 983 x 576 x 47.3/(51) mm [w/o inverter]/(with inverter)
Pixel Pitch 0.4845 x 0.4845 mm
Back Light mm
Outline Dimension 47" 1096 x 640 x 50/(51) mm [w/o inverter]/(with inverter)
Pixel Pitch 0.5415 x 0.5415 mm
Back Light mm
SHARP Outline Dimension 52" 1219.0x706.7x64.64 mm (W) x (H) x (D)
(FHD) Pixel Pitch 0.600 x 0.600 mm (H) x (V)
Back Light 24CCFL
Display Colors - -
Coating 3H,AG/ 2H, AG LPL,CMO,AUO / Sharp
Copyright LG Electronics. Inc. All right reserved.
Only for training and service purposes
LGE Internal Use Only- 6 -
5. Chrominance & Luminance Specification
No Item Min Typ Max Unit Maker Remark
1 Luminance 400 500 cd/m2 AUO 42" HD -50cm from the surface
(W/O PC mode) 400 500 LPL 37" HD - Full White Pattern
400 500 LPL 42" HD
400 450 LPL 47" HD
400 500 LPL 42" FHD
400 500 LPL 47" FHD
360 450 SHARP 52" FHD
2 Color Coordinate White X Typ. 0.280 Typ. AUO 42" 42LG30R-TA
Y -0.03 0.290 +0.03 (HD)
Red X 0.640 T420XW01-VB
Y 0.330
Green X 0.290
Y 0.600
Blue X 0.150
Y 0.060
White X Typ. 0.279 Typ. LPL 37" (HD) 37LG30R/37LG60UR
Y -0.03 0.292 +0.03 LC370WXN-SAA1
Red X 0.636
Y 0.335
Green X 0.284
Y 0.610
Blue X 0.144
Y 0.063
White X Typ. 0.279 Typ. LPL 42" 42LG30RA-TA
Y -0.03 0.292 +0.03 (HD)
Red X 0.635
Y 0.344
Green X 0.286
Y 0.614
Blue X 0.146
Y 0.061
White X Typ. 0.270. Typ. LPL47"
Y -0.03 0.292 +0.03 (HD)
Red X 0.638
Y 0.342
Green X 0.296
Y 0.615
Blue X 0.144
Y 0.064
Copyright LG Electronics. Inc. All right reserved.
Only for training and service purposes
LGE Internal Use Only- 7 -
No Item Min Typ Max Unit Maker Remark
White X Typ. 0.279 Typ. LPL 42" (FHD) 42LG60FR-TA
Y -0.03 0.292 +0.03 LC420WUE-SAB1 42LG50FR-TA
Red X 0.640 LC420WUN-SAB1
Y 0.335
Green X 0.289
Y 0.610
Blue X 0.144
Y 0.066
White X Typ. 0.279 Typ. LPL 47" (FHD) 47LG60FR-MA
Y -0.03 0.292 +0.03 LC470WUE-SAB1 47LG50FR-TA
Red X 0.640 LC470WUN-SAB1
Y 0.335
Green X 0.289
Y 0.610
Blue X 0.144
Y 0.066
White X Typ. 0.272 Typ. SHARP 52" 52LG50FR-TA
Y -0.03 0.277 +0.03 (FHD)
Red X 0.640 LK520D3LZ17
Y 0.330
Green X 0.280
Y 0.600
Blue X 0.150
Y 0.060
3 Contrast ratio 1000:1 1500:1 AUO 42" (HD)
(W/O PC mode) 840:1/800:1 1200:1 LPL 32"/37" (HD)
800:1 1200:1 LPL 42" (HD)
700:1 1200:1 LPL 47" (HD)
TBD 1500:1 LPL 42"/47" (FHD)
1000:1 1500:1 SHARP 52" (FHD)
4 Luminance Variation 1.3 (1.25) All w/o Sharp 52" (Sharp 52")
- 8 - LGE Internal Use OnlyCopyright LG Electronics. Inc. All right reserved.
Only for training and service purposes
6. SET Optical Feature
6.1. General feature
- Measurement Condition: Full white/ Vivid => Measure the black luminance after 30 seconds.
- C/R is excepted for PC mode
No Parameter Symbol
Value
Unit Remark
Min Typ
1 37 inch(HD) Contrast Ratio Dynamic CR 9000:1 12000:1
LPL Surface Luminance, LWH (AV/Component/HDMI) 360 450 Cd/m2
white LWH (PC) 250 Cd/m2
2 42 inch(HD) Contrast Ratio Dynamic CR 9000:1 12000:1
AUO Surface Luminance, LWH (AV/Component/HDMI) 360 450 Cd/m2
white LWH(PC) 250 Cd/m2
3 42 inch(HD) Contrast Ratio Dynamic CR 9000:1 12000:1
LPL Surface Luminance, LWH (AV/Component/HDMI) 360 450 Cd/m2
white LWH(PC) 250 Cd/m2
4 47 inch(HD) Contrast Ratio Dynamic CR 9000:1 12000:1
LPL Surface Luminance, LWH(AV/Component/HDMI) 360 450 Cd/m2
white LWH(PC) 250 Cd/m2
5 42 inch(FHD) Contrast Ratio Dynamic CR 9000:1 12000:1
LPL TBD 15000 : 1 For 50/60/70 Tool
Surface Luminance, LWH(AV/Component/HDMI) 360 450 Cd/m2
white LWH(PC) 250 Cd/m2
6 47 inch(FHD) Contrast Ratio Dynamic CR 9000:1 12000:1
LPL TBD 15000 : 1 For 50/60/70 Tool
Surface Luminance, LWH(AV/Component/HDMI) 360 450 Cd/m2
white LWH(PC) 250 Cd/m2
7 52 inch(FHD) Contrast Ratio Dynamic CR 9000:1 12000:1
Sharp TBD 15000 : 1 For 50/60/70 Tool
Surface Luminance, LWH(AV/Component/HDMI) 320 400 Cd/m2
white LWH(PC) 250 Cd/m2
- 9 - LGE Internal Use OnlyCopyright LG Electronics. Inc. All right reserved.
Only for training and service purposes
7. Component Video Input (Y, PB, PR)
No.
Specification
Remark
Resolution H-freq(kHz) V-freq(Hz) Pixek clock
1. 720*480 15.73 59.94 13.500 SDTV, DVD 480I(525I)
2. 720*480 15.75 60.00 13.514 SDTV, DVD 480I(525I)
3. 720*576 15.625 50.00 13.500 SDTV, DVD 576I(625I) 50Hz
4. 720*480 31.47 59.94 27.000 SDTV 480P
5. 720*480 31.50 60.00 27.027 SDTV 480P
6. 720*576 31.25 50.00 27.000 SDTV 576P 50Hz
7. 1280*720 44.96 59.94 74.176 HDTV 720P
8. 1280*720 45.00 60.00 74.250 HDTV 720P
9. 1280*720 37.50 50.00 74.25 HDTV 720P 50Hz
10. 1920*1080 28.125 50.00 74.250 HDTV 1080I 50Hz,
11. 1920*1080 33.72 59.94 74.176 HDTV 1080I
12. 1920*1080 33.75 60.00 74.25 HDTV 1080I
13. 1920*1080 56.25 50 148.5 HDTV 1080P
14 1920*1080 67.432 59.94 148.350 HDTV 1080P
15 1920*1080 67.5 60.00 148.5 HDTV 1080P
8. RGB Input (Analog PC)
No. Resolution H-freq(kHz) V-freq(Hz) Pixel clock(MHz) Proposed Remark
1. 640*350 31.468 70.80 25.17 EGA
2 720*400 31.469 70.08 28.32 DOS
3. 640*480 31.469 59.94 25.17 VESA(VGA)
4 800*600 37.879 60.31 40 VESA(SVGA)
5 1024*768 48.363 60 65 VESA(XGA)
6 1280*768 47.776 59.87 79.5 VESA(WXGA)
7 1360*768 47.72 59.799 84.75 VESA(WXGA)
8 1366*768 47.7 60 84.62 VESA(WXGA)
9 1280*1024 63.668 59.895 109.00 SXGA Only FHD
10 1400*1050 65.317 59.978 121.75 SXGA Only FHD
11 1600*1200 74.537 59.869 161.00 UXGA Only FHD
12 1920*1080 66.587 59.934 138.50 WUXGA (Reduced Blanking) Only FHD
- 10 - LGE Internal Use OnlyCopyright LG Electronics. Inc. All right reserved.
Only for training and service purposes
9. HDMI Input (PC-Spec. out but display correctly at only HDMI/DVI IN 1 via DVI to HDMI cable)
No. Resolution H-freq(kHz) V-freq(Hz) Pixel clock(MHz) Proposed Remark
1. 720x400 31.468 70.08 28.32
2. 640x480 31.469 59.94 25.17 VESA(VGA)
3. 800x600 37.879 60.31 40.00 VESA(SVGA)
4 1024x768 48.363 60.00 65.00 VESA(XGA)
5 1280x768 47.776 59.87 79.5 VESA(WXGA)
6 1360x768 47.72 59.799 84.62 VESA(WXGA)
7 1366x768 47.7 60 84.62 VESA(WXGA)
8 1280x1024 63.595 60.0 108.875 SXGA Only FHD
9 1400x1050 65.160 60.0 122.50 SXGA Only FHD
10 1600x1200 74.077 60.0 130.375 UXGA Only FHD
11 1920x1080 66.647 59.988 138.625 WUXGA Only FHD
10. HDMI input ( DTV )
No. Resolution H-freq(kHz) V-freq(Hz) Pixel clock(MHz) Proposed Remark
1 720*480 31.47 59.94 27 SDTV 480P Support(not spec)
2 720*480 31.5 60 27.027 SDTV 480P support(not spec)
3 720*576 31.25 50 27 SDTV 576P support(not spec)
4 1280*720 44.96 59.94 74.176 HDTV 720P
5 1280*720 45 60 74.25 HDTV 720P
6 1280*720 37.5 50 74.25 HDTV 720P
7 1920*1080 28.125 50 74.25 HDTV 1080I
8 1920*1080 33.72 59.94 74.176 HDTV 1080I
9 1920*1080 33.75 60 74.25 HDTV 1080I
10 1920*1080 56.25 50 148.5 HDTV 1080P
11 1920*1080 67.432 59.94 148.350 HDTV 1080P
12 1920*1080 67.5 60.00 148.5 HDTV 1080P
13 1920*1080 27 24 74.25 HDTV 1080P
14 1920*1080 33.75 30 74.25 HDTV 1080P
Copyright LG Electronics. Inc. All right reserved.
Only for training and service purposes
LGE Internal Use Only- 11 -
INSTRUCCIÓN DE AJUSTE
1. Application Range
These instructions are applied to all of the LCD TV, LP81A
Chassis.
2. Notice
2.1 Because this is not a hot chassis, it is not necessary to
use an isolation transformer. However, the use of
isolation transformer will help protect test instrument.
2.2 Adjustment must be done in the correct order.
2.3 The adjustment must be performed in the circumstance of
25±5°C of temperature and 65±10% of relative humidity if
there is no specific designation.
2.4 The input voltage of the receiver must keep 100~220V,
50/60Hz.
2.5 Before adjustment, execute Heat-Run for 15 minutes at
RF no signal.
3. Adjustment items
3.1 PCB assembly adjustment items
Download the MSTAR main software (IC801, Mstar ISP
Utility)
3.2 SET assembly adjustment items
DDC Data input.
Adjustment of White Balance.
Factoring Option Data input
4. PCB assembly adjustment method
(Using MSTAR Download program)
4.1 S/W program download
4.1.1 Preliminary steps
(1) Download method 1 (PCB Assy)
- HD
- FHD
(2) Connect the download jig to D-sub jack
4.1.2 Download steps
(1) Execute ‘ISP Tool’ program in PC, then a main window
will be opened
(2) Click the connect button and confirm "Dialog Box".
(3) Click the Config button and Change speed
E2PROM Device setting : over the 350Khz
(4) Read and write bin file
Click "(1)Read" tab, and then load download
file(XXXX.bin) by clicking "Read".
(5).Click "Auto(2)" tab and set as below
(6).click "Run(3)".
(7).After downloading, check "OK(4)" message.
# USB DOWNLOAD
1. Put the USB Stick to the USB socket
2. Automatically detecting update file in USB Stick
- 12 - LGE Internal Use OnlyCopyright LG Electronics. Inc. All right reserved.
Only for training and service purposes
Double click
3. Select "Start" Button and press "ok" button
Updating is staring.
4. Finishing the version updating, you have to put out USB stick
and "AC Power" off
5. After putting "AC Power" on and check updated version on
your TV
4.2 ADC Process
O Required Equipments
- Remote controller for adjustment
- MSPG-925F Pattern Generator
4.2.1 Method of Auto RGB Color Balance
- Convert to RGB PC in Input-source
- Input the PC 1024x768 @ 60Hz 1/2 Black & White
Pattern(MSPG-925F model:60, pattern:54) into RGB
- Adjust by commanding AUTO_COLOR_ADJUST(0xF1)
0x00 0x02 instruction.
4.2.1.1 Confirmation
- We confirm whether "0xF3 (offset), 0xF4 (gain)" address of
EEPROM "0xBC" is "0xAA" or not.
- If "0xF3", "0xF4" address of EEPROM "0xBC" isn’t "0xAA",
we adjust once more
- We can confirm the ADC values from "0x06~0x0B"
addresses in a page "0xBC"
*Manual ADC process using Service Remocon. After enter
Service Mode by pushing "ADJ" key, execute "Auto-RGB"
by pushing "_" key at "Auto-RGB".
4.2.2 Component input ADC
4.2.2.1 Component Gain/Offset Adjustment7
- Convert to Component in Input-source
- Input the Component ( Which has 720p@60Hz YPbPr
signal : 100% Color Bar (MSPG-925F Model : 217 / Pattern:
65 ) into Component.
- Adjust by commanding AUTO_COLOR_ADJUST (0xF1)
0x00 0x02 instruction
4.2.2.2 Confirmation
- We confirm whether "0xF3 (offset), 0xF4 (gain)" address of
EEPROM "0xBC" is "0xAA" or not.
- If "0xF3", "0xF4" address of EEPROM "0xBC" isn’t "0xAA",
we adjust once more
- We can confirm the ADC values from "0x06~0x0B"
addresses in a page "0xBC"
*Manual ADC process using Service Remocon. After enter
Service Mode by pushing "ADJ" key, execute "Auto-RGB"
by pushing "_" key at "Auto-RGB".
- 13 - LGE Internal Use OnlyCopyright LG Electronics. Inc. All right reserved.
Only for training and service purposes
5. Adjusting the White Balance
5.1 Purpose and Principle for adjustment of the
color temperature
- Purpose : Adjust the color temperature to reduce the
deviation of the module color temperature.
- Principle : To adjust the white balance without the
saturation,
(Fix the one of R/G/B gain to C0 and decrease the others.)
5.2 Adjustment mode : Two modes of Cool and Warm
(Medium data is automatically calibrated by the
Cool data)
O Required Equipments
- Remote controller for adjustment
- Color Analyzer : CA100+ or CA-210 or same product
LCD TV( ch : 9 ),
- Auto W/B adjustment instrument(only for Auto adjustment)
5.3 Connecting diagram of equipment for
measuring (For Automatic Adjustment)
(1) Enter the adjustment mode of DDC
- Set command delay time : 50ms
- Enter the DDC adjustment mode at the same time heat-
- Maintain the DDC adjustment mode with same condition
of Heat-run
-> Maintain after AC off/on in status of Heat-run pattern
display)
(2) Release the DDC adjustment mode
- Release the adjust mode after AC off/on or std-by off/on
in status of finishing the Hear-run mode
- Release the Adjust mode when receiving the aging off
command(F3 00 00) from adjustment equipment
- Need to transmit the aging off command to TV set after
finishing the adjustment.
- Check DDC adjust mode release by exit key and
release DDC adjust mode
(3) Enter the adjust mode of white balance
- Enter the white balance adjustment mode with aging
command(F3, 00, FF)
* Luminance min value is 200cd/ß≥ in the cool mode( For
LCD)
6. Adjustment of White Balance
• Adjustment mode : Two modes (Cool and Warm)
(Medium data is automatically calibrated by the Cool data)
• Color analyzer(CA100+, CA210) should be used in the
calibrated ch by CS-1000
(LCD : CH9, PDP : CH10)
• Operate the zero-calibration of the CA100+ or CA-210, then
stick sensor to the module when adjusting.
• For manual adjustment, it is also possible by the following
sequence.
1) Select white pattern of heat-run by pressing "POWER ON"
key on remote control for adjustment then operate heat run
longer than 15 minutes.
(If not executed this step, the condition for W/B may be
different.)
2) Push "Exit" key.
3) Change to the AV mode by remote control.(Push front-AV
or Input key)
4) Input external pattern(85% white pattern)
5) Push the ADJ key two times (entering White Balance
mode)
6) Stick the sensor to the center of the screen and select
each items (Red/Green/Blue Gain and Offset) using /
(CH +/-) key on R/C..
7) Adjust R/ G/ B Gain using / (VOL+/-) key on R/C.
8) Adjust two modes (Cool and Warm)
(Fix the one of R/G/B and change the others)
9) When adjustment is completed, Exit adjustment mode
using EXIT key on R/C.
- 14 - LGE Internal Use OnlyCopyright LG Electronics. Inc. All right reserved.
Only for training and service purposes
SOLUCIÓN DE PROBLEMAS
- 15 - LGE Internal Use OnlyCopyright LG Electronics. Inc. All right reserved.
Only for training and service purposes
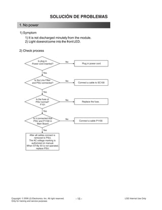
1) Symptom
1) It is not discharged minutely from the module.
2) Light doesnotcome into the front LED.
2) Check process
1. No power
No
Yes
Is plug in
Power cord inserted?
After all cables connect is
removed to PSU.
The AC voltage marking is
authorized on manual.
When ST-By 5V is not operated.
replace PSU.
Plug in power cord
No
Yes
Is the Line Filter
and PSU connected? Connect a cable to SC100
No
Yes
Is the fuse of
PSU normal?
F101
Replace the fuse.
No
Yes
Is it connected that
PSU and P1100 in
Main Board
Connect a cable P1100
Copyright LG Electronics. Inc. All right reserved.
Only for training and service purposes
- 16 - LGE Internal Use Only
1) Symptom
1 OSD and image occur at screen.
2) It maintains the condition where the front LED is green.
2) Check process
2. No Raster
No
No
No
No No
Yes
Yes
Yes
CN700(PDP/LCD)
Replace the VSC.
Does mimute
discharge a Module?
Is the Link cable
normal?
Is the IC801's
output normal?
Check the LCD Module
Reconnect the
Panel line cable
(HD:P403, FHD:402)
Is the inverter
/VaVs on?
Is output the normality
Low/High voltage
except Stand-by 5V?
Replace the
Power board
Copyright LG Electronics. Inc. All right reserved.
Only for training and service purposes
- 17 - LGE Internal Use Only
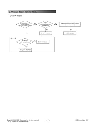
1) Check process
3. Unusual display from RFmode.
No Yes
Yes
No No
Is Video output of the
Tuner normal?
(Check TU500_Pin13)
Is the
Input voltage normal?
(Check Pin3)
Block A
Is the I2C communication normal?
(Check Pin9, Pin10)
No
Yes
Is the LVDS
cable connected well?
Change the IC(IC801)
Check the power
Cable inserts well
Check the Tuner
Copyright LG Electronics. Inc. All right reserved.
Only for training and service purposes
- 18 - LGE Internal Use Only
4. Unusual display from rear AV mode.
5. Unusual display from Side AV mode.
6. Unusual display from Side S-Video mode.
7. Unusual display from component 1 mode.
8. Unusual display from component 2 mode.
9. Unusual display from RGBmode.
No
Yes
Is video input of the
A/V Jack normal?
(Check R8044)
Same as Block A
Same as Block A
Same as Block A
Check the input source.
Check the input source.
Check the input source.
Check the input source.
Change IC801
Change IC801
Change IC801
Is Video input of the
Comp1 jack normal?
(Check R8011,8012,8013)
Is Video input of the
Comp2 jack normal?
(Check R8030,8032,8033)
Is Video input of the
Comp2 jack normal?
(Check R8035,8037,8039)
Check the input source.
Check the input source.
Is video input of the
Side A/V Jack normal?
(Check R8043)
Is video input of the
S-Video Jack normal?
(Check R8041,8042)
No
Yes
No
Yes
No
Yes
No
Yes
No
Yes
- 19 - LGE Internal Use OnlyCopyright LG Electronics. Inc. All right reserved.
Only for training and service purposes
10-1 Symptom
1) LED is green.
2) Screen display but sound is not output.
10. No Sound
10-2 Check process
All input(mode)
is no sound.
Only HDMI is
no sound
Only AV/
COM2/PC input is
no soudn.
Only RF is no sound. Check the Tuner In/Out.
Check the signal after
IC600 refer to circuit
diagram
Is the output of
IC600 normal?
Download the EDID data.
No No
No
No
No
Yes
Yes
Yes
Yes
Menu?
Normal
Normal
No
No No
No
Yes
Yes
Yes
Replace
IC600
Is the speaker
on it men?
Set on speaker
in menu
Check the
Speaker cable
Replace
IC801
Replace
IC601
Is the speaker
cable normal?
IC801 operate
normal?
IC 601 operate
normal?
Replace Main B/D
Copyright LG Electronics. Inc. All right reserved.
Only for training and service purposes
LGE Internal Use Only- 20 -
DIAGRAMA DE BLOQUE
AV1in
SideAVin
(AV2in)
Comp1in
Comp2in
RGBin
(D/L)
CVBSIN
Y/Pb/PrIN
R/G/B/HS/VSIN
CVBSIN
LINEOUT
LINE
IN
AMP_MUTE
RS-232CRx/TxMX3232
RF
(Tuner)
PCAudio
in
DISPLAYMODULE
EDIDNVM
EDIDNVM
HDMI1
HDMI2
HDMI3
USB
TMDS351PAG
HDMIMUX
Zoran
VADDIS-966XD
MPEGDecoder
DDRMEM
DDRMEM
SERIAL
FLASH
Mstar
Romeo
LGE6891CD
TW9910
SubDecoder
NTP3000A
Digital
AudioAMP
MAINNVM
MC74HC4066
AudioSW
LM324
X4AMP
SERIAL
FLASH
BD2041
ProtectIC
EDIDNVM
DDC/HDP/CEC
TMDS(HDMIin)
DDC/HPD/CEC
TMDS(HDMIin)
TMDS(HDMIin)
USB(AVI/O,DataI/O)
+5V
CVBS
OUT
656IN
SW_RESE
T
PART_I2
C
PART_I2C
SW_RESE
T
I2SOUT
LVDS
MPEGRX/TX
MPEGRESETI2SIN
656IN
TMDS(HDMIin)
DDC/HPD/CEC
DDC/HPD/CEC
[CECnotthroughHDMIMUX,directJACKtoMAINIC]
DDC
DDC
DDC
UART_Rx/Tx
AUDIO_SWLINE
IN
LINE
IN
LINE
IN
Y/Pb/PrIN
LINE
IN
Y/CIN
LINE
IN
EDIDNVM
ROM_I2C
DSUB_DDC
x0.55
x0.55
x0.55
x0.55S_VIDEO_DETLINE_MUTE
LINEOUT
x4
x0.55LINE
IN
CVBSIN
SIFIN
TUNER_I2C
PART_I2C
HDMI_SEL
(Option)
(Option)
(Option)
SpkOut
1W(Mono)
SW_RESETTPA3107D
AudioAmp
Copyright LG Electronics. Inc. All right reserved.
Only for training and service purposes
LGE Internal Use Only- 21 -
VISTA EN DESPIECE
510
300
200
120
122
500
901
900
801
804
803
530802
550
830
805806
521
821
540
400
121
Many electrical and mechanical parts in this chassis have special safety-related characteristics. These
parts are identified by in the Schematic Diagram and EXPLODED VIEW.
It is essential that these special safety parts should be replaced with the same components as
recommended in this manual to prevent X-RADIATION, Shock, Fire, or other Hazards.
Do not modify the original design without permission of manufacturer.
IMPORTANT SAFETY NOTICE
Copyright LG Electronics. Inc. All right reserved.
Only for training and service purposes
THE SYMBOL MARK OF THIS SCHEMETIC DIAGRAM INCORPORATES
SPECIAL FEATURES IMPORTANT FOR PROTECTION FROM X-RADIATION.
FILRE AND ELECTRICAL SHOCK HAZARDS, WHEN SERVICING IF IS
ESSENTIAL THAT ONLY MANUFATURES SPECFIED PARTS BE USED FOR
THE CRITICAL COMPONENTS IN THE SYMBOL MARK OF THE SCHEMETIC.
220K
R133
75
R121
75
R111
SD05
D105
220K
R108
COMP1_R
COMP1_Pb
PC_AUD_R
CDS3C05GTA
5.6V
D122
COMP1_Y
SD05
30V
D117
75
R123
5.6V
D103
COMP2_Pr
CDS3C05GTA
5.6V
D123
PPJ209-02
JK100
4A[GN]CONTACT
2A [GN]1P_CAN
3A [GN]O_SPRING
2B [BL]1P_CAN
5B [BL]C_LUG_L
2C [RD]1P_CAN1
5C [RD]C_LUG_L
2D [WH]1P_CAN
5D[WH]C_LUG_L
2E [RD]1P_CAN2
4E[RD]CONTACT
3E [RD]O_SPRING
SD05
D106
5.6V
D104
COMP2_L
220K
R119
COMP1_Pr
COMP1_L
75
R122
75
R110
220K
R106
220K
R120
COMP2_Pb
PPJ209-02
JK101
4A
[GN]CONTACT
2A
[GN]1P_CAN
3A
[GN]O_SPRING
2B
[BL]1P_CAN
5B
[BL]C_LUG_L
2C
[RD]1P_CAN1
5C
[RD]C_LUG_L
2D
[WH]1P_CAN
5D
[WH]C_LUG_L
2E
[RD]1P_CAN2
4E
[RD]CONTACT
3E
[RD]O_SPRING
30V
D119
SD05
1000-ohm
L100
PC_AUD_L
COMP2_R
220K
R132
SD05
30V
D118
1000-ohm
L101
SD05
D107
COMP2_Y
75
R109
5.6V
D115
5.6V
D116
10K
R136
10KR143
10KR144
12K
R142
12K
R145
12K
R137
10K
R134
12K
R135
10K
R138
10K
R140
12K
R139
12K
R141
68R114
DSUB_SCL
75
R116
CDS3C30GTH
30V
D112
DSUB_SDA
+5V_ST
CDS3C30GTH
30V
D110
100
R125
+5V_MULTI
75
R117
DSUB_SDA
DSUB_SCL
0.1uF
C100
PC_G
CDS3C30GTH
30V
D114
0.1uF
C102
75
R118
4.7K
R112
68R115
0.1uF
C101
PC_R
PC_B
PC_VS
68pF
C103
PC_HS
0.1uF
C105
4.7K
R113
68pF
C104
CDS3C30GTH
30V
D113
100
R124
100
R128
4.7K
R150
READY
+5V_ST
100
R129
100
R130
0.1uF
C110
0.1uF
C106
100
R131
OPT
C111
TXD
0.1uF
C108
0.1uF
C109
OPT
C112
RXD
CDS3C30GTH
30V
D121
0.1uF
C107
4.7K
R151
READY
+3.3V_MST
CDS3C30GTH
30V
D120
+5V_ST
ENKMC2837-T112
D109
AAC
C
ENKMC2837-T112
D111
AAC
C
ENKMC2837-T112
D108
AAC
C
MAX3232CDR
IC101
RS232C
3
C1-
2
V+
4
C2+
1
C1+
6
V-
5
C2-
7
DOUT2
8
RIN2
9
ROUT2
10
DIN2
11
DIN1
12
ROUT1
13
RIN1
14
DOUT1
15
GND
16
VCC
PEJ024-01
JK102
6B T_TERMINAL2
8 SHIELD_PLATE
7B B_TERMINAL2
5 T_SPRING
4 R_SPRING
7A B_TERMINAL1
6A T_TERMINAL1
3 E_SPRING
IR_OUT
4.7K
R127
4.7K
R126
6630TGA004K
KCN-DS-1-0089
JK104
1
RED
2
GREEN
3
BLUE
4
GND_1
5
DDC_GND
6 RED_GND
7
GREEN_GND
8 BLUE_GND
9 NC
10 SYNC_GND
11
GND_2
12
DDC_DATA
13
H_SYNC
14
V_SYNC
15
DDC_CLOCK
16 SHILED
KCN-DS-1-0088
JK103
1
2
3
4
5
6
7
8
9
10
AT24C02BN-10SU-1.8
IC100
3
A2
2
A1
4
GND
1
A0
5
SDA
6
SCL
7
WP
8
VCC
1000pF
READY
C113
0
R146
1000pF
READY
C114
0
R147
1000pF
READY
C115
0
R148
1000pF
READY
C116
0
R149
COMPONENT2
SDC 15 applying check
PC SOUND
COMPONENT1
INPUT1 : COMP1/2,RS232C,PC
PC
RS-232C
*ONLY LG30
1.24C02-SUB:0IMMRAL014D
**MULTI ITEM
2.ENKMC2837-SUB:0DS226009AA
(KDS226)
SUB : 0IMCRSG010A(STM)
MAIN : EAN41348201(TI)
*RS232C TX
THE SYMBOL MARK OF THIS SCHEMETIC DIAGRAM INCORPORATES
SPECIAL FEATURES IMPORTANT FOR PROTECTION FROM X-RADIATION.
FILRE AND ELECTRICAL SHOCK HAZARDS, WHEN SERVICING IF IS
ESSENTIAL THAT ONLY MANUFATURES SPECFIED PARTS BE USED FOR
THE CRITICAL COMPONENTS IN THE SYMBOL MARK OF THE SCHEMETIC.
5.6V
D216
220K
R244
SIDE_RIN
75
R241
SD05
D214
SIDE_V
220K
R242
SIDE_LIN
5.6V
D215
75
R245
SIDE_Y
75
R246
SIDE_C
SD05
D217
SD05
D218
S_VIDEO_DET
SD05
D219
12K
R248
12K
R250
10KR247
10KR249
OPT
C210
READY
PPJ218-01
JK204
5C [RD]CONTACT
2C [RD]U_CAN
4C [RD]O_SPRING
2B [WH]U_CAN
3B [WH]C_LUG
2A [YL]U_CAN
5A [YL]CONTACT
4A [YL]O_SPRING
PSJ015-02
JK205
5 O_SPRING
4A C_LUG_L_1
4B C_LUG_S_1
4C C_LUG_L_2
4D C_LUG_S_2
3 GROUND
7SHIELD
0.1uF
16V
READY C213
0
R252
0
R251
100pF
50V
READY
C214
100pF
50V
READY
C215
INPUT2 : CVBS,SIDE AV
SIDE AV
THE SYMBOL MARK OF THIS SCHEMETIC DIAGRAM INCORPORATES
SPECIAL FEATURES IMPORTANT FOR PROTECTION FROM X-RADIATION.
FILRE AND ELECTRICAL SHOCK HAZARDS, WHEN SERVICING IF IS
ESSENTIAL THAT ONLY MANUFATURES SPECFIED PARTS BE USED FOR
THE CRITICAL COMPONENTS IN THE SYMBOL MARK OF THE SCHEMETIC.
TMDS3_RX2-
TMDS3_RXC-
HPD_S/W_2
TMDS2_RXC-
1K
R319
+5V_HDMI_2
HDMI_SEL1
TMDS3_RXC-
HDMI_C-
HDMI_SCL
HDMI_0-
10K
R351
HPD_MST_2
TMDS3_RX0+
TMDS2_RX2-
HDMI_C+
TMDS1_RX0+
+5V_HDMI_3
4.7KR362
CEC_C
DDC_SCL1
CEC
TMDS1_RX1-
HDMI1_5V_DET
TMDS2_RX1+
HDMI3_5V_DETTMDS2_RXC-
TMDS2_RXC+
0.01uFC310
1K
R344
SIDE_HDMI
10K
R300
0.01uFC315
HDMI_0+
+3.3V_MULTI_MST
1K
R310
+3.3V
CEC
DDC_SDA2
0.01uFC314
TMDS3_RX2+
TMDS1_RXC-
HDMI_1-
0.01uFC316
10K
R328
HPD_S/W_1
TMDS2_RX0+
TMDS2_RX0+
0.01uFC308
TMDS3_RX0-
HDMI_2-
HPD_S/W_3
TMDS3_RX0-
TMDS3_RX1+
HDMI2_5V_DET
10K
R324
0
READY
R369
TMDS3_RXC+
DDC_SCL3
TMDS1_RXC+
+3.3V_MULTI_MST
+5V_HDMI_2
HPD_S/W_2
HPD_MST_1
CEC
BSS83
Q306
S
B
D
G
10K
R335
SIDE_HDMI
TMDS1_RX1+
TMDS3_RX1-
TMDS2_RXC+
0
R370
READY
TMDS1_RX2+
4.7K
R375
READY
0
R373
TMDS2_RX1+
TMDS1_RX0-
+3.3V_HDMI_SW
+5V_ST
4.7KR361
0
R356
TMDS2_RX2-
+5V_HDMI_1
TMDS3_RX2-
TMDS3_RX2+
0
R358
HDMI_1+
0.01uF
50V
READY
C307
TMDS2_RX0-
TMDS2_RX0-
TMDS1_RX1-
4.7K
R374
KDS184S
KDS184
D300
A2
C
A1
10K
R329
TMDS2_RX1-
TMDS3_RX0+
0.01uFC311
0.01uFC312
TMDS1_RX2-
+5V_HDMI_3
TMDS3_RX1-
TMDS2_RX2+
HDMI_2+
HDMI_SEL2
TMDS1_RX2+
+5V_HDMI_1
10K
R352
TMDS3_RX1+
0.01uFC309
0
R357
TMDS1_RXC-
0
R355
+5V_ST
TMDS3_RXC+
+5V_HDMI_3
+5V_ST
10K
R301
TMDS1_RX2-
+3.3V_HDMI_SW
+5V_HDMI_1
TMDS1_RX0-
TMDS2_RX1-
TMDS1_RX1+
HPD_S/W_1
0
R368
READY
10K
R325
0
R347
CEC
HDMI_SDA
DDC_SCL2
+5V_HDMI_2
HPD_S/W_3
TMDS1_RX0+
TMDS2_RX2+
0
R345
KDS184S
KDS184
D303
A2
C
A1
DDC_SDA1
0
R346
TMDS1_RXC+
CDS3C30GTH
30V
D302
READY
HPD_MST_3
DDC_SDA3
KDS184S
KDS184
D301
A2
C
A1
0
R350
47K
R330
47K
R331
47K
R326
47K
R327
47K
R354
47K
R353
0READY
R365
0READY
R376
MMBD301LT1G
30V
D304
A
C
DDC_SDA2
DDC_SCL2
DDC_SDA1
DDC_SCL1
DDC_SDA3
DDC_SCL3
TMDS351PAG
IC302
1SDA3
2SCL3
3GND_1
4B31
5A31
6VCC_1
7B32
8A32
9GND_2
10B33
11A33
12VCC_2
13B34
14A34
15GND_3
16VSADJ
17Y4
18Z4
19VCC_3
20Y3
21Z3
22GND_4
23Y2
24Z2
25VCC_4
26Y1
27Z1
28GND_5
29SCL_SINK
30SDA_SINK
31HPD_SINK
32S1
33 S2
34 EQ
35 HPD1
36 SDA1
37 SCL1
38 B11
39 A11
40 VCC_5
41 B12
42 A12
43 GND_6
44 B13
45 A13
46 VCC_6
47 B14
48 A14
49VDD
50HPD2
51SDA2
52SCL2
53B21
54A21
55VCC_7
56B22
57A22
58GND_7
59B23
60A23
61VCC_8
62B24
63A24
64HPD3
0
READY
R383
0.01uF
50V
C301
0.01uF50V
C313
0.01uF50V
C300
51K
R333
30KR334
READY
4.7K
1%
R372
JP1115
JP1116
JP1117
JP1118
JP1119
JP1120
2SC3875S
RT1C3904-T112
Q300
E
B
C
2SC3875S
RT1C3904-T112
Q301
E
B
C
2SC3875S
Q307
SIDE_HDMI
E
B
C
DC1R019NBH
JK303
SIDE_HDMI
14 NC
13 CEC
5 DATA1_SHIELD
20
JACK_GND
12 CLK-
11 CLK_SHIELD
2 DATA2_SHIELD
19 HPD
18+5V_POWER
10 CLK+
4 DATA1+
1 DATA2+
17DDC/CEC_GND
9 DATA0-
8 DATA0_SHIELD
3 DATA2-
16 SDA
7 DATA0+
6 DATA1-
15 SCL
47K
R371
+3.3V
200
R332
QJ41193-FEE2-7F
JK302
1 DATA2+
2 DATA2_SHIELD
3 DATA2-
4 DATA1+
5 DATA1_SHIELD
6 DATA1-
7 DATA0+
8 DATA0_SHIELD
9 DATA0-
10 CLK+
11 CLK_SHIELD
12 CLK-
13 CEC
14 NC
15 SCL
16 SDA
17 DDC/CEC_GND
18 +5V_POWER
19 HPD
20 JACK_GND
21 .
22
.
QJ41193-FEE2-7F
JK301
1
DATA2+
2 DATA2_SHIELD
3 DATA2-
4 DATA1+
5 DATA1_SHIELD
6
DATA1-
7 DATA0+
8 DATA0_SHIELD
9 DATA0-
10 CLK+
11 CLK_SHIELD
12 CLK-
13 CEC
14 NC
15 SCL
16 SDA
17 DDC/CEC_GND
18 +5V_POWER
19 HPD
20 JACK_GND
21
.
22
.
AT24C02BN-10SU-1.8
IC300
3
A2
2
A1
4
GND
1
A0
5
SDA
6
SCL
7
WP
8
VCC
AT24C02BN-10SU-1.8
IC301
3
A2
2
A1
4
GND
1
A0
5
SDA
6
SCL
7
WP
8
VCC
AT24C02BN-10SU-1.8
IC303
SIDE_HDMI
3
A2
2
A1
4
GND
1
A0
5
SDA
6
SCL
7
WP
8
VCC
+5V_MULTI
KDS184S
KDS184
D305
A2
C
A1
+5V_ST
0
R359
READY
4.7K
R360
READY
+3.3V_MULTI_MST
100
R323
100
R322
100R320
100R321
100R348
100R349
22R378
22
R377
22R382
22R381
22R379
22R380
4.7K
READY
R366
*TI Recommand
- > P u l l u p
OPTION
SW_HPD : USE SW HPD (Default)
MST_HPD : USE MST HPD
**MULTI ITEM
1.24C02-SUB:0IMMRAL014D
2.SMD HDMI Jack-SUB:6612B00015B
HDMI
THE SYMBOL MARK OF THIS SCHEMETIC DIAGRAM INCORPORATES
SPECIAL FEATURES IMPORTANT FOR PROTECTION FROM X-RADIATION.
FILRE AND ELECTRICAL SHOCK HAZARDS, WHEN SERVICING IF IS
ESSENTIAL THAT ONLY MANUFATURES SPECFIED PARTS BE USED FOR
THE CRITICAL COMPONENTS IN THE SYMBOL MARK OF THE SCHEMETIC.
EAM38769502L402
EAM38769502
L406
BG1608B121F
EAM38769502
L403
KRC102S
Q403
NOT LG60 E
B
C
IR_OUT
100
R410
NOT LG60
LED_R_PWM_Big
SDA_LED
AC_DET
+3.3V_MST
SPK-N
LED_R/PWM3.3KR417
READY
4.7K
R420
47pF
C403
BG1608B121F
EAM38769502L400
LED_G
10K
R434
NOT LG60
+5V_ST
0.1uF
C408
KEY2
KEY1
470pF
C404
4.7K
R421
0.1uF
C411
3.3KR435
NOT LG60
0
READY
R425
OPT
C407
470pF
C412
10K
R409
READY
SCL_LED
+5V_ST
EYEQ_RESET
470pF
C401
NOT LG60
EAM38769502L401
NOT LG60
22uF
16V
C414
USE LG50_60_70
12505WS-15A00
P400
1
2
3
4
5
6
7
8
9
10
11
12
13
14
16
15
0
R424
HD
TXCE0+,TXCE0-,TXCE1+,TXCE1-,TXCE2+,TXCE2-,TXCE3+,T
4.7K
FHD
R407
+3.3V
2SA1530A-T112-1R
Q402
NOT LG60
E
B
C
3.3KR413
0.1uF
C400
+5V_ST
OPT
READY
C402
10K
R440
IR-OUT
10K
R443
IR-OUT
+5V_ST
10K
R441
IR-OUT
47K
R439
IR-OUT
22
R442
IR-OUT
IR
10KR414
LG60
10K READY
R403
22uF
16V
C406
+3.3V_MST
5.6B
ZD400
LG60
2SC3052
Q405
IR-OUT E
B
C
2SC3052
Q404
IR-OUTE
B
C
PNP
Q406
LG60
E
B
C
+5V_ST_SW
3.3K
R445
LG60
3.3K
R444
LG60
0
READY
R415
0
NOT LG60
R404
0
R405
UBW2012-121F
120OHM
L404
UBW2012-121F
120OHM
L407
USE LG50_60_70
BG1608B501F
L410
BEAD_USE LG50_60_70
BG1608B501F
L411
BEAD_USE LG50_60_70
0L411-*1
R_USE LG50_60_70
0L410-*1
R_USE LG50_60_70
5.6B
ZD401
USELG50_60_70
5.6B
ZD402
USELG50_60_70
0R423
USE LG50_60_70
0R422
USE LG50_60_70
TXCE2-
TXCO1-
TXCO0-
TXCO3-
TXCE3-
TXCO4-
TXCLKE-
TXCO2-
TXCE1-
TXCE0-
TXCE4-
TXCLKO-
CONTRO
NOT LG60
PANEL WAFER
*LG6 Sound module output
FHD 8BIT:NC
FHD 8BIT:NC
X
R407 R424
HD
FHD X
O
4.7K
Copyright LG Electronics. Inc. All right reserved.
Only for training and service purposes
THE SYMBOL MARK OF THIS SCHEMETIC DIAGRAM INCORPORATES
SPECIAL FEATURES IMPORTANT FOR PROTECTION FROM X-RADIATION.
FILRE AND ELECTRICAL SHOCK HAZARDS, WHEN SERVICING IF IS
ESSENTIAL THAT ONLY MANUFATURES SPECFIED PARTS BE USED FOR
THE CRITICAL COMPONENTS IN THE SYMBOL MARK OF THE SCHEMETIC.
100R507
READY
+5V_TUNER
0.027uF
C512
4.7uF
35V
C510
READY
AM_AUDIO
27pF
C502
4.7K
R503
0.01uF
C503
+5V_TUNER
0.1uF
C520
+5V_TUNER
0R545
220
R522
270pF
C513
READY
1K
R513
27pF
C501
MAIN_SIF
1KR515
TV_MAIN
0.01uF
C507
READY
OPT
READY R553
SCL_TUNER
SDA_TUNER
+5V_TUNER
4.7K
R504
4.7K
R508
0
R514
330R506
330R505
4700pF
C506
220
R521
2SA1530A-T112-1R
Q502
E
B
C
RT1C3904-T112
Q501
E
B
C
0R519
0R518
TAFT-Z703D
TU500
NON EU TUNER
14 AFT
13 V-OUT
5 RF_AGC
12 NC_4
11 AS
2 GND_1
19 NC_7
18 NC_6
10 CLOCK
4 NC_2
1 NC_1
17 NC_5
9 DATA
8 GND_2
3 +B[5V]
16 SIF-OUT
7 NC_3
6 TP[33V_OPTION]
15 A-OUT
21
SHIELD
20 NC_8
BLM18BD102SN1D
L502
READY
TAFT-H703F
TU500-*1 NTSC TUNER
14
AFT
13
V-OUT
5
RF_AGC
12
NC_4
11
AS
2
GND_1
19
NC_7
18
NC_6
10
CLOCK
4
NC_2
1
NC_1
17
NC_5
9
DATA
8
GND_2
3
+B[5V]
16
SIF-OUT
7
NC_3
6
TP[33V_OPTION]
15
A-OUT
21
SHIELD
20
NC_8UBW2012-121F
120OHM
L501
10uF
16V
C521
N e a r t h e p i n
TUNER
THE SYMBOL MARK OF THIS SCHEMETIC DIAGRAM INCORPORATES
SPECIAL FEATURES IMPORTANT FOR PROTECTION FROM X-RADIATION.
FILRE AND ELECTRICAL SHOCK HAZARDS, WHEN SERVICING IF IS
ESSENTIAL THAT ONLY MANUFATURES SPECFIED PARTS BE USED FOR
THE CRITICAL COMPONENTS IN THE SYMBOL MARK OF THE SCHEMETIC.
0.1uF
C641
+5V_MULTI
SW_R
680K
R637
+5V_MULTI
+5V_MULTI
2.2uFC662
+5V_MULTI
680K
R640
4.7K
R633
SW_L
4.7K
R634
MC74HC4066ADR2G
IC602
3
YB
2
YA
4
XB
1
XA
6
CONTROL_C
5
CONTROL_B
7
GND
8
XC
9
YC
10
YD
11
XD
12
CONTROL_D
13
CONTROL_A
14
VCC
C
680K
R638
680K
R639
680K
R629
2.2uFC665
680K
R630
680K
R612
680K
R611
AUDIO_SW
+5V_MULTI
2.2uFC664
+5V_MULTI
COMP1_L
+5V_MULTI
SIDE_LIN
2.2uFC663
R64
+1.8V_DVDD
0.1uF
C605
0.1uF
C617
10uF 16V
C604
+1.8V_DVDD
0.1uF
C636
4.7K
R623
1uF
C608
1000pF
C630
0.1uF
C602
1000pF
C620
I2S_SDO
0.1uF
C629
+16V_NTP
NTP3000A
IC600
1BST1A
2VDR1A
3/RESET
4AD
5VSS_IO
6CLK_I
7CLK_O
8VDD_IO
9DGNDPLL
10AGNDPLL
11LFM
12AVDDPLL
13DVDDPLL
14NC_1
15DVSS
16
DVDD
17
SDATA
18
WCK
19BCK
20
SDA
21
SCL
22
PWM_3B/PWM_HP2
23
PWM_3A/PWM_HP1
24
PROTECT
25
FAULT
26
VDR2B
27
BST2B
28
PGND2B_1
29 PGND2B_2
30 OUT2B_1
31 OUT2B_2
32 PVDD2B_1
33 PVDD2B_2
34 PVDD2A_1
35 PVDD2A_2
36 OUT2A_1
37 OUT2A_2
38 PGND2A_1
39 PGND2A_2
40 BST2A
41 VDR2A
42 NC_2
43VDR1B
44BST1B
45PGND1B_1
46PGND1B_2
47OUT1B_1
48OUT1B_2
49PVDD1B_1
50PVDD1B_2
51
PVDD1A_1
52
PVDD1A_2
53
OUT1A_1
54
OUT1A_2
55PGND1A_1
56PGND1A_2
22000pFC623
0.1uF
C637
1uFC624
10uF 16V
C600
+3.3V
100pF
C601
SCL_Part
1000pF
C635
1000pF
C634
330uF35V
C612
1000pF
C631
0
HOTEL_OPT
R642
100
R601
+16V_NTP
1000pF
C606
+16V_NTP
+16V_NTP
100
R602
I2S_MCLK
+1.8V_AVDD
0.01uF
C613
10uF16V
C609
100pF
READY
C642
DA-8580
EAP38319001
L603
2S
1S 1F
2F
22000pF
C616
0.1uF
C607
3.3K
R600
1000pF
C603
+16V_NTP
+1.8V_AVDD
AC_DET
100
R603
0.47uF
C632
1uFC618
1000pF
50V
C651
3.3
R604
0.1uF
C615
4.7K
R624
1000pF
C621
0.1uF
C626
+16V_NTP
0.1uF
C610
22000pF
C625
1000pF
C622
1000pF
C619
I2S_SCK
I2S_WS
SDA_Part
22000pFC611
D
EAP
L
2S
1S
SW_RESET
AMP_MUTE_HOTEL
3.9
R607
3.9
R609
3.9
R608
3.9
R610
3.9
R622
3.9
R618
3.9
R617
3.9
R621
330uF 35V
C666
RT1C3904-T112
Q600
E
B
C
1uF
C614
30V
READY
D600
30V
READY
D601
30V
READY
D602
30V
READY
D603
0R606
2SA1530A-T112-1R
Q608
E
B
C
+3.3V_MST
10K
R650
100
R651
33pF
50V
C667
READY
33pF
50V
C668
READY
1N4148W
100V
D604
READY1N4148W
100V
D605
READY
1N4148W
100V
D606
READY
1N4148W
100V
D607
READY
for COMP1
for S
Audio S/W : COMP1 or SIDE L/R
Digital Audio AMP
THE SYMBOL MARK OF THIS SCHEMETIC DIAGRAM INCORPORATES
SPECIAL FEATURES IMPORTANT FOR PROTECTION FROM X-RADIATION.
FILRE AND ELECTRICAL SHOCK HAZARDS, WHEN SERVICING IF IS
ESSENTIAL THAT ONLY MANUFATURES SPECFIED PARTS BE USED FOR
THE CRITICAL COMPONENTS IN THE SYMBOL MARK OF THE SCHEMETIC.
+3.3VDDA
RAMRAS
RAMCS
I2S_DIN
RAMDQM
JP703
RAMBA[0]
0.1uF
50V
C750
4.7K
R716
150R728
IPCLK
MX25L1605AM2C-15G
IC703
IC703_USB
3
WP#
2
SO
4
GND
1CS#
5
SI
6
SCLK
7
HOLD#
8 VCC
JP702
+1.8VDDC
RAMADD[0-3]
DUPRD0
SFDI
+3.3VDDP
0R722
+1.8VDDA
RAMWE
0R723
0.1uF50V
C732
+1.8VDDCMBW3216-501TF
L715
+3.3VDDP
27
R700
100uF
16V
C722
SFCLK
SFDO
0.1uF
C717
RAMADD[10]
0.1uF
C713
0
R740
READY
DEC_656[0]
USB_DN
22pFC745
0.1uF50V
C742
0.1uF
50V
C753
0.1uF
50V
C748
1K
R709
0
R741
READY
1/10W
1K
5%
R704
+3.3VDDP
0.1uF
C716
0.1uF
50V
C752
0R725
5pF
50V
C709
RAMRAS
RAMBA[1]
0.1uF50V
C739
SFDO
4.7K
R706
1/10W
1K
5%
R705
RAMBA[1]
0R717
0.1uF50V
C730
10uF
16V
C724
27
R701
+3.3VDDP
USB_DN
0R720
0.1uF50V
C729
RAMDQM
75R737
+3.3VDDP
390
R733
15K
1%
R726
TX_MPEG
+1.8V
0.1uF50V
C738
RAMCAS
12MHz
X702
SFCS
+3.3VDDP
+3.3VDDP
27MHz
X703
0.1uF50V
C728
0R739
SFCLK
+3.3V_USB
0.1uF
C712
0.1uF50V
C726
+1.8VDDA
0.1uF50V
C736
RAMBA[0]
JP701
220K
R732
USB_DP
+3.3VDDA
USB_DP
DUPRD0
0.1uF50V
C731
0R719
+3.3VDDP
0.1uF50V
C727
SFDI
75R734
RAMCAS
0.1uF
C725
75R736
0.1uF
50V
C723
SFCS
RAMCS
RAMADD[11]
0.1uF
50V
C747
5.1K
READY
R702
IPCLK
47uF
16V
C714
RAMADD[4-9]
I2S_WS_IN
+1.8VDDC
0R724
DEC_656_CLK
5.1K
READY
R703
0.1uF50V
C744
0R721
+1.8VDDA
0.1uF
50V
C749
MPEG_RESET
RAMDAT[8-15]
+5V_USB
SFCLK
0R718
RAMWE
SFDI
I2S_CLK_IN
0.1uF
50V
C751
RAMADD[0-11]
75R735
22pFC746
0.1uF50V
C743
+3.3VDDA
RAMDAT[0-7]
0.1uF
50V
C734
JP700
DEC_656[0-7]
0.1uF50V
C737
0.1uF50V
C741
1/10W
0
5%
R738
0.1uF50V
C740
+3.3V_SDRAM
0.1uF50V
C735
RX_MPEG
RAMDAT[0-15]
1/10W
56
5%
R707
22uF
16V
C710
22uF
16V
C711
22uF
16V
C715
ZR36966PQCG-XD
IC707
USB1
2
3
4
5
6
7
8
9
10
11
12
13
14
15
16
17
18
19
20
21
22
23
24
25
26
27
28
29
30
31
32
33
34
35
36
37
38
39
40
41
42
43
44
45
46
47
48
49
50
51
52
53
54
55
56
57
58
59
60
61
62
63
64
65
66
67
68
69
70
71
72
73
74
75
76
77
78
79
80
81
82
83
84
85
86
87
88
89
90
91
92
93
94
95
96
97
98
99
100
101
102
103
104
105
106
107
108
109
110
111
112
113
114
115
116
117
118
119
120
121
122
123
124
125
126
127
128
HY57V641620FTP
IC704
26
A3
27
VDD3
28
VSS1
29
A4
30
A5
31
A6
32
A7
33
A8
34
A9
35
A11
36
NC1
37
CKE
38
CLK
39
UDQM
40
NC2
41
VSS2
42
DQ8
43
VDDQ3
44
DQ9
45
DQ10
46
VSSQ3
47
DQ11
48
DQ12
49
VDDQ4
50
DQ13
17
CAS
3
VDDQ1
6
VSSQ1
16
WE
15
LDQM
14
VDD2
13
DQ7
12
VSSQ2
11
DQ6
10
DQ5
9
VDDQ2
8
DQ4
7
DQ3
4
DQ1
5
DQ2
25
A2
24
A1
23
A0
2
DQ0
22
A10/AP
21
BA1
1
VDD1
20
BA0
19
CS
18
RAS
51
DQ14
52
VSSQ4
53
DQ15
54
VSS3
USBDOWNSTREAM
KJA-UB-4-0004
P701
USB
12345
+3.3VDDP
4.7K
READY
R742
OPT
L716
READY
4.7K
READY
R743
+5V_MULTI
12505WS-04A00
JK700
1
2
3
4
5
6.19KR715
OCP_EN
22R744
OCP_EN
FLASH_WP_ZORAN
+3.3VDDP
10K
R710
180
R708
10nF
50V
C754
READY
1K
R727
18pFC720
18pFC719
200
R729
READY
MIC2009YM6-TR
IC705
3
ENABLE
2
GND
4
FAULT/
1
VIN
6
VOUT
5
ILIMIT
120OHM
UBW2012-121F
L711
120OHM
UBW2012-121F
L712
120OHM
UBW2012-121F
L713
120OHM
UBW2012-121F
L714
120OHM
UBW2012-121F
READY
L717
120OHM
UBW2012-121F
L718
MLF2012A2R7JT000
L719
READY 220pF
50V
C755
READY
75R712
75R711
75R714
75R713
RAMADD[6]
DEC_656[5]
RAMADD[1]
RAMADD[8]
RAMDAT[7]
RAMADD[2]
DEC_656[3]
RAMDAT[6]
RAMADD[3]
RAMDAT[0]
RAMADD[9]
RAMDAT[12]
RAMDAT[5]
RAMADD[8]
DEC_656[2]
RAMDAT[10]
RAMDAT[2]
RAMDAT[4]
RAMADD[9]
RAMDAT[11]
RAMDAT[14]
DEC_656[6]
RAMDAT[7]
DEC_656[4]
RAMDAT[14]
RAMDAT[1]
RAMDAT[0]
RAMADD[11]
RAMDAT[13]
RAMDAT[13]
RAMDAT[4]
RAMDAT[8]
RAMDAT[10]
RAMDAT[3]
RAMDAT[12]
RAMADD[2]
RAMADD[6]
DEC_656[0]
RAMADD[0]
RAMADD[5]
RAMADD[3]
RAMDAT[8]
RAMDAT[15]
RAMADD[7]
RAMADD[4]
RAMADD[4]
RAMADD[5]
RAMDAT[9]
DEC_656[1]
RAMADD[1]
RAMADD[0]RAMADD[7]
RAMDAT[5]
RAMDAT[15]
RAMDAT[9]
RAMDAT[2]
RAMDAT[1]
RAMADD[10]
RAMDAT[6]
RAMDAT[11]
DEC_656[7]
RAMDAT[3]
** 1A Design
* R732 Video Output Level Reference
C709 :EMI Solution
p l a c e d a s c l o s e t o C o n n e c t o r a s p o s s i b l e .
External F/W Download
Capacitors on VBUSA should be
F o r I n i t i a l D o w n l o a d
DEC_656[0] : DUPTD0
* Analog Video Option
ZORAN I2C strobe ready
DUPTD0
* R715 Recommendation is 6.19k 1%
Originally 392 ohm 1%
DEBUG TEST OPTION
* R732 Video Output Level Refere nc
t o m e e t U S B 2 . 0 H S c e r t
ZORAN SRAM Board F/W Download
I t ’ s p o s s i b e l t o 2 7 ~ 4 7 o h m
C o n n e c t t o M a i n I C ( C C I R 6 5 6 I n t e r f a c e )
TOP SIDE!
USB/MPEG DEC
THE SYMBOL MARK OF THIS SCHEMETIC DIAGRAM INCORPORATES
SPECIAL FEATURES IMPORTANT FOR PROTECTION FROM X-RADIATION.
FILRE AND ELECTRICAL SHOCK HAZARDS, WHEN SERVICING IF IS
ESSENTIAL THAT ONLY MANUFATURES SPECFIED PARTS BE USED FOR
THE CRITICAL COMPONENTS IN THE SYMBOL MARK OF THE SCHEMETIC.
PC_AUD_L
4.7uF
C834
1N4148W
100V
D800
READY
PC_VS
2.2uFC849
MAIN_SIF
+3.3V_MULTI_MST
HWRESET
CVBS_RIN
+5V_ST
SIDE_Y
COMP2_L
SIDE_C
2.2uFC845
COMP1_Pb
PC_HS
PIP_VOUT
20pFC841
MNT_VOUT_T
1uFC837
SW_L
+3.3V_MULTI_MST
PC_AUD_R
CVBS_VIN
SIDE_V
2.2uFC847
2.2uFC842
+3.3V_MULTI_MST
+3.3V_MULTI_MST
COMP2_Pr
2.2uFC846
SW_R
+3.3V_MULTI_MST
COMP1_Pr
PC_G
2.2uFC843
PC_R
COMP2_Y
COMP2_R
+3.3V_MULTI_MST
MNT_R_AMP
2.2uFC839
2.2uFC848
MNT_L_AMP
PC_B
CVBS_LIN
2.2uFC840
COMP2_Pb
COMP1_Y
1M
R8064
20pFC838
+3.3V_MULTI_MST
14.31818MHz
X800
0.1uF
C804
READY
TV_MAIN
AM_AUDIO
10uF
16V
C833
KDS181
D802
100
R8018
100
R8019
4.7uF
10V
C800
33K
R8016
0.1uF
50V
C824KDS181
D801
AC_RST
HWRESET
+3.3V_MST
0
R8002
I2S_MCLK
I2S_WS
I2S_SCK
I2S_SDO
I2S_WS_IN
I2S_CLK_IN
I2S_DIN
0R8027
READY
0R8022
READY
0R8028
READY0R8023
READY
0R8024
READY
0R8029
READY
0R8026
READY
22R8053
READY
22R8052
READY
22R8055
22R8056
100R8078
READY
100R8075
READY
100R8077
100R8074
100R8085
100R8082
100R8087
100R8089
100R8095
100R8092RS232C
100R8094RS232C
0.047uFC813
0.047uFC817
0.047uFC816
0.047uFC814
0.047uFC819
0.047uFC812
0.047uFC815
0.047uFC818
0.047uFC810
0.047uFC820
0.047uFC823
0.047uFC822
0.047uFC829
0.047uFC827
0.047uFC830
0.047uFC828
0.047uFC825
0.047uFC826
0.047uFC831
0.1uFC832
0.1uF
C835
0.1uFC836
0.1uFC844
1000pFC811
1000pFC821
PANEL_ON
SDA_TUNER
RXD
TXD
HPD_MST_3
HPD_MST_2
HDMI_0+
HDMI_0-
HDMI_C-
HDMI_C+
HDMI_SCL
HDMI_2-
HDMI_SDA
HDMI_2+
HDMI_1-
HDMI_1+
HPD_MST_1
47R8031
47R8012
47R8043
47R8036
47R8037
47R8047
47R8032
47R8013
47R8046
47R8034
47R8041
47R8033
47R8038
47R8035
47R8044
47R8030
47R8045
47R8049TW9910 block
47R8017
47R8011
47R8039
47R8042
0.1uF
C809
0.1uFC807
0.1uFC806
0.1uFC808
0R8025
READY
2.2KR8071
READY
0.1uFC859
0.1uFC852
0.1uFC850
47R8048OPT
22KR8084
22KR8088
0.1uFC805
10KR8076
390R8054
HDMI_SEL2
HDMI_SEL1
100R8015
100R8065
100R8066
SCL_TUNER
HDMI2_5V_DET
HDMI3_5V_DET
HDMI1_5V_DET
+3
4.7KR8181
0
R8000
OPT
402
R8020
4021%
R8004
OPT
PIP_VOUTPIP_V
402
R868
OPT
1608
68
R8007
OPT
470
R8006
OPT
75
R8014
402
R870
470
R8050
DCDC_7.22V_PIP
MNT_VOUT_T
1608
68
R8051
+3.3V_MST
4.7K
R8174
4.7K
READY
R8173
TMUE312GAB
SW800
1
2 4
3
5
0.1uFC882
0.1uFC881
2SA1530A-T112-1R
Q801
OPT
E
B
C
2SA1530A-T112-1R
Q804
TW9910 block
E
B
C
RT1C3904-T112
Q802
OPTE
B
C
RT1C3904-T112
Q805E
B
C
0.1uF
16V
C880
LGE699
IC80
FHD
1RXB1N
2RXB1P
3GND_3
4RXB2N
5RXB2P
6HPLUGB
7DDCDB_DA
8DDCDB_CK
9RXACKN
10RXACKP
11GND_11
12RXA0N
13RXA0P
14AVDD_33_14
15RXA1N
16RXA1P
17GND_17
18RXA2N
19RXA2P
20HPLUGA
21REXT
22DDCDA_DA
23DDCDA_CK
24HSYNC1
25VSYNC1
26VCLAMP
27REFP
28REFM
29BIN1P
30SOGIN1
31GIN1P
32RIN1P
33VCOM3
34BIN0P
35VCOM2
36GIN0P
37SOGIN0
38RIN0P
39AVDD_33_39
40GND_40
41HSYNC0
42VSYNC0
43VSYNC2
44BIN2P
45SOGIN2
46GIN2P
47RIN2P
48C1
49Y1
50C0
51Y0
52CVBS3
53CVBS2
54CVBS1
55VCOM1
56CVBS0
57VCOM0
58AVDD_33_58
59CVBSOUT1
60CVBSOUT0
61GND_61
62SIP0P
63AVDD_SIF
64SIF1P
65SIFM
66GND_66
67AUVRADN
68AUVRADP
69AUVREF
70AVDD_AU
71AUL0
72AUR0
73AUL1
74AUR1
75AUCOM
76AUL2
77AUR2
78AUL3
79AUR3
80AUMONO
81AUOUTL3
82AUOUTR3
83AUOUTL2
84AUOUTR2
85AUOUTL1
86AUOUTR1
87AUOUTL0
88AUOUTR0
89GPIOF[0]
90GPIOF[1]
91GPIOF[2]
92GPIOF[3]
93GPIOF[4]
94GPIOF[5]
95GPIOF[6]
96GPIOF[7]
97GPIOF[8]
98GPIOF[9]
99VDDP_99
100GND_100
101VDDC101220LVB0M
221VDDP_221
222GND_222
223GPIOE[3]
224GPIOE[2]
225GPIOE[1]
226GPIOE[0]
227ICLK
228IDE
229IHSYNC
230IVSYNC
231DI[0]
232DI[1]
233DI[2]
234DI[3]
235VDDP_235
236DI[4]
237DI[5]
238DI[6]
239DI[7]
240VDDC_240
241GND_241
242DI[8]
243DI[9]
244DI[10]
245DI[11]
246DI[12]
247DI[13]
248HWRESET
249XOUT
250XIN
251AVDD_MPLL
252RXBCKN
253RXBCKP
254AVDD_33_254
255RXB0N
256RXB0P
LGE6891DD
IC801-*1
HD
1RXB1N
2RXB1P
3GND_3
4RXB2N
5RXB2P
6HPLUGB
7DDCDB_DA
8DDCDB_CK
9RXACKN
10RXACKP
11GND_11
12RXA0N
13RXA0P
14AVDD_33_14
15RXA1N
16RXA1P
17GND_17
18RXA2N
19RXA2P
20HPLUGA
21REXT
22DDCDA_DA
23DDCDA_CK
24HSYNC1
25VSYNC1
26VCLAMP
27REFP
28REFM
29BIN1P
30SOGIN1
31GIN1P
32RIN1P
33VCOM3
34BIN0P
35VCOM2
36GIN0P
37SOGIN0
38RIN0P
39AVDD_33_39
40GND_40
41HSYNC0
42VSYNC0
43VSYNC2
44BIN2P
45SOGIN2
46GIN2P
47RIN2P
48C1
49Y1
50C0
51Y0
52CVBS3
53CVBS2
54CVBS1
55VCOM1
56CVBS0
57VCOM0
58AVDD_33_58
59CVBSOUT1
60CVBSOUT0
61GND_61
62SIP0P
63AVDD_SIF
64SIF1P
65SIFM
66GND_66
67AUVRADN
68AUVRADP
69AUVREF
70AVDD_AU
71AUL0
72AUR0
73AUL1
74AUR1
75AUCOM
76AUL2
77AUR2
78AUL3
79AUR3
80AUMONO
81AUOUTL3
82AUOUTR3
83AUOUTL2
84AUOUTR2
85AUOUTL1
86AUOUTR1
87AUOUTL0
88AUOUTR0
89GPIOF[0]
90GPIOF[1]
91GPIOF[2]
92GPIOF[3]
93GPIOF[4]
94GPIOF[5]
95GPIOF[6]
96GPIOF[7]
97GPIOF[8]
98GPIOF[9]
99VDDP_99
100GND_100
101VDDC_101
102DQS[1]
103MDATA[15]
104MDATA[14]
105GND_105
106MDATA[13]
107MDATA[12]
108VDDM_108
109MDATA[11]
110MDATA[10]
111MDATA[9]
112MDATA[8]
113GND_113
114VDDM_114
115MDATA[7]
116MDATA[6]
117MDATA[5]
118MDATA[4]
119VDDM_119
120MDATA[3]
121MDATA[2]
122MDATA[1]
123MDATA[0]
124DQS[0]
125LDQM
126UDQM
127MVREF
128MCLKE
129 MCLKZ
130 MCLK
131 BADR[1]
132 BADR[0]
133 RASZ
134 GND_134
135 VDDM_135
136 AVDD_MEMPLL
137 CASZ
138 WEZ
139 MADR[0]
140 MADR[1]
141 MADR[2]
142 MADR[3]
143 MADR[4]
144 MADR[5]
145 MADR[6]
146 MADR[7]
147 VDDM_147
148 GND_148
149 VDDC_149
150 MADR[8]
151 MADR[9]
152 MADR[10]
153 MADR[11]
154 AD[0]
155 AD[1]
156 AD[2]
157 AD[3]
158 AD[4]
159 AD[5]
160 AD[6]
161 AD[7]
162 WRZ
163 RDZ
164 ALE
165 VDDP_165
166 GND_166
167 SCK
168 SDI
169 CSZ
170 SDO
171 SAR0
172 SAR1
173 SAR2
174 SAR3
175 PWM0
176 PWM1
177 DDCR_DA
178 DDCR_CK
179 DDCA_DA
180 DDCA_CK
181 INT
182 IRIN
183 VDDP_183
184 GND_184
185 VDDC_185
186 GPIOB[4]
187 GPIOB[5]
188 GPIOB[6]
189 NC_189
190 NC_190
191 PWM2
192 PWM3
193VDDC_193
194VDDP_194
195NC_195
196NC_196
197LVA3P
198LVA3M
199LVACKP
200LVACKM
201LVA2P
202LVA2M
203LVA1P
204LVA1M
205LVA0P
206LVA0M
207VDDP_207
208GND_208
209NC_209
210NC_210
211LVB3P
212LVB3M
213LVBCKP
214LVBCKM
215LVB2P
216LVB2M
217LVB1P
218LVB1M
219LVB0P
220LVB0M
221VDDP_221
222GND_222
223GPIOE[3]
224GPIOE[2]
225GPIOE[1]
226GPIOE[0]
227ICLK
228IDE
229IHSYNC
230IVSYNC
231DI[0]
232DI[1]
233DI[2]
234DI[3]
235VDDP_235
236DI[4]
237DI[5]
238DI[6]
239DI[7]
240VDDC_240
241GND_241
242DI[8]
243DI[9]
244DI[10]
245DI[11]
246DI[12]
247DI[13]
248HWRESET
249XOUT
250XIN
251AVDD_MPLL
252RXBCKN
253RXBCKP
254AVDD_33_254
255RXB0N
256RXB0P
SPK-N2.2KR8183
0
TW9910 block
R8081
100R8010
DCDC_7.22V_PIP
FLASH_WP
0R8080
0R8079
1000pFC853
1000pFC854
0
READY
R8021
0
READY
R8057
0R8058
100R8073
100R8072
HPD_MST_2
S_VIDEO_DET
1000pFC851
100
R8060
+3.3V_MST
4.7K
R8091
4.7K
READY
R8090
0.1uFC801
0.1uF
C803
0.1uFC855
DEC_656[0]
DEC_656[1]
DEC_656[2]
DEC_656[3]
DEC_656[4]
DEC_656[5]
DEC_656[6]
DEC_656[7]
TXCO4+
NON_EU OPTION
MSTAR
CVBS_V
SW_L/R: COMP2_L/R or SIDE_L/R
RS232C
MSTAR Recommand
: o v e r 8 V
GAIN X 4
GAIN X 4
H/W OPTION #3
120HZ: H
Normal: L
Copyright LG Electronics. Inc. All right reserved.
Only for training and service purposes
THE SYMBOL MARK OF THIS SCHEMETIC DIAGRAM INCORPORATES
SPECIAL FEATURES IMPORTANT FOR PROTECTION FROM X-RADIATION.
FILRE AND ELECTRICAL SHOCK HAZARDS, WHEN SERVICING IF IS
ESSENTIAL THAT ONLY MANUFATURES SPECFIED PARTS BE USED FOR
THE CRITICAL COMPONENTS IN THE SYMBOL MARK OF THE SCHEMETIC.
MADR[4]
0.1uF
C903
MADR[1]
MADR[11]
MADR[9]
SBA0
MADR[2]
150READY R903
LDQM
CKE
MADR[2]
MADR[3]
MDATA[0-15]
MADR[9]
MCLK
MADR[7]
MADR[5]
1000pF
C907
MADR[6]
0.1uF
C904
+2.5V_VDDM_MST
0.1uF
C906
0.1uF
C909
WEZ
+2.5V_VDDM_MST
UDQM
0.1uF
C905
MADR[0]
CASZ
DQS1
1K
R906
MADR[3]
MADR[0-11]
MADR[4]
MADR[8]
150
R905
MADR[0]
MADR[1]
1K
R909
MCLKZ
0.1uF
C901
SBA1
MADR[8]
MADR[6]
DQS0
RASZ
0.1uF
C908
MADR[11]
MADR[10]
MADR[7]
0.1uF
C902
MADR[5]
MADR[10]
0.1uF
C900
1/16W
56
AR903
1/16W
56
AR902
1/16W
56
AR901
1/16W
56
AR900
HYB25DC256163CE-4
IC900
26
BA0
27
BA1
28
A10/AP
29
A0
30
A1
31
A2
32
A3
33
VDD_3
34
VSS_1
35
A4
36
A5
37
A6
38
A7
39
A8
40
A9
41
A11
42
A12/NC_5
43
NC_6
44
CKE
45
CK
46
CK
47
UDM
48
VSS_2
49
VREF
50
NC_7
17
A13/NC_2
3
VDDQ_1
6
VSSQ_1
16
LDQS
15
VDDQ_3
14
NC_1
13
DQ7
12
VSSQ_2
11
DQ6
10
DQ5
9
VDDQ_2
8
DQ4
7
DQ3
4
DQ1
5
DQ2
25
NC_4
24
CS
23
RAS
2
DQ0
22
CAS
21
WE
1
VDD_1
20
LDM
19
NC_3
18
VDD_2
51
UDQS
52
VSSQ_3
53
NC_8
54
DQ8
55
VDDQ_4
56
DQ9
57
DQ10
58
VSSQ_4
59
DQ11
60
DQ12
61
VDDQ_5
62
DQ13
63
DQ14
64
VSSQ_5
65
DQ15
66
VSS_3
MDATA[12]
MADR[4]
MADR[4]
MDATA[11]
MADR[0-11]
MADR[9]
MADR[8]
MADR[11]
MADR[11]
MADR[2]
MDATA[0-15]
MDATA[0-15]
MDATA[1]
MDATA[2]
MDATA[14]
MDATA[0]
MADR[5]
MADR[0]
MADR[6]
MADR[0]
MADR[8]
MADR[10]
MADR[7]
MADR[7]
MADR[10]
MADR[9]
MADR[3]
MDATA[15]
MDATA[5]
MDATA[7]
MDATA[10]
MADR[1]
MADR[6]
MDATA[9] MDATA[6]
MADR[5]
MADR[1]
MADR[2]
MADR[3]
MDATA[3]
MDATA[4]
MDATA[8]
MDATA[13]
DDR
**MULTI ITEM
SUB - HYNIX : EAN31729202
MAIN - QIMONDA : EAN41788501
THE SYMBOL MARK OF THIS SCHEMETIC DIAGRAM INCORPORATES
SPECIAL FEATURES IMPORTANT FOR PROTECTION FROM X-RADIATION.
FILRE AND ELECTRICAL SHOCK HAZARDS, WHEN SERVICING IF IS
ESSENTIAL THAT ONLY MANUFATURES SPECFIED PARTS BE USED FOR
THE CRITICAL COMPONENTS IN THE SYMBOL MARK OF THE SCHEMETIC.
SCL_Part
75
R1000
R1
PIP_V
0.1uF
C1000
+1.8V
+1.8V_AVD
T
1VDDE_1
2SCLK
3SDAT
4PDN
5RSTB
6TMODE
7NC_1
8AVD_1
9YMUX3
10YMUX2
11YGND
12YMUX1
+3.3V
SDA_Part
0.01uFC1001
100R1003
100R1002
0.1uFC1004
0.1uFC1002
0.1uFC1003
SW_RESET
+3.3V
4.7K
R1001READY
100R1004
4.7K
R1006
R1007
0.
C1
22pFC1005
THE SYMBOL MARK OF THIS SCHEMETIC DIAGRAM INCORPORATES
SPECIAL FEATURES IMPORTANT FOR PROTECTION FROM X-RADIATION.
FILRE AND ELECTRICAL SHOCK HAZARDS, WHEN SERVICING IF IS
ESSENTIAL THAT ONLY MANUFATURES SPECFIED PARTS BE USED FOR
THE CRITICAL COMPONENTS IN THE SYMBOL MARK OF THE SCHEMETIC.
0.1uF
C1135
22uH
L1101
AZ1117H-ADJTRE1(EH11A)
IC1104
2
OUTPUT
3INPUT 1 ADJ/GND
2.7K
R1126
READY
PANEL_STATUS
AZ1117H-ADJTRE1(EH11A)
IC1101
2
OUTPUT
3INPUT 1 ADJ/GND
DCDC_7.22V_PIP
22K
R1130
P_12V
402
1%
R1144
7.5K
R1120
1.2K
R1190
+1.2V_VDDC_MST
0.1uF
C1102
MP2355DN-LF-Z
IC1102
3
VIN
2
BST
4
LX
1
SS
5
GND
6
FB
7
COMP
8
RUN
+5V_MULTI
110
1%
R1123
0.1uF
C1101
10K
R1189
P_5V
47uF25V
C1137
0.1uF
C1140
P_16V
10KR1135
P_5V
AC_RST0R1125
P_5V
10uF
16V
C1107
0.01uF
C1103
RL_ON
10K
R1133
10K
R1134
2.2uF
25V
C1125
DC_DIM
+5V_MULTI
0
READY
R1191
+2.5V_VDDM_MST
3.3K
1%
R1166
+5V_ST
SI4925DY
0TF492509AA
Q1101
3S2
2
G1
4
G2
1
S1
5
D2_1
6 D2_2
7
D1_1
8 D1_2
365
1%
R1137
0.1uF
C1115
0.1uF
C1136
0R1132
100uF
16V
C1110
AZ1117H-ADJTRE1(EH11A)
IC1103
2
OUTPUT
3INPUT 1 ADJ/GND
+5V_ST
12K
R1110
100uF
16V
C1105
0.01uF
C1144
+12V
4.7K
R1122
NOT SHARP 32&52",AUO
P_12V
220uF
16V
C1138
0.1uF
C1142
100uF
16V
C1149
0
R1115
SC4215ISTRT
IC1100
3VIN
2
EN
4
NC_2
1
NC_1
5
NC_3
6
VO
7
ADJ
8
GND
P_5V
59K
R1111
1uF
C1124
1uF 25V
C1126
330
1%
R1124
+5V_ST
100uF16V
C1109
PANEL_ON
+5VST_MST
220uF
16V
C1100
100uF
16V
C1119
+5V_ST
0.1uF
C1139
+12V
0
READY
R1188
I_DIMMING DISP_EN
P_16V
10K
R1128
51
5%
R1165
0.01uF
C1150
RL_ON
100uF
16V
C1118
AC_DET SAM2333
D1106
+5V_MULTI
100uF16V
C1128
0.1uF
C1111
0.01uF
C1106
47
R1102
1.6K
R1131
2.2uF
25V
C1116
+5VST_MST
0.1uF
C1148
4.7K
R1138
0.47uF
C1121
E_DIMMING
2700pF
50V
C1113
MBRS190T3G
90V
D1103
+5V_TUNER
0.47uF
C1114
NOT SHARP 52",AUO
P_16V
0.01uF
C1108
+5V_ST
10K
R1129
0.01uF
C1146
100uF
16V
C1141
1K
R1192
0.1uF
C1112
+3.3V_MST
P_12V
10K
R1184
MBW3216-501TF
L1100
+16V_NTP
RT1C3904-T112
Q1100
E
B
C
2SC3875S
Q1102
1
2
3
RT1C3904-T112
Q1107
E
B
C
RT1C3904-T112
Q1106
E
B
C
SMAW200-24C
P1100
19Power ON
14 GND
95V
4 GND
18 ACD
13GND
8 GND
3GND
17Error out
12 5V
7GND
2 16V
16 AGND
115V
6 12V
116V
20 Inverter ON
15GND
10 5V
512V
21A.Dim 22 PWMDim
23Select 24 SYNC
MBR230LSFT1G
30V
D1100
5.6K
R1107
18K
R1106 33K
R1140
33K
R1141
2.2K
R1152
2.2K
R1154
2.2K
R1153
330
1%
R1194
USB
100uF
16V
C1151
USB
+5V_USB
AZ1117H-ADJTRE1(EH11A)
IC1107
USB
2
OUTPUT
3INPUT 1 ADJ/GND
0.1uF
C1120
USB
110
1%
R1195
USB
1/10W
100
5%
R1139-*1
PWM_DIM
1/10W
1K
5%
R1139
DC_DIM
0
R1163
S2A
D1102
50V
10uF
C11524.7uF
C1117
10K
READY
R1196
0
SHARP 52",AUO
R1197
0 CMO 32,42,47R1185
0
NOT (CMO 32,42,47,57, SHARP 32")
R1183
0CMO 57"
R1187
0 CMO 57"R1186
0
NOT CMO 57"
R1127
0
CMO 32,42,47,57
R1155
+5V_MULTI
0R1105
0
NOT CMO 32,42,47,57
R1104
0
CMO 32,42,47,57
R1103
0.1uF
C1154
100uF
16V
C1153
+5V_MULTI MBW3216-501TF
L1103USB
0.1uF
C1130
USB
1R1148
+3.3V_HDMI_SW
+3.3V_USB
22uF
16V
C1129
USB
+3.3V_SDRAM
0.1uF
C1156
+3.3V
10uF16V
C1133
TW9910 block
0.1uF
C1131
0.1uF
C1147
47uF
16V
C1145
0.01uF
C1132
0
R1149
+3.3V_MULTI_MST
47uF
16V
C1155
+1.8V
+12V
P_5V
EAM38769505
UBW2012-121F
L1104
120OHM
READY
L1108
EAM38769505
UBW2012-121F
L1105
L1107
UBW2012-121F
MBW3216-501TF
L1109
UBW2012-121F
120OHM
32Sharp
L1110
UBW2012-121F
120OHM
NOT32Sharp
L1111
P_5V
VCC_LCD
AZ1117H-3.3
IC1105
2
OUTPUT
3INPUT 1 ADJ/GND
AZ1117H-3.3
IC1108
2
OUTPUT
3INPUT 1 ADJ/GND
0
5%
R1168
0
5%
R1170
OPT
R1167
READY
OPT
R1169
READY
AZ1117H-1.8TRE1(EH13A)
IC1106
2
OUTPUT
3INPUT 1 ADJ/GND
OPT
R1150
READY
0
5%
R1151
0.1uF
C1122
0.1uF
C1123
UBW2012-121F
EAM38769505
L1106
MBW3216-501TF
EAM30764101
L1112
0.01uF
C1134
22uF
16V
C1104
+5VST_MST
+5V_USB
+12V
OUT:2.6V
( 8 )
110mA
LED Block
12V->5V_TUNER
DC-DC CONVERTER
ST 5V->3.3V->1.2V
R1
SWITCH VCC_LCD:12V or 5V
OUT:1.25V
R2
e q u a l t o 2 2 0 u F p a d s i z e
5V:5V_PULLUP,5V_MULTI
OUT:UNDER 7.22V
SWITCH 5V->3.3V->1.8V
20mA
SWITCH 5V->DDR 2.5V
MAX1A
MAX1A
MAX1A
R2
R1
R1
R1
R2
R2
V0 = 0.8(R1+R2) / R2
*Applied to SIF,HDMI,ADC,MPLL,AUD
*3.3V_NTP,TW9910,ETC.
*NTP.USB,TW9910
*12V AUDIO and PANEL
*SHARP 32" : DC DIMMING
R1122
Sharp 52"
AUO
X
4.7K
O
R1197
CMO 32/42/47
O
O
CMO 57"
X
X
C1114
X
R1127
X
X
O
O
the Rest(w/CMO26") O
O
X
4.7K
4.7K
0.47uF
X
0.47uF
0.47uF
X
R1183
O
OX
O
R1155
O
X
X
X
X
X
X
R1185
O
R1103
O
O X
R1186
O
X
X
X
X
X
X
R1187
O
X
X
X
X
X
O
X
X
O
O
R1104
*PANEL OPTION
XSharp 32" XXXX X OX X X X
PPWER
Apr., 2008
Printed in KoreaP/NO : MFL41394423

42 lg30r

  • 1.
    TELEVISOR A LCD MANUALDE SERVICIO ATENCIÓN Antes de dar servicio al chasis, lea las PRECAUCIONES DE SEGURIDAD en este manual. CHASIS : LP81A MODELO : 42LG30R 42LG30R-MA website:http://biz.LGservice.com Internal Use Only
  • 2.
    Copyright LG Electronics.Inc. All right reserved. Only for training and service purposes LGE Internal Use Only- 2 - CONTENIDO CONTENIDO ............................................................................................ 2 PRECAUCIONES DE SEGURIDAD..........................................................3 ESPECIFICACIONES ...............................................................................4 INSTRUCCIÓN DE AJUSTE....................................................................11 SOLUCIÓN DE PROBLEMAS.................................................................15 DIAGRAMA EN BLOQUE .......................................................................20 VISTA EN DESPIECE ............................................................................ 21 PAGINA DE SVC ........................................................................................
  • 3.
    Copyright LG Electronics.Inc. All right reserved. Only for training and service purposes LGE Internal Use Only- 3 - PRECAUCIONES DE SEGURIDAD ADVERTENCIA: Antes de dar servicio a este chasis, lea "PRECAUCIONES RESPECTO A RADIACION POR RAYOS X", "INSTRUCCIONES DE SEGURIDAD" y "AVISO SOBRE SEGURIDAD DE PRODUCTOS" Muchas de las partes, electricas y mecánicas en este chasis tienen caracteristicas relacionadas con la seguridad. Estas caracteristicas frecuentemente pasan desapercibidas en las inspecciones visuales y la proteccion que proporcionan contra la RADIACION DE RAYOS-X no siempre necesariamente se obtiene al mismo grado cuando se reemplazan piezas o componentes diseñados para voltajes o vatajes mayores, etc. Las piezas que tienen estas caracteristicas de seguridad se identifican por la marca impresa sobre el diagrama esquematico y la marca ★ impresa en la lista de partes. Antes de reemplazar alguno de esos componente, lea cuidadosamente la lista de este manual. El uso de partes de reemplazo que no tengan las mismas caracteristicas de seguridad, como se especifica en la lista de partes, puede crear Radiacion de Rayos-X. 1. Cuando el receptor está en operación, se producen voltajes potencialmente tan altos como 25,000-29,000 voltios. Operar el receptor fuera de su gabinete o con la tapa trasera removida puede causar peligro de choque eléctrico. (1)Nadie debe intentar dar servicio si no está debidamente familiarizado con las precauciones que son necesarias cuando se trabaja con un equipo de alto voltaje. (2)Siempre descargue el ánodo del tubo de la imagen a tierra para evitar el riesgo de choque eléctrico antes de remover la tapa del ánodo. (3)Descargue completamente el alto potencial del tubo de imagen antes de manipularlo. El tubo de la imagen es de alto vacío y, si se rompe, los fragmentos de vidrio salen despedidos violentamente. 2. Si se quemara algún fusible de este receptor de televisión, reemplácelo con otro especificado en la lista de partes. 3. Cuando reemplace tableros o plaquetas de circuitos, cuidadosamente enrolle sus alambres alrededor de las terminales antes de soldar. 4. Cuando reemplace un resistencia de vataje (resistor de película de óxido metálico) en el Tablero o Plaqueta de circuitos, mantenga la resistencia a un mínimo de 10mm de distancia. 5. Mantenga los alambres lejos de componentes de alto voltaje o de alta temperatura. 6. Este receptor de televisión debe conectarse a una fuente de 100 a 240 V AC. 7. Antes de devolver este aparato al cliente, haga una verificación de fuga de corriente sobre las partes metálicas del gabinete expuestas, tales como antenas, terminales, cabezas de tornillos, tapas de metal, palancas de control etc., para estar seguro de que el equipo funciona sin peligro de choque eléctrico. Enchufe el cordón directamente al tomacorriente de la línea de AC 100-240V. No utilice una línea aislada de transformador durante esta verificación. Use un voltímetro de 1000 Ohmios por voltio de sensibilidad o más, en la forma que se describe a continuación. Cuando la unidad está ya conectada a la AC, pulse el conmutador primero poniéndolo en "ON" (encendiendo) y luego en "OFF" (apagando), mida desde un punto de tierra conocido, tal como una (cañería de metal, una manija metálica, una tubería etc.) a todas las partes metálicas expuestas del receptor de televisión (antenas, manijas de metal, gabinetes de metal, cubiertas de metal, palancas de control etc.,) especialmente cualquiera de las partes metálicas expuestas que puedan ofrecer un camino hacia el chasis. Ninguna medición de corriente eléctrica debe exceder de 0.5 miliamperios. Repita la prueba cambiando la posición del enchufe en el tomacorriente. Cualquier medición que no esté dentro de los límites especificados aquí representan un riesgo potencial de choque eléctrico que debe ser eliminado antes de devolver el equipo al cliente. INSTRUCCIONES DE SEGURIDAD AVISO SOBRE SEGURIDAD DE PRODUCTOS DEVICE UNDER TEST TEST ALL EXPOSED METAL SURFACES 2- WIRE CORD ALSO TEST WITH PLUG REVERSED (USINGA CADAPTER PLUG AS REQUIRED) EARTH GROUND LEAKAGE CURRENT TESTER (READING SHOULD NOT BE ABOVE 0.5mA) Aparato bajo examen Probador de fuga de corriente La lectura no debe exceder de 0.5mA Pruebe todas las superficies metálicas Tambien pruebe cón los enchufes al reves (utilizando adaptador en caso necesario) Tierra suelo
  • 4.
    Copyright LG Electronics.Inc. All right reserved. Only for training and service purposes LGE Internal Use Only- 4 - ESPECIFICACIONES NOTA: las especificaciones que reflejan mejoras en los productos están sujetos a cambios sin previo aviso. 4. General Specification(TV) No Item Specification Measurement Result Remark 1. Display Screen Device 37" wide Color Display Module Resolution:1366X768(HD) 42" wide Color Display Module Resolution:1366X768(HD)/1920*1080(FHD) 47" wide Color Display Module Resolution:1366X768(HD)/1920*1080(FHD) 52" wide Color Display Module Resolution:1920X1080(FHD) 2. Aspect Ratio 16:9 3. LCD Module 37" TFT WXGA LCD 37" HD MAKER :LPL 42" TFT WXGA LCD 42" HD MAKER :AUO, LPL 47" TFT WXGA LCD 47" HD MAKER :LPL 42" TFT WUXGA LCD 42" FHD MAKER : LPL 47" TFT WUXGA LCD 47" FHD MAKER : LPL 52" TFT WUXGA LCD 52" FHD MAKER : SHARP 4. Operating Environment 1) Temp. : 0 ~ 40 deg LGE SPEC 2) Humidity : 0 ~ 85% 5. Storage Environment 1) Temp. : -20 ~ 60 deg 2) Humidity : 0 ~ 85 % 6. Input Voltage AC100 ~ 240V, 50/60Hz 1. Application Range. This spec sheet is applied to the 37"/42"/47"/52" LCD TV used LP81A chassis. 2. Specification Each part is tested as below without special appointment 2.1 Temperature : 25±5°C(77±9°F), CST : 40±5°C 2.2 Relative Humidity : 65±10% 2.3 Power Voltage : Standard input voltage (100~240V@ 50/60Hz) • Standard Voltage of each products is marked by models 2.4 Specification and performance of each parts are followed each drawing and specification by part number in accordance with BOM . 2.5 The receiver must be operated for about 20 minutes prior to the adjustment. 3. Test method 3.1 Performance : LGE TV test method followed. 3.2 Demanded other specification Safety : UL, CSA, IEC specification 3.3 EMC : FCC, ICES, IEC specification
  • 5.
    Copyright LG Electronics.Inc. All right reserved. Only for training and service purposes LGE Internal Use Only- 5 - No Item Specification Measurement Result Remark 7. Power Consumption Power on (Blue) : LG30/LG50 Volume: 1/8 volume of Power on (White) : LG60 sound distortion point ≤ TBD 37" HD ≤ 250W 42" HD ≤ 230W FHD ≤ 320W 47" HD ≤ 310W FHD ≤ 350W 52" FHD St-By (Red) LG60:St-by Light condition ≤ 1.0 W (All) 8 LCD Module Maker Inch (H)x(V)x(D) unit Remark (Maker : AUO(HD) Outline Dimension 42" 983 x 576 x 52.7 mm [with inverter] AUO, CMO, CPT, Pixel Pitch 0.681 x 0.681 mm LPL, SHARP) Back Light 18 CCFL mm CMO Outline Dimension 42" - mm (FHD) Pixel Pitch - mm Back Light - mm LPL(HD) Outline Dimension 37" 877 x 516.8 x 55.5 mm [with inverter] Pixel Pitch 0.200 x 0.600 mm Back Light 16 EEFL mm Outline Dimension 42" 983 x 576 x 51 mm [with inverter] Pixel Pitch 0.227 x 0.681 mm Back Light mm Outline Dimension 47" 1096 x 640 x 51 mm [with inverter] Pixel Pitch 0.76125 x 0.76125 mm Back Light mm LPL(FHD) Outline Dimension 42" 983 x 576 x 47.3/(51) mm [w/o inverter]/(with inverter) Pixel Pitch 0.4845 x 0.4845 mm Back Light mm Outline Dimension 47" 1096 x 640 x 50/(51) mm [w/o inverter]/(with inverter) Pixel Pitch 0.5415 x 0.5415 mm Back Light mm SHARP Outline Dimension 52" 1219.0x706.7x64.64 mm (W) x (H) x (D) (FHD) Pixel Pitch 0.600 x 0.600 mm (H) x (V) Back Light 24CCFL Display Colors - - Coating 3H,AG/ 2H, AG LPL,CMO,AUO / Sharp
  • 6.
    Copyright LG Electronics.Inc. All right reserved. Only for training and service purposes LGE Internal Use Only- 6 - 5. Chrominance & Luminance Specification No Item Min Typ Max Unit Maker Remark 1 Luminance 400 500 cd/m2 AUO 42" HD -50cm from the surface (W/O PC mode) 400 500 LPL 37" HD - Full White Pattern 400 500 LPL 42" HD 400 450 LPL 47" HD 400 500 LPL 42" FHD 400 500 LPL 47" FHD 360 450 SHARP 52" FHD 2 Color Coordinate White X Typ. 0.280 Typ. AUO 42" 42LG30R-TA Y -0.03 0.290 +0.03 (HD) Red X 0.640 T420XW01-VB Y 0.330 Green X 0.290 Y 0.600 Blue X 0.150 Y 0.060 White X Typ. 0.279 Typ. LPL 37" (HD) 37LG30R/37LG60UR Y -0.03 0.292 +0.03 LC370WXN-SAA1 Red X 0.636 Y 0.335 Green X 0.284 Y 0.610 Blue X 0.144 Y 0.063 White X Typ. 0.279 Typ. LPL 42" 42LG30RA-TA Y -0.03 0.292 +0.03 (HD) Red X 0.635 Y 0.344 Green X 0.286 Y 0.614 Blue X 0.146 Y 0.061 White X Typ. 0.270. Typ. LPL47" Y -0.03 0.292 +0.03 (HD) Red X 0.638 Y 0.342 Green X 0.296 Y 0.615 Blue X 0.144 Y 0.064
  • 7.
    Copyright LG Electronics.Inc. All right reserved. Only for training and service purposes LGE Internal Use Only- 7 - No Item Min Typ Max Unit Maker Remark White X Typ. 0.279 Typ. LPL 42" (FHD) 42LG60FR-TA Y -0.03 0.292 +0.03 LC420WUE-SAB1 42LG50FR-TA Red X 0.640 LC420WUN-SAB1 Y 0.335 Green X 0.289 Y 0.610 Blue X 0.144 Y 0.066 White X Typ. 0.279 Typ. LPL 47" (FHD) 47LG60FR-MA Y -0.03 0.292 +0.03 LC470WUE-SAB1 47LG50FR-TA Red X 0.640 LC470WUN-SAB1 Y 0.335 Green X 0.289 Y 0.610 Blue X 0.144 Y 0.066 White X Typ. 0.272 Typ. SHARP 52" 52LG50FR-TA Y -0.03 0.277 +0.03 (FHD) Red X 0.640 LK520D3LZ17 Y 0.330 Green X 0.280 Y 0.600 Blue X 0.150 Y 0.060 3 Contrast ratio 1000:1 1500:1 AUO 42" (HD) (W/O PC mode) 840:1/800:1 1200:1 LPL 32"/37" (HD) 800:1 1200:1 LPL 42" (HD) 700:1 1200:1 LPL 47" (HD) TBD 1500:1 LPL 42"/47" (FHD) 1000:1 1500:1 SHARP 52" (FHD) 4 Luminance Variation 1.3 (1.25) All w/o Sharp 52" (Sharp 52")
  • 8.
    - 8 -LGE Internal Use OnlyCopyright LG Electronics. Inc. All right reserved. Only for training and service purposes 6. SET Optical Feature 6.1. General feature - Measurement Condition: Full white/ Vivid => Measure the black luminance after 30 seconds. - C/R is excepted for PC mode No Parameter Symbol Value Unit Remark Min Typ 1 37 inch(HD) Contrast Ratio Dynamic CR 9000:1 12000:1 LPL Surface Luminance, LWH (AV/Component/HDMI) 360 450 Cd/m2 white LWH (PC) 250 Cd/m2 2 42 inch(HD) Contrast Ratio Dynamic CR 9000:1 12000:1 AUO Surface Luminance, LWH (AV/Component/HDMI) 360 450 Cd/m2 white LWH(PC) 250 Cd/m2 3 42 inch(HD) Contrast Ratio Dynamic CR 9000:1 12000:1 LPL Surface Luminance, LWH (AV/Component/HDMI) 360 450 Cd/m2 white LWH(PC) 250 Cd/m2 4 47 inch(HD) Contrast Ratio Dynamic CR 9000:1 12000:1 LPL Surface Luminance, LWH(AV/Component/HDMI) 360 450 Cd/m2 white LWH(PC) 250 Cd/m2 5 42 inch(FHD) Contrast Ratio Dynamic CR 9000:1 12000:1 LPL TBD 15000 : 1 For 50/60/70 Tool Surface Luminance, LWH(AV/Component/HDMI) 360 450 Cd/m2 white LWH(PC) 250 Cd/m2 6 47 inch(FHD) Contrast Ratio Dynamic CR 9000:1 12000:1 LPL TBD 15000 : 1 For 50/60/70 Tool Surface Luminance, LWH(AV/Component/HDMI) 360 450 Cd/m2 white LWH(PC) 250 Cd/m2 7 52 inch(FHD) Contrast Ratio Dynamic CR 9000:1 12000:1 Sharp TBD 15000 : 1 For 50/60/70 Tool Surface Luminance, LWH(AV/Component/HDMI) 320 400 Cd/m2 white LWH(PC) 250 Cd/m2
  • 9.
    - 9 -LGE Internal Use OnlyCopyright LG Electronics. Inc. All right reserved. Only for training and service purposes 7. Component Video Input (Y, PB, PR) No. Specification Remark Resolution H-freq(kHz) V-freq(Hz) Pixek clock 1. 720*480 15.73 59.94 13.500 SDTV, DVD 480I(525I) 2. 720*480 15.75 60.00 13.514 SDTV, DVD 480I(525I) 3. 720*576 15.625 50.00 13.500 SDTV, DVD 576I(625I) 50Hz 4. 720*480 31.47 59.94 27.000 SDTV 480P 5. 720*480 31.50 60.00 27.027 SDTV 480P 6. 720*576 31.25 50.00 27.000 SDTV 576P 50Hz 7. 1280*720 44.96 59.94 74.176 HDTV 720P 8. 1280*720 45.00 60.00 74.250 HDTV 720P 9. 1280*720 37.50 50.00 74.25 HDTV 720P 50Hz 10. 1920*1080 28.125 50.00 74.250 HDTV 1080I 50Hz, 11. 1920*1080 33.72 59.94 74.176 HDTV 1080I 12. 1920*1080 33.75 60.00 74.25 HDTV 1080I 13. 1920*1080 56.25 50 148.5 HDTV 1080P 14 1920*1080 67.432 59.94 148.350 HDTV 1080P 15 1920*1080 67.5 60.00 148.5 HDTV 1080P 8. RGB Input (Analog PC) No. Resolution H-freq(kHz) V-freq(Hz) Pixel clock(MHz) Proposed Remark 1. 640*350 31.468 70.80 25.17 EGA 2 720*400 31.469 70.08 28.32 DOS 3. 640*480 31.469 59.94 25.17 VESA(VGA) 4 800*600 37.879 60.31 40 VESA(SVGA) 5 1024*768 48.363 60 65 VESA(XGA) 6 1280*768 47.776 59.87 79.5 VESA(WXGA) 7 1360*768 47.72 59.799 84.75 VESA(WXGA) 8 1366*768 47.7 60 84.62 VESA(WXGA) 9 1280*1024 63.668 59.895 109.00 SXGA Only FHD 10 1400*1050 65.317 59.978 121.75 SXGA Only FHD 11 1600*1200 74.537 59.869 161.00 UXGA Only FHD 12 1920*1080 66.587 59.934 138.50 WUXGA (Reduced Blanking) Only FHD
  • 10.
    - 10 -LGE Internal Use OnlyCopyright LG Electronics. Inc. All right reserved. Only for training and service purposes 9. HDMI Input (PC-Spec. out but display correctly at only HDMI/DVI IN 1 via DVI to HDMI cable) No. Resolution H-freq(kHz) V-freq(Hz) Pixel clock(MHz) Proposed Remark 1. 720x400 31.468 70.08 28.32 2. 640x480 31.469 59.94 25.17 VESA(VGA) 3. 800x600 37.879 60.31 40.00 VESA(SVGA) 4 1024x768 48.363 60.00 65.00 VESA(XGA) 5 1280x768 47.776 59.87 79.5 VESA(WXGA) 6 1360x768 47.72 59.799 84.62 VESA(WXGA) 7 1366x768 47.7 60 84.62 VESA(WXGA) 8 1280x1024 63.595 60.0 108.875 SXGA Only FHD 9 1400x1050 65.160 60.0 122.50 SXGA Only FHD 10 1600x1200 74.077 60.0 130.375 UXGA Only FHD 11 1920x1080 66.647 59.988 138.625 WUXGA Only FHD 10. HDMI input ( DTV ) No. Resolution H-freq(kHz) V-freq(Hz) Pixel clock(MHz) Proposed Remark 1 720*480 31.47 59.94 27 SDTV 480P Support(not spec) 2 720*480 31.5 60 27.027 SDTV 480P support(not spec) 3 720*576 31.25 50 27 SDTV 576P support(not spec) 4 1280*720 44.96 59.94 74.176 HDTV 720P 5 1280*720 45 60 74.25 HDTV 720P 6 1280*720 37.5 50 74.25 HDTV 720P 7 1920*1080 28.125 50 74.25 HDTV 1080I 8 1920*1080 33.72 59.94 74.176 HDTV 1080I 9 1920*1080 33.75 60 74.25 HDTV 1080I 10 1920*1080 56.25 50 148.5 HDTV 1080P 11 1920*1080 67.432 59.94 148.350 HDTV 1080P 12 1920*1080 67.5 60.00 148.5 HDTV 1080P 13 1920*1080 27 24 74.25 HDTV 1080P 14 1920*1080 33.75 30 74.25 HDTV 1080P
  • 11.
    Copyright LG Electronics.Inc. All right reserved. Only for training and service purposes LGE Internal Use Only- 11 - INSTRUCCIÓN DE AJUSTE 1. Application Range These instructions are applied to all of the LCD TV, LP81A Chassis. 2. Notice 2.1 Because this is not a hot chassis, it is not necessary to use an isolation transformer. However, the use of isolation transformer will help protect test instrument. 2.2 Adjustment must be done in the correct order. 2.3 The adjustment must be performed in the circumstance of 25±5°C of temperature and 65±10% of relative humidity if there is no specific designation. 2.4 The input voltage of the receiver must keep 100~220V, 50/60Hz. 2.5 Before adjustment, execute Heat-Run for 15 minutes at RF no signal. 3. Adjustment items 3.1 PCB assembly adjustment items Download the MSTAR main software (IC801, Mstar ISP Utility) 3.2 SET assembly adjustment items DDC Data input. Adjustment of White Balance. Factoring Option Data input 4. PCB assembly adjustment method (Using MSTAR Download program) 4.1 S/W program download 4.1.1 Preliminary steps (1) Download method 1 (PCB Assy) - HD - FHD (2) Connect the download jig to D-sub jack
  • 12.
    4.1.2 Download steps (1)Execute ‘ISP Tool’ program in PC, then a main window will be opened (2) Click the connect button and confirm "Dialog Box". (3) Click the Config button and Change speed E2PROM Device setting : over the 350Khz (4) Read and write bin file Click "(1)Read" tab, and then load download file(XXXX.bin) by clicking "Read". (5).Click "Auto(2)" tab and set as below (6).click "Run(3)". (7).After downloading, check "OK(4)" message. # USB DOWNLOAD 1. Put the USB Stick to the USB socket 2. Automatically detecting update file in USB Stick - 12 - LGE Internal Use OnlyCopyright LG Electronics. Inc. All right reserved. Only for training and service purposes Double click
  • 13.
    3. Select "Start"Button and press "ok" button Updating is staring. 4. Finishing the version updating, you have to put out USB stick and "AC Power" off 5. After putting "AC Power" on and check updated version on your TV 4.2 ADC Process O Required Equipments - Remote controller for adjustment - MSPG-925F Pattern Generator 4.2.1 Method of Auto RGB Color Balance - Convert to RGB PC in Input-source - Input the PC 1024x768 @ 60Hz 1/2 Black & White Pattern(MSPG-925F model:60, pattern:54) into RGB - Adjust by commanding AUTO_COLOR_ADJUST(0xF1) 0x00 0x02 instruction. 4.2.1.1 Confirmation - We confirm whether "0xF3 (offset), 0xF4 (gain)" address of EEPROM "0xBC" is "0xAA" or not. - If "0xF3", "0xF4" address of EEPROM "0xBC" isn’t "0xAA", we adjust once more - We can confirm the ADC values from "0x06~0x0B" addresses in a page "0xBC" *Manual ADC process using Service Remocon. After enter Service Mode by pushing "ADJ" key, execute "Auto-RGB" by pushing "_" key at "Auto-RGB". 4.2.2 Component input ADC 4.2.2.1 Component Gain/Offset Adjustment7 - Convert to Component in Input-source - Input the Component ( Which has 720p@60Hz YPbPr signal : 100% Color Bar (MSPG-925F Model : 217 / Pattern: 65 ) into Component. - Adjust by commanding AUTO_COLOR_ADJUST (0xF1) 0x00 0x02 instruction 4.2.2.2 Confirmation - We confirm whether "0xF3 (offset), 0xF4 (gain)" address of EEPROM "0xBC" is "0xAA" or not. - If "0xF3", "0xF4" address of EEPROM "0xBC" isn’t "0xAA", we adjust once more - We can confirm the ADC values from "0x06~0x0B" addresses in a page "0xBC" *Manual ADC process using Service Remocon. After enter Service Mode by pushing "ADJ" key, execute "Auto-RGB" by pushing "_" key at "Auto-RGB". - 13 - LGE Internal Use OnlyCopyright LG Electronics. Inc. All right reserved. Only for training and service purposes
  • 14.
    5. Adjusting theWhite Balance 5.1 Purpose and Principle for adjustment of the color temperature - Purpose : Adjust the color temperature to reduce the deviation of the module color temperature. - Principle : To adjust the white balance without the saturation, (Fix the one of R/G/B gain to C0 and decrease the others.) 5.2 Adjustment mode : Two modes of Cool and Warm (Medium data is automatically calibrated by the Cool data) O Required Equipments - Remote controller for adjustment - Color Analyzer : CA100+ or CA-210 or same product LCD TV( ch : 9 ), - Auto W/B adjustment instrument(only for Auto adjustment) 5.3 Connecting diagram of equipment for measuring (For Automatic Adjustment) (1) Enter the adjustment mode of DDC - Set command delay time : 50ms - Enter the DDC adjustment mode at the same time heat- - Maintain the DDC adjustment mode with same condition of Heat-run -> Maintain after AC off/on in status of Heat-run pattern display) (2) Release the DDC adjustment mode - Release the adjust mode after AC off/on or std-by off/on in status of finishing the Hear-run mode - Release the Adjust mode when receiving the aging off command(F3 00 00) from adjustment equipment - Need to transmit the aging off command to TV set after finishing the adjustment. - Check DDC adjust mode release by exit key and release DDC adjust mode (3) Enter the adjust mode of white balance - Enter the white balance adjustment mode with aging command(F3, 00, FF) * Luminance min value is 200cd/ß≥ in the cool mode( For LCD) 6. Adjustment of White Balance • Adjustment mode : Two modes (Cool and Warm) (Medium data is automatically calibrated by the Cool data) • Color analyzer(CA100+, CA210) should be used in the calibrated ch by CS-1000 (LCD : CH9, PDP : CH10) • Operate the zero-calibration of the CA100+ or CA-210, then stick sensor to the module when adjusting. • For manual adjustment, it is also possible by the following sequence. 1) Select white pattern of heat-run by pressing "POWER ON" key on remote control for adjustment then operate heat run longer than 15 minutes. (If not executed this step, the condition for W/B may be different.) 2) Push "Exit" key. 3) Change to the AV mode by remote control.(Push front-AV or Input key) 4) Input external pattern(85% white pattern) 5) Push the ADJ key two times (entering White Balance mode) 6) Stick the sensor to the center of the screen and select each items (Red/Green/Blue Gain and Offset) using / (CH +/-) key on R/C.. 7) Adjust R/ G/ B Gain using / (VOL+/-) key on R/C. 8) Adjust two modes (Cool and Warm) (Fix the one of R/G/B and change the others) 9) When adjustment is completed, Exit adjustment mode using EXIT key on R/C. - 14 - LGE Internal Use OnlyCopyright LG Electronics. Inc. All right reserved. Only for training and service purposes
  • 15.
    SOLUCIÓN DE PROBLEMAS -15 - LGE Internal Use OnlyCopyright LG Electronics. Inc. All right reserved. Only for training and service purposes 1) Symptom 1) It is not discharged minutely from the module. 2) Light doesnotcome into the front LED. 2) Check process 1. No power No Yes Is plug in Power cord inserted? After all cables connect is removed to PSU. The AC voltage marking is authorized on manual. When ST-By 5V is not operated. replace PSU. Plug in power cord No Yes Is the Line Filter and PSU connected? Connect a cable to SC100 No Yes Is the fuse of PSU normal? F101 Replace the fuse. No Yes Is it connected that PSU and P1100 in Main Board Connect a cable P1100
  • 16.
    Copyright LG Electronics.Inc. All right reserved. Only for training and service purposes - 16 - LGE Internal Use Only 1) Symptom 1 OSD and image occur at screen. 2) It maintains the condition where the front LED is green. 2) Check process 2. No Raster No No No No No Yes Yes Yes CN700(PDP/LCD) Replace the VSC. Does mimute discharge a Module? Is the Link cable normal? Is the IC801's output normal? Check the LCD Module Reconnect the Panel line cable (HD:P403, FHD:402) Is the inverter /VaVs on? Is output the normality Low/High voltage except Stand-by 5V? Replace the Power board
  • 17.
    Copyright LG Electronics.Inc. All right reserved. Only for training and service purposes - 17 - LGE Internal Use Only 1) Check process 3. Unusual display from RFmode. No Yes Yes No No Is Video output of the Tuner normal? (Check TU500_Pin13) Is the Input voltage normal? (Check Pin3) Block A Is the I2C communication normal? (Check Pin9, Pin10) No Yes Is the LVDS cable connected well? Change the IC(IC801) Check the power Cable inserts well Check the Tuner
  • 18.
    Copyright LG Electronics.Inc. All right reserved. Only for training and service purposes - 18 - LGE Internal Use Only 4. Unusual display from rear AV mode. 5. Unusual display from Side AV mode. 6. Unusual display from Side S-Video mode. 7. Unusual display from component 1 mode. 8. Unusual display from component 2 mode. 9. Unusual display from RGBmode. No Yes Is video input of the A/V Jack normal? (Check R8044) Same as Block A Same as Block A Same as Block A Check the input source. Check the input source. Check the input source. Check the input source. Change IC801 Change IC801 Change IC801 Is Video input of the Comp1 jack normal? (Check R8011,8012,8013) Is Video input of the Comp2 jack normal? (Check R8030,8032,8033) Is Video input of the Comp2 jack normal? (Check R8035,8037,8039) Check the input source. Check the input source. Is video input of the Side A/V Jack normal? (Check R8043) Is video input of the S-Video Jack normal? (Check R8041,8042) No Yes No Yes No Yes No Yes No Yes
  • 19.
    - 19 -LGE Internal Use OnlyCopyright LG Electronics. Inc. All right reserved. Only for training and service purposes 10-1 Symptom 1) LED is green. 2) Screen display but sound is not output. 10. No Sound 10-2 Check process All input(mode) is no sound. Only HDMI is no sound Only AV/ COM2/PC input is no soudn. Only RF is no sound. Check the Tuner In/Out. Check the signal after IC600 refer to circuit diagram Is the output of IC600 normal? Download the EDID data. No No No No No Yes Yes Yes Yes Menu? Normal Normal No No No No Yes Yes Yes Replace IC600 Is the speaker on it men? Set on speaker in menu Check the Speaker cable Replace IC801 Replace IC601 Is the speaker cable normal? IC801 operate normal? IC 601 operate normal? Replace Main B/D
  • 20.
    Copyright LG Electronics.Inc. All right reserved. Only for training and service purposes LGE Internal Use Only- 20 - DIAGRAMA DE BLOQUE AV1in SideAVin (AV2in) Comp1in Comp2in RGBin (D/L) CVBSIN Y/Pb/PrIN R/G/B/HS/VSIN CVBSIN LINEOUT LINE IN AMP_MUTE RS-232CRx/TxMX3232 RF (Tuner) PCAudio in DISPLAYMODULE EDIDNVM EDIDNVM HDMI1 HDMI2 HDMI3 USB TMDS351PAG HDMIMUX Zoran VADDIS-966XD MPEGDecoder DDRMEM DDRMEM SERIAL FLASH Mstar Romeo LGE6891CD TW9910 SubDecoder NTP3000A Digital AudioAMP MAINNVM MC74HC4066 AudioSW LM324 X4AMP SERIAL FLASH BD2041 ProtectIC EDIDNVM DDC/HDP/CEC TMDS(HDMIin) DDC/HPD/CEC TMDS(HDMIin) TMDS(HDMIin) USB(AVI/O,DataI/O) +5V CVBS OUT 656IN SW_RESE T PART_I2 C PART_I2C SW_RESE T I2SOUT LVDS MPEGRX/TX MPEGRESETI2SIN 656IN TMDS(HDMIin) DDC/HPD/CEC DDC/HPD/CEC [CECnotthroughHDMIMUX,directJACKtoMAINIC] DDC DDC DDC UART_Rx/Tx AUDIO_SWLINE IN LINE IN LINE IN Y/Pb/PrIN LINE IN Y/CIN LINE IN EDIDNVM ROM_I2C DSUB_DDC x0.55 x0.55 x0.55 x0.55S_VIDEO_DETLINE_MUTE LINEOUT x4 x0.55LINE IN CVBSIN SIFIN TUNER_I2C PART_I2C HDMI_SEL (Option) (Option) (Option) SpkOut 1W(Mono) SW_RESETTPA3107D AudioAmp
  • 21.
    Copyright LG Electronics.Inc. All right reserved. Only for training and service purposes LGE Internal Use Only- 21 - VISTA EN DESPIECE 510 300 200 120 122 500 901 900 801 804 803 530802 550 830 805806 521 821 540 400 121 Many electrical and mechanical parts in this chassis have special safety-related characteristics. These parts are identified by in the Schematic Diagram and EXPLODED VIEW. It is essential that these special safety parts should be replaced with the same components as recommended in this manual to prevent X-RADIATION, Shock, Fire, or other Hazards. Do not modify the original design without permission of manufacturer. IMPORTANT SAFETY NOTICE
  • 22.
    Copyright LG Electronics.Inc. All right reserved. Only for training and service purposes THE SYMBOL MARK OF THIS SCHEMETIC DIAGRAM INCORPORATES SPECIAL FEATURES IMPORTANT FOR PROTECTION FROM X-RADIATION. FILRE AND ELECTRICAL SHOCK HAZARDS, WHEN SERVICING IF IS ESSENTIAL THAT ONLY MANUFATURES SPECFIED PARTS BE USED FOR THE CRITICAL COMPONENTS IN THE SYMBOL MARK OF THE SCHEMETIC. 220K R133 75 R121 75 R111 SD05 D105 220K R108 COMP1_R COMP1_Pb PC_AUD_R CDS3C05GTA 5.6V D122 COMP1_Y SD05 30V D117 75 R123 5.6V D103 COMP2_Pr CDS3C05GTA 5.6V D123 PPJ209-02 JK100 4A[GN]CONTACT 2A [GN]1P_CAN 3A [GN]O_SPRING 2B [BL]1P_CAN 5B [BL]C_LUG_L 2C [RD]1P_CAN1 5C [RD]C_LUG_L 2D [WH]1P_CAN 5D[WH]C_LUG_L 2E [RD]1P_CAN2 4E[RD]CONTACT 3E [RD]O_SPRING SD05 D106 5.6V D104 COMP2_L 220K R119 COMP1_Pr COMP1_L 75 R122 75 R110 220K R106 220K R120 COMP2_Pb PPJ209-02 JK101 4A [GN]CONTACT 2A [GN]1P_CAN 3A [GN]O_SPRING 2B [BL]1P_CAN 5B [BL]C_LUG_L 2C [RD]1P_CAN1 5C [RD]C_LUG_L 2D [WH]1P_CAN 5D [WH]C_LUG_L 2E [RD]1P_CAN2 4E [RD]CONTACT 3E [RD]O_SPRING 30V D119 SD05 1000-ohm L100 PC_AUD_L COMP2_R 220K R132 SD05 30V D118 1000-ohm L101 SD05 D107 COMP2_Y 75 R109 5.6V D115 5.6V D116 10K R136 10KR143 10KR144 12K R142 12K R145 12K R137 10K R134 12K R135 10K R138 10K R140 12K R139 12K R141 68R114 DSUB_SCL 75 R116 CDS3C30GTH 30V D112 DSUB_SDA +5V_ST CDS3C30GTH 30V D110 100 R125 +5V_MULTI 75 R117 DSUB_SDA DSUB_SCL 0.1uF C100 PC_G CDS3C30GTH 30V D114 0.1uF C102 75 R118 4.7K R112 68R115 0.1uF C101 PC_R PC_B PC_VS 68pF C103 PC_HS 0.1uF C105 4.7K R113 68pF C104 CDS3C30GTH 30V D113 100 R124 100 R128 4.7K R150 READY +5V_ST 100 R129 100 R130 0.1uF C110 0.1uF C106 100 R131 OPT C111 TXD 0.1uF C108 0.1uF C109 OPT C112 RXD CDS3C30GTH 30V D121 0.1uF C107 4.7K R151 READY +3.3V_MST CDS3C30GTH 30V D120 +5V_ST ENKMC2837-T112 D109 AAC C ENKMC2837-T112 D111 AAC C ENKMC2837-T112 D108 AAC C MAX3232CDR IC101 RS232C 3 C1- 2 V+ 4 C2+ 1 C1+ 6 V- 5 C2- 7 DOUT2 8 RIN2 9 ROUT2 10 DIN2 11 DIN1 12 ROUT1 13 RIN1 14 DOUT1 15 GND 16 VCC PEJ024-01 JK102 6B T_TERMINAL2 8 SHIELD_PLATE 7B B_TERMINAL2 5 T_SPRING 4 R_SPRING 7A B_TERMINAL1 6A T_TERMINAL1 3 E_SPRING IR_OUT 4.7K R127 4.7K R126 6630TGA004K KCN-DS-1-0089 JK104 1 RED 2 GREEN 3 BLUE 4 GND_1 5 DDC_GND 6 RED_GND 7 GREEN_GND 8 BLUE_GND 9 NC 10 SYNC_GND 11 GND_2 12 DDC_DATA 13 H_SYNC 14 V_SYNC 15 DDC_CLOCK 16 SHILED KCN-DS-1-0088 JK103 1 2 3 4 5 6 7 8 9 10 AT24C02BN-10SU-1.8 IC100 3 A2 2 A1 4 GND 1 A0 5 SDA 6 SCL 7 WP 8 VCC 1000pF READY C113 0 R146 1000pF READY C114 0 R147 1000pF READY C115 0 R148 1000pF READY C116 0 R149 COMPONENT2 SDC 15 applying check PC SOUND COMPONENT1 INPUT1 : COMP1/2,RS232C,PC PC RS-232C *ONLY LG30 1.24C02-SUB:0IMMRAL014D **MULTI ITEM 2.ENKMC2837-SUB:0DS226009AA (KDS226) SUB : 0IMCRSG010A(STM) MAIN : EAN41348201(TI) *RS232C TX THE SYMBOL MARK OF THIS SCHEMETIC DIAGRAM INCORPORATES SPECIAL FEATURES IMPORTANT FOR PROTECTION FROM X-RADIATION. FILRE AND ELECTRICAL SHOCK HAZARDS, WHEN SERVICING IF IS ESSENTIAL THAT ONLY MANUFATURES SPECFIED PARTS BE USED FOR THE CRITICAL COMPONENTS IN THE SYMBOL MARK OF THE SCHEMETIC. 5.6V D216 220K R244 SIDE_RIN 75 R241 SD05 D214 SIDE_V 220K R242 SIDE_LIN 5.6V D215 75 R245 SIDE_Y 75 R246 SIDE_C SD05 D217 SD05 D218 S_VIDEO_DET SD05 D219 12K R248 12K R250 10KR247 10KR249 OPT C210 READY PPJ218-01 JK204 5C [RD]CONTACT 2C [RD]U_CAN 4C [RD]O_SPRING 2B [WH]U_CAN 3B [WH]C_LUG 2A [YL]U_CAN 5A [YL]CONTACT 4A [YL]O_SPRING PSJ015-02 JK205 5 O_SPRING 4A C_LUG_L_1 4B C_LUG_S_1 4C C_LUG_L_2 4D C_LUG_S_2 3 GROUND 7SHIELD 0.1uF 16V READY C213 0 R252 0 R251 100pF 50V READY C214 100pF 50V READY C215 INPUT2 : CVBS,SIDE AV SIDE AV THE SYMBOL MARK OF THIS SCHEMETIC DIAGRAM INCORPORATES SPECIAL FEATURES IMPORTANT FOR PROTECTION FROM X-RADIATION. FILRE AND ELECTRICAL SHOCK HAZARDS, WHEN SERVICING IF IS ESSENTIAL THAT ONLY MANUFATURES SPECFIED PARTS BE USED FOR THE CRITICAL COMPONENTS IN THE SYMBOL MARK OF THE SCHEMETIC. TMDS3_RX2- TMDS3_RXC- HPD_S/W_2 TMDS2_RXC- 1K R319 +5V_HDMI_2 HDMI_SEL1 TMDS3_RXC- HDMI_C- HDMI_SCL HDMI_0- 10K R351 HPD_MST_2 TMDS3_RX0+ TMDS2_RX2- HDMI_C+ TMDS1_RX0+ +5V_HDMI_3 4.7KR362 CEC_C DDC_SCL1 CEC TMDS1_RX1- HDMI1_5V_DET TMDS2_RX1+ HDMI3_5V_DETTMDS2_RXC- TMDS2_RXC+ 0.01uFC310 1K R344 SIDE_HDMI 10K R300 0.01uFC315 HDMI_0+ +3.3V_MULTI_MST 1K R310 +3.3V CEC DDC_SDA2 0.01uFC314 TMDS3_RX2+ TMDS1_RXC- HDMI_1- 0.01uFC316 10K R328 HPD_S/W_1 TMDS2_RX0+ TMDS2_RX0+ 0.01uFC308 TMDS3_RX0- HDMI_2- HPD_S/W_3 TMDS3_RX0- TMDS3_RX1+ HDMI2_5V_DET 10K R324 0 READY R369 TMDS3_RXC+ DDC_SCL3 TMDS1_RXC+ +3.3V_MULTI_MST +5V_HDMI_2 HPD_S/W_2 HPD_MST_1 CEC BSS83 Q306 S B D G 10K R335 SIDE_HDMI TMDS1_RX1+ TMDS3_RX1- TMDS2_RXC+ 0 R370 READY TMDS1_RX2+ 4.7K R375 READY 0 R373 TMDS2_RX1+ TMDS1_RX0- +3.3V_HDMI_SW +5V_ST 4.7KR361 0 R356 TMDS2_RX2- +5V_HDMI_1 TMDS3_RX2- TMDS3_RX2+ 0 R358 HDMI_1+ 0.01uF 50V READY C307 TMDS2_RX0- TMDS2_RX0- TMDS1_RX1- 4.7K R374 KDS184S KDS184 D300 A2 C A1 10K R329 TMDS2_RX1- TMDS3_RX0+ 0.01uFC311 0.01uFC312 TMDS1_RX2- +5V_HDMI_3 TMDS3_RX1- TMDS2_RX2+ HDMI_2+ HDMI_SEL2 TMDS1_RX2+ +5V_HDMI_1 10K R352 TMDS3_RX1+ 0.01uFC309 0 R357 TMDS1_RXC- 0 R355 +5V_ST TMDS3_RXC+ +5V_HDMI_3 +5V_ST 10K R301 TMDS1_RX2- +3.3V_HDMI_SW +5V_HDMI_1 TMDS1_RX0- TMDS2_RX1- TMDS1_RX1+ HPD_S/W_1 0 R368 READY 10K R325 0 R347 CEC HDMI_SDA DDC_SCL2 +5V_HDMI_2 HPD_S/W_3 TMDS1_RX0+ TMDS2_RX2+ 0 R345 KDS184S KDS184 D303 A2 C A1 DDC_SDA1 0 R346 TMDS1_RXC+ CDS3C30GTH 30V D302 READY HPD_MST_3 DDC_SDA3 KDS184S KDS184 D301 A2 C A1 0 R350 47K R330 47K R331 47K R326 47K R327 47K R354 47K R353 0READY R365 0READY R376 MMBD301LT1G 30V D304 A C DDC_SDA2 DDC_SCL2 DDC_SDA1 DDC_SCL1 DDC_SDA3 DDC_SCL3 TMDS351PAG IC302 1SDA3 2SCL3 3GND_1 4B31 5A31 6VCC_1 7B32 8A32 9GND_2 10B33 11A33 12VCC_2 13B34 14A34 15GND_3 16VSADJ 17Y4 18Z4 19VCC_3 20Y3 21Z3 22GND_4 23Y2 24Z2 25VCC_4 26Y1 27Z1 28GND_5 29SCL_SINK 30SDA_SINK 31HPD_SINK 32S1 33 S2 34 EQ 35 HPD1 36 SDA1 37 SCL1 38 B11 39 A11 40 VCC_5 41 B12 42 A12 43 GND_6 44 B13 45 A13 46 VCC_6 47 B14 48 A14 49VDD 50HPD2 51SDA2 52SCL2 53B21 54A21 55VCC_7 56B22 57A22 58GND_7 59B23 60A23 61VCC_8 62B24 63A24 64HPD3 0 READY R383 0.01uF 50V C301 0.01uF50V C313 0.01uF50V C300 51K R333 30KR334 READY 4.7K 1% R372 JP1115 JP1116 JP1117 JP1118 JP1119 JP1120 2SC3875S RT1C3904-T112 Q300 E B C 2SC3875S RT1C3904-T112 Q301 E B C 2SC3875S Q307 SIDE_HDMI E B C DC1R019NBH JK303 SIDE_HDMI 14 NC 13 CEC 5 DATA1_SHIELD 20 JACK_GND 12 CLK- 11 CLK_SHIELD 2 DATA2_SHIELD 19 HPD 18+5V_POWER 10 CLK+ 4 DATA1+ 1 DATA2+ 17DDC/CEC_GND 9 DATA0- 8 DATA0_SHIELD 3 DATA2- 16 SDA 7 DATA0+ 6 DATA1- 15 SCL 47K R371 +3.3V 200 R332 QJ41193-FEE2-7F JK302 1 DATA2+ 2 DATA2_SHIELD 3 DATA2- 4 DATA1+ 5 DATA1_SHIELD 6 DATA1- 7 DATA0+ 8 DATA0_SHIELD 9 DATA0- 10 CLK+ 11 CLK_SHIELD 12 CLK- 13 CEC 14 NC 15 SCL 16 SDA 17 DDC/CEC_GND 18 +5V_POWER 19 HPD 20 JACK_GND 21 . 22 . QJ41193-FEE2-7F JK301 1 DATA2+ 2 DATA2_SHIELD 3 DATA2- 4 DATA1+ 5 DATA1_SHIELD 6 DATA1- 7 DATA0+ 8 DATA0_SHIELD 9 DATA0- 10 CLK+ 11 CLK_SHIELD 12 CLK- 13 CEC 14 NC 15 SCL 16 SDA 17 DDC/CEC_GND 18 +5V_POWER 19 HPD 20 JACK_GND 21 . 22 . AT24C02BN-10SU-1.8 IC300 3 A2 2 A1 4 GND 1 A0 5 SDA 6 SCL 7 WP 8 VCC AT24C02BN-10SU-1.8 IC301 3 A2 2 A1 4 GND 1 A0 5 SDA 6 SCL 7 WP 8 VCC AT24C02BN-10SU-1.8 IC303 SIDE_HDMI 3 A2 2 A1 4 GND 1 A0 5 SDA 6 SCL 7 WP 8 VCC +5V_MULTI KDS184S KDS184 D305 A2 C A1 +5V_ST 0 R359 READY 4.7K R360 READY +3.3V_MULTI_MST 100 R323 100 R322 100R320 100R321 100R348 100R349 22R378 22 R377 22R382 22R381 22R379 22R380 4.7K READY R366 *TI Recommand - > P u l l u p OPTION SW_HPD : USE SW HPD (Default) MST_HPD : USE MST HPD **MULTI ITEM 1.24C02-SUB:0IMMRAL014D 2.SMD HDMI Jack-SUB:6612B00015B HDMI THE SYMBOL MARK OF THIS SCHEMETIC DIAGRAM INCORPORATES SPECIAL FEATURES IMPORTANT FOR PROTECTION FROM X-RADIATION. FILRE AND ELECTRICAL SHOCK HAZARDS, WHEN SERVICING IF IS ESSENTIAL THAT ONLY MANUFATURES SPECFIED PARTS BE USED FOR THE CRITICAL COMPONENTS IN THE SYMBOL MARK OF THE SCHEMETIC. EAM38769502L402 EAM38769502 L406 BG1608B121F EAM38769502 L403 KRC102S Q403 NOT LG60 E B C IR_OUT 100 R410 NOT LG60 LED_R_PWM_Big SDA_LED AC_DET +3.3V_MST SPK-N LED_R/PWM3.3KR417 READY 4.7K R420 47pF C403 BG1608B121F EAM38769502L400 LED_G 10K R434 NOT LG60 +5V_ST 0.1uF C408 KEY2 KEY1 470pF C404 4.7K R421 0.1uF C411 3.3KR435 NOT LG60 0 READY R425 OPT C407 470pF C412 10K R409 READY SCL_LED +5V_ST EYEQ_RESET 470pF C401 NOT LG60 EAM38769502L401 NOT LG60 22uF 16V C414 USE LG50_60_70 12505WS-15A00 P400 1 2 3 4 5 6 7 8 9 10 11 12 13 14 16 15 0 R424 HD TXCE0+,TXCE0-,TXCE1+,TXCE1-,TXCE2+,TXCE2-,TXCE3+,T 4.7K FHD R407 +3.3V 2SA1530A-T112-1R Q402 NOT LG60 E B C 3.3KR413 0.1uF C400 +5V_ST OPT READY C402 10K R440 IR-OUT 10K R443 IR-OUT +5V_ST 10K R441 IR-OUT 47K R439 IR-OUT 22 R442 IR-OUT IR 10KR414 LG60 10K READY R403 22uF 16V C406 +3.3V_MST 5.6B ZD400 LG60 2SC3052 Q405 IR-OUT E B C 2SC3052 Q404 IR-OUTE B C PNP Q406 LG60 E B C +5V_ST_SW 3.3K R445 LG60 3.3K R444 LG60 0 READY R415 0 NOT LG60 R404 0 R405 UBW2012-121F 120OHM L404 UBW2012-121F 120OHM L407 USE LG50_60_70 BG1608B501F L410 BEAD_USE LG50_60_70 BG1608B501F L411 BEAD_USE LG50_60_70 0L411-*1 R_USE LG50_60_70 0L410-*1 R_USE LG50_60_70 5.6B ZD401 USELG50_60_70 5.6B ZD402 USELG50_60_70 0R423 USE LG50_60_70 0R422 USE LG50_60_70 TXCE2- TXCO1- TXCO0- TXCO3- TXCE3- TXCO4- TXCLKE- TXCO2- TXCE1- TXCE0- TXCE4- TXCLKO- CONTRO NOT LG60 PANEL WAFER *LG6 Sound module output FHD 8BIT:NC FHD 8BIT:NC X R407 R424 HD FHD X O 4.7K
  • 23.
    Copyright LG Electronics.Inc. All right reserved. Only for training and service purposes THE SYMBOL MARK OF THIS SCHEMETIC DIAGRAM INCORPORATES SPECIAL FEATURES IMPORTANT FOR PROTECTION FROM X-RADIATION. FILRE AND ELECTRICAL SHOCK HAZARDS, WHEN SERVICING IF IS ESSENTIAL THAT ONLY MANUFATURES SPECFIED PARTS BE USED FOR THE CRITICAL COMPONENTS IN THE SYMBOL MARK OF THE SCHEMETIC. 100R507 READY +5V_TUNER 0.027uF C512 4.7uF 35V C510 READY AM_AUDIO 27pF C502 4.7K R503 0.01uF C503 +5V_TUNER 0.1uF C520 +5V_TUNER 0R545 220 R522 270pF C513 READY 1K R513 27pF C501 MAIN_SIF 1KR515 TV_MAIN 0.01uF C507 READY OPT READY R553 SCL_TUNER SDA_TUNER +5V_TUNER 4.7K R504 4.7K R508 0 R514 330R506 330R505 4700pF C506 220 R521 2SA1530A-T112-1R Q502 E B C RT1C3904-T112 Q501 E B C 0R519 0R518 TAFT-Z703D TU500 NON EU TUNER 14 AFT 13 V-OUT 5 RF_AGC 12 NC_4 11 AS 2 GND_1 19 NC_7 18 NC_6 10 CLOCK 4 NC_2 1 NC_1 17 NC_5 9 DATA 8 GND_2 3 +B[5V] 16 SIF-OUT 7 NC_3 6 TP[33V_OPTION] 15 A-OUT 21 SHIELD 20 NC_8 BLM18BD102SN1D L502 READY TAFT-H703F TU500-*1 NTSC TUNER 14 AFT 13 V-OUT 5 RF_AGC 12 NC_4 11 AS 2 GND_1 19 NC_7 18 NC_6 10 CLOCK 4 NC_2 1 NC_1 17 NC_5 9 DATA 8 GND_2 3 +B[5V] 16 SIF-OUT 7 NC_3 6 TP[33V_OPTION] 15 A-OUT 21 SHIELD 20 NC_8UBW2012-121F 120OHM L501 10uF 16V C521 N e a r t h e p i n TUNER THE SYMBOL MARK OF THIS SCHEMETIC DIAGRAM INCORPORATES SPECIAL FEATURES IMPORTANT FOR PROTECTION FROM X-RADIATION. FILRE AND ELECTRICAL SHOCK HAZARDS, WHEN SERVICING IF IS ESSENTIAL THAT ONLY MANUFATURES SPECFIED PARTS BE USED FOR THE CRITICAL COMPONENTS IN THE SYMBOL MARK OF THE SCHEMETIC. 0.1uF C641 +5V_MULTI SW_R 680K R637 +5V_MULTI +5V_MULTI 2.2uFC662 +5V_MULTI 680K R640 4.7K R633 SW_L 4.7K R634 MC74HC4066ADR2G IC602 3 YB 2 YA 4 XB 1 XA 6 CONTROL_C 5 CONTROL_B 7 GND 8 XC 9 YC 10 YD 11 XD 12 CONTROL_D 13 CONTROL_A 14 VCC C 680K R638 680K R639 680K R629 2.2uFC665 680K R630 680K R612 680K R611 AUDIO_SW +5V_MULTI 2.2uFC664 +5V_MULTI COMP1_L +5V_MULTI SIDE_LIN 2.2uFC663 R64 +1.8V_DVDD 0.1uF C605 0.1uF C617 10uF 16V C604 +1.8V_DVDD 0.1uF C636 4.7K R623 1uF C608 1000pF C630 0.1uF C602 1000pF C620 I2S_SDO 0.1uF C629 +16V_NTP NTP3000A IC600 1BST1A 2VDR1A 3/RESET 4AD 5VSS_IO 6CLK_I 7CLK_O 8VDD_IO 9DGNDPLL 10AGNDPLL 11LFM 12AVDDPLL 13DVDDPLL 14NC_1 15DVSS 16 DVDD 17 SDATA 18 WCK 19BCK 20 SDA 21 SCL 22 PWM_3B/PWM_HP2 23 PWM_3A/PWM_HP1 24 PROTECT 25 FAULT 26 VDR2B 27 BST2B 28 PGND2B_1 29 PGND2B_2 30 OUT2B_1 31 OUT2B_2 32 PVDD2B_1 33 PVDD2B_2 34 PVDD2A_1 35 PVDD2A_2 36 OUT2A_1 37 OUT2A_2 38 PGND2A_1 39 PGND2A_2 40 BST2A 41 VDR2A 42 NC_2 43VDR1B 44BST1B 45PGND1B_1 46PGND1B_2 47OUT1B_1 48OUT1B_2 49PVDD1B_1 50PVDD1B_2 51 PVDD1A_1 52 PVDD1A_2 53 OUT1A_1 54 OUT1A_2 55PGND1A_1 56PGND1A_2 22000pFC623 0.1uF C637 1uFC624 10uF 16V C600 +3.3V 100pF C601 SCL_Part 1000pF C635 1000pF C634 330uF35V C612 1000pF C631 0 HOTEL_OPT R642 100 R601 +16V_NTP 1000pF C606 +16V_NTP +16V_NTP 100 R602 I2S_MCLK +1.8V_AVDD 0.01uF C613 10uF16V C609 100pF READY C642 DA-8580 EAP38319001 L603 2S 1S 1F 2F 22000pF C616 0.1uF C607 3.3K R600 1000pF C603 +16V_NTP +1.8V_AVDD AC_DET 100 R603 0.47uF C632 1uFC618 1000pF 50V C651 3.3 R604 0.1uF C615 4.7K R624 1000pF C621 0.1uF C626 +16V_NTP 0.1uF C610 22000pF C625 1000pF C622 1000pF C619 I2S_SCK I2S_WS SDA_Part 22000pFC611 D EAP L 2S 1S SW_RESET AMP_MUTE_HOTEL 3.9 R607 3.9 R609 3.9 R608 3.9 R610 3.9 R622 3.9 R618 3.9 R617 3.9 R621 330uF 35V C666 RT1C3904-T112 Q600 E B C 1uF C614 30V READY D600 30V READY D601 30V READY D602 30V READY D603 0R606 2SA1530A-T112-1R Q608 E B C +3.3V_MST 10K R650 100 R651 33pF 50V C667 READY 33pF 50V C668 READY 1N4148W 100V D604 READY1N4148W 100V D605 READY 1N4148W 100V D606 READY 1N4148W 100V D607 READY for COMP1 for S Audio S/W : COMP1 or SIDE L/R Digital Audio AMP THE SYMBOL MARK OF THIS SCHEMETIC DIAGRAM INCORPORATES SPECIAL FEATURES IMPORTANT FOR PROTECTION FROM X-RADIATION. FILRE AND ELECTRICAL SHOCK HAZARDS, WHEN SERVICING IF IS ESSENTIAL THAT ONLY MANUFATURES SPECFIED PARTS BE USED FOR THE CRITICAL COMPONENTS IN THE SYMBOL MARK OF THE SCHEMETIC. +3.3VDDA RAMRAS RAMCS I2S_DIN RAMDQM JP703 RAMBA[0] 0.1uF 50V C750 4.7K R716 150R728 IPCLK MX25L1605AM2C-15G IC703 IC703_USB 3 WP# 2 SO 4 GND 1CS# 5 SI 6 SCLK 7 HOLD# 8 VCC JP702 +1.8VDDC RAMADD[0-3] DUPRD0 SFDI +3.3VDDP 0R722 +1.8VDDA RAMWE 0R723 0.1uF50V C732 +1.8VDDCMBW3216-501TF L715 +3.3VDDP 27 R700 100uF 16V C722 SFCLK SFDO 0.1uF C717 RAMADD[10] 0.1uF C713 0 R740 READY DEC_656[0] USB_DN 22pFC745 0.1uF50V C742 0.1uF 50V C753 0.1uF 50V C748 1K R709 0 R741 READY 1/10W 1K 5% R704 +3.3VDDP 0.1uF C716 0.1uF 50V C752 0R725 5pF 50V C709 RAMRAS RAMBA[1] 0.1uF50V C739 SFDO 4.7K R706 1/10W 1K 5% R705 RAMBA[1] 0R717 0.1uF50V C730 10uF 16V C724 27 R701 +3.3VDDP USB_DN 0R720 0.1uF50V C729 RAMDQM 75R737 +3.3VDDP 390 R733 15K 1% R726 TX_MPEG +1.8V 0.1uF50V C738 RAMCAS 12MHz X702 SFCS +3.3VDDP +3.3VDDP 27MHz X703 0.1uF50V C728 0R739 SFCLK +3.3V_USB 0.1uF C712 0.1uF50V C726 +1.8VDDA 0.1uF50V C736 RAMBA[0] JP701 220K R732 USB_DP +3.3VDDA USB_DP DUPRD0 0.1uF50V C731 0R719 +3.3VDDP 0.1uF50V C727 SFDI 75R734 RAMCAS 0.1uF C725 75R736 0.1uF 50V C723 SFCS RAMCS RAMADD[11] 0.1uF 50V C747 5.1K READY R702 IPCLK 47uF 16V C714 RAMADD[4-9] I2S_WS_IN +1.8VDDC 0R724 DEC_656_CLK 5.1K READY R703 0.1uF50V C744 0R721 +1.8VDDA 0.1uF 50V C749 MPEG_RESET RAMDAT[8-15] +5V_USB SFCLK 0R718 RAMWE SFDI I2S_CLK_IN 0.1uF 50V C751 RAMADD[0-11] 75R735 22pFC746 0.1uF50V C743 +3.3VDDA RAMDAT[0-7] 0.1uF 50V C734 JP700 DEC_656[0-7] 0.1uF50V C737 0.1uF50V C741 1/10W 0 5% R738 0.1uF50V C740 +3.3V_SDRAM 0.1uF50V C735 RX_MPEG RAMDAT[0-15] 1/10W 56 5% R707 22uF 16V C710 22uF 16V C711 22uF 16V C715 ZR36966PQCG-XD IC707 USB1 2 3 4 5 6 7 8 9 10 11 12 13 14 15 16 17 18 19 20 21 22 23 24 25 26 27 28 29 30 31 32 33 34 35 36 37 38 39 40 41 42 43 44 45 46 47 48 49 50 51 52 53 54 55 56 57 58 59 60 61 62 63 64 65 66 67 68 69 70 71 72 73 74 75 76 77 78 79 80 81 82 83 84 85 86 87 88 89 90 91 92 93 94 95 96 97 98 99 100 101 102 103 104 105 106 107 108 109 110 111 112 113 114 115 116 117 118 119 120 121 122 123 124 125 126 127 128 HY57V641620FTP IC704 26 A3 27 VDD3 28 VSS1 29 A4 30 A5 31 A6 32 A7 33 A8 34 A9 35 A11 36 NC1 37 CKE 38 CLK 39 UDQM 40 NC2 41 VSS2 42 DQ8 43 VDDQ3 44 DQ9 45 DQ10 46 VSSQ3 47 DQ11 48 DQ12 49 VDDQ4 50 DQ13 17 CAS 3 VDDQ1 6 VSSQ1 16 WE 15 LDQM 14 VDD2 13 DQ7 12 VSSQ2 11 DQ6 10 DQ5 9 VDDQ2 8 DQ4 7 DQ3 4 DQ1 5 DQ2 25 A2 24 A1 23 A0 2 DQ0 22 A10/AP 21 BA1 1 VDD1 20 BA0 19 CS 18 RAS 51 DQ14 52 VSSQ4 53 DQ15 54 VSS3 USBDOWNSTREAM KJA-UB-4-0004 P701 USB 12345 +3.3VDDP 4.7K READY R742 OPT L716 READY 4.7K READY R743 +5V_MULTI 12505WS-04A00 JK700 1 2 3 4 5 6.19KR715 OCP_EN 22R744 OCP_EN FLASH_WP_ZORAN +3.3VDDP 10K R710 180 R708 10nF 50V C754 READY 1K R727 18pFC720 18pFC719 200 R729 READY MIC2009YM6-TR IC705 3 ENABLE 2 GND 4 FAULT/ 1 VIN 6 VOUT 5 ILIMIT 120OHM UBW2012-121F L711 120OHM UBW2012-121F L712 120OHM UBW2012-121F L713 120OHM UBW2012-121F L714 120OHM UBW2012-121F READY L717 120OHM UBW2012-121F L718 MLF2012A2R7JT000 L719 READY 220pF 50V C755 READY 75R712 75R711 75R714 75R713 RAMADD[6] DEC_656[5] RAMADD[1] RAMADD[8] RAMDAT[7] RAMADD[2] DEC_656[3] RAMDAT[6] RAMADD[3] RAMDAT[0] RAMADD[9] RAMDAT[12] RAMDAT[5] RAMADD[8] DEC_656[2] RAMDAT[10] RAMDAT[2] RAMDAT[4] RAMADD[9] RAMDAT[11] RAMDAT[14] DEC_656[6] RAMDAT[7] DEC_656[4] RAMDAT[14] RAMDAT[1] RAMDAT[0] RAMADD[11] RAMDAT[13] RAMDAT[13] RAMDAT[4] RAMDAT[8] RAMDAT[10] RAMDAT[3] RAMDAT[12] RAMADD[2] RAMADD[6] DEC_656[0] RAMADD[0] RAMADD[5] RAMADD[3] RAMDAT[8] RAMDAT[15] RAMADD[7] RAMADD[4] RAMADD[4] RAMADD[5] RAMDAT[9] DEC_656[1] RAMADD[1] RAMADD[0]RAMADD[7] RAMDAT[5] RAMDAT[15] RAMDAT[9] RAMDAT[2] RAMDAT[1] RAMADD[10] RAMDAT[6] RAMDAT[11] DEC_656[7] RAMDAT[3] ** 1A Design * R732 Video Output Level Reference C709 :EMI Solution p l a c e d a s c l o s e t o C o n n e c t o r a s p o s s i b l e . External F/W Download Capacitors on VBUSA should be F o r I n i t i a l D o w n l o a d DEC_656[0] : DUPTD0 * Analog Video Option ZORAN I2C strobe ready DUPTD0 * R715 Recommendation is 6.19k 1% Originally 392 ohm 1% DEBUG TEST OPTION * R732 Video Output Level Refere nc t o m e e t U S B 2 . 0 H S c e r t ZORAN SRAM Board F/W Download I t ’ s p o s s i b e l t o 2 7 ~ 4 7 o h m C o n n e c t t o M a i n I C ( C C I R 6 5 6 I n t e r f a c e ) TOP SIDE! USB/MPEG DEC THE SYMBOL MARK OF THIS SCHEMETIC DIAGRAM INCORPORATES SPECIAL FEATURES IMPORTANT FOR PROTECTION FROM X-RADIATION. FILRE AND ELECTRICAL SHOCK HAZARDS, WHEN SERVICING IF IS ESSENTIAL THAT ONLY MANUFATURES SPECFIED PARTS BE USED FOR THE CRITICAL COMPONENTS IN THE SYMBOL MARK OF THE SCHEMETIC. PC_AUD_L 4.7uF C834 1N4148W 100V D800 READY PC_VS 2.2uFC849 MAIN_SIF +3.3V_MULTI_MST HWRESET CVBS_RIN +5V_ST SIDE_Y COMP2_L SIDE_C 2.2uFC845 COMP1_Pb PC_HS PIP_VOUT 20pFC841 MNT_VOUT_T 1uFC837 SW_L +3.3V_MULTI_MST PC_AUD_R CVBS_VIN SIDE_V 2.2uFC847 2.2uFC842 +3.3V_MULTI_MST +3.3V_MULTI_MST COMP2_Pr 2.2uFC846 SW_R +3.3V_MULTI_MST COMP1_Pr PC_G 2.2uFC843 PC_R COMP2_Y COMP2_R +3.3V_MULTI_MST MNT_R_AMP 2.2uFC839 2.2uFC848 MNT_L_AMP PC_B CVBS_LIN 2.2uFC840 COMP2_Pb COMP1_Y 1M R8064 20pFC838 +3.3V_MULTI_MST 14.31818MHz X800 0.1uF C804 READY TV_MAIN AM_AUDIO 10uF 16V C833 KDS181 D802 100 R8018 100 R8019 4.7uF 10V C800 33K R8016 0.1uF 50V C824KDS181 D801 AC_RST HWRESET +3.3V_MST 0 R8002 I2S_MCLK I2S_WS I2S_SCK I2S_SDO I2S_WS_IN I2S_CLK_IN I2S_DIN 0R8027 READY 0R8022 READY 0R8028 READY0R8023 READY 0R8024 READY 0R8029 READY 0R8026 READY 22R8053 READY 22R8052 READY 22R8055 22R8056 100R8078 READY 100R8075 READY 100R8077 100R8074 100R8085 100R8082 100R8087 100R8089 100R8095 100R8092RS232C 100R8094RS232C 0.047uFC813 0.047uFC817 0.047uFC816 0.047uFC814 0.047uFC819 0.047uFC812 0.047uFC815 0.047uFC818 0.047uFC810 0.047uFC820 0.047uFC823 0.047uFC822 0.047uFC829 0.047uFC827 0.047uFC830 0.047uFC828 0.047uFC825 0.047uFC826 0.047uFC831 0.1uFC832 0.1uF C835 0.1uFC836 0.1uFC844 1000pFC811 1000pFC821 PANEL_ON SDA_TUNER RXD TXD HPD_MST_3 HPD_MST_2 HDMI_0+ HDMI_0- HDMI_C- HDMI_C+ HDMI_SCL HDMI_2- HDMI_SDA HDMI_2+ HDMI_1- HDMI_1+ HPD_MST_1 47R8031 47R8012 47R8043 47R8036 47R8037 47R8047 47R8032 47R8013 47R8046 47R8034 47R8041 47R8033 47R8038 47R8035 47R8044 47R8030 47R8045 47R8049TW9910 block 47R8017 47R8011 47R8039 47R8042 0.1uF C809 0.1uFC807 0.1uFC806 0.1uFC808 0R8025 READY 2.2KR8071 READY 0.1uFC859 0.1uFC852 0.1uFC850 47R8048OPT 22KR8084 22KR8088 0.1uFC805 10KR8076 390R8054 HDMI_SEL2 HDMI_SEL1 100R8015 100R8065 100R8066 SCL_TUNER HDMI2_5V_DET HDMI3_5V_DET HDMI1_5V_DET +3 4.7KR8181 0 R8000 OPT 402 R8020 4021% R8004 OPT PIP_VOUTPIP_V 402 R868 OPT 1608 68 R8007 OPT 470 R8006 OPT 75 R8014 402 R870 470 R8050 DCDC_7.22V_PIP MNT_VOUT_T 1608 68 R8051 +3.3V_MST 4.7K R8174 4.7K READY R8173 TMUE312GAB SW800 1 2 4 3 5 0.1uFC882 0.1uFC881 2SA1530A-T112-1R Q801 OPT E B C 2SA1530A-T112-1R Q804 TW9910 block E B C RT1C3904-T112 Q802 OPTE B C RT1C3904-T112 Q805E B C 0.1uF 16V C880 LGE699 IC80 FHD 1RXB1N 2RXB1P 3GND_3 4RXB2N 5RXB2P 6HPLUGB 7DDCDB_DA 8DDCDB_CK 9RXACKN 10RXACKP 11GND_11 12RXA0N 13RXA0P 14AVDD_33_14 15RXA1N 16RXA1P 17GND_17 18RXA2N 19RXA2P 20HPLUGA 21REXT 22DDCDA_DA 23DDCDA_CK 24HSYNC1 25VSYNC1 26VCLAMP 27REFP 28REFM 29BIN1P 30SOGIN1 31GIN1P 32RIN1P 33VCOM3 34BIN0P 35VCOM2 36GIN0P 37SOGIN0 38RIN0P 39AVDD_33_39 40GND_40 41HSYNC0 42VSYNC0 43VSYNC2 44BIN2P 45SOGIN2 46GIN2P 47RIN2P 48C1 49Y1 50C0 51Y0 52CVBS3 53CVBS2 54CVBS1 55VCOM1 56CVBS0 57VCOM0 58AVDD_33_58 59CVBSOUT1 60CVBSOUT0 61GND_61 62SIP0P 63AVDD_SIF 64SIF1P 65SIFM 66GND_66 67AUVRADN 68AUVRADP 69AUVREF 70AVDD_AU 71AUL0 72AUR0 73AUL1 74AUR1 75AUCOM 76AUL2 77AUR2 78AUL3 79AUR3 80AUMONO 81AUOUTL3 82AUOUTR3 83AUOUTL2 84AUOUTR2 85AUOUTL1 86AUOUTR1 87AUOUTL0 88AUOUTR0 89GPIOF[0] 90GPIOF[1] 91GPIOF[2] 92GPIOF[3] 93GPIOF[4] 94GPIOF[5] 95GPIOF[6] 96GPIOF[7] 97GPIOF[8] 98GPIOF[9] 99VDDP_99 100GND_100 101VDDC101220LVB0M 221VDDP_221 222GND_222 223GPIOE[3] 224GPIOE[2] 225GPIOE[1] 226GPIOE[0] 227ICLK 228IDE 229IHSYNC 230IVSYNC 231DI[0] 232DI[1] 233DI[2] 234DI[3] 235VDDP_235 236DI[4] 237DI[5] 238DI[6] 239DI[7] 240VDDC_240 241GND_241 242DI[8] 243DI[9] 244DI[10] 245DI[11] 246DI[12] 247DI[13] 248HWRESET 249XOUT 250XIN 251AVDD_MPLL 252RXBCKN 253RXBCKP 254AVDD_33_254 255RXB0N 256RXB0P LGE6891DD IC801-*1 HD 1RXB1N 2RXB1P 3GND_3 4RXB2N 5RXB2P 6HPLUGB 7DDCDB_DA 8DDCDB_CK 9RXACKN 10RXACKP 11GND_11 12RXA0N 13RXA0P 14AVDD_33_14 15RXA1N 16RXA1P 17GND_17 18RXA2N 19RXA2P 20HPLUGA 21REXT 22DDCDA_DA 23DDCDA_CK 24HSYNC1 25VSYNC1 26VCLAMP 27REFP 28REFM 29BIN1P 30SOGIN1 31GIN1P 32RIN1P 33VCOM3 34BIN0P 35VCOM2 36GIN0P 37SOGIN0 38RIN0P 39AVDD_33_39 40GND_40 41HSYNC0 42VSYNC0 43VSYNC2 44BIN2P 45SOGIN2 46GIN2P 47RIN2P 48C1 49Y1 50C0 51Y0 52CVBS3 53CVBS2 54CVBS1 55VCOM1 56CVBS0 57VCOM0 58AVDD_33_58 59CVBSOUT1 60CVBSOUT0 61GND_61 62SIP0P 63AVDD_SIF 64SIF1P 65SIFM 66GND_66 67AUVRADN 68AUVRADP 69AUVREF 70AVDD_AU 71AUL0 72AUR0 73AUL1 74AUR1 75AUCOM 76AUL2 77AUR2 78AUL3 79AUR3 80AUMONO 81AUOUTL3 82AUOUTR3 83AUOUTL2 84AUOUTR2 85AUOUTL1 86AUOUTR1 87AUOUTL0 88AUOUTR0 89GPIOF[0] 90GPIOF[1] 91GPIOF[2] 92GPIOF[3] 93GPIOF[4] 94GPIOF[5] 95GPIOF[6] 96GPIOF[7] 97GPIOF[8] 98GPIOF[9] 99VDDP_99 100GND_100 101VDDC_101 102DQS[1] 103MDATA[15] 104MDATA[14] 105GND_105 106MDATA[13] 107MDATA[12] 108VDDM_108 109MDATA[11] 110MDATA[10] 111MDATA[9] 112MDATA[8] 113GND_113 114VDDM_114 115MDATA[7] 116MDATA[6] 117MDATA[5] 118MDATA[4] 119VDDM_119 120MDATA[3] 121MDATA[2] 122MDATA[1] 123MDATA[0] 124DQS[0] 125LDQM 126UDQM 127MVREF 128MCLKE 129 MCLKZ 130 MCLK 131 BADR[1] 132 BADR[0] 133 RASZ 134 GND_134 135 VDDM_135 136 AVDD_MEMPLL 137 CASZ 138 WEZ 139 MADR[0] 140 MADR[1] 141 MADR[2] 142 MADR[3] 143 MADR[4] 144 MADR[5] 145 MADR[6] 146 MADR[7] 147 VDDM_147 148 GND_148 149 VDDC_149 150 MADR[8] 151 MADR[9] 152 MADR[10] 153 MADR[11] 154 AD[0] 155 AD[1] 156 AD[2] 157 AD[3] 158 AD[4] 159 AD[5] 160 AD[6] 161 AD[7] 162 WRZ 163 RDZ 164 ALE 165 VDDP_165 166 GND_166 167 SCK 168 SDI 169 CSZ 170 SDO 171 SAR0 172 SAR1 173 SAR2 174 SAR3 175 PWM0 176 PWM1 177 DDCR_DA 178 DDCR_CK 179 DDCA_DA 180 DDCA_CK 181 INT 182 IRIN 183 VDDP_183 184 GND_184 185 VDDC_185 186 GPIOB[4] 187 GPIOB[5] 188 GPIOB[6] 189 NC_189 190 NC_190 191 PWM2 192 PWM3 193VDDC_193 194VDDP_194 195NC_195 196NC_196 197LVA3P 198LVA3M 199LVACKP 200LVACKM 201LVA2P 202LVA2M 203LVA1P 204LVA1M 205LVA0P 206LVA0M 207VDDP_207 208GND_208 209NC_209 210NC_210 211LVB3P 212LVB3M 213LVBCKP 214LVBCKM 215LVB2P 216LVB2M 217LVB1P 218LVB1M 219LVB0P 220LVB0M 221VDDP_221 222GND_222 223GPIOE[3] 224GPIOE[2] 225GPIOE[1] 226GPIOE[0] 227ICLK 228IDE 229IHSYNC 230IVSYNC 231DI[0] 232DI[1] 233DI[2] 234DI[3] 235VDDP_235 236DI[4] 237DI[5] 238DI[6] 239DI[7] 240VDDC_240 241GND_241 242DI[8] 243DI[9] 244DI[10] 245DI[11] 246DI[12] 247DI[13] 248HWRESET 249XOUT 250XIN 251AVDD_MPLL 252RXBCKN 253RXBCKP 254AVDD_33_254 255RXB0N 256RXB0P SPK-N2.2KR8183 0 TW9910 block R8081 100R8010 DCDC_7.22V_PIP FLASH_WP 0R8080 0R8079 1000pFC853 1000pFC854 0 READY R8021 0 READY R8057 0R8058 100R8073 100R8072 HPD_MST_2 S_VIDEO_DET 1000pFC851 100 R8060 +3.3V_MST 4.7K R8091 4.7K READY R8090 0.1uFC801 0.1uF C803 0.1uFC855 DEC_656[0] DEC_656[1] DEC_656[2] DEC_656[3] DEC_656[4] DEC_656[5] DEC_656[6] DEC_656[7] TXCO4+ NON_EU OPTION MSTAR CVBS_V SW_L/R: COMP2_L/R or SIDE_L/R RS232C MSTAR Recommand : o v e r 8 V GAIN X 4 GAIN X 4 H/W OPTION #3 120HZ: H Normal: L
  • 24.
    Copyright LG Electronics.Inc. All right reserved. Only for training and service purposes THE SYMBOL MARK OF THIS SCHEMETIC DIAGRAM INCORPORATES SPECIAL FEATURES IMPORTANT FOR PROTECTION FROM X-RADIATION. FILRE AND ELECTRICAL SHOCK HAZARDS, WHEN SERVICING IF IS ESSENTIAL THAT ONLY MANUFATURES SPECFIED PARTS BE USED FOR THE CRITICAL COMPONENTS IN THE SYMBOL MARK OF THE SCHEMETIC. MADR[4] 0.1uF C903 MADR[1] MADR[11] MADR[9] SBA0 MADR[2] 150READY R903 LDQM CKE MADR[2] MADR[3] MDATA[0-15] MADR[9] MCLK MADR[7] MADR[5] 1000pF C907 MADR[6] 0.1uF C904 +2.5V_VDDM_MST 0.1uF C906 0.1uF C909 WEZ +2.5V_VDDM_MST UDQM 0.1uF C905 MADR[0] CASZ DQS1 1K R906 MADR[3] MADR[0-11] MADR[4] MADR[8] 150 R905 MADR[0] MADR[1] 1K R909 MCLKZ 0.1uF C901 SBA1 MADR[8] MADR[6] DQS0 RASZ 0.1uF C908 MADR[11] MADR[10] MADR[7] 0.1uF C902 MADR[5] MADR[10] 0.1uF C900 1/16W 56 AR903 1/16W 56 AR902 1/16W 56 AR901 1/16W 56 AR900 HYB25DC256163CE-4 IC900 26 BA0 27 BA1 28 A10/AP 29 A0 30 A1 31 A2 32 A3 33 VDD_3 34 VSS_1 35 A4 36 A5 37 A6 38 A7 39 A8 40 A9 41 A11 42 A12/NC_5 43 NC_6 44 CKE 45 CK 46 CK 47 UDM 48 VSS_2 49 VREF 50 NC_7 17 A13/NC_2 3 VDDQ_1 6 VSSQ_1 16 LDQS 15 VDDQ_3 14 NC_1 13 DQ7 12 VSSQ_2 11 DQ6 10 DQ5 9 VDDQ_2 8 DQ4 7 DQ3 4 DQ1 5 DQ2 25 NC_4 24 CS 23 RAS 2 DQ0 22 CAS 21 WE 1 VDD_1 20 LDM 19 NC_3 18 VDD_2 51 UDQS 52 VSSQ_3 53 NC_8 54 DQ8 55 VDDQ_4 56 DQ9 57 DQ10 58 VSSQ_4 59 DQ11 60 DQ12 61 VDDQ_5 62 DQ13 63 DQ14 64 VSSQ_5 65 DQ15 66 VSS_3 MDATA[12] MADR[4] MADR[4] MDATA[11] MADR[0-11] MADR[9] MADR[8] MADR[11] MADR[11] MADR[2] MDATA[0-15] MDATA[0-15] MDATA[1] MDATA[2] MDATA[14] MDATA[0] MADR[5] MADR[0] MADR[6] MADR[0] MADR[8] MADR[10] MADR[7] MADR[7] MADR[10] MADR[9] MADR[3] MDATA[15] MDATA[5] MDATA[7] MDATA[10] MADR[1] MADR[6] MDATA[9] MDATA[6] MADR[5] MADR[1] MADR[2] MADR[3] MDATA[3] MDATA[4] MDATA[8] MDATA[13] DDR **MULTI ITEM SUB - HYNIX : EAN31729202 MAIN - QIMONDA : EAN41788501 THE SYMBOL MARK OF THIS SCHEMETIC DIAGRAM INCORPORATES SPECIAL FEATURES IMPORTANT FOR PROTECTION FROM X-RADIATION. FILRE AND ELECTRICAL SHOCK HAZARDS, WHEN SERVICING IF IS ESSENTIAL THAT ONLY MANUFATURES SPECFIED PARTS BE USED FOR THE CRITICAL COMPONENTS IN THE SYMBOL MARK OF THE SCHEMETIC. SCL_Part 75 R1000 R1 PIP_V 0.1uF C1000 +1.8V +1.8V_AVD T 1VDDE_1 2SCLK 3SDAT 4PDN 5RSTB 6TMODE 7NC_1 8AVD_1 9YMUX3 10YMUX2 11YGND 12YMUX1 +3.3V SDA_Part 0.01uFC1001 100R1003 100R1002 0.1uFC1004 0.1uFC1002 0.1uFC1003 SW_RESET +3.3V 4.7K R1001READY 100R1004 4.7K R1006 R1007 0. C1 22pFC1005 THE SYMBOL MARK OF THIS SCHEMETIC DIAGRAM INCORPORATES SPECIAL FEATURES IMPORTANT FOR PROTECTION FROM X-RADIATION. FILRE AND ELECTRICAL SHOCK HAZARDS, WHEN SERVICING IF IS ESSENTIAL THAT ONLY MANUFATURES SPECFIED PARTS BE USED FOR THE CRITICAL COMPONENTS IN THE SYMBOL MARK OF THE SCHEMETIC. 0.1uF C1135 22uH L1101 AZ1117H-ADJTRE1(EH11A) IC1104 2 OUTPUT 3INPUT 1 ADJ/GND 2.7K R1126 READY PANEL_STATUS AZ1117H-ADJTRE1(EH11A) IC1101 2 OUTPUT 3INPUT 1 ADJ/GND DCDC_7.22V_PIP 22K R1130 P_12V 402 1% R1144 7.5K R1120 1.2K R1190 +1.2V_VDDC_MST 0.1uF C1102 MP2355DN-LF-Z IC1102 3 VIN 2 BST 4 LX 1 SS 5 GND 6 FB 7 COMP 8 RUN +5V_MULTI 110 1% R1123 0.1uF C1101 10K R1189 P_5V 47uF25V C1137 0.1uF C1140 P_16V 10KR1135 P_5V AC_RST0R1125 P_5V 10uF 16V C1107 0.01uF C1103 RL_ON 10K R1133 10K R1134 2.2uF 25V C1125 DC_DIM +5V_MULTI 0 READY R1191 +2.5V_VDDM_MST 3.3K 1% R1166 +5V_ST SI4925DY 0TF492509AA Q1101 3S2 2 G1 4 G2 1 S1 5 D2_1 6 D2_2 7 D1_1 8 D1_2 365 1% R1137 0.1uF C1115 0.1uF C1136 0R1132 100uF 16V C1110 AZ1117H-ADJTRE1(EH11A) IC1103 2 OUTPUT 3INPUT 1 ADJ/GND +5V_ST 12K R1110 100uF 16V C1105 0.01uF C1144 +12V 4.7K R1122 NOT SHARP 32&52",AUO P_12V 220uF 16V C1138 0.1uF C1142 100uF 16V C1149 0 R1115 SC4215ISTRT IC1100 3VIN 2 EN 4 NC_2 1 NC_1 5 NC_3 6 VO 7 ADJ 8 GND P_5V 59K R1111 1uF C1124 1uF 25V C1126 330 1% R1124 +5V_ST 100uF16V C1109 PANEL_ON +5VST_MST 220uF 16V C1100 100uF 16V C1119 +5V_ST 0.1uF C1139 +12V 0 READY R1188 I_DIMMING DISP_EN P_16V 10K R1128 51 5% R1165 0.01uF C1150 RL_ON 100uF 16V C1118 AC_DET SAM2333 D1106 +5V_MULTI 100uF16V C1128 0.1uF C1111 0.01uF C1106 47 R1102 1.6K R1131 2.2uF 25V C1116 +5VST_MST 0.1uF C1148 4.7K R1138 0.47uF C1121 E_DIMMING 2700pF 50V C1113 MBRS190T3G 90V D1103 +5V_TUNER 0.47uF C1114 NOT SHARP 52",AUO P_16V 0.01uF C1108 +5V_ST 10K R1129 0.01uF C1146 100uF 16V C1141 1K R1192 0.1uF C1112 +3.3V_MST P_12V 10K R1184 MBW3216-501TF L1100 +16V_NTP RT1C3904-T112 Q1100 E B C 2SC3875S Q1102 1 2 3 RT1C3904-T112 Q1107 E B C RT1C3904-T112 Q1106 E B C SMAW200-24C P1100 19Power ON 14 GND 95V 4 GND 18 ACD 13GND 8 GND 3GND 17Error out 12 5V 7GND 2 16V 16 AGND 115V 6 12V 116V 20 Inverter ON 15GND 10 5V 512V 21A.Dim 22 PWMDim 23Select 24 SYNC MBR230LSFT1G 30V D1100 5.6K R1107 18K R1106 33K R1140 33K R1141 2.2K R1152 2.2K R1154 2.2K R1153 330 1% R1194 USB 100uF 16V C1151 USB +5V_USB AZ1117H-ADJTRE1(EH11A) IC1107 USB 2 OUTPUT 3INPUT 1 ADJ/GND 0.1uF C1120 USB 110 1% R1195 USB 1/10W 100 5% R1139-*1 PWM_DIM 1/10W 1K 5% R1139 DC_DIM 0 R1163 S2A D1102 50V 10uF C11524.7uF C1117 10K READY R1196 0 SHARP 52",AUO R1197 0 CMO 32,42,47R1185 0 NOT (CMO 32,42,47,57, SHARP 32") R1183 0CMO 57" R1187 0 CMO 57"R1186 0 NOT CMO 57" R1127 0 CMO 32,42,47,57 R1155 +5V_MULTI 0R1105 0 NOT CMO 32,42,47,57 R1104 0 CMO 32,42,47,57 R1103 0.1uF C1154 100uF 16V C1153 +5V_MULTI MBW3216-501TF L1103USB 0.1uF C1130 USB 1R1148 +3.3V_HDMI_SW +3.3V_USB 22uF 16V C1129 USB +3.3V_SDRAM 0.1uF C1156 +3.3V 10uF16V C1133 TW9910 block 0.1uF C1131 0.1uF C1147 47uF 16V C1145 0.01uF C1132 0 R1149 +3.3V_MULTI_MST 47uF 16V C1155 +1.8V +12V P_5V EAM38769505 UBW2012-121F L1104 120OHM READY L1108 EAM38769505 UBW2012-121F L1105 L1107 UBW2012-121F MBW3216-501TF L1109 UBW2012-121F 120OHM 32Sharp L1110 UBW2012-121F 120OHM NOT32Sharp L1111 P_5V VCC_LCD AZ1117H-3.3 IC1105 2 OUTPUT 3INPUT 1 ADJ/GND AZ1117H-3.3 IC1108 2 OUTPUT 3INPUT 1 ADJ/GND 0 5% R1168 0 5% R1170 OPT R1167 READY OPT R1169 READY AZ1117H-1.8TRE1(EH13A) IC1106 2 OUTPUT 3INPUT 1 ADJ/GND OPT R1150 READY 0 5% R1151 0.1uF C1122 0.1uF C1123 UBW2012-121F EAM38769505 L1106 MBW3216-501TF EAM30764101 L1112 0.01uF C1134 22uF 16V C1104 +5VST_MST +5V_USB +12V OUT:2.6V ( 8 ) 110mA LED Block 12V->5V_TUNER DC-DC CONVERTER ST 5V->3.3V->1.2V R1 SWITCH VCC_LCD:12V or 5V OUT:1.25V R2 e q u a l t o 2 2 0 u F p a d s i z e 5V:5V_PULLUP,5V_MULTI OUT:UNDER 7.22V SWITCH 5V->3.3V->1.8V 20mA SWITCH 5V->DDR 2.5V MAX1A MAX1A MAX1A R2 R1 R1 R1 R2 R2 V0 = 0.8(R1+R2) / R2 *Applied to SIF,HDMI,ADC,MPLL,AUD *3.3V_NTP,TW9910,ETC. *NTP.USB,TW9910 *12V AUDIO and PANEL *SHARP 32" : DC DIMMING R1122 Sharp 52" AUO X 4.7K O R1197 CMO 32/42/47 O O CMO 57" X X C1114 X R1127 X X O O the Rest(w/CMO26") O O X 4.7K 4.7K 0.47uF X 0.47uF 0.47uF X R1183 O OX O R1155 O X X X X X X R1185 O R1103 O O X R1186 O X X X X X X R1187 O X X X X X O X X O O R1104 *PANEL OPTION XSharp 32" XXXX X OX X X X PPWER
  • 25.
    Apr., 2008 Printed inKoreaP/NO : MFL41394423