1
行政院 第 3562 次會議
民國 106 年 8 月 17 日
討論事項(一)
國家發展委員會簽陳「行政院 107 年度施政計畫(草案)」,
請核議案。
說明:
國發會簽以:
一、本院所屬各機關擬訂之 107 年度施政計畫,業經本會
依相關程序審查及請各機關依審查結果修正,並納入
本院重要政策內容,彙編成「行政院 107 年度施政計
畫(草案)」(以下簡稱本計畫)。
行
政
院
行
政
院
第
3562次
院
會
會
議
D95F0FC55D5549BE
2
二、本案內容要點如次:
(一)本計畫共訂定 250 項施政目標及 471 項關鍵績效指標
(KPI),其中包括 139 項核心 KPI。
(二)各機關施政計畫依循總統治國理念及行政院施政方針,
以創新、就業、分配為核心價值,體現施政方針六大施
政領域之政策方向,重點如下:
1、產業轉型與創新經濟:包括推動產業創新、創造優質
環境等重大政策。
2、公共建設與區域均衡:包括擴大公共建設、均衡區域
發展等重大政策。
3、安心生活與社會公義:包括安心住宅、食安管理、社
行
政
院
行
政
院
第
3562次
院
會
會
議
D95F0FC55D5549BE
3
區照顧、社會安全、轉型正義等重大政策。
4、政府治理與永續家園:包括政府效能、財政紀律、氣
候變遷因應、空污防制等重大政策。
5、教育文化與多元族群:包括優化教育、文化建設及多
元族群等重大政策。
6、國家安全與對外關係:包括國防安全、兩岸關係、強
化多邊關係、新南向交流等重大政策。
三、本案擬提請院會討論通過後,併同中央政府總預算案函
送立法院。請核示。
提請
核議
行
政
院
行
政
院
第
3562次
院
會
會
議
D95F0FC55D5549BE
1
行政院 107 年度施政計畫(草案)說明
國家發展委員會 106.08.17
一、 依「預算法」第 46 條及國發會訂定「行政院所屬各機關 107 年
度施政計畫編審作業注意事項」規定,各機關擬訂 107 年度施政
計畫。
二、 「行政院 107 年度施政計畫(草案)」共訂定 250 項施政目標及
471 項關鍵績效指標(參見附表)。各機關依循總統治國理念及行
政院施政方針,以創新、就業、分配為核心價值,體現行政院施
政方針六大施政領域之政策方向,列為各機關之重要政策或計
畫,據以落實,謹摘述重點如下:
(一) 產業轉型與創新經濟
(辦理機關:國發會、科技部、經濟部、農委會、金管會、環保署等)
1、 推動產業創新:包括「亞洲‧矽谷推動方案」、「智慧機械產業
推動方案」、「綠能科技產業創新推動方案」、「生醫產業創新推
動方案」、「國防產業」、「新農業創新推動方案」、「循環經濟」、
「數位國家‧創新經濟發展方案」及「晶片設計與半導體產業」
等政策。
2、 創造優質環境:
(1) 完備創新環境:完善創業生態系統;培育、留用及延攬專業
優質人才;鼓勵金融科技創新,活絡資本市場;推動財經法
制革新。
(2) 排除投資障礙:多元水源開發與節水,維持供水穩定;推動
能源結構轉型;充裕土地供給及活化國有土地;檢討環評制
度,提升審查效率。
(二) 公共建設與區域均衡
(辦理機關:交通部、通傳會、內政部、工程會、國發會等)
1、 擴大公共建設:強化軌道運輸服務功能,持續推動鐵路捷運化、
立體化及都會區捷運;推動多元公路公共運輸,提升公共運輸
行
政
院
行
政
院
第
3562次
院
會
會
議
D95F0FC55D5549BE
2
使用率;建設桃園國際機場為最主要國家門戶並成為東亞樞紐
機場;推動數位寬頻基礎建設,辦理國家通訊整體資源釋出規
劃;加速建設汙水下水道,提升用戶接管戶數;健全政府採購
法規,協助工程採購因地制宜採最有利標。
2、 區域均衡發展:推動國土空間規劃;強化偏鄉、花東及離島規
劃建設,均衡地方發展。
(三) 安心生活與公義社會
(辦理機關:內政部、衛福部、農委會、教育部、勞動部、原民會、法務
部、國發會等)
1、 安心住宅:推動社會住宅政策,保障青年及弱勢家戶基本居住
權益;加速推動都市更新、危險及老舊建築重建。
2、 食安管理:積極落實「食安五環」方案,強化源頭控管、重建
生產管理、加強查驗、加重惡意黑心廠商責任、強化全民監督。
3、 社區照顧:推動「托育、長照、就業」三合一照顧政策,滿足
民眾護老托育需求;推動「長照計畫 2.0」,普及照顧服務體系
ABC 據點資源。
4、 社會安全:健全年金財務,穩健推動改革,確保老年經濟安全;
推動「新世代反毒策略」,完備毒品防制。
5、 轉型正義:落實對原住民族權益保障,推動原住民族自治;持
續清查、徵集政治檔案,還原歷史真相。
(四) 政府治理與永續家園
(辦理機關:國發會、財政部、工程會、主計總處、經濟部、農委會、科
技部、環保署等)
1、 政府效能:強化政府資料治理及開放資料加值應用;提升政府
e化服務;有效管控重大公共建設計畫執行率。
2、 財政紀律:強化債務監管,落實財政紀律;秉持零基預算精神,
籌編中央政府預算。
3、 氣候變遷因應、空污防制:推動「流域治理綜合計畫」計畫,
持續集水區保育治理、防汛整備;輔導設施栽培農業,加強風
行
政
院
行
政
院
第
3562次
院
會
會
議
D95F0FC55D5549BE
3
險管理能量;打造低碳環境,啟動全民節約能源;推動溫室氣
體減量;推動清淨空氣計畫。
(五) 教育文化與多元族群
(辦理機關:教育部、文化部、客委會、原民會、內政部等)
1、 優化教育:推動「高等教育深耕計畫」 ,協助大學發展多元特
色,培育新世代優質人才;推動「第三期技職教育再造計畫」
及「優化技職校院實作環境計畫」,培育專業技術人才,落實務
實致用精神。
2、 文化建設:完善「文化基本法」等相關法規制度,推動有形及
無形文化資產保存;推動影視音內容產業,提振文化經濟;擘
劃推動國家級臺三縣客庄浪漫大道。
3、 多元族群:保障原住民族語言與文化保存,推動原住民族產業
發展;建立客語推廣機制,強化客家特色產業;保障新住民權
益及培力。
(六) 國家安全與對外關係
(辦理機關:國防部、陸委會、外交部、經濟部、教育部、農委會、僑委
會等)
1、 國防安全:落實國防自主,並推動改良式募兵;周延規劃國防
財力與資源,妥善配置戰備整備要務;持續調整國防組織與兵
力結構,提升整體戰力。
2、 兩岸關係:依循民主與普遍民意推動兩岸政策,維護兩岸既有
機制;推動兩岸建設性交流與對話。
3、 強化多邊關係:加強與全球及區域連結,持續推動我國經貿體
制自由化;積極建立雙邊經貿對話機制,洽簽各項雙邊協議,
擴大合作領域。
4、 新南向交流:從「經貿合作」、「人才交流」、「資源共享」與「區
域鏈結」等面向著手,與新南向目標國強化鏈結。
行
政
院
行
政
院
第
3562次
院
會
會
議
D95F0FC55D5549BE
1
行政院 107 年度施政計畫草案
施政目標及關鍵績效指標
*核心關鍵績效指標以粗黑體標示 106.8
機關名稱 施政目標 關鍵績效指標
107 年度
目標值
內政部 強化社會安全網,確保
社會安定
提升斷絕毒品供給成效 7,144 人
阻絕詐欺犯罪源頭 57 處
加強防制人口販運 1 級
加強防救災體系,保障
民眾安全
降低火災死亡率 1%
提升空中救援時效 91%
提高 OHCA 急救成功率 3%
健全國土規劃,落實國
土永續發展
加強國土管理 58.3%
強化地理資訊圖資雲介接應用 118 個
推動市區建設 280 萬戶
加強推動地籍清理 250 億元
打造宜居環境,維護民
眾居住權利
落實居住正義 61,761 戶數
提升實價登錄資料揭露時效 11 日
促進民眾參與,活絡公
民社會發展
健全全國性宗教財團法人財務管理 75%
完善親民服務,深化內
政業務改革
推動民眾免臨櫃辦理戶政服務 55%
提升新住民及其子女培力人數 3,287 人
妥適配置預算資源,提
升預算執行效率
機關年度資本門預算執行率 90%
機關於中程歲出概算額度內編報情形 4.7%
外交部 鞏固我與邦交國外交關
係
深化與友邦高層政要之情誼 95 人次
我與友邦合作計畫執行項數 589 項
強化我與無邦交國家實
質關係
推動與他國簽訂雙邊協議(含經貿合作相
關協議)
59 件
推動我與無邦交國家政要互訪 576 人次
加強我與無邦交國家各項合作計畫,促進
雙邊永續發展
27 項
推動以人為本之「新南向政策」,深化與
相關國家全方位關係
10%
放寬「新南向政策」相關國家外籍人士來
臺簽證簡化措施
15 項
務實參與政府間國際組 積極爭取參與我尚未參加之功能性政府間 156 次
行政院 107 年度施政
計畫說明資料之附表
行
政
院
行
政
院
第
3562次
院
會
會
議
D95F0FC55D5549BE
2
機關名稱 施政目標 關鍵績效指標
107 年度
目標值
織,提升我參與國際組
織之質與量
國際組織
鞏固並強化我與已參與之政府間國際組織
之關係
693 次
協助國內非政府組織(NG
O)之國際參與,增進我
NGO 對國際社會之貢獻
協助我 NGO 進行國際交流 158 次
善用國家軟實力推動公
眾外交及加強國際傳
播,爭取民眾支持並提
升國家形象
精進我國際文宣工作 3 達到項數
有效運用多元文宣媒介、凝聚國人對外交
政策之認識及支持
1,500 次
有效運用外交資源,提
升為民服務之效率及品
質
提升文件證明服務品質 2 個
妥適配置預算資源,提
升預算執行效率
機關年度資本門預算執行率 90%
機關於中程歲出概算額度內編報情形 5%
提高駐外館宿舍自有率及節省鉅額租金支
出
17 件
國防部 整合三軍武器系統作戰
能力,提升聯合作戰效
能
兵力整建計畫達成率 100%
三軍聯合演訓 85%
勤訓精練,提升官兵基
礎戰力
基地進訓部隊具立即作戰能力合格率 90%
國軍三項體能測驗合格率 83%
招募志願役人力,穩定
留營成效
年度志願士兵招募人數 90%
志願士兵留營續服人數 71%
鼓勵官兵進修,以滿足
各職類專業需求
官兵參與證照培訓成果 69.5%
凝聚官兵精神意志、弘
揚武德
策辦多元活動、結合網路宣傳,行銷國軍
優質形象
91%
前瞻國防科技發展趨
勢,支援建軍備戰目標
國防科技學術合作計畫執行應用於國防政
策推動成效
100%
軍備科研專案管理成效 82%
積極從事災害防救整
備,強化國軍救災效能
精實救難專業訓練 90%
行
政
院
行
政
院
第
3562次
院
會
會
議
D95F0FC55D5549BE
3
機關名稱 施政目標 關鍵績效指標
107 年度
目標值
持續推動與友盟國家軍
事交流,拓展戰略對話
高層互訪,戰略對話 87.5%
改善官兵生活環境,持
恆推動各項官兵照護措
施
推動老舊營區整建 93%
強化官兵醫療保健 82%
提供法律服務 78%
妥適配置預算資源,提
升預算執行效率
機關年度資本門預算執行率 90%
機關於中程歲出概算額度內編報情形 5%
財政部 強化財務管理,提升財
政效能
落實中央政府債務控管 4.40%
促進地方財政穩健 0.30%
健全國家資產管理,創
造資產活化效益
積極處理被占用土地 45,000 筆
多元活化國有土地 35.8 億元
優化促參推動環境,提
升經濟發展量能
提升民間投資公共建設量能 300 億元
提升促參專業人力品質 81%
建構優質賦稅環境,維
護租稅公平合理
精進e化繳稅服務 63%
提升稅務服務效能及查核效率 30%
推動重大稅制、稅政改革 1 案
引進新興資通訊技術,
創造財政資料加值效益
提升統一發票 e 化服務 1,500 萬張
精進 e 化稅務服務 250 家
提供財政資料加值應用 60%
創新關務管理,提升通
關效能
推動跨機關資訊整合服務 10%
增進邊境查緝量能 30%
妥適配置預算資源,提
升預算執行效率
機關年度資本門預算執行率 93%
機關於中程歲出概算額度內編報情形 2%
教育部 階段性落實適性發展的
十二年國教
高級中等學校辦理優先免試入學總招生名
額比率
7%
再造務實致用的技職教
育
技專校院專任教師具實務經驗比率 53%
發展國際創新的高等教
育
推動創新研發之研究中心數 25 個
修讀邏輯運算思維相關課程之學士班學生
比率
30%
在臺留學或研習之新南向國家學生人數 45,300 人
培養學生的前瞻應用能
力
學生參與數位應用或前瞻能力相關課程成
長比率
6.5%
行
政
院
行
政
院
第
3562次
院
會
會
議
D95F0FC55D5549BE
4
機關名稱 施政目標 關鍵績效指標
107 年度
目標值
維護國民的多元學習權
益
成人參與學習比率 32.5%
降低國小代課教師比率 7%
各類學伴陪伴偏鄉及相對不利地區學童數 6,250 人
新住民語文教學支援工作人員增能培訓通
過評量合格比率
70%
營造安全永續的友善校
園
公共化幼兒園累計增設班級數量 500 班
耐震補強及整建工程完成發包累計比率 65%
協助青年職涯發展及提
升公共參與
提供青年職涯探索、職場體驗及創新創業
機會數
120,000 個
推展全民健康運動及提
升國際競技實力
實施在校運動 150 分鐘校數比率 80%
參加國際運動競賽獲得前 3 名總獎牌數 555 面
妥適配置預算資源,提
升預算執行效率
機關年度資本門預算執行率 92%
機關於中程歲出概算額度內編報情形 4%
法務部 防制毒品沒收犯罪所得 有效查緝製賣運輸藥頭 6,500 人
加強毒品查緝工作 9,800 公斤
偵辦違反洗錢防制法案件偵查終結件數 100 件
推動並深化國際及兩岸
司法互助
推展國際司法互助,共同打擊跨國犯罪 910 件
進行兩岸司法互助,落實協議合作精神 9,100 件
執行聯合國反貪腐公
約,全民監督政府
推動廉政評鑑,精進廉政作為 95%
積極查辦貪瀆犯罪 87.05%
提升貪瀆定罪率 73.1%
提升檢察效能,強化刑
事正義
檢察官辦案一審有罪率 97.35%
提升收容品質,擴增收
容空間
紓解矯正機關超收擁擠問題 10%以下
推動收容人一人一床 72%
推動社區處遇、被害保
護服務及相關犯罪預防
與法律宣導
社會勞動人及法律協助專案使用者滿意度
調查
89%
落實人權保障,完備民
事及行政法制
促進人權交流及落實 78 點結論性意見與
建議
80%
提升法制健全率 78%
推廣多元便民措施,強
化行政執行績效
提升執行案件有效結案率 25%
行
政
院
行
政
院
第
3562次
院
會
會
議
D95F0FC55D5549BE
5
機關名稱 施政目標 關鍵績效指標
107 年度
目標值
妥適配置預算資源,提
升預算執行效率
機關年度資本門預算執行率 90%
機關於中程歲出概算額度內編報情形 4.9%
經濟部 產業創新研發 製造業附加價值率 29.08%
促成網路零售跨境交易成長 18%
研發技術落實產業應用 2 項
驗證綠電促進綠能產業發展 7,000 張
五大產業創新新增投資 1,891 億元
創新創業育成,扶植中
小企業
培育新創企業 2,450 家次
啟動能源轉型與電業改
革
擴大推動綠色能源 584 萬瓩
推動節約能源 357 千公秉油
當量
加強水資源管理與防汛
整備
提升水資源有效運用 3 項
完善防汛與防災 3 項
提升對外經貿格局與多
元性
全球出口拓銷 2 項
配合新南向政策-建立經貿對話機制 2 項
強化連結產業技術先進國家 55 件
改善投資環境 充裕土地供給 140 公頃
確保電力供應穩定 17.23 分/戶*
年
妥適配置預算資源,提
升預算執行效率
機關年度資本門預算執行率 90%
機關於中程歲出概算額度內編報情形 5%
交通部 提升公共及綠能運輸服
務水準
公路公共運輸載客量 12.32 億人次
推動前瞻軌道建設 1 件
前瞻城鄉建設路面改善公里數 200 公里
高速公路重現性壅塞路段改善 4%
偏鄉地區公路公共運輸空間服務涵蓋率 78%
提升航機使用橋電設備 5,305 架次
提升海空運服務競爭力 國際及兩岸航空客運量(含過境) 5,340 萬人次
桃園機場服務品質 10 名(年度分
組排名)
國際商港進出港船舶總噸位 1,620 百萬噸
提升觀光旅遊產業品 觀光產業就業機會 20.5 萬人
行
政
院
行
政
院
第
3562次
院
會
會
議
D95F0FC55D5549BE
6
機關名稱 施政目標 關鍵績效指標
107 年度
目標值
質,多元行銷創造全球
產值
觀光整體收入 5.5%
建構安全交通環境,落
實運輸風險管理
降低「事故 30 天內死亡案件」道路交通
事故
10%
飛安風險值 0.56 次/百萬
離場次
增進郵電氣象服務效能 提升掛號小包郵件營運量 22,500 千件
提升氣象測報效能 86.5 分
妥適配置預算資源,提
升預算執行效率
機關年度資本門預算執行率 90%
機關於中程歲出概算額度內編報情形 5%
衛福部 健全福利服務體系,優
先照顧弱勢族群
2 歲以下兒童照顧津貼涵蓋率 83%
建置優質長照體系,完
備長照服務資源
增加長照醫事專業人力培育量能 70%
社區整體照顧服務體系 ABC 據點資源佈建
數
1,735 處
營造互助祥和社會,完
善保護服務體系
增加經濟弱勢人口自立比率 7.0%
降低親密關係暴力與兒少保護個案經開案
服務結案後 1 年內之再受暴率
12.3%
拓展全方位醫療照護體
系,保障民眾就醫權益
保障住院醫師勞動條件,確保病人安全 80 小時
增加護理執業人力量能 50%
建立優質防疫應變體
系,邁向防疫新紀元
結核病新案發生率以平均 6%降幅逐年下降 37 例
降低愛滋感染之傳播率 8%
構築食品藥物安心消費
環境,保障民眾健康
高關注輸入產品合格率 96%
推動食安五環,重建食品生產管理 80%
營造身心健康支持環
境,增進全人全程健康
促進
18 歲以上人口吸菸率 15%
四癌篩檢陽性追蹤率之平均值 83.3%
自殺死亡率 11.2 人數
精進健保及國保制度,
強化自助互助社會保險
機制
結合家庭醫師、居家醫療、醫院以病人為
中心整合照護及區域醫療整合,降低可避
免住院率
1.37%
妥適配置預算資源,提
升預算執行效率
機關年度資本門預算執行率 90%
機關於中程歲出概算額度內編報情形 5%
文化部 打造文化公共體系,提 完備文化法規制度 100%
行
政
院
行
政
院
第
3562次
院
會
會
議
D95F0FC55D5549BE
7
機關名稱 施政目標 關鍵績效指標
107 年度
目標值
升文化近用 演藝場館營運提升 5%
再造歷史現場:有形、
無形文化資產保存、活
化與再生
有形文化資產活化與再生 5 件數
無形文化資產保存與傳承 5%
建立跨層級文化保存整
體政策、整合博物館系
統
提升博物館系統之館際合作 40%
建構及推廣「地方學」 盤點及數位化鄉鎮市區地方學比率 20%
鼓勵青年回(留)鄉、
堅實在地社區組織
培育青年堅實社區組織及串聯社群數 290 個
推動成立中介組織、以
台灣文化生活品牌國際
化,行銷台灣價值
文創產業投融資總金額 7%
提振文化經濟 增加國片映演場次 35,893 場次
輔導製播高畫質電視節目時數(含公視) 1150 小時
輔導影音業者產製多元創意影音內容並於
新媒體平台上架
2.6 億元
出版振興方案帶動產值 1%
推動文化科技施政計畫 跨域加值應用推廣觸及體驗人數 10 萬人
多面向拓展文化外交 輔導廣電業者海外行銷 490 部次
行銷國內重要文化品牌及經典作品進入國
際
6 項次
妥適配置預算資源,提
升預算執行效率
機關年度資本門預算執行率 90%
機關於中程歲出概算額度內編報情形 5%
勞動部 推辦職訓多元管道,推
廣職能基準之產業運用
辦理失業者職前訓練成效 75.5%
推動職能基準發展並策進產業多元應用 525 案
強化就業服務網絡,協
助民眾適性就業
求職推介就業人數 202,000 人
推動公平的集體勞資關
係,強化勞動基準之建
立
健全工會法制 75%
研議最低工資法制 80%
研議勞動基準法增修部分工時相關條文 75%
提升我國職業安全衛生
水準,健全職業災害保
高風險事業單位或作業場所等檢查場次成
長率
5%
行
政
院
行
政
院
第
3562次
院
會
會
議
D95F0FC55D5549BE
8
機關名稱 施政目標 關鍵績效指標
107 年度
目標值
險制度 事業單位之勞動條件檢查及輔導廠次 7.5%
單獨參加職業災害保險之保險人數成長率 8.5%
完善退休金制度,強化
勞動債權保障
提高勞工選擇請領勞保老年年金之比例 73%
事業單位依勞動基準法第 56 條第 2 項規
定,足額提撥勞工退休準備金戶數佔開戶
數之比例
90%
鼓勵企業推動友善職場
設(措)施,促進職場工
作平等
育嬰留職停薪之成長比率 2%
妥適配置預算資源,提
升預算執行效率
機關年度資本門預算執行率 94%
機關於中程歲出概算額度內編報情形 4.5%
科技部 發展前瞻科技領域及課
題,強化施政整合落實
科技發展計畫
推動前瞻科技領域及課題之專案 80%
推動創新的基礎研究,
提升科技研發品質
學術論文品質 4.9
強化研究主題選擇機
制,推動我國社會發展
重大議題及對經濟社會
福祉有貢獻的科技研究
推動社會重大議題研究綜效指數 81%
因應國家當前能源重大
社經問題之需,推動能
源科技研究
補助能源科技研究計畫衍生之研發成果綜
效指數
85 分
延攬、培育、留用科研
人才,培養科技人力世
代接棒
培育國際高端鏈結人次 5,520 人次
補助延攬國內外學術科技人才人次 2,215 人次
加強智慧機械產業關鍵
技術研發,以科技研發
支援產業創新
推動智慧機械之績效目標達成率 92%
將研發能量有效導入創
新產業,協助新創事業
及產業發展
吸引產業資金挹注研發能量 8.25 億元
輔導新創團隊技術產業化發展 32 家
建立基礎技術共用平
臺,促成產業技術擴散
使用基礎技術廠商家數 64 家
行
政
院
行
政
院
第
3562次
院
會
會
議
D95F0FC55D5549BE
9
機關名稱 施政目標 關鍵績效指標
107 年度
目標值
促進法人與大學合作,
提升研究資源管理及運
用效率
國研院與國輻中心大型共同研究設施服務
績效目標達成率
95%
研究設施外部使用率 57%
持續推動節能減碳,打
造永續綠色園區
園區節能、綠能轉換碳排放當量之減碳潛
力
10,757 公噸
二氧化碳當量
建構優質服務的智慧園
區環境
科學園區滿意度 81 分
提升災害防救前瞻技
術,強化社會抗災力與
韌性
協助支援公私部門災害防救任務之績效目
標達成率
95%
妥適配置預算資源,提
升預算執行效率
機關年度資本門預算執行率 97%
機關於中程歲出概算額度內編報情形 4%
國發會 研擬經濟政策、協調推
動財經措施
經濟景氣動向觀測 3 件
財經政策規劃研擬與統籌協調 10 件
建構產業創新生態系,
打造接軌國際之投資環
境
協助新創事業介接國內外創投、企業、加
速器等相關資源
250 家
促進民間參與亞洲.矽谷計畫,促成政府
與民間在物聯網應用領域之合作
3,000 萬元
就跨領域法制革新議題及商會建言,進行
研析與協調,使我國經貿法制環境具備與
國際接軌條件
126 件
提升人力資本、充裕人
才資源並建構老年經濟
安全制度
研擬及協調推動「外國專業人才延攬及僱
用法」(草案)子法及配套措施
6 件
協調推動及滾動檢討「完善生養環境方
案」相關政策措施
20 項
推動國土空間規劃,促
進區域均衡發展
協助國土計畫核定及發布實施 1 件
推動花東及離島綜合發展 95%
提升重大公共建設及重
要社會發展計畫研審量
能
研審重大公共建設計畫 98%
研審重要社會發展計畫 98%
驅動資料治理,創新政
府數位服務
提升政府資料開放鏈結綜效 500 萬次
強化文檔資通訊效能, 落實政治檔案清查、徵集與整理 80%
行
政
院
行
政
院
第
3562次
院
會
會
議
D95F0FC55D5549BE
10
機關名稱 施政目標 關鍵績效指標
107 年度
目標值
擴增國家檔案多元典藏
與應用
落實管考作業簡化,創
新政府績效管理制度
輔導地方政府基本設施計畫管考簡化及成
果資訊公開達成度
70%
協助中央部會管考表報填報作業節省時間 15%
妥適配置預算資源,提
升預算執行效率
機關年度資本門預算執行率 97.5%
機關於中程歲出概算額度內編報情形 4%
僑委會 強化僑團聯繫,擴增友
我力量
協導僑團舉辦多元活動並加強僑青聯繫服
務,促進僑社永續和諧發展及拓展國際交
流。
91%
提升海外服務據點效能,提供多元優質服
務
92%
深耕全球僑教,傳揚臺
灣多元文化
充實僑教師資質量,擴大全球華語文教學
市場
90%
結合僑界與主流社教活動,拓展臺灣多元
文化外交。
90%
運用僑務資訊網絡,增
進僑胞瞭解政府施政及
海外僑情
提升僑務電子報網站訪客人數(visito
r),以增進僑胞對國內政經發展之瞭解與
支持
2.2 萬人/月
強化僑臺商組織聯繫服
務,輔助開拓海內外市
場商機
協導僑臺商團體舉辦年會等多元活動,培
育商會領導幹部永續傳承
91%
培育僑臺商專業人才,增進海內外商機交
流合作
92%
強化攬才、育才、留
才、用才政策,培育優
秀華裔國際人才
擴大招收華裔青年回國就學(含產學攜手
合作僑生專班)、接受技術訓練及研習,
厚植海外友我力量
8,900 人
加強在學與畢業僑生聯繫與輔導 91%
妥適配置預算資源,提
升預算執行效率
機關年度資本門預算執行率 90%
機關於中程歲出概算額度內編報情形 5%
主計總處 完備資源妥適分配機
制,提升資源運用效益
中央政府總預算案歲出編列數超出中程歲
出概算額度之比率
1.5%
落實特種基金預算管
理,以提升基金營運效
核編營業基金及作業基金年度盈(賸)餘
超出主管機關核列數之比率
11%
行
政
院
行
政
院
第
3562次
院
會
會
議
D95F0FC55D5549BE
11
機關名稱 施政目標 關鍵績效指標
107 年度
目標值
能,並增裕國庫收入
健全政府會計制度,強
化政府會計管理
會計決算作業改善精進達成率 84%
發揮內部控制功能,協
助達成施政目標
行政院暨所屬機關(構)簽署內部控制聲
明書完成率
95%
提升政府統計品質,發
揮支援決策功能
國民所得統計各統計項目精進作業達成項
數
4 項
物價指數編算精進作業達成項數 3 項
精進基本國勢及抽樣調
查統計,提供施政決策
所需資訊
普查及抽樣調查精進作業完成率 39%
推動地方政府公務統計
業務資訊化,提升統計
服務效能
地方政府公務統計業務導入資訊化作業項
數
2 項
優化主計資訊服務,提
升主計管理效能
主計資料開放作業達成率 95%
加強培育與訓練,提升
主計人員之價值與能力
提升主計人員核心能力 11,000 人次
妥適配置預算資源,提
升預算執行效率
機關於中程歲出概算額度內編報情形 3.3%
機關年度資本門預算執行率 93.7%
人事總處 有效管理中央政府總員
額
總員額年度成長率 -0.1%
普通基金總人力年度成長率 0%
員額評鑑結果實際使用比率 30%
增進公務人力培育訓練
成效
高階主管培訓成效力 47%
管理核心能力訓練成效力 70%
民主治理價值課程學習成效力 65%
自建數位課程使用成效力 65%
提升整體待遇管理及福
利之運用價值
機關用人費用報告成效力 50%
個別性獎金績效化增加數 1 增加數
員工協助方案推動成效力 60%
增進人力資源管理功績
化
公務職場性別友善度之比率 40.5%
管理措施功績化滿意度 45%
公務機關未符合法定進用原住民及身心障 0.8%
行
政
院
行
政
院
第
3562次
院
會
會
議
D95F0FC55D5549BE
12
機關名稱 施政目標 關鍵績效指標
107 年度
目標值
礙人員比率
提升人事人員服務效能 年度人資報告成效力 77%
妥善配置預算資源,提
升預算執行效率
機關年度資本門預算執行率 97.5%
機關於中程歲出概算額度內編報情形 3.4%
環保署 建立循環型的生產與生
活方式,提高廢棄物資
源回收與再利用
垃圾清運量減量率 65.5%
協助外縣市一般廢棄物處理量 41 萬公噸/年
設置多元化環保設施提升處理效能 100 公噸/日
強化事業廢水管理與再
利用及土壤與地下水污
染整治
推動畜牧糞尿沼渣、沼液供農田肥分使
用,不排入地面水體
180 累計家數
截流及現地處理 40,000 公噸
土壤及地下水污染場址整治復育完成 550 處
推動清淨空氣計畫,改
善空氣品質
細懸浮微粒(PM2.5)年平均濃度 19μg/m3
推動港區使用低硫油 累計達 10%
檢討環評制度,提升審
查效率,強化環評監督
環境影響評估監督 350 件/年
環境影響評估審查 92%
打擊環保犯罪,加強環
境污染稽查督察,提升
環保專業知能,善用社
會力保護環境,加強環
境教育與國際合作,善
盡地球村成員的責任
督導地方環保事項執行,並加強辦理跨轄
區、重大環境污染督察業務(執行環境污
染督察件數)
18,950 件/年
完備溫室氣體減量管理
法制基礎與配套措施
溫室氣體盤查登錄作業查核率 78%
善用科學技術,加強污
染或高風險污染源的監
測、落實資訊公開
建立污染源鑑識模式及應用 3 條河川/年
或處工業區/
年
加強環境清潔及毒性化
學物質、環境用藥的管
理
新化學物質登錄資訊收集累計案件數 2,000 件
毒性化學物質環境流布調查 10 條河川/年
妥適配置預算資源,提
升預算執行效率
機關中程歲出概算額度內編報概算數 5%
機關年度資本門預算執行率 90%
海巡署 精進周邊海域監控與情
蒐機制
確保海域監視資訊服務能量 95%
118 系統處理效能 96%
妥善資訊服務及資安防
護
確保海巡通信服務能量 95%
維護資訊基礎設施及核心系統妥善 94%
落實資通安全防護管理 98%
提升立體化執勤能量 艦機組合作業完成率 100%
推動募兵政策,精實人
力結構
募兵達成率 80%
行
政
院
行
政
院
第
3562次
院
會
會
議
D95F0FC55D5549BE
13
機關名稱 施政目標 關鍵績效指標
107 年度
目標值
查處臺海越區漁捕 查處越界大陸船舶 91%
強化專屬經濟海域護漁
作為
強化專屬經濟海域護漁作為 100%
查緝走私偷渡 查緝各類走私、偷渡案件成效 90%
強化海域安全 提升救難、救生成效 96%
維護海洋環境資源 執行海洋污染防治及海洋保育成效 91%
妥適配置預算資源,提
升預算執行效率
機關年度資本門預算執行率 90%
機關於中程歲出概算額度內編報情形 5%
故宮 推動故宮公共化,營造
全民博物館
博物館學習資源公共推廣活動 170,000 人次
資料開放運用 15 資料集
促進文物影像及展覽資訊之學術利用 50 資料包
免費提供下載次數 50000 次
提升專業研究水準,強
化文物安全維護
跨域/跨界專題研究展覽 5 檔次
加強國內外重要博物館的學術交流與研究 7 場
年度零意外事故 0 次
加速文物分級 100 件
深耕在地文化,創新美
學教育
南部院區教育推廣成果 1250,000
人次
辦理地方教育推廣活動 30 場
塑造故宮品牌新形象,
強化國際連結
扶植文創產業家數 180 家
推動新故宮計畫,帶動
觀光產業升級與創新
故宮門票收入 8.5 億元
故宮文創收入 8 億元
妥適配置預算資源,提
升預算執行效率
機關年度資本門預算執行率 90%
機關於中程歲出概算額度內編報情形 5%
陸委會 盱衡整體情勢發展,推
動兩岸良性互動與對話
溝通
研蒐中國大陸對臺作為及兩岸情勢發展評
估,規劃政策與研議因應策略
408 篇
維護兩岸現有機制,遵循臺灣民意,推動
兩岸關係和平穩定
17 次
增進兩岸文教交流,展
現臺灣民主自由及多元
人文特色
辦理兩岸青年學生交流活動,增進中國大
陸青年學生認識臺灣
86%
結合政府及民間資源辦理兩岸文教交流活
動
2,350 人
行
政
院
行
政
院
第
3562次
院
會
會
議
D95F0FC55D5549BE
14
機關名稱 施政目標 關鍵績效指標
107 年度
目標值
加強兩岸經貿政策溝通
及臺商服務工作,提升
臺灣經濟發展動能及產
業競爭力
「陸委會臺商窗口」服務 90%
提升臺灣整體競爭力,加強經貿政策的溝
通
15 次
配合整體兩岸政策及交
流情勢變化,檢討兩岸
交流規範,落實協議執
行,維護交流秩序
研修(訂)大陸事務相關法規 28 件
落實協議執行 49 次
強化與港澳往來互動,
促進青年交流,培植友
我力量
擴大臺港澳青年交流 2%
加強海內外政策溝通說
明,爭取各界認同與支
持
辦理座談會、記者會、接見各界訪賓等各
類溝通說明活動
457 次
透過電子、平面、廣播及網路等多元平臺
進行政策溝通及說明,並提供各類政策說
明資料對外發送等
2,145 次
透過網路社群媒體進行政策溝通說明,並
與民眾溝通互動
533 萬
人次
蒐整國際輿情及相關資訊 1,550 則
妥適配置預算資源,提
升預算執行效率
機關年度資本門預算執行率 91%
機關於中程歲出概算額度內編報情形 5%
金管會 提供便利多元融資管道 鼓勵本國銀行加強對中小企業及新創重點
產業放款
100%
引導資金投入綠色產業 1.1 兆元
建構及活絡多元籌、投
資市場
吸引優質發行人在臺發行債券 7,500 億元
吸引優質企業進入我國資本市場,並扶植
微型創新企業發展
32 家
推動金融體制與國際接
軌
參考國際金融監理組織及其他國家作法,
研議國內系統性重要銀行之辨識方法及監
理措施,以接軌國際金融監理潮流
2 項
擴大金融業務範疇 為促進金融市場發展及健全金融業經營,
持續增修訂相關法規
10 項
鼓勵研發金融創新商品
及服務
提供行動支付服務新商品 10 累計件數
鼓勵業者開發適合高齡者及身心障礙者需 8,000 人
行
政
院
行
政
院
第
3562次
院
會
會
議
D95F0FC55D5549BE
15
機關名稱 施政目標 關鍵績效指標
107 年度
目標值
求之安養信託商品
提供多元化及創新服務之金融商品 33 件
擴大發展普及數位金融
服務
鼓勵金融業積極推動網路投保 585,000 件
推升公部門及醫療機構電子支付普及率 800 家
維護金融穩定及市場秩
序,提升金融業風險承
受能力
配合金融市場情勢,加強辦理專案金融檢
查
16 項
建構國內系統性重要金融控股公司(D-SI
FIs)之相關監理措施
1 項
強化投資人及金融消費
者權益保護
強化金融教育宣導普及金融知識 84%
提升金融消費爭議處理績效,迅速有效處
理金融消費爭議
55.2%
妥適配置預算資源,提
升預算執行效率
機關年度資本門預算執行率 98%
機關於中程歲出概算額度內編報情形 5%
輔導會 落實服務量能,提升訪
視關懷作為,建立完善
安全網絡
各榮服處年度各級服務人員解決退除役官
兵及眷屬問題比率
94.5%
各榮服處年度辦理感動服務訪視成效 90%
賡續實施榮家功能調整
及資源共享設施環境總
體營造中程計畫,符合
長照設施標準,營造高
齡友善健康環境
改善生活設施,提供專業服務,納入衛福
部長照評鑑體系,提升服務品質
75%
雲林榮家及臺南榮家家區設施環境總體營
造完成率
56.8%
提升退除役官兵人力素
質,強化職技專業訓
練,促進多元就業機會
推甄暨考選退除役官兵就讀大專校院輔導
升學率
97.5%
精進訓練後就業成效,提升職訓效益 73%
推動全方位長照服務,
擴大安置對象
各級榮院成立社區式日照中心家數 12 家
整合榮民醫療資源,提
升經營績效,完善健康
照護體系
提高榮民醫療體系衛材集中採購率,以降
低營運成本,提升醫療能量
66%
強化投資事業經營績
效,推展農場優質觀光
定期檢視公司稅後純益率:瞭解公司的獲
利能力,每 1 元的營收,其獲利比率
6.55%
農場年度遊憩設施與服務考核評鑑 80 分
覈實編列退除預算,便 周密查驗比對作業,提升退除給與發放精 97%
行
政
院
行
政
院
第
3562次
院
會
會
議
D95F0FC55D5549BE
16
機關名稱 施政目標 關鍵績效指標
107 年度
目標值
捷給付作業 確度
妥適配置預算資源,提
升預算執行效率
機關年度資本門預算執行率 90%
機關於中程歲出概算額度內編報情形 1%
原能會 切實監督核能電廠安全 嚴密管制核子反應器運轉(包含除役)安
全,防範影響安全事件發生
98%
穩妥放射性廢棄物管理 嚴密管制放射性物料設施與運轉安全,防
範輻射異常事件發生
100%
核能電廠放射性廢液處理設施管制紅綠燈
評鑑燈號
0 個
嚴密輻射防護安全管理 嚴密核設施運轉及除役之輻射安全管制績
效分數
98 分
確保應實施輻射醫療曝露品保設備及高強
度或高風險輻射源之妥善率
100%
強化輻射災害防救能量 實施輻災應變第一線人員防救災講習人數 1,750 人
提升環境輻射監測機制 落實環境輻射監測以確保國人健康與環境
安全
100%
推動民生應用基礎研究 政策輔助或民生應用效益 54%
發展工程跨域整合技術 產業應用成效 32%
發展綠色能源產業技術 產業應用成效 30%
妥適配置預算資源,提
升預算執行效率
機關年度資本預算執行率 90%
機關於中程歲出概算額度內編報情形 5%
農委會 建立農業新典範-發展
產業特色,創造新優勢
增加專業農所得 167 萬元
提升農業生技產值 267 億元
增加具綠能發電設施之養豬頭數 145 萬頭
支應青年農民資金 8%
建立農業新典範-加強
因應氣候變遷調適能
力,維護生態環境永續
保護農業水土資源 86,430 公頃
推動設施栽培,降低氣候災損風險 12,000 公頃
碳吸存貢獻 27.97 千公噸
CO2(吸存量)
建立農業新典範-厚植
多元能量,營造安居樂
業農村,促進人文友善
社會
培育新農民 6,000 位
發展農業及農村旅遊 48,778 千人
落實犬貓源頭管理 65%
行
政
院
行
政
院
第
3562次
院
會
會
議
D95F0FC55D5549BE
17
機關名稱 施政目標 關鍵績效指標
107 年度
目標值
建構農業安全體系-提
升糧食安全,強化農產
品溯源管理,確保食的
安心
安全農業推廣面積 36,450 公頃
撲滅口蹄疫 100%
高病原性禽流感疫情控制 100%
提升農地使用效率,發展國產雜糧產業 89,433 公頃
提升農業行銷能力-強
化產業優勢,布局全球
市場
農業新興市場出口占比 55%
妥適配置預算資源,提
升預算執行效率
機關年度資本門預算執行率 90%
機關於中程歲出概算額度內編報情形 4.83%
公平會 查處妨礙市場競爭行
為,匡正事業不當競爭
行為
主動調查案件數 273 件
收辦案件當年辦結率 88.6%
重要民生物資主動調查案件數 11 件
規制產業競爭行為,建
構良好競爭環境
選擇特定產業實施重點督導計畫 4 項
辦理多層次傳銷事業業務檢查 86%
偵測產業、事業違法行為 4 件
完備市場競爭法規,奠
定公平競爭基礎
完備市場競爭法規制度 8 項
協調目的事業主管機關檢討妨礙競爭法規 6 次
落實執行處分案件罰鍰
收繳作業,強化行政執
行效能
前五年度罰鍰收繳率 81%
行政執行案件移送率 93.5%
多元倡議競爭理念,形
塑優質競爭文化
業者及一般民眾對本會主管法規之認知程
度
90.5%
本會辦理倡議活動之整體成效 85.5%
加強拓展與國際競爭社
群對話空間,建構跨境
執法合作網絡
推動雙邊交流與合作 6 個
競爭法技術援助實施效益 89%
妥適配置預算資源,提
升預算執行效率
機關年度資本門預算執行率 100%
機關於中程歲出概算額度內編報情形 4.9%
工程會 精進列管公共工程計畫
機制,提升重大公共建
設執行率
列管 1 億元以上重大公共建設計畫執行率
(備註:「前瞻基礎建設計畫」之公共工
程計畫特別預算執行率大於年度目標
值。)
92.8%
建構公共工程品質管理 公共工程品質管理推廣教育訓練受訓學員 94%
行
政
院
行
政
院
第
3562次
院
會
會
議
D95F0FC55D5549BE
18
機關名稱 施政目標 關鍵績效指標
107 年度
目標值
機制,提升工程人員品
管觀念及法律素養。
評量合格率
提升工程相關產業競爭
力,適時與國際接軌
協助國內工程產業策略聯盟赴海外拓點 20 件
辦理重大公共工程計畫
審議,核實經費編列
機關提送審議案件之經費覈實度逐年提升 95.2%
推動公共工程結合科
技,鼓勵創新,提升營
建產業生產力
提供公共工程技術資料庫供各界使用 85 萬筆
精進政府採購電子化業
務,營造公開透明之優
質採購環境
全國各機關以公開取得電子報價單方式辦
理財物採購案件數,占可適用財物採購案
件數之比率
15%
推動重大工程採用最有
利標決標,營造公平合
理的公共工程環境
全國各機關當年度以最有利標辦理巨額以
上工程採購案件數,占全部巨額以上工程
採購案件數之比率
30%
妥適配置預算資源,提
升預算執行效率
機關年度資本門預算執行率 90%
機關於中程歲出概算額度內編報情形 5%
原民會 循序推動實質的原住民
族自治,落實原住民族
權利與國際接軌
原住民族部落會議設置率 50%
加強參與國際活動 29 次
(個) 數
建立原住民族教育體
制,維護教育、文化與
媒體權
發展族群文化課程 30%
原住民族語言能力認證測驗通過率 54%
打造數位學習部落 6%
落實原住民族傳統知識
和非物質遺產權利,促
進原住民族文化的表現
形式
提升原住民族樂舞展演之質與量 3%
推廣地方文物(化)發展 7%
促進原住民族社會福
利,重視原住民族健
康,保障原住民族工作
權益
普設部落文化健康站 250 站數
提供原住民上萬新的工作機會 2,500 個
開創永續之原住民族經
濟發展
提升原住民族綜合發展基金效能 5 億元
營造原住民族產業示範亮點 30 案
行
政
院
行
政
院
第
3562次
院
會
會
議
D95F0FC55D5549BE
19
機關名稱 施政目標 關鍵績效指標
107 年度
目標值
建構原住民族產品拓銷通路 100 家
加速原住民族基礎建
設,增進原住民族居住
品質
提供原住民居住服務 50%
發展原住民族地區特色道路建設 49%
回復原住民土地權利,
促進原住民保留地合理
使用
原住民保留地權利回復 47%
妥適配置預算資源,提
升預算執行效率
機關年度資本門預算執行率 90%
機關於中程歲出概算額度內編報情形 3%
客委會 建立客語推廣機制,營
造友善客語生活環境
辦理客語沉浸式教學班數成長率 10%
30 歲以下通過客語能力認證率 62%
創新客家文化價值,融
入主流文化社會
提升客家藝文展演質量 50 場次
強化客家特色產業,推
動跨域創新服務
輔導客家特色產業產值提升數 3.2 億元
形塑臺三線客庄浪漫大
道,打造客家文化軟實
力
客庄社區優化率 20%
提升客家傳播質量,傳
遞客庄在地能量
客家廣電媒體傳播效益之成長率 2%
推動國家級客家在地知
識,整合並擴大客家學
術能量
整合跨領域客家知識體系計畫推動比率 33%
促進臺灣客家及青年國
際交流,推動成立國際
客家組織
促成臺灣客家及青年深度國際合作交流之
成長率
10%
推動文資調查、研究典
藏與展示交流,深化文
化扎根與在地客庄連結
提升客庄文資調查、研究典藏、加值應用
及展示交流案件數成長率
20%
推展生態博物館概念,促進園區與在地連
結合作次數成長率
5%
妥適配置預算資源,提
升預算執行效率
機關年度資本門預算執行率 90%
機關於中程歲出概算額度內編報情形 5%
中選會 維護公平競選秩序,順 區域立法委員選舉區檢討變更作業 100%
行
政
院
行
政
院
第
3562次
院
會
會
議
D95F0FC55D5549BE
20
機關名稱 施政目標 關鍵績效指標
107 年度
目標值
利完成各項公職人員選
舉
選務幹部人員參訓成效 95%
開票資訊之統計時效 23.5 分鐘
選民對選務辦理之滿意度 85%
裁處案件維持率 85%
妥適配置預算資源,提
升預算執行效率
機關年度資本門預算執行率 95%
機關於中程歲出概算額度內編報情形 5%
通傳會 促進數位匯流 釋出行動寬頻執照、完備數位匯流環境 100%
整備及規劃無線通傳頻譜資源 20MHz
促進通傳市場公平競爭
及健全通傳產業發展
促進匯流競爭及健全產業發展 3 項
整備通傳產業發展資訊 100%
保障國民通訊傳播權益 推廣建築物光纖入戶 80%
提升社會大眾媒體識讀素養 90%
推動行動寬頻基礎建設-協調公務機關
(構)開放設置基地臺
100%
維護消費者權益 落實消費者權益保護機制 2 項
強化廣電事業內容製播內部控管 72%
強化電信事業資通安全管理 95%
建構多元與普及的通傳
近用環境,促進通傳服
務的普及與近用
推動偏遠地區寬頻建設 50%
促進有線廣播電視普及發展 75%
推動無障礙網頁標章認證檢測服務 2,100 個
提供數位化便民服務,
提升政府行政效能
電信管制射頻器材管理線上申辦服務系統
使用率
19.3%
妥適配置預算資源,提
升預算執行效率
機關年度資本門預算執行率 90%
機關於中程歲出概算額度內編報情形 3.7%
臺灣省政
府
推動省政事務,加強省
政資料保存維護、展出
及推廣
省政資料保存維護件數 2.3%
臺灣省政資料館營運管
理
民眾使用資料館滿意度 90%
受理本省各縣市國中、
小學教師再申訴案件
受理本省各縣市國中、小學教師再申訴案
件。
95%
妥適配置預算資源,提
升預算執行效率
機關年度資本門預算執行率 95%
機關於中程歲出概算額度內編報情形 4.6%
行
政
院
行
政
院
第
3562次
院
會
會
議
D95F0FC55D5549BE
21
機關名稱 施政目標 關鍵績效指標
107 年度
目標值
臺灣省諮
議會
積極反映地方民情,協
助政策溝通
提案獲參採比率 73%
典藏臺灣省議會史料內
容,傳承並推展地方自
治發展經驗
地方自治史料展覽、學術研討會及國際合
作交流
88%
持續改善數位資料庫使用界面及檢索效
能,提升數位資料庫使用率及使用滿意度
88%
議會園區古蹟維護 辦理古蹟管理、保存、維護等事項 90%
妥適配置預算資源,提
升預算執行效率
機關年度資本門預算執行率 95.6%
機關於中程歲出概算額度內編報情形 5%
福建省政
府
強化地方與中央機關溝
通與協調功能
召開金、馬首長聯繫會報 76%
專案彙整金馬問題,協助解決 67%
加強旅臺同鄉會及海外
鄉僑聯繫互動
金馬旅臺各同鄉會幹部對本府服務滿意度 82%
辦理基層訪視 受補助社團對本府服務滿意度 84%
強化員工職能,有效運
用人力
強化人力培訓,型塑優質組織文化 86%
妥適配置預算資源,提
升預算執行效率。
機關年度資本門預算執行率 92%
機關於中程歲出概算額度內編報情形 3%
行
政
院
行
政
院
第
3562次
院
會
會
議
D95F0FC55D5549BE

20170817國家發展委員會:「行政院107年度施政計畫(草案)」

  • 1.
    1 行政院 第 3562次會議 民國 106 年 8 月 17 日 討論事項(一) 國家發展委員會簽陳「行政院 107 年度施政計畫(草案)」, 請核議案。 說明: 國發會簽以: 一、本院所屬各機關擬訂之 107 年度施政計畫,業經本會 依相關程序審查及請各機關依審查結果修正,並納入 本院重要政策內容,彙編成「行政院 107 年度施政計 畫(草案)」(以下簡稱本計畫)。 行 政 院 行 政 院 第 3562次 院 會 會 議 D95F0FC55D5549BE
  • 2.
    2 二、本案內容要點如次: (一)本計畫共訂定 250 項施政目標及471 項關鍵績效指標 (KPI),其中包括 139 項核心 KPI。 (二)各機關施政計畫依循總統治國理念及行政院施政方針, 以創新、就業、分配為核心價值,體現施政方針六大施 政領域之政策方向,重點如下: 1、產業轉型與創新經濟:包括推動產業創新、創造優質 環境等重大政策。 2、公共建設與區域均衡:包括擴大公共建設、均衡區域 發展等重大政策。 3、安心生活與社會公義:包括安心住宅、食安管理、社 行 政 院 行 政 院 第 3562次 院 會 會 議 D95F0FC55D5549BE
  • 3.
  • 4.
    1 行政院 107 年度施政計畫(草案)說明 國家發展委員會106.08.17 一、 依「預算法」第 46 條及國發會訂定「行政院所屬各機關 107 年 度施政計畫編審作業注意事項」規定,各機關擬訂 107 年度施政 計畫。 二、 「行政院 107 年度施政計畫(草案)」共訂定 250 項施政目標及 471 項關鍵績效指標(參見附表)。各機關依循總統治國理念及行 政院施政方針,以創新、就業、分配為核心價值,體現行政院施 政方針六大施政領域之政策方向,列為各機關之重要政策或計 畫,據以落實,謹摘述重點如下: (一) 產業轉型與創新經濟 (辦理機關:國發會、科技部、經濟部、農委會、金管會、環保署等) 1、 推動產業創新:包括「亞洲‧矽谷推動方案」、「智慧機械產業 推動方案」、「綠能科技產業創新推動方案」、「生醫產業創新推 動方案」、「國防產業」、「新農業創新推動方案」、「循環經濟」、 「數位國家‧創新經濟發展方案」及「晶片設計與半導體產業」 等政策。 2、 創造優質環境: (1) 完備創新環境:完善創業生態系統;培育、留用及延攬專業 優質人才;鼓勵金融科技創新,活絡資本市場;推動財經法 制革新。 (2) 排除投資障礙:多元水源開發與節水,維持供水穩定;推動 能源結構轉型;充裕土地供給及活化國有土地;檢討環評制 度,提升審查效率。 (二) 公共建設與區域均衡 (辦理機關:交通部、通傳會、內政部、工程會、國發會等) 1、 擴大公共建設:強化軌道運輸服務功能,持續推動鐵路捷運化、 立體化及都會區捷運;推動多元公路公共運輸,提升公共運輸 行 政 院 行 政 院 第 3562次 院 會 會 議 D95F0FC55D5549BE
  • 5.
    2 使用率;建設桃園國際機場為最主要國家門戶並成為東亞樞紐 機場;推動數位寬頻基礎建設,辦理國家通訊整體資源釋出規 劃;加速建設汙水下水道,提升用戶接管戶數;健全政府採購 法規,協助工程採購因地制宜採最有利標。 2、 區域均衡發展:推動國土空間規劃;強化偏鄉、花東及離島規 劃建設,均衡地方發展。 (三) 安心生活與公義社會 (辦理機關:內政部、衛福部、農委會、教育部、勞動部、原民會、法務 部、國發會等) 1、安心住宅:推動社會住宅政策,保障青年及弱勢家戶基本居住 權益;加速推動都市更新、危險及老舊建築重建。 2、 食安管理:積極落實「食安五環」方案,強化源頭控管、重建 生產管理、加強查驗、加重惡意黑心廠商責任、強化全民監督。 3、 社區照顧:推動「托育、長照、就業」三合一照顧政策,滿足 民眾護老托育需求;推動「長照計畫 2.0」,普及照顧服務體系 ABC 據點資源。 4、 社會安全:健全年金財務,穩健推動改革,確保老年經濟安全; 推動「新世代反毒策略」,完備毒品防制。 5、 轉型正義:落實對原住民族權益保障,推動原住民族自治;持 續清查、徵集政治檔案,還原歷史真相。 (四) 政府治理與永續家園 (辦理機關:國發會、財政部、工程會、主計總處、經濟部、農委會、科 技部、環保署等) 1、 政府效能:強化政府資料治理及開放資料加值應用;提升政府 e化服務;有效管控重大公共建設計畫執行率。 2、 財政紀律:強化債務監管,落實財政紀律;秉持零基預算精神, 籌編中央政府預算。 3、 氣候變遷因應、空污防制:推動「流域治理綜合計畫」計畫, 持續集水區保育治理、防汛整備;輔導設施栽培農業,加強風 行 政 院 行 政 院 第 3562次 院 會 會 議 D95F0FC55D5549BE
  • 6.
    3 險管理能量;打造低碳環境,啟動全民節約能源;推動溫室氣 體減量;推動清淨空氣計畫。 (五) 教育文化與多元族群 (辦理機關:教育部、文化部、客委會、原民會、內政部等) 1、 優化教育:推動「高等教育深耕計畫」,協助大學發展多元特 色,培育新世代優質人才;推動「第三期技職教育再造計畫」 及「優化技職校院實作環境計畫」,培育專業技術人才,落實務 實致用精神。 2、 文化建設:完善「文化基本法」等相關法規制度,推動有形及 無形文化資產保存;推動影視音內容產業,提振文化經濟;擘 劃推動國家級臺三縣客庄浪漫大道。 3、 多元族群:保障原住民族語言與文化保存,推動原住民族產業 發展;建立客語推廣機制,強化客家特色產業;保障新住民權 益及培力。 (六) 國家安全與對外關係 (辦理機關:國防部、陸委會、外交部、經濟部、教育部、農委會、僑委 會等) 1、 國防安全:落實國防自主,並推動改良式募兵;周延規劃國防 財力與資源,妥善配置戰備整備要務;持續調整國防組織與兵 力結構,提升整體戰力。 2、 兩岸關係:依循民主與普遍民意推動兩岸政策,維護兩岸既有 機制;推動兩岸建設性交流與對話。 3、 強化多邊關係:加強與全球及區域連結,持續推動我國經貿體 制自由化;積極建立雙邊經貿對話機制,洽簽各項雙邊協議, 擴大合作領域。 4、 新南向交流:從「經貿合作」、「人才交流」、「資源共享」與「區 域鏈結」等面向著手,與新南向目標國強化鏈結。 行 政 院 行 政 院 第 3562次 院 會 會 議 D95F0FC55D5549BE
  • 7.
    1 行政院 107 年度施政計畫草案 施政目標及關鍵績效指標 *核心關鍵績效指標以粗黑體標示106.8 機關名稱 施政目標 關鍵績效指標 107 年度 目標值 內政部 強化社會安全網,確保 社會安定 提升斷絕毒品供給成效 7,144 人 阻絕詐欺犯罪源頭 57 處 加強防制人口販運 1 級 加強防救災體系,保障 民眾安全 降低火災死亡率 1% 提升空中救援時效 91% 提高 OHCA 急救成功率 3% 健全國土規劃,落實國 土永續發展 加強國土管理 58.3% 強化地理資訊圖資雲介接應用 118 個 推動市區建設 280 萬戶 加強推動地籍清理 250 億元 打造宜居環境,維護民 眾居住權利 落實居住正義 61,761 戶數 提升實價登錄資料揭露時效 11 日 促進民眾參與,活絡公 民社會發展 健全全國性宗教財團法人財務管理 75% 完善親民服務,深化內 政業務改革 推動民眾免臨櫃辦理戶政服務 55% 提升新住民及其子女培力人數 3,287 人 妥適配置預算資源,提 升預算執行效率 機關年度資本門預算執行率 90% 機關於中程歲出概算額度內編報情形 4.7% 外交部 鞏固我與邦交國外交關 係 深化與友邦高層政要之情誼 95 人次 我與友邦合作計畫執行項數 589 項 強化我與無邦交國家實 質關係 推動與他國簽訂雙邊協議(含經貿合作相 關協議) 59 件 推動我與無邦交國家政要互訪 576 人次 加強我與無邦交國家各項合作計畫,促進 雙邊永續發展 27 項 推動以人為本之「新南向政策」,深化與 相關國家全方位關係 10% 放寬「新南向政策」相關國家外籍人士來 臺簽證簡化措施 15 項 務實參與政府間國際組 積極爭取參與我尚未參加之功能性政府間 156 次 行政院 107 年度施政 計畫說明資料之附表 行 政 院 行 政 院 第 3562次 院 會 會 議 D95F0FC55D5549BE
  • 8.
    2 機關名稱 施政目標 關鍵績效指標 107年度 目標值 織,提升我參與國際組 織之質與量 國際組織 鞏固並強化我與已參與之政府間國際組織 之關係 693 次 協助國內非政府組織(NG O)之國際參與,增進我 NGO 對國際社會之貢獻 協助我 NGO 進行國際交流 158 次 善用國家軟實力推動公 眾外交及加強國際傳 播,爭取民眾支持並提 升國家形象 精進我國際文宣工作 3 達到項數 有效運用多元文宣媒介、凝聚國人對外交 政策之認識及支持 1,500 次 有效運用外交資源,提 升為民服務之效率及品 質 提升文件證明服務品質 2 個 妥適配置預算資源,提 升預算執行效率 機關年度資本門預算執行率 90% 機關於中程歲出概算額度內編報情形 5% 提高駐外館宿舍自有率及節省鉅額租金支 出 17 件 國防部 整合三軍武器系統作戰 能力,提升聯合作戰效 能 兵力整建計畫達成率 100% 三軍聯合演訓 85% 勤訓精練,提升官兵基 礎戰力 基地進訓部隊具立即作戰能力合格率 90% 國軍三項體能測驗合格率 83% 招募志願役人力,穩定 留營成效 年度志願士兵招募人數 90% 志願士兵留營續服人數 71% 鼓勵官兵進修,以滿足 各職類專業需求 官兵參與證照培訓成果 69.5% 凝聚官兵精神意志、弘 揚武德 策辦多元活動、結合網路宣傳,行銷國軍 優質形象 91% 前瞻國防科技發展趨 勢,支援建軍備戰目標 國防科技學術合作計畫執行應用於國防政 策推動成效 100% 軍備科研專案管理成效 82% 積極從事災害防救整 備,強化國軍救災效能 精實救難專業訓練 90% 行 政 院 行 政 院 第 3562次 院 會 會 議 D95F0FC55D5549BE
  • 9.
    3 機關名稱 施政目標 關鍵績效指標 107年度 目標值 持續推動與友盟國家軍 事交流,拓展戰略對話 高層互訪,戰略對話 87.5% 改善官兵生活環境,持 恆推動各項官兵照護措 施 推動老舊營區整建 93% 強化官兵醫療保健 82% 提供法律服務 78% 妥適配置預算資源,提 升預算執行效率 機關年度資本門預算執行率 90% 機關於中程歲出概算額度內編報情形 5% 財政部 強化財務管理,提升財 政效能 落實中央政府債務控管 4.40% 促進地方財政穩健 0.30% 健全國家資產管理,創 造資產活化效益 積極處理被占用土地 45,000 筆 多元活化國有土地 35.8 億元 優化促參推動環境,提 升經濟發展量能 提升民間投資公共建設量能 300 億元 提升促參專業人力品質 81% 建構優質賦稅環境,維 護租稅公平合理 精進e化繳稅服務 63% 提升稅務服務效能及查核效率 30% 推動重大稅制、稅政改革 1 案 引進新興資通訊技術, 創造財政資料加值效益 提升統一發票 e 化服務 1,500 萬張 精進 e 化稅務服務 250 家 提供財政資料加值應用 60% 創新關務管理,提升通 關效能 推動跨機關資訊整合服務 10% 增進邊境查緝量能 30% 妥適配置預算資源,提 升預算執行效率 機關年度資本門預算執行率 93% 機關於中程歲出概算額度內編報情形 2% 教育部 階段性落實適性發展的 十二年國教 高級中等學校辦理優先免試入學總招生名 額比率 7% 再造務實致用的技職教 育 技專校院專任教師具實務經驗比率 53% 發展國際創新的高等教 育 推動創新研發之研究中心數 25 個 修讀邏輯運算思維相關課程之學士班學生 比率 30% 在臺留學或研習之新南向國家學生人數 45,300 人 培養學生的前瞻應用能 力 學生參與數位應用或前瞻能力相關課程成 長比率 6.5% 行 政 院 行 政 院 第 3562次 院 會 會 議 D95F0FC55D5549BE
  • 10.
    4 機關名稱 施政目標 關鍵績效指標 107年度 目標值 維護國民的多元學習權 益 成人參與學習比率 32.5% 降低國小代課教師比率 7% 各類學伴陪伴偏鄉及相對不利地區學童數 6,250 人 新住民語文教學支援工作人員增能培訓通 過評量合格比率 70% 營造安全永續的友善校 園 公共化幼兒園累計增設班級數量 500 班 耐震補強及整建工程完成發包累計比率 65% 協助青年職涯發展及提 升公共參與 提供青年職涯探索、職場體驗及創新創業 機會數 120,000 個 推展全民健康運動及提 升國際競技實力 實施在校運動 150 分鐘校數比率 80% 參加國際運動競賽獲得前 3 名總獎牌數 555 面 妥適配置預算資源,提 升預算執行效率 機關年度資本門預算執行率 92% 機關於中程歲出概算額度內編報情形 4% 法務部 防制毒品沒收犯罪所得 有效查緝製賣運輸藥頭 6,500 人 加強毒品查緝工作 9,800 公斤 偵辦違反洗錢防制法案件偵查終結件數 100 件 推動並深化國際及兩岸 司法互助 推展國際司法互助,共同打擊跨國犯罪 910 件 進行兩岸司法互助,落實協議合作精神 9,100 件 執行聯合國反貪腐公 約,全民監督政府 推動廉政評鑑,精進廉政作為 95% 積極查辦貪瀆犯罪 87.05% 提升貪瀆定罪率 73.1% 提升檢察效能,強化刑 事正義 檢察官辦案一審有罪率 97.35% 提升收容品質,擴增收 容空間 紓解矯正機關超收擁擠問題 10%以下 推動收容人一人一床 72% 推動社區處遇、被害保 護服務及相關犯罪預防 與法律宣導 社會勞動人及法律協助專案使用者滿意度 調查 89% 落實人權保障,完備民 事及行政法制 促進人權交流及落實 78 點結論性意見與 建議 80% 提升法制健全率 78% 推廣多元便民措施,強 化行政執行績效 提升執行案件有效結案率 25% 行 政 院 行 政 院 第 3562次 院 會 會 議 D95F0FC55D5549BE
  • 11.
    5 機關名稱 施政目標 關鍵績效指標 107年度 目標值 妥適配置預算資源,提 升預算執行效率 機關年度資本門預算執行率 90% 機關於中程歲出概算額度內編報情形 4.9% 經濟部 產業創新研發 製造業附加價值率 29.08% 促成網路零售跨境交易成長 18% 研發技術落實產業應用 2 項 驗證綠電促進綠能產業發展 7,000 張 五大產業創新新增投資 1,891 億元 創新創業育成,扶植中 小企業 培育新創企業 2,450 家次 啟動能源轉型與電業改 革 擴大推動綠色能源 584 萬瓩 推動節約能源 357 千公秉油 當量 加強水資源管理與防汛 整備 提升水資源有效運用 3 項 完善防汛與防災 3 項 提升對外經貿格局與多 元性 全球出口拓銷 2 項 配合新南向政策-建立經貿對話機制 2 項 強化連結產業技術先進國家 55 件 改善投資環境 充裕土地供給 140 公頃 確保電力供應穩定 17.23 分/戶* 年 妥適配置預算資源,提 升預算執行效率 機關年度資本門預算執行率 90% 機關於中程歲出概算額度內編報情形 5% 交通部 提升公共及綠能運輸服 務水準 公路公共運輸載客量 12.32 億人次 推動前瞻軌道建設 1 件 前瞻城鄉建設路面改善公里數 200 公里 高速公路重現性壅塞路段改善 4% 偏鄉地區公路公共運輸空間服務涵蓋率 78% 提升航機使用橋電設備 5,305 架次 提升海空運服務競爭力 國際及兩岸航空客運量(含過境) 5,340 萬人次 桃園機場服務品質 10 名(年度分 組排名) 國際商港進出港船舶總噸位 1,620 百萬噸 提升觀光旅遊產業品 觀光產業就業機會 20.5 萬人 行 政 院 行 政 院 第 3562次 院 會 會 議 D95F0FC55D5549BE
  • 12.
    6 機關名稱 施政目標 關鍵績效指標 107年度 目標值 質,多元行銷創造全球 產值 觀光整體收入 5.5% 建構安全交通環境,落 實運輸風險管理 降低「事故 30 天內死亡案件」道路交通 事故 10% 飛安風險值 0.56 次/百萬 離場次 增進郵電氣象服務效能 提升掛號小包郵件營運量 22,500 千件 提升氣象測報效能 86.5 分 妥適配置預算資源,提 升預算執行效率 機關年度資本門預算執行率 90% 機關於中程歲出概算額度內編報情形 5% 衛福部 健全福利服務體系,優 先照顧弱勢族群 2 歲以下兒童照顧津貼涵蓋率 83% 建置優質長照體系,完 備長照服務資源 增加長照醫事專業人力培育量能 70% 社區整體照顧服務體系 ABC 據點資源佈建 數 1,735 處 營造互助祥和社會,完 善保護服務體系 增加經濟弱勢人口自立比率 7.0% 降低親密關係暴力與兒少保護個案經開案 服務結案後 1 年內之再受暴率 12.3% 拓展全方位醫療照護體 系,保障民眾就醫權益 保障住院醫師勞動條件,確保病人安全 80 小時 增加護理執業人力量能 50% 建立優質防疫應變體 系,邁向防疫新紀元 結核病新案發生率以平均 6%降幅逐年下降 37 例 降低愛滋感染之傳播率 8% 構築食品藥物安心消費 環境,保障民眾健康 高關注輸入產品合格率 96% 推動食安五環,重建食品生產管理 80% 營造身心健康支持環 境,增進全人全程健康 促進 18 歲以上人口吸菸率 15% 四癌篩檢陽性追蹤率之平均值 83.3% 自殺死亡率 11.2 人數 精進健保及國保制度, 強化自助互助社會保險 機制 結合家庭醫師、居家醫療、醫院以病人為 中心整合照護及區域醫療整合,降低可避 免住院率 1.37% 妥適配置預算資源,提 升預算執行效率 機關年度資本門預算執行率 90% 機關於中程歲出概算額度內編報情形 5% 文化部 打造文化公共體系,提 完備文化法規制度 100% 行 政 院 行 政 院 第 3562次 院 會 會 議 D95F0FC55D5549BE
  • 13.
    7 機關名稱 施政目標 關鍵績效指標 107年度 目標值 升文化近用 演藝場館營運提升 5% 再造歷史現場:有形、 無形文化資產保存、活 化與再生 有形文化資產活化與再生 5 件數 無形文化資產保存與傳承 5% 建立跨層級文化保存整 體政策、整合博物館系 統 提升博物館系統之館際合作 40% 建構及推廣「地方學」 盤點及數位化鄉鎮市區地方學比率 20% 鼓勵青年回(留)鄉、 堅實在地社區組織 培育青年堅實社區組織及串聯社群數 290 個 推動成立中介組織、以 台灣文化生活品牌國際 化,行銷台灣價值 文創產業投融資總金額 7% 提振文化經濟 增加國片映演場次 35,893 場次 輔導製播高畫質電視節目時數(含公視) 1150 小時 輔導影音業者產製多元創意影音內容並於 新媒體平台上架 2.6 億元 出版振興方案帶動產值 1% 推動文化科技施政計畫 跨域加值應用推廣觸及體驗人數 10 萬人 多面向拓展文化外交 輔導廣電業者海外行銷 490 部次 行銷國內重要文化品牌及經典作品進入國 際 6 項次 妥適配置預算資源,提 升預算執行效率 機關年度資本門預算執行率 90% 機關於中程歲出概算額度內編報情形 5% 勞動部 推辦職訓多元管道,推 廣職能基準之產業運用 辦理失業者職前訓練成效 75.5% 推動職能基準發展並策進產業多元應用 525 案 強化就業服務網絡,協 助民眾適性就業 求職推介就業人數 202,000 人 推動公平的集體勞資關 係,強化勞動基準之建 立 健全工會法制 75% 研議最低工資法制 80% 研議勞動基準法增修部分工時相關條文 75% 提升我國職業安全衛生 水準,健全職業災害保 高風險事業單位或作業場所等檢查場次成 長率 5% 行 政 院 行 政 院 第 3562次 院 會 會 議 D95F0FC55D5549BE
  • 14.
    8 機關名稱 施政目標 關鍵績效指標 107年度 目標值 險制度 事業單位之勞動條件檢查及輔導廠次 7.5% 單獨參加職業災害保險之保險人數成長率 8.5% 完善退休金制度,強化 勞動債權保障 提高勞工選擇請領勞保老年年金之比例 73% 事業單位依勞動基準法第 56 條第 2 項規 定,足額提撥勞工退休準備金戶數佔開戶 數之比例 90% 鼓勵企業推動友善職場 設(措)施,促進職場工 作平等 育嬰留職停薪之成長比率 2% 妥適配置預算資源,提 升預算執行效率 機關年度資本門預算執行率 94% 機關於中程歲出概算額度內編報情形 4.5% 科技部 發展前瞻科技領域及課 題,強化施政整合落實 科技發展計畫 推動前瞻科技領域及課題之專案 80% 推動創新的基礎研究, 提升科技研發品質 學術論文品質 4.9 強化研究主題選擇機 制,推動我國社會發展 重大議題及對經濟社會 福祉有貢獻的科技研究 推動社會重大議題研究綜效指數 81% 因應國家當前能源重大 社經問題之需,推動能 源科技研究 補助能源科技研究計畫衍生之研發成果綜 效指數 85 分 延攬、培育、留用科研 人才,培養科技人力世 代接棒 培育國際高端鏈結人次 5,520 人次 補助延攬國內外學術科技人才人次 2,215 人次 加強智慧機械產業關鍵 技術研發,以科技研發 支援產業創新 推動智慧機械之績效目標達成率 92% 將研發能量有效導入創 新產業,協助新創事業 及產業發展 吸引產業資金挹注研發能量 8.25 億元 輔導新創團隊技術產業化發展 32 家 建立基礎技術共用平 臺,促成產業技術擴散 使用基礎技術廠商家數 64 家 行 政 院 行 政 院 第 3562次 院 會 會 議 D95F0FC55D5549BE
  • 15.
    9 機關名稱 施政目標 關鍵績效指標 107年度 目標值 促進法人與大學合作, 提升研究資源管理及運 用效率 國研院與國輻中心大型共同研究設施服務 績效目標達成率 95% 研究設施外部使用率 57% 持續推動節能減碳,打 造永續綠色園區 園區節能、綠能轉換碳排放當量之減碳潛 力 10,757 公噸 二氧化碳當量 建構優質服務的智慧園 區環境 科學園區滿意度 81 分 提升災害防救前瞻技 術,強化社會抗災力與 韌性 協助支援公私部門災害防救任務之績效目 標達成率 95% 妥適配置預算資源,提 升預算執行效率 機關年度資本門預算執行率 97% 機關於中程歲出概算額度內編報情形 4% 國發會 研擬經濟政策、協調推 動財經措施 經濟景氣動向觀測 3 件 財經政策規劃研擬與統籌協調 10 件 建構產業創新生態系, 打造接軌國際之投資環 境 協助新創事業介接國內外創投、企業、加 速器等相關資源 250 家 促進民間參與亞洲.矽谷計畫,促成政府 與民間在物聯網應用領域之合作 3,000 萬元 就跨領域法制革新議題及商會建言,進行 研析與協調,使我國經貿法制環境具備與 國際接軌條件 126 件 提升人力資本、充裕人 才資源並建構老年經濟 安全制度 研擬及協調推動「外國專業人才延攬及僱 用法」(草案)子法及配套措施 6 件 協調推動及滾動檢討「完善生養環境方 案」相關政策措施 20 項 推動國土空間規劃,促 進區域均衡發展 協助國土計畫核定及發布實施 1 件 推動花東及離島綜合發展 95% 提升重大公共建設及重 要社會發展計畫研審量 能 研審重大公共建設計畫 98% 研審重要社會發展計畫 98% 驅動資料治理,創新政 府數位服務 提升政府資料開放鏈結綜效 500 萬次 強化文檔資通訊效能, 落實政治檔案清查、徵集與整理 80% 行 政 院 行 政 院 第 3562次 院 會 會 議 D95F0FC55D5549BE
  • 16.
    10 機關名稱 施政目標 關鍵績效指標 107年度 目標值 擴增國家檔案多元典藏 與應用 落實管考作業簡化,創 新政府績效管理制度 輔導地方政府基本設施計畫管考簡化及成 果資訊公開達成度 70% 協助中央部會管考表報填報作業節省時間 15% 妥適配置預算資源,提 升預算執行效率 機關年度資本門預算執行率 97.5% 機關於中程歲出概算額度內編報情形 4% 僑委會 強化僑團聯繫,擴增友 我力量 協導僑團舉辦多元活動並加強僑青聯繫服 務,促進僑社永續和諧發展及拓展國際交 流。 91% 提升海外服務據點效能,提供多元優質服 務 92% 深耕全球僑教,傳揚臺 灣多元文化 充實僑教師資質量,擴大全球華語文教學 市場 90% 結合僑界與主流社教活動,拓展臺灣多元 文化外交。 90% 運用僑務資訊網絡,增 進僑胞瞭解政府施政及 海外僑情 提升僑務電子報網站訪客人數(visito r),以增進僑胞對國內政經發展之瞭解與 支持 2.2 萬人/月 強化僑臺商組織聯繫服 務,輔助開拓海內外市 場商機 協導僑臺商團體舉辦年會等多元活動,培 育商會領導幹部永續傳承 91% 培育僑臺商專業人才,增進海內外商機交 流合作 92% 強化攬才、育才、留 才、用才政策,培育優 秀華裔國際人才 擴大招收華裔青年回國就學(含產學攜手 合作僑生專班)、接受技術訓練及研習, 厚植海外友我力量 8,900 人 加強在學與畢業僑生聯繫與輔導 91% 妥適配置預算資源,提 升預算執行效率 機關年度資本門預算執行率 90% 機關於中程歲出概算額度內編報情形 5% 主計總處 完備資源妥適分配機 制,提升資源運用效益 中央政府總預算案歲出編列數超出中程歲 出概算額度之比率 1.5% 落實特種基金預算管 理,以提升基金營運效 核編營業基金及作業基金年度盈(賸)餘 超出主管機關核列數之比率 11% 行 政 院 行 政 院 第 3562次 院 會 會 議 D95F0FC55D5549BE
  • 17.
    11 機關名稱 施政目標 關鍵績效指標 107年度 目標值 能,並增裕國庫收入 健全政府會計制度,強 化政府會計管理 會計決算作業改善精進達成率 84% 發揮內部控制功能,協 助達成施政目標 行政院暨所屬機關(構)簽署內部控制聲 明書完成率 95% 提升政府統計品質,發 揮支援決策功能 國民所得統計各統計項目精進作業達成項 數 4 項 物價指數編算精進作業達成項數 3 項 精進基本國勢及抽樣調 查統計,提供施政決策 所需資訊 普查及抽樣調查精進作業完成率 39% 推動地方政府公務統計 業務資訊化,提升統計 服務效能 地方政府公務統計業務導入資訊化作業項 數 2 項 優化主計資訊服務,提 升主計管理效能 主計資料開放作業達成率 95% 加強培育與訓練,提升 主計人員之價值與能力 提升主計人員核心能力 11,000 人次 妥適配置預算資源,提 升預算執行效率 機關於中程歲出概算額度內編報情形 3.3% 機關年度資本門預算執行率 93.7% 人事總處 有效管理中央政府總員 額 總員額年度成長率 -0.1% 普通基金總人力年度成長率 0% 員額評鑑結果實際使用比率 30% 增進公務人力培育訓練 成效 高階主管培訓成效力 47% 管理核心能力訓練成效力 70% 民主治理價值課程學習成效力 65% 自建數位課程使用成效力 65% 提升整體待遇管理及福 利之運用價值 機關用人費用報告成效力 50% 個別性獎金績效化增加數 1 增加數 員工協助方案推動成效力 60% 增進人力資源管理功績 化 公務職場性別友善度之比率 40.5% 管理措施功績化滿意度 45% 公務機關未符合法定進用原住民及身心障 0.8% 行 政 院 行 政 院 第 3562次 院 會 會 議 D95F0FC55D5549BE
  • 18.
    12 機關名稱 施政目標 關鍵績效指標 107年度 目標值 礙人員比率 提升人事人員服務效能 年度人資報告成效力 77% 妥善配置預算資源,提 升預算執行效率 機關年度資本門預算執行率 97.5% 機關於中程歲出概算額度內編報情形 3.4% 環保署 建立循環型的生產與生 活方式,提高廢棄物資 源回收與再利用 垃圾清運量減量率 65.5% 協助外縣市一般廢棄物處理量 41 萬公噸/年 設置多元化環保設施提升處理效能 100 公噸/日 強化事業廢水管理與再 利用及土壤與地下水污 染整治 推動畜牧糞尿沼渣、沼液供農田肥分使 用,不排入地面水體 180 累計家數 截流及現地處理 40,000 公噸 土壤及地下水污染場址整治復育完成 550 處 推動清淨空氣計畫,改 善空氣品質 細懸浮微粒(PM2.5)年平均濃度 19μg/m3 推動港區使用低硫油 累計達 10% 檢討環評制度,提升審 查效率,強化環評監督 環境影響評估監督 350 件/年 環境影響評估審查 92% 打擊環保犯罪,加強環 境污染稽查督察,提升 環保專業知能,善用社 會力保護環境,加強環 境教育與國際合作,善 盡地球村成員的責任 督導地方環保事項執行,並加強辦理跨轄 區、重大環境污染督察業務(執行環境污 染督察件數) 18,950 件/年 完備溫室氣體減量管理 法制基礎與配套措施 溫室氣體盤查登錄作業查核率 78% 善用科學技術,加強污 染或高風險污染源的監 測、落實資訊公開 建立污染源鑑識模式及應用 3 條河川/年 或處工業區/ 年 加強環境清潔及毒性化 學物質、環境用藥的管 理 新化學物質登錄資訊收集累計案件數 2,000 件 毒性化學物質環境流布調查 10 條河川/年 妥適配置預算資源,提 升預算執行效率 機關中程歲出概算額度內編報概算數 5% 機關年度資本門預算執行率 90% 海巡署 精進周邊海域監控與情 蒐機制 確保海域監視資訊服務能量 95% 118 系統處理效能 96% 妥善資訊服務及資安防 護 確保海巡通信服務能量 95% 維護資訊基礎設施及核心系統妥善 94% 落實資通安全防護管理 98% 提升立體化執勤能量 艦機組合作業完成率 100% 推動募兵政策,精實人 力結構 募兵達成率 80% 行 政 院 行 政 院 第 3562次 院 會 會 議 D95F0FC55D5549BE
  • 19.
    13 機關名稱 施政目標 關鍵績效指標 107年度 目標值 查處臺海越區漁捕 查處越界大陸船舶 91% 強化專屬經濟海域護漁 作為 強化專屬經濟海域護漁作為 100% 查緝走私偷渡 查緝各類走私、偷渡案件成效 90% 強化海域安全 提升救難、救生成效 96% 維護海洋環境資源 執行海洋污染防治及海洋保育成效 91% 妥適配置預算資源,提 升預算執行效率 機關年度資本門預算執行率 90% 機關於中程歲出概算額度內編報情形 5% 故宮 推動故宮公共化,營造 全民博物館 博物館學習資源公共推廣活動 170,000 人次 資料開放運用 15 資料集 促進文物影像及展覽資訊之學術利用 50 資料包 免費提供下載次數 50000 次 提升專業研究水準,強 化文物安全維護 跨域/跨界專題研究展覽 5 檔次 加強國內外重要博物館的學術交流與研究 7 場 年度零意外事故 0 次 加速文物分級 100 件 深耕在地文化,創新美 學教育 南部院區教育推廣成果 1250,000 人次 辦理地方教育推廣活動 30 場 塑造故宮品牌新形象, 強化國際連結 扶植文創產業家數 180 家 推動新故宮計畫,帶動 觀光產業升級與創新 故宮門票收入 8.5 億元 故宮文創收入 8 億元 妥適配置預算資源,提 升預算執行效率 機關年度資本門預算執行率 90% 機關於中程歲出概算額度內編報情形 5% 陸委會 盱衡整體情勢發展,推 動兩岸良性互動與對話 溝通 研蒐中國大陸對臺作為及兩岸情勢發展評 估,規劃政策與研議因應策略 408 篇 維護兩岸現有機制,遵循臺灣民意,推動 兩岸關係和平穩定 17 次 增進兩岸文教交流,展 現臺灣民主自由及多元 人文特色 辦理兩岸青年學生交流活動,增進中國大 陸青年學生認識臺灣 86% 結合政府及民間資源辦理兩岸文教交流活 動 2,350 人 行 政 院 行 政 院 第 3562次 院 會 會 議 D95F0FC55D5549BE
  • 20.
    14 機關名稱 施政目標 關鍵績效指標 107年度 目標值 加強兩岸經貿政策溝通 及臺商服務工作,提升 臺灣經濟發展動能及產 業競爭力 「陸委會臺商窗口」服務 90% 提升臺灣整體競爭力,加強經貿政策的溝 通 15 次 配合整體兩岸政策及交 流情勢變化,檢討兩岸 交流規範,落實協議執 行,維護交流秩序 研修(訂)大陸事務相關法規 28 件 落實協議執行 49 次 強化與港澳往來互動, 促進青年交流,培植友 我力量 擴大臺港澳青年交流 2% 加強海內外政策溝通說 明,爭取各界認同與支 持 辦理座談會、記者會、接見各界訪賓等各 類溝通說明活動 457 次 透過電子、平面、廣播及網路等多元平臺 進行政策溝通及說明,並提供各類政策說 明資料對外發送等 2,145 次 透過網路社群媒體進行政策溝通說明,並 與民眾溝通互動 533 萬 人次 蒐整國際輿情及相關資訊 1,550 則 妥適配置預算資源,提 升預算執行效率 機關年度資本門預算執行率 91% 機關於中程歲出概算額度內編報情形 5% 金管會 提供便利多元融資管道 鼓勵本國銀行加強對中小企業及新創重點 產業放款 100% 引導資金投入綠色產業 1.1 兆元 建構及活絡多元籌、投 資市場 吸引優質發行人在臺發行債券 7,500 億元 吸引優質企業進入我國資本市場,並扶植 微型創新企業發展 32 家 推動金融體制與國際接 軌 參考國際金融監理組織及其他國家作法, 研議國內系統性重要銀行之辨識方法及監 理措施,以接軌國際金融監理潮流 2 項 擴大金融業務範疇 為促進金融市場發展及健全金融業經營, 持續增修訂相關法規 10 項 鼓勵研發金融創新商品 及服務 提供行動支付服務新商品 10 累計件數 鼓勵業者開發適合高齡者及身心障礙者需 8,000 人 行 政 院 行 政 院 第 3562次 院 會 會 議 D95F0FC55D5549BE
  • 21.
    15 機關名稱 施政目標 關鍵績效指標 107年度 目標值 求之安養信託商品 提供多元化及創新服務之金融商品 33 件 擴大發展普及數位金融 服務 鼓勵金融業積極推動網路投保 585,000 件 推升公部門及醫療機構電子支付普及率 800 家 維護金融穩定及市場秩 序,提升金融業風險承 受能力 配合金融市場情勢,加強辦理專案金融檢 查 16 項 建構國內系統性重要金融控股公司(D-SI FIs)之相關監理措施 1 項 強化投資人及金融消費 者權益保護 強化金融教育宣導普及金融知識 84% 提升金融消費爭議處理績效,迅速有效處 理金融消費爭議 55.2% 妥適配置預算資源,提 升預算執行效率 機關年度資本門預算執行率 98% 機關於中程歲出概算額度內編報情形 5% 輔導會 落實服務量能,提升訪 視關懷作為,建立完善 安全網絡 各榮服處年度各級服務人員解決退除役官 兵及眷屬問題比率 94.5% 各榮服處年度辦理感動服務訪視成效 90% 賡續實施榮家功能調整 及資源共享設施環境總 體營造中程計畫,符合 長照設施標準,營造高 齡友善健康環境 改善生活設施,提供專業服務,納入衛福 部長照評鑑體系,提升服務品質 75% 雲林榮家及臺南榮家家區設施環境總體營 造完成率 56.8% 提升退除役官兵人力素 質,強化職技專業訓 練,促進多元就業機會 推甄暨考選退除役官兵就讀大專校院輔導 升學率 97.5% 精進訓練後就業成效,提升職訓效益 73% 推動全方位長照服務, 擴大安置對象 各級榮院成立社區式日照中心家數 12 家 整合榮民醫療資源,提 升經營績效,完善健康 照護體系 提高榮民醫療體系衛材集中採購率,以降 低營運成本,提升醫療能量 66% 強化投資事業經營績 效,推展農場優質觀光 定期檢視公司稅後純益率:瞭解公司的獲 利能力,每 1 元的營收,其獲利比率 6.55% 農場年度遊憩設施與服務考核評鑑 80 分 覈實編列退除預算,便 周密查驗比對作業,提升退除給與發放精 97% 行 政 院 行 政 院 第 3562次 院 會 會 議 D95F0FC55D5549BE
  • 22.
    16 機關名稱 施政目標 關鍵績效指標 107年度 目標值 捷給付作業 確度 妥適配置預算資源,提 升預算執行效率 機關年度資本門預算執行率 90% 機關於中程歲出概算額度內編報情形 1% 原能會 切實監督核能電廠安全 嚴密管制核子反應器運轉(包含除役)安 全,防範影響安全事件發生 98% 穩妥放射性廢棄物管理 嚴密管制放射性物料設施與運轉安全,防 範輻射異常事件發生 100% 核能電廠放射性廢液處理設施管制紅綠燈 評鑑燈號 0 個 嚴密輻射防護安全管理 嚴密核設施運轉及除役之輻射安全管制績 效分數 98 分 確保應實施輻射醫療曝露品保設備及高強 度或高風險輻射源之妥善率 100% 強化輻射災害防救能量 實施輻災應變第一線人員防救災講習人數 1,750 人 提升環境輻射監測機制 落實環境輻射監測以確保國人健康與環境 安全 100% 推動民生應用基礎研究 政策輔助或民生應用效益 54% 發展工程跨域整合技術 產業應用成效 32% 發展綠色能源產業技術 產業應用成效 30% 妥適配置預算資源,提 升預算執行效率 機關年度資本預算執行率 90% 機關於中程歲出概算額度內編報情形 5% 農委會 建立農業新典範-發展 產業特色,創造新優勢 增加專業農所得 167 萬元 提升農業生技產值 267 億元 增加具綠能發電設施之養豬頭數 145 萬頭 支應青年農民資金 8% 建立農業新典範-加強 因應氣候變遷調適能 力,維護生態環境永續 保護農業水土資源 86,430 公頃 推動設施栽培,降低氣候災損風險 12,000 公頃 碳吸存貢獻 27.97 千公噸 CO2(吸存量) 建立農業新典範-厚植 多元能量,營造安居樂 業農村,促進人文友善 社會 培育新農民 6,000 位 發展農業及農村旅遊 48,778 千人 落實犬貓源頭管理 65% 行 政 院 行 政 院 第 3562次 院 會 會 議 D95F0FC55D5549BE
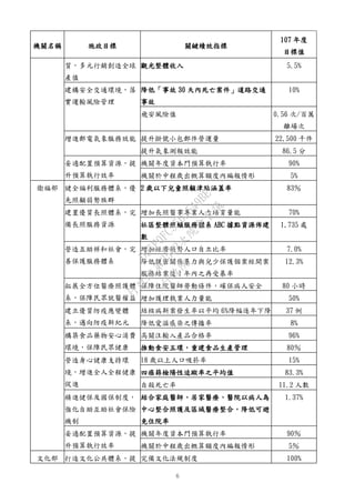
  • 23.
    17 機關名稱 施政目標 關鍵績效指標 107年度 目標值 建構農業安全體系-提 升糧食安全,強化農產 品溯源管理,確保食的 安心 安全農業推廣面積 36,450 公頃 撲滅口蹄疫 100% 高病原性禽流感疫情控制 100% 提升農地使用效率,發展國產雜糧產業 89,433 公頃 提升農業行銷能力-強 化產業優勢,布局全球 市場 農業新興市場出口占比 55% 妥適配置預算資源,提 升預算執行效率 機關年度資本門預算執行率 90% 機關於中程歲出概算額度內編報情形 4.83% 公平會 查處妨礙市場競爭行 為,匡正事業不當競爭 行為 主動調查案件數 273 件 收辦案件當年辦結率 88.6% 重要民生物資主動調查案件數 11 件 規制產業競爭行為,建 構良好競爭環境 選擇特定產業實施重點督導計畫 4 項 辦理多層次傳銷事業業務檢查 86% 偵測產業、事業違法行為 4 件 完備市場競爭法規,奠 定公平競爭基礎 完備市場競爭法規制度 8 項 協調目的事業主管機關檢討妨礙競爭法規 6 次 落實執行處分案件罰鍰 收繳作業,強化行政執 行效能 前五年度罰鍰收繳率 81% 行政執行案件移送率 93.5% 多元倡議競爭理念,形 塑優質競爭文化 業者及一般民眾對本會主管法規之認知程 度 90.5% 本會辦理倡議活動之整體成效 85.5% 加強拓展與國際競爭社 群對話空間,建構跨境 執法合作網絡 推動雙邊交流與合作 6 個 競爭法技術援助實施效益 89% 妥適配置預算資源,提 升預算執行效率 機關年度資本門預算執行率 100% 機關於中程歲出概算額度內編報情形 4.9% 工程會 精進列管公共工程計畫 機制,提升重大公共建 設執行率 列管 1 億元以上重大公共建設計畫執行率 (備註:「前瞻基礎建設計畫」之公共工 程計畫特別預算執行率大於年度目標 值。) 92.8% 建構公共工程品質管理 公共工程品質管理推廣教育訓練受訓學員 94% 行 政 院 行 政 院 第 3562次 院 會 會 議 D95F0FC55D5549BE
  • 24.
    18 機關名稱 施政目標 關鍵績效指標 107年度 目標值 機制,提升工程人員品 管觀念及法律素養。 評量合格率 提升工程相關產業競爭 力,適時與國際接軌 協助國內工程產業策略聯盟赴海外拓點 20 件 辦理重大公共工程計畫 審議,核實經費編列 機關提送審議案件之經費覈實度逐年提升 95.2% 推動公共工程結合科 技,鼓勵創新,提升營 建產業生產力 提供公共工程技術資料庫供各界使用 85 萬筆 精進政府採購電子化業 務,營造公開透明之優 質採購環境 全國各機關以公開取得電子報價單方式辦 理財物採購案件數,占可適用財物採購案 件數之比率 15% 推動重大工程採用最有 利標決標,營造公平合 理的公共工程環境 全國各機關當年度以最有利標辦理巨額以 上工程採購案件數,占全部巨額以上工程 採購案件數之比率 30% 妥適配置預算資源,提 升預算執行效率 機關年度資本門預算執行率 90% 機關於中程歲出概算額度內編報情形 5% 原民會 循序推動實質的原住民 族自治,落實原住民族 權利與國際接軌 原住民族部落會議設置率 50% 加強參與國際活動 29 次 (個) 數 建立原住民族教育體 制,維護教育、文化與 媒體權 發展族群文化課程 30% 原住民族語言能力認證測驗通過率 54% 打造數位學習部落 6% 落實原住民族傳統知識 和非物質遺產權利,促 進原住民族文化的表現 形式 提升原住民族樂舞展演之質與量 3% 推廣地方文物(化)發展 7% 促進原住民族社會福 利,重視原住民族健 康,保障原住民族工作 權益 普設部落文化健康站 250 站數 提供原住民上萬新的工作機會 2,500 個 開創永續之原住民族經 濟發展 提升原住民族綜合發展基金效能 5 億元 營造原住民族產業示範亮點 30 案 行 政 院 行 政 院 第 3562次 院 會 會 議 D95F0FC55D5549BE
  • 25.
    19 機關名稱 施政目標 關鍵績效指標 107年度 目標值 建構原住民族產品拓銷通路 100 家 加速原住民族基礎建 設,增進原住民族居住 品質 提供原住民居住服務 50% 發展原住民族地區特色道路建設 49% 回復原住民土地權利, 促進原住民保留地合理 使用 原住民保留地權利回復 47% 妥適配置預算資源,提 升預算執行效率 機關年度資本門預算執行率 90% 機關於中程歲出概算額度內編報情形 3% 客委會 建立客語推廣機制,營 造友善客語生活環境 辦理客語沉浸式教學班數成長率 10% 30 歲以下通過客語能力認證率 62% 創新客家文化價值,融 入主流文化社會 提升客家藝文展演質量 50 場次 強化客家特色產業,推 動跨域創新服務 輔導客家特色產業產值提升數 3.2 億元 形塑臺三線客庄浪漫大 道,打造客家文化軟實 力 客庄社區優化率 20% 提升客家傳播質量,傳 遞客庄在地能量 客家廣電媒體傳播效益之成長率 2% 推動國家級客家在地知 識,整合並擴大客家學 術能量 整合跨領域客家知識體系計畫推動比率 33% 促進臺灣客家及青年國 際交流,推動成立國際 客家組織 促成臺灣客家及青年深度國際合作交流之 成長率 10% 推動文資調查、研究典 藏與展示交流,深化文 化扎根與在地客庄連結 提升客庄文資調查、研究典藏、加值應用 及展示交流案件數成長率 20% 推展生態博物館概念,促進園區與在地連 結合作次數成長率 5% 妥適配置預算資源,提 升預算執行效率 機關年度資本門預算執行率 90% 機關於中程歲出概算額度內編報情形 5% 中選會 維護公平競選秩序,順 區域立法委員選舉區檢討變更作業 100% 行 政 院 行 政 院 第 3562次 院 會 會 議 D95F0FC55D5549BE
  • 26.
    20 機關名稱 施政目標 關鍵績效指標 107年度 目標值 利完成各項公職人員選 舉 選務幹部人員參訓成效 95% 開票資訊之統計時效 23.5 分鐘 選民對選務辦理之滿意度 85% 裁處案件維持率 85% 妥適配置預算資源,提 升預算執行效率 機關年度資本門預算執行率 95% 機關於中程歲出概算額度內編報情形 5% 通傳會 促進數位匯流 釋出行動寬頻執照、完備數位匯流環境 100% 整備及規劃無線通傳頻譜資源 20MHz 促進通傳市場公平競爭 及健全通傳產業發展 促進匯流競爭及健全產業發展 3 項 整備通傳產業發展資訊 100% 保障國民通訊傳播權益 推廣建築物光纖入戶 80% 提升社會大眾媒體識讀素養 90% 推動行動寬頻基礎建設-協調公務機關 (構)開放設置基地臺 100% 維護消費者權益 落實消費者權益保護機制 2 項 強化廣電事業內容製播內部控管 72% 強化電信事業資通安全管理 95% 建構多元與普及的通傳 近用環境,促進通傳服 務的普及與近用 推動偏遠地區寬頻建設 50% 促進有線廣播電視普及發展 75% 推動無障礙網頁標章認證檢測服務 2,100 個 提供數位化便民服務, 提升政府行政效能 電信管制射頻器材管理線上申辦服務系統 使用率 19.3% 妥適配置預算資源,提 升預算執行效率 機關年度資本門預算執行率 90% 機關於中程歲出概算額度內編報情形 3.7% 臺灣省政 府 推動省政事務,加強省 政資料保存維護、展出 及推廣 省政資料保存維護件數 2.3% 臺灣省政資料館營運管 理 民眾使用資料館滿意度 90% 受理本省各縣市國中、 小學教師再申訴案件 受理本省各縣市國中、小學教師再申訴案 件。 95% 妥適配置預算資源,提 升預算執行效率 機關年度資本門預算執行率 95% 機關於中程歲出概算額度內編報情形 4.6% 行 政 院 行 政 院 第 3562次 院 會 會 議 D95F0FC55D5549BE
  • 27.
    21 機關名稱 施政目標 關鍵績效指標 107年度 目標值 臺灣省諮 議會 積極反映地方民情,協 助政策溝通 提案獲參採比率 73% 典藏臺灣省議會史料內 容,傳承並推展地方自 治發展經驗 地方自治史料展覽、學術研討會及國際合 作交流 88% 持續改善數位資料庫使用界面及檢索效 能,提升數位資料庫使用率及使用滿意度 88% 議會園區古蹟維護 辦理古蹟管理、保存、維護等事項 90% 妥適配置預算資源,提 升預算執行效率 機關年度資本門預算執行率 95.6% 機關於中程歲出概算額度內編報情形 5% 福建省政 府 強化地方與中央機關溝 通與協調功能 召開金、馬首長聯繫會報 76% 專案彙整金馬問題,協助解決 67% 加強旅臺同鄉會及海外 鄉僑聯繫互動 金馬旅臺各同鄉會幹部對本府服務滿意度 82% 辦理基層訪視 受補助社團對本府服務滿意度 84% 強化員工職能,有效運 用人力 強化人力培訓,型塑優質組織文化 86% 妥適配置預算資源,提 升預算執行效率。 機關年度資本門預算執行率 92% 機關於中程歲出概算額度內編報情形 3% 行 政 院 行 政 院 第 3562次 院 會 會 議 D95F0FC55D5549BE