WELFARE AZIENDALE
LE PAROLE CHIAVE
1. OPPORTUNITA’, derivanti dalla nuova legislazione
La spinta politica che si è registrata sul welfare aziendale, innovando le disposizioni legislative a partire
dal 2016, nasce dalla volontà di dare strumenti di supporto ai lavoratori dipendenti in un periodo di
arretramento del welfare pubblico
I recenti interventi legislativi favoriscono l’adozione di politiche di welfare nelle organizzazioni aziendali.
Non è tuttavia uno di quegli esempi sui quali ci si concentra quasi esclusivamente sulle agevolazioni
fiscali, che rendono, ad esempio, più conveniente erogare servizi ai dipendenti anziché premi in denaro.
E’, piuttosto, un tema che apre nuovi scenari organizzativi.
2. DEFISCALIZZAZIONE PREMIO PRODUZIONE, da erogare anche in servizi di welfare
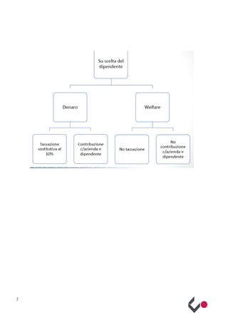
Il premio di produttività si può erogare - parzialmente o totalmente - attraverso servizi e prestazioni di
welfare aziendale, tramite la stipula di contratti aziendali o territoriali e solo con l’approvazione del singolo
lavoratore che è chiamato a scegliere tra monetizzazione in busta paga e welfare. E’ stata reintrodotta la
tassazione agevolata al 10% per i premi di risultato, nei limiti annui previsti.
3. CONTRATTAZIONE, livello territoriale
Poiché le disposizioni rilanciano il tema della contrattazione, sono sempre più numerosi i contratti stipulati
tra le parti sociali a livello territoriale che nascono per agevolare soprattutto le PMI, evitando la
contrattazione a livello aziendale.
4. WIN – WIN, ci guadagna l’azienda e ci guadagnano i dipendenti
Le agevolazioni, sia sul fronte della contribuzione a carico dell’azienda che su quello della fiscalità sul
reddito imponibile, rendono vantaggiosa l’operazione derivante da un piano di welfare aziendale sia per
l’azienda che per il lavoratore. Quest’ultimo mantiene sempre la possibilità di scegliere tra l’erogazione del
premio di produzione in denaro o in servizi di welfare
5. PROVIDER, per beni e servizi di welfare
Ci sono diverse società che si stanno specializzando come provider di servizi di welfare cui i dipendenti di
un’azienda accedono attraverso piattaforme personalizzate per l’azienda.Al momento, la scelta di
utilizzarli ha senso per le grandi aziende,le MPMIandrebbero invece supportate nella costruzione del
piano adatto alle loro dimensioni e bisogni specifici.
2

2017 di bella welfare_parole_chiave

  • 1.
    WELFARE AZIENDALE LE PAROLECHIAVE 1. OPPORTUNITA’, derivanti dalla nuova legislazione La spinta politica che si è registrata sul welfare aziendale, innovando le disposizioni legislative a partire dal 2016, nasce dalla volontà di dare strumenti di supporto ai lavoratori dipendenti in un periodo di arretramento del welfare pubblico I recenti interventi legislativi favoriscono l’adozione di politiche di welfare nelle organizzazioni aziendali. Non è tuttavia uno di quegli esempi sui quali ci si concentra quasi esclusivamente sulle agevolazioni fiscali, che rendono, ad esempio, più conveniente erogare servizi ai dipendenti anziché premi in denaro. E’, piuttosto, un tema che apre nuovi scenari organizzativi. 2. DEFISCALIZZAZIONE PREMIO PRODUZIONE, da erogare anche in servizi di welfare Il premio di produttività si può erogare - parzialmente o totalmente - attraverso servizi e prestazioni di welfare aziendale, tramite la stipula di contratti aziendali o territoriali e solo con l’approvazione del singolo lavoratore che è chiamato a scegliere tra monetizzazione in busta paga e welfare. E’ stata reintrodotta la tassazione agevolata al 10% per i premi di risultato, nei limiti annui previsti. 3. CONTRATTAZIONE, livello territoriale Poiché le disposizioni rilanciano il tema della contrattazione, sono sempre più numerosi i contratti stipulati tra le parti sociali a livello territoriale che nascono per agevolare soprattutto le PMI, evitando la contrattazione a livello aziendale. 4. WIN – WIN, ci guadagna l’azienda e ci guadagnano i dipendenti Le agevolazioni, sia sul fronte della contribuzione a carico dell’azienda che su quello della fiscalità sul reddito imponibile, rendono vantaggiosa l’operazione derivante da un piano di welfare aziendale sia per l’azienda che per il lavoratore. Quest’ultimo mantiene sempre la possibilità di scegliere tra l’erogazione del premio di produzione in denaro o in servizi di welfare 5. PROVIDER, per beni e servizi di welfare Ci sono diverse società che si stanno specializzando come provider di servizi di welfare cui i dipendenti di un’azienda accedono attraverso piattaforme personalizzate per l’azienda.Al momento, la scelta di utilizzarli ha senso per le grandi aziende,le MPMIandrebbero invece supportate nella costruzione del piano adatto alle loro dimensioni e bisogni specifici.
  • 2.