大巨蛋園區防災避難安全研討會
舉辦時間:中華民國104年6月13日(六)9時至12時
舉辦地點:臺北文創大樓6樓多功能廳(D、E)
(臺北市信義區菸廠路88號6樓)
時間 議 程 與會人員
8:30
9:00
(30分)
報到、領取資料
9:00
9:05
(5分)
開幕式
貴賓致詞:柯市長文哲
主持人:林副市長欽榮
9:05
9:25
(20分) 主題
演講
議題一:
臺北大巨蛋建築物逃
生避難評定基準
主講人:林局長洲民
臺北市政府都市發展局長
臺北大巨蛋安檢小組委員
9:25
10:05
(40分)
議題二:
日本巨蛋之安全基準
主講人:吉田克之博士
日本吉田安全設計研究室社長
10:05
10:20
(15分)
中場休息
10:20
10:35
(15分)
主題
演講
議題三:
現行建築物防火避難
性能設計審查及評定
機制
主講人:許建築師宗熙
許宗熙建築師事務所主持建築師
內政部建築技術審議委員會委員
10:35
10:50
(15分)
議題四:
大巨蛋於都市防災的
適存之道
主講人:李副教授威儀
臺灣科技大學建築系副教授
臺北市災防會報諮詢委員
10:50
12:00
(70分)
綜合
座談
主持人:林副市長欽榮
與談人:吉田克之博士 (日本吉田安全設計研究室社長)
陳柏森建築師 (前行政院公共工程委員會副主委)
楊逸詠建築師 (臺灣建築中心防火避難性能審查委員)
許宗熙建築師 (內政部建築技術審議委員會委員)
林志崧建築師 (建築師雜誌主編)
吳貫遠教授 (中央警察大學消防系教授兼總務長)
大巨蛋園區防災避難安全研討會講者介紹
主持人
林欽榮
副市長
前營建署署長、臺南市副市長、高雄市政府工務局
局長(主辦2009高雄世大運場館興建計劃)、國家考
試 建築師考試及格
主講人一
林洲民
局長
現任台北市都市發展局長、美國資深執業建築師
主講人二 吉田克之
吉田安全設計研究室社長
日本1級建築師
早稻田大學工學博士(建築設計之避難行動預測相關
研究)
日本 YSD研究室(東京) 代表
前竹中工務店株式會社設計本部防災部部長(退休)
日本東京、福岡、名古屋、札幌、大分等5個巨蛋防
災避難設計師
1987-1992國家主要技術開發案「防災設計法」、「複
合建築物安全性評價」委員
1986-1993日本建築中心建築防災計畫評定委員會
委員
主講人三 許宗熙
許宗熙建築師事務所主持建築師
內政部建築技術審議委員會委員
主講人四 李威儀
臺灣科技大學建築系副教授
臺北市災防會報諮詢委員
與談人 陳柏森
陳柏森建築師事務所負責人
前行政院公共工程委員會副主委
與談人 楊逸詠 臺灣建築中心防火避難性能審查委員
與談人 林志崧 建築師雜誌主編
與談人 吳貫遠
中央警察大學消防系教授兼總務長
臺北市消防局火災預防及消防技術審議委員會委員
美國消防工程師學會(SFPE)會員
曾任內政部消防技術審議委員會委員
曾任警察大學電算中心主任、科學實驗中心主任
臺北大巨蛋建築物逃生避難評定基準
講者:臺北市政府都市發展局長
臺北大巨蛋安檢小組委員
林洲民 局長
臺北大巨蛋建築物逃生
避難評定基準
臺北市政府都市發展局
林局長洲民
104年6月13日
臺北文化體育園區(大巨蛋)相關審查核發歷程報告
原核准 第一度變更 第二度變更 第三度變更
環評
(地方/臺北市
環保局)
100.06.24
環評核備
無
102.03.22
第一次環境差異分析報告書
同意備查
103.09.10環差核備
第二次環境差異分析報告書同意備查
性能審查
(中央/內政部
營建署及臺灣
建築中心)
100.06.27
防火避難性能認
可通知書核定
101.01.13
防火避難性能認可通知
書第一次變更設計核定
(3年5個月前)
無(詳備註) 103.10及104.05送台灣建築中心
審核中,尚未核准
防火避難性能認可通知書第二次變更設計
都審
(地方/臺北市
都發局)
100.06.28
都審核定
101.03.05
都審第一次變更設計核定
102.04.17
都審第二次變更設計核定
104.01.22 都審核定
都審第三次變更設計核定
建造執照
(地方/臺北市
都發局)
100.06.30
建造執照核發
101.03.19
建造執照第一次變更設
計核發
(3年3個月前)
102.05.02
建造執照第二次變更設計
核發
(2年前)
104.04.27 掛號,尚未核發
建造執照第三次變更設計
備註
建造執照第二次變更設計內容僅
變更柱位,無涉性能審查內容變
更,故未送台灣建築中心作防火
避難性能審查。
1. 遠雄公司於103年8月12日向臺北市建築師
公會掛號辦理建造執照第三次變更設計,
於104年4月23日來函撤回申請案(103-
8567)。
2. 遠雄公司另於104年4月27日重新掛號辦理
第三次變更設計,經建築師公會於5月5日
初審完畢,尚未復審(104-8284)。
1
________________________________________________________________________________________________________________
第 1 頁
大巨蛋園區防災避難安全研討會
2
3
________________________________________________________________________________________________________________
第 2 頁
大巨蛋園區防災避難安全研討會
4Guide to Safety at Sports Grounds P77 Guide to Safety at Sports Grounds P78
遠雄提供
5
________________________________________________________________________________________________________________
第 3 頁
大巨蛋園區防災避難安全研討會
遠雄提供
6
臺北大巨蛋建築物逃生避難評定基準(含比較)表
開發單位(遠雄巨蛋公司)採用之基準
(104.04.21)
性能評
定認可
臺北市政府體檢小組之基準
(104.04.16)
1
安全避難原則,以8分鐘內全員離開觀眾席到
達室內疏散空間(Concourse)初步安全避難原
則。
▲
安全避難原則,以8分鐘內全員離開觀眾席至室內疏散空間
(Concourse), 並須於15分鐘內達成全館人員避難至戶外避難
空間為設計基準(日本所有巨蛋皆採納此一標準) 。
2 逃生避難模擬之人員步行速度以1.5m/s計算。 X 逃生避難模擬之人員步行速度以1.2m/s計算。
3
逃生避難模擬未擺設座椅,且關閉特定樓梯、
出口(人員無法自由選擇出口)進行模擬 。 X
逃生避難模擬需按實際有擺設座椅,未關閉樓梯、出口進行
模擬。
4
室內疏散空間(Concourse)與觀眾席間無防火
牆分隔,僅以自動灑水設備提升防火性能。 ▲
室內疏散空間(Concourse)應為合理之安全空間,開發單位之
疏散空間與觀眾席並無防火區劃有安全疑慮(見Guide to
Safety at Sports Grounds P77),應有30分鐘以上耐燃性能之
其他構造或設備。
5
戶外疏散空間(reservoir areas)之面積計
算無扣除植栽、樓梯踏步、救災水車等面積,
且將上方有樓板之封閉式下沈廣場計入面積。
消防車運作空間淨寬度以4.5公尺計算。
X
戶外疏散空間(reservoir areas)之面積計算應扣除植栽、
樓梯踏步、消防車動線等空間、救災水車等面積,且不得包
括上方有樓板之封閉式下沈廣場;且消防車運作空間寬度需
按以8公尺計算。
6
戶外疏散空間密度以4人/㎡計算。
X
戶外疏散空間密度以可移動之3人/㎡為檢視基準。
(若疏散空間密度4人/㎡,則人之移動為零,不符實際情況。)
(見Guide to Safety at Sports Grounds P78,其規定為2人/㎡)
7
地下停車空間安全梯相隔最大距離達240公
尺,最長步行距離達120公尺。 ▲
地下停車空間安全梯之步行距離法規雖無規定,並非表示安
全。本小組以達到安全條件為前提,地下停車空間參酌日本
大阪巨蛋案例,地下停車空間步行距離最遠不超過60公尺。
註4:性能評定審議認可:▲ 性能評定審議並未認可:X
7
註1. 開發單位(遠雄巨蛋公司)以電腦模擬軟體EXODUS 之一般模式(Default),單
純行為、不考慮危害情境,進行散場模擬。
註2. 臺北市政府大巨蛋安全體檢小組以電腦模擬軟體SimTread進行避難模擬檢視。
註3. 雙方的差異重點並不在於電腦模擬軟體之選擇,而是在於模擬參數之設定。
________________________________________________________________________________________________________________
第 4 頁
大巨蛋園區防災避難安全研討會
大巨蛋現場勘檢缺失分析(104.05.14)
• 缺失部分屬主要構造共計79處
• 缺失部分佔總樓層比例:51樓層/76樓層=67%
• 缺失部分涉及開口部分屬防火避難事實佔總缺失比例:71/79=90%
8
地下室, 20處,
25%
巨蛋, 14處,
18%
商場, 12處,
15%
旅館、辦公室,
31處, 39%
影城, 2處, 3%
現場勘驗缺失比例(依棟別分)
電扶梯, 8處,
10%
車行斜坡道, 1處, 1%
樓梯, 29處, 37%
樓版, 27處, 34%
外牆, 7處, 9% 電梯, 7處,
9%
現場勘驗缺失比例(依類型分)
電扶梯
車行斜坡道
樓梯
樓版
外牆
電梯
註:71處係指樓梯+電扶梯+電梯+樓版(扣除車行斜坡道及外牆兩項共8處與樓版開口無關項目)
9
101.03.19
建造執照第一次變更設計核發
102.05.02
建造執照第二次變更設計核發
1F平面圖
建築法第8條:建築物之主要構造,為基礎、主要樑柱、承重牆壁樓地板及屋頂之構造。
________________________________________________________________________________________________________________
第 5 頁
大巨蛋園區防災避難安全研討會
10
101.03.19
建造執照第一次變更設計核發
102.05.02
建造執照第二次變更設計核發
2F平面圖
建築法第8條:建築物之主要構造,為基礎、主要樑柱、承重牆壁樓地板及屋頂之構造。
體檢小組安全基準與大巨蛋勘檢缺失關聯圖
臺北市政府體檢小組之基準(104.04.16)
1
安全避難原則,以8分鐘內全員離開觀眾席至室內疏
散空間(Concourse), 並須於15分鐘內達成全館人員
避難至戶外避難空間為設計基準(日本所有巨蛋皆採
納此一標準) 。
2 逃生避難模擬之人員步行速度以1.2m/s計算。
3
逃生避難模擬需按實際有擺設座椅,未關閉樓梯、
出口進行模擬。
4
室內疏散空間(Concourse)應為合理之安全空間,
開發單位之疏散空間與觀眾席並無防火區劃有安全
疑慮,應有30分鐘以上耐燃性能之其他構造或設備。
5
戶外疏散空間(reservoir areas)之面積計算應扣
除植栽、樓梯踏步、消防車動線等空間、救災水車
等面積,且不得包括上方有樓板之封閉式下沈廣場;
且消防車運作空間寬度需按以8公尺計算。
6
戶外疏散空間密度以可移動之3人/㎡為檢視基準。
(若疏散空間密度4人/㎡,則人之移動為零,不符實
際情況。)
7
地下停車空間安全梯之步行距離法規雖無規定,並
非表示安全。本小組以達到安全條件為前提,地下
停車空間參酌日本大阪巨蛋案例,地下停車空間步
行距離最遠不超過60公尺。
11
大巨蛋勘驗缺失(104.05.14)
開口寬度
開口位置
樓梯方向
樓梯位置
樓梯數量
電扶梯數量增減(不得替代直通梯)
各層至直通梯最遠距離
電梯變更
增設挑空
樓板變更
外牆位置
________________________________________________________________________________________________________________
第 6 頁
大巨蛋園區防災避難安全研討會
基準1
安全避難原則,以8分鐘內全員離開觀眾席至室內疏散空間
(Concourse), 並須於15分鐘內達成全館人員避難至戶外避難
空間為設計基準(日本所有巨蛋皆採納此一標準) 。
▲
12
開發單位(遠雄巨蛋公司)採用之基準
(104.04.21)
性能評
定認可
臺北市政府體檢小組之基準
(104.04.16)
1
安全避難原則,以8分鐘內全員離開觀眾席到達
室內疏散空間(Concourse)初步安全避難原則。 ▲
安全避難原則,以8分鐘內全員離開觀眾席至室內疏散空間
(Concourse), 並須於15分鐘內達成全館人員避難至戶外避難空間
為設計基準(日本所有巨蛋皆採納此一標準) 。
2 逃生避難模擬之人員步行速度以1.5m/s計算。 X 逃生避難模擬之人員步行速度以1.2m/s計算。
3
逃生避難模擬未擺設座椅,且關閉特定樓梯、出
口(人員無法自由選擇出口)進行模擬 。 X 逃生避難模擬需按實際有擺設座椅,未關閉樓梯、出口進行模擬。
4
室內疏散空間(Concourse)與觀眾席間無防火牆
分隔,僅以自動灑水設備提升防火性能。 ▲
室內疏散空間(Concourse)應為合理之安全空間,開發單位之疏散
空間與觀眾席並無防火區劃有安全疑慮(見Guide to Safety at
Sports Grounds P77),應有30分鐘以上耐燃性能之其他構造或設
備。
5
戶外疏散空間(reservoir areas)之面積計算無
扣除植栽、樓梯踏步、救災水車等面積,且將上
方有樓板之封閉式下沈廣場計入面積。消防車運
作空間淨寬度以4.5公尺計算。
X
戶外疏散空間(reservoir areas)之面積計算應扣除植栽、樓梯
踏步、消防車動線等空間、救災水車等面積,且不得包括上方有樓
板之封閉式下沈廣場;且消防車運作空間寬度需按以8公尺計算。
6
戶外疏散空間密度以4人/㎡計算。
X
戶外疏散空間密度以可移動之3人/㎡為檢視基準。
(若疏散空間密度4人/㎡,則人之移動為零,不符實際情況。)
(見Guide to Safety at Sports Grounds P78,其規定為2人/㎡)
7
地下停車空間安全梯相隔最大距離達240公尺,
最長步行距離達120公尺。 ▲
地下停車空間安全梯之步行距離法規雖無規定,並非表示安全。本
小組以達到安全條件為前提,地下停車空間參酌日本大阪巨蛋案例,
地下停車空間步行距離最遠不超過60公尺。
註:性能評定審議認可:▲ 性能評定審議並未認可:X 註1. 開發單位(遠雄巨蛋公司)以電腦模擬軟體EXODUS 之一般模式(Default),單純行為、不考慮危害情境,進行散場模擬。
註2. 臺北市政府大巨蛋安全體檢小組以電腦模擬軟體SimTread進行避難模擬檢視。
註3. 雙方的差異重點並不在於電腦模擬軟體之選擇,而是在於模擬參數之設定。
安全基準1
• 安全避難原則,以8分鐘內全員離開觀眾席至室內疏散空間(Concourse), 並須
於15分鐘內達成全館人員避難至戶外避難空間為設計基準(所有巨蛋皆採納此一
標準) 。
13
世運主場館及日本各巨蛋避難時間 本府委託模擬圖(避難時間15分鐘)
地下2層地下3層
________________________________________________________________________________________________________________
第 7 頁
大巨蛋園區防災避難安全研討會
14
基準2 逃生避難模擬之人員步行速度以1.2m/s計算 X
開發單位(遠雄巨蛋公司)採用之基準
(104.04.21)
性能評
定認可
臺北市政府體檢小組之基準
(104.04.16)
1
安全避難原則,以8分鐘內全員離開觀眾席到達
室內疏散空間(Concourse)初步安全避難原則。 ▲
安全避難原則,以8分鐘內全員離開觀眾席至室內疏散空間
(Concourse), 並須於15分鐘內達成全館人員避難至戶外避難空間
為設計基準(日本所有巨蛋皆採納此一標準) 。
2 逃生避難模擬之人員步行速度以1.5m/s計算。 X 逃生避難模擬之人員步行速度以1.2m/s計算。
3
逃生避難模擬未擺設座椅,且關閉特定樓梯、出
口(人員無法自由選擇出口)進行模擬 。 X 逃生避難模擬需按實際有擺設座椅,未關閉樓梯、出口進行模擬。
4
室內疏散空間(Concourse)與觀眾席間無防火牆
分隔,僅以自動灑水設備提升防火性能。 ▲
室內疏散空間(Concourse)應為合理之安全空間,開發單位之疏散
空間與觀眾席並無防火區劃有安全疑慮(見Guide to Safety at
Sports Grounds P77),應有30分鐘以上耐燃性能之其他構造或設
備。
5
戶外疏散空間(reservoir areas)之面積計算無
扣除植栽、樓梯踏步、救災水車等面積,且將上
方有樓板之封閉式下沈廣場計入面積。消防車運
作空間淨寬度以4.5公尺計算。
X
戶外疏散空間(reservoir areas)之面積計算應扣除植栽、樓梯
踏步、消防車動線等空間、救災水車等面積,且不得包括上方有樓
板之封閉式下沈廣場;且消防車運作空間寬度需按以8公尺計算。
6 戶外疏散空間密度以4人/㎡計算。 X
戶外疏散空間密度以可移動之3人/㎡為檢視基準。
(若疏散空間密度4人/㎡,則人之移動為零,不符實際情況。)
(見Guide to Safety at Sports Grounds P78,其規定為2人/㎡)
7
地下停車空間安全梯相隔最大距離達240公尺,
最長步行距離達120公尺。 ▲
地下停車空間安全梯之步行距離法規雖無規定,並非表示安全。本
小組以達到安全條件為前提,地下停車空間參酌日本大阪巨蛋案例,
地下停車空間步行距離最遠不超過60公尺。
註:性能評定審議認可:▲ 性能評定審議並未認可:X 註1. 開發單位(遠雄巨蛋公司)以電腦模擬軟體EXODUS 之一般模式(Default),單純行為、不考慮危害情境,進行散場模擬。
註2. 臺北市政府大巨蛋安全體檢小組以電腦模擬軟體SimTread進行避難模擬檢視。
註3. 雙方的差異重點並不在於電腦模擬軟體之選擇,而是在於模擬參數之設定。
安全基準2
• 逃生避難模擬之人員步行速度以1.2公尺/秒計算
15
基準來源 步行速度
臺灣防火避難性能設計手冊 0.5~1 公尺/秒
日本 1.0 公尺/秒
美國防火協會NFPA 1.4 公尺/秒
本府 1.2 公尺/秒
遠雄 1.5 公尺/秒
EXODUS步行速度設定值說明
觀眾席出入口:1.2M
Concourse:3-8M
樓梯出入口:1.8M
觀眾席 Concourse 梯間 戶外
1.2M x 9
= 10.8M
3-8M x 2
= 6-16M
1.8M x 2
= 3.6M
2F外野觀眾席
動線寬度示意圖
動線由寬變窄且方向集中,造成人員滯留
________________________________________________________________________________________________________________
第 8 頁
大巨蛋園區防災避難安全研討會
16
基準3
逃生避難模擬需按實際有擺設座椅,未關閉樓梯、出口進行模
擬。 X
開發單位(遠雄巨蛋公司)採用之基準
(104.04.21)
性能評
定認可
臺北市政府體檢小組之基準
(104.04.16)
1
安全避難原則,以8分鐘內全員離開觀眾席到達
室內疏散空間(Concourse)初步安全避難原則。 ▲
安全避難原則,以8分鐘內全員離開觀眾席至室內疏散空間
(Concourse), 並須於15分鐘內達成全館人員避難至戶外避難空間
為設計基準(日本所有巨蛋皆採納此一標準) 。
2 逃生避難模擬之人員步行速度以1.5m/s計算。 X 逃生避難模擬之人員步行速度以1.2m/s計算。
3
逃生避難模擬未擺設座椅,且關閉特定樓梯、出
口(人員無法自由選擇出口)進行模擬 。 X 逃生避難模擬需按實際有擺設座椅,未關閉樓梯、出口進行模擬。
4
室內疏散空間(Concourse)與觀眾席間無防火牆
分隔,僅以自動灑水設備提升防火性能。 ▲
室內疏散空間(Concourse)應為合理之安全空間,開發單位之疏散
空間與觀眾席並無防火區劃有安全疑慮(見Guide to Safety at
Sports Grounds P77),應有30分鐘以上耐燃性能之其他構造或設
備。
5
戶外疏散空間(reservoir areas)之面積計算無
扣除植栽、樓梯踏步、救災水車等面積,且將上
方有樓板之封閉式下沈廣場計入面積。消防車運
作空間淨寬度以4.5公尺計算。
X
戶外疏散空間(reservoir areas)之面積計算應扣除植栽、樓梯
踏步、消防車動線等空間、救災水車等面積,且不得包括上方有樓
板之封閉式下沈廣場;且消防車運作空間寬度需按以8公尺計算。
6
戶外疏散空間密度以4人/㎡計算。
X
戶外疏散空間密度以可移動之3人/㎡為檢視基準。
(若疏散空間密度4人/㎡,則人之移動為零,不符實際情況。)
(見Guide to Safety at Sports Grounds P78)
7
地下停車空間安全梯相隔最大距離達240公尺,
最長步行距離達120公尺。 ▲
地下停車空間安全梯之步行距離法規雖無規定,並非表示安全。本
小組以達到安全條件為前提,地下停車空間參酌日本大阪巨蛋案例,
地下停車空間步行距離最遠不超過60公尺。
註:性能評定審議認可:▲ 性能評定審議並未認可:X 註1. 開發單位(遠雄巨蛋公司)以電腦模擬軟體EXODUS 之一般模式(Default),單純行為、不考慮危害情境,進行散場模擬。
註2. 臺北市政府大巨蛋安全體檢小組以電腦模擬軟體SimTread進行避難模擬檢視。
註3. 雙方的差異重點並不在於電腦模擬軟體之選擇,而是在於模擬參數之設定。
安全基準3
• 逃生避難模擬需按實際有擺設座椅,未關閉樓梯、出口進行模擬
17
遠雄避難模擬 本府避難模擬
________________________________________________________________________________________________________________
第 9 頁
大巨蛋園區防災避難安全研討會
18
基準4
室內疏散空間(Concourse)應為合理之安全空間,開發單位之
疏散空間與觀眾席並無防火區劃有安全疑慮,應有30分鐘以上
耐燃性能之其他構造或設備。
▲
開發單位(遠雄巨蛋公司)採用之基準
(104.04.21)
性能評
定認可
臺北市政府體檢小組之基準
(104.04.16)
1
安全避難原則,以8分鐘內全員離開觀眾席到達
室內疏散空間(Concourse)初步安全避難原則。 ▲
安全避難原則,以8分鐘內全員離開觀眾席至室內疏散空間
(Concourse), 並須於15分鐘內達成全館人員避難至戶外避難空間
為設計基準(日本所有巨蛋皆採納此一標準) 。
2 逃生避難模擬之人員步行速度以1.5m/s計算。 X 逃生避難模擬之人員步行速度以1.2m/s計算。
3
逃生避難模擬未擺設座椅,且關閉特定樓梯、出
口(人員無法自由選擇出口)進行模擬 。 X 逃生避難模擬需按實際有擺設座椅,未關閉樓梯、出口進行模擬。
4
室內疏散空間(Concourse)與觀眾席間無防火牆
分隔,僅以自動灑水設備提升防火性能。 ▲
室內疏散空間(Concourse)應為合理之安全空間,開發單位之疏散
空間與觀眾席並無防火區劃有安全疑慮(見Guide to Safety at
Sports Grounds P77),應有30分鐘以上耐燃性能之其他構造或設
備。
5
戶外疏散空間(reservoir areas)之面積計算無
扣除植栽、樓梯踏步、救災水車等面積,且將上
方有樓板之封閉式下沈廣場計入面積。消防車運
作空間淨寬度以4.5公尺計算。
X
戶外疏散空間(reservoir areas)之面積計算應扣除植栽、樓梯
踏步、消防車動線等空間、救災水車等面積,且不得包括上方有樓
板之封閉式下沈廣場;且消防車運作空間寬度需按以8公尺計算。
6
戶外疏散空間密度以4人/㎡計算。
X
戶外疏散空間密度以可移動之3人/㎡為檢視基準。
(若疏散空間密度4人/㎡,則人之移動為零,不符實際情況。)
(見Guide to Safety at Sports Grounds P78)
7
地下停車空間安全梯相隔最大距離達240公尺,
最長步行距離達120公尺。 ▲
地下停車空間安全梯之步行距離法規雖無規定,並非表示安全。本
小組以達到安全條件為前提,地下停車空間參酌日本大阪巨蛋案例,
地下停車空間步行距離最遠不超過60公尺。
註:性能評定審議認可:▲ 性能評定審議並未認可:X 註1. 開發單位(遠雄巨蛋公司)以電腦模擬軟體EXODUS 之一般模式(Default),單純行為、不考慮危害情境,進行散場模擬。
註2. 臺北市政府大巨蛋安全體檢小組以電腦模擬軟體SimTread進行避難模擬檢視。
註3. 雙方的差異重點並不在於電腦模擬軟體之選擇,而是在於模擬參數之設定。
安全基準4
• 室內疏散空間(Concourse)應為合理之安全空間,開發單位之疏散空間與觀眾席並
無防火區劃有安全疑慮,應有30分鐘以上耐燃性能之其他構造或設備。
19
室內疏散空間Concourse
觀眾席與Concourse間應有30分鐘以上防火區劃
Guide to Safety at Sports Grounds :
Place of Reasonable safety (Glossary --
p.210)
A place within a building or structure where,
for a limited period of time, people will have
some protection from the effects of fire and
smoke. This place, usually a corridor or
stairway, will normally have a minimum of
30 minutes fire resistance and allow people
to continue their escape to a place of safety.
Concourse示意圖
________________________________________________________________________________________________________________
第 10 頁
大巨蛋園區防災避難安全研討會
20
基準5
戶外疏散空間(reservoir areas)之面積計算應扣除植栽、樓梯踏步、
消防車動線等空間、救災水車等面積,且不得包括上方有樓板之封閉
式下沈廣場;且消防車運作空間寬度需按以8公尺計算。
X
開發單位(遠雄巨蛋公司)採用之基準
(104.04.21)
性能評
定認可
臺北市政府體檢小組之基準
(104.04.16)
1
安全避難原則,以8分鐘內全員離開觀眾席到達
室內疏散空間(Concourse)初步安全避難原則。 ▲
安全避難原則,以8分鐘內全員離開觀眾席至室內疏散空間
(Concourse), 並須於15分鐘內達成全館人員避難至戶外避難空間
為設計基準(日本所有巨蛋皆採納此一標準) 。
2 逃生避難模擬之人員步行速度以1.5m/s計算。 X 逃生避難模擬之人員步行速度以1.2m/s計算。
3
逃生避難模擬未擺設座椅,且關閉特定樓梯、出
口(人員無法自由選擇出口)進行模擬 。 X 逃生避難模擬需按實際有擺設座椅,未關閉樓梯、出口進行模擬。
4
室內疏散空間(Concourse)與觀眾席間無防火牆
分隔,僅以自動灑水設備提升防火性能。 ▲
室內疏散空間(Concourse)應為合理之安全空間,開發單位之疏散
空間與觀眾席並無防火區劃有安全疑慮(見Guide to Safety at
Sports Grounds P77),應有30分鐘以上耐燃性能之其他構造或設
備。
5
戶外疏散空間(reservoir areas)之面積計算無
扣除植栽、樓梯踏步、救災水車等面積,且將上
方有樓板之封閉式下沈廣場計入面積。消防車運
作空間淨寬度以4.5公尺計算。
X
戶外疏散空間(reservoir areas)之面積計算應扣除植栽、樓梯
踏步、消防車動線等空間、救災水車等面積,且不得包括上方有樓
板之封閉式下沈廣場;且消防車運作空間寬度需按以8公尺計算。
6
戶外疏散空間密度以4人/㎡計算。
X
戶外疏散空間密度以可移動之3人/㎡為檢視基準。
(若疏散空間密度4人/㎡,則人之移動為零,不符實際情況。)
(見Guide to Safety at Sports Grounds P78,其規定為2人/㎡)
7
地下停車空間安全梯相隔最大距離達240公尺,
最長步行距離達120公尺。 ▲
地下停車空間安全梯之步行距離法規雖無規定,並非表示安全。本
小組以達到安全條件為前提,地下停車空間參酌日本大阪巨蛋案例,
地下停車空間步行距離最遠不超過60公尺。
註:性能評定審議認可:▲ 性能評定審議並未認可:X 註1. 開發單位(遠雄巨蛋公司)以電腦模擬軟體EXODUS 之一般模式(Default),單純行為、不考慮危害情境,進行散場模擬。
註2. 臺北市政府大巨蛋安全體檢小組以電腦模擬軟體SimTread進行避難模擬檢視。
註3. 雙方的差異重點並不在於電腦模擬軟體之選擇,而是在於模擬參數之設定。
安全基準5
• 戶外疏散空間(reservoir areas)之面積計算應扣除植栽、樓梯踏步、消防車動
線等空間、救災水車等面積,且不得包括上方有樓板之封閉式下沈廣場;且消防
車運作空間寬度需按以8公尺計算。
21
戶外疏散面積
-植栽樹穴、樓梯踏步6,000平方公尺
-救災車動線、運作空間等面積12,000平方公尺
=剩餘約20,000平方公尺
設計單位計算面積 本府檢討有效面積
戶外疏散面積
約38,044平方公尺
4人/平方公尺 3人/平方公尺
________________________________________________________________________________________________________________
第 11 頁
大巨蛋園區防災避難安全研討會
101.01.17防火避難性能認可通知書第一次變更設計核定
22
23
基準6
戶外疏散空間密度以可移動之3人/㎡為檢視基準。
(若疏散空間密度4人/㎡,則人之移動為零,不符實際情況。)
(見Guide to Safety at Sports Grounds P78,其規定為2人/㎡)
X
開發單位(遠雄巨蛋公司)採用之基準
(104.04.21)
性能評
定認可
臺北市政府體檢小組之基準
(104.04.16)
1
安全避難原則,以8分鐘內全員離開觀眾席到達
室內疏散空間(Concourse)初步安全避難原則。 ▲
安全避難原則,以8分鐘內全員離開觀眾席至室內疏散空間
(Concourse), 並須於15分鐘內達成全館人員避難至戶外避難空間
為設計基準(日本所有巨蛋皆採納此一標準) 。
2 逃生避難模擬之人員步行速度以1.5m/s計算。 X 逃生避難模擬之人員步行速度以1.2m/s計算。
3
逃生避難模擬未擺設座椅,且關閉特定樓梯、出
口(人員無法自由選擇出口)進行模擬 。 X 逃生避難模擬需按實際有擺設座椅,未關閉樓梯、出口進行模擬。
4
室內疏散空間(Concourse)與觀眾席間無防火牆
分隔,僅以自動灑水設備提升防火性能。 ▲
室內疏散空間(Concourse)應為合理之安全空間,開發單位之疏散
空間與觀眾席並無防火區劃有安全疑慮(見Guide to Safety at
Sports Grounds P77),應有30分鐘以上耐燃性能之其他構造或設
備。
5
戶外疏散空間(reservoir areas)之面積計算無
扣除植栽、樓梯踏步、救災水車等面積,且將上
方有樓板之封閉式下沈廣場計入面積。消防車運
作空間淨寬度以4.5公尺計算。
X
戶外疏散空間(reservoir areas)之面積計算應扣除植栽、樓梯
踏步、消防車動線等空間、救災水車等面積,且不得包括上方有樓
板之封閉式下沈廣場;且消防車運作空間寬度需按以8公尺計算。
6 戶外疏散空間密度以4人/㎡計算。 X
戶外疏散空間密度以可移動之3人/㎡為檢視基準。
(若疏散空間密度4人/㎡,則人之移動為零,不符實際情況。)
(見Guide to Safety at Sports Grounds P78,其規定為2人/㎡)
7
地下停車空間安全梯相隔最大距離達240公尺,
最長步行距離達120公尺。 ▲
地下停車空間安全梯之步行距離法規雖無規定,並非表示安全。本
小組以達到安全條件為前提,地下停車空間參酌日本大阪巨蛋案例,
地下停車空間步行距離最遠不超過60公尺。
註:性能評定審議認可:▲ 性能評定審議並未認可:X 註1. 開發單位(遠雄巨蛋公司)以電腦模擬軟體EXODUS 之一般模式(Default),單純行為、不考慮危害情境,進行散場模擬。
註2. 臺北市政府大巨蛋安全體檢小組以電腦模擬軟體SimTread進行避難模擬檢視。
註3. 雙方的差異重點並不在於電腦模擬軟體之選擇,而是在於模擬參數之設定。
________________________________________________________________________________________________________________
第 12 頁
大巨蛋園區防災避難安全研討會
安全基準6
戶外疏散空間密度以可移動之3人/平方公尺為檢視基準。
(若疏散空間密度4人/平方公尺,則人之移動為零,不符實際情況。)
24
4人/平方公尺3人/平方公尺
人員間距離
人
群
速
度
人群密度示意圖人群密度與速度關係圖
108人/36平方公尺 144人/36平方公尺
12人/4平方公尺 16人/4平方公尺
25
基準7
地下停車空間安全梯之步行距離法規雖無規定,並非表示安全。
本小組以達到安全條件為前提,地下停車空間參酌日本大阪巨
蛋案例,地下停車空間步行距離最遠不超過60公尺。
▲
開發單位(遠雄巨蛋公司)採用之基準
(104.04.21)
性能評
定認可
臺北市政府體檢小組之基準
(104.04.16)
1
安全避難原則,以8分鐘內全員離開觀眾席到達
室內疏散空間(Concourse)初步安全避難原則。 ▲
安全避難原則,以8分鐘內全員離開觀眾席至室內疏散空間
(Concourse), 並須於15分鐘內達成全館人員避難至戶外避難空間
為設計基準(日本所有巨蛋皆採納此一標準) 。
2 逃生避難模擬之人員步行速度以1.5m/s計算。 X 逃生避難模擬之人員步行速度以1.2m/s計算。
3
逃生避難模擬未擺設座椅,且關閉特定樓梯、出
口(人員無法自由選擇出口)進行模擬 。 X 逃生避難模擬需按實際有擺設座椅,未關閉樓梯、出口進行模擬。
4
室內疏散空間(Concourse)與觀眾席間無防火牆
分隔,僅以自動灑水設備提升防火性能。 ▲
室內疏散空間(Concourse)應為合理之安全空間,開發單位之疏散
空間與觀眾席並無防火區劃有安全疑慮(見Guide to Safety at
Sports Grounds P77),應有30分鐘以上耐燃性能之其他構造或設
備。
5
戶外疏散空間(reservoir areas)之面積計算無
扣除植栽、樓梯踏步、救災水車等面積,且將上
方有樓板之封閉式下沈廣場計入面積。消防車運
作空間淨寬度以4.5公尺計算。
X
戶外疏散空間(reservoir areas)之面積計算應扣除植栽、樓梯
踏步、消防車動線等空間、救災水車等面積,且不得包括上方有樓
板之封閉式下沈廣場;且消防車運作空間寬度需按以8公尺計算。
6
戶外疏散空間密度以4人/㎡計算。
X
戶外疏散空間密度以可移動之3人/㎡為檢視基準。
(若疏散空間密度4人/㎡,則人之移動為零,不符實際情況。)
(見Guide to Safety at Sports Grounds P78,其規定為2人/㎡)
7
地下停車空間安全梯相隔最大距離達240公尺,
最長步行距離達120公尺。 ▲
地下停車空間安全梯之步行距離法規雖無規定,並非表示安全。本
小組以達到安全條件為前提,地下停車空間參酌日本大阪巨蛋案例,
地下停車空間步行距離最遠不超過60公尺。
註:性能評定審議認可:▲ 性能評定審議並未認可:X 註1. 開發單位(遠雄巨蛋公司)以電腦模擬軟體EXODUS 之一般模式(Default),單純行為、不考慮危害情境,進行散場模擬。
註2. 臺北市政府大巨蛋安全體檢小組以電腦模擬軟體SimTread進行避難模擬檢視。
註3. 雙方的差異重點並不在於電腦模擬軟體之選擇,而是在於模擬參數之設定。
________________________________________________________________________________________________________________
第 13 頁
大巨蛋園區防災避難安全研討會
B5F平面圖
安全基準7
• 地下停車空間安全梯之步行距離法規雖無規定,並非表示安全。本小組以達到安
全條件為前提,地下停車空間參酌日本大阪巨蛋案例,地下停車空間步行距離最
遠不超過60公尺。
26
逃生梯距離>240M
圖例
避難樓梯入口
30m(法令規定步行距離)
60m(放寬2倍距離)
建築技術規則建築設計施工編
第93條直通樓梯:「自樓面居室
之任一點至樓梯口之步行距離(即
隔間後之可行距離非直線距離)。
第95條:八層以上之樓層及下列
建築物,應自各該層設置二座以
上之直通樓梯達避難層或地面。
第1條第19款:車庫不視為居室。
逃生梯位置 27
外野僅兩座逃生梯
內野逃生梯
2F逃生梯位置圖 剪刀梯位置圖
• 主要逃生樓梯分布不均,且內野逃生梯(剪刀梯)方向
交錯不利逃生
內政部81.6.3台內營字第
8102672號函:
兩座直通樓梯集中設置於一處,
並以交叉方式設置。……惟建築
技術規則僅為最低限度之規定。
……此類「已失去應有之避難功
能,且極不合理,將兩直通樓梯
以交叉方式設置於一處」之樓梯
設置方式,應予從嚴審核,以確
保公共安全。
________________________________________________________________________________________________________________
第 14 頁
大巨蛋園區防災避難安全研討會
日本巨蛋之安全基準
講者:日本吉田安全設計研究室社長
吉田克之 博士
第 15 頁
___________________________________________________________________________________________________
大巨蛋園區防災避難安全研討會
第 16 頁
___________________________________________________________________________________________________
大巨蛋園區防災避難安全研討會
第 17 頁
___________________________________________________________________________________________________
大巨蛋園區防災避難安全研討會
第 18 頁
___________________________________________________________________________________________________
大巨蛋園區防災避難安全研討會
第 19 頁
___________________________________________________________________________________________________
大巨蛋園區防災避難安全研討會
第 20 頁
___________________________________________________________________________________________________
大巨蛋園區防災避難安全研討會
第 21 頁
___________________________________________________________________________________________________
大巨蛋園區防災避難安全研討會
第 22 頁
___________________________________________________________________________________________________
大巨蛋園區防災避難安全研討會
現行建築物防火避難性能設計審查及評定機制
講者:內政部建築技術審議委員會委員
許宗熙建築師事務所主持建築師
許宗熙 建築師
現行建築物防火避難性能設計
審查評定機制
許宗熙建築師
內政部建築技術審議委員會委員
前台灣建築中心防火避難審查評定委員會召集人
大巨蛋園區防災避難安全研討會
一、性能設計執行現況
1.法源依據及相關執行法令
2.排除法規與驗證項目
3.目前常用之驗證方法
4.性能設計之意涵(要件、時機、理念、步驟)
二、審查評定之內容與方法
1.審查評定作業流程
2.避難性能之評定方法
3.避難性能之評定基準
4.性能評定書記載內容
三、審查評定之基本考量與課題
1.性能設計評定案件之統計
2.避難性能評定之基本考量
3.今後之展望與課題
4.結語
現行建築物防火避難性能設計審查評定機制
目 次
第 23 頁
___________________________________________________________________________________________________
大巨蛋園區防災避難安全研討會
1.法源依據及相關執行法令
■ 依「建築技術規則總則編第三條(排除部份或全部防火避難
規定之適用) 及第三條之四(防火避難綜合檢討報告書或同
時性能設計)規定」自93年1月1日施行。
■「防火避難綜合檢討報告書申請認可要點」,93年1月9日
施行。
■「建築物防火避難性能設計計畫書及防火避難綜合檢討報
告書評定專業機構指定要點」93年3月12日施行。
■「防火避難性能設計計畫書申請認可要點」93年9月20日
施行。
■ 93.12.15內政部公告指定財團法人中華建築中心為辦理
“建築物防火避難性能設計評定書及防火避難綜合檢討評
定書之評定機構“ 。
一、性能設計執行現況
現行建築物防火避難性能設計審查評定機制
2.排除法規與驗證項目
項目 排除法規(建築
設計施工篇)
規定概要 驗證項目
建築
構造
第七十條 防火構造建築物主要構造
部份之防火時效
(一)結構耐火性能驗證
(二)整棟避難安全性能驗證
防火
區劃
第七十九條 防火構造建築物之面積防
火區劃方法
(一)火災延燒防止性能驗證
(二)整棟避難安全性能驗證
第七十九條
之二第一項
防火構造建築物之垂直防
火區劃方法
(一)火災延燒防止性能驗證
(二)整棟避難安全性能驗證
第七十九條
之三
防止上層延燒 (一)火災延燒防止性能驗證
(二)整棟避難安全性能驗證
第八十三條 防火構造建築物之十一樓
以上部分面積防火區劃方
法
(一)火災延燒防止性能驗證
(二)整棟避難安全性能驗證
裝修材
料限制
第八十八條 建築物之內部裝修材料 (一)火災延燒防止性能驗證
(二)樓層避難安全性能驗證
一、性能設計執行現況
現行建築物防火避難性能設計審查評定機制
第 24 頁
___________________________________________________________________________________________________
大巨蛋園區防災避難安全研討會
項目 排除法規(建築
設計施工篇)
規定概要 驗證項目
避難
設施
第九十條 直通樓梯開向屋外出入口 整棟避難安全性能驗證
第九十條之一 避難層開向屋外出入口寬度 整棟避難安全性能驗證
第九十一條 避難層以外樓層出入口寬度 樓層避難安全性能驗證
第九十二條 走廊寬度 樓層避難安全性能驗證
第九十三條
第二款
到達直通樓梯之步行距離 樓層避難安全性能驗證
第九十四條 避難層步行距離 整棟避難安全性能驗證
第九十八條 直通樓梯總寬度 整棟避難安全性能驗證
其他 驗證項目由評定機構擬定
後,送中央主管機關核定
一、性能設計執行現況
現行建築物防火避難性能設計審查評定機制
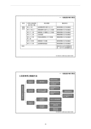
3.目前常用之驗證方法
建
築
物
防
火
避
難
設
計
Route A
(規格式)
Route B
(替代性)
Route C
(性能式)
國內規定
建築物防火避難
安全性能驗證
火災煙控
模擬模式
動態避難
分析模式
建築技術規則
各類場所消防安
全設置標準
整棟避難安全性
能驗證
樓層避難安全性
能驗證
樓層避難驗證
居室避難驗證(簡
易二層法)
FDS火災煙控軟體
Building EXODUS
避難軟體
SIMULEX
避難軟體
一、性能設計執行現況
現行建築物防火避難性能設計審查評定機制
第 25 頁
___________________________________________________________________________________________________
大巨蛋園區防災避難安全研討會
■ Route B 驗證方法
□ 建築物防火避難安全性能驗證技術手冊
(內政部建築研究所出版)
適用範圍:樓層避難安全性能驗證
整棟避難安全性能驗證
■ Route C 驗證方法
□ FDS煙控軟體
用途:煙層下降時間
□ EXDOUS避難軟體
用途:人群避難時間
□ SIMULEX避難軟體
用途:人群避難時間
一、性能設計執行現況
現行建築物防火避難性能設計審查評定機制
4.性能設計之意涵(要件、時機、理念、步驟)
一、性能設計之要件
1.性能基準-不燃性能、區劃性能、耐火性能、避難性
能。
2.證明工具-試驗、計算之方法。
3.審議機制-評定、認可。
二、性能設計之採用時機
1.以規格規定為基礎。
2.了解性能設計之特性與限制。
3.追求建築設計更合理、更經濟之結果。
一、性能設計執行現況
現行建築物防火避難性能設計審查評定機制
第 26 頁
___________________________________________________________________________________________________
大巨蛋園區防災避難安全研討會
三、性能設計之評定理念
1.數值驗證係消極之佐證。
2.綜合防災檢討仍是積極之對策。
四、性能設計之計劃步驟
1.目的與目標-火災安全。
2.安全機制-建築物之防火耐火性能、不燃性能、避難
安全性能。
3.性能達成-材料、部位、設備以及構造方法之技術基
準。
4.對應依據-法令規定、證明方法。
一、性能設計執行現況
現行建築物防火避難性能設計審查評定機制
1.審查評定作業流程
備妥申請文件
資料補正
概要報告書
收件前
資料審查
收件掛號、繳費
專案評定小
組預審會
撰寫計畫書
資料補正
專案評定小組
書面審查
洽談洽談
資料七日內補正
送件退件
資料齊全
同意
一個月內補正
專案評定小
組審議會
同意 不符部份一次簽註
簡報
駁回通知
修正以二次為限
不通過
製作評定書
通過備妥申請文件
核准通知領取通知書
認可
申請
認可通知書
認可通知書
申請建照
申請人
專業評定機構
財團法人台灣建築中心
中央主管建築機關
內政部營建署
十
工
作
日
十
四
工
作
日
十
工
作
日
五
日
一
日
二、審查評定之內容與方法
現行建築物防火避難性能設計審查評定機制
第 27 頁
___________________________________________________________________________________________________
大巨蛋園區防災避難安全研討會
2.避難性能之評定方法
■ 確認火災室之設定是否適切
• 檢視火災室之收納可燃物量,固定可燃物量是否適切。
■ 確認避難人數之設定是否適切
• 檢視建築物或該空間之用途面積等確認避難人數。
■ 審查避難時間預測方法
• 檢視避難開始時間
• 檢視避難行動時間
依火災位置及設定之避難路徑,到達直通樓梯之步行距
離,避難路徑上各部份之寬度、面積、通過人數、門之
開閉障礙及避難人員之行動能力後設定步行度及流動係
數。(樓層避難時)
二、審查評定之內容與方法
現行建築物防火避難性能設計審查評定機制
■審查煙之流動性狀預測方法
• 各室發生煙量之預測
由設定可燃物之發熱速度(發熱量)在時間推移及火災持續
時間來訂煙之發生量。
• 煙流動性狀之預測
煙流動之預測方法是否適當,排煙設備之有效排煙量是
否適當,火災室往其他部份煙流出量之推測是否適當。
• 排煙設備之構造方法
依排煙設備之構造方法、起動方式、排煙機(送風機)容量
、風管壓力損失等審查排煙設備是否能確實排出預定之
排煙量。
二、審查評定之內容與方法
現行建築物防火避難性能設計審查評定機制
第 28 頁
___________________________________________________________________________________________________
大巨蛋園區防災避難安全研討會
3.避難性能之評定基準
■ 樓層避難安全性能評定基準
• 確認驗證對象樓層,任一居室及避難路徑各部份之所有避難人員到
達直通樓梯完成避難為止。「有礙避難之煙層」尚未下降至「有礙
避難之高度」。
• 所謂「有礙避難之煙層高度」,指避難人員可以正常姿勢移動之高
度,以居室樓地板高度1.8m為標準。
• 所謂「有礙避難之煙等」指煙之溫度及濃度。
煙之溫度在下示條件下視為「有礙避難之煙等」
∫(△T)2 dt≧1.0×104 △T:該室之煙等從室溫上昇之溫度
煙之濃度在煙中之CO2濃度超過0.5%時,視為「有礙避難之煙等」
■ 全棟避難安全性能之評定基準
• 確認驗證對象建築物內發生火災時,任一居室及避難路徑各部份之
所有避難人員到達地面避難層完成避難為止。
「有礙避難之煙等」尚未下降至「有礙避難之煙層高度」。
• 「有礙避難之煙層高度」及「有礙避難之煙等」之定義
同前述樓層避難安全驗證。
二、審查評定之內容與方法
現行建築物防火避難性能設計審查評定機制
4.性能評定書記載內容
■評定書編號、評定日期
■申請者(起造人及設計人)
■案件名稱
■評定範圍
■評定內容概要(評定項目、評定基準)
■評定結果
■其他評定過程中必須記述於評定書之事項
二、審查評定之內容與方法
現行建築物防火避難性能設計審查評定機制
第 29 頁
___________________________________________________________________________________________________
大巨蛋園區防災避難安全研討會
1.性能設計評定案件之統計
(93年12月~104年4月)
申請案件:141件
評定案件:123件
現行建築物防火避難性能設計審查評定機制
三、審查評定之基本考量與課題
三、審查評定之基本考量與課題
2.避難性能評定之基本考量
■妥善的避難計劃
1.避難驗證主要預測計算避難完成時間及煙層下降時間,
對照後證明其安全性能。
2.除審查預測過程之適切性外,作為計算前提條件之避難
計劃是否妥當更為重要。包括
• 兩方向避難原則
• 避難路徑單純明快原則
• 利用驗證降低樓梯數量寬度後之均衡配置原則
• 避難路徑設施行一般管理,即可迴避障礙之原則
• 避難誘導不充分也不致發生致命結果之原則
■空間用途之設定
1.空間用途決定避難人數及發熱量,考量使用後可能之用
途變動,要求採保守設定之原則。
2.避難弱勢大量存在之用途空間,不建議採用性能設計。
現行建築物防火避難性能設計審查評定機制
第 30 頁
___________________________________________________________________________________________________
大巨蛋園區防災避難安全研討會
■避難開始時間之設定
1.必須經由其他居室才可避難之空間,避難開始時間適度
延後之設定。
2.未隔間之出租辦公大樓、未設置櫃位、專門店之商場模
擬後設定避難開始時間。
■避難路徑上之滯留時間
避難安全驗證時,避難完成時間未設定基準值,但仍應考
量下示事項,努力縮短避難行動時間。
1.區劃構材、防火設備之防火時效。
2.路徑高差之步行速度、出口狹小擁塞之流動係數。
3.長時間滯留心理上之恐慌。
4.是否形成妨礙消防救助活動。
5.是否形成防犯保全設備之阻礙。
三、審查評定之基本考量與課題
現行建築物防火避難性能設計審查評定機制
■防、排煙設計及煙層下降時間之計算
1.避難行動時間計算之相關工學數值累積相當有限,要求儘
量使驗證手冊之計算方法。採用Route-C時仍須相互對照。
2.煙流動之預測,防火工學較成熟, Route-C之選擇較自由,
但不得超過該方法之適用範圍。
3.煙層下降之前提是排煙設備正常作動,排煙風管之構造、
閘門之作動,外氣取入口與排煙口之關係位置等細節均仔
細檢視。
■預先檢討
出租型建物為對應日後頻繁之隔間變動,可申請「預先檢討」
之評定。但必須滿足下示條件:
1.設計變動規則明確,管委會可明確判斷容許範圍
2.所有變動均事先避難安全驗證,包括最困難狀況之所有狀
況。
3.最長避難時間與最短煙層下降時間之比對。
三、審查評定之基本考量與課題
現行建築物防火避難性能設計審查評定機制
第 31 頁
___________________________________________________________________________________________________
大巨蛋園區防災避難安全研討會
3.今後之展望與課題
■緊急狀況人之行動相關基礎數據之建立
為確立工學依據明確之避難安全設計,緊急狀況下之行動
相關基礎數據是必要的,但緊急狀況之臨場實驗有困難。
今後火災調查應有火災室避難,火災層避難、全棟避難之
開始完成時間之調查統計。處理後作為反映實態之設計參
數。
■自動撒水設備可納入評估驗證之一環
自動撒水設備可一定程度降低火災初期之火災成長率,目
前未納入驗證之條件,在具備什麼條件及可降低的程度值
得研究,明確化後納入驗證之一環。
三、審查評定之基本考量與課題
現行建築物防火避難性能設計審查評定機制
■避難弱勢避難方式之技術開發
醫院、老人看護設施等弱勢大量存在之建築物,因行動相
關數據不足,不可性能設計。應持續調查研究,同時考量
避難時之介護與搬運,往同樓層安全區劃(水平避難)移動
後再由電梯移動至地面避難層形成相對安全區劃之必要條
件,也是技術開發之課題。
■避難弱勢共存之開始避難時間、避難速度之調整
高齡化社會後,一般建築物行動弱勢並存,一面導入通用
設計,但也該調查行動特徵將避難計算基準作必要之調整。
三、審查評定之基本考量與課題
現行建築物防火避難性能設計審查評定機制
第 32 頁
___________________________________________________________________________________________________
大巨蛋園區防災避難安全研討會
4.結語
■性能設計是國際趨勢,台灣不能自外,日本自2000年開始,
也是授權日本建築中心審查評定,台灣93年(2004年)開始
跟進、訂定法源,並指定專業機構台灣建築中心承辦審查
評定迄今已執行10年以上了。
評定案件綜合審查超過400多件、性能審查評定約100多
件,不能說評定通過絕對安全無虞,但一定相當程度提昇
了安全性能,現行機制仍值得肯定。
■安全、合理之防火避難設計是目的,但相關之法令規定包
括安全性能之驗證方法(含過程、參數、判斷基準)及審查
評定機制,仍有多項待持續的補充、修正、調整。希望防
火避難研究者、建築行政機關及建築設計實務等產、官、
學界共同參與努力,提昇本領域之技術實力,達到一般的
國際水準。
三、審查評定之基本考量與課題
現行建築物防火避難性能設計審查評定機制
第 33 頁
___________________________________________________________________________________________________
大巨蛋園區防災避難安全研討會
___________________________________________________________________________________________________
大巨蛋園區防災避難安全研討會
大巨蛋於都市防災的適存之道
講者:台灣科技大學建築系APAUD研究室
李威儀 副教授
大巨蛋於都市防災的適存之道
台灣科技大學建築系APAUD研究室
李威儀
致敬
黃前署長南淵對都市安全及專業之執著
感謝
內政部都委會眾委員
台北市政府所有參與人員
丹下健三、ARCANCO等團隊
共同累積的智慧
________________________________________________________________________________________________________________
大巨蛋園區防災避難安全研討會
第 34 頁
台北巨蛋體育館變更案都市計畫審議歷程
 87.2.24 第431次會議決議
巨蛋之使用者絕對
避難進行評估
交專案小組就政策評估、BOT開發及高度限制等
方面進行討論
歷次小組及分組: 期間共4次專案小組,3次分組會議
確立巨蛋開發應著眼於所衍生都市問題進行討論,而非
限於建築本體規劃,故區分為七大議題:
(一)環境工學及環境生態衝擊
(二)巨蛋開發之影響範圍及所在基地之合理使用強度
(三)基地本體及周邊地區之安全及防災問題
(四)環境品質及地區機能確立的課題
(五)飛航管制所衍生的課題
(六)巨蛋的開發效益及成本(含財務、BOT、社會成本等)
之檢討
(七)都市設計的課題
另建請市府提早辦理通盤檢討,以確實檢討環境狀況,掌握未來發展,
而利於檢討周邊地區土地使用項目及強度之合理性。
...
 87.3.31 第一次專案小組
 87.7.1 方案分組會議結論
 87.7.15 第四次專案小組
巨蛋 總樓地板面積 座席數
名古屋巨蛋 119,444m2 40,500
大阪巨蛋 156,408m2 55,000
東京巨蛋 116,436m2 56,000
福岡巨蛋 178,988m2 52,000
台北巨蛋(不含停車場已達177,067m2)宣稱40,000席,實際
活動量?
台北巨蛋體育館變更案都市計畫審議歷程
• 巨蛋體育館主體 161,191m2(佔36.14%)
• 對於BOT而引入的商業,應與巨蛋體育館相關且坪效高之業種
• 本案基地為公園、綠地,如變更應檢討替代
• 檢討世界各國巨蛋之用地規模
• 11.9公頃的巨蛋體育館用地,確存在許多不當因素,正本清源應調降
其規模
第 35 頁
大巨蛋園區防災避難安全研討會
________________________________________________________________________________________________________________
 87.9.1 第446次大會(1998.9.1)決議事項:
1. 重新檢討體育館座位席次及商業設施面積比例:從基地發展限制條件與實際活動需求,檢討座位席次、商業設
施面積及比例,訂定適當之建蔽率、容積率及使用項目,並應使巨蛋體育館具國際水準。此外,因修正後計畫建
蔽率(六○%)仍嫌太高,室外空間狹小,為使BOT具體可行,請台北市政府研究補助適當經費之
可行性,以減少開發強度,減輕對環境之衝擊。
2. 優先配合本變更案之實質交通建設計畫(含計畫時程及相關配合措施)。
3. 研擬適當之行政管理措施及配合方案。
4. 都市安全、防災及避難設施,再進一步檢討規劃。
5. 有關引用資料及相關案例之來源、正確性,請再查核。
6. 開啟式之巨蛋體育館工程造價高,為使財務計畫可行,必須增加商業設施開發量,其必要性如何。
• 開發限制條件:
1. 巨蛋基地週邊道路人行空間淨寬至少十公尺以上。
2. 因本案減少之公園綠地面積,應於松山區辦理檢討變更都市計畫時,補足公
園綠地之不足(至少增加十一公頃)。
3. 一樓走廊及二樓避難平台,不得作為商業使用。
4. 本案之綠化及開放空間,應維持其開放性。
5. 巨蛋體育館一樓外圍十五公尺寬之走廊,應開放民眾免費使用及活動。
台北巨蛋體育館變更案都市計畫審議歷程
台北巨蛋體育館個案經驗之啟發
1. 巨蛋必須讓所有使用者在災害發生時,能完全避難
2. 對應於巨蛋所在基地的條件,應有合理的開發強度及使
用項目; 因BOT而顛倒開發初衷,甚而埋藏禍端,切忌!
3. 巨蛋是公共財,應為市民自由自在使用,達到真正「公
共化」及「開放性」的都市空間
4. 台北巨蛋體育館是以提出實質開發內容為基準,在都市
計畫變更審查過程,採主細計併同審查。所以,在上位的
都市計畫階段,即有效控管該案的致災風險。
第 36 頁
___________________________________________________________________________________________________
大巨蛋園區防災避難安全研討會
台北巨蛋體育館與松菸大巨蛋的對比
基地規模/基地型態/周邊環境條件
從防災避難的思維對松菸大巨蛋的勸告
巨蛋的完全避難,不僅止於建築物或園區的避難行動,而應評估地區
防災力,檢討其對應避難的容受力。
500M
300M
高中
廣
場
工3
1. 就災害類型劃定管制區,
確認可供緊急避難的空間
國
小
公
第 37 頁
___________________________________________________________________________________________________
大巨蛋園區防災避難安全研討會
從防災避難的思維對松菸大巨蛋的勸告
巨蛋的完全避難,不僅止於建築物或園區的避難行動,而應評估地區
防災力,檢討其對應避難的容受力。
500M
300M
廣
場
工3
2. 推估地區活動量,確立緊
急避難空間及避難模式
市
府
市
議
會
多棟高層
商辦樓群
多棟高層
商辦樓群
國
小
公
市府轉運站/
阪急百貨
住
4
高中
從防災避難的思維對松菸大巨蛋的勸告
巨蛋的完全避難,不僅止於建築物或園區的避難行動,而應評估地區
防災力,檢討其對應避難的容受力。
500M
300M
國
小
高中
廣
場
工3
市
府
多棟高層
商辦樓群
多棟高層
商辦樓群
3. 估算可容受大巨蛋避難的
空間規模及容受人數
住
4
公 市
議
會
市府轉運站/
阪急百貨
第 38 頁
___________________________________________________________________________________________________
大巨蛋園區防災避難安全研討會
從防災避難的思維對松菸大巨蛋的勸告
巨蛋的完全避難,不僅止於建築物或園區的避難行動,而應評估地區
防災力,檢討其對應避難的容受力。
500M
300M
國
小
高中
廣
場
工3
市
府
多棟高層
商辦樓群
多棟高層
商辦樓群
4.確立避難空間及避難路徑
住
4
公 市
議
會
市府轉運站/
阪急百貨
忠 孝 東 路
光
復
南
路
荷
花
池
巨蛋體育館
松菸古蹟
商
場
旅
館
辦
公
文
化
城
忠
孝
東
路
菸 廠 路
大巨蛋進行避難時,應先確立災害類型及園區活動狀況,並著重防災避難行動的正
確展開
 大巨蛋園區避難規劃:
1. 大巨蛋及園區內所有空間設計、設備、傢俱及引導裝置等的選用,必
須有利於安全防護及緊急避難作為
2. 避難活動的啟動必要能研判受災狀況,確認可執行之避難路徑
3. 人流管控必須精準(實際人數與撤離人數),對於避難行動,從開始疏
散、引導,最後須建立清查機制,以確認大巨蛋園區活動人員安全
從防災避難的思維對松菸大巨蛋的勸告
結論: 基於完全避難的前提推估大巨蛋及園區的最大避難能力
松菸大巨蛋的適切規模:應先確認大巨蛋本體機能需求量,繼而評估該
園區防災能力與區域內最大容留人數後,再推算大巨蛋本體外其他附
屬空間的容許量。
第 39 頁
___________________________________________________________________________________________________
大巨蛋園區防災避難安全研討會

20150613大巨蛋園區防災避難安全研討會資料