█ 【2010 南科藝術季】
        南科藝術季】
官方網站:http://public-art.stsipa.gov.tw/ 歡迎上網查詢報名各式精彩活動!
█【2010 南科藝術季】相關藝文活動一覽表
       南科藝術季】
     日期及時間                   活動一            活動二

2/5(五) 下午 2:00-3:30    藝術教育講座-公共藝術賞析

                       藝術教育活動公共藝術論壇
       下午 3:30-5:00
                       顏名宏、胡朝聖、熊鵬翥

2/6(六) 下午 2:00-3:30    藝術工作坊-剪花教學 吳耿禎    第 1 場作品導覽

       下午 3:30-5:00    藝術工作坊-版畫應用 劉育明    第 2 場作品導覽

2/7(日) 下午 2:00-3:30    藝術工作坊-鑲嵌藝術 戴威利    第 3 場作品導覽

       下午 3:30-5:00    藝術工作坊-版畫應用 劉育明    第 4 場作品導覽

                       藝術教育講座-當代藝術鑑賞(藝
3/12(五) 下午 2:00-3:30
                       術投資) 王玉齡

       下午 3:30-5:00    藝術工作坊-藝術治療「美術」

3/13(六) 下午 2:00-3:30   藝術工作坊-鐵絲藝術 林岱璇    第 5 場作品導覽

       下午 3:30-5:00    藝術工作坊-鑲嵌藝術 戴威利    第 6 場作品導覽

3/14(日) 下午 2:00-3:30   藝術工作坊-鐵絲藝術 林岱璇    第 7 場作品導覽

       下午 3:30-5:00    藝術工作坊-鑲嵌藝術 戴威利    第 8 場作品導覽

4/09(五) 下午 2:00-3:30   藝術教育講座-公共藝術論壇

       下午 3:30-5:00    藝術教育活動-藝術治療—舞蹈

4/10(六) 下午 2:00-3:30   藝術工作坊-版畫應用 劉育明    第 9 場作品導覽

       下午 3:30-5:00    藝術工作坊-鐵絲藝術 林岱璇    第 10 場作品導覽

4/11(日) 下午 2:00-3:30   藝術工作坊-版畫應用 劉育明    第 11 場作品導覽

       下午 3:30-5:00    藝術工作坊-鐵絲藝術 林岱璇    第 12 場作品導覽
█【2010 南科藝術季】藝術工作坊(計 12 場)
       南科藝術季】藝術工作坊(

本次藝術工作坊以生態、生活、人文、自然為核心思考,特別規劃一系列利用自然或二手質材之親
子創作課程,如將看過就丟棄的廣告紙做成美麗的窗花,或利用版畫燙金重新讓舊 T 恤煥然一新,
以達到提倡「環保省能,節能減碳」綠色生活理念,歡迎大小朋友一起前來與藝術家進行創作與互
動。
本活動為維持教學品質,每梯次學員人數上限為 30 人。


活動名稱一
活動名稱一:剪花教學
活動地點:社區中心教室
活動內容:剪紙藝術是很傳統的民俗工藝,但在新生代藝術家吳耿禎的巧手創意下,剪紙有了新的
        詮釋與風貌,本活動將讓學員重新認識剪紙藝術的內涵,學習利用剪紙的技法,來創
        作窗花藝術作品。
準備材料:由蔚龍藝術準備所有工具與材料,包括紙材、剪刀、鉛筆、雕刻刀等等,學員自行蒐集
        廣告紙。
講師簡歷:吳耿禎(本案裝置藝術家之一)
大學時學習建築的吳耿禎,畢業後投身視覺藝術領域,以剪紙藝
術於藝壇綻放出奇異光彩!為了更接近剪紙等常民藝術的源
頭,吳耿禎在雲門舞集流浪者資助計畫中,選擇了中國的陜北地
區為目的地。淳樸的窯洞、山西老大娘的捏麵花、粗曠樸質的大
紅色剪紙,吳耿禎吸取黃土高原母體藝術的菁華,剪紙的質材從
大紅紙延伸到木材,平面的剪紙在獨特的想像變化下有了 3D 的
立體視野。
活動名稱二
活動名稱二:版畫應用
活動地點:社區中心教室
活動內容:藉由親子活動讓小朋友與大人都能共同參與,
      了解認識畫藝術之要義,並介紹版印種類與技
      法,讓民眾自行 DIY 製作版畫作品。讓民眾及小
      朋友認識版畫原理,並實際體驗手創趣味。學員
      可攜帶家中舊的 T 恤重新製作燙印 成為一件別
                       ,
      具個人風格的新衣服。
準備材料:蔚龍藝術準備橡膠版、滾筒、調刀、雕刻刀、
      馬連、黃色素描紙、圍裙、4B 鉛筆、油性簽字
      筆(細)、雙面膠、厚紙板(模型板)、膠帶、撲克
      牌、抹布、紙箱水性油墨-紅黃藍黑白、燙印機,
      請學員自備 T 恤。


講師簡歷:
劉育明
1999 國立臺灣藝術學院美術學系畢業
2003 高雄師範大學美術學系研究所畢業
2005 台南女子技術學院兼任講師
2007 台南科技大學版印中心主任
活動名稱三
活動名稱三:鐵絲藝術
活動地點:社區服務中心教室
佈置地點:管理局一樓大廳兩側走廊
活動內容:生活片斷零零落落,散了一地只剩下渣渣,如果飛走多可惜!如果能用一板一眼的鐵絲
      彎出生活中可愛的人、事、物,讓它們躺滿一整片地板,我會比誰都富有和滿足!本活
      動邀請藝術家帶您一起用鐵絲塑型,打造您的個人生活角落。
準備材料:鐵絲、剪刀、鉗子與鎳子等等。
講師簡歷:
林岱璇
藝術家林岱璇擅常在有限而可愛有趣的造形裡挖掘細微的
感性力量,並以此創造新的感知經驗,在作品「渣渣」中,
她試著將從雜誌上看來、自己想要的物品,用鐵絲模擬出它
們的樣子,並把它們佈置在展間裡。
活動名稱四
活動名稱四:鑲嵌藝術
活動地點:社區中心教室

活動內容:配合 PowerPoint 及鑲嵌畫作品解說

壹 馬賽克鑲嵌藝術
一 馬賽克源起與古典嵌畫
二 顏水龍的壁畫藝術
二   現代嵌畫
三   馬賽克藝術作品的多種樣貌
四   馬賽克與學校戶外教學
貳   馬賽克公共藝術
作品實作 DIY 11 x 11cm 杯墊製作
鑲嵌技法示範講解
工具材料介紹


準備材料:由蔚龍藝術準備所有工具與材料,

工具與材料/
工具與材料/ (學員免攜帶任何工具、材料)
工具/下列工具由老師供應使用:鑷子、鉛筆、橡皮、盤皿等每人
一份用畢歸還
材料/老師準備:白膠、已切割妥之馬賽克材料、參考圖樣、底板


講師簡歷:

1 藝術家簡介:
枋寮藝術村 駐村藝術家/戴威利
   戴威利先生為國內知名的馬賽克鑲嵌藝術家,先後曾參與屏
東縣春日國小、台南縣新營高中、台東縣東清國小、屏東縣社會福利綜合館、台南縣總爺藝文中
心等單位之馬賽克藝術案創作。以往創作作品大多呈現在學校或藝文中心等單位,近年創作高雄
捷運公共藝術,可以讓更多人認識馬賽克藝術。
2.近年個展:
2007 台南 第六次 馬賽克鑲嵌藝術作品展/ 總爺藝文中心
2009 枋寮第七次駐村七年作品展/ 枋寮藝術村

  藝術家戴威利全心投入馬賽克鑲嵌藝術個人創作,並與鄰近社區及學校有密切配合,藉由枋
寮藝術村之社區資源共享,並引入鑲嵌藝術推廣教學。七年後的今天,成果斐然。社區民眾學校
師生,參訪團體及戶外公共藝術作品參與者,實際製作過馬賽克作品者為數已超過五萬名以上,
在南台灣地區當屬絕無僅有之例。
█ 【2010 南科藝術季】藝術教育講座及活動(計 6 場)
        南科藝術季】藝術教育講座及活動(
                    及活動

木案規劃一系列時下最夯的藝術應用課程,企圖破除當代藝術總予人曲高和寡不容易親近之感,並
以「樂活」為出發點,引領人們如何面對當前環境快樂過生活,重新思考生活的定位,企圖營造一
個令人難忘又具心靈啟發的藝術季。


第一場
活動名稱:公共藝術賞析 演講-科技公共藝術)
活動名稱:公共藝術賞析(演講-科技公共藝術)


活動地點:南科管理局一樓演藝廳
活動內容:透過國內外多樣案例的介紹,讓學員們得以科技與藝術有趣、多樣及無限想像的互動關係,
      透過講師精彩的介紹與影片播放,科技不再是冰冷的產品,而是溫暖有趣的互動過程。




第二場
活動名稱:藝術治療--美術
活動名稱:藝術治療--美術
         --
活動地點:社區服務中心教室
活動內容:藝術治療是一種結合創造性藝術表達和心理
      治療的助人專業。透過藝術媒材,從事視覺心
      象的創造性藝術表達,藉此心象表達,反映與
      統整個人的發展、能力、人格、興趣、意念、
      潛意識與內心的情感狀態 在治療關係中的表
                 。
      達經驗和作品呈現出來的回饋,具有發展(成
      長)
       、預防、診斷和治療功能。本活動讓學員透過繪畫的非語言感受,建立起潛意識的自
      然對話,以圖畫意象舒展心情促使身體與心靈層面邁向良性的溝通。為維持教學品質,
      本活動之學員人數上限為 20 人。
活動對象: 特別邀請南科實驗中學國中部魔術方塊社參與
準備材料:A4 圖畫本 20 頁、十二色色鉛筆、橡皮擦、十二色水彩用具。
講師簡歷:講師待與南科確認
第三場
活動名稱:當代藝術鑑賞(藝術投資)
活動名稱:當代藝術鑑賞(藝術投資)
       藝術鑑賞
活動地點:南科管理局一樓演藝廳
活動內容:新聞媒體上,一幅畫作在藝術拍賣會屢創
      高價時有所聞。由於中國經濟崛起,帶動
      亞洲藝術市場熱度,讓「藝術投資」成為
      新近的熱門話題。一張有潛力的畫作,在
      數年後有可能會翻上數十倍的價格,但常
      接觸藝術作品,了解它們的美,才能理解
      它們價值。我們希望能幫助學員進入藝術
      的世界,培養藝術鑑賞眼光。



第四場
活動名稱:藝術治療—
活動名稱:藝術治療—舞蹈
活動地點:社區服務中心教室
活動內容:聆聽音樂活動,藉由音樂引發潛意識中的意像,或透過想像舒發內在渴望及象徵,將深
      層感受由口語敘述或圖畫方式呈現,幫助個案認識了解自己的情緒。藉由音樂速率和
      樂句型態,幫助個案在呼吸的上調節,並能由音樂中的強弱張力,協助個案在肢體上
      的放鬆,協助減輕生理心理的壓力,緩和焦躁情緒。或者透過歌曲討論分享,讓學員
      回憶生命過往經驗中的歌曲,回顧一生中的經歷,藉由歌曲讓場景再現,作深度的心
      情分享及意識探索;包含音樂欣賞、音樂感官刺激…等。為維持教學品質,本活動之
      學員人數上限為 20 人。




第五場 及 第六場
活動名稱:
活動名稱:公共藝術論壇
活動地點:南科管理局一樓演藝廳
活動內容:開始的前一個小時,邀請園區內熱心參與的學員、志工或鄰里幹事共同分享,這段時間
      與藝術相遇、相識、相知的心情體驗,對未來南科公共藝術的期許。
       下半段時間則邀請本案藝術家們,以個人參與本次南科裝置藝術節的創作歷程與與會
民眾互動,相互激盪創意的火花。




        南科藝術季】作品導覽(
█ 【2010 南科藝術季】作品導覽(計 6 場)
活動地點:裝置藝術作品場域
活動時間:配合週六的藝術工作坊辦理
辦理方式:以自行車繞行或接駁車方式,配合本案摺頁(附自行車觀賞地圖),請導覽人員或部份本
     案藝術家們進行作品導覽。民眾參與活動期間將於各公共藝術點安排「蓋章領獎」服務。



   南科幻想曲-數位短片徵件競賽』徵件活動
█ 『南科幻想曲-數位短片徵件競賽』徵件活動
活動內容:廣徵有趣的創意、搞笑、改編短片或自訂主題,原則上以園區的生態資源、社區生活、
      科技產業等為背景最好。短片類型不拘(1 至 3 分鐘),可以是紀錄片、劇情片、實驗
      影片、動畫、卡通…等等。參賽者可用各種紀錄媒材創作作品,包括手機拍攝等等。
獎   勵:收件後將於社區工作站公開播放展示,並辦理民眾票選活動,於閉幕典禮頒發優勝獎金
      總計 8 萬元。
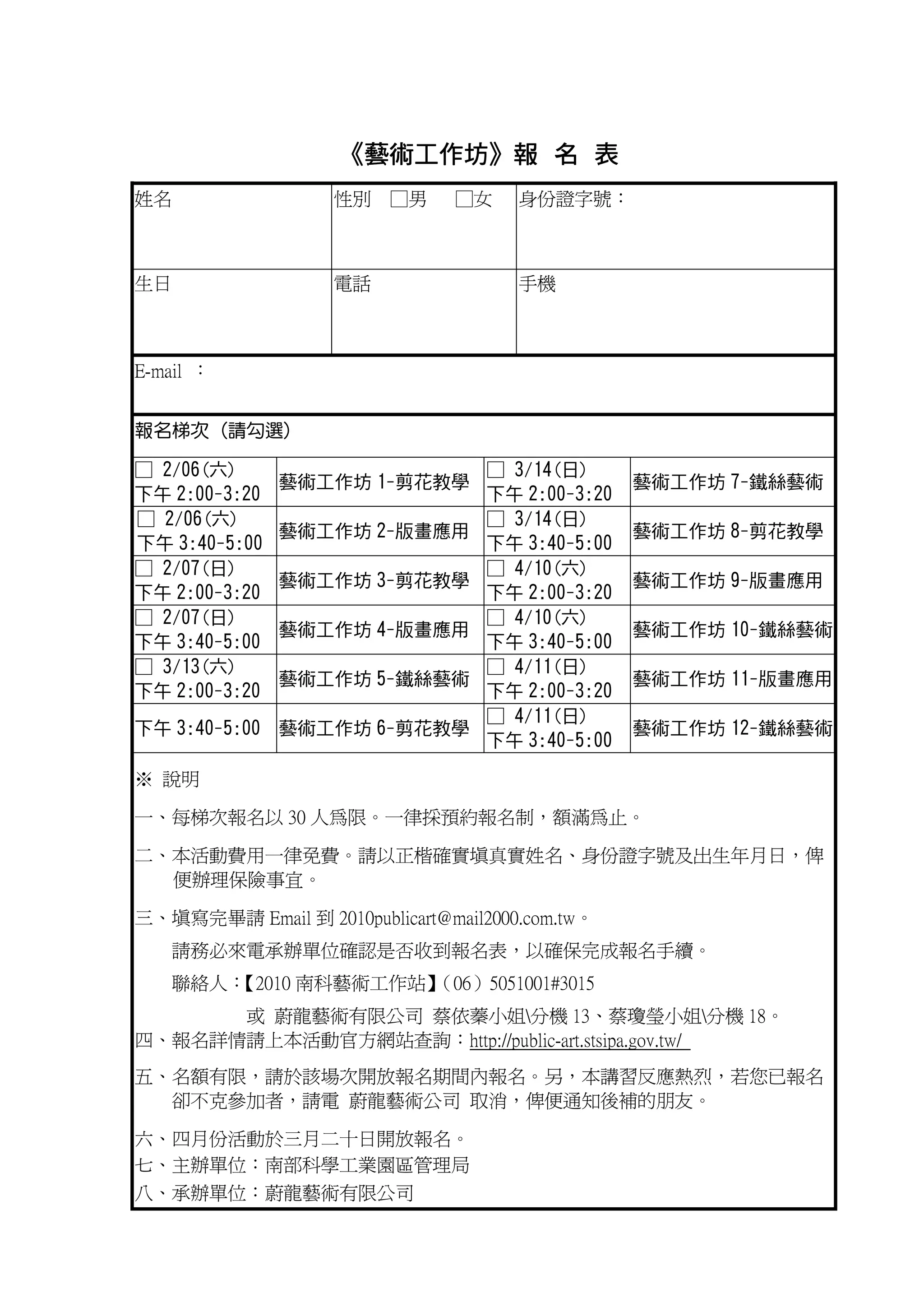
《藝術工作坊》報 名 表
                     藝術工作坊》
姓名                 性別 □男        □女    身份證字號:



生日                 電話                 手機



E-mail :


報名梯次 (請勾選)

□ 2/06(六)                          □ 3/14(日)
               藝術工作坊 1-剪花教學                       藝術工作坊 7-鐵絲藝術
下午 2:00-3:20                       下午 2:00-3:20
□ 2/06(六)                          □ 3/14(日)
               藝術工作坊 2-版畫應用                       藝術工作坊 8-剪花教學
下午 3:40-5:00                       下午 3:40-5:00
□ 2/07(日)                          □ 4/10(六)
               藝術工作坊 3-剪花教學                       藝術工作坊 9-版畫應用
下午 2:00-3:20                       下午 2:00-3:20
□ 2/07(日)                          □ 4/10(六)
               藝術工作坊 4-版畫應用                       藝術工作坊 10-鐵絲藝術
下午 3:40-5:00                       下午 3:40-5:00
□ 3/13(六)                          □ 4/11(日)
               藝術工作坊 5-鐵絲藝術                       藝術工作坊 11-版畫應用
下午 2:00-3:20                       下午 2:00-3:20
                                   □ 4/11(日)
下午 3:40-5:00 藝術工作坊 6-剪花教學                         藝術工作坊 12-鐵絲藝術
                                   下午 3:40-5:00

※ 說明

一、每梯次報名以 30 人為限。一律採預約報名制,額滿為止。

二、本活動費用一律免費。請以正楷確實填真實姓名、身份證字號及出生年月日,俾
  便辦理保險事宜。

三、填寫完畢請 Email 到 2010publicart@mail2000.com.tw。
   請務必來電承辦單位確認是否收到報名表,以確保完成報名手續。
   聯絡人:
      【2010 南科藝術工作站】
                   (06)5051001#3015
      或 蔚龍藝術有限公司 蔡依蓁小姐分機 13、蔡瓊瑩小姐分機 18。
四、報名詳情請上本活動官方網站查詢:http://public-art.stsipa.gov.tw/
五、名額有限,請於該場次開放報名期間內報名。另,本講習反應熱烈,若您已報名
  卻不克參加者,請電 蔚龍藝術公司 取消,俾便通知後補的朋友。

六、四月份活動於三月二十日開放報名。
七、主辦單位:南部科學工業園區管理局
八、承辦單位:蔚龍藝術有限公司
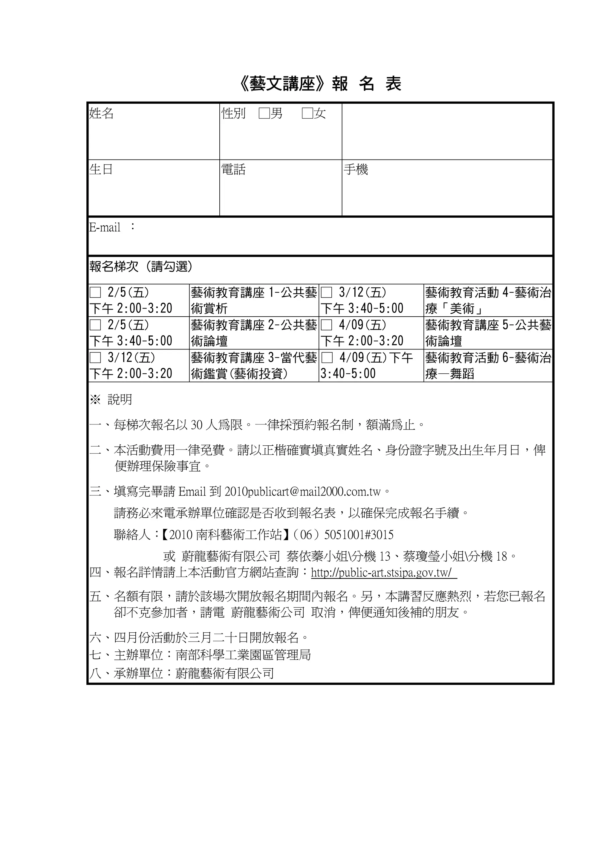
《藝文講座》報 名 表
                      藝文講座》
姓名                 性別 □男        □女



生日                 電話                 手機



E-mail :


報名梯次 (請勾選)

□ 2/5(五)       藝術教育講座 1-公共藝 □ 3/12(五)            藝術教育活動 4-藝術治
下午 2:00-3:20   術賞析          下午 3:40-5:00         療「美術」
□ 2/5(五)       藝術教育講座 2-公共藝 □ 4/09(五)            藝術教育講座 5-公共藝
下午 3:40-5:00   術論壇          下午 2:00-3:20         術論壇
□ 3/12(五)      藝術教育講座 3-當代藝 □ 4/09(五)下午          藝術教育活動 6-藝術治
下午 2:00-3:20   術鑑賞(藝術投資)    3:40-5:00            療—舞蹈

※ 說明

一、每梯次報名以 30 人為限。一律採預約報名制,額滿為止。

二、本活動費用一律免費。請以正楷確實填真實姓名、身份證字號及出生年月日,俾
  便辦理保險事宜。

三、填寫完畢請 Email 到 2010publicart@mail2000.com.tw。
   請務必來電承辦單位確認是否收到報名表,以確保完成報名手續。
   聯絡人:
      【2010 南科藝術工作站】
                   (06)5051001#3015
      或 蔚龍藝術有限公司 蔡依蓁小姐分機 13、蔡瓊瑩小姐分機 18。
四、報名詳情請上本活動官方網站查詢:http://public-art.stsipa.gov.tw/
五、名額有限,請於該場次開放報名期間內報名。另,本講習反應熱烈,若您已報名
  卻不克參加者,請電 蔚龍藝術公司 取消,俾便通知後補的朋友。

六、四月份活動於三月二十日開放報名。
七、主辦單位:南部科學工業園區管理局
八、承辦單位:蔚龍藝術有限公司
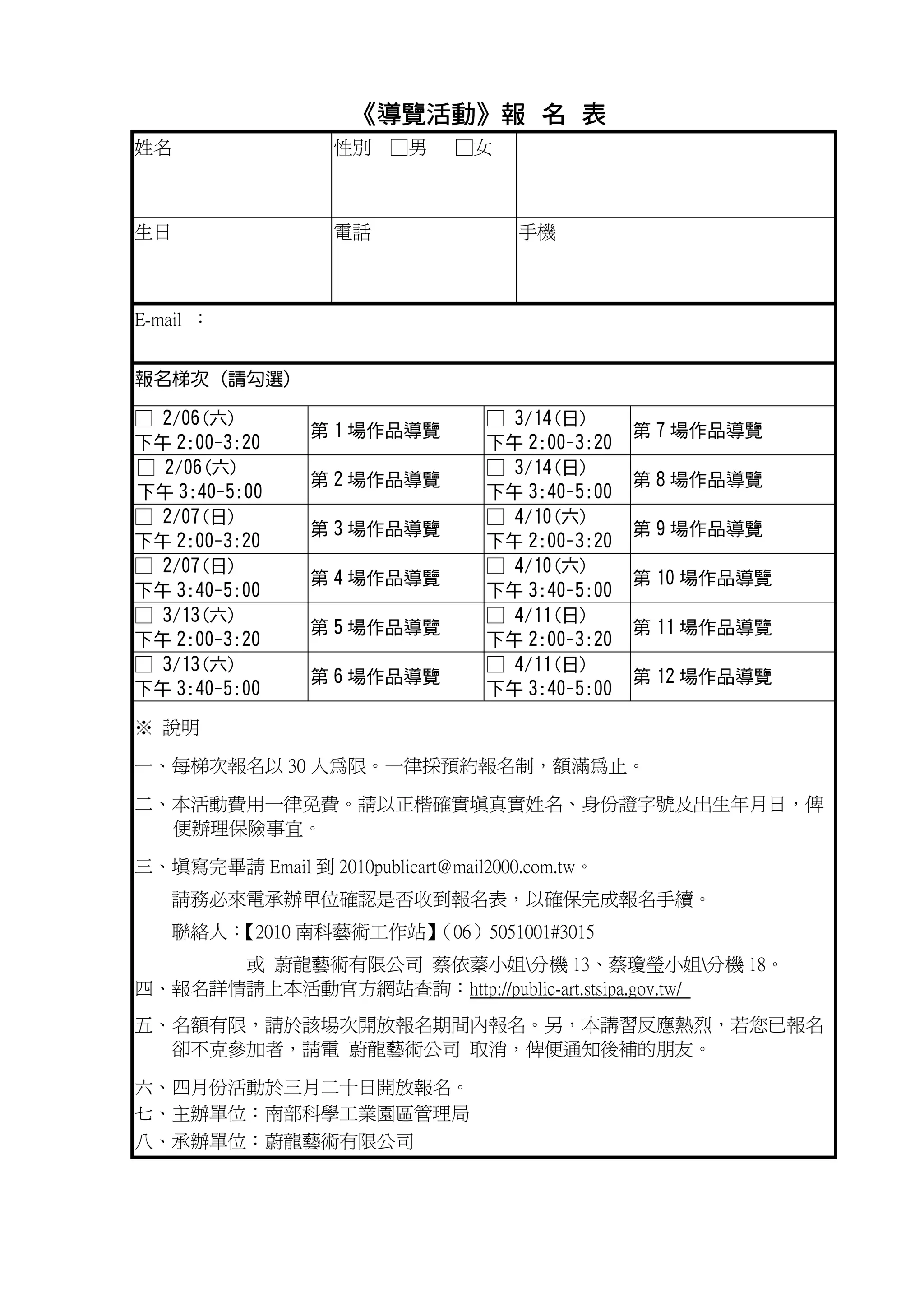
《導覽活動》報 名 表
                      導覽活動》
姓名                 性別 □男        □女



生日                 電話                 手機



E-mail :


報名梯次 (請勾選)

□ 2/06(六)                          □ 3/14(日)
                 第 1 場作品導覽                        第 7 場作品導覽
下午 2:00-3:20                       下午 2:00-3:20
□ 2/06(六)                          □ 3/14(日)
                 第 2 場作品導覽                        第 8 場作品導覽
下午 3:40-5:00                       下午 3:40-5:00
□ 2/07(日)                          □ 4/10(六)
                 第 3 場作品導覽                        第 9 場作品導覽
下午 2:00-3:20                       下午 2:00-3:20
□ 2/07(日)                          □ 4/10(六)
                 第 4 場作品導覽                        第 10 場作品導覽
下午 3:40-5:00                       下午 3:40-5:00
□ 3/13(六)                          □ 4/11(日)
                 第 5 場作品導覽                        第 11 場作品導覽
下午 2:00-3:20                       下午 2:00-3:20
□ 3/13(六)                          □ 4/11(日)
                 第 6 場作品導覽                        第 12 場作品導覽
下午 3:40-5:00                       下午 3:40-5:00

※ 說明

一、每梯次報名以 30 人為限。一律採預約報名制,額滿為止。

二、本活動費用一律免費。請以正楷確實填真實姓名、身份證字號及出生年月日,俾
  便辦理保險事宜。

三、填寫完畢請 Email 到 2010publicart@mail2000.com.tw。
   請務必來電承辦單位確認是否收到報名表,以確保完成報名手續。
   聯絡人:
      【2010 南科藝術工作站】
                   (06)5051001#3015
      或 蔚龍藝術有限公司 蔡依蓁小姐分機 13、蔡瓊瑩小姐分機 18。
四、報名詳情請上本活動官方網站查詢:http://public-art.stsipa.gov.tw/
五、名額有限,請於該場次開放報名期間內報名。另,本講習反應熱烈,若您已報名
  卻不克參加者,請電 蔚龍藝術公司 取消,俾便通知後補的朋友。

六、四月份活動於三月二十日開放報名。
七、主辦單位:南部科學工業園區管理局
八、承辦單位:蔚龍藝術有限公司

【2010南科藝術季】1~4月月份活動

  • 1.
    █ 【2010 南科藝術季】 南科藝術季】 官方網站:http://public-art.stsipa.gov.tw/ 歡迎上網查詢報名各式精彩活動!
  • 2.
    █【2010 南科藝術季】相關藝文活動一覽表 南科藝術季】 日期及時間 活動一 活動二 2/5(五) 下午 2:00-3:30 藝術教育講座-公共藝術賞析 藝術教育活動公共藝術論壇 下午 3:30-5:00 顏名宏、胡朝聖、熊鵬翥 2/6(六) 下午 2:00-3:30 藝術工作坊-剪花教學 吳耿禎 第 1 場作品導覽 下午 3:30-5:00 藝術工作坊-版畫應用 劉育明 第 2 場作品導覽 2/7(日) 下午 2:00-3:30 藝術工作坊-鑲嵌藝術 戴威利 第 3 場作品導覽 下午 3:30-5:00 藝術工作坊-版畫應用 劉育明 第 4 場作品導覽 藝術教育講座-當代藝術鑑賞(藝 3/12(五) 下午 2:00-3:30 術投資) 王玉齡 下午 3:30-5:00 藝術工作坊-藝術治療「美術」 3/13(六) 下午 2:00-3:30 藝術工作坊-鐵絲藝術 林岱璇 第 5 場作品導覽 下午 3:30-5:00 藝術工作坊-鑲嵌藝術 戴威利 第 6 場作品導覽 3/14(日) 下午 2:00-3:30 藝術工作坊-鐵絲藝術 林岱璇 第 7 場作品導覽 下午 3:30-5:00 藝術工作坊-鑲嵌藝術 戴威利 第 8 場作品導覽 4/09(五) 下午 2:00-3:30 藝術教育講座-公共藝術論壇 下午 3:30-5:00 藝術教育活動-藝術治療—舞蹈 4/10(六) 下午 2:00-3:30 藝術工作坊-版畫應用 劉育明 第 9 場作品導覽 下午 3:30-5:00 藝術工作坊-鐵絲藝術 林岱璇 第 10 場作品導覽 4/11(日) 下午 2:00-3:30 藝術工作坊-版畫應用 劉育明 第 11 場作品導覽 下午 3:30-5:00 藝術工作坊-鐵絲藝術 林岱璇 第 12 場作品導覽
  • 3.
    █【2010 南科藝術季】藝術工作坊(計 12場) 南科藝術季】藝術工作坊( 本次藝術工作坊以生態、生活、人文、自然為核心思考,特別規劃一系列利用自然或二手質材之親 子創作課程,如將看過就丟棄的廣告紙做成美麗的窗花,或利用版畫燙金重新讓舊 T 恤煥然一新, 以達到提倡「環保省能,節能減碳」綠色生活理念,歡迎大小朋友一起前來與藝術家進行創作與互 動。 本活動為維持教學品質,每梯次學員人數上限為 30 人。 活動名稱一 活動名稱一:剪花教學 活動地點:社區中心教室 活動內容:剪紙藝術是很傳統的民俗工藝,但在新生代藝術家吳耿禎的巧手創意下,剪紙有了新的 詮釋與風貌,本活動將讓學員重新認識剪紙藝術的內涵,學習利用剪紙的技法,來創 作窗花藝術作品。 準備材料:由蔚龍藝術準備所有工具與材料,包括紙材、剪刀、鉛筆、雕刻刀等等,學員自行蒐集 廣告紙。 講師簡歷:吳耿禎(本案裝置藝術家之一) 大學時學習建築的吳耿禎,畢業後投身視覺藝術領域,以剪紙藝 術於藝壇綻放出奇異光彩!為了更接近剪紙等常民藝術的源 頭,吳耿禎在雲門舞集流浪者資助計畫中,選擇了中國的陜北地 區為目的地。淳樸的窯洞、山西老大娘的捏麵花、粗曠樸質的大 紅色剪紙,吳耿禎吸取黃土高原母體藝術的菁華,剪紙的質材從 大紅紙延伸到木材,平面的剪紙在獨特的想像變化下有了 3D 的 立體視野。
  • 4.
    活動名稱二 活動名稱二:版畫應用 活動地點:社區中心教室 活動內容:藉由親子活動讓小朋友與大人都能共同參與, 了解認識畫藝術之要義,並介紹版印種類與技 法,讓民眾自行 DIY 製作版畫作品。讓民眾及小 朋友認識版畫原理,並實際體驗手創趣味。學員 可攜帶家中舊的 T 恤重新製作燙印 成為一件別 , 具個人風格的新衣服。 準備材料:蔚龍藝術準備橡膠版、滾筒、調刀、雕刻刀、 馬連、黃色素描紙、圍裙、4B 鉛筆、油性簽字 筆(細)、雙面膠、厚紙板(模型板)、膠帶、撲克 牌、抹布、紙箱水性油墨-紅黃藍黑白、燙印機, 請學員自備 T 恤。 講師簡歷: 劉育明 1999 國立臺灣藝術學院美術學系畢業 2003 高雄師範大學美術學系研究所畢業 2005 台南女子技術學院兼任講師 2007 台南科技大學版印中心主任
  • 5.
    活動名稱三 活動名稱三:鐵絲藝術 活動地點:社區服務中心教室 佈置地點:管理局一樓大廳兩側走廊 活動內容:生活片斷零零落落,散了一地只剩下渣渣,如果飛走多可惜!如果能用一板一眼的鐵絲 彎出生活中可愛的人、事、物,讓它們躺滿一整片地板,我會比誰都富有和滿足!本活 動邀請藝術家帶您一起用鐵絲塑型,打造您的個人生活角落。 準備材料:鐵絲、剪刀、鉗子與鎳子等等。 講師簡歷: 林岱璇 藝術家林岱璇擅常在有限而可愛有趣的造形裡挖掘細微的 感性力量,並以此創造新的感知經驗,在作品「渣渣」中, 她試著將從雜誌上看來、自己想要的物品,用鐵絲模擬出它 們的樣子,並把它們佈置在展間裡。
  • 6.
    活動名稱四 活動名稱四:鑲嵌藝術 活動地點:社區中心教室 活動內容:配合 PowerPoint 及鑲嵌畫作品解說 壹馬賽克鑲嵌藝術 一 馬賽克源起與古典嵌畫 二 顏水龍的壁畫藝術 二 現代嵌畫 三 馬賽克藝術作品的多種樣貌 四 馬賽克與學校戶外教學 貳 馬賽克公共藝術 作品實作 DIY 11 x 11cm 杯墊製作 鑲嵌技法示範講解 工具材料介紹 準備材料:由蔚龍藝術準備所有工具與材料, 工具與材料/ 工具與材料/ (學員免攜帶任何工具、材料) 工具/下列工具由老師供應使用:鑷子、鉛筆、橡皮、盤皿等每人 一份用畢歸還 材料/老師準備:白膠、已切割妥之馬賽克材料、參考圖樣、底板 講師簡歷: 1 藝術家簡介: 枋寮藝術村 駐村藝術家/戴威利 戴威利先生為國內知名的馬賽克鑲嵌藝術家,先後曾參與屏 東縣春日國小、台南縣新營高中、台東縣東清國小、屏東縣社會福利綜合館、台南縣總爺藝文中 心等單位之馬賽克藝術案創作。以往創作作品大多呈現在學校或藝文中心等單位,近年創作高雄 捷運公共藝術,可以讓更多人認識馬賽克藝術。 2.近年個展: 2007 台南 第六次 馬賽克鑲嵌藝術作品展/ 總爺藝文中心 2009 枋寮第七次駐村七年作品展/ 枋寮藝術村 藝術家戴威利全心投入馬賽克鑲嵌藝術個人創作,並與鄰近社區及學校有密切配合,藉由枋 寮藝術村之社區資源共享,並引入鑲嵌藝術推廣教學。七年後的今天,成果斐然。社區民眾學校 師生,參訪團體及戶外公共藝術作品參與者,實際製作過馬賽克作品者為數已超過五萬名以上, 在南台灣地區當屬絕無僅有之例。
  • 7.
    █ 【2010 南科藝術季】藝術教育講座及活動(計6 場) 南科藝術季】藝術教育講座及活動( 及活動 木案規劃一系列時下最夯的藝術應用課程,企圖破除當代藝術總予人曲高和寡不容易親近之感,並 以「樂活」為出發點,引領人們如何面對當前環境快樂過生活,重新思考生活的定位,企圖營造一 個令人難忘又具心靈啟發的藝術季。 第一場 活動名稱:公共藝術賞析 演講-科技公共藝術) 活動名稱:公共藝術賞析(演講-科技公共藝術) 活動地點:南科管理局一樓演藝廳 活動內容:透過國內外多樣案例的介紹,讓學員們得以科技與藝術有趣、多樣及無限想像的互動關係, 透過講師精彩的介紹與影片播放,科技不再是冰冷的產品,而是溫暖有趣的互動過程。 第二場 活動名稱:藝術治療--美術 活動名稱:藝術治療--美術 -- 活動地點:社區服務中心教室 活動內容:藝術治療是一種結合創造性藝術表達和心理 治療的助人專業。透過藝術媒材,從事視覺心 象的創造性藝術表達,藉此心象表達,反映與 統整個人的發展、能力、人格、興趣、意念、 潛意識與內心的情感狀態 在治療關係中的表 。 達經驗和作品呈現出來的回饋,具有發展(成 長) 、預防、診斷和治療功能。本活動讓學員透過繪畫的非語言感受,建立起潛意識的自 然對話,以圖畫意象舒展心情促使身體與心靈層面邁向良性的溝通。為維持教學品質, 本活動之學員人數上限為 20 人。 活動對象: 特別邀請南科實驗中學國中部魔術方塊社參與 準備材料:A4 圖畫本 20 頁、十二色色鉛筆、橡皮擦、十二色水彩用具。 講師簡歷:講師待與南科確認
  • 8.
    第三場 活動名稱:當代藝術鑑賞(藝術投資) 活動名稱:當代藝術鑑賞(藝術投資) 藝術鑑賞 活動地點:南科管理局一樓演藝廳 活動內容:新聞媒體上,一幅畫作在藝術拍賣會屢創 高價時有所聞。由於中國經濟崛起,帶動 亞洲藝術市場熱度,讓「藝術投資」成為 新近的熱門話題。一張有潛力的畫作,在 數年後有可能會翻上數十倍的價格,但常 接觸藝術作品,了解它們的美,才能理解 它們價值。我們希望能幫助學員進入藝術 的世界,培養藝術鑑賞眼光。 第四場 活動名稱:藝術治療— 活動名稱:藝術治療—舞蹈 活動地點:社區服務中心教室 活動內容:聆聽音樂活動,藉由音樂引發潛意識中的意像,或透過想像舒發內在渴望及象徵,將深 層感受由口語敘述或圖畫方式呈現,幫助個案認識了解自己的情緒。藉由音樂速率和 樂句型態,幫助個案在呼吸的上調節,並能由音樂中的強弱張力,協助個案在肢體上 的放鬆,協助減輕生理心理的壓力,緩和焦躁情緒。或者透過歌曲討論分享,讓學員 回憶生命過往經驗中的歌曲,回顧一生中的經歷,藉由歌曲讓場景再現,作深度的心 情分享及意識探索;包含音樂欣賞、音樂感官刺激…等。為維持教學品質,本活動之 學員人數上限為 20 人。 第五場 及 第六場 活動名稱: 活動名稱:公共藝術論壇 活動地點:南科管理局一樓演藝廳 活動內容:開始的前一個小時,邀請園區內熱心參與的學員、志工或鄰里幹事共同分享,這段時間 與藝術相遇、相識、相知的心情體驗,對未來南科公共藝術的期許。 下半段時間則邀請本案藝術家們,以個人參與本次南科裝置藝術節的創作歷程與與會
  • 9.
    民眾互動,相互激盪創意的火花。 南科藝術季】作品導覽( █ 【2010 南科藝術季】作品導覽(計 6 場) 活動地點:裝置藝術作品場域 活動時間:配合週六的藝術工作坊辦理 辦理方式:以自行車繞行或接駁車方式,配合本案摺頁(附自行車觀賞地圖),請導覽人員或部份本 案藝術家們進行作品導覽。民眾參與活動期間將於各公共藝術點安排「蓋章領獎」服務。 南科幻想曲-數位短片徵件競賽』徵件活動 █ 『南科幻想曲-數位短片徵件競賽』徵件活動 活動內容:廣徵有趣的創意、搞笑、改編短片或自訂主題,原則上以園區的生態資源、社區生活、 科技產業等為背景最好。短片類型不拘(1 至 3 分鐘),可以是紀錄片、劇情片、實驗 影片、動畫、卡通…等等。參賽者可用各種紀錄媒材創作作品,包括手機拍攝等等。 獎 勵:收件後將於社區工作站公開播放展示,並辦理民眾票選活動,於閉幕典禮頒發優勝獎金 總計 8 萬元。
  • 10.
    《藝術工作坊》報 名 表 藝術工作坊》 姓名 性別 □男 □女 身份證字號: 生日 電話 手機 E-mail : 報名梯次 (請勾選) □ 2/06(六) □ 3/14(日) 藝術工作坊 1-剪花教學 藝術工作坊 7-鐵絲藝術 下午 2:00-3:20 下午 2:00-3:20 □ 2/06(六) □ 3/14(日) 藝術工作坊 2-版畫應用 藝術工作坊 8-剪花教學 下午 3:40-5:00 下午 3:40-5:00 □ 2/07(日) □ 4/10(六) 藝術工作坊 3-剪花教學 藝術工作坊 9-版畫應用 下午 2:00-3:20 下午 2:00-3:20 □ 2/07(日) □ 4/10(六) 藝術工作坊 4-版畫應用 藝術工作坊 10-鐵絲藝術 下午 3:40-5:00 下午 3:40-5:00 □ 3/13(六) □ 4/11(日) 藝術工作坊 5-鐵絲藝術 藝術工作坊 11-版畫應用 下午 2:00-3:20 下午 2:00-3:20 □ 4/11(日) 下午 3:40-5:00 藝術工作坊 6-剪花教學 藝術工作坊 12-鐵絲藝術 下午 3:40-5:00 ※ 說明 一、每梯次報名以 30 人為限。一律採預約報名制,額滿為止。 二、本活動費用一律免費。請以正楷確實填真實姓名、身份證字號及出生年月日,俾 便辦理保險事宜。 三、填寫完畢請 Email 到 2010publicart@mail2000.com.tw。 請務必來電承辦單位確認是否收到報名表,以確保完成報名手續。 聯絡人: 【2010 南科藝術工作站】 (06)5051001#3015 或 蔚龍藝術有限公司 蔡依蓁小姐分機 13、蔡瓊瑩小姐分機 18。 四、報名詳情請上本活動官方網站查詢:http://public-art.stsipa.gov.tw/ 五、名額有限,請於該場次開放報名期間內報名。另,本講習反應熱烈,若您已報名 卻不克參加者,請電 蔚龍藝術公司 取消,俾便通知後補的朋友。 六、四月份活動於三月二十日開放報名。 七、主辦單位:南部科學工業園區管理局 八、承辦單位:蔚龍藝術有限公司
  • 11.
    《藝文講座》報 名 表 藝文講座》 姓名 性別 □男 □女 生日 電話 手機 E-mail : 報名梯次 (請勾選) □ 2/5(五) 藝術教育講座 1-公共藝 □ 3/12(五) 藝術教育活動 4-藝術治 下午 2:00-3:20 術賞析 下午 3:40-5:00 療「美術」 □ 2/5(五) 藝術教育講座 2-公共藝 □ 4/09(五) 藝術教育講座 5-公共藝 下午 3:40-5:00 術論壇 下午 2:00-3:20 術論壇 □ 3/12(五) 藝術教育講座 3-當代藝 □ 4/09(五)下午 藝術教育活動 6-藝術治 下午 2:00-3:20 術鑑賞(藝術投資) 3:40-5:00 療—舞蹈 ※ 說明 一、每梯次報名以 30 人為限。一律採預約報名制,額滿為止。 二、本活動費用一律免費。請以正楷確實填真實姓名、身份證字號及出生年月日,俾 便辦理保險事宜。 三、填寫完畢請 Email 到 2010publicart@mail2000.com.tw。 請務必來電承辦單位確認是否收到報名表,以確保完成報名手續。 聯絡人: 【2010 南科藝術工作站】 (06)5051001#3015 或 蔚龍藝術有限公司 蔡依蓁小姐分機 13、蔡瓊瑩小姐分機 18。 四、報名詳情請上本活動官方網站查詢:http://public-art.stsipa.gov.tw/ 五、名額有限,請於該場次開放報名期間內報名。另,本講習反應熱烈,若您已報名 卻不克參加者,請電 蔚龍藝術公司 取消,俾便通知後補的朋友。 六、四月份活動於三月二十日開放報名。 七、主辦單位:南部科學工業園區管理局 八、承辦單位:蔚龍藝術有限公司
  • 12.
    《導覽活動》報 名 表 導覽活動》 姓名 性別 □男 □女 生日 電話 手機 E-mail : 報名梯次 (請勾選) □ 2/06(六) □ 3/14(日) 第 1 場作品導覽 第 7 場作品導覽 下午 2:00-3:20 下午 2:00-3:20 □ 2/06(六) □ 3/14(日) 第 2 場作品導覽 第 8 場作品導覽 下午 3:40-5:00 下午 3:40-5:00 □ 2/07(日) □ 4/10(六) 第 3 場作品導覽 第 9 場作品導覽 下午 2:00-3:20 下午 2:00-3:20 □ 2/07(日) □ 4/10(六) 第 4 場作品導覽 第 10 場作品導覽 下午 3:40-5:00 下午 3:40-5:00 □ 3/13(六) □ 4/11(日) 第 5 場作品導覽 第 11 場作品導覽 下午 2:00-3:20 下午 2:00-3:20 □ 3/13(六) □ 4/11(日) 第 6 場作品導覽 第 12 場作品導覽 下午 3:40-5:00 下午 3:40-5:00 ※ 說明 一、每梯次報名以 30 人為限。一律採預約報名制,額滿為止。 二、本活動費用一律免費。請以正楷確實填真實姓名、身份證字號及出生年月日,俾 便辦理保險事宜。 三、填寫完畢請 Email 到 2010publicart@mail2000.com.tw。 請務必來電承辦單位確認是否收到報名表,以確保完成報名手續。 聯絡人: 【2010 南科藝術工作站】 (06)5051001#3015 或 蔚龍藝術有限公司 蔡依蓁小姐分機 13、蔡瓊瑩小姐分機 18。 四、報名詳情請上本活動官方網站查詢:http://public-art.stsipa.gov.tw/ 五、名額有限,請於該場次開放報名期間內報名。另,本講習反應熱烈,若您已報名 卻不克參加者,請電 蔚龍藝術公司 取消,俾便通知後補的朋友。 六、四月份活動於三月二十日開放報名。 七、主辦單位:南部科學工業園區管理局 八、承辦單位:蔚龍藝術有限公司