Case history
 15 year old girl presented with
 Fever
 severe sore throat
 Bilateral enlarged tonsils and
exudates
 Diagnosis?
 What investigation is needed?
 What are the complications caused?
Streptococcus
Streptococcus pyogenes
Morphology:
•Gram positive cocci in chains
•non motile, non sporing and encapsulated
•capsule is made up of hyaluronic acid.
https://www.sigmaaldrich.com/technical-documents/articles/analytix/streptococci-overview.html
Classification contd
• β hemolytic Streptococci is further divided into Lancefield groups A-V
depending on the group specific carbohydrate
• Without I and J
• Group A is S.pyogenes which is further classified depending on the
MTR protein in the cell wall of bacteria known as Griffith typing
about 80 serotypes are present.
Toxins and Enzymes produced
• Haemolysins 2 types
• Streptolysin O – oxygen labile heat labile strongly antigenic
contributes to virulence
• Streptolysin S – oxygen stable non antigenic and nephrotoxic
• Erythrogenic toxin- heat stable cause erythema, responsible
for scarlet fever and streptococcal toxic shock syndrome
•Streptokinase- heat stable, antigenic, lysis of human
fibrin clots. Hence play an important role in
breaking down of the fibrin barrier around the
lesion and cause spreading infection.
•Deoxyribonuclease – depolymerisation of DNA,
liquifies pus.
•Diphosphopyridine nucleotidase- leucotoxic
• Hyaluronidase
• Proteinase
• Serum opacity factor
• Nicotinamide Adenine Dinucleotidase
• Neuraminidase
• Amylase
• Esterase
• Lipase
• β -glucuronidase
Streptococcus pyogenes
• Cell envelope
Pathogenicity of S pyogenes
• Much more dangerous organism
• Can cause septicaemia
• Carrier rate is 5 % in man
• Carriers and patients are the sources of infection
• Transmission - Droplets, direct or indirect contact
Cause
1. Suppurative diseases
2. Non suppurative diseases
Pathogenicity of S.pyogenes
suppurative diseases
• The main site of streptococcal infection is throat, sore
throat. In children infection is more diffuse leading to
pharyngitis than tonsillitis.
• From throat it can spread to different sites causing
otitis media, Mastoiditis, meningitis,Ludwigs angina,
pneumonia and suppurative adenitis
• Skin infection- wounds and burns infection causing
lymphangitis and cellulitis a complication that may
lead to septicaemia
Skin infection
• Erysipelas – involving the superficial layer of skin.It becomes
swollen red and indurated.
• Impetigo seen in children this may lead to glomerulonephritis
•Genital infection- puerpural sepsis
•Females use to die of this infection due to aseptic
techniques used during delivery
•Other suppurative lesions include abscess in the
lung,liver,kidney, brain which may lead to
septicaemia and pyaemia.
Non suppurative complications (post
Streptococcal sequelae)
• Usually seen after 3 weeks of initial infection and
organism is no longer detected in this stage,
antibodies to extracellular antigens can be seen.
• Acute rheumatic fever
• Connective tissue degeneration of the cardiac
valves
• Carditis
•Infective myocardial lesions with Aschoff’s
nodules due to the hypersensitivity to
structural component antigenic cross
reaction between structural antigen of
S.pyogenes and cardiac tissues. Any serotype
of S.pyogenes can cause infection.
(1,3,5,6,12,14)
Case History
• A 10 year old boy
• Presented Skin infection
• Five days later, coloured urine and pitting oedema
• Elevated BP, 4+ proteinuria, elevated serum creatinine
• Whats the Diagnosis?
• What are the investigation required?
•Acute glomerulonephritis
•Only nephritogenic strains cause this infection
•Usually after skin infection
•Causes nephritis which is self limited without any
permanent damage, due to cross reaction between
glomerular antigen and antigenic component of
nephritogenic strain, immune complex disease
Differences between ARF and AGN
• Acute rheumatic fever
• Site of infection is throat
• Serotype- any
• Immune response-
marked
• Acute glomerulonephritis
• Skin or throat
• Nephritogenic strains
12,2,4,52,55,57
• Immune response is
moderate
contd
• Complement level not
affected
• Herditary – present
• Repeated attacks common
• Course- static or
progressive
• Penicillin prophylaxis-
essential
• Prognosis - variable
• Complement level lowered
• Absent
• Absent
• Spontaneous resoultion
• Not indicated
• Good
S.pyogenes infections
Laboratory diagnosis
• Specimens (pikes medium can be used)
• Morphology- Grams staining
• Direct fluorescence antibody test
• Culture- aerobic and facultative anaerobe,
fastidious, blood,serum,glucose favours the growth
of the organism
Laboratory diagnosis
Blood agar: pinpoint, circular, transparent, low convex colonies with clear
area of beta hemolysis, virulent strains produce granular colonies
•Fluid media: Granular turbidity with powdery deposit in 24 hrs.
•Selective media- Crystal violet blood agar
Biochemical reactions
• Ferments glucose,lactose, salicin and sorbitol with acid only.
• Catalase test is negative.
• Liquefies gelatin.
• Insoluble in 10% bile.
• Lancefield grouping
• Bacitracin sensitivity (0.04 units/disc)
Serological test
• Antistreptolysin O (ASO test)
• >200 units
• Antideoxyribonuclease B (ADNaseB)
• >300-350 units
• AntiHyaluronidase test
• Streptozyme test
Streptococcus aglactiae
Group B streptococci
• S.agalactiae
• Neonatal meningitis and septicaemia especially after delivery
• Osteomyelitis, arthritis, conjunctivitis, endocarditis & respiratory
infections
• Septic abortion and puerpural sepsis in females
Hippurate hydrolysis positive organisms can hydrolyze 1%
aqueous sodium hippurate to produce glycine and sodium
benzoate.
Glycine is deaminated by the oxidizing agent ninhydrin which gets
reduced and becomes purple.
CAMP (Christie, Atkins, and Munch-Peterson) test is used for the
presumptive identification of Group B Streptococci (Streptococcus
agalactiae).
It is the only beta-hemolytic Streptococcus which secrete a protein called
CAMP factor or “protein B”.
Enterococci
Clinical significance:
•Enterococcus faecalis is a Gram-positive, commensal bacterium inhabiting the
gastrointestinal tracts of humans and other mammals.
•E. faecalis can cause life-threatening infections in humans, especially in the
nosocomial (hospital) environment.
Eg.
•Urinary tract infections (UTI)
•Bacteremia
•Endocarditis
•Meningitis
•E. faecalis is resistant to many commonly used antimicrobial agents.
•VRE (Vancomycin-Resistant Enterococcus)
Culture
• Non-hemolytic (gamma-hemolytic) colonies of Enterococcus
faecalis on sheep blood agar. Cultivation 24 hours, aerobic
atmosphere, 37°C.
Growth in Bile esculin agar
• Enterococcus are capable of growing in the presence
of 4% bile and hydrolyzing esculin to glucose and esculetin.
• Esculetin combines with ferric ions to produce a black
complex visible as black zones around colonies.
Case History
• A 68 year old man who developed a harsh, productive cough four days
prior to being seen by a physician.
• The sputum is thick and yellow with streaks of blood.
• He developed a fever, shaking, chills and malaise along with the cough.
• O/E: blood pressure 152/90, heart rate 112/minute and regular,
respiratory rate 24/minute and somewhat labored, temperature 103.6.
• On auscultation: late inspiratory crackles are heard in the area of the
right mid-anterior and right mid-lateral lung fields.
• Investigation: WBC 17,000/mm3; neutrophils 70%, lymphocytes 15%.
• Following a chest x-ray PA view and Lateral which revealed an acute
pneumonia in the right middle lobe.
• Sputum was send to lab for culture and sensitivity
• On gram stain: Gram positive capsulated cocci are seen in pairs
• Diagnosis??
• The patient was treated with antibiotics as an outpatient. During the
10 days of treatment the patient's fever abated and he felt somewhat
better
Streptococcus pneumoniae
Morphology
•Gram positive cocci
•Elongated cocci with one end broad and
other end pointed presenting a lanceolate
appearance
•Non motile and Non sporing
In gram stain
ANTIGENIC PROPERTIES
•CAPSULE : The most important antigen of
S.pneumonia is the type specific capsular
polysaccharide.
•As this polysaccharide diffuses into the culture
medium or infective exudates and tissues , it is also
called “specific soluble substance” (SSS)
• S.pneumonia are classified based on antigenic
nature of capsular polysaccharide .
•More than 90 serotypes are recognized named 1,2,3
.. etc
Transmission
• Most infections are caused by endogenous spread from the
colonized nasopharynx or oropharynx to distal site (e.g.,
lungs, sinuses, ears, blood, meninges)
• Person-to-person spread through infectious droplets
• Typically a secondary infection (after the flu, etc.)
• Young children and the elderly are at greatest risk for
meningitis
Case history
• A 32-year-old male was admitted with a 4-day history of left otalgia,
headache and fever (38 °C).
• Otoscopic examination showed purulent otorrhea in the left external
meatus and the left tympanic membrane was slightly hyperaemic,
but no swelling or tenderness were noted in the external auditory
meatus or in the retroauricular area.
• Patient had history of chronic sinusitis
• S.pnemoniae was isolated from ear swab and sinuses drain
• After 24 hours, the patient developed photophobia, vomiting and
neck rigidity. Blood cell count showed leukocytosis (25,000) and
neutrophilia (93.0%).
• Cerebro-spinal fluid (CSF) analysis disclosed increased levels of total
proteins (178 mg/dl), leukocytosis (220/mm3
) and normal pressure
• Diagnosis???
Laboratory diagnosis
Specimen:
•Sputum
•CSF
•blood for culture
•urine are used for antigen detection
Microscopy: Gram-stained smear of samples contain gram-positive
diplococci both inside polymorphs and extracellularly.
Culture on BA--S. pneumoniae colonies with a
surrounding green zone of alpha-hemolysis
Bile solubility test
• S. pneumoniae is bile soluble whereas all other alpha-hemolytic
streptococci are bile resistant.
• Sodium deoxycholate (2% in water) will lyse the pneumococcal cell
wall
Quellung reaction
• An antigen-antibody reaction causes a change in the refractive index
of the capsule so that it appears “swollen” and more visible. After the
addition of a counter stain (methylene blue)
• The pneumococcal cells stain dark blue and are surrounded by a
sharply demarcated halo which represents the outer edge of the
capsule.
Prophylaxis
•Polyvalent polysaccharide vaccine representing the
capsular antigens of 23 most prevalent serotypes
gives 80-90% protection.
•It is meant only for persons who are at increased
risk of pneumococcal infection such as those with
absent or dysfunctional spleen, sickle cell disease,
chronic lung, liver, renal and heart diseases,
diabetes mellitus and immunodeficiencies including
HIV infection.
•It is not recommended under the age of two years
or above 65 years.
•Growth at pH of 9.6
•Heat resistant at 60°C for 30 minutes
•Mac Conkey’s agar: pinpoint deep pink colored
colonies are produced.
Enterococcus infections
• UTI
• Wound infections
• Biliary tract Infections
• Intra abdominal abscess
• Antibiotic sensitivity should be performed as drug resistance is common
in this bacteria
Thank you…
Causative agent of Anthrax
Morphology
 Gram positive Bacilli
 Largest pathogenic bacteria
 Spores are produced in the soil and
culture not in animal tissue
 Capsulated made up of polypeptide
Pathogenicity
 Zoonotic disease
 Primarily a disease of cattle and
sheep
 Main virulence is due to the exotoxin
complex
 3 fractions- Protective antigen,
oedema factor and lethal factor
 Capsule which prevents phagocytosis
Human anthrax -3 types
 Cutaneous anthrax the most
common type of anthrax
 Lesions starts with papules, vesicles
 The whole area becomes congested
oedematous and several satellite like
lesions are formed- black eschar
 Malignant pustule
 Pulmonary anthrax- due to inhalation
of the dust of the infected wool.
Wool sorter’s disease
 Intestinal anthrax
 Mainly seen in primitive communities
 Who used to eat caracasses of the
animals died of Anthrax
 Violent enteritis and bloody diarrhoea
Laboratory diagnosis
 Specimens
 Microscopy- Gram positive Bacilli with
capsule and spores are seen. Non motile
 When the organisms are stained with
polychrome methylene blue for few
seconds
 Mc Fadyean’s reaction
 Culture
 Good growth is observed on ordinary
media
 Dull opaque frosted glass appearing
colonies are produced.
 These when observed under the
microscope – Medusa Head
appearance.
 The bacilli are arranged end to end
giving a Bamboo stick appearance.
 Colonies are non haemolytic on blood
agar.
 Selective medium is PLET MEDIUM.
Biochemical reactions
 Catalase test is positive
 Glucose maltose sucrose fermented
with the production of acid only.
 Gelatin is liquified
 Nitrate is reduced to nitrite.
 Serology – Ascoli’s thermoprecipitation
test and Complement Fixation Test.
 Animal pathogenicity
 Guinea pigs injected subcutaneously with
suspension of bacilli.
 Animal dies in 24-72 hours
 Bacteria are found in large numbers in
the local lesions, heart blood and spleen.
PROPHYLAXIS
 Proper sterilisation of Animal products
like hide and wool.
 Animals and high risk group
individuals should be immunised
 Treatment – penicillin, streptomycin,
ciprofloxacin.
MENINGOCOCCI
Neisseria meningitidis
Morphology: Gram Negative Diplococci,
adjacent sides flat and parallel to each other
non motile and Capsulated.
 Endotoxins are released by autolysis of the
cells which are sensitive to vascular
endothelium
Pathogenicity
 Infection is more common in males and in
children below 5 years of age.
 It causes
 Meningitis
 Septicaemia
 Conjunctivitis
Nasopharynx blood stream
perineural sheath of the
olfactory nerve
cribriform plate Meninges
sub archanoid space
 In the meninges it causes the suppurative lesions of
the spinal cord and the brain.
 Sequalae in survivors is blindness, deafness and
chronic meningitis
 Bacteraemia can cause chills malaise and
prostrations petechial lesions in the skin and the
mucosa
 Toxin released can cause haemmorhage and
profound shock – WATERHOUSE FRIDERICHSEN
SYNDROME.
laboratorydiagnosis
 Specimen collection
 CSF divided into 3 parts
 One part used for
Grams staining
 Second part is used for culture
 Another part is incubated and cultured after
24 hours.
 Blood culture
 Nasopharyngeal swabs to detect carriers
 Petechial lesions specimens can be cultured
culture
 Strict aerobe
 Blood agar- small transluscent smooth grey colonies
are produced
 Chocolate agar
 Selective medium – Modified Thayer Martin
medium
 Biochemical reactions- catalase and oxidase test
positive, glucose and maltose is fermented with
production of acid only.
 Autopsy- brain and spinal cord
 Serology – latex agglutination and
haemagglutination.
GONOCOCCI
Neisseria gonorrhoeae
 Gram negative diplococci with adjacent sides
concave, kidney or beans shaped.
Pathogenicity
 STD
 Gonorrhoea
 There is adhesion of gonococci to urethral
mucosal surface
 Cocci penetrates intracellular spaces and
subepithelial connective tissue
In males
 Inflammation of the urethra, prostate, seminal
vesicles, epididymis
 Stricture of the urethra, periurethral tissue
infection, abscess and multiple discharging
sinuses ‘ water can perineum’
In females
 In prepubertal girls – vulvovaginitis, they act
as carriers of the organism and the infections
spreads to fallopian tubes and endometrium.
In both the sexes
 Proctitis
 Conjunctivitis
 Metastatic lesions – arthritis, endocarditis,
meningitis pyaemia.
 Ophthalmia neonatorum
Laboratory diagnosis
 Specimen collection
 Urethral discharge, cervical swabs
 Grams staining
 Culture
 Chocolate agar – small around transluscent
convex colonies are produced.
 Selective medium – modified thayer martin
medium
Lab diagnosis
 Biochemical tests : catalase and oxidase test is
positive.
 Glucose is fermented but not Maltose.
 Serology – Chronic and metastatic lesions
 Precipitation, agglutination,
Immunofluorescence test and RIA.

2. Streptococcus infection useful for mbbs

  • 1.
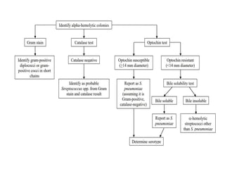
    Case history  15year old girl presented with  Fever  severe sore throat  Bilateral enlarged tonsils and exudates  Diagnosis?
  • 2.
     What investigationis needed?  What are the complications caused?
  • 3.
  • 4.
    Streptococcus pyogenes Morphology: •Gram positivecocci in chains •non motile, non sporing and encapsulated •capsule is made up of hyaluronic acid.
  • 6.
  • 7.
    Classification contd • βhemolytic Streptococci is further divided into Lancefield groups A-V depending on the group specific carbohydrate • Without I and J • Group A is S.pyogenes which is further classified depending on the MTR protein in the cell wall of bacteria known as Griffith typing about 80 serotypes are present.
  • 8.
    Toxins and Enzymesproduced • Haemolysins 2 types • Streptolysin O – oxygen labile heat labile strongly antigenic contributes to virulence • Streptolysin S – oxygen stable non antigenic and nephrotoxic • Erythrogenic toxin- heat stable cause erythema, responsible for scarlet fever and streptococcal toxic shock syndrome
  • 9.
    •Streptokinase- heat stable,antigenic, lysis of human fibrin clots. Hence play an important role in breaking down of the fibrin barrier around the lesion and cause spreading infection. •Deoxyribonuclease – depolymerisation of DNA, liquifies pus. •Diphosphopyridine nucleotidase- leucotoxic
  • 10.
    • Hyaluronidase • Proteinase •Serum opacity factor • Nicotinamide Adenine Dinucleotidase • Neuraminidase • Amylase • Esterase • Lipase • β -glucuronidase
  • 11.
  • 12.
    Pathogenicity of Spyogenes • Much more dangerous organism • Can cause septicaemia • Carrier rate is 5 % in man • Carriers and patients are the sources of infection • Transmission - Droplets, direct or indirect contact Cause 1. Suppurative diseases 2. Non suppurative diseases
  • 13.
    Pathogenicity of S.pyogenes suppurativediseases • The main site of streptococcal infection is throat, sore throat. In children infection is more diffuse leading to pharyngitis than tonsillitis. • From throat it can spread to different sites causing otitis media, Mastoiditis, meningitis,Ludwigs angina, pneumonia and suppurative adenitis • Skin infection- wounds and burns infection causing lymphangitis and cellulitis a complication that may lead to septicaemia
  • 14.
    Skin infection • Erysipelas– involving the superficial layer of skin.It becomes swollen red and indurated. • Impetigo seen in children this may lead to glomerulonephritis
  • 16.
    •Genital infection- puerpuralsepsis •Females use to die of this infection due to aseptic techniques used during delivery •Other suppurative lesions include abscess in the lung,liver,kidney, brain which may lead to septicaemia and pyaemia.
  • 17.
    Non suppurative complications(post Streptococcal sequelae) • Usually seen after 3 weeks of initial infection and organism is no longer detected in this stage, antibodies to extracellular antigens can be seen. • Acute rheumatic fever • Connective tissue degeneration of the cardiac valves • Carditis
  • 18.
    •Infective myocardial lesionswith Aschoff’s nodules due to the hypersensitivity to structural component antigenic cross reaction between structural antigen of S.pyogenes and cardiac tissues. Any serotype of S.pyogenes can cause infection. (1,3,5,6,12,14)
  • 19.
    Case History • A10 year old boy • Presented Skin infection • Five days later, coloured urine and pitting oedema • Elevated BP, 4+ proteinuria, elevated serum creatinine • Whats the Diagnosis? • What are the investigation required?
  • 20.
    •Acute glomerulonephritis •Only nephritogenicstrains cause this infection •Usually after skin infection •Causes nephritis which is self limited without any permanent damage, due to cross reaction between glomerular antigen and antigenic component of nephritogenic strain, immune complex disease
  • 21.
    Differences between ARFand AGN • Acute rheumatic fever • Site of infection is throat • Serotype- any • Immune response- marked • Acute glomerulonephritis • Skin or throat • Nephritogenic strains 12,2,4,52,55,57 • Immune response is moderate
  • 22.
    contd • Complement levelnot affected • Herditary – present • Repeated attacks common • Course- static or progressive • Penicillin prophylaxis- essential • Prognosis - variable • Complement level lowered • Absent • Absent • Spontaneous resoultion • Not indicated • Good
  • 23.
  • 24.
    Laboratory diagnosis • Specimens(pikes medium can be used) • Morphology- Grams staining • Direct fluorescence antibody test • Culture- aerobic and facultative anaerobe, fastidious, blood,serum,glucose favours the growth of the organism
  • 25.
    Laboratory diagnosis Blood agar:pinpoint, circular, transparent, low convex colonies with clear area of beta hemolysis, virulent strains produce granular colonies •Fluid media: Granular turbidity with powdery deposit in 24 hrs. •Selective media- Crystal violet blood agar
  • 26.
    Biochemical reactions • Fermentsglucose,lactose, salicin and sorbitol with acid only. • Catalase test is negative. • Liquefies gelatin. • Insoluble in 10% bile.
  • 27.
    • Lancefield grouping •Bacitracin sensitivity (0.04 units/disc)
  • 28.
    Serological test • AntistreptolysinO (ASO test) • >200 units • Antideoxyribonuclease B (ADNaseB) • >300-350 units • AntiHyaluronidase test • Streptozyme test
  • 29.
  • 30.
    Group B streptococci •S.agalactiae • Neonatal meningitis and septicaemia especially after delivery • Osteomyelitis, arthritis, conjunctivitis, endocarditis & respiratory infections • Septic abortion and puerpural sepsis in females
  • 31.
    Hippurate hydrolysis positiveorganisms can hydrolyze 1% aqueous sodium hippurate to produce glycine and sodium benzoate. Glycine is deaminated by the oxidizing agent ninhydrin which gets reduced and becomes purple.
  • 32.
    CAMP (Christie, Atkins,and Munch-Peterson) test is used for the presumptive identification of Group B Streptococci (Streptococcus agalactiae). It is the only beta-hemolytic Streptococcus which secrete a protein called CAMP factor or “protein B”.
  • 33.
  • 34.
    Clinical significance: •Enterococcus faecalisis a Gram-positive, commensal bacterium inhabiting the gastrointestinal tracts of humans and other mammals. •E. faecalis can cause life-threatening infections in humans, especially in the nosocomial (hospital) environment. Eg. •Urinary tract infections (UTI) •Bacteremia •Endocarditis •Meningitis •E. faecalis is resistant to many commonly used antimicrobial agents. •VRE (Vancomycin-Resistant Enterococcus)
  • 35.
    Culture • Non-hemolytic (gamma-hemolytic)colonies of Enterococcus faecalis on sheep blood agar. Cultivation 24 hours, aerobic atmosphere, 37°C.
  • 36.
    Growth in Bileesculin agar • Enterococcus are capable of growing in the presence of 4% bile and hydrolyzing esculin to glucose and esculetin. • Esculetin combines with ferric ions to produce a black complex visible as black zones around colonies.
  • 37.
    Case History • A68 year old man who developed a harsh, productive cough four days prior to being seen by a physician. • The sputum is thick and yellow with streaks of blood. • He developed a fever, shaking, chills and malaise along with the cough. • O/E: blood pressure 152/90, heart rate 112/minute and regular, respiratory rate 24/minute and somewhat labored, temperature 103.6. • On auscultation: late inspiratory crackles are heard in the area of the right mid-anterior and right mid-lateral lung fields. • Investigation: WBC 17,000/mm3; neutrophils 70%, lymphocytes 15%. • Following a chest x-ray PA view and Lateral which revealed an acute pneumonia in the right middle lobe.
  • 38.
    • Sputum wassend to lab for culture and sensitivity • On gram stain: Gram positive capsulated cocci are seen in pairs • Diagnosis?? • The patient was treated with antibiotics as an outpatient. During the 10 days of treatment the patient's fever abated and he felt somewhat better
  • 39.
  • 40.
    Morphology •Gram positive cocci •Elongatedcocci with one end broad and other end pointed presenting a lanceolate appearance •Non motile and Non sporing
  • 41.
  • 42.
    ANTIGENIC PROPERTIES •CAPSULE :The most important antigen of S.pneumonia is the type specific capsular polysaccharide. •As this polysaccharide diffuses into the culture medium or infective exudates and tissues , it is also called “specific soluble substance” (SSS) • S.pneumonia are classified based on antigenic nature of capsular polysaccharide . •More than 90 serotypes are recognized named 1,2,3 .. etc
  • 43.
    Transmission • Most infectionsare caused by endogenous spread from the colonized nasopharynx or oropharynx to distal site (e.g., lungs, sinuses, ears, blood, meninges) • Person-to-person spread through infectious droplets • Typically a secondary infection (after the flu, etc.) • Young children and the elderly are at greatest risk for meningitis
  • 45.
    Case history • A32-year-old male was admitted with a 4-day history of left otalgia, headache and fever (38 °C). • Otoscopic examination showed purulent otorrhea in the left external meatus and the left tympanic membrane was slightly hyperaemic, but no swelling or tenderness were noted in the external auditory meatus or in the retroauricular area. • Patient had history of chronic sinusitis • S.pnemoniae was isolated from ear swab and sinuses drain • After 24 hours, the patient developed photophobia, vomiting and neck rigidity. Blood cell count showed leukocytosis (25,000) and neutrophilia (93.0%). • Cerebro-spinal fluid (CSF) analysis disclosed increased levels of total proteins (178 mg/dl), leukocytosis (220/mm3 ) and normal pressure • Diagnosis???
  • 48.
    Laboratory diagnosis Specimen: •Sputum •CSF •blood forculture •urine are used for antigen detection Microscopy: Gram-stained smear of samples contain gram-positive diplococci both inside polymorphs and extracellularly.
  • 49.
    Culture on BA--S.pneumoniae colonies with a surrounding green zone of alpha-hemolysis
  • 53.
    Bile solubility test •S. pneumoniae is bile soluble whereas all other alpha-hemolytic streptococci are bile resistant. • Sodium deoxycholate (2% in water) will lyse the pneumococcal cell wall
  • 54.
    Quellung reaction • Anantigen-antibody reaction causes a change in the refractive index of the capsule so that it appears “swollen” and more visible. After the addition of a counter stain (methylene blue) • The pneumococcal cells stain dark blue and are surrounded by a sharply demarcated halo which represents the outer edge of the capsule.
  • 56.
    Prophylaxis •Polyvalent polysaccharide vaccinerepresenting the capsular antigens of 23 most prevalent serotypes gives 80-90% protection. •It is meant only for persons who are at increased risk of pneumococcal infection such as those with absent or dysfunctional spleen, sickle cell disease, chronic lung, liver, renal and heart diseases, diabetes mellitus and immunodeficiencies including HIV infection. •It is not recommended under the age of two years or above 65 years.
  • 57.
    •Growth at pHof 9.6 •Heat resistant at 60°C for 30 minutes •Mac Conkey’s agar: pinpoint deep pink colored colonies are produced.
  • 58.
    Enterococcus infections • UTI •Wound infections • Biliary tract Infections • Intra abdominal abscess • Antibiotic sensitivity should be performed as drug resistance is common in this bacteria
  • 59.
  • 60.
  • 61.
    Morphology  Gram positiveBacilli  Largest pathogenic bacteria  Spores are produced in the soil and culture not in animal tissue  Capsulated made up of polypeptide
  • 62.
    Pathogenicity  Zoonotic disease Primarily a disease of cattle and sheep  Main virulence is due to the exotoxin complex  3 fractions- Protective antigen, oedema factor and lethal factor  Capsule which prevents phagocytosis
  • 63.
    Human anthrax -3types  Cutaneous anthrax the most common type of anthrax  Lesions starts with papules, vesicles  The whole area becomes congested oedematous and several satellite like lesions are formed- black eschar  Malignant pustule
  • 65.
     Pulmonary anthrax-due to inhalation of the dust of the infected wool. Wool sorter’s disease
  • 66.
     Intestinal anthrax Mainly seen in primitive communities  Who used to eat caracasses of the animals died of Anthrax  Violent enteritis and bloody diarrhoea
  • 67.
    Laboratory diagnosis  Specimens Microscopy- Gram positive Bacilli with capsule and spores are seen. Non motile  When the organisms are stained with polychrome methylene blue for few seconds  Mc Fadyean’s reaction
  • 68.
     Culture  Goodgrowth is observed on ordinary media  Dull opaque frosted glass appearing colonies are produced.  These when observed under the microscope – Medusa Head appearance.
  • 69.
     The bacilliare arranged end to end giving a Bamboo stick appearance.  Colonies are non haemolytic on blood agar.  Selective medium is PLET MEDIUM.
  • 70.
    Biochemical reactions  Catalasetest is positive  Glucose maltose sucrose fermented with the production of acid only.  Gelatin is liquified  Nitrate is reduced to nitrite.
  • 71.
     Serology –Ascoli’s thermoprecipitation test and Complement Fixation Test.  Animal pathogenicity  Guinea pigs injected subcutaneously with suspension of bacilli.  Animal dies in 24-72 hours  Bacteria are found in large numbers in the local lesions, heart blood and spleen.
  • 72.
    PROPHYLAXIS  Proper sterilisationof Animal products like hide and wool.  Animals and high risk group individuals should be immunised  Treatment – penicillin, streptomycin, ciprofloxacin.
  • 73.
    MENINGOCOCCI Neisseria meningitidis Morphology: GramNegative Diplococci, adjacent sides flat and parallel to each other non motile and Capsulated.
  • 74.
     Endotoxins arereleased by autolysis of the cells which are sensitive to vascular endothelium
  • 75.
    Pathogenicity  Infection ismore common in males and in children below 5 years of age.  It causes  Meningitis  Septicaemia  Conjunctivitis
  • 76.
    Nasopharynx blood stream perineuralsheath of the olfactory nerve cribriform plate Meninges sub archanoid space
  • 77.
     In themeninges it causes the suppurative lesions of the spinal cord and the brain.  Sequalae in survivors is blindness, deafness and chronic meningitis  Bacteraemia can cause chills malaise and prostrations petechial lesions in the skin and the mucosa  Toxin released can cause haemmorhage and profound shock – WATERHOUSE FRIDERICHSEN SYNDROME.
  • 78.
    laboratorydiagnosis  Specimen collection CSF divided into 3 parts  One part used for Grams staining  Second part is used for culture  Another part is incubated and cultured after 24 hours.
  • 79.
     Blood culture Nasopharyngeal swabs to detect carriers  Petechial lesions specimens can be cultured
  • 80.
    culture  Strict aerobe Blood agar- small transluscent smooth grey colonies are produced  Chocolate agar  Selective medium – Modified Thayer Martin medium  Biochemical reactions- catalase and oxidase test positive, glucose and maltose is fermented with production of acid only.
  • 81.
     Autopsy- brainand spinal cord  Serology – latex agglutination and haemagglutination.
  • 82.
    GONOCOCCI Neisseria gonorrhoeae  Gramnegative diplococci with adjacent sides concave, kidney or beans shaped.
  • 83.
    Pathogenicity  STD  Gonorrhoea There is adhesion of gonococci to urethral mucosal surface  Cocci penetrates intracellular spaces and subepithelial connective tissue
  • 84.
    In males  Inflammationof the urethra, prostate, seminal vesicles, epididymis  Stricture of the urethra, periurethral tissue infection, abscess and multiple discharging sinuses ‘ water can perineum’
  • 85.
    In females  Inprepubertal girls – vulvovaginitis, they act as carriers of the organism and the infections spreads to fallopian tubes and endometrium.
  • 86.
    In both thesexes  Proctitis  Conjunctivitis  Metastatic lesions – arthritis, endocarditis, meningitis pyaemia.  Ophthalmia neonatorum
  • 87.
    Laboratory diagnosis  Specimencollection  Urethral discharge, cervical swabs  Grams staining  Culture  Chocolate agar – small around transluscent convex colonies are produced.  Selective medium – modified thayer martin medium
  • 88.
    Lab diagnosis  Biochemicaltests : catalase and oxidase test is positive.  Glucose is fermented but not Maltose.  Serology – Chronic and metastatic lesions  Precipitation, agglutination, Immunofluorescence test and RIA.