Algoritma dan Pemrograman 1 
Definisi dan simbol Flowchart 
1 
2. Definisi dan Simbol Flowchart 
A. PENGERTIAN DASAR FLOWCHART 
Adalah Bagan-bagan yang mempunyai arus yang menggambarkan 
langkah-langkah penyelesaian suatu masalah. Flowchart merupakan cara 
penyajian dari suatu algoritma 
Tujuan Membuat Flowchat : 
• Menggambarkan suatu tahapan penyelesaian masalah 
• Secara sederhana, terurai, rapi dan jelas 
• Menggunakan simbol-simbol standar 
Dalam penulisan Flowchart dikenal dua model, yaitu Sistem Flowchart dan 
Program Flowchart 
♣ System Flowchart : 
Yaitu : bagan Yang memperlihatkan urutan prosedure dan proses dari 
beberapa file di dalam media tertentu. 
Melalui flowchart ini terlihat jenis media penyimpanan yang dipakai dalam 
pengolahan data. 
• Selain itu juga menggambarkan file yang dipakai sebagai input dan 
output. 
• Tidak digunakan untuk menggambarkan urutan langkah untuk 
memecahkan masalah 
• Hanya untuk menggambarkan prosedur dalam sistem yang dibentuk
Algoritma dan Pemrograman 1 
Definisi dan simbol Flowchart 
2 
Contoh System Flowchart 
Gambar 1. 
Gambar 2. 
Data jawaban 
ujian 
Koreksi 
Daftar 
Koreksi Data File 
utama 
ujian 
Periksa Ujian 
Tabel 
Siswa 
File 
siswa 
lulus 
Laporan Hasil 
Ujian 
Keyboard 
CPU Disket 
VDU
Algoritma dan Pemrograman 1 
Start 
Input 
Proses 
Output 
End 
Definisi dan simbol Flowchart 
3 
♣ Program Flowchart 
Yaitu: Bagan yang memperlihatkan urutan dan hubungan proses dalam suatu 
program. 
Dua jenis metode penggambaran program flowchart : 
1) Conceptual flowchart, menggambarkan alur pemecahan masalah 
secara global 
2) Detail flowchart, menggambarkan alur pemecahan masalah secara 
rinci 
Start 
Input “Berapa data” ; N 
Jml = 0 
For K = 1 to N 
Input Bil 
Jml = Jml + Bil 
Next K 
Print “Jumlah = “; Jml 
End 
Gbr 1. conceptual Flowchart gbr 2. detail flowchart
Algoritma dan Pemrograman 1 
Definisi dan simbol Flowchart 
4 
♣ Simbol-simbol Flowchart 
Simbol-simbol yang di pakai dalam flowchart dibagi menjadi 3 kelompok : 
1) Flow direction symbols 
– Digunakan untuk menghubungkan simbol satu dengan yang lain 
– Disebut juga connecting line 
2) Processing symbols 
- Menunjukan jenis operasi pengolahan dalam suatu proses / 
prosedur 
3) Input / Output symbols 
- Menunjukkan jenis peralatan yang digunakan sebagai media input 
atau output. 
♣ Flow Direction Symbols 
Simbol arus / flow, yaitu menyatakan jalannya 
arus suatu proses 
Simbol communication link, yaitu menyatakan 
transmisi data dari satu lokasi ke lokasi lain 
Simbol connector, berfungsi menyatakan 
sambungan dari proses ke proses lainnya dalam 
halaman yang sama 
Simbol offline connector, menyatakan 
sambungan dari proses ke proses lainnya dalam 
halaman yang berbeda
Algoritma dan Pemrograman 1 
Definisi dan simbol Flowchart 
5 
♣ Processing Symbols 
Simbol process, yaitu menyatakan suatu tindakan 
(proses) yang dilakukan oleh komputer 
Simbol manual, yaitu menyatakan suatu tindakan 
(proses) yang tidak dilakukan oleh komputer 
Simbol decision, yaitu menujukkan suatu kondisi 
tertentu yang akan menghasilkan dua kemungkinan 
jawaban : ya / tidak 
Simbol predefined process, yaitu menyatakan 
penyediaan tempat penyimpanan suatu pengolahan 
untuk memberi harga awal 
Simbol terminal, yaitu menyatakan permulaan atau 
akhir suatu program 
Simbol keying operation, Menyatakan segal jenis 
operasi yang diproses dengan menggunakan suatu 
mesin yang mempunyai keyboard 
Simbol offline-storage, menunjukkan bahwa data 
dalam simbol ini akan disimpan ke suatu media 
tertentu 
Simbol manual input, memasukkan data secara 
manual dengan menggunakan online keyboard
Algoritma dan Pemrograman 1 
Definisi dan simbol Flowchart 
6 
♣ Input / Output Symbols 
Simbol input/output, menyatakan 
proses input atau output tanpa 
tergantung jenis peralatannya 
Simbol punched card, menyatakan 
input berasal dari kartu atau output 
ditulis ke kartu 
Simbol magnetic tape, menyatakan 
input berasal dari pita magnetis atau 
output disimpan ke pita magnetis 
Simbol disk storage, menyatakan input 
berasal dari dari disk atau output 
disimpan ke disk 
Simbol document, mencetak keluaran 
dalam bentuk dokumen (melalui printer) 
Simbol display, mencetak keluaran dalam 
layar monitor
Algoritma dan Pemrograman 1 
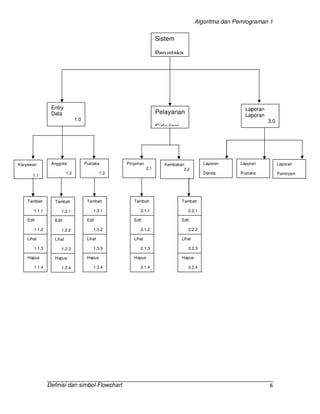
HIPO (Hierarchy plus Input-Process-Output) 
Merupakan alat dokumentasi program yang dikembangkan dan didukung oleh 
IBM. Tetapi kini HIPO juga telah digunakan sebagai alat bantu untuk merancang 
dan mendokumentasikan siklus pengembangan sistem 
Definisi dan simbol Flowchart 
7 
♣ SASARAN HIPO 
HIPO telah dirancang dan dikembangkan secara khusus untuk menggambarkan 
suatu struktur bertingkat guna memahami fungsi-fungsi dari modul-modul suatu 
sistem, dan HIPO juga dirancang untuk menggambarkan modul-modul yang 
harus diselesaikan oleh pemrogram. HIPO tidak dipakai untuk menunjukkan 
instruksi-instruksi program yang akan digunakan, disamping itu HIPO 
menyediakan penjelasan yang lengkap dari input yang akan digunakan, proses 
yang akan dilakukan serta output yang diinginkan. 
♣ DIAGRAM HIPO 
HIPO menggunakan tiga macam diagram untuk masing-masing tingkatannya, 
yaitu sebagai berikut : 
a. Visual table of contents 
Diagram ini menggambarkan hubungan dari modul-modul dalam suatu 
sistem secara berjenjang
Algoritma dan Pemrograman 1 
Edit 
1.2.2 
Lihat 
1.2.3 
Edit 
1.3.2 
Lihat 
1.3.3 
Definisi dan simbol Flowchart 
8 
Laporan 
Peminjam 
Karyawan 
1.1 
Sistem 
Perustaka 
Kembalian 
2.2 
Pinjaman 
2.1 
Pustaka 
1.3 
Anggota 
1.2 
Laporan 
Laporan 
3.0 
Pelayanan 
Sirkulasi 
Entry 
Data 
1.0 
Laporan 
Pustaka 
Laporan 
Denda 
Tambah 
1.1.1 
Edit 
1.1.2 
Lihat 
1.1.3 
Hapus 
1.1.4 
Tambah 
1.2.1 
Hapus 
1.2.4 
Tambah 
1.3.1 
Hapus 
1.3.4 
Tambah 
2.1.1 
Edit 
2.1.2 
Lihat 
2.1.3 
Hapus 
2.1.4 
Tambah 
2.2.1 
Edit 
2.2.2 
Lihat 
2.2.3 
Hapus 
2.2.4
Algoritma dan Pemrograman 1 
Definisi dan simbol Flowchart 
9 
b. Overview diagrams 
Overview diagrams digunakan untuk menunjukkan secara garis besar 
hubungan dari input, proses dan output, dimana bagian input 
menunjukkan item-item data yang akan digunakan oleh bagian proses 
berisi langkah-langkah yang menggambarkan kerja dari fungsi atau modul 
dan bagian output berisi hasil pemrosesan data. 
Input Process Output 
Data Karyawan Memasukkan Data - Kartu Identitas 
- Daftar Karyawan 
- Slip Gaji 
c. Detail Diagram 
Detail Diagram berisi elemen-elemen dasar dari paket yang menggambarkan secara 
rinci kerja dari fungsi atau modul 
Input Process Output 
Data Karyawan meliputi 
: 
- NIP 
- Nama Lengkap 
- Tempat 
- Tanggal Lahir 
- Alamat Lengkap 
- Golongan 
- Jabatan 
- Status 
- Jumlah Anak 
- Gaji Pokok 
- Tunjangan 
- Masukkan Data 
- Uji Kesamaan 
Data 
- Uji Akhir Input 
Data 
- Kartu Identitas 
- Daftar Karyawan 
- Slip Gaji 
- Pemberitahuan 
Kesamaan Data 
- Pemberitahuan 
Kesalahan Data 
- Kembali ke Menu 
Induk

2 definisi dan simbol flowchart

  • 1.
    Algoritma dan Pemrograman1 Definisi dan simbol Flowchart 1 2. Definisi dan Simbol Flowchart A. PENGERTIAN DASAR FLOWCHART Adalah Bagan-bagan yang mempunyai arus yang menggambarkan langkah-langkah penyelesaian suatu masalah. Flowchart merupakan cara penyajian dari suatu algoritma Tujuan Membuat Flowchat : • Menggambarkan suatu tahapan penyelesaian masalah • Secara sederhana, terurai, rapi dan jelas • Menggunakan simbol-simbol standar Dalam penulisan Flowchart dikenal dua model, yaitu Sistem Flowchart dan Program Flowchart ♣ System Flowchart : Yaitu : bagan Yang memperlihatkan urutan prosedure dan proses dari beberapa file di dalam media tertentu. Melalui flowchart ini terlihat jenis media penyimpanan yang dipakai dalam pengolahan data. • Selain itu juga menggambarkan file yang dipakai sebagai input dan output. • Tidak digunakan untuk menggambarkan urutan langkah untuk memecahkan masalah • Hanya untuk menggambarkan prosedur dalam sistem yang dibentuk
  • 2.
    Algoritma dan Pemrograman1 Definisi dan simbol Flowchart 2 Contoh System Flowchart Gambar 1. Gambar 2. Data jawaban ujian Koreksi Daftar Koreksi Data File utama ujian Periksa Ujian Tabel Siswa File siswa lulus Laporan Hasil Ujian Keyboard CPU Disket VDU
  • 3.
    Algoritma dan Pemrograman1 Start Input Proses Output End Definisi dan simbol Flowchart 3 ♣ Program Flowchart Yaitu: Bagan yang memperlihatkan urutan dan hubungan proses dalam suatu program. Dua jenis metode penggambaran program flowchart : 1) Conceptual flowchart, menggambarkan alur pemecahan masalah secara global 2) Detail flowchart, menggambarkan alur pemecahan masalah secara rinci Start Input “Berapa data” ; N Jml = 0 For K = 1 to N Input Bil Jml = Jml + Bil Next K Print “Jumlah = “; Jml End Gbr 1. conceptual Flowchart gbr 2. detail flowchart
  • 4.
    Algoritma dan Pemrograman1 Definisi dan simbol Flowchart 4 ♣ Simbol-simbol Flowchart Simbol-simbol yang di pakai dalam flowchart dibagi menjadi 3 kelompok : 1) Flow direction symbols – Digunakan untuk menghubungkan simbol satu dengan yang lain – Disebut juga connecting line 2) Processing symbols - Menunjukan jenis operasi pengolahan dalam suatu proses / prosedur 3) Input / Output symbols - Menunjukkan jenis peralatan yang digunakan sebagai media input atau output. ♣ Flow Direction Symbols Simbol arus / flow, yaitu menyatakan jalannya arus suatu proses Simbol communication link, yaitu menyatakan transmisi data dari satu lokasi ke lokasi lain Simbol connector, berfungsi menyatakan sambungan dari proses ke proses lainnya dalam halaman yang sama Simbol offline connector, menyatakan sambungan dari proses ke proses lainnya dalam halaman yang berbeda
  • 5.
    Algoritma dan Pemrograman1 Definisi dan simbol Flowchart 5 ♣ Processing Symbols Simbol process, yaitu menyatakan suatu tindakan (proses) yang dilakukan oleh komputer Simbol manual, yaitu menyatakan suatu tindakan (proses) yang tidak dilakukan oleh komputer Simbol decision, yaitu menujukkan suatu kondisi tertentu yang akan menghasilkan dua kemungkinan jawaban : ya / tidak Simbol predefined process, yaitu menyatakan penyediaan tempat penyimpanan suatu pengolahan untuk memberi harga awal Simbol terminal, yaitu menyatakan permulaan atau akhir suatu program Simbol keying operation, Menyatakan segal jenis operasi yang diproses dengan menggunakan suatu mesin yang mempunyai keyboard Simbol offline-storage, menunjukkan bahwa data dalam simbol ini akan disimpan ke suatu media tertentu Simbol manual input, memasukkan data secara manual dengan menggunakan online keyboard
  • 6.
    Algoritma dan Pemrograman1 Definisi dan simbol Flowchart 6 ♣ Input / Output Symbols Simbol input/output, menyatakan proses input atau output tanpa tergantung jenis peralatannya Simbol punched card, menyatakan input berasal dari kartu atau output ditulis ke kartu Simbol magnetic tape, menyatakan input berasal dari pita magnetis atau output disimpan ke pita magnetis Simbol disk storage, menyatakan input berasal dari dari disk atau output disimpan ke disk Simbol document, mencetak keluaran dalam bentuk dokumen (melalui printer) Simbol display, mencetak keluaran dalam layar monitor
  • 7.
    Algoritma dan Pemrograman1 HIPO (Hierarchy plus Input-Process-Output) Merupakan alat dokumentasi program yang dikembangkan dan didukung oleh IBM. Tetapi kini HIPO juga telah digunakan sebagai alat bantu untuk merancang dan mendokumentasikan siklus pengembangan sistem Definisi dan simbol Flowchart 7 ♣ SASARAN HIPO HIPO telah dirancang dan dikembangkan secara khusus untuk menggambarkan suatu struktur bertingkat guna memahami fungsi-fungsi dari modul-modul suatu sistem, dan HIPO juga dirancang untuk menggambarkan modul-modul yang harus diselesaikan oleh pemrogram. HIPO tidak dipakai untuk menunjukkan instruksi-instruksi program yang akan digunakan, disamping itu HIPO menyediakan penjelasan yang lengkap dari input yang akan digunakan, proses yang akan dilakukan serta output yang diinginkan. ♣ DIAGRAM HIPO HIPO menggunakan tiga macam diagram untuk masing-masing tingkatannya, yaitu sebagai berikut : a. Visual table of contents Diagram ini menggambarkan hubungan dari modul-modul dalam suatu sistem secara berjenjang
  • 8.
    Algoritma dan Pemrograman1 Edit 1.2.2 Lihat 1.2.3 Edit 1.3.2 Lihat 1.3.3 Definisi dan simbol Flowchart 8 Laporan Peminjam Karyawan 1.1 Sistem Perustaka Kembalian 2.2 Pinjaman 2.1 Pustaka 1.3 Anggota 1.2 Laporan Laporan 3.0 Pelayanan Sirkulasi Entry Data 1.0 Laporan Pustaka Laporan Denda Tambah 1.1.1 Edit 1.1.2 Lihat 1.1.3 Hapus 1.1.4 Tambah 1.2.1 Hapus 1.2.4 Tambah 1.3.1 Hapus 1.3.4 Tambah 2.1.1 Edit 2.1.2 Lihat 2.1.3 Hapus 2.1.4 Tambah 2.2.1 Edit 2.2.2 Lihat 2.2.3 Hapus 2.2.4
  • 9.
    Algoritma dan Pemrograman1 Definisi dan simbol Flowchart 9 b. Overview diagrams Overview diagrams digunakan untuk menunjukkan secara garis besar hubungan dari input, proses dan output, dimana bagian input menunjukkan item-item data yang akan digunakan oleh bagian proses berisi langkah-langkah yang menggambarkan kerja dari fungsi atau modul dan bagian output berisi hasil pemrosesan data. Input Process Output Data Karyawan Memasukkan Data - Kartu Identitas - Daftar Karyawan - Slip Gaji c. Detail Diagram Detail Diagram berisi elemen-elemen dasar dari paket yang menggambarkan secara rinci kerja dari fungsi atau modul Input Process Output Data Karyawan meliputi : - NIP - Nama Lengkap - Tempat - Tanggal Lahir - Alamat Lengkap - Golongan - Jabatan - Status - Jumlah Anak - Gaji Pokok - Tunjangan - Masukkan Data - Uji Kesamaan Data - Uji Akhir Input Data - Kartu Identitas - Daftar Karyawan - Slip Gaji - Pemberitahuan Kesamaan Data - Pemberitahuan Kesalahan Data - Kembali ke Menu Induk