ТАҚЫРЫБЫ:
ҚАТТЫ ДЕНЕ КИНЕМАТИКАСЫ
ЖОСПАРЫ:
1.БҰРЫШТЫҚ ОРЫН АУЫСТЫРУ, БҰРЫШТЫҚ ЖЫЛДАМДЫҚ, БҰРЫШТЫҚ
ҮДЕУ.
2.СЫЗЫҚТЫҚ ЖӘНЕ БҰРЫШТЫҚ ШАМАЛАР АРАСЫНДАҒЫ ҚАТЫНАС
ҚИСЫҚ СЫЗЫҚТЫ ҚОЗҒАЛЫС
ЖӘНЕ ОНЫҢ ҮДЕУЛЕРІ
Қисық сызықты қозғалыс –
нүктелердің щембер доғалар бойы
қозғалысы.Бұл қозғалыста
жылдамдық тың модулі өзгермей
бағыты уақыт өткен сайын өзгеріп
отырады, дененің үдеуде модуль
бойынша тұрақты бағыты өзгеріп
отырады, щембердің центіріне
бағыталған.
СЫЗЫҚТЫҚ ЖЫЛДАМДЫҚ
Нүктенің сызықтық жылдамдығы бірқалыпты шеңбер бойымен
қозғалан кезде модулі бойынша тұрақты бағыты бойынша өзгереді,
траекторияның әр нүктесінде жанама бойымен бағыталады.
T
R
t
S 

2



l шеңбердің ұзындығы
R
l 
2

Бұрыштық жылдамдық
Бұрыштық жылдамдық — қатты дененің айналу
шапшаңдығын сипаттайтын векторлық шама.
t





dt
d
 
Период – дененің бір айналымға жұмсаған уақыты.
Жиілік – бірлік уақытта жасалған айналым саны.
  .
T c

  .
Гц
 
2
2 ;
T

 
    / .
рад с
 
t
N


N
t
T 

1

T
Бұрыштық жылдамдық - бұрылу бұрышының уақытқа байланысты
өзгерісі және оң бұрғы ережесімен анықталады (буравчик)
Бұрыштық жылдамдық модулі айналу бұрышының модулінен уақыт
бойынша алынған туындыға тең.
Бір қалыпты
айналу
t



Бір қалыпты
үдемелі айналу 2
2
0
t
t


 


Бұрыштық үдеу
.
орт
t





.
d
dt

 
Бұрыштық үдеу — бұрыштық жылдамдықтың өзгеру
шапшаңдығын сипаттайтын векторлық шама;
Айналыс бірқалыпты болмаған кезде берілген уақыт мезетіндегі бұрыштық үдеу
(лездік үдеу) мынаған тең:
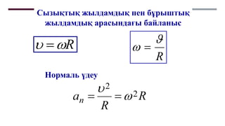
Сызықтық жылдамдық пен бұрыштық
жылдамдық арасындағы байланыс
R

 
R

 
Нормаль үдеу
Тангенциальды үдеу .
d d
a R R
dt dt

 

  
Толық үдеу модулі
Нормаль үдеу
№2 Дәріс. тақырыбы: Қатты дене кинематикасы.

№2 Дәріс. тақырыбы: Қатты дене кинематикасы.

  • 1.
    ТАҚЫРЫБЫ: ҚАТТЫ ДЕНЕ КИНЕМАТИКАСЫ ЖОСПАРЫ: 1.БҰРЫШТЫҚОРЫН АУЫСТЫРУ, БҰРЫШТЫҚ ЖЫЛДАМДЫҚ, БҰРЫШТЫҚ ҮДЕУ. 2.СЫЗЫҚТЫҚ ЖӘНЕ БҰРЫШТЫҚ ШАМАЛАР АРАСЫНДАҒЫ ҚАТЫНАС
  • 2.
    ҚИСЫҚ СЫЗЫҚТЫ ҚОЗҒАЛЫС ЖӘНЕОНЫҢ ҮДЕУЛЕРІ Қисық сызықты қозғалыс – нүктелердің щембер доғалар бойы қозғалысы.Бұл қозғалыста жылдамдық тың модулі өзгермей бағыты уақыт өткен сайын өзгеріп отырады, дененің үдеуде модуль бойынша тұрақты бағыты өзгеріп отырады, щембердің центіріне бағыталған.
  • 3.
    СЫЗЫҚТЫҚ ЖЫЛДАМДЫҚ Нүктенің сызықтықжылдамдығы бірқалыпты шеңбер бойымен қозғалан кезде модулі бойынша тұрақты бағыты бойынша өзгереді, траекторияның әр нүктесінде жанама бойымен бағыталады. T R t S   2    l шеңбердің ұзындығы R l  2 
  • 4.
    Бұрыштық жылдамдық Бұрыштық жылдамдық— қатты дененің айналу шапшаңдығын сипаттайтын векторлық шама. t      dt d  
  • 5.
    Период – дененіңбір айналымға жұмсаған уақыты. Жиілік – бірлік уақытта жасалған айналым саны.   . T c    . Гц   2 2 ; T        / . рад с   t N   N t T   1  T
  • 6.
    Бұрыштық жылдамдық -бұрылу бұрышының уақытқа байланысты өзгерісі және оң бұрғы ережесімен анықталады (буравчик) Бұрыштық жылдамдық модулі айналу бұрышының модулінен уақыт бойынша алынған туындыға тең. Бір қалыпты айналу t    Бір қалыпты үдемелі айналу 2 2 0 t t      
  • 7.
    Бұрыштық үдеу . орт t      . d dt    Бұрыштықүдеу — бұрыштық жылдамдықтың өзгеру шапшаңдығын сипаттайтын векторлық шама; Айналыс бірқалыпты болмаған кезде берілген уақыт мезетіндегі бұрыштық үдеу (лездік үдеу) мынаған тең:
  • 8.
    Сызықтық жылдамдық пенбұрыштық жылдамдық арасындағы байланыс R    R    Нормаль үдеу
  • 9.
    Тангенциальды үдеу . dd a R R dt dt        Толық үдеу модулі Нормаль үдеу