МИНИСТЕРСТВО НА ОБРАЗОВАНИЕТО, МЛАДЕЖТА И НАУКАТА

                                 ДЪРЖАВЕН ЗРЕЛОСТЕН ИЗПИТ ПО

                                                  МАТЕМАТИКА

                                            31.08.2012 Г. – ВАРИАНТ 2

Отговорите на задачите от 1. до 20. включително отбелязвайте в листа за отговори!

                            1
1. Числото x = log 3           е от интервала:
                            81
                                                                      1                          1     
A) (3; +∞ )                    Б) ( −∞; −3)                       В) − ; +∞                   Г)  ; +∞ 
                                                                      4                          4     

                        (
2. Стойността на 3 2 + 2 3            )(           )
                                            2 − 3 е:

А) − 6                         Б)     6                              В) 6                       Г) 12 − 6



3. Ако x1 и x2 са корените на уравнението 2 x 2 + 3 x − 20 = 0 , а b = x1 .x2 и c = x1 + x2 , то

 уравнението x 2 + bx + c = 0 е:

             3                             3                                      3                                3
А) x 2 −       x − 10 = 0     Б) x 2 +       x − 10 = 0        В) x 2 − 10 x +      =0           Г) x 2 − 10 x −     =0
             2                             2                                      2                                2


4. Множеството от решенията на неравенството ( 2 x − 3) > 1 е:
                                                                                  2




                                     
А) (1; 2 )              Б)  10 ; + ∞                     В) ( − ∞; 1) ∪ ( 2; + ∞ )       Г) ( − ∞; − 2 ) ∪ ( −1; + ∞ )
                            2        



                                                       4
                                                           − x2 y3
5. Допустимите стойности на израза                                   са:
                                                             xy
А) x < 0, y < 0                Б) x < 0, y > 0                    В)        x > 0, y < 0         Г) x > 0, y > 0


6. Броят на различните корени на уравнението x 2 + 2 x = 0 е:

А) 0                           Б) 1                                  В) 2                         Г) 3




                                                                                                                           1
α                         α
                                   sin       .cos α + cos                  .sin α
7. Стойността на израза A =              2                             2            , ако α = 30° , е:
                                                       α               α
                                             sin   2
                                                           − cos   2

                                                       2               2
                               − 2 sin 15°                                           2                          6
   А) − 2                 Б)                                               В) −                          Г)
                                         3                                           3                         3


                      1        1
8. Неравенството     a 6 < a 7 е вярно, когато:

А) а < 0              Б) 0 < a < 1                                            В) a = 1                   Г) a > 1


9. Дадена е числова редица с формула за общия член an = − n 2 + 8n, n ∈ ℕ. Най–големият

от първите пет члена е с номер:

А) 5                   Б) 4                                                  В) 3                             Г) 2



10. Ако средноаритметичното на числата a, b, c, d, p и q е 3, а средноаритметичното на
   числата a, b, c и d е 4, то средноаритметичното на числата p и q е:


А) 1                  Б) 2                                                   В) 2,5                           Г) 3,5



                                                                                                                y
11. На чертежа е показана част от графиката на квадратнa
   функция.    Ако   точката             M ( −1; − 4 )                 е     върхът        на                          x
   параболата, то тази графика ще пресече за втори път
   абсцисната ос в точката с координати:

А) (0, 5; 0)     Б) (1;0)                В) (2; 0)                             Г) (3; 0)                 M
12. В края на учебната година за успеха на
   ученици     са     получени     резултатите,                     Отличен 6
                                                                                                       Мн. добър 5
   отразени    на      кръговата      диаграма.
                                                                  Слаб 2
                                                                                32
   Определете мярката на централния                                                               78
                                                                           8
   ъгъл на сектора, отразяващ броя на
   учениците, получили оценка Мн. добър 5.                     Среден 3
                                                                           40


                                                                                         82

                                                                                         Добър 4

   А) 52°                              Б) 117°
   В) 130°                             Г) 156°



13. На чертежа ∠PMN = ∠EFP,                 ME = 12 , EP = 3

   и PF = 6 . Отношението EF : MN е равно на:



А) 1 : 2       Б) 2 : 3          В) 1 : 4            Г) 2 : 5


14. Вписаната в ромба ABCD окръжност се допира                                       D                             C
   до страната AB в точка P . Ако радиусът на
   окръжността е          r = 12 mm и        AP = 16 mm, то                                   .
   периметърът на ромба е:                                                                        r
                                                                            A                              B
   А) 5 cm     Б) 6, 7 cm        В) 7, 6 cm       Г) 10 cm                                   P

15. В △ ABC със страни AC = 5 cm и BC = 8 cm                                             C
   отсечката CL ( L ∈ AB ) е ъглополовящата на

   ∠ACB . Ъглополовящата на ∠ABC пресича                                             5                 8
                                                                                         M
   CL в точка M , като я дели в отношение
   CM : ML = 2 :1 . Дължината на страната AB е                                   A                L            B
   равна на:

   А) 6 cm          Б) 6,5 cm     В) 7,5 cm      Г) 8 cm




                                                                                                                   3
16. Трапецът ABCD е равнобедрен с бедро BC = 6 cm и                                  D                C
     ∠BAC = 2∠CAD = 30° . Диагоналът на трапеца е:
                                                                                                          6
  А) 6 cm        Б) 6 2 cm          В) 6 3 cm       Г) 9 cm
                                                                     A       30°                                  B



17. На чертежа е даден равнобедреният △ ABC , за                                                      C
                                                                                             T
     който основата AB = 16 cm и S△ ABC = 48 cm 2 . Ако                                          .

     точката D е средата на AB и DT ⊥ AC (T ∈ AC ) ,                     A                                                B
                                                                                                      D
     то дължината на AT е:

А) 3,6 cm           Б) 4,8 cm              В) 6,4 cm   Г) 8 cm




18. Даден е успоредник ABCD . Височината BH (H ∈ AD)
                                                                             D                                                С

     пресича диагонала AC в точка O и AO : OC = 1: 4 . Ако

     лицето на △ AOH = 3 cm 2 , то лицето на успоредника Н
                                                                             .           О
     ABCD е равно на:
                                                                     А                                                    В
            2                 2               2               2
А) 60 cm          Б) 96 cm        В) 120 cm       Г) 128 cm



                                                                                                              C
                                                                                                      M
19. За △ ABC на чертежа AC = 12 , AB = 16 , BC = 8 и                                         12
                                                                                                                      8
точка M ∈ AC , като MA : MC = 3:1 . Дължината на BM е:
                                                                             A                                            B
А)    337          Б)    85           В)     61         Г)    55                                     16




                                                                                     D
20. Точките M, N, P и Q са средите съответно на                                                   P
     страните AB, ВС, CD и DA на четириъгълника
                                                                                                          C

     ABCD, а MNPQ е правоъгълник с лице 12 cm2.                                  Q
     Лицето на ABCD е равно на:                                                                               N

     А) 18 cm2          Б) 24 cm2       В) 36 cm2        Г) 48 cm2
                                                                             A                    M               B
                                                                                                                      4
Отговорите на задачите от 21. до 25. включително запишете в свитъка за свободните отговори!

21. Пресметнете числото log a 9 , ако a е корен на уравнението ( a − 1)( 3a − 2 ) = 0 .
                              4

22. Намерете сбора от реалните корени на уравнението                 2 x2 + 2 + 2 x2 + 2 = 6 .

23. В правоъгълна координатна система с мерна единица 1 cm са построени графиките
   на функциите f ( x ) = x 2 + x − 34 и g ( x ) = 2 x − 4 , а M е обща точка на двете графики и

   лежи в първи квадрант. Намерете разстоянието в сантиметри от точка M до
   началото на координатната система.

24. При записване на всичките 300 различни данни от проведен експеримент се оказало,
   че числата в подредения статистически ред образуват аритметична прогресия, като
   най-малкото от тях е 2 , а най-голямото е 799 . Намерете медианата на тази извадка.

25. Отсечката СН ( H ∈ AB ) е височина в △ ABC и CH : AC : BC = 3 : 4 : 5 . Триъгълникът е
   вписан в окръжност с радиус R = 3 cm. Намерете сбора от дължините на страните
   АС и ВС.

 Пълните решения с необходимите обосновки на задачите от 26. до 28. включително
 запишете в свитъка за свободните отговори!

 26. За членовете на аритметична прогресия a1 , a2 , a3 , ... и растяща геометрична

   прогресия       b1 , b2 , b3 , ... са   в   сила   равенствата:    a1 = b1 , a2 = b2 + 1, a3 = b3 − 1   и

    b1 + b2 + b3 = 21 . Намерете броя n на членовете на аритметичната прогресия, ако

   тяхната сума S n = 55 .

 27. С помощта на цифрите 0, 1, 2 и 3 са записани всички трицифрени числа с различни
   цифри и по случаен начин е избрано едно от тях. Каква е вероятността това число да
   се дели на 3?

 28. На чертежа CD ( D ∈ AB ) е височина към страната AB в

    △ ABC .   Точките O1 и O2 са центровете на вписаните

    съответно в △ ACD и △ BCD окръжности. Дължините на
     AD, BD и CD са съответно 9cm, 5cm и 12cm. Да се намери
    дължината на O1O2                и радиусът на описаната около

    триъгълника O1O2C окръжност.



                                                                                                           5
ФОРМУЛИ

                                                  Квадратно уравнение

                                                   −b ± D
ax 2 + bx + c = 0 , a ≠ 0              D = b 2 − 4ac x1,2 =  при D ≥ 0
                                                      2a
                                                                    b          c
ax 2 + bx + c = a ( x − x1 )( x − x2 ) Формули на Виет: x1 + x2 = −    x1 x2 =
                                                                    a          a

                                                      Квадратна функция

                                                                 b   D
Графиката на y = ax 2 + bx + c, a ≠ 0 е парабола с връх точката − ; − 
                                                                       
                                                                        
                                                                 2a 4a 
                                                                

                                              Корен. Степен и логаритъм

               2 k +1
2k
     a2k = a            a 2 k +1 = a    при k ∈ ℕ
                              m
 1
    = a−m , a ≠ 0 n a m = a n n k a = nk a nk a mk = n a m при a ≥ 0, k ≥ 2, n ≥ 2 и m, n, k ∈ ℕ
am
a x = b ⇔ log a b = x   a log a b = b log a a x = x при a > 0, b > 0 и a ≠ 0

                                                       Комбинаторика

Брой на пермутациите на n елемента:                        Pn = n.(n −1)...3.2.1 = n !
Брой на вариациите на n елемента k -ти клас:                     Vnk = n.(n −1)...(n − k + 1)
                                                                               Vnk   n.(n −1)...(n − k + 1)
Брой на комбинациите на n елемента k -ти клас:                         Cnk =       =
                                                                               Pk       k .(k −1)...3.2.1
Вероятност за настъпване на събитието A:

                                 брой на благоприятните случаи
                    p ( A) =                                   ,                0 ≤ p ( A) ≤ 1
                                   брой на възможните случаи

                                                         Прогресии

                                                                        a1 + an     2a + (n −1) d
Аритметична прогресия: an = a1 + (n −1) d                        Sn =           ⋅n = 1            ⋅n
                                                                            2             2
                                                                        q n −1
Геометрична прогресия:                 an = a1.q n−1          Sn = a1 ⋅        , q ≠1
                                                                         q −1
                                                                   n
                                             p 
                                                
Формула за сложна лихва: K n = K .q = K .1 +
                                               
                                                
                                                  n
                                          100 
                                         




     6
Зависимости в триъгълник и успоредник

                                                          1     1
Правоъгълен триъгълник: c 2 = a 2 + b 2               S = ab = chc a 2 = a1c b 2 = b1c
                                                          2     2
             a +b−c            a                        b          a            b
hc 2 = a1b1 r =        sin α =                  cos α =     tg α =     cotg α =
                2              c                        c          b            a
Произволен триъгълник:

                                                                                                       a     b     c
a 2 = b 2 + c 2 − 2bc cos α    b 2 = a 2 + c 2 − 2ac cos β         c 2 = a 2 + b 2 − 2ab cos γ            =     =      = 2R
                                                                                                     sin α sin β sin γ

Формула за медиана:
      1                                     1                                         1
ma 2 = (2b 2 + 2c 2 − a 2 )        mb 2 =     ( 2 a 2 + 2c 2 − b 2 )         mc 2 =     (2a 2 + 2b2 − c 2 )
      4                                     4                                         4

                            a n
                             =                              lc = ab − mn
                                                              2
Формула за ъглополовяща:
                            b m
Формула за диагоналите на успоредник:                             d12 + d 22 = 2a 2 + 2b 2

                                                 Формули за лице

                       1      1
Триъгълник:        S = chc S = ab sin γ                 S=        p ( p − a )( p − b)( p − c )
                       2      2
                         abc
              S = pr S =
                         4R
                                                                        a +b
Успоредник:       S = aha S = ab sin α               Трапец: S =             h
                                                                          2
                    1
Четириъгълник:  S = d1d 2 sin ϕ
                    2
Описан многоъгълник: S = pr

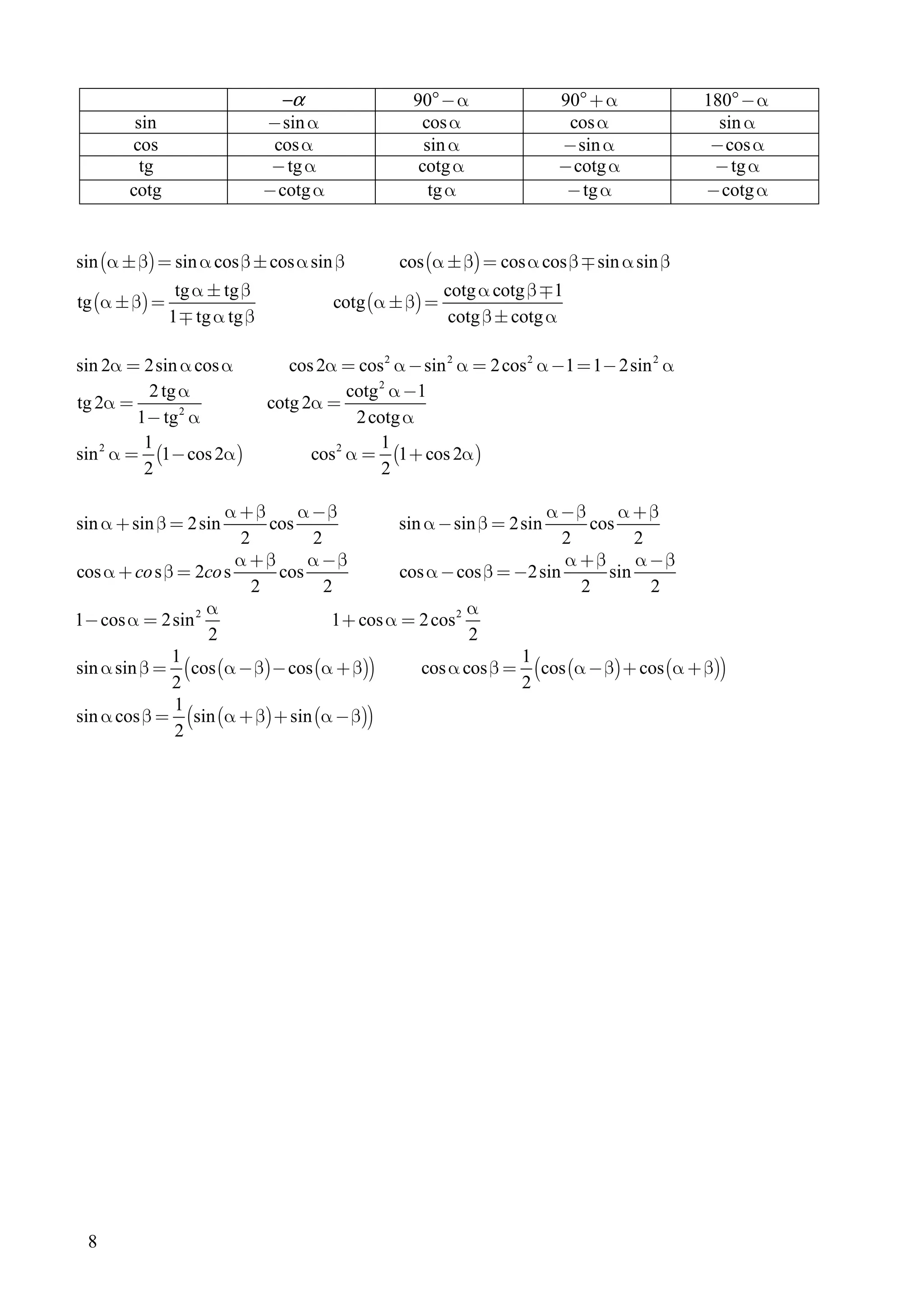
                                        Тригонометрични функции

       α°                 0°                  30°                      45°                   60°              90°
                                                π                      π                     π                π
     α rad                0
                                                6                      4                     3                2
                                                1                       2                     3
     sin α                0                                                                                    1
                                                2                      2                     2
                                                 3                      2                    1
     cos α                1                                                                                    0
                                                2                      2                     2
                                                 3
      tg α                0                                            1                      3                –
                                                3
                                                                                              3
     cotg α               –                      3                     1                                       0
                                                                                             3




                                                                                                                      7
−α                90°−α                  90° + α          180°−α
        sin                    − sin α               cosα                   cosα              sin α
       cos                      cosα                  sin α                − sin α           − cos α
         tg                     − tg α               cotg α                − cotg α          − tg α
       cotg                    − cotg α                tg α                 − tg α          − cotg α


sin (α ± β) = sin α cos β ± cos α sin β           cos (α ± β) = cos α cos β ∓ sin α sin β
                tg α ± tg β                                cotg α cotg β ∓ 1
tg (α ± β) =                              cotg (α ± β) =
               1 ∓ tg α tg β                                cotg β ± cotg α

sin 2α = 2sin α cos α             cos 2α = cos 2 α − sin 2 α = 2 cos 2 α −1 = 1− 2sin 2 α
           2 tg α                          cotg 2 α −1
tg 2α =                        cotg 2α =
         1− tg 2 α                          2 cotg α
          1                                     1
sin 2 α = (1− cos 2α )               cos 2 α = (1 + cos 2α )
          2                                     2

                     α +β       α −β                                α −β     α +β
sin α + sin β = 2 sin       cos                sin α − sin β = 2sin      cos
                        2         2                                   2        2
                       α +β      α −β                                 α +β     α −β
cos α + co s β = 2co s       cos               cos α − cos β = −2 sin      sin
                          2         2                                   2        2
                  α                                      α
1− cos α = 2sin 2                    1 + cos α = 2 cos 2
                  2                                      2
              1                                                 1
sin α sin β = (cos (α −β) − cos (α + β))          cos α cos β = (cos (α − β) + cos (α + β))
              2                                                 2
              1
sin α cos β = (sin (α + β) + sin (α −β))
              2




 8
МИНИСТЕРСТВО НА ОБРАЗОВАНИЕТО, МЛАДЕЖТА И НАУКАТА

                    ДЪРЖАВЕН ЗРЕЛОСТЕН ИЗПИТ

                    ПО МАТЕМАТИКА 31.08. 2012 г.

               Ключ с верните отговори на ВАРИАНТ 2



Въпрос №       Верен отговор           Брой точки
    1.               Б                     2
    2.               А                     2
    3.               Г                     2
    4.               В                     2
    5.               А                     2
    6.               Б                     2
    7.               В                     2
    8.               Б                     2
    9.               Б                     2
   10.               А                     2
   11.               Б                     3
   12.               Б                     3
   13.               Г                     3
   14.               Г                     3
   15.               Б                     3
   16.               Б                     3
   17.               В                     3
   18.               В                     3
   19.               Б                     3
   20.               Б                     3
   21.              −2                     4
   22.               0                     4
   23.              10                     4
   24.             400,5                   4
                   27 3
  25.                                      4
                    10
  26.                n=5                   10
  27.                    5                 10
                    P=
                         9
                               13 10
  28.      О1О2 =   26 ; R =               10
                                 8
26. Критерии за оценяване

1. Изразяване членовете на двете прогресии:                                              1 т.
::     a1 , a1 q, a1 q 2             или           	ൊ a1 , a1 + d , a1 + 2d

	ൊ a1 , a1 q + 1, a1 q 2 − 1                        : : a1, a1 + d − 1, a1 + 2d + 1
2. Съставяне на системата                                                                1 т.
 a1 + a1 q + a1 q 2 = 21                       a1 + a1 + d − 1 + a1 + 2d + 1 = 21
2 ( a1q + 1) = a1 + a1 q 2 − 1                 ( a1 + d − 1)       = a1 ( a1 + 2d + 1)
                                                               2
                                    или
3. Решаване на системата                                                                 3 т.
                           1
q1 = 2 ∈ ДС , q2 =           ∈ ДС   или a1 = 12, a1 = 3
                           2
4. Отчитане, че геометричната прогресия е растяща                                        1 т.
      ⟹‫ݍ‬ൌ2           или ⟹ a1 = 3

5. Намиране на членовете на двете прогресии :                                            2 т.

ܽଵ ൌ 3
: : 3, 6, 12
ൊ 3, 7, 11
                                                        2.3 + ( n − 1) .4
6. Съставяне и решаване на уравнението 55 =                                  n, n ∈ ℕ    2 т.
                                                                    2
      Отговор: n = 5

  27. Критерии за оценяване:
     1. Преброяване на трицифрените числа, образувани от дадените 4 цифри – 3 т.
         I начин : броят = 3.3.2 = 18 , защото цифрата на стотиците може да се избере от 3
         цифри (1, 2 и 3), цифрата на десетиците – от 3 цифри (0 и останалите две от
         неизбраните) и цифрата на единиците – от 2 цифри (неизбраните за цифра на
         десетиците).
         Общият брой на числата е 3.3.2 = 18
         II начин.
         Броят на трицифрените числа, образувани от 4 цифри, е V43 = 4.3.2 = 24 , като в
         това число са включени и тези, започващи с нула (012, 013, 023, ...), които са
         V32 = 3.2 = 6. Следователно броят на трицифрените числа, образувани с помощта

         на цифрите 0, 1, 2 и 3, е 24 − 6 = 18 .
      2. Преброяване на трицифрените числа, образувани от дадените цифри,
които се делят на 3 (за всяка от двете възможности по 3 точки) -                 6 т.

      Трицифрените числа, образувани от тези цифри, ще се делят на 3, само ако
      сумата от трите цифри се дели на 3. В случая възможностите са две – цифрите са
      1, 2, 0 или 1, 2, 3.                                                              2 т.

      Броят на трицифрените числа, образувани от цифрите 1, 2 и 0, е 2.2.1 = 4 ,
      а броят на тези, чиито цифри са 1, 2 и 3, е P3 = 3! = 6 .                 2.2 = 4 т.

   3. Намиране на търсената вероятност.                                         1 т.

      Общият брой благоприятни случаи са 6 + 4 = 10

                         10 5
      Вероятността P =     =
                         18 9

  27. Критерии за оценяване:
1. От правоъгълните триъгълници ACD и BCD намиране

   дължините на AC = 15 cm и BC = 13 cm                      (2 т.)

2. От правоъгълните триъгълници ACD и BCD

   намиране на r1 = 3 cm и r2 = 2 cm                          (1 т.)

3. От O1O2 M намиране на MO2 = r1 + r2 = 5 cm,
    MO1 = r1 − r2 = 1 cm и O1O2 = 26 cm                           (2 т.)

                                                              O1O2
4. От синусовата теорема за O1O2C изразяване на R =                   .                (1 т.)
                                                         2 sin ∠O1CO2
                                         1
5. Изразяване на ∠O1CO2 = ∠O1CD + ∠DCO2 = ∠ACB                                         (1 т.)
                                         2
                                                                           AC 2 + BC 2 − AB 2
6. От косинусовата теорема за △ ABC намиране на cos ∠ACB =
                                                                               2 AC.BC
                  132 + 152 − 14 2 169 + 225 − 196 198 33
   ⇒ cos ∠ ACB =                  =                =     =                             (1 т.)
                      2.13.15            390          390 65
                                  1           1 − cos ∠ACB
7. Намиране на sin ∠O1CO2 = sin  ∠ACB  =
                                  2                  2
                      33
                  1−
   sin ∠O1CO2 =       65 = 16 = 4 65 .                                                  (1 т.)
                     2     65    65
O1O2      26   65 26   65   65 10 13 10
8. Намиране на R =               =     =       =    =      =
                     2 sin ∠O1CO2 8 65 4 260 4 10       40    8
                                   65

cm              (1т.)

12 08-31 math

  • 1.
    МИНИСТЕРСТВО НА ОБРАЗОВАНИЕТО,МЛАДЕЖТА И НАУКАТА ДЪРЖАВЕН ЗРЕЛОСТЕН ИЗПИТ ПО МАТЕМАТИКА 31.08.2012 Г. – ВАРИАНТ 2 Отговорите на задачите от 1. до 20. включително отбелязвайте в листа за отговори! 1 1. Числото x = log 3 е от интервала: 81  1  1  A) (3; +∞ ) Б) ( −∞; −3) В) − ; +∞  Г)  ; +∞   4  4  ( 2. Стойността на 3 2 + 2 3 )( ) 2 − 3 е: А) − 6 Б) 6 В) 6 Г) 12 − 6 3. Ако x1 и x2 са корените на уравнението 2 x 2 + 3 x − 20 = 0 , а b = x1 .x2 и c = x1 + x2 , то уравнението x 2 + bx + c = 0 е: 3 3 3 3 А) x 2 − x − 10 = 0 Б) x 2 + x − 10 = 0 В) x 2 − 10 x + =0 Г) x 2 − 10 x − =0 2 2 2 2 4. Множеството от решенията на неравенството ( 2 x − 3) > 1 е: 2   А) (1; 2 ) Б)  10 ; + ∞  В) ( − ∞; 1) ∪ ( 2; + ∞ ) Г) ( − ∞; − 2 ) ∪ ( −1; + ∞ )  2  4 − x2 y3 5. Допустимите стойности на израза са: xy А) x < 0, y < 0 Б) x < 0, y > 0 В) x > 0, y < 0 Г) x > 0, y > 0 6. Броят на различните корени на уравнението x 2 + 2 x = 0 е: А) 0 Б) 1 В) 2 Г) 3 1
  • 2.
    α α sin .cos α + cos .sin α 7. Стойността на израза A = 2 2 , ако α = 30° , е: α α sin 2 − cos 2 2 2 − 2 sin 15° 2 6 А) − 2 Б) В) − Г) 3 3 3 1 1 8. Неравенството a 6 < a 7 е вярно, когато: А) а < 0 Б) 0 < a < 1 В) a = 1 Г) a > 1 9. Дадена е числова редица с формула за общия член an = − n 2 + 8n, n ∈ ℕ. Най–големият от първите пет члена е с номер: А) 5 Б) 4 В) 3 Г) 2 10. Ако средноаритметичното на числата a, b, c, d, p и q е 3, а средноаритметичното на числата a, b, c и d е 4, то средноаритметичното на числата p и q е: А) 1 Б) 2 В) 2,5 Г) 3,5 y 11. На чертежа е показана част от графиката на квадратнa функция. Ако точката M ( −1; − 4 ) е върхът на x параболата, то тази графика ще пресече за втори път абсцисната ос в точката с координати: А) (0, 5; 0) Б) (1;0) В) (2; 0) Г) (3; 0) M
  • 3.
    12. В краяна учебната година за успеха на ученици са получени резултатите, Отличен 6 Мн. добър 5 отразени на кръговата диаграма. Слаб 2 32 Определете мярката на централния 78 8 ъгъл на сектора, отразяващ броя на учениците, получили оценка Мн. добър 5. Среден 3 40 82 Добър 4 А) 52° Б) 117° В) 130° Г) 156° 13. На чертежа ∠PMN = ∠EFP, ME = 12 , EP = 3 и PF = 6 . Отношението EF : MN е равно на: А) 1 : 2 Б) 2 : 3 В) 1 : 4 Г) 2 : 5 14. Вписаната в ромба ABCD окръжност се допира D C до страната AB в точка P . Ако радиусът на окръжността е r = 12 mm и AP = 16 mm, то . периметърът на ромба е: r A B А) 5 cm Б) 6, 7 cm В) 7, 6 cm Г) 10 cm P 15. В △ ABC със страни AC = 5 cm и BC = 8 cm C отсечката CL ( L ∈ AB ) е ъглополовящата на ∠ACB . Ъглополовящата на ∠ABC пресича 5 8 M CL в точка M , като я дели в отношение CM : ML = 2 :1 . Дължината на страната AB е A L B равна на: А) 6 cm Б) 6,5 cm В) 7,5 cm Г) 8 cm 3
  • 4.
    16. Трапецът ABCDе равнобедрен с бедро BC = 6 cm и D C ∠BAC = 2∠CAD = 30° . Диагоналът на трапеца е: 6 А) 6 cm Б) 6 2 cm В) 6 3 cm Г) 9 cm A 30° B 17. На чертежа е даден равнобедреният △ ABC , за C T който основата AB = 16 cm и S△ ABC = 48 cm 2 . Ако . точката D е средата на AB и DT ⊥ AC (T ∈ AC ) , A B D то дължината на AT е: А) 3,6 cm Б) 4,8 cm В) 6,4 cm Г) 8 cm 18. Даден е успоредник ABCD . Височината BH (H ∈ AD) D С пресича диагонала AC в точка O и AO : OC = 1: 4 . Ако лицето на △ AOH = 3 cm 2 , то лицето на успоредника Н . О ABCD е равно на: А В 2 2 2 2 А) 60 cm Б) 96 cm В) 120 cm Г) 128 cm C M 19. За △ ABC на чертежа AC = 12 , AB = 16 , BC = 8 и 12 8 точка M ∈ AC , като MA : MC = 3:1 . Дължината на BM е: A B А) 337 Б) 85 В) 61 Г) 55 16 D 20. Точките M, N, P и Q са средите съответно на P страните AB, ВС, CD и DA на четириъгълника C ABCD, а MNPQ е правоъгълник с лице 12 cm2. Q Лицето на ABCD е равно на: N А) 18 cm2 Б) 24 cm2 В) 36 cm2 Г) 48 cm2 A M B 4
  • 5.
    Отговорите на задачитеот 21. до 25. включително запишете в свитъка за свободните отговори! 21. Пресметнете числото log a 9 , ако a е корен на уравнението ( a − 1)( 3a − 2 ) = 0 . 4 22. Намерете сбора от реалните корени на уравнението 2 x2 + 2 + 2 x2 + 2 = 6 . 23. В правоъгълна координатна система с мерна единица 1 cm са построени графиките на функциите f ( x ) = x 2 + x − 34 и g ( x ) = 2 x − 4 , а M е обща точка на двете графики и лежи в първи квадрант. Намерете разстоянието в сантиметри от точка M до началото на координатната система. 24. При записване на всичките 300 различни данни от проведен експеримент се оказало, че числата в подредения статистически ред образуват аритметична прогресия, като най-малкото от тях е 2 , а най-голямото е 799 . Намерете медианата на тази извадка. 25. Отсечката СН ( H ∈ AB ) е височина в △ ABC и CH : AC : BC = 3 : 4 : 5 . Триъгълникът е вписан в окръжност с радиус R = 3 cm. Намерете сбора от дължините на страните АС и ВС. Пълните решения с необходимите обосновки на задачите от 26. до 28. включително запишете в свитъка за свободните отговори! 26. За членовете на аритметична прогресия a1 , a2 , a3 , ... и растяща геометрична прогресия b1 , b2 , b3 , ... са в сила равенствата: a1 = b1 , a2 = b2 + 1, a3 = b3 − 1 и b1 + b2 + b3 = 21 . Намерете броя n на членовете на аритметичната прогресия, ако тяхната сума S n = 55 . 27. С помощта на цифрите 0, 1, 2 и 3 са записани всички трицифрени числа с различни цифри и по случаен начин е избрано едно от тях. Каква е вероятността това число да се дели на 3? 28. На чертежа CD ( D ∈ AB ) е височина към страната AB в △ ABC . Точките O1 и O2 са центровете на вписаните съответно в △ ACD и △ BCD окръжности. Дължините на AD, BD и CD са съответно 9cm, 5cm и 12cm. Да се намери дължината на O1O2 и радиусът на описаната около триъгълника O1O2C окръжност. 5
  • 6.
    ФОРМУЛИ Квадратно уравнение −b ± D ax 2 + bx + c = 0 , a ≠ 0 D = b 2 − 4ac x1,2 = при D ≥ 0 2a b c ax 2 + bx + c = a ( x − x1 )( x − x2 ) Формули на Виет: x1 + x2 = − x1 x2 = a a Квадратна функция  b D Графиката на y = ax 2 + bx + c, a ≠ 0 е парабола с връх точката − ; −      2a 4a   Корен. Степен и логаритъм 2 k +1 2k a2k = a a 2 k +1 = a при k ∈ ℕ m 1 = a−m , a ≠ 0 n a m = a n n k a = nk a nk a mk = n a m при a ≥ 0, k ≥ 2, n ≥ 2 и m, n, k ∈ ℕ am a x = b ⇔ log a b = x a log a b = b log a a x = x при a > 0, b > 0 и a ≠ 0 Комбинаторика Брой на пермутациите на n елемента: Pn = n.(n −1)...3.2.1 = n ! Брой на вариациите на n елемента k -ти клас: Vnk = n.(n −1)...(n − k + 1) Vnk n.(n −1)...(n − k + 1) Брой на комбинациите на n елемента k -ти клас: Cnk = = Pk k .(k −1)...3.2.1 Вероятност за настъпване на събитието A: брой на благоприятните случаи p ( A) = , 0 ≤ p ( A) ≤ 1 брой на възможните случаи Прогресии a1 + an 2a + (n −1) d Аритметична прогресия: an = a1 + (n −1) d Sn = ⋅n = 1 ⋅n 2 2 q n −1 Геометрична прогресия: an = a1.q n−1 Sn = a1 ⋅ , q ≠1 q −1 n  p   Формула за сложна лихва: K n = K .q = K .1 +    n  100   6
  • 7.
    Зависимости в триъгълники успоредник 1 1 Правоъгълен триъгълник: c 2 = a 2 + b 2 S = ab = chc a 2 = a1c b 2 = b1c 2 2 a +b−c a b a b hc 2 = a1b1 r = sin α = cos α = tg α = cotg α = 2 c c b a Произволен триъгълник: a b c a 2 = b 2 + c 2 − 2bc cos α b 2 = a 2 + c 2 − 2ac cos β c 2 = a 2 + b 2 − 2ab cos γ = = = 2R sin α sin β sin γ Формула за медиана: 1 1 1 ma 2 = (2b 2 + 2c 2 − a 2 ) mb 2 = ( 2 a 2 + 2c 2 − b 2 ) mc 2 = (2a 2 + 2b2 − c 2 ) 4 4 4 a n = lc = ab − mn 2 Формула за ъглополовяща: b m Формула за диагоналите на успоредник: d12 + d 22 = 2a 2 + 2b 2 Формули за лице 1 1 Триъгълник: S = chc S = ab sin γ S= p ( p − a )( p − b)( p − c ) 2 2 abc S = pr S = 4R a +b Успоредник: S = aha S = ab sin α Трапец: S = h 2 1 Четириъгълник: S = d1d 2 sin ϕ 2 Описан многоъгълник: S = pr Тригонометрични функции α° 0° 30° 45° 60° 90° π π π π α rad 0 6 4 3 2 1 2 3 sin α 0 1 2 2 2 3 2 1 cos α 1 0 2 2 2 3 tg α 0 1 3 – 3 3 cotg α – 3 1 0 3 7
  • 8.
    −α 90°−α 90° + α 180°−α sin − sin α cosα cosα sin α cos cosα sin α − sin α − cos α tg − tg α cotg α − cotg α − tg α cotg − cotg α tg α − tg α − cotg α sin (α ± β) = sin α cos β ± cos α sin β cos (α ± β) = cos α cos β ∓ sin α sin β tg α ± tg β cotg α cotg β ∓ 1 tg (α ± β) = cotg (α ± β) = 1 ∓ tg α tg β cotg β ± cotg α sin 2α = 2sin α cos α cos 2α = cos 2 α − sin 2 α = 2 cos 2 α −1 = 1− 2sin 2 α 2 tg α cotg 2 α −1 tg 2α = cotg 2α = 1− tg 2 α 2 cotg α 1 1 sin 2 α = (1− cos 2α ) cos 2 α = (1 + cos 2α ) 2 2 α +β α −β α −β α +β sin α + sin β = 2 sin cos sin α − sin β = 2sin cos 2 2 2 2 α +β α −β α +β α −β cos α + co s β = 2co s cos cos α − cos β = −2 sin sin 2 2 2 2 α α 1− cos α = 2sin 2 1 + cos α = 2 cos 2 2 2 1 1 sin α sin β = (cos (α −β) − cos (α + β)) cos α cos β = (cos (α − β) + cos (α + β)) 2 2 1 sin α cos β = (sin (α + β) + sin (α −β)) 2 8
  • 9.
    МИНИСТЕРСТВО НА ОБРАЗОВАНИЕТО,МЛАДЕЖТА И НАУКАТА ДЪРЖАВЕН ЗРЕЛОСТЕН ИЗПИТ ПО МАТЕМАТИКА 31.08. 2012 г. Ключ с верните отговори на ВАРИАНТ 2 Въпрос № Верен отговор Брой точки 1. Б 2 2. А 2 3. Г 2 4. В 2 5. А 2 6. Б 2 7. В 2 8. Б 2 9. Б 2 10. А 2 11. Б 3 12. Б 3 13. Г 3 14. Г 3 15. Б 3 16. Б 3 17. В 3 18. В 3 19. Б 3 20. Б 3 21. −2 4 22. 0 4 23. 10 4 24. 400,5 4 27 3 25. 4 10 26. n=5 10 27. 5 10 P= 9 13 10 28. О1О2 = 26 ; R = 10 8
  • 10.
    26. Критерии заоценяване 1. Изразяване членовете на двете прогресии: 1 т. :: a1 , a1 q, a1 q 2 или ൊ a1 , a1 + d , a1 + 2d ൊ a1 , a1 q + 1, a1 q 2 − 1 : : a1, a1 + d − 1, a1 + 2d + 1 2. Съставяне на системата 1 т. a1 + a1 q + a1 q 2 = 21 a1 + a1 + d − 1 + a1 + 2d + 1 = 21 2 ( a1q + 1) = a1 + a1 q 2 − 1 ( a1 + d − 1) = a1 ( a1 + 2d + 1) 2 или 3. Решаване на системата 3 т. 1 q1 = 2 ∈ ДС , q2 = ∈ ДС или a1 = 12, a1 = 3 2 4. Отчитане, че геометричната прогресия е растяща 1 т. ⟹‫ݍ‬ൌ2 или ⟹ a1 = 3 5. Намиране на членовете на двете прогресии : 2 т. ܽଵ ൌ 3 : : 3, 6, 12 ൊ 3, 7, 11 2.3 + ( n − 1) .4 6. Съставяне и решаване на уравнението 55 = n, n ∈ ℕ 2 т. 2 Отговор: n = 5 27. Критерии за оценяване: 1. Преброяване на трицифрените числа, образувани от дадените 4 цифри – 3 т. I начин : броят = 3.3.2 = 18 , защото цифрата на стотиците може да се избере от 3 цифри (1, 2 и 3), цифрата на десетиците – от 3 цифри (0 и останалите две от неизбраните) и цифрата на единиците – от 2 цифри (неизбраните за цифра на десетиците). Общият брой на числата е 3.3.2 = 18 II начин. Броят на трицифрените числа, образувани от 4 цифри, е V43 = 4.3.2 = 24 , като в това число са включени и тези, започващи с нула (012, 013, 023, ...), които са V32 = 3.2 = 6. Следователно броят на трицифрените числа, образувани с помощта на цифрите 0, 1, 2 и 3, е 24 − 6 = 18 . 2. Преброяване на трицифрените числа, образувани от дадените цифри,
  • 11.
    които се делятна 3 (за всяка от двете възможности по 3 точки) - 6 т. Трицифрените числа, образувани от тези цифри, ще се делят на 3, само ако сумата от трите цифри се дели на 3. В случая възможностите са две – цифрите са 1, 2, 0 или 1, 2, 3. 2 т. Броят на трицифрените числа, образувани от цифрите 1, 2 и 0, е 2.2.1 = 4 , а броят на тези, чиито цифри са 1, 2 и 3, е P3 = 3! = 6 . 2.2 = 4 т. 3. Намиране на търсената вероятност. 1 т. Общият брой благоприятни случаи са 6 + 4 = 10 10 5 Вероятността P = = 18 9 27. Критерии за оценяване: 1. От правоъгълните триъгълници ACD и BCD намиране дължините на AC = 15 cm и BC = 13 cm (2 т.) 2. От правоъгълните триъгълници ACD и BCD намиране на r1 = 3 cm и r2 = 2 cm (1 т.) 3. От O1O2 M намиране на MO2 = r1 + r2 = 5 cm, MO1 = r1 − r2 = 1 cm и O1O2 = 26 cm (2 т.) O1O2 4. От синусовата теорема за O1O2C изразяване на R = . (1 т.) 2 sin ∠O1CO2 1 5. Изразяване на ∠O1CO2 = ∠O1CD + ∠DCO2 = ∠ACB (1 т.) 2 AC 2 + BC 2 − AB 2 6. От косинусовата теорема за △ ABC намиране на cos ∠ACB = 2 AC.BC 132 + 152 − 14 2 169 + 225 − 196 198 33 ⇒ cos ∠ ACB = = = = (1 т.) 2.13.15 390 390 65 1  1 − cos ∠ACB 7. Намиране на sin ∠O1CO2 = sin  ∠ACB  = 2  2 33 1− sin ∠O1CO2 = 65 = 16 = 4 65 . (1 т.) 2 65 65
  • 12.
    O1O2 26 65 26 65 65 10 13 10 8. Намиране на R = = = = = = 2 sin ∠O1CO2 8 65 4 260 4 10 40 8 65 cm (1т.)